Vernal Keratoconjunctivitis
Presenter- Dr. Sulabh Sahu
Introduction
• Vernal keratoconjunctivitis (VKC) is a chronic bilateral, seasonal allergic
inflammatory disease of the eye that primarily involves the tarsal and
bulbar conjunctiva.
• Episodes of acute exacerbations characterized by ropy discharge, itching,
conjunctival congestion, and corneal involvement in severe cases.
• Usually affects young males.
• The disease itself is self-limited.
• Chronic inflammation, eye rubbing, and long-term steroid use may cause
visually disabling complications.
VKC-like disease
• Adult onset (after puberty or in young adults) cases with a
clinical picture similar to VKC.
• Less corneal complications and a diffuse subepithelial
thickening and fibrosis of tarsal conjunctiva without giant
papillae formation
Epidemiology
• Commonly occurs in school children, often those between 4-7 years of age;
and usually resolves after puberty.
• Young males in dry and hot climates are primarily affected.
• VKC can present alone or may be associated with atopy.
• More common in temperate zones of Mediterranean areas, Central and West
Africa, the Middle East, Japan, the Indian subcontinent, and South America.
• In endemic areas, prevalence ranges from 3% to 10% (<15 years).
• In a retrospective study from India, the mean age at
presentation was 12 years, showing a delayed onset.
• Most patients had a mixed form of VKC (72%).
• The chronic perennial disease was seen in 36% patients.
• Personal or family history of allergies was noted in 5%.
• Disease persisted beyond 20 years of age in 12% of patients.
• “Vernal” is actually a misnomer as approximately 23% of cases
are symptomatic throughout the year (perennial form)
ETIOPATHOGENESIS
• The exact etiology and pathogenesis of VKC are still unclear.
• Although the immunoglobulin E (IgE) mast cell-mediated
process appears to be important.
Immune
System
ENVIRONMENTAL
FACTORS
GENETICS
Environmental factors
• Exposure to ultraviolet light and wind containing allergens such
as dust and pollen are often the inciting factors for the onset of
symptoms.
• Exposure to these allergens leads to conjunctival
hyperreactivity and causes exacerbation of inflammation.
Immunological factors
• IgE , non IgE-mediated, and nonspecific hypersensitivity
responses all play roles in the pathogenesis of VKC
• Toxic enzymes such as eosinophil peroxidase, ECP, and
eosinophil major basic protein are proinflammatory and
cytotoxic to the corneal epithelium.
• Increased expression of cell adhesion molecules such as ICAM-
1 and VCAM-1 in the corneal epithelium leads to adhesion of
ECP and major basic protein to the corneal epithelial cells,
causing their disruption.
• Disruption of the epithelial barrier leads to exposure and
subsequent activation of corneal fibroblasts that enhance the
ocular allergic reaction
• Giant papillae are formed due to tissue remodelling associated with
severe inflammation.
• This leads to conjunctival thickening, mucous metaplasia, subepithelial
fibrosis, corneal neovascularization, and scarring.
• Common systemic conditions associated with VKC include
bronchial asthma, bronchitis, eczema, and hay fever.
• Bonini and coworkers reported a family history of atopic
diseases in 49% of cases in their series of 195 cases of VKC.
• Family history of immunological disorders such as Hashimoto
thyroiditis, type 1 diabetes, psoriasis, and systemic lupus
erythematosus was observed in 46% of patients.
• Not all patients with VKC have elevated markers of IgE-
mediated pathway, positive skin tests, or seasonal disease
flare-ups.
• mRNA levels encoding Th2-type cytokines and inflammatory
cell markers in some instances of VKC remain the same
irrespective of IgE sensitization,
• Suggesting the role of other non IgE-mediated and nonspecific
hypersensitivity responses
Genetics and family history
• Genetic factors such as increased presence of eosinophils along
with CD4 cells in blood, tears, and conjunctival scrapings and
expression of different cytokines.
• Genetics in VKC is mostly undefined.
• Several authors have hypothesized about the upregulation of the
cytokine gene cluster on chromosome 5q
Other factors
• Substance P (SP) and nerve growth factor (NGF) have been
demonstrated in tears and in the serum of patients with VKC.
• SP induces degranulation of mast cells; enhances migration,
mediator release, and cytotoxic activity of eosinophils; and
stimulates T-cell proliferation and activation.
• NGF, a neurotrophin, stimulates the synthesis and release of SP in
the central and peripheral nervous systems.
• Overexpression of estrogen and progesterone receptors in the
conjunctiva can lead to a proinflammatory effect through the
recruitment of eosinophils.
CLINICAL FEATURES
• Approximately 16% of the seasonal variant cases eventually
evolve into perennial variant in due course of time (mean
duration, 3 years).
• Bonini and coworkers also observed that around 60% of
patients have recurrences during the winter season.
Symptoms
• Early morning stickiness of lids with watering and ropy
discharge is characteristic of this condition.
• Ocular itching
• Photophobia,
• Mucoid discharge,
• Watering,
• Redness, and
• Foreign body sensation
• Severe photophobia, pain, and foreign body sensation suggest
corneal involvement.
Signs
• Hallmark of VKC is papillary hyperplasia that predominantly involves
the upper tarsus and limbus.
• Papillae are variable in size from 0.1 to 5 mm and are discrete and flat-
topped
• If the size of papillae is >1 mm, they are termed giant papillae.
• Multiple confluent papillae in tarsal conjunctiva give a “cobblestone
appearance.”
• Pseudomembrane formation on the superior tarsus from coagulation of
the ropy discharge on exposure to heat is called a Maxwell Lyon sign.
• The presence of conjunctival hyperemia is a sign of clinical activity.
• Limbal VKC is characterized by the presence of gelatinous confluent
limbal papillae.
• Papillae are often topped with chalky white excrescence made of
eosinophils and epithelial cells, called Horner-Trantas spots.
• It is often associated with superficial cornea neovascularization.
• Grayish-white lipid deposition at the peripheral superficial corneal stroma is
seen in patients with limbal VKC.(pseudogerontoxon)
• Waxing/waning course is seen in this condition.
• Severe VKC may be associated with corneal involvement.
• Corneal changes as punctuate epithelial erosions in the initial
stage which progress to coarse epitheliopathy and
macroerosions if not treated promptly.
• The epithelial damage extends up to the Bowman layer, leading
to the formation of shield ulcer.
• Deposition of fibrin and mucous over this can lead to plaque
formation that inhibits corneal re-epithelialization and promotes
corneal neovascularization.
CLASSIFICATION
• VKC can be classified into three variants based on the part of the conjunctiva.
• Bulbar/limbal VKC- Asian and African
- Papillae are present in the bulbar conjunctiva.
• Palpebral form - in Europe and the United.
- Papillae in the tarsal part of the upper palpebral conjunctiva
with a cobblestone appearance.
• Mixed form - in tropical countries, including the Indian subcontinent, with an
incidence reported as high as 72%.
- Clinical features of both “bulbar” and “palpebral” VKC.
CLINICAL GRADING
• Help clinicians and researchers classify the disease activity and plan the
treatment.
BONINI GRADING
• Graded from 0 to 5 based on increasing severity of both symptoms and signs.
• Signs was graded from one to three as follows: 0 - absent, 1 - mild, 2-
moderate, and 3 - severe.
GOKHALE CLASSIFICATION
5-5-5 EXACERBATION GRADING SCALE
• Shoji and coworkers proposed a grading scale for the allergic conjunctivitis
disease including VKC.
100-point grade group 10-point grade group 1-point grade group
Active giant papillae Blepharitits Papillae
Exfoliative epithelial
keratopathy
Papillary reaction with
velvety appearance
Follicular reaction at
lower palpebral
conjunctiva
Shield ulcer Horner-Tantras Spots Hyperemia
Gelatinous infiltrates of
the limbus
Edema of bulbar
Conjunctiva
Hyperemia
Papillary proliferation Superficial Punctate
Keratopathy
Lacrimal Effusion
INVESTIGATIONS
• Mostly a clinical diagnosis based on medical history and the presence of
suggestive signs and symptoms.
1. Immunological tests
• To identify specific molecular and cellular mechanisms for developing new
diagnostic tools and therapies.
• Immunological tests for various cytokines and tear proteins can be used as
disease biomarkers, severity biomarkers, or prognostic biomarkers.
• Serum as well as tear levels of IgE, serum vitamin D, antinuclear antibodies,
conjunctival scraping and immunohistochemistry for various cytokines and
their receptors.
2. Corneal topography
• Various studies have reported corneal topographic changes in the absence of
clinical signs of keratoconus.
• Totan et al - around 27% of patients had abnormal corneal topography
pattern on videokeratography.
• Lapid-Gortzak - 76 cases, abnormal corneal topography in 71%; however,
only 15% with topographically detected keratoconus.
• Corneal tomography tests that assess the posterior corneal contour in addition
to the anterior corneal contour may be beneficial in early detection of
keratoconus.
• An annual assessment of patients with severe and chronic VKC with corneal
tomography can aid in early diagnosis of keratoconus.
• In cases with definite evidence of keratoconus, follow-up test should be
performed at every three months. If there is no progression, the interval may
be increased to 6 months or 1 year.
3. Anterior-segment optical coherence tomography
• Early keratoconus is characterized by epithelial remodelling.
COMPLICATION
• Chronic recurrent VKC
1. Shield ulcer
• Bonini and coworkers reported corneal involvement in approximately 50% of
patients with palpebral VKC.
• MC corneal complication seen is superficial keratopathy, followed by shield
ulcer and neovascularization.
• PATHOGENESIS –
• Mechanical hypothesis, the giant papillae on the upper tarsal conjunctiva cause
mechanical abrasions on the cornea.
• Chemical hypothesis- Chemical mediators released by eosinophils initiate
damage to the corneal epithelium
• Mediators have been detected in the inflammatory debris covering the ulcer.
• Cytotoxic, inhibiting the wound healing of the corneal epithelium.
GRADE CHARACTERISTICS
1 Ulcer with transparent Base
2 Ulcer with translucent base/inflammatory
deposits
3 Ulcer with elevated plaque
Cameron’s grading of Shield Ulcer
2. Keratoconus
• Prevalence varies according to the geographical area, high (6%) in countries
such as India.
• Wide variation may be due to the disease variation itself along with
accessibility to health care services.
• PATHOGENESIS-
• Frequent eye rubbing, which leads to release of inflammatory mediators such
as matrix-metalloproteinase-13, IL-6, and tumour necrosis factor-alpha.
• It trigger apoptosis of stromal keratocytes.
• The level of degradative lysosomal enzymes, such as acid esterase and acid
phosphatase, cathepsins B and G, and some MMP’s, are elevated in
keratoconus corneas.
• Topographic finding in VKC- Asymmetric bow tie with inferior steepening,
- Superior steepening,
- High corneal irregularity index, and
- High corneal asymmetry index.
• Central corneal thickness also decreases in VKC cases.
3. Dry eyes
• Occur in VKC patients due to short tear film breakup time as a consequence of
- Inflammation leading to alteration in mucin component of the tear film,
- Meibomian glands dropout, and
- Reduction in corneal nerve density.
• Patients with quiet VKC were also detected to have reduced tear break-up time
and corneal sensitivity with increased conjunctival lissamine green staining,
suggesting a subclinical tear film dysfunction.
• This implies that a dry eye should also be managed simultaneously.
4. Lid complications
• Acquired ptosis following prolonged severe inflammation and persistent
rubbing.
• PATHOGENESIS- Disinsertion of the levator palpebrae superioris.
• Griffin et al reported 12 cases of acquired ptosis in patients with VKC over a
period of 4 years.
5. Limbal stem cell deficiency
• Associated with prolonged VKC with an incidence of 1.2%.
• PATHOGENESIS
• chronic limbal inflammation, resulting in poor stromal support to the stem
cells by affecting the microenvironment of limbal stem cell niche, and
• Direct damage by the toxic products of eosinophils and other inflammatory
cells.
• Conjunctival epithelium of patients with VKC reacts to the inflammatory
stimulus with structural modifications such as alterations in goblet cell
distribution, cell-to-cell connections, nuclear chromatin, and keratinization.
• Early detected using impression cytology.
MANAGEMENT
1. Pharmacological Measures
2. Surgical Measures
3. Counselling
Pharmacological Management
• Most cases of VKC can be managed with medication alone.
1. ANTIALLERGICS- Mast cell stabilsers & Antihistamines
• Forms the mainstay of treatment of VKC.
• MOA : promoting stabilization of mast cells or blocking the histaminic
receptors, thereby controlling conjunctival inflammation.
• This therapy should be started in the early spring or should be continued
throughout the year depending on the duration and onset of symptoms.
MAST CELL STABILIZERS
• First line agents.
• DRUGS- Sodium cromoglicate (DSCG, cromolyn, 2%, 4%), Nedocromil sodium
(2%), Spaglumic acid (4%, 4.9%), Lodoxamide tromethamine(0.1%)
• MOA - Inhibit mast cell degranulation, preventing the release of cytokines.
• Lodoxamide - inhibit eosinophil activation and degranulation, useful in
keratitis and shield ulcers in severe allergic diseases.
• Nedocromil acts on multiple cells, including eosinophils, neutrophils, mast
cells, macrophages, monocytes, and platelets, to inhibit inflammation.
• The recommended schedule is 4-6 times daily, and the onset of action
starts after two weeks of administration.
• S/E – Transient burning sensation
TOPICAL ANTIHISTAMINES
• DRUGS- Levocabastine hydrochloride (0.5%), Emedastine difumarate (0.05%)
• MOA - block the inflammatory effect of endogenous histamine, thereby
inhibiting the proinflammatory cytokine secretion from conjunctival epithelial
cells.
• The recommended schedule is 4 times daily.
• S/E – Transient burning sensation, Dry sensation.
DUAL-ACTING AGENTS
• DRUGS – alcaftadine (0.2%), azelastine (0.05%), bepotastine besilate (1.5%),
epinastine (0.05%), ketotifen (0.025%), and olopatadine (0.1%).
• Advantage- Rapid onset of action from immediate histamine receptor blockade,
which alleviates itching and redness, along with the long term benefit of mast
cell stabilization.
• Olopatadine and ketotifen also; inhibits TNF-a release, chemotaxis, leukotriene
activity, and platelet activation, thereby inhibiting eosinophil activation and
decreasing the vascular permeability.
• Olopatadine reduces the goblet cell density, leading to a decrease in the mucus
discharge.
• Recommended schedule is 1-2 times daily.
2. TOPICAL NSAIDS
• DRUGS - Ketorolac (0.5, 0.3%), Diclofenac (0.1%)
• MOA - Inhibiting release of prostaglandins E2 and I2, which are known
to be pruritogenic.
• Provide great symptomatic relief by reducing the ocular itching and
conjunctival hyperemia.
• They have minimal effect on the corneal lesions and size of the papillae.
• The recommended schedule is 2-3 times daily.
• S/E – Burning sensation, Corneal Melting.
3. TOPICAL LUBRICANTS
• In symptomatic relief in the acute phase of the disease.
• MOA- by providing lubrication to the ocular surface, washing out the
inflammatory mediators from the tear film and protecting from the
mechanical rubbing effect of the papillae.
• Primary modality to treat complications of VKC, such as dry eye and
shield ulcer.
4. TOPICAL CORTICOSTEROIDS
• Most potent anti-inflammatory drugs.
• Indicated in cases with persistent severe symptoms, thick mucus discharge with
moderate to severe corneal involvement, numerous and inflamed limbal
infiltrates, or giant papillae.
• MOA - Inhibits gene transcription and activation of proinflammatory
transcription factors, such as nuclear factor-kB(NF-kB) and activator protein-1
(AP-1). Membrane-stabilizing action inhibits arachidonic acid pathway,
phospholipase 2.
• Factors affecting steroid response were duration of corticosteroid use, type of
steroid, mixed type of VKC, the presence of limbal neovascularization of three
quadrants, and corneal involvement.
• High-potency steroids include prednisolone phosphate 1%, dexamethasone
sodium phosphate 0.1%, difluprednate 0.05%, or betamethasone sodium 0.1%.
• Low-potency steroids are fluorometholone acetate 0.1%, loteprednol etabonate
0.5%, and rimexolone 1%.
• Low-potency steroids are the first-line steroids to be used in active VKC cases
due to their low intraocular penetration.
• The recommended schedule is 2-4 times daily.
• S/E- Increase in intraocular pressure, induction or exacerbation of glaucoma,
formation of cataracts, delayed wound healing, and increased susceptibility to
infection.
5. SUPRATARSAL INJECTION OF STEROIDS
• Used for refractory, severe, and challenging cases of VKC.
• MOA - Temporary suppression of severe inflammation only.
• Recommended site - 0.5-1 mm above the superior tarsal border in the potential
space between the conjunctiva and Muller muscle.
• Singh and coworkers in a prospective RCT, including 90 eyes of 45 patients
with refractory VKC, compared the efficacy of supratarsal injection of
dexamethasone sodium phosphate (2 mg), triamcinolone acetonide (10.5 mg),
and hydrocortisone sodium succinate (50 mg).
• There was no difference between the three drugs concerning the time of
resolution of cobblestone papillae, lid edema, conjunctival discharge and
chemosis, Trantas dots, and shield ulcers.
• Recurrences developed early in the dexamethasone group (within 6-20 days)
compared with the triamcinolone group (within 180-290 days).
• Long-term control requires antiallergic therapy.
• S/E- ocular hypertension, eyelid necrosis, linear subcutaneous fat atrophy,
and glaucoma.
6. IMMUNOMODULATORS
• Calcineurin inhibitors –
• DRUGS- Cyclosporine (2%, 1%, 0.5%, 0.1%, and 0.05%), Tacrolimus (0.03%
and 0.1%)
• MOA - Blocking Th2 lymphocyte proliferation and IL-2 production.
- Inhibiting histamine release from mast cells and basophils through
reduction in IL-5 production. Reduce recruitment of Eosinophil.
• Long-term treatment with CsA acts as a good alternative to steroids; however,
short-duration cycles of topical steroids may be required for optimal control of
acute episodes of VKC.
• The recommended schedule is 2-4 times daily.
• S/E- Burning and ocular irritation.
• Tacrolimus is safe and effective in patients suffering from severe VKC
resistant to topical CsA.
• Use of tacrolimus ointment in cases of recalcitrant VKC should be
reserved only when all other modalities fail.
• In the acute stage, mild cases can be managed with topical antihistamines or
dual-acting agents.
• Moderate to severe cases require a short course of anti-inflammatory therapy,
such as low-potency steroids, immunomodulators along with topical
antiallergic therapy.
• In the chronic stage, the management consists of control of the ongoing
inflammation using topical anti-inflammatory agents and antiallergic therapy.
Besides, such cases may.
• It is essential to rule out steroid responders while dealing with such cases as
they may require a prolonged course of steroid therapy.
• Although an acute episode can be managed with the help of topical mast cell
stabilizers and/or steroids, the major challenge lies in preventing the
recurrences and their consequences.
SURGICAL MANAGEMENT
• Surgery is rarely required in cases that develop complications such as giant
papillae, shield ulcer, keratoconus, LSCD, and corneal opacity.
1. Management of giant papillae
• In cases of recurrent corneal involvement not responding to medical therapy.
• Shave excision - subconjunctival incision posterior to the lid margin. Around1
to 2 mm of conjunctiva from the edge of the papillae, the tarsal conjunctiva
along with the giant papillae is excised.
• CO2 Laser Excision
SURGERY RECURRENCE RATE
Simple Excision 82.7 %
Resection and cryotherapy
combined with amniotic membrane
transplantation
12.5 %
Resection with 0.02% mitomycin C 57 %
Resection with autologous
conjunctival graft
<1 %
2. Management of shield ulcer
• Debridement: helps to remove the cytotoxic deposits.
• Debridement with AMT: promotes healing by providing a mechanical barrier
against the lid movements and protects the epithelium. It has an anti-
inflammatory, antiangiogenic, and antifibrotic effect.
Grade Initial treatment Surgical
Grade 1 Topical treatment with
Steroids
Mast cell stabilizer
Antibiotic prophylaxis
Topical lubricants
Bandage contact lens
Scraping of base and margins if no
response to medical treatment
Grade 2 Topical treatment; corneal scraping if suspecting
infective keratitis
Debridement or debridement with
AMT
Grade 3 Plaque removal with AMT along
with medical management
• Excimer laser phototherapeutic keratectomy: after control of active VKC and
led to the removal of the inflammatory plaque with complete healing.
• Bandage contact lens: refractory shield ulcer with large-diameter (22 mm).
These lenses provide a physical barrier between the palpebral conjunctiva and
the corneal epithelium, leading to breaking of the cycle of epithelial damage
and further cytokine release.
3. Management of Corneal Opacity
• Surgical management in cases of VKC may be required for corneal scar
secondary to healed hydrops due to keratoconus.
• Risk of corneal allograft rejection- Immune privilege of the cornea is
terminated with persistent inflammation and neovascularization as seen in VKC
• Penetrating keratoplasty: for cases of secondary keratoconus with healed
hydrops or central corneal scar.
• Lamellar keratoplasty: Deep anterior lamellar keratoplasty may be required in
cases of VKC with advanced keratoconus.
• Risk- premature loose sutures(2.35 vs. 1.34), suture abscess and steroid-
induced cataract (17.4% vs. 3.1%) were more commonly seen in cases of
keratoconus with VKC
4. Management of LSCD
• Autologous serum drops, therapeutic contact lens, AMT, conjunctival limbal
allograft, keratolimbal allograft, and scleral lenses.
• Corneal opacity due to LSCD can be well managed with anterior lamellar
keratoplasty.
• Cases with severe LSCD require limbal stem cell transplant before
keratoplasty.
COUNSELLING
• An essential aspect of managing VKC includes education of patients and
their parents about the chronic and recurrence.
• Various measures such as avoiding exposure to triggering factors such as
sun, wind, and salt water are important to control the symptoms.
• Application of cold compresses often help relieve the symptoms by direct
removal and dilution of allergens from the ocular surface.
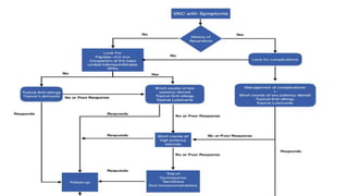
MANAGEMENT ALGORITHM
• Management of VKC depends on the
o Stage of the disease
o Age of the patient,
o Severity of the disease,
o Recurrence pattern,
o Associated complications,
o Steroid sensitivity.
• THANK YOU

Vernal keratoconjunctivitis

  • 1.
  • 2.
    Introduction • Vernal keratoconjunctivitis(VKC) is a chronic bilateral, seasonal allergic inflammatory disease of the eye that primarily involves the tarsal and bulbar conjunctiva. • Episodes of acute exacerbations characterized by ropy discharge, itching, conjunctival congestion, and corneal involvement in severe cases. • Usually affects young males. • The disease itself is self-limited. • Chronic inflammation, eye rubbing, and long-term steroid use may cause visually disabling complications.
  • 3.
    VKC-like disease • Adultonset (after puberty or in young adults) cases with a clinical picture similar to VKC. • Less corneal complications and a diffuse subepithelial thickening and fibrosis of tarsal conjunctiva without giant papillae formation
  • 4.
    Epidemiology • Commonly occursin school children, often those between 4-7 years of age; and usually resolves after puberty. • Young males in dry and hot climates are primarily affected. • VKC can present alone or may be associated with atopy. • More common in temperate zones of Mediterranean areas, Central and West Africa, the Middle East, Japan, the Indian subcontinent, and South America. • In endemic areas, prevalence ranges from 3% to 10% (<15 years).
  • 5.
    • In aretrospective study from India, the mean age at presentation was 12 years, showing a delayed onset. • Most patients had a mixed form of VKC (72%). • The chronic perennial disease was seen in 36% patients. • Personal or family history of allergies was noted in 5%. • Disease persisted beyond 20 years of age in 12% of patients. • “Vernal” is actually a misnomer as approximately 23% of cases are symptomatic throughout the year (perennial form)
  • 6.
    ETIOPATHOGENESIS • The exactetiology and pathogenesis of VKC are still unclear. • Although the immunoglobulin E (IgE) mast cell-mediated process appears to be important. Immune System ENVIRONMENTAL FACTORS GENETICS
  • 7.
    Environmental factors • Exposureto ultraviolet light and wind containing allergens such as dust and pollen are often the inciting factors for the onset of symptoms. • Exposure to these allergens leads to conjunctival hyperreactivity and causes exacerbation of inflammation.
  • 8.
    Immunological factors • IgE, non IgE-mediated, and nonspecific hypersensitivity responses all play roles in the pathogenesis of VKC
  • 9.
    • Toxic enzymessuch as eosinophil peroxidase, ECP, and eosinophil major basic protein are proinflammatory and cytotoxic to the corneal epithelium. • Increased expression of cell adhesion molecules such as ICAM- 1 and VCAM-1 in the corneal epithelium leads to adhesion of ECP and major basic protein to the corneal epithelial cells, causing their disruption. • Disruption of the epithelial barrier leads to exposure and subsequent activation of corneal fibroblasts that enhance the ocular allergic reaction
  • 10.
    • Giant papillaeare formed due to tissue remodelling associated with severe inflammation. • This leads to conjunctival thickening, mucous metaplasia, subepithelial fibrosis, corneal neovascularization, and scarring.
  • 11.
    • Common systemicconditions associated with VKC include bronchial asthma, bronchitis, eczema, and hay fever. • Bonini and coworkers reported a family history of atopic diseases in 49% of cases in their series of 195 cases of VKC. • Family history of immunological disorders such as Hashimoto thyroiditis, type 1 diabetes, psoriasis, and systemic lupus erythematosus was observed in 46% of patients.
  • 12.
    • Not allpatients with VKC have elevated markers of IgE- mediated pathway, positive skin tests, or seasonal disease flare-ups. • mRNA levels encoding Th2-type cytokines and inflammatory cell markers in some instances of VKC remain the same irrespective of IgE sensitization, • Suggesting the role of other non IgE-mediated and nonspecific hypersensitivity responses
  • 13.
    Genetics and familyhistory • Genetic factors such as increased presence of eosinophils along with CD4 cells in blood, tears, and conjunctival scrapings and expression of different cytokines. • Genetics in VKC is mostly undefined. • Several authors have hypothesized about the upregulation of the cytokine gene cluster on chromosome 5q
  • 14.
    Other factors • SubstanceP (SP) and nerve growth factor (NGF) have been demonstrated in tears and in the serum of patients with VKC. • SP induces degranulation of mast cells; enhances migration, mediator release, and cytotoxic activity of eosinophils; and stimulates T-cell proliferation and activation. • NGF, a neurotrophin, stimulates the synthesis and release of SP in the central and peripheral nervous systems. • Overexpression of estrogen and progesterone receptors in the conjunctiva can lead to a proinflammatory effect through the recruitment of eosinophils.
  • 15.
    CLINICAL FEATURES • Approximately16% of the seasonal variant cases eventually evolve into perennial variant in due course of time (mean duration, 3 years). • Bonini and coworkers also observed that around 60% of patients have recurrences during the winter season.
  • 16.
    Symptoms • Early morningstickiness of lids with watering and ropy discharge is characteristic of this condition. • Ocular itching • Photophobia, • Mucoid discharge, • Watering, • Redness, and • Foreign body sensation • Severe photophobia, pain, and foreign body sensation suggest corneal involvement.
  • 17.
    Signs • Hallmark ofVKC is papillary hyperplasia that predominantly involves the upper tarsus and limbus. • Papillae are variable in size from 0.1 to 5 mm and are discrete and flat- topped • If the size of papillae is >1 mm, they are termed giant papillae. • Multiple confluent papillae in tarsal conjunctiva give a “cobblestone appearance.” • Pseudomembrane formation on the superior tarsus from coagulation of the ropy discharge on exposure to heat is called a Maxwell Lyon sign. • The presence of conjunctival hyperemia is a sign of clinical activity.
  • 18.
    • Limbal VKCis characterized by the presence of gelatinous confluent limbal papillae. • Papillae are often topped with chalky white excrescence made of eosinophils and epithelial cells, called Horner-Trantas spots. • It is often associated with superficial cornea neovascularization. • Grayish-white lipid deposition at the peripheral superficial corneal stroma is seen in patients with limbal VKC.(pseudogerontoxon)
  • 19.
    • Waxing/waning courseis seen in this condition. • Severe VKC may be associated with corneal involvement. • Corneal changes as punctuate epithelial erosions in the initial stage which progress to coarse epitheliopathy and macroerosions if not treated promptly. • The epithelial damage extends up to the Bowman layer, leading to the formation of shield ulcer. • Deposition of fibrin and mucous over this can lead to plaque formation that inhibits corneal re-epithelialization and promotes corneal neovascularization.
  • 20.
    CLASSIFICATION • VKC canbe classified into three variants based on the part of the conjunctiva. • Bulbar/limbal VKC- Asian and African - Papillae are present in the bulbar conjunctiva. • Palpebral form - in Europe and the United. - Papillae in the tarsal part of the upper palpebral conjunctiva with a cobblestone appearance. • Mixed form - in tropical countries, including the Indian subcontinent, with an incidence reported as high as 72%. - Clinical features of both “bulbar” and “palpebral” VKC.
  • 21.
    CLINICAL GRADING • Helpclinicians and researchers classify the disease activity and plan the treatment. BONINI GRADING • Graded from 0 to 5 based on increasing severity of both symptoms and signs. • Signs was graded from one to three as follows: 0 - absent, 1 - mild, 2- moderate, and 3 - severe.
  • 23.
  • 24.
    5-5-5 EXACERBATION GRADINGSCALE • Shoji and coworkers proposed a grading scale for the allergic conjunctivitis disease including VKC. 100-point grade group 10-point grade group 1-point grade group Active giant papillae Blepharitits Papillae Exfoliative epithelial keratopathy Papillary reaction with velvety appearance Follicular reaction at lower palpebral conjunctiva Shield ulcer Horner-Tantras Spots Hyperemia Gelatinous infiltrates of the limbus Edema of bulbar Conjunctiva Hyperemia Papillary proliferation Superficial Punctate Keratopathy Lacrimal Effusion
  • 25.
    INVESTIGATIONS • Mostly aclinical diagnosis based on medical history and the presence of suggestive signs and symptoms. 1. Immunological tests • To identify specific molecular and cellular mechanisms for developing new diagnostic tools and therapies. • Immunological tests for various cytokines and tear proteins can be used as disease biomarkers, severity biomarkers, or prognostic biomarkers. • Serum as well as tear levels of IgE, serum vitamin D, antinuclear antibodies, conjunctival scraping and immunohistochemistry for various cytokines and their receptors.
  • 26.
    2. Corneal topography •Various studies have reported corneal topographic changes in the absence of clinical signs of keratoconus. • Totan et al - around 27% of patients had abnormal corneal topography pattern on videokeratography. • Lapid-Gortzak - 76 cases, abnormal corneal topography in 71%; however, only 15% with topographically detected keratoconus. • Corneal tomography tests that assess the posterior corneal contour in addition to the anterior corneal contour may be beneficial in early detection of keratoconus.
  • 27.
    • An annualassessment of patients with severe and chronic VKC with corneal tomography can aid in early diagnosis of keratoconus. • In cases with definite evidence of keratoconus, follow-up test should be performed at every three months. If there is no progression, the interval may be increased to 6 months or 1 year. 3. Anterior-segment optical coherence tomography • Early keratoconus is characterized by epithelial remodelling.
  • 28.
    COMPLICATION • Chronic recurrentVKC 1. Shield ulcer • Bonini and coworkers reported corneal involvement in approximately 50% of patients with palpebral VKC. • MC corneal complication seen is superficial keratopathy, followed by shield ulcer and neovascularization. • PATHOGENESIS – • Mechanical hypothesis, the giant papillae on the upper tarsal conjunctiva cause mechanical abrasions on the cornea.
  • 29.
    • Chemical hypothesis-Chemical mediators released by eosinophils initiate damage to the corneal epithelium • Mediators have been detected in the inflammatory debris covering the ulcer. • Cytotoxic, inhibiting the wound healing of the corneal epithelium. GRADE CHARACTERISTICS 1 Ulcer with transparent Base 2 Ulcer with translucent base/inflammatory deposits 3 Ulcer with elevated plaque Cameron’s grading of Shield Ulcer
  • 30.
    2. Keratoconus • Prevalencevaries according to the geographical area, high (6%) in countries such as India. • Wide variation may be due to the disease variation itself along with accessibility to health care services. • PATHOGENESIS- • Frequent eye rubbing, which leads to release of inflammatory mediators such as matrix-metalloproteinase-13, IL-6, and tumour necrosis factor-alpha. • It trigger apoptosis of stromal keratocytes. • The level of degradative lysosomal enzymes, such as acid esterase and acid phosphatase, cathepsins B and G, and some MMP’s, are elevated in keratoconus corneas.
  • 31.
    • Topographic findingin VKC- Asymmetric bow tie with inferior steepening, - Superior steepening, - High corneal irregularity index, and - High corneal asymmetry index. • Central corneal thickness also decreases in VKC cases. 3. Dry eyes • Occur in VKC patients due to short tear film breakup time as a consequence of - Inflammation leading to alteration in mucin component of the tear film, - Meibomian glands dropout, and - Reduction in corneal nerve density.
  • 32.
    • Patients withquiet VKC were also detected to have reduced tear break-up time and corneal sensitivity with increased conjunctival lissamine green staining, suggesting a subclinical tear film dysfunction. • This implies that a dry eye should also be managed simultaneously. 4. Lid complications • Acquired ptosis following prolonged severe inflammation and persistent rubbing. • PATHOGENESIS- Disinsertion of the levator palpebrae superioris. • Griffin et al reported 12 cases of acquired ptosis in patients with VKC over a period of 4 years.
  • 33.
    5. Limbal stemcell deficiency • Associated with prolonged VKC with an incidence of 1.2%. • PATHOGENESIS • chronic limbal inflammation, resulting in poor stromal support to the stem cells by affecting the microenvironment of limbal stem cell niche, and • Direct damage by the toxic products of eosinophils and other inflammatory cells. • Conjunctival epithelium of patients with VKC reacts to the inflammatory stimulus with structural modifications such as alterations in goblet cell distribution, cell-to-cell connections, nuclear chromatin, and keratinization. • Early detected using impression cytology.
  • 34.
    MANAGEMENT 1. Pharmacological Measures 2.Surgical Measures 3. Counselling
  • 35.
    Pharmacological Management • Mostcases of VKC can be managed with medication alone. 1. ANTIALLERGICS- Mast cell stabilsers & Antihistamines • Forms the mainstay of treatment of VKC. • MOA : promoting stabilization of mast cells or blocking the histaminic receptors, thereby controlling conjunctival inflammation. • This therapy should be started in the early spring or should be continued throughout the year depending on the duration and onset of symptoms.
  • 36.
    MAST CELL STABILIZERS •First line agents. • DRUGS- Sodium cromoglicate (DSCG, cromolyn, 2%, 4%), Nedocromil sodium (2%), Spaglumic acid (4%, 4.9%), Lodoxamide tromethamine(0.1%) • MOA - Inhibit mast cell degranulation, preventing the release of cytokines. • Lodoxamide - inhibit eosinophil activation and degranulation, useful in keratitis and shield ulcers in severe allergic diseases. • Nedocromil acts on multiple cells, including eosinophils, neutrophils, mast cells, macrophages, monocytes, and platelets, to inhibit inflammation.
  • 37.
    • The recommendedschedule is 4-6 times daily, and the onset of action starts after two weeks of administration. • S/E – Transient burning sensation
  • 38.
    TOPICAL ANTIHISTAMINES • DRUGS-Levocabastine hydrochloride (0.5%), Emedastine difumarate (0.05%) • MOA - block the inflammatory effect of endogenous histamine, thereby inhibiting the proinflammatory cytokine secretion from conjunctival epithelial cells. • The recommended schedule is 4 times daily. • S/E – Transient burning sensation, Dry sensation.
  • 39.
    DUAL-ACTING AGENTS • DRUGS– alcaftadine (0.2%), azelastine (0.05%), bepotastine besilate (1.5%), epinastine (0.05%), ketotifen (0.025%), and olopatadine (0.1%). • Advantage- Rapid onset of action from immediate histamine receptor blockade, which alleviates itching and redness, along with the long term benefit of mast cell stabilization. • Olopatadine and ketotifen also; inhibits TNF-a release, chemotaxis, leukotriene activity, and platelet activation, thereby inhibiting eosinophil activation and decreasing the vascular permeability. • Olopatadine reduces the goblet cell density, leading to a decrease in the mucus discharge. • Recommended schedule is 1-2 times daily.
  • 40.
    2. TOPICAL NSAIDS •DRUGS - Ketorolac (0.5, 0.3%), Diclofenac (0.1%) • MOA - Inhibiting release of prostaglandins E2 and I2, which are known to be pruritogenic. • Provide great symptomatic relief by reducing the ocular itching and conjunctival hyperemia. • They have minimal effect on the corneal lesions and size of the papillae. • The recommended schedule is 2-3 times daily. • S/E – Burning sensation, Corneal Melting.
  • 41.
    3. TOPICAL LUBRICANTS •In symptomatic relief in the acute phase of the disease. • MOA- by providing lubrication to the ocular surface, washing out the inflammatory mediators from the tear film and protecting from the mechanical rubbing effect of the papillae. • Primary modality to treat complications of VKC, such as dry eye and shield ulcer.
  • 42.
    4. TOPICAL CORTICOSTEROIDS •Most potent anti-inflammatory drugs. • Indicated in cases with persistent severe symptoms, thick mucus discharge with moderate to severe corneal involvement, numerous and inflamed limbal infiltrates, or giant papillae. • MOA - Inhibits gene transcription and activation of proinflammatory transcription factors, such as nuclear factor-kB(NF-kB) and activator protein-1 (AP-1). Membrane-stabilizing action inhibits arachidonic acid pathway, phospholipase 2. • Factors affecting steroid response were duration of corticosteroid use, type of steroid, mixed type of VKC, the presence of limbal neovascularization of three quadrants, and corneal involvement.
  • 43.
    • High-potency steroidsinclude prednisolone phosphate 1%, dexamethasone sodium phosphate 0.1%, difluprednate 0.05%, or betamethasone sodium 0.1%. • Low-potency steroids are fluorometholone acetate 0.1%, loteprednol etabonate 0.5%, and rimexolone 1%. • Low-potency steroids are the first-line steroids to be used in active VKC cases due to their low intraocular penetration. • The recommended schedule is 2-4 times daily. • S/E- Increase in intraocular pressure, induction or exacerbation of glaucoma, formation of cataracts, delayed wound healing, and increased susceptibility to infection.
  • 44.
    5. SUPRATARSAL INJECTIONOF STEROIDS • Used for refractory, severe, and challenging cases of VKC. • MOA - Temporary suppression of severe inflammation only. • Recommended site - 0.5-1 mm above the superior tarsal border in the potential space between the conjunctiva and Muller muscle. • Singh and coworkers in a prospective RCT, including 90 eyes of 45 patients with refractory VKC, compared the efficacy of supratarsal injection of dexamethasone sodium phosphate (2 mg), triamcinolone acetonide (10.5 mg), and hydrocortisone sodium succinate (50 mg). • There was no difference between the three drugs concerning the time of resolution of cobblestone papillae, lid edema, conjunctival discharge and chemosis, Trantas dots, and shield ulcers.
  • 45.
    • Recurrences developedearly in the dexamethasone group (within 6-20 days) compared with the triamcinolone group (within 180-290 days). • Long-term control requires antiallergic therapy. • S/E- ocular hypertension, eyelid necrosis, linear subcutaneous fat atrophy, and glaucoma.
  • 46.
    6. IMMUNOMODULATORS • Calcineurininhibitors – • DRUGS- Cyclosporine (2%, 1%, 0.5%, 0.1%, and 0.05%), Tacrolimus (0.03% and 0.1%) • MOA - Blocking Th2 lymphocyte proliferation and IL-2 production. - Inhibiting histamine release from mast cells and basophils through reduction in IL-5 production. Reduce recruitment of Eosinophil. • Long-term treatment with CsA acts as a good alternative to steroids; however, short-duration cycles of topical steroids may be required for optimal control of acute episodes of VKC. • The recommended schedule is 2-4 times daily. • S/E- Burning and ocular irritation.
  • 47.
    • Tacrolimus issafe and effective in patients suffering from severe VKC resistant to topical CsA. • Use of tacrolimus ointment in cases of recalcitrant VKC should be reserved only when all other modalities fail.
  • 48.
    • In theacute stage, mild cases can be managed with topical antihistamines or dual-acting agents. • Moderate to severe cases require a short course of anti-inflammatory therapy, such as low-potency steroids, immunomodulators along with topical antiallergic therapy. • In the chronic stage, the management consists of control of the ongoing inflammation using topical anti-inflammatory agents and antiallergic therapy. Besides, such cases may. • It is essential to rule out steroid responders while dealing with such cases as they may require a prolonged course of steroid therapy. • Although an acute episode can be managed with the help of topical mast cell stabilizers and/or steroids, the major challenge lies in preventing the recurrences and their consequences.
  • 49.
    SURGICAL MANAGEMENT • Surgeryis rarely required in cases that develop complications such as giant papillae, shield ulcer, keratoconus, LSCD, and corneal opacity. 1. Management of giant papillae • In cases of recurrent corneal involvement not responding to medical therapy. • Shave excision - subconjunctival incision posterior to the lid margin. Around1 to 2 mm of conjunctiva from the edge of the papillae, the tarsal conjunctiva along with the giant papillae is excised.
  • 50.
    • CO2 LaserExcision SURGERY RECURRENCE RATE Simple Excision 82.7 % Resection and cryotherapy combined with amniotic membrane transplantation 12.5 % Resection with 0.02% mitomycin C 57 % Resection with autologous conjunctival graft <1 %
  • 51.
    2. Management ofshield ulcer • Debridement: helps to remove the cytotoxic deposits. • Debridement with AMT: promotes healing by providing a mechanical barrier against the lid movements and protects the epithelium. It has an anti- inflammatory, antiangiogenic, and antifibrotic effect. Grade Initial treatment Surgical Grade 1 Topical treatment with Steroids Mast cell stabilizer Antibiotic prophylaxis Topical lubricants Bandage contact lens Scraping of base and margins if no response to medical treatment Grade 2 Topical treatment; corneal scraping if suspecting infective keratitis Debridement or debridement with AMT Grade 3 Plaque removal with AMT along with medical management
  • 52.
    • Excimer laserphototherapeutic keratectomy: after control of active VKC and led to the removal of the inflammatory plaque with complete healing. • Bandage contact lens: refractory shield ulcer with large-diameter (22 mm). These lenses provide a physical barrier between the palpebral conjunctiva and the corneal epithelium, leading to breaking of the cycle of epithelial damage and further cytokine release.
  • 53.
    3. Management ofCorneal Opacity • Surgical management in cases of VKC may be required for corneal scar secondary to healed hydrops due to keratoconus. • Risk of corneal allograft rejection- Immune privilege of the cornea is terminated with persistent inflammation and neovascularization as seen in VKC • Penetrating keratoplasty: for cases of secondary keratoconus with healed hydrops or central corneal scar. • Lamellar keratoplasty: Deep anterior lamellar keratoplasty may be required in cases of VKC with advanced keratoconus. • Risk- premature loose sutures(2.35 vs. 1.34), suture abscess and steroid- induced cataract (17.4% vs. 3.1%) were more commonly seen in cases of keratoconus with VKC
  • 54.
    4. Management ofLSCD • Autologous serum drops, therapeutic contact lens, AMT, conjunctival limbal allograft, keratolimbal allograft, and scleral lenses. • Corneal opacity due to LSCD can be well managed with anterior lamellar keratoplasty. • Cases with severe LSCD require limbal stem cell transplant before keratoplasty.
  • 55.
    COUNSELLING • An essentialaspect of managing VKC includes education of patients and their parents about the chronic and recurrence. • Various measures such as avoiding exposure to triggering factors such as sun, wind, and salt water are important to control the symptoms. • Application of cold compresses often help relieve the symptoms by direct removal and dilution of allergens from the ocular surface.
  • 56.
    MANAGEMENT ALGORITHM • Managementof VKC depends on the o Stage of the disease o Age of the patient, o Severity of the disease, o Recurrence pattern, o Associated complications, o Steroid sensitivity.
  • 58.