DESIGN WITH US AND SAVE YOUR COST
DESIGN WITH US AND SAVE YOUR COST
Expertise In
Fire Protection
•DESIGN
•COORDINATION
•3D MODULING
•STOCK-LISTING
•ESTIMATION
We Vermont India are situated in state capital of Jharkhand at
Ranchi. Our design team have 15 year of experience in the field of
Fire Protection Design, Estimation, Coordination and 3d- muddling
and are fully dedicated to various United State clients all over the
states. To insure good quality work with in the time we have one sr.
design engineer dedicated for each company to understand their
way of design and requirements. We have office inside the Campus
of Software Technologies Parks of India to make working enjoyment
healthy and clean. Which have 24 hour electricity, high speed
internet and canteen facility in the Campus.
 Sprinkler/Hydrant system design: We provide complete sets of drawings which
includes, Detailing, Riser Diagram, Seismic Calculation (if needed), 3D Fire pump
assembly diagram, Hydraulic Calculation.. The proven ability to develop, layout
turn-key fire sprinkler systems, on time and on budget. We offer the unique
combination of managerial and technical expertise essential to complete any new
or retrofit fire sprinkler design project.
 Expert Design Team, offering
 Detailed Specs and Design Concepts
 Feasibility Planning and Budgeting
 Hydraulic Calculations.
 Advanced 3D CAD Design Capabilities
 Extensive Knowledge of Fire Protection Requirements and Codes.
 Wet Pipe Fire Sprinkler System.
 Fire Hydrant System.
 Dry Fire Sprinkler System.
 Deluge Fire Sprinkler System.
 Pre-action Fire Sprinkler System.
 ESFR Fire Sprinkler System.
 In-Rack Fire Sprinkler System.
 Fire pumps are necessary any time a water supply is not
capable of providing the pressure required by the sprinkler
system design. Occasionally, there is insufficient city
supply or no water supply and the pump must be supplied
from a ground storage tank or other static source.
 We have designed pumps in accordance with NPFA 20, the
standard for Installation of Stationary Pumps for Fire
Protection.
 We are regularly involved in the following types of electric
and diesel motor driven fire pump assembly Designing:
 Split Case Horizontal
 Split Case Vertical
 Vertical In-Line
 Vertical Turbine
 Packaged Skid Mounted
3D FIRE PUMP
 Building Models and BIM Technology
 Fire Suppression and Fire Sprinkler System Design
Vermont India has created 3D fire protection drawings since 2000. We currently have
Specialized designers and the best fire protection software titles available.
Within the fire protection industry and fire sprinkler system design, we lead the pack
with our advanced software, 3D capabilities, and collision checking experience. We
have coordinated hundreds of fire suppression projects using 3D software
"Building models and BIM technology will certainly become the standard
representation and practice for construction within most of our lifetimes."
 We provide complete sets of Material and shop fabrication
drawing which helps in figure-out actual material installed, and
also fitter knows which pipe materials/ pipes need to install
where.
 We provide estimated quantity of materials used in
the projects, your work is to put the value and labor
cost, which saves lots of time of project manager,
one can concentrates more to bring projects.
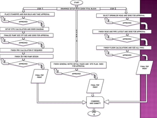
DRAWINGS SETUP WITH GIVEN TITAL BLOCK
START
PLACE STANDPIPE AND RUN BULK AND TAKE APPROVAL
APPROVED
YES
NO
SETUP STPS CALCULATION AND RISER DIAGRAM
SELECT SPRINKLER HEAD AND SEND FOR APPROVAL
FINALIZE PUMP SIZE STP SIZE AND SEND FOR APPROVAL
APPROVED
YES
NO
APPROVED
YES
NO
FINISH HEAD AND PIPE LAYOUT AND SEND FOR APPROVAL
FINISH FLOOR CALCULATIONS AND SIZE ALL PIPES
APPROVED
YES
NO
APPROVED
YES
NO
FINISH PRV CALCULATION IF REQUIRED
FINISH 3D FIRE PUMP DESIGN
APPROVED
YES
NO
FINISH GENERAL NOTES DETAIL PAGES AND SITE PLAN. SNED
FOR APPROVAL
S
T
E
P
3
APPROVED
YES
NO
STEP 1 STEP 2
FINAL PDF
PRINT
FINAL PDF
PRINT
FINAL PDF
PRINT
STEP
4
COMBINED
AND SUBMITT
STEP 5
STOP
STEP 6
COORDINATION
PIPE LISTING
AS - BUILT
STEP 4
Vermont India1

Vermont India1

  • 1.
    DESIGN WITH USAND SAVE YOUR COST DESIGN WITH US AND SAVE YOUR COST Expertise In Fire Protection •DESIGN •COORDINATION •3D MODULING •STOCK-LISTING •ESTIMATION
  • 2.
    We Vermont Indiaare situated in state capital of Jharkhand at Ranchi. Our design team have 15 year of experience in the field of Fire Protection Design, Estimation, Coordination and 3d- muddling and are fully dedicated to various United State clients all over the states. To insure good quality work with in the time we have one sr. design engineer dedicated for each company to understand their way of design and requirements. We have office inside the Campus of Software Technologies Parks of India to make working enjoyment healthy and clean. Which have 24 hour electricity, high speed internet and canteen facility in the Campus.
  • 3.
     Sprinkler/Hydrant systemdesign: We provide complete sets of drawings which includes, Detailing, Riser Diagram, Seismic Calculation (if needed), 3D Fire pump assembly diagram, Hydraulic Calculation.. The proven ability to develop, layout turn-key fire sprinkler systems, on time and on budget. We offer the unique combination of managerial and technical expertise essential to complete any new or retrofit fire sprinkler design project.  Expert Design Team, offering  Detailed Specs and Design Concepts  Feasibility Planning and Budgeting  Hydraulic Calculations.  Advanced 3D CAD Design Capabilities  Extensive Knowledge of Fire Protection Requirements and Codes.
  • 4.
     Wet PipeFire Sprinkler System.  Fire Hydrant System.  Dry Fire Sprinkler System.  Deluge Fire Sprinkler System.  Pre-action Fire Sprinkler System.  ESFR Fire Sprinkler System.  In-Rack Fire Sprinkler System.
  • 5.
     Fire pumpsare necessary any time a water supply is not capable of providing the pressure required by the sprinkler system design. Occasionally, there is insufficient city supply or no water supply and the pump must be supplied from a ground storage tank or other static source.  We have designed pumps in accordance with NPFA 20, the standard for Installation of Stationary Pumps for Fire Protection.  We are regularly involved in the following types of electric and diesel motor driven fire pump assembly Designing:  Split Case Horizontal  Split Case Vertical  Vertical In-Line  Vertical Turbine  Packaged Skid Mounted
  • 6.
  • 7.
     Building Modelsand BIM Technology  Fire Suppression and Fire Sprinkler System Design Vermont India has created 3D fire protection drawings since 2000. We currently have Specialized designers and the best fire protection software titles available. Within the fire protection industry and fire sprinkler system design, we lead the pack with our advanced software, 3D capabilities, and collision checking experience. We have coordinated hundreds of fire suppression projects using 3D software "Building models and BIM technology will certainly become the standard representation and practice for construction within most of our lifetimes."
  • 8.
     We providecomplete sets of Material and shop fabrication drawing which helps in figure-out actual material installed, and also fitter knows which pipe materials/ pipes need to install where.
  • 9.
     We provideestimated quantity of materials used in the projects, your work is to put the value and labor cost, which saves lots of time of project manager, one can concentrates more to bring projects.
  • 10.
    DRAWINGS SETUP WITHGIVEN TITAL BLOCK START PLACE STANDPIPE AND RUN BULK AND TAKE APPROVAL APPROVED YES NO SETUP STPS CALCULATION AND RISER DIAGRAM SELECT SPRINKLER HEAD AND SEND FOR APPROVAL FINALIZE PUMP SIZE STP SIZE AND SEND FOR APPROVAL APPROVED YES NO APPROVED YES NO FINISH HEAD AND PIPE LAYOUT AND SEND FOR APPROVAL FINISH FLOOR CALCULATIONS AND SIZE ALL PIPES APPROVED YES NO APPROVED YES NO FINISH PRV CALCULATION IF REQUIRED FINISH 3D FIRE PUMP DESIGN APPROVED YES NO FINISH GENERAL NOTES DETAIL PAGES AND SITE PLAN. SNED FOR APPROVAL S T E P 3 APPROVED YES NO STEP 1 STEP 2 FINAL PDF PRINT FINAL PDF PRINT FINAL PDF PRINT STEP 4 COMBINED AND SUBMITT
  • 11.
    STEP 5 STOP STEP 6 COORDINATION PIPELISTING AS - BUILT STEP 4