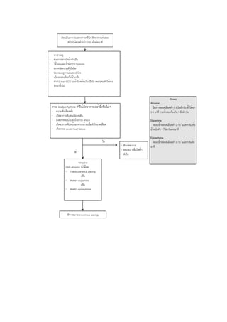
ถ้ายังไม่มี
advance a
ช่วย 30 : 2
ถ้ามี advance
Paddle วาง
Pulseless arrest algorhythms 2010
กรณีใส่ advance airway อยู่แล้ว
Tip&Tricks
จำาไว้ว่าไม่ว่าจะเกิดอะไรขึ้น อย่า interrupt chest compression หรือ interrupt น้อยสุด
เฉพาะตอน check pulse, defib เท่านั้น (< 10 sec) กดหน้าอกไว้ ส่งกดตลอด อย่าปล่อย
ตอนใส่ cardiac board ให้ใส่ด้านเรา ช่วยกันยก รอให้ทุกคนพร้อมพลิกก่อน แล้วค่อย
หยุดกดหน้าอก ในขณะที่บอร์ดยังไม่มากดหน้าอกรอไปก่อน
การให้ยา IV = IO > ET เหมือนเดิม หยอดยาทางท่อผสมเป็น 2- 2.5 เท่า
เพิ่มเติม ถ้าใส่ท่อแล้วอาจขอต่อ end tidalCO2 ตาม guideline ใหม่ หากขณะ CPR กราฟ
ETCO2 ตำ่ากว่า 10 mmHg ให้เพิ่มแรงกด หากเป็น art line กดให้ diastolic pressure มากกว่า
20 mmHg ตลอดเวลา
End tidal CO2 graph ขณะ CPR ช่วงหลังจะเห็นว่าปรับการกดให้มีประสิทธิภาพดี
ขึ้นกราฟก็จะสูงขึ้น
ขณะที่กดหน้าอก
diastolic
ไม่ควรตำ่ากว่า 20
mmHg
ส่วน brady- tachy น้นค่อนข้างคล้ายเดิมนะ แต่ brady เน้นทางยามากกว่า แต่ก็
ยังต้องติด pace ได้ ลองทบทวนดูนะครับ
Up for med ศรว
Up for med ศรว
Up for med ศรว

Up for med ศรว

  • 1.
    ถ้ายังไม่มี advance a ช่วย 30: 2 ถ้ามี advance Paddle วาง Pulseless arrest algorhythms 2010
  • 2.
    กรณีใส่ advance airwayอยู่แล้ว Tip&Tricks จำาไว้ว่าไม่ว่าจะเกิดอะไรขึ้น อย่า interrupt chest compression หรือ interrupt น้อยสุด เฉพาะตอน check pulse, defib เท่านั้น (< 10 sec) กดหน้าอกไว้ ส่งกดตลอด อย่าปล่อย ตอนใส่ cardiac board ให้ใส่ด้านเรา ช่วยกันยก รอให้ทุกคนพร้อมพลิกก่อน แล้วค่อย หยุดกดหน้าอก ในขณะที่บอร์ดยังไม่มากดหน้าอกรอไปก่อน การให้ยา IV = IO > ET เหมือนเดิม หยอดยาทางท่อผสมเป็น 2- 2.5 เท่า
  • 3.
    เพิ่มเติม ถ้าใส่ท่อแล้วอาจขอต่อ endtidalCO2 ตาม guideline ใหม่ หากขณะ CPR กราฟ ETCO2 ตำ่ากว่า 10 mmHg ให้เพิ่มแรงกด หากเป็น art line กดให้ diastolic pressure มากกว่า 20 mmHg ตลอดเวลา End tidal CO2 graph ขณะ CPR ช่วงหลังจะเห็นว่าปรับการกดให้มีประสิทธิภาพดี ขึ้นกราฟก็จะสูงขึ้น ขณะที่กดหน้าอก diastolic ไม่ควรตำ่ากว่า 20 mmHg ส่วน brady- tachy น้นค่อนข้างคล้ายเดิมนะ แต่ brady เน้นทางยามากกว่า แต่ก็ ยังต้องติด pace ได้ ลองทบทวนดูนะครับ