MG8591
Principles of Management
Unit I Introduction to Management and
Organizations
Definition of Management – Science or Art – Manager Vs Entrepreneur
– types of managers -managerial roles and skills – Evolution of
Management – Scientific, human relations, system and contingency
approaches – Types of Business organization – Sole proprietorship,
partnership, company-public and private sector enterprises –
Organization culture and Environment – Current trends and issues in
Management.
1–2
Definition of Management
• Management is a process of planning, decision making,
organizing, leading, motivation and controlling the human
resources, financial, physical, and information resources of an
organization to reach its goals efficiently and effectively.
• Management involves coordinating and overseeing the work
activities of others so that their activities are completed
efficiently and effectively.
1–3
Nature and Characteristics of
Management
8/4/2022 4
Multidisciplinary
Continuous process
Universal activity
Science as Well as an Art
Dynamic and not Static
Profession
Group activity
Aims at obtaining wealthy results
Skills and Experience in getting
things done through people
System of authority
Intangible
Good Leadership
Functional areas of Management
• Financial Management
• Human Resource Management
• Marketing Management
• Production Management
• Material Management
• Purchasing Management
• Maintenance Management
• Office Management
8/4/2022 5
Objective of Management
• Getting maximum results with minimum efforts.
• Increasing the efficiency of factors of production
• Maximum prosperity for employer and employees
• Human betterment & Social Justice
• Reduces Cost
• Establishes Equilibrium
• Establishes Sound Organization
8/4/2022 6
What Is Management?
• Managerial Concerns
• Efficiency
• “Doing things right”
• Getting the most output for the least
inputs
• Effectiveness
• “Doing the right things”
• Attaining organizational goals
1–7
Effectiveness and Efficiency in
Management
1–8
Function of Management
• According to George & Jerry
• Planning, Organizing, Actuating, & Controlling
• According to Henry Fayol
• Plan, Organize, Command & Control
• Luther Gullick (POSDCORB)
• Planning, Organizing, Staffing, Direction, Coordinating , Reporting, & Budgeting
• Koontz & O’DONNEL
• Planning, Organizing, Staffing, Directing, & Controlling
8/4/2022 9
Function of Management
Controlling
Directing
Staffing
Organising
Planning
8/4/2022 10
Planning
• What to Do? When to Do? How to Do? Who is to Do?
• The planning process involves the following activities
• Determination of the goal of the Organization
• Formulating policies, rules, procedures etc. for the organization
• Forecasting the future based on past and present activities
8/4/2022 11
Organising
• Identification and analysis of activities required for the attainment
organisational objective
• Assignment of duties to the individuals concerned
• Follow up the activities
8/4/2022 12
Staffing
• Selecting candidate for position
• Fixing salary
• Training
• Developing them for effective organization function
• Performance Appraisal
• Promotions & Transfer
8/4/2022 13
Directing/Leading
• Guiding
• Supervising
• Motivation
• Leadership
• Communication
8/4/2022 14
Controlling
• Establishing standard
• Measuring current performance
• Comparing this performance to the established
standards
• Taking corrective actions of deviation are detected
8/4/2022 15
Management – Science or Art
• Management is science because of several reasons. They are
universally accepted principles, it has cause and effect relationship,
etc, and at the same time it is art as it requires perfection through
practice, practical knowledge, creativity, personal skills,
etc. Management is both art and science.
1–16
Levels of Management
8/4/2022 17
8/4/2022 18
Who Are Managers?
•Managers are the people in the organization responsible
for developing and carrying out this management process.
The four primary functions of managers are planning,
organizing, leading, and controlling.
1–19
Types of Manager
• Purchase manager- Who is responsible for procuring the raw materials in a company
• Production manager- Who is responsible for managing the manufacturing process.
• IT manager- Who is responsible for supervising all computing and IT communication
related issues.
• Marketing manager- Who is responsible for supervising the promotion and advertising of
the company’s products/services.
8/4/2022 20
Types of Manager
• Sales manager- Who looks after the sales department and sets targets for
sales personnel and appraises their performance on the basis of the extent of
target achievement
• Finance manager- Who is responsible for the financial management of the
organization.
• Human resources manager- Who is responsible for the HR department and
oversees all human resource management functions
• Product development manager- Who is authorized with the management of
the technical division of new product design and product innovation.
8/4/2022 21
8/4/2022 22
8/4/2022 23
8/4/2022 24
Managerial Skills
8/4/2022 25
Role of Manager
8/4/2022 26
Henry Mintzberg (1973)
Interpersonal
• Figurehead
• Symbolic head, obliged to perform a number of routine duties of a legal or social nature
• Leader
• Responsible for the motivation and activation of subordinates; responsible for staffing,
training and associated duties
• Liaison (Link)
• Maintains self-developed network of outside contacts and informers who provide favors
and information.
8/4/2022 27
Informational
• Monitor
• Seeks and receives wide Varity of special information to develop thorough
understanding of organization and environment; emerges as nerve internal and
external information of the organization.
• Disseminator
• Transmits information received from outsiders or from other subordinates to
members of the organization.
• Spokesperson
• Transmit information to outsiders on organization’s plans, policies, actions, results,
etc.,
8/4/2022 28
Decisional
• Entrepreneur
• Searches organization and it environment for opportunities and initiates
:improvement projects” to bring about change; supervises design of certain projects
as well.
• Disturbance handler
• Responsibility for corrective action when organization faces important, unexpected
disturbance.
• Negotiator
• Responsible for representing the organization at major negotiations
8/4/2022 29
Entrepreneur Vs Manager
ENTREPRENEUR
• An Entrepreneur is a person who
organize and manages a business
undertaking, assuming the risk
for the sake of profit
MANAGER
• A manager is the person
responsible for planning and
directing the work of a group of
individuals, monitoring their work,
and taking corrective action when
necessary.
8/4/2022 30
Manager Vs Entrepreneur
CHARACTERISTIC ENTREPRENEUR MANAGER
Behaviour characterized by Desire for control Delegation of authority
Management style One man show Management team
Driving force Creativity-innovation Establish & preserve the status
Quo
Organizational growth Rapid reaction Strategic planning
Organization structure Informal, Flexible Organized
Decision making Intuitive Collect information & seek
advice
8/4/2022 31
Manager Vs Entrepreneur
CHARACTERISTIC ENTREPRENEUR MANAGER
Definition of Aims In terms of “Vision” In commercial Terms
Attitude to Money A By-Product Measure of Success
Attitude to risk Calculated Risks Avoidance of Risks
Organizational Culture “Entrepreneurial
Culture”
“Management Culture”
8/4/2022 32
Evolution of Management
• Pre Scientific Management Era (Before 1880)
• Classical Management Era (1880 – 1930)
• Neo Classical Management Era (1930 – 1950)
• Modern Management Era (1950 on word)
8/4/2022 33
Evolution of Management
• Classical Management Era (1880 – 1930)
• Scientific Management School
• Administration Management School
• Bureaucracy Management
• Neo Classical Management Era (1930 – 1950)
• Human Relational School
• Behavioral Management School
8/4/2022 34
• Modern Management Era (1950 on word)
• Social System School
• Decision Theory School
• Quantitative Man Management School
• System Management School
• Contingency Management School
Scientific Management School
Fred Winslow Taylor 1856 – 1915
•Father of Scientific Management
•Midvale steel, Simonds Rolling Machine Bethleham
steel (Apprentice Machinist, Chief Engineer)
•It is an Art of knowing exactly what you want your men
to do and seeing that they do it in the best and
cheapest way.
8/4/2022 35
Principles of Scientific Management
•Replacing rules of thumb with science (Enquire, investigation, data
collection, analysis and framing a rule)
•Obtaining harmony in group action, rather than discord
•Achieving cooperation of human beings, rather than chaotic individualism
•Working for max. output rather than restricted output
•Developing all workers to the fullest extent possible for their own and their
company’s highest prosperity
8/4/2022 36
Techniques of Scientific Management
•Time Study
• Fair Day’s Work = Standard Time + Working Hours
•Motion Study
•Standardization
•Differential Piece Wage Plan
8/4/2022 37
Criticism
• Unemployment
• Weakening of trade
union
• Monotony
• Over speeding
8/4/2022 38
• Expensive
• Time consuming
WORKER’S VIEWPOINT EMPLOYER’S VIEWPOINT
Administrative Management
• Father of modern operational management theory
• Worked in French mining and metallurgical company
8/4/2022 39
Henri Fayol (1841 – 1925)
14 Principles
1. Division of labour – Divided & Subdivided and allotted to various persons according to their
expertise in a particular area.
2. Authority and Responsibility
3. Discipline – Sincerity, Obedience, Diligence, Correct attitude
4. Unity of Command – receive order from one superior
5. Unity of direction – similar activities should be grouped
6. Subordination of Individual’s interest to the common goal
7. Remuneration – Fair and equitable
8/4/2022 40
14 Principles
8. Centralization & Decentralization– balance between concentration and dispersal of
authority
9. Scalar Chain – Chain of authority from top to bottom
10. Order – ‘A place for everything and everything in its place’
11. Equity – Sense of fair play and justice
12. Stability of tenure of personnel – too much of turnover of staff/job rotation interfere the
stability
13. Initiative – Subordinate initiatives
14. Esprit de crops – Team spirit should be fostered and administrated
8/4/2022 41
Elton Mayo and F. Roethlisberger and the
Hawthorne Studies
• Western electric company – 1927 to 1932
• 1924 to 1927, National Research Council –>Nature of illumination and other conditions  Productivity
• Changing illumination, modifying rest periods, Shortening workdays and varying incentive pay system
did not improve productivity.
• In general, that the improvement in productivity was due to such social factors as morale, satisfactory
interrelationships between members of a work group (a "sense of belonging"), and effective
management--a kind of managing that would understand human behavior, especially group behavior,
and serve it through such interpersonal skills as motivating, counseling, leading, and communicating.
8/4/2022 42
Recent Contributors of Management
• Peter F.Orucker (1974) – writer on many general management topics
• W.Edward Deming – Introduce QC in Japan
• Laurence Peter – People get promoted to a level where they are incompetent, and no further
promotion is possible
• William ouchi (1981) – Discussed selected Japanese managerial practices adapted in the US
environment
• Thomas peters and Robert Waterman – Identified Characteristics of companies they considered
excellent
8/4/2022 43
APPROACHES TO MANAGEMENT
1. Empirical or case approach
2. Managerial roles approach
3. Contingency or situational approach
4. Mathematical or management science approach
5. Decision theory approach
6. Reengineering approach
7. Systems approach
8. Socio technical systems approach
9. Cooperative social systems approach
10. Group behavior approach
11. Interpersonal behavior approach
12. Frame work approach
13. Total quality management approach
8/4/2022 44
Patterns of Management Analysis
A Management Theory Jungle?
APPROACHES TO MANAGEMENT
Characteristics Limitations Illustration
EMPIRICAL OR CASE APPROACH
Studies experience
through cases. Identifies
successes and failures
Situations are all
different. No attempt
to identify principles
8/4/2022 45
Patterns of Management Analysis
A Management Theory Jungle?
APPROACHES TO MANAGEMENT
Characteristics Limitations Illustration
MANAGERIAL ROLES APPROACH
10 roles were identified
1. Figure head role
2. Leader role
3. Liason role
4. Recipient role
5. Disseminator role
6. Spoken person role
7. The entrepreneurial role
8. The disturbance handler role
9. Resource allocator role
10. Negotiator role
Some activities are
not managerial. Some
activities were left out
(e.g. Appraising
Managers)
8/4/2022 46
Patterns of Management Analysis
A Management Theory Jungle?
APPROACHES TO MANAGEMENT
Characteristics Limitations Illustration
CONTINGENCY OR SITUATIONAL APPROACH
Management practice
depends on
Circumstances
There is no best way to
do things. Difficulty in
determining all the
relevant contingency
factors and showing their
relationships
8/4/2022 47
Patterns of Management Analysis
A Management Theory Jungle?
APPROACHES TO MANAGEMENT
Characteristics Limitations Illustration
MATHEMATICAL OR MANAGEMENT SCIENCE APPROACH
Management is seen as
the mathematical
process, concepts,
symbols & models
Many aspects of
managing cannot be
modeled
8/4/2022 48
Patterns of Management Analysis
A Management Theory Jungle?
APPROACHES TO MANAGEMENT
Characteristics Limitations Illustration
DECISION THEORY APPROACH
Decision making as a
spring board to study
all enterprise
activities
There is more to
managing than
decision making. The
focus is at the same
time too narrow and
too wide
8/4/2022 49
Patterns of Management Analysis
A Management Theory Jungle?
APPROACHES TO MANAGEMENT
Characteristics Limitations Illustration
REENGINEERING APPROACH
Fundamental rethinking
Process analysis
Radical redesign
Dramatic results.
Neglect external
environment ignoring
customer needs
neglect human needs.
Ignores total
Management systems
8/4/2022 50
Patterns of Management Analysis
A Management Theory Jungle?
APPROACHES TO MANAGEMENT
Characteristics Limitations Illustration
SYSTEMS APPROACH
Systems have
boundaries but
they also interact
with external
environment
It is a new
approach to
Management
8/4/2022 51
Patterns of Management Analysis
A Management Theory Jungle?
APPROACHES TO MANAGEMENT
Characteristics Limitations Illustration
SOCIO TECHNICAL SYSTEMS APPROACH
Technical system has
great effect on
social system
Emphasis only on
blue collar and
lower level office
work
8/4/2022 52
Patterns of Management Analysis
A Management Theory Jungle?
APPROACHES TO MANAGEMENT
Characteristics Limitations Illustration
COOPERATIVE SOCIAL SYSTEMS APPROACH
Concerned with
interpersonal and
group behavioral
aspects leading to a
system of Co-
operation
Too broad a field
for the study of
Management
8/4/2022 53
Patterns of Management Analysis
A Management Theory Jungle?
APPROACHES TO MANAGEMENT
Characteristics Limitations Illustration
GROUP BEHAVIOR APPROACH
Emphasis on
behavior of people
in groups. Based
on sociology and
social psychology
Often not
integrated with
management
concepts,
Principles, theory
and techniques
8/4/2022 54
Patterns of Management Analysis
A Management Theory Jungle?
APPROACHES TO MANAGEMENT
Characteristics Limitations Illustration
INTERPERSONAL BEHAVIOR APPROACH
Focus on interpersonal
behavior, human
relations, leadership
and motivation. Based
on individual
psychology
Ignores planning,
Organizing and
Controlling.
Psychological
training is not enough
to be an effective
manager
8/4/2022 55
Patterns of Management Analysis
A Management Theory Jungle?
APPROACHES TO MANAGEMENT
Characteristics Limitations Illustration
McKINSEY’S FRAME WORK APPROACH
7 SKILLS
1. Systems
2. Style
3. Staff
4. Shared Values
5. Skills
6. Strategy
7. Structure
The terms used are
not precise and topics
are not discussed in
depth
8/4/2022 56
Patterns of Management Analysis
A Management Theory Jungle?
APPROACHES TO MANAGEMENT
Characteristics Limitations Illustration
TOTAL QUALITY MANAGEMENT APPROACH
Dependable satisfying products &
services (Deming)
Product or services that is fit for
use (Juran)
Conformance to quality
requirements (Crosby)
• Continuous improvement
• Team Work
• Quality education
No complete agreement of
what TQM is
8/4/2022 57
The Management Process or Operational
Approach
 This approach draws together the pertinent knowledge of
management by relating it to the managerial job--what managers do
 It tries to integrate the concepts, principles, and techniques that
underlie the task of managing
8/4/2022 58
8/4/2022 59
The Systems Approach to The
Management Process
• A model of process or operational management that indicates how the various inputs are
transformed through the managerial functions of planning, organizing, staffing, leading,
and controlling.
8/4/2022 60
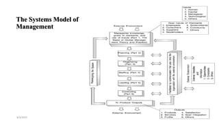
The Systems Model of
Management
8/4/2022 61
Inputs and Claimants
•The inputs from the external environment may
include people, capital, managerial skills, as
well as technical knowledge and skills.
8/4/2022 62
The Managerial Transformation Process
• The task of managers is to transform the inputs, in an
effective and efficient manner, into outputs.
8/4/2022 63
The Communication System
• Communication integrates the managerial functions. It is through
communication that one determines whether events and performance
conform to plans. It is communication that makes managing possible.
8/4/2022 64
External Variables
Effective managers regularly scan the external
environment.
8/4/2022 65
Outputs
Products, services, profits, satisfaction, integration of the foals
of claimants to the enterprise.
8/4/2022 66
Reenergizing the System
In the systems model of the management process, some of the
outputs become inputs again.
8/4/2022 67
Types of Organization
(Business Organization)
Business Organization
Proprietorship Partnership Corporation
8/4/2022 68
Individual Proprietorship
• Single person owns the capital
• He has taken the decision, uses his own skill ,
Knowledge and experience
• All profits belong to him
• He bear all the losses
• His decision is final in employment, purchase
production and sale
• Small establishments Started easily
Closed down easily
8/4/2022 69
Individual Proprietorship
• The area of operation is limited, the owner can develop
cordial relationship with workers, supplier of inputs and
buyers.
• Capital base is small and narrow
• Small business promotes fair distribution of income and
wealth.
8/4/2022 70
Partnership
• Formed by a simple contract
• Each party of the contract becomes the general agent of the business
• Sharing their duties responsibility on one hand & profit / losses on the
other hand
• Minimum two persons
• In the absence of any agreement to the contrary , all partners have equal
right to participate the business
• Written agreement is signed by all partners and stamped it becomes
partnership deed
• Registered firms enjoy many benefits
• Unregistered firms cannot sue other partners of the firm.
8/4/2022 71
Advantages of Partnership
Raising Additional Finance
Specialized experiences of various partners
Bankers provide easy credit
Liability is unlimited
8/4/2022 72
Disadvantages of Partnership
•Partners become responsible for acts of each & every
other
•It suffers uncertain continuity, lesser public confidence,
restricted right to transfer of capital and liability of
partner even after his retirement from the firm.
8/4/2022 73
Joint Stock Companies
• Corporation has been defined as an artificial person
• Recognized by law, it is a legal entity
• Distinctive name, a common seal
• Common capital
• Transferable shares of fixed value, limited liability
• Share holders may come & go, but company goes
• Share holders cannot participate the working of a company
• Board of directors, assisted by professional Mangers
• Memorandum of Association is prepared
• Classified as Pvt Ltd & Public Ltd
8/4/2022 74
Pvt. Ltd Company
Registered by 2 or more persons
But limits to 50
Restriction on transfer of shares
General public cannot participate in the capital
Limited liability
Keep their business as private as possible
8/4/2022 75
Public Limited Company
•Membership is open to all
•Minimum no is 7, but there is no ceiling
•To collect capital, through the selling of
shares
8/4/2022 76
Formation
•Group of persons conceive an idea of a successful
business, called promoters
•Registration to Registrar of companies with name
and fee, accompanied by Memorandum of
Association (MOA) & Article of Association
(AOA)
•MOA defines objectives, powers of the company,
the name clause, situation clause, objective clause,
capital clause and liability clause
8/4/2022 77
Formation
• AOA  Rules & Regulations governing internal management (Power
& duties of directors and other officers, borrowing powers, power to
hold meetings etc)
• After the meeting of directors, Chairman, Bankers, auditors, brokers
etc are appointed
• Then they raise the capital from general public
• Then registrar issues commencement certificate
8/4/2022 78
Advantages Of Public Limited Company
• Liability is limited as per the face value of shares
• Easily raise the capital from public and lending
institutions
• Avail the services of experts
8/4/2022 79
Advantages Of Public Limited Company
• Long drawn process
• More legal formalities
• Larger amount of initial expenditure
• Ownership is diverted from control
8/4/2022 80
Co - Operatives
• Voluntary association of eleven or more members
• They are in same locality carrying on business not for
profit
• It is based self help through mutual aid
• The membership is open to all
• Value of the share is kept low
• In India we have credit cooperatives, marketing
cooperatives, housing cooperatives etc.
• In rural India, cooperatives are controlled by rural rich
8/4/2022 81
Public Sector Undertakings
• Government departmental organizations
• Public Corporations
• Mixed ownership Corporations
8/4/2022 82
Government Department Organization
• Postal & Telegraphs, railways,highways, defence industries etc.
• They are financed by appropriations from the treasury
• It is subject to budget accounting and audit controls
• Civil servants are the in charge of such enterprises
• It cannot be sued without the consent of the government
• They ensure maximum degree of control
• Transactions are approved by appropriate agencies
8/4/2022 83
Drawbacks of
government department organization
• Absence of flexibility in its operations
• Immediate decisions depending on the business environment cannot
be made
• Delay, red tapism, inadequate services etc are in this organizations
8/4/2022 84
Public Corporations
• It is wholly owned by the state
• Greater freedom in making contracts, acquiring & disposing of property than
government departments
• They obtain funds from treasury, public and revenues from sale of goods and
services
• They are not subject to budget accounting & audit loss
• Employees are recruited and remunerated under the terms and conditions of
the corporation
• It enjoy the freedom of govt. regulation & control
• High degree of operating & financial flexibility
• Expansion programs can be finance without delays by the use of revenues or
borrowed funds
• Ex: Industrial Financial Corporation of India, LIC, UTI & RBI
8/4/2022 85
Mixed Enterprises
• Capital owned by the Govt. & Pvt. share holders
• Directors are nominated by both of them
• It can enter into contract and acquire property in their
own name
• Own legal entity
• They can be sued and they can sue
• Exempted from budget accounting
• Permission from GOI is necessary
8/4/2022 86
Mixed Enterprises
If no foreign participation,
state Govt. or SIDC – 26%
Private Individual - 25%
Lending Institutions - 49%
8/4/2022 87
If foreign Participation
State – 25%
Indian entrepreneurs – 20%
Foreign Investor – 20% &
Investing public – 35%
Globalization
It means internationalization of trade, Particularly financial
product transactions and the integration of economic and capital
markets throughout the world
• Trade exists freely among the countries
• World economy becomes a single market or single economy
• In globalization, there is no restriction of quota, license, tariff
and other adminstrative barriers for trade
8/4/2022 88
Globalization
Trade can be of products and factors
•Trade of product means goods, commodities and
services
•Trade of factors means transfer of technology, finance
and labour
•Currencies of the country should be freely exchangeable
•Uniformity of laws and rules
8/4/2022 89
Benefits of Globalization
1. Improves efficiency – >Glob. leads to specialization in production
2. Improve factor income –>the factor mobility is free (factor incomes
among the trading countries will get equalized)
3. Improves finance –> need for growth and industrialization of country
4. Gain from migrations
* For developed countries migration fulfills the need of manpower in the
form of skilled person
* For developing countries migration solves the problem of
unemployment
8/4/2022 90
International Management /Managing
Globally
• It is the process of Planning, Organizing, leading and
controlling in organizations engaged in international
Business
• Now a days Managers engage in international business are
like to face competition from international organizations or
to deal with them either suppliers or customers
8/4/2022 91
Multinational Corporations (MNC)
•It is an organization that is engaged in production or
services through its own association in several countries,
manages and control the overall activities from a global
perspective
•They are large in size and are engaged in substantial
amount of business throughout the world
8/4/2022 92
Multinational Corporations (MNC)
• MNC is a business that has its head quarters (domicile) in one
country but which operates in many
• The BOD (Board of Directors) might comprise a two tier
system
• Strategic board which determines global policy
• One or more national boards responsible for
implementing this policy in particular countries
8/4/2022 93
Differences between MNC & one country Firm
a) Market segment is more for MNC
b) Recruitment, training, appraisal and promotion
procedures must be drafted on international scale
c) Greater amount of diversification
• Choice of national market for final products
• Location of production facilities
• Sources of raw materials
• Buy and import (products) from rest of the world
d) MNC can afford more risk than domestic rivals. A loss
in one country can be offset against profits elsewhere.
8/4/2022 94
Categories Horizontally Integrated Multinational
• MNC Seeks to produce the same product in different countries. The
primary objective is to achieve growth by expanding into new markets
Vertically Integrated Multinational
• MNC Undertakes the various stages of production in different countries
for a core business.
Ex: Oil companies like shell and Exxon (ESSO)
Conglomerate Multinational
• MNC will produce a range of different products in different countries
8/4/2022 95
Type of International Management
• Ethocentric
• Polycentric
• Regiocentric
• Geocentric
8/4/2022 96
Ethnocentric
International Management are home country oriented. Here,
Managers assume that practices that work in home country
must necessarily work elsewhere
8/4/2022 97
Polycentric
International Management are host country oriented
8/4/2022 98
Regiocentric
International Management are region
oriented. Managers believe that the company
problems related to that region are generally
best solved by individuals from the region.
8/4/2022 99
Geocentric
International Management are world oriented. Here
Managers believe that global view is needed in both the head quarters
of the company and its various subsidiaries that the best individuals
regardless of host or home country, should be utilized to solve
company problems anywhere in the world.
8/4/2022 100
Entry to International Business
1. Exporting : It is the process of making a product in the
home country and sending it overseas. It requires very small
capital.
2. Licensing : It is an agreement in which one organization
gives limited rights to another to use certain assets
(expertise, patents, copyrights or eqpt.) for an agreed upon
fee or royalty
• Licensing allows to use assets within specific territory and
for a specific period
8/4/2022 101
Entry to International Business
3. Establishing Strategic alliances: A joint venture is an
agreement involving two or more organizations that
arrange to produce a product or service through a jointly
owned enterprises
4.Operating wholly owned subsidiaries: A wholly owned
subsidiary is an operation on foreign soil that is totally
owned and controlled by a company with headquarter
outside the host country.
8/4/2022 102
MNC Strategies
• MNC must give weightage to two important factors.
i. The need to make optimum economic decisions on global
basis.
ii. Responsive to host country differences
MNC opt for any of the four strategy
a. Worldwide integration / globalization strategy
b. National responsiveness strategy
c. Region responsiveness strategy
d. Multifocal strategy
8/4/2022 103
Challenges of Management
in Global Scenario
a) Language Barriers – Less in developed country
- More in developing countries (Africa or Latin America)
b) Selling and Marketing in Foreign Markets
Selling at home might fail overseas because of wide
social and cultural differences.
Ex: McDonald’s, Cocacola
8/4/2022 104
Challenges of Management
in Global Scenario
c) Attitudes of host governments
Govt. insisting on part ownership in the subsidiary of tight rules and
regulations governing the MNC’s behavior or harsh tax regimes
d) Communication and Co-ordination between subsidiaries
For expanding global business, lines of communication become longer
and more complex.
8/4/2022 105
Advantages of MNC Investment
•Employment
•The Balance of Payment
•Technology Transfer
•Taxation
8/4/2022 106
Disadvantages of MNC Investment
•Uncertainty
•Control
•Transfer Pricing
•The Environment
8/4/2022 107
Japanese Management
•They combine structure and people with
Japanese culture to create a highly productive
and efficient organization.
8/4/2022 108
Characteristics of Japanese management or
Theory Z
1. Human Resources : Japanese Management prefers human resource than
financial resources
2. Job Security : It results in employees with high morale
3. Team work : team efforts & Team spirit leads to effective management
4. Promotion : Promotion are based on seniority
8/4/2022 109
5. Appraisal System : Employee performance in the long run is
given more importance than short run.
6. Communication : It is designed to foster open communication.
It facilitates extensive face to face communication.
7. Decision Making : Japanese management encourages the
lower level employees ideas, Knowledge & Experience.
Lower level employees also take part in decision making
8/4/2022 110
Characteristics of Japanese management or
Theory Z
Weakness of Japanese Management
1. It suppressed individual talents
2. Promotion policy is not encouraging outstanding younger
employees
3. Decision making process is time consuming process
8/4/2022 111
Japanese Management USA Management
It involves long term planning It Involves short term planning
More people involved in decision
making process
Only top executives involved in
decision making process
More favor for decentralization More favor for centralization
Participative Management Not a Participative Management
Here informal and democratic
organization structure
Formal and bureaucratic
organization structure
Training is important activity Training is not an important
Job Security Job Insecurity
8/4/2022 112
Japanese Management USA Management
Leader is not a important role Leader is a important role
It enhances self control and peer
control
All Managerial activities controlled by
superiors
Execution of all the process in the
organization is very fast
Execution of all the process in the
organization is not fast
Given more benefits to the employees Employees benefits less compared to
Japan
Appraisal process is not consider
immediately
Appraisal process is consider
immediately
It enhances group performance It enhances individual performance
Promotion, demotion and termination
process are less
Promotion, demotion process is often
Communication system is poor Communication is effectively
8/4/2022 113
German Management
• German Management is autocratic
• The Managers expect obedience from their subordinates
• Labour suggestions also accepted
• One of the labour director is elected as a member of the
executive committee.
• Managerial decisions are taken by the executive committee in
consultation with labour director
• Labour director is represented the employee’s problems also
8/4/2022 114
Organizational Culture
8/4/2022 115
Importance of Organizational Culture
• Talent Attractor
• Talent Retainer
• Engage People
• Creates Energy and Momentum
• Changes the View of Work
• Creates Greater Synergy
• Makes Everyone More Successful
8/4/2022 116
8/4/2022 117
Characteristics Of Organizational Culture
Organizational Culture
Attention in
Detail
Outcome
Orientation
People
Orientation
Team
Orientation
Aggressiveness
Stability
Innovation
and Risk
Taking
Degree to which employee are
expected to exhibit precision
analysis and attention to detail
Degree to which managers
focus on results or outcomes
rather than on ho these
outcomes are achieved
Degree to which management
decisions take into account the
effects on people in the
organization
Degree to which work is
organized around teams rather
than individuals
Degree to which employees are
aggressive and competitive rather
than cooperative
Degree to which organizational
decisions and actions emphasize
maintaining the status quo
Degree to which employee are
encouraged to be innovative and
take risk
Elements Of Organizational Culture
8/4/2022 118
Artefacts
Language, Technology, Products, Style
of dressing, Physical Environment,
Manners, Myths, stories
Espoused Values
Conscious Strategies, goals and
philosophies
Basic Assumptions and Values
Norms, Unwritten rules, shared assumptions, taken for
granted beliefs, values existing at unconscious level
Strong Vs Weak Culture
Strong culture
• Strong culture-key values
are deeply held and widely
shared.
• Employees in such
organizations are more
committed
• Increased organizational
performance.
Weak culture
•Weak Culture-do not
make clear what is
important and what is not
•Lack of clarity in
organization
8/4/2022 119
How an organization’s culture is
established and maintained?
8/4/2022 120
How employees learn culture?
8/4/2022 121
Organization and environmental factors
8/4/2022 122
Organization
environment
factors
Internal
environment
External
environment
General environment or
Macro environment.
Task environment or micro
environment
Internal Environment factors
• Management
• Organizational culture
• Employee
• Financial changes
8/4/2022 123
External Environment factors
Macro Environment
•Technology
•Economic conditions
•Political conditions
•Socio-cultural factors
Micro Environment
•Suppliers
•Customers
•Competitors
•Distributor
8/4/2022 124
Current trends and Issues in Management
8/4/2022 125
Work force diversity
Changing demographics of workforce
Internal environment
Changing employee expectations
Building organizational capabilities
Technological advances
Changing psycho-social system
Job design and organizational capabilities
Management of human relations
Change in legal environment and industrial relation
Globalisation

UNIT I INTRODUCTION TO MANAGEMENT AND ORGANIZATIONS.pptx

  • 1.
  • 2.
    Unit I Introductionto Management and Organizations Definition of Management – Science or Art – Manager Vs Entrepreneur – types of managers -managerial roles and skills – Evolution of Management – Scientific, human relations, system and contingency approaches – Types of Business organization – Sole proprietorship, partnership, company-public and private sector enterprises – Organization culture and Environment – Current trends and issues in Management. 1–2
  • 3.
    Definition of Management •Management is a process of planning, decision making, organizing, leading, motivation and controlling the human resources, financial, physical, and information resources of an organization to reach its goals efficiently and effectively. • Management involves coordinating and overseeing the work activities of others so that their activities are completed efficiently and effectively. 1–3
  • 4.
    Nature and Characteristicsof Management 8/4/2022 4 Multidisciplinary Continuous process Universal activity Science as Well as an Art Dynamic and not Static Profession Group activity Aims at obtaining wealthy results Skills and Experience in getting things done through people System of authority Intangible Good Leadership
  • 5.
    Functional areas ofManagement • Financial Management • Human Resource Management • Marketing Management • Production Management • Material Management • Purchasing Management • Maintenance Management • Office Management 8/4/2022 5
  • 6.
    Objective of Management •Getting maximum results with minimum efforts. • Increasing the efficiency of factors of production • Maximum prosperity for employer and employees • Human betterment & Social Justice • Reduces Cost • Establishes Equilibrium • Establishes Sound Organization 8/4/2022 6
  • 7.
    What Is Management? •Managerial Concerns • Efficiency • “Doing things right” • Getting the most output for the least inputs • Effectiveness • “Doing the right things” • Attaining organizational goals 1–7
  • 8.
    Effectiveness and Efficiencyin Management 1–8
  • 9.
    Function of Management •According to George & Jerry • Planning, Organizing, Actuating, & Controlling • According to Henry Fayol • Plan, Organize, Command & Control • Luther Gullick (POSDCORB) • Planning, Organizing, Staffing, Direction, Coordinating , Reporting, & Budgeting • Koontz & O’DONNEL • Planning, Organizing, Staffing, Directing, & Controlling 8/4/2022 9
  • 10.
  • 11.
    Planning • What toDo? When to Do? How to Do? Who is to Do? • The planning process involves the following activities • Determination of the goal of the Organization • Formulating policies, rules, procedures etc. for the organization • Forecasting the future based on past and present activities 8/4/2022 11
  • 12.
    Organising • Identification andanalysis of activities required for the attainment organisational objective • Assignment of duties to the individuals concerned • Follow up the activities 8/4/2022 12
  • 13.
    Staffing • Selecting candidatefor position • Fixing salary • Training • Developing them for effective organization function • Performance Appraisal • Promotions & Transfer 8/4/2022 13
  • 14.
    Directing/Leading • Guiding • Supervising •Motivation • Leadership • Communication 8/4/2022 14
  • 15.
    Controlling • Establishing standard •Measuring current performance • Comparing this performance to the established standards • Taking corrective actions of deviation are detected 8/4/2022 15
  • 16.
    Management – Scienceor Art • Management is science because of several reasons. They are universally accepted principles, it has cause and effect relationship, etc, and at the same time it is art as it requires perfection through practice, practical knowledge, creativity, personal skills, etc. Management is both art and science. 1–16
  • 17.
  • 18.
  • 19.
    Who Are Managers? •Managersare the people in the organization responsible for developing and carrying out this management process. The four primary functions of managers are planning, organizing, leading, and controlling. 1–19
  • 20.
    Types of Manager •Purchase manager- Who is responsible for procuring the raw materials in a company • Production manager- Who is responsible for managing the manufacturing process. • IT manager- Who is responsible for supervising all computing and IT communication related issues. • Marketing manager- Who is responsible for supervising the promotion and advertising of the company’s products/services. 8/4/2022 20
  • 21.
    Types of Manager •Sales manager- Who looks after the sales department and sets targets for sales personnel and appraises their performance on the basis of the extent of target achievement • Finance manager- Who is responsible for the financial management of the organization. • Human resources manager- Who is responsible for the HR department and oversees all human resource management functions • Product development manager- Who is authorized with the management of the technical division of new product design and product innovation. 8/4/2022 21
  • 22.
  • 23.
  • 24.
  • 25.
  • 26.
    Role of Manager 8/4/202226 Henry Mintzberg (1973)
  • 27.
    Interpersonal • Figurehead • Symbolichead, obliged to perform a number of routine duties of a legal or social nature • Leader • Responsible for the motivation and activation of subordinates; responsible for staffing, training and associated duties • Liaison (Link) • Maintains self-developed network of outside contacts and informers who provide favors and information. 8/4/2022 27
  • 28.
    Informational • Monitor • Seeksand receives wide Varity of special information to develop thorough understanding of organization and environment; emerges as nerve internal and external information of the organization. • Disseminator • Transmits information received from outsiders or from other subordinates to members of the organization. • Spokesperson • Transmit information to outsiders on organization’s plans, policies, actions, results, etc., 8/4/2022 28
  • 29.
    Decisional • Entrepreneur • Searchesorganization and it environment for opportunities and initiates :improvement projects” to bring about change; supervises design of certain projects as well. • Disturbance handler • Responsibility for corrective action when organization faces important, unexpected disturbance. • Negotiator • Responsible for representing the organization at major negotiations 8/4/2022 29
  • 30.
    Entrepreneur Vs Manager ENTREPRENEUR •An Entrepreneur is a person who organize and manages a business undertaking, assuming the risk for the sake of profit MANAGER • A manager is the person responsible for planning and directing the work of a group of individuals, monitoring their work, and taking corrective action when necessary. 8/4/2022 30
  • 31.
    Manager Vs Entrepreneur CHARACTERISTICENTREPRENEUR MANAGER Behaviour characterized by Desire for control Delegation of authority Management style One man show Management team Driving force Creativity-innovation Establish & preserve the status Quo Organizational growth Rapid reaction Strategic planning Organization structure Informal, Flexible Organized Decision making Intuitive Collect information & seek advice 8/4/2022 31
  • 32.
    Manager Vs Entrepreneur CHARACTERISTICENTREPRENEUR MANAGER Definition of Aims In terms of “Vision” In commercial Terms Attitude to Money A By-Product Measure of Success Attitude to risk Calculated Risks Avoidance of Risks Organizational Culture “Entrepreneurial Culture” “Management Culture” 8/4/2022 32
  • 33.
    Evolution of Management •Pre Scientific Management Era (Before 1880) • Classical Management Era (1880 – 1930) • Neo Classical Management Era (1930 – 1950) • Modern Management Era (1950 on word) 8/4/2022 33
  • 34.
    Evolution of Management •Classical Management Era (1880 – 1930) • Scientific Management School • Administration Management School • Bureaucracy Management • Neo Classical Management Era (1930 – 1950) • Human Relational School • Behavioral Management School 8/4/2022 34 • Modern Management Era (1950 on word) • Social System School • Decision Theory School • Quantitative Man Management School • System Management School • Contingency Management School
  • 35.
    Scientific Management School FredWinslow Taylor 1856 – 1915 •Father of Scientific Management •Midvale steel, Simonds Rolling Machine Bethleham steel (Apprentice Machinist, Chief Engineer) •It is an Art of knowing exactly what you want your men to do and seeing that they do it in the best and cheapest way. 8/4/2022 35
  • 36.
    Principles of ScientificManagement •Replacing rules of thumb with science (Enquire, investigation, data collection, analysis and framing a rule) •Obtaining harmony in group action, rather than discord •Achieving cooperation of human beings, rather than chaotic individualism •Working for max. output rather than restricted output •Developing all workers to the fullest extent possible for their own and their company’s highest prosperity 8/4/2022 36
  • 37.
    Techniques of ScientificManagement •Time Study • Fair Day’s Work = Standard Time + Working Hours •Motion Study •Standardization •Differential Piece Wage Plan 8/4/2022 37
  • 38.
    Criticism • Unemployment • Weakeningof trade union • Monotony • Over speeding 8/4/2022 38 • Expensive • Time consuming WORKER’S VIEWPOINT EMPLOYER’S VIEWPOINT
  • 39.
    Administrative Management • Fatherof modern operational management theory • Worked in French mining and metallurgical company 8/4/2022 39 Henri Fayol (1841 – 1925)
  • 40.
    14 Principles 1. Divisionof labour – Divided & Subdivided and allotted to various persons according to their expertise in a particular area. 2. Authority and Responsibility 3. Discipline – Sincerity, Obedience, Diligence, Correct attitude 4. Unity of Command – receive order from one superior 5. Unity of direction – similar activities should be grouped 6. Subordination of Individual’s interest to the common goal 7. Remuneration – Fair and equitable 8/4/2022 40
  • 41.
    14 Principles 8. Centralization& Decentralization– balance between concentration and dispersal of authority 9. Scalar Chain – Chain of authority from top to bottom 10. Order – ‘A place for everything and everything in its place’ 11. Equity – Sense of fair play and justice 12. Stability of tenure of personnel – too much of turnover of staff/job rotation interfere the stability 13. Initiative – Subordinate initiatives 14. Esprit de crops – Team spirit should be fostered and administrated 8/4/2022 41
  • 42.
    Elton Mayo andF. Roethlisberger and the Hawthorne Studies • Western electric company – 1927 to 1932 • 1924 to 1927, National Research Council –>Nature of illumination and other conditions  Productivity • Changing illumination, modifying rest periods, Shortening workdays and varying incentive pay system did not improve productivity. • In general, that the improvement in productivity was due to such social factors as morale, satisfactory interrelationships between members of a work group (a "sense of belonging"), and effective management--a kind of managing that would understand human behavior, especially group behavior, and serve it through such interpersonal skills as motivating, counseling, leading, and communicating. 8/4/2022 42
  • 43.
    Recent Contributors ofManagement • Peter F.Orucker (1974) – writer on many general management topics • W.Edward Deming – Introduce QC in Japan • Laurence Peter – People get promoted to a level where they are incompetent, and no further promotion is possible • William ouchi (1981) – Discussed selected Japanese managerial practices adapted in the US environment • Thomas peters and Robert Waterman – Identified Characteristics of companies they considered excellent 8/4/2022 43
  • 44.
    APPROACHES TO MANAGEMENT 1.Empirical or case approach 2. Managerial roles approach 3. Contingency or situational approach 4. Mathematical or management science approach 5. Decision theory approach 6. Reengineering approach 7. Systems approach 8. Socio technical systems approach 9. Cooperative social systems approach 10. Group behavior approach 11. Interpersonal behavior approach 12. Frame work approach 13. Total quality management approach 8/4/2022 44
  • 45.
    Patterns of ManagementAnalysis A Management Theory Jungle? APPROACHES TO MANAGEMENT Characteristics Limitations Illustration EMPIRICAL OR CASE APPROACH Studies experience through cases. Identifies successes and failures Situations are all different. No attempt to identify principles 8/4/2022 45
  • 46.
    Patterns of ManagementAnalysis A Management Theory Jungle? APPROACHES TO MANAGEMENT Characteristics Limitations Illustration MANAGERIAL ROLES APPROACH 10 roles were identified 1. Figure head role 2. Leader role 3. Liason role 4. Recipient role 5. Disseminator role 6. Spoken person role 7. The entrepreneurial role 8. The disturbance handler role 9. Resource allocator role 10. Negotiator role Some activities are not managerial. Some activities were left out (e.g. Appraising Managers) 8/4/2022 46
  • 47.
    Patterns of ManagementAnalysis A Management Theory Jungle? APPROACHES TO MANAGEMENT Characteristics Limitations Illustration CONTINGENCY OR SITUATIONAL APPROACH Management practice depends on Circumstances There is no best way to do things. Difficulty in determining all the relevant contingency factors and showing their relationships 8/4/2022 47
  • 48.
    Patterns of ManagementAnalysis A Management Theory Jungle? APPROACHES TO MANAGEMENT Characteristics Limitations Illustration MATHEMATICAL OR MANAGEMENT SCIENCE APPROACH Management is seen as the mathematical process, concepts, symbols & models Many aspects of managing cannot be modeled 8/4/2022 48
  • 49.
    Patterns of ManagementAnalysis A Management Theory Jungle? APPROACHES TO MANAGEMENT Characteristics Limitations Illustration DECISION THEORY APPROACH Decision making as a spring board to study all enterprise activities There is more to managing than decision making. The focus is at the same time too narrow and too wide 8/4/2022 49
  • 50.
    Patterns of ManagementAnalysis A Management Theory Jungle? APPROACHES TO MANAGEMENT Characteristics Limitations Illustration REENGINEERING APPROACH Fundamental rethinking Process analysis Radical redesign Dramatic results. Neglect external environment ignoring customer needs neglect human needs. Ignores total Management systems 8/4/2022 50
  • 51.
    Patterns of ManagementAnalysis A Management Theory Jungle? APPROACHES TO MANAGEMENT Characteristics Limitations Illustration SYSTEMS APPROACH Systems have boundaries but they also interact with external environment It is a new approach to Management 8/4/2022 51
  • 52.
    Patterns of ManagementAnalysis A Management Theory Jungle? APPROACHES TO MANAGEMENT Characteristics Limitations Illustration SOCIO TECHNICAL SYSTEMS APPROACH Technical system has great effect on social system Emphasis only on blue collar and lower level office work 8/4/2022 52
  • 53.
    Patterns of ManagementAnalysis A Management Theory Jungle? APPROACHES TO MANAGEMENT Characteristics Limitations Illustration COOPERATIVE SOCIAL SYSTEMS APPROACH Concerned with interpersonal and group behavioral aspects leading to a system of Co- operation Too broad a field for the study of Management 8/4/2022 53
  • 54.
    Patterns of ManagementAnalysis A Management Theory Jungle? APPROACHES TO MANAGEMENT Characteristics Limitations Illustration GROUP BEHAVIOR APPROACH Emphasis on behavior of people in groups. Based on sociology and social psychology Often not integrated with management concepts, Principles, theory and techniques 8/4/2022 54
  • 55.
    Patterns of ManagementAnalysis A Management Theory Jungle? APPROACHES TO MANAGEMENT Characteristics Limitations Illustration INTERPERSONAL BEHAVIOR APPROACH Focus on interpersonal behavior, human relations, leadership and motivation. Based on individual psychology Ignores planning, Organizing and Controlling. Psychological training is not enough to be an effective manager 8/4/2022 55
  • 56.
    Patterns of ManagementAnalysis A Management Theory Jungle? APPROACHES TO MANAGEMENT Characteristics Limitations Illustration McKINSEY’S FRAME WORK APPROACH 7 SKILLS 1. Systems 2. Style 3. Staff 4. Shared Values 5. Skills 6. Strategy 7. Structure The terms used are not precise and topics are not discussed in depth 8/4/2022 56
  • 57.
    Patterns of ManagementAnalysis A Management Theory Jungle? APPROACHES TO MANAGEMENT Characteristics Limitations Illustration TOTAL QUALITY MANAGEMENT APPROACH Dependable satisfying products & services (Deming) Product or services that is fit for use (Juran) Conformance to quality requirements (Crosby) • Continuous improvement • Team Work • Quality education No complete agreement of what TQM is 8/4/2022 57
  • 58.
    The Management Processor Operational Approach  This approach draws together the pertinent knowledge of management by relating it to the managerial job--what managers do  It tries to integrate the concepts, principles, and techniques that underlie the task of managing 8/4/2022 58
  • 59.
  • 60.
    The Systems Approachto The Management Process • A model of process or operational management that indicates how the various inputs are transformed through the managerial functions of planning, organizing, staffing, leading, and controlling. 8/4/2022 60
  • 61.
    The Systems Modelof Management 8/4/2022 61
  • 62.
    Inputs and Claimants •Theinputs from the external environment may include people, capital, managerial skills, as well as technical knowledge and skills. 8/4/2022 62
  • 63.
    The Managerial TransformationProcess • The task of managers is to transform the inputs, in an effective and efficient manner, into outputs. 8/4/2022 63
  • 64.
    The Communication System •Communication integrates the managerial functions. It is through communication that one determines whether events and performance conform to plans. It is communication that makes managing possible. 8/4/2022 64
  • 65.
    External Variables Effective managersregularly scan the external environment. 8/4/2022 65
  • 66.
    Outputs Products, services, profits,satisfaction, integration of the foals of claimants to the enterprise. 8/4/2022 66
  • 67.
    Reenergizing the System Inthe systems model of the management process, some of the outputs become inputs again. 8/4/2022 67
  • 68.
    Types of Organization (BusinessOrganization) Business Organization Proprietorship Partnership Corporation 8/4/2022 68
  • 69.
    Individual Proprietorship • Singleperson owns the capital • He has taken the decision, uses his own skill , Knowledge and experience • All profits belong to him • He bear all the losses • His decision is final in employment, purchase production and sale • Small establishments Started easily Closed down easily 8/4/2022 69
  • 70.
    Individual Proprietorship • Thearea of operation is limited, the owner can develop cordial relationship with workers, supplier of inputs and buyers. • Capital base is small and narrow • Small business promotes fair distribution of income and wealth. 8/4/2022 70
  • 71.
    Partnership • Formed bya simple contract • Each party of the contract becomes the general agent of the business • Sharing their duties responsibility on one hand & profit / losses on the other hand • Minimum two persons • In the absence of any agreement to the contrary , all partners have equal right to participate the business • Written agreement is signed by all partners and stamped it becomes partnership deed • Registered firms enjoy many benefits • Unregistered firms cannot sue other partners of the firm. 8/4/2022 71
  • 72.
    Advantages of Partnership RaisingAdditional Finance Specialized experiences of various partners Bankers provide easy credit Liability is unlimited 8/4/2022 72
  • 73.
    Disadvantages of Partnership •Partnersbecome responsible for acts of each & every other •It suffers uncertain continuity, lesser public confidence, restricted right to transfer of capital and liability of partner even after his retirement from the firm. 8/4/2022 73
  • 74.
    Joint Stock Companies •Corporation has been defined as an artificial person • Recognized by law, it is a legal entity • Distinctive name, a common seal • Common capital • Transferable shares of fixed value, limited liability • Share holders may come & go, but company goes • Share holders cannot participate the working of a company • Board of directors, assisted by professional Mangers • Memorandum of Association is prepared • Classified as Pvt Ltd & Public Ltd 8/4/2022 74
  • 75.
    Pvt. Ltd Company Registeredby 2 or more persons But limits to 50 Restriction on transfer of shares General public cannot participate in the capital Limited liability Keep their business as private as possible 8/4/2022 75
  • 76.
    Public Limited Company •Membershipis open to all •Minimum no is 7, but there is no ceiling •To collect capital, through the selling of shares 8/4/2022 76
  • 77.
    Formation •Group of personsconceive an idea of a successful business, called promoters •Registration to Registrar of companies with name and fee, accompanied by Memorandum of Association (MOA) & Article of Association (AOA) •MOA defines objectives, powers of the company, the name clause, situation clause, objective clause, capital clause and liability clause 8/4/2022 77
  • 78.
    Formation • AOA Rules & Regulations governing internal management (Power & duties of directors and other officers, borrowing powers, power to hold meetings etc) • After the meeting of directors, Chairman, Bankers, auditors, brokers etc are appointed • Then they raise the capital from general public • Then registrar issues commencement certificate 8/4/2022 78
  • 79.
    Advantages Of PublicLimited Company • Liability is limited as per the face value of shares • Easily raise the capital from public and lending institutions • Avail the services of experts 8/4/2022 79
  • 80.
    Advantages Of PublicLimited Company • Long drawn process • More legal formalities • Larger amount of initial expenditure • Ownership is diverted from control 8/4/2022 80
  • 81.
    Co - Operatives •Voluntary association of eleven or more members • They are in same locality carrying on business not for profit • It is based self help through mutual aid • The membership is open to all • Value of the share is kept low • In India we have credit cooperatives, marketing cooperatives, housing cooperatives etc. • In rural India, cooperatives are controlled by rural rich 8/4/2022 81
  • 82.
    Public Sector Undertakings •Government departmental organizations • Public Corporations • Mixed ownership Corporations 8/4/2022 82
  • 83.
    Government Department Organization •Postal & Telegraphs, railways,highways, defence industries etc. • They are financed by appropriations from the treasury • It is subject to budget accounting and audit controls • Civil servants are the in charge of such enterprises • It cannot be sued without the consent of the government • They ensure maximum degree of control • Transactions are approved by appropriate agencies 8/4/2022 83
  • 84.
    Drawbacks of government departmentorganization • Absence of flexibility in its operations • Immediate decisions depending on the business environment cannot be made • Delay, red tapism, inadequate services etc are in this organizations 8/4/2022 84
  • 85.
    Public Corporations • Itis wholly owned by the state • Greater freedom in making contracts, acquiring & disposing of property than government departments • They obtain funds from treasury, public and revenues from sale of goods and services • They are not subject to budget accounting & audit loss • Employees are recruited and remunerated under the terms and conditions of the corporation • It enjoy the freedom of govt. regulation & control • High degree of operating & financial flexibility • Expansion programs can be finance without delays by the use of revenues or borrowed funds • Ex: Industrial Financial Corporation of India, LIC, UTI & RBI 8/4/2022 85
  • 86.
    Mixed Enterprises • Capitalowned by the Govt. & Pvt. share holders • Directors are nominated by both of them • It can enter into contract and acquire property in their own name • Own legal entity • They can be sued and they can sue • Exempted from budget accounting • Permission from GOI is necessary 8/4/2022 86
  • 87.
    Mixed Enterprises If noforeign participation, state Govt. or SIDC – 26% Private Individual - 25% Lending Institutions - 49% 8/4/2022 87 If foreign Participation State – 25% Indian entrepreneurs – 20% Foreign Investor – 20% & Investing public – 35%
  • 88.
    Globalization It means internationalizationof trade, Particularly financial product transactions and the integration of economic and capital markets throughout the world • Trade exists freely among the countries • World economy becomes a single market or single economy • In globalization, there is no restriction of quota, license, tariff and other adminstrative barriers for trade 8/4/2022 88
  • 89.
    Globalization Trade can beof products and factors •Trade of product means goods, commodities and services •Trade of factors means transfer of technology, finance and labour •Currencies of the country should be freely exchangeable •Uniformity of laws and rules 8/4/2022 89
  • 90.
    Benefits of Globalization 1.Improves efficiency – >Glob. leads to specialization in production 2. Improve factor income –>the factor mobility is free (factor incomes among the trading countries will get equalized) 3. Improves finance –> need for growth and industrialization of country 4. Gain from migrations * For developed countries migration fulfills the need of manpower in the form of skilled person * For developing countries migration solves the problem of unemployment 8/4/2022 90
  • 91.
    International Management /Managing Globally •It is the process of Planning, Organizing, leading and controlling in organizations engaged in international Business • Now a days Managers engage in international business are like to face competition from international organizations or to deal with them either suppliers or customers 8/4/2022 91
  • 92.
    Multinational Corporations (MNC) •Itis an organization that is engaged in production or services through its own association in several countries, manages and control the overall activities from a global perspective •They are large in size and are engaged in substantial amount of business throughout the world 8/4/2022 92
  • 93.
    Multinational Corporations (MNC) •MNC is a business that has its head quarters (domicile) in one country but which operates in many • The BOD (Board of Directors) might comprise a two tier system • Strategic board which determines global policy • One or more national boards responsible for implementing this policy in particular countries 8/4/2022 93
  • 94.
    Differences between MNC& one country Firm a) Market segment is more for MNC b) Recruitment, training, appraisal and promotion procedures must be drafted on international scale c) Greater amount of diversification • Choice of national market for final products • Location of production facilities • Sources of raw materials • Buy and import (products) from rest of the world d) MNC can afford more risk than domestic rivals. A loss in one country can be offset against profits elsewhere. 8/4/2022 94
  • 95.
    Categories Horizontally IntegratedMultinational • MNC Seeks to produce the same product in different countries. The primary objective is to achieve growth by expanding into new markets Vertically Integrated Multinational • MNC Undertakes the various stages of production in different countries for a core business. Ex: Oil companies like shell and Exxon (ESSO) Conglomerate Multinational • MNC will produce a range of different products in different countries 8/4/2022 95
  • 96.
    Type of InternationalManagement • Ethocentric • Polycentric • Regiocentric • Geocentric 8/4/2022 96
  • 97.
    Ethnocentric International Management arehome country oriented. Here, Managers assume that practices that work in home country must necessarily work elsewhere 8/4/2022 97
  • 98.
    Polycentric International Management arehost country oriented 8/4/2022 98
  • 99.
    Regiocentric International Management areregion oriented. Managers believe that the company problems related to that region are generally best solved by individuals from the region. 8/4/2022 99
  • 100.
    Geocentric International Management areworld oriented. Here Managers believe that global view is needed in both the head quarters of the company and its various subsidiaries that the best individuals regardless of host or home country, should be utilized to solve company problems anywhere in the world. 8/4/2022 100
  • 101.
    Entry to InternationalBusiness 1. Exporting : It is the process of making a product in the home country and sending it overseas. It requires very small capital. 2. Licensing : It is an agreement in which one organization gives limited rights to another to use certain assets (expertise, patents, copyrights or eqpt.) for an agreed upon fee or royalty • Licensing allows to use assets within specific territory and for a specific period 8/4/2022 101
  • 102.
    Entry to InternationalBusiness 3. Establishing Strategic alliances: A joint venture is an agreement involving two or more organizations that arrange to produce a product or service through a jointly owned enterprises 4.Operating wholly owned subsidiaries: A wholly owned subsidiary is an operation on foreign soil that is totally owned and controlled by a company with headquarter outside the host country. 8/4/2022 102
  • 103.
    MNC Strategies • MNCmust give weightage to two important factors. i. The need to make optimum economic decisions on global basis. ii. Responsive to host country differences MNC opt for any of the four strategy a. Worldwide integration / globalization strategy b. National responsiveness strategy c. Region responsiveness strategy d. Multifocal strategy 8/4/2022 103
  • 104.
    Challenges of Management inGlobal Scenario a) Language Barriers – Less in developed country - More in developing countries (Africa or Latin America) b) Selling and Marketing in Foreign Markets Selling at home might fail overseas because of wide social and cultural differences. Ex: McDonald’s, Cocacola 8/4/2022 104
  • 105.
    Challenges of Management inGlobal Scenario c) Attitudes of host governments Govt. insisting on part ownership in the subsidiary of tight rules and regulations governing the MNC’s behavior or harsh tax regimes d) Communication and Co-ordination between subsidiaries For expanding global business, lines of communication become longer and more complex. 8/4/2022 105
  • 106.
    Advantages of MNCInvestment •Employment •The Balance of Payment •Technology Transfer •Taxation 8/4/2022 106
  • 107.
    Disadvantages of MNCInvestment •Uncertainty •Control •Transfer Pricing •The Environment 8/4/2022 107
  • 108.
    Japanese Management •They combinestructure and people with Japanese culture to create a highly productive and efficient organization. 8/4/2022 108
  • 109.
    Characteristics of Japanesemanagement or Theory Z 1. Human Resources : Japanese Management prefers human resource than financial resources 2. Job Security : It results in employees with high morale 3. Team work : team efforts & Team spirit leads to effective management 4. Promotion : Promotion are based on seniority 8/4/2022 109
  • 110.
    5. Appraisal System: Employee performance in the long run is given more importance than short run. 6. Communication : It is designed to foster open communication. It facilitates extensive face to face communication. 7. Decision Making : Japanese management encourages the lower level employees ideas, Knowledge & Experience. Lower level employees also take part in decision making 8/4/2022 110 Characteristics of Japanese management or Theory Z
  • 111.
    Weakness of JapaneseManagement 1. It suppressed individual talents 2. Promotion policy is not encouraging outstanding younger employees 3. Decision making process is time consuming process 8/4/2022 111
  • 112.
    Japanese Management USAManagement It involves long term planning It Involves short term planning More people involved in decision making process Only top executives involved in decision making process More favor for decentralization More favor for centralization Participative Management Not a Participative Management Here informal and democratic organization structure Formal and bureaucratic organization structure Training is important activity Training is not an important Job Security Job Insecurity 8/4/2022 112
  • 113.
    Japanese Management USAManagement Leader is not a important role Leader is a important role It enhances self control and peer control All Managerial activities controlled by superiors Execution of all the process in the organization is very fast Execution of all the process in the organization is not fast Given more benefits to the employees Employees benefits less compared to Japan Appraisal process is not consider immediately Appraisal process is consider immediately It enhances group performance It enhances individual performance Promotion, demotion and termination process are less Promotion, demotion process is often Communication system is poor Communication is effectively 8/4/2022 113
  • 114.
    German Management • GermanManagement is autocratic • The Managers expect obedience from their subordinates • Labour suggestions also accepted • One of the labour director is elected as a member of the executive committee. • Managerial decisions are taken by the executive committee in consultation with labour director • Labour director is represented the employee’s problems also 8/4/2022 114
  • 115.
  • 116.
    Importance of OrganizationalCulture • Talent Attractor • Talent Retainer • Engage People • Creates Energy and Momentum • Changes the View of Work • Creates Greater Synergy • Makes Everyone More Successful 8/4/2022 116
  • 117.
    8/4/2022 117 Characteristics OfOrganizational Culture Organizational Culture Attention in Detail Outcome Orientation People Orientation Team Orientation Aggressiveness Stability Innovation and Risk Taking Degree to which employee are expected to exhibit precision analysis and attention to detail Degree to which managers focus on results or outcomes rather than on ho these outcomes are achieved Degree to which management decisions take into account the effects on people in the organization Degree to which work is organized around teams rather than individuals Degree to which employees are aggressive and competitive rather than cooperative Degree to which organizational decisions and actions emphasize maintaining the status quo Degree to which employee are encouraged to be innovative and take risk
  • 118.
    Elements Of OrganizationalCulture 8/4/2022 118 Artefacts Language, Technology, Products, Style of dressing, Physical Environment, Manners, Myths, stories Espoused Values Conscious Strategies, goals and philosophies Basic Assumptions and Values Norms, Unwritten rules, shared assumptions, taken for granted beliefs, values existing at unconscious level
  • 119.
    Strong Vs WeakCulture Strong culture • Strong culture-key values are deeply held and widely shared. • Employees in such organizations are more committed • Increased organizational performance. Weak culture •Weak Culture-do not make clear what is important and what is not •Lack of clarity in organization 8/4/2022 119
  • 120.
    How an organization’sculture is established and maintained? 8/4/2022 120
  • 121.
    How employees learnculture? 8/4/2022 121
  • 122.
    Organization and environmentalfactors 8/4/2022 122 Organization environment factors Internal environment External environment General environment or Macro environment. Task environment or micro environment
  • 123.
    Internal Environment factors •Management • Organizational culture • Employee • Financial changes 8/4/2022 123
  • 124.
    External Environment factors MacroEnvironment •Technology •Economic conditions •Political conditions •Socio-cultural factors Micro Environment •Suppliers •Customers •Competitors •Distributor 8/4/2022 124
  • 125.
    Current trends andIssues in Management 8/4/2022 125 Work force diversity Changing demographics of workforce Internal environment Changing employee expectations Building organizational capabilities Technological advances Changing psycho-social system Job design and organizational capabilities Management of human relations Change in legal environment and industrial relation Globalisation