Why you need to 
understand Bitcoin? 
Shuo Yang 
www.shuoyangdesign.com
Why another kind of money? 
The first Bitcoin block is mined contains the text: 
The Times 03/Jan/2009
“It is well enough that people of the nation do not understand our 
banking and monetary system, for if they did, I believe they would be 
revolution before tomorrow morning.” 
– Henry Ford 
https://www.goodreads.com/quotes/34770-it-is-well-enough-that-people-of-the-nation-do
“If the American people ever allow private banks to control the issue 
of their currency first by inflation then by deflation the banks and 
corporations that will grow up around them will deprive the people of 
all property until their children wake up homeless on the continent 
their Fathers conquered... I believe that banking institutions are more 
dangerous to our liberties than standing armies... The issuing power 
should be taken from the banks and restored to the people to whom it 
properly belongs.” 
–Thomas Jefferson 
https://www.goodreads.com/quotes/405594-if-the-american-people-ever-allow-private-banks-to-control
“The bitcoin protocol provides an elegant solution to the 
problem of creating a digital currency—i.e., how to 
regulate its issue, defeat counterfeiting and double-spending, 
and ensure that it can be conveyed safely— 
without relying on a single authority... It represents a 
remarkable conceptual and technical achievement, 
which may well be used by existing financial institutions 
(which could issue their own bitcoins) or even by 
governments themselves.” 
– The Federal Reserve Bank of Chicago, Chicago Fed Letter, December 
2013, No. 317
What is money? 
Skip the easy answer 
time shifting value and resources 
space shifting
The origin of money 
- Nick Szabo, 2002 
The precursors of money, along with 
language, enabled early modern humans to 
solve problems of cooperation that other 
animals cannot -- including problems of 
reciprocal altruism, kin altruism, and the 
mitigation of aggression. 
美国原住民⻉贝壳串项链 
http://nakamotoinstitute.org/shelling-out/
The origin of money - Nick Szabo, 2002 
Collectable 
Beads made from shells of the pea-sized snail, South Africa, 75,000 B.P 
Ostrich-eggshell beads, Kenya Rift Valley, 40,000 B.P 
Shell and tooth pendants appear in Australia from 30,000 B.P 
Collecting and making necklaces must have had an important selection benefit, 
since it was costly -- manufacture of these shells took a great deal of both skill 
and time during an era when humans lived constantly on the brink of starvation
The origin of money - Nick Szabo, 2002 
Russia, 28,000 BP, Each mammoth ivory bead may have 
required one to two hours of labor to manufacture.
Evolution, Cooperation, and Collectibles 
"money is a formal token of delayed reciprocal altruism” 
– Richard Dawkins, 1935
"For the importance of money essentially flows from its 
being a link between the present and the future." 
– The General Theory of Employment, Interest, and Money, 
John Maynard Keynes , 1935
Evolution, Cooperation, and Collectibles 
清洁⻥鱼
吸⾎血蝙蝠 
On a good night, vampire bat bring back a surplus; on a bad 
night, nothing. Their dark business is highly unpredictable. As 
a result, the lucky (or skilled) bats often share blood with the 
less lucky (or skilled) bats in their cave.
How to delay reciprocal altruism? 
Credit? 
Face? 
Value measurement problem
Altruism between monkeys
Paleolithic man
If clams can be money, furs can be money, gold can be 
money, and so on -- if money is not just coins or notes 
issued by a government under legal tender laws, but rather 
can be wide variety of objects -- then just what is money 
anyway? 
Why did humans, often living on the brink of starvation, 
spend so much time making and enjoying those necklaces 
when they could have been dong more hunting and 
gathering?
Nineteenth century economist Carl Menger -(founder of the 
Austrian School of economics) first described how money 
evolves naturally and inevitably from a sufficient volume of 
commodity barter. 
barter
Barter requires coincidences of supply or skills, 
preferences, time, and low transaction costs. Its cost 
increases far faster than the growth in the number of goods 
traded. Barter certainly works much better than no trade at 
all, and has been widely practiced. But it is quite limited 
compared to trade with money.
Gains From Wealth Transfers 
Thus trade almost always did benefit both parties. Trade created 
value as much as the physical act of making something. 
! 
Benefit from lower transaction costs
The origin of money - Nick Szabo, 2002 
Kula Ring 
Melanesia 
(Western end of the Pacific Ocean) 
Necklaces circulated clockwise, and 
armshells counter-clockwise, in a very 
regular pattern. 
http://en.wikipedia.org/wiki/Kula_ring
Trade of food delay reciprocity can increase food sharing
Transaction costs were usually too high -- bands were far 
more likely to fight than ever trust each other.
Flints, axes, furs, and other collectibles were used as 
media of exchange.
Flints, axes, furs, and other collectibles were used as 
media of exchange.
Different tribes specialized in different prey 
seasonal specialization
Different tribes specialized in different prey 
Band A Band B
Mutually beneficial trades 
Band A Band B 
1. An available source of meat at a time of the year when one would otherwise starve. 
2. An increase in the total supply of meat. 
3. An increase in the variety of nutrition from meat, by eating different kinds of meat. 
4. Increased productivity from specialization in a single prey species.
Mutually beneficial trades 
Trade was thus not the only kind of wealth transfer, and probably not the most important 
kind during the long human prehistory where high transaction costs prevented the 
development of the kinds of markets, firms, and other economic institutions we now 
take for granted 
We now turn to one of the most basic kinds of wealth transfer that we humans take for 
granted but other animals do not have -- passing wealth onto the next generation.
Kin Altruism 
• Coincidence in time and 
locale of supply and 
demand for trade was 
rare 
• Most kinds of trades and 
trade-based economic 
institutions we now take 
for granted could not 
exist. 
• Heirlooms
The Spoils of War 
! 
• When two neighbor tribes were not at war, one was usually paying tribute to the other. 
• 700 BC Lydia were the first major issuers of coins in the archaeological and historical 
record 
• From that day to this, government mints with self-granted monopolies, rather than 
private mints, have been the main issuers of coin.
Attributes of Collectibles 
Collectibles provided a fundamental improvement to the workings of reciprocal 
altruism, allowing humans to cooperate in ways unavailable to other 
species.collectibles have the following desirable qualities: 
1)More secure from accidental loss and theft. 
2)Harder to forge its value. 
3)This value was more accurately approximated by simple observations or 
measurements.
Conclusion on the origin of money 
Primitive money was not modern money as we know it. It took on some of the 
function modern money now performs, but its form was that of heirlooms, jewelry, 
and other collectibles. 
The use of these is so ancient that the desires to explore, collect, make, display, 
appraise, carefully store, and trade collectibles are human universals -- to some 
extent instincts. 
The results for our ancient forebears were the first secure forms of embodied value 
very different from concrete utility -- and the forerunner of today's money. 
Shell money from Sumer, c. 3,000 B.C.
How money is created now
Hidden Secrets Of Money 
- Mike Maloney “Hidden Secrets Of Money” 
http://youtu.be/iFDe5kUUyT0?t=6m21s 
http://youtu.be/iFDe5kUUyT0?t=18m54s
Money creation in the modern economy 
- Bank of England 
http://www.bankofengland.co.uk/publications/Documents/quarterlybulletin/ 
2014/qb14q1prereleasemoneycreation.pdf
Monetary Base 
http://en.wikipedia.org/wiki/Monetary_base
“You never change things by 
fighting the existing reality. 
To change something, build a 
new model that makes the 
existing model obsolete.” 
― Richard Buckminster Fuller 
http://www.goodreads.com/author/quotes/165737.Richard_Buckminster_Fuller
“One thing that’s missing but will soon be developed is a reliable e-cash, a 
method whereby on the Internet you can transfer funds from A to B without 
A knowing B or B knowing A – the way I can take a $20 bill and hand it over 
to you, and you may get that without knowing who I am.” 
– Milton Friedman 1999 
https://www.youtube.com/watch?v=6MnQJFEVY7s
“The difference between knowing the name of something 
and knowing something.” 
– Richard Feynman 
https://www.youtube.com/watch?v=05WS0WN7zMQ
What is Bitcoin 
A purely peer-to-peer version of electronic cash would allow online payments to be sent directly 
from one party to another without going through a financial institution. Digital signatures provide 
part of the solution, but the main benefits are lost if a trusted third party is still required to prevent double-spending. 
We propose a solution to the double-spending problem using a peer-to-peer network. The 
network timestamps transactions by hashing them into an ongoing chain of hash-based proof-of-work, 
forming a record that cannot be changed without redoing the proof-of-work. The longest chain not only 
serves as proof of the sequence of events witnessed, but proof that it came from the largest pool of CPU 
power. As long as a majority of CPU power is controlled by nodes that are not cooperating to attack the 
network, they'll generate the longest chain and outpace attackers. The network itself requires minimal 
structure. Messages are broadcast on a best effort basis, and nodes can leave and rejoin the network at 
will, accepting the longest proof-of-work chain as proof of what happened while they were gone. 
https://bitcoin.org/bitcoin.pdf
Bitcoin made simple – video animation - theguardian 
https://www.youtube.com/watch?v=r2704tWyz6I 
http://www.theguardian.com/news/video/2014/apr/30/bitcoin-made-simple-video-animation
How does Bitcoin protocol work? 
First steps: a signed letter of intent 
“I, Alice, am giving Bob one bitcoin” 
+ digital signature 
http://blog.shuoyangdesign.com/?p=902
Problem: Send message multiple times 
“I, Alice, am giving Bob one bitcoin” 
“I, Alice, am giving Bob one bitcoin” 
“I, Alice, am giving Bob one bitcoin” 
“I, Alice, am giving Bob one bitcoin” 
“I, Alice, am giving Bob one bitcoin” 
“I, Alice, am giving Bob one bitcoin” 
“I, Alice, am giving Bob one bitcoin” 
“I, Alice, am giving Bob one bitcoin” 
“I, Alice, am giving Bob one bitcoin” 
“I, Alice, am giving Bob one bitcoin” 
Does that mean Alice sent Bob ten different bitcoins? Was her message 
accidentally duplicated? 
http://blog.shuoyangdesign.com/?p=902
Step 2: Using serial numbers to make coins 
uniquely identifiable 
• I, Alice, am giving Bob one bitcoin, with serial number 1234567 
• When Bob get the message, he will check 
1, the bitcoin with that serial number belongs to Alice; 
2, Alice hasn’t already spent the bitcoin 
• “where do serial number come from? - (third party-bank) 
http://blog.shuoyangdesign.com/?p=902
Step 3: Making everyone collectively the bank 
• eliminate the bank entirely from the protocol 
• Assume that everyone using bitcoin keeps a complete record of 
which bitcoin belong to which person. You can think of this as a 
shared public ledger showing all bitcoin transactions. We’ll call this 
ledger the blockchain. 
• Bob can use his copy of the block chain to check the 
transaction。If that checks out then he broadcasts both Alice’s 
message and his acceptance of the transaction to the entire 
network, and everyone updates their copy of the blockchain. 
http://blog.shuoyangdesign.com/?p=902
Double Spending Problem 
“I, Alice, am giving Bob one bitcoin”
Double Spending Problem 
““I, Alice, am giving Bob one bitcoin 1234567” 
““I, Alice, am giving David one bitcoin” 1234567” 
confirm 
confirm
Step 4:Solve The Double Spending Problem 
“…” waiting 
to verify 
• When Alice sends Bob an bitcoin, Bob shouldn’t try to verify the transaction alone. 
Rather, he should broadcast the possible transaction to the entire network of bitcoin 
users, and ask them to help determine whether the transaction is legitimate. 
• If they collectively decide that the transaction is okay, then Bob can accept the 
bitcoin, and everyone will update their block chain. 
http://blog.shuoyangdesign.com/?p=902
Problem:Alice can taking over the network by 
set up large number of identities 
Suppose Alice wants to double spend in the network-based protocol I just described. She could do this by 
taking over the Infocoin network. Let’s suppose she uses an automated system to set up a large number of 
separate identities, let’s say a billion. 
Alice’s sock puppet identities swamp the network, announcing to Bob that they’ve validated his 
transaction, and to Charlie that they’ve validated his transaction, possibly fooling one or both into 
accepting the transaction. 
http://blog.shuoyangdesign.com/?p=902
Step 5: Proof-of-work 
1. Artificially make it computationally costly for network users to 
validate transactions; 
2. Reward them for trying to help validate transactions. 
http://blog.shuoyangdesign.com/?p=902
David 
unconfirmed transactions 
Block 
SHA-256 hash 
I, Tom, am giving Sue one infocoin, with serial number 
1201174. 
! 
I, Sydney, am giving Cynthia one infocoin, with serial 
number 1295618. 
! 
I, Alice, am giving Bob one infocoin, with serial number 
1234567. 
……
Mining 
• Initially, this was set to be a 50 bitcoin reward. But for every 210,000 validated blocks (roughly, once 
every four years) the reward halves. This has happened just once, to date, and so the current reward for 
mining a block is 25 bitcoins. This halving in the rate will continue every four years until the year 2140. 
• You can think of proof-of-work as a competition to approve transactions 
previous block hash 
+ transactions hash 
+ nonce(unknown) 
Hash 
1312af178c253f84028d480a6adc1e25e 
81caa44c749ec81976192e2ec934c64 
Result need to start with a certain number of Zeros 
00000000000000002e0af2a8c92696a5f1146a9557369dfd9468a98b1dad6e06 
“Bitcoin mining the hard way” 
http://www.righto.com/2014/02/bitcoin-mining-hard-way-algorithms.html 
https://blockexplorer.com/block/0000000000000000042aed1324cf6322521fa56c47f26d31967439139b0b1795
new block 2 
hash 
Hash of 
current 
block’s TXs 
Nonce 3 
new block 
1 hash 
Hash of 
current 
block’s TXs 
Nonce 2 
previous 
block hash 
Hash of 
current 
block’s TXs 
Nonce 1 
new block 3 
hash 
Hash of 
current 
block’s TXs
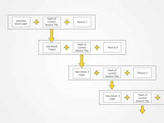
Each block containing a pointer to the immediately prior block: 
Occasionally, a fork will appear in the block chain. This can 
happen, for instance, if by chance two miners happen to validate a 
block of transactions near-simultaneously
They both broadcast their newly-validated block out to the network, 
and some people update their block chain one way, and others 
update their block chain the other way: 
6 confirmations
What could it possibly do?
What could it possibly do? 
• Internet is not just faster telegram 
• Email is not just faster mail 
• Bitcoin It’s not just money
• Bitcoin is a revolutionary protocol for information synchronization. It 
can precisely order all database entries and check their validity 
without any central authority. 
• Blockchain acts like a giant accounting ledger, allowing the 
storage and transmission of financial information. 
• It can serve as a worldwide public record, for many potential 
purposes, without need of a central controlling authority. For 
example: Proof of ownership
Bitcoin as Money 
• Script in blockchain made it can be programmable. 
• For example: transaction will be executed on a certain date or met 
certain condition. 
• Complex example: Kickstarter
- The Present 
Bitcoin as Secure Record Keeping 
! 
- Near Future: 
Bitcoin as Proof of Ownership 
! 
- Future: 
Bitcoin as a Decentralized Stock Exchange
Public payments 
He received $25,000 in Bitcoin in the first 24 hours
Four-sided network effect 
(1) consumers who pay with Bitcoin, 
(2) merchants who accept Bitcoin, 
(3) “miners” who run the computers that process and validate all 
the transactions and enable the distributed trust network to exist. 
(4) developers and entrepreneurs who are building new products 
and services with and on top of Bitcoin.
The Myth of Satoshi
In Nov. 2008, Satooshi published a paper on The 
Cryptography Mailing list 
http://www.mail-archive.com/cryptography%40metzdowd.com/msg09959.html
What Did Nick Szabo Say? 
From“Myself, Wei Dai, and Hal Finney were the only people I 
know of who liked the idea (or in Dai's case his related idea) 
enough to pursue it to any significant extent until Nakamoto 
(assuming Nakamoto is not really Finney or Dai). Only 
Finney (RPOW) and Nakamoto were motivated enough to 
actually implement such a scheme.” 
– Nick Szabo 
http://unenumerated.blogspot.com/2011/05/bitcoin-what-took-ye-so-long.html
What Did Wei Dai Say? 
“Two reasons, One: in Satoshi’s early emails to me he was apparently 
unaware of Nick Szabo’s ideas and talks about how bitcoin ‘expands 
on your ideas into a complete working system’ and ‘it achieves nearly 
all the goals you set out to solve in your b-money paper’. I can’t see 
why, if Nick was Satoshi, he would say things like that to me in 
private. And, two: Nick isn’t known for being a C++ programmer.” 
– Wei Dai 
http://www.gwern.net/docs/2008-nakamoto
Dai/Nakamoto emails 
“Nick considers his ideas to be at least an independent 
invention from b-money so why would Satoshi say “expands 
on your ideas into a complete working system” to me, and cite 
b-money but not Bit Gold in his paper, if Satoshi was Nick? An 
additional reason that I haven’t mentioned previously is that 
Satoshi’s writings just don’t read like Nick’s to me.” 
– Wei Dai 
www.gwern.net 
http://www.gwern.net/docs/2008-nakamoto
Bitcoin and me (Hal Finney) 
I had long been interested in cryptographic payment schemes. Plus I was lucky 
enough to meet and extensively correspond with both Wei Dai and Nick Szabo, 
generally acknowledged to have created ideas that would be realized with Bitcoin. I 
had made an attempt to create my own proof of work based currency, called RPOW. 
So I found Bitcoin fascinating. 
! 
Today, Satoshi's true identity has become a mystery. But at the time, I thought I was 
dealing with a young man of Japanese ancestry who was very smart and sincere. I've 
had the good fortune to know many brilliant people over the course of my life, so I 
recognize the signs. 
– Hal Finney 
https://bitcointalk.org/index.php? 
topic=155054.msg1643833#msg1643833
MT Gox Dead 
1. The Bitcoin ecosystem is growing up. 
2. Haters gonna hate 
3. Antifragile.
How Does Mass Media View It?
The Antisocial Network - Paul Krugman - April 14, 2013 
The fruitless search for dehumanized money. 
http://www.nytimes.com/2013/04/15/opinion/krugman-the-antisocial-network.html?_r=0 
The Face Behind Bitcoin - March 06, 2014 
http://www.newsweek.com/2014/03/14/face-behind-bitcoin-247957.html# 
Bitcoin CEO found dead in Singapore, suicide suspected - March 06, 2014 
https://news.vice.com/article/bitcoin-is-dead-long-live-bitcoin 
Bitcoin Is Dead — Long Live Bitcoin - March 23, 2014 
https://news.vice.com/article/bitcoin-is-dead-long-live-bitcoin
Digital money: The Bitcoin bubble | The Economist 
http://www.economist.com/news/leaders/21590901-it-looks-overvalued-even- 
if-digital-currency-crashes-others-will-follow-bitcoin 
Bitcoin in Argentina, a Match Made in Heaven? 
http://www.economist.com/blogs/schumpeter/2014/06/bitcoin-argentina 
Bitcoin For the Poor: Cash Transfers in Africa 
http://www.economist.com/blogs/baobab/2014/06/cash-transfers-africa 
Wall Street welcomes Bitcoin in 2014: SecondMarket CEO 
http://www.cnbc.com/id/101750918
“A scientific truth does not triumph by convincing its 
opponents and making them see the light, but rather 
because its opponents eventually die and a new generation 
grows up that is familiar with it.” 
- Max Planck 
http://en.wikiquote.org/wiki/Max_Planck
How does other’s view it.
“I am very intrigued by Bitcoin. It has all the signs. 
Paradigm shift, hackers love it, yet it’s derided as a toy. 
Just like microcomputers.” 
“Truly innovative ideas often look like bad ideas at the time” 
– Paul Graham 
https://news.ycombinator.com/item?id=5402513
Personal computers in 1975, the Internet in 1993, 
and – I believe – Bitcoin in 2014. 
In 20 years, we’ll talk about Bitcoin like we talk 
about the Internet today 
– Marc Andreessen 
http://video.cnbc.com/gallery/?video=3000279168
“Bitcoin is still very much a fringe thing […] 
But I like to pay attention to the jokes, the laughing 
stocks, because occasionally they get the last laugh” 
– Fred Wilson
Can Do vs. Can’t Do Cultures 
- Ben Horowitz 
“The reasonable man adapts himself to the world; the unreasonable 
one persists in trying to adapt the world to himself. Therefore, all 
progress depends on the unreasonable man.” 
- -George Bernard Shaw 
http://www.bhorowitz.com/can_do_vs_cant_do_cultures
Critics of The Computer 
“The Analytical Engine” 
the world’s first general-purpose computer 
In 1837, Charles Babbage set out to build 
something he called The Analytical Engine the 
world’s first general-purpose computer that could 
be described in modern times as Turing-complete. 
! 
English mathematician and astronomer George 
Biddel Airy advised the British Treasury that the 
Analytical Engine was “useless” and that 
Babbage’s project should be abandoned. The 
Government axed the project shortly after. It took 
the world until 1941 to catch up with Babbage’s 
original idea after it was killed by skeptics and 
forgotten by all. 
Source:Can Do vs. Can’t Do Cultures 
http://www.bhorowitz.com/can_do_vs_cant_do_cultures
Critics of The Telephone 
Alexander Graham Bell 
In 1876, Alexander Graham Bell, inventor of the 
telephone, offered to sell his invention and patents 
to Western Union, the leading telegraph provider, for 
$100,000. Western Union refused based on a report 
from their internal committee. Here are some of the 
excerpts of that report: 
“The Telephone purports to transmit the speaking 
voice over telegraph wires. We found that the voice 
is very weak and indistinct, and grows even weaker 
when long wires are used between the transmitter 
and receiver. Technically, we do not see that this 
device will be ever capable of sending recognizable 
speech over a distance of several miles. ” 
Source:Can Do vs. Can’t Do Cultures 
http://www.bhorowitz.com/can_do_vs_cant_do_cultures
Critics of The Telephone 
Alexander Graham Bell 
“Messer Hubbard and Bell want to install one 
of their “telephone devices” in every city. The 
idea is idiotic on the face of it. 
! 
Furthermore, why would any person want to 
use this ungainly and impractical device when 
he can send a messenger to the telegraph 
office and have a clear written message sent 
to any large city in the United States?” 
Source:Can Do vs. Can’t Do Cultures 
http://www.bhorowitz.com/can_do_vs_cant_do_cultures
Critics of The Internet 
Why the Web Won’t Be Nirvana in Newsweek 
“Then there’s cyberbusiness. We’re promised 
instant catalog shopping—just point and click for 
great deals. We’ll order airline tickets over the 
network, make restaurant reservations and 
negotiate sales contracts. Stores will become 
obselete. So how come my local mall does more 
business in an afternoon than the entire Internet 
handles in a month? Even if there were a 
trustworthy way to send money over the Internet— 
which there isn’t—the network is missing a most 
essential ingredient of capitalism: salespeople.” 
Source:Can Do vs. Can’t Do Cultures 
http://www.bhorowitz.com/can_do_vs_cant_do_cultures
“What mistake did all these very smart men make in 
common? They focused on what the technology could 
not do at the time rather than what it could do and might 
be able to do in the future. This is the most common 
mistake that naysayers make.” 
- Ben Horowitz 
http://www.bhorowitz.com/can_do_vs_cant_do_cultures
• 2014: $1.2 Billion Funding Round At A $17 Billion Valuation 
• http://techcrunch.com/2014/06/06/uber-1-2b/ 
• 2011: Raises $11 million From Benchmark Capital 
• http://techcrunch.com/2011/02/14/huge-vote-of-confidence-uber-raises-11-million-from-benchmark-capital/
2011 Comments on Techcrunch 
"As someone who has been in the car service business his whole 
life, a valuation that high is asking for trouble.” 
“I wish them luck; however, it is a very mom and pop industry and 
you will be lucky to just make a living.” 
"If Uber becomes the most successful [car service company] out 
there, you are not looking at a billion dollar company by any means." 
http://techcrunch.com/2011/02/14/huge-vote-of-confidence-uber-raises-11-million-from-benchmark-capital/
2011 Comments on Techcrunch 
"I don't know of any competitive advantage Uber has over 
Carey or Boston Coach...which can launch similar technology 
in matter of weeks.” 
"I'm looking forward to seeing if Uber is actually successful 
outside of San Francisco.” 
"Wow, $11 million for a company that is equivalent to calling a 
taxi! Why didn't I think of that!” 
"I'm surprised. Is Uber in the clear yet legally? Seems like they 
could still be shut down any day." 
http://techcrunch.com/2011/02/14/huge-vote-of-confidence-uber-raises-11-million-from-benchmark-capital/
Adoption Curve 
Geoffrey Moore 
Adoption Today
Adoption Curve 
Geoffrey Moore 
Mainstream Adoption
How can you view it. 
• Alan Kay: IQ < Knowledge < Outlook. 
• “If you don’t believe me or don’t get it, I don’t have time to try to 
convince you, sorry.” - Satoshi
Problem: “I don’t understand it” 
“Like the internet, bicycles, and many financial 
instruments, both airplanes and Bitcoin rely on ideas 
that few in the world understand fully” 
Satoshi Nakamoto 2010 
Wright Brothers
Problem: “dangerous” 
“Like the internet, bicycles, and many financial 
instruments, both airplanes and Bitcoin rely on ideas 
that few in the world understand fully” 
Satoshi Nakamoto 2010 
Wright Brothers
Bitcoin Myths
Myth: Educated economists think Bitcoin is a load of rubbish 
and going no where 
• 2007: Steve Ballmer, “There's no chance that the iPhone is going to get any 
significant market share.” 
• 2010: Why Tesla Is the Next Webvan 
• http://www.thestreet.com/story/10838464/2/why-tesla-is-the-next-webvan.html 
• 2011: How Dropbox Will Die 
• http://www.forbes.com/sites/davidcoursey/2011/10/18/how-dropbox-will-die/ 
• 2013: FINANCE PROFESSOR: Bitcoin Will Crash To $10 By Mid-2014 
• http://www.businessinsider.com/williams-bitcoin-meltdown-10-2013-12 
https://en.bitcoin.it/wiki/Myths
Myth: Bitcoin is just like all other digital 
currencies; nothing new 
• Nearly all other digital currencies are centrally controlled. This 
means that: 
• They can be printed at the subjective whims of the controllers 
• They can be destroyed by attacking the central point of control 
• Arbitrary rules can be imposed upon their users by the 
controllers 
• Being decentralized, Bitcoin solves all of these problems.
Myth: Bitcoins don't solve any problems that 
fiat currency and/or gold doesn't solve 
• Unlike gold, bitcoins are: easy to transfer, easy to secure, easy to 
verify, Easy to granulate 
• Unlike fiat currencies, bitcoins are: predictable and limited in supply, 
not controlled by a central authority (such as The United States 
Federal Reserve), not debt-based 
• Unlike electronic fiat currency systems, bitcoins are: potentially 
anonymous, freeze-proof, faster to transfer, cheaper to transfer
Myth: Bitcoins are worthless because they 
aren't backed by anything 
• One could argue that gold isn't backed by anything either. Bitcoins 
have properties resulting from the system's design that allows 
them to be subjectively valued by individuals. This valuation is 
demonstrated when individuals freely exchange for or with 
bitcoins
Myth: Bitcoins have no intrinsic value 
• The value of bitcoin the global network, rather than each bitcoin in 
isolation. The value of an individual telephone is derived from the 
network it is connected to. If there was no phone network, a telephone 
would be useless. Similarly the value of an individual bitcoin derives 
from the global network of bitcoin-enabled merchants, exchanges, 
wallets, etc... 
• Just like a phone is necessary to transmit vocal information through 
the network, a bitcoin is necessary to transmit economic information 
through the network. 
• Value is ultimately determined by what people are willing to trade for - 
by supply and demand.
Myth: Bitcoin is a Ponzi scheme 
https://en.bitcoin.it/wiki/Myths 
• In a Ponzi Scheme, the founders persuade investors that they’ll 
profit. Bitcoin does not make such a guarantee. There is no central 
entity, just individuals building an economy. 
• A ponzi scheme is a zero sum game. In a ponzi scheme, early 
adopters can only profit at the expense of late adopters, and the 
late adopters always lose. Bitcoin has an expected win-win 
outcome. Early and present adopters profit from the rise in value 
as Bitcoins become better understood and in turn demanded by 
the public at large. All adopters benefit from the usefulness of a 
reliable and widely-accepted decentralized peer-to-peer currency.
Myth: Bitcoin is inherently deflationary. Thus 
less cash for everybody to spend. 
8 decimal places. we can simply use smaller units of Bitcoin.
Myth: Bitcoin is designed for tax evasion. 
• Cash transactions hold the same level of anonymity but are still 
taxed successfully. It is up to you to follow the applicable state 
laws in your home country, or face the consequences. 
• While it may be easy to transfer bitcoins anonymously, spending 
them anonymously on tangibles is just as hard as spending any 
other kind of money anonymously. Tax evaders are often caught 
because their lifestyle and assets are inconsistent with their 
reported income, and not necessarily because government is able 
to follow their money.
Myth: Early adopters are unfairly rewarded 
• Early adopters are rewarded for taking the higher risk with their 
time and money. 
• Arguing that early adopters do not deserve to profit from this is 
akin to saying that early investors in a company, or people who 
buy stock at a company IPO (Initial Public Offering), are unfairly 
rewarded.
Myth: Bitcoin mining is a waste of energy and 
harmful for ecology 
• No more so than the wastefulness of mining gold out of the 
ground, melting it down and shaping it into bars, and then putting 
it back underground again. Not to mention the building of big 
fancy buildings, the waste of energy printing and minting all the 
various fiat currencies, the transportation thereof in armored cars 
by no less than two security guards for each who could probably 
be doing something more productive, etc. 
• Bitcoin is actually quite economical of resources, compared to 
others.
Myth: Bitcoins serve as opportunities for 
criminals and will be shut down 
• Visa, MasterCard, PayPal, and cash all serve as opportunities for 
criminals as well, but society keeps them around due to their 
recognized net benefit. 
• Terrorists fly aircraft into buildings, but the governments have not 
yet abolished consumer air travel. Obviously the public good 
outweighs the possible bad in their opinion.
“some people see the world and ask why, others dream about 
the world that never before and ask why not.” 
- -George Bernard Shaw

Understanding bitcoin

  • 1.
    Why you needto understand Bitcoin? Shuo Yang www.shuoyangdesign.com
  • 2.
    Why another kindof money? The first Bitcoin block is mined contains the text: The Times 03/Jan/2009
  • 3.
    “It is wellenough that people of the nation do not understand our banking and monetary system, for if they did, I believe they would be revolution before tomorrow morning.” – Henry Ford https://www.goodreads.com/quotes/34770-it-is-well-enough-that-people-of-the-nation-do
  • 4.
    “If the Americanpeople ever allow private banks to control the issue of their currency first by inflation then by deflation the banks and corporations that will grow up around them will deprive the people of all property until their children wake up homeless on the continent their Fathers conquered... I believe that banking institutions are more dangerous to our liberties than standing armies... The issuing power should be taken from the banks and restored to the people to whom it properly belongs.” –Thomas Jefferson https://www.goodreads.com/quotes/405594-if-the-american-people-ever-allow-private-banks-to-control
  • 5.
    “The bitcoin protocolprovides an elegant solution to the problem of creating a digital currency—i.e., how to regulate its issue, defeat counterfeiting and double-spending, and ensure that it can be conveyed safely— without relying on a single authority... It represents a remarkable conceptual and technical achievement, which may well be used by existing financial institutions (which could issue their own bitcoins) or even by governments themselves.” – The Federal Reserve Bank of Chicago, Chicago Fed Letter, December 2013, No. 317
  • 6.
    What is money? Skip the easy answer time shifting value and resources space shifting
  • 7.
    The origin ofmoney - Nick Szabo, 2002 The precursors of money, along with language, enabled early modern humans to solve problems of cooperation that other animals cannot -- including problems of reciprocal altruism, kin altruism, and the mitigation of aggression. 美国原住民⻉贝壳串项链 http://nakamotoinstitute.org/shelling-out/
  • 8.
    The origin ofmoney - Nick Szabo, 2002 Collectable Beads made from shells of the pea-sized snail, South Africa, 75,000 B.P Ostrich-eggshell beads, Kenya Rift Valley, 40,000 B.P Shell and tooth pendants appear in Australia from 30,000 B.P Collecting and making necklaces must have had an important selection benefit, since it was costly -- manufacture of these shells took a great deal of both skill and time during an era when humans lived constantly on the brink of starvation
  • 9.
    The origin ofmoney - Nick Szabo, 2002 Russia, 28,000 BP, Each mammoth ivory bead may have required one to two hours of labor to manufacture.
  • 10.
    Evolution, Cooperation, andCollectibles "money is a formal token of delayed reciprocal altruism” – Richard Dawkins, 1935
  • 11.
    "For the importanceof money essentially flows from its being a link between the present and the future." – The General Theory of Employment, Interest, and Money, John Maynard Keynes , 1935
  • 12.
    Evolution, Cooperation, andCollectibles 清洁⻥鱼
  • 13.
    吸⾎血蝙蝠 On agood night, vampire bat bring back a surplus; on a bad night, nothing. Their dark business is highly unpredictable. As a result, the lucky (or skilled) bats often share blood with the less lucky (or skilled) bats in their cave.
  • 14.
    How to delayreciprocal altruism? Credit? Face? Value measurement problem
  • 15.
  • 16.
  • 17.
    If clams canbe money, furs can be money, gold can be money, and so on -- if money is not just coins or notes issued by a government under legal tender laws, but rather can be wide variety of objects -- then just what is money anyway? Why did humans, often living on the brink of starvation, spend so much time making and enjoying those necklaces when they could have been dong more hunting and gathering?
  • 18.
    Nineteenth century economistCarl Menger -(founder of the Austrian School of economics) first described how money evolves naturally and inevitably from a sufficient volume of commodity barter. barter
  • 20.
    Barter requires coincidencesof supply or skills, preferences, time, and low transaction costs. Its cost increases far faster than the growth in the number of goods traded. Barter certainly works much better than no trade at all, and has been widely practiced. But it is quite limited compared to trade with money.
  • 21.
    Gains From WealthTransfers Thus trade almost always did benefit both parties. Trade created value as much as the physical act of making something. ! Benefit from lower transaction costs
  • 22.
    The origin ofmoney - Nick Szabo, 2002 Kula Ring Melanesia (Western end of the Pacific Ocean) Necklaces circulated clockwise, and armshells counter-clockwise, in a very regular pattern. http://en.wikipedia.org/wiki/Kula_ring
  • 23.
    Trade of fooddelay reciprocity can increase food sharing
  • 24.
    Transaction costs wereusually too high -- bands were far more likely to fight than ever trust each other.
  • 25.
    Flints, axes, furs,and other collectibles were used as media of exchange.
  • 26.
    Flints, axes, furs,and other collectibles were used as media of exchange.
  • 27.
    Different tribes specializedin different prey seasonal specialization
  • 28.
    Different tribes specializedin different prey Band A Band B
  • 29.
    Mutually beneficial trades Band A Band B 1. An available source of meat at a time of the year when one would otherwise starve. 2. An increase in the total supply of meat. 3. An increase in the variety of nutrition from meat, by eating different kinds of meat. 4. Increased productivity from specialization in a single prey species.
  • 30.
    Mutually beneficial trades Trade was thus not the only kind of wealth transfer, and probably not the most important kind during the long human prehistory where high transaction costs prevented the development of the kinds of markets, firms, and other economic institutions we now take for granted We now turn to one of the most basic kinds of wealth transfer that we humans take for granted but other animals do not have -- passing wealth onto the next generation.
  • 31.
    Kin Altruism •Coincidence in time and locale of supply and demand for trade was rare • Most kinds of trades and trade-based economic institutions we now take for granted could not exist. • Heirlooms
  • 32.
    The Spoils ofWar ! • When two neighbor tribes were not at war, one was usually paying tribute to the other. • 700 BC Lydia were the first major issuers of coins in the archaeological and historical record • From that day to this, government mints with self-granted monopolies, rather than private mints, have been the main issuers of coin.
  • 33.
    Attributes of Collectibles Collectibles provided a fundamental improvement to the workings of reciprocal altruism, allowing humans to cooperate in ways unavailable to other species.collectibles have the following desirable qualities: 1)More secure from accidental loss and theft. 2)Harder to forge its value. 3)This value was more accurately approximated by simple observations or measurements.
  • 34.
    Conclusion on theorigin of money Primitive money was not modern money as we know it. It took on some of the function modern money now performs, but its form was that of heirlooms, jewelry, and other collectibles. The use of these is so ancient that the desires to explore, collect, make, display, appraise, carefully store, and trade collectibles are human universals -- to some extent instincts. The results for our ancient forebears were the first secure forms of embodied value very different from concrete utility -- and the forerunner of today's money. Shell money from Sumer, c. 3,000 B.C.
  • 35.
    How money iscreated now
  • 36.
    Hidden Secrets OfMoney - Mike Maloney “Hidden Secrets Of Money” http://youtu.be/iFDe5kUUyT0?t=6m21s http://youtu.be/iFDe5kUUyT0?t=18m54s
  • 37.
    Money creation inthe modern economy - Bank of England http://www.bankofengland.co.uk/publications/Documents/quarterlybulletin/ 2014/qb14q1prereleasemoneycreation.pdf
  • 38.
  • 41.
    “You never changethings by fighting the existing reality. To change something, build a new model that makes the existing model obsolete.” ― Richard Buckminster Fuller http://www.goodreads.com/author/quotes/165737.Richard_Buckminster_Fuller
  • 42.
    “One thing that’smissing but will soon be developed is a reliable e-cash, a method whereby on the Internet you can transfer funds from A to B without A knowing B or B knowing A – the way I can take a $20 bill and hand it over to you, and you may get that without knowing who I am.” – Milton Friedman 1999 https://www.youtube.com/watch?v=6MnQJFEVY7s
  • 43.
    “The difference betweenknowing the name of something and knowing something.” – Richard Feynman https://www.youtube.com/watch?v=05WS0WN7zMQ
  • 44.
    What is Bitcoin A purely peer-to-peer version of electronic cash would allow online payments to be sent directly from one party to another without going through a financial institution. Digital signatures provide part of the solution, but the main benefits are lost if a trusted third party is still required to prevent double-spending. We propose a solution to the double-spending problem using a peer-to-peer network. The network timestamps transactions by hashing them into an ongoing chain of hash-based proof-of-work, forming a record that cannot be changed without redoing the proof-of-work. The longest chain not only serves as proof of the sequence of events witnessed, but proof that it came from the largest pool of CPU power. As long as a majority of CPU power is controlled by nodes that are not cooperating to attack the network, they'll generate the longest chain and outpace attackers. The network itself requires minimal structure. Messages are broadcast on a best effort basis, and nodes can leave and rejoin the network at will, accepting the longest proof-of-work chain as proof of what happened while they were gone. https://bitcoin.org/bitcoin.pdf
  • 45.
    Bitcoin made simple– video animation - theguardian https://www.youtube.com/watch?v=r2704tWyz6I http://www.theguardian.com/news/video/2014/apr/30/bitcoin-made-simple-video-animation
  • 46.
    How does Bitcoinprotocol work? First steps: a signed letter of intent “I, Alice, am giving Bob one bitcoin” + digital signature http://blog.shuoyangdesign.com/?p=902
  • 47.
    Problem: Send messagemultiple times “I, Alice, am giving Bob one bitcoin” “I, Alice, am giving Bob one bitcoin” “I, Alice, am giving Bob one bitcoin” “I, Alice, am giving Bob one bitcoin” “I, Alice, am giving Bob one bitcoin” “I, Alice, am giving Bob one bitcoin” “I, Alice, am giving Bob one bitcoin” “I, Alice, am giving Bob one bitcoin” “I, Alice, am giving Bob one bitcoin” “I, Alice, am giving Bob one bitcoin” Does that mean Alice sent Bob ten different bitcoins? Was her message accidentally duplicated? http://blog.shuoyangdesign.com/?p=902
  • 48.
    Step 2: Usingserial numbers to make coins uniquely identifiable • I, Alice, am giving Bob one bitcoin, with serial number 1234567 • When Bob get the message, he will check 1, the bitcoin with that serial number belongs to Alice; 2, Alice hasn’t already spent the bitcoin • “where do serial number come from? - (third party-bank) http://blog.shuoyangdesign.com/?p=902
  • 49.
    Step 3: Makingeveryone collectively the bank • eliminate the bank entirely from the protocol • Assume that everyone using bitcoin keeps a complete record of which bitcoin belong to which person. You can think of this as a shared public ledger showing all bitcoin transactions. We’ll call this ledger the blockchain. • Bob can use his copy of the block chain to check the transaction。If that checks out then he broadcasts both Alice’s message and his acceptance of the transaction to the entire network, and everyone updates their copy of the blockchain. http://blog.shuoyangdesign.com/?p=902
  • 50.
    Double Spending Problem “I, Alice, am giving Bob one bitcoin”
  • 51.
    Double Spending Problem ““I, Alice, am giving Bob one bitcoin 1234567” ““I, Alice, am giving David one bitcoin” 1234567” confirm confirm
  • 52.
    Step 4:Solve TheDouble Spending Problem “…” waiting to verify • When Alice sends Bob an bitcoin, Bob shouldn’t try to verify the transaction alone. Rather, he should broadcast the possible transaction to the entire network of bitcoin users, and ask them to help determine whether the transaction is legitimate. • If they collectively decide that the transaction is okay, then Bob can accept the bitcoin, and everyone will update their block chain. http://blog.shuoyangdesign.com/?p=902
  • 53.
    Problem:Alice can takingover the network by set up large number of identities Suppose Alice wants to double spend in the network-based protocol I just described. She could do this by taking over the Infocoin network. Let’s suppose she uses an automated system to set up a large number of separate identities, let’s say a billion. Alice’s sock puppet identities swamp the network, announcing to Bob that they’ve validated his transaction, and to Charlie that they’ve validated his transaction, possibly fooling one or both into accepting the transaction. http://blog.shuoyangdesign.com/?p=902
  • 54.
    Step 5: Proof-of-work 1. Artificially make it computationally costly for network users to validate transactions; 2. Reward them for trying to help validate transactions. http://blog.shuoyangdesign.com/?p=902
  • 55.
    David unconfirmed transactions Block SHA-256 hash I, Tom, am giving Sue one infocoin, with serial number 1201174. ! I, Sydney, am giving Cynthia one infocoin, with serial number 1295618. ! I, Alice, am giving Bob one infocoin, with serial number 1234567. ……
  • 56.
    Mining • Initially,this was set to be a 50 bitcoin reward. But for every 210,000 validated blocks (roughly, once every four years) the reward halves. This has happened just once, to date, and so the current reward for mining a block is 25 bitcoins. This halving in the rate will continue every four years until the year 2140. • You can think of proof-of-work as a competition to approve transactions previous block hash + transactions hash + nonce(unknown) Hash 1312af178c253f84028d480a6adc1e25e 81caa44c749ec81976192e2ec934c64 Result need to start with a certain number of Zeros 00000000000000002e0af2a8c92696a5f1146a9557369dfd9468a98b1dad6e06 “Bitcoin mining the hard way” http://www.righto.com/2014/02/bitcoin-mining-hard-way-algorithms.html https://blockexplorer.com/block/0000000000000000042aed1324cf6322521fa56c47f26d31967439139b0b1795
  • 57.
    new block 2 hash Hash of current block’s TXs Nonce 3 new block 1 hash Hash of current block’s TXs Nonce 2 previous block hash Hash of current block’s TXs Nonce 1 new block 3 hash Hash of current block’s TXs
  • 58.
    Each block containinga pointer to the immediately prior block: Occasionally, a fork will appear in the block chain. This can happen, for instance, if by chance two miners happen to validate a block of transactions near-simultaneously
  • 59.
    They both broadcasttheir newly-validated block out to the network, and some people update their block chain one way, and others update their block chain the other way: 6 confirmations
  • 61.
    What could itpossibly do?
  • 62.
    What could itpossibly do? • Internet is not just faster telegram • Email is not just faster mail • Bitcoin It’s not just money
  • 63.
    • Bitcoin isa revolutionary protocol for information synchronization. It can precisely order all database entries and check their validity without any central authority. • Blockchain acts like a giant accounting ledger, allowing the storage and transmission of financial information. • It can serve as a worldwide public record, for many potential purposes, without need of a central controlling authority. For example: Proof of ownership
  • 64.
    Bitcoin as Money • Script in blockchain made it can be programmable. • For example: transaction will be executed on a certain date or met certain condition. • Complex example: Kickstarter
  • 65.
    - The Present Bitcoin as Secure Record Keeping ! - Near Future: Bitcoin as Proof of Ownership ! - Future: Bitcoin as a Decentralized Stock Exchange
  • 66.
    Public payments Hereceived $25,000 in Bitcoin in the first 24 hours
  • 67.
    Four-sided network effect (1) consumers who pay with Bitcoin, (2) merchants who accept Bitcoin, (3) “miners” who run the computers that process and validate all the transactions and enable the distributed trust network to exist. (4) developers and entrepreneurs who are building new products and services with and on top of Bitcoin.
  • 68.
    The Myth ofSatoshi
  • 69.
    In Nov. 2008,Satooshi published a paper on The Cryptography Mailing list http://www.mail-archive.com/cryptography%40metzdowd.com/msg09959.html
  • 70.
    What Did NickSzabo Say? From“Myself, Wei Dai, and Hal Finney were the only people I know of who liked the idea (or in Dai's case his related idea) enough to pursue it to any significant extent until Nakamoto (assuming Nakamoto is not really Finney or Dai). Only Finney (RPOW) and Nakamoto were motivated enough to actually implement such a scheme.” – Nick Szabo http://unenumerated.blogspot.com/2011/05/bitcoin-what-took-ye-so-long.html
  • 71.
    What Did WeiDai Say? “Two reasons, One: in Satoshi’s early emails to me he was apparently unaware of Nick Szabo’s ideas and talks about how bitcoin ‘expands on your ideas into a complete working system’ and ‘it achieves nearly all the goals you set out to solve in your b-money paper’. I can’t see why, if Nick was Satoshi, he would say things like that to me in private. And, two: Nick isn’t known for being a C++ programmer.” – Wei Dai http://www.gwern.net/docs/2008-nakamoto
  • 72.
    Dai/Nakamoto emails “Nickconsiders his ideas to be at least an independent invention from b-money so why would Satoshi say “expands on your ideas into a complete working system” to me, and cite b-money but not Bit Gold in his paper, if Satoshi was Nick? An additional reason that I haven’t mentioned previously is that Satoshi’s writings just don’t read like Nick’s to me.” – Wei Dai www.gwern.net http://www.gwern.net/docs/2008-nakamoto
  • 73.
    Bitcoin and me(Hal Finney) I had long been interested in cryptographic payment schemes. Plus I was lucky enough to meet and extensively correspond with both Wei Dai and Nick Szabo, generally acknowledged to have created ideas that would be realized with Bitcoin. I had made an attempt to create my own proof of work based currency, called RPOW. So I found Bitcoin fascinating. ! Today, Satoshi's true identity has become a mystery. But at the time, I thought I was dealing with a young man of Japanese ancestry who was very smart and sincere. I've had the good fortune to know many brilliant people over the course of my life, so I recognize the signs. – Hal Finney https://bitcointalk.org/index.php? topic=155054.msg1643833#msg1643833
  • 74.
    MT Gox Dead 1. The Bitcoin ecosystem is growing up. 2. Haters gonna hate 3. Antifragile.
  • 75.
    How Does MassMedia View It?
  • 76.
    The Antisocial Network- Paul Krugman - April 14, 2013 The fruitless search for dehumanized money. http://www.nytimes.com/2013/04/15/opinion/krugman-the-antisocial-network.html?_r=0 The Face Behind Bitcoin - March 06, 2014 http://www.newsweek.com/2014/03/14/face-behind-bitcoin-247957.html# Bitcoin CEO found dead in Singapore, suicide suspected - March 06, 2014 https://news.vice.com/article/bitcoin-is-dead-long-live-bitcoin Bitcoin Is Dead — Long Live Bitcoin - March 23, 2014 https://news.vice.com/article/bitcoin-is-dead-long-live-bitcoin
  • 77.
    Digital money: TheBitcoin bubble | The Economist http://www.economist.com/news/leaders/21590901-it-looks-overvalued-even- if-digital-currency-crashes-others-will-follow-bitcoin Bitcoin in Argentina, a Match Made in Heaven? http://www.economist.com/blogs/schumpeter/2014/06/bitcoin-argentina Bitcoin For the Poor: Cash Transfers in Africa http://www.economist.com/blogs/baobab/2014/06/cash-transfers-africa Wall Street welcomes Bitcoin in 2014: SecondMarket CEO http://www.cnbc.com/id/101750918
  • 78.
    “A scientific truthdoes not triumph by convincing its opponents and making them see the light, but rather because its opponents eventually die and a new generation grows up that is familiar with it.” - Max Planck http://en.wikiquote.org/wiki/Max_Planck
  • 79.
  • 80.
    “I am veryintrigued by Bitcoin. It has all the signs. Paradigm shift, hackers love it, yet it’s derided as a toy. Just like microcomputers.” “Truly innovative ideas often look like bad ideas at the time” – Paul Graham https://news.ycombinator.com/item?id=5402513
  • 81.
    Personal computers in1975, the Internet in 1993, and – I believe – Bitcoin in 2014. In 20 years, we’ll talk about Bitcoin like we talk about the Internet today – Marc Andreessen http://video.cnbc.com/gallery/?video=3000279168
  • 82.
    “Bitcoin is stillvery much a fringe thing […] But I like to pay attention to the jokes, the laughing stocks, because occasionally they get the last laugh” – Fred Wilson
  • 83.
    Can Do vs.Can’t Do Cultures - Ben Horowitz “The reasonable man adapts himself to the world; the unreasonable one persists in trying to adapt the world to himself. Therefore, all progress depends on the unreasonable man.” - -George Bernard Shaw http://www.bhorowitz.com/can_do_vs_cant_do_cultures
  • 84.
    Critics of TheComputer “The Analytical Engine” the world’s first general-purpose computer In 1837, Charles Babbage set out to build something he called The Analytical Engine the world’s first general-purpose computer that could be described in modern times as Turing-complete. ! English mathematician and astronomer George Biddel Airy advised the British Treasury that the Analytical Engine was “useless” and that Babbage’s project should be abandoned. The Government axed the project shortly after. It took the world until 1941 to catch up with Babbage’s original idea after it was killed by skeptics and forgotten by all. Source:Can Do vs. Can’t Do Cultures http://www.bhorowitz.com/can_do_vs_cant_do_cultures
  • 85.
    Critics of TheTelephone Alexander Graham Bell In 1876, Alexander Graham Bell, inventor of the telephone, offered to sell his invention and patents to Western Union, the leading telegraph provider, for $100,000. Western Union refused based on a report from their internal committee. Here are some of the excerpts of that report: “The Telephone purports to transmit the speaking voice over telegraph wires. We found that the voice is very weak and indistinct, and grows even weaker when long wires are used between the transmitter and receiver. Technically, we do not see that this device will be ever capable of sending recognizable speech over a distance of several miles. ” Source:Can Do vs. Can’t Do Cultures http://www.bhorowitz.com/can_do_vs_cant_do_cultures
  • 86.
    Critics of TheTelephone Alexander Graham Bell “Messer Hubbard and Bell want to install one of their “telephone devices” in every city. The idea is idiotic on the face of it. ! Furthermore, why would any person want to use this ungainly and impractical device when he can send a messenger to the telegraph office and have a clear written message sent to any large city in the United States?” Source:Can Do vs. Can’t Do Cultures http://www.bhorowitz.com/can_do_vs_cant_do_cultures
  • 87.
    Critics of TheInternet Why the Web Won’t Be Nirvana in Newsweek “Then there’s cyberbusiness. We’re promised instant catalog shopping—just point and click for great deals. We’ll order airline tickets over the network, make restaurant reservations and negotiate sales contracts. Stores will become obselete. So how come my local mall does more business in an afternoon than the entire Internet handles in a month? Even if there were a trustworthy way to send money over the Internet— which there isn’t—the network is missing a most essential ingredient of capitalism: salespeople.” Source:Can Do vs. Can’t Do Cultures http://www.bhorowitz.com/can_do_vs_cant_do_cultures
  • 88.
    “What mistake didall these very smart men make in common? They focused on what the technology could not do at the time rather than what it could do and might be able to do in the future. This is the most common mistake that naysayers make.” - Ben Horowitz http://www.bhorowitz.com/can_do_vs_cant_do_cultures
  • 89.
    • 2014: $1.2Billion Funding Round At A $17 Billion Valuation • http://techcrunch.com/2014/06/06/uber-1-2b/ • 2011: Raises $11 million From Benchmark Capital • http://techcrunch.com/2011/02/14/huge-vote-of-confidence-uber-raises-11-million-from-benchmark-capital/
  • 90.
    2011 Comments onTechcrunch "As someone who has been in the car service business his whole life, a valuation that high is asking for trouble.” “I wish them luck; however, it is a very mom and pop industry and you will be lucky to just make a living.” "If Uber becomes the most successful [car service company] out there, you are not looking at a billion dollar company by any means." http://techcrunch.com/2011/02/14/huge-vote-of-confidence-uber-raises-11-million-from-benchmark-capital/
  • 91.
    2011 Comments onTechcrunch "I don't know of any competitive advantage Uber has over Carey or Boston Coach...which can launch similar technology in matter of weeks.” "I'm looking forward to seeing if Uber is actually successful outside of San Francisco.” "Wow, $11 million for a company that is equivalent to calling a taxi! Why didn't I think of that!” "I'm surprised. Is Uber in the clear yet legally? Seems like they could still be shut down any day." http://techcrunch.com/2011/02/14/huge-vote-of-confidence-uber-raises-11-million-from-benchmark-capital/
  • 92.
    Adoption Curve GeoffreyMoore Adoption Today
  • 93.
    Adoption Curve GeoffreyMoore Mainstream Adoption
  • 97.
    How can youview it. • Alan Kay: IQ < Knowledge < Outlook. • “If you don’t believe me or don’t get it, I don’t have time to try to convince you, sorry.” - Satoshi
  • 98.
    Problem: “I don’tunderstand it” “Like the internet, bicycles, and many financial instruments, both airplanes and Bitcoin rely on ideas that few in the world understand fully” Satoshi Nakamoto 2010 Wright Brothers
  • 99.
    Problem: “dangerous” “Likethe internet, bicycles, and many financial instruments, both airplanes and Bitcoin rely on ideas that few in the world understand fully” Satoshi Nakamoto 2010 Wright Brothers
  • 100.
  • 101.
    Myth: Educated economiststhink Bitcoin is a load of rubbish and going no where • 2007: Steve Ballmer, “There's no chance that the iPhone is going to get any significant market share.” • 2010: Why Tesla Is the Next Webvan • http://www.thestreet.com/story/10838464/2/why-tesla-is-the-next-webvan.html • 2011: How Dropbox Will Die • http://www.forbes.com/sites/davidcoursey/2011/10/18/how-dropbox-will-die/ • 2013: FINANCE PROFESSOR: Bitcoin Will Crash To $10 By Mid-2014 • http://www.businessinsider.com/williams-bitcoin-meltdown-10-2013-12 https://en.bitcoin.it/wiki/Myths
  • 102.
    Myth: Bitcoin isjust like all other digital currencies; nothing new • Nearly all other digital currencies are centrally controlled. This means that: • They can be printed at the subjective whims of the controllers • They can be destroyed by attacking the central point of control • Arbitrary rules can be imposed upon their users by the controllers • Being decentralized, Bitcoin solves all of these problems.
  • 103.
    Myth: Bitcoins don'tsolve any problems that fiat currency and/or gold doesn't solve • Unlike gold, bitcoins are: easy to transfer, easy to secure, easy to verify, Easy to granulate • Unlike fiat currencies, bitcoins are: predictable and limited in supply, not controlled by a central authority (such as The United States Federal Reserve), not debt-based • Unlike electronic fiat currency systems, bitcoins are: potentially anonymous, freeze-proof, faster to transfer, cheaper to transfer
  • 104.
    Myth: Bitcoins areworthless because they aren't backed by anything • One could argue that gold isn't backed by anything either. Bitcoins have properties resulting from the system's design that allows them to be subjectively valued by individuals. This valuation is demonstrated when individuals freely exchange for or with bitcoins
  • 105.
    Myth: Bitcoins haveno intrinsic value • The value of bitcoin the global network, rather than each bitcoin in isolation. The value of an individual telephone is derived from the network it is connected to. If there was no phone network, a telephone would be useless. Similarly the value of an individual bitcoin derives from the global network of bitcoin-enabled merchants, exchanges, wallets, etc... • Just like a phone is necessary to transmit vocal information through the network, a bitcoin is necessary to transmit economic information through the network. • Value is ultimately determined by what people are willing to trade for - by supply and demand.
  • 106.
    Myth: Bitcoin isa Ponzi scheme https://en.bitcoin.it/wiki/Myths • In a Ponzi Scheme, the founders persuade investors that they’ll profit. Bitcoin does not make such a guarantee. There is no central entity, just individuals building an economy. • A ponzi scheme is a zero sum game. In a ponzi scheme, early adopters can only profit at the expense of late adopters, and the late adopters always lose. Bitcoin has an expected win-win outcome. Early and present adopters profit from the rise in value as Bitcoins become better understood and in turn demanded by the public at large. All adopters benefit from the usefulness of a reliable and widely-accepted decentralized peer-to-peer currency.
  • 107.
    Myth: Bitcoin isinherently deflationary. Thus less cash for everybody to spend. 8 decimal places. we can simply use smaller units of Bitcoin.
  • 108.
    Myth: Bitcoin isdesigned for tax evasion. • Cash transactions hold the same level of anonymity but are still taxed successfully. It is up to you to follow the applicable state laws in your home country, or face the consequences. • While it may be easy to transfer bitcoins anonymously, spending them anonymously on tangibles is just as hard as spending any other kind of money anonymously. Tax evaders are often caught because their lifestyle and assets are inconsistent with their reported income, and not necessarily because government is able to follow their money.
  • 109.
    Myth: Early adoptersare unfairly rewarded • Early adopters are rewarded for taking the higher risk with their time and money. • Arguing that early adopters do not deserve to profit from this is akin to saying that early investors in a company, or people who buy stock at a company IPO (Initial Public Offering), are unfairly rewarded.
  • 110.
    Myth: Bitcoin miningis a waste of energy and harmful for ecology • No more so than the wastefulness of mining gold out of the ground, melting it down and shaping it into bars, and then putting it back underground again. Not to mention the building of big fancy buildings, the waste of energy printing and minting all the various fiat currencies, the transportation thereof in armored cars by no less than two security guards for each who could probably be doing something more productive, etc. • Bitcoin is actually quite economical of resources, compared to others.
  • 111.
    Myth: Bitcoins serveas opportunities for criminals and will be shut down • Visa, MasterCard, PayPal, and cash all serve as opportunities for criminals as well, but society keeps them around due to their recognized net benefit. • Terrorists fly aircraft into buildings, but the governments have not yet abolished consumer air travel. Obviously the public good outweighs the possible bad in their opinion.
  • 112.
    “some people seethe world and ask why, others dream about the world that never before and ask why not.” - -George Bernard Shaw