PEMBANGUNAN SISTEM INFORMASI PENJUALAN PULSA

             PADA KARISMA TRONIK


           Tugas Analisis Dan Perancangan Sistem




                      Di Susun oleh :

                 Andri Riyatno ( 8008012 )

                Noviani Susanti ( 8009148 )




     PROGRAM STUDI TEKNIK INFORMATIKA
     FAKULTAS TEKNIK DAN ILMU KOMPUTER
      UNIVERSITS SAINS AL QUR’AN (UNSIQ)
          JAWA TENGAH DI WONOSOBO


                          2012
PANDANGAN


        Perkembangan teknologi yang pesat belakangan ini adalah teknologi telepon seluler. Dengan
meningkatnya kebutuhan akan telepon seluler banyak bermunculan operato-operator telekomunikasi
seperti Indosat, Telkomsel, Mobile-8, Esia, dan lain-lain. Hal inilah yang dimanfaatkan oleh
penyedia layanan pengisian pulsa. Semakin menjamurnya penyedia layanan pengisian pulsa baik
pulsa elektrik maupun fisik, makin banyak persaingan yang terjadi. Oleh karena itu, untuk
mempermudah dalam melakukan transaksi “KARISMA TRONIK” ingin membuat suatu sistem yang
dapat mempermudah baik dalam melakukan transaksi penjualan maupun transaksi pembelian. Untuk
itu, penulis membuat sistem yang benar-benar dibutuhkan atau sesuai dengan keinginan pemilik toko
“KARISMA TRONIK”.
        Untuk membuat aplikasi ini kami melakukan analisis terlebih dahulu yang terdiri dari analisis
sistem lama, analisis kebutuhan pengguna dan analisis kelayakan sistem. Aplikasi sistem penjualan
pulsa ini memberikan kemudahan bagi pemilik toko “KARISMA TRONIK” dalam hal pencatatan
transaksi pembelian dan transaksi penjualan, informasi ketersediaan stok barang dan pembuatan
laporan penjualan.




                                                                                 Karya : Penyusun
PANDANGAN
DAFTAR ISI
BAB I PENDAHULUAN
      Latar belakang masalah
      Rumusan masalah
      Tujuan penulisan
BAB II ANALISIS DAN PERACANGAN SISTEM
      Analisis sistem lama
      Analisis kebutuhan pengguna
      Analisis kelayakan sistem
BAB III PERANCANGAN DAN DESAIN SISTEM
     PEMODELAN PROSES (PROCESS MODELLING)
             Use case diagram
             Activity diagram
             Class diagram
             Sequence diagram
     PEMODELAN DATA (DATA MODELLING)
             Rancangan tabel

PENUTUP
Kesimpulan
Saran
BAB I

                                       PENDAHULUAN

1.1 Latar belakang
        Teknologi dipermudah untuk mempermudah atau memaksimalkan suatu kinerja slah satu
teknologi yang cukup berkembang saat ini adalah teknologi telepon sesuler. Telepon selurel
digunakan untuk mempermudah komunikasi jarak jauhdengan pengguna yang mempunyai mobilitas
tinggi. Karna dengan teknologi telepon seluler, komunikasi tidak lagi terikat dengan jarak dan kabel.

         Kini telepon seluler tidak lagi hanya digunakan untuk menelepon melainkan juga bisa
digunakan untuk sms, dan menakjubkannya lagi telepon seluler bias untuk mengirim gambar,
browsing maupun chating, bahkan untuk fasilitas video call juga sekarang sudah tersedia. Berbagai
fasilitas telah dilengkapai oleh penyedia jasa telepon seluler. Dan telepon sesuler sudah mendeketi
seperti computer personal.

       Dengan meningkatnya akan kebutuhan telepon seluler banyak bermunculan operator
telekomunikasi seperti esia, indosat, smatfren, dan telkomsel.

       Sehingga terjadilah perang tariff antar operator seluler. Banyaknya operator seluler yang
memunculkan tarif murah membuat jasa pengiriman pulsa semakin menjamur di masyarakat baik di
pedalam maupun perkotaan.

        Pencatatan transaksi yang masih manual ,yaitu mencatat transaksi yang dilakukan diatas
secarik kertas

        Yaitu melakukan juga masih manual, dengan menggunakan kalkulator butut, hal ini yang
dirasa system lama kurang efektif dan efesien.



1.2 Rumusan masalah

       Dari latar belakang yang ada maka timbul suatu permasalahan yaitu:

   1. System yang di bangun sudah sesuai dengan standar user atau belum.
   2. Membangun agar Tingkat kemudahan system agar system mudah dimengerti user

1.3 Tujuan penulisan
       Untuk mempermudah rekapitulasi laporan pembelian dan penjualan pulsa pada Toko
“KARISMA TRONIK”.
BAB II

                      ANALISIS DAN PERACANGAN SISTEM

2.1 Analisis sistem lama

       Sistem penjualan pulsa yang belum terkomputerisasi menyulitkan penjual dalam melakukan
rekapitulasi transaksi, sehingga semua rekapitulasi masih dilakukan secara manual. Begitu juga
dengan perhitungan pendapatan dan pengeluaran yang dilakukan secara manual.



2.2 Analisis kebutuhan pengguna

       Informasi-informasi yang akan di gunakan sebagai dasar penggunaan adalah basis data
sistem penjualan pulsa. Informasi tersebut meliputi operator apa saja yang tersedia di Toko
“KARISMA TRONIK”.



2.3 Analisis kelayakan sistem

       Kalayakan operasional menyangkut beberapa aspek. Untuk bisa disebut layak sacara
operasional, pembangunan kebutuhan sistem harus benardalam menyelesaikan masalah yang ada.

      Disamping itu infomasi yang dihasilkan sistem harus sesuaidengan kebutuhan pengguna.
Dalam hal ini laporan yang dihasilkan harus akurat.
BAB III

                   PERANCANGAN DAN DESAIN SISTEM

PEMODELAN PROSES (PROCESS MODELLING)
3.1 Use Case Diagram

       Use case diagram menunjukan aktifitas yang dilakukan oleh pengguna terhadap sistem.




                                     Gambar 3.1 Use case diagram

Pembeli : membeli pulsa.

Karyawan atau pemilik :
   1. Menginput data pembelian.
   2. Mengelola data transaksi.
   3. Mengecek stok barang.
   4. Mengelola data karyawan.
   5. Mengelola stok pulsa.
   6. Mengatur harga.
2.2 Activity Diagram

          Activity diagram menggambarkan logika prosedural, proses bisnis, jalurkerja, dan
   urutan aktivitas dalam suatu proses.

2.2.1 Activity DiagramLogin

      Aktivitas karyawan dan pemilikmelakukan login ke sistem.




                               Gambar 3.2.1 Activity Diagram Login

   Karyawan : Masuk aplikasi
             Keluar aplikasi
2.2.2 Activity Diagram kelola data karyawan




                    Gambar 3.2.2 Activity Diagram Kelola data karyawan

Karyawan :
   1. Menambah data karyawan.
   2. Mengedit data karyawan.
   3. Menghapus data karyawan.
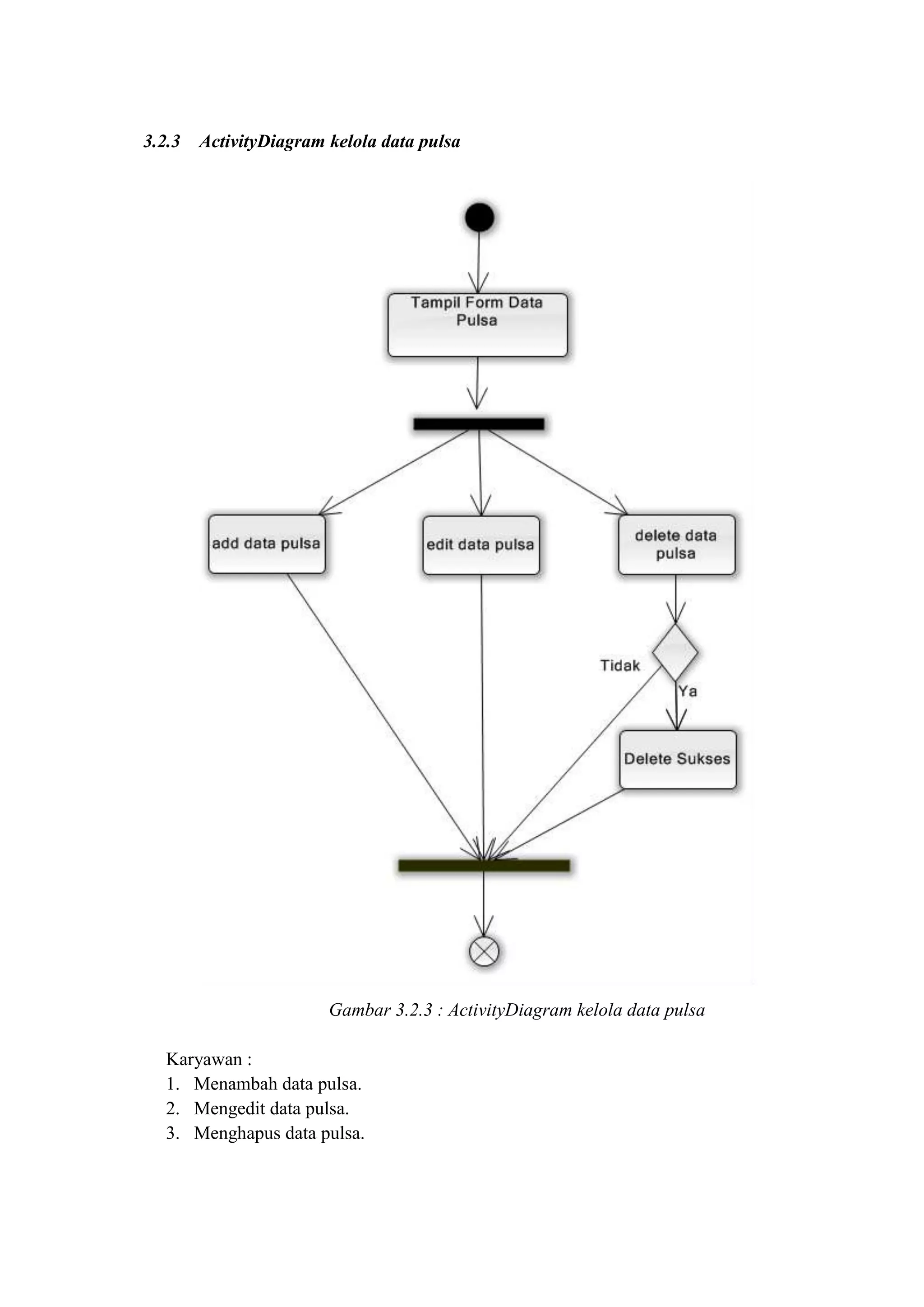
3.2.3 ActivityDiagram kelola data pulsa




                      Gambar 3.2.3 : ActivityDiagram kelola data pulsa

  Karyawan :
  1. Menambah data pulsa.
  2. Mengedit data pulsa.
  3. Menghapus data pulsa.
3.3.1 Class Diagram




                                  Gambar 3.3. Class Diagram
   Class diagram meliputi :
      1. Class penjualan memiliki atribut : no_penjualan, tgl_penjualan, operator, nominal,
          harga_jual.
      2. Class pembelian memiliki atribut : no_pembelian, tgl_pembelian, nama_agen,
          operator, nominal, harga_beli.
      3. Class pulsa memiliki atribut : id_pulsa, operator, nominal, harga_beli, harga_jual.
      4. Class karyawan memiliki atribut : kd_karyawan, nama_karyawan, tgl_lhr, alamat,
          telp.


      Dari beberapa class yang dihasilkan oleh use case diagram, selanjutnya akan direlasikan
   kedalam class diagram, sehingga akan diketaahui hubungan atau keterkaitan masing-masing
   komponen.
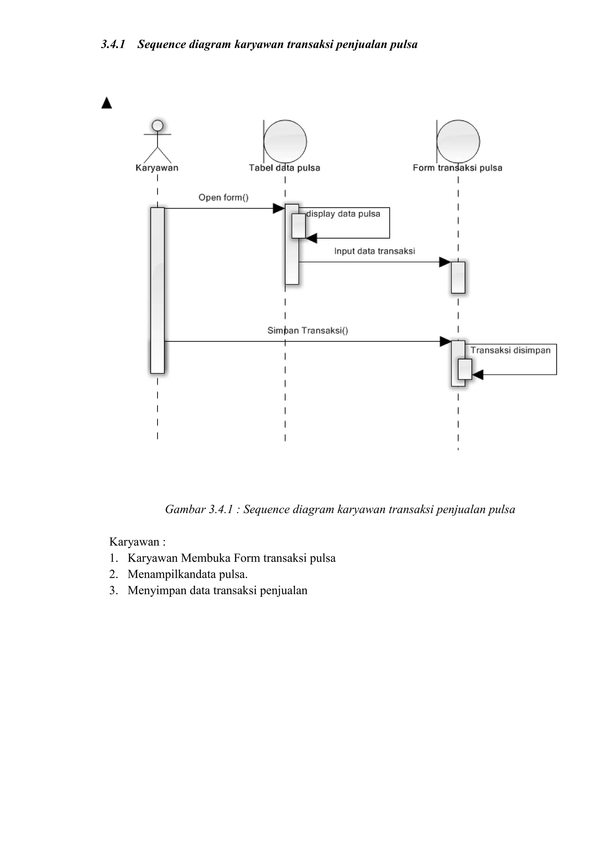
3.4.1 Sequence diagram karyawan transaksi penjualan pulsa




           Gambar 3.4.1 : Sequence diagram karyawan transaksi penjualan pulsa

 Karyawan :
 1. Karyawan Membuka Form transaksi pulsa
 2. Menampilkandata pulsa.
 3. Menyimpan data transaksi penjualan
3.4.2 Sequence diagram karyawan transaksi pembelian pulsa




           Gambar 3.4.2 : Sequence diagram karyawan transaksi penjualan pulsa

 Karyawan :
 1. Karyawan Membuka Form pembelian pulsa pulsa
 2. Menampilkandata pulsa.
 3. Karyawan Melakukan Manipulasi data transaksi pembelian.
PEMODELAN DATA (DATA MODELLING)

  3.5.1 Rancangan Tabel


             Tabel Pembelian
             no_pembelian         Tabel Karyawan
             Tgl_pembelian        Kd_karyawan
             Nama_agen            Nama
             Operator             Tgl_lahir
             nominal              Alamat
             Harga_beli           Telp




               Tabel Penjualan    Tabel Pulsa
               No_penjualan       Id_pulsa
               Tgl_penjualan      Operator
                  operator        Nominal
                  nominal         Harga_jual
                Harga_jual        Harga_beli
BAB V

                                        PENUTUP

         Penyusun menyadari bahwa aplikasi ini masih perlu pengembangan yang lebih lanjut agar
nantinya aplikasi ini menjadi aplikasi yang benar-benar mempermudah user dalam melakukan segala
aktifitas yang berhubungan dengan pencatatan berbagai macam transaksi pada KARISMA TRONIK.
Dalam pengembangannya diharapkan sistem ini tidak hanya mampu melakukan pencatatan transaksi
tetapi juga mampu melakukan pengisian pulsa secara langsung, tanpa melalui perantara handpone.
Diharapkan pula sistem ini mampu melakukan pencatatan transaksi secara online, sehinggga
pelanggan yang enggan berjalan ke konter mampu mengisi ulang pulsa, dengan ketentuan pelanggan
harus terkoneksi dengan internet.
         Penambahan gambar maupun animasi juga disarankan agar nantinya tampilan aplikasi lebih
menarik dan tidak terlihat monoton.


4.1 Kesimpulan
      Berdasarkan penelitian dan hasil perbandingan yang penyusun lakukan pada Counter
      “KARISMA TRONIK”, maka penyusun mengambil kesimpulan :
      1. Proses transaksi dengan sistem lama memerlukan waktu yang lama sehingga dalam
         penyusunan laporan penjualan sering terlambat.
      2. Dengan adanya komputerisasi yang diterapkan dalam proses penjualan akan sangat
         membantu dalam menyelesaikan masalah yang ada.
      3. Dengan adanya komputerasi, duplikasi data dalm aplikasi sistem informasi dapat
         diminimalisasi.

4.2 Saran
      Berdasarkan pada kesimpulan yang ada, maka penulis akan memberi sedikit masukkan yang
      mudah-mudahan akan berguna bagi pihak “KARISMA TRONIK”, adalah sebagai berikut :
      1. Gunakan sistem informasi sesuai dengan kebutuhan.
      2. Perlunya proses transformasi dari sistem lama ke sistem yang berbasis komputer agar
          dapat bersaing di era global.
      3. Analisa dan perancangan yang penyusun lakukan mungkin sesuai dengan kondisi saat ini
          di “KARISMA TRONIK”. Maka dari itu penyusun berharap analisa ini bisa
          dikembangkan lebih dalam.




                                                                            Karya : Penyusun

Tugas besar anper

  • 1.
    PEMBANGUNAN SISTEM INFORMASIPENJUALAN PULSA PADA KARISMA TRONIK Tugas Analisis Dan Perancangan Sistem Di Susun oleh : Andri Riyatno ( 8008012 ) Noviani Susanti ( 8009148 ) PROGRAM STUDI TEKNIK INFORMATIKA FAKULTAS TEKNIK DAN ILMU KOMPUTER UNIVERSITS SAINS AL QUR’AN (UNSIQ) JAWA TENGAH DI WONOSOBO 2012
  • 2.
    PANDANGAN Perkembangan teknologi yang pesat belakangan ini adalah teknologi telepon seluler. Dengan meningkatnya kebutuhan akan telepon seluler banyak bermunculan operato-operator telekomunikasi seperti Indosat, Telkomsel, Mobile-8, Esia, dan lain-lain. Hal inilah yang dimanfaatkan oleh penyedia layanan pengisian pulsa. Semakin menjamurnya penyedia layanan pengisian pulsa baik pulsa elektrik maupun fisik, makin banyak persaingan yang terjadi. Oleh karena itu, untuk mempermudah dalam melakukan transaksi “KARISMA TRONIK” ingin membuat suatu sistem yang dapat mempermudah baik dalam melakukan transaksi penjualan maupun transaksi pembelian. Untuk itu, penulis membuat sistem yang benar-benar dibutuhkan atau sesuai dengan keinginan pemilik toko “KARISMA TRONIK”. Untuk membuat aplikasi ini kami melakukan analisis terlebih dahulu yang terdiri dari analisis sistem lama, analisis kebutuhan pengguna dan analisis kelayakan sistem. Aplikasi sistem penjualan pulsa ini memberikan kemudahan bagi pemilik toko “KARISMA TRONIK” dalam hal pencatatan transaksi pembelian dan transaksi penjualan, informasi ketersediaan stok barang dan pembuatan laporan penjualan. Karya : Penyusun
  • 3.
    PANDANGAN DAFTAR ISI BAB IPENDAHULUAN Latar belakang masalah Rumusan masalah Tujuan penulisan BAB II ANALISIS DAN PERACANGAN SISTEM Analisis sistem lama Analisis kebutuhan pengguna Analisis kelayakan sistem BAB III PERANCANGAN DAN DESAIN SISTEM PEMODELAN PROSES (PROCESS MODELLING) Use case diagram Activity diagram Class diagram Sequence diagram PEMODELAN DATA (DATA MODELLING) Rancangan tabel PENUTUP Kesimpulan Saran
  • 4.
    BAB I PENDAHULUAN 1.1 Latar belakang Teknologi dipermudah untuk mempermudah atau memaksimalkan suatu kinerja slah satu teknologi yang cukup berkembang saat ini adalah teknologi telepon sesuler. Telepon selurel digunakan untuk mempermudah komunikasi jarak jauhdengan pengguna yang mempunyai mobilitas tinggi. Karna dengan teknologi telepon seluler, komunikasi tidak lagi terikat dengan jarak dan kabel. Kini telepon seluler tidak lagi hanya digunakan untuk menelepon melainkan juga bisa digunakan untuk sms, dan menakjubkannya lagi telepon seluler bias untuk mengirim gambar, browsing maupun chating, bahkan untuk fasilitas video call juga sekarang sudah tersedia. Berbagai fasilitas telah dilengkapai oleh penyedia jasa telepon seluler. Dan telepon sesuler sudah mendeketi seperti computer personal. Dengan meningkatnya akan kebutuhan telepon seluler banyak bermunculan operator telekomunikasi seperti esia, indosat, smatfren, dan telkomsel. Sehingga terjadilah perang tariff antar operator seluler. Banyaknya operator seluler yang memunculkan tarif murah membuat jasa pengiriman pulsa semakin menjamur di masyarakat baik di pedalam maupun perkotaan. Pencatatan transaksi yang masih manual ,yaitu mencatat transaksi yang dilakukan diatas secarik kertas Yaitu melakukan juga masih manual, dengan menggunakan kalkulator butut, hal ini yang dirasa system lama kurang efektif dan efesien. 1.2 Rumusan masalah Dari latar belakang yang ada maka timbul suatu permasalahan yaitu: 1. System yang di bangun sudah sesuai dengan standar user atau belum. 2. Membangun agar Tingkat kemudahan system agar system mudah dimengerti user 1.3 Tujuan penulisan Untuk mempermudah rekapitulasi laporan pembelian dan penjualan pulsa pada Toko “KARISMA TRONIK”.
  • 5.
    BAB II ANALISIS DAN PERACANGAN SISTEM 2.1 Analisis sistem lama Sistem penjualan pulsa yang belum terkomputerisasi menyulitkan penjual dalam melakukan rekapitulasi transaksi, sehingga semua rekapitulasi masih dilakukan secara manual. Begitu juga dengan perhitungan pendapatan dan pengeluaran yang dilakukan secara manual. 2.2 Analisis kebutuhan pengguna Informasi-informasi yang akan di gunakan sebagai dasar penggunaan adalah basis data sistem penjualan pulsa. Informasi tersebut meliputi operator apa saja yang tersedia di Toko “KARISMA TRONIK”. 2.3 Analisis kelayakan sistem Kalayakan operasional menyangkut beberapa aspek. Untuk bisa disebut layak sacara operasional, pembangunan kebutuhan sistem harus benardalam menyelesaikan masalah yang ada. Disamping itu infomasi yang dihasilkan sistem harus sesuaidengan kebutuhan pengguna. Dalam hal ini laporan yang dihasilkan harus akurat.
  • 6.
    BAB III PERANCANGAN DAN DESAIN SISTEM PEMODELAN PROSES (PROCESS MODELLING) 3.1 Use Case Diagram Use case diagram menunjukan aktifitas yang dilakukan oleh pengguna terhadap sistem. Gambar 3.1 Use case diagram Pembeli : membeli pulsa. Karyawan atau pemilik : 1. Menginput data pembelian. 2. Mengelola data transaksi. 3. Mengecek stok barang. 4. Mengelola data karyawan. 5. Mengelola stok pulsa. 6. Mengatur harga.
  • 7.
    2.2 Activity Diagram Activity diagram menggambarkan logika prosedural, proses bisnis, jalurkerja, dan urutan aktivitas dalam suatu proses. 2.2.1 Activity DiagramLogin Aktivitas karyawan dan pemilikmelakukan login ke sistem. Gambar 3.2.1 Activity Diagram Login Karyawan : Masuk aplikasi Keluar aplikasi
  • 8.
    2.2.2 Activity Diagramkelola data karyawan Gambar 3.2.2 Activity Diagram Kelola data karyawan Karyawan : 1. Menambah data karyawan. 2. Mengedit data karyawan. 3. Menghapus data karyawan.
  • 9.
    3.2.3 ActivityDiagram keloladata pulsa Gambar 3.2.3 : ActivityDiagram kelola data pulsa Karyawan : 1. Menambah data pulsa. 2. Mengedit data pulsa. 3. Menghapus data pulsa.
  • 10.
    3.3.1 Class Diagram Gambar 3.3. Class Diagram Class diagram meliputi : 1. Class penjualan memiliki atribut : no_penjualan, tgl_penjualan, operator, nominal, harga_jual. 2. Class pembelian memiliki atribut : no_pembelian, tgl_pembelian, nama_agen, operator, nominal, harga_beli. 3. Class pulsa memiliki atribut : id_pulsa, operator, nominal, harga_beli, harga_jual. 4. Class karyawan memiliki atribut : kd_karyawan, nama_karyawan, tgl_lhr, alamat, telp. Dari beberapa class yang dihasilkan oleh use case diagram, selanjutnya akan direlasikan kedalam class diagram, sehingga akan diketaahui hubungan atau keterkaitan masing-masing komponen.
  • 11.
    3.4.1 Sequence diagramkaryawan transaksi penjualan pulsa Gambar 3.4.1 : Sequence diagram karyawan transaksi penjualan pulsa Karyawan : 1. Karyawan Membuka Form transaksi pulsa 2. Menampilkandata pulsa. 3. Menyimpan data transaksi penjualan
  • 12.
    3.4.2 Sequence diagramkaryawan transaksi pembelian pulsa Gambar 3.4.2 : Sequence diagram karyawan transaksi penjualan pulsa Karyawan : 1. Karyawan Membuka Form pembelian pulsa pulsa 2. Menampilkandata pulsa. 3. Karyawan Melakukan Manipulasi data transaksi pembelian.
  • 13.
    PEMODELAN DATA (DATAMODELLING) 3.5.1 Rancangan Tabel Tabel Pembelian no_pembelian Tabel Karyawan Tgl_pembelian Kd_karyawan Nama_agen Nama Operator Tgl_lahir nominal Alamat Harga_beli Telp Tabel Penjualan Tabel Pulsa No_penjualan Id_pulsa Tgl_penjualan Operator operator Nominal nominal Harga_jual Harga_jual Harga_beli
  • 14.
    BAB V PENUTUP Penyusun menyadari bahwa aplikasi ini masih perlu pengembangan yang lebih lanjut agar nantinya aplikasi ini menjadi aplikasi yang benar-benar mempermudah user dalam melakukan segala aktifitas yang berhubungan dengan pencatatan berbagai macam transaksi pada KARISMA TRONIK. Dalam pengembangannya diharapkan sistem ini tidak hanya mampu melakukan pencatatan transaksi tetapi juga mampu melakukan pengisian pulsa secara langsung, tanpa melalui perantara handpone. Diharapkan pula sistem ini mampu melakukan pencatatan transaksi secara online, sehinggga pelanggan yang enggan berjalan ke konter mampu mengisi ulang pulsa, dengan ketentuan pelanggan harus terkoneksi dengan internet. Penambahan gambar maupun animasi juga disarankan agar nantinya tampilan aplikasi lebih menarik dan tidak terlihat monoton. 4.1 Kesimpulan Berdasarkan penelitian dan hasil perbandingan yang penyusun lakukan pada Counter “KARISMA TRONIK”, maka penyusun mengambil kesimpulan : 1. Proses transaksi dengan sistem lama memerlukan waktu yang lama sehingga dalam penyusunan laporan penjualan sering terlambat. 2. Dengan adanya komputerisasi yang diterapkan dalam proses penjualan akan sangat membantu dalam menyelesaikan masalah yang ada. 3. Dengan adanya komputerasi, duplikasi data dalm aplikasi sistem informasi dapat diminimalisasi. 4.2 Saran Berdasarkan pada kesimpulan yang ada, maka penulis akan memberi sedikit masukkan yang mudah-mudahan akan berguna bagi pihak “KARISMA TRONIK”, adalah sebagai berikut : 1. Gunakan sistem informasi sesuai dengan kebutuhan. 2. Perlunya proses transformasi dari sistem lama ke sistem yang berbasis komputer agar dapat bersaing di era global. 3. Analisa dan perancangan yang penyusun lakukan mungkin sesuai dengan kondisi saat ini di “KARISMA TRONIK”. Maka dari itu penyusun berharap analisa ini bisa dikembangkan lebih dalam. Karya : Penyusun