Toyota IS Business Planning 
        All about Plan‐Do‐Check‐Act 
                            
                            
                    Xiang Tjoa, BSc 
                     BMI, 1202952 
                    27 January 2008 
                            
                            
                            
                            




                                         
                              
                              
                              
                  Toyota Motor Europe 
             Information Systems Division 
                   Business Planning 
                 Avenue du Bourget 60 
                      1140 Brussels 
                         Belgium 
                  Supervisor: F. Grauls 
                              
                              
                    Vrije Universiteit 
                   Faculty of Sciences 
                   De Boelelaan 1081a 
                  1081 HV Amsterdam 
                    The Netherlands 
                Supervisor: Dr. S. Bhulai 
              Second reader: Dr. C. Verhoef 
 
 
                                               Version 2.6 
Toyota IS Business Planning             All about Plan‐Do‐Check‐Act 



 




                               ‐ 2 ‐ 
Toyota IS Business Planning             All about Plan‐Do‐Check‐Act 




                               ‐ 3 ‐ 
Toyota IS Business Planning             All about Plan‐Do‐Check‐Act 




                               ‐ 4 ‐ 
Toyota IS Business Planning                                    All about Plan‐Do‐Check‐Act 



 

                                           Preface 
 
This internship is to conclude my Master Business Mathemetics and Informatics at the 
Vrije Universiteit Amsterdam. Seven months I have spent  at Toyota Motor Europe in 
Brussels to try to understand the business processes within Information Systems and to 
contribute in improving them. My internship has given fortunately enough foundation 
of  trust  for  Toyota  to  ask  me  to  stay  at  Information  Systems  division  after  the 
conclusion of it. 
But to come this far, it took also the support and patience of a lot of other people. First I 
had  the  goal  to  search  for  an  internship  abroad.  Secondly,  it  was  absolutely  not  easy 
when it came to making the final decision. My parents, partner and friends helped me 
to make this decision and kept supporting me during the entire period as an intern far 
away in Brussels. 
As of the first Monday I came in as an intern at IS Business Planning, my team didn’t 
hesitate  in  giving  me  my  first  assignment  with  a  deadline  set  on  that  Friday  already. 
With  the  right  support  from  Ricardo  (and  on  the  background  Frank  as  manager  and 
Tim as General Manager) I was able to meet that deadline. That culture of no fooling 
around and to work the best you can was exactly to my liking. 
The support that was given from the first day continued during my entire internship. 
After Ricardo left in February, Frank became my direct mentor. Although it was a very 
hectic  period  with  a  merge  coming  up  between  two  so  very  different  entities 
(Manufacturing and Sales), the support was there when I needed it. My team members 
were fun to work and chat with. 
But  not  only  Toyota  made  the  conclusion  of  my  internship  possible,  also  the  support 
and trust of my supervisor from the university pulled me through some more difficult 
periods. I would like to sincerely thank Sandjai for his support and advices. And not to 
mention Chris; he (like Sandjai) did read through my report every time I sent it to my 
supervisors  so  very  short  before  the  deadlines.  Even  after  so  many  months  spent  at 
Business Planning, I still act like a student ☺ 
 
 
 




                                               ‐ 5 ‐ 
Toyota IS Business Planning             All about Plan‐Do‐Check‐Act 




                               ‐ 6 ‐ 
Toyota IS Business Planning                                                                       All about Plan‐Do‐Check‐Act 



 

                                                                     Index 
INTRODUCTION .................................................................................................................................... 9

1 TOYOTA ........................................................................................................................................... 11
1.1 KAIZEN! .......................................................................................................................................... 11
1.2 INFORMATION SYSTEMS DIVISION .............................................................................................. 11
1.2.1 THE CREATION OF TOYOTA EUROPE DATA CENTRE (TEDC)  ................................................... 12
                                                                                                  .
1.2.2 A LEGAL MERGER BETWEEN TMEM AND TMME ..................................................................... 12
                                                                                .
1.3 THE TOYOTA WAY – PHILOSOPHY AND MANAGEMENT TOOL .................................................. 13
1.3.1 THE TOYOTA WAY ...................................................................................................................... 13
1.3.2 THE DEMING CYCLE: PLAN DO CHECK ACT ............................................................................. 14
1.4 DEMING IN IS  ................................................................................................................................ 14
                     .
1.4.1 IS DIVISION WITHIN TMME AND RDMC .................................................................................. 15
                                                                   .
1.5 OBJECTIVES OF MY INTERNSHIP .................................................................................................... 16

2 THE ANNUAL PLANNING CYCLE ........................................................................................... 19
                                                         .
2.1 INTRODUCTION .............................................................................................................................. 19
2.1.1 TOOLS USED ................................................................................................................................. 20
2.2 DRAWING UP BUDGETS ................................................................................................................. 20
2.2.1 BUDGET TYPE ~ PORTFOLIO ACTIVITY ........................................................................................ 20
2.2.2 BUDGET TYPE ~ MEMBERS ACTIVITY .......................................................................................... 21
2.2.3 BUDGET TYPE ~ PROJECT ACTIVITY ............................................................................................ 22
2.2.4 MY SUPPORT DURING THE BUDGET ACTIVITIES. ......................................................................... 23
2.2.5 HOSHIN  ....................................................................................................................................... 24
              .
2.2.6 MY SUPPORT DURING THE HOSHIN CREATION  .......................................................................... 25
                                                                          .
2.3 DIFFERENCES RDMC/TEDC/TMME IS ..................................................................................... 26
2.3.1 BUDGET PREPARATION (PROJECT, PORTFOLIO AND MEMBER EXPENSE) .................................. 26
2.3.2 HOSHIN  ....................................................................................................................................... 26
              .
2.3.3 MANAGER’S VIEW  ....................................................................................................................... 26
                             .
2.4 CHALLENGE MEETINGS ................................................................................................................. 27
2.5 CONSOLIDATION SHEET ............................................................................................................... 27
                                     .
2.5.1 BASIC IDEA CONSOLIDATION SHEET .......................................................................................... 27
2.5.2 REQUIREMENTS ........................................................................................................................... 28
                         .
2.6 AFTER DECEMBER .......................................................................................................................... 29

3 KEY PERFORMANCE INDICATORS ........................................................................................ 31
3.1 INTRODUCTION .............................................................................................................................. 31
3.2 TOYOTA KPIS  ................................................................................................................................ 32
               .

4 HARMONISING THE KPIS ......................................................................................................... 33
4.1.1 NEXT STEPS .................................................................................................................................. 34
4.2 RDMC ............................................................................................................................................ 34
4.2.1 CURRENTLY ................................................................................................................................. 34
4.2.2 NEXT STEPS .................................................................................................................................. 36
4.2.3 MANAGER’S VIEW  ....................................................................................................................... 39
                               .
4.3 TEDC .............................................................................................................................................. 39
4.3.1 CURRENTLY ................................................................................................................................. 39




                                                                         ‐ 7 ‐ 
Toyota IS Business Planning                                                                      All about Plan‐Do‐Check‐Act 



4.3.2 NEXT STEPS .................................................................................................................................. 40
4.3.3 MANAGER’S VIEW  ....................................................................................................................... 41
                             .
4.4 TMME ............................................................................................................................................ 41
4.4.1 CURRENTLY ................................................................................................................................. 41

5     CONCLUSION ................................................................................................................................ 43
                .

6 (APPENDIX) ..................................................................................................................................... 45
6.1 TME IS TEAMS. .............................................................................................................................. 47
6.2 ANNUAL PLANNING CYCLE – OVERALL PROCESS ...................................................................... 49
6.3 ANNUAL PLANNING CYCLE MASTER SCHEDULE ........................................................................ 51
6.4 ANNUAL PLANNING CYCLE – VISUAL CONTROL ........................................................................ 53
6.5 HOSHIN – FIRST DRAFT  ................................................................................................................. 55
                                .
6.6 HOSHIN – FINAL ............................................................................................................................ 57
                     .
6.7 BUDGET CONSOLIDATION SHEET. ............................................................................................... 59
6.8 KPI REPORT – FRONT PAGE ........................................................................................................... 61
6.9 GUIDELINES WEEKLY KPI TEMPLATE .......................................................................................... 63
6.10 TMME AND TEDC KPI REPORT .................................................................................................. 65
 




                                                                        ‐ 8 ‐ 
Toyota IS Business Planning                                    All about Plan‐Do‐Check‐Act 



 

                                      Introduction 
Today Tomorrow Toyota. 
 
This is the slogan Toyota uses in the current advertisements. Apart from the alliteration 
(all words starting with the letter ‘t’), this slogan also symbolises the mission of this car 
manufacturing  company.  It  shows  the  long‐term  view  of  Toyota  and  the  intention  of 
maintaining  and  improving  the  quality  of  its  products  in  order  to  become  the 
manufacturer of the car of the future. 
 
Toyota  has  developed  a  philosophy  containing  fourteen  principles,  the  Toyota  Way, 
which  is  famous  throughout  the  world  and  which  has  been  copied  to  other 
organisations,  some  with  more  success  than  others.  One  of  the  pillars  of  a  car 
manufacturing  company  is  the  plant  where  the  cars  are  being  built.  The  choice  for  a 
logistic system is crucial for the success of any manufacturing company. Efficiency, low 
costs and low inventory stocks being the keywords, Toyota has developed the Just‐In‐
Time pull system. This system is not the only factor to define the success of Toyota, also 
the  philosophy  of  –amongst  others–  continuous  improvement,  respect  for  your 
colleagues,  standardisation  and  decision  making  based  on  consensus  of  all  parties 
involved creates an environment which is open for development of both the business 
processes and the Toyota employees. 
 
Standardisation  and  continuous  improvement  will  be  the  keywords  throughout  my 
internship  and  throughout  this  report.  With  a  merger  between  the  organisations 
Manufacturing and Sales & Marketing of the European head office, common business 
activities and functions need to be harmonised. I will be supporting this process within 
the IT functions for Toyota Motor Europe.  
 
I will support the further standardisation of business processes and implementation of 
improvements within the budgeting processes. As this year will be the first time that IT 
Sales & Marketing participates in this budget process, it will probably bring forth some 
adjustments to the IT Manufacturing templates, which are currently being used. After a 
further introduction on Toyota in Chapter 1, an elaboration on the budgeting process 
will follow in Chapter 2. 
After  establishing  the  budgets,  it  is  time  to  define  the  Key  Performance  Indicators  to 
measure  the  progress  on  both  financial  and  non‐financial  terms.  Within  IT 
Manufacturing,  a  set  of  indicators  already  exists  based  on  cost,  quality,  performance 
and  productivity.  The  goal  is  to  extend  this  philosophy  to  the  other  two  IT 
organisations  within  Toyota  Motor  Europe.  Before  the  start  of  the  next  fiscal  year  on 
April  1  2007,  a  format  for  each  of  the  IT  organisations  should  be  ready  for 
implementation. In Chapter 3 (introduction into KPIs) and Chapter 4 (way of work and 
results) you will find this harmonisation process. 
 




                                               ‐ 9 ‐ 
Toyota IS Business Planning              All about Plan‐Do‐Check‐Act 




                               ‐ 10 ‐ 
Toyota IS Business Planning                                                       All about Plan‐Do‐Check‐Act 




                                                            1 Toyota 
 

1.1       Kaizen! 

                                                         Continuous  improvement,  also  known  as  “Kaizen”, 
                                                         is,  next  to  standardization,  one  of  the  magic  words 
                                                         within Toyota.  
                                                          
                                                         According  to  the  Just‐In‐Time  method,  which  was 
                                                         developed  in  the  1950s  within  Toyota,  Kaizen  has 
                                                         always been a part of the manufacturing processes in 
                                                         the  plants.  With  implementing  the  Deming  Cycle 
                                                         (Plan‐Do‐Check‐Act),  Toyota  has  extended  this 
                                                         philosophy  to  the  business  processes  as  well  (please 
                                                         see  next  paragraphs  for  more  information  about  the 
                                                         Deming Cycle). 
                                                          
                                                         During 2004 two important changes were to be rolled 
                                                         out next to each other, although they were not directly 
                                                         connected.  
 

1.2 Information Systems Division  
 
The Information Systems division (IS) introduces itself with the following texts: 
 
“The  Information  Systems  Division  develops,  installs  and  maintains  the  systems, 
which support all the areas of our business. The team works as an internal provider for 
other divisions to precisely define user and business requirements, analyse all available 
options  and  make  the  company  efficient  and  effective  by  recommending  the  latest 
hardware and software that provide the most appropriate solutions.”1 
 
and 
 
“The  Information  Systems  division  is  fully  involved  in  providing  IT  solutions  to  all 
business operations from design to dispatching of vehicles, covering as well R&D, pre‐
production support, procurement,  supply  chain, manufacturing  support, Finance and 
HR. Most core business related applications are developed in house.”2 

The IS division does not exist only of business support teams, that provide IT solutions 
to the business operations. The Business Planning team, of which I will be part during 
                                                      
1     Source: http://www.graduates.toyotajobs.com/html/grad_prog_is.htm  
2    Source: http://www.graduates.toyotajobs.com/download/IS_2006.doc  



                                                                  ‐ 11 ‐ 
Toyota IS Business Planning                                                      All about Plan‐Do‐Check‐Act 



my internship, supports the IS management by consolidating, explaining, and checking 
the IT results and complex IT plans. This team also provides guidelines, standards, and 
assistance in IT planning and administration functions for the entire IS division. See the 
figure below for a visual overview of the portfolio of Business Planning. 


                                                 Business Planning
                                                           


 Performance & Process                               Strategic Planning
                          Financial Management                                  Resource Management   Vendor Management
   Key Performance                                    Mid Term Plan
                                Budgeting                                           Staff Planning        Contracts
       Indicators                                  Annual Planning Cycle


                                                                                                                            
                              Figure 1 ‐ Business Planning (November 2006) 

1.2.1 The creation of Toyota Europe Data Centre (TEDC) 
In 2004, discussions started about bringing IT Services of TMME and TMEM under one 
organisation.  Common  IT  services,  like  hardware  and  software  purchasing  and 
defining IT infrastructure, were provided separately by both organisations and it was 
thought that more efficiency and lower costs could be accomplished when the services 
in  this  part  of  the  IT  area  would  be  combined.  The  virtual  organisation  came  into 
existence  in  January  2005  when  daily  operations  started.  In  2006  a  dedicated 
organisation was established. The members of this new organisation were transferred 
from the existing ones. This was to enable and emphasize that TMME and TMEM were 
integrating their common activities with regard to IT Services. 




2004                                   2005                                      2006                               2007
          Start Discussions                           Start Operations
                               Virtual Organisation                      Dedicated Organisation
                                                                                                                            
                                                  Figure 2 – TEDC 

1.2.2 A legal merger between TMEM and TMME 
Next to centralising the IT Services of TMME and TMEM, discussions were held about 
merging the two head organisations into one. In 2004, three entities existed for Toyota 
Motor Europe:  
 
    1. Toyota Motor Europe – Holding Company; 
    2. TMEM – Coordinating the Manufacturing and R&D operations; 
    3. TMME – Coordinating the Sales & Marketing operations. 
 




                                                           ‐ 12 ‐ 
Toyota IS Business Planning                                           All about Plan‐Do‐Check‐Act 



In September 2005 it finally came to a legal merger. Instead of separate organisations, 
the  two  companies  changed  into  two  groups  under  the  responsibility  of  the  official 
company  TME.  TMEM  changed  names  into  RDMC  (Research  &  Development  and 
Manufacturing Company), whereas TMME kept the old one. Although the merger was 
official,  the  operations  for  common  functions  such  as  Corporate  Affairs,  Information 
Systems, Finance, and HR for Sales and Manufacturing side continued to be separate. 
The prospect is to integrate those common functions as well in the very near future. In 
this light, harmonising and standardising business processes become a very important 
topic. 
 
2004                    2005            Sept    2006                        2007                     2008
        ‐ TMEM                                                  TME           Integrate common functions
        ‐ TMME
        ‐ TME Holding                                    RDMC          TMME
                                      Legal Merger
                                                                                                             
                                        Figure 3 – Merger 

1.3    The Toyota Way – Philosophy and Management tool 

1.3.1 The Toyota Way 
Since the Toyota Way has been successful in the manufacturing plants, this philosophy 
has been implemented within the business processes throughout the company as well.  
The Toyota Way consists of fourteen principles: 
 
    1. Base  your  management  decisions  on  a  long‐term  philosophy,  even  at  the  expense  of 
        short‐term goals;  
    2. Create continuous process flow to bring problems to surface;  
    3. Use “pull” systems to avoid overproduction;  
    4. Level out the workload (Heijunka); 
    5. Build  a  culture  of  stopping  to  fix  problems,  to  get  quality  right  the  first  time 
        (Jidoka); 
    6. Standardised  tasks  are  the  foundation  for  continuous  improvement  and  employee 
        empowerment;  
    7. Use visual control so no problems are hidden;  
    8. Use only reliable, thoroughly tested technology that serves your people and processes;  
    9. Grow  leaders  who  thoroughly  understand  the  work,  live  the  philosophy,  and 
        teach it to others; 
    10. Develop exceptional people and teams who follow your company’s philosophy;  
    11. Respect  your  extended  network  of  partners  and  suppliers  by  challenging  them  and 
        helping them improve;  
    12. Go  and  see  for  yourself  to  thoroughly  understand  the  situation  (Genchi 
        Genbutsu);  
    13. Make decisions slowly by consensus (Nemawashi), thoroughly considering all options; 
        implement decisions rapidly;  
    14. Become  a  learning  organisation  through  relentless  reflection  (Hansei)  and  continuous 
        improvement (Kaizen). 
 



                                                ‐ 13 ‐ 
Toyota IS Business Planning                               All about Plan‐Do‐Check‐Act 



Seven out of these fourteen principles lie at the basis of my internship at Toyota Motor 
Europe (see the italic principles).  

1.3.2 The Deming Cycle: Plan Do Check Act 
The  Deming  Cycle  is  a  framework  for  management  to  implement  continuous 
improvements into their processes. This Cycle enables them to track, visualise and act 
upon the actual progress. The Deming Cycle consists of four phases that are connected 
through a loop construction.   
 
                      Plan                              Do




                        Act                                 Check  
 
       Plan: During this phase, a plan has to be drawn up. This plan consists of targets 
       that  have  to  be  reached  during  a  certain  amount  of  time.  In  a  project 
       environment,  these  targets  can  be  seen  as  clear  milestones  achieved  through 
       following a schedule. Targets can also be – for example – to plan a cost budget 
       and to not overspend this budget. 
        
       Do: After planning, the plan needs to be implemented and executed. 
        
       Check:  During  the  actual  execution,  some  tracking  and  checking  need  to  be 
       done  to  monitor  the  progress  of  the  project  schedules  or  expenses.  Regular 
       evaluations  need  to  be  conducted  of  the  original  plan  versus  the  actual 
       condition. 
        
       Act: If during the evaluations issues are identified that may endanger reaching 
       the  targets  set,  countermeasures  or  improvements  can  be  taken.  According  to 
       these revised “plans” a new Deming Cycle can be entered. 

1.4 Deming in IS 
 
The RDMC IS division has implemented the Deming Cycle (or PDCA Cycle) for their 
own division activities. In the figure below you can find the link between the Annual 
Planning Cycle and KPIs.  
 




                                           ‐ 14 ‐ 
Toyota IS Business Planning                                        All about Plan‐Do‐Check‐Act 



                  Plan                    Annnual                       Do
                                          Planning 
                                            Cycle


                                    Hoshin              Projects

                                Mid Term Plan             HR
                    Mid Term                                         KPIs
                     Plans


                                Improvement         Evaluation




                    Act                                                 Check  
                                 Figure 4 – The Deming Cycle 

The  Annual  Planning  Cycle  provides  guidelines  in  making  a  plan  on  resources,  cost 
budget,  and  long‐  and  short‐term  goals,  whereas  the  KPI  reporting  supports  the 
tracking  and  evaluating  of  the  progress  made  during  execution  of  the  plan.  Both  are 
management tools and should be used and treated like ones. 

1.4.1 IS division within TMME and RDMC 
Both  RDMC  and  TMME  have  an  IS  division.  Taking  the  upcoming  integration  into 
account, RDMC IS took the initiative to standardise some of their activities, namely the 
Annual Planning Cycle and the measurement of the Key Performance Indicators (KPI). 
As  can  be  seen  in  Figure  1  –  Business  Planning,  the  Annual  Planning  Cycle  has  its 
influence  on  the  financial  and  resource  management.  KPIs  are  part  of  tracking 
performance and processes within IS.  
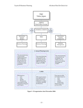
Figure  5  –  IS  organisation  chart  on  page  12  shows  the  current  status  of  the  Annual 
Planning Cycle and KPI reporting between the three IT organisations of Toyota Motor 
Europe. 




                                              ‐ 15 ‐ 
Toyota IS Business Planning                                          All about Plan‐Do‐Check‐Act 



 

1.5 Objectives of my internship 
 
During  my  internship,  my  responsibilities  lie  in  the  support  during  the  Annual 
Planning  Cycle  and  the  harmonisation  of  the  KPI  reporting  across  the  three 
organisations.  
 
In Chapter 2, the Annual Planning Cycle will be discussed. The objective here is  
 
        to support in preparing and answering to requests and concerns with regard to the tools 
        used.  Next  to  this  the  goal  is  also  to  manage  and  visualise  requests  in  order  to  make 
        sure that they are followed up and all stakeholders are aware of them. 
 
The KPIs will be elaborated upon in Chapter 3 and 4. The main objective here is  
 
        to  identify  the  ideal  situation  based  on  Executives  direction,  find  the  gaps  with  the 
        current situations and propose a new structure for an equal KPI reporting across TME 
        IS to enable fair comparison and healthy competition. 
 
In  addition  to  supporting  everyday  operations,  I  will  also  try  to  capture  whether  the 
management tools to support the PDCA Cycle is implemented and used as it is meant 
to be. Within Toyota, the KPI reporting should be used as a management tool rather than 
another  administrative  report  to  check  the  progress  on  each  target  set  during  the 
Annual Planning Cycle.  
 




                                                   ‐ 16 ‐ 
Toyota IS Business Planning                                    All about Plan‐Do‐Check‐Act 




                                           TMC
                                        Tokio, Japan


                                          TME IS
                                     Head Office Europe 


                              VP      STEERING COMITEE          VP
                            RDMC                               TMME 
                              IS                               IS/ITD


      Information                                                            Information 
                                              TEDC
        Systems                                                                Systems  
        (RDMC)                                                              (TMME/ITD) 


                                                                             Business 
    Business Planning                  Business Planning
                                                                            Management 




                                    1. Annual Planning Cycle


    The annual planning 
                                                                        The annual planning 
    cycle has been                     The annual planning 
                                                                        cycle as drawn up 
    implemented since                  cycle as drawn up 
                                                                        for RDMC and 
    2004. FY2005 has                   for RDMC has been 
                                                                        TEDC is now in 
    been the first year                implemented since 
                                                                        practice for making 
    budget drawn up                    2005 for making the 
                                                                        the budget for 
    according to these                 budget of FY2006.
                                                                        FY2007.
    guidelines.




                                             2. KPIs


    KPIs based on                                                       First steps for KPIs 
         Cost                          KPIs regard systems              for Projects based on 
         Time                          and operations (f.e.                   Cost 
         Quality                       topics concerning                      Time
         Productivity                  Helpdesk or outages                    Quality
    with regard to both                of systems affecting                   Productivity
    Maintenance/Support                the Business).                   Maintenance does 
    and Projects.                                                       not have KPIs.


                                                                                                  
                        Figure 5 ‐ IS organisation chart (November 2006) 

 




                                              ‐ 17 ‐ 
Toyota IS Business Planning              All about Plan‐Do‐Check‐Act 




                               ‐ 18 ‐ 
Toyota IS Business Planning                                        All about Plan‐Do‐Check‐Act 



 

                                    2 The Annual Planning Cycle 
 
As  Figure  5  in  the  previous  chapter  shows,  the  Annual  Planning  Cycle  is  more 
established  within  the  three  organisations  compared  to  the  set  up  of  KPIs.  However, 
seen  in  the  light  of  the  philosophy  within  Toyota,  improvements  and  further 
standardisation need to be implemented. 

2.1 Introduction 
 
Before  having  a  final  budget  for  next  fiscal  year  that  has  been  approved  by  the 
Accounting  &  Finance  department  of  TME,  an  internal  budget  process  has  to  be 
followed.  The  Annual  Planning  Cycle  has  been  developed  by  the  RDMC  IS  Business 
Planning  to  provide  guidelines  to  come  to  a  plan  for  next  fiscal  year.  During  the 
Annual  Planning  Cycle,  managers  from  the  first  level  until  the  high  executive  level 
should think of which way to proceed, which projects to pursue, etcetera. Planning is 
the crucial thought behind this Cycle. When the plan is drawn up, the budget, resource 
plan, annual and mid‐term plans for the next fiscal year for each team within IS over 
the  three  groups  (RDMC  with  16  teams,  TEDC  with  12  teams  and  TMME  with  10 
teams)3 will come naturally.  
 
The  Cycle  describes  the  entire  budget  process  that  exists  of  four  different  budget‐
planning categories of which the fourth is slightly different compared to the first three: 
 
    1. Portfolios ‐ The portfolio budget shows the plan for next fiscal year for portfolio 
        items  and  calculates  the  budget  and  resources  of  support  for  existing 
        applications, technologies and/or services; 
    2. Member  Expenses  –  The  member  expense  budget  takes  expenses  into  account 
        with respect to ‐for example‐ expected travel, training, and office supplies; 
    3. Projects – The project budget is used to list all new projects and schedules with 
        their resource requirements (both on personnel as well as on technical area); 
    4. Hoshin – Hoshin is the Japanese word for policy management. In the spirit of 
        continuous  improvement,  Kaizen,  the  top  management  evaluates  the  old  and 
        defines  the  new  long‐term  visions  and  company  policies.  They  will  be 
        translated into an action plan (Mid Term Plan). 
 
Complete  with  timelines,  this  Cycle  also  provides  an  overview  of  how  each  budget 
category is linked to the other categories and when they need to be synchronised.  
 
        From September to November the IS management have to work on drawing up 
        their budgets in order to have a draft ready by the start of December.  


                                                      
3    See for an overview of teams Appendix 6.1. Situation as per October 2006. 



                                                         ‐ 19 ‐ 
Toyota IS Business Planning                                                                                                                          All about Plan‐Do‐Check‐Act 



                            This  draft  will  be  reviewed  with  the  General  Managers  and  if  all  goes  well,  it 
                            will  be  turned  into  a  final  (internal)  budget  proposal,  which  will  be  sent  just 
                            before Christmas to Accounting & Finance. 
                            From January to March, Business Planning takes the lead to change the status of 
                            a  final  “internal”  IS  budget  into  a  final  “external”  IS  Budget  approved  by 
                            Accounting & Finance of head office. 
                
               The fourth category, the Hoshin, is not really a budget category. It is a contemplation 
               about the direction Information Systems has to follow next fiscal year and to translate 
               this  into  objectives  and  measurable  targets.  In  general  the  elaboration  of  the  Hoshin 
               starts  in  January  and  continues  until  a  final  version  is  ready.  The  deadline  will  be 
               before the start of the new fiscal year, which is April 1. 
                
               Although  each  budget category  has  its  own  process,  deliverables  and  deadlines,  they 
               are connected to each other and have to be synchronised before they can be finalised. 
               An overview of the whole process can be found in Appendix 6.2. 
                

                            October        November                                  December                                                            January                                                 February                      March
September                                                                                                                                                                                                                                              April
                                                                                                     GM & IS executives review & SYNCHRONISATION




    Portfolio activities
                                                                                                                                                                       TME executives review & SYNCHRONISATION


                                                                                                                                                       final                                                                     final
                                                       GM review & SYNCHRONISATION




                                                                                                                                                    -internal-                                                                -external-
                                                                                       draft                                                                                                                                (approved by TME
                                                                                                                                                    (approved by
                                                                                                                                                   IS executives)                                                              executives)
    Member Expense
       activities

                                                                                                                                                       final                                                                     final
                                                                                                                                                    -internal-                                                                -external-
                                                                                       draft                                                                                                                                (approved by TME
                                                                                                                                                    (approved by
                                                                                                                                                   IS executives)                                                              executives)


    Project activities

                                                                                                                                                       final                                                                     final
                                                                                                                                                    -internal-                                                                -external-
                                                                                       draft                                                                                                                                (approved by TME
                                                                                                                                                    (approved by
                                                                                                                                                   IS executives)                                                              executives)




 

               2.1.1 Tools used 
               The  tools  that  are  used  to  come  to  a  budget  are  created  within  Excel.  Each  tool  is 
               numbered alphabetically (as can be seen in Appendix 6.2). I will go into further detail 
               in the next paragraphs. 

               2.2         Drawing up Budgets 

               2.2.1 Budget Type ~ Portfolio Activity 
               Within  the  Portfolio  Budget  three  types  of  portfolios  exist  which  are  not  always 
               applicable to all the IS teams and for some teams more than one type is applicable: 




                                                                                                ‐ 20 ‐ 
Toyota IS Business Planning                                                                                                   All about Plan‐Do‐Check‐Act 



 

                                                      Type                  number of  number of  number of 
                                                                           RDMC teams TEDC teams TMME teams 
                                               Applications (B)                      15                                  0                                                 4 
                                               Services (AA)                          5                                  4                                                 3 
                                               Technologies (A)                       6                             10                                                     1 
 
Per  type  a  file  (the  portfolio  templates  A,  AA  and  B)  has  to  be  updated  by  the 
responsible managers of the IS teams, stating all the expected supporting activities for 
fiscal year 2007. These files will be used as a base for drawing up the actual budgets for 
each team.  
With regard to the applications, technologies and services, an Asset Usage Forecast (C), 
also known as Capacity Planning, is needed in order for TEDC to calculate their soft‐ 
and hardware  budgets to support the  growth  of the business.  Next to  forecasting the 
usage of applications, managers also need to define the resources that are necessary to 
support  the  several  portfolio  items  in  the  template  Portfolio  Budget  (D).  In  short: 
Portfolio Budget is resource and asset management on all existing support items. 
 
                              << SEPTEMBER                            OCTOBER                                      NOVEMBER                                                                       DECEMBER

                        LEGENDS:
                               Final Document
                               (Sr. Manager resp.)     B
                                                                                                               SYNCHRONIZE




                                                                                                                                                                                    SYNCHRONIZE
                                                            Updated           Analysis of previous
                                Confidential:                                    year portfolio
                                Need to know basis.
                                                           Applications
                                                                               budget vs. actual
                                                                                                                                Quality Check by GMs <Challenging>




                                                                                                                                                                                                              Quality Check by GMs <Challenging>
                                                            Portfolio
                                                                                   expense.
                                GM Approval
1 PORTFOLIOS ACTIVITY




                                                       AA
                                                                              C                      D                                                                                   D
                                                             Updated
                                                                                  Asset Usage              New Year                                                   Business
                                                                                                                                                                                                  New Year
                                                             Services
                                                                                   Forecast              Portfolio Budget                                             Divisions/                  Portfolio
                                                             Portfolio.                                  Including Labour
                                                                                   (Capacity                                                                            Units                      Budget
                                                                                  Management)                 -draft-                                                Confirmation                   -final-
                                                                                                                                                                                                                                                   New Year
                                                                                                                                                                                                                                                    Budget
                                                                                                                                                                                                                                                    -initial-
                                                       A
                                                             Updated
                                                           Technologies
                                                             Portfolio


                                                                                                                                                                                                                                                                 
                                                                          Figure 6 ‐ Portfolios Activity 

2.2.2 Budget Type ~ Members Activity 
Of all the budget types, the Member Expense Budget is the smallest. “Only” a couple of 
million euros are consumed for these expenses. 
Toyota  has  two  kinds  of  employees:  members  and  contractors.  Members  are  the  life‐
long employees of Toyota and contractors work at Toyota on a project (and thus on a 
temporary) base.  
 
Several steps are needed to come to a budget which covers all activities regarding the 
IS members and contractors. The first step is to evaluate the contractors (E – Contractor 
Evaluation) and draw up a Resource Strategy (F) containing the current structure of the 




                                                                                           ‐ 21 ‐ 
Toyota IS Business Planning                                                                                                   All about Plan‐Do‐Check‐Act 



manager’s  team  –  highlighting  issues,  foreseen  business  changes  –  and  the  proposed 
structure for next fiscal year.  
When both have been completed and approved, a Resource Forecast (G) can be drawn 
up,  in  which  all  the  names  of  the  contractors  and  members  and  a  consolidated 
overview of their expected usage on projects and portfolio items can be found. Next to 
this  forecast,  a  Member  Expense  Budget  (H)  needs  to  be  defined.  In  this  budget,  the 
categories  for  expenses  like  long  and  short  haul  travel,  training,  exhibitions  and 
entertainment  should  be  estimated  for  next  fiscal  year.  All  IS  managers  should  draw 
up a budget and strategy for their teams. 
 
                          << SEPTEMBER                           OCTOBER                                                 NOVEMBER                                                                 DECEMBER
                                                       Need to know basis
                    LEGENDS:                                                                                                                                          New Year
                           Final Document                        New Year                                                                                            Organisation
                           (Sr. Manager resp.)




                                                                                                           SYNCHRONIZE




                                                                                                                                                                                    SYNCHRONIZE
                                                                Organisation                                                                                            -final-
                            Confidential:                              -initial-
                            Need to know basis.                                                                                                                           Organisation




                                                                                                                                Quality Check by GMs <Challenging>




                                                                                                                                                                                                        Quality Check by GMs <Challenging>
                                                                                                                                                                            Impact
                            GM Approval
 MEMBERS ACTIVITY




                                                                   E
                                                                     Contractor                     G                                                                     G
                                                                     Evaluation                         Resource                                                               Resource
                                                                 F Resource                             Forecast                                                               Forecast
                    Organisation     Succession
                                                                    Strategy                             -draft-                                                              -semi final-
                      Strategy        Planning
                                                                   -high level-


                                                                              Analysis of           H                                                                     H
                                                                                                        Member                                                                    Member
                                                                             previous year                                                                                                                                                   New Year
                                                                            Member Expense              Expense                                                                   Expense
2




                                                                                                         Budget                                                                    Budget                                                     Budget
                                                                            Budget vs. actual
                                                                                                          -draft-                                                                  -final-                                                    -initial-
                                                    New Year                   expense.
                                                    Headcount
                                                  -first estimation-


                                                                                                                                                                                                                                                           
                                                                   Figure 7 ‐ Members Activity 

2.2.3 Budget Type ~ Project Activity 
The  Project  Activities  involve  more  than  just  drawing  up  the  Project  Budget.  Projects 
need  plans;  Mid  Term  Plans  (I)  for  long‐term  planning  and  Annual  Plans  (J)  for  next 
fiscal year’s planning. As can be seen in Figure 4 – the Deming Cycle, Mid Term Plans are 
closely linked to the Annual Planning Cycle. The decision to include this plan into the 
Annual Planning Cycle was a natural one. 
The  Project  Budget  (K)  itself  is  more  resource  management  rather  than  asset 
management.  In  this  template  a  manager  can  indicate  the  support  of  other  teams 
he/she might need for a particular project. These other teams do not necessarily have to 
be  IT  teams.  In  some  projects  support  from  the  Business  itself  is  required  to  make  a 
project successful. 
Prioritisation  of  projects  is  important  since  budgets  can  be  downsized  if  the  amount 
that the managers propose is too much in the eyes of the executives. If this is the case, 
the low prioritised projects should be deleted. 
 




                                                                                           ‐ 22 ‐ 
Toyota IS Business Planning                                                                                                                 All about Plan‐Do‐Check‐Act 



                           << SEPTEMBER                                     OCTOBER                                                NOVEMBER Infrastructure Teams                                                   DECEMBER
                                                                                                                                                                                    confirmation
                    LEGENDS:
                           Final Document                                                                                             K    Project                                            K      Project




                                                                                                                                                                                                     SYNCHRONIZE
                                                                                                                     SYNCHRONIZE
                           (Sr. Manager resp.)
                                                                                                                                           Budget                                                    Budget                                                   New Year
                             Confidential:                                                                                                  -draft-                                                       -final-                                              Budget
                             Need to know basis.
                                                                                                                                                                                                                                                               -initial-

                             GM Approval                                                                                                     Review against EMC
                                                                                                                                             Annual Plans to
                                                                                                        Analysis of
                                                                                                                                             eliminate duplication
                                                                                                      Previous Year                   J                                                          J




                                                                                                                                               Quality Check by GMs <Challenging>




                                                                                                                                                                                                                         Quality Check by GMs <Challenging>
                                       Outstanding                                                     Annual Plan
                       Strategic                                                                                                      Annual Plans                                                Annual Plans
                                      Major Systems                                                   achievement +                       -1st draft-                                                -semi final-
                    Planning Inputs     Requests                                                    identify carryover
                                                                                                                                                                                       User
PROJECTS ACTIVITY




                    Previous Year's                                                                                                                                                 Confirmation
                    Mid-Term Plan
                                                                              Prioritisation of Projects
                    Global Systems                       L
                    Implementation
                       Calendar                      I
                                                          Systems Map                                                                                                                            L
                                                         New Year IS                                                                                                                         I      Systems Map
                                                          Mid Term                                              L                                                                                  New Year
                                                                                                                 Systems Map
                     5 Years Plan                           Plan                                              I                                                                                    Mid Term
                      provided by                            -1st draft-
                                                                                                                New Year                                                                             Plan
                    NMSCs, EMCs                                                   IS Management to              Mid Term                                                                           -final draft-
3




                                                                                  visit Divisions/Units                                                                        Divisions/
                     and Business                                                                                 Plan                                                           Units
                    Divisions/Units                                                 & EMCs/NSMCs                 -draft after
                                                                                   and upgrade MTP                                                                            Confirmation
                                                                                                                   review-
                M
                       Business
                     Preconditions


                             Inform Business                      Business Divisions/
                             Divisions/Units and                    Units to meet
                             EMCs/NMSCs of IT                       EMCs/NMSCs
                             Annual Planning Cycle
                                                                                                                                                                                                                                                                            
                                                                                Figure 8 ‐ Projects Activity 

2.2.4 My support during the Budget activities. 
My main tasks during the budget Cycle include the following per Budget category: 
 
     • Prepare the templates in  
             o Making  sure  that  the  formulas  and  links  in  the  templates  are  working 
                 properly; 
             o Pre‐filling  where  available  information  for  the  IS  management  to 
                 facilitate them in completing the documents.  
     • Support in 
             o Answering  questions  of  the  management  with  regard  to  process  and 
                 templates; 
             o Implementing  Kaizens  when  formulas  or  links  are  broken  in  the  Excel 
                 templates. 
 
Across the Budget categories and running activities it is 
        very  crucial  to  manage  requests  from  IS  management  and  implement  Kaizens 
        efficiently.  
Especially  when  the  Cycle  is  up  and  running  and  several  Budget  activities  are 
simultaneously  conducted, it is very important to have an internal  Business Planning 
PDCA Cycle to check on progress and to act upon issues (and where necessary to re‐
plan activities).  
After realeasing the templates to the IS management, they can come up with questions 
or  concerns  while  completing  this  exercise.  Questions  can  range  from  supporting  or 
explaining  them  how  to  use  the  documents  to  the  implementation  of  Kaizens  on 
formulas and links when they get broken. All documents are created in Excel. This is a 



                                                                                                     ‐ 23 ‐ 
Toyota IS Business Planning                                    All about Plan‐Do‐Check‐Act 



very good tool but formulas and links that work fine at release can get corrupted when 
during the budget exercise rows get added or deleted. Despite the emphasis of not just 
merely  add  or  delete  lines  during  the  introduction  sessions  in  which  the  Annual 
Planning Cycle is introduced process and template wise, IS management still manage 
to do as they please. 
Within Business Planning a visual control has been created to list all requests, who has 
been assigned to solve them and when they have been completed. In this way we were 
able to manage and respond to each request timely. 
 
Budget category: Portfolio Expense 
The framework of templates to come to a Portfolio budget has already been prepared 
when  I  started.  What  still  needed  to  be  done  was  pre‐filling  the  templates  with 
information  available  (in  the  spirit  of  providing  IS  management  half‐completed 
templates and hereby reducing the time for them to complete the documents). 
The  information  that  was  already  available  to  prefill  this  set  of  templates  were  taken 
from  last  year’s  Cycle.  Portfolio  items  regard  the  IT  support  of  already  existing 
applications/technologies/services.  This  set  of  items  does  not  change  dramatically  on 
yearly basis. Next to this the budget as was planned for current year is also provided to 
create a reference for next fiscal year’s planning. 
 
Budget category: Member Expense 
I  have  supported  these  activities  by  prefilling  the  Member  Expense  Budget  template 
for  all  managers  concerned.  The  pre‐filled  information  regards  the  member  expense 
budget  of  previous  year  and  the  actual  expense  to  year‐to‐date  September.  This 
information  was  provided  out  of  the  financial  reporting  system  by  the  Financial 
Management area of Business Planning itself. 
 
Budget category: Project Expense 
From  the  second  day  of  my  internship  I  have  participated  in  preparing  the  new  Mid 
Term Plans for the senior managers. My task was to set out the first draft taking the old 
plans and updating them into a new Mid Term Plan template given by TMC. 
During  the  last  week  before  Christmas,  all  Mid  Term  Plans  of  all  the  IS  senior 
managers  need  to  be  bundled  into  one  file  according  to  TMC  standards.  I  have  been 
working on this file as well as on updating the high level IS 5‐year plan.  
With  regard  to  the  Project  Budget,  I  have  been  supporting  the  activities  by  applying 
Kaizens on the Project templates throughout the planning Cycle (for example updating 
and correcting formulas). 

2.2.5 Hoshin 
The  Toyota  Hoshin  exists  of  two  sections:  IT  Processes  and  IT  Products.  The  first 
section  defines  targets  to  be  reached  with  regard  to  IT  Management  topics,  such  as 
further  harmonisation  and  improvements  of  business  processes  and  member 
development. The second section consists of (large) IT projects that will be carried out 
through  the  new  fiscal  year,  supporting  the  requirements  from  TME  head  office 
functions (such as HR, Logistics and Purchasing). 




                                              ‐ 24 ‐ 
Toyota IS Business Planning                                                                          All about Plan‐Do‐Check‐Act 



     This year will  be  the first time  that a combined TME IS Hoshin will  be  created, since 
     one  IT  organisation  will  be  implemented  as  of  April  1st.  Previously,  all  three 
     organisations have their own Hoshin. The challenge this year is to create a combined 
     one  with  equal  involvement  from  each  organisation.  The  people  involved  in  this 
     activity are the top management (in providing feedback) and Business Planning in the 
     coordination and ensuring quality of this document.  
      
                              << SEPTEMBER                       OCTOBER                         NOVEMBER                          DECEMBER

                        LEGENDS:                                                                                        Summary
                               Final Document
                                                                                                                     IS Division
      4 IT MANAGEMENT




                               (Sr. Manager resp.)                     Divisional                   Annual
                                                                         KPIs                                          Internal
                                Confidential:                                                      Reflection
                                                                                                                    Focus Items
                                Need to know basis.


                                GM Approval                            Previous
                                                                        Year's
                                                                        Hoshin


                                                                                                                                                     
                                                            Figure 9 ‐ IT Management Activity 

     After  December  the  following  steps  have  to  be  taken  to  come  to  a  final  IS  Hoshin  in 
     March: 

Annual Reflection



                                         1st draft     Review Senior                                                                    4th – nth       Final IS
                                                                             2nd draft        Executive direction     3rd draft
                                         by BPMO       Management                                                                         draft         Hoshin




   2010 IS                                                                                        Company
    Vision                                                                                         Hoshin



                                                      Figure 10 ‐ IS Hoshin after December 

      
     NB.  These  flow  charts  are  not  the  only  tools  to  visualise  the  process  flow4,  other 
     documents  to  guard  the  status  of  all  activities  are  also  being  used.  For  example  the 
     Annual  Planning  Cycle  Master  Schedule,  which  is  an  Excel  file  containing  all  budget 
     activities broken down per (sub) deadlines. Another tool is the Visual Control FY20075 
     that visualises the status per manager per (sub) deadline.  

     2.2.6 My support during the Hoshin creation 
     The  support I provided  during the  creation of  the  Hoshin  was  creating the first draft 
     before  asking  for  the  first  input  from  the  Senior  Managers.  This  draft  was  based  on 
     several documents. 
         1. the (draft) Regional Hoshin FY07: which is the Hoshin on European level; 
         2. the 2010 Vision: long‐term goals until the year 2010; 
         3. Mid Term Plans from each team; 
         4. Annual Reflection of the Hoshin of previous year. 

                                                           
     4    See for an overall overview Appendix 6.2 – Overall Process 
     5    See for an impression Appendix 6.3 ‐ Master Schedule and 6.4 – Visual Control 



                                                                                    ‐ 25 ‐ 
Toyota IS Business Planning                                    All about Plan‐Do‐Check‐Act 



When  the  Hoshin  activity  was  started  up,  the  Annual  Reflection  had  not  been 
conducted yet. My only input for the IT Processes section during that period was the 
2010 Vision. Creating the IT Products sections was somewhat easier, since I could use 
the  Mid  Term  Plans  of  each  Senior  Manager  as  a  reference  for  selecting  the  largest 
projects  (based  on  estimated  investment  cost).  Everything  more  than  approximately 
250.000 was selected to be on the draft. 
Since  this  first  version,  the  management  and  executives  have  given  many  comments 
and  Business  Planning  made  even  more  adjustments.  See  Appendix  6.5  and  6.6  for  a 
comparison between the first draft and the final version of the TME IS Hoshin. 

2.3   Differences RDMC/TEDC/TMME IS 

2.3.1 Budget Preparation (Project, Portfolio and Member Expense) 
Differences have been identified before and during this year’s Annual Planning Cycle. 
As  expected,  the  templates  that  have  been  used  in  the  previous  years  needed  some 
adjustments  for  TMME  IS.  One  of  the  main  differences  is  that  RDMC  IS  and  TEDC 
have teams defined in specific areas and in which the members are set and in general 
will  not  change  during  the  year.  Whereas  in  TMME  IS  a  pool  of  resources  is  used  in 
which  the  resource’s  profile  defines  whether  he  or  she  will  work  in  a  project  or 
portfolio item in a certain area. For TMME IS the templates had to be adjusted in such a 
way that managers were enabled to choose out of resource profiles instead of names of 
their team members.  
 
Other  small  but  natural  differences  were  the  rates  per  resource  profile  and  the  travel 
rates for each of the travel destinations. The first is crucial for calculating the budgets of 
the  portfolios  and  projects;  the  latter  is  necessary  in  calculating  the  member  expense 
budget. A difference between RDMC IS and TMME IS is that TMME IS members have 
a  higher  allowance  for  having  dinner  or  other  expenses  when  they  are  on  a  business 
trip.  

2.3.2 Hoshin  
Thanks to the implementation of the Annual Planning Cycle in all three organisations, 
the  information  that  was  needed  to  create  the  first  draft  of  the  Hoshin  was  already 
available.  

2.3.3 Manager’s view 
How managers see the Annual Planning Cycle is different between RDMC, TEDC and 
TMME managers. RDMC has acknowledged after two runs, that this Cycle has shown 
an added value to plan as structured as the Cycle prescribes. TEDC has less difficulties 
in complying with the guidelines since it has shown the first time that in the end it has 
added value. Still some improvements are needed, like creating more awareness in the 
importance of good planning and all things connected to that.  
TMME  however,  has  never  really  had  the  culture  that  the  managers  had  to 
acknowledge  their  responsibility  to  plan  and  align.  This  should  gradually  change 
through  the  Annual  Planning  Cycle,  during  which  they  have  to  plan,  review  and 
obtain approval uptil executive level. 



                                              ‐ 26 ‐ 
Toyota IS Business Planning                                    All about Plan‐Do‐Check‐Act 



2.4 Challenge Meetings 
 
Each manager builds his/her plans and budget on these three types. As is common for 
many plans and budgets, they need to be approved by the top management. First, the 
managers  need  to  check  their  plans  with  their  senior  managers.  When  they  have 
agreed  on  all  terms,  the  general  managers  will  take  a  look  and  challenge  the  figures 
mentioned. As of December all budgets must be final and checked. 
These meetings are called challenge meetings. During these meetings the managers will 
explain  any  deviations  with  regard  to  the  previous  year,  both  increases  as  well  as 
decreases. A file or system that consolidates all separate budget files of the several IT 
teams would come in handy. Until now, no formal consolidation file exists and ad‐hoc 
comparison  is  taking  place.  My  extra  assignment  was  to  build  a  system  or  a  file  in 
which all amounts were visible and automatically updated and in which graphs were 
drawn to further support the review meetings. 
 
Although the process to come to an approved budget is the same for RDMC IS, TEDC 
and TMME IS, the reviews of the budgets is still done separately by each organisation. 
The Business Planning teams in each organisation will provide the support during and 
before the reviews.  

2.5   Consolidation Sheet 

2.5.1 Basic Idea Consolidation Sheet 
Figure  13  shows  the  setup  of  a  consolidation  overview,  which  will  be  made  for  each 
organisation.  The  need  to  have  an  overview  was  identified  by  the  IS  Executives 
(General  Manager  and  above).  They  have  given  direction  in  what  they  would  like  to 
have visualised based on the existing budget templates. It should be clear how big the 
budget  will  be  in  the  different  Budget  Types  (Portfolio,  Member  Expense  and  Project 
Budget). Not only a grand total should be calculated, but since the challenge meetings 
are  to  review  the  budgets  per  manager,  the  totals  of  these  Types  should  also  be 
visualised  per  manager  (manager  subtotals)  grouped  by  their  responsible  senior 
managers. 
Not only the amounts that  managers have budgeted for the new fiscal year should be 
visualised, to be able to build a case why more or less money will be needed a point of 
reference might be useful. This means that the budget of fiscal year 2006 (which is the 
current  running  year)  and  the  forecast  for  that  year  should  be  visualised  in  the  same 
categories as well. 
This  leads  to  the  identification  of  an  overview  per  Budget  Type  and  per  Senior 
Manager.  The  Budget  Consolidation  Sheet  therefore  should  consist  of  two  ways  of 
visualising all information available. 
Figure  11  gives  a  schematic  overview  of  how  this  Consolidation  Sheet  should  be  set‐
up. 
 




                                              ‐ 27 ‐ 
Toyota IS Business Planning                                                                                           All about Plan‐Do‐Check‐Act 



                             Budget Consolidation Sheet                                                                        Budget Consolidation Sheet

                              Overview per Budget Type                                                                         Overview per (Senior) Manager
           Portfolio Budget                                                                                       Senior Manager

                                          Manager                                                                                             Manager

                                                       Subtotals per Budget Type Category (4)                                                           Total Portfolio Budget

                                          Manager                                                                                                       Total Member Expense Budget
                                                                                                                                                        Total Project Budget
                                                       Subtotals per Budget Type Category (4)
                                                                                                                                              Manager
                               etcetera
        Member Expense Budget                                                                                                                           Total Portfolio Budget
                                                                                                                                                        Total Member Expense Budget
                                      Senior Manager
                                                                                                                                                        Total Project Budget
                                                       Subtotals per Budget Type Category (5)
                                                                                                                                   etcetera
                                          Manager                                                                 Senior Manager
                                                       Subtotals per Budget Type Category (10)                                                Manager
                                          Manager                                                                                                       Total Portfolio Budget
                                                       Subtotals per Budget Type Category (10)                                                          Total Member Expense Budget

                               etcetera                                                                                                                 Total Project Budget
            Project Budget                                                                                                                    Manager
                                          Manager                                                                                                       Total Portfolio Budget
                                                       Subtotals per Budget Type Category (6)                                                           Total Member Expense Budget

                                          Manager                                                                                                       Total Project Budget

                                                       Subtotals per Budget Type Category (6)                                      etcetera
                                                                                                           etcetera
                               etcetera
                                      (Sub) Totals                                                                                       (Sub) Totals

           Portfolio Budget                                                                                       Senior Manager
                                                       Subtotals per Budget Type Category (4)                                                                        Manager
        Member Expense Budget                                                                                                                                        Manager
                                                       Subtotals per Budget Type Category (10)
            Project Budget                                                                                                                                etcetera
                                                       Subtotals per Budget Type Category (6)              etcetera

                                     Grand Total                                                                                         Grand Total


 
                                               Figure 11 ‐ Setup Budget Consolidation Sheet 

The  main  difference  can  be  found  in  the  classification  of  the  rows.  The  column 
classification will be the same for both overviews. It visualises the amounts needed per 
month  and  totals  for  the  entire  fiscal  year  2007  (both  in  units/man  days  as  well  as  in 
euros). 

2.5.2 Requirements 
Next  to  the  requirements  of  the  basic  idea  in  the  previous  paragraph  the  following 
features are desired: 
        - reflect the up‐to‐date data 
        - graph visualisation of the budget amounts per manager 
 
For  the  Budget  Consolidation  Sheet  to  reflect  data,  which  is  up‐to‐date  without 
performing  any  manual  copy/pasting  of  figures,  I  have  used  formulas  that  link  the 
consolidated  sheet  with  the  dynamic  budget  templates  that  the  management  use  to 
draw  up  their  budget.  These  links  will  only  work  well,  if  the  names  and  locations  of 
the budget templates are not changed. In other words, version control is only possible 
within the document itself and not in the document name. Secondly, it is preferred that 
the templates will not be stored in a different location on the network. Another point of 
attention  is  that  when  rows  are  added  or  deleted  in  the  templates,  the  links  to  the 
correct  cells  will  not  be  automatically  updated  in  the  Consolidation  Sheet.  So  in  any 
case, a check of the links is necessary through the budget process. 
 



                                                                                                 ‐ 28 ‐ 
Toyota IS Business Planning                                   All about Plan‐Do‐Check‐Act 



During  the  meetings  a  visualisation  of  the  data  would  add  value  to  the  reviews.  The 
idea is to visualise the budget of fiscal year 2006, the actual forecasted budget for that 
year and the proposed budget for fiscal year 2007. 
 
Please see Appendix 6.7 for the results of this Budget Consolidation Sheet. 

2.6 After December 
 
By  December  2006  an  initial  budget  has  been  drawn  up  and  sent  to  Accounting  & 
Finance. The remaining months of this fiscal year will be used to finalise the proposed 
budget through receiving an approval from Japan. January will be used to explain the 
budget  through  a  so‐called  Budget  Story.  This  Budget  Story  should  not  only  contain 
the explanation of the differences with previous year, but also of the strategy for next 
fiscal year.  
The Mid Term Plans need to be aligned with the division and TME Group Hoshins. By 
March 31st 2007 everything should be ready to start a new (successful) fiscal year using 
the budgets and plans as benchmark. 
 
Another step is a reflection on the past Annual Planning Cycle. As Toyota’s philosophy 
is to continuously approve processes, this budget cycle will undergo a reflection on the 
success  items  and  the  items  that  need  improvements.  This  year,  as  TMME  IS 
participated for the first time, the expectation is that most Kaizen proposals will come 
from TMME IS. 
 
 
 




                                             ‐ 29 ‐ 
Toyota IS Business Planning              All about Plan‐Do‐Check‐Act 




                               ‐ 30 ‐ 
Toyota IS Business Planning                                     All about Plan‐Do‐Check‐Act 



 

                       3 Key Performance Indicators 
 

3.1 Introduction 
 
After  defining  the  planned  projects  and  goals  (PLAN),  just  executing  the  plan  (DO) 
and see what you have achieved at the end of the fiscal year will not suffice of course. 
If  the  intention  is  to  make  a  success  of  what  you  have  planned,  monitoring  of  the 
progress of  all the activities  related to achieving these  projects and goals is  necessary 
(CHECK).  Tracking,  analyzing,  evaluating,  defining  and  implementing 
countermeasures  are  activities  that  are  inadmissable  in  achieving  the  goals.  During 
evaluation  meetings,  sharing  experiences  in  encountering  and  solving  similar  issues 
with other managers will make the problem solving process even more efficient.  
One of the ways to track the progress of activities and will therefore enable an efficient 
evaluation is through Key Performance Indicators (KPIs). 
 
Key  Performance  Indicators  are  measurements  that  are  quantifiable  and  reflect  the 
goals and targets to be met. To define good KPIs, they should be SMART and the right 
environment should exist. 
 
SMART means 
     • Specific: it should be clear what the expectations are towards the KPI (when is 
          one successfull). 
     • Measurable: a KPI should be quantifiable. 
     • Agreed To: KPIs should be built on mutual consensus, the understanding of the 
          target to be achieved should be clear to the people who should realise the KPIs 
          and the ones who are measuring the performance. 
     • Realistic:  a  KPI  should  motivate  the  people  involved  to  realise  the  KPI.  When 
          too high targets are set or it regards a KPI over which they have no significant 
          control,  immotivation  already  steps  in  before  the  activities  to  achieve  them 
          should start. 
     • Timely :  a  KPI  should  be  set  against  time.  It  should  be  clear,  when  the  targets 
          have to be reached. 
 
The right environment would be one in which the following exist: 
     • pre‐defined business processes,  
     • clear goals or performance requirements for these business processes,  
     • quantitive measurements of results,  
     • comparison with set goals,  
     • investigation of variances and  
     • implementation of countermeasures. 
 
 




                                               ‐ 31 ‐ 
Toyota IS Business Planning                                         All about Plan‐Do‐Check‐Act 



 
When  KPIs  are  defined  and  set,  they  should  remain  the  same  for  the  years  after  to 
enable  annual  reflection  and  comparison.  This  will  contribute  to  continuously 
improving  the  definition  of  the  goals  of  next  year.  KPIs  (Check  in  the  PDCA  Cycle) 
contribute  countermeasuring  (Act  in  the  PDCA  Cycle),  which  contributes  to  the 
Annual Planning Cycle (Plan in the PDCA Cycle) and this makes the circle go round. 

3.2 Toyota KPIs 
 
The KPIs within TME IS are focussed on progress on the several targets set during the 
Annual Planning Cycle. These are mainly project process wise defined. So for example 
progress on the schedules of projects, progress on spending of the  budget to which a 
specific  item  is  entitled.  Out  of  scope  are  IT  specific  KPIs  that  for  example  deal  with 
risk (mitigation).  
 
The objective in this part of my internship is to  
 
        to  identify  the  ideal  situation  based  on  Executives  direction,  find  the  gaps  with  the 
        current situations and propose a new structure for an equal KPI reporting across TME 
        IS to enable fair comparison and healthy competition. 
 
Within  Toyota,  the  KPI  reporting  should  be  used  as  a  management  tool  rather  than 
another  administrative  report  to  check  the  progress  on  each  target  set  during  the 
Annual  Planning  Cycle.  This  is  the  reason  why  direction  given  by  the  IS  Executives 
(General Manager and above) is so important.  




                                                  ‐ 32 ‐ 
Toyota IS Business Planning                                    All about Plan‐Do‐Check‐Act 



 

                            4 Harmonising the KPIs 
 
Within  the  IT  activities  within  Toyota,  a  distinction  has  been  made  between  Support 
(or Portfolio) and Projects. Support regards all activities conducted to support existing 
IT  technologies,  IT  applications  and  IT  services.  Project  activities  regard  starting  the 
investigation, design and implementation of a new technology or application.  
With regard to defining KPIs for these two areas, Toyota has identified four different 
categories: Time, Quality, Cost and Productivity. 
 
                       Time                    Quality                Cost           Productivity
    Project    Delay tracking in the    Quality during the    Cost tracking (plan    (not yet 
               three project phases:    three project         versus actual) on      generally 
               1. User Requirements     phases, based on      investments and        defined) 
               2. Development           1. Resource,          labour expenses. 
               3. Implementation        2. Process and  
                                        3. Product. 
    Support    Meeting the              The number of         Cost tracking (plan    Number of 
               requirements agreed      batch failures on     versus actual) on      transactions 
               in Service Level         network and           data processing        on network 
               Agreements (SLAs).       mainframe against     items, labour          per Full 
                                        set targets.          expenses and           Time 
                                                              member expenses.       Equivalent. 
 
Information  for  the  KPI  reports  are  in  general  collected  on  monthly  basis  and  the 
reports  themselves  are  also  sent  out  on  monthly  basis.  The  reports  are  sent  to  the 
management. 
 
Currently all three organisations have their KPIs differently identified and visualised. 
As  Figure  5  shows,  RDMC  has  its  KPIs  already  defined  according  to  the  table  as 
discussed  in  Chapter  3  –  Key  Performance  Indicators.  TMME  has  taken  a  few  steps  to 
organise their KPIs according to the four categories. TEDC, which is taking care of the 
IT Infrastructure within Toyota Motor Europe, however, has KPIs only based on their 
systems and operational activities (for example system outages, helpdesk topics). 
 
For fiscal year 2007, the target is to align the KPIs for the three IT organisations. Since 
all  three  organisations  participated  in  the  Annual  Planning  Cycle  this  year,  the  next 
step  is  to  identify  common  KPIs  that  can  be  set  out  in  all  three  organisations.  We 
should take the different IT activities into account, since taking care of IT infrastructure 
implies  different  stakeholders  than  deploying  new  technologies  or  applications.  IT 
infrastructure supports the deployment of the new technologies or applications RDMC 
and TMME IS is planning. While the deployment of new technologies or applications 
supports the business needs of the other divisions within Toyota Motor Europe, such 
as HR and Accounting & Finance. 
 




                                               ‐ 33 ‐ 
Toyota IS Business Planning                                       All about Plan‐Do‐Check‐Act 



Aligning is one side of the KPI reporting, what is as important is how the reports are 
being used by the management itself. The question is whether the management sees it 
as true management tool or more as an administrative tool. 

4.1.1 Next steps 
Since  Toyota’s  philosophy  is  based  on  Nemawashi  (slowly  building  consensus)  and 
harmonising the KPIs have many different stakeholders, the aim is to implement this 
idea step by step. This process will probably take until July 2007. Of the four categories, 
the Cost KPI is the only KPI, which exists in a more or less harmonised way within the 
three organisations. The focus will be on rolling out a common way of measuring the 
Project  KPIs  on  Time  and  Quality,  since  this  regards  project  management  and  a  very 
valuable  part  of  making  an  organisation  successful.  Next  steps  would  be  to  put  the 
focus on improving (Kaizen)  the existing RDMC KPIs  not  only on definition  but also 
on operational level. These KPIs are already divided into the four categories in the two 
areas as discussed in Chapter 3. Secondly, a gradual implementation of Project KPIs on 
Time  and  Quality  will  be  rolled  out.  After  the  harmonisation  of  the  entire  IT 
organisation on April 1st, slow but steady steps will be taken to also implement those 
KPIs for the TMME application and technologies as well. 
 
The responsibility on implementing these steps lies at IS Business Planning and I will 
take  into  my  portfolio  of  responsibilities  the  largest  part  of  the  preparation  of 
implementing  the  KPI  process  and  training  the  ones  involved  into  the  use  of  the 
templates and reports. 

4.2    RDMC 

4.2.1 Currently 
As  said  before,  within  RDMC  the  KPIs  are  aligned  according  to  the  ideas  of  Toyota 
headquarters  in  Japan  since  two  years.  In  other  words,  seven  KPIs  are  identified, 
divided  into  the  four  categories  and  two  areas.  Only  one  is  missing,  which  is  the 
Project KPI on Productivity. To measure the productivity within a project is not a very 
easy KPI to define. It already starts with the definition of Productivity: productivity of 
the team members involved in the project  (time spent versus time  planned at  start of 
the  project)  or  the  end  result  of  a  (new)  application  or  technology  (counting  of 
functionality  points,  i.e.  the  number  of  functionalities  available  before  the  start  of  the 
project versus the number at the end of a project)? 
The  first  option  of  productivity  of  team  members  within  a  project  will  need  a  target 
that is clear. It might be useful to track the productivity through predefined guidelines 
of how much time a member or contractor should spent on either portfolio or project 
activities.  On  the  Hoshin  for  fiscal  year  2007  an  item  exists  that  investigates  first  the 
roles and responsibilities of a member versus a contractor. And secondly based on that 
how  the  time  allocation  on  the  different  activities  should  be  ideally  distributed.  The 
results  coming  out  of  this  investigation  can  be  used  as  clear  targets  to  plan  for  fiscal 
year 2008. When “planning” is finalised and “doing” is in progress, “checking” can be 
done through tracking the actual spent time against the targets. 




                                                ‐ 34 ‐ 
Toyota IS Business Planning                                      All about Plan‐Do‐Check‐Act 



 
 
                       Time                    Quality                 Cost            Productivity
    Project    Delay tracking in the    Quality during the      Cost tracking        (not yet 
               three project phases:    three project           (plan versus         generally 
               1. User Requirements     phases, based on        actual) on           defined) 
               2. Development           1. Resource,            investments and 
               3. Implementation        2. Process and          labour expenses. 
                                        3. Product. 
                       Exists                   Exists                Exists          Not available
    Support    Meeting the              The number of           Cost tracking        Number of 
               requirements agreed      batch failures on       (plan versus         transactions on 
               in Service Level         network and             actual) on data      network per 
               Agreements (SLAs).       mainframe against       processing items,    Full Time 
                                        set targets.            labour expenses      Equivalent. 
                                                                and member 
                                                                expenses. 
                       Exists                  Exists                 Exists              Exists 
 
All information is available in Excel sheets. The KPI report is created in Excel as well. 
See Appendix 6.8 for an impression of such a KPI report. 
Of the seven KPIs, two KPIs are updated on weekly basis (see the colored cells) and the 
other five are updated on monthly basis. The weekly KPIs are the Project KPIs on Time 
and  Quality.  This  should  visualise  and  enable  the  management  to  implement 
countermeasures  timely.  The  monthly  KPIs  will  be  discussed  during  so  called  M3 
meetings  (these  are  meetings  with  Senior  Managers  and  above).  Senior  Managers 
should explain the issues raised, which are shown on the KPI reports.  
 
Next to the high‐level overview (RDMC IS total overview), two pages (divided into the 
two  areas:  Project  and  Support)  exist  with  detailed  information  per  Senior  Manager 
and  another  page  with  detailed  information  about  the  delays  that  occur  during  that 
week  per  project  phase.  This  information  should  include  what  the  issue  is  and  what 
will be the countermeasure to solve this issue. 
 
Currently  RDMC  IS  Business  Planning  sends  out  the  KPI  reports.  The  information 
gathered for creating the KPI reports come from different locations and are manually 
filled  into  the  KPI  reports  to  create  the  graphs.  This  is  a  time  consuming  activity:  it 
takes  almost  two  days  to  gather  and  update  all  the  data.  Next  to  this,  manual  input 
does not give 100% guarantee of showing the real data. An input error is soon made, 
especially when in a hurry. The objective is to automate the input of the updated data 
as much as possible.  
 
Right after the User Requirements phase a review should occur of the expected benefits 
versus  the  investment  costs  that  have  to  be  made  during  that  project.  This  review 
should  ensure  that  all  stakeholders  agree  on  the  schedule,  costs  and  benefits  of  that 
specific project. This review is called a Ringi review and should be preceeded by a Story 




                                                ‐ 35 ‐ 
Toyota IS Business Planning                                   All about Plan‐Do‐Check‐Act 



Line  review,  which  is  basically  a  Nemawashi  activity  for  this  project  to  achieve  an 
approval of the Ringi. The Story Line review should happen at least one month before 
the  actual  Ringi  has  to  be  approved.  Without  a  Ringi  a  project  is  not  allowed  to 
conitnue.  Therefore  it  is  important  to  have  an  overall  Story  Line  and  Ringi  schedule 
visualised. This will enable follow‐up of which projects are progressing after the User 
Requirements  phase  without  a  Ringi.  In  summary:  a  schedule  containing  all  projects 
for which a Ringi is required will provide in the need: 
 
    1. To ensure that an alignment between all stakeholders takes place; 
    2. To enable budget tracking for Ringi projects; 
    3. To enable follow‐up when a Ringi review has not taken place, but the project is 
        still progressing. 
 
Currently  this  schedule  is  updated  through  a  weekly  follow‐up  through  e‐mails  or 
phone calls to managers. An idea is to include these milestones as well in the schedules 
of the projects in the Weekly KPI Templates. 

4.2.2 Next Steps 
Next steps are  
 
    1. to  map  all  the  documents  that  are  used  to  create  the  KPI  reports  and  to 
        automate the input of the updated data as much as possible; 
    2. to  create  the  new  Weekly  KPI  Templates  per  Senior  Manager  for  next  fiscal 
        year; 
    3. to update the guidelines for the Weekly KPI Templates; 
    4. to  communicate  to  the  Senior  Managers,  that  the  new  templates  are  ready  for 
        set up for next fiscal year; 
    5. to follow up on the set up by the Senior Managers; 
    6. to finalise the set up and create the KPI report format to be used for fiscal year 
        2007 with the updated automated links. 
 
1. Mapping of the documents 
In the table here below an overview can be found of all documents that are needed to 
create the KPI report: 




                                             ‐ 36 ‐ 
Toyota IS Business Planning                                     All about Plan‐Do‐Check‐Act 



 
                        Time                 Quality                  Cost           Productivity
    Project    Weekly KPI              Wall Charts             Budget               Not available 
               Template                (updated per            Consolidation 
               (created by Business    project by the          Sheet 
               Planning but            responsible             (supplied by 
               updated by Sr. Mgr.     projectmanagers on      Business 
               on weekly basis,        weekly basis)           Planning on 
               containing the                                  monthly basis) 
               schedules of the                                Weekly KPI 
               milestones per                                  Template 
               project)                                        (created by 
    Support    SLA reports             Failure Reduction       Business             Headcount 
               (supplied by TEDC       Reports                 Planning but         data 
               on monthly basis)       (supplied by TEDC       updated by Sr.       (supplied by 
                                       on monthly basis)       Mgr. on monthly      Business 
                                       Major Trouble           basis with           Planning on 
                                       Reports                 explanations         monthly basis) 
                                       (supplied by TEDC       about differences 
                                       on monthly basis)       in plan and 
                                                               actual) 
 
In  the  KPI  report  a  tab  exists  in  which  the  numerical  data  is  collected  from  these 
different  files.  Currently  these  data  are  copied  and  pasted  into  the  KPI  report.  I  have 
identified what information is suitable to automate to gain time efficiency: Weekly KPI 
Template, Budget Consolidation Sheet, SLA reports, Failure Reduction Reports.  
The  data  section  contains  all  data  needed  to  create  the  graphs  for  the  Project  and 
Support KPIs. To maintain some easy overview, I have created two Data tabs, one for 
Project information and one for Support information. Next to this I have listed all files 
from which the information has to be extracted. 
 




                                                                                          
                                  Figuur 12 ‐ Data Tab Previous 




                                               ‐ 37 ‐ 
Toyota IS Business Planning                                    All about Plan‐Do‐Check‐Act 



In the Kaizened version of the KPI report, I have made distinctions in the data that are 
fed automatically from other files by colouring them blue. In this way, it is clear what 
still  should  be  checked  manually  and  what  not.  Yellow  cells  are  cells  that  contain 
mathematical formulas. 
 




                                                                                                    
 
2 & 3. New Weekly KPI Templates and update Guidelines. 
The  Weekly  KPI  Template  consists  of  two  major  sections:  Project  Management  and 
Budget.  The  Project  Management  section  is  based  upon  the  Project  Management 
Methodology  that  describes  the  different  phases  a  project  has  to  go  through.  Each 
project  phase  is  concluded  with  a  milestone.  In  the  Weekly  KPI  Templates  these 
milestones are visualised in a schedule overview. If a delay occurs in achieving these 
milestones, the managers have to give an explanation. An explanation should contain 
at  least  the  project  name,  who  is  responsible,  what  the  cause  of  the  delay  is,  what 
countermeasures are taken and by when they expect to have this solved. 
The  Budget  section  visualises  the  planned  amount  and  the  actual  amount.  When 
variances  occur,  the  managers  have  to  explain  the  reasons  why  (delayed  project, 
less/more resources needed than planned, etc). 
 
For the new fiscal year this template has to be set up again: 
     • adjusting the calendar from fiscal year 2006 to 2007,  
     • checking whether all the formulas are still correct, 
     • creating templates for each senior manager. 
 
For  a  detailed  explanation  about  the  creation  and  use  of  the  Weekly  KPI  Template,  I 
refer  to  Appendix  6.9,  where  I  have  included  the  guidelines  of  the  Weekly  KPI 
Templates. 



                                              ‐ 38 ‐ 
Toyota IS Business Planning                                     All about Plan‐Do‐Check‐Act 



 
4, 5 and 6. Finalise the set‐up 
After creating the templates for each of the senior managers, it was time to send out the 
communication  towards  the  management  that  they  can  fill  in  their  project  schedules. 
Not  every  project  should  be  in  this  template,  only  projects  that  require  more  than  20 
man‐days  or  require  a  Ringi  approval.  Basically  the  projects  that  are  on  the  Annual 
Plan  that  had  to  be  set  up  as  part  of  the  Annual  Planning  Cycle  should  be  in  this 
Weekly KPI Template as well. 
Managers had the time to finalise this until the first week of April. Experience shows 
that it will take more time; so following up is essential to reduce the delay in finalising 
as much as possible. 
After the managers have confirmed that they have filled in their projects, I will make a 
final  check  whether  everything  has  been  correctly  filled  in.  After  this,  the  template  is 
ready for use. 

4.2.3 Manager’s view 
During  the  process  of  implementing  the  new  templates  and  discussion  with  the 
managers, I have noticed (not in so many words, but more in attitude) that most of the 
managers  see  updating  the  templates  as  a  burden.  Some  managers  even  delegate  the 
updating  to  administrators  who  often  have  nothing  to  do  with  the  projects  that  need 
reporting.  Although  it  takes  no  more  than  10  minutes  (when  no  delays  occur)  to  30 
minutes (when explanation is needed because a delay occurs) to update the templates, 
managers still don’t meet the deadlines set to update the templates. This causes more 
workload  for  Business  Planning  members  to  come  to  a  realistic  and  reliable  issue  of 
reports and more workload at the end of the month to all when managers realise that 
during the next Senior Management meeting their issues will be discussed.  

4.3   TEDC 

4.3.1 Currently 
Within  TEDC,  no  distinction  exists  between  Support  and  Project.  Small  and  large 
impact  projects  are  all  included  in  the  KPI  reporting.  No  categorization  in  Time, 
Quality,  Cost  and  Productivity  exists.  Next  to  this,  the  KPI  report  is  sent  out  on 
monthly  basis  together  with  the  TMME  KPI  report.  Tracking  of  the  cost  is  done 
differently than within RDMC. Next to all of this, managers have not really been asked 
to provide some input from their own when differences occur. 




                                               ‐ 39 ‐ 
Toyota IS Business Planning                                     All about Plan‐Do‐Check‐Act 



 
 
                        Time                     Quality                    Cost           Productivity
    Project    Delay tracking in the    Quality during the three     Cost tracking        (not yet 
               three project phases:    project phases, based on     (plan versus         generally 
               1. User Requirements     1. Resource,                 actual) on           defined) 
               2. Development           2. Process and               investments and 
               3. Implementation        3. Product.                  labour expenses. 
                Support and Project       Support and Project           Support and           Not 
                Combined, not per         Combined, not per                Project          available 
                  project phase             project phase              Combined, not 
                                                                      included in KPI 
                                                                           report 
    Support  Meeting the                The number of batch          Cost tracking        Number of 
             requirements agreed in     failures on network and      (plan versus         transactions 
             Service Level              mainframe against set        actual) on data      on network 
             Agreements (SLAs).         targets.                     processing items,    per Full Time 
                                                                     labour expenses      Equivalent. 
                                                                     and member 
                                                                     expenses. 
                   Not available          Support and Project           Support and           Not 
                                             Combined                      Project          available 
                                                                       Combined, not 
                                                                      included in KPI 
                                                                           report 
 

4.3.2 Next Steps 
While doing this exercise of trying to find a harmomnised KPI report, it became clear 
due to political sensitivity within the organisation that a step‐by‐step approach has to 
be conducted. This has lead to the decision that during my internship the Project KPI 
on  Time  should  first  be  implemented.  The  other  KPI  reporting  as  is  currently  in 
existence  will  still  be  continued  and  step‐by‐step  transformed  into  a  more  aligned 
report. 
Within TEDC, the Project Management Methodology was different than within RDMC. 
It has been decided that it would be meaningful to track the Ringi review progress and 
when  the  project  has  finalised  the  implementation  phase.  During  the  development 
phase no specific or general defined milestones exist, so tracking as is done through the 
Weekly KPI Template will not be possible. 
 
The way to proceed was: 
    1. Create the Weekly KPI Template, TEDC guidelines and TEDC KPI report; 
    2. Introduce this Project KPI to the TEDC management; 
    3. Introduce the way of capturing the data to the TEDC management; 
    4. Assist the managers into setting the Templates up; 
    5. Issue the first TEDC KPI report.  




                                               ‐ 40 ‐ 
Toyota IS Business Planning                                        All about Plan‐Do‐Check‐Act 



 
1. Create the Weekly KPI Template 
The  same  procedure  as  when  creating  the  RDMC  Weekly  KPI  Templates  should  be 
followed. I would like to refer to paragraph 4.2.2 Next steps.  
 
2 & 3. Introduction of the Project KPI and way of capturing the data 
The  introductions  took  place  through  meetings  with  the  management.  During  these 
sessions I have introduced the KPI report to the TEDC management and the way that 
the data should be captured. Starting with the purpose (PDCA Cycle), followed by the 
categorisations and ending with showing the Weekly KPI Template. 
 
4. Assistence of managers in the set‐up  
During  this  period  I  have  been  available  when  managers  had  questions  while  they 
were setting up the Weekly KPI report. 
 
5. First issue 
The  first  issue  has  been  planned  in  the  third  week  of  April.  It  is  expected  that  it  will 
take  some  time  before  this  way  of  reporting  will  settle  in  and  of  course  that  the 
managers may have comments and Kaizen proposals, that are more than welcome. Just 
introducing  a  KPI  to  the  management  is  one  thing,  but  all  persons  involved  should 
agree upon a KPI and a two‐way communication is therefor very important. 

4.3.3 Manager’s view 
The implementation of this KPI is still quite young. It is at this moment a little different 
how the  managers  will  see this way of reporting. My  experience until now  is that  all 
managers  are  quite  cooperating  and  are  asking  valuable  questions  while  they  are 
working with the templates. They currently realise, that if they update on regular basis, 
that the workload will not exceed their normal workload. The future still has to show 
whether  their  attitudes  will  remain  the  same,  when  more  projects  are  kicked  off  and 
they will have less and less time on their hands. But for now, everything looks good. 
The  major  difference  is  that  Business  Planning  is  asking  the  managers  to  take 
responsibility into their punctuality and accuracy of their updating. This at least gives 
back  the  responsibility  to  the  managers  of  explaining  issues  during  management 
meetings. 

4.4    TMME 

4.4.1 Currently 
Within TMME KPI reporting the categorisation in Time, Quality, Cost and Productivity 
already  exists,  but  no  clear  definition  of  Project  and  Support  has  been  defined  yet. 
Since it has been decided that implementing a more aligned approach to KPI reporting 
is  something for  the (near) future, I  have only  captured what the current situation is. 
Next  steps  are  still  to  be  defined  and  will  be  achieved  through  Nemawashi  from 
executives level spiralling down to managers and members level. One thing is for sure 




                                                 ‐ 41 ‐ 
Toyota IS Business Planning                                 All about Plan‐Do‐Check‐Act 



though: alignment will take place and managers will be asked to take responsibility in 
it! 
 
                    Time                    Quality               Cost            Productivity
 Project    Delay tracking in the    Quality during the    Cost tracking        (not yet 
            three project phases:    three project         (plan versus         generally 
            1. User Requirements     phases, based on      actual) on           defined) 
            2. Development           1. Resource,          investments and 
            3. Implementation        2. Process and        labour expenses. 
                                     3. Product. 
             Support and Project         Support and         Support and          Support and 
              Combined, not per      Project Combined,         Project               Project 
                project phase           not per project       Combined            Combined, 
                                       phase, based on                             based on 
                                        compliance of                              counting 
                                            project                                 function 
                                         deliverables                                points 
 Support    Meeting the              The number of         Cost tracking        Number of 
            requirements agreed      batch failures on     (plan versus         transactions on 
            in Service Level         network and           actual) on data      network per 
            Agreements (SLAs).       mainframe against     processing items,    Full Time 
                                     set targets.          labour expenses      Equivalent. 
                                                           and member 
                                                           expenses. 
               Not available           Not available          Support and          Based on 
                                                                Project         actual billable 
                                                               Combined           Mandays, 
                                                                                   spent on 
                                                                                   billable 
                                                                                   projects 
 
See Appendix 6.10 for an impression of how a TMME and TEDC KPI report looks like. 
 
 
 




                                            ‐ 42 ‐ 
Toyota IS Business Planning                                     All about Plan‐Do‐Check‐Act 



 

                                     5 Conclusion 
 
The  objectives  for  my  internship  were  to  support  during  the  Annual  Planning  Cycle 
and  Kaizening  and  harmonising  the  KPI  reporting  process.  Next  to  this,  the  focus 
should be on the analysis whether the management tools that have been implemented 
to  support  the  PDCA  Cycle  are  actually  used  as  management  tools  and  not  as 
administrative  ones.  The  Annual  Planning  Cycle  should  be  used  as  a  tool  to  Plan 
(PDCA) and KPI reporting as a tool to Check (PDCA). 
 
With  regard  to  the  Annual  Planning  Cycle,  my  experience  is  that  this  seems  to  work 
quite  well.  At  least  within  RDMC  and  TEDC,  the  Cycle  is  well  known  and  most 
managers completed this Cycle without many issues than the usual ones (lack of time, 
etcetera). 
Since TMME has gone through this Cycle for the very first time, it was expected that 
from their side many concerns were raised and more effort was needed from Business 
Planning to coordinate this and bring it to a good end.  
For some managers the concerns were more focused on financials, although the Cycle 
is a tool to plan. Budget will follow naturally. 
But all in all, everything came to a good end and good hopes are to start with a new 
Cycle  for  next  fiscal  year  in  October  this  year  (of  course  after  identification  and 
implementation of another set of Kaizens). The Annual Planning Cycle can be called a 
success with regard to the further harmonisation of the IT Business Processes.  
 
Since  the  Annual  Planning  Cycle  has  now  been  implemented  within  all  three  IT 
organisations, it will now also be easier to start tracking in an aligned and harmonised 
way across all teams. This phase still has to be completed, but gradually it will happen.  
Currently, the KPI reporting is not really used as a management tool. Some managers 
see  it  as  an  administrative  tool  (since  some  delegate  the  responsibility  of  updating  to 
administrators who are not participating in projects). In the Toyota culture, this should 
be done through Nemawashi and step‐by‐step approach. During this fiscal year more 
steps  should  be  taken  to  further  harmonise  and  create  healthy  and  fair  competition 
between the IT teams. KPI reports as a management tool to check can play a key role in 
achieving this. 
 
 
 
 
 
 




                                               ‐ 43 ‐ 
Toyota IS Business Planning              All about Plan‐Do‐Check‐Act 




                               ‐ 44 ‐ 
Toyota IS Business Planning                    All about Plan‐Do‐Check‐Act 



 

                               6 (Appendix) 
 
 




                                   ‐ 45 ‐ 
Toyota IS Business Planning              All about Plan‐Do‐Check‐Act 




                               ‐ 46 ‐ 
Toyota IS Business Planning              All about Plan‐Do‐Check‐Act 




6.1   TME IS teams. 
 




                                                                         
 
 




                               ‐ 47 ‐ 
Toyota IS Business Planning              All about Plan‐Do‐Check‐Act 




                               ‐ 48 ‐ 
Toyota IS Business Planning                      All about Plan‐Do‐Check‐Act 



 

6.2   Annual Planning Cycle – Overall Process 
 




                                                                           




                                      ‐ 49 ‐ 
Toyota IS Business Planning              All about Plan‐Do‐Check‐Act 




                               ‐ 50 ‐ 
Toyota IS Business Planning                    All about Plan‐Do‐Check‐Act 



 

6.3   Annual Planning Cycle Master Schedule 
 




                                                                         




                                     ‐ 51 ‐ 
Toyota IS Business Planning              All about Plan‐Do‐Check‐Act 




                               ‐ 52 ‐ 
Toyota IS Business Planning                     All about Plan‐Do‐Check‐Act 



 

6.4   Annual Planning Cycle – Visual Control 
 




                                                                          
 




                                      ‐ 53 ‐ 
Toyota IS Business Planning              All about Plan‐Do‐Check‐Act 




                               ‐ 54 ‐ 
Toyota IS Business Planning              All about Plan‐Do‐Check‐Act 



 

6.5   Hoshin – first draft 
 




                                                                         
 
 




                               ‐ 55 ‐ 
Toyota IS Business Planning              All about Plan‐Do‐Check‐Act 




                               ‐ 56 ‐ 
Toyota IS Business Planning              All about Plan‐Do‐Check‐Act 



 

6.6   Hoshin – Final 
 




                                                                         




                               ‐ 57 ‐ 
Toyota IS Business Planning              All about Plan‐Do‐Check‐Act 




                               ‐ 58 ‐ 
Toyota IS Business Planning                               All about Plan‐Do‐Check‐Act 



 

6.7 Budget Consolidation Sheet. 
 
Please see attached file: A. Budget Consolidation ‐ RDMC ‐ v11.xls 




                                          ‐ 59 ‐ 
Toyota IS Business Planning              All about Plan‐Do‐Check‐Act 




                               ‐ 60 ‐ 
Toyota IS Business Planning                            All about Plan‐Do‐Check‐Act 



 

6.8   KPI report – front page 
 




                                                                                       
 




                                                                                 
 
For a more detailed look I would like to refer to the attachments: 
B1. TMEM IS KPI report 301006.xls and B2. TMEM IS KPI report 160407.xls. 



                                        ‐ 61 ‐ 
Toyota IS Business Planning              All about Plan‐Do‐Check‐Act 




                               ‐ 62 ‐ 
Toyota IS Business Planning                            All about Plan‐Do‐Check‐Act 



 

6.9 Guidelines Weekly KPI Template 
 
Please see attached files:  
 
C1. Guidelines to Using the RDMC Application Weekly KPI Templates FY2007.xls 
C2. Weekly KPI template Miles 200.xls 
C3. Guidelines to Using the Weekly KPI Templates TEDC FY2007.xls 
C4. OPS‐07‐Weekly KPI template Jean‐Marie 200.xls 
 




                                         ‐ 63 ‐ 
Toyota IS Business Planning              All about Plan‐Do‐Check‐Act 




                               ‐ 64 ‐ 
Toyota IS Business Planning                             All about Plan‐Do‐Check‐Act 



 

6.10 TMME and TEDC KPI report 
 
Please see the attached file: 
 
D. 24‐26. TME ITG, Achievements & KPIs, 200610, Q2, v0.11.xls 




                                         ‐ 65 ‐ 

toyota pdca

  • 1.
      Toyota IS Business Planning  All about Plan‐Do‐Check‐Act      Xiang Tjoa, BSc  BMI, 1202952  27 January 2008                  Toyota Motor Europe  Information Systems Division  Business Planning  Avenue du Bourget 60  1140 Brussels  Belgium  Supervisor: F. Grauls      Vrije Universiteit  Faculty of Sciences  De Boelelaan 1081a  1081 HV Amsterdam  The Netherlands  Supervisor: Dr. S. Bhulai  Second reader: Dr. C. Verhoef      Version 2.6 
  • 2.
    Toyota IS Business Planning    All about Plan‐Do‐Check‐Act    ‐ 2 ‐ 
  • 3.
    Toyota IS Business Planning    All about Plan‐Do‐Check‐Act  ‐ 3 ‐ 
  • 4.
    Toyota IS Business Planning    All about Plan‐Do‐Check‐Act  ‐ 4 ‐ 
  • 5.
    Toyota IS Business Planning    All about Plan‐Do‐Check‐Act    Preface    This internship is to conclude my Master Business Mathemetics and Informatics at the  Vrije Universiteit Amsterdam. Seven months I have spent  at Toyota Motor Europe in  Brussels to try to understand the business processes within Information Systems and to  contribute in improving them. My internship has given fortunately enough foundation  of  trust  for  Toyota  to  ask  me  to  stay  at  Information  Systems  division  after  the  conclusion of it.  But to come this far, it took also the support and patience of a lot of other people. First I  had  the  goal  to  search  for  an  internship  abroad.  Secondly,  it  was  absolutely  not  easy  when it came to making the final decision. My parents, partner and friends helped me  to make this decision and kept supporting me during the entire period as an intern far  away in Brussels.  As of the first Monday I came in as an intern at IS Business Planning, my team didn’t  hesitate  in  giving  me  my  first  assignment  with  a  deadline  set  on  that  Friday  already.  With  the  right  support  from  Ricardo  (and  on  the  background  Frank  as  manager  and  Tim as General Manager) I was able to meet that deadline. That culture of no fooling  around and to work the best you can was exactly to my liking.  The support that was given from the first day continued during my entire internship.  After Ricardo left in February, Frank became my direct mentor. Although it was a very  hectic  period  with  a  merge  coming  up  between  two  so  very  different  entities  (Manufacturing and Sales), the support was there when I needed it. My team members  were fun to work and chat with.  But  not  only  Toyota  made  the  conclusion  of  my  internship  possible,  also  the  support  and trust of my supervisor from the university pulled me through some more difficult  periods. I would like to sincerely thank Sandjai for his support and advices. And not to  mention Chris; he (like Sandjai) did read through my report every time I sent it to my  supervisors  so  very  short  before  the  deadlines.  Even  after  so  many  months  spent  at  Business Planning, I still act like a student ☺        ‐ 5 ‐ 
  • 6.
    Toyota IS Business Planning    All about Plan‐Do‐Check‐Act  ‐ 6 ‐ 
  • 7.
    Toyota IS Business Planning    All about Plan‐Do‐Check‐Act    Index  INTRODUCTION .................................................................................................................................... 9 1 TOYOTA ........................................................................................................................................... 11 1.1 KAIZEN! .......................................................................................................................................... 11 1.2 INFORMATION SYSTEMS DIVISION .............................................................................................. 11 1.2.1 THE CREATION OF TOYOTA EUROPE DATA CENTRE (TEDC)  ................................................... 12 . 1.2.2 A LEGAL MERGER BETWEEN TMEM AND TMME ..................................................................... 12 . 1.3 THE TOYOTA WAY – PHILOSOPHY AND MANAGEMENT TOOL .................................................. 13 1.3.1 THE TOYOTA WAY ...................................................................................................................... 13 1.3.2 THE DEMING CYCLE: PLAN DO CHECK ACT ............................................................................. 14 1.4 DEMING IN IS  ................................................................................................................................ 14 . 1.4.1 IS DIVISION WITHIN TMME AND RDMC .................................................................................. 15 . 1.5 OBJECTIVES OF MY INTERNSHIP .................................................................................................... 16 2 THE ANNUAL PLANNING CYCLE ........................................................................................... 19 . 2.1 INTRODUCTION .............................................................................................................................. 19 2.1.1 TOOLS USED ................................................................................................................................. 20 2.2 DRAWING UP BUDGETS ................................................................................................................. 20 2.2.1 BUDGET TYPE ~ PORTFOLIO ACTIVITY ........................................................................................ 20 2.2.2 BUDGET TYPE ~ MEMBERS ACTIVITY .......................................................................................... 21 2.2.3 BUDGET TYPE ~ PROJECT ACTIVITY ............................................................................................ 22 2.2.4 MY SUPPORT DURING THE BUDGET ACTIVITIES. ......................................................................... 23 2.2.5 HOSHIN  ....................................................................................................................................... 24 . 2.2.6 MY SUPPORT DURING THE HOSHIN CREATION  .......................................................................... 25 . 2.3 DIFFERENCES RDMC/TEDC/TMME IS ..................................................................................... 26 2.3.1 BUDGET PREPARATION (PROJECT, PORTFOLIO AND MEMBER EXPENSE) .................................. 26 2.3.2 HOSHIN  ....................................................................................................................................... 26 . 2.3.3 MANAGER’S VIEW  ....................................................................................................................... 26 . 2.4 CHALLENGE MEETINGS ................................................................................................................. 27 2.5 CONSOLIDATION SHEET ............................................................................................................... 27 . 2.5.1 BASIC IDEA CONSOLIDATION SHEET .......................................................................................... 27 2.5.2 REQUIREMENTS ........................................................................................................................... 28 . 2.6 AFTER DECEMBER .......................................................................................................................... 29 3 KEY PERFORMANCE INDICATORS ........................................................................................ 31 3.1 INTRODUCTION .............................................................................................................................. 31 3.2 TOYOTA KPIS  ................................................................................................................................ 32 . 4 HARMONISING THE KPIS ......................................................................................................... 33 4.1.1 NEXT STEPS .................................................................................................................................. 34 4.2 RDMC ............................................................................................................................................ 34 4.2.1 CURRENTLY ................................................................................................................................. 34 4.2.2 NEXT STEPS .................................................................................................................................. 36 4.2.3 MANAGER’S VIEW  ....................................................................................................................... 39 . 4.3 TEDC .............................................................................................................................................. 39 4.3.1 CURRENTLY ................................................................................................................................. 39 ‐ 7 ‐ 
  • 8.
    Toyota IS Business Planning    All about Plan‐Do‐Check‐Act  4.3.2 NEXT STEPS .................................................................................................................................. 40 4.3.3 MANAGER’S VIEW  ....................................................................................................................... 41 . 4.4 TMME ............................................................................................................................................ 41 4.4.1 CURRENTLY ................................................................................................................................. 41 5 CONCLUSION ................................................................................................................................ 43 . 6 (APPENDIX) ..................................................................................................................................... 45 6.1 TME IS TEAMS. .............................................................................................................................. 47 6.2 ANNUAL PLANNING CYCLE – OVERALL PROCESS ...................................................................... 49 6.3 ANNUAL PLANNING CYCLE MASTER SCHEDULE ........................................................................ 51 6.4 ANNUAL PLANNING CYCLE – VISUAL CONTROL ........................................................................ 53 6.5 HOSHIN – FIRST DRAFT  ................................................................................................................. 55 . 6.6 HOSHIN – FINAL ............................................................................................................................ 57 . 6.7 BUDGET CONSOLIDATION SHEET. ............................................................................................... 59 6.8 KPI REPORT – FRONT PAGE ........................................................................................................... 61 6.9 GUIDELINES WEEKLY KPI TEMPLATE .......................................................................................... 63 6.10 TMME AND TEDC KPI REPORT .................................................................................................. 65   ‐ 8 ‐ 
  • 9.
    Toyota IS Business Planning    All about Plan‐Do‐Check‐Act    Introduction  Today Tomorrow Toyota.    This is the slogan Toyota uses in the current advertisements. Apart from the alliteration  (all words starting with the letter ‘t’), this slogan also symbolises the mission of this car  manufacturing  company.  It  shows  the  long‐term  view  of  Toyota  and  the  intention  of  maintaining  and  improving  the  quality  of  its  products  in  order  to  become  the  manufacturer of the car of the future.    Toyota  has  developed  a  philosophy  containing  fourteen  principles,  the  Toyota  Way,  which  is  famous  throughout  the  world  and  which  has  been  copied  to  other  organisations,  some  with  more  success  than  others.  One  of  the  pillars  of  a  car  manufacturing  company  is  the  plant  where  the  cars  are  being  built.  The  choice  for  a  logistic system is crucial for the success of any manufacturing company. Efficiency, low  costs and low inventory stocks being the keywords, Toyota has developed the Just‐In‐ Time pull system. This system is not the only factor to define the success of Toyota, also  the  philosophy  of  –amongst  others–  continuous  improvement,  respect  for  your  colleagues,  standardisation  and  decision  making  based  on  consensus  of  all  parties  involved creates an environment which is open for development of both the business  processes and the Toyota employees.    Standardisation  and  continuous  improvement  will  be  the  keywords  throughout  my  internship  and  throughout  this  report.  With  a  merger  between  the  organisations  Manufacturing and Sales & Marketing of the European head office, common business  activities and functions need to be harmonised. I will be supporting this process within  the IT functions for Toyota Motor Europe.     I will support the further standardisation of business processes and implementation of  improvements within the budgeting processes. As this year will be the first time that IT  Sales & Marketing participates in this budget process, it will probably bring forth some  adjustments to the IT Manufacturing templates, which are currently being used. After a  further introduction on Toyota in Chapter 1, an elaboration on the budgeting process  will follow in Chapter 2.  After  establishing  the  budgets,  it  is  time  to  define  the  Key  Performance  Indicators  to  measure  the  progress  on  both  financial  and  non‐financial  terms.  Within  IT  Manufacturing,  a  set  of  indicators  already  exists  based  on  cost,  quality,  performance  and  productivity.  The  goal  is  to  extend  this  philosophy  to  the  other  two  IT  organisations  within  Toyota  Motor  Europe.  Before  the  start  of  the  next  fiscal  year  on  April  1  2007,  a  format  for  each  of  the  IT  organisations  should  be  ready  for  implementation. In Chapter 3 (introduction into KPIs) and Chapter 4 (way of work and  results) you will find this harmonisation process.    ‐ 9 ‐ 
  • 10.
    Toyota IS Business Planning    All about Plan‐Do‐Check‐Act  ‐ 10 ‐ 
  • 11.
    Toyota IS Business Planning    All about Plan‐Do‐Check‐Act  1 Toyota    1.1 Kaizen!  Continuous  improvement,  also  known  as  “Kaizen”,  is,  next  to  standardization,  one  of  the  magic  words  within Toyota.     According  to  the  Just‐In‐Time  method,  which  was  developed  in  the  1950s  within  Toyota,  Kaizen  has  always been a part of the manufacturing processes in  the  plants.  With  implementing  the  Deming  Cycle  (Plan‐Do‐Check‐Act),  Toyota  has  extended  this  philosophy  to  the  business  processes  as  well  (please  see  next  paragraphs  for  more  information  about  the  Deming Cycle).    During 2004 two important changes were to be rolled  out next to each other, although they were not directly  connected.     1.2 Information Systems Division     The Information Systems division (IS) introduces itself with the following texts:    “The  Information  Systems  Division  develops,  installs  and  maintains  the  systems,  which support all the areas of our business. The team works as an internal provider for  other divisions to precisely define user and business requirements, analyse all available  options  and  make  the  company  efficient  and  effective  by  recommending  the  latest  hardware and software that provide the most appropriate solutions.”1    and    “The  Information  Systems  division  is  fully  involved  in  providing  IT  solutions  to  all  business operations from design to dispatching of vehicles, covering as well R&D, pre‐ production support, procurement,  supply  chain, manufacturing  support, Finance and  HR. Most core business related applications are developed in house.”2  The IS division does not exist only of business support teams, that provide IT solutions  to the business operations. The Business Planning team, of which I will be part during                                                         1   Source: http://www.graduates.toyotajobs.com/html/grad_prog_is.htm   2  Source: http://www.graduates.toyotajobs.com/download/IS_2006.doc   ‐ 11 ‐ 
  • 12.
    Toyota IS Business Planning    All about Plan‐Do‐Check‐Act  my internship, supports the IS management by consolidating, explaining, and checking  the IT results and complex IT plans. This team also provides guidelines, standards, and  assistance in IT planning and administration functions for the entire IS division. See the  figure below for a visual overview of the portfolio of Business Planning.  Business Planning   Performance & Process Strategic Planning Financial Management Resource Management Vendor Management Key Performance  Mid Term Plan Budgeting Staff Planning Contracts Indicators Annual Planning Cycle   Figure 1 ‐ Business Planning (November 2006)  1.2.1 The creation of Toyota Europe Data Centre (TEDC)  In 2004, discussions started about bringing IT Services of TMME and TMEM under one  organisation.  Common  IT  services,  like  hardware  and  software  purchasing  and  defining IT infrastructure, were provided separately by both organisations and it was  thought that more efficiency and lower costs could be accomplished when the services  in  this  part  of  the  IT  area  would  be  combined.  The  virtual  organisation  came  into  existence  in  January  2005  when  daily  operations  started.  In  2006  a  dedicated  organisation was established. The members of this new organisation were transferred  from the existing ones. This was to enable and emphasize that TMME and TMEM were  integrating their common activities with regard to IT Services.  2004 2005 2006 2007 Start Discussions Start Operations Virtual Organisation Dedicated Organisation   Figure 2 – TEDC  1.2.2 A legal merger between TMEM and TMME  Next to centralising the IT Services of TMME and TMEM, discussions were held about  merging the two head organisations into one. In 2004, three entities existed for Toyota  Motor Europe:     1. Toyota Motor Europe – Holding Company;  2. TMEM – Coordinating the Manufacturing and R&D operations;  3. TMME – Coordinating the Sales & Marketing operations.    ‐ 12 ‐ 
  • 13.
    Toyota IS Business Planning    All about Plan‐Do‐Check‐Act  In September 2005 it finally came to a legal merger. Instead of separate organisations,  the  two  companies  changed  into  two  groups  under  the  responsibility  of  the  official  company  TME.  TMEM  changed  names  into  RDMC  (Research  &  Development  and  Manufacturing Company), whereas TMME kept the old one. Although the merger was  official,  the  operations  for  common  functions  such  as  Corporate  Affairs,  Information  Systems, Finance, and HR for Sales and Manufacturing side continued to be separate.  The prospect is to integrate those common functions as well in the very near future. In  this light, harmonising and standardising business processes become a very important  topic.    2004 2005 Sept 2006 2007 2008 ‐ TMEM TME Integrate common functions ‐ TMME ‐ TME Holding RDMC TMME Legal Merger   Figure 3 – Merger  1.3 The Toyota Way – Philosophy and Management tool  1.3.1 The Toyota Way  Since the Toyota Way has been successful in the manufacturing plants, this philosophy  has been implemented within the business processes throughout the company as well.   The Toyota Way consists of fourteen principles:    1. Base  your  management  decisions  on  a  long‐term  philosophy,  even  at  the  expense  of  short‐term goals;   2. Create continuous process flow to bring problems to surface;   3. Use “pull” systems to avoid overproduction;   4. Level out the workload (Heijunka);  5. Build  a  culture  of  stopping  to  fix  problems,  to  get  quality  right  the  first  time  (Jidoka);  6. Standardised  tasks  are  the  foundation  for  continuous  improvement  and  employee  empowerment;   7. Use visual control so no problems are hidden;   8. Use only reliable, thoroughly tested technology that serves your people and processes;   9. Grow  leaders  who  thoroughly  understand  the  work,  live  the  philosophy,  and  teach it to others;  10. Develop exceptional people and teams who follow your company’s philosophy;   11. Respect  your  extended  network  of  partners  and  suppliers  by  challenging  them  and  helping them improve;   12. Go  and  see  for  yourself  to  thoroughly  understand  the  situation  (Genchi  Genbutsu);   13. Make decisions slowly by consensus (Nemawashi), thoroughly considering all options;  implement decisions rapidly;   14. Become  a  learning  organisation  through  relentless  reflection  (Hansei)  and  continuous  improvement (Kaizen).    ‐ 13 ‐ 
  • 14.
    Toyota IS Business Planning    All about Plan‐Do‐Check‐Act  Seven out of these fourteen principles lie at the basis of my internship at Toyota Motor  Europe (see the italic principles).   1.3.2 The Deming Cycle: Plan Do Check Act  The  Deming  Cycle  is  a  framework  for  management  to  implement  continuous  improvements into their processes. This Cycle enables them to track, visualise and act  upon the actual progress. The Deming Cycle consists of four phases that are connected  through a loop construction.      Plan Do Act Check     Plan: During this phase, a plan has to be drawn up. This plan consists of targets  that  have  to  be  reached  during  a  certain  amount  of  time.  In  a  project  environment,  these  targets  can  be  seen  as  clear  milestones  achieved  through  following a schedule. Targets can also be – for example – to plan a cost budget  and to not overspend this budget.    Do: After planning, the plan needs to be implemented and executed.    Check:  During  the  actual  execution,  some  tracking  and  checking  need  to  be  done  to  monitor  the  progress  of  the  project  schedules  or  expenses.  Regular  evaluations  need  to  be  conducted  of  the  original  plan  versus  the  actual  condition.    Act: If during the evaluations issues are identified that may endanger reaching  the  targets  set,  countermeasures  or  improvements  can  be  taken.  According  to  these revised “plans” a new Deming Cycle can be entered.  1.4 Deming in IS    The RDMC IS division has implemented the Deming Cycle (or PDCA Cycle) for their  own division activities. In the figure below you can find the link between the Annual  Planning Cycle and KPIs.     ‐ 14 ‐ 
  • 15.
    Toyota IS Business Planning    All about Plan‐Do‐Check‐Act  Plan Annnual  Do Planning  Cycle Hoshin Projects Mid Term Plan HR Mid Term  KPIs Plans Improvement Evaluation Act Check   Figure 4 – The Deming Cycle  The  Annual  Planning  Cycle  provides  guidelines  in  making  a  plan  on  resources,  cost  budget,  and  long‐  and  short‐term  goals,  whereas  the  KPI  reporting  supports  the  tracking  and  evaluating  of  the  progress  made  during  execution  of  the  plan.  Both  are  management tools and should be used and treated like ones.  1.4.1 IS division within TMME and RDMC  Both  RDMC  and  TMME  have  an  IS  division.  Taking  the  upcoming  integration  into  account, RDMC IS took the initiative to standardise some of their activities, namely the  Annual Planning Cycle and the measurement of the Key Performance Indicators (KPI).  As  can  be  seen  in  Figure  1  –  Business  Planning,  the  Annual  Planning  Cycle  has  its  influence  on  the  financial  and  resource  management.  KPIs  are  part  of  tracking  performance and processes within IS.   Figure  5  –  IS  organisation  chart  on  page  12  shows  the  current  status  of  the  Annual  Planning Cycle and KPI reporting between the three IT organisations of Toyota Motor  Europe.  ‐ 15 ‐ 
  • 16.
    Toyota IS Business Planning    All about Plan‐Do‐Check‐Act    1.5 Objectives of my internship    During  my  internship,  my  responsibilities  lie  in  the  support  during  the  Annual  Planning  Cycle  and  the  harmonisation  of  the  KPI  reporting  across  the  three  organisations.     In Chapter 2, the Annual Planning Cycle will be discussed. The objective here is     to support in preparing and answering to requests and concerns with regard to the tools  used.  Next  to  this  the  goal  is  also  to  manage  and  visualise  requests  in  order  to  make  sure that they are followed up and all stakeholders are aware of them.    The KPIs will be elaborated upon in Chapter 3 and 4. The main objective here is     to  identify  the  ideal  situation  based  on  Executives  direction,  find  the  gaps  with  the  current situations and propose a new structure for an equal KPI reporting across TME  IS to enable fair comparison and healthy competition.    In  addition  to  supporting  everyday  operations,  I  will  also  try  to  capture  whether  the  management tools to support the PDCA Cycle is implemented and used as it is meant  to be. Within Toyota, the KPI reporting should be used as a management tool rather than  another  administrative  report  to  check  the  progress  on  each  target  set  during  the  Annual Planning Cycle.     ‐ 16 ‐ 
  • 17.
    Toyota IS Business Planning    All about Plan‐Do‐Check‐Act  TMC Tokio, Japan TME IS Head Office Europe  VP STEERING COMITEE VP RDMC  TMME  IS IS/ITD Information  Information  TEDC Systems  Systems   (RDMC) (TMME/ITD)  Business  Business Planning Business Planning Management  1. Annual Planning Cycle The annual planning  The annual planning  cycle has been  The annual planning  cycle as drawn up  implemented since  cycle as drawn up  for RDMC and  2004. FY2005 has  for RDMC has been  TEDC is now in  been the first year  implemented since  practice for making  budget drawn up  2005 for making the  the budget for  according to these  budget of FY2006. FY2007. guidelines. 2. KPIs KPIs based on First steps for KPIs  Cost KPIs regard systems  for Projects based on  Time and operations (f.e.  Cost  Quality topics concerning  Time Productivity Helpdesk or outages  Quality with regard to both  of systems affecting  Productivity Maintenance/Support  the Business). Maintenance does  and Projects. not have KPIs.   Figure 5 ‐ IS organisation chart (November 2006)    ‐ 17 ‐ 
  • 18.
    Toyota IS Business Planning    All about Plan‐Do‐Check‐Act  ‐ 18 ‐ 
  • 19.
    Toyota IS Business Planning    All about Plan‐Do‐Check‐Act    2 The Annual Planning Cycle    As  Figure  5  in  the  previous  chapter  shows,  the  Annual  Planning  Cycle  is  more  established  within  the  three  organisations  compared  to  the  set  up  of  KPIs.  However,  seen  in  the  light  of  the  philosophy  within  Toyota,  improvements  and  further  standardisation need to be implemented.  2.1 Introduction    Before  having  a  final  budget  for  next  fiscal  year  that  has  been  approved  by  the  Accounting  &  Finance  department  of  TME,  an  internal  budget  process  has  to  be  followed.  The  Annual  Planning  Cycle  has  been  developed  by  the  RDMC  IS  Business  Planning  to  provide  guidelines  to  come  to  a  plan  for  next  fiscal  year.  During  the  Annual  Planning  Cycle,  managers  from  the  first  level  until  the  high  executive  level  should think of which way to proceed, which projects to pursue, etcetera. Planning is  the crucial thought behind this Cycle. When the plan is drawn up, the budget, resource  plan, annual and mid‐term plans for the next fiscal year for each team within IS over  the  three  groups  (RDMC  with  16  teams,  TEDC  with  12  teams  and  TMME  with  10  teams)3 will come naturally.     The  Cycle  describes  the  entire  budget  process  that  exists  of  four  different  budget‐ planning categories of which the fourth is slightly different compared to the first three:    1. Portfolios ‐ The portfolio budget shows the plan for next fiscal year for portfolio  items  and  calculates  the  budget  and  resources  of  support  for  existing  applications, technologies and/or services;  2. Member  Expenses  –  The  member  expense  budget  takes  expenses  into  account  with respect to ‐for example‐ expected travel, training, and office supplies;  3. Projects – The project budget is used to list all new projects and schedules with  their resource requirements (both on personnel as well as on technical area);  4. Hoshin – Hoshin is the Japanese word for policy management. In the spirit of  continuous  improvement,  Kaizen,  the  top  management  evaluates  the  old  and  defines  the  new  long‐term  visions  and  company  policies.  They  will  be  translated into an action plan (Mid Term Plan).    Complete  with  timelines,  this  Cycle  also  provides  an  overview  of  how  each  budget  category is linked to the other categories and when they need to be synchronised.     From September to November the IS management have to work on drawing up  their budgets in order to have a draft ready by the start of December.                                                          3  See for an overview of teams Appendix 6.1. Situation as per October 2006.  ‐ 19 ‐ 
  • 20.
    Toyota IS Business Planning    All about Plan‐Do‐Check‐Act  This  draft  will  be  reviewed  with  the  General  Managers  and  if  all  goes  well,  it  will  be  turned  into  a  final  (internal)  budget  proposal,  which  will  be  sent  just  before Christmas to Accounting & Finance.  From January to March, Business Planning takes the lead to change the status of  a  final  “internal”  IS  budget  into  a  final  “external”  IS  Budget  approved  by  Accounting & Finance of head office.    The fourth category, the Hoshin, is not really a budget category. It is a contemplation  about the direction Information Systems has to follow next fiscal year and to translate  this  into  objectives  and  measurable  targets.  In  general  the  elaboration  of  the  Hoshin  starts  in  January  and  continues  until  a  final  version  is  ready.  The  deadline  will  be  before the start of the new fiscal year, which is April 1.    Although  each  budget category  has  its  own  process,  deliverables  and  deadlines,  they  are connected to each other and have to be synchronised before they can be finalised.  An overview of the whole process can be found in Appendix 6.2.    October November December January February March September April GM & IS executives review & SYNCHRONISATION Portfolio activities TME executives review & SYNCHRONISATION final final GM review & SYNCHRONISATION -internal- -external- draft (approved by TME (approved by IS executives) executives) Member Expense activities final final -internal- -external- draft (approved by TME (approved by IS executives) executives) Project activities final final -internal- -external- draft (approved by TME (approved by IS executives) executives)   2.1.1 Tools used  The  tools  that  are  used  to  come  to  a  budget  are  created  within  Excel.  Each  tool  is  numbered alphabetically (as can be seen in Appendix 6.2). I will go into further detail  in the next paragraphs.  2.2 Drawing up Budgets  2.2.1 Budget Type ~ Portfolio Activity  Within  the  Portfolio  Budget  three  types  of  portfolios  exist  which  are  not  always  applicable to all the IS teams and for some teams more than one type is applicable:  ‐ 20 ‐ 
  • 21.
    Toyota IS Business Planning    All about Plan‐Do‐Check‐Act    Type  number of  number of  number of  RDMC teams TEDC teams TMME teams  Applications (B)  15  0  4  Services (AA)  5  4  3  Technologies (A) 6  10  1    Per  type  a  file  (the  portfolio  templates  A,  AA  and  B)  has  to  be  updated  by  the  responsible managers of the IS teams, stating all the expected supporting activities for  fiscal year 2007. These files will be used as a base for drawing up the actual budgets for  each team.   With regard to the applications, technologies and services, an Asset Usage Forecast (C),  also known as Capacity Planning, is needed in order for TEDC to calculate their soft‐  and hardware  budgets to support the  growth  of the business.  Next to  forecasting the  usage of applications, managers also need to define the resources that are necessary to  support  the  several  portfolio  items  in  the  template  Portfolio  Budget  (D).  In  short:  Portfolio Budget is resource and asset management on all existing support items.    << SEPTEMBER OCTOBER NOVEMBER DECEMBER LEGENDS: Final Document (Sr. Manager resp.) B SYNCHRONIZE SYNCHRONIZE Updated Analysis of previous Confidential: year portfolio Need to know basis. Applications budget vs. actual Quality Check by GMs <Challenging> Quality Check by GMs <Challenging> Portfolio expense. GM Approval 1 PORTFOLIOS ACTIVITY AA C D D Updated Asset Usage New Year Business New Year Services Forecast Portfolio Budget Divisions/ Portfolio Portfolio. Including Labour (Capacity Units Budget Management) -draft- Confirmation -final- New Year Budget -initial- A Updated Technologies Portfolio   Figure 6 ‐ Portfolios Activity  2.2.2 Budget Type ~ Members Activity  Of all the budget types, the Member Expense Budget is the smallest. “Only” a couple of  million euros are consumed for these expenses.  Toyota  has  two  kinds  of  employees:  members  and  contractors.  Members  are  the  life‐ long employees of Toyota and contractors work at Toyota on a project (and thus on a  temporary) base.     Several steps are needed to come to a budget which covers all activities regarding the  IS members and contractors. The first step is to evaluate the contractors (E – Contractor  Evaluation) and draw up a Resource Strategy (F) containing the current structure of the  ‐ 21 ‐ 
  • 22.
    Toyota IS Business Planning    All about Plan‐Do‐Check‐Act  manager’s  team  –  highlighting  issues,  foreseen  business  changes  –  and  the  proposed  structure for next fiscal year.   When both have been completed and approved, a Resource Forecast (G) can be drawn  up,  in  which  all  the  names  of  the  contractors  and  members  and  a  consolidated  overview of their expected usage on projects and portfolio items can be found. Next to  this  forecast,  a  Member  Expense  Budget  (H)  needs  to  be  defined.  In  this  budget,  the  categories  for  expenses  like  long  and  short  haul  travel,  training,  exhibitions  and  entertainment  should  be  estimated  for  next  fiscal  year.  All  IS  managers  should  draw  up a budget and strategy for their teams.    << SEPTEMBER OCTOBER NOVEMBER DECEMBER Need to know basis LEGENDS: New Year Final Document New Year Organisation (Sr. Manager resp.) SYNCHRONIZE SYNCHRONIZE Organisation -final- Confidential: -initial- Need to know basis. Organisation Quality Check by GMs <Challenging> Quality Check by GMs <Challenging> Impact GM Approval MEMBERS ACTIVITY E Contractor G G Evaluation Resource Resource F Resource Forecast Forecast Organisation Succession Strategy -draft- -semi final- Strategy Planning -high level- Analysis of H H Member Member previous year New Year Member Expense Expense Expense 2 Budget Budget Budget Budget vs. actual -draft- -final- -initial- New Year expense. Headcount -first estimation-   Figure 7 ‐ Members Activity  2.2.3 Budget Type ~ Project Activity  The  Project  Activities  involve  more  than  just  drawing  up  the  Project  Budget.  Projects  need  plans;  Mid  Term  Plans  (I)  for  long‐term  planning  and  Annual  Plans  (J)  for  next  fiscal year’s planning. As can be seen in Figure 4 – the Deming Cycle, Mid Term Plans are  closely linked to the Annual Planning Cycle. The decision to include this plan into the  Annual Planning Cycle was a natural one.  The  Project  Budget  (K)  itself  is  more  resource  management  rather  than  asset  management.  In  this  template  a  manager  can  indicate  the  support  of  other  teams  he/she might need for a particular project. These other teams do not necessarily have to  be  IT  teams.  In  some  projects  support  from  the  Business  itself  is  required  to  make  a  project successful.  Prioritisation  of  projects  is  important  since  budgets  can  be  downsized  if  the  amount  that the managers propose is too much in the eyes of the executives. If this is the case,  the low prioritised projects should be deleted.    ‐ 22 ‐ 
  • 23.
    Toyota IS Business Planning    All about Plan‐Do‐Check‐Act  << SEPTEMBER OCTOBER NOVEMBER Infrastructure Teams DECEMBER confirmation LEGENDS: Final Document K Project K Project SYNCHRONIZE SYNCHRONIZE (Sr. Manager resp.) Budget Budget New Year Confidential: -draft- -final- Budget Need to know basis. -initial- GM Approval Review against EMC Annual Plans to Analysis of eliminate duplication Previous Year J J Quality Check by GMs <Challenging> Quality Check by GMs <Challenging> Outstanding Annual Plan Strategic Annual Plans Annual Plans Major Systems achievement + -1st draft- -semi final- Planning Inputs Requests identify carryover User PROJECTS ACTIVITY Previous Year's Confirmation Mid-Term Plan Prioritisation of Projects Global Systems L Implementation Calendar I Systems Map L New Year IS I Systems Map Mid Term L New Year Systems Map 5 Years Plan Plan I Mid Term provided by -1st draft- New Year Plan NMSCs, EMCs IS Management to Mid Term -final draft- 3 visit Divisions/Units Divisions/ and Business Plan Units Divisions/Units & EMCs/NSMCs -draft after and upgrade MTP Confirmation review- M Business Preconditions Inform Business Business Divisions/ Divisions/Units and Units to meet EMCs/NMSCs of IT EMCs/NMSCs Annual Planning Cycle   Figure 8 ‐ Projects Activity  2.2.4 My support during the Budget activities.  My main tasks during the budget Cycle include the following per Budget category:    • Prepare the templates in   o Making  sure  that  the  formulas  and  links  in  the  templates  are  working  properly;  o Pre‐filling  where  available  information  for  the  IS  management  to  facilitate them in completing the documents.   • Support in  o Answering  questions  of  the  management  with  regard  to  process  and  templates;  o Implementing  Kaizens  when  formulas  or  links  are  broken  in  the  Excel  templates.    Across the Budget categories and running activities it is  very  crucial  to  manage  requests  from  IS  management  and  implement  Kaizens  efficiently.   Especially  when  the  Cycle  is  up  and  running  and  several  Budget  activities  are  simultaneously  conducted, it is very important to have an internal  Business Planning  PDCA Cycle to check on progress and to act upon issues (and where necessary to re‐ plan activities).   After realeasing the templates to the IS management, they can come up with questions  or  concerns  while  completing  this  exercise.  Questions  can  range  from  supporting  or  explaining  them  how  to  use  the  documents  to  the  implementation  of  Kaizens  on  formulas and links when they get broken. All documents are created in Excel. This is a  ‐ 23 ‐ 
  • 24.
    Toyota IS Business Planning    All about Plan‐Do‐Check‐Act  very good tool but formulas and links that work fine at release can get corrupted when  during the budget exercise rows get added or deleted. Despite the emphasis of not just  merely  add  or  delete  lines  during  the  introduction  sessions  in  which  the  Annual  Planning Cycle is introduced process and template wise, IS management still manage  to do as they please.  Within Business Planning a visual control has been created to list all requests, who has  been assigned to solve them and when they have been completed. In this way we were  able to manage and respond to each request timely.    Budget category: Portfolio Expense  The framework of templates to come to a Portfolio budget has already been prepared  when  I  started.  What  still  needed  to  be  done  was  pre‐filling  the  templates  with  information  available  (in  the  spirit  of  providing  IS  management  half‐completed  templates and hereby reducing the time for them to complete the documents).  The  information  that  was  already  available  to  prefill  this  set  of  templates  were  taken  from  last  year’s  Cycle.  Portfolio  items  regard  the  IT  support  of  already  existing  applications/technologies/services.  This  set  of  items  does  not  change  dramatically  on  yearly basis. Next to this the budget as was planned for current year is also provided to  create a reference for next fiscal year’s planning.    Budget category: Member Expense  I  have  supported  these  activities  by  prefilling  the  Member  Expense  Budget  template  for  all  managers  concerned.  The  pre‐filled  information  regards  the  member  expense  budget  of  previous  year  and  the  actual  expense  to  year‐to‐date  September.  This  information  was  provided  out  of  the  financial  reporting  system  by  the  Financial  Management area of Business Planning itself.    Budget category: Project Expense  From  the  second  day  of  my  internship  I  have  participated  in  preparing  the  new  Mid  Term Plans for the senior managers. My task was to set out the first draft taking the old  plans and updating them into a new Mid Term Plan template given by TMC.  During  the  last  week  before  Christmas,  all  Mid  Term  Plans  of  all  the  IS  senior  managers  need  to  be  bundled  into  one  file  according  to  TMC  standards.  I  have  been  working on this file as well as on updating the high level IS 5‐year plan.   With  regard  to  the  Project  Budget,  I  have  been  supporting  the  activities  by  applying  Kaizens on the Project templates throughout the planning Cycle (for example updating  and correcting formulas).  2.2.5 Hoshin  The  Toyota  Hoshin  exists  of  two  sections:  IT  Processes  and  IT  Products.  The  first  section  defines  targets  to  be  reached  with  regard  to  IT  Management  topics,  such  as  further  harmonisation  and  improvements  of  business  processes  and  member  development. The second section consists of (large) IT projects that will be carried out  through  the  new  fiscal  year,  supporting  the  requirements  from  TME  head  office  functions (such as HR, Logistics and Purchasing).  ‐ 24 ‐ 
  • 25.
    Toyota IS Business Planning    All about Plan‐Do‐Check‐Act  This year will  be  the first time  that a combined TME IS Hoshin will  be  created, since  one  IT  organisation  will  be  implemented  as  of  April  1st.  Previously,  all  three  organisations have their own Hoshin. The challenge this year is to create a combined  one  with  equal  involvement  from  each  organisation.  The  people  involved  in  this  activity are the top management (in providing feedback) and Business Planning in the  coordination and ensuring quality of this document.     << SEPTEMBER OCTOBER NOVEMBER DECEMBER LEGENDS: Summary Final Document IS Division 4 IT MANAGEMENT (Sr. Manager resp.) Divisional Annual KPIs Internal Confidential: Reflection Focus Items Need to know basis. GM Approval Previous Year's Hoshin   Figure 9 ‐ IT Management Activity  After  December  the  following  steps  have  to  be  taken  to  come  to  a  final  IS  Hoshin  in  March:  Annual Reflection 1st draft Review Senior 4th – nth Final IS 2nd draft Executive direction 3rd draft by BPMO Management draft Hoshin 2010 IS Company Vision Hoshin Figure 10 ‐ IS Hoshin after December    NB.  These  flow  charts  are  not  the  only  tools  to  visualise  the  process  flow4,  other  documents  to  guard  the  status  of  all  activities  are  also  being  used.  For  example  the  Annual  Planning  Cycle  Master  Schedule,  which  is  an  Excel  file  containing  all  budget  activities broken down per (sub) deadlines. Another tool is the Visual Control FY20075  that visualises the status per manager per (sub) deadline.   2.2.6 My support during the Hoshin creation  The  support I provided  during the  creation of  the  Hoshin  was  creating the first draft  before  asking  for  the  first  input  from  the  Senior  Managers.  This  draft  was  based  on  several documents.  1. the (draft) Regional Hoshin FY07: which is the Hoshin on European level;  2. the 2010 Vision: long‐term goals until the year 2010;  3. Mid Term Plans from each team;  4. Annual Reflection of the Hoshin of previous year.                                                         4  See for an overall overview Appendix 6.2 – Overall Process  5  See for an impression Appendix 6.3 ‐ Master Schedule and 6.4 – Visual Control  ‐ 25 ‐ 
  • 26.
    Toyota IS Business Planning    All about Plan‐Do‐Check‐Act  When  the  Hoshin  activity  was  started  up,  the  Annual  Reflection  had  not  been  conducted yet. My only input for the IT Processes section during that period was the  2010 Vision. Creating the IT Products sections was somewhat easier, since I could use  the  Mid  Term  Plans  of  each  Senior  Manager  as  a  reference  for  selecting  the  largest  projects  (based  on  estimated  investment  cost).  Everything  more  than  approximately  250.000 was selected to be on the draft.  Since  this  first  version,  the  management  and  executives  have  given  many  comments  and  Business  Planning  made  even  more  adjustments.  See  Appendix  6.5  and  6.6  for  a  comparison between the first draft and the final version of the TME IS Hoshin.  2.3 Differences RDMC/TEDC/TMME IS  2.3.1 Budget Preparation (Project, Portfolio and Member Expense)  Differences have been identified before and during this year’s Annual Planning Cycle.  As  expected,  the  templates  that  have  been  used  in  the  previous  years  needed  some  adjustments  for  TMME  IS.  One  of  the  main  differences  is  that  RDMC  IS  and  TEDC  have teams defined in specific areas and in which the members are set and in general  will  not  change  during  the  year.  Whereas  in  TMME  IS  a  pool  of  resources  is  used  in  which  the  resource’s  profile  defines  whether  he  or  she  will  work  in  a  project  or  portfolio item in a certain area. For TMME IS the templates had to be adjusted in such a  way that managers were enabled to choose out of resource profiles instead of names of  their team members.     Other  small  but  natural  differences  were  the  rates  per  resource  profile  and  the  travel  rates for each of the travel destinations. The first is crucial for calculating the budgets of  the  portfolios  and  projects;  the  latter  is  necessary  in  calculating  the  member  expense  budget. A difference between RDMC IS and TMME IS is that TMME IS members have  a  higher  allowance  for  having  dinner  or  other  expenses  when  they  are  on  a  business  trip.   2.3.2 Hoshin   Thanks to the implementation of the Annual Planning Cycle in all three organisations,  the  information  that  was  needed  to  create  the  first  draft  of  the  Hoshin  was  already  available.   2.3.3 Manager’s view  How managers see the Annual Planning Cycle is different between RDMC, TEDC and  TMME managers. RDMC has acknowledged after two runs, that this Cycle has shown  an added value to plan as structured as the Cycle prescribes. TEDC has less difficulties  in complying with the guidelines since it has shown the first time that in the end it has  added value. Still some improvements are needed, like creating more awareness in the  importance of good planning and all things connected to that.   TMME  however,  has  never  really  had  the  culture  that  the  managers  had  to  acknowledge  their  responsibility  to  plan  and  align.  This  should  gradually  change  through  the  Annual  Planning  Cycle,  during  which  they  have  to  plan,  review  and  obtain approval uptil executive level.  ‐ 26 ‐ 
  • 27.
    Toyota IS Business Planning    All about Plan‐Do‐Check‐Act  2.4 Challenge Meetings    Each manager builds his/her plans and budget on these three types. As is common for  many plans and budgets, they need to be approved by the top management. First, the  managers  need  to  check  their  plans  with  their  senior  managers.  When  they  have  agreed  on  all  terms,  the  general  managers  will  take  a  look  and  challenge  the  figures  mentioned. As of December all budgets must be final and checked.  These meetings are called challenge meetings. During these meetings the managers will  explain  any  deviations  with  regard  to  the  previous  year,  both  increases  as  well  as  decreases. A file or system that consolidates all separate budget files of the several IT  teams would come in handy. Until now, no formal consolidation file exists and ad‐hoc  comparison  is  taking  place.  My  extra  assignment  was  to  build  a  system  or  a  file  in  which all amounts were visible and automatically updated and in which graphs were  drawn to further support the review meetings.    Although the process to come to an approved budget is the same for RDMC IS, TEDC  and TMME IS, the reviews of the budgets is still done separately by each organisation.  The Business Planning teams in each organisation will provide the support during and  before the reviews.   2.5 Consolidation Sheet  2.5.1 Basic Idea Consolidation Sheet  Figure  13  shows  the  setup  of  a  consolidation  overview,  which  will  be  made  for  each  organisation.  The  need  to  have  an  overview  was  identified  by  the  IS  Executives  (General  Manager  and  above).  They  have  given  direction  in  what  they  would  like  to  have visualised based on the existing budget templates. It should be clear how big the  budget  will  be  in  the  different  Budget  Types  (Portfolio,  Member  Expense  and  Project  Budget). Not only a grand total should be calculated, but since the challenge meetings  are  to  review  the  budgets  per  manager,  the  totals  of  these  Types  should  also  be  visualised  per  manager  (manager  subtotals)  grouped  by  their  responsible  senior  managers.  Not only the amounts that  managers have budgeted for the new fiscal year should be  visualised, to be able to build a case why more or less money will be needed a point of  reference might be useful. This means that the budget of fiscal year 2006 (which is the  current  running  year)  and  the  forecast  for  that  year  should  be  visualised  in  the  same  categories as well.  This  leads  to  the  identification  of  an  overview  per  Budget  Type  and  per  Senior  Manager.  The  Budget  Consolidation  Sheet  therefore  should  consist  of  two  ways  of  visualising all information available.  Figure  11  gives  a  schematic  overview  of  how  this  Consolidation  Sheet  should  be  set‐ up.    ‐ 27 ‐ 
  • 28.
    Toyota IS Business Planning    All about Plan‐Do‐Check‐Act  Budget Consolidation Sheet Budget Consolidation Sheet Overview per Budget Type Overview per (Senior) Manager Portfolio Budget Senior Manager Manager Manager Subtotals per Budget Type Category (4) Total Portfolio Budget Manager Total Member Expense Budget Total Project Budget Subtotals per Budget Type Category (4) Manager etcetera Member Expense Budget Total Portfolio Budget Total Member Expense Budget Senior Manager Total Project Budget Subtotals per Budget Type Category (5) etcetera Manager Senior Manager Subtotals per Budget Type Category (10) Manager Manager Total Portfolio Budget Subtotals per Budget Type Category (10) Total Member Expense Budget etcetera Total Project Budget Project Budget Manager Manager Total Portfolio Budget Subtotals per Budget Type Category (6) Total Member Expense Budget Manager Total Project Budget Subtotals per Budget Type Category (6) etcetera etcetera etcetera (Sub) Totals (Sub) Totals Portfolio Budget Senior Manager Subtotals per Budget Type Category (4) Manager Member Expense Budget Manager Subtotals per Budget Type Category (10) Project Budget etcetera Subtotals per Budget Type Category (6) etcetera Grand Total Grand Total   Figure 11 ‐ Setup Budget Consolidation Sheet  The  main  difference  can  be  found  in  the  classification  of  the  rows.  The  column  classification will be the same for both overviews. It visualises the amounts needed per  month  and  totals  for  the  entire  fiscal  year  2007  (both  in  units/man  days  as  well  as  in  euros).  2.5.2 Requirements  Next  to  the  requirements  of  the  basic  idea  in  the  previous  paragraph  the  following  features are desired:  - reflect the up‐to‐date data  - graph visualisation of the budget amounts per manager    For  the  Budget  Consolidation  Sheet  to  reflect  data,  which  is  up‐to‐date  without  performing  any  manual  copy/pasting  of  figures,  I  have  used  formulas  that  link  the  consolidated  sheet  with  the  dynamic  budget  templates  that  the  management  use  to  draw  up  their  budget.  These  links  will  only  work  well,  if  the  names  and  locations  of  the budget templates are not changed. In other words, version control is only possible  within the document itself and not in the document name. Secondly, it is preferred that  the templates will not be stored in a different location on the network. Another point of  attention  is  that  when  rows  are  added  or  deleted  in  the  templates,  the  links  to  the  correct  cells  will  not  be  automatically  updated  in  the  Consolidation  Sheet.  So  in  any  case, a check of the links is necessary through the budget process.    ‐ 28 ‐ 
  • 29.
    Toyota IS Business Planning    All about Plan‐Do‐Check‐Act  During  the  meetings  a  visualisation  of  the  data  would  add  value  to  the  reviews.  The  idea is to visualise the budget of fiscal year 2006, the actual forecasted budget for that  year and the proposed budget for fiscal year 2007.    Please see Appendix 6.7 for the results of this Budget Consolidation Sheet.  2.6 After December    By  December  2006  an  initial  budget  has  been  drawn  up  and  sent  to  Accounting  &  Finance. The remaining months of this fiscal year will be used to finalise the proposed  budget through receiving an approval from Japan. January will be used to explain the  budget  through  a  so‐called  Budget  Story.  This  Budget  Story  should  not  only  contain  the explanation of the differences with previous year, but also of the strategy for next  fiscal year.   The Mid Term Plans need to be aligned with the division and TME Group Hoshins. By  March 31st 2007 everything should be ready to start a new (successful) fiscal year using  the budgets and plans as benchmark.    Another step is a reflection on the past Annual Planning Cycle. As Toyota’s philosophy  is to continuously approve processes, this budget cycle will undergo a reflection on the  success  items  and  the  items  that  need  improvements.  This  year,  as  TMME  IS  participated for the first time, the expectation is that most Kaizen proposals will come  from TMME IS.        ‐ 29 ‐ 
  • 30.
    Toyota IS Business Planning    All about Plan‐Do‐Check‐Act  ‐ 30 ‐ 
  • 31.
    Toyota IS Business Planning    All about Plan‐Do‐Check‐Act    3 Key Performance Indicators    3.1 Introduction    After  defining  the  planned  projects  and  goals  (PLAN),  just  executing  the  plan  (DO)  and see what you have achieved at the end of the fiscal year will not suffice of course.  If  the  intention  is  to  make  a  success  of  what  you  have  planned,  monitoring  of  the  progress of  all the activities  related to achieving these  projects and goals is  necessary  (CHECK).  Tracking,  analyzing,  evaluating,  defining  and  implementing  countermeasures  are  activities  that  are  inadmissable  in  achieving  the  goals.  During  evaluation  meetings,  sharing  experiences  in  encountering  and  solving  similar  issues  with other managers will make the problem solving process even more efficient.   One of the ways to track the progress of activities and will therefore enable an efficient  evaluation is through Key Performance Indicators (KPIs).    Key  Performance  Indicators  are  measurements  that  are  quantifiable  and  reflect  the  goals and targets to be met. To define good KPIs, they should be SMART and the right  environment should exist.    SMART means  • Specific: it should be clear what the expectations are towards the KPI (when is  one successfull).  • Measurable: a KPI should be quantifiable.  • Agreed To: KPIs should be built on mutual consensus, the understanding of the  target to be achieved should be clear to the people who should realise the KPIs  and the ones who are measuring the performance.  • Realistic:  a  KPI  should  motivate  the  people  involved  to  realise  the  KPI.  When  too high targets are set or it regards a KPI over which they have no significant  control,  immotivation  already  steps  in  before  the  activities  to  achieve  them  should start.  • Timely :  a  KPI  should  be  set  against  time.  It  should  be  clear,  when  the  targets  have to be reached.    The right environment would be one in which the following exist:  • pre‐defined business processes,   • clear goals or performance requirements for these business processes,   • quantitive measurements of results,   • comparison with set goals,   • investigation of variances and   • implementation of countermeasures.      ‐ 31 ‐ 
  • 32.
    Toyota IS Business Planning    All about Plan‐Do‐Check‐Act    When  KPIs  are  defined  and  set,  they  should  remain  the  same  for  the  years  after  to  enable  annual  reflection  and  comparison.  This  will  contribute  to  continuously  improving  the  definition  of  the  goals  of  next  year.  KPIs  (Check  in  the  PDCA  Cycle)  contribute  countermeasuring  (Act  in  the  PDCA  Cycle),  which  contributes  to  the  Annual Planning Cycle (Plan in the PDCA Cycle) and this makes the circle go round.  3.2 Toyota KPIs    The KPIs within TME IS are focussed on progress on the several targets set during the  Annual Planning Cycle. These are mainly project process wise defined. So for example  progress on the schedules of projects, progress on spending of the  budget to which a  specific  item  is  entitled.  Out  of  scope  are  IT  specific  KPIs  that  for  example  deal  with  risk (mitigation).     The objective in this part of my internship is to     to  identify  the  ideal  situation  based  on  Executives  direction,  find  the  gaps  with  the  current situations and propose a new structure for an equal KPI reporting across TME  IS to enable fair comparison and healthy competition.    Within  Toyota,  the  KPI  reporting  should  be  used  as  a  management  tool  rather  than  another  administrative  report  to  check  the  progress  on  each  target  set  during  the  Annual  Planning  Cycle.  This  is  the  reason  why  direction  given  by  the  IS  Executives  (General Manager and above) is so important.   ‐ 32 ‐ 
  • 33.
    Toyota IS Business Planning    All about Plan‐Do‐Check‐Act    4 Harmonising the KPIs    Within  the  IT  activities  within  Toyota,  a  distinction  has  been  made  between  Support  (or Portfolio) and Projects. Support regards all activities conducted to support existing  IT  technologies,  IT  applications  and  IT  services.  Project  activities  regard  starting  the  investigation, design and implementation of a new technology or application.   With regard to defining KPIs for these two areas, Toyota has identified four different  categories: Time, Quality, Cost and Productivity.      Time  Quality Cost Productivity Project  Delay tracking in the  Quality during the  Cost tracking (plan  (not yet  three project phases:  three project  versus actual) on  generally  1. User Requirements phases, based on   investments and  defined)  2. Development  1. Resource,   labour expenses.  3. Implementation  2. Process and     3. Product.  Support  Meeting the  The number of  Cost tracking (plan  Number of  requirements agreed  batch failures on  versus actual) on  transactions  in Service Level  network and  data processing  on network  Agreements (SLAs).  mainframe against  items, labour  per Full  set targets.  expenses and  Time  member expenses.  Equivalent.    Information  for  the  KPI  reports  are  in  general  collected  on  monthly  basis  and  the  reports  themselves  are  also  sent  out  on  monthly  basis.  The  reports  are  sent  to  the  management.    Currently all three organisations have their KPIs differently identified and visualised.  As  Figure  5  shows,  RDMC  has  its  KPIs  already  defined  according  to  the  table  as  discussed  in  Chapter  3  –  Key  Performance  Indicators.  TMME  has  taken  a  few  steps  to  organise their KPIs according to the four categories. TEDC, which is taking care of the  IT Infrastructure within Toyota Motor Europe, however, has KPIs only based on their  systems and operational activities (for example system outages, helpdesk topics).    For fiscal year 2007, the target is to align the KPIs for the three IT organisations. Since  all  three  organisations  participated  in  the  Annual  Planning  Cycle  this  year,  the  next  step  is  to  identify  common  KPIs  that  can  be  set  out  in  all  three  organisations.  We  should take the different IT activities into account, since taking care of IT infrastructure  implies  different  stakeholders  than  deploying  new  technologies  or  applications.  IT  infrastructure supports the deployment of the new technologies or applications RDMC  and TMME IS is planning. While the deployment of new technologies or applications  supports the business needs of the other divisions within Toyota Motor Europe, such  as HR and Accounting & Finance.    ‐ 33 ‐ 
  • 34.
    Toyota IS Business Planning    All about Plan‐Do‐Check‐Act  Aligning is one side of the KPI reporting, what is as important is how the reports are  being used by the management itself. The question is whether the management sees it  as true management tool or more as an administrative tool.  4.1.1 Next steps  Since  Toyota’s  philosophy  is  based  on  Nemawashi  (slowly  building  consensus)  and  harmonising the KPIs have many different stakeholders, the aim is to implement this  idea step by step. This process will probably take until July 2007. Of the four categories,  the Cost KPI is the only KPI, which exists in a more or less harmonised way within the  three organisations. The focus will be on rolling out a common way of measuring the  Project  KPIs  on  Time  and  Quality,  since  this  regards  project  management  and  a  very  valuable  part  of  making  an  organisation  successful.  Next  steps  would  be  to  put  the  focus on improving (Kaizen)  the existing RDMC KPIs  not  only on definition  but also  on operational level. These KPIs are already divided into the four categories in the two  areas as discussed in Chapter 3. Secondly, a gradual implementation of Project KPIs on  Time  and  Quality  will  be  rolled  out.  After  the  harmonisation  of  the  entire  IT  organisation on April 1st, slow but steady steps will be taken to also implement those  KPIs for the TMME application and technologies as well.    The responsibility on implementing these steps lies at IS Business Planning and I will  take  into  my  portfolio  of  responsibilities  the  largest  part  of  the  preparation  of  implementing  the  KPI  process  and  training  the  ones  involved  into  the  use  of  the  templates and reports.  4.2 RDMC  4.2.1 Currently  As  said  before,  within  RDMC  the  KPIs  are  aligned  according  to  the  ideas  of  Toyota  headquarters  in  Japan  since  two  years.  In  other  words,  seven  KPIs  are  identified,  divided  into  the  four  categories  and  two  areas.  Only  one  is  missing,  which  is  the  Project KPI on Productivity. To measure the productivity within a project is not a very  easy KPI to define. It already starts with the definition of Productivity: productivity of  the team members involved in the project  (time spent versus time  planned at  start of  the  project)  or  the  end  result  of  a  (new)  application  or  technology  (counting  of  functionality  points,  i.e.  the  number  of  functionalities  available  before  the  start  of  the  project versus the number at the end of a project)?  The  first  option  of  productivity  of  team  members  within  a  project  will  need  a  target  that is clear. It might be useful to track the productivity through predefined guidelines  of how much time a member or contractor should spent on either portfolio or project  activities.  On  the  Hoshin  for  fiscal  year  2007  an  item  exists  that  investigates  first  the  roles and responsibilities of a member versus a contractor. And secondly based on that  how  the  time  allocation  on  the  different  activities  should  be  ideally  distributed.  The  results  coming  out  of  this  investigation  can  be  used  as  clear  targets  to  plan  for  fiscal  year 2008. When “planning” is finalised and “doing” is in progress, “checking” can be  done through tracking the actual spent time against the targets.  ‐ 34 ‐ 
  • 35.
    Toyota IS Business Planning    All about Plan‐Do‐Check‐Act        Time  Quality Cost Productivity Project  Delay tracking in the  Quality during the  Cost tracking  (not yet  three project phases:  three project  (plan versus  generally  1. User Requirements phases, based on   actual) on  defined)  2. Development  1. Resource,   investments and  3. Implementation  2. Process and   labour expenses.    3. Product.  Exists  Exists Exists Not available Support  Meeting the  The number of  Cost tracking  Number of  requirements agreed  batch failures on  (plan versus  transactions on  in Service Level  network and  actual) on data  network per  Agreements (SLAs).  mainframe against  processing items,  Full Time  set targets.  labour expenses  Equivalent.  and member  expenses.  Exists  Exists Exists Exists    All information is available in Excel sheets. The KPI report is created in Excel as well.  See Appendix 6.8 for an impression of such a KPI report.  Of the seven KPIs, two KPIs are updated on weekly basis (see the colored cells) and the  other five are updated on monthly basis. The weekly KPIs are the Project KPIs on Time  and  Quality.  This  should  visualise  and  enable  the  management  to  implement  countermeasures  timely.  The  monthly  KPIs  will  be  discussed  during  so  called  M3  meetings  (these  are  meetings  with  Senior  Managers  and  above).  Senior  Managers  should explain the issues raised, which are shown on the KPI reports.     Next to the high‐level overview (RDMC IS total overview), two pages (divided into the  two  areas:  Project  and  Support)  exist  with  detailed  information  per  Senior  Manager  and  another  page  with  detailed  information  about  the  delays  that  occur  during  that  week  per  project  phase.  This  information  should  include  what  the  issue  is  and  what  will be the countermeasure to solve this issue.    Currently  RDMC  IS  Business  Planning  sends  out  the  KPI  reports.  The  information  gathered for creating the KPI reports come from different locations and are manually  filled  into  the  KPI  reports  to  create  the  graphs.  This  is  a  time  consuming  activity:  it  takes  almost  two  days  to  gather  and  update  all  the  data.  Next  to  this,  manual  input  does not give 100% guarantee of showing the real data. An input error is soon made,  especially when in a hurry. The objective is to automate the input of the updated data  as much as possible.     Right after the User Requirements phase a review should occur of the expected benefits  versus  the  investment  costs  that  have  to  be  made  during  that  project.  This  review  should  ensure  that  all  stakeholders  agree  on  the  schedule,  costs  and  benefits  of  that  specific project. This review is called a Ringi review and should be preceeded by a Story  ‐ 35 ‐ 
  • 36.
    Toyota IS Business Planning    All about Plan‐Do‐Check‐Act  Line  review,  which  is  basically  a  Nemawashi  activity  for  this  project  to  achieve  an  approval of the Ringi. The Story Line review should happen at least one month before  the  actual  Ringi  has  to  be  approved.  Without  a  Ringi  a  project  is  not  allowed  to  conitnue.  Therefore  it  is  important  to  have  an  overall  Story  Line  and  Ringi  schedule  visualised. This will enable follow‐up of which projects are progressing after the User  Requirements  phase  without  a  Ringi.  In  summary:  a  schedule  containing  all  projects  for which a Ringi is required will provide in the need:    1. To ensure that an alignment between all stakeholders takes place;  2. To enable budget tracking for Ringi projects;  3. To enable follow‐up when a Ringi review has not taken place, but the project is  still progressing.    Currently  this  schedule  is  updated  through  a  weekly  follow‐up  through  e‐mails  or  phone calls to managers. An idea is to include these milestones as well in the schedules  of the projects in the Weekly KPI Templates.  4.2.2 Next Steps  Next steps are     1. to  map  all  the  documents  that  are  used  to  create  the  KPI  reports  and  to  automate the input of the updated data as much as possible;  2. to  create  the  new  Weekly  KPI  Templates  per  Senior  Manager  for  next  fiscal  year;  3. to update the guidelines for the Weekly KPI Templates;  4. to  communicate  to  the  Senior  Managers,  that  the  new  templates  are  ready  for  set up for next fiscal year;  5. to follow up on the set up by the Senior Managers;  6. to finalise the set up and create the KPI report format to be used for fiscal year  2007 with the updated automated links.    1. Mapping of the documents  In the table here below an overview can be found of all documents that are needed to  create the KPI report:  ‐ 36 ‐ 
  • 37.
    Toyota IS Business Planning    All about Plan‐Do‐Check‐Act      Time  Quality Cost Productivity Project  Weekly KPI  Wall Charts  Budget  Not available  Template  (updated per  Consolidation  (created by Business  project by the  Sheet  Planning but  responsible  (supplied by  updated by Sr. Mgr.  projectmanagers on  Business  on weekly basis,  weekly basis)  Planning on  containing the  monthly basis)  schedules of the  Weekly KPI  milestones per  Template  project)  (created by  Support  SLA reports  Failure Reduction  Business  Headcount  (supplied by TEDC  Reports  Planning but  data  on monthly basis)  (supplied by TEDC  updated by Sr.  (supplied by  on monthly basis)  Mgr. on monthly  Business  Major Trouble  basis with  Planning on  Reports  explanations  monthly basis)  (supplied by TEDC  about differences  on monthly basis)  in plan and  actual)    In  the  KPI  report  a  tab  exists  in  which  the  numerical  data  is  collected  from  these  different  files.  Currently  these  data  are  copied  and  pasted  into  the  KPI  report.  I  have  identified what information is suitable to automate to gain time efficiency: Weekly KPI  Template, Budget Consolidation Sheet, SLA reports, Failure Reduction Reports.   The  data  section  contains  all  data  needed  to  create  the  graphs  for  the  Project  and  Support KPIs. To maintain some easy overview, I have created two Data tabs, one for  Project information and one for Support information. Next to this I have listed all files  from which the information has to be extracted.      Figuur 12 ‐ Data Tab Previous  ‐ 37 ‐ 
  • 38.
    Toyota IS Business Planning    All about Plan‐Do‐Check‐Act  In the Kaizened version of the KPI report, I have made distinctions in the data that are  fed automatically from other files by colouring them blue. In this way, it is clear what  still  should  be  checked  manually  and  what  not.  Yellow  cells  are  cells  that  contain  mathematical formulas.        2 & 3. New Weekly KPI Templates and update Guidelines.  The  Weekly  KPI  Template  consists  of  two  major  sections:  Project  Management  and  Budget.  The  Project  Management  section  is  based  upon  the  Project  Management  Methodology  that  describes  the  different  phases  a  project  has  to  go  through.  Each  project  phase  is  concluded  with  a  milestone.  In  the  Weekly  KPI  Templates  these  milestones are visualised in a schedule overview. If a delay occurs in achieving these  milestones, the managers have to give an explanation. An explanation should contain  at  least  the  project  name,  who  is  responsible,  what  the  cause  of  the  delay  is,  what  countermeasures are taken and by when they expect to have this solved.  The  Budget  section  visualises  the  planned  amount  and  the  actual  amount.  When  variances  occur,  the  managers  have  to  explain  the  reasons  why  (delayed  project,  less/more resources needed than planned, etc).    For the new fiscal year this template has to be set up again:  • adjusting the calendar from fiscal year 2006 to 2007,   • checking whether all the formulas are still correct,  • creating templates for each senior manager.    For  a  detailed  explanation  about  the  creation  and  use  of  the  Weekly  KPI  Template,  I  refer  to  Appendix  6.9,  where  I  have  included  the  guidelines  of  the  Weekly  KPI  Templates.  ‐ 38 ‐ 
  • 39.
    Toyota IS Business Planning    All about Plan‐Do‐Check‐Act    4, 5 and 6. Finalise the set‐up  After creating the templates for each of the senior managers, it was time to send out the  communication  towards  the  management  that  they  can  fill  in  their  project  schedules.  Not  every  project  should  be  in  this  template,  only  projects  that  require  more  than  20  man‐days  or  require  a  Ringi  approval.  Basically  the  projects  that  are  on  the  Annual  Plan  that  had  to  be  set  up  as  part  of  the  Annual  Planning  Cycle  should  be  in  this  Weekly KPI Template as well.  Managers had the time to finalise this until the first week of April. Experience shows  that it will take more time; so following up is essential to reduce the delay in finalising  as much as possible.  After the managers have confirmed that they have filled in their projects, I will make a  final  check  whether  everything  has  been  correctly  filled  in.  After  this,  the  template  is  ready for use.  4.2.3 Manager’s view  During  the  process  of  implementing  the  new  templates  and  discussion  with  the  managers, I have noticed (not in so many words, but more in attitude) that most of the  managers  see  updating  the  templates  as  a  burden.  Some  managers  even  delegate  the  updating  to  administrators  who  often  have  nothing  to  do  with  the  projects  that  need  reporting.  Although  it  takes  no  more  than  10  minutes  (when  no  delays  occur)  to  30  minutes (when explanation is needed because a delay occurs) to update the templates,  managers still don’t meet the deadlines set to update the templates. This causes more  workload  for  Business  Planning  members  to  come  to  a  realistic  and  reliable  issue  of  reports and more workload at the end of the month to all when managers realise that  during the next Senior Management meeting their issues will be discussed.   4.3 TEDC  4.3.1 Currently  Within  TEDC,  no  distinction  exists  between  Support  and  Project.  Small  and  large  impact  projects  are  all  included  in  the  KPI  reporting.  No  categorization  in  Time,  Quality,  Cost  and  Productivity  exists.  Next  to  this,  the  KPI  report  is  sent  out  on  monthly  basis  together  with  the  TMME  KPI  report.  Tracking  of  the  cost  is  done  differently than within RDMC. Next to all of this, managers have not really been asked  to provide some input from their own when differences occur.  ‐ 39 ‐ 
  • 40.
    Toyota IS Business Planning    All about Plan‐Do‐Check‐Act        Time  Quality Cost  Productivity Project  Delay tracking in the  Quality during the three  Cost tracking  (not yet  three project phases:  project phases, based on   (plan versus  generally  1. User Requirements  1. Resource,   actual) on  defined)  2. Development  2. Process and   investments and  3. Implementation  3. Product.  labour expenses.  Support and Project  Support and Project  Support and  Not  Combined, not per  Combined, not per  Project  available  project phase  project phase  Combined, not  included in KPI  report  Support  Meeting the  The number of batch  Cost tracking  Number of  requirements agreed in  failures on network and  (plan versus  transactions  Service Level  mainframe against set  actual) on data  on network  Agreements (SLAs).  targets.  processing items,  per Full Time  labour expenses  Equivalent.  and member  expenses.  Not available  Support and Project  Support and  Not  Combined  Project  available  Combined, not  included in KPI  report    4.3.2 Next Steps  While doing this exercise of trying to find a harmomnised KPI report, it became clear  due to political sensitivity within the organisation that a step‐by‐step approach has to  be conducted. This has lead to the decision that during my internship the Project KPI  on  Time  should  first  be  implemented.  The  other  KPI  reporting  as  is  currently  in  existence  will  still  be  continued  and  step‐by‐step  transformed  into  a  more  aligned  report.  Within TEDC, the Project Management Methodology was different than within RDMC.  It has been decided that it would be meaningful to track the Ringi review progress and  when  the  project  has  finalised  the  implementation  phase.  During  the  development  phase no specific or general defined milestones exist, so tracking as is done through the  Weekly KPI Template will not be possible.    The way to proceed was:  1. Create the Weekly KPI Template, TEDC guidelines and TEDC KPI report;  2. Introduce this Project KPI to the TEDC management;  3. Introduce the way of capturing the data to the TEDC management;  4. Assist the managers into setting the Templates up;  5. Issue the first TEDC KPI report.   ‐ 40 ‐ 
  • 41.
    Toyota IS Business Planning    All about Plan‐Do‐Check‐Act    1. Create the Weekly KPI Template  The  same  procedure  as  when  creating  the  RDMC  Weekly  KPI  Templates  should  be  followed. I would like to refer to paragraph 4.2.2 Next steps.     2 & 3. Introduction of the Project KPI and way of capturing the data  The  introductions  took  place  through  meetings  with  the  management.  During  these  sessions I have introduced the KPI report to the TEDC management and the way that  the data should be captured. Starting with the purpose (PDCA Cycle), followed by the  categorisations and ending with showing the Weekly KPI Template.    4. Assistence of managers in the set‐up   During  this  period  I  have  been  available  when  managers  had  questions  while  they  were setting up the Weekly KPI report.    5. First issue  The  first  issue  has  been  planned  in  the  third  week  of  April.  It  is  expected  that  it  will  take  some  time  before  this  way  of  reporting  will  settle  in  and  of  course  that  the  managers may have comments and Kaizen proposals, that are more than welcome. Just  introducing  a  KPI  to  the  management  is  one  thing,  but  all  persons  involved  should  agree upon a KPI and a two‐way communication is therefor very important.  4.3.3 Manager’s view  The implementation of this KPI is still quite young. It is at this moment a little different  how the  managers  will  see this way of reporting. My  experience until now  is that  all  managers  are  quite  cooperating  and  are  asking  valuable  questions  while  they  are  working with the templates. They currently realise, that if they update on regular basis,  that the workload will not exceed their normal workload. The future still has to show  whether  their  attitudes  will  remain  the  same,  when  more  projects  are  kicked  off  and  they will have less and less time on their hands. But for now, everything looks good.  The  major  difference  is  that  Business  Planning  is  asking  the  managers  to  take  responsibility into their punctuality and accuracy of their updating. This at least gives  back  the  responsibility  to  the  managers  of  explaining  issues  during  management  meetings.  4.4 TMME  4.4.1 Currently  Within TMME KPI reporting the categorisation in Time, Quality, Cost and Productivity  already  exists,  but  no  clear  definition  of  Project  and  Support  has  been  defined  yet.  Since it has been decided that implementing a more aligned approach to KPI reporting  is  something for  the (near) future, I  have only  captured what the current situation is.  Next  steps  are  still  to  be  defined  and  will  be  achieved  through  Nemawashi  from  executives level spiralling down to managers and members level. One thing is for sure  ‐ 41 ‐ 
  • 42.
    Toyota IS Business Planning    All about Plan‐Do‐Check‐Act  though: alignment will take place and managers will be asked to take responsibility in  it!      Time  Quality Cost Productivity Project  Delay tracking in the  Quality during the  Cost tracking  (not yet  three project phases:  three project  (plan versus  generally  1. User Requirements phases, based on   actual) on  defined)  2. Development  1. Resource,   investments and  3. Implementation  2. Process and   labour expenses.    3. Product.  Support and Project  Support and  Support and  Support and  Combined, not per  Project Combined,  Project  Project  project phase  not per project  Combined  Combined,  phase, based on  based on  compliance of  counting  project  function  deliverables  points  Support  Meeting the  The number of  Cost tracking  Number of  requirements agreed  batch failures on  (plan versus  transactions on  in Service Level  network and  actual) on data  network per  Agreements (SLAs).  mainframe against  processing items,  Full Time  set targets.  labour expenses  Equivalent.  and member  expenses.  Not available  Not available Support and  Based on  Project  actual billable  Combined  Mandays,  spent on  billable  projects    See Appendix 6.10 for an impression of how a TMME and TEDC KPI report looks like.        ‐ 42 ‐ 
  • 43.
    Toyota IS Business Planning    All about Plan‐Do‐Check‐Act    5 Conclusion    The  objectives  for  my  internship  were  to  support  during  the  Annual  Planning  Cycle  and  Kaizening  and  harmonising  the  KPI  reporting  process.  Next  to  this,  the  focus  should be on the analysis whether the management tools that have been implemented  to  support  the  PDCA  Cycle  are  actually  used  as  management  tools  and  not  as  administrative  ones.  The  Annual  Planning  Cycle  should  be  used  as  a  tool  to  Plan  (PDCA) and KPI reporting as a tool to Check (PDCA).    With  regard  to  the  Annual  Planning  Cycle,  my  experience  is  that  this  seems  to  work  quite  well.  At  least  within  RDMC  and  TEDC,  the  Cycle  is  well  known  and  most  managers completed this Cycle without many issues than the usual ones (lack of time,  etcetera).  Since TMME has gone through this Cycle for the very first time, it was expected that  from their side many concerns were raised and more effort was needed from Business  Planning to coordinate this and bring it to a good end.   For some managers the concerns were more focused on financials, although the Cycle  is a tool to plan. Budget will follow naturally.  But all in all, everything came to a good end and good hopes are to start with a new  Cycle  for  next  fiscal  year  in  October  this  year  (of  course  after  identification  and  implementation of another set of Kaizens). The Annual Planning Cycle can be called a  success with regard to the further harmonisation of the IT Business Processes.     Since  the  Annual  Planning  Cycle  has  now  been  implemented  within  all  three  IT  organisations, it will now also be easier to start tracking in an aligned and harmonised  way across all teams. This phase still has to be completed, but gradually it will happen.   Currently, the KPI reporting is not really used as a management tool. Some managers  see  it  as  an  administrative  tool  (since  some  delegate  the  responsibility  of  updating  to  administrators who are not participating in projects). In the Toyota culture, this should  be done through Nemawashi and step‐by‐step approach. During this fiscal year more  steps  should  be  taken  to  further  harmonise  and  create  healthy  and  fair  competition  between the IT teams. KPI reports as a management tool to check can play a key role in  achieving this.              ‐ 43 ‐ 
  • 44.
    Toyota IS Business Planning    All about Plan‐Do‐Check‐Act  ‐ 44 ‐ 
  • 45.
    Toyota IS Business Planning    All about Plan‐Do‐Check‐Act    6 (Appendix)      ‐ 45 ‐ 
  • 46.
    Toyota IS Business Planning    All about Plan‐Do‐Check‐Act  ‐ 46 ‐ 
  • 47.
    Toyota IS Business Planning    All about Plan‐Do‐Check‐Act  6.1 TME IS teams.          ‐ 47 ‐ 
  • 48.
    Toyota IS Business Planning    All about Plan‐Do‐Check‐Act  ‐ 48 ‐ 
  • 49.
    Toyota IS Business Planning    All about Plan‐Do‐Check‐Act    6.2 Annual Planning Cycle – Overall Process      ‐ 49 ‐ 
  • 50.
    Toyota IS Business Planning    All about Plan‐Do‐Check‐Act  ‐ 50 ‐ 
  • 51.
    Toyota IS Business Planning    All about Plan‐Do‐Check‐Act    6.3 Annual Planning Cycle Master Schedule      ‐ 51 ‐ 
  • 52.
    Toyota IS Business Planning    All about Plan‐Do‐Check‐Act  ‐ 52 ‐ 
  • 53.
    Toyota IS Business Planning    All about Plan‐Do‐Check‐Act    6.4 Annual Planning Cycle – Visual Control        ‐ 53 ‐ 
  • 54.
    Toyota IS Business Planning    All about Plan‐Do‐Check‐Act  ‐ 54 ‐ 
  • 55.
    Toyota IS Business Planning    All about Plan‐Do‐Check‐Act    6.5 Hoshin – first draft          ‐ 55 ‐ 
  • 56.
    Toyota IS Business Planning    All about Plan‐Do‐Check‐Act  ‐ 56 ‐ 
  • 57.
    Toyota IS Business Planning    All about Plan‐Do‐Check‐Act    6.6 Hoshin – Final      ‐ 57 ‐ 
  • 58.
    Toyota IS Business Planning    All about Plan‐Do‐Check‐Act  ‐ 58 ‐ 
  • 59.
    Toyota IS Business Planning    All about Plan‐Do‐Check‐Act    6.7 Budget Consolidation Sheet.    Please see attached file: A. Budget Consolidation ‐ RDMC ‐ v11.xls  ‐ 59 ‐ 
  • 60.
    Toyota IS Business Planning    All about Plan‐Do‐Check‐Act  ‐ 60 ‐ 
  • 61.
    Toyota IS Business Planning    All about Plan‐Do‐Check‐Act    6.8 KPI report – front page            For a more detailed look I would like to refer to the attachments:  B1. TMEM IS KPI report 301006.xls and B2. TMEM IS KPI report 160407.xls.  ‐ 61 ‐ 
  • 62.
    Toyota IS Business Planning    All about Plan‐Do‐Check‐Act  ‐ 62 ‐ 
  • 63.
    Toyota IS Business Planning    All about Plan‐Do‐Check‐Act    6.9 Guidelines Weekly KPI Template    Please see attached files:     C1. Guidelines to Using the RDMC Application Weekly KPI Templates FY2007.xls  C2. Weekly KPI template Miles 200.xls  C3. Guidelines to Using the Weekly KPI Templates TEDC FY2007.xls  C4. OPS‐07‐Weekly KPI template Jean‐Marie 200.xls    ‐ 63 ‐ 
  • 64.
    Toyota IS Business Planning    All about Plan‐Do‐Check‐Act  ‐ 64 ‐ 
  • 65.
    Toyota IS Business Planning    All about Plan‐Do‐Check‐Act    6.10 TMME and TEDC KPI report    Please see the attached file:    D. 24‐26. TME ITG, Achievements & KPIs, 200610, Q2, v0.11.xls  ‐ 65 ‐