Garis Panduan Amalan
Baik: Refleksologi
Untuk Kegunaan Pengamal Refleksologi Di Malaysia
Edisi Pertama Bahasa Melayu, 2013
Hak cipta terpelihara 2013, Kementerian Kesihatan Malaysia.
Semua hak terpelihara. Tiada mana-mana bahagian jua daripada penerbitan ini boleh diterbitkan semula
atau disimpan dalam bentuk yang boleh diperolehi semula atau disiarkan dalam sebarang bentuk
dengan apa cara sekalipun termasuk elektronik, mekanikal, fotokopi, rakaman atau sebaliknya tanpa
mendapat izin daripada penerbit.
Diterbitkan oleh:
Bahagian Perubatan Tradisional & Komplementari
Kementerian Kesihatan Malaysia
PENGHARGAAN
Ucapan terima kasih yang tidak terhingga kepada setiap
individu dan organisasi yang terlibat secara langsung atau
tidak langsung dalam menyumbangkan maklumat, cadangan dan nasihat
sepanjang penyediaan garis panduan amalan baik
untuk refleksologi ini.
KATA PENGANTAR
Garis panduan amalan baik untuk refleksologi ini telah dibangunkan dengan kerjasama
pegawai-pegawai daripada Bahagian Perubatan Tradisional dan Komplementari, Kementerian
Kesihatan Malaysia, dan juga pengamal-pengamal refleksologi, serta draf awal garis panduan
yang dinilai oleh panel penilai dari pelbagai disiplin dan institusi. Ia bertujuan sebagai panduan
kepada pengamal-pengamal yang terlibat dalam penyampaian perkhidmatan dan rawatan
penyakit menggunakan kaedah refleksologi.
Semasa dalam proses penyediaan garis panduan ini, di dapati maklumat berkaitan kebaikan
atau keberkesanan rawatan refleksologi agak sukar untuk didapati. Kebaikan atau kesan
refleksologi kepada kesihatan masih belum dapat dibuktikan melalui kajian-kajian klinikal.
Menyedari bahawa keputusan untuk sama ada memberikan rawatan atau tidak bergantung
sepenuhnya kepada pengamal-pengamal refleksologi, kami berharap garis panduan ini dapat
membantu mereka dalam membuat penilaian pelanggan dan penyampaian rawatan selepas
mengambil kira semua aspek risiko dan manfaat.
Garis panduan ini hanyalah sebagai panduan yang bertujuan untuk memberi manfaat kepada
pengamal-pengamal refleksologi yang mengamal di Malaysia. Ia bukanlah peraturan yang
berbentuk punitif.
Kandungan
1. Pengenalan............................................................................................................................................1
1.1. Definisi ..........................................................................................................................................1
1.2. Konsep Perawatan ........................................................................................................................1
1.3. Objektif Rawatan ..........................................................................................................................1
2. Pertimbangan Umum............................................................................................................................2
2.1. Penyimpanan Rekod .....................................................................................................................2
2.1.1. Pertimbangan Umum............................................................................................................2
2.1.2. Jelas dan Mudah Dibaca........................................................................................................2
2.2. Etika...............................................................................................................................................3
2.3. Kebersihan dan Kesterilan ............................................................................................................3
3. Premis Perkhidmatan Refleksoloi .........................................................................................................4
4. Seksyen I – Fasa Penilaian.....................................................................................................................5
4.1. Pengambilan Sejarah ....................................................................................................................5
4.2. Pemeriksaan Fizikal.......................................................................................................................5
4.3. Kesesuaian Rawatan .....................................................................................................................6
4.4. Indikasi ..........................................................................................................................................6
4.5. Langkah Berjaga-jaga dalam Pengendalian Pelanggan.................................................................6
4.6. Kontraindikasi ...............................................................................................................................7
4.6.1. Demam atau mana-mana jangkitan kuman (sistemik4
atau setempat5
)..............................7
4.6.2. Muntah dan cirit-birit............................................................................................................7
4.6.3. Mengandung (semester pertama sahaja).............................................................................7
4.6.4. Penyakit kulit setempat yang menjejaskan tangan, kaki dan telinga...................................8
4.6.5. Trombosis dan radang salur darah (thrombophlebitis)........................................................8
4.6.6. Varicose veins pada kaki .......................................................................................................8
4.6.7. Kanser....................................................................................................................................8
4.6.8. Reaksi negatif berterusan yang melampau terhadap rawatan refleksologi.........................8
5. Seksyen II – Fasa Perancangan Rawatan...............................................................................................8
6. Seksyen III – Fasa Rawatan .................................................................................................................10
7. Seksyen IV – Fasa Discaj......................................................................................................................11
8. Kesimpulan..........................................................................................................................................12
LAMPIRAN 1: SENARAI ISTILAH...................................................................................................................15
LAMPIRAN 2: PELAN PENJAGAAN: FASA PENILAIAN ..................................................................................16
LAMPIRAN 3: PELAN PENJAGAAN: FASA PERANCANGAN RAWATAN........................................................17
LAMPIRAN 4: PELAN PENJAGAAN: FASA RAWATAN ..................................................................................18
LAMPIRAN 5: PELAN PENJAGAAN: FASA DISCAJ.........................................................................................19
LAMPIRAN 6: BORANG SARINGAN PELANGGAN........................................................................................20
LAMPIRAN 7: BORANG RAWATAN.............................................................................................................21
LAMPIRAN 8: BORANG KEBENARAN RAWATAN REFLEKSOLOGI................................................................23
LAMPIRAN 9: SENARAI TINDAK BALAS TERHADAP RAWATAN YANG MUNGKIN DIALAMI OLEH
PELANGGAN................................................................................................................................................24
LAMPIRAN 10: PELBAGAI TEKNIK KEBERSIHAN TANGAN (HAND HYGIENE)...............................................25
1
BAHAGIAN I: PENGENALAN DAN
PERTIMBANGAN UMUM
1. Pengenalan
1.1. Definisi
Refleksologi merupakan suatu bidang kajian dan amalan untuk perawatan yang
menggunakan “reflex points” dan kawasan-kawasan tertentu, di tapak kaki, tapak
tangan dan telinga yang dikaitkan dengan bahagian-bahagian badan yang tertentu.
Ia menggunakan teknik yang memerlukan pergerakan tangan dan jari yang jitu untuk
meningkatkan peredaran darah dan tenaga, merangsang ketenangan dan
mengaktifkan homeostasis.
1.2. Konsep Perawatan
Refleksologi merupakan satu bentuk rawatan tambahan kepada rawatan perubatan
alopati sedia ada yang diterima oleh sesorang pelanggan tersebut. Ia tidak
sepatutnya digunakan sebagai satu-satunya bentuk rawatan yang diterima atau
diambil oleh pelanggan.
1.3. Objektif Rawatan
Objektif rawatan adalah untuk mendapat kesan terapeutik dengan meningkatkan
aliran darah dan tenaga, merangsang ketenangan dan mengaktifkan homeostasis.
Kesan terapeutik ini akan merangsang badan pelanggan itu sendiri untuk
menyembuh dan mengelakkan masalah kesihatan.
2
2. Pertimbangan Umum
2.1. Penyimpanan Rekod
2.1.1. Pertimbangan Umum
 Semua maklumat hendaklah direkodkan dalam susunan kronologi dan
dicatat pada masa yang sama sedapat mungkin.
 Rekod tidak sepatutnya diundurkan tarikh atau diubah.
 Pembetulan atau penambahan hendaklah diparap dan bertarikh.
 Carta atau fail hendaklah didokumenkan sepenuhnya dan
mengandungi semua perkara berkaitan, maklumat yang benar,
maklumat tidak berkaitan tidak perlu dimasukkan.
 Rekod hendaklah lengkap untuk memastikan pengamal mempunyai
maklumat yang diperlukan untuk rawatan susulan pelanggan atau
untuk melaporkan kepada pihak luar.
2.1.2. Jelas dan Mudah Dibaca
 Semua rekod hendaklah kemas, tersusun dan lengkap untuk
menyediakan maklumat yang mencukupi yang diperlukan oleh
petugas kesihatan berikutnya, syarikat insurans, dan/atau peguam.
Rekod bertarikh tentang perkara yang berlaku pada setiap rawatan
dan sebarang perubahan penting pada keadaan klinikal atau penilaian
atau pelan rawatan perlu direkodkan.
 Semua catatan hendaklah ditulis dengan dakwat atau ditaip.
 Catatan tidak boleh dipadam atau diubah dengan cecair
pembetulan/pita/label pelekat.
 Jika catatan ditukar, pengamal hendaklah memarapi dan
mencatatkan tarikh sebarang perubahan pada margin yang sama.
 Semua rekod hendaklah dalam bahasa yang telah dipersetujui, iaitu
sama ada bahasa Melayu atau Inggeris, bertaip atau dalam bentuk
tulisan tangan yang jelas dibaca.
 Rekod pelanggan adalah sulit dan hendaklah disimpan dengan baik.
3
2.2. Etika
2.2.1. Sepanjang masa semasa rawatan diberikan kepada pelanggan, pengamal
PT&K hendaklah;
 Mematuhi garis panduan bagi tatakelakuan beretika (rujuk Kod Etika
dan Kod Amalan bagi Pengamal Perubatan Tradisional dan
Komplementari).
 Memastikan batas klinikal semasa rawatan melalui tabir yang
bersesuaian dan komunikasi dengan pelanggan.
 Menunjukkan sikap bertanggungjawab dan prihatin kepada
pelanggan.
 Memberikan respons sewajarnya kepada reaksi emosi pelanggan
terhadap rawatan.
 Mendapatkan maklum balas daripada pelanggan berhubung dengan
perubahan keadaan penyakitnya dan memberikan pendidikan
sewajarnya kepada pelanggan berkenaan dengan rawatan pada
ketika itu.
 Menyimpan dokumen yang dikemas kini berhubung rawatan yang
diberikan dan maklum balas pelanggan mengenainya.
 Berkomunikasi sewajarnya dengan pegawai perubatan atau pemberi
perkhidmatan kesihatan lain yang merujuk pelanggan tersebut.
2.3. Kebersihan dan Kesterilan
2.3.1. Semua pengamal perlu sentiasa mengekalkan kebersihan diri.
2.3.2. Semua pengamal hendaklah membasuh tangan sebelum menjalankan
pemeriksaan atau memulakan rawatan kepada pelanggan.
2.3.3. Premis dan semua peralatan yang telah digunakan hendaklah
dibersihkan secara berkala dan selepas setiap sesi rawatan.
2.3.4. Pengamal dikehendaki untuk mengambil tindakan sewajarnya untuk
mencegah penyakit berjangkit (contohnya penggunaan peralatan
4
perlindungan diri – PPE1
) dan mengamalkan teknik kebersihan tangan2
yang betul.
2.3.5. Semua peralatan yang telah digunakan hendaklah didisinfeksi dan
disterilkan berdasarkan kaedah pensterilan dan disinfeksi yang
disyorkan.
3. Premis Perkhidmatan Refleksologi
3.1. Setiap premis perkhidmatan perlulah dilengkapi dengan bilik rawatan khusus
yang mengandungi kerusi khas yang boleh di laraskan ketinggian/penyandar,
dulang atau troli peralatan serta bakul sampah yang bersesuaian.
3.2. Setiap bilik rawatan perlulah mempunyai pencahayaan dan pengaliran udara
yang mencukupi.
3.3. Premis perkhidmatan perlulah menyediakan jadual pembersihan berkala yang
diikuti dengan teliti untuk memastikan persekitaran sentiasa bersih dan selamat.
3.4. Premis perlulah mempunyai pelan pengurusan tumpahan cecair klinikal, linen
kotor, pelupusan bahan-bahan tajam dan pelupusan sisa klinikal.
5
BAHAGIAN II – MODEL PENGURUSAN
PELANGGAN
4. Seksyen I – Fasa Penilaian
Seksyen ini berkenaan dengan persediaan yang perlu dilakukan oleh seorang pengamal
serta pengolahan dan penggunaan maklumat yang sewajarnya, yang diperolehi daripada
pelanggan ke dalam proses klinikal. Perkara ini merupakan asas kepada proses rawatan
yang akan diberikan oleh pengamal nanti. Langkah-langkah yang terlibat berkisar tentang
perumusan dan pengesahan berhubung dengan hipotesis tentang masalah kesihatan yang
dihadapi oleh pelanggan. Fasa ini bermula dengan pengumpulan data melalui pemeriksaan
pelanggan, pengesahan masalah, membangunkan ringkasan penemuan klinikal, serta
membuat keputusan sama ada untuk meneruskan rawatan atau tidak. Berikut adalah
langkah-langkah yang terlibat dalam proses pengumpulan data ini (Lampiran 2);
4.1. Pengambilan Sejarah
4.1.1. Sebelum memulakan proses untuk mengambil sejarah pelanggan,
tentukan sama ada pelanggan mempunyai diagnosis khusus semasa
dirujuk. Jika ada, justeru pengambilan sejarah masalah kesihatan
pelanggan haruslah berkisar sekitar masalah tersebut dan tumpuan
soalan adalah untuk menilai keadaan semasa masalah yang dihadapi oleh
pelanggan.
4.1.2. Bagi pelanggan yang hadir tanpa rujukan dan tanpa diagnosis khusus,
mulakan dengan soalan-soalan umum yang akan membantu menjelaskan
masalah kesihatan yang dihadapi oleh pelanggan dan cadangkan
diagnosis.
4.2. Pemeriksaan Fizikal
4.2.1. Langkah seterusnya adalah pemeriksaan pelanggan, di mana fokus
pemeriksaan oleh pengamal adalah pada tangan, kaki dan telinga (iaitu
6
bahagian atau anggota badan yang akan digunakan untuk memberi
rawatan refleksologi).
4.2.2. Pengamal perlu mencatatkan semua penemuan pemeriksaan fizikal
dalam borang rawatan.
4.3. Kesesuaian Rawatan
4.3.1. Tidak semua pelanggan yang hadir sesuai untuk menerima rawatan
refleksologi. Oleh itu, tentukan sama ada pelanggan akan mendapat
manfaat atau tidak daripada rawatan.
4.3.2. Setelah pengamal mengesahkan bahawa rawatan adalah bersesuaian dan
sebelum memulakan perancangan rawatan, pengamal perlu menentukan
sama ada terdapat kontraindikasi atau tidak. Sekiranya perlu, pelanggan
perlu dirujuk kepada pengamal perubatan lain sewajarnya.
4.4. Indikasi
4.4.1. Refleksologi boleh digunakan untuk membantu dalam pelbagai masalah
kesihatan.
4.4.2. Walau bagaimanapun, ia tidak boleh digunakan untuk merawat masalah
kesihatan atau perubatan akut3
dan mana-mana masalah kesihatan yang
tidak sesuai untuk refleksologi (seperti di para 4.6. Kontraindikasi).
4.5. Langkah Berjaga-jaga dalam Pengendalian Pelanggan
Pengamal disarankan agar mengambil langkah berjaga-jaga yang sewajarnya
ketika memberikan rawatan refleksologi untuk pelanggan yang mempunyai
masalah atau dalam keadaan berikut;
4.5.1. Mengandung
4.5.2. Masalah/penyakit kardiovaskular
4.5.3. Edema
4.5.4. Osteoporosis atau mana-mana keadaan yang menyebabkan tulang rapuh
7
4.5.5. Artritis
4.5.6. Epilepsi atau sawan, atau mana-mana keadaan yang mengganggu sistem
saraf sentral (contohnya multiple sclerosis, Parkinson’s disease)
4.5.7. Penyakit mental
4.5.8. Pelanggan yang baru sahaja menjalani pembedahan
4.5.9. Kencing manis (diabetes mellitus)
4.5.10. Asma
4.5.11. Sebarang masalah kesihatan yang mengganggu sistem saraf periferi
(contohnya sciatica, peripheral neuropathy)
4.5.12. Jangkitan HIV
4.5.13. Masalah pendarahan atau pelanggan yang mengambil ubat untuk
mencairkan darah, yang mana menyebabkan pelanggan tersebut
mempunyai kecenderungan untuk lebam/berdarah
4.6. Kontraindikasi
Berikut adalah keadaan atau masalah kesihatan yang mana rawatan refleksologi
tidak boleh diberikan kepada pelanggan.
4.6.1. Demam atau mana-mana jangkitan kuman (sistemik4 atau
setempat5)
Memberikan rawatan refleksologi kepada pelanggan yang sedang
demam atau mempunyai sebarang jangkitan boleh menyebabkan
rangsangan yang berlebihan terhadap sistem imun badan yang
sedang melawan jangkitan tersebut.
4.6.2. Muntah dan cirit-birit
Seperti jangkitan, refleksologi boleh menyebabkan rangsangan
badan yang berlebihan dan boleh memburukkan lagi keadaan.
4.6.3. Mengandung (semester pertama sahaja)
Sekiranya berlaku keguguran, pengamal tersebut boleh
dipersalahkan kerana telah menyebabkan ia berlaku.
8
4.6.4. Penyakit kulit setempat yang menjejaskan tangan, kaki dan
telinga
Sekiranya pelanggan tersebut mempunyai masalah kulit pada
tangan, kaki dan telinga, rawatan refleksologi mungkin akan
menyebabkan kesakitan dan boleh memburukkan lagi masalah
kulit sedia ada.
4.6.5. Trombosis dan radang salur darah (thrombophlebitis)
Masalah ini boleh membahayakan kerana terdapat risiko darah
beku yang boleh bergerak dan menyumbat salur darah darah
berdekatan atau pada jantung.
4.6.6. Varicose veins pada kaki
4.6.7. Kanser
Pengamal perlulah mengambil langkah berjaga-jaga ketika
memberikan rawatan kepada pelanggan yang menghidap kanser.
Terutama sekali untuk pelanggan yang menghidap kanser pada
tangan, kaki atau telinga yang mana terdapatnya risiko sel-sel
kanser merebak sekiranya rawatan refleksologi diberikan.
4.6.8. Reaksi negatif berterusan yang melampau terhadap rawatan
refleksologi
Sekiranya terdapat pelanggan yang merasakan rawatan
refleksologi tidak memberikan sebarang faedah atau
menyebabkan keadaan bertambah buruk, pengamal di nasihatkan
untuk menilai semula kesesuaian rawatan terhadap pelanggan
tersebut.
5. Seksyen II – Fasa Perancangan Rawatan
5.1. Seksyen ini akan membincangkan langkah yang terlibat dalam merancang
rawatan pelanggan (Lampiran 3). Langkah ini bermula dengan ringkasan bagi
penemuan klinikal daripada fasa penilaian. Pengamal perlu membezakan
bahagian pelanggan yang berfungsi dan anggota badan yang bermasalah.
9
5.2. Setelah bahagian-bahagian ini dikenal pasti, pengamal perlu memilih teknik
rawatan dan zon refleks pada tangan, kaki atau telinga yang bersesuaian dengan
pelanggan. Pilihan teknik dan zon refleks bergantung kepada pengenalpastian
hasil fungsian dan kesan rawatan yang paling sesuai untuk pelanggan tersebut.
Hasil ini perlu disesuaikan kepada pelanggan bagi mencapai kesan yang efektif
dan maksimum. Terdapat beberapa teknik refleksologi yang diguna pakai.
Berikut adalah dua teknik yang diterima pakai diperingkat antarabangsa;
5.2.1. Ingham method
Teknik ini adalah teknik yang dipopularkan oleh Eunice Ingham pada awal 1930-
an. Ia merupakan teknik yang tidak menggunakan sebarang peralatan dalam
rawatan.
5.2.2. Rwo Shur method
Teknik ini dipopularkan oleh seorang paderi Swiss, Father Josef Eugster. Teknik
ini lebih popular di negara-negara Asia dan ia melibatkan penggunaan peralatan
seperti ranting kayu. Walau bagaimanapun, melalui peredaran zaman, teknik ini
kini hanya menggunakan buku jari.
5.3. Pelanggan perlu diberi penerangan tentang teknik rawatan yang telah
diputuskan. Jika terdapat risiko kesan mudarat daripada rawatan yang
dicadangkan, ia perlu dimaklumkan, difahami dan diterima oleh pelanggan.
5.4. Dapatkan persetujuan rawatan daripada pelanggan sebelum sebarang rawatan
dimulakan. Pelanggan hendaklah kompeten untuk memberikan persetujuan
rawatan. Bagi pelanggan di bawah umur (kurang daripada 18 tahun) dan orang
dewasa yang mempunyai kecacatan mental, pengamal memerlukan persetujuan
daripada penjaga.
5.5. Sebarang maklumat yang berkaitan seperti kegunaan dan kandungan bahan
dalam krim, bedak, losyen atau minyak yang akan digunakan di dalam rawatan
perlulah dimaklumkan terlebih dahulu kepada pelanggan. Bahan-bahan ini
digunakan untuk;
10
5.5.1. Membantu melancarkan pergerakan tangan dan jari pengamal semasa
rawatan dijalankan.
5.5.2. Memberi nilai tambah kepada pelanggan dengan merangsang
ketenangan dan kelegaan.
5.6. Pengamal perlu mengambil maklum sebarang masalah alahan yang dihidapi
pelanggan sebelum rawatan dimulakan dan elakkan penggunaan
krim/bedak/losyen/minyak yang mengandungi bahan yang berkaitan.
5.7. Tempoh setiap sesi rawatan adalah dalam 30 hingga 45 minit. Bilangan atau
kekerapan rawatan susulan yang dirancang disesusaikan kepada pelanggan,
bergantung kepada masalah kesihatan yang dihadapi, umur dan tahap kesihatan
secara amnya. Satu program lengkap akan;
5.7.1. Menghentikan kemerosotan kesihatan
5.7.2. Merangsang badan supaya pulih dengan sendirinya
5.7.3. Menguatkan dan mengukuhkan semua sistem badan
5.7.4. Mengekalkan keseimbangan semua sistem badan (kesihatan yang
optimum)
6. Seksyen III – Fasa Rawatan
Fasa ini melibatkan kitaran rawatan secara berterusan, pemeriksaan semula dan
perkembangan rawatan yang bermula selepas pengamal menyempurnakan pelan rawatan
(Lampiran 4).
6.1. Pada peringkat awal rawatan, pengamal perlu menilai kesesuaian pelan rawatan
dan menganggar tahap toleransi pelanggan terhadap rawatan. Pengamal
dinasihatkan agar tidak memperkenalkan terlalu banyak teknik rawatan
serentak, dikhuatiri akan menyebabkan kesukaran untuk mengenal pasti teknik
yang mana yang memberi kesan positif atau tindak balas sampingan kepada
pelanggan.
6.2. Pada bila-bila masa sepanjang rawatan, pengamal boleh memeriksa pelanggan
untuk menilai sebarang perubahan klinikal. Fokus bagi pemeriksaan semula
11
adalah untuk mengenal pasti dan mengukur perubahan masalah pelanggan serta
penambah baikan paras fungsian berbanding sebelum rawatan dimulakan.
Pemeriksaan semula juga bertujuan untuk mengenal pasti sama ada pelanggan
mempunyai kesan positif atau tindak balas sampingan terhadap rawatan yang
diberikan.
6.3. Pengamal hendaklah menilai semula pelanggan mengikut selang waktu yang
sewajarnya.
6.4. Sebaik-baiknya, semasa setiap sesi rawatan, pengamal menggabungkan
pemeriksaan pelanggan dengan perkembangan atau modifikasi pada teknik
rawatan atau pendidikan pelanggan.
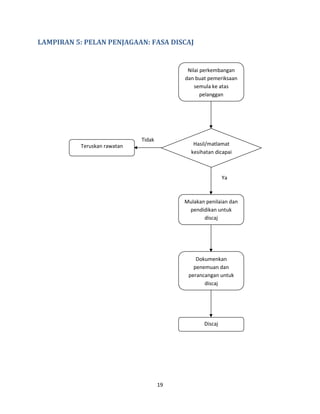
7. Seksyen IV – Fasa Discaj
Fasa discaj melibatkan peralihan pelanggan daripada penjagaan pengamal kepada
pengamal perubatan lain atau kepada penjagaan kendiri. Langkah yang terlibat adalah
(Lampiran 5);
7.1. Pengamal perlu mendapatkan kehendak pelanggan berkaitan dengan keperluan
untuk discaj.
7.2. Pelanggan kemudian dimaklumkan berhubung keperluan kesinambungan
rawatan selepas discaj.
7.3. Pelan awal discaj yang sesuai disediakan berdasarkan penemuan klinikal.
7.4. Matlamat dan pengurusan discaj dibincangkan dengan pelanggan, dan pengamal
mendokumenkan pelan akhir discaj.
7.5. Pelanggan dilengkapkan dengan pendidikan dan persediaan sebelum discaj.
7.6. Pengamal melengkapkan dan mendokumenkan pemeriksaan sebelum discaj dan
memastikan sama ada pelanggan telah mencapai hasil fungsian yang telah
dikenal pasti. Pelanggan mungkin akan dirujuk kepada pengamal atau petugas
kesihatan yang lain bagi rawatan susulan yang sewajarnya.
7.7. Nasihat perlu diberikan untuk penjagaan diri, pengekalan kesihatan dan
pencegahan masalah pelanggan daripada berulang.
12
BAHAGIAN III – KESIMPULAN
8. Kesimpulan
Garis panduan ini merupakan cadangan model proses membuat keputusan klinikal, iaitu
melalui fasa penilaian, perancangan rawatan, rawatan dan discaj pelanggan, untuk
kegunaan pengamal-pengamal Perubatan Tradisional dan Komplementari dalam sub-
bidang amalan Refleksologi. Ia bertujuan untuk memberi panduan kepada pengamal
untuk mempertingkatkan kewajaran dan kesempurnaan pemeriksaan yang dijalankan,
pelan penjagaan yang digariskan serta pelan rawatan yang dirancang dan disediakan.
Garis panduan ini juga menggalakkan pengamal PT&K untuk mematuhi kod etika dan
kod amalan, serta mengekalkan tahap profesionalisme perubatan yang tinggi.
13
Rujukan
1. Core Curriculum for Reflexology. Clive S. O’Hara. Douglas Barry Publication, 2006.
2. National Policy on Traditional/Complementary Medicine Malaysia. The Division of
Traditional and Complementary Medicine, Ministry of health Malaysia, 2001.
3. Feet First (A Guide to Foot Reflexology). Laura Norman. Simon & Schuster, 1988.
4. The Reflexology Workshop. Jenny Hope-Spencer. The Crowood Press Ltd, 1999.
5. Stories the Feet Can Tell Thru reflexology & Stories the feet Have Told Thru Reflexology.
Eunice D. Ingham. Ingham Publisher, 1984.
6. Reflexology A Practical Introduction. Denise Whichello Brown. Universal International,
1999.
7. Healing Yourself with Foot Reflexology. Mildred Carter and Tammy Weber, Reward Books,
1996.
8. Reflexology an Illustrated guide. Beryl Crane. Element Books, 1998.
9. Clinical reflexology, A guide for Health Professional. Edited by Peter A Mackereth and
Denise Tiran. Churchill Livingstone, 2002.
10. Better Health With Foot Reflexology, the Original Ingam Method. Dwight C. Byers, Ingam
Publishing Inc, 1983.
11. The Rwo Shur Health Method. Translated by Geraldine Tay and Eu Hooi Khan. Art Printing
Works, 1988.
12. Reflexology Association of Australia. http://www.reflexology.au.org, accessed on 24
January 2011.
13. Reflexology Association of Canada. http://www.reflexologycanada.ca, accessed on 25
January 2011.
14. Reflexology Association of America. http://reflexology-usa.org, accessed on 24 January
2011.
15. Edzard Ernst. Is reflexology an effective intervention? A systematic review of randomized
control trials. MJA 191:5, 2009.
14
16. MY Wang, PS Tsai et al. The efficacy of reflexology: systematic review. JAN 62:5, p:512-520,
2008.
17. H Poole, S Glenn, et al. A randomised controlled study of reflexology for the management
of chronic low back pain. European Journal of Pain, 2007.
18. CA Brown, C Lido. Reflexology treatment for patients with lower limb amputations and
phantom limb pain – An exploratory pilot study. Complementary Therapies in Clinical
Practice, 2008.
15
LAMPIRAN
LAMPIRAN 1: SENARAI ISTILAH
1
PPE - Personal Protective Equipment, peralatan perlindungan diri, merupakan kelengkapan
seperti pakaian khas, helmet, cermin perlindung mata atau apa-apa pakain atau peralatan lain
yang direka khas untuk mengurangkan pendedahan kepada pelbagai bentuk risiko atau
bahaya berkaitan dengan pekerjaan dan kesihatan yang terlibat semasa menjalankan tugas.
2
Teknik kebersihan tangan (hand hygiene) – adalah satu terma umum mengenai teknik
pembersihan tangan yang rutin, penggunaan bahan pencuci tangan antiseptik, sapuan tangan
antiseptik, atau pembersihan tangan sebelum pembedahan. Amalan ini dapat mengurangkan
risiko kehadiran patogen pada tangan petugas kesihatan dan merupakan salah satu langkah
utama untuk mengurangkan transmisi organisma kepada pesakit dan juga perugas kesihatan.
Indikasi amalan ini termasuklah: sebelum dan selepas merawat pesakit (iaitu sebelum
pemakaian sarung tangan dan selepas sarung tangan dibuka); selepas memegang sebarang
peralatan atau bahan yang kemungkinan besar telah dicemari dengan darah, air liur atau
cecair dari saluran pernafasan; sebelum menginggalkan bilik rawatan pergigian; apabila
tangan petugas telah jelas tercemar; dan sebelum mengenakan semula sarung tangan yang
baru selepas membuka sarung tangan yang terkoyak, terpotong atau telah ditembusi oleh
benda tajam.
3
Masalah kesihatan atau perubatan akut - keadaan atau masalah kesihatan yang bermula
secara tiba-tiba, meningkat dengan mendadak, gejala yang teruk dan hanya dalam jangka
masa yang pendek sahaja.
4
Sistemik – merujuk kepada seluruh anggota atau bahagian badan, tidak terhad kepada
sesuatu bahagian badan sahaja.
5
Setempat – merujuk kepada sesuatu bahagian badan yang khusus sahaja.
16
LAMPIRAN 2: PELAN PENJAGAAN: FASA PENILAIAN
Pesakit dengan
masalah kesihatan
Sejarah kesihatan dan
pemeriksaan
pelanggan
Fasa perancangan
rawatan
Rujuk kepada
pengamal kesihatan
lain sewajarnya
Dalam
skop
rawatan
Kontraindi
-kasi
Tidak
Ya
Tidak
Ya
17
LAMPIRAN 3: PELAN PENJAGAAN: FASA PERANCANGAN RAWATAN
Fasa perancangan
rawatan
Bahagian badan yang
bermasalah
Bahagian dengan
fungsi yang normal,
yang mengimbangi
bahagian yang kurang
berfungsi
Kenal pasti strategi
mengimbangi badan
untuk bahagian yang
bermasalah
Senaraikan
masalah-masalah
pelanggan serta
kenal pasti hasil
rawatan yang
diharapkan
Kenal pasti teknik yang
bersesuaian
Persiapan untuk
memulakan rawatan
Sesi rawatan
Pelan penjagaan
Rujuk pelanggan
kepada pengamal
kesihatan lain yang
sewajarnya
Sesuai untuk
refleksologi
Tidak sesuai
untuk
refleksologi
18
LAMPIRAN 4: PELAN PENJAGAAN: FASA RAWATAN
Pelan penjagaan
Rawatan dimulakan
Pemantauan
tindak balas
pelanggan
terhadap rawatan
yang diberikan
Rawatan diteruskan,
penilaian pesakit dan
nasihat selepas
rawatan diberikan
Rawatan diteruskan
Hasil/matlamat
rawatan dicapai
Semak semula pelan
rawatan
Perhalusi teknik
rawatan
Nilai semula
kesesuaian rawatan
kepada pelanggan
Tindak
balas
negatif
Tindak balas
positif
Tidak
Ya
19
LAMPIRAN 5: PELAN PENJAGAAN: FASA DISCAJ
Nilai perkembangan
dan buat pemeriksaan
semula ke atas
pelanggan
Hasil/matlamat
kesihatan dicapai
Mulakan penilaian dan
pendidikan untuk
discaj
Dokumenkan
penemuan dan
perancangan untuk
discaj
Discaj
Teruskan rawatan
Tidak
Ya
20
LAMPIRAN 6: BORANG SARINGAN PELANGGAN
Pusat Rawatan Refleksologi: __________________________________________________
Borang Saringan
Nama No. Kad Pengenalan
Alamat : Tarikh
lahir
Umur
Jantina Tarikh
Diagnosa pelaggan :
(Sekiranya ada)
Masalah kesihatan semasa pelanggan :
Sejarah perubatan : tandakan  pada ruang yang
berkenaan
Mengandung
Masalah/penyakit kardiovaskular
Edema
Osteoporosis atau mana-mana keadaan yang
menyebabkan tulang rapuh
Artritis
Epilepsi atau sawan
Penyakit mental
Pelanggan yang baru sahaja menjalani
pembedahan
Kencing manis (diabetes mellitus)
Asma
Sebarang masalah kesihatan yang mengganggu
sistem saraf sental atau periferi
Jangkitan HIV
Masalah pendarahan atau pelanggan yang
mengambil ubat untuk mencairkan darah
Sejarah pembedahan :
Pernah menjalani pembedahan?
Ya, nyatakan:
_________________________
_________________________
_________________________
Tidak
Tarikh pembedahan terakhir:
Sejarah ubat: Alahan:
21
LAMPIRAN 7: BORANG RAWATAN
BORANG RAWATAN REFLEKSOLOGY
PUSAT RAWATAN: ______________________________________________________________
Nama No.
Rujukan
No. Kad
Pengenalan
Tarikh
Lahir
Tarikh
Alamat Poskod
Negeri
No. Telefon (R) (B) (P)
SEJARAH PERUBATAN
Masalah kesihatan semasa pelanggan
Sejarah perubatan
Masalah perubatan Ya Tidak
Mengandung
Masalah/penyakit kardiovaskular
Edema
Osteoporosis atau mana-mana keadaan
yang menyebabkan tulang rapuh
Artritis
Epilepsi atau sawan
Penyakit mental
Pelanggan yang baru sahaja menjalani
pembedahan
Kencing manis (diabetes mellitus)
Asma
Sebarang masalah kesihatan yang
mengganggu sistem saraf sental atau
periferi
Jangkitan HIV
Masalah pendarahan atau pelanggan
yang mengambil ubat untuk mencairkan
darah
Masalah perubatan Ya Tidak
Masalah kulit; sila nyatakan:
Merokok?
Jangkitan HIV
Pengambilan alkohol?
Nyatakan kuantiti (unit/sehari)
Lain-lain:
Nota:
Sejarah pembedahan
Ubat-ubatan yang diambil
TAHAP STRES
Tandakan  pada ruang yang berkenaan (10 menunjukkan tahap stres yang paling tinggi)
1 2 3 4 5 6 7 8 9 10
22
LAMPIRAN 7: BORANG RAWATAN (sambungan)
PENILAIAN PELANGGAN
Penampilan am pelanggan (sebelum rawatan dimulakan):
Gejala setempat:
Pemeriksaan tangan/kaki/telinga:
Warna: Suhu: panas / sejuk
Kecacatan: Tona otot: lemah / baik / sangat baik
Keadaan kuku: Pergerakan sendi: baik / terhad
Bau: Keadaan kulit:
RAWATAN YANG DIBERIKAN
Kaedah:
Teknik:
Penampilan umum pelanggan (selepas rawatan diberikan):
Tender threshold:
Nasihat penjagaan kesihatan di rumah:
Nama Pengamal:
Tandatangan:
Tarikh:
Cop rasmi:
23
LAMPIRAN 8: BORANG KEBENARAN RAWATAN REFLEKSOLOGI
KEBENARAN RAWATAN REFLEKSOLOGI
Sila baca maklumat berikut dengan teliti. Ajukan sebarang pertanyaan atau keraguan mengenai rawatan refleksologi kepada
pengamal yang merawat anda.
Apa itu refleksologi?
Refleksologi merupakan satu bidang amalan perubatan
tradisional dan komplementari yang menggunakan titik
refleks pada kaki, tangan dan telinga yang berkaitan dengan
bahagian tertentu badan. Dengan menggunakan teknik
pergerakan tangan dan jari yang khusus, refleksologi dapat
membantu meningkatkan peredaran darah dan tenaga,
merangsang ketenangan dan mengaktifkan homeostasis.
Adakah is selamat?
Secara umum, refleksologi adalah satu bentuk rawatan yang
selamat.
Adakah sebarang kesan sampingan daripada rawatan
tersebut?
Anda mungkin mengalami beberapa gejala negatif yang
berikut semasa atau selepas menjalani rawatan refleksologi:
a. Sakit pada titik refleks
b. Gejala masalah kesihatan atau penyakit yang dialami
bertambah buruk untuk sementara waktu
c. Merasa kurang sihat
d. Sakit kepala
e. Mengantuk dan ingin tidur
f. Keletihan dan tidak berdaya
g. Emosi terganggu, cepat marah atau resah
h. Berasa tertekan
i. Terasa panas atau sejuk
Apakah perkara-perkara yang saya patut maklumkan
kepada pengamal sebelum rawatan dimulakan?
Anda perlulah memaklumkan kepada pengamal yang
merawat anda tentang sebarang masalah kesihatan atau
penyakit yang dihidapi seperti:
Sila tandakan  pada ruang yang berkenaan
Masalah perubatan Ya Tidak
Mengandung
Masalah/penyakit kardiovaskular
Edema
Osteoporosis atau mana-mana keadaan
yang menyebabkan tulang rapuh
Artritis
Epilepsi atau sawan
Penyakit mental
Pelanggan yang baru sahaja menjalani
pembedahan
Kencing manis (diabetes mellitus)
Asma
Sebarang masalah kesihatan yang
mengganggu sistem saraf sental atau
periferi
Jangkitan HIV/AIDS
Masalah pendarahan atau mengambil
ubat untuk mencairkan darah
Masalah kulit, termasuk anggota badan
yang terjejas
KEBENARAN MENJALANKAN RAWATAN
Saya faham bahawa saya boleh mengajukan sebarang persoalan yang berkaitan dengan rawatan ini sebelum saya
menandatangani borang kebenaran ini. Saya juga maklum bahawa saya boleh memberhentikan rawatan yang diberikan
kepada saya pada bila-bila masa sepanjang rawatan dijalankan. Rawatan tersebut, termasuk kebaikan dan risiko kesan
advers telah dijelaskan kepada saya, dan saya faham penjelasan yang telah diberkan. I bersetuju bahawa maklumat yang
telah dinyatakan di atas adalah benar dan telah disampaikan kepada saya.
Dengan ini, saya memberikan keizinan untuk menerima rawatan refleksologi. Saya juga faham bahawa satu rekod
yang berkaitan dengan rawatan tersebut akan disimpan. Rekod ini adalah sulit dan tidak akan didedahkan kepada mana-
mana pihak luar, melainkan dengan izin saya, atau wakil saya, atau sekiranya diarahkan oleh mahkamah untuk berbuat
demikian.
PELANGGAN
TANDATANGAN: ...........................................................
NAMA: ...........................................................................
........................................................................................
NO. MYKAD/PASPORT: ..................................................
TARIKH: .........................................................................
SAKSI
TANDATANGAN: ...........................................................
NAMA: ...........................................................................
........................................................................................
NO. MYKAD/PASPORT: ..................................................
TARIKH: .........................................................................
PENGAMAL
TANDATANGAN: ...........................................................
NAMA: ........................................................................................................................................................................
NO. MYKAD/PASPORT: .................................................. TARIKH: ............................................
24
LAMPIRAN 9: SENARAI TINDAK BALAS TERHADAP RAWATAN YANG
MUNGKIN DIALAMI OLEH PELANGGAN
* Adaptasi daripada The Reflexology Workshop, Jenny Hope-Spencer, The Crowood Press, 1999.
1. Kesan positif
a. Perasaan tenang
b. Bertenaga
c. Corak tidur yang lebih baik
d. Berasa gembira
e. Terasa seperti berada di awang-awangan
f. Berasa lebih dapat mengawal kehidupan
g. Kelegaan daripada kesakitan
h. Keseimbangan badan, minda dan semangat
2. Kesan negatif
a. Sakit pada titik refleks
b. Gejala masalah kesihatan atau penyakit yang dialami bertambah buruk untuk sementara
waktu
c. Terasa kurang sihat
d. Sakit kepala
e. Mengantuk dan ingin tidur
f. Keletihan dan tidak berdaya
g. Emosi terganggu, cepat marah atau resah
h. Berasa tertekan
i. Terasa panas atau sejuk
3. Kesan eliminatory
a. Lebih kerap buang air besar dan/atau kecil
b. Sembelit atau cirit-birit ringan
c. Berpeluh meningkat, terutama di bahagian kaki dan tangan
d. Pening dan loya
e. Hidung berair
25
LAMPIRAN 10: PELBAGAI TEKNIK KEBERSIHAN TANGAN (HAND
HYGIENE)
Kaedah Bahan
pembersihan
Tujuan Bahagian Tempoh
(minimum)
Pembersihan
tangan rutin
Air dan sabun
biasa (non-
antimicrobial)
Membuang tanah
dan
mikroorganisma
transien
Semua permukaan
tangan dan jari
15 saat
Pembersihan
tangan dengan
antiseptik
Air dan sabun anti-
mikrob
(contohnya:
klorheksidin, iodin
dan iodofor,
chloroxylenol,
triclosan)
Membuang atau
menghapuskan
mikroorganisma
transien dan
mengurangkan
resident flora
(bahan kekal aktif)
Semua permukaan
tangan dan jari
15 saat
Sapuan tangan
antiseptik
Sapuan tangan
beralcohol
Membuang atau
menghapuskan
mikroorganisma
transien dan
mengurangkan
resident flora
(bahan kekal aktif)
Semua permukaan
tangan dan jari
Sehingga tangan
kering
Pembersihan
tangan sebelum
pembedahan
Air dan sabun anti-
mikrob
(contohnya:
klorheksidin, iodin
dan iodofor,
chloroxylenol,
triclosan)
Membuang atau
menghapuskan
mikroorganisma
transien dan
mengurangkan
resident flora
(bahan kekal aktif)
Tangan dan lengan 2 – 6 minit
Air dan sabun
biasa (non-
antimicrobial)
diikuti dengan
sapuan tangan
berlkohol untuk
pembedahan yang
mempunyai bahan
aktif tahan lama
Ikut arahan
pembekal
Disesuaikan daripada laman sesawang Centres for Disease Control and Prevention. Capaian atas talian
di http://www.cdc.gov/oralhealth/infectioncontrol/faq/hand.htm, pada 25 April 2011.
Sidang Editor:
Dr. Goh Chen Soon
Pengarah
Bahagian Perubatan Tradisional dan Komplementari
Kementerian Kesihatan Malaysia
Dr. Shamsaini Shamsuddin
Ketua Penolong Pengarah Kanan
Bahagian Perubatan Tradisional dan Komplementari
Kementerian Kesihatan Malaysia
Dr. Rimah Melati Abd Ghani
Ketua Penolong Pengarah Kanan
Bahagian Perubatan Tradisional dan Komplementari
Kementerian Kesihatan Malaysia
Pengarang/Terjemahan Oleh:
Dr. Nur Hidayati Binti Abdul Halim
Ketua Penolong Pengarah Kanan
Bahagian Perubatan Tradisional dan Komplementari
Kementerian Kesihatan Malaysia
Jawatan Kuasa Terdahulu:
Edisi Bahasa Inggeris, 2011.
Sidang Editor:
Dr. Ramli Abd. Ghani
En. Jaafar Lassa
Dr. Shamsaini Binti Shamsuddin
Dr. Zalilah Binti Abdullah
Dr. Nur Hidayati Binti Abdul Halim
Ahli Jawatan Kuasa:
Kementerian Kesihatan Malaysia
Mohd. Zulkifli Abdul Latif
Dr. Aidatul Azura Bt. Abdul Rani
Dr. Radzuan Bin Mat Ibrahim
Dr. Rimah Melati Binti Abdul Ghani
Norlaili Ahmad
Asmirah Bt. Md. Redzuan
Nur Hazirah Bt. Kamarudin
Pengamal Perubatan Tradisional dan Komplementari
Abd. Azis Bin Ishak
Mohd. Farid A. Rahman
Chew Yang Hua
Dorothea Justin Moduying
Geraldine Tay

Terjemahan gpg refleksologi

  • 1.
    Garis Panduan Amalan Baik:Refleksologi Untuk Kegunaan Pengamal Refleksologi Di Malaysia
  • 2.
    Edisi Pertama BahasaMelayu, 2013 Hak cipta terpelihara 2013, Kementerian Kesihatan Malaysia. Semua hak terpelihara. Tiada mana-mana bahagian jua daripada penerbitan ini boleh diterbitkan semula atau disimpan dalam bentuk yang boleh diperolehi semula atau disiarkan dalam sebarang bentuk dengan apa cara sekalipun termasuk elektronik, mekanikal, fotokopi, rakaman atau sebaliknya tanpa mendapat izin daripada penerbit. Diterbitkan oleh: Bahagian Perubatan Tradisional & Komplementari Kementerian Kesihatan Malaysia
  • 3.
    PENGHARGAAN Ucapan terima kasihyang tidak terhingga kepada setiap individu dan organisasi yang terlibat secara langsung atau tidak langsung dalam menyumbangkan maklumat, cadangan dan nasihat sepanjang penyediaan garis panduan amalan baik untuk refleksologi ini.
  • 4.
    KATA PENGANTAR Garis panduanamalan baik untuk refleksologi ini telah dibangunkan dengan kerjasama pegawai-pegawai daripada Bahagian Perubatan Tradisional dan Komplementari, Kementerian Kesihatan Malaysia, dan juga pengamal-pengamal refleksologi, serta draf awal garis panduan yang dinilai oleh panel penilai dari pelbagai disiplin dan institusi. Ia bertujuan sebagai panduan kepada pengamal-pengamal yang terlibat dalam penyampaian perkhidmatan dan rawatan penyakit menggunakan kaedah refleksologi. Semasa dalam proses penyediaan garis panduan ini, di dapati maklumat berkaitan kebaikan atau keberkesanan rawatan refleksologi agak sukar untuk didapati. Kebaikan atau kesan refleksologi kepada kesihatan masih belum dapat dibuktikan melalui kajian-kajian klinikal. Menyedari bahawa keputusan untuk sama ada memberikan rawatan atau tidak bergantung sepenuhnya kepada pengamal-pengamal refleksologi, kami berharap garis panduan ini dapat membantu mereka dalam membuat penilaian pelanggan dan penyampaian rawatan selepas mengambil kira semua aspek risiko dan manfaat. Garis panduan ini hanyalah sebagai panduan yang bertujuan untuk memberi manfaat kepada pengamal-pengamal refleksologi yang mengamal di Malaysia. Ia bukanlah peraturan yang berbentuk punitif.
  • 5.
    Kandungan 1. Pengenalan............................................................................................................................................1 1.1. Definisi..........................................................................................................................................1 1.2. Konsep Perawatan ........................................................................................................................1 1.3. Objektif Rawatan ..........................................................................................................................1 2. Pertimbangan Umum............................................................................................................................2 2.1. Penyimpanan Rekod .....................................................................................................................2 2.1.1. Pertimbangan Umum............................................................................................................2 2.1.2. Jelas dan Mudah Dibaca........................................................................................................2 2.2. Etika...............................................................................................................................................3 2.3. Kebersihan dan Kesterilan ............................................................................................................3 3. Premis Perkhidmatan Refleksoloi .........................................................................................................4 4. Seksyen I – Fasa Penilaian.....................................................................................................................5 4.1. Pengambilan Sejarah ....................................................................................................................5 4.2. Pemeriksaan Fizikal.......................................................................................................................5 4.3. Kesesuaian Rawatan .....................................................................................................................6 4.4. Indikasi ..........................................................................................................................................6 4.5. Langkah Berjaga-jaga dalam Pengendalian Pelanggan.................................................................6 4.6. Kontraindikasi ...............................................................................................................................7 4.6.1. Demam atau mana-mana jangkitan kuman (sistemik4 atau setempat5 )..............................7 4.6.2. Muntah dan cirit-birit............................................................................................................7 4.6.3. Mengandung (semester pertama sahaja).............................................................................7 4.6.4. Penyakit kulit setempat yang menjejaskan tangan, kaki dan telinga...................................8 4.6.5. Trombosis dan radang salur darah (thrombophlebitis)........................................................8 4.6.6. Varicose veins pada kaki .......................................................................................................8 4.6.7. Kanser....................................................................................................................................8 4.6.8. Reaksi negatif berterusan yang melampau terhadap rawatan refleksologi.........................8 5. Seksyen II – Fasa Perancangan Rawatan...............................................................................................8 6. Seksyen III – Fasa Rawatan .................................................................................................................10 7. Seksyen IV – Fasa Discaj......................................................................................................................11 8. Kesimpulan..........................................................................................................................................12 LAMPIRAN 1: SENARAI ISTILAH...................................................................................................................15
  • 6.
    LAMPIRAN 2: PELANPENJAGAAN: FASA PENILAIAN ..................................................................................16 LAMPIRAN 3: PELAN PENJAGAAN: FASA PERANCANGAN RAWATAN........................................................17 LAMPIRAN 4: PELAN PENJAGAAN: FASA RAWATAN ..................................................................................18 LAMPIRAN 5: PELAN PENJAGAAN: FASA DISCAJ.........................................................................................19 LAMPIRAN 6: BORANG SARINGAN PELANGGAN........................................................................................20 LAMPIRAN 7: BORANG RAWATAN.............................................................................................................21 LAMPIRAN 8: BORANG KEBENARAN RAWATAN REFLEKSOLOGI................................................................23 LAMPIRAN 9: SENARAI TINDAK BALAS TERHADAP RAWATAN YANG MUNGKIN DIALAMI OLEH PELANGGAN................................................................................................................................................24 LAMPIRAN 10: PELBAGAI TEKNIK KEBERSIHAN TANGAN (HAND HYGIENE)...............................................25
  • 7.
    1 BAHAGIAN I: PENGENALANDAN PERTIMBANGAN UMUM 1. Pengenalan 1.1. Definisi Refleksologi merupakan suatu bidang kajian dan amalan untuk perawatan yang menggunakan “reflex points” dan kawasan-kawasan tertentu, di tapak kaki, tapak tangan dan telinga yang dikaitkan dengan bahagian-bahagian badan yang tertentu. Ia menggunakan teknik yang memerlukan pergerakan tangan dan jari yang jitu untuk meningkatkan peredaran darah dan tenaga, merangsang ketenangan dan mengaktifkan homeostasis. 1.2. Konsep Perawatan Refleksologi merupakan satu bentuk rawatan tambahan kepada rawatan perubatan alopati sedia ada yang diterima oleh sesorang pelanggan tersebut. Ia tidak sepatutnya digunakan sebagai satu-satunya bentuk rawatan yang diterima atau diambil oleh pelanggan. 1.3. Objektif Rawatan Objektif rawatan adalah untuk mendapat kesan terapeutik dengan meningkatkan aliran darah dan tenaga, merangsang ketenangan dan mengaktifkan homeostasis. Kesan terapeutik ini akan merangsang badan pelanggan itu sendiri untuk menyembuh dan mengelakkan masalah kesihatan.
  • 8.
    2 2. Pertimbangan Umum 2.1.Penyimpanan Rekod 2.1.1. Pertimbangan Umum  Semua maklumat hendaklah direkodkan dalam susunan kronologi dan dicatat pada masa yang sama sedapat mungkin.  Rekod tidak sepatutnya diundurkan tarikh atau diubah.  Pembetulan atau penambahan hendaklah diparap dan bertarikh.  Carta atau fail hendaklah didokumenkan sepenuhnya dan mengandungi semua perkara berkaitan, maklumat yang benar, maklumat tidak berkaitan tidak perlu dimasukkan.  Rekod hendaklah lengkap untuk memastikan pengamal mempunyai maklumat yang diperlukan untuk rawatan susulan pelanggan atau untuk melaporkan kepada pihak luar. 2.1.2. Jelas dan Mudah Dibaca  Semua rekod hendaklah kemas, tersusun dan lengkap untuk menyediakan maklumat yang mencukupi yang diperlukan oleh petugas kesihatan berikutnya, syarikat insurans, dan/atau peguam. Rekod bertarikh tentang perkara yang berlaku pada setiap rawatan dan sebarang perubahan penting pada keadaan klinikal atau penilaian atau pelan rawatan perlu direkodkan.  Semua catatan hendaklah ditulis dengan dakwat atau ditaip.  Catatan tidak boleh dipadam atau diubah dengan cecair pembetulan/pita/label pelekat.  Jika catatan ditukar, pengamal hendaklah memarapi dan mencatatkan tarikh sebarang perubahan pada margin yang sama.  Semua rekod hendaklah dalam bahasa yang telah dipersetujui, iaitu sama ada bahasa Melayu atau Inggeris, bertaip atau dalam bentuk tulisan tangan yang jelas dibaca.  Rekod pelanggan adalah sulit dan hendaklah disimpan dengan baik.
  • 9.
    3 2.2. Etika 2.2.1. Sepanjangmasa semasa rawatan diberikan kepada pelanggan, pengamal PT&K hendaklah;  Mematuhi garis panduan bagi tatakelakuan beretika (rujuk Kod Etika dan Kod Amalan bagi Pengamal Perubatan Tradisional dan Komplementari).  Memastikan batas klinikal semasa rawatan melalui tabir yang bersesuaian dan komunikasi dengan pelanggan.  Menunjukkan sikap bertanggungjawab dan prihatin kepada pelanggan.  Memberikan respons sewajarnya kepada reaksi emosi pelanggan terhadap rawatan.  Mendapatkan maklum balas daripada pelanggan berhubung dengan perubahan keadaan penyakitnya dan memberikan pendidikan sewajarnya kepada pelanggan berkenaan dengan rawatan pada ketika itu.  Menyimpan dokumen yang dikemas kini berhubung rawatan yang diberikan dan maklum balas pelanggan mengenainya.  Berkomunikasi sewajarnya dengan pegawai perubatan atau pemberi perkhidmatan kesihatan lain yang merujuk pelanggan tersebut. 2.3. Kebersihan dan Kesterilan 2.3.1. Semua pengamal perlu sentiasa mengekalkan kebersihan diri. 2.3.2. Semua pengamal hendaklah membasuh tangan sebelum menjalankan pemeriksaan atau memulakan rawatan kepada pelanggan. 2.3.3. Premis dan semua peralatan yang telah digunakan hendaklah dibersihkan secara berkala dan selepas setiap sesi rawatan. 2.3.4. Pengamal dikehendaki untuk mengambil tindakan sewajarnya untuk mencegah penyakit berjangkit (contohnya penggunaan peralatan
  • 10.
    4 perlindungan diri –PPE1 ) dan mengamalkan teknik kebersihan tangan2 yang betul. 2.3.5. Semua peralatan yang telah digunakan hendaklah didisinfeksi dan disterilkan berdasarkan kaedah pensterilan dan disinfeksi yang disyorkan. 3. Premis Perkhidmatan Refleksologi 3.1. Setiap premis perkhidmatan perlulah dilengkapi dengan bilik rawatan khusus yang mengandungi kerusi khas yang boleh di laraskan ketinggian/penyandar, dulang atau troli peralatan serta bakul sampah yang bersesuaian. 3.2. Setiap bilik rawatan perlulah mempunyai pencahayaan dan pengaliran udara yang mencukupi. 3.3. Premis perkhidmatan perlulah menyediakan jadual pembersihan berkala yang diikuti dengan teliti untuk memastikan persekitaran sentiasa bersih dan selamat. 3.4. Premis perlulah mempunyai pelan pengurusan tumpahan cecair klinikal, linen kotor, pelupusan bahan-bahan tajam dan pelupusan sisa klinikal.
  • 11.
    5 BAHAGIAN II –MODEL PENGURUSAN PELANGGAN 4. Seksyen I – Fasa Penilaian Seksyen ini berkenaan dengan persediaan yang perlu dilakukan oleh seorang pengamal serta pengolahan dan penggunaan maklumat yang sewajarnya, yang diperolehi daripada pelanggan ke dalam proses klinikal. Perkara ini merupakan asas kepada proses rawatan yang akan diberikan oleh pengamal nanti. Langkah-langkah yang terlibat berkisar tentang perumusan dan pengesahan berhubung dengan hipotesis tentang masalah kesihatan yang dihadapi oleh pelanggan. Fasa ini bermula dengan pengumpulan data melalui pemeriksaan pelanggan, pengesahan masalah, membangunkan ringkasan penemuan klinikal, serta membuat keputusan sama ada untuk meneruskan rawatan atau tidak. Berikut adalah langkah-langkah yang terlibat dalam proses pengumpulan data ini (Lampiran 2); 4.1. Pengambilan Sejarah 4.1.1. Sebelum memulakan proses untuk mengambil sejarah pelanggan, tentukan sama ada pelanggan mempunyai diagnosis khusus semasa dirujuk. Jika ada, justeru pengambilan sejarah masalah kesihatan pelanggan haruslah berkisar sekitar masalah tersebut dan tumpuan soalan adalah untuk menilai keadaan semasa masalah yang dihadapi oleh pelanggan. 4.1.2. Bagi pelanggan yang hadir tanpa rujukan dan tanpa diagnosis khusus, mulakan dengan soalan-soalan umum yang akan membantu menjelaskan masalah kesihatan yang dihadapi oleh pelanggan dan cadangkan diagnosis. 4.2. Pemeriksaan Fizikal 4.2.1. Langkah seterusnya adalah pemeriksaan pelanggan, di mana fokus pemeriksaan oleh pengamal adalah pada tangan, kaki dan telinga (iaitu
  • 12.
    6 bahagian atau anggotabadan yang akan digunakan untuk memberi rawatan refleksologi). 4.2.2. Pengamal perlu mencatatkan semua penemuan pemeriksaan fizikal dalam borang rawatan. 4.3. Kesesuaian Rawatan 4.3.1. Tidak semua pelanggan yang hadir sesuai untuk menerima rawatan refleksologi. Oleh itu, tentukan sama ada pelanggan akan mendapat manfaat atau tidak daripada rawatan. 4.3.2. Setelah pengamal mengesahkan bahawa rawatan adalah bersesuaian dan sebelum memulakan perancangan rawatan, pengamal perlu menentukan sama ada terdapat kontraindikasi atau tidak. Sekiranya perlu, pelanggan perlu dirujuk kepada pengamal perubatan lain sewajarnya. 4.4. Indikasi 4.4.1. Refleksologi boleh digunakan untuk membantu dalam pelbagai masalah kesihatan. 4.4.2. Walau bagaimanapun, ia tidak boleh digunakan untuk merawat masalah kesihatan atau perubatan akut3 dan mana-mana masalah kesihatan yang tidak sesuai untuk refleksologi (seperti di para 4.6. Kontraindikasi). 4.5. Langkah Berjaga-jaga dalam Pengendalian Pelanggan Pengamal disarankan agar mengambil langkah berjaga-jaga yang sewajarnya ketika memberikan rawatan refleksologi untuk pelanggan yang mempunyai masalah atau dalam keadaan berikut; 4.5.1. Mengandung 4.5.2. Masalah/penyakit kardiovaskular 4.5.3. Edema 4.5.4. Osteoporosis atau mana-mana keadaan yang menyebabkan tulang rapuh
  • 13.
    7 4.5.5. Artritis 4.5.6. Epilepsiatau sawan, atau mana-mana keadaan yang mengganggu sistem saraf sentral (contohnya multiple sclerosis, Parkinson’s disease) 4.5.7. Penyakit mental 4.5.8. Pelanggan yang baru sahaja menjalani pembedahan 4.5.9. Kencing manis (diabetes mellitus) 4.5.10. Asma 4.5.11. Sebarang masalah kesihatan yang mengganggu sistem saraf periferi (contohnya sciatica, peripheral neuropathy) 4.5.12. Jangkitan HIV 4.5.13. Masalah pendarahan atau pelanggan yang mengambil ubat untuk mencairkan darah, yang mana menyebabkan pelanggan tersebut mempunyai kecenderungan untuk lebam/berdarah 4.6. Kontraindikasi Berikut adalah keadaan atau masalah kesihatan yang mana rawatan refleksologi tidak boleh diberikan kepada pelanggan. 4.6.1. Demam atau mana-mana jangkitan kuman (sistemik4 atau setempat5) Memberikan rawatan refleksologi kepada pelanggan yang sedang demam atau mempunyai sebarang jangkitan boleh menyebabkan rangsangan yang berlebihan terhadap sistem imun badan yang sedang melawan jangkitan tersebut. 4.6.2. Muntah dan cirit-birit Seperti jangkitan, refleksologi boleh menyebabkan rangsangan badan yang berlebihan dan boleh memburukkan lagi keadaan. 4.6.3. Mengandung (semester pertama sahaja) Sekiranya berlaku keguguran, pengamal tersebut boleh dipersalahkan kerana telah menyebabkan ia berlaku.
  • 14.
    8 4.6.4. Penyakit kulitsetempat yang menjejaskan tangan, kaki dan telinga Sekiranya pelanggan tersebut mempunyai masalah kulit pada tangan, kaki dan telinga, rawatan refleksologi mungkin akan menyebabkan kesakitan dan boleh memburukkan lagi masalah kulit sedia ada. 4.6.5. Trombosis dan radang salur darah (thrombophlebitis) Masalah ini boleh membahayakan kerana terdapat risiko darah beku yang boleh bergerak dan menyumbat salur darah darah berdekatan atau pada jantung. 4.6.6. Varicose veins pada kaki 4.6.7. Kanser Pengamal perlulah mengambil langkah berjaga-jaga ketika memberikan rawatan kepada pelanggan yang menghidap kanser. Terutama sekali untuk pelanggan yang menghidap kanser pada tangan, kaki atau telinga yang mana terdapatnya risiko sel-sel kanser merebak sekiranya rawatan refleksologi diberikan. 4.6.8. Reaksi negatif berterusan yang melampau terhadap rawatan refleksologi Sekiranya terdapat pelanggan yang merasakan rawatan refleksologi tidak memberikan sebarang faedah atau menyebabkan keadaan bertambah buruk, pengamal di nasihatkan untuk menilai semula kesesuaian rawatan terhadap pelanggan tersebut. 5. Seksyen II – Fasa Perancangan Rawatan 5.1. Seksyen ini akan membincangkan langkah yang terlibat dalam merancang rawatan pelanggan (Lampiran 3). Langkah ini bermula dengan ringkasan bagi penemuan klinikal daripada fasa penilaian. Pengamal perlu membezakan bahagian pelanggan yang berfungsi dan anggota badan yang bermasalah.
  • 15.
    9 5.2. Setelah bahagian-bahagianini dikenal pasti, pengamal perlu memilih teknik rawatan dan zon refleks pada tangan, kaki atau telinga yang bersesuaian dengan pelanggan. Pilihan teknik dan zon refleks bergantung kepada pengenalpastian hasil fungsian dan kesan rawatan yang paling sesuai untuk pelanggan tersebut. Hasil ini perlu disesuaikan kepada pelanggan bagi mencapai kesan yang efektif dan maksimum. Terdapat beberapa teknik refleksologi yang diguna pakai. Berikut adalah dua teknik yang diterima pakai diperingkat antarabangsa; 5.2.1. Ingham method Teknik ini adalah teknik yang dipopularkan oleh Eunice Ingham pada awal 1930- an. Ia merupakan teknik yang tidak menggunakan sebarang peralatan dalam rawatan. 5.2.2. Rwo Shur method Teknik ini dipopularkan oleh seorang paderi Swiss, Father Josef Eugster. Teknik ini lebih popular di negara-negara Asia dan ia melibatkan penggunaan peralatan seperti ranting kayu. Walau bagaimanapun, melalui peredaran zaman, teknik ini kini hanya menggunakan buku jari. 5.3. Pelanggan perlu diberi penerangan tentang teknik rawatan yang telah diputuskan. Jika terdapat risiko kesan mudarat daripada rawatan yang dicadangkan, ia perlu dimaklumkan, difahami dan diterima oleh pelanggan. 5.4. Dapatkan persetujuan rawatan daripada pelanggan sebelum sebarang rawatan dimulakan. Pelanggan hendaklah kompeten untuk memberikan persetujuan rawatan. Bagi pelanggan di bawah umur (kurang daripada 18 tahun) dan orang dewasa yang mempunyai kecacatan mental, pengamal memerlukan persetujuan daripada penjaga. 5.5. Sebarang maklumat yang berkaitan seperti kegunaan dan kandungan bahan dalam krim, bedak, losyen atau minyak yang akan digunakan di dalam rawatan perlulah dimaklumkan terlebih dahulu kepada pelanggan. Bahan-bahan ini digunakan untuk;
  • 16.
    10 5.5.1. Membantu melancarkanpergerakan tangan dan jari pengamal semasa rawatan dijalankan. 5.5.2. Memberi nilai tambah kepada pelanggan dengan merangsang ketenangan dan kelegaan. 5.6. Pengamal perlu mengambil maklum sebarang masalah alahan yang dihidapi pelanggan sebelum rawatan dimulakan dan elakkan penggunaan krim/bedak/losyen/minyak yang mengandungi bahan yang berkaitan. 5.7. Tempoh setiap sesi rawatan adalah dalam 30 hingga 45 minit. Bilangan atau kekerapan rawatan susulan yang dirancang disesusaikan kepada pelanggan, bergantung kepada masalah kesihatan yang dihadapi, umur dan tahap kesihatan secara amnya. Satu program lengkap akan; 5.7.1. Menghentikan kemerosotan kesihatan 5.7.2. Merangsang badan supaya pulih dengan sendirinya 5.7.3. Menguatkan dan mengukuhkan semua sistem badan 5.7.4. Mengekalkan keseimbangan semua sistem badan (kesihatan yang optimum) 6. Seksyen III – Fasa Rawatan Fasa ini melibatkan kitaran rawatan secara berterusan, pemeriksaan semula dan perkembangan rawatan yang bermula selepas pengamal menyempurnakan pelan rawatan (Lampiran 4). 6.1. Pada peringkat awal rawatan, pengamal perlu menilai kesesuaian pelan rawatan dan menganggar tahap toleransi pelanggan terhadap rawatan. Pengamal dinasihatkan agar tidak memperkenalkan terlalu banyak teknik rawatan serentak, dikhuatiri akan menyebabkan kesukaran untuk mengenal pasti teknik yang mana yang memberi kesan positif atau tindak balas sampingan kepada pelanggan. 6.2. Pada bila-bila masa sepanjang rawatan, pengamal boleh memeriksa pelanggan untuk menilai sebarang perubahan klinikal. Fokus bagi pemeriksaan semula
  • 17.
    11 adalah untuk mengenalpasti dan mengukur perubahan masalah pelanggan serta penambah baikan paras fungsian berbanding sebelum rawatan dimulakan. Pemeriksaan semula juga bertujuan untuk mengenal pasti sama ada pelanggan mempunyai kesan positif atau tindak balas sampingan terhadap rawatan yang diberikan. 6.3. Pengamal hendaklah menilai semula pelanggan mengikut selang waktu yang sewajarnya. 6.4. Sebaik-baiknya, semasa setiap sesi rawatan, pengamal menggabungkan pemeriksaan pelanggan dengan perkembangan atau modifikasi pada teknik rawatan atau pendidikan pelanggan. 7. Seksyen IV – Fasa Discaj Fasa discaj melibatkan peralihan pelanggan daripada penjagaan pengamal kepada pengamal perubatan lain atau kepada penjagaan kendiri. Langkah yang terlibat adalah (Lampiran 5); 7.1. Pengamal perlu mendapatkan kehendak pelanggan berkaitan dengan keperluan untuk discaj. 7.2. Pelanggan kemudian dimaklumkan berhubung keperluan kesinambungan rawatan selepas discaj. 7.3. Pelan awal discaj yang sesuai disediakan berdasarkan penemuan klinikal. 7.4. Matlamat dan pengurusan discaj dibincangkan dengan pelanggan, dan pengamal mendokumenkan pelan akhir discaj. 7.5. Pelanggan dilengkapkan dengan pendidikan dan persediaan sebelum discaj. 7.6. Pengamal melengkapkan dan mendokumenkan pemeriksaan sebelum discaj dan memastikan sama ada pelanggan telah mencapai hasil fungsian yang telah dikenal pasti. Pelanggan mungkin akan dirujuk kepada pengamal atau petugas kesihatan yang lain bagi rawatan susulan yang sewajarnya. 7.7. Nasihat perlu diberikan untuk penjagaan diri, pengekalan kesihatan dan pencegahan masalah pelanggan daripada berulang.
  • 18.
    12 BAHAGIAN III –KESIMPULAN 8. Kesimpulan Garis panduan ini merupakan cadangan model proses membuat keputusan klinikal, iaitu melalui fasa penilaian, perancangan rawatan, rawatan dan discaj pelanggan, untuk kegunaan pengamal-pengamal Perubatan Tradisional dan Komplementari dalam sub- bidang amalan Refleksologi. Ia bertujuan untuk memberi panduan kepada pengamal untuk mempertingkatkan kewajaran dan kesempurnaan pemeriksaan yang dijalankan, pelan penjagaan yang digariskan serta pelan rawatan yang dirancang dan disediakan. Garis panduan ini juga menggalakkan pengamal PT&K untuk mematuhi kod etika dan kod amalan, serta mengekalkan tahap profesionalisme perubatan yang tinggi.
  • 19.
    13 Rujukan 1. Core Curriculumfor Reflexology. Clive S. O’Hara. Douglas Barry Publication, 2006. 2. National Policy on Traditional/Complementary Medicine Malaysia. The Division of Traditional and Complementary Medicine, Ministry of health Malaysia, 2001. 3. Feet First (A Guide to Foot Reflexology). Laura Norman. Simon & Schuster, 1988. 4. The Reflexology Workshop. Jenny Hope-Spencer. The Crowood Press Ltd, 1999. 5. Stories the Feet Can Tell Thru reflexology & Stories the feet Have Told Thru Reflexology. Eunice D. Ingham. Ingham Publisher, 1984. 6. Reflexology A Practical Introduction. Denise Whichello Brown. Universal International, 1999. 7. Healing Yourself with Foot Reflexology. Mildred Carter and Tammy Weber, Reward Books, 1996. 8. Reflexology an Illustrated guide. Beryl Crane. Element Books, 1998. 9. Clinical reflexology, A guide for Health Professional. Edited by Peter A Mackereth and Denise Tiran. Churchill Livingstone, 2002. 10. Better Health With Foot Reflexology, the Original Ingam Method. Dwight C. Byers, Ingam Publishing Inc, 1983. 11. The Rwo Shur Health Method. Translated by Geraldine Tay and Eu Hooi Khan. Art Printing Works, 1988. 12. Reflexology Association of Australia. http://www.reflexology.au.org, accessed on 24 January 2011. 13. Reflexology Association of Canada. http://www.reflexologycanada.ca, accessed on 25 January 2011. 14. Reflexology Association of America. http://reflexology-usa.org, accessed on 24 January 2011. 15. Edzard Ernst. Is reflexology an effective intervention? A systematic review of randomized control trials. MJA 191:5, 2009.
  • 20.
    14 16. MY Wang,PS Tsai et al. The efficacy of reflexology: systematic review. JAN 62:5, p:512-520, 2008. 17. H Poole, S Glenn, et al. A randomised controlled study of reflexology for the management of chronic low back pain. European Journal of Pain, 2007. 18. CA Brown, C Lido. Reflexology treatment for patients with lower limb amputations and phantom limb pain – An exploratory pilot study. Complementary Therapies in Clinical Practice, 2008.
  • 21.
    15 LAMPIRAN LAMPIRAN 1: SENARAIISTILAH 1 PPE - Personal Protective Equipment, peralatan perlindungan diri, merupakan kelengkapan seperti pakaian khas, helmet, cermin perlindung mata atau apa-apa pakain atau peralatan lain yang direka khas untuk mengurangkan pendedahan kepada pelbagai bentuk risiko atau bahaya berkaitan dengan pekerjaan dan kesihatan yang terlibat semasa menjalankan tugas. 2 Teknik kebersihan tangan (hand hygiene) – adalah satu terma umum mengenai teknik pembersihan tangan yang rutin, penggunaan bahan pencuci tangan antiseptik, sapuan tangan antiseptik, atau pembersihan tangan sebelum pembedahan. Amalan ini dapat mengurangkan risiko kehadiran patogen pada tangan petugas kesihatan dan merupakan salah satu langkah utama untuk mengurangkan transmisi organisma kepada pesakit dan juga perugas kesihatan. Indikasi amalan ini termasuklah: sebelum dan selepas merawat pesakit (iaitu sebelum pemakaian sarung tangan dan selepas sarung tangan dibuka); selepas memegang sebarang peralatan atau bahan yang kemungkinan besar telah dicemari dengan darah, air liur atau cecair dari saluran pernafasan; sebelum menginggalkan bilik rawatan pergigian; apabila tangan petugas telah jelas tercemar; dan sebelum mengenakan semula sarung tangan yang baru selepas membuka sarung tangan yang terkoyak, terpotong atau telah ditembusi oleh benda tajam. 3 Masalah kesihatan atau perubatan akut - keadaan atau masalah kesihatan yang bermula secara tiba-tiba, meningkat dengan mendadak, gejala yang teruk dan hanya dalam jangka masa yang pendek sahaja. 4 Sistemik – merujuk kepada seluruh anggota atau bahagian badan, tidak terhad kepada sesuatu bahagian badan sahaja. 5 Setempat – merujuk kepada sesuatu bahagian badan yang khusus sahaja.
  • 22.
    16 LAMPIRAN 2: PELANPENJAGAAN: FASA PENILAIAN Pesakit dengan masalah kesihatan Sejarah kesihatan dan pemeriksaan pelanggan Fasa perancangan rawatan Rujuk kepada pengamal kesihatan lain sewajarnya Dalam skop rawatan Kontraindi -kasi Tidak Ya Tidak Ya
  • 23.
    17 LAMPIRAN 3: PELANPENJAGAAN: FASA PERANCANGAN RAWATAN Fasa perancangan rawatan Bahagian badan yang bermasalah Bahagian dengan fungsi yang normal, yang mengimbangi bahagian yang kurang berfungsi Kenal pasti strategi mengimbangi badan untuk bahagian yang bermasalah Senaraikan masalah-masalah pelanggan serta kenal pasti hasil rawatan yang diharapkan Kenal pasti teknik yang bersesuaian Persiapan untuk memulakan rawatan Sesi rawatan Pelan penjagaan Rujuk pelanggan kepada pengamal kesihatan lain yang sewajarnya Sesuai untuk refleksologi Tidak sesuai untuk refleksologi
  • 24.
    18 LAMPIRAN 4: PELANPENJAGAAN: FASA RAWATAN Pelan penjagaan Rawatan dimulakan Pemantauan tindak balas pelanggan terhadap rawatan yang diberikan Rawatan diteruskan, penilaian pesakit dan nasihat selepas rawatan diberikan Rawatan diteruskan Hasil/matlamat rawatan dicapai Semak semula pelan rawatan Perhalusi teknik rawatan Nilai semula kesesuaian rawatan kepada pelanggan Tindak balas negatif Tindak balas positif Tidak Ya
  • 25.
    19 LAMPIRAN 5: PELANPENJAGAAN: FASA DISCAJ Nilai perkembangan dan buat pemeriksaan semula ke atas pelanggan Hasil/matlamat kesihatan dicapai Mulakan penilaian dan pendidikan untuk discaj Dokumenkan penemuan dan perancangan untuk discaj Discaj Teruskan rawatan Tidak Ya
  • 26.
    20 LAMPIRAN 6: BORANGSARINGAN PELANGGAN Pusat Rawatan Refleksologi: __________________________________________________ Borang Saringan Nama No. Kad Pengenalan Alamat : Tarikh lahir Umur Jantina Tarikh Diagnosa pelaggan : (Sekiranya ada) Masalah kesihatan semasa pelanggan : Sejarah perubatan : tandakan  pada ruang yang berkenaan Mengandung Masalah/penyakit kardiovaskular Edema Osteoporosis atau mana-mana keadaan yang menyebabkan tulang rapuh Artritis Epilepsi atau sawan Penyakit mental Pelanggan yang baru sahaja menjalani pembedahan Kencing manis (diabetes mellitus) Asma Sebarang masalah kesihatan yang mengganggu sistem saraf sental atau periferi Jangkitan HIV Masalah pendarahan atau pelanggan yang mengambil ubat untuk mencairkan darah Sejarah pembedahan : Pernah menjalani pembedahan? Ya, nyatakan: _________________________ _________________________ _________________________ Tidak Tarikh pembedahan terakhir: Sejarah ubat: Alahan:
  • 27.
    21 LAMPIRAN 7: BORANGRAWATAN BORANG RAWATAN REFLEKSOLOGY PUSAT RAWATAN: ______________________________________________________________ Nama No. Rujukan No. Kad Pengenalan Tarikh Lahir Tarikh Alamat Poskod Negeri No. Telefon (R) (B) (P) SEJARAH PERUBATAN Masalah kesihatan semasa pelanggan Sejarah perubatan Masalah perubatan Ya Tidak Mengandung Masalah/penyakit kardiovaskular Edema Osteoporosis atau mana-mana keadaan yang menyebabkan tulang rapuh Artritis Epilepsi atau sawan Penyakit mental Pelanggan yang baru sahaja menjalani pembedahan Kencing manis (diabetes mellitus) Asma Sebarang masalah kesihatan yang mengganggu sistem saraf sental atau periferi Jangkitan HIV Masalah pendarahan atau pelanggan yang mengambil ubat untuk mencairkan darah Masalah perubatan Ya Tidak Masalah kulit; sila nyatakan: Merokok? Jangkitan HIV Pengambilan alkohol? Nyatakan kuantiti (unit/sehari) Lain-lain: Nota: Sejarah pembedahan Ubat-ubatan yang diambil TAHAP STRES Tandakan  pada ruang yang berkenaan (10 menunjukkan tahap stres yang paling tinggi) 1 2 3 4 5 6 7 8 9 10
  • 28.
    22 LAMPIRAN 7: BORANGRAWATAN (sambungan) PENILAIAN PELANGGAN Penampilan am pelanggan (sebelum rawatan dimulakan): Gejala setempat: Pemeriksaan tangan/kaki/telinga: Warna: Suhu: panas / sejuk Kecacatan: Tona otot: lemah / baik / sangat baik Keadaan kuku: Pergerakan sendi: baik / terhad Bau: Keadaan kulit: RAWATAN YANG DIBERIKAN Kaedah: Teknik: Penampilan umum pelanggan (selepas rawatan diberikan): Tender threshold: Nasihat penjagaan kesihatan di rumah: Nama Pengamal: Tandatangan: Tarikh: Cop rasmi:
  • 29.
    23 LAMPIRAN 8: BORANGKEBENARAN RAWATAN REFLEKSOLOGI KEBENARAN RAWATAN REFLEKSOLOGI Sila baca maklumat berikut dengan teliti. Ajukan sebarang pertanyaan atau keraguan mengenai rawatan refleksologi kepada pengamal yang merawat anda. Apa itu refleksologi? Refleksologi merupakan satu bidang amalan perubatan tradisional dan komplementari yang menggunakan titik refleks pada kaki, tangan dan telinga yang berkaitan dengan bahagian tertentu badan. Dengan menggunakan teknik pergerakan tangan dan jari yang khusus, refleksologi dapat membantu meningkatkan peredaran darah dan tenaga, merangsang ketenangan dan mengaktifkan homeostasis. Adakah is selamat? Secara umum, refleksologi adalah satu bentuk rawatan yang selamat. Adakah sebarang kesan sampingan daripada rawatan tersebut? Anda mungkin mengalami beberapa gejala negatif yang berikut semasa atau selepas menjalani rawatan refleksologi: a. Sakit pada titik refleks b. Gejala masalah kesihatan atau penyakit yang dialami bertambah buruk untuk sementara waktu c. Merasa kurang sihat d. Sakit kepala e. Mengantuk dan ingin tidur f. Keletihan dan tidak berdaya g. Emosi terganggu, cepat marah atau resah h. Berasa tertekan i. Terasa panas atau sejuk Apakah perkara-perkara yang saya patut maklumkan kepada pengamal sebelum rawatan dimulakan? Anda perlulah memaklumkan kepada pengamal yang merawat anda tentang sebarang masalah kesihatan atau penyakit yang dihidapi seperti: Sila tandakan  pada ruang yang berkenaan Masalah perubatan Ya Tidak Mengandung Masalah/penyakit kardiovaskular Edema Osteoporosis atau mana-mana keadaan yang menyebabkan tulang rapuh Artritis Epilepsi atau sawan Penyakit mental Pelanggan yang baru sahaja menjalani pembedahan Kencing manis (diabetes mellitus) Asma Sebarang masalah kesihatan yang mengganggu sistem saraf sental atau periferi Jangkitan HIV/AIDS Masalah pendarahan atau mengambil ubat untuk mencairkan darah Masalah kulit, termasuk anggota badan yang terjejas KEBENARAN MENJALANKAN RAWATAN Saya faham bahawa saya boleh mengajukan sebarang persoalan yang berkaitan dengan rawatan ini sebelum saya menandatangani borang kebenaran ini. Saya juga maklum bahawa saya boleh memberhentikan rawatan yang diberikan kepada saya pada bila-bila masa sepanjang rawatan dijalankan. Rawatan tersebut, termasuk kebaikan dan risiko kesan advers telah dijelaskan kepada saya, dan saya faham penjelasan yang telah diberkan. I bersetuju bahawa maklumat yang telah dinyatakan di atas adalah benar dan telah disampaikan kepada saya. Dengan ini, saya memberikan keizinan untuk menerima rawatan refleksologi. Saya juga faham bahawa satu rekod yang berkaitan dengan rawatan tersebut akan disimpan. Rekod ini adalah sulit dan tidak akan didedahkan kepada mana- mana pihak luar, melainkan dengan izin saya, atau wakil saya, atau sekiranya diarahkan oleh mahkamah untuk berbuat demikian. PELANGGAN TANDATANGAN: ........................................................... NAMA: ........................................................................... ........................................................................................ NO. MYKAD/PASPORT: .................................................. TARIKH: ......................................................................... SAKSI TANDATANGAN: ........................................................... NAMA: ........................................................................... ........................................................................................ NO. MYKAD/PASPORT: .................................................. TARIKH: ......................................................................... PENGAMAL TANDATANGAN: ........................................................... NAMA: ........................................................................................................................................................................ NO. MYKAD/PASPORT: .................................................. TARIKH: ............................................
  • 30.
    24 LAMPIRAN 9: SENARAITINDAK BALAS TERHADAP RAWATAN YANG MUNGKIN DIALAMI OLEH PELANGGAN * Adaptasi daripada The Reflexology Workshop, Jenny Hope-Spencer, The Crowood Press, 1999. 1. Kesan positif a. Perasaan tenang b. Bertenaga c. Corak tidur yang lebih baik d. Berasa gembira e. Terasa seperti berada di awang-awangan f. Berasa lebih dapat mengawal kehidupan g. Kelegaan daripada kesakitan h. Keseimbangan badan, minda dan semangat 2. Kesan negatif a. Sakit pada titik refleks b. Gejala masalah kesihatan atau penyakit yang dialami bertambah buruk untuk sementara waktu c. Terasa kurang sihat d. Sakit kepala e. Mengantuk dan ingin tidur f. Keletihan dan tidak berdaya g. Emosi terganggu, cepat marah atau resah h. Berasa tertekan i. Terasa panas atau sejuk 3. Kesan eliminatory a. Lebih kerap buang air besar dan/atau kecil b. Sembelit atau cirit-birit ringan c. Berpeluh meningkat, terutama di bahagian kaki dan tangan d. Pening dan loya e. Hidung berair
  • 31.
    25 LAMPIRAN 10: PELBAGAITEKNIK KEBERSIHAN TANGAN (HAND HYGIENE) Kaedah Bahan pembersihan Tujuan Bahagian Tempoh (minimum) Pembersihan tangan rutin Air dan sabun biasa (non- antimicrobial) Membuang tanah dan mikroorganisma transien Semua permukaan tangan dan jari 15 saat Pembersihan tangan dengan antiseptik Air dan sabun anti- mikrob (contohnya: klorheksidin, iodin dan iodofor, chloroxylenol, triclosan) Membuang atau menghapuskan mikroorganisma transien dan mengurangkan resident flora (bahan kekal aktif) Semua permukaan tangan dan jari 15 saat Sapuan tangan antiseptik Sapuan tangan beralcohol Membuang atau menghapuskan mikroorganisma transien dan mengurangkan resident flora (bahan kekal aktif) Semua permukaan tangan dan jari Sehingga tangan kering Pembersihan tangan sebelum pembedahan Air dan sabun anti- mikrob (contohnya: klorheksidin, iodin dan iodofor, chloroxylenol, triclosan) Membuang atau menghapuskan mikroorganisma transien dan mengurangkan resident flora (bahan kekal aktif) Tangan dan lengan 2 – 6 minit Air dan sabun biasa (non- antimicrobial) diikuti dengan sapuan tangan berlkohol untuk pembedahan yang mempunyai bahan aktif tahan lama Ikut arahan pembekal Disesuaikan daripada laman sesawang Centres for Disease Control and Prevention. Capaian atas talian di http://www.cdc.gov/oralhealth/infectioncontrol/faq/hand.htm, pada 25 April 2011.
  • 32.
    Sidang Editor: Dr. GohChen Soon Pengarah Bahagian Perubatan Tradisional dan Komplementari Kementerian Kesihatan Malaysia Dr. Shamsaini Shamsuddin Ketua Penolong Pengarah Kanan Bahagian Perubatan Tradisional dan Komplementari Kementerian Kesihatan Malaysia Dr. Rimah Melati Abd Ghani Ketua Penolong Pengarah Kanan Bahagian Perubatan Tradisional dan Komplementari Kementerian Kesihatan Malaysia Pengarang/Terjemahan Oleh: Dr. Nur Hidayati Binti Abdul Halim Ketua Penolong Pengarah Kanan Bahagian Perubatan Tradisional dan Komplementari Kementerian Kesihatan Malaysia
  • 33.
    Jawatan Kuasa Terdahulu: EdisiBahasa Inggeris, 2011. Sidang Editor: Dr. Ramli Abd. Ghani En. Jaafar Lassa Dr. Shamsaini Binti Shamsuddin Dr. Zalilah Binti Abdullah Dr. Nur Hidayati Binti Abdul Halim Ahli Jawatan Kuasa: Kementerian Kesihatan Malaysia Mohd. Zulkifli Abdul Latif Dr. Aidatul Azura Bt. Abdul Rani Dr. Radzuan Bin Mat Ibrahim Dr. Rimah Melati Binti Abdul Ghani Norlaili Ahmad Asmirah Bt. Md. Redzuan Nur Hazirah Bt. Kamarudin Pengamal Perubatan Tradisional dan Komplementari Abd. Azis Bin Ishak Mohd. Farid A. Rahman Chew Yang Hua Dorothea Justin Moduying Geraldine Tay