Konstantin K. @everzet
Taking back
Behaviour Driven Development
The User-story
    In  order  to  spend  more  time  socialising  at  the  conference  
    instead  of  looking  at  the  schedule  
    As  a  conference  attendee  
    I  want  to  create  my  personal  schedule  beforehand  
What is BDD?
Can you give me an
example of how you
would do it?
Scenarios in imperative style
Feature:  Attendee  selects  talks  to  attend  
    In  order  to  spend  more  time  socialising  at  the  conference  instead  of  looking  at  the  schedule  
    As  a  conference  attendee  
    I  want  to  create  my  personal  schedule  beforehand  
    Scenario:  Successfully  selecting  1  talk  
        Given  there  is  a  conference  "XP  Conference"  
        And  there  is  a  "Specification"  talk  in  first  time  period  
        When  I  open  the  "/conferences/xp"  page  
        And  I  click  "Add  to  my  schedule"  inside  ".talk:contains('Specification')"  block  
        Then  I  should  see  ".talk:contains('Specification')"  inside  ".personal-­‐schedule"  block  
    Scenario:  Failing  to  select  2  talks  into  the  time  period  
        Given  there  is  a  conference  "XP  Conference"  
        And  there  is  a  "Specification"  talk  in  the  first  time  period  
        And  there  is  a  "Modelling"  talk  in  the  first  time  period  
        When  I  open  the  "/conferences/xp"  page  
        And  I  click  "Add  to  my  schedule"  inside  ".talk:contains('Specification')"  block  
        And  I  click  "Add  to  my  schedule"  inside  ".talk:contains('Modelling')"  block  
        Then  I  should  see  ".talk:contains('Specification')"  inside  ".personal-­‐schedule"  block  
        But  I  should  not  see  ".talk:contains('Modelling')"  inside  ".personal-­‐schedule"  block  
And what if you are that
rare example of a
stakeholder without A
clear understanding of
TCP/ip & HTML5?
Scenarios in declarative style
Feature:  Attendee  selects  talks  to  attend  
    In  order  to  spend  more  time  socialising  at  the  conference  instead  of  looking  at  the  schedule  
    As  a  conference  attendee  
    I  want  to  create  my  personal  schedule  beforehand  
    Scenario:  Successfully  selecting  1  talk  
        Given  there  is  a  conference  "Agile  Conference"  
        And  there  is  a  "Specification"  talk  in  the  first  time  period  
        When  I  choose  the  "Specification"  talk  
        Then  the  "Specification"  talk  should  be  in  my  personal  schedule  
    Scenario:  Failing  to  select  2  talks  into  the  same  time  period  
        Given  there  is  a  conference  "Agile  Conference"  
        And  there  is  a  "Specification"  talk  in  the  first  time  period  
        And  there  is  a  "Modelling"  talk  in  the  first  time  period  
        When  I  choose  the  "Specification"  talk  
        And  I  choose  the  "Modelling"  talk  
        Then  I  should  be  told  that  time  period  is  already  taken  by  another  talk  
How do you actually
call all these things?
Feature:  Attendee  selects  talks  to  attend  
    In  order  to  spend  more  time  socialising  at  the  conference  instead  of  looking  at  the  schedule  
    As  a  conference  attendee  
    I  want  to  create  my  personal  schedule  beforehand  
    Scenario:  Successfully  selecting  1  talk  from  the  1  track  conference  for  a  single  slot  
        Given  a  conference  named  "Agile  Conference"  with  1  track  
        And  the  "Specification"  talk  is  scheduled  for  "10:30-­‐11:30"  slot  on  the  conference  track  1  
        When  I  choose  the  "Specification"  talk  for  my  personal  schedule  of  this  conference  
        Then  the  chosen  talk  for  "10:30-­‐11:30"  slot  of  my  schedule  should  be  the  "Specification"  
    Scenario:  Being  unable  to  select  2  talks  into  the  same  slot  
        Given  a  conference  named  "Agile  Conference"  with  2  tracks  
        And  the  "Specification"  talk  is  scheduled  for  "09:00-­‐09:45"  slot  on  the  conference  track  1  
        And  the  "Modelling"  talk  is  scheduled  for  "09:00-­‐09:45"  slot  on  the  conference  track  2  
        When  I  choose  the  "Specification"  talk  for  my  personal  schedule  of  this  conference  
        And  I  try  to  choose  the  "Modelling"  talk  for  my  personal  schedule  of  this  conference  
        Then  I  should  be  told  that  slot  is  already  taken  by  another  talk  
Scenarios in ubiquitous language
Ubiquitous Language
“
– Eric Evans, Domain-Driven Design
A project faces serious problems when its
language is fractured. Domain experts use their
jargon while technical team members have their
own.
$
$ {}
$ {} bip
$ {}
Translation
bip
“
– Eric Evans, Domain-Driven Design
Translation blunts communication and makes
knowledge crunching anaemic.
$ {}
Translation
BDD
bip
$ $
Translation
BDD
bip
$ $
BDD
bip
$ $
Translation???
BDD
bip
$ $ {}
Translation???
BDD
{}
BDD DDD
Translation???
$ $
{$}
BDD DDD
Translation???
{$} {$}
{$}
BDD DDD
{$} {$}
Bdd vs DDD
BDD uses
Scenarios
“
– Eric Evans, Domain-Driven Design
To cross-check all these decisions, we have to
constantly step through scenarios to confirm that
we can solve application problems effectively.
“
– Eric Evans, Domain-Driven Design
To cross-check all these decisions, we have to
constantly step through scenarios to confirm that
we can solve application problems effectively.
DDD USES
Domain ModelS
“
– Eric Evans, Domain-Driven Design
A domain model is not a particular diagram; it is
the idea that the diagram is intended to convey.A
diagram can represent and communicate a model,
as can carefully written code, as can an English
sentence.
“
– Eric Evans, Domain-Driven Design
A domain model is not a particular diagram; it is
the idea that the diagram is intended to convey.A
diagram can represent and communicate a model,
as can carefully written code, as can an English
sentence.
Feature:  Attendee  selects  talks  to  attend  
    In  order  to  spend  more  time  socialising  at  the  conference  instead  of  looking  at  the  schedule  
    As  a  conference  attendee  
    I  want  to  create  my  personal  schedule  beforehand  
    Scenario:  Successfully  selecting  1  talk  from  the  1  track  conference  for  a  single  slot  
        Given  a  conference  named  "Agile  Conference"  with  1  track  
        And  the  "Specification"  talk  is  scheduled  for  "10:30-­‐11:30"  slot  on  the  conference  track  1  
        When  I  choose  the  "Specification"  talk  for  my  personal  schedule  of  this  conference  
        Then  the  chosen  talk  for  "10:30-­‐11:30"  slot  of  my  schedule  should  be  the  "Specification"  
    Scenario:  Being  unable  to  select  2  talks  into  the  same  slot  
        Given  a  conference  named  "Agile  Conference"  with  2  tracks  
        And  the  "Specification"  talk  is  scheduled  for  "09:00-­‐09:45"  slot  on  the  conference  track  1  
        And  the  "Modelling"  talk  is  scheduled  for  "09:00-­‐09:45"  slot  on  the  conference  track  2  
        When  I  choose  the  "Specification"  talk  for  my  personal  schedule  of  this  conference  
        And  I  try  to  choose  the  "Modelling"  talk  for  my  personal  schedule  of  this  conference  
        Then  I  should  be  told  that  slot  is  already  taken  by  another  talk  
Scenarios in ubiquitous language
“Pushing for ubiquitous language hard enough
makes your examples a domain model.
Modelling by Example
BDD as it was meant to be done
UI
Domain core
Objects
Outside-in
UI
Domain core
Objects
Outside-in
UI
Domain core
Objects
“
– Vaughn Vernon, Implementing Domain-Driven Design
The application boundary, or inner hexagon, is
also the use case (or user story) boundary. In
other words, we should create use cases based on
application functional requirements, not on the
number of diverse clients or output mechanisms.
Middle-out
UI
Domain core
Objects
UI
Domain core
Objects
Domain core
Objects
1. Remove the UI
Domain core
Objects
1. Remove the UI
2. Go through the domain
Domain core
Objects
UI
1. Remove the UI
2. Go through the domain
3. Add the UI back
Domain core
Objects
1. Remove the UI
2. Go through the domain
3. Add the UI back
4. Go through the UI
UI
Example Of an Example
used as a domain model
Feature:  Attendee  selects  talks  to  attend  
    In  order  to  spend  more  time  socialising  at  the  conference  instead  of  looking  at  the  schedule  
    As  a  conference  attendee  
    I  want  to  create  my  personal  schedule  beforehand  
    Scenario:  Successfully  selecting  1  talk  from  the  1  track  conference  for  a  single  slot  
        Given  a  conference  named  "Agile  Conference"  with  1  track  
        And  the  "Specification"  talk  is  scheduled  for  "10:30-­‐11:30"  slot  on  the  conference  track  1  
        When  I  choose  the  "Specification"  talk  for  my  personal  schedule  of  this  conference  
        Then  the  chosen  talk  for  "10:30-­‐11:30"  slot  of  my  schedule  should  be  the  "Specification"  
    Scenario:  Being  unable  to  select  2  talks  into  the  same  slot  
        Given  a  conference  named  "Agile  Conference"  with  2  tracks  
        And  the  "Specification"  talk  is  scheduled  for  "09:00-­‐09:45"  slot  on  the  conference  track  1  
        And  the  "Modelling"  talk  is  scheduled  for  "09:00-­‐09:45"  slot  on  the  conference  track  2  
        When  I  choose  the  "Specification"  talk  for  my  personal  schedule  of  this  conference  
        And  I  try  to  choose  the  "Modelling"  talk  for  my  personal  schedule  of  this  conference  
        Then  I  should  be  told  that  slot  is  already  taken  by  another  talk  
Conference Feature
Part 1: the Domain
Feature:  Attendee  selects  talks  to  attend  
    In  order  to  spend  more  time  socialising  at  the  conference  instead  of  looking  at  the  schedule  
    As  a  conference  attendee  
    I  want  to  create  my  personal  schedule  beforehand  
    Scenario:  Successfully  selecting  1  talk  from  the  1  track  conference  for  a  single  slot  
        Given  a  conference  named  "Agile  Conference"  with  1  track  
        And  the  "Specification"  talk  is  scheduled  for  "10:30-­‐11:30"  slot  on  the  conference  track  1  
        When  I  choose  the  "Specification"  talk  for  my  personal  schedule  of  this  conference  
        Then  the  chosen  talk  for  "10:30-­‐11:30"  slot  of  my  schedule  should  be  the  "Specification"  
    Scenario:  Being  unable  to  select  2  talks  into  the  same  slot  
        Given  a  conference  named  "Agile  Conference"  with  2  tracks  
        And  the  "Specification"  talk  is  scheduled  for  "09:00-­‐09:45"  slot  on  the  conference  track  1  
        And  the  "Modelling"  talk  is  scheduled  for  "09:00-­‐09:45"  slot  on  the  conference  track  2  
        When  I  choose  the  "Specification"  talk  for  my  personal  schedule  of  this  conference  
        And  I  try  to  choose  the  "Modelling"  talk  for  my  personal  schedule  of  this  conference  
        Then  I  should  be  told  that  slot  is  already  taken  by  another  talk  
Domain Layer / Scenario #1
Feature:  Attendee  selects  talks  to  attend  
    In  order  to  spend  more  time  socialising  at  the  conference  instead  of  looking  at  the  schedule  
    As  a  conference  attendee  
    I  want  to  create  my  personal  schedule  beforehand  
    Scenario:  Successfully  selecting  1  talk  from  the  1  track  conference  for  a  single  slot  
        Given  a  conference  named  "Agile  Conference"  with  1  track  
        And  the  "Specification"  talk  is  scheduled  for  "10:30-­‐11:30"  slot  on  the  conference  track  1  
        When  I  choose  the  "Specification"  talk  for  my  personal  schedule  of  this  conference  
        Then  the  chosen  talk  for  "10:30-­‐11:30"  slot  of  my  schedule  should  be  the  "Specification"  
    Scenario:  Being  unable  to  select  2  talks  into  the  same  slot  
        Given  a  conference  named  "Agile  Conference"  with  2  tracks  
        And  the  "Specification"  talk  is  scheduled  for  "09:00-­‐09:45"  slot  on  the  conference  track  1  
        And  the  "Modelling"  talk  is  scheduled  for  "09:00-­‐09:45"  slot  on  the  conference  track  2  
        When  I  choose  the  "Specification"  talk  for  my  personal  schedule  of  this  conference  
        And  I  try  to  choose  the  "Modelling"  talk  for  my  personal  schedule  of  this  conference  
        Then  I  should  be  told  that  slot  is  already  taken  by  another  talk  
Domain Layer / Scenario #1 / Step #1
class  AttendeeContext  implements  Context  {  
        ...  
        /**  
          *  @Given  a  conference  named  :name  with  :count  track(s)  
          */  
        public  function  aConferenceNamedWithTrack($name,  $count)  
        {  
                throw  new  PendingException();  
        }  
class  AttendeeContext  implements  Context  {  
        ...  
        /**  
          *  @Given  a  conference  named  :name  with  :count  track(s)  
          */  
        public  function  aConferenceNamedWithTrack($name,  $count)  
        {  
                $aConference  =  
        }  
class  AttendeeContext  implements  Context  {  
        ...  
        /**  
          *  @Given  a  conference  named  :name  with  :count  track(s)  
          */  
        public  function  aConferenceNamedWithTrack($name,  $count)  
        {  
                $aConference  =  Conference::namedWithTracks($name,  $count);  
        }  
Conference
+ namedWithTracks()  
conversation is your lead architect
Given  a  conference  named  "BDD  eXchange"  with  1  track
Given  a  conference  named  "BDD  eXchange"  
And  this  conference  is  planned  to  have  1  track
Conference
+ namedWithTracks()  
Conference
+ named()  
TrackPlanner
+ planTracks()  
+ howManyTracks()
Feature:  Attendee  selects  talks  to  attend  
    In  order  to  spend  more  time  socialising  at  the  conference  instead  of  looking  at  the  schedule  
    As  a  conference  attendee  
    I  want  to  create  my  personal  schedule  beforehand  
    Scenario:  Successfully  selecting  1  talk  from  the  1  track  conference  for  a  single  slot  
        Given  a  conference  named  "Agile  Conference"  with  1  track  
        And  the  "Specification"  talk  is  scheduled  for  "10:30-­‐11:30"  slot  on  the  conference  track  1  
        When  I  choose  the  "Specification"  talk  for  my  personal  schedule  of  this  conference  
        Then  the  chosen  talk  for  "10:30-­‐11:30"  slot  of  my  schedule  should  be  the  "Specification"  
    Scenario:  Being  unable  to  select  2  talks  into  the  same  slot  
        Given  a  conference  named  "Agile  Conference"  with  2  tracks  
        And  the  "Specification"  talk  is  scheduled  for  "09:00-­‐09:45"  slot  on  the  conference  track  1  
        And  the  "Modelling"  talk  is  scheduled  for  "09:00-­‐09:45"  slot  on  the  conference  track  2  
        When  I  choose  the  "Specification"  talk  for  my  personal  schedule  of  this  conference  
        And  I  try  to  choose  the  "Modelling"  talk  for  my  personal  schedule  of  this  conference  
        Then  I  should  be  told  that  slot  is  already  taken  by  another  talk  
Domain Layer / Scenario #1 / Step #2
class  AttendeeContext  implements  Context  {  
        ...  
        /**  
          *  @Given  the  :talk  talk  is  scheduled  for  :slot  slot  on  the  conference  track  :track  
          */  
        public  function  talkIsScheduledForSlotOnTrack($talk,  $slot,  $track)  
        {  
                throw  new  PendingException();  
        }  
class  AttendeeContext  implements  Context  {  
        ...  
        /**  
          *  @Given  the  :talk  talk  is  scheduled  for  :slot  slot  on  the  conference  track  :track  
          */  
        public  function  talkIsScheduledForSlotOnTrack($talk,  $slot,  $track)  
        {  
                $talk    =  Talk::named($talk);  
                $slot    =  Slot::fromString($slot);  
                $track  =  Track::numbered($track);  
        }
class  AttendeeContext  implements  Context  {  
        ...  
        /**  
          *  @Given  the  :talk  talk  is  scheduled  for  :slot  slot  on  the  conference  track  :track  
          */  
        public  function  talkIsScheduledForSlotOnTrack($talk,  $slot,  $track)  
        {  
                $talk    =  Talk::named($talk);  
                $slot    =  Slot::fromString($slot);  
                $track  =  Track::numbered($track);  
                $this-­‐>conference-­‐>scheduleTalk($talk,  $slot,  $track);  
        }  
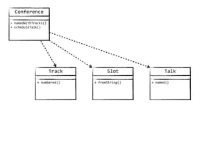
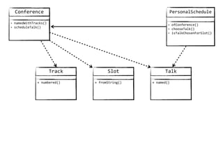
Conference
+ namedWithTracks()  
+ scheduleTalk()
Talk
+  named()
Slot
+  fromString()
Track
+  numbered()
natural abstractions beat artificial ones
Bus
Car
<<interface>>  
Vehicle
Trip to work
Feature:  Attendee  selects  talks  to  attend  
    In  order  to  spend  more  time  socialising  at  the  conference  instead  of  looking  at  the  schedule  
    As  a  conference  attendee  
    I  want  to  create  my  personal  schedule  beforehand  
    Scenario:  Successfully  selecting  1  talk  from  the  1  track  conference  for  a  single  slot  
        Given  a  conference  named  "Agile  Conference"  with  1  track  
        And  the  "Specification"  talk  is  scheduled  for  "10:30-­‐11:30"  slot  on  the  conference  track  1  
        When  I  choose  the  "Specification"  talk  for  my  personal  schedule  of  this  conference  
        Then  the  chosen  talk  for  "10:30-­‐11:30"  slot  of  my  schedule  should  be  the  "Specification"  
    Scenario:  Being  unable  to  select  2  talks  into  the  same  slot  
        Given  a  conference  named  "Agile  Conference"  with  2  tracks  
        And  the  "Specification"  talk  is  scheduled  for  "09:00-­‐09:45"  slot  on  the  conference  track  1  
        And  the  "Modelling"  talk  is  scheduled  for  "09:00-­‐09:45"  slot  on  the  conference  track  2  
        When  I  choose  the  "Specification"  talk  for  my  personal  schedule  of  this  conference  
        And  I  try  to  choose  the  "Modelling"  talk  for  my  personal  schedule  of  this  conference  
        Then  I  should  be  told  that  slot  is  already  taken  by  another  talk  
Domain Layer / Scenario #1 / Step #3
class  AttendeeContext  implements  Context  {  
        ...  
        /**  
          *  @When  I  choose  the  :talk  talk  for  my  personal  schedule  of  this  conference  
          */  
        public  function  iChooseTheTalkForMyPersonalScheduleOfThisConference(Talk  $talk)  
        {  
                $talk  =  Talk::named($talk);  
        }  
class  AttendeeContext  implements  Context  {  
        ...  
        /**  
          *  @When  I  choose  the  :talk  talk  for  my  personal  schedule  of  this  conference  
          */  
        public  function  iChooseTheTalkForMyPersonalScheduleOfThisConference(Talk  $talk)  
        {  
                $talk  =  Talk::named($talk);  
                $mySchedule  =  PersonalSchedule::ofConference($this-­‐>conference);  
        }  
class  AttendeeContext  implements  Context  {  
        ...  
        /**  
          *  @When  I  choose  the  :talk  talk  for  my  personal  schedule  of  this  conference  
          */  
        public  function  iChooseTheTalkForMyPersonalScheduleOfThisConference(Talk  $talk)  
        {  
                $talk  =  Talk::named($talk);  
                $mySchedule  =  PersonalSchedule::ofConference($this-­‐>conference);  
                $mySchedule-­‐>chooseTalk($talk);  
        }  
class  AttendeeContext  implements  Context  {  
        ...  
        /**  
          *  @When  I  choose  the  :talk  talk  for  my  personal  schedule  of  this  conference  
          */  
        public  function  iChooseTheTalkForMyPersonalScheduleOfThisConference(Talk  $talk)  
        {  
                $talk  =  Talk::named($talk);  
                $this-­‐>schedule  =  PersonalSchedule::ofConference($this-­‐>conference);  
                $this-­‐>schedule-­‐>chooseTalk($talk);  
        }  
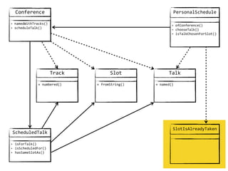
Conference
+ namedWithTracks()  
+ scheduleTalk()
Talk
+  named()
Slot
+  fromString()
Track
+  numbered()
PersonalSchedule
+ ofConference()  
+ chooseTalk()  
+ isTalkChosenForSlot()
It's ok to get it wrong
Conversation Understanding
Feature:  Attendee  selects  talks  to  attend  
    In  order  to  spend  more  time  socialising  at  the  conference  instead  of  looking  at  the  schedule  
    As  a  conference  attendee  
    I  want  to  create  my  personal  schedule  beforehand  
    Scenario:  Successfully  selecting  1  talk  from  the  1  track  conference  for  a  single  slot  
        Given  a  conference  named  "Agile  Conference"  with  1  track  
        And  the  "Specification"  talk  is  scheduled  for  "10:30-­‐11:30"  slot  on  the  conference  track  1  
        When  I  choose  the  "Specification"  talk  for  my  personal  schedule  of  this  conference  
        Then  the  chosen  talk  for  "10:30-­‐11:30"  slot  of  my  schedule  should  be  the  "Specification"  
    Scenario:  Being  unable  to  select  2  talks  into  the  same  slot  
        Given  a  conference  named  "Agile  Conference"  with  2  tracks  
        And  the  "Specification"  talk  is  scheduled  for  "09:00-­‐09:45"  slot  on  the  conference  track  1  
        And  the  "Modelling"  talk  is  scheduled  for  "09:00-­‐09:45"  slot  on  the  conference  track  2  
        When  I  choose  the  "Specification"  talk  for  my  personal  schedule  of  this  conference  
        And  I  try  to  choose  the  "Modelling"  talk  for  my  personal  schedule  of  this  conference  
        Then  I  should  be  told  that  slot  is  already  taken  by  another  talk  
Domain Layer / Scenario #1 / Step #4
class  AttendeeContext  implements  Context  {  
        ...  
        /**  
          *  @Then  the  chosen  talk  for  :slot  slot  should  be  the  :talk  
          */  
        public  function  theChosenTalkForSlotShouldBeThe(Slot  $slot,  Talk  $talk)  
        {  
                $talk  =  Talk::named($talk);  
                $slot  =  Slot::fromString($slot);  
        }  
class  AttendeeContext  implements  Context  {  
        ...  
        /**  
          *  @Then  the  chosen  talk  for  :slot  slot  should  be  the  :talk  
          */  
        public  function  theChosenTalkForSlotShouldBeThe(Slot  $slot,  Talk  $talk)  
        {  
                $talk  =  Talk::named($talk);  
                $slot  =  Slot::fromString($slot);  
                assertTrue($this-­‐>schedule-­‐>isTalkChosenForSlot($talk,  $slot));  
        }  
Conference
+ namedWithTracks()  
+ scheduleTalk()
Talk
+  named()
Slot
+  fromString()
Track
+  numbered()
PersonalSchedule
+ ofConference()  
+ chooseTalk()  
+ isTalkChosenForSlot()
Conference
+ namedWithTracks()  
+ scheduleTalk()
Talk
+  named()
Slot
+  fromString()
Track
+  numbered()
PersonalSchedule
+ ofConference()  
+ chooseTalk()  
+ isTalkChosenForSlot()
ScheduledTalk
+ isForTalk()  
+ isScheduledFor()  
+ hasSameSlotAs()
Planting Object-oriented software
Acceptance tests
Unit-tests
Domain core
Inner objects
Feature:  Attendee  selects  talks  to  attend  
    In  order  to  spend  more  time  socialising  at  the  conference  instead  of  looking  at  the  schedule  
    As  a  conference  attendee  
    I  want  to  create  my  personal  schedule  beforehand  
    Scenario:  Successfully  selecting  1  talk  from  the  1  track  conference  for  a  single  slot  
        Given  a  conference  named  "Agile  Conference"  with  1  track  
        And  the  "Specification"  talk  is  scheduled  for  "10:30-­‐11:30"  slot  on  the  conference  track  1  
        When  I  choose  the  "Specification"  talk  for  my  personal  schedule  of  this  conference  
        Then  the  chosen  talk  for  "10:30-­‐11:30"  slot  of  my  schedule  should  be  the  "Specification"  
    Scenario:  Being  unable  to  select  2  talks  into  the  same  slot  
        Given  a  conference  named  "Agile  Conference"  with  2  tracks  
        And  the  "Specification"  talk  is  scheduled  for  "09:00-­‐09:45"  slot  on  the  conference  track  1  
        And  the  "Modelling"  talk  is  scheduled  for  "09:00-­‐09:45"  slot  on  the  conference  track  2  
        When  I  choose  the  "Specification"  talk  for  my  personal  schedule  of  this  conference  
        And  I  try  to  choose  the  "Modelling"  talk  for  my  personal  schedule  of  this  conference  
        Then  I  should  be  told  that  slot  is  already  taken  by  another  talk  
Domain Layer / Scenario #1
Feature:  Attendee  selects  talks  to  attend  
    In  order  to  spend  more  time  socialising  at  the  conference  instead  of  looking  at  the  schedule  
    As  a  conference  attendee  
    I  want  to  create  my  personal  schedule  beforehand  
    Scenario:  Successfully  selecting  1  talk  from  the  1  track  conference  for  a  single  slot  
        Given  a  conference  named  "Agile  Conference"  with  1  track  
        And  the  "Specification"  talk  is  scheduled  for  "10:30-­‐11:30"  slot  on  the  conference  track  1  
        When  I  choose  the  "Specification"  talk  for  my  personal  schedule  of  this  conference  
        Then  the  chosen  talk  for  "10:30-­‐11:30"  slot  of  my  schedule  should  be  the  "Specification"  
    Scenario:  Being  unable  to  select  2  talks  into  the  same  slot  
        Given  a  conference  named  "Agile  Conference"  with  2  tracks  
        And  the  "Specification"  talk  is  scheduled  for  "09:00-­‐09:45"  slot  on  the  conference  track  1  
        And  the  "Modelling"  talk  is  scheduled  for  "09:00-­‐09:45"  slot  on  the  conference  track  2  
        When  I  choose  the  "Specification"  talk  for  my  personal  schedule  of  this  conference  
        And  I  try  to  choose  the  "Modelling"  talk  for  my  personal  schedule  of  this  conference  
        Then  I  should  be  told  that  slot  is  already  taken  by  another  talk  
Domain Layer / Scenario #2
Conference
+ namedWithTracks()  
+ scheduleTalk()
Talk
+  named()
Slot
+  fromString()
Track
+  numbered()
PersonalSchedule
+ ofConference()  
+ chooseTalk()  
+ isTalkChosenForSlot()
ScheduledTalk
+ isForTalk()  
+ isScheduledFor()  
+ hasSameSlotAs()
SlotIsAlreadyTaken
Feature:  Attendee  selects  talks  to  attend  
    In  order  to  spend  more  time  socialising  at  the  conference  instead  of  looking  at  the  schedule  
    As  a  conference  attendee  
    I  want  to  create  my  personal  schedule  beforehand  
    Scenario:  Successfully  selecting  1  talk  from  the  1  track  conference  for  a  single  slot  
        Given  a  conference  named  "Agile  Conference"  with  1  track  
        And  the  "Specification"  talk  is  scheduled  for  "10:30-­‐11:30"  slot  on  the  conference  track  1  
        When  I  choose  the  "Specification"  talk  for  my  personal  schedule  of  this  conference  
        Then  the  chosen  talk  for  "10:30-­‐11:30"  slot  of  my  schedule  should  be  the  "Specification"  
    Scenario:  Being  unable  to  select  2  talks  into  the  same  slot  
        Given  a  conference  named  "Agile  Conference"  with  2  tracks  
        And  the  "Specification"  talk  is  scheduled  for  "09:00-­‐09:45"  slot  on  the  conference  track  1  
        And  the  "Modelling"  talk  is  scheduled  for  "09:00-­‐09:45"  slot  on  the  conference  track  2  
        When  I  choose  the  "Specification"  talk  for  my  personal  schedule  of  this  conference  
        And  I  try  to  choose  the  "Modelling"  talk  for  my  personal  schedule  of  this  conference  
        Then  I  should  be  told  that  slot  is  already  taken  by  another  talk  
Domain Layer / Scenario #2
Feature:  Attendee  selects  talks  to  attend  
    In  order  to  spend  more  time  socialising  at  the  conference  instead  of  looking  at  the  schedule  
    As  a  conference  attendee  
    I  want  to  create  my  personal  schedule  beforehand  
    Scenario:  Successfully  selecting  1  talk  from  the  1  track  conference  for  a  single  slot  
        Given  a  conference  named  "Agile  Conference"  with  1  track  
        And  the  "Specification"  talk  is  scheduled  for  "10:30-­‐11:30"  slot  on  the  conference  track  1  
        When  I  choose  the  "Specification"  talk  for  my  personal  schedule  of  this  conference  
        Then  the  chosen  talk  for  "10:30-­‐11:30"  slot  of  my  schedule  should  be  the  "Specification"  
    Scenario:  Being  unable  to  select  2  talks  into  the  same  slot  
        Given  a  conference  named  "Agile  Conference"  with  2  tracks  
        And  the  "Specification"  talk  is  scheduled  for  "09:00-­‐09:45"  slot  on  the  conference  track  1  
        And  the  "Modelling"  talk  is  scheduled  for  "09:00-­‐09:45"  slot  on  the  conference  track  2  
        When  I  choose  the  "Specification"  talk  for  my  personal  schedule  of  this  conference  
        And  I  try  to  choose  the  "Modelling"  talk  for  my  personal  schedule  of  this  conference  
        Then  I  should  be  told  that  slot  is  already  taken  by  another  talk  
Domain Layer / both scenarios
Shorter stakeholder feedback loops
Domain
PERSISTENCE
UI
Days / weeks
Part 2: the UI
UI is a controller for the domain
Feature:  Attendee  selects  talks  to  attend  
    In  order  to  spend  more  time  socialising  at  the  conference  instead  of  looking  at  the  schedule  
    As  a  conference  attendee  
    I  want  to  create  my  personal  schedule  beforehand  
    Scenario:  Successfully  selecting  1  talk  from  the  1  track  conference  for  a  single  slot  
        Given  a  conference  named  "Agile  Conference"  with  1  track  
        And  the  "Specification"  talk  is  scheduled  for  "10:30-­‐11:30"  slot  on  the  conference  track  1  
        When  I  choose  the  "Specification"  talk  for  my  personal  schedule  of  this  conference  
        Then  the  chosen  talk  for  "10:30-­‐11:30"  slot  of  my  schedule  should  be  the  "Specification"  
    Scenario:  Being  unable  to  select  2  talks  into  the  same  slot  
        Given  a  conference  named  "Agile  Conference"  with  2  tracks  
        And  the  "Specification"  talk  is  scheduled  for  "09:00-­‐09:45"  slot  on  the  conference  track  1  
        And  the  "Modelling"  talk  is  scheduled  for  "09:00-­‐09:45"  slot  on  the  conference  track  2  
        When  I  choose  the  "Specification"  talk  for  my  personal  schedule  of  this  conference  
        And  I  try  to  choose  the  "Modelling"  talk  for  my  personal  schedule  of  this  conference  
        Then  I  should  be  told  that  slot  is  already  taken  by  another  talk  
Conference Feature
Scenario 1
Scenario 2
Scenario 3
Scenario 4
Scenario 5
Scenario 6
DOMAIN
☑
☑
☑
☑
☑
☑
Scenario 1
Scenario 2
Scenario 3
Scenario 4
Scenario 5
Scenario 6
DOMAIN UI
☑
☑
☑
☑
☑
☑
Scenario 1
Scenario 2
Scenario 3
Scenario 4
Scenario 5
Scenario 6
DOMAIN UI
☑
☑
☑
☑
☑
☑
Scenario 1
Scenario 2
Scenario 3
Scenario 4
Scenario 5
Scenario 6
DOMAIN UI
☑
☑
☑
☑
☑
☑
Scenario 1
Scenario 2
Scenario 3
Scenario 4
Scenario 5
Scenario 6
DOMAIN
☑
☑
UI
☑
☑
☑
☑
☑
☑
Feature:  Attendee  selects  talks  to  attend  
    In  order  to  spend  more  time  socialising  at  the  conference  instead  of  looking  at  the  schedule  
    As  a  conference  attendee  
    I  want  to  create  my  personal  schedule  beforehand  
    Scenario:  Successfully  selecting  1  talk  from  the  1  track  conference  for  a  single  slot  
        Given  a  conference  named  "Agile  Conference"  with  1  track  
        And  the  "Specification"  talk  is  scheduled  for  "10:30-­‐11:30"  slot  on  the  conference  track  1  
        When  I  choose  the  "Specification"  talk  for  my  personal  schedule  of  this  conference  
        Then  the  chosen  talk  for  "10:30-­‐11:30"  slot  of  my  schedule  should  be  the  "Specification"  
    Scenario:  Being  unable  to  select  2  talks  into  the  same  slot  
        Given  a  conference  named  "Agile  Conference"  with  2  tracks  
        And  the  "Specification"  talk  is  scheduled  for  "09:00-­‐09:45"  slot  on  the  conference  track  1  
        And  the  "Modelling"  talk  is  scheduled  for  "09:00-­‐09:45"  slot  on  the  conference  track  2  
        When  I  choose  the  "Specification"  talk  for  my  personal  schedule  of  this  conference  
        And  I  try  to  choose  the  "Modelling"  talk  for  my  personal  schedule  of  this  conference  
        Then  I  should  be  told  that  slot  is  already  taken  by  another  talk  
Conference Feature
Feature:  Attendee  selects  talks  to  attend  
    In  order  to  spend  more  time  socialising  at  the  conference  instead  of  looking  at  the  schedule  
    As  a  conference  attendee  
    I  want  to  create  my  personal  schedule  beforehand  
    Scenario:  Successfully  selecting  1  talk  from  the  1  track  conference  for  a  single  slot  
        Given  a  conference  named  "Agile  Conference"  with  1  track  
        And  the  "Specification"  talk  is  scheduled  for  "10:30-­‐11:30"  slot  on  the  conference  track  1  
        When  I  choose  the  "Specification"  talk  for  my  personal  schedule  of  this  conference  
        Then  the  chosen  talk  for  "10:30-­‐11:30"  slot  of  my  schedule  should  be  the  "Specification"  
    Scenario:  Being  unable  to  select  2  talks  into  the  same  slot  
        Given  a  conference  named  "Agile  Conference"  with  2  tracks  
        And  the  "Specification"  talk  is  scheduled  for  "09:00-­‐09:45"  slot  on  the  conference  track  1  
        And  the  "Modelling"  talk  is  scheduled  for  "09:00-­‐09:45"  slot  on  the  conference  track  2  
        When  I  choose  the  "Specification"  talk  for  my  personal  schedule  of  this  conference  
        And  I  try  to  choose  the  "Modelling"  talk  for  my  personal  schedule  of  this  conference  
        Then  I  should  be  told  that  slot  is  already  taken  by  another  talk  
Conference Feature critical paths
@critical
Feature:  Attendee  selects  talks  to  attend  
    In  order  to  spend  more  time  socialising  at  the  conference  instead  of  looking  at  the  schedule  
    As  a  conference  attendee  
    I  want  to  create  my  personal  schedule  beforehand  
    Scenario:  Successfully  selecting  1  talk  from  the  1  track  conference  for  a  single  slot  
        Given  a  conference  named  "Agile  Conference"  with  1  track  
        And  the  "Specification"  talk  is  scheduled  for  "10:30-­‐11:30"  slot  on  the  conference  track  1  
        When  I  choose  the  "Specification"  talk  for  my  personal  schedule  of  this  conference  
        Then  the  chosen  talk  for  "10:30-­‐11:30"  slot  of  my  schedule  should  be  the  "Specification"  
    Scenario:  Being  unable  to  select  2  talks  into  the  same  slot  
        Given  a  conference  named  "Agile  Conference"  with  2  tracks  
        And  the  "Specification"  talk  is  scheduled  for  "09:00-­‐09:45"  slot  on  the  conference  track  1  
        And  the  "Modelling"  talk  is  scheduled  for  "09:00-­‐09:45"  slot  on  the  conference  track  2  
        When  I  choose  the  "Specification"  talk  for  my  personal  schedule  of  this  conference  
        And  I  try  to  choose  the  "Modelling"  talk  for  my  personal  schedule  of  this  conference  
        Then  I  should  be  told  that  slot  is  already  taken  by  another  talk  
UI Layer / Scenario #1
@critical
Feature:  Attendee  selects  talks  to  attend  
    In  order  to  spend  more  time  socialising  at  the  conference  instead  of  looking  at  the  schedule  
    As  a  conference  attendee  
    I  want  to  create  my  personal  schedule  beforehand  
    Scenario:  Successfully  selecting  1  talk  from  the  1  track  conference  for  a  single  slot  
        Given  a  conference  named  "Agile  Conference"  with  1  track  
        And  the  "Specification"  talk  is  scheduled  for  "10:30-­‐11:30"  slot  on  the  conference  track  1  
        When  I  choose  the  "Specification"  talk  for  my  personal  schedule  of  this  conference  
        Then  the  chosen  talk  for  "10:30-­‐11:30"  slot  of  my  schedule  should  be  the  "Specification"  
    Scenario:  Being  unable  to  select  2  talks  into  the  same  slot  
        Given  a  conference  named  "Agile  Conference"  with  2  tracks  
        And  the  "Specification"  talk  is  scheduled  for  "09:00-­‐09:45"  slot  on  the  conference  track  1  
        And  the  "Modelling"  talk  is  scheduled  for  "09:00-­‐09:45"  slot  on  the  conference  track  2  
        When  I  choose  the  "Specification"  talk  for  my  personal  schedule  of  this  conference  
        And  I  try  to  choose  the  "Modelling"  talk  for  my  personal  schedule  of  this  conference  
        Then  I  should  be  told  that  slot  is  already  taken  by  another  talk  
UI Layer / Scenario #1 / Step #1
@critical
class  WebAttendeeContext  extends  WebBasedContext  {  
        ...  
        /**  
          *  @Given  a  conference  named  :name  with  :count  track(s)  
          */  
        public  function  aConferenceNamedWithTrack($name,  $count)  
        {  
                $this-­‐>conference  =  Conference::namedWithTracks($name,  $count);  
        }  
Feature:  Attendee  selects  talks  to  attend  
    In  order  to  spend  more  time  socialising  at  the  conference  instead  of  looking  at  the  schedule  
    As  a  conference  attendee  
    I  want  to  create  my  personal  schedule  beforehand  
    Scenario:  Successfully  selecting  1  talk  from  the  1  track  conference  for  a  single  slot  
        Given  a  conference  named  "Agile  Conference"  with  1  track  
        And  the  "Specification"  talk  is  scheduled  for  "10:30-­‐11:30"  slot  on  the  conference  track  1  
        When  I  choose  the  "Specification"  talk  for  my  personal  schedule  of  this  conference  
        Then  the  chosen  talk  for  "10:30-­‐11:30"  slot  of  my  schedule  should  be  the  "Specification"  
    Scenario:  Being  unable  to  select  2  talks  into  the  same  slot  
        Given  a  conference  named  "Agile  Conference"  with  2  tracks  
        And  the  "Specification"  talk  is  scheduled  for  "09:00-­‐09:45"  slot  on  the  conference  track  1  
        And  the  "Modelling"  talk  is  scheduled  for  "09:00-­‐09:45"  slot  on  the  conference  track  2  
        When  I  choose  the  "Specification"  talk  for  my  personal  schedule  of  this  conference  
        And  I  try  to  choose  the  "Modelling"  talk  for  my  personal  schedule  of  this  conference  
        Then  I  should  be  told  that  slot  is  already  taken  by  another  talk  
UI Layer / Scenario #1 / Step #2
@critical
class  WebAttendeeContext  extends  WebBasedContext  {  
        ...  
        /**  
          *  @Given  the  :talk  talk  is  scheduled  for  :slot  slot  on  the  conference  track  :track  
          */  
        public  function  talkIsScheduledForSlotOnTrack($talk,  $slot,  $track)  
        {  
                $talk    =  Talk::named($talk);  
                $slot    =  Slot::fromString($slot);  
                $track  =  Track::numbered($track);  
                $this-­‐>conference-­‐>scheduleTalk($talk,  $slot,  $track);  
        }  
Feature:  Attendee  selects  talks  to  attend  
    In  order  to  spend  more  time  socialising  at  the  conference  instead  of  looking  at  the  schedule  
    As  a  conference  attendee  
    I  want  to  create  my  personal  schedule  beforehand  
    Scenario:  Successfully  selecting  1  talk  from  the  1  track  conference  for  a  single  slot  
        Given  a  conference  named  "Agile  Conference"  with  1  track  
        And  the  "Specification"  talk  is  scheduled  for  "10:30-­‐11:30"  slot  on  the  conference  track  1  
        When  I  choose  the  "Specification"  talk  for  my  personal  schedule  of  this  conference  
        Then  the  chosen  talk  for  "10:30-­‐11:30"  slot  of  my  schedule  should  be  the  "Specification"  
    Scenario:  Being  unable  to  select  2  talks  into  the  same  slot  
        Given  a  conference  named  "Agile  Conference"  with  2  tracks  
        And  the  "Specification"  talk  is  scheduled  for  "09:00-­‐09:45"  slot  on  the  conference  track  1  
        And  the  "Modelling"  talk  is  scheduled  for  "09:00-­‐09:45"  slot  on  the  conference  track  2  
        When  I  choose  the  "Specification"  talk  for  my  personal  schedule  of  this  conference  
        And  I  try  to  choose  the  "Modelling"  talk  for  my  personal  schedule  of  this  conference  
        Then  I  should  be  told  that  slot  is  already  taken  by  another  talk  
UI Layer / Scenario #1 / Step #3
@critical
class  WebAttendeeContext  extends  WebBasedContext  {  
        ...  
        /**  
          *  @When  I  choose  the  :name  talk  for  my  personal  schedule  of  this  conference  
          */  
        public  function  iChooseTheTalkForMyPersonalScheduleOfThisConference($name)  
        {  
                throw  new  PendingException();  
        }  
class  WebAttendeeContext  extends  WebBasedContext  {  
        ...  
        /**  
          *  @When  I  choose  the  :name  talk  for  my  personal  schedule  of  this  conference  
          */  
        public  function  iChooseTheTalkForMyPersonalScheduleOfThisConference($name)  
        {  
                $this-­‐>visit('/conferences/'  .  urlencode($this-­‐>conference-­‐>getName()));  
        }  
class  WebAttendeeContext  extends  WebBasedContext  {  
        ...  
        /**  
          *  @When  I  choose  the  :name  talk  for  my  personal  schedule  of  this  conference  
          */  
        public  function  iChooseTheTalkForMyPersonalScheduleOfThisConference($name)  
        {  
                $this-­‐>visit('/conferences/'  .  urlencode($this-­‐>conference-­‐>getName()));  
                $talkElement  =  $this-­‐>find('css',  ".talk:contains('$name')");  
        }  
class  WebAttendeeContext  extends  WebBasedContext  {  
        ...  
        /**  
          *  @When  I  choose  the  :name  talk  for  my  personal  schedule  of  this  conference  
          */  
        public  function  iChooseTheTalkForMyPersonalScheduleOfThisConference($name)  
        {  
                $this-­‐>visit('/conferences/'  .  urlencode($this-­‐>conference-­‐>getName()));  
                $talkElement  =  $this-­‐>find('css',  ".talk:contains('$name')");  
                $talkElement-­‐>clickLink('Add  to  my  schedule');  
        }  
class  WebAttendeeContext  extends  WebBasedContext  {  
        ...  
        /**  
          *  @When  I  choose  the  :name  talk  for  my  personal  schedule  of  this  conference  
          */  
        public  function  iChooseTheTalkForMyPersonalScheduleOfThisConference($name)  
        {  
                $this-­‐>visit('/conferences/'  .  urlencode($this-­‐>conference-­‐>getName()));  
                $talkElement  =  $this-­‐>find('css',  ".talk:contains('$name')");  
                $talkElement-­‐>clickLink('Add  to  my  schedule');  
        }  
        ...  
        /**  
          *  @Given  a  conference  named  :name  with  :count  track(s)  
          */  
        public  function  aConferenceNamedWithTrack($name,  $count)  
        {  
                $this-­‐>conference  =  Conference::namedWithTracks($name,  $count);  
                //  persist  somehow?  
        }  
class  WebAttendeeContext  extends  WebBasedContext  {  
        ...  
        /**  
          *  @When  I  choose  the  :name  talk  for  my  personal  schedule  of  this  conference  
          */  
        public  function  iChooseTheTalkForMyPersonalScheduleOfThisConference($name)  
        {  
                $this-­‐>visit('/conferences/'  .  urlencode($this-­‐>conference-­‐>getName()));  
                $talkElement  =  $this-­‐>find('css',  ".talk:contains('$name')");  
                $talkElement-­‐>clickLink('Add  to  my  schedule');  
        }  
        ...  
        /**  
          *  @Given  a  conference  named  :name  with  :count  track(s)  
          */  
        public  function  aConferenceNamedWithTrack($name,  $count)  
        {  
                $this-­‐>conference  =  Conference::namedWithTracks($name,  $count);  
                $this-­‐>conferenceRepository-­‐>saveConference($this-­‐>conference);  
        }  
class  WebAttendeeContext  extends  WebBasedContext  {  
        ...  
        /**  
          *  @When  I  choose  the  :name  talk  for  my  personal  schedule  of  this  conference  
          */  
        public  function  iChooseTheTalkForMyPersonalScheduleOfThisConference($name)  
        {  
                $this-­‐>visit('/conferences/'  .  urlencode($this-­‐>conference-­‐>getName()));  
                $talkElement  =  $this-­‐>find('css',  ".talk:contains('$name')");  
                $talkElement-­‐>clickLink('Add  to  my  schedule');  
        }  
        ...  
        /**  
          *  @Given  a  conference  named  :name  with  :count  track(s)  
          */  
        public  function  aConferenceNamedWithTrack($name,  $count)  
        {  
                $this-­‐>conference  =  Conference::namedWithTracks($name,  $count);  
        }  
class  WebAttendeeContext  extends  WebBasedContext  {  
        ...  
        /**  
          *  @When  I  choose  the  :name  talk  for  my  personal  schedule  of  this  conference  
          */  
        public  function  iChooseTheTalkForMyPersonalScheduleOfThisConference($name)  
        {  
                $this-­‐>visit('/conferences/'  .  urlencode($this-­‐>conference-­‐>getName()));  
                $talkElement  =  $this-­‐>find('css',  ".talk:contains('$name')");  
                $talkElement-­‐>clickLink('Add  to  my  schedule');  
        }  
        ...  
        /**  
          *  @Given  a  conference  named  :name  with  :count  track(s)  was  planned  
          */  
        public  function  aConferenceNamedWithTrack($name,  $count)  
        {  
                $this-­‐>conference  =  Conference::namedWithTracks($name,  $count);  
        }
class  WebAttendeeContext  extends  WebBasedContext  {  
        ...  
        /**  
          *  @When  I  choose  the  :name  talk  for  my  personal  schedule  of  this  conference  
          */  
        public  function  iChooseTheTalkForMyPersonalScheduleOfThisConference($name)  
        {  
                $this-­‐>visit('/conferences/'  .  urlencode($this-­‐>conference-­‐>getName()));  
                $talkElement  =  $this-­‐>find('css',  ".talk:contains('$name')");  
                $talkElement-­‐>clickLink('Add  to  my  schedule');  
        }  
        ...  
        /**  
          *  @Given  a  conference  named  :name  with  :count  track(s)  was  planned  
          */  
        public  function  aConferenceNamedWithTrack($name,  $count)  
        {  
                $this-­‐>conference  =  Conference::namedWithTracks($name,  $count);  
                $this-­‐>conferencePlanner-­‐>planConference($this-­‐>conference);  
        }
Coevolving Scenarios & Application code
Scenarios App code
Feature:  Attendee  selects  talks  to  attend  
    In  order  to  spend  more  time  socialising  at  the  conference  instead  of  looking  at  the  schedule  
    As  a  conference  attendee  
    I  want  to  create  my  personal  schedule  beforehand  
    Scenario:  Successfully  selecting  1  talk  from  the  1  track  conference  for  a  single  slot  
        Given  a  conference  named  "Agile  Conference"  with  1  track  
        And  the  "Specification"  talk  is  scheduled  for  "10:30-­‐11:30"  slot  on  the  conference  track  1  
        When  I  choose  the  "Specification"  talk  for  my  personal  schedule  of  this  conference  
        Then  the  chosen  talk  for  "10:30-­‐11:30"  slot  of  my  schedule  should  be  the  "Specification"  
    Scenario:  Being  unable  to  select  2  talks  into  the  same  slot  
        Given  a  conference  named  "Agile  Conference"  with  2  tracks  
        And  the  "Specification"  talk  is  scheduled  for  "09:00-­‐09:45"  slot  on  the  conference  track  1  
        And  the  "Modelling"  talk  is  scheduled  for  "09:00-­‐09:45"  slot  on  the  conference  track  2  
        When  I  choose  the  "Specification"  talk  for  my  personal  schedule  of  this  conference  
        And  I  try  to  choose  the  "Modelling"  talk  for  my  personal  schedule  of  this  conference  
        Then  I  should  be  told  that  slot  is  already  taken  by  another  talk  
UI Layer / Scenario #1 / Step #4
@critical
class  WebAttendeeContext  extends  WebBasedContext  {  
        ...  
        /**  
          *  @Then  the  chosen  talk  for  :time  slot  should  be  the  :name  
          */  
        public  function  theChosenTalkForSlotShouldBeThe($name,  $time)  
        {  
                throw  new  PendingException();  
        }  
class  WebAttendeeContext  extends  WebBasedContext  {  
        ...  
        /**  
          *  @Then  the  chosen  talk  for  :time  slot  should  be  the  :name  
          */  
        public  function  theChosenTalkForSlotShouldBeThe($name,  $time)  
        {  
                $this-­‐>assertElementText('css',  ".my-­‐schedule  .talk:contains('$time')",  $name);  
        }  
Feature:  Attendee  selects  talks  to  attend  
    In  order  to  spend  more  time  socialising  at  the  conference  instead  of  looking  at  the  schedule  
    As  a  conference  attendee  
    I  want  to  create  my  personal  schedule  beforehand  
    Scenario:  Successfully  selecting  1  talk  from  the  1  track  conference  for  a  single  slot  
        Given  a  conference  named  "Agile  Conference"  with  1  track  
        And  the  "Specification"  talk  is  scheduled  for  "10:30-­‐11:30"  slot  on  the  conference  track  1  
        When  I  choose  the  "Specification"  talk  for  my  personal  schedule  of  this  conference  
        Then  the  chosen  talk  for  "10:30-­‐11:30"  slot  of  my  schedule  should  be  the  "Specification"  
    Scenario:  Being  unable  to  select  2  talks  into  the  same  slot  
        Given  a  conference  named  "Agile  Conference"  with  2  tracks  
        And  the  "Specification"  talk  is  scheduled  for  "09:00-­‐09:45"  slot  on  the  conference  track  1  
        And  the  "Modelling"  talk  is  scheduled  for  "09:00-­‐09:45"  slot  on  the  conference  track  2  
        When  I  choose  the  "Specification"  talk  for  my  personal  schedule  of  this  conference  
        And  I  try  to  choose  the  "Modelling"  talk  for  my  personal  schedule  of  this  conference  
        Then  I  should  be  told  that  slot  is  already  taken  by  another  talk  
UI Layer / Scenario #1
@critical
Infrastructure Leakage
Feature:  Attendee  selects  talks  to  attend  
    In  order  to  spend  more  time  socialising  at  the  conference  instead  of  looking  at  the  schedule  
    As  a  conference  attendee  
    I  want  to  create  my  personal  schedule  beforehand  
    Scenario:  Successfully  selecting  1  talk  from  the  1  track  conference  for  a  single  slot  
        Given  a  conference  named  "Agile  Conference"  with  1  track  
        And  the  "Specification"  talk  is  scheduled  for  "10:30-­‐11:30"  slot  on  the  conference  track  1  
        When  I  choose  the  "Specification"  talk  for  my  personal  schedule  of  this  conference  
        Then  the  chosen  talk  for  "10:30-­‐11:30"  slot  of  my  schedule  should  be  the  "Specification"  
    Scenario:  Being  unable  to  select  2  talks  into  the  same  slot  
        Given  a  conference  named  "Agile  Conference"  with  2  tracks  
        And  the  "Specification"  talk  is  scheduled  for  "09:00-­‐09:45"  slot  on  the  conference  track  1  
        And  the  "Modelling"  talk  is  scheduled  for  "09:00-­‐09:45"  slot  on  the  conference  track  2  
        When  I  choose  the  "Specification"  talk  for  my  personal  schedule  of  this  conference  
        And  I  try  to  choose  the  "Modelling"  talk  for  my  personal  schedule  of  this  conference  
        Then  I  should  be  told  that  slot  is  already  taken  by  another  talk  
Both Layers / both scenarios
@critical
"Hey, it does work" Testing pyramid
Acceptance
tests
Unit Tests
UI TESTS 1 scenario
2 scenarios
7 unit-test cases
“
– David West, Object Thinking
Model the problem domain and
the solution will take care of itself.
“Focus on discussing business problems and
the architecture will emerge naturally.
Thanks to
MathiasVerraes @mathiasverraes
Dan North @tastapod
Ciaran McNulty @CiaranMcNulty
Aslak Hellesøy @aslak_hellesoy
Marcello Duarte @_md
INVIQA @inviqa
Thank you!
@everzet

Taking back BDD

  • 1.
    Konstantin K. @everzet Takingback Behaviour Driven Development
  • 3.
    The User-story   In  order  to  spend  more  time  socialising  at  the  conference      instead  of  looking  at  the  schedule      As  a  conference  attendee      I  want  to  create  my  personal  schedule  beforehand  
  • 4.
  • 5.
    Can you giveme an example of how you would do it?
  • 6.
    Scenarios in imperativestyle Feature:  Attendee  selects  talks  to  attend      In  order  to  spend  more  time  socialising  at  the  conference  instead  of  looking  at  the  schedule      As  a  conference  attendee      I  want  to  create  my  personal  schedule  beforehand      Scenario:  Successfully  selecting  1  talk          Given  there  is  a  conference  "XP  Conference"          And  there  is  a  "Specification"  talk  in  first  time  period          When  I  open  the  "/conferences/xp"  page          And  I  click  "Add  to  my  schedule"  inside  ".talk:contains('Specification')"  block          Then  I  should  see  ".talk:contains('Specification')"  inside  ".personal-­‐schedule"  block      Scenario:  Failing  to  select  2  talks  into  the  time  period          Given  there  is  a  conference  "XP  Conference"          And  there  is  a  "Specification"  talk  in  the  first  time  period          And  there  is  a  "Modelling"  talk  in  the  first  time  period          When  I  open  the  "/conferences/xp"  page          And  I  click  "Add  to  my  schedule"  inside  ".talk:contains('Specification')"  block          And  I  click  "Add  to  my  schedule"  inside  ".talk:contains('Modelling')"  block          Then  I  should  see  ".talk:contains('Specification')"  inside  ".personal-­‐schedule"  block          But  I  should  not  see  ".talk:contains('Modelling')"  inside  ".personal-­‐schedule"  block  
  • 7.
    And what ifyou are that rare example of a stakeholder without A clear understanding of TCP/ip & HTML5?
  • 8.
    Scenarios in declarativestyle Feature:  Attendee  selects  talks  to  attend      In  order  to  spend  more  time  socialising  at  the  conference  instead  of  looking  at  the  schedule      As  a  conference  attendee      I  want  to  create  my  personal  schedule  beforehand      Scenario:  Successfully  selecting  1  talk          Given  there  is  a  conference  "Agile  Conference"          And  there  is  a  "Specification"  talk  in  the  first  time  period          When  I  choose  the  "Specification"  talk          Then  the  "Specification"  talk  should  be  in  my  personal  schedule      Scenario:  Failing  to  select  2  talks  into  the  same  time  period          Given  there  is  a  conference  "Agile  Conference"          And  there  is  a  "Specification"  talk  in  the  first  time  period          And  there  is  a  "Modelling"  talk  in  the  first  time  period          When  I  choose  the  "Specification"  talk          And  I  choose  the  "Modelling"  talk          Then  I  should  be  told  that  time  period  is  already  taken  by  another  talk  
  • 9.
    How do youactually call all these things?
  • 10.
    Feature:  Attendee  selects talks  to  attend      In  order  to  spend  more  time  socialising  at  the  conference  instead  of  looking  at  the  schedule      As  a  conference  attendee      I  want  to  create  my  personal  schedule  beforehand      Scenario:  Successfully  selecting  1  talk  from  the  1  track  conference  for  a  single  slot          Given  a  conference  named  "Agile  Conference"  with  1  track          And  the  "Specification"  talk  is  scheduled  for  "10:30-­‐11:30"  slot  on  the  conference  track  1          When  I  choose  the  "Specification"  talk  for  my  personal  schedule  of  this  conference          Then  the  chosen  talk  for  "10:30-­‐11:30"  slot  of  my  schedule  should  be  the  "Specification"      Scenario:  Being  unable  to  select  2  talks  into  the  same  slot          Given  a  conference  named  "Agile  Conference"  with  2  tracks          And  the  "Specification"  talk  is  scheduled  for  "09:00-­‐09:45"  slot  on  the  conference  track  1          And  the  "Modelling"  talk  is  scheduled  for  "09:00-­‐09:45"  slot  on  the  conference  track  2          When  I  choose  the  "Specification"  talk  for  my  personal  schedule  of  this  conference          And  I  try  to  choose  the  "Modelling"  talk  for  my  personal  schedule  of  this  conference          Then  I  should  be  told  that  slot  is  already  taken  by  another  talk   Scenarios in ubiquitous language
  • 11.
  • 12.
    “ – Eric Evans,Domain-Driven Design A project faces serious problems when its language is fractured. Domain experts use their jargon while technical team members have their own.
  • 13.
  • 14.
  • 15.
  • 16.
  • 17.
    “ – Eric Evans,Domain-Driven Design Translation blunts communication and makes knowledge crunching anaemic.
  • 18.
  • 19.
  • 20.
  • 21.
  • 22.
  • 23.
  • 24.
  • 25.
  • 26.
  • 27.
  • 28.
    “ – Eric Evans,Domain-Driven Design To cross-check all these decisions, we have to constantly step through scenarios to confirm that we can solve application problems effectively.
  • 29.
    “ – Eric Evans,Domain-Driven Design To cross-check all these decisions, we have to constantly step through scenarios to confirm that we can solve application problems effectively.
  • 30.
  • 31.
    “ – Eric Evans,Domain-Driven Design A domain model is not a particular diagram; it is the idea that the diagram is intended to convey.A diagram can represent and communicate a model, as can carefully written code, as can an English sentence.
  • 32.
    “ – Eric Evans,Domain-Driven Design A domain model is not a particular diagram; it is the idea that the diagram is intended to convey.A diagram can represent and communicate a model, as can carefully written code, as can an English sentence.
  • 33.
    Feature:  Attendee  selects talks  to  attend      In  order  to  spend  more  time  socialising  at  the  conference  instead  of  looking  at  the  schedule      As  a  conference  attendee      I  want  to  create  my  personal  schedule  beforehand      Scenario:  Successfully  selecting  1  talk  from  the  1  track  conference  for  a  single  slot          Given  a  conference  named  "Agile  Conference"  with  1  track          And  the  "Specification"  talk  is  scheduled  for  "10:30-­‐11:30"  slot  on  the  conference  track  1          When  I  choose  the  "Specification"  talk  for  my  personal  schedule  of  this  conference          Then  the  chosen  talk  for  "10:30-­‐11:30"  slot  of  my  schedule  should  be  the  "Specification"      Scenario:  Being  unable  to  select  2  talks  into  the  same  slot          Given  a  conference  named  "Agile  Conference"  with  2  tracks          And  the  "Specification"  talk  is  scheduled  for  "09:00-­‐09:45"  slot  on  the  conference  track  1          And  the  "Modelling"  talk  is  scheduled  for  "09:00-­‐09:45"  slot  on  the  conference  track  2          When  I  choose  the  "Specification"  talk  for  my  personal  schedule  of  this  conference          And  I  try  to  choose  the  "Modelling"  talk  for  my  personal  schedule  of  this  conference          Then  I  should  be  told  that  slot  is  already  taken  by  another  talk   Scenarios in ubiquitous language
  • 34.
    “Pushing for ubiquitouslanguage hard enough makes your examples a domain model.
  • 35.
    Modelling by Example BDDas it was meant to be done
  • 36.
  • 37.
  • 38.
  • 39.
    “ – Vaughn Vernon,Implementing Domain-Driven Design The application boundary, or inner hexagon, is also the use case (or user story) boundary. In other words, we should create use cases based on application functional requirements, not on the number of diverse clients or output mechanisms.
  • 40.
  • 41.
  • 42.
  • 43.
    Domain core Objects 1. Removethe UI 2. Go through the domain
  • 44.
    Domain core Objects UI 1. Removethe UI 2. Go through the domain 3. Add the UI back
  • 45.
    Domain core Objects 1. Removethe UI 2. Go through the domain 3. Add the UI back 4. Go through the UI UI
  • 46.
    Example Of anExample used as a domain model
  • 47.
    Feature:  Attendee  selects talks  to  attend      In  order  to  spend  more  time  socialising  at  the  conference  instead  of  looking  at  the  schedule      As  a  conference  attendee      I  want  to  create  my  personal  schedule  beforehand      Scenario:  Successfully  selecting  1  talk  from  the  1  track  conference  for  a  single  slot          Given  a  conference  named  "Agile  Conference"  with  1  track          And  the  "Specification"  talk  is  scheduled  for  "10:30-­‐11:30"  slot  on  the  conference  track  1          When  I  choose  the  "Specification"  talk  for  my  personal  schedule  of  this  conference          Then  the  chosen  talk  for  "10:30-­‐11:30"  slot  of  my  schedule  should  be  the  "Specification"      Scenario:  Being  unable  to  select  2  talks  into  the  same  slot          Given  a  conference  named  "Agile  Conference"  with  2  tracks          And  the  "Specification"  talk  is  scheduled  for  "09:00-­‐09:45"  slot  on  the  conference  track  1          And  the  "Modelling"  talk  is  scheduled  for  "09:00-­‐09:45"  slot  on  the  conference  track  2          When  I  choose  the  "Specification"  talk  for  my  personal  schedule  of  this  conference          And  I  try  to  choose  the  "Modelling"  talk  for  my  personal  schedule  of  this  conference          Then  I  should  be  told  that  slot  is  already  taken  by  another  talk   Conference Feature
  • 48.
  • 49.
    Feature:  Attendee  selects talks  to  attend      In  order  to  spend  more  time  socialising  at  the  conference  instead  of  looking  at  the  schedule      As  a  conference  attendee      I  want  to  create  my  personal  schedule  beforehand      Scenario:  Successfully  selecting  1  talk  from  the  1  track  conference  for  a  single  slot          Given  a  conference  named  "Agile  Conference"  with  1  track          And  the  "Specification"  talk  is  scheduled  for  "10:30-­‐11:30"  slot  on  the  conference  track  1          When  I  choose  the  "Specification"  talk  for  my  personal  schedule  of  this  conference          Then  the  chosen  talk  for  "10:30-­‐11:30"  slot  of  my  schedule  should  be  the  "Specification"      Scenario:  Being  unable  to  select  2  talks  into  the  same  slot          Given  a  conference  named  "Agile  Conference"  with  2  tracks          And  the  "Specification"  talk  is  scheduled  for  "09:00-­‐09:45"  slot  on  the  conference  track  1          And  the  "Modelling"  talk  is  scheduled  for  "09:00-­‐09:45"  slot  on  the  conference  track  2          When  I  choose  the  "Specification"  talk  for  my  personal  schedule  of  this  conference          And  I  try  to  choose  the  "Modelling"  talk  for  my  personal  schedule  of  this  conference          Then  I  should  be  told  that  slot  is  already  taken  by  another  talk   Domain Layer / Scenario #1
  • 50.
    Feature:  Attendee  selects talks  to  attend      In  order  to  spend  more  time  socialising  at  the  conference  instead  of  looking  at  the  schedule      As  a  conference  attendee      I  want  to  create  my  personal  schedule  beforehand      Scenario:  Successfully  selecting  1  talk  from  the  1  track  conference  for  a  single  slot          Given  a  conference  named  "Agile  Conference"  with  1  track          And  the  "Specification"  talk  is  scheduled  for  "10:30-­‐11:30"  slot  on  the  conference  track  1          When  I  choose  the  "Specification"  talk  for  my  personal  schedule  of  this  conference          Then  the  chosen  talk  for  "10:30-­‐11:30"  slot  of  my  schedule  should  be  the  "Specification"      Scenario:  Being  unable  to  select  2  talks  into  the  same  slot          Given  a  conference  named  "Agile  Conference"  with  2  tracks          And  the  "Specification"  talk  is  scheduled  for  "09:00-­‐09:45"  slot  on  the  conference  track  1          And  the  "Modelling"  talk  is  scheduled  for  "09:00-­‐09:45"  slot  on  the  conference  track  2          When  I  choose  the  "Specification"  talk  for  my  personal  schedule  of  this  conference          And  I  try  to  choose  the  "Modelling"  talk  for  my  personal  schedule  of  this  conference          Then  I  should  be  told  that  slot  is  already  taken  by  another  talk   Domain Layer / Scenario #1 / Step #1
  • 51.
    class  AttendeeContext  implements Context  {          ...          /**            *  @Given  a  conference  named  :name  with  :count  track(s)            */          public  function  aConferenceNamedWithTrack($name,  $count)          {                  throw  new  PendingException();          }  
  • 52.
    class  AttendeeContext  implements Context  {          ...          /**            *  @Given  a  conference  named  :name  with  :count  track(s)            */          public  function  aConferenceNamedWithTrack($name,  $count)          {                  $aConference  =          }  
  • 53.
    class  AttendeeContext  implements Context  {          ...          /**            *  @Given  a  conference  named  :name  with  :count  track(s)            */          public  function  aConferenceNamedWithTrack($name,  $count)          {                  $aConference  =  Conference::namedWithTracks($name,  $count);          }  
  • 54.
  • 55.
    conversation is yourlead architect Given  a  conference  named  "BDD  eXchange"  with  1  track Given  a  conference  named  "BDD  eXchange"   And  this  conference  is  planned  to  have  1  track Conference + namedWithTracks()   Conference + named()   TrackPlanner + planTracks()   + howManyTracks()
  • 56.
    Feature:  Attendee  selects talks  to  attend      In  order  to  spend  more  time  socialising  at  the  conference  instead  of  looking  at  the  schedule      As  a  conference  attendee      I  want  to  create  my  personal  schedule  beforehand      Scenario:  Successfully  selecting  1  talk  from  the  1  track  conference  for  a  single  slot          Given  a  conference  named  "Agile  Conference"  with  1  track          And  the  "Specification"  talk  is  scheduled  for  "10:30-­‐11:30"  slot  on  the  conference  track  1          When  I  choose  the  "Specification"  talk  for  my  personal  schedule  of  this  conference          Then  the  chosen  talk  for  "10:30-­‐11:30"  slot  of  my  schedule  should  be  the  "Specification"      Scenario:  Being  unable  to  select  2  talks  into  the  same  slot          Given  a  conference  named  "Agile  Conference"  with  2  tracks          And  the  "Specification"  talk  is  scheduled  for  "09:00-­‐09:45"  slot  on  the  conference  track  1          And  the  "Modelling"  talk  is  scheduled  for  "09:00-­‐09:45"  slot  on  the  conference  track  2          When  I  choose  the  "Specification"  talk  for  my  personal  schedule  of  this  conference          And  I  try  to  choose  the  "Modelling"  talk  for  my  personal  schedule  of  this  conference          Then  I  should  be  told  that  slot  is  already  taken  by  another  talk   Domain Layer / Scenario #1 / Step #2
  • 57.
    class  AttendeeContext  implements Context  {          ...          /**            *  @Given  the  :talk  talk  is  scheduled  for  :slot  slot  on  the  conference  track  :track            */          public  function  talkIsScheduledForSlotOnTrack($talk,  $slot,  $track)          {                  throw  new  PendingException();          }  
  • 58.
    class  AttendeeContext  implements Context  {          ...          /**            *  @Given  the  :talk  talk  is  scheduled  for  :slot  slot  on  the  conference  track  :track            */          public  function  talkIsScheduledForSlotOnTrack($talk,  $slot,  $track)          {                  $talk    =  Talk::named($talk);                  $slot    =  Slot::fromString($slot);                  $track  =  Track::numbered($track);          }
  • 59.
    class  AttendeeContext  implements Context  {          ...          /**            *  @Given  the  :talk  talk  is  scheduled  for  :slot  slot  on  the  conference  track  :track            */          public  function  talkIsScheduledForSlotOnTrack($talk,  $slot,  $track)          {                  $talk    =  Talk::named($talk);                  $slot    =  Slot::fromString($slot);                  $track  =  Track::numbered($track);                  $this-­‐>conference-­‐>scheduleTalk($talk,  $slot,  $track);          }  
  • 60.
    Conference + namedWithTracks()   +scheduleTalk() Talk +  named() Slot +  fromString() Track +  numbered()
  • 61.
    natural abstractions beatartificial ones Bus Car <<interface>>   Vehicle Trip to work
  • 62.
    Feature:  Attendee  selects talks  to  attend      In  order  to  spend  more  time  socialising  at  the  conference  instead  of  looking  at  the  schedule      As  a  conference  attendee      I  want  to  create  my  personal  schedule  beforehand      Scenario:  Successfully  selecting  1  talk  from  the  1  track  conference  for  a  single  slot          Given  a  conference  named  "Agile  Conference"  with  1  track          And  the  "Specification"  talk  is  scheduled  for  "10:30-­‐11:30"  slot  on  the  conference  track  1          When  I  choose  the  "Specification"  talk  for  my  personal  schedule  of  this  conference          Then  the  chosen  talk  for  "10:30-­‐11:30"  slot  of  my  schedule  should  be  the  "Specification"      Scenario:  Being  unable  to  select  2  talks  into  the  same  slot          Given  a  conference  named  "Agile  Conference"  with  2  tracks          And  the  "Specification"  talk  is  scheduled  for  "09:00-­‐09:45"  slot  on  the  conference  track  1          And  the  "Modelling"  talk  is  scheduled  for  "09:00-­‐09:45"  slot  on  the  conference  track  2          When  I  choose  the  "Specification"  talk  for  my  personal  schedule  of  this  conference          And  I  try  to  choose  the  "Modelling"  talk  for  my  personal  schedule  of  this  conference          Then  I  should  be  told  that  slot  is  already  taken  by  another  talk   Domain Layer / Scenario #1 / Step #3
  • 63.
    class  AttendeeContext  implements Context  {          ...          /**            *  @When  I  choose  the  :talk  talk  for  my  personal  schedule  of  this  conference            */          public  function  iChooseTheTalkForMyPersonalScheduleOfThisConference(Talk  $talk)          {                  $talk  =  Talk::named($talk);          }  
  • 64.
    class  AttendeeContext  implements Context  {          ...          /**            *  @When  I  choose  the  :talk  talk  for  my  personal  schedule  of  this  conference            */          public  function  iChooseTheTalkForMyPersonalScheduleOfThisConference(Talk  $talk)          {                  $talk  =  Talk::named($talk);                  $mySchedule  =  PersonalSchedule::ofConference($this-­‐>conference);          }  
  • 65.
    class  AttendeeContext  implements Context  {          ...          /**            *  @When  I  choose  the  :talk  talk  for  my  personal  schedule  of  this  conference            */          public  function  iChooseTheTalkForMyPersonalScheduleOfThisConference(Talk  $talk)          {                  $talk  =  Talk::named($talk);                  $mySchedule  =  PersonalSchedule::ofConference($this-­‐>conference);                  $mySchedule-­‐>chooseTalk($talk);          }  
  • 66.
    class  AttendeeContext  implements Context  {          ...          /**            *  @When  I  choose  the  :talk  talk  for  my  personal  schedule  of  this  conference            */          public  function  iChooseTheTalkForMyPersonalScheduleOfThisConference(Talk  $talk)          {                  $talk  =  Talk::named($talk);                  $this-­‐>schedule  =  PersonalSchedule::ofConference($this-­‐>conference);                  $this-­‐>schedule-­‐>chooseTalk($talk);          }  
  • 67.
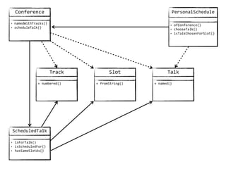
    Conference + namedWithTracks()   +scheduleTalk() Talk +  named() Slot +  fromString() Track +  numbered() PersonalSchedule + ofConference()   + chooseTalk()   + isTalkChosenForSlot()
  • 68.
    It's ok toget it wrong Conversation Understanding
  • 69.
    Feature:  Attendee  selects talks  to  attend      In  order  to  spend  more  time  socialising  at  the  conference  instead  of  looking  at  the  schedule      As  a  conference  attendee      I  want  to  create  my  personal  schedule  beforehand      Scenario:  Successfully  selecting  1  talk  from  the  1  track  conference  for  a  single  slot          Given  a  conference  named  "Agile  Conference"  with  1  track          And  the  "Specification"  talk  is  scheduled  for  "10:30-­‐11:30"  slot  on  the  conference  track  1          When  I  choose  the  "Specification"  talk  for  my  personal  schedule  of  this  conference          Then  the  chosen  talk  for  "10:30-­‐11:30"  slot  of  my  schedule  should  be  the  "Specification"      Scenario:  Being  unable  to  select  2  talks  into  the  same  slot          Given  a  conference  named  "Agile  Conference"  with  2  tracks          And  the  "Specification"  talk  is  scheduled  for  "09:00-­‐09:45"  slot  on  the  conference  track  1          And  the  "Modelling"  talk  is  scheduled  for  "09:00-­‐09:45"  slot  on  the  conference  track  2          When  I  choose  the  "Specification"  talk  for  my  personal  schedule  of  this  conference          And  I  try  to  choose  the  "Modelling"  talk  for  my  personal  schedule  of  this  conference          Then  I  should  be  told  that  slot  is  already  taken  by  another  talk   Domain Layer / Scenario #1 / Step #4
  • 70.
    class  AttendeeContext  implements Context  {          ...          /**            *  @Then  the  chosen  talk  for  :slot  slot  should  be  the  :talk            */          public  function  theChosenTalkForSlotShouldBeThe(Slot  $slot,  Talk  $talk)          {                  $talk  =  Talk::named($talk);                  $slot  =  Slot::fromString($slot);          }  
  • 71.
    class  AttendeeContext  implements Context  {          ...          /**            *  @Then  the  chosen  talk  for  :slot  slot  should  be  the  :talk            */          public  function  theChosenTalkForSlotShouldBeThe(Slot  $slot,  Talk  $talk)          {                  $talk  =  Talk::named($talk);                  $slot  =  Slot::fromString($slot);                  assertTrue($this-­‐>schedule-­‐>isTalkChosenForSlot($talk,  $slot));          }  
  • 72.
    Conference + namedWithTracks()   +scheduleTalk() Talk +  named() Slot +  fromString() Track +  numbered() PersonalSchedule + ofConference()   + chooseTalk()   + isTalkChosenForSlot()
  • 73.
    Conference + namedWithTracks()   +scheduleTalk() Talk +  named() Slot +  fromString() Track +  numbered() PersonalSchedule + ofConference()   + chooseTalk()   + isTalkChosenForSlot() ScheduledTalk + isForTalk()   + isScheduledFor()   + hasSameSlotAs()
  • 74.
    Planting Object-oriented software Acceptancetests Unit-tests Domain core Inner objects
  • 75.
    Feature:  Attendee  selects talks  to  attend      In  order  to  spend  more  time  socialising  at  the  conference  instead  of  looking  at  the  schedule      As  a  conference  attendee      I  want  to  create  my  personal  schedule  beforehand      Scenario:  Successfully  selecting  1  talk  from  the  1  track  conference  for  a  single  slot          Given  a  conference  named  "Agile  Conference"  with  1  track          And  the  "Specification"  talk  is  scheduled  for  "10:30-­‐11:30"  slot  on  the  conference  track  1          When  I  choose  the  "Specification"  talk  for  my  personal  schedule  of  this  conference          Then  the  chosen  talk  for  "10:30-­‐11:30"  slot  of  my  schedule  should  be  the  "Specification"      Scenario:  Being  unable  to  select  2  talks  into  the  same  slot          Given  a  conference  named  "Agile  Conference"  with  2  tracks          And  the  "Specification"  talk  is  scheduled  for  "09:00-­‐09:45"  slot  on  the  conference  track  1          And  the  "Modelling"  talk  is  scheduled  for  "09:00-­‐09:45"  slot  on  the  conference  track  2          When  I  choose  the  "Specification"  talk  for  my  personal  schedule  of  this  conference          And  I  try  to  choose  the  "Modelling"  talk  for  my  personal  schedule  of  this  conference          Then  I  should  be  told  that  slot  is  already  taken  by  another  talk   Domain Layer / Scenario #1
  • 76.
    Feature:  Attendee  selects talks  to  attend      In  order  to  spend  more  time  socialising  at  the  conference  instead  of  looking  at  the  schedule      As  a  conference  attendee      I  want  to  create  my  personal  schedule  beforehand      Scenario:  Successfully  selecting  1  talk  from  the  1  track  conference  for  a  single  slot          Given  a  conference  named  "Agile  Conference"  with  1  track          And  the  "Specification"  talk  is  scheduled  for  "10:30-­‐11:30"  slot  on  the  conference  track  1          When  I  choose  the  "Specification"  talk  for  my  personal  schedule  of  this  conference          Then  the  chosen  talk  for  "10:30-­‐11:30"  slot  of  my  schedule  should  be  the  "Specification"      Scenario:  Being  unable  to  select  2  talks  into  the  same  slot          Given  a  conference  named  "Agile  Conference"  with  2  tracks          And  the  "Specification"  talk  is  scheduled  for  "09:00-­‐09:45"  slot  on  the  conference  track  1          And  the  "Modelling"  talk  is  scheduled  for  "09:00-­‐09:45"  slot  on  the  conference  track  2          When  I  choose  the  "Specification"  talk  for  my  personal  schedule  of  this  conference          And  I  try  to  choose  the  "Modelling"  talk  for  my  personal  schedule  of  this  conference          Then  I  should  be  told  that  slot  is  already  taken  by  another  talk   Domain Layer / Scenario #2
  • 77.
    Conference + namedWithTracks()   +scheduleTalk() Talk +  named() Slot +  fromString() Track +  numbered() PersonalSchedule + ofConference()   + chooseTalk()   + isTalkChosenForSlot() ScheduledTalk + isForTalk()   + isScheduledFor()   + hasSameSlotAs() SlotIsAlreadyTaken
  • 78.
    Feature:  Attendee  selects talks  to  attend      In  order  to  spend  more  time  socialising  at  the  conference  instead  of  looking  at  the  schedule      As  a  conference  attendee      I  want  to  create  my  personal  schedule  beforehand      Scenario:  Successfully  selecting  1  talk  from  the  1  track  conference  for  a  single  slot          Given  a  conference  named  "Agile  Conference"  with  1  track          And  the  "Specification"  talk  is  scheduled  for  "10:30-­‐11:30"  slot  on  the  conference  track  1          When  I  choose  the  "Specification"  talk  for  my  personal  schedule  of  this  conference          Then  the  chosen  talk  for  "10:30-­‐11:30"  slot  of  my  schedule  should  be  the  "Specification"      Scenario:  Being  unable  to  select  2  talks  into  the  same  slot          Given  a  conference  named  "Agile  Conference"  with  2  tracks          And  the  "Specification"  talk  is  scheduled  for  "09:00-­‐09:45"  slot  on  the  conference  track  1          And  the  "Modelling"  talk  is  scheduled  for  "09:00-­‐09:45"  slot  on  the  conference  track  2          When  I  choose  the  "Specification"  talk  for  my  personal  schedule  of  this  conference          And  I  try  to  choose  the  "Modelling"  talk  for  my  personal  schedule  of  this  conference          Then  I  should  be  told  that  slot  is  already  taken  by  another  talk   Domain Layer / Scenario #2
  • 79.
    Feature:  Attendee  selects talks  to  attend      In  order  to  spend  more  time  socialising  at  the  conference  instead  of  looking  at  the  schedule      As  a  conference  attendee      I  want  to  create  my  personal  schedule  beforehand      Scenario:  Successfully  selecting  1  talk  from  the  1  track  conference  for  a  single  slot          Given  a  conference  named  "Agile  Conference"  with  1  track          And  the  "Specification"  talk  is  scheduled  for  "10:30-­‐11:30"  slot  on  the  conference  track  1          When  I  choose  the  "Specification"  talk  for  my  personal  schedule  of  this  conference          Then  the  chosen  talk  for  "10:30-­‐11:30"  slot  of  my  schedule  should  be  the  "Specification"      Scenario:  Being  unable  to  select  2  talks  into  the  same  slot          Given  a  conference  named  "Agile  Conference"  with  2  tracks          And  the  "Specification"  talk  is  scheduled  for  "09:00-­‐09:45"  slot  on  the  conference  track  1          And  the  "Modelling"  talk  is  scheduled  for  "09:00-­‐09:45"  slot  on  the  conference  track  2          When  I  choose  the  "Specification"  talk  for  my  personal  schedule  of  this  conference          And  I  try  to  choose  the  "Modelling"  talk  for  my  personal  schedule  of  this  conference          Then  I  should  be  told  that  slot  is  already  taken  by  another  talk   Domain Layer / both scenarios
  • 80.
    Shorter stakeholder feedbackloops Domain PERSISTENCE UI Days / weeks
  • 81.
  • 82.
    UI is acontroller for the domain
  • 83.
    Feature:  Attendee  selects talks  to  attend      In  order  to  spend  more  time  socialising  at  the  conference  instead  of  looking  at  the  schedule      As  a  conference  attendee      I  want  to  create  my  personal  schedule  beforehand      Scenario:  Successfully  selecting  1  talk  from  the  1  track  conference  for  a  single  slot          Given  a  conference  named  "Agile  Conference"  with  1  track          And  the  "Specification"  talk  is  scheduled  for  "10:30-­‐11:30"  slot  on  the  conference  track  1          When  I  choose  the  "Specification"  talk  for  my  personal  schedule  of  this  conference          Then  the  chosen  talk  for  "10:30-­‐11:30"  slot  of  my  schedule  should  be  the  "Specification"      Scenario:  Being  unable  to  select  2  talks  into  the  same  slot          Given  a  conference  named  "Agile  Conference"  with  2  tracks          And  the  "Specification"  talk  is  scheduled  for  "09:00-­‐09:45"  slot  on  the  conference  track  1          And  the  "Modelling"  talk  is  scheduled  for  "09:00-­‐09:45"  slot  on  the  conference  track  2          When  I  choose  the  "Specification"  talk  for  my  personal  schedule  of  this  conference          And  I  try  to  choose  the  "Modelling"  talk  for  my  personal  schedule  of  this  conference          Then  I  should  be  told  that  slot  is  already  taken  by  another  talk   Conference Feature
  • 84.
    Scenario 1 Scenario 2 Scenario3 Scenario 4 Scenario 5 Scenario 6 DOMAIN ☑ ☑ ☑ ☑ ☑ ☑
  • 85.
    Scenario 1 Scenario 2 Scenario3 Scenario 4 Scenario 5 Scenario 6 DOMAIN UI ☑ ☑ ☑ ☑ ☑ ☑
  • 86.
    Scenario 1 Scenario 2 Scenario3 Scenario 4 Scenario 5 Scenario 6 DOMAIN UI ☑ ☑ ☑ ☑ ☑ ☑
  • 87.
    Scenario 1 Scenario 2 Scenario3 Scenario 4 Scenario 5 Scenario 6 DOMAIN UI ☑ ☑ ☑ ☑ ☑ ☑
  • 88.
    Scenario 1 Scenario 2 Scenario3 Scenario 4 Scenario 5 Scenario 6 DOMAIN ☑ ☑ UI ☑ ☑ ☑ ☑ ☑ ☑
  • 89.
    Feature:  Attendee  selects talks  to  attend      In  order  to  spend  more  time  socialising  at  the  conference  instead  of  looking  at  the  schedule      As  a  conference  attendee      I  want  to  create  my  personal  schedule  beforehand      Scenario:  Successfully  selecting  1  talk  from  the  1  track  conference  for  a  single  slot          Given  a  conference  named  "Agile  Conference"  with  1  track          And  the  "Specification"  talk  is  scheduled  for  "10:30-­‐11:30"  slot  on  the  conference  track  1          When  I  choose  the  "Specification"  talk  for  my  personal  schedule  of  this  conference          Then  the  chosen  talk  for  "10:30-­‐11:30"  slot  of  my  schedule  should  be  the  "Specification"      Scenario:  Being  unable  to  select  2  talks  into  the  same  slot          Given  a  conference  named  "Agile  Conference"  with  2  tracks          And  the  "Specification"  talk  is  scheduled  for  "09:00-­‐09:45"  slot  on  the  conference  track  1          And  the  "Modelling"  talk  is  scheduled  for  "09:00-­‐09:45"  slot  on  the  conference  track  2          When  I  choose  the  "Specification"  talk  for  my  personal  schedule  of  this  conference          And  I  try  to  choose  the  "Modelling"  talk  for  my  personal  schedule  of  this  conference          Then  I  should  be  told  that  slot  is  already  taken  by  another  talk   Conference Feature
  • 90.
    Feature:  Attendee  selects talks  to  attend      In  order  to  spend  more  time  socialising  at  the  conference  instead  of  looking  at  the  schedule      As  a  conference  attendee      I  want  to  create  my  personal  schedule  beforehand      Scenario:  Successfully  selecting  1  talk  from  the  1  track  conference  for  a  single  slot          Given  a  conference  named  "Agile  Conference"  with  1  track          And  the  "Specification"  talk  is  scheduled  for  "10:30-­‐11:30"  slot  on  the  conference  track  1          When  I  choose  the  "Specification"  talk  for  my  personal  schedule  of  this  conference          Then  the  chosen  talk  for  "10:30-­‐11:30"  slot  of  my  schedule  should  be  the  "Specification"      Scenario:  Being  unable  to  select  2  talks  into  the  same  slot          Given  a  conference  named  "Agile  Conference"  with  2  tracks          And  the  "Specification"  talk  is  scheduled  for  "09:00-­‐09:45"  slot  on  the  conference  track  1          And  the  "Modelling"  talk  is  scheduled  for  "09:00-­‐09:45"  slot  on  the  conference  track  2          When  I  choose  the  "Specification"  talk  for  my  personal  schedule  of  this  conference          And  I  try  to  choose  the  "Modelling"  talk  for  my  personal  schedule  of  this  conference          Then  I  should  be  told  that  slot  is  already  taken  by  another  talk   Conference Feature critical paths @critical
  • 91.
    Feature:  Attendee  selects talks  to  attend      In  order  to  spend  more  time  socialising  at  the  conference  instead  of  looking  at  the  schedule      As  a  conference  attendee      I  want  to  create  my  personal  schedule  beforehand      Scenario:  Successfully  selecting  1  talk  from  the  1  track  conference  for  a  single  slot          Given  a  conference  named  "Agile  Conference"  with  1  track          And  the  "Specification"  talk  is  scheduled  for  "10:30-­‐11:30"  slot  on  the  conference  track  1          When  I  choose  the  "Specification"  talk  for  my  personal  schedule  of  this  conference          Then  the  chosen  talk  for  "10:30-­‐11:30"  slot  of  my  schedule  should  be  the  "Specification"      Scenario:  Being  unable  to  select  2  talks  into  the  same  slot          Given  a  conference  named  "Agile  Conference"  with  2  tracks          And  the  "Specification"  talk  is  scheduled  for  "09:00-­‐09:45"  slot  on  the  conference  track  1          And  the  "Modelling"  talk  is  scheduled  for  "09:00-­‐09:45"  slot  on  the  conference  track  2          When  I  choose  the  "Specification"  talk  for  my  personal  schedule  of  this  conference          And  I  try  to  choose  the  "Modelling"  talk  for  my  personal  schedule  of  this  conference          Then  I  should  be  told  that  slot  is  already  taken  by  another  talk   UI Layer / Scenario #1 @critical
  • 92.
    Feature:  Attendee  selects talks  to  attend      In  order  to  spend  more  time  socialising  at  the  conference  instead  of  looking  at  the  schedule      As  a  conference  attendee      I  want  to  create  my  personal  schedule  beforehand      Scenario:  Successfully  selecting  1  talk  from  the  1  track  conference  for  a  single  slot          Given  a  conference  named  "Agile  Conference"  with  1  track          And  the  "Specification"  talk  is  scheduled  for  "10:30-­‐11:30"  slot  on  the  conference  track  1          When  I  choose  the  "Specification"  talk  for  my  personal  schedule  of  this  conference          Then  the  chosen  talk  for  "10:30-­‐11:30"  slot  of  my  schedule  should  be  the  "Specification"      Scenario:  Being  unable  to  select  2  talks  into  the  same  slot          Given  a  conference  named  "Agile  Conference"  with  2  tracks          And  the  "Specification"  talk  is  scheduled  for  "09:00-­‐09:45"  slot  on  the  conference  track  1          And  the  "Modelling"  talk  is  scheduled  for  "09:00-­‐09:45"  slot  on  the  conference  track  2          When  I  choose  the  "Specification"  talk  for  my  personal  schedule  of  this  conference          And  I  try  to  choose  the  "Modelling"  talk  for  my  personal  schedule  of  this  conference          Then  I  should  be  told  that  slot  is  already  taken  by  another  talk   UI Layer / Scenario #1 / Step #1 @critical
  • 93.
    class  WebAttendeeContext  extends WebBasedContext  {          ...          /**            *  @Given  a  conference  named  :name  with  :count  track(s)            */          public  function  aConferenceNamedWithTrack($name,  $count)          {                  $this-­‐>conference  =  Conference::namedWithTracks($name,  $count);          }  
  • 94.
    Feature:  Attendee  selects talks  to  attend      In  order  to  spend  more  time  socialising  at  the  conference  instead  of  looking  at  the  schedule      As  a  conference  attendee      I  want  to  create  my  personal  schedule  beforehand      Scenario:  Successfully  selecting  1  talk  from  the  1  track  conference  for  a  single  slot          Given  a  conference  named  "Agile  Conference"  with  1  track          And  the  "Specification"  talk  is  scheduled  for  "10:30-­‐11:30"  slot  on  the  conference  track  1          When  I  choose  the  "Specification"  talk  for  my  personal  schedule  of  this  conference          Then  the  chosen  talk  for  "10:30-­‐11:30"  slot  of  my  schedule  should  be  the  "Specification"      Scenario:  Being  unable  to  select  2  talks  into  the  same  slot          Given  a  conference  named  "Agile  Conference"  with  2  tracks          And  the  "Specification"  talk  is  scheduled  for  "09:00-­‐09:45"  slot  on  the  conference  track  1          And  the  "Modelling"  talk  is  scheduled  for  "09:00-­‐09:45"  slot  on  the  conference  track  2          When  I  choose  the  "Specification"  talk  for  my  personal  schedule  of  this  conference          And  I  try  to  choose  the  "Modelling"  talk  for  my  personal  schedule  of  this  conference          Then  I  should  be  told  that  slot  is  already  taken  by  another  talk   UI Layer / Scenario #1 / Step #2 @critical
  • 95.
    class  WebAttendeeContext  extends WebBasedContext  {          ...          /**            *  @Given  the  :talk  talk  is  scheduled  for  :slot  slot  on  the  conference  track  :track            */          public  function  talkIsScheduledForSlotOnTrack($talk,  $slot,  $track)          {                  $talk    =  Talk::named($talk);                  $slot    =  Slot::fromString($slot);                  $track  =  Track::numbered($track);                  $this-­‐>conference-­‐>scheduleTalk($talk,  $slot,  $track);          }  
  • 96.
    Feature:  Attendee  selects talks  to  attend      In  order  to  spend  more  time  socialising  at  the  conference  instead  of  looking  at  the  schedule      As  a  conference  attendee      I  want  to  create  my  personal  schedule  beforehand      Scenario:  Successfully  selecting  1  talk  from  the  1  track  conference  for  a  single  slot          Given  a  conference  named  "Agile  Conference"  with  1  track          And  the  "Specification"  talk  is  scheduled  for  "10:30-­‐11:30"  slot  on  the  conference  track  1          When  I  choose  the  "Specification"  talk  for  my  personal  schedule  of  this  conference          Then  the  chosen  talk  for  "10:30-­‐11:30"  slot  of  my  schedule  should  be  the  "Specification"      Scenario:  Being  unable  to  select  2  talks  into  the  same  slot          Given  a  conference  named  "Agile  Conference"  with  2  tracks          And  the  "Specification"  talk  is  scheduled  for  "09:00-­‐09:45"  slot  on  the  conference  track  1          And  the  "Modelling"  talk  is  scheduled  for  "09:00-­‐09:45"  slot  on  the  conference  track  2          When  I  choose  the  "Specification"  talk  for  my  personal  schedule  of  this  conference          And  I  try  to  choose  the  "Modelling"  talk  for  my  personal  schedule  of  this  conference          Then  I  should  be  told  that  slot  is  already  taken  by  another  talk   UI Layer / Scenario #1 / Step #3 @critical
  • 97.
    class  WebAttendeeContext  extends WebBasedContext  {          ...          /**            *  @When  I  choose  the  :name  talk  for  my  personal  schedule  of  this  conference            */          public  function  iChooseTheTalkForMyPersonalScheduleOfThisConference($name)          {                  throw  new  PendingException();          }  
  • 98.
    class  WebAttendeeContext  extends WebBasedContext  {          ...          /**            *  @When  I  choose  the  :name  talk  for  my  personal  schedule  of  this  conference            */          public  function  iChooseTheTalkForMyPersonalScheduleOfThisConference($name)          {                  $this-­‐>visit('/conferences/'  .  urlencode($this-­‐>conference-­‐>getName()));          }  
  • 99.
    class  WebAttendeeContext  extends WebBasedContext  {          ...          /**            *  @When  I  choose  the  :name  talk  for  my  personal  schedule  of  this  conference            */          public  function  iChooseTheTalkForMyPersonalScheduleOfThisConference($name)          {                  $this-­‐>visit('/conferences/'  .  urlencode($this-­‐>conference-­‐>getName()));                  $talkElement  =  $this-­‐>find('css',  ".talk:contains('$name')");          }  
  • 100.
    class  WebAttendeeContext  extends WebBasedContext  {          ...          /**            *  @When  I  choose  the  :name  talk  for  my  personal  schedule  of  this  conference            */          public  function  iChooseTheTalkForMyPersonalScheduleOfThisConference($name)          {                  $this-­‐>visit('/conferences/'  .  urlencode($this-­‐>conference-­‐>getName()));                  $talkElement  =  $this-­‐>find('css',  ".talk:contains('$name')");                  $talkElement-­‐>clickLink('Add  to  my  schedule');          }  
  • 101.
    class  WebAttendeeContext  extends WebBasedContext  {          ...          /**            *  @When  I  choose  the  :name  talk  for  my  personal  schedule  of  this  conference            */          public  function  iChooseTheTalkForMyPersonalScheduleOfThisConference($name)          {                  $this-­‐>visit('/conferences/'  .  urlencode($this-­‐>conference-­‐>getName()));                  $talkElement  =  $this-­‐>find('css',  ".talk:contains('$name')");                  $talkElement-­‐>clickLink('Add  to  my  schedule');          }          ...          /**            *  @Given  a  conference  named  :name  with  :count  track(s)            */          public  function  aConferenceNamedWithTrack($name,  $count)          {                  $this-­‐>conference  =  Conference::namedWithTracks($name,  $count);                  //  persist  somehow?          }  
  • 102.
    class  WebAttendeeContext  extends WebBasedContext  {          ...          /**            *  @When  I  choose  the  :name  talk  for  my  personal  schedule  of  this  conference            */          public  function  iChooseTheTalkForMyPersonalScheduleOfThisConference($name)          {                  $this-­‐>visit('/conferences/'  .  urlencode($this-­‐>conference-­‐>getName()));                  $talkElement  =  $this-­‐>find('css',  ".talk:contains('$name')");                  $talkElement-­‐>clickLink('Add  to  my  schedule');          }          ...          /**            *  @Given  a  conference  named  :name  with  :count  track(s)            */          public  function  aConferenceNamedWithTrack($name,  $count)          {                  $this-­‐>conference  =  Conference::namedWithTracks($name,  $count);                  $this-­‐>conferenceRepository-­‐>saveConference($this-­‐>conference);          }  
  • 103.
    class  WebAttendeeContext  extends WebBasedContext  {          ...          /**            *  @When  I  choose  the  :name  talk  for  my  personal  schedule  of  this  conference            */          public  function  iChooseTheTalkForMyPersonalScheduleOfThisConference($name)          {                  $this-­‐>visit('/conferences/'  .  urlencode($this-­‐>conference-­‐>getName()));                  $talkElement  =  $this-­‐>find('css',  ".talk:contains('$name')");                  $talkElement-­‐>clickLink('Add  to  my  schedule');          }          ...          /**            *  @Given  a  conference  named  :name  with  :count  track(s)            */          public  function  aConferenceNamedWithTrack($name,  $count)          {                  $this-­‐>conference  =  Conference::namedWithTracks($name,  $count);          }  
  • 104.
    class  WebAttendeeContext  extends WebBasedContext  {          ...          /**            *  @When  I  choose  the  :name  talk  for  my  personal  schedule  of  this  conference            */          public  function  iChooseTheTalkForMyPersonalScheduleOfThisConference($name)          {                  $this-­‐>visit('/conferences/'  .  urlencode($this-­‐>conference-­‐>getName()));                  $talkElement  =  $this-­‐>find('css',  ".talk:contains('$name')");                  $talkElement-­‐>clickLink('Add  to  my  schedule');          }          ...          /**            *  @Given  a  conference  named  :name  with  :count  track(s)  was  planned            */          public  function  aConferenceNamedWithTrack($name,  $count)          {                  $this-­‐>conference  =  Conference::namedWithTracks($name,  $count);          }
  • 105.
    class  WebAttendeeContext  extends WebBasedContext  {          ...          /**            *  @When  I  choose  the  :name  talk  for  my  personal  schedule  of  this  conference            */          public  function  iChooseTheTalkForMyPersonalScheduleOfThisConference($name)          {                  $this-­‐>visit('/conferences/'  .  urlencode($this-­‐>conference-­‐>getName()));                  $talkElement  =  $this-­‐>find('css',  ".talk:contains('$name')");                  $talkElement-­‐>clickLink('Add  to  my  schedule');          }          ...          /**            *  @Given  a  conference  named  :name  with  :count  track(s)  was  planned            */          public  function  aConferenceNamedWithTrack($name,  $count)          {                  $this-­‐>conference  =  Conference::namedWithTracks($name,  $count);                  $this-­‐>conferencePlanner-­‐>planConference($this-­‐>conference);          }
  • 106.
    Coevolving Scenarios &Application code Scenarios App code
  • 107.
    Feature:  Attendee  selects talks  to  attend      In  order  to  spend  more  time  socialising  at  the  conference  instead  of  looking  at  the  schedule      As  a  conference  attendee      I  want  to  create  my  personal  schedule  beforehand      Scenario:  Successfully  selecting  1  talk  from  the  1  track  conference  for  a  single  slot          Given  a  conference  named  "Agile  Conference"  with  1  track          And  the  "Specification"  talk  is  scheduled  for  "10:30-­‐11:30"  slot  on  the  conference  track  1          When  I  choose  the  "Specification"  talk  for  my  personal  schedule  of  this  conference          Then  the  chosen  talk  for  "10:30-­‐11:30"  slot  of  my  schedule  should  be  the  "Specification"      Scenario:  Being  unable  to  select  2  talks  into  the  same  slot          Given  a  conference  named  "Agile  Conference"  with  2  tracks          And  the  "Specification"  talk  is  scheduled  for  "09:00-­‐09:45"  slot  on  the  conference  track  1          And  the  "Modelling"  talk  is  scheduled  for  "09:00-­‐09:45"  slot  on  the  conference  track  2          When  I  choose  the  "Specification"  talk  for  my  personal  schedule  of  this  conference          And  I  try  to  choose  the  "Modelling"  talk  for  my  personal  schedule  of  this  conference          Then  I  should  be  told  that  slot  is  already  taken  by  another  talk   UI Layer / Scenario #1 / Step #4 @critical
  • 108.
    class  WebAttendeeContext  extends WebBasedContext  {          ...          /**            *  @Then  the  chosen  talk  for  :time  slot  should  be  the  :name            */          public  function  theChosenTalkForSlotShouldBeThe($name,  $time)          {                  throw  new  PendingException();          }  
  • 109.
    class  WebAttendeeContext  extends WebBasedContext  {          ...          /**            *  @Then  the  chosen  talk  for  :time  slot  should  be  the  :name            */          public  function  theChosenTalkForSlotShouldBeThe($name,  $time)          {                  $this-­‐>assertElementText('css',  ".my-­‐schedule  .talk:contains('$time')",  $name);          }  
  • 110.
    Feature:  Attendee  selects talks  to  attend      In  order  to  spend  more  time  socialising  at  the  conference  instead  of  looking  at  the  schedule      As  a  conference  attendee      I  want  to  create  my  personal  schedule  beforehand      Scenario:  Successfully  selecting  1  talk  from  the  1  track  conference  for  a  single  slot          Given  a  conference  named  "Agile  Conference"  with  1  track          And  the  "Specification"  talk  is  scheduled  for  "10:30-­‐11:30"  slot  on  the  conference  track  1          When  I  choose  the  "Specification"  talk  for  my  personal  schedule  of  this  conference          Then  the  chosen  talk  for  "10:30-­‐11:30"  slot  of  my  schedule  should  be  the  "Specification"      Scenario:  Being  unable  to  select  2  talks  into  the  same  slot          Given  a  conference  named  "Agile  Conference"  with  2  tracks          And  the  "Specification"  talk  is  scheduled  for  "09:00-­‐09:45"  slot  on  the  conference  track  1          And  the  "Modelling"  talk  is  scheduled  for  "09:00-­‐09:45"  slot  on  the  conference  track  2          When  I  choose  the  "Specification"  talk  for  my  personal  schedule  of  this  conference          And  I  try  to  choose  the  "Modelling"  talk  for  my  personal  schedule  of  this  conference          Then  I  should  be  told  that  slot  is  already  taken  by  another  talk   UI Layer / Scenario #1 @critical
  • 111.
  • 112.
    Feature:  Attendee  selects talks  to  attend      In  order  to  spend  more  time  socialising  at  the  conference  instead  of  looking  at  the  schedule      As  a  conference  attendee      I  want  to  create  my  personal  schedule  beforehand      Scenario:  Successfully  selecting  1  talk  from  the  1  track  conference  for  a  single  slot          Given  a  conference  named  "Agile  Conference"  with  1  track          And  the  "Specification"  talk  is  scheduled  for  "10:30-­‐11:30"  slot  on  the  conference  track  1          When  I  choose  the  "Specification"  talk  for  my  personal  schedule  of  this  conference          Then  the  chosen  talk  for  "10:30-­‐11:30"  slot  of  my  schedule  should  be  the  "Specification"      Scenario:  Being  unable  to  select  2  talks  into  the  same  slot          Given  a  conference  named  "Agile  Conference"  with  2  tracks          And  the  "Specification"  talk  is  scheduled  for  "09:00-­‐09:45"  slot  on  the  conference  track  1          And  the  "Modelling"  talk  is  scheduled  for  "09:00-­‐09:45"  slot  on  the  conference  track  2          When  I  choose  the  "Specification"  talk  for  my  personal  schedule  of  this  conference          And  I  try  to  choose  the  "Modelling"  talk  for  my  personal  schedule  of  this  conference          Then  I  should  be  told  that  slot  is  already  taken  by  another  talk   Both Layers / both scenarios @critical
  • 113.
    "Hey, it doeswork" Testing pyramid Acceptance tests Unit Tests UI TESTS 1 scenario 2 scenarios 7 unit-test cases
  • 114.
    “ – David West,Object Thinking Model the problem domain and the solution will take care of itself.
  • 115.
    “Focus on discussingbusiness problems and the architecture will emerge naturally.
  • 116.
    Thanks to MathiasVerraes @mathiasverraes DanNorth @tastapod Ciaran McNulty @CiaranMcNulty Aslak Hellesøy @aslak_hellesoy Marcello Duarte @_md INVIQA @inviqa
  • 117.