MBA Program Solapur University, Solapur
SVERI’s COE, MBA Department, Pandharpur (2015 – 2016) Page 1
1. INTRODUCTION
1.1EXECUTIVE SUMMARY
Managing human resources in today’s dynamic environment is becoming more and
more complex as well as important. Recognition of people as a valuable resource in
the organization has led to increases trends in employee maintenance, job security,
etc. My research project deals with “Performance Appraisal as carried out in ONGC
Ltd., Mumbai”. In this report, I have studied and evaluated the performance appraisal
process as it is carried out in the company.
The first section of my report deals with a detailed company profile. It includes the
company’s history: its activities and operations, organizational structure, etc. this
section attempts to give detailed information about the company and the nature of its
functioning.
The second section deals with performance appraisal. In this section, a brief
conceptual explanation to performance appraisal is given. It contains the definition,
process and significance of performance appraisal.
In the third section of my report, I have conducted a research study to evaluate the
process of performance appraisal in ONGC Ltd., Mumbai; this section also contains
my findings, conclusions, suggestions and feedback.
The fourth and final section of this report consists of extra information that I have
related to the main contents of the report. These annexure includes the Questionnaire
on the basis of which the primary data was collected and research study was
conducted.
1.2 OBJECT OF THE PROJECT:
To study the Performance Appraisal System undertaken by ONGC Ltd., Mumbai
OBJECTIVES OF THE STUDY:
1) To study the techniques of Performance Appraisal followed in ONGC Ltd.,
Mumbai.
2) To study how the employees are rated against these parameters.
MBA Program Solapur University, Solapur
SVERI’s COE, MBA Department, Pandharpur (2015 – 2016) Page 2
3) To suggest the recommendations to the management as per the outcome of the
study.
1.3 SCOPE AND LIMITATIONS OF THE STUDY:
1.3 (a) SCOPE OF THE STUDY
The research was conducted in ONGC Ltd., Mumbai. The research study was focused
on performance appraisal system in ONGC Ltd., Mumbai. It also measure and
evaluate the effective performance on the basis of employee’s overall awareness,
expectations and satisfaction or dissatisfaction as an outcome of offering various
kinds of incentives and employee’s morale as offered by the performance appraisal
system of ONGC Ltd. Mumbai.
1.3 (b) LIMITATIONS OF THE STUDY
 Reluctance of employees to give information and to fill up the questionnaire.
 The time factor in collecting the responses as in conducting the research study
has limited factor.
 The sample size selected is limited.
 In lieu of the variation in the cooperation and involvement of selected
employees at different departments of ONGC, there may be inaccuracy of the
responses given by them.
1.4 RESEARCH METHODOLOGY
In order to accomplish the objectives of the study, it is essential to articulate in the
manner in which it is to be conducted, i.e., the research process is to be carried out in
a certain framework. The research methodology, which follows, is the backbone of
the study.
SAMPLING PLAN:
Sample Size = 60 Employees
Sample Area = NBP Green Heights, Regional Office, Mumbai
Duration = 4 weeks (One month).
DATA COLLECTION:
Data Sources:
MBA Program Solapur University, Solapur
SVERI’s COE, MBA Department, Pandharpur (2015 – 2016) Page 3
(i) Secondary data: Company’s website
Company’s HR Manual
Company’s circulars
Internet search
(ii) Primary data: Structured Questionnaire
RESEARCH DESIGN:
The research design of this study considering its objectives, scope and coverage was
Exploratory as well as Descriptive in nature.
The primary assumptions:
 Voluntary participation
 Integrity
 PAC: Privacy, anonymity and confidentiality
Researchinstrument:
The main research instrument used was a questionnaire consisting of 20
questions. It included suggestions given by employees and the open-ended
questions. It also facilitated in face-to-face to interaction with the respondents.
Following points were kept in mind while designing the questionnaire:
 The respondents were assured that the information would be used for
academic purpose and it won’t be leaked out.
 The personal information of the employee was made optional.
 The observation and informal interaction is made when the employees were
filling up the survey.
MBA Program Solapur University, Solapur
SVERI’s COE, MBA Department, Pandharpur (2015 – 2016) Page 4
Methodology:
Selection of Topic
Establishing Objectives
Mode of collection of information
Preparation of structured questionnaire
Collection of data
Analysis of data
Preparation of final report
MBA Program Solapur University, Solapur
SVERI’s COE, MBA Department, Pandharpur (2015 – 2016) Page 5
2. COMPANY PROFILE
ONGC
Oil and Natural Gas Corporation (ONGC) is an Indian multinational oil and gas
company headquartered in Dehradun, India. ONGC was founded in the year 1956 to
power a newborn republic making rapid strides towards growth and development.
Discovering six out of the seven oil and gas producing basins, adding 8.6 billion tons
of oil and gas reserves, it has led India’s quest for national energy security. ONGC
registered office is located at Delhi.
Today, ONGC is the world’s No.3 Exploration and Production Company. With a
recoverable reserve of 2.0 billion tonnes of Oil Equivalent, ONGC’s daily production
of over 1.22 million barrels per day contributes over 69% of India’s domestic oil
equivalent production. The Reserve Replacement Ratio is over 1 for the last nine
consecutive years against the global average of below 1.
Fuelled by the desire to build a strong energy foundation for tomorrow, ONGC has
gone beyond the seven seas. Company’s wholly-owned subsidiary ONGC Videsh Ltd.
(OVL) is the nation’s biggest Exploration and Production multinational, managing 35
overseas hydrocarbon properties in 16 countries, with a cumulative investment of over
US$22 billion.
Winning hearts and awards over the world, ONGC is one of the Fortune World’s
Most Admired Companies of 2014. Adding to their global credentials is the fact that
this year also ONGC has been awarded ‘Randstad Award 2013’for Most Attractive
employer in the Energy Sector in India.
MBA Program Solapur University, Solapur
SVERI’s COE, MBA Department, Pandharpur (2015 – 2016) Page 6
ONGC is the top energy company of India as per the coveted Platts Top 250 Global
Energy Company ranking 2014.
2.1 HISTORY
ONGC was set up under the visionary leadership of Pandit Jawaharlal Lal Nehru.
Pandit Nehru reposed faith in Shri Keshav Dev Malviya who laid the foundation of
ONGC in the form of Oil and Gas division, under Geological Survey of India, in
1955. A few months later, it was converted into Oil and Natural Gas Directorate. The
directorate was converted into Commission and christened Oil and Natural Gas
Commission on 14th August 1956. In 1994, Oil and Natural Gas Commission was
converted into a corporation, and in 1997it was recognized as one of the Navratnas by
the Government of India. Subsequently, it has been conferred with Maharatna status
in the year 2010.
Over 60 years of its existence ONGC has crossed many a milestone to realize the
energy dreams of India. The journey of ONGC, over these years, has been a tale of
conviction, courage and commitment. ONGCs’ superlative efforts have resulted in
converting earlier frontier areas into new hydrocarbon provinces. From a modest
beginning, ONGC has a grown to be one of the largest EandP companies in the world
in terms of reserves and production business i.e., Acquisition, Processing and
Interpretation (API) of Seismic data, drilling, work-over and well stimulation
operations, engineering and construction, production, processing, refining,
transportation, marketing, applied RandD and training, etc.
2.2 Background
Oil and Natural Gas Corporation Limited (ONGC) is mainly engaged in the
exploration and production activities. ONGC, formed in 1956, is the largest oil
exploration company in India and was the largest company among all
“NAVRATNA’’ PSU’s and w.e.f21st may 2010 government has conferred ONGC a
coveted “MAHARATNA” status since it has an average turnover of more than
Rs.20,000 crore viz. for FY’14 stood at Rs.84, 201 crore, NPAT (Net Profit After
Tax) of Rs.2,500 crore, for FY’14 Rs.22, 095 crore and net worth of Rs.10, 000 crore
for FY’14 Rs.1,35,631 crore During the past 3 years. It is the only fully integrated
petroleum company in India, operating along the entire
MBA Program Solapur University, Solapur
SVERI’s COE, MBA Department, Pandharpur (2015 – 2016) Page 7
2.3 ONGC VISION and MISSION
Vision
 To be a global leader in integrated energy business through sustainable
growth, Knowledge excellence and exemplary governance practices.
Mission
World Class
 Dedicated to excellence by leveraging competitive advantages in RandD and
technology with involved people
 Imbibe high standards of business ethics and organisational values
 Abiding commitment to safety, health and environment to enrich quality of
community life
 Foster a culture of trust, openness and mutual concern to make working a
stimulating and challenging experience for our people
 Strive for customer delight through quality products and services
Integrated In Energy Business
 Focus on domestic and international oil and gas exploration and production
business opportunities
 Provide value linkages in other sectors of energy business
 Create growth opportunities and maximise shareholder value
Dominant Indian Leadership
 Retain dominant position in Indian petroleum sector and enhance India’s
energy availability
Achievements 2014-2015
 Ranked as Top Energy Company of India No.3 Among Global EandP
Companies (Platts Top 250 – 2014)
 Only Indian Energy major in Fortune’s Most Admired
 Placed 21st among global Oil and Gas Companies (Forbes global 2000)
 26 among the world’s 124 largest listed companies in ‘Transparency in
Corporate Reporting’ (Transparency international)
MBA Program Solapur University, Solapur
SVERI’s COE, MBA Department, Pandharpur (2015 – 2016) Page 8
 ‘Best overall safety performance of onshore oil and gas assets’ and ‘Most
consistent and safety performance’ awards [Oil Industry Safety Directorate
(OISD)]
 ‘Best employer’ and ‘Voice of employee’ – AON Hewitt
Financials
 The turnover of ONGC in FY’14 stood at Rs. 842,028 million – the highest
ever
 The turnover of ONGC Group in FY’14 stood at Rs. 1,782,051 – the highest
ever
 The Net Profit recorded in FY’14 is Rs. 220,948, it is 5.6% higher than
FY’13-14 (Rs. 209,257)
 Wealth created by ONGC in 58 years Rs.8622.65 Billion
World Record in Deepwater Drilling
 ONGC deepwater drilling group set world record of drilling deepest ultra-
deepwater well by successfully reaching the target depth of 7725m
 Well KG-DWN-2005/1-D-1 drilled by Rig DDK G1 set two world records-
i. Well at the deepest water depth of 3174m
ii. Drilling deepest offshore well of 7725m
Highest-ever thru’ put by ONGC subsidiary Mangalore Refinery and
Petrochemicals Limited (MRPL)
 MRPL recorded highest thru’ put of 14.6 MMT against MoU target of 14.5
MMT, securing ‘Excellent’ rating in achievement of MoU targets
 MRPL posted net profit of Rs. 6010 million, increase of 179% from last
fiscal’s loss of Rs. 7569 million
MBA Program Solapur University, Solapur
SVERI’s COE, MBA Department, Pandharpur (2015 – 2016) Page 9
2.4 ONGC GROUP OF COMPANIES
MBA Program Solapur University, Solapur
SVERI’s COE, MBA Department, Pandharpur (2015 – 2016) Page 10
2.5 ORGANIZATION STRUCTURE:
MBA Program Solapur University, Solapur
SVERI’s COE, MBA Department, Pandharpur (2015 – 2016) Page 11
2.6 ONGC ACTIVITIES
Exploration
 Offshore
 Onshore
Drilling
 Exploratory
 Development
 Work-over
 Deep Water
Production
 Offshore installations
 Onshore installations
Processing
 Plants
2.7 HR DEPARTMENT
INTRODUCTION
The objectives of Human Resource Department are Human Resource Planning,
Recruitment and Selection, Training and Development, Transfer and Promotion,
Performance Appraisal and so on. ONGC has a very dynamic and talented Human
Resource Department, which takes care of functions like recruitment, employment
policies, induction, compensation and benefits, performance evaluation and training
and development.
HR Vision
To attain organizational excellence by developing and inspiring the true potential of
company’s human capital and providing opportunities for growth, well-being and
enrichment.
MBA Program Solapur University, Solapur
SVERI’s COE, MBA Department, Pandharpur (2015 – 2016) Page 12
HR Mission
To create, a value and knowledge based organization by inculcating a culture of
learning, innovation and team working and aligning business priorities with
aspirations of employees leading to development of an empowered, responsive and
competent human capital.
MBA Program Solapur University, Solapur
SVERI’s COE, MBA Department, Pandharpur (2015 – 2016) Page 13
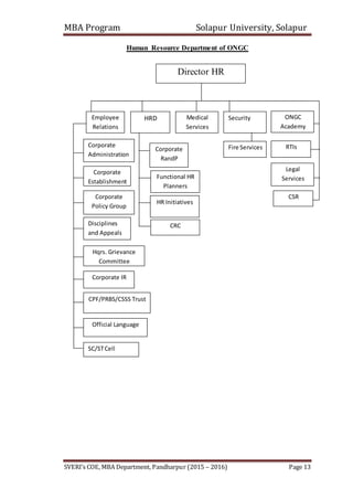
Human Resource Department of ONGC
Director HR
ONGC
Academy
SecurityMedical
Services
HRDEmployee
Relations
Corporate
Administration
RTIsFire ServicesCorporate
RandP
Corporate
Establishment
Functional HR
Planners
Legal
Services
CSRCorporate
Policy Group
HR Initiatives
Disciplines
and Appeals
CRC
Hqrs. Grievance
Committee
Corporate IR
CPF/PRBS/CSSS Trust
Official Language
SC/STCell
MBA Program Solapur University, Solapur
SVERI’s COE, MBA Department, Pandharpur (2015 – 2016) Page 14
3. REVIEW OF LITERATURE
 Grote (2002) describes performance appraisal as a formal management tool
that helps evaluate the performance quality of an employee. Schneier and
Beatty as cited in Patterson (1987) define it as a process which apart from
evaluating also identifies and develops human performance.
 According to Karol (1996) performance appraisal includes a communication
event planned between a manager and an employee specifically for the
purpose of assessing that employee's past job performance and discussing
areas for future improvement.
 Study by Hewitt Associates (1994),the impact of performance management
on Organizational success substantiates that performance management system
can have a significant impact on financial performance and productivity. The
study used the Boston Consulting Group/HOLT financial database to track the
financial performance of 437 publically held U.S. companies from 1990
through 1992.The study results showed that: Companies with performance
programs have higher profits, better cash flows, stronger stock market
performance and a greater stock value than companies without performance
management. Productivity in firms without performance management is
significantly below the industry average, while productivity in firms with
performance management is on par with the industry average. Companies with
performance management significantly improved their financial performance
and productivity after implementing performance management.
 A common weakness in the implementation of performance management
systems noted by de Waal (2004)is the focus only on the “structural side”,
that is, “the structure that needs to be in place to be able to use performance
management such as critical success factors and key performance indicators,
possibly supported by a balance scorecard”. De Waal (2004) argues that
successful implementation also requires attention to the “behavioral side” that
is, the necessary performance-driven behavior required from organizational
MBA Program Solapur University, Solapur
SVERI’s COE, MBA Department, Pandharpur (2015 – 2016) Page 15
members to achieve the desired objectives. According to de Waal (2004),
appropriate behaviors, including attitudes and beliefs, depend on a range of
factors including management style, the perceived relevance of performance
indicators, the degree to which employees feel they can influence change, and
the quality of communication within the organization.
 Sharmistha Bhattacharjee and Santoshi Sengupta (2011)studied that
employees are the most valuable and dynamic assets of an organization. For
achieving the strategic objective of sustained and speedy growth, managing
human resource has been featured as a vital requirement in all organizations. It
is a challenge to monitor the entire cycle of defining the competence
requirement of the business, accessing existing competence in the organization
and bridging the gap between the two. HR practices are crucial for any
organization. Every phase from recruitment to exit interview is under the HR
department. It is a challenge to monitor the entire cycle of defining the
competence requirement of the business, accessing existing competence in the
organization and bridging the gap between the two. In a manufacturing
industry, with every technical advancement business opportunities can show
up. These opportunities can be converted into business success only with
performance alignment and competence management.
MBA Program Solapur University, Solapur
SVERI’s COE, MBA Department, Pandharpur (2015 – 2016) Page 16
4. Theoretical Framework
4.1 Performance Appraisal
What is Performance?
What does the term performance actually mean? Employees are performing well
when they are productive. Productivity implies both concern for effectiveness and
efficiency, effectiveness refers to goal accomplishment. However it does not speak of
the costs incurred in reaching the goal. That is where efficiency comes in. Efficiency
evaluates the ratio of inputs consumed to outputs achieved. The greater the output for
a given input, the greater the efficiency. It is not desirable to have objective measures
of productivity such as hard data on effectiveness, number of units produced, or
percent of crimes solved, etc. and hard data on efficiency (average cost per unit of
ratio of sales volume to number of calls made etc.)
In addition to productivity as measured in terms of effectiveness and efficiency,
performance also includes personnel data such as measures of accidents, turnover,
absences and tardiness. That is a good employee is one who not only performs well in
terms of productivity but also minimizes problems for the organization by being to
work on time, by not missing days, and by minimizing the number of work-related
accidents.
What is Appraisal?
Appraisals are judgements of the characteristics, traits and performance of others. On
the basis of these judgments we assess the worth or value of others and identify what
is good or bad. In industry performance appraisal is a systematic evaluation of
employees by supervisors. Employees also wish to know their position in the
organization. Appraisals are essential for making many administrative decisions:
selection, training, promotion, transfer, wage and salary administration, etc. besides
they aid in personnel research.
What is Performance Appraisal?
Performance appraisal is a systematic and objective way of judging the relative worth
of ability of an employee in performing his task. Performance appraisal helps to
MBA Program Solapur University, Solapur
SVERI’s COE, MBA Department, Pandharpur (2015 – 2016) Page 17
identify those who are performing their assigned tasks well and those who are not and
the reasons for such performance. Performance Appraisal is an objective assessment
of an individual’s performance against well-defined benchmarks.
According to Flippo, “Performance Appraisal is the systematic, periodic and an
important rating of an employee’s excellence in matters pertaining to his present job
and his potential for a better job.”
According to Michael Armstrong, “Performance appraisal is a formal assessment and
rating of individual by their managers at usually at annual review meeting.”
Performance appraisal from employee point of view – “A performance appraisal is
meant to help employees realise their strengths and shortcomings and receive
compensation accordingly.
Objectives of Performance Appraisal:
The main objective of performance appraisal is to measure and improve the
performance of employees and increases their future potential and value to the
company. Other objectives includes providing feedback, improving communication,
understanding training needs, clarifying roles and responsibilities and determining
how to allocate rewards. The main purposes of employee assessment are:
1. To review the performance of the employees over a given period of time
2. To judge the gap between the actual and desired performance
3. To help management in exercising organizational control.
4. To effect promotion based on competence and performance.
5. To confirm the services of probationary employees upon their completing the
probationary period satisfactorily.
6. To assess the training and development needs of employees.
7. To decide upon a pay raise where (as in the unorganised sector) regular pay
scales have not been fixed.
8. To let the employees know where they stand in so far as their performance is
concerned and to assist them with constructive criticism and guidance for the
purpose of their development.
9. To improve communication. Performance appraisal provides a format for
dialogue between the superior and the subordinate, and improves
MBA Program Solapur University, Solapur
SVERI’s COE, MBA Department, Pandharpur (2015 – 2016) Page 18
understanding of personal goals and concerns. This can also have the effect of
increasing the trust between the ratter and rate.
10. To reduce the grievance of the employees.
11. Finally performance appraisal can be used to determine whether HR
programmes such as selection, training and transfers have been effective or
not.
Broadly performance appraisal serves four objectives –
(i) Developmental uses
(ii) Administrative uses/decisions
(iii) Organizational maintenance/objectives, and
(iv) Documentation purposes
Multiple Purpose of Performance Assessment
General Applications Specific Purpose
Developmental Uses Identification of individual needs
Performance feedback
Determining transfers and job assignments
Identification of individual strengths and
developmental needs
Administrative Uses Salary
Promotion
Retention and Termination
Recognition of individual performance
Lay-offs
Identification of poor performers
Organizational
Maintenance
HR planning
Determining organization training needs
MBA Program Solapur University, Solapur
SVERI’s COE, MBA Department, Pandharpur (2015 – 2016) Page 19
PERFORMANCE APPRAISAL PROCESS
Appraisal Process
Objectives of Performance Appraisal
Establish Job Expectations
Design an Appraisal Program
Appraise Performance Feedback
Performance Interview
Archive Appraisal Data
Use Appraisal Data for Appropriate Purpose
Performance Management
BENEFITS
 Measures an employee’s performance.
 Helps in clarifying, defining, redefining priorities and objectives.
 Motivates the employee through achievement and feedback.
 Facilitates assessment and agreement of training needs.
 Helps in identification of personal strengths and weaknesses.
 Plays an important role in Personal career and succession planning.
 Clarifies team roles and facilitates team building.
 Plays major role in organizational training needs assessment and analysis.
 Improves understanding and relationship between the employee and the
reporting manager and also helps in resolving confusions and
misunderstandings.
 Plays an important tool for communicating the organization’s philosophies,
values, aims, strategies, priorities, etc among its employees.
 Helps in counselling and feedback.
MBA Program Solapur University, Solapur
SVERI’s COE, MBA Department, Pandharpur (2015 – 2016) Page 20
LIMITATIONS
 Errors in Rating
 Lack of reliability
 Negative approach
 Multiple objectives
 Lack of knowledge
Methods of Performance Appraisal
Ranking Method:
Under the ranking method, the manager compares an employee to other employees,
rather than to a standard measurement.
Graphical Rating Scale:
Under this method, core traits of employee pertaining to his job are carefully defined
like Attitude, Knowledge of Work, Managerial Skills, Team Work, Honesty,
Regularity, Accountability, Interpersonal relationships, Creativity and Discipline, etc.
These traits are allotted with numerical scale to tabulate the scores gained by
employee.
Assessment Centres:
An assessment centre typically involves the use of methods like social/informal
events, tests and exercises, assignment being given to a group of employees to assess
their competencies to take higher responsibilities in the future.
Behaviourally Anchored Rating Scales (BARS):
Behaviourally Anchored Rating Scales is a relatively new technique which combines
the graphic rating scale and critical incidents method. It consists of predetermined
critical areas of job performance or sets of behavioural statements describing
important job performance qualities as good or bad. These statements are developed
from critical incidents.
MBA Program Solapur University, Solapur
SVERI’s COE, MBA Department, Pandharpur (2015 – 2016) Page 21
Human Resource Accounting Method:
Human Resource Accounting is a method to measure the effectiveness of personnel
management activities and the use of people in an organization. HRA is the process of
Assigning, budgeting, and reporting the cost of human resources incurred in an
organization, including wages, salaries and training expenses.
Management by Objectives (MBO):
MBO is a method of mutual goal-setting, measuring progress towards the goals,
taking action to assure goal attainment, feedback, and participation. It is a result
oriented philosophy enabling an employee to measure progress toward a goal which
the employee often has helped set. In the goal-setting phase of MBO, a superior and
subordinate discuss job performance problems and a goal is agreed upon. Along with
mutual goal-setting, a major component of MBO is the performance review session
between the superior and subordinate, which takes place regularly to evaluate
progress towards specified goals.
Self-Appraisal Method:
Self appraisal is an important part of the Performance appraisal process where the
employee themselves gives the feedback or their views and points regarding his
performance. Usually this is done with the help of a self appraisal form where the
employee rates themselves on various parameters, tells about their training needs, if
any, talks about their accomplishments, strengths, weaknesses, problems faced etc
360 Degree Appraisal:
360 Degree Appraisal is a type of employee performance appraisal in which
subordinates, colleagues, co-workers, and managers all anonymously rate the employee.
This information is incorporated into that person’s performance review.
180 Degree Appraisal:
180 Degree Appraisal method is similar to the one of 360 Degree. The different is that
an evaluated person is assessed only by the first-line supervisor and himself.
MBA Program Solapur University, Solapur
SVERI’s COE, MBA Department, Pandharpur (2015 – 2016) Page 22
4.2 Performance Appraisal System in ONGC Ltd., Mumbai
1. Performance Management System (PMS)
Performance planning and assessment is of utmost importance to any human
resource development system. Performance Management System (PMS) is the
process of maintaining or improving employee job performance through the
use of performance assessment tools, coaching and counselling. Individual
contribution drives business results that accomplish the goals of the
organization. PMS provides opportunity for the employee and the performance
manager to discuss development goals and jointly create a plan for achieving
those goals.
A Performance assessment system is a vital element of PMS. It is a strategic
tool towards achieving the objective of the organization and forms the basis
for employee’s development and progression.
Performance Appraisal is a process of assessing and summarizing the work
performance and potential for development of an employee within the
framework of organizational needs.
2. OBJECTIVES
The objectives of the Performance Appraisal System are:
 To assess the current level of job performance.
 Assess training and development needs.
 Identify potential for undertaking higher responsibility.
 Develop a system of performance-based rewards
 Counsel and address employees on areas of improvement.
 Explicit time period.
3. EVALUATION
The Performance Appraisal System seeks to evaluate:
 Quantification of work plan and performance.
 Potential assessment for career growth and promotions
 Placement, Strategic assignments / Board level selection / Lateral shifting in
respect of senior officers and other HR initiatives
 Deputation
MBA Program Solapur University, Solapur
SVERI’s COE, MBA Department, Pandharpur (2015 – 2016) Page 23
 Payment of Performance related pay (PRP)
 Recognition and Awards
 Motivating productivity and identification of true performers.
PERFORMANCE APPRAISAL REPORT (PAR)
Performance appraisal rules report is an index of an employee/executive’s work
performance over a given period of time. It is crucial for his/her Career Growth as it
indicates the Strengths, Weakness (if Any), Training needs, Nature of job being
performed, problems faced in work situation. It is not only crucial for career
progression but also essential for grant Performance Related Pay (PRP). The data
stored centrally can be utilised by management to implement Promotion decision and
release of monetary benefit associated with PRP.
E-PAR PROCESS
Earlier, in ONGC Ltd., Mumbai physical format were being used for performance
appraisal. The experience of filling performance appraisal in physical format revealed
that there was inordinate delay in recording the appraisal; it was very difficult to trace
PAR movement. This also resulted in low priority accorded to record performance
appraisal. The non-availability of PAR had directed impact on many HR processes
like Promotions, Placement, Training, Awards etc.
Considering above need, it introduced e-PAR system. It was implemented in ONGC
Ltd., Mumbai since 2008. The basic purpose of implementing e-PAR system was to-
 Have a transparent, multidimensional evaluation system in alignment with
industry practices
 Introduce performance contracting and objective evaluation
 Timely completion
 Supplement efforts to enable speed up HR processes like Promotions, Special
Assignments, Deputation Out, Rewards and Incentives etc. Through system
 Streamlining of PAR process
Salient features
 Greater transparency by way of joint appraisal system
MBA Program Solapur University, Solapur
SVERI’s COE, MBA Department, Pandharpur (2015 – 2016) Page 24
 Uniform application across the company and standardize performance
criterion, minimize subjectivity
 System driven control and monitoring mechanism
 Adherence to time schedules
 Enhanced Data Security and Confidentiality
 Availability of online information
 Linkage to HR processes like promotions, awards, Performance based
Rewards/Incentives etc.
PAR ASSESSMENT PERIOD
PAR Assessment period is of one year starting from April 1st to March 31st. However
any PAR for a period greater than 08 months may be treated as complete PAR. E-
PAR is generated for short period also.
PAR CALENDAR
SI e-PAR Activity Time period
INITIAL PHASE (INR)
1 Generation of e-PAR by PAR officers Mar. 26 – Mar. 31
2 Initial phase of joint setting of Key Result Area (KRA) by
Appraisee and Appraiser / Controlling Officer
Apr. 01 – May. 15
MID – TERM REVIEW (MTR)
3 Mid – Term Review (MTR)by Appraisee and Appraiser/
Controlling Officer
Oct. 01 – Oct. 31
FINAL ASSESSMENT REPORT (FAR)
4 Final Assessment of Previous year by Appraisee Apr. 01 – Apr. 15
5 Final Assessment of Previous year by Appraiser/
Controlling Officer
Apr. 16 – Apr. 31
6 Assessment of Previous year by Reviewing Officer May. 01 – Jun. 15
7 Assessment of Previous year by Co-Reviewing Authority May. 16 – Jun. 30
8 Assessment of Previous year by Moderating Authority Jun. 16 – Jul. 15
9 Acceptance of Previous year at Work centre Jun. 16 – Jul.31
10 Acceptance of Previous year by Director/ CMD for E6 and
above
Jul. 01 – Aug. 15
MBA Program Solapur University, Solapur
SVERI’s COE, MBA Department, Pandharpur (2015 – 2016) Page 25
Minimum Reporting:
 No PAR for 3 months.
 Minimum PAR for 4 months.
 2 PARs are required if there are 2 different assignment with different Heads.
 Average of 2 PARs is given as PAR Grades.
STAGES OF E-PAR PROCESS
 The e-PAR is configured in SAP landscape through WEBICE (Employee self-
help portal).
 Access to Appraise and Reporting Officer thrice a year for E1- E5 Level and
once a year for E6-E9 and class II, III, IV.
I. Assessment Components: Performance and Potential
i. Performance Appraisal (P): Divided in 4 Key Result Area (KRAs):
 KRA 1: Quantitative and Timeliness – has option of 5 Key
Performance Indicators (KPIs).
 KRA 2: System Improvement
 KRA 3: HSE/Office Management and
 KRA 4: Qualitative Aspects
ii. Potential Appraisal (Q): Attributes divided into 10 parameters
II. Mid-term review: The system facilitates Mid-term Review done
during job rotation, transfer and change of assignments.
III. Final Appraisal Report: The final assessment would be done at the
end of assessment year. Weight-age for Performance and Potential
varies with level of executives.
Stage – I (Initial Report – INR)
In this stage the PAR chain is obtained by the PAR officers from Head of
different departments for the executives working in that department. The PAR
officer generates PAR in the system in the month of March for next
assessment year and place reporting chain for each executive as received from
concerned departments. The PAR is available to individual in ‘WEBICE’ on
MBA Program Solapur University, Solapur
SVERI’s COE, MBA Department, Pandharpur (2015 – 2016) Page 26
1st April, i.e. on the first day of assessment year for writing KPIs. The
executives write KPIs in consultation with the Reporting Officer. The
Reporting Officer has to accept these KPIs, which are targets for the year. The
executives may take a print out of these KPIs.
Stage - II (Mid Term Review – MTR)
The PAR is available to executives again in the month of October for Mid
Term Review. During this process an executive may change the KPIs set in
the initial reporting or can change weightages given against the KPIs. The
KPIs/ weightages set during the MTR are final targets and based on these
targets executive is assessed at the end of the year.
Stage – III (Final Assessment Report – PAR)
In the initial evaluation, individual writes self-appraisal based on KPIs/ targets
fixed in INR/MTR. The assessment is done by Reporting/ Reviewing/
Moderating/ Accepting authorities as per PAR chain.
As on date, 6 different formats of e-PAR applicable to different classes of employees
are in circulation.
 For Class- II, III and IV level employees will have only one stage FAR – Final
Appraisal Review. This means there is no KPI setting for these categories and
as such the PAR window for them will open only during FAR. During FAR,
the E0 level/Class II employees are required to fill their self-appraisal. Class –
III and IV will not have to fill anything online. Their PAR processing will start
from controlling officer (Appraiser).
 For E1 to E6 executives, the process has three stages Initial KPI setting, Mid
Term Review and Final Appraisal. E1-E6 process where process starts at the
beginning of the assessment year with setting of KPI.
 For E7 and above also have only one stage FAR – Final Appraisal Review.
The format is as per PESB
 Final scores are conveyed to the employees including the marks given at
Reporting/ Reviewing/ Accepting level.
MBA Program Solapur University, Solapur
SVERI’s COE, MBA Department, Pandharpur (2015 – 2016) Page 27
Seven(7) Scale PAR Rating
There is 7 scale PAR rating as under
Justification to be given by the Reporting/Reviewing officer while giving A+ grade.
Simultaneously, reasons should be given by the Reporting/ Reviewing officer while
giving poor grades (i.e. C and D).
REWARD
 Promotions based on Performance.
For promotion
 Group – 1: E7 to E8 and E8 to E9 levels
i) PAR has got maximum weightage i.e. 50 marks (PARs of
preceding 5 yrs. are taken into account and prorated to 50
marks)
ii) 360º assessment – 10 marks
 Group – 2 : E6 to E7 level
i) PAR has got maximum weightage i.e. 50 marks (PARs of
preceding 5 yrs. are taken into account and prorated to 50
marks)
ii) 360º assessment – 10 marks
 Group – 3 : E4 to E5 and E5 to E6 levels
i) PAR has got maximum weightage i.e. 50 marks (PARs of
preceding 5 yrs. are taken into account and prorated to 50
marks)
PAR Marks equivalent grades
Grades Marks
A+ 95 and Above
A 85 to < 95
A- 75 to < 85
B+ 65 to < 75
B 55 to < 65
C 45 to < 55
D < 45
MBA Program Solapur University, Solapur
SVERI’s COE, MBA Department, Pandharpur (2015 – 2016) Page 28
 Productivity and Profit-linked Incentive Schemes known as PRP (Performance
Related Pay) it is given to those employees who have secured B+ and above
grade. A certain percentage of company’s profit is given to all employees and the
percentage changes from time to time depending upon the company’s policy.
CAREER DESIGN
 Performance and Potential based Appraisals
 Fast Track Option for High-performers
 Promotions after Managers Vacancy based
 Interviews for promotions above Managers
 Selection of Supervisors:– Performance / Attendance / Discipline record – Written
Test and Interview
 Job Rotation - including Inter-functional
MBA Program Solapur University, Solapur
SVERI’s COE, MBA Department, Pandharpur (2015 – 2016) Page 29
5. DATA ANALYSIS AND INTERPRETATION
5.1 PRESENTATION OF DATA IN TABULARFORM, PIE CHARTand
INTERPRETATION
Section A: Personal details
Table No: 1
Gender of the respondents
GENDER NO. OF RESPONDENTS PERCENTAGE
MALE 43 72
FEMALE 17 28
TOTAL 60 100
(Source: Survey)
Pie – chart No: 1
Interpretation-
From the above table and chart it can be concluded that, Out of 60 respondents, 72
percent respondents are male and 28 percent are female.
72%
28%
Male
Female
MBA Program Solapur University, Solapur
SVERI’s COE, MBA Department, Pandharpur (2015 – 2016) Page 30
Table No: 2
Age group of the respondents
AGE GROUP NO. OF RESPONDENTS PERCENTAGE
25-35 14 23
36-45 13 22
46+ 33 55
TOTAL 60 100
(Source: Survey)
Pie – chart No: 2
Interpretation-
From the above table and chart it can be concluded that, Out of 60 respondents, 55
percent respondents fall in the age group 46+ years, 22 percent are in the age group of
36 – 45 and 23 percent are in the age group of 25-35.
23%
22%55% 25-35
36-45
46+
MBA Program Solapur University, Solapur
SVERI’s COE, MBA Department, Pandharpur (2015 – 2016) Page 31
Table No: 3
Designation of the respondents
DESIGNATION NO. OF
RESPONDENTS
PERCENTAGE
E7-E9 0 0
E1-E6 43 72
E0, class III and IV 17 28
TOTAL 60 100
(Source: Survey)
Pie – chart No: 3
Interpretation-
From the above table and chart it can be concluded that, Out of 60 respondents, 72
percent respondents were belonging to E1 – E6 level and 28 percent belonged to EO,
class III and IV.
0%
72%
28%
E7 - E9
E1 - E6
E0, class III & IV
MBA Program Solapur University, Solapur
SVERI’s COE, MBA Department, Pandharpur (2015 – 2016) Page 32
Table No: 4
Experience of the respondents
EPERIENCE(YEARS) NO. OF
RESPONDENTS
PERCENTAGE
LESS THAN 5 07 12
5-10 06 10
10-15 07 12
15+ 40 66
TOTAL 60 100
(Source: Survey)
Pie – chart No: 4
Interpretation-
From the above table and chart it can be concluded that, Out of 60 respondents, 66
percent respondents have an experience of more than 15 years; 12 percent have an
experience of 10 – 15 years; 10 percent have an experience of 5 – 10 years; whereas
12 percent have an experience of less than 5 years.
12%
10%
12%
66%
Less than 5 years
5 to 10
10 to 15
More than 15 years
MBA Program Solapur University, Solapur
SVERI’s COE, MBA Department, Pandharpur (2015 – 2016) Page 33
Section B: Questionnaire on Performance Appraisal Report (PAR) System
Q1. Which method of Performance Appraisal is used in your organization?
Sr. No. PERFORMANCE
APPRAISAL
METHODS
NO. OF
RESPONDENTS
PERCENTAGE
1 RANKING
METHOD
11 19
2 GRAPHIC RATING
SCALE
01 01
3 ASSESSMENT
CENTRES
03 06
4 BARS 0 0
5 HRA 05 08
6 MBO 02 03
7 SELF-APPRAISAL
METHOD
25 42
8 360 DEGREE
METHOD
09 15
9 180 DEGREE
METHOD
03 05
10 NOT AWARE 01 01
TOTAL 60 100
(Source: Survey)
MBA Program Solapur University, Solapur
SVERI’s COE, MBA Department, Pandharpur (2015 – 2016) Page 34
Pie – chart: 01
Interpretation-
From the above table and chart it can be concluded that, Out of 60 respondents, 42
percent respondents said that Self Appraisal is the method that is used for
performance review and on comparing with the designation the employees belonged
to E1 – E6 level, 19 percent said Ranking Method; they belonged to Class III and IV,
15 percent said 360º Appraisal; they belonged to E6 Level, 8 percent said HRA
Method, 6 percent said Assessment Centres, 5 percent said 180º Appraisal; they
belonged to E1 – E5 level, 3 percent said MBO, 1 percent said Graphic Rating Scale
and 1% said that they were not aware.
19% 1%
6%
0%
8%
3%
42%
15%
5% 1%
Ranking Method
Graphic Rating Scale
Assessment Centres
BARS
HRA
MBO
Self-Appraisal Method
360 Degree Method
180 Degree Method
Not Aware
MBA Program Solapur University, Solapur
SVERI’s COE, MBA Department, Pandharpur (2015 – 2016) Page 35
Q2 – Q18.
Sr.No. Significant variables YES Perce
ntage
NO Percen
tage
SOMET
IMES
Perce
ntage
Total
Perce
ntage
Q2. Ratings/feedback of other
employees should be disclosed
36 60% 24 40% - - 100
Q3. Performance appraisal help to
provide an atmosphere where all
are encouraged to share one
another’s burden performance
appraisal help to provide an
atmosphere where all are
encouraged to share one another’s
burden
43 72% 17 28% - - 100
Q4. Your appraiser knows your
personality, talents and potentials
55 92% 05 8% - - 100
Q5. Your superior appreciates you
when you do a good job
38 63% 03 5% 19 32% 100
Q6. Are you rated on your
competencies-knowledge, skills
and attributes
31 52% 29 48% - - 100
Q7. performance appraisal give
constructive criticism in a friendly
and positive manner
43 72% 17 28% - - 100
Q8. Are you provided with the genuine
feedback
42 70% 18 30% - - 100
Q9. Are you aware of your roles and
responsibilities
56 93% 04 7% - - 100
MBA Program Solapur University, Solapur
SVERI’s COE, MBA Department, Pandharpur (2015 – 2016) Page 36
(Source: Survey)
Q10. performance appraisal carried out
impartially by the Superiors
44 73% 16 27% - - 100
Q11. PRP’s given to you are
appropriate as per the PAR
grading
55 92% 05 8% - - 100
Q12. Employees are provided with the
opportunity to respond to the
feedback of the appraisal
38 63% 22 37% - - 100
Q13. Is the Appellate authority
necessary
56 93% 04 7% - - 100
Q14. Is the Appellate authority
responsive
51 85% 09 15% - - 100
Q15. Do you find appraisal system
effective/beneficial for future
development
52 87% 08 13% - - 100
Q16. Management take a serious note of
training requirement shown in the
appraisal
32 53% 28 47% - - 100
Q17. Do you want to change the
performance appraisal system
followed in ONGC
31 52% 29 48% - - 100
Q18. Do you want the system of 360
degree appraisal in which you can
appraise your superior
42 70% 18 30% - - 100
MBA Program Solapur University, Solapur
SVERI’s COE, MBA Department, Pandharpur (2015 – 2016) Page 37
Q2. Do you think ratings/feedback of other employees should be disclosed?
Pie – chart: 02
Interpretation-
From the above table and chart it can be concluded that, Out of 60 respondents, 60
percent respondents feel that the ratings/feedback of other employees should be
disclosed so as to maintain transparency in the appraisal system. 40 percent feel that
that the ratings/feedback should not be disclosed to others.
60%
40%
Yes
No
MBA Program Solapur University, Solapur
SVERI’s COE, MBA Department, Pandharpur (2015 – 2016) Page 38
Q3. Do you think that performance appraisal help to provide an atmosphere
where all are encouraged to share one another’s burden?
Pie – chart: 03
Interpretation-
From the above table and chart it can be concluded that, Out of 60 respondents, 72
percent respondents said that performance appraisal encourages to share one another’s
burden; whereas 28 percent said that performance appraisal does not encourages to
share one another’s burden.
72%
28%
Yes
No
MBA Program Solapur University, Solapur
SVERI’s COE, MBA Department, Pandharpur (2015 – 2016) Page 39
Q4. Your appraiser knows your personality, talents and potentials?
Pie – chart: 04
Interpretation-
From the above table and chart it can be concluded that, Out of 60 respondents, 92
percent respondents said that their appraiser knows their personality, talents and
potentials; whereas 8 percent said that their appraiser does not know their personality,
talents and potentials.
92%
8%
Yes
No
MBA Program Solapur University, Solapur
SVERI’s COE, MBA Department, Pandharpur (2015 – 2016) Page 40
Q5. Your superior appreciates you when you do a good job?
Pie – chart: 05
Interpretation-
From the above table and chart it can be concluded that, Out of 60 respondents, 63
percent respondents said that they are appreciated by their superiors when they do a
good job; 32 percent said that their superiors not always but sometimes appreciates
them when they do a good job; whereas 5 percent said that their superiors do not
appreciate them when they do a good job.
63%
5%
32%
Yes
No
Sometimes
MBA Program Solapur University, Solapur
SVERI’s COE, MBA Department, Pandharpur (2015 – 2016) Page 41
Q6. Are you rated on your competencies-knowledge, skills and attributes?
Pie – chart: 06
Interpretation-
From the above table and chart it can be concluded that, Out of 60 respondents, 52
percent respondents said that they are rated on their competencies-knowledge, skills
attributes; whereas 48 percent said that they are not rated on their competencies-
knowledge, skills attributes.
52%
48%
Yes
No
MBA Program Solapur University, Solapur
SVERI’s COE, MBA Department, Pandharpur (2015 – 2016) Page 42
Q7. Do you think performance appraisal give constructive criticism in a friendly
and positive manner?
Pie – chart: 07
Interpretation-
From the above table and chart it can be concluded that, Out of 60 respondents, 72
percent respondents said that performance appraisal give constructive criticism in a
friendly and positive manner; whereas 28 percent said that performance appraisal
does not give constructive criticism in a friendly and positive manner.
72%
28%
Yes
No
MBA Program Solapur University, Solapur
SVERI’s COE, MBA Department, Pandharpur (2015 – 2016) Page 43
Q8. Are you provided with the genuine feedback?
Pie – chart: 08
Interpretation-
From the above table and chart it can be concluded that, Out of 60 respondents, 70
percent respondents said that they are provided with genuine feedbacks; whereas 30
percent said they are not provided with very true feedbacks.
70%
30%
Yes
No
MBA Program Solapur University, Solapur
SVERI’s COE, MBA Department, Pandharpur (2015 – 2016) Page 44
Q9. Are you aware of your roles and responsibilities?
Pie – chart: 09
Interpretation-
From the above table and chart it can be concluded that, Out of 60 respondents, 93
percent respondents said that they are aware of their roles and responsibilities;
whereas 7 percent said that they are unaware of their roles and responsibilities.
93%
7%
Yes
No
MBA Program Solapur University, Solapur
SVERI’s COE, MBA Department, Pandharpur (2015 – 2016) Page 45
Q10. Whether the performance appraisal carried out impartially by the
Superiors?
Pie – chart: 10
Interpretation-
From the above table and chart it can be concluded that, Out of 60 respondents, 73
percent respondents said that the appraisal is carried out impartially by their superiors;
whereas 27 percent said that the appraisal is carried out partially by their superiors.
73%
27%
Yes
No
MBA Program Solapur University, Solapur
SVERI’s COE, MBA Department, Pandharpur (2015 – 2016) Page 46
Q11. Do you think that PRP’s given to you are appropriate as per the PAR
grading?
Pie – chart: 11
Interpretation-
From the above table and chart it can be concluded that, Out of 60 respondents, 92
percent respondents feel that the PRP’s given to them are appropriate as per their PAR
grading; whereas 8 percent feel that the PRP’s given to them are inappropriate as per
their PAR grading.
92%
8%
Yes
No
MBA Program Solapur University, Solapur
SVERI’s COE, MBA Department, Pandharpur (2015 – 2016) Page 47
Q12. Employees are provided with the opportunity to respond to the feedback of
the appraisal?
Pie – chart: 12
Interpretation-
From the above table and chart it can be concluded that, Out of 60 respondents, 63
percent respondents said that they are provided with the opportunity to respond to the
feedback of the appraisal; whereas 37 percent said that they were not provided with
the opportunity to respond to the feedback of the appraisal.
63%
37%
Yes
No
MBA Program Solapur University, Solapur
SVERI’s COE, MBA Department, Pandharpur (2015 – 2016) Page 48
Q13. Is the Appellate authority necessary?
Pie – chart: 13
Interpretation-
From the above table and chart it can be concluded that, Out of 60 respondents, 93
percent respondents feel that Appellate Authority is necessary. Appellate Authority
takes care of any dissatisfaction related to performance appraisal.7 percent feel that
there is no need of Appellate Authority
93%
7%
Yes
No
MBA Program Solapur University, Solapur
SVERI’s COE, MBA Department, Pandharpur (2015 – 2016) Page 49
Q14. Is the Appellate authority responsive?
Pie – chart: 14
Interpretation-
From the above table and chart it can be concluded that, Out of 60 respondents, 85
percent respondents feel that Appellate Authority is responsive. 15 percent feel that it
is Appellate Authority is not responsive.
85%
15%
Yes
No
MBA Program Solapur University, Solapur
SVERI’s COE, MBA Department, Pandharpur (2015 – 2016) Page 50
Q15. Do you find appraisal systemeffective/beneficial for future development?
Pie – chart: 15
Interpretation-
From the above table and chart it can be concluded that, Out of 60 respondents, 87
percent respondents find appraisal system effective/beneficial for future development;
whereas 13 percent find appraisal system ineffective/non-beneficial for future
development.
87%
13%
Yes
No
MBA Program Solapur University, Solapur
SVERI’s COE, MBA Department, Pandharpur (2015 – 2016) Page 51
Q16. Do you think management take a serious note of training requirement
shown in the appraisal?
Pie – chart: 16
Interpretation-
From the above table and chart it can be concluded that, Out of 60 respondents, 53
percent respondents said that management take a serious note of training requirement
shown in the appraisal; whereas 47 percent said management does not take a serious
note of training requirement shown in the appraisal.
53%
47%
Yes
No
MBA Program Solapur University, Solapur
SVERI’s COE, MBA Department, Pandharpur (2015 – 2016) Page 52
Q17. Do you want to change the performance appraisal systemfollowed in
ONGC?
Pie – chart: 17
Interpretation-
From the above table and chart it can be concluded that, Out of 60 respondents, 52
percent respondents said they wanted to the performance appraisal system followed in
ONGC; whereas 48 percent said they were happy with the current the performance
appraisal system and did not wanted it to be changed.
52%
48%
Yes
No
MBA Program Solapur University, Solapur
SVERI’s COE, MBA Department, Pandharpur (2015 – 2016) Page 53
Q18. Do you want the systemof 360 degree appraisal in which you can appraise
your superior?
Pie – chart: 18
Interpretation-
From the above table and chart it can be concluded that, Out of 60 respondents, 70
percent respondents said that they want the system of 360 degree appraisal in which
they can appraise their superior as well; whereas 30 percent said that they did not
want the system of 360 degree appraisal.
70%
30%
Yes
No
MBA Program Solapur University, Solapur
SVERI’s COE, MBA Department, Pandharpur (2015 – 2016) Page 54
Q19. Which method of performance appraisal should be used in ONGC Ltd.?
Sr. No. PERFORMANCE
APPRAISAL
METHODS
NO. OF
RESPONDANTS
PERCENTAGE
1 RANKING
METHOD
05 09
2 GRAPHIC RATING
SCALE
01 02
3 ASSESSMENT
CENTRES
01 02
4 BARS 02 03
5 HRA 06 10
6 MBO 01 02
7 SELF-APPRAISAL
METHOD
17 28
8 360 DEGREE
METHOD
24 39
9 180 DEGREE
METHOD
03 05
TOTAL 60 100
(Source: Survey)
MBA Program Solapur University, Solapur
SVERI’s COE, MBA Department, Pandharpur (2015 – 2016) Page 55
Pie – chart: 19
Interpretation-
From the above table and chart it can be concluded that, Out of 60 respondents, 39
percent respondents said that 360 Degree Appraisal Method should be used for
performance review; 28 percent said Self-Appraisal Method; 10 percent said HRA
Method; 9 percent said Ranking Method; 5 percent said 180º Appraisal; 3 percent said
BARS Method; 2 percent said Graphic Rating Scale; 1 percent said Assessment
Centres and MBO.
9%
2%
2%
3% 10%
2%
28%
39%
5%
100%
Ranking Method
Graphic Rating Scale
Assessment Centres
BARS
HRA
MBO
Self-Appraisal Method
360 Degree Method
180 Degree Method
MBA Program Solapur University, Solapur
SVERI’s COE, MBA Department, Pandharpur (2015 – 2016) Page 56
Q20. Performance Appraisal should be carried out?
TIME PERIOD NO. 0F RESPONDANTS PERCENTAGE
MONTHLY 04 07
QUARTERLY 07 12
HALF – YEARLY 11 18
ANNUALLY 38 63
TOTAL 60 100
(Source: Survey)
Pie – chart: 20
Interpretation-
From the above table and chart it can be concluded that, Out of 60 respondents, 63
percent respondents said Performance Appraisal should be carried out annually; 18
percent said Performance Appraisal should be carried out Half – Yearly; 12 percent
said Performance Appraisal should be carried out quarterly; whereas 7 percent said
Performance Appraisal should be carried out Monthly.
7%
12%
18%
63%
Monthly
Quarterly
Half - Yearly
Annually
MBA Program Solapur University, Solapur
SVERI’s COE, MBA Department, Pandharpur (2015 – 2016) Page 57
Q21. According to you what kind of feedback should be given after performance
review?
Sr. No. TYPE OF REVIEW NO. OF
RESPONDANTS
PERCENTAGE
1 NUMBER +
GRADES
24 40
2 WRITTEN (ALL
POSITIVE)
02 03
3 WRITTEN
(POSITIVE and
NEGATIVE)
21 35
4 COMBINATION OF
ALL
13 22
TOTAL 60 100
(Source: Survey)
Pie – chart: 21
40%
3%
35%
22%
Number + Grades
Written (all positive)
Written (positive &
negative)
Combination of all
MBA Program Solapur University, Solapur
SVERI’s COE, MBA Department, Pandharpur (2015 – 2016) Page 58
Interpretation-
From the above table and chart it can be concluded that, Out of 60 respondents, 40
percent respondents said Numerical + Grades should be given as feedback; 35 percent
said Written (positive + negative) should be given as feedback; 22 percent said
Combination of all should be given as feedback; whereas 3 percent said Written (all
positive) should be given as feedback.
MBA Program Solapur University, Solapur
SVERI’s COE, MBA Department, Pandharpur (2015 – 2016) Page 59
Q.22Any suggestion on the existing Performance Appraisal System followed in
ONGC?
Note: suggestions are given by the respondent and only randomly some suggestions
are being selected only for presentation.
1. I feel present system is carried out properly.
2. Performance Appraisal should be made more practical, impartial and should
be intended towards overall growth/development of the employee.
3. The appraisal system can be more effective if 360 º Appraisal System is used
for E4 and above level also.
4. Feedback system can be brought into appraisal system. Weightage to be given
at each level of rating e.g. 80% controlling officer, 15% reviewing officer and
5% accepting officer.
5. Steps/ initiatives could be taken in making it more objective like appraisal
discussions before finally filling up PAR by superiors.
6. Personal likes and dislikes exist; therefore some consultant should be hired.
7. A better system is to be explored, analysed and introduced.
MBA Program Solapur University, Solapur
SVERI’s COE, MBA Department, Pandharpur (2015 – 2016) Page 60
5.2 FINDINGS AND RECOMMENDATIONS:
Findings:
1. The very concept of performance appraisal is marketed throughout the
organization; people have accepted it and understood its importance to the
organization
2. Ignores performance in terms of reaching goals, which can be disastrous for
the organization.
3. The job and role expected from the employees should be decided well in
advance and that too with the consensus with them.
4. A neutral panel of people should do the appraisal and to avoid subjectivity to a
marked extent, objective methods should be employed having quantifiable
data.
5. The time period for conducting the appraisal should be revised, so that the
exercise becomes a continuous phenomenon
6. Transparency into the system should be ensured through the discussion about
the employee’s performance with the employee concerned and trying to find
out the grey areas so that training can be implemented to improve on that.
7. Superiors’ response tends to be bias, which makes employees unsatisfied.
Thus, a better system can be installed.
8. Training should be given to average or below average performer. Superiors
concerned can advice on which training program can be enrolled for.
9. PRP do motivate employees but not to a large extent some other methods can
be used.
10. Appellate Authority is active but it should give as early as possible feedback
to the aggrieved party as it may lead to severe dissatisfaction amongst
employees and they may lose hope and may not perform better.
Recommendations:
1. Employees do not have enough knowledge about the performance
management system and performance review techniques that are used in
assessing their performance, awareness should be created for the same.
2. HR professionals of the organization should apply strategic and integrative
approach to performance management.
MBA Program Solapur University, Solapur
SVERI’s COE, MBA Department, Pandharpur (2015 – 2016) Page 61
3. HR professionals should communicate well and involve the employees during
the performance management reviews. This will create a climate in which a
continuing dialogue between managers and members of their teams takes
place to define expectations and share information, mission, values and
objectives.
4. After performance reviews, the employee’s should be rewarded with
incentives that will be commensurate with their efforts. These will help a long
way in boosting the morale of the employee’s.
5. Performance review conducting in such a way that all employees are rated
consistent, fair and unbiased.
6. Organization can also use other methods of performance appraisal (like.
Assessment Centre, Critical incident Assessment, MBO) for assessing
performance of employee’s.
7. Organization should conduct periodic performance review for better
performance of employees and improved competitiveness.
8. Proper remarks should be given by superior to their subordinates for further
improvement so that they are able to give their 100%
9. Training need should be identified and should be given to those who actually
need it.
10. Accepting and reviewing officer must have a knowledge about the scope of
work of the appraise
11. One to one discussion with appraise with controlling officer regarding job
satisfaction, improvement areas, etc.
12. Regular sectional meeting regarding work process, suggestion, discussion with
team members etc. This will help to improve productivity and team building.
If all these recommendations are put in place by organization, this has a great
capacity to turn around the fortunes of this corporation.
It would also enable them to achieve the goals for which they were set up as
well as remain influential instruments of public service delivery and
development.
MBA Program Solapur University, Solapur
SVERI’s COE, MBA Department, Pandharpur (2015 – 2016) Page 62
5.3 CONLUSION:
It is concluded from the survey that employees are aware about the performance
management system and are not very satisfied with the current system.
Creating a trust amongst employee about performance review techniques and
maintaining good relationship with employees for improving their performance and
accomplishing goals and objectives of the organization should be taken care of.
This study has shown that performance management is a comprehensive approach to
planning and sustaining improvements in the performance of employees so as to meet
the standards
MBA Program Solapur University, Solapur
SVERI’s COE, MBA Department, Pandharpur (2015 – 2016) Page 63
6. ANNEXURES
6.1ANNEXURES I (QUESTIONNAIRE)
Vividha R. Rath (MBA - II)
Questionnaire on Performance Appraisal Report(PAR)System
Disclaimer: The data gathered through this interview schedule would be used
exclusively for the purpose of an academic research only
Personal details
Gender: Male Female
Age group: 25-35 36-45 46+
Designation: ___________________________
Experience: Less than 5 years
5-10 years
10-15 years
More than 15 years
Q1. Which method of Performance Appraisal is used in your organization?
Ranking Method Graphic Rating Scales
Assessment Centres Behaviorally Anchored Rating Scale
Human Resource Accounting method Management by Objective (MBO)
Self-Appraisal Method 360 Degree Appraisal
180 Degree Appraisal
Combination of any pls. specify _________________
Q2. Do you think ratings/feedback of other employees should be disclosed?
Yes No
Q3. Do you think that performance appraisal help to provide an atmosphere
where all are encouraged to share one another’s burden?
Yes No
MBA Program Solapur University, Solapur
SVERI’s COE, MBA Department, Pandharpur (2015 – 2016) Page 64
Q4. Your appraiser knows your personality, talents and potentials?
Yes No
Q5. Your superior appreciates you when you do a good job?
Yes No Sometimes
Q6. Are you rated on your competencies-knowledge, skills and attributes?
Yes No
Q7. Do you think performance appraisal give constructive criticism in a friendly
and positive manner?
Yes No
Q8. Are you provided with the genuine feedback?
Yes No
Q9. Are you aware of your roles and responsibilities?
Yes No
Q10. Whether the performance appraisal carried out impartially by the
Superiors?
Yes No
Q11. Do you think that PRP’s given to you are appropriate as per the PAR
grading?
Yes No
Q12. Employees are provided with the opportunity to respond to the feedback of
the appraisal?
Yes No
Q13. Is the Appellate authority necessary?
Yes No
Q14. Is the Appellate authority responsive?
Yes No
Q15. Do you find appraisal systemeffective/beneficial for future development?
Yes No
Q16. Do you think management take a serious note of training requirement
shown in the appraisal?
MBA Program Solapur University, Solapur
SVERI’s COE, MBA Department, Pandharpur (2015 – 2016) Page 65
Yes No
Q17. Do you want to change the performance appraisal systemfollowed in
ONGC?
Yes No
Q18. Do you want the systemof 360 degree appraisal in which you can appraise
your superior?
Yes No
Q19. Which method of performance appraisal should be used in ONGC Ltd.?
Ranking Method Graphic Rating Scales
Assessment Centres Behaviorally Anchored Rating Scale
Human Resource Accounting method Management by Objective (MBO)
Self-Appraisal Method 360 Degree Appraisal
180 Degree Appraisal
Combination of any pls. specify _________________
Q20. Performance Appraisal should be carried out?
Monthly Quarterly Half-Yearly Annually
Q21. According to you what kind of feedback should be given after performance
review?
Numerical + Grades Written (all positive)
Written (positive and negative) Combination of the above
Others pls. specify_________________________
Q22. Any Suggestion on the existing Performance Appraisal followed in ONGC
_____________________________________________________________________
_____________________________________________________________________
THANK - YOU
MBA Program Solapur University, Solapur
SVERI’s COE, MBA Department, Pandharpur (2015 – 2016) Page 66
6.2 ANNEXURES II
STANDARD DESIGNATIONS and LEVELS
Designation Level
Ex. Director E-9
Group General Manager E-8
General Manager E-7
Dy. General manager E-6
CM/Chief Geophysicist/Chief
Geologist/Chief Chemist
E-5
Manager/Suptdg
Engineer/Chemist/Geophysicist/Geologist
E-4
Dy. Manager/Dy. Suptdg
Engineer/Chemist/Geophysicist/Geologist
E-3
Senior(**) Officer/Executive
Engineer/Sr.
Chemist/Geophysicist/Geologist
E-2
(**) Officer/Asstt.Ex.Engineer/
Chemist/Geophysicist/Geologist
E-1
Asstt. (**) Engineer/Asstt. Engineer E-0
Chief Suptdt/Sr. Foreman S-IV
Sr. Suptdt/Sr. Foreman S-III
Suptdt/foreman S-II
Asstt. Suptdt/Asstt. Foreman S-I
Jr. Engineer/Jr. Suptdt/Jr. Acctt A-V
Topman/Chargeman/Asstt Grade-I A-IV
Jr. Tech./ Rigman/ Grade-II A-III
Asstt. Tech./ Rigman/ Grade-III A-II
Jr. Asstt. Tech./ Jr. Asstt. A-I
Head worker W-VII
Dy. Head worker W-VI
MBA Program Solapur University, Solapur
SVERI’s COE, MBA Department, Pandharpur (2015 – 2016) Page 67
Sr. Worker W-V
Attendant Grade-I W-IV
Attendant Grade-II W-III
Attendant Grade-III W-II
Jr. Attendant W-I
(**) Name of relevant discipline is inserted.
Abbreviations in use
Superintending = S./Suptdg Superintendent = Suptdt
Deputy = Dy. Accountant = Acctt.
Executive = Ex. Technician = Tech.
Senior = Sr.
Assistant = Asstt.
MBA Program Solapur University, Solapur
SVERI’s COE, MBA Department, Pandharpur (2015 – 2016) Page 68
6.3 ANNEXURES III
REFERNCES
Bibliography:
1. Aswathappa K. (7 Edition),Human Resource Management
2. A. Chandramohan and P. Subba Rao, Human Resource Management
3. Kothari C.R (1985), ResearchMethodology:Deldi,New Age International
4. Sharmistha Bhattacharjee and Santoshi Sengupta (2011), ‘A Study of
performance management in a corporate firm’, International Journal of
Business and Management Research’, Vol.1, No.8, pp. 496-513.
5. ONGC HR Manual
6. ONGC circular
7. ONGC Year Diary
Webliography:
1. www.ongcindia.com
2. www.reportsongc.in
3. http://www.ukessays.com
4. http://eprints.jcu.edu.au/26275/
5. www.google.com

Study on performance appraisal system in ongc ltd., mumbai

  • 1.
    MBA Program SolapurUniversity, Solapur SVERI’s COE, MBA Department, Pandharpur (2015 – 2016) Page 1 1. INTRODUCTION 1.1EXECUTIVE SUMMARY Managing human resources in today’s dynamic environment is becoming more and more complex as well as important. Recognition of people as a valuable resource in the organization has led to increases trends in employee maintenance, job security, etc. My research project deals with “Performance Appraisal as carried out in ONGC Ltd., Mumbai”. In this report, I have studied and evaluated the performance appraisal process as it is carried out in the company. The first section of my report deals with a detailed company profile. It includes the company’s history: its activities and operations, organizational structure, etc. this section attempts to give detailed information about the company and the nature of its functioning. The second section deals with performance appraisal. In this section, a brief conceptual explanation to performance appraisal is given. It contains the definition, process and significance of performance appraisal. In the third section of my report, I have conducted a research study to evaluate the process of performance appraisal in ONGC Ltd., Mumbai; this section also contains my findings, conclusions, suggestions and feedback. The fourth and final section of this report consists of extra information that I have related to the main contents of the report. These annexure includes the Questionnaire on the basis of which the primary data was collected and research study was conducted. 1.2 OBJECT OF THE PROJECT: To study the Performance Appraisal System undertaken by ONGC Ltd., Mumbai OBJECTIVES OF THE STUDY: 1) To study the techniques of Performance Appraisal followed in ONGC Ltd., Mumbai. 2) To study how the employees are rated against these parameters.
  • 2.
    MBA Program SolapurUniversity, Solapur SVERI’s COE, MBA Department, Pandharpur (2015 – 2016) Page 2 3) To suggest the recommendations to the management as per the outcome of the study. 1.3 SCOPE AND LIMITATIONS OF THE STUDY: 1.3 (a) SCOPE OF THE STUDY The research was conducted in ONGC Ltd., Mumbai. The research study was focused on performance appraisal system in ONGC Ltd., Mumbai. It also measure and evaluate the effective performance on the basis of employee’s overall awareness, expectations and satisfaction or dissatisfaction as an outcome of offering various kinds of incentives and employee’s morale as offered by the performance appraisal system of ONGC Ltd. Mumbai. 1.3 (b) LIMITATIONS OF THE STUDY  Reluctance of employees to give information and to fill up the questionnaire.  The time factor in collecting the responses as in conducting the research study has limited factor.  The sample size selected is limited.  In lieu of the variation in the cooperation and involvement of selected employees at different departments of ONGC, there may be inaccuracy of the responses given by them. 1.4 RESEARCH METHODOLOGY In order to accomplish the objectives of the study, it is essential to articulate in the manner in which it is to be conducted, i.e., the research process is to be carried out in a certain framework. The research methodology, which follows, is the backbone of the study. SAMPLING PLAN: Sample Size = 60 Employees Sample Area = NBP Green Heights, Regional Office, Mumbai Duration = 4 weeks (One month). DATA COLLECTION: Data Sources:
  • 3.
    MBA Program SolapurUniversity, Solapur SVERI’s COE, MBA Department, Pandharpur (2015 – 2016) Page 3 (i) Secondary data: Company’s website Company’s HR Manual Company’s circulars Internet search (ii) Primary data: Structured Questionnaire RESEARCH DESIGN: The research design of this study considering its objectives, scope and coverage was Exploratory as well as Descriptive in nature. The primary assumptions:  Voluntary participation  Integrity  PAC: Privacy, anonymity and confidentiality Researchinstrument: The main research instrument used was a questionnaire consisting of 20 questions. It included suggestions given by employees and the open-ended questions. It also facilitated in face-to-face to interaction with the respondents. Following points were kept in mind while designing the questionnaire:  The respondents were assured that the information would be used for academic purpose and it won’t be leaked out.  The personal information of the employee was made optional.  The observation and informal interaction is made when the employees were filling up the survey.
  • 4.
    MBA Program SolapurUniversity, Solapur SVERI’s COE, MBA Department, Pandharpur (2015 – 2016) Page 4 Methodology: Selection of Topic Establishing Objectives Mode of collection of information Preparation of structured questionnaire Collection of data Analysis of data Preparation of final report
  • 5.
    MBA Program SolapurUniversity, Solapur SVERI’s COE, MBA Department, Pandharpur (2015 – 2016) Page 5 2. COMPANY PROFILE ONGC Oil and Natural Gas Corporation (ONGC) is an Indian multinational oil and gas company headquartered in Dehradun, India. ONGC was founded in the year 1956 to power a newborn republic making rapid strides towards growth and development. Discovering six out of the seven oil and gas producing basins, adding 8.6 billion tons of oil and gas reserves, it has led India’s quest for national energy security. ONGC registered office is located at Delhi. Today, ONGC is the world’s No.3 Exploration and Production Company. With a recoverable reserve of 2.0 billion tonnes of Oil Equivalent, ONGC’s daily production of over 1.22 million barrels per day contributes over 69% of India’s domestic oil equivalent production. The Reserve Replacement Ratio is over 1 for the last nine consecutive years against the global average of below 1. Fuelled by the desire to build a strong energy foundation for tomorrow, ONGC has gone beyond the seven seas. Company’s wholly-owned subsidiary ONGC Videsh Ltd. (OVL) is the nation’s biggest Exploration and Production multinational, managing 35 overseas hydrocarbon properties in 16 countries, with a cumulative investment of over US$22 billion. Winning hearts and awards over the world, ONGC is one of the Fortune World’s Most Admired Companies of 2014. Adding to their global credentials is the fact that this year also ONGC has been awarded ‘Randstad Award 2013’for Most Attractive employer in the Energy Sector in India.
  • 6.
    MBA Program SolapurUniversity, Solapur SVERI’s COE, MBA Department, Pandharpur (2015 – 2016) Page 6 ONGC is the top energy company of India as per the coveted Platts Top 250 Global Energy Company ranking 2014. 2.1 HISTORY ONGC was set up under the visionary leadership of Pandit Jawaharlal Lal Nehru. Pandit Nehru reposed faith in Shri Keshav Dev Malviya who laid the foundation of ONGC in the form of Oil and Gas division, under Geological Survey of India, in 1955. A few months later, it was converted into Oil and Natural Gas Directorate. The directorate was converted into Commission and christened Oil and Natural Gas Commission on 14th August 1956. In 1994, Oil and Natural Gas Commission was converted into a corporation, and in 1997it was recognized as one of the Navratnas by the Government of India. Subsequently, it has been conferred with Maharatna status in the year 2010. Over 60 years of its existence ONGC has crossed many a milestone to realize the energy dreams of India. The journey of ONGC, over these years, has been a tale of conviction, courage and commitment. ONGCs’ superlative efforts have resulted in converting earlier frontier areas into new hydrocarbon provinces. From a modest beginning, ONGC has a grown to be one of the largest EandP companies in the world in terms of reserves and production business i.e., Acquisition, Processing and Interpretation (API) of Seismic data, drilling, work-over and well stimulation operations, engineering and construction, production, processing, refining, transportation, marketing, applied RandD and training, etc. 2.2 Background Oil and Natural Gas Corporation Limited (ONGC) is mainly engaged in the exploration and production activities. ONGC, formed in 1956, is the largest oil exploration company in India and was the largest company among all “NAVRATNA’’ PSU’s and w.e.f21st may 2010 government has conferred ONGC a coveted “MAHARATNA” status since it has an average turnover of more than Rs.20,000 crore viz. for FY’14 stood at Rs.84, 201 crore, NPAT (Net Profit After Tax) of Rs.2,500 crore, for FY’14 Rs.22, 095 crore and net worth of Rs.10, 000 crore for FY’14 Rs.1,35,631 crore During the past 3 years. It is the only fully integrated petroleum company in India, operating along the entire
  • 7.
    MBA Program SolapurUniversity, Solapur SVERI’s COE, MBA Department, Pandharpur (2015 – 2016) Page 7 2.3 ONGC VISION and MISSION Vision  To be a global leader in integrated energy business through sustainable growth, Knowledge excellence and exemplary governance practices. Mission World Class  Dedicated to excellence by leveraging competitive advantages in RandD and technology with involved people  Imbibe high standards of business ethics and organisational values  Abiding commitment to safety, health and environment to enrich quality of community life  Foster a culture of trust, openness and mutual concern to make working a stimulating and challenging experience for our people  Strive for customer delight through quality products and services Integrated In Energy Business  Focus on domestic and international oil and gas exploration and production business opportunities  Provide value linkages in other sectors of energy business  Create growth opportunities and maximise shareholder value Dominant Indian Leadership  Retain dominant position in Indian petroleum sector and enhance India’s energy availability Achievements 2014-2015  Ranked as Top Energy Company of India No.3 Among Global EandP Companies (Platts Top 250 – 2014)  Only Indian Energy major in Fortune’s Most Admired  Placed 21st among global Oil and Gas Companies (Forbes global 2000)  26 among the world’s 124 largest listed companies in ‘Transparency in Corporate Reporting’ (Transparency international)
  • 8.
    MBA Program SolapurUniversity, Solapur SVERI’s COE, MBA Department, Pandharpur (2015 – 2016) Page 8  ‘Best overall safety performance of onshore oil and gas assets’ and ‘Most consistent and safety performance’ awards [Oil Industry Safety Directorate (OISD)]  ‘Best employer’ and ‘Voice of employee’ – AON Hewitt Financials  The turnover of ONGC in FY’14 stood at Rs. 842,028 million – the highest ever  The turnover of ONGC Group in FY’14 stood at Rs. 1,782,051 – the highest ever  The Net Profit recorded in FY’14 is Rs. 220,948, it is 5.6% higher than FY’13-14 (Rs. 209,257)  Wealth created by ONGC in 58 years Rs.8622.65 Billion World Record in Deepwater Drilling  ONGC deepwater drilling group set world record of drilling deepest ultra- deepwater well by successfully reaching the target depth of 7725m  Well KG-DWN-2005/1-D-1 drilled by Rig DDK G1 set two world records- i. Well at the deepest water depth of 3174m ii. Drilling deepest offshore well of 7725m Highest-ever thru’ put by ONGC subsidiary Mangalore Refinery and Petrochemicals Limited (MRPL)  MRPL recorded highest thru’ put of 14.6 MMT against MoU target of 14.5 MMT, securing ‘Excellent’ rating in achievement of MoU targets  MRPL posted net profit of Rs. 6010 million, increase of 179% from last fiscal’s loss of Rs. 7569 million
  • 9.
    MBA Program SolapurUniversity, Solapur SVERI’s COE, MBA Department, Pandharpur (2015 – 2016) Page 9 2.4 ONGC GROUP OF COMPANIES
  • 10.
    MBA Program SolapurUniversity, Solapur SVERI’s COE, MBA Department, Pandharpur (2015 – 2016) Page 10 2.5 ORGANIZATION STRUCTURE:
  • 11.
    MBA Program SolapurUniversity, Solapur SVERI’s COE, MBA Department, Pandharpur (2015 – 2016) Page 11 2.6 ONGC ACTIVITIES Exploration  Offshore  Onshore Drilling  Exploratory  Development  Work-over  Deep Water Production  Offshore installations  Onshore installations Processing  Plants 2.7 HR DEPARTMENT INTRODUCTION The objectives of Human Resource Department are Human Resource Planning, Recruitment and Selection, Training and Development, Transfer and Promotion, Performance Appraisal and so on. ONGC has a very dynamic and talented Human Resource Department, which takes care of functions like recruitment, employment policies, induction, compensation and benefits, performance evaluation and training and development. HR Vision To attain organizational excellence by developing and inspiring the true potential of company’s human capital and providing opportunities for growth, well-being and enrichment.
  • 12.
    MBA Program SolapurUniversity, Solapur SVERI’s COE, MBA Department, Pandharpur (2015 – 2016) Page 12 HR Mission To create, a value and knowledge based organization by inculcating a culture of learning, innovation and team working and aligning business priorities with aspirations of employees leading to development of an empowered, responsive and competent human capital.
  • 13.
    MBA Program SolapurUniversity, Solapur SVERI’s COE, MBA Department, Pandharpur (2015 – 2016) Page 13 Human Resource Department of ONGC Director HR ONGC Academy SecurityMedical Services HRDEmployee Relations Corporate Administration RTIsFire ServicesCorporate RandP Corporate Establishment Functional HR Planners Legal Services CSRCorporate Policy Group HR Initiatives Disciplines and Appeals CRC Hqrs. Grievance Committee Corporate IR CPF/PRBS/CSSS Trust Official Language SC/STCell
  • 14.
    MBA Program SolapurUniversity, Solapur SVERI’s COE, MBA Department, Pandharpur (2015 – 2016) Page 14 3. REVIEW OF LITERATURE  Grote (2002) describes performance appraisal as a formal management tool that helps evaluate the performance quality of an employee. Schneier and Beatty as cited in Patterson (1987) define it as a process which apart from evaluating also identifies and develops human performance.  According to Karol (1996) performance appraisal includes a communication event planned between a manager and an employee specifically for the purpose of assessing that employee's past job performance and discussing areas for future improvement.  Study by Hewitt Associates (1994),the impact of performance management on Organizational success substantiates that performance management system can have a significant impact on financial performance and productivity. The study used the Boston Consulting Group/HOLT financial database to track the financial performance of 437 publically held U.S. companies from 1990 through 1992.The study results showed that: Companies with performance programs have higher profits, better cash flows, stronger stock market performance and a greater stock value than companies without performance management. Productivity in firms without performance management is significantly below the industry average, while productivity in firms with performance management is on par with the industry average. Companies with performance management significantly improved their financial performance and productivity after implementing performance management.  A common weakness in the implementation of performance management systems noted by de Waal (2004)is the focus only on the “structural side”, that is, “the structure that needs to be in place to be able to use performance management such as critical success factors and key performance indicators, possibly supported by a balance scorecard”. De Waal (2004) argues that successful implementation also requires attention to the “behavioral side” that is, the necessary performance-driven behavior required from organizational
  • 15.
    MBA Program SolapurUniversity, Solapur SVERI’s COE, MBA Department, Pandharpur (2015 – 2016) Page 15 members to achieve the desired objectives. According to de Waal (2004), appropriate behaviors, including attitudes and beliefs, depend on a range of factors including management style, the perceived relevance of performance indicators, the degree to which employees feel they can influence change, and the quality of communication within the organization.  Sharmistha Bhattacharjee and Santoshi Sengupta (2011)studied that employees are the most valuable and dynamic assets of an organization. For achieving the strategic objective of sustained and speedy growth, managing human resource has been featured as a vital requirement in all organizations. It is a challenge to monitor the entire cycle of defining the competence requirement of the business, accessing existing competence in the organization and bridging the gap between the two. HR practices are crucial for any organization. Every phase from recruitment to exit interview is under the HR department. It is a challenge to monitor the entire cycle of defining the competence requirement of the business, accessing existing competence in the organization and bridging the gap between the two. In a manufacturing industry, with every technical advancement business opportunities can show up. These opportunities can be converted into business success only with performance alignment and competence management.
  • 16.
    MBA Program SolapurUniversity, Solapur SVERI’s COE, MBA Department, Pandharpur (2015 – 2016) Page 16 4. Theoretical Framework 4.1 Performance Appraisal What is Performance? What does the term performance actually mean? Employees are performing well when they are productive. Productivity implies both concern for effectiveness and efficiency, effectiveness refers to goal accomplishment. However it does not speak of the costs incurred in reaching the goal. That is where efficiency comes in. Efficiency evaluates the ratio of inputs consumed to outputs achieved. The greater the output for a given input, the greater the efficiency. It is not desirable to have objective measures of productivity such as hard data on effectiveness, number of units produced, or percent of crimes solved, etc. and hard data on efficiency (average cost per unit of ratio of sales volume to number of calls made etc.) In addition to productivity as measured in terms of effectiveness and efficiency, performance also includes personnel data such as measures of accidents, turnover, absences and tardiness. That is a good employee is one who not only performs well in terms of productivity but also minimizes problems for the organization by being to work on time, by not missing days, and by minimizing the number of work-related accidents. What is Appraisal? Appraisals are judgements of the characteristics, traits and performance of others. On the basis of these judgments we assess the worth or value of others and identify what is good or bad. In industry performance appraisal is a systematic evaluation of employees by supervisors. Employees also wish to know their position in the organization. Appraisals are essential for making many administrative decisions: selection, training, promotion, transfer, wage and salary administration, etc. besides they aid in personnel research. What is Performance Appraisal? Performance appraisal is a systematic and objective way of judging the relative worth of ability of an employee in performing his task. Performance appraisal helps to
  • 17.
    MBA Program SolapurUniversity, Solapur SVERI’s COE, MBA Department, Pandharpur (2015 – 2016) Page 17 identify those who are performing their assigned tasks well and those who are not and the reasons for such performance. Performance Appraisal is an objective assessment of an individual’s performance against well-defined benchmarks. According to Flippo, “Performance Appraisal is the systematic, periodic and an important rating of an employee’s excellence in matters pertaining to his present job and his potential for a better job.” According to Michael Armstrong, “Performance appraisal is a formal assessment and rating of individual by their managers at usually at annual review meeting.” Performance appraisal from employee point of view – “A performance appraisal is meant to help employees realise their strengths and shortcomings and receive compensation accordingly. Objectives of Performance Appraisal: The main objective of performance appraisal is to measure and improve the performance of employees and increases their future potential and value to the company. Other objectives includes providing feedback, improving communication, understanding training needs, clarifying roles and responsibilities and determining how to allocate rewards. The main purposes of employee assessment are: 1. To review the performance of the employees over a given period of time 2. To judge the gap between the actual and desired performance 3. To help management in exercising organizational control. 4. To effect promotion based on competence and performance. 5. To confirm the services of probationary employees upon their completing the probationary period satisfactorily. 6. To assess the training and development needs of employees. 7. To decide upon a pay raise where (as in the unorganised sector) regular pay scales have not been fixed. 8. To let the employees know where they stand in so far as their performance is concerned and to assist them with constructive criticism and guidance for the purpose of their development. 9. To improve communication. Performance appraisal provides a format for dialogue between the superior and the subordinate, and improves
  • 18.
    MBA Program SolapurUniversity, Solapur SVERI’s COE, MBA Department, Pandharpur (2015 – 2016) Page 18 understanding of personal goals and concerns. This can also have the effect of increasing the trust between the ratter and rate. 10. To reduce the grievance of the employees. 11. Finally performance appraisal can be used to determine whether HR programmes such as selection, training and transfers have been effective or not. Broadly performance appraisal serves four objectives – (i) Developmental uses (ii) Administrative uses/decisions (iii) Organizational maintenance/objectives, and (iv) Documentation purposes Multiple Purpose of Performance Assessment General Applications Specific Purpose Developmental Uses Identification of individual needs Performance feedback Determining transfers and job assignments Identification of individual strengths and developmental needs Administrative Uses Salary Promotion Retention and Termination Recognition of individual performance Lay-offs Identification of poor performers Organizational Maintenance HR planning Determining organization training needs
  • 19.
    MBA Program SolapurUniversity, Solapur SVERI’s COE, MBA Department, Pandharpur (2015 – 2016) Page 19 PERFORMANCE APPRAISAL PROCESS Appraisal Process Objectives of Performance Appraisal Establish Job Expectations Design an Appraisal Program Appraise Performance Feedback Performance Interview Archive Appraisal Data Use Appraisal Data for Appropriate Purpose Performance Management BENEFITS  Measures an employee’s performance.  Helps in clarifying, defining, redefining priorities and objectives.  Motivates the employee through achievement and feedback.  Facilitates assessment and agreement of training needs.  Helps in identification of personal strengths and weaknesses.  Plays an important role in Personal career and succession planning.  Clarifies team roles and facilitates team building.  Plays major role in organizational training needs assessment and analysis.  Improves understanding and relationship between the employee and the reporting manager and also helps in resolving confusions and misunderstandings.  Plays an important tool for communicating the organization’s philosophies, values, aims, strategies, priorities, etc among its employees.  Helps in counselling and feedback.
  • 20.
    MBA Program SolapurUniversity, Solapur SVERI’s COE, MBA Department, Pandharpur (2015 – 2016) Page 20 LIMITATIONS  Errors in Rating  Lack of reliability  Negative approach  Multiple objectives  Lack of knowledge Methods of Performance Appraisal Ranking Method: Under the ranking method, the manager compares an employee to other employees, rather than to a standard measurement. Graphical Rating Scale: Under this method, core traits of employee pertaining to his job are carefully defined like Attitude, Knowledge of Work, Managerial Skills, Team Work, Honesty, Regularity, Accountability, Interpersonal relationships, Creativity and Discipline, etc. These traits are allotted with numerical scale to tabulate the scores gained by employee. Assessment Centres: An assessment centre typically involves the use of methods like social/informal events, tests and exercises, assignment being given to a group of employees to assess their competencies to take higher responsibilities in the future. Behaviourally Anchored Rating Scales (BARS): Behaviourally Anchored Rating Scales is a relatively new technique which combines the graphic rating scale and critical incidents method. It consists of predetermined critical areas of job performance or sets of behavioural statements describing important job performance qualities as good or bad. These statements are developed from critical incidents.
  • 21.
    MBA Program SolapurUniversity, Solapur SVERI’s COE, MBA Department, Pandharpur (2015 – 2016) Page 21 Human Resource Accounting Method: Human Resource Accounting is a method to measure the effectiveness of personnel management activities and the use of people in an organization. HRA is the process of Assigning, budgeting, and reporting the cost of human resources incurred in an organization, including wages, salaries and training expenses. Management by Objectives (MBO): MBO is a method of mutual goal-setting, measuring progress towards the goals, taking action to assure goal attainment, feedback, and participation. It is a result oriented philosophy enabling an employee to measure progress toward a goal which the employee often has helped set. In the goal-setting phase of MBO, a superior and subordinate discuss job performance problems and a goal is agreed upon. Along with mutual goal-setting, a major component of MBO is the performance review session between the superior and subordinate, which takes place regularly to evaluate progress towards specified goals. Self-Appraisal Method: Self appraisal is an important part of the Performance appraisal process where the employee themselves gives the feedback or their views and points regarding his performance. Usually this is done with the help of a self appraisal form where the employee rates themselves on various parameters, tells about their training needs, if any, talks about their accomplishments, strengths, weaknesses, problems faced etc 360 Degree Appraisal: 360 Degree Appraisal is a type of employee performance appraisal in which subordinates, colleagues, co-workers, and managers all anonymously rate the employee. This information is incorporated into that person’s performance review. 180 Degree Appraisal: 180 Degree Appraisal method is similar to the one of 360 Degree. The different is that an evaluated person is assessed only by the first-line supervisor and himself.
  • 22.
    MBA Program SolapurUniversity, Solapur SVERI’s COE, MBA Department, Pandharpur (2015 – 2016) Page 22 4.2 Performance Appraisal System in ONGC Ltd., Mumbai 1. Performance Management System (PMS) Performance planning and assessment is of utmost importance to any human resource development system. Performance Management System (PMS) is the process of maintaining or improving employee job performance through the use of performance assessment tools, coaching and counselling. Individual contribution drives business results that accomplish the goals of the organization. PMS provides opportunity for the employee and the performance manager to discuss development goals and jointly create a plan for achieving those goals. A Performance assessment system is a vital element of PMS. It is a strategic tool towards achieving the objective of the organization and forms the basis for employee’s development and progression. Performance Appraisal is a process of assessing and summarizing the work performance and potential for development of an employee within the framework of organizational needs. 2. OBJECTIVES The objectives of the Performance Appraisal System are:  To assess the current level of job performance.  Assess training and development needs.  Identify potential for undertaking higher responsibility.  Develop a system of performance-based rewards  Counsel and address employees on areas of improvement.  Explicit time period. 3. EVALUATION The Performance Appraisal System seeks to evaluate:  Quantification of work plan and performance.  Potential assessment for career growth and promotions  Placement, Strategic assignments / Board level selection / Lateral shifting in respect of senior officers and other HR initiatives  Deputation
  • 23.
    MBA Program SolapurUniversity, Solapur SVERI’s COE, MBA Department, Pandharpur (2015 – 2016) Page 23  Payment of Performance related pay (PRP)  Recognition and Awards  Motivating productivity and identification of true performers. PERFORMANCE APPRAISAL REPORT (PAR) Performance appraisal rules report is an index of an employee/executive’s work performance over a given period of time. It is crucial for his/her Career Growth as it indicates the Strengths, Weakness (if Any), Training needs, Nature of job being performed, problems faced in work situation. It is not only crucial for career progression but also essential for grant Performance Related Pay (PRP). The data stored centrally can be utilised by management to implement Promotion decision and release of monetary benefit associated with PRP. E-PAR PROCESS Earlier, in ONGC Ltd., Mumbai physical format were being used for performance appraisal. The experience of filling performance appraisal in physical format revealed that there was inordinate delay in recording the appraisal; it was very difficult to trace PAR movement. This also resulted in low priority accorded to record performance appraisal. The non-availability of PAR had directed impact on many HR processes like Promotions, Placement, Training, Awards etc. Considering above need, it introduced e-PAR system. It was implemented in ONGC Ltd., Mumbai since 2008. The basic purpose of implementing e-PAR system was to-  Have a transparent, multidimensional evaluation system in alignment with industry practices  Introduce performance contracting and objective evaluation  Timely completion  Supplement efforts to enable speed up HR processes like Promotions, Special Assignments, Deputation Out, Rewards and Incentives etc. Through system  Streamlining of PAR process Salient features  Greater transparency by way of joint appraisal system
  • 24.
    MBA Program SolapurUniversity, Solapur SVERI’s COE, MBA Department, Pandharpur (2015 – 2016) Page 24  Uniform application across the company and standardize performance criterion, minimize subjectivity  System driven control and monitoring mechanism  Adherence to time schedules  Enhanced Data Security and Confidentiality  Availability of online information  Linkage to HR processes like promotions, awards, Performance based Rewards/Incentives etc. PAR ASSESSMENT PERIOD PAR Assessment period is of one year starting from April 1st to March 31st. However any PAR for a period greater than 08 months may be treated as complete PAR. E- PAR is generated for short period also. PAR CALENDAR SI e-PAR Activity Time period INITIAL PHASE (INR) 1 Generation of e-PAR by PAR officers Mar. 26 – Mar. 31 2 Initial phase of joint setting of Key Result Area (KRA) by Appraisee and Appraiser / Controlling Officer Apr. 01 – May. 15 MID – TERM REVIEW (MTR) 3 Mid – Term Review (MTR)by Appraisee and Appraiser/ Controlling Officer Oct. 01 – Oct. 31 FINAL ASSESSMENT REPORT (FAR) 4 Final Assessment of Previous year by Appraisee Apr. 01 – Apr. 15 5 Final Assessment of Previous year by Appraiser/ Controlling Officer Apr. 16 – Apr. 31 6 Assessment of Previous year by Reviewing Officer May. 01 – Jun. 15 7 Assessment of Previous year by Co-Reviewing Authority May. 16 – Jun. 30 8 Assessment of Previous year by Moderating Authority Jun. 16 – Jul. 15 9 Acceptance of Previous year at Work centre Jun. 16 – Jul.31 10 Acceptance of Previous year by Director/ CMD for E6 and above Jul. 01 – Aug. 15
  • 25.
    MBA Program SolapurUniversity, Solapur SVERI’s COE, MBA Department, Pandharpur (2015 – 2016) Page 25 Minimum Reporting:  No PAR for 3 months.  Minimum PAR for 4 months.  2 PARs are required if there are 2 different assignment with different Heads.  Average of 2 PARs is given as PAR Grades. STAGES OF E-PAR PROCESS  The e-PAR is configured in SAP landscape through WEBICE (Employee self- help portal).  Access to Appraise and Reporting Officer thrice a year for E1- E5 Level and once a year for E6-E9 and class II, III, IV. I. Assessment Components: Performance and Potential i. Performance Appraisal (P): Divided in 4 Key Result Area (KRAs):  KRA 1: Quantitative and Timeliness – has option of 5 Key Performance Indicators (KPIs).  KRA 2: System Improvement  KRA 3: HSE/Office Management and  KRA 4: Qualitative Aspects ii. Potential Appraisal (Q): Attributes divided into 10 parameters II. Mid-term review: The system facilitates Mid-term Review done during job rotation, transfer and change of assignments. III. Final Appraisal Report: The final assessment would be done at the end of assessment year. Weight-age for Performance and Potential varies with level of executives. Stage – I (Initial Report – INR) In this stage the PAR chain is obtained by the PAR officers from Head of different departments for the executives working in that department. The PAR officer generates PAR in the system in the month of March for next assessment year and place reporting chain for each executive as received from concerned departments. The PAR is available to individual in ‘WEBICE’ on
  • 26.
    MBA Program SolapurUniversity, Solapur SVERI’s COE, MBA Department, Pandharpur (2015 – 2016) Page 26 1st April, i.e. on the first day of assessment year for writing KPIs. The executives write KPIs in consultation with the Reporting Officer. The Reporting Officer has to accept these KPIs, which are targets for the year. The executives may take a print out of these KPIs. Stage - II (Mid Term Review – MTR) The PAR is available to executives again in the month of October for Mid Term Review. During this process an executive may change the KPIs set in the initial reporting or can change weightages given against the KPIs. The KPIs/ weightages set during the MTR are final targets and based on these targets executive is assessed at the end of the year. Stage – III (Final Assessment Report – PAR) In the initial evaluation, individual writes self-appraisal based on KPIs/ targets fixed in INR/MTR. The assessment is done by Reporting/ Reviewing/ Moderating/ Accepting authorities as per PAR chain. As on date, 6 different formats of e-PAR applicable to different classes of employees are in circulation.  For Class- II, III and IV level employees will have only one stage FAR – Final Appraisal Review. This means there is no KPI setting for these categories and as such the PAR window for them will open only during FAR. During FAR, the E0 level/Class II employees are required to fill their self-appraisal. Class – III and IV will not have to fill anything online. Their PAR processing will start from controlling officer (Appraiser).  For E1 to E6 executives, the process has three stages Initial KPI setting, Mid Term Review and Final Appraisal. E1-E6 process where process starts at the beginning of the assessment year with setting of KPI.  For E7 and above also have only one stage FAR – Final Appraisal Review. The format is as per PESB  Final scores are conveyed to the employees including the marks given at Reporting/ Reviewing/ Accepting level.
  • 27.
    MBA Program SolapurUniversity, Solapur SVERI’s COE, MBA Department, Pandharpur (2015 – 2016) Page 27 Seven(7) Scale PAR Rating There is 7 scale PAR rating as under Justification to be given by the Reporting/Reviewing officer while giving A+ grade. Simultaneously, reasons should be given by the Reporting/ Reviewing officer while giving poor grades (i.e. C and D). REWARD  Promotions based on Performance. For promotion  Group – 1: E7 to E8 and E8 to E9 levels i) PAR has got maximum weightage i.e. 50 marks (PARs of preceding 5 yrs. are taken into account and prorated to 50 marks) ii) 360º assessment – 10 marks  Group – 2 : E6 to E7 level i) PAR has got maximum weightage i.e. 50 marks (PARs of preceding 5 yrs. are taken into account and prorated to 50 marks) ii) 360º assessment – 10 marks  Group – 3 : E4 to E5 and E5 to E6 levels i) PAR has got maximum weightage i.e. 50 marks (PARs of preceding 5 yrs. are taken into account and prorated to 50 marks) PAR Marks equivalent grades Grades Marks A+ 95 and Above A 85 to < 95 A- 75 to < 85 B+ 65 to < 75 B 55 to < 65 C 45 to < 55 D < 45
  • 28.
    MBA Program SolapurUniversity, Solapur SVERI’s COE, MBA Department, Pandharpur (2015 – 2016) Page 28  Productivity and Profit-linked Incentive Schemes known as PRP (Performance Related Pay) it is given to those employees who have secured B+ and above grade. A certain percentage of company’s profit is given to all employees and the percentage changes from time to time depending upon the company’s policy. CAREER DESIGN  Performance and Potential based Appraisals  Fast Track Option for High-performers  Promotions after Managers Vacancy based  Interviews for promotions above Managers  Selection of Supervisors:– Performance / Attendance / Discipline record – Written Test and Interview  Job Rotation - including Inter-functional
  • 29.
    MBA Program SolapurUniversity, Solapur SVERI’s COE, MBA Department, Pandharpur (2015 – 2016) Page 29 5. DATA ANALYSIS AND INTERPRETATION 5.1 PRESENTATION OF DATA IN TABULARFORM, PIE CHARTand INTERPRETATION Section A: Personal details Table No: 1 Gender of the respondents GENDER NO. OF RESPONDENTS PERCENTAGE MALE 43 72 FEMALE 17 28 TOTAL 60 100 (Source: Survey) Pie – chart No: 1 Interpretation- From the above table and chart it can be concluded that, Out of 60 respondents, 72 percent respondents are male and 28 percent are female. 72% 28% Male Female
  • 30.
    MBA Program SolapurUniversity, Solapur SVERI’s COE, MBA Department, Pandharpur (2015 – 2016) Page 30 Table No: 2 Age group of the respondents AGE GROUP NO. OF RESPONDENTS PERCENTAGE 25-35 14 23 36-45 13 22 46+ 33 55 TOTAL 60 100 (Source: Survey) Pie – chart No: 2 Interpretation- From the above table and chart it can be concluded that, Out of 60 respondents, 55 percent respondents fall in the age group 46+ years, 22 percent are in the age group of 36 – 45 and 23 percent are in the age group of 25-35. 23% 22%55% 25-35 36-45 46+
  • 31.
    MBA Program SolapurUniversity, Solapur SVERI’s COE, MBA Department, Pandharpur (2015 – 2016) Page 31 Table No: 3 Designation of the respondents DESIGNATION NO. OF RESPONDENTS PERCENTAGE E7-E9 0 0 E1-E6 43 72 E0, class III and IV 17 28 TOTAL 60 100 (Source: Survey) Pie – chart No: 3 Interpretation- From the above table and chart it can be concluded that, Out of 60 respondents, 72 percent respondents were belonging to E1 – E6 level and 28 percent belonged to EO, class III and IV. 0% 72% 28% E7 - E9 E1 - E6 E0, class III & IV
  • 32.
    MBA Program SolapurUniversity, Solapur SVERI’s COE, MBA Department, Pandharpur (2015 – 2016) Page 32 Table No: 4 Experience of the respondents EPERIENCE(YEARS) NO. OF RESPONDENTS PERCENTAGE LESS THAN 5 07 12 5-10 06 10 10-15 07 12 15+ 40 66 TOTAL 60 100 (Source: Survey) Pie – chart No: 4 Interpretation- From the above table and chart it can be concluded that, Out of 60 respondents, 66 percent respondents have an experience of more than 15 years; 12 percent have an experience of 10 – 15 years; 10 percent have an experience of 5 – 10 years; whereas 12 percent have an experience of less than 5 years. 12% 10% 12% 66% Less than 5 years 5 to 10 10 to 15 More than 15 years
  • 33.
    MBA Program SolapurUniversity, Solapur SVERI’s COE, MBA Department, Pandharpur (2015 – 2016) Page 33 Section B: Questionnaire on Performance Appraisal Report (PAR) System Q1. Which method of Performance Appraisal is used in your organization? Sr. No. PERFORMANCE APPRAISAL METHODS NO. OF RESPONDENTS PERCENTAGE 1 RANKING METHOD 11 19 2 GRAPHIC RATING SCALE 01 01 3 ASSESSMENT CENTRES 03 06 4 BARS 0 0 5 HRA 05 08 6 MBO 02 03 7 SELF-APPRAISAL METHOD 25 42 8 360 DEGREE METHOD 09 15 9 180 DEGREE METHOD 03 05 10 NOT AWARE 01 01 TOTAL 60 100 (Source: Survey)
  • 34.
    MBA Program SolapurUniversity, Solapur SVERI’s COE, MBA Department, Pandharpur (2015 – 2016) Page 34 Pie – chart: 01 Interpretation- From the above table and chart it can be concluded that, Out of 60 respondents, 42 percent respondents said that Self Appraisal is the method that is used for performance review and on comparing with the designation the employees belonged to E1 – E6 level, 19 percent said Ranking Method; they belonged to Class III and IV, 15 percent said 360º Appraisal; they belonged to E6 Level, 8 percent said HRA Method, 6 percent said Assessment Centres, 5 percent said 180º Appraisal; they belonged to E1 – E5 level, 3 percent said MBO, 1 percent said Graphic Rating Scale and 1% said that they were not aware. 19% 1% 6% 0% 8% 3% 42% 15% 5% 1% Ranking Method Graphic Rating Scale Assessment Centres BARS HRA MBO Self-Appraisal Method 360 Degree Method 180 Degree Method Not Aware
  • 35.
    MBA Program SolapurUniversity, Solapur SVERI’s COE, MBA Department, Pandharpur (2015 – 2016) Page 35 Q2 – Q18. Sr.No. Significant variables YES Perce ntage NO Percen tage SOMET IMES Perce ntage Total Perce ntage Q2. Ratings/feedback of other employees should be disclosed 36 60% 24 40% - - 100 Q3. Performance appraisal help to provide an atmosphere where all are encouraged to share one another’s burden performance appraisal help to provide an atmosphere where all are encouraged to share one another’s burden 43 72% 17 28% - - 100 Q4. Your appraiser knows your personality, talents and potentials 55 92% 05 8% - - 100 Q5. Your superior appreciates you when you do a good job 38 63% 03 5% 19 32% 100 Q6. Are you rated on your competencies-knowledge, skills and attributes 31 52% 29 48% - - 100 Q7. performance appraisal give constructive criticism in a friendly and positive manner 43 72% 17 28% - - 100 Q8. Are you provided with the genuine feedback 42 70% 18 30% - - 100 Q9. Are you aware of your roles and responsibilities 56 93% 04 7% - - 100
  • 36.
    MBA Program SolapurUniversity, Solapur SVERI’s COE, MBA Department, Pandharpur (2015 – 2016) Page 36 (Source: Survey) Q10. performance appraisal carried out impartially by the Superiors 44 73% 16 27% - - 100 Q11. PRP’s given to you are appropriate as per the PAR grading 55 92% 05 8% - - 100 Q12. Employees are provided with the opportunity to respond to the feedback of the appraisal 38 63% 22 37% - - 100 Q13. Is the Appellate authority necessary 56 93% 04 7% - - 100 Q14. Is the Appellate authority responsive 51 85% 09 15% - - 100 Q15. Do you find appraisal system effective/beneficial for future development 52 87% 08 13% - - 100 Q16. Management take a serious note of training requirement shown in the appraisal 32 53% 28 47% - - 100 Q17. Do you want to change the performance appraisal system followed in ONGC 31 52% 29 48% - - 100 Q18. Do you want the system of 360 degree appraisal in which you can appraise your superior 42 70% 18 30% - - 100
  • 37.
    MBA Program SolapurUniversity, Solapur SVERI’s COE, MBA Department, Pandharpur (2015 – 2016) Page 37 Q2. Do you think ratings/feedback of other employees should be disclosed? Pie – chart: 02 Interpretation- From the above table and chart it can be concluded that, Out of 60 respondents, 60 percent respondents feel that the ratings/feedback of other employees should be disclosed so as to maintain transparency in the appraisal system. 40 percent feel that that the ratings/feedback should not be disclosed to others. 60% 40% Yes No
  • 38.
    MBA Program SolapurUniversity, Solapur SVERI’s COE, MBA Department, Pandharpur (2015 – 2016) Page 38 Q3. Do you think that performance appraisal help to provide an atmosphere where all are encouraged to share one another’s burden? Pie – chart: 03 Interpretation- From the above table and chart it can be concluded that, Out of 60 respondents, 72 percent respondents said that performance appraisal encourages to share one another’s burden; whereas 28 percent said that performance appraisal does not encourages to share one another’s burden. 72% 28% Yes No
  • 39.
    MBA Program SolapurUniversity, Solapur SVERI’s COE, MBA Department, Pandharpur (2015 – 2016) Page 39 Q4. Your appraiser knows your personality, talents and potentials? Pie – chart: 04 Interpretation- From the above table and chart it can be concluded that, Out of 60 respondents, 92 percent respondents said that their appraiser knows their personality, talents and potentials; whereas 8 percent said that their appraiser does not know their personality, talents and potentials. 92% 8% Yes No
  • 40.
    MBA Program SolapurUniversity, Solapur SVERI’s COE, MBA Department, Pandharpur (2015 – 2016) Page 40 Q5. Your superior appreciates you when you do a good job? Pie – chart: 05 Interpretation- From the above table and chart it can be concluded that, Out of 60 respondents, 63 percent respondents said that they are appreciated by their superiors when they do a good job; 32 percent said that their superiors not always but sometimes appreciates them when they do a good job; whereas 5 percent said that their superiors do not appreciate them when they do a good job. 63% 5% 32% Yes No Sometimes
  • 41.
    MBA Program SolapurUniversity, Solapur SVERI’s COE, MBA Department, Pandharpur (2015 – 2016) Page 41 Q6. Are you rated on your competencies-knowledge, skills and attributes? Pie – chart: 06 Interpretation- From the above table and chart it can be concluded that, Out of 60 respondents, 52 percent respondents said that they are rated on their competencies-knowledge, skills attributes; whereas 48 percent said that they are not rated on their competencies- knowledge, skills attributes. 52% 48% Yes No
  • 42.
    MBA Program SolapurUniversity, Solapur SVERI’s COE, MBA Department, Pandharpur (2015 – 2016) Page 42 Q7. Do you think performance appraisal give constructive criticism in a friendly and positive manner? Pie – chart: 07 Interpretation- From the above table and chart it can be concluded that, Out of 60 respondents, 72 percent respondents said that performance appraisal give constructive criticism in a friendly and positive manner; whereas 28 percent said that performance appraisal does not give constructive criticism in a friendly and positive manner. 72% 28% Yes No
  • 43.
    MBA Program SolapurUniversity, Solapur SVERI’s COE, MBA Department, Pandharpur (2015 – 2016) Page 43 Q8. Are you provided with the genuine feedback? Pie – chart: 08 Interpretation- From the above table and chart it can be concluded that, Out of 60 respondents, 70 percent respondents said that they are provided with genuine feedbacks; whereas 30 percent said they are not provided with very true feedbacks. 70% 30% Yes No
  • 44.
    MBA Program SolapurUniversity, Solapur SVERI’s COE, MBA Department, Pandharpur (2015 – 2016) Page 44 Q9. Are you aware of your roles and responsibilities? Pie – chart: 09 Interpretation- From the above table and chart it can be concluded that, Out of 60 respondents, 93 percent respondents said that they are aware of their roles and responsibilities; whereas 7 percent said that they are unaware of their roles and responsibilities. 93% 7% Yes No
  • 45.
    MBA Program SolapurUniversity, Solapur SVERI’s COE, MBA Department, Pandharpur (2015 – 2016) Page 45 Q10. Whether the performance appraisal carried out impartially by the Superiors? Pie – chart: 10 Interpretation- From the above table and chart it can be concluded that, Out of 60 respondents, 73 percent respondents said that the appraisal is carried out impartially by their superiors; whereas 27 percent said that the appraisal is carried out partially by their superiors. 73% 27% Yes No
  • 46.
    MBA Program SolapurUniversity, Solapur SVERI’s COE, MBA Department, Pandharpur (2015 – 2016) Page 46 Q11. Do you think that PRP’s given to you are appropriate as per the PAR grading? Pie – chart: 11 Interpretation- From the above table and chart it can be concluded that, Out of 60 respondents, 92 percent respondents feel that the PRP’s given to them are appropriate as per their PAR grading; whereas 8 percent feel that the PRP’s given to them are inappropriate as per their PAR grading. 92% 8% Yes No
  • 47.
    MBA Program SolapurUniversity, Solapur SVERI’s COE, MBA Department, Pandharpur (2015 – 2016) Page 47 Q12. Employees are provided with the opportunity to respond to the feedback of the appraisal? Pie – chart: 12 Interpretation- From the above table and chart it can be concluded that, Out of 60 respondents, 63 percent respondents said that they are provided with the opportunity to respond to the feedback of the appraisal; whereas 37 percent said that they were not provided with the opportunity to respond to the feedback of the appraisal. 63% 37% Yes No
  • 48.
    MBA Program SolapurUniversity, Solapur SVERI’s COE, MBA Department, Pandharpur (2015 – 2016) Page 48 Q13. Is the Appellate authority necessary? Pie – chart: 13 Interpretation- From the above table and chart it can be concluded that, Out of 60 respondents, 93 percent respondents feel that Appellate Authority is necessary. Appellate Authority takes care of any dissatisfaction related to performance appraisal.7 percent feel that there is no need of Appellate Authority 93% 7% Yes No
  • 49.
    MBA Program SolapurUniversity, Solapur SVERI’s COE, MBA Department, Pandharpur (2015 – 2016) Page 49 Q14. Is the Appellate authority responsive? Pie – chart: 14 Interpretation- From the above table and chart it can be concluded that, Out of 60 respondents, 85 percent respondents feel that Appellate Authority is responsive. 15 percent feel that it is Appellate Authority is not responsive. 85% 15% Yes No
  • 50.
    MBA Program SolapurUniversity, Solapur SVERI’s COE, MBA Department, Pandharpur (2015 – 2016) Page 50 Q15. Do you find appraisal systemeffective/beneficial for future development? Pie – chart: 15 Interpretation- From the above table and chart it can be concluded that, Out of 60 respondents, 87 percent respondents find appraisal system effective/beneficial for future development; whereas 13 percent find appraisal system ineffective/non-beneficial for future development. 87% 13% Yes No
  • 51.
    MBA Program SolapurUniversity, Solapur SVERI’s COE, MBA Department, Pandharpur (2015 – 2016) Page 51 Q16. Do you think management take a serious note of training requirement shown in the appraisal? Pie – chart: 16 Interpretation- From the above table and chart it can be concluded that, Out of 60 respondents, 53 percent respondents said that management take a serious note of training requirement shown in the appraisal; whereas 47 percent said management does not take a serious note of training requirement shown in the appraisal. 53% 47% Yes No
  • 52.
    MBA Program SolapurUniversity, Solapur SVERI’s COE, MBA Department, Pandharpur (2015 – 2016) Page 52 Q17. Do you want to change the performance appraisal systemfollowed in ONGC? Pie – chart: 17 Interpretation- From the above table and chart it can be concluded that, Out of 60 respondents, 52 percent respondents said they wanted to the performance appraisal system followed in ONGC; whereas 48 percent said they were happy with the current the performance appraisal system and did not wanted it to be changed. 52% 48% Yes No
  • 53.
    MBA Program SolapurUniversity, Solapur SVERI’s COE, MBA Department, Pandharpur (2015 – 2016) Page 53 Q18. Do you want the systemof 360 degree appraisal in which you can appraise your superior? Pie – chart: 18 Interpretation- From the above table and chart it can be concluded that, Out of 60 respondents, 70 percent respondents said that they want the system of 360 degree appraisal in which they can appraise their superior as well; whereas 30 percent said that they did not want the system of 360 degree appraisal. 70% 30% Yes No
  • 54.
    MBA Program SolapurUniversity, Solapur SVERI’s COE, MBA Department, Pandharpur (2015 – 2016) Page 54 Q19. Which method of performance appraisal should be used in ONGC Ltd.? Sr. No. PERFORMANCE APPRAISAL METHODS NO. OF RESPONDANTS PERCENTAGE 1 RANKING METHOD 05 09 2 GRAPHIC RATING SCALE 01 02 3 ASSESSMENT CENTRES 01 02 4 BARS 02 03 5 HRA 06 10 6 MBO 01 02 7 SELF-APPRAISAL METHOD 17 28 8 360 DEGREE METHOD 24 39 9 180 DEGREE METHOD 03 05 TOTAL 60 100 (Source: Survey)
  • 55.
    MBA Program SolapurUniversity, Solapur SVERI’s COE, MBA Department, Pandharpur (2015 – 2016) Page 55 Pie – chart: 19 Interpretation- From the above table and chart it can be concluded that, Out of 60 respondents, 39 percent respondents said that 360 Degree Appraisal Method should be used for performance review; 28 percent said Self-Appraisal Method; 10 percent said HRA Method; 9 percent said Ranking Method; 5 percent said 180º Appraisal; 3 percent said BARS Method; 2 percent said Graphic Rating Scale; 1 percent said Assessment Centres and MBO. 9% 2% 2% 3% 10% 2% 28% 39% 5% 100% Ranking Method Graphic Rating Scale Assessment Centres BARS HRA MBO Self-Appraisal Method 360 Degree Method 180 Degree Method
  • 56.
    MBA Program SolapurUniversity, Solapur SVERI’s COE, MBA Department, Pandharpur (2015 – 2016) Page 56 Q20. Performance Appraisal should be carried out? TIME PERIOD NO. 0F RESPONDANTS PERCENTAGE MONTHLY 04 07 QUARTERLY 07 12 HALF – YEARLY 11 18 ANNUALLY 38 63 TOTAL 60 100 (Source: Survey) Pie – chart: 20 Interpretation- From the above table and chart it can be concluded that, Out of 60 respondents, 63 percent respondents said Performance Appraisal should be carried out annually; 18 percent said Performance Appraisal should be carried out Half – Yearly; 12 percent said Performance Appraisal should be carried out quarterly; whereas 7 percent said Performance Appraisal should be carried out Monthly. 7% 12% 18% 63% Monthly Quarterly Half - Yearly Annually
  • 57.
    MBA Program SolapurUniversity, Solapur SVERI’s COE, MBA Department, Pandharpur (2015 – 2016) Page 57 Q21. According to you what kind of feedback should be given after performance review? Sr. No. TYPE OF REVIEW NO. OF RESPONDANTS PERCENTAGE 1 NUMBER + GRADES 24 40 2 WRITTEN (ALL POSITIVE) 02 03 3 WRITTEN (POSITIVE and NEGATIVE) 21 35 4 COMBINATION OF ALL 13 22 TOTAL 60 100 (Source: Survey) Pie – chart: 21 40% 3% 35% 22% Number + Grades Written (all positive) Written (positive & negative) Combination of all
  • 58.
    MBA Program SolapurUniversity, Solapur SVERI’s COE, MBA Department, Pandharpur (2015 – 2016) Page 58 Interpretation- From the above table and chart it can be concluded that, Out of 60 respondents, 40 percent respondents said Numerical + Grades should be given as feedback; 35 percent said Written (positive + negative) should be given as feedback; 22 percent said Combination of all should be given as feedback; whereas 3 percent said Written (all positive) should be given as feedback.
  • 59.
    MBA Program SolapurUniversity, Solapur SVERI’s COE, MBA Department, Pandharpur (2015 – 2016) Page 59 Q.22Any suggestion on the existing Performance Appraisal System followed in ONGC? Note: suggestions are given by the respondent and only randomly some suggestions are being selected only for presentation. 1. I feel present system is carried out properly. 2. Performance Appraisal should be made more practical, impartial and should be intended towards overall growth/development of the employee. 3. The appraisal system can be more effective if 360 º Appraisal System is used for E4 and above level also. 4. Feedback system can be brought into appraisal system. Weightage to be given at each level of rating e.g. 80% controlling officer, 15% reviewing officer and 5% accepting officer. 5. Steps/ initiatives could be taken in making it more objective like appraisal discussions before finally filling up PAR by superiors. 6. Personal likes and dislikes exist; therefore some consultant should be hired. 7. A better system is to be explored, analysed and introduced.
  • 60.
    MBA Program SolapurUniversity, Solapur SVERI’s COE, MBA Department, Pandharpur (2015 – 2016) Page 60 5.2 FINDINGS AND RECOMMENDATIONS: Findings: 1. The very concept of performance appraisal is marketed throughout the organization; people have accepted it and understood its importance to the organization 2. Ignores performance in terms of reaching goals, which can be disastrous for the organization. 3. The job and role expected from the employees should be decided well in advance and that too with the consensus with them. 4. A neutral panel of people should do the appraisal and to avoid subjectivity to a marked extent, objective methods should be employed having quantifiable data. 5. The time period for conducting the appraisal should be revised, so that the exercise becomes a continuous phenomenon 6. Transparency into the system should be ensured through the discussion about the employee’s performance with the employee concerned and trying to find out the grey areas so that training can be implemented to improve on that. 7. Superiors’ response tends to be bias, which makes employees unsatisfied. Thus, a better system can be installed. 8. Training should be given to average or below average performer. Superiors concerned can advice on which training program can be enrolled for. 9. PRP do motivate employees but not to a large extent some other methods can be used. 10. Appellate Authority is active but it should give as early as possible feedback to the aggrieved party as it may lead to severe dissatisfaction amongst employees and they may lose hope and may not perform better. Recommendations: 1. Employees do not have enough knowledge about the performance management system and performance review techniques that are used in assessing their performance, awareness should be created for the same. 2. HR professionals of the organization should apply strategic and integrative approach to performance management.
  • 61.
    MBA Program SolapurUniversity, Solapur SVERI’s COE, MBA Department, Pandharpur (2015 – 2016) Page 61 3. HR professionals should communicate well and involve the employees during the performance management reviews. This will create a climate in which a continuing dialogue between managers and members of their teams takes place to define expectations and share information, mission, values and objectives. 4. After performance reviews, the employee’s should be rewarded with incentives that will be commensurate with their efforts. These will help a long way in boosting the morale of the employee’s. 5. Performance review conducting in such a way that all employees are rated consistent, fair and unbiased. 6. Organization can also use other methods of performance appraisal (like. Assessment Centre, Critical incident Assessment, MBO) for assessing performance of employee’s. 7. Organization should conduct periodic performance review for better performance of employees and improved competitiveness. 8. Proper remarks should be given by superior to their subordinates for further improvement so that they are able to give their 100% 9. Training need should be identified and should be given to those who actually need it. 10. Accepting and reviewing officer must have a knowledge about the scope of work of the appraise 11. One to one discussion with appraise with controlling officer regarding job satisfaction, improvement areas, etc. 12. Regular sectional meeting regarding work process, suggestion, discussion with team members etc. This will help to improve productivity and team building. If all these recommendations are put in place by organization, this has a great capacity to turn around the fortunes of this corporation. It would also enable them to achieve the goals for which they were set up as well as remain influential instruments of public service delivery and development.
  • 62.
    MBA Program SolapurUniversity, Solapur SVERI’s COE, MBA Department, Pandharpur (2015 – 2016) Page 62 5.3 CONLUSION: It is concluded from the survey that employees are aware about the performance management system and are not very satisfied with the current system. Creating a trust amongst employee about performance review techniques and maintaining good relationship with employees for improving their performance and accomplishing goals and objectives of the organization should be taken care of. This study has shown that performance management is a comprehensive approach to planning and sustaining improvements in the performance of employees so as to meet the standards
  • 63.
    MBA Program SolapurUniversity, Solapur SVERI’s COE, MBA Department, Pandharpur (2015 – 2016) Page 63 6. ANNEXURES 6.1ANNEXURES I (QUESTIONNAIRE) Vividha R. Rath (MBA - II) Questionnaire on Performance Appraisal Report(PAR)System Disclaimer: The data gathered through this interview schedule would be used exclusively for the purpose of an academic research only Personal details Gender: Male Female Age group: 25-35 36-45 46+ Designation: ___________________________ Experience: Less than 5 years 5-10 years 10-15 years More than 15 years Q1. Which method of Performance Appraisal is used in your organization? Ranking Method Graphic Rating Scales Assessment Centres Behaviorally Anchored Rating Scale Human Resource Accounting method Management by Objective (MBO) Self-Appraisal Method 360 Degree Appraisal 180 Degree Appraisal Combination of any pls. specify _________________ Q2. Do you think ratings/feedback of other employees should be disclosed? Yes No Q3. Do you think that performance appraisal help to provide an atmosphere where all are encouraged to share one another’s burden? Yes No
  • 64.
    MBA Program SolapurUniversity, Solapur SVERI’s COE, MBA Department, Pandharpur (2015 – 2016) Page 64 Q4. Your appraiser knows your personality, talents and potentials? Yes No Q5. Your superior appreciates you when you do a good job? Yes No Sometimes Q6. Are you rated on your competencies-knowledge, skills and attributes? Yes No Q7. Do you think performance appraisal give constructive criticism in a friendly and positive manner? Yes No Q8. Are you provided with the genuine feedback? Yes No Q9. Are you aware of your roles and responsibilities? Yes No Q10. Whether the performance appraisal carried out impartially by the Superiors? Yes No Q11. Do you think that PRP’s given to you are appropriate as per the PAR grading? Yes No Q12. Employees are provided with the opportunity to respond to the feedback of the appraisal? Yes No Q13. Is the Appellate authority necessary? Yes No Q14. Is the Appellate authority responsive? Yes No Q15. Do you find appraisal systemeffective/beneficial for future development? Yes No Q16. Do you think management take a serious note of training requirement shown in the appraisal?
  • 65.
    MBA Program SolapurUniversity, Solapur SVERI’s COE, MBA Department, Pandharpur (2015 – 2016) Page 65 Yes No Q17. Do you want to change the performance appraisal systemfollowed in ONGC? Yes No Q18. Do you want the systemof 360 degree appraisal in which you can appraise your superior? Yes No Q19. Which method of performance appraisal should be used in ONGC Ltd.? Ranking Method Graphic Rating Scales Assessment Centres Behaviorally Anchored Rating Scale Human Resource Accounting method Management by Objective (MBO) Self-Appraisal Method 360 Degree Appraisal 180 Degree Appraisal Combination of any pls. specify _________________ Q20. Performance Appraisal should be carried out? Monthly Quarterly Half-Yearly Annually Q21. According to you what kind of feedback should be given after performance review? Numerical + Grades Written (all positive) Written (positive and negative) Combination of the above Others pls. specify_________________________ Q22. Any Suggestion on the existing Performance Appraisal followed in ONGC _____________________________________________________________________ _____________________________________________________________________ THANK - YOU
  • 66.
    MBA Program SolapurUniversity, Solapur SVERI’s COE, MBA Department, Pandharpur (2015 – 2016) Page 66 6.2 ANNEXURES II STANDARD DESIGNATIONS and LEVELS Designation Level Ex. Director E-9 Group General Manager E-8 General Manager E-7 Dy. General manager E-6 CM/Chief Geophysicist/Chief Geologist/Chief Chemist E-5 Manager/Suptdg Engineer/Chemist/Geophysicist/Geologist E-4 Dy. Manager/Dy. Suptdg Engineer/Chemist/Geophysicist/Geologist E-3 Senior(**) Officer/Executive Engineer/Sr. Chemist/Geophysicist/Geologist E-2 (**) Officer/Asstt.Ex.Engineer/ Chemist/Geophysicist/Geologist E-1 Asstt. (**) Engineer/Asstt. Engineer E-0 Chief Suptdt/Sr. Foreman S-IV Sr. Suptdt/Sr. Foreman S-III Suptdt/foreman S-II Asstt. Suptdt/Asstt. Foreman S-I Jr. Engineer/Jr. Suptdt/Jr. Acctt A-V Topman/Chargeman/Asstt Grade-I A-IV Jr. Tech./ Rigman/ Grade-II A-III Asstt. Tech./ Rigman/ Grade-III A-II Jr. Asstt. Tech./ Jr. Asstt. A-I Head worker W-VII Dy. Head worker W-VI
  • 67.
    MBA Program SolapurUniversity, Solapur SVERI’s COE, MBA Department, Pandharpur (2015 – 2016) Page 67 Sr. Worker W-V Attendant Grade-I W-IV Attendant Grade-II W-III Attendant Grade-III W-II Jr. Attendant W-I (**) Name of relevant discipline is inserted. Abbreviations in use Superintending = S./Suptdg Superintendent = Suptdt Deputy = Dy. Accountant = Acctt. Executive = Ex. Technician = Tech. Senior = Sr. Assistant = Asstt.
  • 68.
    MBA Program SolapurUniversity, Solapur SVERI’s COE, MBA Department, Pandharpur (2015 – 2016) Page 68 6.3 ANNEXURES III REFERNCES Bibliography: 1. Aswathappa K. (7 Edition),Human Resource Management 2. A. Chandramohan and P. Subba Rao, Human Resource Management 3. Kothari C.R (1985), ResearchMethodology:Deldi,New Age International 4. Sharmistha Bhattacharjee and Santoshi Sengupta (2011), ‘A Study of performance management in a corporate firm’, International Journal of Business and Management Research’, Vol.1, No.8, pp. 496-513. 5. ONGC HR Manual 6. ONGC circular 7. ONGC Year Diary Webliography: 1. www.ongcindia.com 2. www.reportsongc.in 3. http://www.ukessays.com 4. http://eprints.jcu.edu.au/26275/ 5. www.google.com