STUDENT RECORD MANAGEMENT SYSTEM
CASE STUDY LIVINGSTONE INTERNATIONAL UNIVERSITY
IN MBALE (UGANDA)
BY
NANDUTU JULIET
S012/BSCIT/U001
A DISSERTATION SUMMITTED TO THE FACULTY OF INFORMATION TECHNOLOGY AS PART OF
THE AWARD OF THE REQUIREMENT OF THE DEGREE OF BANCHELOR OF SCIENCE
ININFORMATION TECHNOLOGY OF LIVINGSTONE
INTERNATIONAL UNIVERSITY
MAY 2016
ii
DECLARATION
I, Nandutu Juliet, declare that this research is my own work and has not been submitted to
this or any other institution of learning for any academic award.
Author: ..........Nandutu Juliet......
Signature: ............................................................
Date:——————————————————
iii
APPROVAL
This piece of work was done under my close supervision and is hereby submitted for
examination with my approval.
Supervisor: MR. Wauyo Fredrik
(Dean of Information Technology)
Signature: ..........................................................
Date: ..................................................................
iv
DEDICATION
I dedicate this work to my father and mother, Joseph Mulako and Betty Matuka Mulako, to
the rest of my family for having guided me to this point of achievement in my life; my
friends who made this possible and my Jesus family that supported me through prayer and
words of encouragement.
v
ACKNOWLEDGEMENT
My utmost gratitude goes out to the Lord for the protection, provision and discernment He
gave to me during the period of research.
This task would not have been complete without the guidance and academic support of my
supervisor Mr. Wauyo Fredrik, Bwire Felix, Dr. Nambale Moses.
I thank all the staff of LivingStone International University, both past and present for the
encouragement and the faith they have had in me.
I would also like to acknowledge my mentors Katie Allen, Carol Bowland, Laura and
Professor Philip Shero for having faith in me.
Furthermore, I would like to acknowledge my colleagues, in particular my class mates for
the team work they demonstrated during this journey.
Sincere appreciation goes to the authors, respondents, and various institutions, for their
cooperation, knowledge, and experience shared.
Finally, I acknowledge the role played by my family, especially my father, Mulako for the
financial support. And my friend Manna Eid, for her support, encouragement, helping me
and among others.
vi
Table of Content
Declaration ----------------------------------------------------------------------------------------------------ii
Approval------------------------------------------------------------------------------------------------------ iii
Dedication ---------------------------------------------------------------------------------------------------- iv
Acknowledgement ------------------------------------------------------------------------------------------- v
List of Figures------------------------------------------------------------------------------------------------ xi
List of Acronyms’ ------------------------------------------------------------------------------------------ xii
CHAPTER ONE: INTRODUCTION --------------------------------------------------------------------- 2
1.0 Introduction -------------------------------------------------------------------------------------------- 2
1.1 Background of the Study----------------------------------------------------------------------------- 2
1.1.1. Historical perspective------------------------------------------------------------------------------ 4
1.1.2 Conceptual Perspective---------------------------------------------------------------------------- 3
1.1.3 Theoretical Perspective---------------------------------------------------------------------------- 5
1.1.4 Contextual perspective -------------------------------------------------------------------------------------- 5
1.2 Statement of the Problem ---------------------------------------------------------------------------- 6
1.3 Purpose of the Study---------------------------------------------------------------------------------- 6
1.4 General Objective ------------------------------------------------------------------------------------- 7
1.4.1 Objectives of the study ---------------------------------------------------------------------------- 7
1.5 Research Questions ----------------------------------------------------------------------------------- 7
1.6 The Scope of the Study------------------------------------------------------------------------------- 7
1.7 Significance of the Study------------------------------------------------------------------- 8
1.8 Conceptual Framework------------------------------------------------------------------------------- 9
1.9 Definition of Operational Terms-------------------------------------------------------------------10
vii
CHAPTER TWO: LITERATURE REVIEW ----------------------------------------------------11
2.0 Introduction ---------------------------------------------------------------------------------11
2.1 Introduction ---------------------------------------------------------------------------------11
2.2 Theoretical Under-pinning of the Study.------------------------------------------------11
2.3 Computerized Data Collection on Maintenance of Student Records ---------------12
2.4 Computerized Information Protection on Student Record.---------------------------12
2.5 Computerized Record/Data Management on Maintenance of Student Record.---13
2.6 Summary / Conclusion --------------------------------------------------------------------15
CHAPTER THREE: METHODOLOGY ------------------------------------------------------------------------17
3.0 Introduction-----------------------------------------------------------------------------------------------17
3.1 Research Design-----------------------------------------------------------------------------------------17
3.2. Population of the Study. ----------------------------------------------------------------------------------------18
3.2 Sample Size ----------------------------------------------------------------------------------------------19
3.3 Sampling Method ---------------------------------------------------------------------------------------20
3.4 Data collection-------------------------------------------------------------------------------------------20
3.5 Procedure of the Study---------------------------------------------------------------------------------21
3.6 Data Analysis --------------------------------------------------------------------------------------------22
3.7 Limitation of the Study --------------------------------------------------------------------------------23
3.8 Ethical consideration-----------------------------------------------------------------------------------23
CHAPTER FOUR: PRESENTATION, ANALYSIS AND DISCUSSION OF RESEARCH
FINDINGS --------------------------------------------------------------------------------------------------------------24
4.0 Introduction-----------------------------------------------------------------------------------------------24
4.1 Objectives-------------------------------------------------------------------------------------------------24
4.1.1 Response Rate -------------------------------------------------------------------------------------------24
4.2 Background information or Biographical Data --------------------------------------------------25
4.2.1 Gender of Respondent ---------------------------------------------------------------------------------26
4.2.2 Age of Respondent -------------------------------------------------------------------------------------26
4.2.3 QUALIFICATION -------------------------------------------------------------------------------------27
4.2.4 Marital Status of Respondents -----------------------------------------------------------------------28
4.2.5 Duration of Working Experience of the Respondents------------------------------------------29
4.2.6 Occupation of Respondents---------------------------------------------------------------------------29
4.3 Computerized Data Collection on Maintenance of Student Records-----------------------30
4.4 Computerized Information Protection (MIS) on Maintenance Student Records --------34
viii
4.5 Computerized Records Management on Maintenance of Student Records’. -------------38
4.6 SYSTEM DESIGN AND IMPLEMENTATION-----------------------------------------------43
4.6.1 System Requirements ----------------------------------------------------------------------------------43
4.6.2 How the System Works--------------------------------------------------------------------------------44
4.6.3 Limitation of Student Record Processing ---------------------------------------------------------44
4.6.4 How the Information was stored --------------------------------------------------------------------45
4.6.5 Problems encountered in the storage of customers and during Data collection----------45
4.6.5.1 Problems Encountered During System Design --------------------------------------------------45
4.6.6 Benefits of the proposed system---------------------------------------------------------------------46
4.7 SYSTEM DESIGN-------------------------------------------------------------------------------------46
4.7.1 System Design-------------------------------------------------------------------------------------------46
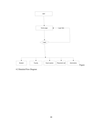
4.7.2 DATA FLOW DIAGRAM. --------------------------------------------------------------------------46
4.7.3 DETAILED FLOW GRAPH-------------------------------------------------------------------------47
4.7.4 DETAILED FLOW GRAPH-------------------------------------------------------------------------48
4.7.3.1 STUDENT:-----------------------------------------------------------------------------------------------53
4.7.3.2 GRADE:---------------------------------------------------------------------------------------------------54
4.7.3.3 FACULTY------------------------------------------------------------------------------------------------54
4.8 FUNCTIONAL REQUIREMENTS----------------------------------------------------------------55
4.8.1 NON- FUNCTIONAL REQUIREMENTS-------------------------------------------------------55
4.8.1.1 Performance Requirements: --------------------------------------------------------------------------56
4.8.1.2 Safety Requirements: ----------------------------------------------------------------------------------56
4.8.1.3 Security Requirements:--------------------------------------------------------------------------------56
4.8.1.4 Student Record Management System Design----------------------------------------------------57
4.9 IMPLEMENTATION, TESTING, AND VALIDATION ------------------------------------61
4.9.1 System Testing and Validation ----------------------------------------------------------------------61
4.9.2 System Testing ------------------------------------------------------------------------------------------61
4.9.3 System Validation --------------------------------------------------------------------------------------61
4.10 PRESENTATION AND EXPLANATION OF THE SCREEN SHOTS------------------62
4.10.1 HOME PAGE--------------------------------------------------------------------------------------------62
4.10.2 Screenshot of Department-----------------------------------------------------------------------------62
4.10.3 Screenshot of Faculty ----------------------------------------------------------------------------------------63
CHAPTER FIVE: DISCUSSION OF FINDINGS, CONCLUSION AND
RECOMMENDATION -----------------------------------------------------------------------------66
ix
5.0 Introduction ---------------------------------------------------------------------------------66
5.1 Discussions of the Findings---------------------------------------------------------------66
5.2 Computerized Data Collection and Student Records----------------------------------66
5.3 Computerized Information Protection and Student Records -------------------------67
5.4 Computerized Information Management and Student Records----------------------67
5.5 Conclusion-----------------------------------------------------------------------------------68
5.5.1 Efficiency and profitability ---------------------------------------------------------------68
5.5.2 Manpower -----------------------------------------------------------------------------------69
5.5.3 Accuracy-------------------------------------------------------------------------------------69
5.5.4 Limitations ----------------------------------------------------------------------------------69
5.6 Recommendation ---------------------------------------------------------------------------70
6.0 References -------------------------------------------------------------------------------------I
Appendix I---------------------------------------------------------------------------------------------IV
Appendix II-------------------------------------------------------------------------------------------VII
Appendix III:------------------------------------------------------------------------------------------XI
x
List of Tables
TABLE 1: POPULATION SAMPLE ............................................................................................ 19
TABLE 4.1.1 RESPONSE RATE ............................................................................................... 24
TABLE 4.2 DEMOGRAPHIC SEX OF RESPONDENTS ................................................................ 26
TABLE 4.3 DEMOGRAPHIC AGE OF RESPONDENT ................................................................. 26
TABLE 4.4 DEMOGRAPHIC QUALIFICATIONS OF RESPONDENTS........................................... 27
TABLE 4.5 DEMOGRAPHIC MARITAL STATUS ....................................................................... 28
TABLE 4.6 DEMOGRAPHIC DATA OF RESPONDENTS ............................................................ 29
TABLE 4.8 COMPUTERIZED DATA COLLECTION.................................................................... 30
TABLE 4.8.1 REGRESSION OF COMPUTERIZED DATA COLLECTION ON STUDENT RECORDS. 34
TABLE 4.9 COMPUTERIZED INFORMATION PROTECTIONS ..................................................... 34
TABLE 4.9.1 REGRESSION OF INFORMATION SECURITY........................................................ 37
TABLE 4.10 COMPUTERIZED RECORD MANAGEMENT........................................................... 38
TABLE 4.10.1 REGRESSION OF RECORDS MANAGEMENT ..................................................... 40
TABLE 4.11 STUDENT RECORDS ........................................................................................... 40
TABLE 4.5.1 SYSTEM REQUIREMENT .................................................................................... 43
TABLE 4.6.5.7 PHYSICAL DATABASE DESIGN ....................................................................... 58
xi
List of Figures
FIGURE 1 CONCEPTUAL FRAME WORK..................................................................................... 9
FIGURE 2.1 RESEARCH DESIGN............................................................................................. 18
FIGURE 4.1 DATA FLOW DIAGRAM....................................................................................... 47
FIGURE 4.2 DATA FLOW DIAGRAMS ..................................................................................... 51
FIGURE 4.4 HOME PAGE........................................................................................................ 62
FIGURE 4.5 DEPARTMENT ..................................................................................................... 63
FIGURE 4.6 FACULTY ............................................................................................................ 63
FIGURE 4.7 GRADES / RESULT............................................................................................... 64
FIGURE 4.8 STUDENT ............................................................................................................ 65
FIGURE 4.9 COURSE .............................................................................................................. 65
xii
List of Acronyms’
LIU.................................................................... Livingstone International University
SRMS................................................................ Student Records Management System.
NCHE............................................................. National Council for Higher Education.
HEI’s........................................................ ..... Higher Education Institutions.
ACRS.............................................................. Archives and Corporate Records Services
JISC..................................................................... Joint Information Systems Committee
MSRS.................................................................. Management Student Records System.
DBMS.............................................................. ... Database Management System
CDC.....................................................................Computerized Data Collection
CIP..............................................................................Computerized Information Protection
CIM ...................................................................Computerized Information Management
xii
ABSTRACT
This study aimed at establishing, improvement of Student Records Management System
in Livingstone International University. Specifically, this study required to find the data
collection of student records in Livingstone International University, to improve on the
impact of information protection of student records, and finally, it was done to establish
the improvement of computerized information management of student Records In
Livingstone international University. The study adopted a descriptive design, with a
population of 42, a sample size of 37, sampling methods such as cluster sampling, and
Systematic Probabilistic data collection. The data collected was analyzed using SPSS and
Excel Software. The finding shows that data collection at Livingstone currently uses
manual that is to say form filling, verbal and later kept manually or in files,but they are
planning to buy a software for future. The researcher suggests that further research should
be conducted in departments at Livingstone since students collect different information
and stored in places such as recruitment and among others.
2
CHAPTER ONE: INTRODUCTION
The study aimed at improving the student management records in Livingstone International
University Mbale Uganda.
1.0 Introduction
This section outlines Background of the Study, Statement of the Problem, Purpose of the
Study, Objectives of the Study, Research Questions, the Scope of the Study, Significance
of the Study, Conceptual Framework, and Definition of Operation Terms.
1.1 Background of the Study
Livingstone international university was opened on a leased campus near the center of
Mbale, Uganda, approximately 250 kilometers (160 miles), by road, northeast of Kampala,
the capital and largest city in the country Livingstone International University plans to
occupy this leased campus for a period of up to three years while simultaneously
constructing a permanent campus. Fifty-six acres of land have already been purchased just
outside of Mbale municipality on the main road that goes west toward Kampala. A campus
master plan has been developed, and fund-raising is taking place for eventual construction
of LIU's permanent campus on this site.
Livingstone International University Strategic Plan 2009-2014 was completed December
19, 2007 and submitted to the Uganda National Council for Higher Education (NCHE)
with the goal of being chartered as a fully accredited university by the Uganda government.
The first step in this process was accomplished December 19, 2008 when the NCHE issued
3
to Livingstone International University a Letter of Provisional Authority. This allowed
Livingstone International University to begin buying property, prepare curricula, hire
faculty and staff and set up banking and other business tasks. Livingstone International
University received its Provisional License from the NCHE in March, 2011. This prepared
the way for the first student intake in January, 2012. Currently Livingstone International
University is working under the guidance of the NCHE toward qualifying for a full
university charter.
In Livingstone international University Campus, information of management for student
records are recorded every semester, and at the end of the year, the summary is done. The
recording is done by the secretary, registrar and recruitment office. Most eastern
universities manage the student records, Livingstone international university with the latest
Technology/advanced Technology, still use paper based methods during recording whereby
it takes long hours just to capture one’s information from paper into system and yet they
have daily activities to do (Bonetti, 2000). And the students sometimes are counted using
the registered students or counting; this system is characterized by manual form filling to
get bio-data of the students, and later transfer of the information from manual data, capture
forms to computerized datasheets, therefore, it has led to an excessive number of mistakes
to the final displacement of some student’s forms hence leading to confusion at the time of
comparing the results. The main advantage of paper based systems is that papers are easily
human auditable and storage and can be stored properly without the virus affecting them,
according (Henry, 1988). However the disadvantages overweighs the disadvantage as, for
instance the need to print the record of the student when it is in paper system, it slows the
system, inflexible.
4
Over the past semesters, there have been a number of student observers who have
suggested management organizations should introduce electronic capturing, storing at
academic department or recruitment department. This will simplify on capturing and
storing of data for a long period of time
1.1.1. Historical perspective
The student records management system is the SRMS that will hold the business in its goal
to a paperless office environment. From the acronym itself, the SRMS is that management
process that will protect information and data to ensure that all the records and the files in
the system database of the business organization is protected and easily accessed by users
in the framework. In the shortest definition of the automated records management system,
it is simply that process that is employed by the organization in the maintenance of records
and files from the very moment that they arrive to the business or were created by the
enterprise up to the period when they will be deemed ready for eradication and deletion
from the archived or active databases. The records handled by the student records
management system may come in tangible forms that will be translated to digital formats
with the use of the latest technologies in the market.
According to Muhenda &Lwanga (2000) noted that Student record used for storing large
database or knowledge base. It can be used for knowing the current status of any aspect of
the business due to its on-line real time processing capability. As governance issues take
center stage in the management of Educational Institutions, the management of students’
records becomes imperative in the improvement of services offered in Higher Educational
2
Institutions (HEI’s) in Uganda. Proper records management underpins policy formulation,
decision making, protects interests of organization, and protects rights of employers and
students in addition to helping Institutions conduct business and deliver services in a
consistent and equitable manner. There are five Areas for student Records Management
System which includes:
 The student records management system will affect in its inception to the business
organization. Such as the system will work in the active records section. This mean
that it can give you access and help you manage the most current documents and
data that the operations are handling.
 The second sector would be the data protection and jumping, which is the area that
will ensure all the files are properly filed and archived for record keeping purposes.
In time, the next area and sector would be the determination of destruction of the
documents in a secured manner that will ensure that all of the data from the files
will still be kept secret and confidential.
 The other sections would be the records management area and the document
management and imaging.
The student records management system will give the business organization streamlined
operations that will reduce paper based transactions to the bare minimum. Simply, the
automated records management system is a method that will do all the filing and
management of documents for the organization.
According to King’s college London defined Student Records as a web-based service that
allows Students to manage their personal information and academic administrative staff to
view student information and perform student administration tasks.
3
1.1.2 Conceptual Perspective
In 1997 the Joint Information Systems Committee (JISC) commissioned a Study of the
archival records of British universities (Elizabeth Parker and Christine Smith, Oct 1997).
The study found (p.15) that the greatest volume of institutional records deposited in
university archives, in equal quantities to governance records, was student records. This
report thus brought into focus the huge storage implications for all universities, including
King’s College, which traditionally has taken the paper “student record” into its archives
for permanent retention.
Accord to king’s college explained that “student record” was identified as particularly
containing a vast array of materials with large variation between Schools as to what was
being held. The Archives and Corporate Records Services (ACRS) undertook preliminary
costings associated with various options for retention and media conversion and it was
evident that the current general practice of retaining all documentation was not sustainable.
3. A working group was then established (in early 2003) to determine whether it would be
possible to control costs associated with archiving through an evaluation of what should be
kept. The working group tentatively identified the core information which should be kept,
but agreed that a thorough survey was required to support its conclusions.
According to (Sauer 1993 ) argued that some people will see them as an expense, others as
a solution, a control mechanism, a threat to the quality of working life or even as a
technical problem in 1993. The diverse perceptions of the Information system resulted in a
huge differences in the definitions of IS that are available. Lucas (1995) describes an
4
information system as helping to control operations in an organization, whilst Laudon &
Laudon (2002) defines it technically as a set of interrelated components that collect (or
retrieve), process, store, and distribute information to support decision making,
coordination, and control in an organization. Information systems are seen as a strategic
resource within the organization, that is, they have an important impact on key operations
which determine the livelihood of the organization (Martin, 1992). Student information
system literally means the general information systems for maintaining and providing
student information. It exists in all the schools, colleges, universities and any other
education institutions. However, those information systems vary. Some of them are paper
based; heavily manual work is involved in managing and maintaining information such as
student personal records files. However, recently, most schools, even down to the very
smallest, utilize computers in some way or another. The uses to which the computers are
put vary enormously, ranging from word processing and spreadsheet through to worldwide
on-line access, complicated user access permission system and vast functionalities.
According Safarzade &Mansoori; (2009) student record management system refers to as
the assembly of several subsystems based on the databases in the organization. These
subsystems range from data collection, transaction processing and validating, processing,
analyzing and storing the information in databases. MIS is a system which receives data
from different units and produces information and provides managers in all levels with
relative, just-in-time, precise and uniform information for decision-making and
MohdEhmer Khan and Farmeena Khan; (2011) (Information and Knowledge and
Management www.iiste.org ISSN 2224-5758 (Paper) ISSN 2224-896X (Online) Vol 1,
No.2 ) defined management information system as an integrated, uniform method for
5
collecting and reporting information about a particular program, event or activity.
According to King’s college London (2006 ) defined Student Records as a based service
that allows students to manage their personal information, academic and administrative
staff to view student information and perform student administration tasks.
1.1.3 Theoretical Perspective
According to Jonelle (2002) noted that management information system is vital in assisting
executives and the general workforce in performing any tasks related to the processing of
information and Satyanaraya (2009) said that , management information system in
maintenance student records in university helps to provide accurate and timely information
necessary to facilitate the decision-making process and enable the organizations planning,
control, and operational functions to be carried out effectively.
1.1.4 Contextual perspective
Student records management system (SRMS) is basically concerned with the process of
collecting, processing, storing and transmitting relevant information to support the
management operations in any organizations. it is “the application of systematic and
scientific control to all the recorded information that a University needs to do business.
Poor record management results in difficulties in administering, planning and monitoring
an education system. In fact, poor records management and the lack of staff development
along the entire information cycle are responsible for problems with management and
policy implementation in University.
6
Although different methods or systems can be used to bring about efficient records
management, there are some basic rules that must be respected. So as to manage any
information well, it is vital initially to determine its characteristics and functions. This is
important, because the way in which records (which contain the information) are arranged
depends on the type of information they contain.
1.2 Statement of the Problem
Management student Record system (MSRS) is the process of collecting, processing, and
storing transmitting relevant information to support the management operations in any
organizations. Where it helps to provide accurate and timely information necessary to
facilitate the decision-making process and enable the organizations planning, control, and
operational functions to be carried out effectively. However, at Livingstone international
University has technology, but accessing Students records in Livingstone international
university has always been problematic for example Cases of delayed marks, incorrect
grades, delays in issuing academic awards have all been too common therefore findings
will reveal poor records management as the biggest problem facing Universities especially
Livingstone.
1.3 Purpose of the Study
The purpose of the study is to establish the impact of management information system on
maintenance of student records in University.
7
1.4 General Objective
To develop student information system to overcome the problem of paper work in the
university as stated above.
1.4.1 Objectives of the study
The study will base on the following objectives;
i. Impact of computerized data collection on maintenance of student records in Livingstone
international university.
ii. Impact of computerized information protection (MIS) on maintenance student records
iii. Impact of computerized records management (MIS) on maintenance of student records’.
1.5 Research Questions
The study will be guided with the following research questions
i. What is the impact of computerized data collection on maintenance of student records in
University?
ii. What is the impact of computerized information protection (MIS) on student records?
iii. What is the impact of computerized records management on maintenance of student
records?
1.6 The Scope of the Study
The proposed system is intended to manage specific information of students such as
personal details, course details, faculty details, department details and exam details etc. It is
8
not Student Information Management System which has a broader application. It is only a
part of Student Information Management System.
This project/research when completed will provide comprehensive Student information
System for Academic department of Livingstone International University. The system
should be able to capture, validate, sort, classify, calculate, summarize, store, retrieve,
reproduce and communicate operational data. Student information System will store
semester details, course details, department details and all the details of students including
their background information, educational qualifications and personal details etc.
The proposed system will have the following features:
Login module: Login module will help in authentication of user accounts. Users who have
valid login id and password can only login into their respective accounts;
Search module: This model allows one to search for a Particular student or group of
students using search criteria such as name of student, Index number, course code among
others;
Registration Module and Account Management: This module will help the student get
registered from anywhere if internet is present .This module will really simplify the task of
the manual registration.
User Management: This module will help the registrar in enabling/disabling a user
1.7 Significance of the Study
The findings on impact of management information system in maintenance of student
records would help to provide; accurate and on timely information to the student instead of
taking time to sort/ crosschecking in papers by the registrar, it helps Academic registrar to
9
deliver the information to the student on line without frequently visiting in his/ her office to
access the information hence the Significance of the study.
1.8 Conceptual Framework
Independent Variable Dependent variable
Explanation
Figure 1 conceptual frame work
In this study, management information system was the independent variables and the
constructs under this variable included information/ data, information protection and
management.
Management Information
System
Data collection
Information protection
Records Management
ModeratingVariables
Cultural
Human
Organizational
Student Records
Personal information
Academics
Administrative staff
10
On the other hand student record was the dependent variable whose constructs include
personal information, Academics, data. Under Ideal conditions, the constructs under
management information system should translate into appropriate maintenance of student
records, however ideal conditions were rare and this could be as a result of a host of
intervening variables that included cultural, human, and organizational and among others.
The discussion of the findings of the study based on conceptualization of these variables on
the study.
1.9 Definition of Operational Terms
Student information system literally means the general information systems for maintaining
and providing student information. It exists in all the schools, colleges, universities and any
other education institutions. However, those information systems vary. Some of them are
paper based; heavily manual work is involved in managing and maintaining information
such as student personal records files. However, recently, most schools, even down to the
very smallest, utilize computers in some way or another. The uses to which the computers
are put vary enormously, ranging from word processing and spreadsheet through to
worldwide on-line access, complicated user access permission system and vast
functionalities. SRMS can be defined as a system providing management with accurate and
timely information necessary to facilitate the decision-making process and enable the
organizations planning, control, and operational functions to be carried out effectively.
Student Records as a based service that allows students to manage their personal
information, academic and administrative staff to view student information and perform
student administration tasks.
11
CHAPTER TWO: LITERATURE REVIEW
2.0 Introduction
This chapter presented/outlined the sections in this chapter that is to say Introduction,
Theoretical underpinning of the study, and literature review of computerized data
collection and student record, information protection and on student records, and record
management on the student records.
2.1 Introduction
This section presents a review of related literature to the study of management information
system and student records: the review has been done in accordance with the research
objectives which are impact of computerized data collection on maintenance of student
record, computerized information protection on student record and computerized record
management in maintenance of student records in Livingstone international university.
2.2 Theoretical Under-pinning of the Study.
According to the university of Florida (2012) explained that a student is an individual who
is registered for a university credit course or program. A student record, also known as an
education record, contains information directly related to a student, which means that the
record is personally identifiable. Personal identifiers that relate a record to a student
include student name, student ID/social security number, student address, parent/family
member names, and a list of personal characteristics. Student records are
12
Maintained in multiple media including handwriting, print, computer’s main memory,
magnetic tape, cassette, disk or CD. Student records may be presented by the student,
submitted on behalf of the student, or created by the University. These records are used to
assist offices in their support of basic institutional objectives and to document student
progress and achievement in the educational process of the University.
2.3 Computerized Data Collection on Maintenance of Student Records
According to Sharapova (2014) noted that systematic literature review was employed as
follows:
(1) A variety of combinations of search strings were applied to selected scientific databases
and search engines. The search string matrix was developing continually throughout the
review process.
(2) Papers pre-selected on the basis of their title and abstract were downloaded to the
citation manager, together with their full text
(3) All duplicates, multiple entries and irrelevant papers were removed; remaining papers
were scanned for the information of interest.
(4) When a relevant document was cited that had not been previously identified by
database queries, it was downloaded.
2.4 Computerized Information Protection on Student Record.
According to kyobe, South African university (2009) explained that computerized
Information security issues (e.g. access to information, cyber-crime, privacy, and virus
Attacks, and commercial data mining) are of major concern in academia today Myler and
Broadbent (2006). According to Wamukoya and Mutual (2005) noted that poor security
13
and confidentiality controls have been identified as major factors contributing to the failure
of capturing and preservation of electronic records in eastern and southern African
institutions of education. Chinyemba and Ngulube (2005) found that 89% of the academics
surveyed at the University of KwaZulu-Natal did not adequately protect and secure their
electronic records. Jones and Soltren (2005) found that 58% of the students surveyed were
not concerned at all about risks to privacy on social network systems. However, little
protection of the information of student records is not serious because other students access
the information about other students or colleagues without permission hence the need for
proper protection for the student records well
2.5 Computerized Record/Data Management on Maintenance of Student Record.
According to student records manual prepared by University of South Florida (office of the
registrar) the creation and maintenance of records relating to the students of an institution
are essential to:
Managing the relationship between the institution and the student;
Providing support and other services and facilities to the student;
Controlling the student’s academic progress and measuring their achievement, both
at the institution and subsequently;
Providing support to the student after they leave the institution. In addition, student
records contain data which the institution can aggregate and analyze to inform
future strategy, planning and service provision. A student is an individual who is
registered for university credit course or program. A student record/data contains
information directly related to a student, which means that the record is personally
identifiable. Personal identifiers that relate record to a student include student name,
student ID, student address, parent/family member names, and a list of personal
characteristics. Student records could be maintained in multiple media including
handwriting, print, microfilm/fiche, computer’s main memory, magnetic tape,
cassette, disk or diskette. Student records/data may be presented by the student,
14
submitted on behalf of the student, or created by the University. These records are
used to assist offices in their support of basic institutional objectives and to
document student progress and achievement in the educational process of the
University. Educational institutions and agencies are required to conform to fair
information practices. This means that persons who are subjects of data systems
(i.e., students at an institution) must:
Be informed of the existence of such systems
Have identified for them what data about them are on record,
Be given assurances that such data are used only for intended purposes
Be given the opportunity to request an amendment or correction to their record and
Be certain that those responsible for data systems take reasonable precautions to
prevent misuse of the data.
According to Allen (1989) analyzed some studies undertaken to analyze patron’s response
to using bibliographic databases on CD-ROM in academic libraries and found that patrons
prefer CD-ROM to comparable printed reference tools. Lombardo and Condic (2000) set
out to determine user acceptance of the On-line Public Access Catalogue (OPAC) and
found that users overwhelmingly preferred the OPAC and found it easy to use. Similarly,
Isman (2004) found that students in Eastern Mediterranean University have very positive
attitude towards Internet use; just as Allen (1997) found that the students surveyed were
receptive towards electronic information resources while the internet was their most used
of these resources available to them. Even Idowu (1997) found that the Nigerian university
librarians have a positive disposition towards the computerized systems.
On the other hand computerized records management may be defined as that part of
records management that deals with records in electronic form. According to Johnston and
Bowen (2005) computerized record management includes 'the creation, use, maintenance
and disposal of electronically created records for the purposes of providing evidence of
15
business activities'. Archivists’ emphasis that the term 'record' does not simply refer to a
collection of data, but to a product or an event. It is a specific type of information reflecting
and providing evidence of business processes or individual activities (Bantin 2001)
On the other hand according to Scottish Government of Scotland(2008) noted that
computerized records management is the process of managing records throughout their life
cycle, from their creation, usage, maintenance and storage to their ultimate destruction or
permanent preservation. According to Muhenda (2000) Proper records management
underpins policy formulation, decision making, protects interests of organization, and
protects rights of employers and students in addition to helping Institutions conduct
business and deliver services in a consistent and equitable manner. Little is yet known
about the management of computerized records management and compliance with
electronic communication regulations by academics and students in Livingstone
international university.
2.6 Summary / Conclusion
Finally, since the data generated in day to day transactions by School of information
Technology. Formal according to the registrar, it is worthwhile and full to develop strong
student information management system for the school to hold the large amount of data
that is generated. The proposed system, SIMS, should be able to stand the test of time
because student records should be kept as long as is necessary to:
 Fulfill and discharge the contractual obligations established between the institution
and the student, including the completion of any non-academic disciplinary action;
 Provides information on the academic career and achievements of the student to
employers, licensing/regulatory bodies and other organizations, as well as to the
student as part of their lifelong learning record. The information gathered whilst
reviewing existing.
16
Literature on student information management system has been very useful in the
development of the proposed system. The project when completed will provide an efficient
way to store and organize data than spreadsheet. It will also serve as a centralized facility
that can easily be modified and quickly shared among multiple users. The proposed system
will have a well-designed interface that allows users to interact with the system. Therefore
the study from different countries and nations explained management information system
on student record has helped in improving and providing efficient information and timely
to the information needed to all the student and administration and when comes to
Livingstone international university has always been problematic for example Cases of lost
marks, incorrect grades, delays in issuing academic awards have all been too common
therefore findings will reveal poor records management as the biggest problem facing
Universities especially Livingstone.
17
CHAPTER THREE: METHODOLOGY
3.0 Introduction
This chapter presents the methodology that the study employed and they included Research
design, Population of the study, Sample size, Sampling methods, Data collections method,
the procedure of the study, Data analysis, Limitation of the study, and ethical issue that are
under the consideration.
3.1 Research Design
The study will be a case study design and descriptive design in which both quantitative and
qualitative approaches will be used. Descriptive design will be used to describe the
phenomenon. Therefore, since the present study seeks to describe the impact of
management information system on maintenance of student records in universities,
descriptive design will be appropriate for the study , and this will involve the examination
of available documents, conducting interviews, observation of the current system, and
administering questionnaires to different categories of the people as shown in the sample
size. Examination documents and research will be carried out for clarity and verification of
facts to be collected and information about existing systems an associated problems avenue
like reference books, journals and the internet. The design phase will be carried out as
illustrated by the diagram below;
18
Figure 2.1 Research Design
3.2. Population of the Study.
The population of the study targeted the population of total number of forty two (42)
people where they included as below:
Top administrator = 3 (Three) people
Student leaders = 15 (sixteen) people
Lecturers =12 (nine people
Assistant administrator = 6(five) people.
Administrator = 6(five) people
Total of population=42(forty Two) people
Requirement identification and analysis
Design of the system
Implementation of the system
System Testing and Validating
19
3.2 Sample Size
The study used the Slovene formulae method to determine the sample size of the study and
it will be determined as illustrated below. Slovene formulae is given by n=N/1+Ne2.
Where n= means sample size
N= means Population, e= means sampling error constant (0.05).
Therefore , using the population of the study and the Slovene formulae , the sample size of
the study will be determined as illustrated below by substituting the population into the
Slovene formulae, ņ=N/1+Ne2,
Where N=42, e=0.05.
Therefore n=42/1+42*(0.05*0.05)
42/1+42(0.0025)
42/1+0.13
42/1.13
=37.
Therefore n=37
Table 1: population Sample
Category Population Sample size
Top administration 3 2
Student leaders 15 13
Lecturers 12 11
Assistant Administrator 6 5
20
Administrators 6 5
Total 42 36
3.3 Sampling Method
The study used sampling techniques which include cluster sampling that will be used in
collection of the information from the lecturers, systematic probabilistic method where the
list of different respondents will be selected for example non-teaching administrators,
student leaders and purposive non probabilistic method will also be used in the collection
of the information where the selected people or respondents will be selected such as top
administrator, because these are the people who will be having the information needed in
the research (people controlling and managing the information)
3.4 Data collection
The aim of this study was to determine whether academics and students manage electronic
records effectively. The study employed multiple techniques to capture data/ manage the
records or data that is to say both quantitative and qualitative which included a
questionnaire and interview methods where the top administrators, lecturers, non-teaching
administrators, case study was used on student leaders and also lecturers. This ensured
triangulation and verification of the findings. A (closed structured) questionnaire was used
as the primary instrument for the collection of data from academics and students (according
to Kothari, 2004).
21
Interview is a powerful tool for data gathering since it allows the interviewer to probe and
clarify a number of issues. Face to face Interview was used to interact with the deputy vice
chancellor of academic Affairs and users of the proposed system to obtain the data required
for student information system in Livingstone International University.
3.5 Procedure of the Study
The study was done in Livingstone international university in Mbale Uganda, when the
proposal was approved, the researcher got a letter of introduction to the organization where
the researcher was allowed to carry out research , then I designed the instruments of data
collection that tested the reliability and validity of the research, then the researcher
collected data by use of questionnaire, observation guides, the questionnaire technique used
the Pearson formulae for testing the validity and reliability of the information where the
validity of the instrument was given by a formulae = CVI = VR+R/Total, where the
VR=15, V=15, and Total = 33
Therefore:
CVR = (15+15)/33
CVR = 0.909 (90.9%)
Therefore the questionnaire designed for research was allowed to be used because it was
tested for validity and shows the results of 90.9% hence allowed and determined the final
research report. And the reliability of the study was computed as follows
R= ∑xy-(∑x∑y)/N
( ∑x2
-(∑x2
)/N))(∑y2
)(∑y
2
)/N
22
Therefore R= reliability, xy = 190, X = 54, Y = 52, X2
= 200, Y2=184.
THUS reliability ((184 – 54*52)/30) / (200-542
/30)(184 – 522
/30)
90.4
(102.8)*(93.867)
Therefore reliability = 0.92027
However, since we are using split half method, the r obtained is half of the expected value.
Spearman’s correction formula is given by; r = 2rhh, so by substation;
1+rhh
r = (2*0.92027) / (1+0.92027)
= 0.9584
So reliability = 0.95
3.6 Data Analysis
The study will use both quantitative and qualitative techniques, therefore the thematic data
will be carried out due to the interview, editing of the information and the information will
be in theme formats out of the information collected. The quantitative technique will use
the descriptive method where there will be the calculation of the mean, modes, modes,
median variance and standard deviations that will help to determine the statistics in the
collection of the information.
23
3.7 Limitation of the Study
The study was affected with many problems like delay to respond to the letter of
introduction of the researcher, delay to fill the questionnaires, hard to meet the top
management people due to busy schedules, hard for the respondents to give right
information due to fear to lose their jobs and among others.
The study has a problem of the new staffs who were still learning what happens at the
university hence the information expected was not the exact information given hence
affected the study of the research the data will involve the non-teaching staff were by the
time of research may have recruited new administrators will not be having the information
needed in research hence a limitation to the study.
3.8 Ethical consideration
The study will observe the security consent of the respondents, have freedom to move out
for exercise without crush, and names of identity will not be disclosed, and also there will
be no use of personal opinion and harming of respondents will not exist, therefore the study
will be strictly for academic purposes only.
24
CHAPTER FOUR: PRESENTATION, ANALYSIS AND DISCUSSION OF
RESEARCH FINDINGS
4.0 Introduction
This chapter deals with the presentation and interpretation of the findings of the study
which done in relation to the reviewed literature and regards to specific objectives.
4.1 Objectives
iv. Impact of computerized data collection on maintenance of student records in Livingstone
international university.
v. Impact of computerized information protection (MIS) on maintenance student records
vi. Impact of computerized records management (MIS) on maintenance of student records’.
The findings are presented with the help of tables for purposes of easier understanding,
clarity and interpretation.
4.1.1 Response Rate
The response rate from the research shows that they were 36 respondents that where
targeted for the research, 35 people were needed to fill the questionnaire and only one was
needed to be interviewed and it was done as shown below
Table 4.1.1 Response Rate
Category Population Sample
size
Actual percentage of
(questionnaire )
Percentage Actual
percentage
of
interviews
Percen
tage
Top administration 3 2 1 50% 1 50%
Student leaders 15 13 13 100%
Lecturers 12 11 11 100%
25
Assistant Administrator 6 5 5 100%
Administrators 6 5 5 100%
Total 42 36 36 100%
Source: Primary Data (2016)
The study targeted 36 respondents from Livingstone International University in Mbale
Uganda, Top administration, student leaders, Lecturers, Non-Teaching staff. The response
rate was 100% from the targeted respondents. The questionnaires that were sent to the
respondents all of them were returned as far as the attrition percentage is concerned this
was 100% response rate. Therefore, this implies that when the response rate is above 80%
is relevant according to Jack E. Fincham,
4.2 Background information or Biographical Data
The analysis of data, interpretation was analyzed by SPSS software that stands for
Statistical package for the Social Sciences (SPSS), therefore I preferred SPSS because of
the advantages even though ,it has disadvantages such as menu, syntax and terminology
differ across applications, much more functionality than one typically requires, and lag
between new versions and existing documentation, therefore the advantages overweighs the
dis advantages hence the choice and the following are the advantages of SPSS.
o It reduce/eliminate errors in calculation
o It helps in data management such as add variables and observations, recode
variables and among others.
o Its graphic utilities
o It is faster, more efficient
26
o It allows multiple users to work with the same data file.
4.2.1 Gender of Respondent
The study had both gender represented in varying proportions as shown in Table 4.1
below.
Table 4.2 Demographic Sex of Respondents
Sex Frequency Percent Valid Percent Cumulative
Percent
Valid
Male 21 60.0 60.0 60.0
Female 14 40.0 40.0 100.0
Total 35 100.0 100.0
Source: Primary Data (2016)
From Table 4.1, it was found out that 60% (21/35) of the respondents were males while
40% (14/35) of them were females. This indicates a ratio of 1:2 that female to male are
less in this study. Therefore, from the observation on the ground , it shows that the
organization has many of the males people .
4.2.2 Age of Respondent
The study had Age represented in varying proportions as shown in Table 4.2 below
Table 4.3 Demographic Age of Respondent
Age Frequency Percent Valid Percent Cumulative
Percent
Valid
20-30 20 57.1 57.1 57.1
31-40 8 22.9 22.9 80.0
41-50 3 8.6 8.6 88.6
Above 50 4 11.4 11.4 100.0
Total 35 100.0 100.0
27
Source: Primary Data (2016)
From Table 4.2, it found out that most of the people were aged between 20-30 years old as
represented with the frequency of 20 and the percentage of (57.1%) and followed by ages
between 31-40 with the frequency of 8 and the percentage of (22.9%), then above 50 years
old with the frequency of 4 with the percentage of 11.4% and the age of 41-50 was the least
with the frequency of 3 with 8.6%. this indicates that majority of the people are at the age
bracket of 20-30 years. This therefore indicates that majority of the people were in their
youthful stage
4.2.3 QUALIFICATION
The study had qualifications represented in varying proportions as shown in Table 4.3
below.
Table 4.4 Demographic Qualifications of Respondents
Frequency Percent Valid Percent Cumulative
Percent
Valid
Certificate 3 8.6 8.8 8.8
Diploma 1 2.9 2.9 11.8
Degree 24 68.6 70.6 82.4
Masters 5 14.3 14.7 97.1
PHD 1 2.9 2.9 100.0
Total 34 97.1 100.0
Missing System 1 2.9
Total 35 100.0
Source: Primary Data (2016)
From Table 4.3, it was seen that majority of the people are Degree holders where its
frequency is high with the 24 which is indicated with the percentage of 68.6%, followed by
masters with the frequency of 5 with the percentage of 14.3%, then certificates with the
28
percentage of 8.6%(3) with only 1 to 1 respondents with Diploma and PHD, where one
respondent with missing system failed/ refused to reveal the qualifications in research. in
conclusion, it is shown that most people in the case are degree holders compared to other
qualifications as seen in the table. This indicates that majority of the people were Degree
holders and it was shown by the percentage above in the table 4.3
4.2.4 Marital Status of Respondents
The respondents were asked to state their marital status and below are the responses.
Table 4.5 Demographic Marital Status
Marital Status Frequency Percent Valid Percent Cumulative
Percent
Valid
Single 21 60.0 60.0 60.0
Married 12 34.3 34.3 94.3
Separate 1 2.9 2.9 97.1
Widowed 1 2.9 2.9 100.0
Total 35 100.0 100.0
Source: Primary Data (2016)
From Table 4.4, it was shown that majority of the respondents were single as seen with
the frequency of 21 (60.0%), followed with frequency of 12 representing the married
people with the percentage of 34.3%, with 1 frequency in Separate, Widowed also with 1
person who was the widowed with the percentage of 2.9%. Therefore, since the research
was on student records management system, from research it was shown that most of the
people involved were the single people hence the highest percentage.
29
4.2.5 Duration of Working Experience of the Respondents
The respondents were requested to share their duration of working Experience in the
organization.
Table 4.6 Demographic Data of Respondents
Duration of Working
Experience
Frequency Percent Valid Percent Cumulative
Percent
Valid
Less than 5 years 20 57.1 57.1 57.1
6-10 Years 9 25.7 25.7 82.9
Above 10 Years 6 17.1 17.1 100.0
Total 35 100.0 100.0
Source: Primary Data (2016)
From Table 4.5, it was seen that majority of the people had worked in the organization for
less than 5 years with the frequency of 20 with the percentage of 57.1% as seen in the table
above, followed with 6-10 years with the frequency of 9 with the percentage of 25.7%, and
the least with 6 with the percentage of 17.1%. therefore the people who have worked with
the student records in an organization are the ones with less experience of less than 5 years
and those who have worked with the students records in that department are less therefore,
it’s better to provide chance to the people with long experience to work with the student
records since they have stayed in the system for many years and have experience.
4.2.6 Occupation of Respondents
The study had the Occupation represented in varying proportions as shown in Table 4.6
below
Frequency Percent Valid Percent Cumulative
Percent
30
Valid
Student Leaders 13 37.1 37.1 37.1
Lecturer 11 31.4 31.4 68.6
Assistant Administrator 5 14.3 14.3 82.9
Administrator 5 14.3 14.3 97.1
Top Management 1 2.9 2.9 100.0
Total 35 100.0 100.0
(Primary data 2016)
From Table 4.6, it was found out that majority of the student leaders were leading with the
frequency of 13 with the percentage of 37.1%, followed by the lecturer with the frequency
of 11 with the percentage of 31.4% since they are the ones who have the details about a
student in class, then the Assistant Administrator with the frequency of 5 respondents with
the percentage of 14.3%, then Administrator with the frequency of 5 also with the
percentage of 14.3 and the Top management with frequency of 1 with the percentage of
2.9% as seen in the table above. This indicates that the students whom they get the
information had more information compared to other categories of respondents who
participated in this research.
4.3 Computerized Data Collection on Maintenance of Student Records
Objective one of this study sought to improve on the student records management system
of the independent variable of computer data collection. Data collected by using
questionnaire, observation.
Table 4.8 Computerized Data Collection
STATEMENTS/ITEMS SD D NS Agree SA Mean Std
dev
I collect the student's document such as
admissions and enrolment
electronically
5
(14.3%)
7(20.0%
)
9(25.7%) 10(28.6%) 4(11.4%)
3.03 1.248
31
I collect payment of non-academic
disciplinary proceedings electronically
8(22.9%)
5(14.3%
)
6(17.1%) 13(37.1%) 3(8.6%)
2.94 1.349
There is use of technology to record
the student documents for individual
and consumers services provided by
the institution like IT support services,
careers, and employment services
0(0).0% 1(2.9%) 7(20.0% 15(42.9%) 12(34.3%) 4.09 .818
The computerized data collection
programs undertaken has increased
academic progress and performance
awards
0(0.0%) 0(0.0%) 12(34.3%) 11(31.4%) 12(34.3%) 4.00 .840
There is frequent use of technology to
give academic, disciplinary, social
data/information to the institution
1(2.9%) 0(0.0%) 8(22.9%) 15(42.9%) 11(31.4%) 4.00 .907
There is use of technology to collect
the data of the students uniquely
without confusing them and causing
interference with others
1(2.9%) 2(5.7%) 9(25.7%) 16(45.7%) 7(20.0%) 3.74 .950
Average Mean 3.63 1.018
(Source: Primary Data (2016)
Legend
4.1-5.0 strongly Agree -High impact
3.1-4.0 Agree -Has impact
2.1-3.0 Not Sure -Moderate impact
1.1-2.0 Disagree -Low impact
0.1-1.0 Strongly disagree -very low impact
From the research, it reveals that most of the respondents agreed that they collect the
students document such as admissions and enrollment electronically shown with the
percentage of (28.6+11.4= 40%) with the frequency of 10 +4 (for both agree and strongly
32
agree, and 12 respondents did not agree with the electronica collection of data shown with
the percentage of 34.3 % as shown in the table above, and 9 respondent are not sure if they
do it electronically or manually. Therefore, from this it indicates that there is need to train
and update the staff and the students the method they use to collect information which
improve on the performance of the student.
As seen in the table above, it shows that the institution collects payments of non-academic
like disciplinary proceedings electronically as represented with the frequency of 16 with
the percentage of 45.7%, followed with 12 respondents who disagreed with it with the
format of collection with the percentage of 37.5%, and only 6 respondents who were not
sure if they use electronic or manually , and in conclusion there’s need to teach people or
inform the people about the Technology they are using in the institution for smooth
working.
Form the analysis, it shows that most of the respondents agreed that they use technology
to record student documents in the institution and this is proved by the frequency
computed and seen as 27 with the valid percentage of 77.2%, the 7 respondents answered
by saying they are not sure with the valid percentage of only 20% and this indicates that
the institution uses the computers and different devices to record or keep the student
records like academics and among others.
From the observation, it seen that the computerized data collection has increased
programs has increased on academic progress and performance awards where majority of
33
the respondent agreed with this with the frequency of 23 with the valid percentage of
65.7%, followed by 12 respondent who were not sure of what happens in the institution
with only 34.3% hence encouraged all the people in the institution to take the
responsibility to know what takes places.
According to the analysis, it shows that majority of the people agreed that there’s frequent
use of technology to give academic, disciplinary, social data/information to the institution
with the frequency count of 26 respondents with the valid percentage of 74.3%,followed
with only 8 respondents with the valid percentage of 22.9% and this indicates that there
are people who does not pay attention to the activities of the university and they need
encouragement to be able to use them and only 1 respondent strongly disagreed with this
valid percent of 2.9, therefore since the highest percentage from the duration of work
showed the highest percentage with less than 5years then this respondent might be new so
does not know what happens in the university.
According to the analysis from the table above , it indicates that majority of the
respondents who participated in the research agreed that there is use of technology to
collect data of the students uniquely without confusing them and causing interference
with others with the frequency of 23 people with the valid percentage of 65.7% , 9 people
were not sure of the method they use in collecting data of the student and this was
indicated with valid percentage of only 25.7%, and the least number of the people that is
to say with only 2.9(1 person ) disagreed with the system, this indicates that the institution
34
uses the system to collect the inform and store the record of the students uniquely without
interfering with others.
From the Table 4.8, the average mean was found to be 3.63 and basing on the legend
above, it means that computerized data collection on Maintenance of Student Records has a
high impact on data collection and with the standard deviation of 1.018.
However, data collected from interviews one said that
“They collect the data from the student manually and entered manually into the computer”
From the analysis of the regression, it was seen that in the table below;
Table 4.8.1 Regression of Computerized Data Collection on Student Records.
Mode
l
Change Statistics
R Square
Change
F Change df1 df2 Sig
1 .201a
8.320 1 33 .007
a. Predictors: (Constant), The computerized data collection programs undertaken
has increased academic progress and performance awards
From the regression, it was seen that there’s a high significant of .007 as seen with
the significance F change, the R Square change. 201a
therefore the computerized
data collection on the students has the high significance, hence it should be used.
4.4 Computerized Information Protection (MIS) on Maintenance Student Records
The second objective of this study was to find out the impact of computerized information
protection on maintenance of student records in Livingstone international University.
Respondents were therefore asked to give their opinions and the responses were as
summarized in the table below.
Table 4.9 Computerized Information Protections
SD D NS A SA Mean Std dev
Unique identifiers are used to 1(2.9%) 1(2.9%) 11(31.4%) 10(28.6%) 12(34.3%) 3.85 1.022
35
protect the student records
Different passwords are used
for protection of the student
records in order to access the
information
1(2.9%) 1(2.9%) 514.3% 12(34.3%) 16(45.7%) 4.17 .985
Student records is limited to
the staff who have need to
know
1(2.9%) 2(5.7%) 7(20.0%) 8(22.9%) 17(48.6%) 4.09 1.095
There are backups for the
student records for better
protection in order to prevent
loss of record
0(0.0%) 2(5.7%) 3(8.6%) 18(51.4%) 12(34.3%) 4.14 .810
There are both paper and
computerized data/
information protection for
better management
0(0.0%) 2(5.7%) 4(11.4%) 10(28.6%) 19(54.3%) 4.31 .900
The electronic systems are not
centrally management,
designated staff, and then
should have Backup copies to
prevent loss
2(5.7%) 1(2.9%) 7(20.0%) 15(42.9%) 10(28.6%) 3.86 1.061
Average mean 4.07 0.98
Source: Primary Data (2016)
Legend
4.1-5.0 Strongly Agree -High impact
3.1-4.0 Agree -Has impact
2.1-3.0 Not Sure -Moderate impact
1.1-2.0 Disagree -Low impact
0.1-1.0 Strongly disagree -very low impact
From the analysis or research the above information was observed where the respondents
agreed that there are unique identifiers used to protect the student records such as
passwords and this was seen by highest number of respondents with the total frequency of
22 (12+10) people and with the valid percentage of 62.9%(34.3+28.6), followed with those
who are not aware of what happens with the percentage of 31.4% with the frequency of 11
people, and only 2 respondents disagreed where 1 strongly disagreed total , and this
36
indicates that the institution is using different identifiers to store the information or protect
the records.
According to the analysis done, the table above shows that different passwords are used for
protection of the student records, and it was shown with the frequency number of 28
respondents with the valid percentage of 80%, 5 respondents were not aware of what
happens / not sure if the passwords are used or not and it is indicated with the valid
percentage of 14.3%, and only 2 people /respondents disagreed. However from the analysis
since the highest number agreed that the passwords are used, then it is recommended that
different passwords are used but the 7 people need to carry out more research about the
university/an institution.
The research shows that the student records are limited to the staff who have need to know
as shown with the highest percentage of 71.5%, frequency of 25 respondents out of 35
respondent, followed with the percentage of 20% with the frequency of 7 people who were
not sure about who the records are limited too and the least population reveals that they
disagree that the student records are not limited to the staff who are in need to know hence
the skills needs to be passed to the rest of the people who are not aware of what happens in
the organization, and it is indicated with only 1 person with the valid percentage of 1.9%.
The analysis reveals that there are backups for students for better protection in order to
prevent loss of records with the highest percentage of 85.7% with the frequency of 30
respondents out of 35, and only 3 respondents were not sure of what happens in an
institution a, 2 people only disagreed with the statement but since the majority agreed that
there backups then the remaining people need to require so that they might be at the same
level with others in an organization.
From the analysis on the table above, it shows that there are both paper and computerized
data for better management, and it is indicated with the valid percentage of 83.9%, with the
frequency of 29 people, followed with 11.4% of the total population who were not sure
about what happens in the institution, and the least population of the people with only
37
5.7%(2) respondents who disagreed with the system. Therefore it shows that the institution
uses both paper and computerized for data storage or protection and management.
According to the analysis, it reveals that majority of the respondents agreed with the
electronic systems are not centrally managed, designated staff, and it was show with the
highest valid percentage of 67.5%with the frequency of 25 people out of 35, 20% of the
respondents were not sure about the system being centrally managed or not, and 3
respondents disagreed that the electronic system is not centrally managed and it is indicated
with the percentage of 8.6%.
From the Table 4.9, the average mean was found to be 4.07 and basing on the legend above
, it means that Computerized information protection on Maintenance of Student Records
had a very high impact on information protection, and with the standard deviation of 0.98.
However, in conclusion the computerized information security has been determined by the
regression that shows the correlations between the information security and the student
records as shown below in the Table 4.9.1.
However, the research from the interviews shows that
“The student information was identified by the serial numbers for easy identifications”
Table 4.9.1 Regression of Information Security
Mode
l
Change Statistics
R Square
Change
F Change df1 df2 Sig
1 .203a
8.407 1 33 .007
a. Predictors: (Constant), Unique identifiers are used to protect the student records
From regression analysis, it is shown with highest significant level of .007 that is to say
Sig. F Change, with the R Square Change of .203a
, and this indicates that there’s a
significant / correlation between information security and student records.
38
4.5 Computerized Records Management on Maintenance of Student Records’.
The third objective of this study was to find out the impact of computerized records
management on maintenance of student records in Livingstone international University.
Respondents were therefore asked to give their opinions and the responses were as
summarized in the table below.
Table 4.10 Computerized Record Management
Statements/items SD D NS A SD Mea
n
Std.dev
Student Records are clearly defined
1(2.9%) 2(5.7%)
6(17.1%
)
14(40.0%)
12(34.3%
)
3.97 1.014
Student Records are well documented 0(0.0%) 4(11.4%) 3(8.6%) 11(31.4%)
17(48.6%
)
4.17 1.014
There is a clear complete maintenance,
accurate and update of every student
records
0(0.0%) 3(8.6%)
5(14.3%
)
19(54.3%) 8(22.9%)
3.91 .853
There is clear definition of the minimum
content of the core student record in the
institution
1(2.9%) 3(8.6%)
12(34.3
%)
11(31.4%) 8(22.9%)
3.63 1.031
There is provision of information on the
student's academic performance and award
to potential students
0(0.0%) 6(17.1%) 3(8.6%) 14(40.0%)
12(34.3%
)
3.91 1.067
Average Mean 3.3 0.83
Source: Primary Data (2016)
Legend
4.1-5.0 Strongly Agree - Very high impact
3.1-4.0 Agree -Has impact
39
2.1-3.0 Not Sure -Moderate impact
1.1-2.0 Disagree -Low impact
0.1-1.0 Strongly disagree -very low impact
From analysis, it was observed that, 26 people or respondents agreed that the records are
clearly defined with the valid percentage of 74.3%, followed with 6 people who were not
sure of what happens in the institution and it was seen from the analysis of the data , and it
was seen with the frequency of 6 and valid percentage of 17.1%, and only 3 respondents
disagreed that the records are not clearly with the valid percentage of 8.6% defined but this
does not have an effect on the analysis since the majority have agreed that the student
records are clearly defined.
It is noted that student records are documented with the frequency of 28 out of 35
respondents that gives the valid percentage of 80%, only 3 respondents were not sure of
what happens if they are well documented or not and it shown with the valid percentage of
8.6%, and finally 4 respondents disagreed that the student records are not well documented
Therefore, since majority of the respondents had taken only less than 5 years in service
then it is true some are not yet aware of what happens in the organisation.
From analysis, it is observed that, majority of the respondents agreed with the statement
that there is clear complete maintenance, accurate and update of every student records with
the total frequency of 27 out of 35 and with the valid percentage of 77.2%, followed with
14.3%(5) respondents who were no sure about what happens in an organisation, and the
least with 8.6%(3) respondents who totally disagreed.
From item number 22 it shows that 19 respondents agreed that there is clear definition of
the minimum content of the core student record with the valid percentage of 54.3%,
followed with 34.3% with the frequency of 12 respondents who were not sure of what
happens in the institution, followed with % with the frequency of 4 respondents who
strongly disagreed.
From the Table 4.10, the average mean was found to be 3.3 and basing on the legend
above, it means that Computerized Records Management on Maintenance of Student
40
Records had a very high impact on records management, and with the standard deviation of
0.83 as seen above in table 4.10. In conclusion, it was observed that the records
management has very high significant on student records as seen in the regression table.
However, data collected from interviews one said that
“The student records are kept in files, according to their alphabetical order, year,
and among others, and they are kept with the registrar alone since she is
that one who keeps the information of the students.”
Table 4.10.1 Regression of Records Management
Model Change Statistics
R Square Change F Change df1 df2 Sig.
1 .222a
9.397 1 33 .004
a. Predictors: (Constant), There are backups for the student records for better protection
in order to prevent loss of record
From the analysis, shows that the regression of the data reveals that there’s a correlation of
records management on student records as shown with Sig. F Change of .004, and R
Square Change of .222a
.
1.1 Student Records
This section presents how the student records are accessible or updated maintenance of
student records in Livingstone international University. Respondents were therefore asked
to give their opinions and the responses were as summarized in the table below.
Table 4.11 Student Records
Items/statements SD D NS A SA Mean Std.dev
Student records are accessible
only to authorized staff
0(0.0%) 1(2.9%) 3(8.6%) 14(40.0%) 17(48.6%) 4.34 .764
There is adequate space for all 0(0.0%) 1(2.9%) 12(34.3%) 16(45.7%) 6(17.1%) 3.77 .770
41
the student records which need
to be produced
There is an appropriate
environmental condition for
the record media/ system use
0(0.0%) 4(11.4%) 7(20.0%) 16(45.7%) 8(22.9%) 3.80 .933
student records provide
personal reference for a certain
limited time after the student
leaves the institution
2(5.7%) 1(2.9%) 11(31.4%) 16(45.7%) 5(14.3%) 3.60 .976
Student records are stored, and
retrieved quickly and easily
0(0.0%) 4(11.4%) 2(5.7%) 17(48.6%) 12(34.3%)
4.06 .938
Student records are indexed
for identification
0(0.0%) 3(8.6%) 8(22.9%) 11(31.4%) 13(37.1%) 3.97 .985
Average Mean 3.9 0.89
Source Primary Data (2016)
Legend
4.1-5.0 Strongly Agree -very high impact
3.1-4.0 Agree -high impact
2.1-3.0 Not Sure -Moderate impact
1.1-2.0 Disagree -low impact
0.1-1.0 Strongly disagree -very low impact
From the Table above, beginning with item 1, it should be noted that 88.6% agreed that
students’ records are accessible only to authorized staff with the frequency of 31
respondents, followed with 3 respondents with 8.6%, and only 1 respondent with the
percentage of 2.9%.
For 25rd
item, it should be noted that 22 respondents agreed that there’s adequate space for
all the student records with the valid percentage of 62.8%, followed by 12 respondents who
were not sure of what happens with the valid percentage of 34.3%, then only 1 respondent
42
disagreed with the statement with 2.9%. Therefore, it was observed that the institution has
enough space for keep the records of the students even though the least dis agreed and not
sure.
For 26th
item, it should be noted that 24 respondents agreed that there is environmental
condition for the record media with the valid percentage of 68.6%, followed by 7
respondents who were not sure of what happens with the valid percentage of 20.0%, then
only 4 respondents disagreed with the statement with 11.4%. Therefore, it was observed
that there are appropriate environmental condition for record media system use.
For 27th
item, it should be noted that 21 respondents agreed that there’s adequate space for
all the student records with the valid percentage of 60%, followed by 11 respondents who
were not sure of what happens with the valid percentage of 31.4%, then only 3 respondents
disagreed with the statement with 8.6%. Therefore, it is observed that the institution
provides personal references for a certain limited time as shown by the highest percentage.
For 28rd
item, it should be noted that 29 respondents agreed that the student records are
stored, and retrieved quickly and easily with valid percentage of 82.9%, then 4 respondents
disagreed with the statement with the valid percentage of 11.4%, then finally with only 2
respondents with the valid percentage of 5.7% Therefore, it was observed that student
records are easily and quickly retrieved from the system.
For 29rd
item, it should be noted that 19 respondents disagreed that there’s misuse of
records such as un authorized access to or alternation of records with the valid percentage
of 54.2%, followed by 10 respondents who agreed of what happens with the valid
43
percentage of 28.5%, then only 6 respondent were not sure with the statement with the
valid percentage of 17.1%. Therefore, it was observed that there is misuse of records such
as unauthorized access to or alternation of records.
From the Table 4.11. , the average mean was found to be 3.9 and basing on the legend
above , it means that Student Records had a high impact on Student records, and with the
standard deviation of 0.89
4.6 SYSTEM DESIGN AND IMPLEMENTATION
In order to design a system that could facilitate the capture, storage and retrieval of
customers’ room records, the data collected was analyzed to determine the best way it
could be stored and retrieved through using the Entity Relationship Model and Data Flow
Diagrams and therefore the basic requirements for the design of the student records
management system are:
 Every user should have their own identity
 Login facility.
 User can update his/her personal information and can view the notice, results,
placement and exam section updates etc.
 Faculty, placement and exam sections can update any of the information.
4.6.1 System Requirements
In order for the system to perform as expected, the following system specification for
hardware and software, security and operations are required.
Table 4.5.1 System Requirement
Hardware Requirement Software Requirement
Processor Pentium Operating system Windows 7, 8, 10
44
Memory 64 RAM Application
Environment
Visual basic
Disk space 30 GB Microsoft office Microsoft access
2010
During the analysis of the student records management system at Livingstone , the
following methods were used to capture information about how the system is done, the data
needed , and how it flows from one department to another ;
Methods used include the following;
i. Questionnaire
ii. Interviews
4.6.2 How the System Works
The student process was operating manually with a registration form, which is filled by the
potential resident and handed into the registrar. The registrar then receives the hard copies
of the documents of the student and keeps only the hard copies without scanning them and
have the soft copies.
The registrar records the documents and keeps it for further references.
4.6.3 Limitation of Student Record Processing
i. It was time consuming as students had to meet the registrar to hand in the hard
copies.
ii. Students sometimes lost their forms like medical forms
iii. Follow up of records was difficult because of paper files which is time consuming
iv. A lot of paper work
45
4.6.4 How the Information was stored
i. Mostly manually; it was captured on forms and stored in a file especially for newly
student.
The information flow
i. By physically carrying the written information
ii. It was verbal
iii. It was by use of registration forms , student requests
4.6.5 Problems encountered in the storage of customers and during Data collection
i. When stored in large files information retrieval was difficult, since they are many
students so it has to take some.
The problems encountered during the early stage of the project study were;
The accessibility to the DVCAA was difficult by the nature of the administration,
however later I was allowed to collect the information about the student records
management.
ii. The staffs of Livingstone were afraid of the fact that their confidential information
will be used by the administration and affect them by losing their jobs. i explained
to them that the research will help to improve on the storage and performance of the
University.
4.6.5.1 Problems Encountered During System Design
i. Limited time due to confusion of doing two things at a time that is to say
Dissertation and project and later confirmed to combine which affected a lot.
ii. The application programs used were new to use, so it needed to learn first which
consumed a lot of time.
46
4.6.6 Benefits of the proposed system
i. There shall no confusion and misallocation of resources since the system enforces
standards and security.
ii. Student records are now easy to retrieve and update hence saving time
iii. Efficiency will be achieved of minimized data loss.
4.7 SYSTEM DESIGN
4.7.1 System Design
The design of the system will be accomplished by the use of the following techniques;
This deals with data flow diagram, detailed flow graph, requirement analysis, and the
design process of the front and back end design of the student record management system.
4.7.2 DATA FLOW DIAGRAM.
A Data Flow Diagram (DFD) is a graphical representation of the “flow” of Student Record
System. A data flow diagram can also be used for the visualization of Data Processing
DFD shows the interaction between the system and outside entities.
This context-level DFD is then “exploded” to show more detail of the system being
modeled.
A DFD represents flow of data through a system. Data flow diagrams are commonly used
during problem analysis. It views a system as function that transforms the given input into
required output. Movement of data through the different transformations or processes in the
system are shown in Data Flow Diagram of Fig. 3.
47
This paper mainly focuses on the managing the information of the students, faculty,
placement cell information, exam section, related information of the college which is
maintained by the college administration through various levels of controlling. The
function of the individual entities will be explained in detail in the flow graph.
4.7.3 DETAILED FLOW GRAPH
The detailed flow graph is shown in Fig. 4 .The design of the student information
management system includes the design of the home page which provides the way for all
the students, staff and other user to access the SRMS. Every user of the SRMS has a unique
username and password provided by the web master of the college. The home page mainly
contains a login form through which a new user can register, or an existing user can login
to the system by entering the username and password provided by the web master.
Data Flow Diagram
Figure 4.1 Data Flow Diagram
Faculty
Student
Records
management
DepartmentStudent
Course
Administration
48
This paper mainly focuses on the managing the information of the students, faculty,
placement cell information, exam section, related information of the institution which is
maintained by the institution administration through various levels of controlling. The
function of the individual entities will be explained in detail in the flow graph.
4.7.4 DETAILED FLOW GRAPH
The detailed flow graph is shown in Fig. 4 .The design of the student information
management system includes the design of the home page which provides the way for all
the students, staff and other user to access the SRMS. Every user of the SRMS has a unique
username and password provided by the web master of the college. The home page mainly
contains a login form through which a new user can register, or an existing user can login
to the system by entering the username and password provided by the web master.
49
start
Home page
Login
AdministrtorPlacement cellExam sectionFacultyStudent
Login fails
Figure
4.2 Detailed Flow Diagram
50
Student
View course updates
Update details
View college Notificaion
View Exam section and
placement updates
Faculty
Update student/course
inormation
View college notification
View student details
Exam section Send supervision list to
faculty
Update exam timetable
Check the internal marks
by faculty
Update the final exam
results
51
Placement section
Update the final exam
results
Update eligibility list for
placement
Update recruitment
student information
Administrator
Enter student information
Update the college
notifications
Enter the faculty
information
Check all the updates
Figure 4.2 Data Flow Diagrams
52
Student
View course updates
Update details
View college Notificaion
View Exam section and
placement updates
Faculty
Update student/course
inormation
View college notification
View student details
Exam section Send supervision list to
faculty
Update exam timetable
Check the internal marks
by faculty
Update the final exam
results
53
Placement section
Update the final exam
results
Update eligibility list for
placement
Update recruitment
student information
Administrator
Enter student information
Update the college
notifications
Enter the faculty
information
Check all the updates
4.7.3.1 STUDENT:
The student is of center focus, because in every college student plays the very important
role. Student can access the information of the college, course details, subject details,
faculty details, training and placement cell information and exam section information. The
course details include information regarding branch he is studying, the academic
curriculum of the college, year wise subject offered by the branch, the subject details
include the syllabus of the subjects, information regarding the staff handling the subjects,
the subjects he presently registered for the semester she/he is presently studying, attendance
and internal marks of the subjects, he can also ask any queries to the staff regarding the
54
subjects. The placement details include the information about the companies, the eligibility
criteria for attending recruitment of the companies, the process of recruitment, the date and
time of the recruitment. The placement lockup updates the students’ information who got
selected for a company. The exam section details include the internal and external time
tables, the room allocation for the exams; it also contains the semester end results.
4.7.3.2 GRADE:
The student grade enables the administrator to enter the grades of the student like the
course unit; code credit unit of the course and the earned points of it hence compute the
GPA of the Semester.
4.7.3.3 FACULTY
The administrator is responsible for entering the new student, promoting the student from
one class to another, from one semester to another and from one year to another. Managing
the student accounts like any changes regarding to the name, address etc. The administrator
also manages the faulty accounts like entering a new faculty, assigning the faculty to the
subjects. The administrator also updates the college related information like calendar of
events, information regarding any other events that occur in the college. The administrator
will check the all the updates i.e. student updates, faculty updates, exam updates etc. The
administrator has the highest level of power in the student information system.
4.1.1.1 Data Design (Entity Relationship Diagram)
The diagram below shows the entity Relationship diagram that shows the primary and the
foreign constraints.
55
Department
PK DepartmentID
DepartmentName
Category
OfficePhone
CollegeName
Semester
PK SemesterID
SemesterName
Year
Course
PK CourseID
CourseName
CourseDescription
Credits
DepartmentID
SemesterID
Faculty
PK StaffID
LecturerName
CourseCode
DepartmentID
Student
PK StudentID
FirstName
MiddleName
LastName
DOB
Gender
Place_of_Birth
HomeTown
Nationality
MobileNumber
Address
DegreeType
DegreeLevel
DegreeTime
FatherName
MotherName
DepartmentID
ProgramName
Status
Start_year
End_Year
Figure 4.3 Entity Relationship Diagrams
4.8 FUNCTIONAL REQUIREMENTS
Student record management system aims to improve the efficiency of Student information
management, and the main function is managing and maintaining information.
4.8.1 NON- FUNCTIONAL REQUIREMENTS
i. Enabling the university administration to have access to students records
56
ii. Capture the details of the student, faculty department, course and among others
iii. Retrieve the students personal data and all the records
iv. Capture the details of the student academics such as UCE, UACE, and Other
qualifications
v. Enable the attributes that concern the student, faculty and among others.
vi. Enable proper flow of information from one department to another for example the
admission to academic registrar
vii. Ensure the security and privacy of both administration and student’ data
viii. Help the student to know the numbers, details, and the faculty he/she belong.
4.8.1.1 Performance Requirements:
The proposed system that we are going to develop will be used as the chief performance
system for helping the organization in managing the whole record of the student studying
in the organization. Therefore, it is expected that the record would perform functionally all
the requirements that are specified.
4.8.1.2 Safety Requirements:
The database may get crashed at any certain time due to virus or operating system failure.
Therefore, it is required to take the database backup.
4.8.1.3 Security Requirements:
We are going to develop a secured database. There are various categories of people
namely Administrator, Student who will be viewing either all or some specific information
from the database. Depending upon the category of user the access rights are decided. It
57
means if the user is an administrator then he/she can be able to modify the data, append etc.
All other users only have the rights to retrieve the information about database.
4.8.1.4 Student Record Management System Design
It is fair to say that database play a critical role in almost all areas where computers are
used, including business, electronic commerce, engineering, medicine, law, education, and
library science. Therefore, a database is collection of a related data. A database has the
following implicit properties:
A database represents some aspect of the real world, sometimes called the mini-
world or the Universe Of Discourse (UOD) changes to the mini world are reflected
in the database. A database is a logically coherent collection of data with some
inherent meaning. A random assortment of data cannot correctly be referred to as a
database.
A database is designed, built, and populated with data for a specific purpose. It is an
intended group of users and some preconceived application which these users are
interested.
Database Management System (DBMS) is a collection of programs that enables
users to create and maintain a database. DBMS is a general –purpose software
system that facilitates the process of defining, constructing, manipulating, and
sharing database among various users and applications.
Defining a database involves specifying the data types, structures, and constraints of
the data to be stored in the database. The database definition or descriptive
information is also stored in the database in the form of dictionary; it is called Meta
58
data constructing the database is the process of storing the data on the storage
medium that is controlled by the DBMS.
Manipulating a database includes functions such as querying the database to
retrieve specific data, updating the database to reflect in the mini-world, and
generating reports from the data. Sharing a database allows a multiple users and
programs to access the database simultaneously. Application program accesses the
database by sending queries or request for data to the DBMS.
A query typically causes some data to be retrieved; a transaction may cause some
data to be read and some data to be written into the database.
Table 4.6.5.7 Physical Database Design
Table faculty
Attribute Data type Constraint
Staffid Text Primary key(required)
Course Code Text
Departmentid Text Foreign key
Staff_Gender Text
Staff_Name Text
Staff qualifications Text
Qualification copies Attachments
It shows which type of the information is captured on the department and this include Staff
ID, Course code, Department, Gender, Staff Name, and Qualifications shown in the shot
below.
Table Course
Attribute Data type Constraint
Courseid Text Primary key
59
Course Description Text
Course Name Text
Credits Text
Departmentid Text Foreign key
Semesterid Text Foreign key
The Table above shows the details of the course that includes course ID, course
Description, Credits, and Department Semester ID as shown above.
Table Grade
Attributes Data type Constraints
Student id Text Primary key
Course unit Text
Credits Number
Credits earned Number
Grade points Calculated
Code Text
Total Credits Calculated
Semester GPA Calculated
The table above shows the details how the grades are determined at the institution, it is
represented with the table above.
Table Semester
Attributes Data type Constraint
60
Semesterid Text Primary key
Semester Name Text
Academic Year Date/Time
Table student
Attribute Data type Constraint
Student id Text Primary key(not null)
First Name Text
Last Name Text
DOB Date/Time
Gender Text
Nationality Text
Mobile phone Number
Degree type Text
Degree level Text
The table above shows the details that is found in the student form where, it shows
what a student is required to fill in as shown in the table and represented in the figure
below.
61
4.9 IMPLEMENTATION, TESTING, AND VALIDATION
The system will be implemented by using the following programming languages and
software’s;
a) Microsoft access 2010
b) Sql:
SQL stands for Structured Query Language. SQL lets us access and manipulate databases.
SQL is an ANSI (American National Standards Institute) standard. SQL can execute
queries against a database, retrieve data from a database, insert records in a database,
update records in a database, delete records from a database, create new databases, create
new tables in a database , create stored procedures in a database, create views in a database,
set permissions on tables, procedures, and views.
4.9.1 System Testing and Validation
4.9.2 System Testing
The system will be tested by running it to see, if it is achieving what it will do.
4.9.3 System Validation
It will be validated by
i. Calling on the students who are the main users of the system to use the system and find
out if it really achieves their expectations
62
ii. Determining validation activities that is, details that will be required for each of the
steps in the validation process.
4.10 PRESENTATION AND EXPLANATION OF THE SCREEN SHOTS
4.10.1 HOME PAGE
This page provides information about the student management system, students’
information, faculty, course grade and department as represented below in screenshot.
Figure 4.4 Home Page
4.10.2 Screenshot of Department
It shows which type of the information is captured on the department and this include
department ID, Name, school, category and among others as shown in the shot below.
63
Figure 4.5 Department
4.10.3 Screenshot of Faculty
It shows which type of the information is captured on the department and this include Staff
ID, Course code, Department, Gender, Staff Name, and Qualifications shown in the shot
below.
Figure 4.6 Faculty
64
This Screenshot shows the page of grading with different semesters where an administrator
selects the one to fill as shown below.
Figure 4.7 Grades / Result
This Screenshot shows the page of Students with different fields that needs to be filled and
the information from the students as shown below.
65
Figure 4.8 Student
It shows which type of the information is captured on the department and this include
Course ID, Course Description, Credits, Department ID, and Semester ID as shown in the
shot below.
Figure 4.9 Course
The figure above shows the details of the course that includes course ID, course
Description, Credits, and Department Semester ID as shown above.
66
CHAPTER FIVE: DISCUSSION OF FINDINGS, CONCLUSION AND
RECOMMENDATION
5.0 Introduction
This chapter presents the discussion of findings, conclusions, and recommendations arising
from the study objectives which where; to improve on data collection, information
protection, improve on records management (MIS) on maintenance of student records’. At
the end of the discussion are the conclusions about the study and finally, the
recommendations for further research.
5.1 Discussions of the Findings
Under this section, a number of studies are presented that are either in support of the
findings or are contrary to the findings. This has helped in arriving at the conclusion of the
study. The discussions are presented below under each objective.
5.2 Computerized Data Collection and Student Records
From the findings in chapter four, it was noted that majority of the respondents agreed that
there’s an impact of computerized data collection on maintenance of student Records. It is
seen with the percentage of both strongly agree plus agree with the percentage of 65.7%. In
reference to Sharapova (2014) who explained that all duplicates, multiple entries and
irrelevant papers were removed; remaining papers were scanned for the information of
interest.( D. I. (2002). Computerized Data Collection and Analysis. Computerized Data
Collection and Analysis. Retrieved June 12, 2016, from
http://www.public.asu.edu/~ferigabi/
67
5.3 Computerized Information Protection and Student Records
The Findings under this objective proved that the respondents strong agree that Different
passwords / serial numbers are used for protection of the student records in order to access
the information easily for identification and recording shown with the percentage of 80%.
In reference to W. K. Takramah, W. K., Atiwoto. (2015)., Student Database System for
Higher Education: A Case Study at School of Public Health, University of Ghana. America
Journal of Software Engineering and Applications. Vol. 4, No. 2, pp.23-34 explained that
student records should be protected through keeping the information in multiple media
devices including handwriting, print microfilm, computer’s main memory, magnetic tape,
cassette, disk or diskette, and must be given different passwords and identifiers for easy
access, D. I. (2002). Computerized Data Collection and Analysis. Computerized Data
Collection and Analysis. Retrieved June 12, 2016, from
http://www.public.asu.edu/~ferigabi/
5.4 Computerized Information Management and Student Records
The Findings under this objective proved that the respondents strong agree that Student
Records are well documented in order to be used for further studies and references as shown
with the percentage of 80%. However, from the interviews one said that
“They keep the student records in files for references and
further use or evidence”.
Therefore, from my observation, they keep files of the students manually and further use.
In reference to student records manual prepared by University of South Florida(Office of
the registrar , the creation and maintenance of records relating to the students of an
institution are essential to managing, providing , controlling the student academic progress
and measuring their achievement both institution after they leave the institution hence,
the student record must be identifiable or identifiers that relate to a student include name,
student ID, address , family member names a list of person characteristics
68
Therefore, student records should be maintained in multiple media including handwriting,
print microfilm, computer’s main memory, magnetic tape, cassette, disk or diskette.
According to Wisdom Kwami Takramah, Wisdom Kwasi Atiwoto. Student Database
System for Higher Education: A Case Study at School of Public Health, University of
Ghana. America Journal Of Software Engineering and Applications. Vol. 4, No. 2, 2015,
pp.23-34
5.5 Conclusion
From the findings and the discussion, the study makes the following conclusions:
For objective one, the researcher comes to the conclusion there is need to improve on the
data collection since the university is using manual system of working one per one student
that consumes time.
Secondly, the researcher came to the conclusion that the student records needs to be
identified differently for easy retrieval and accessibility for improvement on the
transparency.
From the analysis of the research (interviews and questionnaire), it evident that student
records are kept with only one person (registrar) where the rest of the management are not
sure how the information is protected and identified, therefore there’s need for transparency
and sharing of the passwords for better management of the records especially when one
person disappears.
5.5.1 Efficiency and profitability
This research was undertaken with the main objective to improve on the student records
management system from the academic department, and allows the administrator to quickly
to capture and record them to the department to departments, eliminate errors caused by
sloppy handwriting, and also enable the retrieval of the history from the system.
69
This system has been able to improve time taken in the acquiring, capturing walking in
office, congestion in office and among others, retrieve data stored in the data stores e.g. for
changes. The fact that data is easily retrieved, time wastage is reduced and customers are
served quickly. This improves on the number of customers served in a particular time and
also increases the profits of the resort.
5.5.2 Manpower
This system requires less manpower to operate at the waiting and reception departments
than the previously used manual system because the time taken to retrieve data is on
average less than the time previously taken. The system also requires less manpower to
manage historical records since it’s automated to do this.
5.5.3 Accuracy
This system increased on the accuracy in a number of areas: through data validation
verification procedures, the system controls human errors to a minimum. Since the data is
validated as it is entered human errors are greatly reduced.
5.5.4 Limitations
The major limitation of the system is that, though processing has been computerized, input
to the system is still manual. This means that not all the merits of a fully computerized
system have been fully achieved.
Therefore, information is an essential tool many schools and other organization use to
advance decision making. Large amount of student’s data are generated either manually or
electronically on daily basis. When population of student in a school is less than a hundred,
the manual system can work perfectly but it is not the best method of managing records of
students. The manual and disintegrated electronic systems have numerous disadvantages
because these methods of capturing and managing data about students are prone to data
inconsistency, data redundancy, difficult to update and maintain data, bad security, difficult
to impose constraint on various data file and difficult to backup. An integrated student
70
database system provides practical solutions to address problems associated with manual
system. In order to assess the performance of the school and students overtime, there is the
need to use past records of students without any missing data. The computerized student
information system which captures and maintains longitudinal data of students would
provide an accurate and reliable data about current and past students. The system is free of
errors and very efficient and less time consuming due to the care taken to develop it. All
the phases of software development cycle are employed and it is worthwhile to state that
the system is very tough. Provisions made for future development in the system.
5.6 Recommendation
The recommendation arising from the student Management System process analysis and
design is that computerized system is an important advance that will benefit the academic
personnel, students through the following;
The first recommendation is that the administration of student management system allow
the computerized system, because it will on saving time, and creation of transparency of
the administration
The third recommendation is that the administration of Livingstone international university
would allow the computerized system, because checks on the resources like papers, and
not the records management by one person but can be management by many for example
if the person who knows the password dies, no one else with the record hence it’s need in
the university hence highly recommended.
Finally, the use of the student management system will need the experts to train the users
before they can begin using hence its recommendation.
Further studies: Since student information system is very broad, the scope of this project
covers only a small aspect of student information system due to the fact that the stipulated
one month within which the project is expected to be executed is too short. Students who
are interested in building information system should be encouraged to work on other aspect
of student information system in that all the available related student information system
71
could be linked together. The department of Academics should add programming to the
courses offered and it should be made compulsory and run for both semesters. Health
informatics students should be encouraged to work in a team to develop a software
application system so that they will be well equipped with database and programming
skills. This move will go a long way to help them do their project without any difficulty.
This report could be useful to any person who wants to do project on similar topic.
I
6.0 References
Basse, S., Okodoko, D., & Akpanumo, U. (2009). African Research Review. Information
Communication Technologies in the Management of Education for Sustainable
Development in Africa,3, 414-428.
Bunoti, S. (2004). The quality of higher education in developing countries needs
professional support .
C.R, Kothari. (2004). Research methodology methods and techniques. (Second ed., p. 100).
India: NEW AGE INTERNATIONAL (P). DOI: www.newagepublishers.com
Carcary M, Long G and Remenyi D (2007) “The Implementation of a New Student
Management Information System (MIS) at an Irish Institute of Technology – An Ex Post
Evaluation of its Success” The Electronic Journal Information Systems Evaluation Volume
10 Issue 1, pp 31 - 44, available online at www.ejise.com
Chifwep, V. (1995).Managing records at school level. National Education Statistical
Information Systems.
Data Protection Principles in the Personal Data (Privacy) Ordinance from the Privacy
Commissioner’s perspective (2nd Edition) Website: www.pcpd.org.hk Enquiry Hotline:
(852) 2827
Eudra, L. (2001). The rules governing medicinal products in the European union .
Computerized Systems, 4
Gregor, S. (2002). A theory of theories in information systems. In S. Gregor and D. Hart
(Eds.), Information Systems Foundations: Building the Theoretical Base. Australian
National University, Canberra, 1-20.
II
Guidelines for Postsecondary Institutions for Implementation of the Family Educational
Rights and Privacy Act of 1974 as Amended, American Association of Collegiate
Registrars and Admissions Officers, Revised Edition 1995.
International Journall of Economy, Management and Social Sciences Vol (1), No (1),
December 2012, pp. 1-18 http://www.waprogramming.com
Journal of Research Practice, 2(2), Article D1, (2006). Benfield, J. A., & Szlemko, W. J.
(2006).
MIL-STD-498 (1994) Software Development and Documentation U.S department of Defen
se.
MoREQ (2001) Model Requirements for the Management of Electroni Records Cornwell
Management Consultants http://www.cornwell.co.uk/moreq.html NA
Paul C. Hewett, Annabel S. Erulkar and Barbara S. Mensch (2003) the Feasibility of
Computer-Assisted Survey Interviewing in Africa: Experience from Two Rural Districts in
Kenya No.168
R., F. Lehner, M., & F., L. (2006). Perspectives on knowledge management systems
theoretical framework and design of an empirical study. Management Information Systems
III
Rope, M. (1999). Managing public sector record. United Kingdom: International Records
Management Trust Retrieved from http://www.irmt.or
Shaw, A., & Shaw, D. (2006). Electronic Records Management Criteria and Information
Security. Australian Information Warfare and Security Conference,7th. Retrieved March
19, 2015, from http://ro.ecu.edu.au/isw/
III
State of Florida General Records Schedule GS5 for University/Community College
Records, March 1996.
Wokocha, C., & Adebayo, E. (2006). A Guide to Establishing Management Information
System in Tertiary Institutions in Nigeria. European scientific journal,8(14), 12-12.
C. Y. (2014). Design and Implementation of Students' Information Management System.
Student Information Management System, Microsoft Office Access, 103-107. Retrieved
May 12, 2016.
IV
Appendix I
COMPUTING RELIABILITY USING THE PEARSON
FORMULA
QTN/RPD 1 2 3 4 5 6 7 8 9 10 Total Average
1 5 4 3 3 3 5 4 4 1 1 33 3
2 5 3 2 2 4 5 4 3 1 2 31 3
3 3 5 4 4 5 5 5 4 1 1 37 4
4 5 5 4 4 5 4 5 4 3 3 42 4
5 2 5 5 3 5 3 5 3 4 1 36 4
6 5 4 4 4 4 5 5 2 3 1 37 4
7 5 5 3 3 5 5 5 3 3 1 38 4
8 1 5 3 4 5 5 5 3 5 1 37 4
9 1 2 4 3 5 5 5 4 5 1 35 4
10 5 2 3 3 5 4 5 5 1 1 34 3
11 5 3 4 4 4 4 4 5 1 1 35 4
12 5 5 4 4 5 5 5 3 2 1 39 4
13 5 3 4 3 5 5 4 3 4 1 37 4
14 1 3 4 2 4 5 4 3 2 1 29 3
15 3 2 4 4 5 5 5 4 3 1 36 4
16 5 3 4 3 5 5 4 3 1 1 34 3
17 1 2 5 4 5 5 5 4 1 1 33 3
18 5 4 4 4 5 5 5 4 1 1 38 4
19 1 4 4 4 4 5 4 5 3 2 36 4
20 1 2 4 3 5 4 3 3 3 1 29 3
21 5 5 4 3 3 5 5 5 3 1 39 4
22 3 5 4 4 5 5 4 4 3 1 38 4
23 5 5 4 3 5 5 4 4 5 1 41 4
24 5 3 3 3 2 4 4 3 4 4 35 4
25 1 3 3 4 2 4 3 3 2 4 29 3
26 1 3 3 4 3 3 3 4 1 2 27 3
27 1 2 2 3 3 3 3 2 1 2 22 2
28 1 4 4 3 4 4 3 4 2 3 32 3
29 1 4 3 3 4 2 4 4 2 2 29 3
30 1 5 2 3 2 2 3 5 1 2 26 3
X Y X2
Y2
XY
V
3 3 9 9 9
4 4 16 16 16
4 4 16 16 16
4 4 16 16 16
4 3 16 9 12
4 4 16 16 16
4 3 16 9 12
4 4 16 16 16
4 3 16 9 12
4 4 16 16 16
4 4 16 16 16
3 3 9 9 9
2 3 4 9 6
3 3 9 9 9
3 3 9 9 9
TOTAL 54 52 200 184 190
R= ∑xy-(∑x∑y)/N
( ∑x2
-(∑x2
)/N))(∑y2
)(∑y
2
)/N
Therefore R= reliability, xy = 190, X = 54, Y = 52, X2
= 200, Y2=184.
THUS reliability ((184 – 54*52)/30)/(200-542
/30)(184 – 522
/30)
90.4
(102.8)*(93.867)
Therefore reliability = 0.92027
However, since we are using split half method, the r obtained is half of the expected value.
Spearman’s correction formula is given by; r = 2rhh, so by substation;
1+rhh
r = (2*0.92027) /(1+0.92027)
VI
= 0.9584
So reliability = 0.95
VII
Appendix II
I am, Nandutu Juliet, a student of Livingstone International University pursuing a Bachelor
of Science in Information Technology, as required by the university, I am carrying out
research on student Record management system in Livingstone International University to
this study, and you are kindly requested to complete the questionnaire as honestly as
possible. You can sign below as sign that you have consented.
Thank you.
Signature for respondent
………………………………….
SECTION A: DEMOGRAPHIC DATA.
For this section, tick in the appropriate box.
1. SEX:
1. Male 2. Female
2. AGE:
1.20-30 2.31-40 3.41-50 4.above 50
3. QUALIFICATION:
1. Certificate 2. Diploma 3. Degree 4.Masters 4. PHD
4. MARITAL STATUS:
1. Single 2.Married 3.Separate 4. Divorce 5. Widowed
5. DURATION OF EXPERIENCE:
1. Less than 5years 2. 6-10 yrs. 3. above 10years
6. OCCUPATION:
1. Student 2.Lecturer 3. Assistant Administrator 4.Administrator
5. Top management
√
VIII
Section B:
Information: For items under this section, please grade your opinion by ticking only one of
the options ranging from (5-1), 5 being the highest, and 1 the lowest. Key:
Strongly Agree (SA) = 5, Agree(A) = 4, Not Sure(NS) = 3, Disagree(D) = 2, Strongly
Disagree(SD) = 1
Computerized Data Collection. (CDC)
S/N Statements/Items 5 4 3 2 1
7 I collect the student’s document such as admission and enrolment
electronically.(CDC1)
8 I collect payment of non-academic disciplinary proceedings
electronically.(CDC2)
9 There is use of technology to record the student documents for
individual and consumer services provided by the institution like IT
support services, careers, and employment services.(CDC3)
10 The computerized data collection programs undertaken has increased
academic progress and performance awards.(CDC4)
11 There is frequent use of technology to give academic, disciplinary,
social data/information to the institution.(CDC5)
12 There is use of technology to collect the data of the students uniquely
without confusing them and causing interference with others.(CDC6)
Computerized Information Protection. (CIP)
13 Unique identifiers are used to protect the student records (CIP1)
14 Different passwords are used for protection of the student records in
order to access the information.(CIP2)
15 Student records is limited to the staff who have need to know.(CIP3)
16 There are backups for the student records for better protection in order
to prevent loss of records.(CIP4)
17 There are paper and computerized data /information protection for
better management. (CIP5)
18 The electronic systems are not centrally management, designated staff,
IX
and then should have back- up copies to prevent loss.(CIP6)
Computerized Records Management. (CRM)
19 Student records are clearly defined.(CRM1)
20 Student records are well documented.(CRM2)
21 There is clear complete maintenance, accurate and update of every
student records.(CRM3)
22 There is a clear definition of the minimum content of the core student
record in the institution.(CRM4)
23 There is provision of information on the student’s academic
performance and award to potential students.(CRM5)
Student Records. (SR)
24 Student records are accessible only to authorized staff.(SR1)
25 There is adequate space for all the student records which need to be
produced.(SR2)
26 There is an appropriate environmental condition for the record
media/system use.(SR3)
27 Student records provide personal references for a certain limited time
after the student leaves the institution.(SR4)
28 Student records are stored, and retrieved quickly and easily.(SR5)
29 Student records are indexed for identification.(SR6)
Moderating Variables. (MV)
30 There is loss of control over the creation and use of records.(MV1)
31 There is loss of control over access ·(MV2)
32 The existence of different versions of the same information and the
absence of a definitive or authentic record. (MV3)
33
The loss of contextual information, such as the originator and the date
X
of creation.(MV4)
34 The ease with which electronic records can be manipulated or
changed.(MV5)
35 There is technology-related difficulty in retrieving records. (MV6)
36 The misuse of records, such as unauthorized access to or alternation of
records.(MV7)
Thank you so much for your cooperation
May God Bless You abundantly
XI
Appendix III:
Questionnaire for Improving On Management Information System On Student Records
I am a student of Livingstone International University Department of Information
Technology. I am, currently undertaking a Research/project that will lead to an award in a
Bachelors Degree. Any help rendered to me will be of great use and will be highly utilized.
Research Information
S/N Question Answers
1 Name
2 Job title
3 Phone number (optional)
4 How do you make keep records currently? (Tick one) o Manual
o Computerized
5 How does it work?
6 How is the student’ personal data captured?
7 How is the information stored after it is captured?
8 How is the information captured and stored identified.
9 What challenges do you face when collecting and retrieving
data from the current system of the students
10 What are the general limitations of the current student system
11 Do you think the computerized student management system
will improve the effectiveness of the work
12 What are the recommendations of using the computerized
student management system for capturing, storing and
retrieving of the results
Thanks a lot

STUDENT RECORD MANAGEMENT SYSTEM (1)

  • 1.
    STUDENT RECORD MANAGEMENTSYSTEM CASE STUDY LIVINGSTONE INTERNATIONAL UNIVERSITY IN MBALE (UGANDA) BY NANDUTU JULIET S012/BSCIT/U001 A DISSERTATION SUMMITTED TO THE FACULTY OF INFORMATION TECHNOLOGY AS PART OF THE AWARD OF THE REQUIREMENT OF THE DEGREE OF BANCHELOR OF SCIENCE ININFORMATION TECHNOLOGY OF LIVINGSTONE INTERNATIONAL UNIVERSITY MAY 2016
  • 2.
    ii DECLARATION I, Nandutu Juliet,declare that this research is my own work and has not been submitted to this or any other institution of learning for any academic award. Author: ..........Nandutu Juliet...... Signature: ............................................................ Date:——————————————————
  • 3.
    iii APPROVAL This piece ofwork was done under my close supervision and is hereby submitted for examination with my approval. Supervisor: MR. Wauyo Fredrik (Dean of Information Technology) Signature: .......................................................... Date: ..................................................................
  • 4.
    iv DEDICATION I dedicate thiswork to my father and mother, Joseph Mulako and Betty Matuka Mulako, to the rest of my family for having guided me to this point of achievement in my life; my friends who made this possible and my Jesus family that supported me through prayer and words of encouragement.
  • 5.
    v ACKNOWLEDGEMENT My utmost gratitudegoes out to the Lord for the protection, provision and discernment He gave to me during the period of research. This task would not have been complete without the guidance and academic support of my supervisor Mr. Wauyo Fredrik, Bwire Felix, Dr. Nambale Moses. I thank all the staff of LivingStone International University, both past and present for the encouragement and the faith they have had in me. I would also like to acknowledge my mentors Katie Allen, Carol Bowland, Laura and Professor Philip Shero for having faith in me. Furthermore, I would like to acknowledge my colleagues, in particular my class mates for the team work they demonstrated during this journey. Sincere appreciation goes to the authors, respondents, and various institutions, for their cooperation, knowledge, and experience shared. Finally, I acknowledge the role played by my family, especially my father, Mulako for the financial support. And my friend Manna Eid, for her support, encouragement, helping me and among others.
  • 7.
    vi Table of Content Declaration----------------------------------------------------------------------------------------------------ii Approval------------------------------------------------------------------------------------------------------ iii Dedication ---------------------------------------------------------------------------------------------------- iv Acknowledgement ------------------------------------------------------------------------------------------- v List of Figures------------------------------------------------------------------------------------------------ xi List of Acronyms’ ------------------------------------------------------------------------------------------ xii CHAPTER ONE: INTRODUCTION --------------------------------------------------------------------- 2 1.0 Introduction -------------------------------------------------------------------------------------------- 2 1.1 Background of the Study----------------------------------------------------------------------------- 2 1.1.1. Historical perspective------------------------------------------------------------------------------ 4 1.1.2 Conceptual Perspective---------------------------------------------------------------------------- 3 1.1.3 Theoretical Perspective---------------------------------------------------------------------------- 5 1.1.4 Contextual perspective -------------------------------------------------------------------------------------- 5 1.2 Statement of the Problem ---------------------------------------------------------------------------- 6 1.3 Purpose of the Study---------------------------------------------------------------------------------- 6 1.4 General Objective ------------------------------------------------------------------------------------- 7 1.4.1 Objectives of the study ---------------------------------------------------------------------------- 7 1.5 Research Questions ----------------------------------------------------------------------------------- 7 1.6 The Scope of the Study------------------------------------------------------------------------------- 7 1.7 Significance of the Study------------------------------------------------------------------- 8 1.8 Conceptual Framework------------------------------------------------------------------------------- 9 1.9 Definition of Operational Terms-------------------------------------------------------------------10
  • 8.
    vii CHAPTER TWO: LITERATUREREVIEW ----------------------------------------------------11 2.0 Introduction ---------------------------------------------------------------------------------11 2.1 Introduction ---------------------------------------------------------------------------------11 2.2 Theoretical Under-pinning of the Study.------------------------------------------------11 2.3 Computerized Data Collection on Maintenance of Student Records ---------------12 2.4 Computerized Information Protection on Student Record.---------------------------12 2.5 Computerized Record/Data Management on Maintenance of Student Record.---13 2.6 Summary / Conclusion --------------------------------------------------------------------15 CHAPTER THREE: METHODOLOGY ------------------------------------------------------------------------17 3.0 Introduction-----------------------------------------------------------------------------------------------17 3.1 Research Design-----------------------------------------------------------------------------------------17 3.2. Population of the Study. ----------------------------------------------------------------------------------------18 3.2 Sample Size ----------------------------------------------------------------------------------------------19 3.3 Sampling Method ---------------------------------------------------------------------------------------20 3.4 Data collection-------------------------------------------------------------------------------------------20 3.5 Procedure of the Study---------------------------------------------------------------------------------21 3.6 Data Analysis --------------------------------------------------------------------------------------------22 3.7 Limitation of the Study --------------------------------------------------------------------------------23 3.8 Ethical consideration-----------------------------------------------------------------------------------23 CHAPTER FOUR: PRESENTATION, ANALYSIS AND DISCUSSION OF RESEARCH FINDINGS --------------------------------------------------------------------------------------------------------------24 4.0 Introduction-----------------------------------------------------------------------------------------------24 4.1 Objectives-------------------------------------------------------------------------------------------------24 4.1.1 Response Rate -------------------------------------------------------------------------------------------24 4.2 Background information or Biographical Data --------------------------------------------------25 4.2.1 Gender of Respondent ---------------------------------------------------------------------------------26 4.2.2 Age of Respondent -------------------------------------------------------------------------------------26 4.2.3 QUALIFICATION -------------------------------------------------------------------------------------27 4.2.4 Marital Status of Respondents -----------------------------------------------------------------------28 4.2.5 Duration of Working Experience of the Respondents------------------------------------------29 4.2.6 Occupation of Respondents---------------------------------------------------------------------------29 4.3 Computerized Data Collection on Maintenance of Student Records-----------------------30 4.4 Computerized Information Protection (MIS) on Maintenance Student Records --------34
  • 9.
    viii 4.5 Computerized RecordsManagement on Maintenance of Student Records’. -------------38 4.6 SYSTEM DESIGN AND IMPLEMENTATION-----------------------------------------------43 4.6.1 System Requirements ----------------------------------------------------------------------------------43 4.6.2 How the System Works--------------------------------------------------------------------------------44 4.6.3 Limitation of Student Record Processing ---------------------------------------------------------44 4.6.4 How the Information was stored --------------------------------------------------------------------45 4.6.5 Problems encountered in the storage of customers and during Data collection----------45 4.6.5.1 Problems Encountered During System Design --------------------------------------------------45 4.6.6 Benefits of the proposed system---------------------------------------------------------------------46 4.7 SYSTEM DESIGN-------------------------------------------------------------------------------------46 4.7.1 System Design-------------------------------------------------------------------------------------------46 4.7.2 DATA FLOW DIAGRAM. --------------------------------------------------------------------------46 4.7.3 DETAILED FLOW GRAPH-------------------------------------------------------------------------47 4.7.4 DETAILED FLOW GRAPH-------------------------------------------------------------------------48 4.7.3.1 STUDENT:-----------------------------------------------------------------------------------------------53 4.7.3.2 GRADE:---------------------------------------------------------------------------------------------------54 4.7.3.3 FACULTY------------------------------------------------------------------------------------------------54 4.8 FUNCTIONAL REQUIREMENTS----------------------------------------------------------------55 4.8.1 NON- FUNCTIONAL REQUIREMENTS-------------------------------------------------------55 4.8.1.1 Performance Requirements: --------------------------------------------------------------------------56 4.8.1.2 Safety Requirements: ----------------------------------------------------------------------------------56 4.8.1.3 Security Requirements:--------------------------------------------------------------------------------56 4.8.1.4 Student Record Management System Design----------------------------------------------------57 4.9 IMPLEMENTATION, TESTING, AND VALIDATION ------------------------------------61 4.9.1 System Testing and Validation ----------------------------------------------------------------------61 4.9.2 System Testing ------------------------------------------------------------------------------------------61 4.9.3 System Validation --------------------------------------------------------------------------------------61 4.10 PRESENTATION AND EXPLANATION OF THE SCREEN SHOTS------------------62 4.10.1 HOME PAGE--------------------------------------------------------------------------------------------62 4.10.2 Screenshot of Department-----------------------------------------------------------------------------62 4.10.3 Screenshot of Faculty ----------------------------------------------------------------------------------------63 CHAPTER FIVE: DISCUSSION OF FINDINGS, CONCLUSION AND RECOMMENDATION -----------------------------------------------------------------------------66
  • 10.
    ix 5.0 Introduction ---------------------------------------------------------------------------------66 5.1Discussions of the Findings---------------------------------------------------------------66 5.2 Computerized Data Collection and Student Records----------------------------------66 5.3 Computerized Information Protection and Student Records -------------------------67 5.4 Computerized Information Management and Student Records----------------------67 5.5 Conclusion-----------------------------------------------------------------------------------68 5.5.1 Efficiency and profitability ---------------------------------------------------------------68 5.5.2 Manpower -----------------------------------------------------------------------------------69 5.5.3 Accuracy-------------------------------------------------------------------------------------69 5.5.4 Limitations ----------------------------------------------------------------------------------69 5.6 Recommendation ---------------------------------------------------------------------------70 6.0 References -------------------------------------------------------------------------------------I Appendix I---------------------------------------------------------------------------------------------IV Appendix II-------------------------------------------------------------------------------------------VII Appendix III:------------------------------------------------------------------------------------------XI
  • 11.
    x List of Tables TABLE1: POPULATION SAMPLE ............................................................................................ 19 TABLE 4.1.1 RESPONSE RATE ............................................................................................... 24 TABLE 4.2 DEMOGRAPHIC SEX OF RESPONDENTS ................................................................ 26 TABLE 4.3 DEMOGRAPHIC AGE OF RESPONDENT ................................................................. 26 TABLE 4.4 DEMOGRAPHIC QUALIFICATIONS OF RESPONDENTS........................................... 27 TABLE 4.5 DEMOGRAPHIC MARITAL STATUS ....................................................................... 28 TABLE 4.6 DEMOGRAPHIC DATA OF RESPONDENTS ............................................................ 29 TABLE 4.8 COMPUTERIZED DATA COLLECTION.................................................................... 30 TABLE 4.8.1 REGRESSION OF COMPUTERIZED DATA COLLECTION ON STUDENT RECORDS. 34 TABLE 4.9 COMPUTERIZED INFORMATION PROTECTIONS ..................................................... 34 TABLE 4.9.1 REGRESSION OF INFORMATION SECURITY........................................................ 37 TABLE 4.10 COMPUTERIZED RECORD MANAGEMENT........................................................... 38 TABLE 4.10.1 REGRESSION OF RECORDS MANAGEMENT ..................................................... 40 TABLE 4.11 STUDENT RECORDS ........................................................................................... 40 TABLE 4.5.1 SYSTEM REQUIREMENT .................................................................................... 43 TABLE 4.6.5.7 PHYSICAL DATABASE DESIGN ....................................................................... 58
  • 12.
    xi List of Figures FIGURE1 CONCEPTUAL FRAME WORK..................................................................................... 9 FIGURE 2.1 RESEARCH DESIGN............................................................................................. 18 FIGURE 4.1 DATA FLOW DIAGRAM....................................................................................... 47 FIGURE 4.2 DATA FLOW DIAGRAMS ..................................................................................... 51 FIGURE 4.4 HOME PAGE........................................................................................................ 62 FIGURE 4.5 DEPARTMENT ..................................................................................................... 63 FIGURE 4.6 FACULTY ............................................................................................................ 63 FIGURE 4.7 GRADES / RESULT............................................................................................... 64 FIGURE 4.8 STUDENT ............................................................................................................ 65 FIGURE 4.9 COURSE .............................................................................................................. 65
  • 13.
    xii List of Acronyms’ LIU....................................................................Livingstone International University SRMS................................................................ Student Records Management System. NCHE............................................................. National Council for Higher Education. HEI’s........................................................ ..... Higher Education Institutions. ACRS.............................................................. Archives and Corporate Records Services JISC..................................................................... Joint Information Systems Committee MSRS.................................................................. Management Student Records System. DBMS.............................................................. ... Database Management System CDC.....................................................................Computerized Data Collection CIP..............................................................................Computerized Information Protection CIM ...................................................................Computerized Information Management
  • 14.
    xii ABSTRACT This study aimedat establishing, improvement of Student Records Management System in Livingstone International University. Specifically, this study required to find the data collection of student records in Livingstone International University, to improve on the impact of information protection of student records, and finally, it was done to establish the improvement of computerized information management of student Records In Livingstone international University. The study adopted a descriptive design, with a population of 42, a sample size of 37, sampling methods such as cluster sampling, and Systematic Probabilistic data collection. The data collected was analyzed using SPSS and Excel Software. The finding shows that data collection at Livingstone currently uses manual that is to say form filling, verbal and later kept manually or in files,but they are planning to buy a software for future. The researcher suggests that further research should be conducted in departments at Livingstone since students collect different information and stored in places such as recruitment and among others.
  • 15.
    2 CHAPTER ONE: INTRODUCTION Thestudy aimed at improving the student management records in Livingstone International University Mbale Uganda. 1.0 Introduction This section outlines Background of the Study, Statement of the Problem, Purpose of the Study, Objectives of the Study, Research Questions, the Scope of the Study, Significance of the Study, Conceptual Framework, and Definition of Operation Terms. 1.1 Background of the Study Livingstone international university was opened on a leased campus near the center of Mbale, Uganda, approximately 250 kilometers (160 miles), by road, northeast of Kampala, the capital and largest city in the country Livingstone International University plans to occupy this leased campus for a period of up to three years while simultaneously constructing a permanent campus. Fifty-six acres of land have already been purchased just outside of Mbale municipality on the main road that goes west toward Kampala. A campus master plan has been developed, and fund-raising is taking place for eventual construction of LIU's permanent campus on this site. Livingstone International University Strategic Plan 2009-2014 was completed December 19, 2007 and submitted to the Uganda National Council for Higher Education (NCHE) with the goal of being chartered as a fully accredited university by the Uganda government. The first step in this process was accomplished December 19, 2008 when the NCHE issued
  • 16.
    3 to Livingstone InternationalUniversity a Letter of Provisional Authority. This allowed Livingstone International University to begin buying property, prepare curricula, hire faculty and staff and set up banking and other business tasks. Livingstone International University received its Provisional License from the NCHE in March, 2011. This prepared the way for the first student intake in January, 2012. Currently Livingstone International University is working under the guidance of the NCHE toward qualifying for a full university charter. In Livingstone international University Campus, information of management for student records are recorded every semester, and at the end of the year, the summary is done. The recording is done by the secretary, registrar and recruitment office. Most eastern universities manage the student records, Livingstone international university with the latest Technology/advanced Technology, still use paper based methods during recording whereby it takes long hours just to capture one’s information from paper into system and yet they have daily activities to do (Bonetti, 2000). And the students sometimes are counted using the registered students or counting; this system is characterized by manual form filling to get bio-data of the students, and later transfer of the information from manual data, capture forms to computerized datasheets, therefore, it has led to an excessive number of mistakes to the final displacement of some student’s forms hence leading to confusion at the time of comparing the results. The main advantage of paper based systems is that papers are easily human auditable and storage and can be stored properly without the virus affecting them, according (Henry, 1988). However the disadvantages overweighs the disadvantage as, for instance the need to print the record of the student when it is in paper system, it slows the system, inflexible.
  • 17.
    4 Over the pastsemesters, there have been a number of student observers who have suggested management organizations should introduce electronic capturing, storing at academic department or recruitment department. This will simplify on capturing and storing of data for a long period of time 1.1.1. Historical perspective The student records management system is the SRMS that will hold the business in its goal to a paperless office environment. From the acronym itself, the SRMS is that management process that will protect information and data to ensure that all the records and the files in the system database of the business organization is protected and easily accessed by users in the framework. In the shortest definition of the automated records management system, it is simply that process that is employed by the organization in the maintenance of records and files from the very moment that they arrive to the business or were created by the enterprise up to the period when they will be deemed ready for eradication and deletion from the archived or active databases. The records handled by the student records management system may come in tangible forms that will be translated to digital formats with the use of the latest technologies in the market. According to Muhenda &Lwanga (2000) noted that Student record used for storing large database or knowledge base. It can be used for knowing the current status of any aspect of the business due to its on-line real time processing capability. As governance issues take center stage in the management of Educational Institutions, the management of students’ records becomes imperative in the improvement of services offered in Higher Educational
  • 18.
    2 Institutions (HEI’s) inUganda. Proper records management underpins policy formulation, decision making, protects interests of organization, and protects rights of employers and students in addition to helping Institutions conduct business and deliver services in a consistent and equitable manner. There are five Areas for student Records Management System which includes:  The student records management system will affect in its inception to the business organization. Such as the system will work in the active records section. This mean that it can give you access and help you manage the most current documents and data that the operations are handling.  The second sector would be the data protection and jumping, which is the area that will ensure all the files are properly filed and archived for record keeping purposes. In time, the next area and sector would be the determination of destruction of the documents in a secured manner that will ensure that all of the data from the files will still be kept secret and confidential.  The other sections would be the records management area and the document management and imaging. The student records management system will give the business organization streamlined operations that will reduce paper based transactions to the bare minimum. Simply, the automated records management system is a method that will do all the filing and management of documents for the organization. According to King’s college London defined Student Records as a web-based service that allows Students to manage their personal information and academic administrative staff to view student information and perform student administration tasks.
  • 19.
    3 1.1.2 Conceptual Perspective In1997 the Joint Information Systems Committee (JISC) commissioned a Study of the archival records of British universities (Elizabeth Parker and Christine Smith, Oct 1997). The study found (p.15) that the greatest volume of institutional records deposited in university archives, in equal quantities to governance records, was student records. This report thus brought into focus the huge storage implications for all universities, including King’s College, which traditionally has taken the paper “student record” into its archives for permanent retention. Accord to king’s college explained that “student record” was identified as particularly containing a vast array of materials with large variation between Schools as to what was being held. The Archives and Corporate Records Services (ACRS) undertook preliminary costings associated with various options for retention and media conversion and it was evident that the current general practice of retaining all documentation was not sustainable. 3. A working group was then established (in early 2003) to determine whether it would be possible to control costs associated with archiving through an evaluation of what should be kept. The working group tentatively identified the core information which should be kept, but agreed that a thorough survey was required to support its conclusions. According to (Sauer 1993 ) argued that some people will see them as an expense, others as a solution, a control mechanism, a threat to the quality of working life or even as a technical problem in 1993. The diverse perceptions of the Information system resulted in a huge differences in the definitions of IS that are available. Lucas (1995) describes an
  • 20.
    4 information system ashelping to control operations in an organization, whilst Laudon & Laudon (2002) defines it technically as a set of interrelated components that collect (or retrieve), process, store, and distribute information to support decision making, coordination, and control in an organization. Information systems are seen as a strategic resource within the organization, that is, they have an important impact on key operations which determine the livelihood of the organization (Martin, 1992). Student information system literally means the general information systems for maintaining and providing student information. It exists in all the schools, colleges, universities and any other education institutions. However, those information systems vary. Some of them are paper based; heavily manual work is involved in managing and maintaining information such as student personal records files. However, recently, most schools, even down to the very smallest, utilize computers in some way or another. The uses to which the computers are put vary enormously, ranging from word processing and spreadsheet through to worldwide on-line access, complicated user access permission system and vast functionalities. According Safarzade &Mansoori; (2009) student record management system refers to as the assembly of several subsystems based on the databases in the organization. These subsystems range from data collection, transaction processing and validating, processing, analyzing and storing the information in databases. MIS is a system which receives data from different units and produces information and provides managers in all levels with relative, just-in-time, precise and uniform information for decision-making and MohdEhmer Khan and Farmeena Khan; (2011) (Information and Knowledge and Management www.iiste.org ISSN 2224-5758 (Paper) ISSN 2224-896X (Online) Vol 1, No.2 ) defined management information system as an integrated, uniform method for
  • 21.
    5 collecting and reportinginformation about a particular program, event or activity. According to King’s college London (2006 ) defined Student Records as a based service that allows students to manage their personal information, academic and administrative staff to view student information and perform student administration tasks. 1.1.3 Theoretical Perspective According to Jonelle (2002) noted that management information system is vital in assisting executives and the general workforce in performing any tasks related to the processing of information and Satyanaraya (2009) said that , management information system in maintenance student records in university helps to provide accurate and timely information necessary to facilitate the decision-making process and enable the organizations planning, control, and operational functions to be carried out effectively. 1.1.4 Contextual perspective Student records management system (SRMS) is basically concerned with the process of collecting, processing, storing and transmitting relevant information to support the management operations in any organizations. it is “the application of systematic and scientific control to all the recorded information that a University needs to do business. Poor record management results in difficulties in administering, planning and monitoring an education system. In fact, poor records management and the lack of staff development along the entire information cycle are responsible for problems with management and policy implementation in University.
  • 22.
    6 Although different methodsor systems can be used to bring about efficient records management, there are some basic rules that must be respected. So as to manage any information well, it is vital initially to determine its characteristics and functions. This is important, because the way in which records (which contain the information) are arranged depends on the type of information they contain. 1.2 Statement of the Problem Management student Record system (MSRS) is the process of collecting, processing, and storing transmitting relevant information to support the management operations in any organizations. Where it helps to provide accurate and timely information necessary to facilitate the decision-making process and enable the organizations planning, control, and operational functions to be carried out effectively. However, at Livingstone international University has technology, but accessing Students records in Livingstone international university has always been problematic for example Cases of delayed marks, incorrect grades, delays in issuing academic awards have all been too common therefore findings will reveal poor records management as the biggest problem facing Universities especially Livingstone. 1.3 Purpose of the Study The purpose of the study is to establish the impact of management information system on maintenance of student records in University.
  • 23.
    7 1.4 General Objective Todevelop student information system to overcome the problem of paper work in the university as stated above. 1.4.1 Objectives of the study The study will base on the following objectives; i. Impact of computerized data collection on maintenance of student records in Livingstone international university. ii. Impact of computerized information protection (MIS) on maintenance student records iii. Impact of computerized records management (MIS) on maintenance of student records’. 1.5 Research Questions The study will be guided with the following research questions i. What is the impact of computerized data collection on maintenance of student records in University? ii. What is the impact of computerized information protection (MIS) on student records? iii. What is the impact of computerized records management on maintenance of student records? 1.6 The Scope of the Study The proposed system is intended to manage specific information of students such as personal details, course details, faculty details, department details and exam details etc. It is
  • 24.
    8 not Student InformationManagement System which has a broader application. It is only a part of Student Information Management System. This project/research when completed will provide comprehensive Student information System for Academic department of Livingstone International University. The system should be able to capture, validate, sort, classify, calculate, summarize, store, retrieve, reproduce and communicate operational data. Student information System will store semester details, course details, department details and all the details of students including their background information, educational qualifications and personal details etc. The proposed system will have the following features: Login module: Login module will help in authentication of user accounts. Users who have valid login id and password can only login into their respective accounts; Search module: This model allows one to search for a Particular student or group of students using search criteria such as name of student, Index number, course code among others; Registration Module and Account Management: This module will help the student get registered from anywhere if internet is present .This module will really simplify the task of the manual registration. User Management: This module will help the registrar in enabling/disabling a user 1.7 Significance of the Study The findings on impact of management information system in maintenance of student records would help to provide; accurate and on timely information to the student instead of taking time to sort/ crosschecking in papers by the registrar, it helps Academic registrar to
  • 25.
    9 deliver the informationto the student on line without frequently visiting in his/ her office to access the information hence the Significance of the study. 1.8 Conceptual Framework Independent Variable Dependent variable Explanation Figure 1 conceptual frame work In this study, management information system was the independent variables and the constructs under this variable included information/ data, information protection and management. Management Information System Data collection Information protection Records Management ModeratingVariables Cultural Human Organizational Student Records Personal information Academics Administrative staff
  • 26.
    10 On the otherhand student record was the dependent variable whose constructs include personal information, Academics, data. Under Ideal conditions, the constructs under management information system should translate into appropriate maintenance of student records, however ideal conditions were rare and this could be as a result of a host of intervening variables that included cultural, human, and organizational and among others. The discussion of the findings of the study based on conceptualization of these variables on the study. 1.9 Definition of Operational Terms Student information system literally means the general information systems for maintaining and providing student information. It exists in all the schools, colleges, universities and any other education institutions. However, those information systems vary. Some of them are paper based; heavily manual work is involved in managing and maintaining information such as student personal records files. However, recently, most schools, even down to the very smallest, utilize computers in some way or another. The uses to which the computers are put vary enormously, ranging from word processing and spreadsheet through to worldwide on-line access, complicated user access permission system and vast functionalities. SRMS can be defined as a system providing management with accurate and timely information necessary to facilitate the decision-making process and enable the organizations planning, control, and operational functions to be carried out effectively. Student Records as a based service that allows students to manage their personal information, academic and administrative staff to view student information and perform student administration tasks.
  • 27.
    11 CHAPTER TWO: LITERATUREREVIEW 2.0 Introduction This chapter presented/outlined the sections in this chapter that is to say Introduction, Theoretical underpinning of the study, and literature review of computerized data collection and student record, information protection and on student records, and record management on the student records. 2.1 Introduction This section presents a review of related literature to the study of management information system and student records: the review has been done in accordance with the research objectives which are impact of computerized data collection on maintenance of student record, computerized information protection on student record and computerized record management in maintenance of student records in Livingstone international university. 2.2 Theoretical Under-pinning of the Study. According to the university of Florida (2012) explained that a student is an individual who is registered for a university credit course or program. A student record, also known as an education record, contains information directly related to a student, which means that the record is personally identifiable. Personal identifiers that relate a record to a student include student name, student ID/social security number, student address, parent/family member names, and a list of personal characteristics. Student records are
  • 28.
    12 Maintained in multiplemedia including handwriting, print, computer’s main memory, magnetic tape, cassette, disk or CD. Student records may be presented by the student, submitted on behalf of the student, or created by the University. These records are used to assist offices in their support of basic institutional objectives and to document student progress and achievement in the educational process of the University. 2.3 Computerized Data Collection on Maintenance of Student Records According to Sharapova (2014) noted that systematic literature review was employed as follows: (1) A variety of combinations of search strings were applied to selected scientific databases and search engines. The search string matrix was developing continually throughout the review process. (2) Papers pre-selected on the basis of their title and abstract were downloaded to the citation manager, together with their full text (3) All duplicates, multiple entries and irrelevant papers were removed; remaining papers were scanned for the information of interest. (4) When a relevant document was cited that had not been previously identified by database queries, it was downloaded. 2.4 Computerized Information Protection on Student Record. According to kyobe, South African university (2009) explained that computerized Information security issues (e.g. access to information, cyber-crime, privacy, and virus Attacks, and commercial data mining) are of major concern in academia today Myler and Broadbent (2006). According to Wamukoya and Mutual (2005) noted that poor security
  • 29.
    13 and confidentiality controlshave been identified as major factors contributing to the failure of capturing and preservation of electronic records in eastern and southern African institutions of education. Chinyemba and Ngulube (2005) found that 89% of the academics surveyed at the University of KwaZulu-Natal did not adequately protect and secure their electronic records. Jones and Soltren (2005) found that 58% of the students surveyed were not concerned at all about risks to privacy on social network systems. However, little protection of the information of student records is not serious because other students access the information about other students or colleagues without permission hence the need for proper protection for the student records well 2.5 Computerized Record/Data Management on Maintenance of Student Record. According to student records manual prepared by University of South Florida (office of the registrar) the creation and maintenance of records relating to the students of an institution are essential to: Managing the relationship between the institution and the student; Providing support and other services and facilities to the student; Controlling the student’s academic progress and measuring their achievement, both at the institution and subsequently; Providing support to the student after they leave the institution. In addition, student records contain data which the institution can aggregate and analyze to inform future strategy, planning and service provision. A student is an individual who is registered for university credit course or program. A student record/data contains information directly related to a student, which means that the record is personally identifiable. Personal identifiers that relate record to a student include student name, student ID, student address, parent/family member names, and a list of personal characteristics. Student records could be maintained in multiple media including handwriting, print, microfilm/fiche, computer’s main memory, magnetic tape, cassette, disk or diskette. Student records/data may be presented by the student,
  • 30.
    14 submitted on behalfof the student, or created by the University. These records are used to assist offices in their support of basic institutional objectives and to document student progress and achievement in the educational process of the University. Educational institutions and agencies are required to conform to fair information practices. This means that persons who are subjects of data systems (i.e., students at an institution) must: Be informed of the existence of such systems Have identified for them what data about them are on record, Be given assurances that such data are used only for intended purposes Be given the opportunity to request an amendment or correction to their record and Be certain that those responsible for data systems take reasonable precautions to prevent misuse of the data. According to Allen (1989) analyzed some studies undertaken to analyze patron’s response to using bibliographic databases on CD-ROM in academic libraries and found that patrons prefer CD-ROM to comparable printed reference tools. Lombardo and Condic (2000) set out to determine user acceptance of the On-line Public Access Catalogue (OPAC) and found that users overwhelmingly preferred the OPAC and found it easy to use. Similarly, Isman (2004) found that students in Eastern Mediterranean University have very positive attitude towards Internet use; just as Allen (1997) found that the students surveyed were receptive towards electronic information resources while the internet was their most used of these resources available to them. Even Idowu (1997) found that the Nigerian university librarians have a positive disposition towards the computerized systems. On the other hand computerized records management may be defined as that part of records management that deals with records in electronic form. According to Johnston and Bowen (2005) computerized record management includes 'the creation, use, maintenance and disposal of electronically created records for the purposes of providing evidence of
  • 31.
    15 business activities'. Archivists’emphasis that the term 'record' does not simply refer to a collection of data, but to a product or an event. It is a specific type of information reflecting and providing evidence of business processes or individual activities (Bantin 2001) On the other hand according to Scottish Government of Scotland(2008) noted that computerized records management is the process of managing records throughout their life cycle, from their creation, usage, maintenance and storage to their ultimate destruction or permanent preservation. According to Muhenda (2000) Proper records management underpins policy formulation, decision making, protects interests of organization, and protects rights of employers and students in addition to helping Institutions conduct business and deliver services in a consistent and equitable manner. Little is yet known about the management of computerized records management and compliance with electronic communication regulations by academics and students in Livingstone international university. 2.6 Summary / Conclusion Finally, since the data generated in day to day transactions by School of information Technology. Formal according to the registrar, it is worthwhile and full to develop strong student information management system for the school to hold the large amount of data that is generated. The proposed system, SIMS, should be able to stand the test of time because student records should be kept as long as is necessary to:  Fulfill and discharge the contractual obligations established between the institution and the student, including the completion of any non-academic disciplinary action;  Provides information on the academic career and achievements of the student to employers, licensing/regulatory bodies and other organizations, as well as to the student as part of their lifelong learning record. The information gathered whilst reviewing existing.
  • 32.
    16 Literature on studentinformation management system has been very useful in the development of the proposed system. The project when completed will provide an efficient way to store and organize data than spreadsheet. It will also serve as a centralized facility that can easily be modified and quickly shared among multiple users. The proposed system will have a well-designed interface that allows users to interact with the system. Therefore the study from different countries and nations explained management information system on student record has helped in improving and providing efficient information and timely to the information needed to all the student and administration and when comes to Livingstone international university has always been problematic for example Cases of lost marks, incorrect grades, delays in issuing academic awards have all been too common therefore findings will reveal poor records management as the biggest problem facing Universities especially Livingstone.
  • 33.
    17 CHAPTER THREE: METHODOLOGY 3.0Introduction This chapter presents the methodology that the study employed and they included Research design, Population of the study, Sample size, Sampling methods, Data collections method, the procedure of the study, Data analysis, Limitation of the study, and ethical issue that are under the consideration. 3.1 Research Design The study will be a case study design and descriptive design in which both quantitative and qualitative approaches will be used. Descriptive design will be used to describe the phenomenon. Therefore, since the present study seeks to describe the impact of management information system on maintenance of student records in universities, descriptive design will be appropriate for the study , and this will involve the examination of available documents, conducting interviews, observation of the current system, and administering questionnaires to different categories of the people as shown in the sample size. Examination documents and research will be carried out for clarity and verification of facts to be collected and information about existing systems an associated problems avenue like reference books, journals and the internet. The design phase will be carried out as illustrated by the diagram below;
  • 34.
    18 Figure 2.1 ResearchDesign 3.2. Population of the Study. The population of the study targeted the population of total number of forty two (42) people where they included as below: Top administrator = 3 (Three) people Student leaders = 15 (sixteen) people Lecturers =12 (nine people Assistant administrator = 6(five) people. Administrator = 6(five) people Total of population=42(forty Two) people Requirement identification and analysis Design of the system Implementation of the system System Testing and Validating
  • 35.
    19 3.2 Sample Size Thestudy used the Slovene formulae method to determine the sample size of the study and it will be determined as illustrated below. Slovene formulae is given by n=N/1+Ne2. Where n= means sample size N= means Population, e= means sampling error constant (0.05). Therefore , using the population of the study and the Slovene formulae , the sample size of the study will be determined as illustrated below by substituting the population into the Slovene formulae, ņ=N/1+Ne2, Where N=42, e=0.05. Therefore n=42/1+42*(0.05*0.05) 42/1+42(0.0025) 42/1+0.13 42/1.13 =37. Therefore n=37 Table 1: population Sample Category Population Sample size Top administration 3 2 Student leaders 15 13 Lecturers 12 11 Assistant Administrator 6 5
  • 36.
    20 Administrators 6 5 Total42 36 3.3 Sampling Method The study used sampling techniques which include cluster sampling that will be used in collection of the information from the lecturers, systematic probabilistic method where the list of different respondents will be selected for example non-teaching administrators, student leaders and purposive non probabilistic method will also be used in the collection of the information where the selected people or respondents will be selected such as top administrator, because these are the people who will be having the information needed in the research (people controlling and managing the information) 3.4 Data collection The aim of this study was to determine whether academics and students manage electronic records effectively. The study employed multiple techniques to capture data/ manage the records or data that is to say both quantitative and qualitative which included a questionnaire and interview methods where the top administrators, lecturers, non-teaching administrators, case study was used on student leaders and also lecturers. This ensured triangulation and verification of the findings. A (closed structured) questionnaire was used as the primary instrument for the collection of data from academics and students (according to Kothari, 2004).
  • 37.
    21 Interview is apowerful tool for data gathering since it allows the interviewer to probe and clarify a number of issues. Face to face Interview was used to interact with the deputy vice chancellor of academic Affairs and users of the proposed system to obtain the data required for student information system in Livingstone International University. 3.5 Procedure of the Study The study was done in Livingstone international university in Mbale Uganda, when the proposal was approved, the researcher got a letter of introduction to the organization where the researcher was allowed to carry out research , then I designed the instruments of data collection that tested the reliability and validity of the research, then the researcher collected data by use of questionnaire, observation guides, the questionnaire technique used the Pearson formulae for testing the validity and reliability of the information where the validity of the instrument was given by a formulae = CVI = VR+R/Total, where the VR=15, V=15, and Total = 33 Therefore: CVR = (15+15)/33 CVR = 0.909 (90.9%) Therefore the questionnaire designed for research was allowed to be used because it was tested for validity and shows the results of 90.9% hence allowed and determined the final research report. And the reliability of the study was computed as follows R= ∑xy-(∑x∑y)/N ( ∑x2 -(∑x2 )/N))(∑y2 )(∑y 2 )/N
  • 38.
    22 Therefore R= reliability,xy = 190, X = 54, Y = 52, X2 = 200, Y2=184. THUS reliability ((184 – 54*52)/30) / (200-542 /30)(184 – 522 /30) 90.4 (102.8)*(93.867) Therefore reliability = 0.92027 However, since we are using split half method, the r obtained is half of the expected value. Spearman’s correction formula is given by; r = 2rhh, so by substation; 1+rhh r = (2*0.92027) / (1+0.92027) = 0.9584 So reliability = 0.95 3.6 Data Analysis The study will use both quantitative and qualitative techniques, therefore the thematic data will be carried out due to the interview, editing of the information and the information will be in theme formats out of the information collected. The quantitative technique will use the descriptive method where there will be the calculation of the mean, modes, modes, median variance and standard deviations that will help to determine the statistics in the collection of the information.
  • 39.
    23 3.7 Limitation ofthe Study The study was affected with many problems like delay to respond to the letter of introduction of the researcher, delay to fill the questionnaires, hard to meet the top management people due to busy schedules, hard for the respondents to give right information due to fear to lose their jobs and among others. The study has a problem of the new staffs who were still learning what happens at the university hence the information expected was not the exact information given hence affected the study of the research the data will involve the non-teaching staff were by the time of research may have recruited new administrators will not be having the information needed in research hence a limitation to the study. 3.8 Ethical consideration The study will observe the security consent of the respondents, have freedom to move out for exercise without crush, and names of identity will not be disclosed, and also there will be no use of personal opinion and harming of respondents will not exist, therefore the study will be strictly for academic purposes only.
  • 41.
    24 CHAPTER FOUR: PRESENTATION,ANALYSIS AND DISCUSSION OF RESEARCH FINDINGS 4.0 Introduction This chapter deals with the presentation and interpretation of the findings of the study which done in relation to the reviewed literature and regards to specific objectives. 4.1 Objectives iv. Impact of computerized data collection on maintenance of student records in Livingstone international university. v. Impact of computerized information protection (MIS) on maintenance student records vi. Impact of computerized records management (MIS) on maintenance of student records’. The findings are presented with the help of tables for purposes of easier understanding, clarity and interpretation. 4.1.1 Response Rate The response rate from the research shows that they were 36 respondents that where targeted for the research, 35 people were needed to fill the questionnaire and only one was needed to be interviewed and it was done as shown below Table 4.1.1 Response Rate Category Population Sample size Actual percentage of (questionnaire ) Percentage Actual percentage of interviews Percen tage Top administration 3 2 1 50% 1 50% Student leaders 15 13 13 100% Lecturers 12 11 11 100%
  • 42.
    25 Assistant Administrator 65 5 100% Administrators 6 5 5 100% Total 42 36 36 100% Source: Primary Data (2016) The study targeted 36 respondents from Livingstone International University in Mbale Uganda, Top administration, student leaders, Lecturers, Non-Teaching staff. The response rate was 100% from the targeted respondents. The questionnaires that were sent to the respondents all of them were returned as far as the attrition percentage is concerned this was 100% response rate. Therefore, this implies that when the response rate is above 80% is relevant according to Jack E. Fincham, 4.2 Background information or Biographical Data The analysis of data, interpretation was analyzed by SPSS software that stands for Statistical package for the Social Sciences (SPSS), therefore I preferred SPSS because of the advantages even though ,it has disadvantages such as menu, syntax and terminology differ across applications, much more functionality than one typically requires, and lag between new versions and existing documentation, therefore the advantages overweighs the dis advantages hence the choice and the following are the advantages of SPSS. o It reduce/eliminate errors in calculation o It helps in data management such as add variables and observations, recode variables and among others. o Its graphic utilities o It is faster, more efficient
  • 43.
    26 o It allowsmultiple users to work with the same data file. 4.2.1 Gender of Respondent The study had both gender represented in varying proportions as shown in Table 4.1 below. Table 4.2 Demographic Sex of Respondents Sex Frequency Percent Valid Percent Cumulative Percent Valid Male 21 60.0 60.0 60.0 Female 14 40.0 40.0 100.0 Total 35 100.0 100.0 Source: Primary Data (2016) From Table 4.1, it was found out that 60% (21/35) of the respondents were males while 40% (14/35) of them were females. This indicates a ratio of 1:2 that female to male are less in this study. Therefore, from the observation on the ground , it shows that the organization has many of the males people . 4.2.2 Age of Respondent The study had Age represented in varying proportions as shown in Table 4.2 below Table 4.3 Demographic Age of Respondent Age Frequency Percent Valid Percent Cumulative Percent Valid 20-30 20 57.1 57.1 57.1 31-40 8 22.9 22.9 80.0 41-50 3 8.6 8.6 88.6 Above 50 4 11.4 11.4 100.0 Total 35 100.0 100.0
  • 44.
    27 Source: Primary Data(2016) From Table 4.2, it found out that most of the people were aged between 20-30 years old as represented with the frequency of 20 and the percentage of (57.1%) and followed by ages between 31-40 with the frequency of 8 and the percentage of (22.9%), then above 50 years old with the frequency of 4 with the percentage of 11.4% and the age of 41-50 was the least with the frequency of 3 with 8.6%. this indicates that majority of the people are at the age bracket of 20-30 years. This therefore indicates that majority of the people were in their youthful stage 4.2.3 QUALIFICATION The study had qualifications represented in varying proportions as shown in Table 4.3 below. Table 4.4 Demographic Qualifications of Respondents Frequency Percent Valid Percent Cumulative Percent Valid Certificate 3 8.6 8.8 8.8 Diploma 1 2.9 2.9 11.8 Degree 24 68.6 70.6 82.4 Masters 5 14.3 14.7 97.1 PHD 1 2.9 2.9 100.0 Total 34 97.1 100.0 Missing System 1 2.9 Total 35 100.0 Source: Primary Data (2016) From Table 4.3, it was seen that majority of the people are Degree holders where its frequency is high with the 24 which is indicated with the percentage of 68.6%, followed by masters with the frequency of 5 with the percentage of 14.3%, then certificates with the
  • 45.
    28 percentage of 8.6%(3)with only 1 to 1 respondents with Diploma and PHD, where one respondent with missing system failed/ refused to reveal the qualifications in research. in conclusion, it is shown that most people in the case are degree holders compared to other qualifications as seen in the table. This indicates that majority of the people were Degree holders and it was shown by the percentage above in the table 4.3 4.2.4 Marital Status of Respondents The respondents were asked to state their marital status and below are the responses. Table 4.5 Demographic Marital Status Marital Status Frequency Percent Valid Percent Cumulative Percent Valid Single 21 60.0 60.0 60.0 Married 12 34.3 34.3 94.3 Separate 1 2.9 2.9 97.1 Widowed 1 2.9 2.9 100.0 Total 35 100.0 100.0 Source: Primary Data (2016) From Table 4.4, it was shown that majority of the respondents were single as seen with the frequency of 21 (60.0%), followed with frequency of 12 representing the married people with the percentage of 34.3%, with 1 frequency in Separate, Widowed also with 1 person who was the widowed with the percentage of 2.9%. Therefore, since the research was on student records management system, from research it was shown that most of the people involved were the single people hence the highest percentage.
  • 46.
    29 4.2.5 Duration ofWorking Experience of the Respondents The respondents were requested to share their duration of working Experience in the organization. Table 4.6 Demographic Data of Respondents Duration of Working Experience Frequency Percent Valid Percent Cumulative Percent Valid Less than 5 years 20 57.1 57.1 57.1 6-10 Years 9 25.7 25.7 82.9 Above 10 Years 6 17.1 17.1 100.0 Total 35 100.0 100.0 Source: Primary Data (2016) From Table 4.5, it was seen that majority of the people had worked in the organization for less than 5 years with the frequency of 20 with the percentage of 57.1% as seen in the table above, followed with 6-10 years with the frequency of 9 with the percentage of 25.7%, and the least with 6 with the percentage of 17.1%. therefore the people who have worked with the student records in an organization are the ones with less experience of less than 5 years and those who have worked with the students records in that department are less therefore, it’s better to provide chance to the people with long experience to work with the student records since they have stayed in the system for many years and have experience. 4.2.6 Occupation of Respondents The study had the Occupation represented in varying proportions as shown in Table 4.6 below Frequency Percent Valid Percent Cumulative Percent
  • 47.
    30 Valid Student Leaders 1337.1 37.1 37.1 Lecturer 11 31.4 31.4 68.6 Assistant Administrator 5 14.3 14.3 82.9 Administrator 5 14.3 14.3 97.1 Top Management 1 2.9 2.9 100.0 Total 35 100.0 100.0 (Primary data 2016) From Table 4.6, it was found out that majority of the student leaders were leading with the frequency of 13 with the percentage of 37.1%, followed by the lecturer with the frequency of 11 with the percentage of 31.4% since they are the ones who have the details about a student in class, then the Assistant Administrator with the frequency of 5 respondents with the percentage of 14.3%, then Administrator with the frequency of 5 also with the percentage of 14.3 and the Top management with frequency of 1 with the percentage of 2.9% as seen in the table above. This indicates that the students whom they get the information had more information compared to other categories of respondents who participated in this research. 4.3 Computerized Data Collection on Maintenance of Student Records Objective one of this study sought to improve on the student records management system of the independent variable of computer data collection. Data collected by using questionnaire, observation. Table 4.8 Computerized Data Collection STATEMENTS/ITEMS SD D NS Agree SA Mean Std dev I collect the student's document such as admissions and enrolment electronically 5 (14.3%) 7(20.0% ) 9(25.7%) 10(28.6%) 4(11.4%) 3.03 1.248
  • 48.
    31 I collect paymentof non-academic disciplinary proceedings electronically 8(22.9%) 5(14.3% ) 6(17.1%) 13(37.1%) 3(8.6%) 2.94 1.349 There is use of technology to record the student documents for individual and consumers services provided by the institution like IT support services, careers, and employment services 0(0).0% 1(2.9%) 7(20.0% 15(42.9%) 12(34.3%) 4.09 .818 The computerized data collection programs undertaken has increased academic progress and performance awards 0(0.0%) 0(0.0%) 12(34.3%) 11(31.4%) 12(34.3%) 4.00 .840 There is frequent use of technology to give academic, disciplinary, social data/information to the institution 1(2.9%) 0(0.0%) 8(22.9%) 15(42.9%) 11(31.4%) 4.00 .907 There is use of technology to collect the data of the students uniquely without confusing them and causing interference with others 1(2.9%) 2(5.7%) 9(25.7%) 16(45.7%) 7(20.0%) 3.74 .950 Average Mean 3.63 1.018 (Source: Primary Data (2016) Legend 4.1-5.0 strongly Agree -High impact 3.1-4.0 Agree -Has impact 2.1-3.0 Not Sure -Moderate impact 1.1-2.0 Disagree -Low impact 0.1-1.0 Strongly disagree -very low impact From the research, it reveals that most of the respondents agreed that they collect the students document such as admissions and enrollment electronically shown with the percentage of (28.6+11.4= 40%) with the frequency of 10 +4 (for both agree and strongly
  • 49.
    32 agree, and 12respondents did not agree with the electronica collection of data shown with the percentage of 34.3 % as shown in the table above, and 9 respondent are not sure if they do it electronically or manually. Therefore, from this it indicates that there is need to train and update the staff and the students the method they use to collect information which improve on the performance of the student. As seen in the table above, it shows that the institution collects payments of non-academic like disciplinary proceedings electronically as represented with the frequency of 16 with the percentage of 45.7%, followed with 12 respondents who disagreed with it with the format of collection with the percentage of 37.5%, and only 6 respondents who were not sure if they use electronic or manually , and in conclusion there’s need to teach people or inform the people about the Technology they are using in the institution for smooth working. Form the analysis, it shows that most of the respondents agreed that they use technology to record student documents in the institution and this is proved by the frequency computed and seen as 27 with the valid percentage of 77.2%, the 7 respondents answered by saying they are not sure with the valid percentage of only 20% and this indicates that the institution uses the computers and different devices to record or keep the student records like academics and among others. From the observation, it seen that the computerized data collection has increased programs has increased on academic progress and performance awards where majority of
  • 50.
    33 the respondent agreedwith this with the frequency of 23 with the valid percentage of 65.7%, followed by 12 respondent who were not sure of what happens in the institution with only 34.3% hence encouraged all the people in the institution to take the responsibility to know what takes places. According to the analysis, it shows that majority of the people agreed that there’s frequent use of technology to give academic, disciplinary, social data/information to the institution with the frequency count of 26 respondents with the valid percentage of 74.3%,followed with only 8 respondents with the valid percentage of 22.9% and this indicates that there are people who does not pay attention to the activities of the university and they need encouragement to be able to use them and only 1 respondent strongly disagreed with this valid percent of 2.9, therefore since the highest percentage from the duration of work showed the highest percentage with less than 5years then this respondent might be new so does not know what happens in the university. According to the analysis from the table above , it indicates that majority of the respondents who participated in the research agreed that there is use of technology to collect data of the students uniquely without confusing them and causing interference with others with the frequency of 23 people with the valid percentage of 65.7% , 9 people were not sure of the method they use in collecting data of the student and this was indicated with valid percentage of only 25.7%, and the least number of the people that is to say with only 2.9(1 person ) disagreed with the system, this indicates that the institution
  • 51.
    34 uses the systemto collect the inform and store the record of the students uniquely without interfering with others. From the Table 4.8, the average mean was found to be 3.63 and basing on the legend above, it means that computerized data collection on Maintenance of Student Records has a high impact on data collection and with the standard deviation of 1.018. However, data collected from interviews one said that “They collect the data from the student manually and entered manually into the computer” From the analysis of the regression, it was seen that in the table below; Table 4.8.1 Regression of Computerized Data Collection on Student Records. Mode l Change Statistics R Square Change F Change df1 df2 Sig 1 .201a 8.320 1 33 .007 a. Predictors: (Constant), The computerized data collection programs undertaken has increased academic progress and performance awards From the regression, it was seen that there’s a high significant of .007 as seen with the significance F change, the R Square change. 201a therefore the computerized data collection on the students has the high significance, hence it should be used. 4.4 Computerized Information Protection (MIS) on Maintenance Student Records The second objective of this study was to find out the impact of computerized information protection on maintenance of student records in Livingstone international University. Respondents were therefore asked to give their opinions and the responses were as summarized in the table below. Table 4.9 Computerized Information Protections SD D NS A SA Mean Std dev Unique identifiers are used to 1(2.9%) 1(2.9%) 11(31.4%) 10(28.6%) 12(34.3%) 3.85 1.022
  • 52.
    35 protect the studentrecords Different passwords are used for protection of the student records in order to access the information 1(2.9%) 1(2.9%) 514.3% 12(34.3%) 16(45.7%) 4.17 .985 Student records is limited to the staff who have need to know 1(2.9%) 2(5.7%) 7(20.0%) 8(22.9%) 17(48.6%) 4.09 1.095 There are backups for the student records for better protection in order to prevent loss of record 0(0.0%) 2(5.7%) 3(8.6%) 18(51.4%) 12(34.3%) 4.14 .810 There are both paper and computerized data/ information protection for better management 0(0.0%) 2(5.7%) 4(11.4%) 10(28.6%) 19(54.3%) 4.31 .900 The electronic systems are not centrally management, designated staff, and then should have Backup copies to prevent loss 2(5.7%) 1(2.9%) 7(20.0%) 15(42.9%) 10(28.6%) 3.86 1.061 Average mean 4.07 0.98 Source: Primary Data (2016) Legend 4.1-5.0 Strongly Agree -High impact 3.1-4.0 Agree -Has impact 2.1-3.0 Not Sure -Moderate impact 1.1-2.0 Disagree -Low impact 0.1-1.0 Strongly disagree -very low impact From the analysis or research the above information was observed where the respondents agreed that there are unique identifiers used to protect the student records such as passwords and this was seen by highest number of respondents with the total frequency of 22 (12+10) people and with the valid percentage of 62.9%(34.3+28.6), followed with those who are not aware of what happens with the percentage of 31.4% with the frequency of 11 people, and only 2 respondents disagreed where 1 strongly disagreed total , and this
  • 53.
    36 indicates that theinstitution is using different identifiers to store the information or protect the records. According to the analysis done, the table above shows that different passwords are used for protection of the student records, and it was shown with the frequency number of 28 respondents with the valid percentage of 80%, 5 respondents were not aware of what happens / not sure if the passwords are used or not and it is indicated with the valid percentage of 14.3%, and only 2 people /respondents disagreed. However from the analysis since the highest number agreed that the passwords are used, then it is recommended that different passwords are used but the 7 people need to carry out more research about the university/an institution. The research shows that the student records are limited to the staff who have need to know as shown with the highest percentage of 71.5%, frequency of 25 respondents out of 35 respondent, followed with the percentage of 20% with the frequency of 7 people who were not sure about who the records are limited too and the least population reveals that they disagree that the student records are not limited to the staff who are in need to know hence the skills needs to be passed to the rest of the people who are not aware of what happens in the organization, and it is indicated with only 1 person with the valid percentage of 1.9%. The analysis reveals that there are backups for students for better protection in order to prevent loss of records with the highest percentage of 85.7% with the frequency of 30 respondents out of 35, and only 3 respondents were not sure of what happens in an institution a, 2 people only disagreed with the statement but since the majority agreed that there backups then the remaining people need to require so that they might be at the same level with others in an organization. From the analysis on the table above, it shows that there are both paper and computerized data for better management, and it is indicated with the valid percentage of 83.9%, with the frequency of 29 people, followed with 11.4% of the total population who were not sure about what happens in the institution, and the least population of the people with only
  • 54.
    37 5.7%(2) respondents whodisagreed with the system. Therefore it shows that the institution uses both paper and computerized for data storage or protection and management. According to the analysis, it reveals that majority of the respondents agreed with the electronic systems are not centrally managed, designated staff, and it was show with the highest valid percentage of 67.5%with the frequency of 25 people out of 35, 20% of the respondents were not sure about the system being centrally managed or not, and 3 respondents disagreed that the electronic system is not centrally managed and it is indicated with the percentage of 8.6%. From the Table 4.9, the average mean was found to be 4.07 and basing on the legend above , it means that Computerized information protection on Maintenance of Student Records had a very high impact on information protection, and with the standard deviation of 0.98. However, in conclusion the computerized information security has been determined by the regression that shows the correlations between the information security and the student records as shown below in the Table 4.9.1. However, the research from the interviews shows that “The student information was identified by the serial numbers for easy identifications” Table 4.9.1 Regression of Information Security Mode l Change Statistics R Square Change F Change df1 df2 Sig 1 .203a 8.407 1 33 .007 a. Predictors: (Constant), Unique identifiers are used to protect the student records From regression analysis, it is shown with highest significant level of .007 that is to say Sig. F Change, with the R Square Change of .203a , and this indicates that there’s a significant / correlation between information security and student records.
  • 55.
    38 4.5 Computerized RecordsManagement on Maintenance of Student Records’. The third objective of this study was to find out the impact of computerized records management on maintenance of student records in Livingstone international University. Respondents were therefore asked to give their opinions and the responses were as summarized in the table below. Table 4.10 Computerized Record Management Statements/items SD D NS A SD Mea n Std.dev Student Records are clearly defined 1(2.9%) 2(5.7%) 6(17.1% ) 14(40.0%) 12(34.3% ) 3.97 1.014 Student Records are well documented 0(0.0%) 4(11.4%) 3(8.6%) 11(31.4%) 17(48.6% ) 4.17 1.014 There is a clear complete maintenance, accurate and update of every student records 0(0.0%) 3(8.6%) 5(14.3% ) 19(54.3%) 8(22.9%) 3.91 .853 There is clear definition of the minimum content of the core student record in the institution 1(2.9%) 3(8.6%) 12(34.3 %) 11(31.4%) 8(22.9%) 3.63 1.031 There is provision of information on the student's academic performance and award to potential students 0(0.0%) 6(17.1%) 3(8.6%) 14(40.0%) 12(34.3% ) 3.91 1.067 Average Mean 3.3 0.83 Source: Primary Data (2016) Legend 4.1-5.0 Strongly Agree - Very high impact 3.1-4.0 Agree -Has impact
  • 56.
    39 2.1-3.0 Not Sure-Moderate impact 1.1-2.0 Disagree -Low impact 0.1-1.0 Strongly disagree -very low impact From analysis, it was observed that, 26 people or respondents agreed that the records are clearly defined with the valid percentage of 74.3%, followed with 6 people who were not sure of what happens in the institution and it was seen from the analysis of the data , and it was seen with the frequency of 6 and valid percentage of 17.1%, and only 3 respondents disagreed that the records are not clearly with the valid percentage of 8.6% defined but this does not have an effect on the analysis since the majority have agreed that the student records are clearly defined. It is noted that student records are documented with the frequency of 28 out of 35 respondents that gives the valid percentage of 80%, only 3 respondents were not sure of what happens if they are well documented or not and it shown with the valid percentage of 8.6%, and finally 4 respondents disagreed that the student records are not well documented Therefore, since majority of the respondents had taken only less than 5 years in service then it is true some are not yet aware of what happens in the organisation. From analysis, it is observed that, majority of the respondents agreed with the statement that there is clear complete maintenance, accurate and update of every student records with the total frequency of 27 out of 35 and with the valid percentage of 77.2%, followed with 14.3%(5) respondents who were no sure about what happens in an organisation, and the least with 8.6%(3) respondents who totally disagreed. From item number 22 it shows that 19 respondents agreed that there is clear definition of the minimum content of the core student record with the valid percentage of 54.3%, followed with 34.3% with the frequency of 12 respondents who were not sure of what happens in the institution, followed with % with the frequency of 4 respondents who strongly disagreed. From the Table 4.10, the average mean was found to be 3.3 and basing on the legend above, it means that Computerized Records Management on Maintenance of Student
  • 57.
    40 Records had avery high impact on records management, and with the standard deviation of 0.83 as seen above in table 4.10. In conclusion, it was observed that the records management has very high significant on student records as seen in the regression table. However, data collected from interviews one said that “The student records are kept in files, according to their alphabetical order, year, and among others, and they are kept with the registrar alone since she is that one who keeps the information of the students.” Table 4.10.1 Regression of Records Management Model Change Statistics R Square Change F Change df1 df2 Sig. 1 .222a 9.397 1 33 .004 a. Predictors: (Constant), There are backups for the student records for better protection in order to prevent loss of record From the analysis, shows that the regression of the data reveals that there’s a correlation of records management on student records as shown with Sig. F Change of .004, and R Square Change of .222a . 1.1 Student Records This section presents how the student records are accessible or updated maintenance of student records in Livingstone international University. Respondents were therefore asked to give their opinions and the responses were as summarized in the table below. Table 4.11 Student Records Items/statements SD D NS A SA Mean Std.dev Student records are accessible only to authorized staff 0(0.0%) 1(2.9%) 3(8.6%) 14(40.0%) 17(48.6%) 4.34 .764 There is adequate space for all 0(0.0%) 1(2.9%) 12(34.3%) 16(45.7%) 6(17.1%) 3.77 .770
  • 58.
    41 the student recordswhich need to be produced There is an appropriate environmental condition for the record media/ system use 0(0.0%) 4(11.4%) 7(20.0%) 16(45.7%) 8(22.9%) 3.80 .933 student records provide personal reference for a certain limited time after the student leaves the institution 2(5.7%) 1(2.9%) 11(31.4%) 16(45.7%) 5(14.3%) 3.60 .976 Student records are stored, and retrieved quickly and easily 0(0.0%) 4(11.4%) 2(5.7%) 17(48.6%) 12(34.3%) 4.06 .938 Student records are indexed for identification 0(0.0%) 3(8.6%) 8(22.9%) 11(31.4%) 13(37.1%) 3.97 .985 Average Mean 3.9 0.89 Source Primary Data (2016) Legend 4.1-5.0 Strongly Agree -very high impact 3.1-4.0 Agree -high impact 2.1-3.0 Not Sure -Moderate impact 1.1-2.0 Disagree -low impact 0.1-1.0 Strongly disagree -very low impact From the Table above, beginning with item 1, it should be noted that 88.6% agreed that students’ records are accessible only to authorized staff with the frequency of 31 respondents, followed with 3 respondents with 8.6%, and only 1 respondent with the percentage of 2.9%. For 25rd item, it should be noted that 22 respondents agreed that there’s adequate space for all the student records with the valid percentage of 62.8%, followed by 12 respondents who were not sure of what happens with the valid percentage of 34.3%, then only 1 respondent
  • 59.
    42 disagreed with thestatement with 2.9%. Therefore, it was observed that the institution has enough space for keep the records of the students even though the least dis agreed and not sure. For 26th item, it should be noted that 24 respondents agreed that there is environmental condition for the record media with the valid percentage of 68.6%, followed by 7 respondents who were not sure of what happens with the valid percentage of 20.0%, then only 4 respondents disagreed with the statement with 11.4%. Therefore, it was observed that there are appropriate environmental condition for record media system use. For 27th item, it should be noted that 21 respondents agreed that there’s adequate space for all the student records with the valid percentage of 60%, followed by 11 respondents who were not sure of what happens with the valid percentage of 31.4%, then only 3 respondents disagreed with the statement with 8.6%. Therefore, it is observed that the institution provides personal references for a certain limited time as shown by the highest percentage. For 28rd item, it should be noted that 29 respondents agreed that the student records are stored, and retrieved quickly and easily with valid percentage of 82.9%, then 4 respondents disagreed with the statement with the valid percentage of 11.4%, then finally with only 2 respondents with the valid percentage of 5.7% Therefore, it was observed that student records are easily and quickly retrieved from the system. For 29rd item, it should be noted that 19 respondents disagreed that there’s misuse of records such as un authorized access to or alternation of records with the valid percentage of 54.2%, followed by 10 respondents who agreed of what happens with the valid
  • 60.
    43 percentage of 28.5%,then only 6 respondent were not sure with the statement with the valid percentage of 17.1%. Therefore, it was observed that there is misuse of records such as unauthorized access to or alternation of records. From the Table 4.11. , the average mean was found to be 3.9 and basing on the legend above , it means that Student Records had a high impact on Student records, and with the standard deviation of 0.89 4.6 SYSTEM DESIGN AND IMPLEMENTATION In order to design a system that could facilitate the capture, storage and retrieval of customers’ room records, the data collected was analyzed to determine the best way it could be stored and retrieved through using the Entity Relationship Model and Data Flow Diagrams and therefore the basic requirements for the design of the student records management system are:  Every user should have their own identity  Login facility.  User can update his/her personal information and can view the notice, results, placement and exam section updates etc.  Faculty, placement and exam sections can update any of the information. 4.6.1 System Requirements In order for the system to perform as expected, the following system specification for hardware and software, security and operations are required. Table 4.5.1 System Requirement Hardware Requirement Software Requirement Processor Pentium Operating system Windows 7, 8, 10
  • 61.
    44 Memory 64 RAMApplication Environment Visual basic Disk space 30 GB Microsoft office Microsoft access 2010 During the analysis of the student records management system at Livingstone , the following methods were used to capture information about how the system is done, the data needed , and how it flows from one department to another ; Methods used include the following; i. Questionnaire ii. Interviews 4.6.2 How the System Works The student process was operating manually with a registration form, which is filled by the potential resident and handed into the registrar. The registrar then receives the hard copies of the documents of the student and keeps only the hard copies without scanning them and have the soft copies. The registrar records the documents and keeps it for further references. 4.6.3 Limitation of Student Record Processing i. It was time consuming as students had to meet the registrar to hand in the hard copies. ii. Students sometimes lost their forms like medical forms iii. Follow up of records was difficult because of paper files which is time consuming iv. A lot of paper work
  • 62.
    45 4.6.4 How theInformation was stored i. Mostly manually; it was captured on forms and stored in a file especially for newly student. The information flow i. By physically carrying the written information ii. It was verbal iii. It was by use of registration forms , student requests 4.6.5 Problems encountered in the storage of customers and during Data collection i. When stored in large files information retrieval was difficult, since they are many students so it has to take some. The problems encountered during the early stage of the project study were; The accessibility to the DVCAA was difficult by the nature of the administration, however later I was allowed to collect the information about the student records management. ii. The staffs of Livingstone were afraid of the fact that their confidential information will be used by the administration and affect them by losing their jobs. i explained to them that the research will help to improve on the storage and performance of the University. 4.6.5.1 Problems Encountered During System Design i. Limited time due to confusion of doing two things at a time that is to say Dissertation and project and later confirmed to combine which affected a lot. ii. The application programs used were new to use, so it needed to learn first which consumed a lot of time.
  • 63.
    46 4.6.6 Benefits ofthe proposed system i. There shall no confusion and misallocation of resources since the system enforces standards and security. ii. Student records are now easy to retrieve and update hence saving time iii. Efficiency will be achieved of minimized data loss. 4.7 SYSTEM DESIGN 4.7.1 System Design The design of the system will be accomplished by the use of the following techniques; This deals with data flow diagram, detailed flow graph, requirement analysis, and the design process of the front and back end design of the student record management system. 4.7.2 DATA FLOW DIAGRAM. A Data Flow Diagram (DFD) is a graphical representation of the “flow” of Student Record System. A data flow diagram can also be used for the visualization of Data Processing DFD shows the interaction between the system and outside entities. This context-level DFD is then “exploded” to show more detail of the system being modeled. A DFD represents flow of data through a system. Data flow diagrams are commonly used during problem analysis. It views a system as function that transforms the given input into required output. Movement of data through the different transformations or processes in the system are shown in Data Flow Diagram of Fig. 3.
  • 64.
    47 This paper mainlyfocuses on the managing the information of the students, faculty, placement cell information, exam section, related information of the college which is maintained by the college administration through various levels of controlling. The function of the individual entities will be explained in detail in the flow graph. 4.7.3 DETAILED FLOW GRAPH The detailed flow graph is shown in Fig. 4 .The design of the student information management system includes the design of the home page which provides the way for all the students, staff and other user to access the SRMS. Every user of the SRMS has a unique username and password provided by the web master of the college. The home page mainly contains a login form through which a new user can register, or an existing user can login to the system by entering the username and password provided by the web master. Data Flow Diagram Figure 4.1 Data Flow Diagram Faculty Student Records management DepartmentStudent Course Administration
  • 65.
    48 This paper mainlyfocuses on the managing the information of the students, faculty, placement cell information, exam section, related information of the institution which is maintained by the institution administration through various levels of controlling. The function of the individual entities will be explained in detail in the flow graph. 4.7.4 DETAILED FLOW GRAPH The detailed flow graph is shown in Fig. 4 .The design of the student information management system includes the design of the home page which provides the way for all the students, staff and other user to access the SRMS. Every user of the SRMS has a unique username and password provided by the web master of the college. The home page mainly contains a login form through which a new user can register, or an existing user can login to the system by entering the username and password provided by the web master.
  • 66.
    49 start Home page Login AdministrtorPlacement cellExamsectionFacultyStudent Login fails Figure 4.2 Detailed Flow Diagram
  • 67.
    50 Student View course updates Updatedetails View college Notificaion View Exam section and placement updates Faculty Update student/course inormation View college notification View student details Exam section Send supervision list to faculty Update exam timetable Check the internal marks by faculty Update the final exam results
  • 68.
    51 Placement section Update thefinal exam results Update eligibility list for placement Update recruitment student information Administrator Enter student information Update the college notifications Enter the faculty information Check all the updates Figure 4.2 Data Flow Diagrams
  • 69.
    52 Student View course updates Updatedetails View college Notificaion View Exam section and placement updates Faculty Update student/course inormation View college notification View student details Exam section Send supervision list to faculty Update exam timetable Check the internal marks by faculty Update the final exam results
  • 70.
    53 Placement section Update thefinal exam results Update eligibility list for placement Update recruitment student information Administrator Enter student information Update the college notifications Enter the faculty information Check all the updates 4.7.3.1 STUDENT: The student is of center focus, because in every college student plays the very important role. Student can access the information of the college, course details, subject details, faculty details, training and placement cell information and exam section information. The course details include information regarding branch he is studying, the academic curriculum of the college, year wise subject offered by the branch, the subject details include the syllabus of the subjects, information regarding the staff handling the subjects, the subjects he presently registered for the semester she/he is presently studying, attendance and internal marks of the subjects, he can also ask any queries to the staff regarding the
  • 71.
    54 subjects. The placementdetails include the information about the companies, the eligibility criteria for attending recruitment of the companies, the process of recruitment, the date and time of the recruitment. The placement lockup updates the students’ information who got selected for a company. The exam section details include the internal and external time tables, the room allocation for the exams; it also contains the semester end results. 4.7.3.2 GRADE: The student grade enables the administrator to enter the grades of the student like the course unit; code credit unit of the course and the earned points of it hence compute the GPA of the Semester. 4.7.3.3 FACULTY The administrator is responsible for entering the new student, promoting the student from one class to another, from one semester to another and from one year to another. Managing the student accounts like any changes regarding to the name, address etc. The administrator also manages the faulty accounts like entering a new faculty, assigning the faculty to the subjects. The administrator also updates the college related information like calendar of events, information regarding any other events that occur in the college. The administrator will check the all the updates i.e. student updates, faculty updates, exam updates etc. The administrator has the highest level of power in the student information system. 4.1.1.1 Data Design (Entity Relationship Diagram) The diagram below shows the entity Relationship diagram that shows the primary and the foreign constraints.
  • 72.
    55 Department PK DepartmentID DepartmentName Category OfficePhone CollegeName Semester PK SemesterID SemesterName Year Course PKCourseID CourseName CourseDescription Credits DepartmentID SemesterID Faculty PK StaffID LecturerName CourseCode DepartmentID Student PK StudentID FirstName MiddleName LastName DOB Gender Place_of_Birth HomeTown Nationality MobileNumber Address DegreeType DegreeLevel DegreeTime FatherName MotherName DepartmentID ProgramName Status Start_year End_Year Figure 4.3 Entity Relationship Diagrams 4.8 FUNCTIONAL REQUIREMENTS Student record management system aims to improve the efficiency of Student information management, and the main function is managing and maintaining information. 4.8.1 NON- FUNCTIONAL REQUIREMENTS i. Enabling the university administration to have access to students records
  • 73.
    56 ii. Capture thedetails of the student, faculty department, course and among others iii. Retrieve the students personal data and all the records iv. Capture the details of the student academics such as UCE, UACE, and Other qualifications v. Enable the attributes that concern the student, faculty and among others. vi. Enable proper flow of information from one department to another for example the admission to academic registrar vii. Ensure the security and privacy of both administration and student’ data viii. Help the student to know the numbers, details, and the faculty he/she belong. 4.8.1.1 Performance Requirements: The proposed system that we are going to develop will be used as the chief performance system for helping the organization in managing the whole record of the student studying in the organization. Therefore, it is expected that the record would perform functionally all the requirements that are specified. 4.8.1.2 Safety Requirements: The database may get crashed at any certain time due to virus or operating system failure. Therefore, it is required to take the database backup. 4.8.1.3 Security Requirements: We are going to develop a secured database. There are various categories of people namely Administrator, Student who will be viewing either all or some specific information from the database. Depending upon the category of user the access rights are decided. It
  • 74.
    57 means if theuser is an administrator then he/she can be able to modify the data, append etc. All other users only have the rights to retrieve the information about database. 4.8.1.4 Student Record Management System Design It is fair to say that database play a critical role in almost all areas where computers are used, including business, electronic commerce, engineering, medicine, law, education, and library science. Therefore, a database is collection of a related data. A database has the following implicit properties: A database represents some aspect of the real world, sometimes called the mini- world or the Universe Of Discourse (UOD) changes to the mini world are reflected in the database. A database is a logically coherent collection of data with some inherent meaning. A random assortment of data cannot correctly be referred to as a database. A database is designed, built, and populated with data for a specific purpose. It is an intended group of users and some preconceived application which these users are interested. Database Management System (DBMS) is a collection of programs that enables users to create and maintain a database. DBMS is a general –purpose software system that facilitates the process of defining, constructing, manipulating, and sharing database among various users and applications. Defining a database involves specifying the data types, structures, and constraints of the data to be stored in the database. The database definition or descriptive information is also stored in the database in the form of dictionary; it is called Meta
  • 75.
    58 data constructing thedatabase is the process of storing the data on the storage medium that is controlled by the DBMS. Manipulating a database includes functions such as querying the database to retrieve specific data, updating the database to reflect in the mini-world, and generating reports from the data. Sharing a database allows a multiple users and programs to access the database simultaneously. Application program accesses the database by sending queries or request for data to the DBMS. A query typically causes some data to be retrieved; a transaction may cause some data to be read and some data to be written into the database. Table 4.6.5.7 Physical Database Design Table faculty Attribute Data type Constraint Staffid Text Primary key(required) Course Code Text Departmentid Text Foreign key Staff_Gender Text Staff_Name Text Staff qualifications Text Qualification copies Attachments It shows which type of the information is captured on the department and this include Staff ID, Course code, Department, Gender, Staff Name, and Qualifications shown in the shot below. Table Course Attribute Data type Constraint Courseid Text Primary key
  • 76.
    59 Course Description Text CourseName Text Credits Text Departmentid Text Foreign key Semesterid Text Foreign key The Table above shows the details of the course that includes course ID, course Description, Credits, and Department Semester ID as shown above. Table Grade Attributes Data type Constraints Student id Text Primary key Course unit Text Credits Number Credits earned Number Grade points Calculated Code Text Total Credits Calculated Semester GPA Calculated The table above shows the details how the grades are determined at the institution, it is represented with the table above. Table Semester Attributes Data type Constraint
  • 77.
    60 Semesterid Text Primarykey Semester Name Text Academic Year Date/Time Table student Attribute Data type Constraint Student id Text Primary key(not null) First Name Text Last Name Text DOB Date/Time Gender Text Nationality Text Mobile phone Number Degree type Text Degree level Text The table above shows the details that is found in the student form where, it shows what a student is required to fill in as shown in the table and represented in the figure below.
  • 78.
    61 4.9 IMPLEMENTATION, TESTING,AND VALIDATION The system will be implemented by using the following programming languages and software’s; a) Microsoft access 2010 b) Sql: SQL stands for Structured Query Language. SQL lets us access and manipulate databases. SQL is an ANSI (American National Standards Institute) standard. SQL can execute queries against a database, retrieve data from a database, insert records in a database, update records in a database, delete records from a database, create new databases, create new tables in a database , create stored procedures in a database, create views in a database, set permissions on tables, procedures, and views. 4.9.1 System Testing and Validation 4.9.2 System Testing The system will be tested by running it to see, if it is achieving what it will do. 4.9.3 System Validation It will be validated by i. Calling on the students who are the main users of the system to use the system and find out if it really achieves their expectations
  • 79.
    62 ii. Determining validationactivities that is, details that will be required for each of the steps in the validation process. 4.10 PRESENTATION AND EXPLANATION OF THE SCREEN SHOTS 4.10.1 HOME PAGE This page provides information about the student management system, students’ information, faculty, course grade and department as represented below in screenshot. Figure 4.4 Home Page 4.10.2 Screenshot of Department It shows which type of the information is captured on the department and this include department ID, Name, school, category and among others as shown in the shot below.
  • 80.
    63 Figure 4.5 Department 4.10.3Screenshot of Faculty It shows which type of the information is captured on the department and this include Staff ID, Course code, Department, Gender, Staff Name, and Qualifications shown in the shot below. Figure 4.6 Faculty
  • 81.
    64 This Screenshot showsthe page of grading with different semesters where an administrator selects the one to fill as shown below. Figure 4.7 Grades / Result This Screenshot shows the page of Students with different fields that needs to be filled and the information from the students as shown below.
  • 82.
    65 Figure 4.8 Student Itshows which type of the information is captured on the department and this include Course ID, Course Description, Credits, Department ID, and Semester ID as shown in the shot below. Figure 4.9 Course The figure above shows the details of the course that includes course ID, course Description, Credits, and Department Semester ID as shown above.
  • 83.
    66 CHAPTER FIVE: DISCUSSIONOF FINDINGS, CONCLUSION AND RECOMMENDATION 5.0 Introduction This chapter presents the discussion of findings, conclusions, and recommendations arising from the study objectives which where; to improve on data collection, information protection, improve on records management (MIS) on maintenance of student records’. At the end of the discussion are the conclusions about the study and finally, the recommendations for further research. 5.1 Discussions of the Findings Under this section, a number of studies are presented that are either in support of the findings or are contrary to the findings. This has helped in arriving at the conclusion of the study. The discussions are presented below under each objective. 5.2 Computerized Data Collection and Student Records From the findings in chapter four, it was noted that majority of the respondents agreed that there’s an impact of computerized data collection on maintenance of student Records. It is seen with the percentage of both strongly agree plus agree with the percentage of 65.7%. In reference to Sharapova (2014) who explained that all duplicates, multiple entries and irrelevant papers were removed; remaining papers were scanned for the information of interest.( D. I. (2002). Computerized Data Collection and Analysis. Computerized Data Collection and Analysis. Retrieved June 12, 2016, from http://www.public.asu.edu/~ferigabi/
  • 84.
    67 5.3 Computerized InformationProtection and Student Records The Findings under this objective proved that the respondents strong agree that Different passwords / serial numbers are used for protection of the student records in order to access the information easily for identification and recording shown with the percentage of 80%. In reference to W. K. Takramah, W. K., Atiwoto. (2015)., Student Database System for Higher Education: A Case Study at School of Public Health, University of Ghana. America Journal of Software Engineering and Applications. Vol. 4, No. 2, pp.23-34 explained that student records should be protected through keeping the information in multiple media devices including handwriting, print microfilm, computer’s main memory, magnetic tape, cassette, disk or diskette, and must be given different passwords and identifiers for easy access, D. I. (2002). Computerized Data Collection and Analysis. Computerized Data Collection and Analysis. Retrieved June 12, 2016, from http://www.public.asu.edu/~ferigabi/ 5.4 Computerized Information Management and Student Records The Findings under this objective proved that the respondents strong agree that Student Records are well documented in order to be used for further studies and references as shown with the percentage of 80%. However, from the interviews one said that “They keep the student records in files for references and further use or evidence”. Therefore, from my observation, they keep files of the students manually and further use. In reference to student records manual prepared by University of South Florida(Office of the registrar , the creation and maintenance of records relating to the students of an institution are essential to managing, providing , controlling the student academic progress and measuring their achievement both institution after they leave the institution hence, the student record must be identifiable or identifiers that relate to a student include name, student ID, address , family member names a list of person characteristics
  • 85.
    68 Therefore, student recordsshould be maintained in multiple media including handwriting, print microfilm, computer’s main memory, magnetic tape, cassette, disk or diskette. According to Wisdom Kwami Takramah, Wisdom Kwasi Atiwoto. Student Database System for Higher Education: A Case Study at School of Public Health, University of Ghana. America Journal Of Software Engineering and Applications. Vol. 4, No. 2, 2015, pp.23-34 5.5 Conclusion From the findings and the discussion, the study makes the following conclusions: For objective one, the researcher comes to the conclusion there is need to improve on the data collection since the university is using manual system of working one per one student that consumes time. Secondly, the researcher came to the conclusion that the student records needs to be identified differently for easy retrieval and accessibility for improvement on the transparency. From the analysis of the research (interviews and questionnaire), it evident that student records are kept with only one person (registrar) where the rest of the management are not sure how the information is protected and identified, therefore there’s need for transparency and sharing of the passwords for better management of the records especially when one person disappears. 5.5.1 Efficiency and profitability This research was undertaken with the main objective to improve on the student records management system from the academic department, and allows the administrator to quickly to capture and record them to the department to departments, eliminate errors caused by sloppy handwriting, and also enable the retrieval of the history from the system.
  • 86.
    69 This system hasbeen able to improve time taken in the acquiring, capturing walking in office, congestion in office and among others, retrieve data stored in the data stores e.g. for changes. The fact that data is easily retrieved, time wastage is reduced and customers are served quickly. This improves on the number of customers served in a particular time and also increases the profits of the resort. 5.5.2 Manpower This system requires less manpower to operate at the waiting and reception departments than the previously used manual system because the time taken to retrieve data is on average less than the time previously taken. The system also requires less manpower to manage historical records since it’s automated to do this. 5.5.3 Accuracy This system increased on the accuracy in a number of areas: through data validation verification procedures, the system controls human errors to a minimum. Since the data is validated as it is entered human errors are greatly reduced. 5.5.4 Limitations The major limitation of the system is that, though processing has been computerized, input to the system is still manual. This means that not all the merits of a fully computerized system have been fully achieved. Therefore, information is an essential tool many schools and other organization use to advance decision making. Large amount of student’s data are generated either manually or electronically on daily basis. When population of student in a school is less than a hundred, the manual system can work perfectly but it is not the best method of managing records of students. The manual and disintegrated electronic systems have numerous disadvantages because these methods of capturing and managing data about students are prone to data inconsistency, data redundancy, difficult to update and maintain data, bad security, difficult to impose constraint on various data file and difficult to backup. An integrated student
  • 87.
    70 database system providespractical solutions to address problems associated with manual system. In order to assess the performance of the school and students overtime, there is the need to use past records of students without any missing data. The computerized student information system which captures and maintains longitudinal data of students would provide an accurate and reliable data about current and past students. The system is free of errors and very efficient and less time consuming due to the care taken to develop it. All the phases of software development cycle are employed and it is worthwhile to state that the system is very tough. Provisions made for future development in the system. 5.6 Recommendation The recommendation arising from the student Management System process analysis and design is that computerized system is an important advance that will benefit the academic personnel, students through the following; The first recommendation is that the administration of student management system allow the computerized system, because it will on saving time, and creation of transparency of the administration The third recommendation is that the administration of Livingstone international university would allow the computerized system, because checks on the resources like papers, and not the records management by one person but can be management by many for example if the person who knows the password dies, no one else with the record hence it’s need in the university hence highly recommended. Finally, the use of the student management system will need the experts to train the users before they can begin using hence its recommendation. Further studies: Since student information system is very broad, the scope of this project covers only a small aspect of student information system due to the fact that the stipulated one month within which the project is expected to be executed is too short. Students who are interested in building information system should be encouraged to work on other aspect of student information system in that all the available related student information system
  • 88.
    71 could be linkedtogether. The department of Academics should add programming to the courses offered and it should be made compulsory and run for both semesters. Health informatics students should be encouraged to work in a team to develop a software application system so that they will be well equipped with database and programming skills. This move will go a long way to help them do their project without any difficulty. This report could be useful to any person who wants to do project on similar topic.
  • 90.
    I 6.0 References Basse, S.,Okodoko, D., & Akpanumo, U. (2009). African Research Review. Information Communication Technologies in the Management of Education for Sustainable Development in Africa,3, 414-428. Bunoti, S. (2004). The quality of higher education in developing countries needs professional support . C.R, Kothari. (2004). Research methodology methods and techniques. (Second ed., p. 100). India: NEW AGE INTERNATIONAL (P). DOI: www.newagepublishers.com Carcary M, Long G and Remenyi D (2007) “The Implementation of a New Student Management Information System (MIS) at an Irish Institute of Technology – An Ex Post Evaluation of its Success” The Electronic Journal Information Systems Evaluation Volume 10 Issue 1, pp 31 - 44, available online at www.ejise.com Chifwep, V. (1995).Managing records at school level. National Education Statistical Information Systems. Data Protection Principles in the Personal Data (Privacy) Ordinance from the Privacy Commissioner’s perspective (2nd Edition) Website: www.pcpd.org.hk Enquiry Hotline: (852) 2827 Eudra, L. (2001). The rules governing medicinal products in the European union . Computerized Systems, 4 Gregor, S. (2002). A theory of theories in information systems. In S. Gregor and D. Hart (Eds.), Information Systems Foundations: Building the Theoretical Base. Australian National University, Canberra, 1-20.
  • 91.
    II Guidelines for PostsecondaryInstitutions for Implementation of the Family Educational Rights and Privacy Act of 1974 as Amended, American Association of Collegiate Registrars and Admissions Officers, Revised Edition 1995. International Journall of Economy, Management and Social Sciences Vol (1), No (1), December 2012, pp. 1-18 http://www.waprogramming.com Journal of Research Practice, 2(2), Article D1, (2006). Benfield, J. A., & Szlemko, W. J. (2006). MIL-STD-498 (1994) Software Development and Documentation U.S department of Defen se. MoREQ (2001) Model Requirements for the Management of Electroni Records Cornwell Management Consultants http://www.cornwell.co.uk/moreq.html NA Paul C. Hewett, Annabel S. Erulkar and Barbara S. Mensch (2003) the Feasibility of Computer-Assisted Survey Interviewing in Africa: Experience from Two Rural Districts in Kenya No.168 R., F. Lehner, M., & F., L. (2006). Perspectives on knowledge management systems theoretical framework and design of an empirical study. Management Information Systems III Rope, M. (1999). Managing public sector record. United Kingdom: International Records Management Trust Retrieved from http://www.irmt.or Shaw, A., & Shaw, D. (2006). Electronic Records Management Criteria and Information Security. Australian Information Warfare and Security Conference,7th. Retrieved March 19, 2015, from http://ro.ecu.edu.au/isw/
  • 92.
    III State of FloridaGeneral Records Schedule GS5 for University/Community College Records, March 1996. Wokocha, C., & Adebayo, E. (2006). A Guide to Establishing Management Information System in Tertiary Institutions in Nigeria. European scientific journal,8(14), 12-12. C. Y. (2014). Design and Implementation of Students' Information Management System. Student Information Management System, Microsoft Office Access, 103-107. Retrieved May 12, 2016.
  • 93.
    IV Appendix I COMPUTING RELIABILITYUSING THE PEARSON FORMULA QTN/RPD 1 2 3 4 5 6 7 8 9 10 Total Average 1 5 4 3 3 3 5 4 4 1 1 33 3 2 5 3 2 2 4 5 4 3 1 2 31 3 3 3 5 4 4 5 5 5 4 1 1 37 4 4 5 5 4 4 5 4 5 4 3 3 42 4 5 2 5 5 3 5 3 5 3 4 1 36 4 6 5 4 4 4 4 5 5 2 3 1 37 4 7 5 5 3 3 5 5 5 3 3 1 38 4 8 1 5 3 4 5 5 5 3 5 1 37 4 9 1 2 4 3 5 5 5 4 5 1 35 4 10 5 2 3 3 5 4 5 5 1 1 34 3 11 5 3 4 4 4 4 4 5 1 1 35 4 12 5 5 4 4 5 5 5 3 2 1 39 4 13 5 3 4 3 5 5 4 3 4 1 37 4 14 1 3 4 2 4 5 4 3 2 1 29 3 15 3 2 4 4 5 5 5 4 3 1 36 4 16 5 3 4 3 5 5 4 3 1 1 34 3 17 1 2 5 4 5 5 5 4 1 1 33 3 18 5 4 4 4 5 5 5 4 1 1 38 4 19 1 4 4 4 4 5 4 5 3 2 36 4 20 1 2 4 3 5 4 3 3 3 1 29 3 21 5 5 4 3 3 5 5 5 3 1 39 4 22 3 5 4 4 5 5 4 4 3 1 38 4 23 5 5 4 3 5 5 4 4 5 1 41 4 24 5 3 3 3 2 4 4 3 4 4 35 4 25 1 3 3 4 2 4 3 3 2 4 29 3 26 1 3 3 4 3 3 3 4 1 2 27 3 27 1 2 2 3 3 3 3 2 1 2 22 2 28 1 4 4 3 4 4 3 4 2 3 32 3 29 1 4 3 3 4 2 4 4 2 2 29 3 30 1 5 2 3 2 2 3 5 1 2 26 3 X Y X2 Y2 XY
  • 94.
    V 3 3 99 9 4 4 16 16 16 4 4 16 16 16 4 4 16 16 16 4 3 16 9 12 4 4 16 16 16 4 3 16 9 12 4 4 16 16 16 4 3 16 9 12 4 4 16 16 16 4 4 16 16 16 3 3 9 9 9 2 3 4 9 6 3 3 9 9 9 3 3 9 9 9 TOTAL 54 52 200 184 190 R= ∑xy-(∑x∑y)/N ( ∑x2 -(∑x2 )/N))(∑y2 )(∑y 2 )/N Therefore R= reliability, xy = 190, X = 54, Y = 52, X2 = 200, Y2=184. THUS reliability ((184 – 54*52)/30)/(200-542 /30)(184 – 522 /30) 90.4 (102.8)*(93.867) Therefore reliability = 0.92027 However, since we are using split half method, the r obtained is half of the expected value. Spearman’s correction formula is given by; r = 2rhh, so by substation; 1+rhh r = (2*0.92027) /(1+0.92027)
  • 95.
  • 96.
    VII Appendix II I am,Nandutu Juliet, a student of Livingstone International University pursuing a Bachelor of Science in Information Technology, as required by the university, I am carrying out research on student Record management system in Livingstone International University to this study, and you are kindly requested to complete the questionnaire as honestly as possible. You can sign below as sign that you have consented. Thank you. Signature for respondent …………………………………. SECTION A: DEMOGRAPHIC DATA. For this section, tick in the appropriate box. 1. SEX: 1. Male 2. Female 2. AGE: 1.20-30 2.31-40 3.41-50 4.above 50 3. QUALIFICATION: 1. Certificate 2. Diploma 3. Degree 4.Masters 4. PHD 4. MARITAL STATUS: 1. Single 2.Married 3.Separate 4. Divorce 5. Widowed 5. DURATION OF EXPERIENCE: 1. Less than 5years 2. 6-10 yrs. 3. above 10years 6. OCCUPATION: 1. Student 2.Lecturer 3. Assistant Administrator 4.Administrator 5. Top management √
  • 97.
    VIII Section B: Information: Foritems under this section, please grade your opinion by ticking only one of the options ranging from (5-1), 5 being the highest, and 1 the lowest. Key: Strongly Agree (SA) = 5, Agree(A) = 4, Not Sure(NS) = 3, Disagree(D) = 2, Strongly Disagree(SD) = 1 Computerized Data Collection. (CDC) S/N Statements/Items 5 4 3 2 1 7 I collect the student’s document such as admission and enrolment electronically.(CDC1) 8 I collect payment of non-academic disciplinary proceedings electronically.(CDC2) 9 There is use of technology to record the student documents for individual and consumer services provided by the institution like IT support services, careers, and employment services.(CDC3) 10 The computerized data collection programs undertaken has increased academic progress and performance awards.(CDC4) 11 There is frequent use of technology to give academic, disciplinary, social data/information to the institution.(CDC5) 12 There is use of technology to collect the data of the students uniquely without confusing them and causing interference with others.(CDC6) Computerized Information Protection. (CIP) 13 Unique identifiers are used to protect the student records (CIP1) 14 Different passwords are used for protection of the student records in order to access the information.(CIP2) 15 Student records is limited to the staff who have need to know.(CIP3) 16 There are backups for the student records for better protection in order to prevent loss of records.(CIP4) 17 There are paper and computerized data /information protection for better management. (CIP5) 18 The electronic systems are not centrally management, designated staff,
  • 98.
    IX and then shouldhave back- up copies to prevent loss.(CIP6) Computerized Records Management. (CRM) 19 Student records are clearly defined.(CRM1) 20 Student records are well documented.(CRM2) 21 There is clear complete maintenance, accurate and update of every student records.(CRM3) 22 There is a clear definition of the minimum content of the core student record in the institution.(CRM4) 23 There is provision of information on the student’s academic performance and award to potential students.(CRM5) Student Records. (SR) 24 Student records are accessible only to authorized staff.(SR1) 25 There is adequate space for all the student records which need to be produced.(SR2) 26 There is an appropriate environmental condition for the record media/system use.(SR3) 27 Student records provide personal references for a certain limited time after the student leaves the institution.(SR4) 28 Student records are stored, and retrieved quickly and easily.(SR5) 29 Student records are indexed for identification.(SR6) Moderating Variables. (MV) 30 There is loss of control over the creation and use of records.(MV1) 31 There is loss of control over access ·(MV2) 32 The existence of different versions of the same information and the absence of a definitive or authentic record. (MV3) 33 The loss of contextual information, such as the originator and the date
  • 99.
    X of creation.(MV4) 34 Theease with which electronic records can be manipulated or changed.(MV5) 35 There is technology-related difficulty in retrieving records. (MV6) 36 The misuse of records, such as unauthorized access to or alternation of records.(MV7) Thank you so much for your cooperation May God Bless You abundantly
  • 100.
    XI Appendix III: Questionnaire forImproving On Management Information System On Student Records I am a student of Livingstone International University Department of Information Technology. I am, currently undertaking a Research/project that will lead to an award in a Bachelors Degree. Any help rendered to me will be of great use and will be highly utilized. Research Information S/N Question Answers 1 Name 2 Job title 3 Phone number (optional) 4 How do you make keep records currently? (Tick one) o Manual o Computerized 5 How does it work? 6 How is the student’ personal data captured? 7 How is the information stored after it is captured? 8 How is the information captured and stored identified. 9 What challenges do you face when collecting and retrieving data from the current system of the students 10 What are the general limitations of the current student system 11 Do you think the computerized student management system will improve the effectiveness of the work 12 What are the recommendations of using the computerized student management system for capturing, storing and retrieving of the results Thanks a lot