授 课 资 料

200 8 至 200 9 学年第 1 学期



  授课名称   房屋建筑学与城市规划导论


  授课班级   建筑环境与设备工程 2007


  授课教师       王   磊

  教师职称       讲   师

  助课教师




     建筑工程学院
中国矿业大学课程教学总结

     院(系)            建筑工程学院                                            填表日期 2009 年 1 月 5 日
  姓名                 王磊          职称           讲师          讲课教师           王磊、        助课教师
             房屋建筑学与城             课程                       类       基础                3       学
课程名称                                          02453                        学分                           48
              市规划导论              编号                       型       理论                        时
 学生所                                                                                    学生
                 建工学院            班级             建筑环境与设备工程 2007                                          62
 在院系                                                                                    人数
教材名称         房屋建筑学与城市                出版社(日期)                      东南大学出版社 2002 年 2 月第 1 版
             规划导论
       项目        出勤情况          课堂纪律             完成作业                  考试纪律              学风总体评价
 学
       优秀                                             √                √
 风
 情     良好            √           √                                                              √
 况     中等
       差
             教       学    方 式                             实验教学                      使用外文教材情况
             讲课                46 学时            实验学时                   学时           原版教材
 教      讨论、自学                   2 学时           验证性实验                   学时           外文授课
 学
             上机                      学时        综合性实验                       学时       双语教学
 情
 况     每周答疑次数                    次             设计性实验                   学时        外文参考书
                               作业情况                                             多媒体使用情况
       布置次数              2 次         批改量                  100 %          使用         √       没使用
考试方     笔试               闭卷           开卷                  半开卷          小论文          口试              其他
 式      √                √
                     任课教师命题                                              非任课教师命题
考试命 未经讨论和            教研室审        教研室集体讨               任 课 教 师 任课教师不接                            试题库
 题  审查               查           论                    参与命题    触命题
         √                                                    √
试题     是非题               选择题         填充题                  简答题          计算题       综合题                其他
类型           %            %               %                       %        %            %               %

试题难          容易题                          中等难度题                             难题                      应得分
度分析                  %                             %                            %                       分
阅卷方        任课教师阅卷                     集体流水作业阅卷                                  其他教师阅卷
 式               √

课程成     平时成绩                   小论文成绩                              实践成绩                      考试成绩
绩评定
        30       %              70        %                            %                            %
考        试     成     绩       统   计
                    90-                                                        小于
   班级         人数          80-89        70-79   60-69   55-59   50-54   40-50         平均
                    100                                                         40
 建环 06-1 班     28    3        16        7       2                                    81
 建环 06-2 班     34   4         17        12      1                                    82




                              课          程      总      结


  教学内容包括建筑设计、建筑构造和城市规划三部分,要求学生了解建筑设计的一般知识,掌
握建筑设计基本程序和方法,掌握基本的建筑构造知识,能够绘制简单的建筑节点,培养学生的识
图与制图能力,了解城市规划的一般性知识,其中建筑构造是教学内容中的核心部分。

  房建的教学内容相对比较枯燥,而且学生参与实践的机会很少,因此在教学过程中,注重对实
际工程的举例,特别是照片和动画的应用,增加学生的感性认识。在建筑设计部分,注重对建筑设
计一般性原则的讲解,一般以若干个典型的建筑实例来印证设计原则,给学生留下鲜明的印象,为
他们随后的建筑设计周做一个较好的理论铺垫工作。学习建筑构造的目的是为了让学生了解建筑是
如何建造出来的,因此帮助学生建立关于构造知识的较为完整的框架体系,再对每个体系中的节点
和大样进行是比较细致的讲解,为了增强学生的识图能力,有意识的用简化了的施工图的大样和详
图做例子为学生讲解。为了巩固教学效果,分别布置了地下室、墙体和屋顶三章中的若干详图作业,
让学生去记忆。对于较为复杂的楼梯计算,在黑板上现场演示。根据教学经验,特别补充了建筑结
构的基本知识,并且着重强调了不同结构类型的建筑在构造知识中的不同名词的差异和区别。在课
堂管理中,采用回答问题或者让学生现场作图的方式,与学生进行交流,每星期进行一次课堂点名,
基本保证了较为良好的教学效果。

  这门课进行新的教学尝试,没有考试,让学生独立完成一份调研报告,让学生现场调研,采集
图片,将实际的房屋结构与与书本理论结合对照,作出个人评价,并且绘制相关的详图。调研报告
完成情况很好,学生能够将书本的理论与现实对应,错误率较少,学习效果很直观,达到了预想的
教学要求。




      负责人:                                                       2009 年 1 月 6 日
  说明:1.带“О”的栏目如果选择“是”
                    ,作标记“√”
                          ,选择“否”不作任何标记;
        2.课程类型:A-核心课程,B-目标课程,C-一般课程,D-任选课程;
        3.负责人:本院(系)课程由专业建设负责人审核签字,外院(系)课程由系(教研室)主任审核
  签字;
  4.此表在每学期完成教学任务后,交学院(系)并存档。
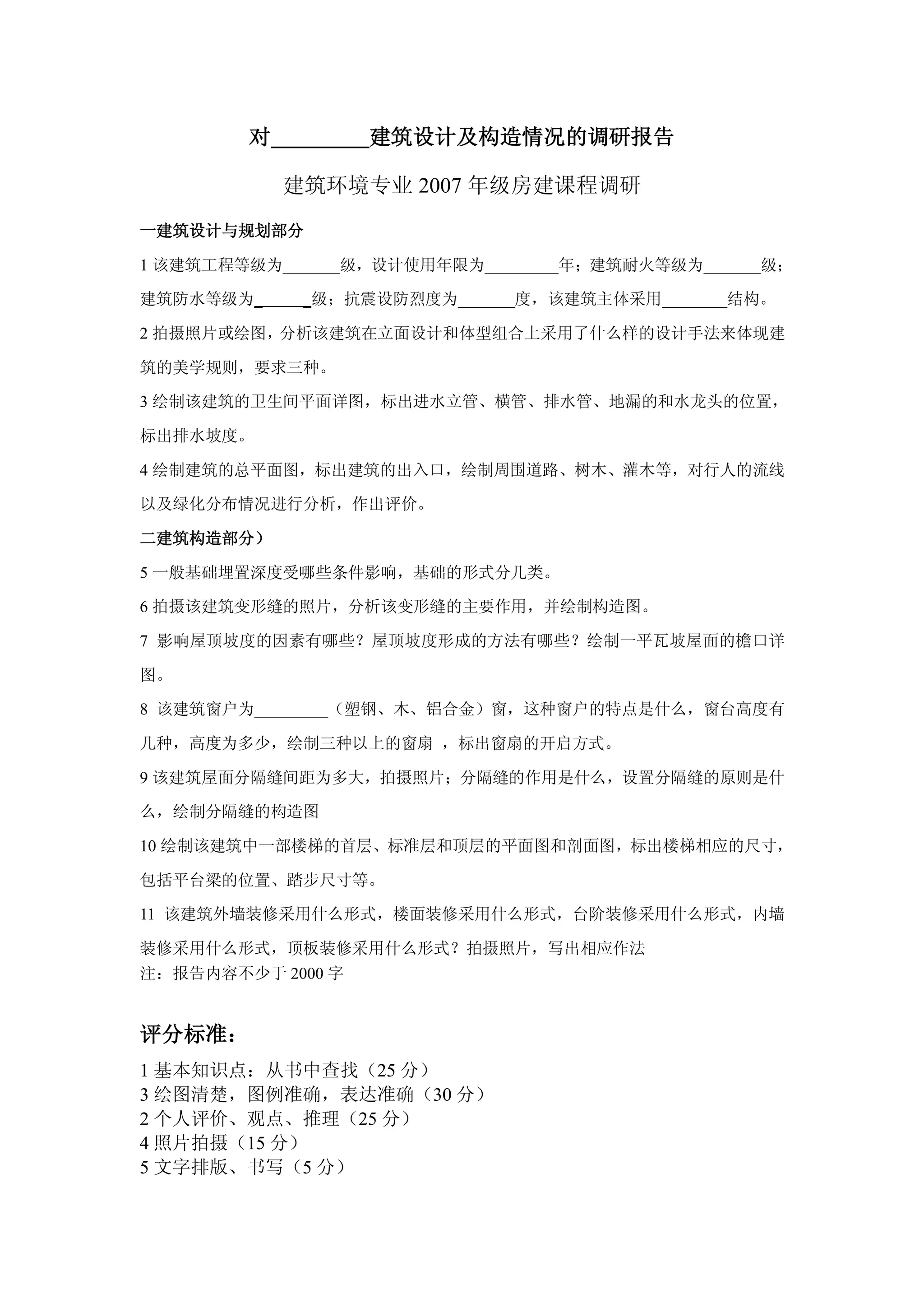
对          建筑设计及构造情况的调研报告

            建筑环境专业 2007 年级房建课程调研

一建筑设计与规划部分

1 该建筑工程等级为_______级,设计使用年限为_________年;建筑耐火等级为_______级;

建筑防水等级为_     _级;抗震设防烈度为_______度,该建筑主体采用________结构。

2 拍摄照片或绘图,分析该建筑在立面设计和体型组合上采用了什么样的设计手法来体现建

筑的美学规则,要求三种。

3 绘制该建筑的卫生间平面详图,标出进水立管、横管、排水管、地漏的和水龙头的位置,

标出排水坡度。

4 绘制建筑的总平面图,标出建筑的出入口,绘制周围道路、树木、灌木等,对行人的流线

以及绿化分布情况进行分析,作出评价。

二建筑构造部分)

5 一般基础埋置深度受哪些条件影响,基础的形式分几类。

6 拍摄该建筑变形缝的照片,分析该变形缝的主要作用,并绘制构造图。

7 影响屋顶坡度的因素有哪些?屋顶坡度形成的方法有哪些?绘制一平瓦坡屋面的檐口详

图。

8 该建筑窗户为_________(塑钢、木、铝合金)窗,这种窗户的特点是什么,窗台高度有

几种,高度为多少,绘制三种以上的窗扇 ,标出窗扇的开启方式。

9 该建筑屋面分隔缝间距为多大,拍摄照片;分隔缝的作用是什么,设置分隔缝的原则是什

么,绘制分隔缝的构造图

10 绘制该建筑中一部楼梯的首层、标准层和顶层的平面图和剖面图,标出楼梯相应的尺寸,

包括平台梁的位置、踏步尺寸等。

11 该建筑外墙装修采用什么形式,楼面装修采用什么形式,台阶装修采用什么形式,内墙

装修采用什么形式,顶板装修采用什么形式?拍摄照片,写出相应作法
注:报告内容不少于 2000 字


评分标准:
1 基本知识点:从书中查找(25 分)
3 绘图清楚,图例准确,表达准确(30 分)
2 个人评价、观点、推理(25 分)
4 照片拍摄(15 分)
5 文字排版、书写(5 分)
房屋建筑学 A 学生成绩表


                                    听课       作      作          调研
                                                         平时           学期总
      学号        姓名       班级         出勤     业一     业二           报告
                                                         成绩           成绩
                                    10 分   10 分   10 分        100 分
1    02070821   鲍强    建环 2007-1 班    8      9      9     26    80      82
2    02070822   边泽峰   建环 2007-1 班    8      9      7     24    75      77
3    02070824   董宁    建环 2007-1 班    3      7      9     19    90      82
4    02070825   顾志伟   建环 2007-1 班    3      7      9     19    85      78
5    02070826   黄家发   建环 2007-1 班    8      9      7     24    80      80
6    02070828   李继扬   建环 2007-1 班    3      7      7     17    75      70
7    02070829   李萌萌   建环 2007-1 班    3      5      7     15    65      61
8    02070831   吕勇    建环 2007-1 班    8      9      9     26    80      82
9    02070832   彭琪    建环 2007-1 班    8      7      7     22    70      71
10   02070833   任帅    建环 2007-1 班    0      9      7     16    85      75
11   02070834   孙敬华   建环 2007-1 班    8      9      9     26    85      86
12   02070835   田玉圣   建环 2007-1 班    3      9      9     21    92      85
13   02070836   王金星   建环 2007-1 班    8      9      9     26    92      91
14   02070837   王天恒   建环 2007-1 班    8      9      9     26    75      79
15   02070838   王正东   建环 2007-1 班    8      9      9     26    80      82
16   02070839   谢瑞鹏   建环 2007-1 班    8      7      7     22    80      78
17   02070840   熊玖林   建环 2007-1 班    8      9      9     26    90      89
18   02070841   严志远   建环 2007-1 班    8      9      9     26    85      86
19   02070842   叶亚琳   建环 2007-1 班    8      9      7     24    80      80
20   02070843   张临凯   建环 2007-1 班    8      9      9     26    90      89
21   02070844   张玉龙   建环 2007-1 班    3      7      7     17    70      66
22   02070845   张琪    建环 2007-1 班    8      7      7     22    85      81
23   02070846   钟益    建环 2007-1 班    8      9      9     26    85      86
24   02070847   周泰    建环 2007-1 班    8      5      9     22    85      81
25   02070848   朱曰祥   建环 2007-1 班    8      9      9     26    85      86
26   02070849   陈艳霞   建环 2007-1 班    8      9      9     26    92      91
27   02070850   李菁菁   建环 2007-1 班    8      9      9     26    92      91
28   02070851   赵旭光   建环 2007-1 班    8      7      9     24    90      87
1    02070853   鲍兆帅   建环 2007-2 班    8      9      9     26    85      86
2    02070854   曹文博   建环 2007-2 班    3      7      7     17    80      73
3    02070855   陈殿龙   建环 2007-2 班    3      7      9     19    80      75
4    02070856   高杰    建环 2007-2 班    8      7      9     24    75      77
5    02070857   胡仁贵   建环 2007-2 班    8      9      9     26    85      86
6    02070858   亢友立   建环 2007-2 班    8      9      9     26    85      86
7    02070859   李浩    建环 2007-2 班    8      7      9     24    92      88
8    02070860   李建旭   建环 2007-2 班    3      9      7     19    80      75
9    02070861   李直     建环 2007-2 班   8   7   7   22   85    81
10   02070862   吕凯     建环 2007-2 班   8   9   9   26   95    93
11   02070863   潘高锋    建环 2007-2 班   8   9   9   26   85    86
12   02070864   钱国龙    建环 2007-2 班   8   9   9   26   80    82
13   02070865   史秀龙    建环 2007-2 班   3   9   9   21   75    74
14   02070866   孙乐祥    建环 2007-2 班   8   9   9   26   90    89
15   02070867   万宾     建环 2007-2 班   8   9   9   26   75    79
16   02070868   王融     建环 2007-2 班   8   7   9   24   80    80
17   02070869   王伟     建环 2007-2 班   8   9   9   26   92    91
18   02070870   王鑫     建环 2007-2 班   8   9   9   26   75    79
19   02070871   邢晨     建环 2007-2 班   3   7   9   19   75    71
20   02070872   徐一超    建环 2007-2 班   8   9   7   24   70    73
21   02070873   杨东宁    建环 2007-2 班   8   7   9   24   92    88
22   02070874   余月新    建环 2007-2 班   8   7   7   22   92    86
23   02070875   张帅     建环 2007-2 班   3   7   7   17   92    82
24   02070876   张志金    建环 2007-2 班   3   7   9   19   85    78
25   02070877   赵福磊    建环 2007-2 班   8   7   7   22   90    85
26   02070878   周彬     建环 2007-2 班   8   9   9   26   92    91
27   02070879   朱迪华    建环 2007-2 班   3   7   7   17   80    73
28   02070880   滕昆     建环 2007-2 班   8   9   9   26   80    82
29   02070881   惠慧     建环 2007-2 班   8   9   9   26   92    91
30   02070882   穆佩     建环 2007-2 班   8   5   9   22   85    81
31   02070883   姚文超    建环 2007-2 班   8   9   9   26   90    89
32   02070884   朱炜炜    建环 2007-2 班   8   9   9   26   80    82
33   02060845   李远     建环 2007-2 班   3   7   7   17   70    66
34   02060857   张浩     建环 2007-2 班   8   9   9   26   75    79
                平均成绩                                       81.32
                     学期总成绩=调研报告成绩×70%+平时成绩
王磊建环调研报告
王磊建环调研报告
王磊建环调研报告
王磊建环调研报告
王磊建环调研报告
王磊建环调研报告
王磊建环调研报告
王磊建环调研报告
王磊建环调研报告
王磊建环调研报告
王磊建环调研报告
王磊建环调研报告
王磊建环调研报告
王磊建环调研报告
王磊建环调研报告
王磊建环调研报告
王磊建环调研报告
王磊建环调研报告
王磊建环调研报告
王磊建环调研报告
王磊建环调研报告
王磊建环调研报告
王磊建环调研报告
王磊建环调研报告
王磊建环调研报告
王磊建环调研报告

王磊建环调研报告

  • 1.
    授 课 资料 200 8 至 200 9 学年第 1 学期 授课名称 房屋建筑学与城市规划导论 授课班级 建筑环境与设备工程 2007 授课教师 王 磊 教师职称 讲 师 助课教师 建筑工程学院
  • 2.
    中国矿业大学课程教学总结 院(系) 建筑工程学院 填表日期 2009 年 1 月 5 日 姓名 王磊 职称 讲师 讲课教师 王磊、 助课教师 房屋建筑学与城 课程 类 基础 3 学 课程名称 02453 学分 48 市规划导论 编号 型 理论 时 学生所 学生 建工学院 班级 建筑环境与设备工程 2007 62 在院系 人数 教材名称 房屋建筑学与城市 出版社(日期) 东南大学出版社 2002 年 2 月第 1 版 规划导论 项目 出勤情况 课堂纪律 完成作业 考试纪律 学风总体评价 学 优秀 √ √ 风 情 良好 √ √ √ 况 中等 差 教 学 方 式 实验教学 使用外文教材情况 讲课 46 学时 实验学时 学时 原版教材 教 讨论、自学 2 学时 验证性实验 学时 外文授课 学 上机 学时 综合性实验 学时 双语教学 情 况 每周答疑次数 次 设计性实验 学时 外文参考书 作业情况 多媒体使用情况 布置次数 2 次 批改量 100 % 使用 √ 没使用 考试方 笔试 闭卷 开卷 半开卷 小论文 口试 其他 式 √ √ 任课教师命题 非任课教师命题 考试命 未经讨论和 教研室审 教研室集体讨 任 课 教 师 任课教师不接 试题库 题 审查 查 论 参与命题 触命题 √ √ 试题 是非题 选择题 填充题 简答题 计算题 综合题 其他 类型 % % % % % % % 试题难 容易题 中等难度题 难题 应得分 度分析 % % % 分 阅卷方 任课教师阅卷 集体流水作业阅卷 其他教师阅卷 式 √ 课程成 平时成绩 小论文成绩 实践成绩 考试成绩 绩评定 30 % 70 % % %
  • 3.
    试 成 绩 统 计 90- 小于 班级 人数 80-89 70-79 60-69 55-59 50-54 40-50 平均 100 40 建环 06-1 班 28 3 16 7 2 81 建环 06-2 班 34 4 17 12 1 82 课 程 总 结 教学内容包括建筑设计、建筑构造和城市规划三部分,要求学生了解建筑设计的一般知识,掌 握建筑设计基本程序和方法,掌握基本的建筑构造知识,能够绘制简单的建筑节点,培养学生的识 图与制图能力,了解城市规划的一般性知识,其中建筑构造是教学内容中的核心部分。 房建的教学内容相对比较枯燥,而且学生参与实践的机会很少,因此在教学过程中,注重对实 际工程的举例,特别是照片和动画的应用,增加学生的感性认识。在建筑设计部分,注重对建筑设 计一般性原则的讲解,一般以若干个典型的建筑实例来印证设计原则,给学生留下鲜明的印象,为 他们随后的建筑设计周做一个较好的理论铺垫工作。学习建筑构造的目的是为了让学生了解建筑是 如何建造出来的,因此帮助学生建立关于构造知识的较为完整的框架体系,再对每个体系中的节点 和大样进行是比较细致的讲解,为了增强学生的识图能力,有意识的用简化了的施工图的大样和详 图做例子为学生讲解。为了巩固教学效果,分别布置了地下室、墙体和屋顶三章中的若干详图作业, 让学生去记忆。对于较为复杂的楼梯计算,在黑板上现场演示。根据教学经验,特别补充了建筑结 构的基本知识,并且着重强调了不同结构类型的建筑在构造知识中的不同名词的差异和区别。在课 堂管理中,采用回答问题或者让学生现场作图的方式,与学生进行交流,每星期进行一次课堂点名, 基本保证了较为良好的教学效果。 这门课进行新的教学尝试,没有考试,让学生独立完成一份调研报告,让学生现场调研,采集 图片,将实际的房屋结构与与书本理论结合对照,作出个人评价,并且绘制相关的详图。调研报告 完成情况很好,学生能够将书本的理论与现实对应,错误率较少,学习效果很直观,达到了预想的 教学要求。 负责人: 2009 年 1 月 6 日 说明:1.带“О”的栏目如果选择“是” ,作标记“√” ,选择“否”不作任何标记; 2.课程类型:A-核心课程,B-目标课程,C-一般课程,D-任选课程; 3.负责人:本院(系)课程由专业建设负责人审核签字,外院(系)课程由系(教研室)主任审核 签字; 4.此表在每学期完成教学任务后,交学院(系)并存档。
  • 4.
    建筑设计及构造情况的调研报告 建筑环境专业 2007 年级房建课程调研 一建筑设计与规划部分 1 该建筑工程等级为_______级,设计使用年限为_________年;建筑耐火等级为_______级; 建筑防水等级为_ _级;抗震设防烈度为_______度,该建筑主体采用________结构。 2 拍摄照片或绘图,分析该建筑在立面设计和体型组合上采用了什么样的设计手法来体现建 筑的美学规则,要求三种。 3 绘制该建筑的卫生间平面详图,标出进水立管、横管、排水管、地漏的和水龙头的位置, 标出排水坡度。 4 绘制建筑的总平面图,标出建筑的出入口,绘制周围道路、树木、灌木等,对行人的流线 以及绿化分布情况进行分析,作出评价。 二建筑构造部分) 5 一般基础埋置深度受哪些条件影响,基础的形式分几类。 6 拍摄该建筑变形缝的照片,分析该变形缝的主要作用,并绘制构造图。 7 影响屋顶坡度的因素有哪些?屋顶坡度形成的方法有哪些?绘制一平瓦坡屋面的檐口详 图。 8 该建筑窗户为_________(塑钢、木、铝合金)窗,这种窗户的特点是什么,窗台高度有 几种,高度为多少,绘制三种以上的窗扇 ,标出窗扇的开启方式。 9 该建筑屋面分隔缝间距为多大,拍摄照片;分隔缝的作用是什么,设置分隔缝的原则是什 么,绘制分隔缝的构造图 10 绘制该建筑中一部楼梯的首层、标准层和顶层的平面图和剖面图,标出楼梯相应的尺寸, 包括平台梁的位置、踏步尺寸等。 11 该建筑外墙装修采用什么形式,楼面装修采用什么形式,台阶装修采用什么形式,内墙 装修采用什么形式,顶板装修采用什么形式?拍摄照片,写出相应作法 注:报告内容不少于 2000 字 评分标准: 1 基本知识点:从书中查找(25 分) 3 绘图清楚,图例准确,表达准确(30 分) 2 个人评价、观点、推理(25 分) 4 照片拍摄(15 分) 5 文字排版、书写(5 分)
  • 5.
    房屋建筑学 A 学生成绩表 听课 作 作 调研 平时 学期总 学号 姓名 班级 出勤 业一 业二 报告 成绩 成绩 10 分 10 分 10 分 100 分 1 02070821 鲍强 建环 2007-1 班 8 9 9 26 80 82 2 02070822 边泽峰 建环 2007-1 班 8 9 7 24 75 77 3 02070824 董宁 建环 2007-1 班 3 7 9 19 90 82 4 02070825 顾志伟 建环 2007-1 班 3 7 9 19 85 78 5 02070826 黄家发 建环 2007-1 班 8 9 7 24 80 80 6 02070828 李继扬 建环 2007-1 班 3 7 7 17 75 70 7 02070829 李萌萌 建环 2007-1 班 3 5 7 15 65 61 8 02070831 吕勇 建环 2007-1 班 8 9 9 26 80 82 9 02070832 彭琪 建环 2007-1 班 8 7 7 22 70 71 10 02070833 任帅 建环 2007-1 班 0 9 7 16 85 75 11 02070834 孙敬华 建环 2007-1 班 8 9 9 26 85 86 12 02070835 田玉圣 建环 2007-1 班 3 9 9 21 92 85 13 02070836 王金星 建环 2007-1 班 8 9 9 26 92 91 14 02070837 王天恒 建环 2007-1 班 8 9 9 26 75 79 15 02070838 王正东 建环 2007-1 班 8 9 9 26 80 82 16 02070839 谢瑞鹏 建环 2007-1 班 8 7 7 22 80 78 17 02070840 熊玖林 建环 2007-1 班 8 9 9 26 90 89 18 02070841 严志远 建环 2007-1 班 8 9 9 26 85 86 19 02070842 叶亚琳 建环 2007-1 班 8 9 7 24 80 80 20 02070843 张临凯 建环 2007-1 班 8 9 9 26 90 89 21 02070844 张玉龙 建环 2007-1 班 3 7 7 17 70 66 22 02070845 张琪 建环 2007-1 班 8 7 7 22 85 81 23 02070846 钟益 建环 2007-1 班 8 9 9 26 85 86 24 02070847 周泰 建环 2007-1 班 8 5 9 22 85 81 25 02070848 朱曰祥 建环 2007-1 班 8 9 9 26 85 86 26 02070849 陈艳霞 建环 2007-1 班 8 9 9 26 92 91 27 02070850 李菁菁 建环 2007-1 班 8 9 9 26 92 91 28 02070851 赵旭光 建环 2007-1 班 8 7 9 24 90 87 1 02070853 鲍兆帅 建环 2007-2 班 8 9 9 26 85 86 2 02070854 曹文博 建环 2007-2 班 3 7 7 17 80 73 3 02070855 陈殿龙 建环 2007-2 班 3 7 9 19 80 75 4 02070856 高杰 建环 2007-2 班 8 7 9 24 75 77 5 02070857 胡仁贵 建环 2007-2 班 8 9 9 26 85 86 6 02070858 亢友立 建环 2007-2 班 8 9 9 26 85 86 7 02070859 李浩 建环 2007-2 班 8 7 9 24 92 88 8 02070860 李建旭 建环 2007-2 班 3 9 7 19 80 75
  • 6.
    9 02070861 李直 建环 2007-2 班 8 7 7 22 85 81 10 02070862 吕凯 建环 2007-2 班 8 9 9 26 95 93 11 02070863 潘高锋 建环 2007-2 班 8 9 9 26 85 86 12 02070864 钱国龙 建环 2007-2 班 8 9 9 26 80 82 13 02070865 史秀龙 建环 2007-2 班 3 9 9 21 75 74 14 02070866 孙乐祥 建环 2007-2 班 8 9 9 26 90 89 15 02070867 万宾 建环 2007-2 班 8 9 9 26 75 79 16 02070868 王融 建环 2007-2 班 8 7 9 24 80 80 17 02070869 王伟 建环 2007-2 班 8 9 9 26 92 91 18 02070870 王鑫 建环 2007-2 班 8 9 9 26 75 79 19 02070871 邢晨 建环 2007-2 班 3 7 9 19 75 71 20 02070872 徐一超 建环 2007-2 班 8 9 7 24 70 73 21 02070873 杨东宁 建环 2007-2 班 8 7 9 24 92 88 22 02070874 余月新 建环 2007-2 班 8 7 7 22 92 86 23 02070875 张帅 建环 2007-2 班 3 7 7 17 92 82 24 02070876 张志金 建环 2007-2 班 3 7 9 19 85 78 25 02070877 赵福磊 建环 2007-2 班 8 7 7 22 90 85 26 02070878 周彬 建环 2007-2 班 8 9 9 26 92 91 27 02070879 朱迪华 建环 2007-2 班 3 7 7 17 80 73 28 02070880 滕昆 建环 2007-2 班 8 9 9 26 80 82 29 02070881 惠慧 建环 2007-2 班 8 9 9 26 92 91 30 02070882 穆佩 建环 2007-2 班 8 5 9 22 85 81 31 02070883 姚文超 建环 2007-2 班 8 9 9 26 90 89 32 02070884 朱炜炜 建环 2007-2 班 8 9 9 26 80 82 33 02060845 李远 建环 2007-2 班 3 7 7 17 70 66 34 02060857 张浩 建环 2007-2 班 8 9 9 26 75 79 平均成绩 81.32 学期总成绩=调研报告成绩×70%+平时成绩