Современные методы прогнозирования Базовый сценарий и новые карты Будущего для Казахстана
Газовое освещение Манипуляторы типа «мышь» Пейджеры Персональные компьютеры Мобильные телефоны Социальные сети Пермский синдром Принцип Сципиона
Прогнозирование Прогнозирование представляет собой не исследовательскую, а  управленческую технологию Эта технология востребована, если объект управления столкнулся с системной неустойчивостью.  Объект: Человечество(мир), отдельная страна, корпорация или общественная организация.
Прогнозирование – способ управления развитием, при котором нарушается принцип причинности Многовариантное  Будущее предопределяет те управленческие решения в настоящем, которые реализуют версии Будущего с определенными, заданными свойствами
Прогнозирование  – искусство возможного  = политика по Бисмарку (а, в известной мере, и по Аристотелю). Другими словами – прогнозирование – это политика сегодня Базовой мифологемой прогнозирования, как управленческой технологии, является « витязь на распутье » - сказочный скрипт «направо пойдешь - …, налево пойдешь …, прямо пойдешь…»
Понятие «прогнозирование» семантически близко к понятию пророчества и включает соответствующие мифологемы: Библейские пророчества   Откровение Иоанна Богослова, как «пророческая»  мифологема конца света  – Апокалипсиса.  К этой мифологеме примыкает  « экологический миф о конце света» Форрестера-Медоуза.
Мифологема Кассандры Мифологема Мерлина Огромное количество мифов, легенд и сказок о пророках и пророчествах, из которых наиболее известны Нострадамус, Ванга и осьминог Пауль   .
Вся современная  научная фантастика  может рассматриваться, как мифологема прогнозирования, поскольку рисует варианты Будущего и предполагает выборы между ними
Научная фантастика  (индустриальная форма фантастики)  Альтернативная история  (форма фантастики, рассматривающая альтернативные версии развития событий в прошлом. Является формой сценирования, обращенной в прошлое. Является адекватной формой записи некоторых образов Будущего)  Футурологическая фантастика  (научная фантастика, непосредственно связанная с футурологией)
Когнитивная фантастика  (форма фантастики, исследующая нетривиальные образы Будущего, то есть те версии Будущего, которые не могут рассматриваться, как «продолженное настоящее»)  Киберпанк  (форма фантастики, исторически задавшая онтологию современным информационным технологиям, прогностический инструмент их развития)  Стимпанк  (форма фантастики, исследующая альтернативный порядок развития технологий при фазовом переходе или остром системном кризисе)
Трудности в прогнозировании: Прогнозы воспринимаются в негативном ключе Новое пугает, привычное воспринимается, как норма Считается недопустимым Будущее с иными ценностями Профессиональные заблуждения относительно Будущего Профессиональные заблуждения лиц, принимающих решения
Зачем нужно исследовать (прогнозировать, конструировать) Будущее, управлять Будущим? Основой капиталистической экономики и всей политики является « обратное золотое правило этики »:  научи всех правильно жить, но сам живи по-другому
Правильно: жить настоящим, а не строить Будущее  заботиться о своей эффективности и конкурентоспособности  не тратить деньги на научные исследования, не обещающие немедленной выгоды или не вписывающие в современную систему глобальных рынков  найти свое место в мировом разделении труда, то есть удерживать на своей территории отдельные звенья производственного процесса, отдав все остальные его элементы на аутсорсинг  Ни в коем случае не расходовать средства на осуществление глобальных проектов, поскольку такие проекты содержат неоправданно высокие риски и ничего не дают «простым людям»
Это правильно, но лишь при условии, что кто-то,  кому вы полностью доверяете , удерживает рамку Целого и конструирует глобальное Будущее приемлемым не только для себя, но и для вас Страна, не создавшая собственной модели управления Будущим, не может считаться серьезным военным противником или экономическим конкурентом
Три ключевых для прогностики вопроса:  Почему мы должны воевать за ресурс Будущего?  С кем нам придется конкурировать на рынке Будущего?  Как, последовательно трансформируя свои и чужие культурные коды, построить приемлемое совместное Будущее?
Платформы прогнозирования Прогностическая платформа  –  институционально оформленная совокупность приемов и  методов, используемых для  управления   Будущим  Это – не исследовательская, а управленческая техника
Прогностическая платформа Институт  прогнозирования Формирование управленческого решения на основе прогноза  Инфраструктура прогнозирования Ядро прогностической платформы Аналитический  центр Оракул
Античная платформа Индустриальная платформа Постиндустриальная платформа Современная платформа
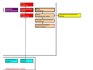
Технологически,  прогнозирование  есть динамическое единство четырех элементов: Субъекта прогнозирования ; Объекта прогнозирования  - результата трансформации объекта управления Субъектом прогнозирования; Контекста прогнозирования  - системы связей между Субъектом и Объектом прогнозирования; Инструментов прогнозирования .
 
 
Семантическое прогнозирование  – распаковка смыслов Будущего через анализ литературных текстов прошлого и настоящего, или через определение семантических спектров новых понятий, или через семантический анализ управляющих сигналов: документов, приказов, выступлений лиц, принимающих решение (ЛПР)  Некоторые инструменты прогнозирования
Дискретное сценирование  основано на неизменности прошлого и вариантности Будущего  Сценарные ветви альтернативны Сценарии не взаимодействуют между собой Ключевые понятия:  сценарная развилка окно возможностей сценарный выбор  (акт управления)
Дискретное сценирование
Континуальное сценирование   Число сценариев бесконечно, но любой представим как линейная комбинация нескольких предельно возможных сценариев. Определено  Неизбежное Будущее  – общее ядро всех сценариев. Разрабатываются возможные версии развития такого ядра. Заказчик выбирает  Базовый сценарий , остальные   сценарии рассматриваются как риски Базового.
Континуальное сценирование
Фазовый кризис Сутью фазового кризиса является столкновение социосистемы с  фазовым барьером . Фазовый барьер можно представить себе, как обычный потенциальный барьер: следующая фаза имеет большую внутреннюю энергию, нежели предыдущую. Эту энергию требуется сначала откуда-то взять и где-то запасти, а потом еще и конвертировать в изменение форматов жизни  Подобная конвертация имеет далеко не стопроцентный КПД. Выделяющаяся энергия идет на « социальный нагрев », то есть на политическую борьбу, беспредельную конкуренцию с разрушением условий для воспроизводства систем деятельности, внешнюю и внутреннюю войну
Фазовый барьер сначала проявляется просто как торможение развития. Затем, по мере погружения в него, - как нарастание, вроде бы случайное, неблагоприятных ситуаций и катастроф. Потом начинают сбоить столетиями работающие экономические, политические, социальные механизмы. Затем резко понижается социальная устойчивость. И на этом фоне продолжают развертываться тренды, несовместимые с текущей фазой развития
Фазовый переход
Три версии Будущего В период фазового перехода контроль и комфорт старого мира ослабевают  И нам придется выбирать свое Будущее Когнитивный мир Продолженное настоявшее Индустриальная фаза Фазовый переход Неофеодализм
Неофеодализм Человечество стремительно теряет накопленные технологии Глобальный мир разбивается на домены На территории планеты остаются отдельные очаги цивилизации – Монастыри знаний
Продолженное настоящее Человечество находит новые рыночные и территориальные пространства для экспансии Мир остается таким, как уже существует
Когнитивный мир Распространяются человеко-машинные системы, появляется технология создания произвольных социальных систем, территории обретают транспортную и энергетической независимость. Человек обретает иную технологию мышления
Город   проходит через все фазы социально-экономического развития Город  традиционной  фазы Город  индустриальной  фазы Современный  постиндустриальный  город Город  когнитивной  фазы Площадь, мэрия, тюрьма, рынок. Экология незначима.  Университет - храм науки Фабрика, театр. Вокзалы Типовая застройка Спальные районы Экология значима для людей, но не для развития. Политехнический институт Общепит и фастфуд, массовые развлечения. Деловой район Аэропорт, транспортные узлы. Субурбия vs воссоздание центра Экология управляет развитием. Университетский центр Бум разнообразия в развлечениях и общественном питании. Жилые многофункциональные центры Сверхплотная информационная среда Экология встроена в городскую среду Пространство коллективного мышления Университет + музей + архив Замкнутые производственные циклы встроены в городскую среду
Когнитивный город Совместная мыследеятельость.  Многофункциональные зоны, новое прочтение общественных пространств.  Игра + работа. Осмысленный деятельностный досуг. Принцип деятельности, основа нового понятия ценностей «уникальности». Базовое понятие для фазы, преобразует город так же, как появление досуга. Коммуникация Игработа Неутилитарность Постиндустриальные  инфраструктуры Альтернативная  экология Постиндустриальная  недвижимость
Будущее Казахстана Главная проблема страны – неопределенность фазы развития Представлены значительные элементы традиционной фазы, причем в ее пастбищной версии, сохраняются элементы постродовой структуры в форме жузов, патриархальный характер культуры  Советская власть привела к катастрофическому разрушению традиционной фазы и к созданию на территории Казахстана развитой индустриальной фазы, включая ее позднейшие элементы, такие как ракетные и ядерные центры.
Гибель СССР способствовала обычному для крупных социальных катаклизмов  фазовому откату . Включение Казахстана в систему мировых рынков стимулировало возникновение элементов постиндустриальной экономики, в том числе – экономики услуг.  В условиях многофакторной, фазово неоднородной экономки неизбежен  инерционный  тренд на неоиндустриальное развитие страны.
Этот сценарий с неизбежностью характеризуется: Догоняющими стратегиями Подготовкой важнейших кадров за границей Активным градостроительством, часто – сменой столицы государства (Россия, Бразилия, Австралия) Высокой инвестиционной активностью Высокой инновационной активностью
Инерционный сценарий привлекателен на данном этапе развития, но в перспективе он неизбежно приведет к кризису, связанному, прежде всего, с отсутствием свободных рынков. Другой значимой проблемой является  полистратегичность Казахстана , причем она прописана в географическом пространстве, образуя два вектора: Алма-Атынский и Астанийский
Если для России характерна борьба Византийского, Степного (ордынского) и Европейского начал, то в Казахстане на общем для всей страны «ордынском» подле сталкиваются Китайско-Исламский и Евро-Российский постколониальные проекты, и проблема заключается в том, что неоиндустриальная стратегия поглощается любым из этих проектов.
Казахстану неизбежно придется маневрировать между двумя этими проектами, а для этого он должен занять собственную проектную позицию
Важной проблемой, как показывает опыт Магриба и Леванта, может оказаться  большой процент молодого образованного населения в сочетании с быстрым экономическим развитием последнего двадцатилетия
Какие есть возможности? 1. Продолжать неоиндустриальный проект, потеснить Китай и сделать Казахстан «мастерской мира» В сущности, это путь превращения страны в «индустриальную деревню»
2. Стать страной-аутсорсером, представленной всего на двух, но критических неоиндустриальных рынках – космическом и атомном. Для этого нужно научиться инициировать гиперпроекты за пределами территории Казахстана, например, в России
3. Создать собственную версию когнитивного Будущего В любом из этих вариантов стране потребуется собственная квалифицированная школа прогностики и собственная уникальная фантастическая литература
Задачи сегодняшнего дня (2012 года): 1. Эксперсс-форсайт Астаны на период после 2030 года 2. Экспресс-форсайт Алма-Аты 3. Составление прогностической карты страны Эти три задачи подразумевают анализ мифологических и исторических основ казахской культуры и ответы на вопросы о специфике времени и пространства Казахстана
Но прежде всего остального нужен субъект прогнозирования…

Современные методы прогнозирования

  • 1.
    Современные методы прогнозированияБазовый сценарий и новые карты Будущего для Казахстана
  • 2.
    Газовое освещение Манипуляторытипа «мышь» Пейджеры Персональные компьютеры Мобильные телефоны Социальные сети Пермский синдром Принцип Сципиона
  • 3.
    Прогнозирование Прогнозирование представляетсобой не исследовательскую, а управленческую технологию Эта технология востребована, если объект управления столкнулся с системной неустойчивостью. Объект: Человечество(мир), отдельная страна, корпорация или общественная организация.
  • 4.
    Прогнозирование – способуправления развитием, при котором нарушается принцип причинности Многовариантное Будущее предопределяет те управленческие решения в настоящем, которые реализуют версии Будущего с определенными, заданными свойствами
  • 5.
    Прогнозирование –искусство возможного = политика по Бисмарку (а, в известной мере, и по Аристотелю). Другими словами – прогнозирование – это политика сегодня Базовой мифологемой прогнозирования, как управленческой технологии, является « витязь на распутье » - сказочный скрипт «направо пойдешь - …, налево пойдешь …, прямо пойдешь…»
  • 6.
    Понятие «прогнозирование» семантическиблизко к понятию пророчества и включает соответствующие мифологемы: Библейские пророчества Откровение Иоанна Богослова, как «пророческая» мифологема конца света – Апокалипсиса. К этой мифологеме примыкает « экологический миф о конце света» Форрестера-Медоуза.
  • 7.
    Мифологема Кассандры МифологемаМерлина Огромное количество мифов, легенд и сказок о пророках и пророчествах, из которых наиболее известны Нострадамус, Ванга и осьминог Пауль  .
  • 8.
    Вся современная научная фантастика может рассматриваться, как мифологема прогнозирования, поскольку рисует варианты Будущего и предполагает выборы между ними
  • 9.
    Научная фантастика (индустриальная форма фантастики) Альтернативная история (форма фантастики, рассматривающая альтернативные версии развития событий в прошлом. Является формой сценирования, обращенной в прошлое. Является адекватной формой записи некоторых образов Будущего) Футурологическая фантастика (научная фантастика, непосредственно связанная с футурологией)
  • 10.
    Когнитивная фантастика (форма фантастики, исследующая нетривиальные образы Будущего, то есть те версии Будущего, которые не могут рассматриваться, как «продолженное настоящее») Киберпанк (форма фантастики, исторически задавшая онтологию современным информационным технологиям, прогностический инструмент их развития) Стимпанк (форма фантастики, исследующая альтернативный порядок развития технологий при фазовом переходе или остром системном кризисе)
  • 11.
    Трудности в прогнозировании:Прогнозы воспринимаются в негативном ключе Новое пугает, привычное воспринимается, как норма Считается недопустимым Будущее с иными ценностями Профессиональные заблуждения относительно Будущего Профессиональные заблуждения лиц, принимающих решения
  • 12.
    Зачем нужно исследовать(прогнозировать, конструировать) Будущее, управлять Будущим? Основой капиталистической экономики и всей политики является « обратное золотое правило этики »: научи всех правильно жить, но сам живи по-другому
  • 13.
    Правильно: жить настоящим,а не строить Будущее заботиться о своей эффективности и конкурентоспособности не тратить деньги на научные исследования, не обещающие немедленной выгоды или не вписывающие в современную систему глобальных рынков найти свое место в мировом разделении труда, то есть удерживать на своей территории отдельные звенья производственного процесса, отдав все остальные его элементы на аутсорсинг Ни в коем случае не расходовать средства на осуществление глобальных проектов, поскольку такие проекты содержат неоправданно высокие риски и ничего не дают «простым людям»
  • 14.
    Это правильно, нолишь при условии, что кто-то, кому вы полностью доверяете , удерживает рамку Целого и конструирует глобальное Будущее приемлемым не только для себя, но и для вас Страна, не создавшая собственной модели управления Будущим, не может считаться серьезным военным противником или экономическим конкурентом
  • 15.
    Три ключевых дляпрогностики вопроса: Почему мы должны воевать за ресурс Будущего? С кем нам придется конкурировать на рынке Будущего? Как, последовательно трансформируя свои и чужие культурные коды, построить приемлемое совместное Будущее?
  • 16.
    Платформы прогнозирования Прогностическаяплатформа – институционально оформленная совокупность приемов и методов, используемых для управления Будущим Это – не исследовательская, а управленческая техника
  • 17.
    Прогностическая платформа Институт прогнозирования Формирование управленческого решения на основе прогноза Инфраструктура прогнозирования Ядро прогностической платформы Аналитический центр Оракул
  • 18.
    Античная платформа Индустриальнаяплатформа Постиндустриальная платформа Современная платформа
  • 19.
    Технологически, прогнозирование есть динамическое единство четырех элементов: Субъекта прогнозирования ; Объекта прогнозирования - результата трансформации объекта управления Субъектом прогнозирования; Контекста прогнозирования - системы связей между Субъектом и Объектом прогнозирования; Инструментов прогнозирования .
  • 20.
  • 21.
  • 22.
    Семантическое прогнозирование – распаковка смыслов Будущего через анализ литературных текстов прошлого и настоящего, или через определение семантических спектров новых понятий, или через семантический анализ управляющих сигналов: документов, приказов, выступлений лиц, принимающих решение (ЛПР) Некоторые инструменты прогнозирования
  • 23.
    Дискретное сценирование основано на неизменности прошлого и вариантности Будущего Сценарные ветви альтернативны Сценарии не взаимодействуют между собой Ключевые понятия: сценарная развилка окно возможностей сценарный выбор (акт управления)
  • 24.
  • 25.
    Континуальное сценирование Число сценариев бесконечно, но любой представим как линейная комбинация нескольких предельно возможных сценариев. Определено Неизбежное Будущее – общее ядро всех сценариев. Разрабатываются возможные версии развития такого ядра. Заказчик выбирает Базовый сценарий , остальные сценарии рассматриваются как риски Базового.
  • 26.
  • 27.
    Фазовый кризис Сутьюфазового кризиса является столкновение социосистемы с фазовым барьером . Фазовый барьер можно представить себе, как обычный потенциальный барьер: следующая фаза имеет большую внутреннюю энергию, нежели предыдущую. Эту энергию требуется сначала откуда-то взять и где-то запасти, а потом еще и конвертировать в изменение форматов жизни Подобная конвертация имеет далеко не стопроцентный КПД. Выделяющаяся энергия идет на « социальный нагрев », то есть на политическую борьбу, беспредельную конкуренцию с разрушением условий для воспроизводства систем деятельности, внешнюю и внутреннюю войну
  • 28.
    Фазовый барьер сначалапроявляется просто как торможение развития. Затем, по мере погружения в него, - как нарастание, вроде бы случайное, неблагоприятных ситуаций и катастроф. Потом начинают сбоить столетиями работающие экономические, политические, социальные механизмы. Затем резко понижается социальная устойчивость. И на этом фоне продолжают развертываться тренды, несовместимые с текущей фазой развития
  • 29.
  • 30.
    Три версии БудущегоВ период фазового перехода контроль и комфорт старого мира ослабевают И нам придется выбирать свое Будущее Когнитивный мир Продолженное настоявшее Индустриальная фаза Фазовый переход Неофеодализм
  • 31.
    Неофеодализм Человечество стремительнотеряет накопленные технологии Глобальный мир разбивается на домены На территории планеты остаются отдельные очаги цивилизации – Монастыри знаний
  • 32.
    Продолженное настоящее Человечествонаходит новые рыночные и территориальные пространства для экспансии Мир остается таким, как уже существует
  • 33.
    Когнитивный мир Распространяютсячеловеко-машинные системы, появляется технология создания произвольных социальных систем, территории обретают транспортную и энергетической независимость. Человек обретает иную технологию мышления
  • 34.
    Город проходит через все фазы социально-экономического развития Город традиционной фазы Город индустриальной фазы Современный постиндустриальный город Город когнитивной фазы Площадь, мэрия, тюрьма, рынок. Экология незначима. Университет - храм науки Фабрика, театр. Вокзалы Типовая застройка Спальные районы Экология значима для людей, но не для развития. Политехнический институт Общепит и фастфуд, массовые развлечения. Деловой район Аэропорт, транспортные узлы. Субурбия vs воссоздание центра Экология управляет развитием. Университетский центр Бум разнообразия в развлечениях и общественном питании. Жилые многофункциональные центры Сверхплотная информационная среда Экология встроена в городскую среду Пространство коллективного мышления Университет + музей + архив Замкнутые производственные циклы встроены в городскую среду
  • 35.
    Когнитивный город Совместнаямыследеятельость. Многофункциональные зоны, новое прочтение общественных пространств. Игра + работа. Осмысленный деятельностный досуг. Принцип деятельности, основа нового понятия ценностей «уникальности». Базовое понятие для фазы, преобразует город так же, как появление досуга. Коммуникация Игработа Неутилитарность Постиндустриальные инфраструктуры Альтернативная экология Постиндустриальная недвижимость
  • 36.
    Будущее Казахстана Главнаяпроблема страны – неопределенность фазы развития Представлены значительные элементы традиционной фазы, причем в ее пастбищной версии, сохраняются элементы постродовой структуры в форме жузов, патриархальный характер культуры Советская власть привела к катастрофическому разрушению традиционной фазы и к созданию на территории Казахстана развитой индустриальной фазы, включая ее позднейшие элементы, такие как ракетные и ядерные центры.
  • 37.
    Гибель СССР способствовалаобычному для крупных социальных катаклизмов фазовому откату . Включение Казахстана в систему мировых рынков стимулировало возникновение элементов постиндустриальной экономики, в том числе – экономики услуг. В условиях многофакторной, фазово неоднородной экономки неизбежен инерционный тренд на неоиндустриальное развитие страны.
  • 38.
    Этот сценарий снеизбежностью характеризуется: Догоняющими стратегиями Подготовкой важнейших кадров за границей Активным градостроительством, часто – сменой столицы государства (Россия, Бразилия, Австралия) Высокой инвестиционной активностью Высокой инновационной активностью
  • 39.
    Инерционный сценарий привлекателенна данном этапе развития, но в перспективе он неизбежно приведет к кризису, связанному, прежде всего, с отсутствием свободных рынков. Другой значимой проблемой является полистратегичность Казахстана , причем она прописана в географическом пространстве, образуя два вектора: Алма-Атынский и Астанийский
  • 40.
    Если для Россиихарактерна борьба Византийского, Степного (ордынского) и Европейского начал, то в Казахстане на общем для всей страны «ордынском» подле сталкиваются Китайско-Исламский и Евро-Российский постколониальные проекты, и проблема заключается в том, что неоиндустриальная стратегия поглощается любым из этих проектов.
  • 41.
    Казахстану неизбежно придетсяманеврировать между двумя этими проектами, а для этого он должен занять собственную проектную позицию
  • 42.
    Важной проблемой, какпоказывает опыт Магриба и Леванта, может оказаться большой процент молодого образованного населения в сочетании с быстрым экономическим развитием последнего двадцатилетия
  • 43.
    Какие есть возможности?1. Продолжать неоиндустриальный проект, потеснить Китай и сделать Казахстан «мастерской мира» В сущности, это путь превращения страны в «индустриальную деревню»
  • 44.
    2. Стать страной-аутсорсером,представленной всего на двух, но критических неоиндустриальных рынках – космическом и атомном. Для этого нужно научиться инициировать гиперпроекты за пределами территории Казахстана, например, в России
  • 45.
    3. Создать собственнуюверсию когнитивного Будущего В любом из этих вариантов стране потребуется собственная квалифицированная школа прогностики и собственная уникальная фантастическая литература
  • 46.
    Задачи сегодняшнего дня(2012 года): 1. Эксперсс-форсайт Астаны на период после 2030 года 2. Экспресс-форсайт Алма-Аты 3. Составление прогностической карты страны Эти три задачи подразумевают анализ мифологических и исторических основ казахской культуры и ответы на вопросы о специфике времени и пространства Казахстана
  • 47.
    Но прежде всегоостального нужен субъект прогнозирования…