Using Drupal for a Digital
Signage Pipeline
Mike Madison | Acquia
#SrijanWW | @srijan
#SrijanWW | @srijan
#SrijanWW | @srijan
#SrijanWW | @srijan
#SrijanWW | @srijan
#SrijanWW | @srijan
About Me
Technical Architect @ Acquia
Organizer of Drupal GovCon
Maintainer of BLT + COD
D.O: mikemadison
Github: mikemadison13
LinkedIn: mikemadison
#SrijanWW | @srijan
Today’s Agenda
– Intro to Data Pipelines
– Methodologies for building a data pipeline
– Testing with Behat / PHPunit
– Integrating Drupal and its features / capabilities
– Powering Digital Experiences (broadly)
Today’s Talk
– Advanced Topic… Intermediate Level
– Architectural Discussion
#SrijanWW | @srijan
Disclaimer: Technology
#SrijanWW | @srijan
#SrijanWW | @srijan
Image Source: http://www.nydailynews.com/
BUZZWORDS
● Decoupled
● Headless
● Digital Experience
#SrijanWW | @srijan
Why do you need a Pipeline?
“T
, .”
#SrijanWW | @srijan
What Does a Pipeline Do?
● Pushes Data Automatically
● Limits Human Interaction
● Streamlines Data Collection
● Broadcasts to Multiple Location
#SrijanWW | @srijan
What Does a Pipeline Do?
● Limits what/who can interact with system
● Provides fault tolerance
#SrijanWW | @srijan
©2018 Acquia Inc. — Confidential and Proprietary
#SrijanWW | @srijan
©2018 Acquia Inc. — Confidential and Proprietary
#SrijanWW | @srijan
©2018 Acquia Inc. — Confidential and Proprietary
Methodologies for Building a Data Pipeline
#SrijanWW | @srijan
©2018 Acquia Inc. — Confidential and Proprietary
Methodologies for Building a Data Pipeline
1. What is coming into the pipeline?
2. What is the pipeline powering?
3. How is the <whatever> displaying the <whatever>?
#SrijanWW | @srijan
©2018 Acquia Inc. — Confidential and Proprietary
Data
#SrijanWW | @srijan
©2018 Acquia Inc. — Confidential and Proprietary
– What is it?
– How often does it update?
– Are there failover URLs?
– What format is it in?
– Do you have to authenticate to get to it?
– How big is the data dump?
– Are there API limitations / requirements?
Details
#SrijanWW | @srijan
©2018 Acquia Inc. — Confidential and Proprietary
Example
1. What is the data -- Mass Transit Data
2. How often does it update -- Every few seconds
3. Are there failover URLs -- Yes (multiple)
4. What format is it in -- JSON
5. Do you have to authenticate to get to it -- Yes
6. How big is the data dump - <10mb
#SrijanWW | @srijan
©2018 Acquia Inc. — Confidential and Proprietary
Example Impact
1. Mass Transit Data
NOT something you can screw up (people might die)
2. Every few seconds, <10mb, JSON
FAST processing time in a standard format (small)
3. Multiple URLS, Authenticated Requests
Secure + Robust
#SrijanWW | @srijan
©2018 Acquia Inc. — Confidential and Proprietary
Digital Experiences
#SrijanWW | @srijan
©2018 Acquia Inc. — Confidential and Proprietary
– What is the Digital Experience?
– Can people interact with it?
– Is there any personalization / contextualization?
– How often does it need to update?
– Is it language dependent?
– Is it ADA compliant?
Details
#SrijanWW | @srijan
©2018 Acquia Inc. — Confidential and Proprietary
– What is the Digital Experience? Arrival Sign
– Can people interact with it? No
– Is there any personalization / contextualization?
Contextualization based on Physical Location
– How often does it need to update? Every 5-8 secs
– Is it language dependent? No
– Is it ADA compliant? Yes
Example
#SrijanWW | @srijan
©2018 Acquia Inc. — Confidential and Proprietary
– Arrival Sign, Every 5-8 secs
Old data not useful (real world evidence if right / wrong)
– Contextualization based on Physical Location
Sign must display appropriate location data
– No Interaction
Sign has to just “work”
Impact
#SrijanWW | @srijan
©2018 Acquia Inc. — Confidential and Proprietary
– Not language dependent
BUT IT COULD BE
– ADA Compliant
Heavily limits how much “stuff” can be on the screen at
any one time
Impact
#SrijanWW | @srijan
©2018 Acquia Inc. — Confidential and Proprietary
Front End
#SrijanWW | @srijan
©2018 Acquia Inc. — Confidential and Proprietary
Cool! Now what?
#SrijanWW | @srijan
©2018 Acquia Inc. — Confidential and Proprietary
Architecting a Solution
– Pipeline:
– Acquire Data
– Organize Data
– Send data
#SrijanWW | @srijan
©2018 Acquia Inc. — Confidential and Proprietary
Architecting a Solution
– Context:
– Structure for organizing???
#SrijanWW | @srijan
©2018 Acquia Inc. — Confidential and Proprietary
Architecting a Solution
– Communication with Devices:
– How do you keep devices connected?
– How do you get data from the pipeline to the
device?
#SrijanWW | @srijan
©2018 Acquia Inc. — Confidential and Proprietary
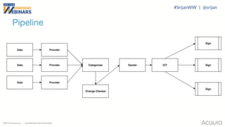
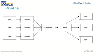
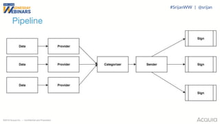
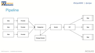
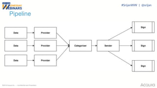
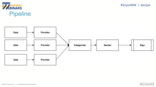
Pipeline: Data Acquisition
– Authenticate
– Get Data From <source>
– Get Data from <other source>
– Validate Data
#SrijanWW | @srijan
©2018 Acquia Inc. — Confidential and Proprietary
Pipeline: Categorize Data
– Isolate Data for Each <whatever>
– Break Up Data Into Smaller Payloads
#SrijanWW | @srijan
©2018 Acquia Inc. — Confidential and Proprietary
Pipeline: Sender
– Authenticate Into Appropriate Service
– Send the Data
#SrijanWW | @srijan
©2018 Acquia Inc. — Confidential and Proprietary
Pipeline
#SrijanWW | @srijan
©2018 Acquia Inc. — Confidential and Proprietary
Pipeline
#SrijanWW | @srijan
©2018 Acquia Inc. — Confidential and Proprietary
Pipeline
#SrijanWW | @srijan
©2018 Acquia Inc. — Confidential and Proprietary
Lots of Signs Means...
https://www.flickr.com/photos/83428770@N06/
#SrijanWW | @srijan
©2018 Acquia Inc. — Confidential and Proprietary
Lots of Little Details
● Size / Orientation
● Physical Location
● Facing Direction
● IP Address
#SrijanWW | @srijan
©2018 Acquia Inc. — Confidential and Proprietary
OK Fine, Let’s Use Drupal
– Drupal can manage this
structure very easily
#SrijanWW | @srijan
©2018 Acquia Inc. — Confidential and Proprietary
Remember...
– Workflow
– Permissions / Roles
– WYSIWYG / Easy to Use Forms
– Contrib
– Security
– Media
– Views / Reporting
Drupal as a Framework
#SrijanWW | @srijan
©2018 Acquia Inc. — Confidential and Proprietary
Content Types to Define Relationships
- Route Groups
- Routes
- Stations
- Platforms
- Signs
#SrijanWW | @srijan
©2018 Acquia Inc. — Confidential and Proprietary
Content Types to Define Relationships
- Route Groups
- Routes
- Stations
- Platforms
- Signs
#SrijanWW | @srijan
©2018 Acquia Inc. — Confidential and Proprietary
Entity Forms to Capture Relevant Info
#SrijanWW | @srijan
©2018 Acquia Inc. — Confidential and Proprietary
Configuration Provider
- Sign Config
- Dynamic Updates to System
#SrijanWW | @srijan
©2018 Acquia Inc. — Confidential and Proprietary
Pipeline
#SrijanWW | @srijan
©2018 Acquia Inc. — Confidential and Proprietary
Categorizer
● Markers in Data + Drupal provided Entities
● Can be updated on the fly
#SrijanWW | @srijan
©2018 Acquia Inc. — Confidential and Proprietary
Performance
#SrijanWW | @srijan
©2018 Acquia Inc. — Confidential and Proprietary
Pipeline
#SrijanWW | @srijan
©2018 Acquia Inc. — Confidential and Proprietary
Categorizer Requires Drupal
● Drupal has many moving parts
● Lots of structure / config leads to big / complex queries
● Big / Complex queries are SLOW
#SrijanWW | @srijan
©2018 Acquia Inc. — Confidential and Proprietary
Cache EVERYTHING
● Pipeline accesses the cache
● Cache is regenerated only as needed
● Cache could be:
○ File Based
○ DB Based
○ Memcache Based
#SrijanWW | @srijan
©2018 Acquia Inc. — Confidential and Proprietary
Did Anything Change???
● Once Data is categorized… should we send it?
#SrijanWW | @srijan
©2018 Acquia Inc. — Confidential and Proprietary
How Do You Show Data On A Sign?
#SrijanWW | @srijan
©2018 Acquia Inc. — Confidential and Proprietary
Transmission
#SrijanWW | @srijan
©2018 Acquia Inc. — Confidential and Proprietary
How Do You Show Data On A Sign?
#SrijanWW | @srijan
©2018 Acquia Inc. — Confidential and Proprietary
Sending Data
– Normal Websites:
– Requests occur as user’s navigate
– New data on page load
– Asynchronous communication
#SrijanWW | @srijan
©2018 Acquia Inc. — Confidential and Proprietary
Sending Data
– For Signs:
– Persistent Connection
– Fast
– Lightweight
#SrijanWW | @srijan
©2018 Acquia Inc. — Confidential and Proprietary
MQTT
Message Queuing Telemetry Transport
“publish-subscribe-based messaging protocol. It works
on top of the TCP/IP protocol. It is designed for
connections with remote locations where a "small code
footprint" is required or the network bandwidth is
limited. The publish-subscribe messaging pattern
requires a message broker.”
https://en.wikipedia.org/wiki/MQTT
#SrijanWW | @srijan
©2018 Acquia Inc. — Confidential and Proprietary
Image Source: https://www.survivingwithandroid.com
#SrijanWW | @srijan
©2018 Acquia Inc. — Confidential and Proprietary
#SrijanWW | @srijan
©2018 Acquia Inc. — Confidential and Proprietary
How Do You Show Data On A Sign?
#SrijanWW | @srijan
©2018 Acquia Inc. — Confidential and Proprietary
Testing Plan
(TDD)
#SrijanWW | @srijan
©2018 Acquia Inc. — Confidential and Proprietary
Acquia Build and Launch Tool (BLT)
https://blt.readthedocs.io
#SrijanWW | @srijan
©2018 Acquia Inc. — Confidential and Proprietary
Unit Testing
PHPUnit
– Ensures functionality at a method level
– Ensures classes / components function in a vacuum
#SrijanWW | @srijan
©2018 Acquia Inc. — Confidential and Proprietary
(Not) Unit Testing
PHPUnit
– Bootstrap Drupal / Drush
– Execute Scripts / Caching
#SrijanWW | @srijan
©2018 Acquia Inc. — Confidential and Proprietary
Functional Testing
Behat
– Ensure fields / entities are functional
– Test roles / permissions / workflows
#SrijanWW | @srijan
©2018 Acquia Inc. — Confidential and Proprietary
Pipeline Testing
Behat
- Use Feature Context to execute elements of Pipeline
- Send data to IOT based on test script
- Retrieve data from IOT and compare with expected
value(s)
#SrijanWW | @srijan
©2018 Acquia Inc. — Confidential and Proprietary
SLOW but FIERCE
Automated tests take ~20 minutes…
1. Communication with IOT
2. Results of Pipeline for ALL Data Providers
3. Queue Runners’ Functionality
4. The usual unit + functional testing
#SrijanWW | @srijan
©2018 Acquia Inc. — Confidential and Proprietary
Pipeline
#SrijanWW | @srijan
©2018 Acquia Inc. — Confidential and Proprietary
Not much of a Drupal talk...
#SrijanWW | @srijan
©2018 Acquia Inc. — Confidential and Proprietary
Pipeline
#SrijanWW | @srijan
©2018 Acquia Inc. — Confidential and Proprietary
Drupal as a Data Provider
– Workflow
– Permissions / Roles
– WYSIWYG / Easy to Use Forms
– Contrib
– Security
– Media
– Views / Reporting
Drupal as a CMS
#SrijanWW | @srijan
©2018 Acquia Inc. — Confidential and Proprietary
Questions
#SrijanWW | @srijan

[Srijan Wednesday Webinars] Using Drupal as Data Pipeline for Digital Signage

  • 1.
    Using Drupal fora Digital Signage Pipeline Mike Madison | Acquia #SrijanWW | @srijan
  • 2.
  • 3.
  • 4.
  • 5.
  • 6.
    #SrijanWW | @srijan AboutMe Technical Architect @ Acquia Organizer of Drupal GovCon Maintainer of BLT + COD D.O: mikemadison Github: mikemadison13 LinkedIn: mikemadison
  • 7.
    #SrijanWW | @srijan Today’sAgenda – Intro to Data Pipelines – Methodologies for building a data pipeline – Testing with Behat / PHPunit – Integrating Drupal and its features / capabilities – Powering Digital Experiences (broadly)
  • 8.
    Today’s Talk – AdvancedTopic… Intermediate Level – Architectural Discussion #SrijanWW | @srijan
  • 9.
  • 10.
    #SrijanWW | @srijan ImageSource: http://www.nydailynews.com/
  • 11.
    BUZZWORDS ● Decoupled ● Headless ●Digital Experience #SrijanWW | @srijan
  • 12.
    Why do youneed a Pipeline? “T , .” #SrijanWW | @srijan
  • 13.
    What Does aPipeline Do? ● Pushes Data Automatically ● Limits Human Interaction ● Streamlines Data Collection ● Broadcasts to Multiple Location #SrijanWW | @srijan
  • 14.
    What Does aPipeline Do? ● Limits what/who can interact with system ● Provides fault tolerance #SrijanWW | @srijan
  • 15.
    ©2018 Acquia Inc.— Confidential and Proprietary #SrijanWW | @srijan
  • 16.
    ©2018 Acquia Inc.— Confidential and Proprietary #SrijanWW | @srijan
  • 17.
    ©2018 Acquia Inc.— Confidential and Proprietary Methodologies for Building a Data Pipeline #SrijanWW | @srijan
  • 18.
    ©2018 Acquia Inc.— Confidential and Proprietary Methodologies for Building a Data Pipeline 1. What is coming into the pipeline? 2. What is the pipeline powering? 3. How is the <whatever> displaying the <whatever>? #SrijanWW | @srijan
  • 19.
    ©2018 Acquia Inc.— Confidential and Proprietary Data #SrijanWW | @srijan
  • 20.
    ©2018 Acquia Inc.— Confidential and Proprietary – What is it? – How often does it update? – Are there failover URLs? – What format is it in? – Do you have to authenticate to get to it? – How big is the data dump? – Are there API limitations / requirements? Details #SrijanWW | @srijan
  • 21.
    ©2018 Acquia Inc.— Confidential and Proprietary Example 1. What is the data -- Mass Transit Data 2. How often does it update -- Every few seconds 3. Are there failover URLs -- Yes (multiple) 4. What format is it in -- JSON 5. Do you have to authenticate to get to it -- Yes 6. How big is the data dump - <10mb #SrijanWW | @srijan
  • 22.
    ©2018 Acquia Inc.— Confidential and Proprietary Example Impact 1. Mass Transit Data NOT something you can screw up (people might die) 2. Every few seconds, <10mb, JSON FAST processing time in a standard format (small) 3. Multiple URLS, Authenticated Requests Secure + Robust #SrijanWW | @srijan
  • 23.
    ©2018 Acquia Inc.— Confidential and Proprietary Digital Experiences #SrijanWW | @srijan
  • 24.
    ©2018 Acquia Inc.— Confidential and Proprietary – What is the Digital Experience? – Can people interact with it? – Is there any personalization / contextualization? – How often does it need to update? – Is it language dependent? – Is it ADA compliant? Details #SrijanWW | @srijan
  • 25.
    ©2018 Acquia Inc.— Confidential and Proprietary – What is the Digital Experience? Arrival Sign – Can people interact with it? No – Is there any personalization / contextualization? Contextualization based on Physical Location – How often does it need to update? Every 5-8 secs – Is it language dependent? No – Is it ADA compliant? Yes Example #SrijanWW | @srijan
  • 26.
    ©2018 Acquia Inc.— Confidential and Proprietary – Arrival Sign, Every 5-8 secs Old data not useful (real world evidence if right / wrong) – Contextualization based on Physical Location Sign must display appropriate location data – No Interaction Sign has to just “work” Impact #SrijanWW | @srijan
  • 27.
    ©2018 Acquia Inc.— Confidential and Proprietary – Not language dependent BUT IT COULD BE – ADA Compliant Heavily limits how much “stuff” can be on the screen at any one time Impact #SrijanWW | @srijan
  • 28.
    ©2018 Acquia Inc.— Confidential and Proprietary Front End #SrijanWW | @srijan
  • 29.
    ©2018 Acquia Inc.— Confidential and Proprietary Cool! Now what? #SrijanWW | @srijan
  • 30.
    ©2018 Acquia Inc.— Confidential and Proprietary Architecting a Solution – Pipeline: – Acquire Data – Organize Data – Send data #SrijanWW | @srijan
  • 31.
    ©2018 Acquia Inc.— Confidential and Proprietary Architecting a Solution – Context: – Structure for organizing??? #SrijanWW | @srijan
  • 32.
    ©2018 Acquia Inc.— Confidential and Proprietary Architecting a Solution – Communication with Devices: – How do you keep devices connected? – How do you get data from the pipeline to the device? #SrijanWW | @srijan
  • 33.
    ©2018 Acquia Inc.— Confidential and Proprietary Pipeline: Data Acquisition – Authenticate – Get Data From <source> – Get Data from <other source> – Validate Data #SrijanWW | @srijan
  • 34.
    ©2018 Acquia Inc.— Confidential and Proprietary Pipeline: Categorize Data – Isolate Data for Each <whatever> – Break Up Data Into Smaller Payloads #SrijanWW | @srijan
  • 35.
    ©2018 Acquia Inc.— Confidential and Proprietary Pipeline: Sender – Authenticate Into Appropriate Service – Send the Data #SrijanWW | @srijan
  • 36.
    ©2018 Acquia Inc.— Confidential and Proprietary Pipeline #SrijanWW | @srijan
  • 37.
    ©2018 Acquia Inc.— Confidential and Proprietary Pipeline #SrijanWW | @srijan
  • 38.
    ©2018 Acquia Inc.— Confidential and Proprietary Pipeline #SrijanWW | @srijan
  • 39.
    ©2018 Acquia Inc.— Confidential and Proprietary Lots of Signs Means... https://www.flickr.com/photos/83428770@N06/ #SrijanWW | @srijan
  • 40.
    ©2018 Acquia Inc.— Confidential and Proprietary Lots of Little Details ● Size / Orientation ● Physical Location ● Facing Direction ● IP Address #SrijanWW | @srijan
  • 41.
    ©2018 Acquia Inc.— Confidential and Proprietary OK Fine, Let’s Use Drupal – Drupal can manage this structure very easily #SrijanWW | @srijan
  • 42.
    ©2018 Acquia Inc.— Confidential and Proprietary Remember... – Workflow – Permissions / Roles – WYSIWYG / Easy to Use Forms – Contrib – Security – Media – Views / Reporting Drupal as a Framework #SrijanWW | @srijan
  • 43.
    ©2018 Acquia Inc.— Confidential and Proprietary Content Types to Define Relationships - Route Groups - Routes - Stations - Platforms - Signs #SrijanWW | @srijan
  • 44.
    ©2018 Acquia Inc.— Confidential and Proprietary Content Types to Define Relationships - Route Groups - Routes - Stations - Platforms - Signs #SrijanWW | @srijan
  • 45.
    ©2018 Acquia Inc.— Confidential and Proprietary Entity Forms to Capture Relevant Info #SrijanWW | @srijan
  • 46.
    ©2018 Acquia Inc.— Confidential and Proprietary Configuration Provider - Sign Config - Dynamic Updates to System #SrijanWW | @srijan
  • 47.
    ©2018 Acquia Inc.— Confidential and Proprietary Pipeline #SrijanWW | @srijan
  • 48.
    ©2018 Acquia Inc.— Confidential and Proprietary Categorizer ● Markers in Data + Drupal provided Entities ● Can be updated on the fly #SrijanWW | @srijan
  • 49.
    ©2018 Acquia Inc.— Confidential and Proprietary Performance #SrijanWW | @srijan
  • 50.
    ©2018 Acquia Inc.— Confidential and Proprietary Pipeline #SrijanWW | @srijan
  • 51.
    ©2018 Acquia Inc.— Confidential and Proprietary Categorizer Requires Drupal ● Drupal has many moving parts ● Lots of structure / config leads to big / complex queries ● Big / Complex queries are SLOW #SrijanWW | @srijan
  • 52.
    ©2018 Acquia Inc.— Confidential and Proprietary Cache EVERYTHING ● Pipeline accesses the cache ● Cache is regenerated only as needed ● Cache could be: ○ File Based ○ DB Based ○ Memcache Based #SrijanWW | @srijan
  • 53.
    ©2018 Acquia Inc.— Confidential and Proprietary Did Anything Change??? ● Once Data is categorized… should we send it? #SrijanWW | @srijan
  • 54.
    ©2018 Acquia Inc.— Confidential and Proprietary How Do You Show Data On A Sign? #SrijanWW | @srijan
  • 55.
    ©2018 Acquia Inc.— Confidential and Proprietary Transmission #SrijanWW | @srijan
  • 56.
    ©2018 Acquia Inc.— Confidential and Proprietary How Do You Show Data On A Sign? #SrijanWW | @srijan
  • 57.
    ©2018 Acquia Inc.— Confidential and Proprietary Sending Data – Normal Websites: – Requests occur as user’s navigate – New data on page load – Asynchronous communication #SrijanWW | @srijan
  • 58.
    ©2018 Acquia Inc.— Confidential and Proprietary Sending Data – For Signs: – Persistent Connection – Fast – Lightweight #SrijanWW | @srijan
  • 59.
    ©2018 Acquia Inc.— Confidential and Proprietary MQTT Message Queuing Telemetry Transport “publish-subscribe-based messaging protocol. It works on top of the TCP/IP protocol. It is designed for connections with remote locations where a "small code footprint" is required or the network bandwidth is limited. The publish-subscribe messaging pattern requires a message broker.” https://en.wikipedia.org/wiki/MQTT #SrijanWW | @srijan
  • 60.
    ©2018 Acquia Inc.— Confidential and Proprietary Image Source: https://www.survivingwithandroid.com #SrijanWW | @srijan
  • 61.
    ©2018 Acquia Inc.— Confidential and Proprietary #SrijanWW | @srijan
  • 62.
    ©2018 Acquia Inc.— Confidential and Proprietary How Do You Show Data On A Sign? #SrijanWW | @srijan
  • 63.
    ©2018 Acquia Inc.— Confidential and Proprietary Testing Plan (TDD) #SrijanWW | @srijan
  • 64.
    ©2018 Acquia Inc.— Confidential and Proprietary Acquia Build and Launch Tool (BLT) https://blt.readthedocs.io #SrijanWW | @srijan
  • 65.
    ©2018 Acquia Inc.— Confidential and Proprietary Unit Testing PHPUnit – Ensures functionality at a method level – Ensures classes / components function in a vacuum #SrijanWW | @srijan
  • 66.
    ©2018 Acquia Inc.— Confidential and Proprietary (Not) Unit Testing PHPUnit – Bootstrap Drupal / Drush – Execute Scripts / Caching #SrijanWW | @srijan
  • 67.
    ©2018 Acquia Inc.— Confidential and Proprietary Functional Testing Behat – Ensure fields / entities are functional – Test roles / permissions / workflows #SrijanWW | @srijan
  • 68.
    ©2018 Acquia Inc.— Confidential and Proprietary Pipeline Testing Behat - Use Feature Context to execute elements of Pipeline - Send data to IOT based on test script - Retrieve data from IOT and compare with expected value(s) #SrijanWW | @srijan
  • 69.
    ©2018 Acquia Inc.— Confidential and Proprietary SLOW but FIERCE Automated tests take ~20 minutes… 1. Communication with IOT 2. Results of Pipeline for ALL Data Providers 3. Queue Runners’ Functionality 4. The usual unit + functional testing #SrijanWW | @srijan
  • 70.
    ©2018 Acquia Inc.— Confidential and Proprietary Pipeline #SrijanWW | @srijan
  • 71.
    ©2018 Acquia Inc.— Confidential and Proprietary Not much of a Drupal talk... #SrijanWW | @srijan
  • 72.
    ©2018 Acquia Inc.— Confidential and Proprietary Pipeline #SrijanWW | @srijan
  • 73.
    ©2018 Acquia Inc.— Confidential and Proprietary Drupal as a Data Provider – Workflow – Permissions / Roles – WYSIWYG / Easy to Use Forms – Contrib – Security – Media – Views / Reporting Drupal as a CMS #SrijanWW | @srijan
  • 74.
    ©2018 Acquia Inc.— Confidential and Proprietary Questions #SrijanWW | @srijan