BADAN PENANGGULANGAN
BENCANA DAERAH
KABUPATEN MUSI BANYUASIN
No. Dokumen :
Revisi :
PROSEDUR
KESIAPSIAGAAN (PENETAPAN
STATUS POTENSI BENCANA)
Tanggal Berlaku :
Halaman :
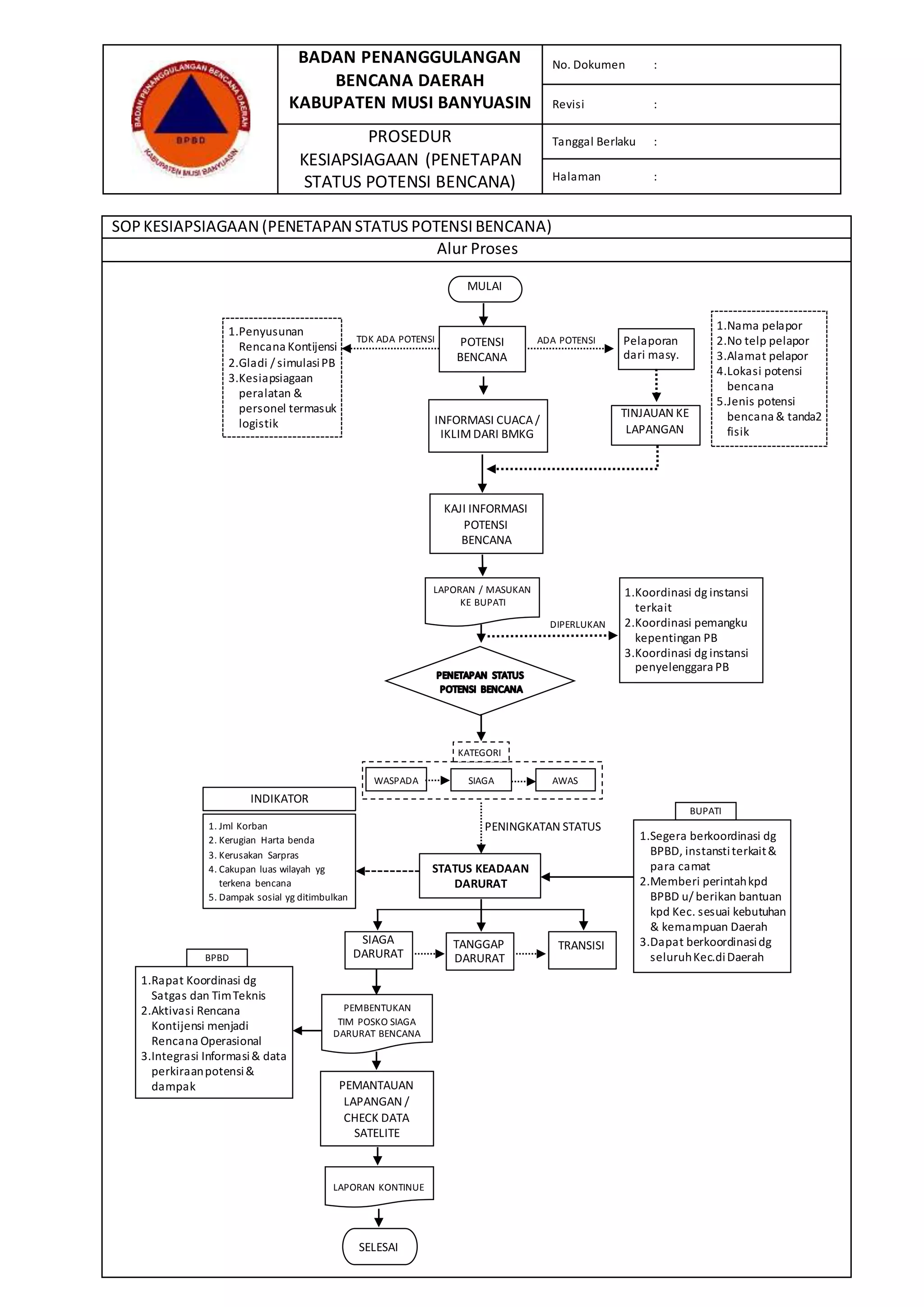
SOP KESIAPSIAGAAN (PENETAPAN STATUS POTENSI BENCANA)
Alur Proses
DIPERLUKAN
ADA POTENSI Pelaporan
dari masy.
TINJAUAN KE
LAPANGAN
MULAI
INFORMASI CUACA /
IKLIM DARI BMKG
LAPORAN / MASUKAN
KE BUPATI
KAJI INFORMASI
POTENSI
BENCANA
1.Nama pelapor
2.No telp pelapor
3.Alamat pelapor
4.Lokasi potensi
bencana
5.Jenis potensi
bencana & tanda2
fisik
1.Koordinasi dg instansi
terkait
2.Koordinasi pemangku
kepentingan PB
3.Koordinasi dg instansi
penyelenggara PB
TDK ADA POTENSI
1.Penyusunan
Rencana Kontijensi
2.Gladi / simulasiPB
3.Kesiapsiagaan
peralatan &
personel termasuk
logistik
WASPADA SIAGA AWAS
KATEGORI
PEMBENTUKAN
TIM POSKO SIAGA
DARURAT BENCANA
SELESAI
PEMANTAUAN
LAPANGAN /
CHECK DATA
SATELITE
BPBD
1.Rapat Koordinasi dg
Satgas dan TimTeknis
2.Aktivasi Rencana
Kontijensi menjadi
Rencana Operasional
3.Integrasi Informasi& data
perkiraanpotensi&
dampak
LAPORAN KONTINUE
SIAGA
DARURAT
TANGGAP
DARURAT
TRANSISI
1. Jml Korban
2. Kerugian Harta benda
3. Kerusakan Sarpras
4. Cakupan luas wilayah yg
terkena bencana
5. Dampak sosial yg ditimbulkan
INDIKATOR
PENINGKATAN STATUS
BUPATI
1.Segera berkoordinasi dg
BPBD, instanstiterkait&
para camat
2.Memberi perintahkpd
BPBD u/ berikan bantuan
kpd Kec. sesuai kebutuhan
& kemampuan Daerah
3.Dapat berkoordinasidg
seluruhKec.diDaerah
STATUS KEADAAN
DARURAT
POTENSI
BENCANA
Sop status bencana

Sop status bencana

  • 1.
    BADAN PENANGGULANGAN BENCANA DAERAH KABUPATENMUSI BANYUASIN No. Dokumen : Revisi : PROSEDUR KESIAPSIAGAAN (PENETAPAN STATUS POTENSI BENCANA) Tanggal Berlaku : Halaman : SOP KESIAPSIAGAAN (PENETAPAN STATUS POTENSI BENCANA) Alur Proses DIPERLUKAN ADA POTENSI Pelaporan dari masy. TINJAUAN KE LAPANGAN MULAI INFORMASI CUACA / IKLIM DARI BMKG LAPORAN / MASUKAN KE BUPATI KAJI INFORMASI POTENSI BENCANA 1.Nama pelapor 2.No telp pelapor 3.Alamat pelapor 4.Lokasi potensi bencana 5.Jenis potensi bencana & tanda2 fisik 1.Koordinasi dg instansi terkait 2.Koordinasi pemangku kepentingan PB 3.Koordinasi dg instansi penyelenggara PB TDK ADA POTENSI 1.Penyusunan Rencana Kontijensi 2.Gladi / simulasiPB 3.Kesiapsiagaan peralatan & personel termasuk logistik WASPADA SIAGA AWAS KATEGORI PEMBENTUKAN TIM POSKO SIAGA DARURAT BENCANA SELESAI PEMANTAUAN LAPANGAN / CHECK DATA SATELITE BPBD 1.Rapat Koordinasi dg Satgas dan TimTeknis 2.Aktivasi Rencana Kontijensi menjadi Rencana Operasional 3.Integrasi Informasi& data perkiraanpotensi& dampak LAPORAN KONTINUE SIAGA DARURAT TANGGAP DARURAT TRANSISI 1. Jml Korban 2. Kerugian Harta benda 3. Kerusakan Sarpras 4. Cakupan luas wilayah yg terkena bencana 5. Dampak sosial yg ditimbulkan INDIKATOR PENINGKATAN STATUS BUPATI 1.Segera berkoordinasi dg BPBD, instanstiterkait& para camat 2.Memberi perintahkpd BPBD u/ berikan bantuan kpd Kec. sesuai kebutuhan & kemampuan Daerah 3.Dapat berkoordinasidg seluruhKec.diDaerah STATUS KEADAAN DARURAT POTENSI BENCANA