Pràctica d’Avaluació Continuada – PAC 3

                Noves tecnologies de la
                informació i la comunicació a
                l’educació
                PAC 3: Pojecte TIC i aprenentatge
                significatiu




Foto de l’alumne:




Nom complert: Laia Sevilla Llauradó
Aula: Aula 2
Data de lliurament: 5-01-13
Noves tecnologies de la informació i la comunicació a l’educació                                                            PAC 3




Índex
1. Introducció.....................................................................................................................3
2. Disseny de l’activitat.....................................................................................................3
3. Mapa conceptual............................................................................................................5
4. Descripció del procés...................................................................................................11
5. Avaluació de l’aprenentatge aconseguit......................................................................14
6. Avaluació tecnològica (processual) del disseny..........................................................14
7. Conclusions.................................................................................................................14
9. Annex.............................................................................................................................
    Autoavaluació de l’activitat i del seguiment de l’avaluació continuada....................15
Noves tecnologies de la informació i la comunicació a l’educació                     PAC 3


        1. Introducció

Aquest projecte final mostra el disseny d’una activitat d’aprenentatge mediada per les
TIC i creada a partir d’un problema significatiu sorgit dels propis alumnes el qual s’ha
intentat resoldre a través de la investigació-acció.
Els alumnes a partir del tema treballat a classe sobre els arbres del seu entorn, es
plantegen descobrir com es fa el vi, és a dir, quin és el seu procés d’elaboració. Per tal
d’aconseguir-ho realitzen una webquest.

Així doncs, a continuació trobem el disseny d’aquesta activitat, seguit d’un mapa
conceptual en el qual es relaciona l’activitat amb les TIC i amb l’aprenentatge
significatiu. Continuant amb el següent punt trobem una descripció de tot el procés,
una avaluació de l’aprenentatge aconseguit i una avaluació tecnològica del disseny. El
projecte finalitza amb les conclusions i l’annex format per l’autoavaluació de l’activitat i
pel seguiment de l’avaluació continua.

        2. Disseny de l’activitat

        Com es fa el vi?

A partir del treball realitzat sobre els arbres del nostre entorn els alumnes de 4t es
plantegen el següent repte, descobrir com es fa el vi, quin és el seu procés, els agents
implicats, com arriba a les botigues..., es plantegen de quines maneres podran
aconseguir la informació, a través de llibres, de vídeos informatius, de la recerca a
internet... Finalment acorden que ho faran a través de la recerca per internet ja que
sembla ser la font d’informació que més els motiva. La mestra, decideix crear una
webquest per tal de guiar-los en el procés de recerca d’informació sobre l’elaboració
del vi.

   a) La funció de la mestra serà la de crear una webquest que posteriorment els
      alumnes realitzaran autònomament i amb el suport de la mestra sempre que es
      requereixi.

   b)    Es realitzarà una webquest per tal de descobrir quelcom que els alumnes
        desconeixen: com es fa el vi? És un problema ben estructurat, i la seva
        complexitat és adequada a l’edat dels alumnes. Pel que a la seva especificitat
        de camp, cal dir que està situat dins l’àrea de Medi, concretament dins la unitat
        que s’està treballant. A més és un tema que pertany al seu entorn proper, ja
        que als voltants del poble podem trobar camps de vinyes.

   c) El repte plantejat ha sorgit dels propis alumnes, els quals mostren la seva
      curiositat i entusiasme per tirar-lo endavant. El mediador el plantejarà en forma
      d’investigació tot animant els alumnes davant la tasca que se’ls hi presenta.

   d) L’activitat es realitzarà a l’aula d’informàtica.
Noves tecnologies de la informació i la comunicació a l’educació                       PAC 3


   e) Els aprenents es mostren motivats i entusiasmats, per tant, estan predisposats
      a du la tasca endavant.

   f)
                                                                   Competències
        Competències transversals                                  específiques per conviure i
                                                                   habitar el món
                               1. Competència
                                  comunicativa lingüística
        Competències
                                  i audiovisual
        comunicatives
                               2. Competència artística i
                                  cultural
                               3. Tractament     de      la        7. Competència en el
                                  informació               i       coneixement i la interacció
                                  competència digital              amb el món físic
        Competències
                               4. Competència                      8. Competència social i
        metodològiques
                                  matemàtica                       ciutadana
                               5. Competència
                                  d’aprendre a aprendre
                               6. Competència
        Competències
                                  d’autonomia i iniciativa
        personals
                                  personal

        Objectius                                   Competències Bàsiques
                                                    C1, C3, C5, C6, C7, C8
        Investigar sobre el procés d’elaboració
        del vi

        Identificar les fases del procés C1, C3, C5, C6, C7, C8
        d’obtenció del vi
        Conèixer les màquines implicades en C1, C3, C5, C6, C7, C8
        el procés d’elaboració del vi
        Utilitzar les TIC per aconseguir C1, C3, C5, C6, C7, C8
        informació

        Descobrir què és una webquest               C1, C3, C5, C6, C7, C8

        Adquirir coneixements del procés C1, C3, C5, C6, C7, C8
        d’obtenció del vi a través d’una
        webquest

   g) Continguts
Entorn, tecnologia i societat:
       - Investigació sobre el procés d’elaboració del vi.
       - Reconeixement de les fases del procés d’obtenció del vi.
       - Identificació de les màquines utilitzades en el procés d’elaboració del vi.
       - Ús de les TIC per aprendre continguts relacionats amb la unitat.
Noves tecnologies de la informació i la comunicació a l’educació                  PAC 3

        -    Descobriment d’una webquest.
        -    Obtenció de coneixements a través d’una webquest.

   h) Les activitats preparades a la webquest seguiran un ordre lògic:
      - Activitats inicials d’activació dels coneixements previs.
      - Activitats de desenvolupament.
      - Activitats de síntesi.
      - Activitats d’avaluació (inicial, formativa i sumativa).

   i)   Els continguts pertanyen a l’àrea de Medi concretament al tema que s’està
        treballant.

   j)   S’avaluarà a partir de l’observació i de la realització de les activitats
        proposades a la webquest i entorn els criteris d’avaluació establerts:

        1.   Conèixer el procés d’elaboració del vi.
        2.   Distingir les fases del procés d’elaboració del vi.
        3.   Identificar les màquines implicades en el procés d’elaboració del vi.
        4.   Mostrar interès pel treball amb les TIC.
        5.   Apreciar què és una webquest i què ens pot aportar.
        6.   Identificar i adquirir informació sobre el procés d’obtenció del vi a través
             d’una webquest.

   k) L’activitat durarà 4 sessions.



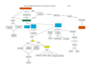
        3. Mapa conceptual

        (pàgina 6)
Noves tecnologies de la informació i la comunicació a l’educació   PAC 3
Noves tecnologies de la informació i la comunicació a l’educació                PAC 3

        4. Descripció del procés

El procés va començar a l’aula a partir del projecte realitzat sobre els arbres de
l’entorn. Els alumnes van mostrar curiositat per saber com es feia el vi. És per aquest
motiu que es va decidir crear una webquest amb la intenció de guiar el seu procés
d’aprenentatge. Es va utilitzar aquest recurs perquè es va considerar prou motivador i
capaç d’aconseguir que els alumnes fossin els agents actius del seu aprenentatge
contribuint així a l’obtenció d’un aprenentatge significatiu.




                            Projecte els arbres del nostre entorn

Tot seguit es va crear la webquest per tal de ser presentada als alumnes i executada
per aquests:




                                 Elaboració de la webquest
Noves tecnologies de la informació i la comunicació a l’educació                 PAC 3

Un cop acabada es va oferir als alumnes per tal de què la poguessin realitzar. Cal dir
que les indicacions van ser mínimes ja que els alumnes havien agafat un rol
d’investigadors. Tot i així se’ls oferia suport quan el requerien.

La webquest estava formada per diferents apartats:

   1.   Introducció
   2.   Tasques
   3.   Procés
   4.   Avaluació
   5.   Conclusions

Tot seguit es poden observar aquests apartats i les indicacions i tasques a realitzar en
cada un:
Noves tecnologies de la informació i la comunicació a l’educació   PAC 3
Noves tecnologies de la informació i la comunicació a l’educació                      PAC 3

        5. Avaluació de l’aprenentatge aconseguit

Personalment i com a mestra he pogut conèixer i aprendre el funcionament d’una eina
com la webquest. Una eina que ha servit per guiar i desenvolupar l’aprenentatge dels
meus alumnes. Cal dir que era una eina nova per ells, tot i així, la seva fàcil utilització
no ha causat cap dificultat i han pogut dur a terme la tasca amb èxit.
L’activitat ha estat avaluada a través de l’observació diària i de les activitats realitzades
S’ha valorat tant el treball individual com el paper mantingut dins al grup.

        6. Avaluació tecnològica (processual) del disseny

Cal destacar que és un aprenentatge a partir del qual els alumnes actuen com agents
actius del seus propis processos d’aprenentatge i que les noves tecnologies hi
contribueixen. Els alumnes a través d’aquestes busquen informació, seleccionen la
informació essencial i per últim, la representen a les seves activitats, i ho fan a través
d’una eina nova per ells, la webquest.



        7. Conclusions

Aquest projecte m’ha de mostrat una vegada més que les noves tecnologies poden
contribuir a la obtenció d’aprenentatges significatius.

Per començar, l’activitat ha sorgit d’un problema plantejat pels propis alumnes, cosa
que ha beneficiat el seu desenvolupament, ja que des del principi s’han mostrat
disposats a solucionar-lo. És a dir, s’ha tractat d’un problema significatiu que ha donat
sentit a les activitats i ha motivat els alumnes.

A més, aquest problema significatiu definit amb la següent pregunta: com es fa el vi?,
ha estat desenvolupat a partir de les noves tecnologies, concretament a partir d’una
webquest que jo mateixa he creat i he facilitat als propis alumnes.

L’experiència ha estat beneficiosa per ells però per mi també, ja que m’he endinsat
més al món de la tecnologia educativa. Per tant, el resultat ha estat positiu per totes
dues bandes.


        8. Bibliografia i Webliografia:

Bibliografia

Jonassen, D. TIC i aprenentatge significatiu: una perspectiva constructivista. En
Cabrero, J. i Jonassen, D. (Eds), Noves tecnologies de la informació. Barcelona: UOC.

Jonassen, D. Casos. Cas de creació de models en la classe. En Cabrero, J. i
Jonassen, D. (Eds), Noves tecnologies de la informació. Barcelona: UOC.

Sevilla llauradó laia_pac3_disseny

  • 1.
    Pràctica d’Avaluació Continuada– PAC 3 Noves tecnologies de la informació i la comunicació a l’educació PAC 3: Pojecte TIC i aprenentatge significatiu Foto de l’alumne: Nom complert: Laia Sevilla Llauradó Aula: Aula 2 Data de lliurament: 5-01-13
  • 2.
    Noves tecnologies dela informació i la comunicació a l’educació PAC 3 Índex 1. Introducció.....................................................................................................................3 2. Disseny de l’activitat.....................................................................................................3 3. Mapa conceptual............................................................................................................5 4. Descripció del procés...................................................................................................11 5. Avaluació de l’aprenentatge aconseguit......................................................................14 6. Avaluació tecnològica (processual) del disseny..........................................................14 7. Conclusions.................................................................................................................14 9. Annex............................................................................................................................. Autoavaluació de l’activitat i del seguiment de l’avaluació continuada....................15
  • 3.
    Noves tecnologies dela informació i la comunicació a l’educació PAC 3 1. Introducció Aquest projecte final mostra el disseny d’una activitat d’aprenentatge mediada per les TIC i creada a partir d’un problema significatiu sorgit dels propis alumnes el qual s’ha intentat resoldre a través de la investigació-acció. Els alumnes a partir del tema treballat a classe sobre els arbres del seu entorn, es plantegen descobrir com es fa el vi, és a dir, quin és el seu procés d’elaboració. Per tal d’aconseguir-ho realitzen una webquest. Així doncs, a continuació trobem el disseny d’aquesta activitat, seguit d’un mapa conceptual en el qual es relaciona l’activitat amb les TIC i amb l’aprenentatge significatiu. Continuant amb el següent punt trobem una descripció de tot el procés, una avaluació de l’aprenentatge aconseguit i una avaluació tecnològica del disseny. El projecte finalitza amb les conclusions i l’annex format per l’autoavaluació de l’activitat i pel seguiment de l’avaluació continua. 2. Disseny de l’activitat Com es fa el vi? A partir del treball realitzat sobre els arbres del nostre entorn els alumnes de 4t es plantegen el següent repte, descobrir com es fa el vi, quin és el seu procés, els agents implicats, com arriba a les botigues..., es plantegen de quines maneres podran aconseguir la informació, a través de llibres, de vídeos informatius, de la recerca a internet... Finalment acorden que ho faran a través de la recerca per internet ja que sembla ser la font d’informació que més els motiva. La mestra, decideix crear una webquest per tal de guiar-los en el procés de recerca d’informació sobre l’elaboració del vi. a) La funció de la mestra serà la de crear una webquest que posteriorment els alumnes realitzaran autònomament i amb el suport de la mestra sempre que es requereixi. b) Es realitzarà una webquest per tal de descobrir quelcom que els alumnes desconeixen: com es fa el vi? És un problema ben estructurat, i la seva complexitat és adequada a l’edat dels alumnes. Pel que a la seva especificitat de camp, cal dir que està situat dins l’àrea de Medi, concretament dins la unitat que s’està treballant. A més és un tema que pertany al seu entorn proper, ja que als voltants del poble podem trobar camps de vinyes. c) El repte plantejat ha sorgit dels propis alumnes, els quals mostren la seva curiositat i entusiasme per tirar-lo endavant. El mediador el plantejarà en forma d’investigació tot animant els alumnes davant la tasca que se’ls hi presenta. d) L’activitat es realitzarà a l’aula d’informàtica.
  • 4.
    Noves tecnologies dela informació i la comunicació a l’educació PAC 3 e) Els aprenents es mostren motivats i entusiasmats, per tant, estan predisposats a du la tasca endavant. f) Competències Competències transversals específiques per conviure i habitar el món 1. Competència comunicativa lingüística Competències i audiovisual comunicatives 2. Competència artística i cultural 3. Tractament de la 7. Competència en el informació i coneixement i la interacció competència digital amb el món físic Competències 4. Competència 8. Competència social i metodològiques matemàtica ciutadana 5. Competència d’aprendre a aprendre 6. Competència Competències d’autonomia i iniciativa personals personal Objectius Competències Bàsiques C1, C3, C5, C6, C7, C8 Investigar sobre el procés d’elaboració del vi Identificar les fases del procés C1, C3, C5, C6, C7, C8 d’obtenció del vi Conèixer les màquines implicades en C1, C3, C5, C6, C7, C8 el procés d’elaboració del vi Utilitzar les TIC per aconseguir C1, C3, C5, C6, C7, C8 informació Descobrir què és una webquest C1, C3, C5, C6, C7, C8 Adquirir coneixements del procés C1, C3, C5, C6, C7, C8 d’obtenció del vi a través d’una webquest g) Continguts Entorn, tecnologia i societat: - Investigació sobre el procés d’elaboració del vi. - Reconeixement de les fases del procés d’obtenció del vi. - Identificació de les màquines utilitzades en el procés d’elaboració del vi. - Ús de les TIC per aprendre continguts relacionats amb la unitat.
  • 5.
    Noves tecnologies dela informació i la comunicació a l’educació PAC 3 - Descobriment d’una webquest. - Obtenció de coneixements a través d’una webquest. h) Les activitats preparades a la webquest seguiran un ordre lògic: - Activitats inicials d’activació dels coneixements previs. - Activitats de desenvolupament. - Activitats de síntesi. - Activitats d’avaluació (inicial, formativa i sumativa). i) Els continguts pertanyen a l’àrea de Medi concretament al tema que s’està treballant. j) S’avaluarà a partir de l’observació i de la realització de les activitats proposades a la webquest i entorn els criteris d’avaluació establerts: 1. Conèixer el procés d’elaboració del vi. 2. Distingir les fases del procés d’elaboració del vi. 3. Identificar les màquines implicades en el procés d’elaboració del vi. 4. Mostrar interès pel treball amb les TIC. 5. Apreciar què és una webquest i què ens pot aportar. 6. Identificar i adquirir informació sobre el procés d’obtenció del vi a través d’una webquest. k) L’activitat durarà 4 sessions. 3. Mapa conceptual (pàgina 6)
  • 6.
    Noves tecnologies dela informació i la comunicació a l’educació PAC 3
  • 7.
    Noves tecnologies dela informació i la comunicació a l’educació PAC 3 4. Descripció del procés El procés va començar a l’aula a partir del projecte realitzat sobre els arbres de l’entorn. Els alumnes van mostrar curiositat per saber com es feia el vi. És per aquest motiu que es va decidir crear una webquest amb la intenció de guiar el seu procés d’aprenentatge. Es va utilitzar aquest recurs perquè es va considerar prou motivador i capaç d’aconseguir que els alumnes fossin els agents actius del seu aprenentatge contribuint així a l’obtenció d’un aprenentatge significatiu. Projecte els arbres del nostre entorn Tot seguit es va crear la webquest per tal de ser presentada als alumnes i executada per aquests: Elaboració de la webquest
  • 8.
    Noves tecnologies dela informació i la comunicació a l’educació PAC 3 Un cop acabada es va oferir als alumnes per tal de què la poguessin realitzar. Cal dir que les indicacions van ser mínimes ja que els alumnes havien agafat un rol d’investigadors. Tot i així se’ls oferia suport quan el requerien. La webquest estava formada per diferents apartats: 1. Introducció 2. Tasques 3. Procés 4. Avaluació 5. Conclusions Tot seguit es poden observar aquests apartats i les indicacions i tasques a realitzar en cada un:
  • 9.
    Noves tecnologies dela informació i la comunicació a l’educació PAC 3
  • 10.
    Noves tecnologies dela informació i la comunicació a l’educació PAC 3 5. Avaluació de l’aprenentatge aconseguit Personalment i com a mestra he pogut conèixer i aprendre el funcionament d’una eina com la webquest. Una eina que ha servit per guiar i desenvolupar l’aprenentatge dels meus alumnes. Cal dir que era una eina nova per ells, tot i així, la seva fàcil utilització no ha causat cap dificultat i han pogut dur a terme la tasca amb èxit. L’activitat ha estat avaluada a través de l’observació diària i de les activitats realitzades S’ha valorat tant el treball individual com el paper mantingut dins al grup. 6. Avaluació tecnològica (processual) del disseny Cal destacar que és un aprenentatge a partir del qual els alumnes actuen com agents actius del seus propis processos d’aprenentatge i que les noves tecnologies hi contribueixen. Els alumnes a través d’aquestes busquen informació, seleccionen la informació essencial i per últim, la representen a les seves activitats, i ho fan a través d’una eina nova per ells, la webquest. 7. Conclusions Aquest projecte m’ha de mostrat una vegada més que les noves tecnologies poden contribuir a la obtenció d’aprenentatges significatius. Per començar, l’activitat ha sorgit d’un problema plantejat pels propis alumnes, cosa que ha beneficiat el seu desenvolupament, ja que des del principi s’han mostrat disposats a solucionar-lo. És a dir, s’ha tractat d’un problema significatiu que ha donat sentit a les activitats i ha motivat els alumnes. A més, aquest problema significatiu definit amb la següent pregunta: com es fa el vi?, ha estat desenvolupat a partir de les noves tecnologies, concretament a partir d’una webquest que jo mateixa he creat i he facilitat als propis alumnes. L’experiència ha estat beneficiosa per ells però per mi també, ja que m’he endinsat més al món de la tecnologia educativa. Per tant, el resultat ha estat positiu per totes dues bandes. 8. Bibliografia i Webliografia: Bibliografia Jonassen, D. TIC i aprenentatge significatiu: una perspectiva constructivista. En Cabrero, J. i Jonassen, D. (Eds), Noves tecnologies de la informació. Barcelona: UOC. Jonassen, D. Casos. Cas de creació de models en la classe. En Cabrero, J. i Jonassen, D. (Eds), Noves tecnologies de la informació. Barcelona: UOC.