Session1. Cloud and Migration
디지털 트랜스포메이션의 시작,
클라우드 마이그레이션 A to Z
베스핀글로벌 이근우 위원
guenwoo.lee@bespinglobal.com
1. 왜 클라우드를 도입해야 할까요?
클라우드 컴퓨팅
비지니스의 방식을 바꾸다!
Hotels Storage Music Media Game
클라우드를 사용하는 스타트업의 약진!
핵심 역량에만 집중하여 빠른 비지니스 대처
1. 왜 클라우드를 도입해야 할까요?
2. 클라우드 환경은 기존 IDC 환경과 어떤 차이가 있을까요?
TRADITIONAL IT CLOUD IT
온프레미스 환경
많은 초기 구매 비용
인력, 패치 및 업그레이드
시스템 운영
고정 용량
조달 및 설치
지리적 한정
클라우드 환경
초기 투자금 없슴
낮은 유지 비용
비즈니스 혁신에 집중
유연한 용량
온라인에서 신속하게 구성
글로벌 접근성
3. 클라우드 도입 전략 #1 – 테스트 업무부터 적용
SAP 업무 처리 SAPOracle 기업
어플리케이션
Reduced deployment time
from weeks to days
Reduced test
environment costs
70% reduction in
operational costs
4. 클라우드 도입 전략 #2 – 신규 서비스 개발
빠르고 저렴한 실험 비용 및 혁신 서비스 개발 및 배포 가능
4. 클라우드 도입 전략 #3 – 유용한 기능 우선 적용
AWS IoT Amazon
Machine Learning
4. 클라우드 도입 전략 #4 – 기존 인프라와 클라우드 역할 분담
Hybrid
App
AWS 에서 콘텐츠
및 애플리케이션
배포
결제의 경우 삼성
내부 데이터 센터
서버 활용
4. 클라우드 도입 전략 #5 – 기존 서비스를 클라우드로 이전
On-Premises
Data Centers
App
전체 서비스중
1/3을 클라우드로
이전
£1500만 비용 절감
500여대의 장비
클라우드로 이전
신규 웹 서비스
제공시간 2주에서
2일로 단축
의료 시뮬레이션
시스템 클라우드
로 이전
시뮬레이션 시간
단축 및 비용 절감
4. 클라우드 도입 전략 #6 – All In
5. 먼저 전략부터 수립해야 합니다.
“도입 목표 설정” “IT 운영 거버넌스 수립” “표준 아키텍처 설계” “중장기 로드맵 수립”
클라우드 도입의
기대 성과 정의 및
효과 분석을 위한
baselining 측정
AWS 클라우드
전환을 위한 중장기
로드맵 수립
어플리케이션 및
인프라 운영을 위한
서비스 분류 및 목표
지표 정의
시스템 분류 별 목표
지표를 만족하는 표준
AWS 아키텍처 설계
6. Migration 대상을 선정합니다.
※ Bespin Adoption Framework
7. Landing Zone을 구성합니다.
Account Network Security
Identity
&
Access
Users
AWS Landing Zone은 AWS의 모범 사례에 따라 AWS 계정 및 네트워크, 핵심 서비스에 대한
규범적 기초를 제공함으로써 클라우드 마이그레이션을 가속화합니다.
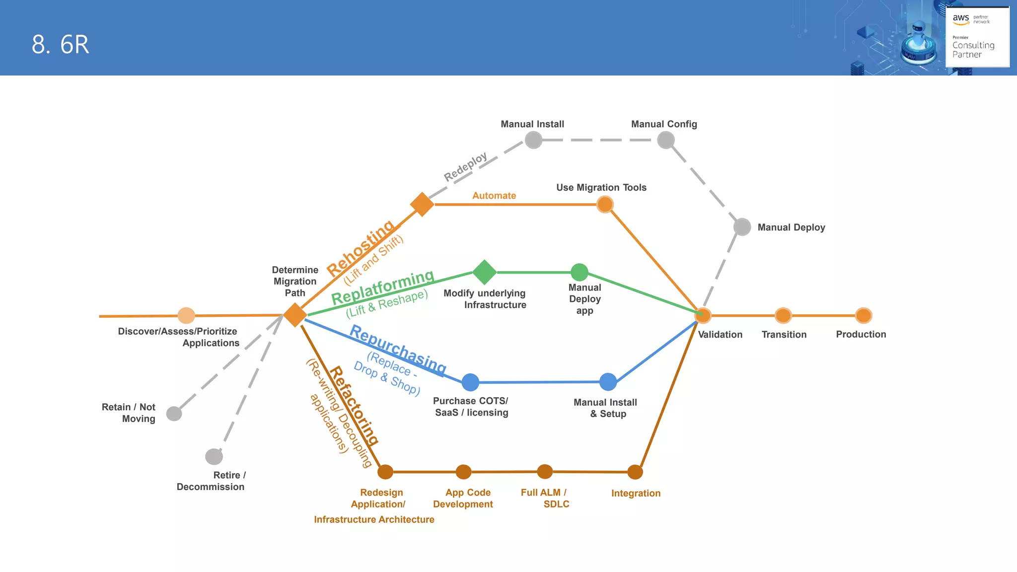
8. 6R
어플리케이션
성숙도 및 복잡성
Retain
Refactor
Repurchase
Replatform
Rehost Lift & Shift
Lift & Reshape
Drop & Shop
Re-writing & develop
Retire Get rid of
Do nothing
8. 6R
Discover/Assess/Prioritize
Applications
Use Migration Tools
Transition Production
Retain / Not
Moving
Redesign
Application/
Infrastructure Architecture
App Code
Development
Purchase COTS/
SaaS / licensing
Validation
Manual
Deploy
app
Full ALM /
SDLC
Manual Config
Manual Deploy
Manual Install
Retire /
Decommission
Determine
Migration
Path
Automate
Manual Install
& Setup
Integration
Modify underlying
Infrastructure
9. Migration Effort
1 Server 10 Servers 50 Servers 100 Servers
Total Man Hours Spent
Refactor
Replatforming
Rehosting
NumberofManHours/Efforts
10. Migration의 일반적인 단계
on-premises IT
포트폴리오
발견(Discover)
어플리케이션
마이그레이션
계획(Plan)
AWS로
어플리케이션
마이그레이션
(Migrate)
AWS에서의
어플리케이션
최적화(Optimize)
11. Discovery – AWS Application Discovery Service
▪ Agents 설치
▪ Windows & Linux 지원
▪ 시스템 인벤토리, 성능 및 의존성 수집
▪ 데이터를 수집하여 AWS로 안전하게 저장
▪ Summary 데이터는 Console에서 조회
▪ 수집된 상세 데이터는 Console 혹은 API로
export 가능(CSV format)
Discovery DB
AWSApplication
Discovery Service
On-premises 데이터 센타
Discovery
Agents
데이터 암호화
인터넷
US West (Oregon) region
11. Discovery – 3rd Party
12. Server Migration – AWS Server Migration Service
• VMware VMs 및 Hyper-V VMs 마이그레이션을 지원
• Agentless VM 마이그레이션
• 온프레미스 VMs의 incremental 변경사항를 수집하여 자동으로 AWS로 전송
• 하나의 그룹내 여러 VM들을 동시에 마이그레이션하고 다수
마이그레이션을 orchestrate
• AWS 관리 Console 및 API/CLI 접근
• 마이그레이션 결과 생성된 Amazon Machine Images (AMI)에서 EC2 인스턴스 launc
h 클릭
• VM 발견 및 마이그레이션을 위한 ServerMigration Connector virtual
appliance를 vCenter/SCVMM/Hyper-V에 배포 및 구성후 agentless migration 수행
AWS Server
Migration Service
(SMS)
Source:on-premises server AWSServer MigrationService Target:AmazonMachine Image
12. Server Migration – 3rd Party
Cloud
Host/OS Cloning
OS image copy / snapshot backup and restore / Perform at specified time
DR Replication
Agent-based data replication / Maintain replication for target volumes
VM Conversion
Change Virtual Machine Type / Use AWS API
App Container
App monitoring / App analysis / Rebuild your target system app
Racemi ATAData zConverter
CloudEndure ARCServe
CloudVelox zConverter
(https://aws.amazon.com/migration/partner-solutions/)
AppZero CliQr
13. DB Migration – AWS Database Migration Service
• 동일한 혹은 서로 다른 데이타베이스 엔진간 데이터 이동
AWS Database
Migration Service
(DMS)
DMS는 최소한의 중단 시간으로 쉽고 안전하게 AWS로 데이
터베이스를 마이그레이션. 널리 사용되는 상용 및 오픈 소스
데이타베이스간 데이터를 마이그레이션
• 10분 혹은 더 적은 시간안에 첫번째 마이그레이션 시작
• 마이그레이션 중에도 어플리케이션은 수행 유지
• Amazon EC2/RDS로 부터 혹은 EC2/RDS로 복제
Amazon
Redshift
13. DB Migration – 3rd Party
• Attunity CloudBeam( Attunity Replicate의 Marketplace edition)
은 다양한 이기종 데이터베이스, DW, 빅데이타 플랫
폼 전반에 걸쳐 기업이 데이터 복제, ingest 및 스트리
밍을 가속화하도록 지원
• On Premise에서 클라우드, 클라우드에서 클라우드 지
원
• Continues Data Capture (CDC) 수행
• 지원 데이타베이스:
− RDBMS: Oracle,SQL, DB2, MySQL, Sybase, PostgreSQL
− DW: Exadata,Teradata,IBM Netezza, Vertica, Pivotal
− 하둡: Hortonworks,Cloudera, MapR
− 클라우드: AWS, Azure, Google Cloud
− 메시징 시스템: 예, Apache Kafka
− 어플리케이션: 예, SAP
− Legacy: IMS/DB, DB2 z/OS, RMS, VSAM
14. Data Migration
• 대규모 오프라인 배치 이동
• On-Prem에서 클라우드로 확장하여 저장
• 전용 네트워크 활용
• 장거리 전송
• 스트리밍 데이터
• AWS Snowball& Snowmobile
• Amazon EFS& AWS Storage Gateway
• AWS Direct Connect
• S3 Transfer Acceleration
• Amazon Kinesis
15. 통합 Migration 도구 – AWS Migration Hub
기존 IDC내 서버
Discovery
어플리케이션
단위로 그룹화
어플리케이션
마이그레이션
상황 추적
Migration hub
외부 도구를 이용하여
마이그레이션 수행
• IT포트폴리오에 대한 이해 및 AWS로의 어플리케이션 마이그레이션을
통합추적하도록 지원
• 어플리케이션 포트폴리오에 대한 이해도 증가
• 어플리케이션 포트폴리오 마이그레이션 계획 및 추적을 간소화
• 한 장소에서 다수의 도구로 부터의 마이그레이션 과정을 추적
• 현재 상태와 다음 작업 단계를 결정하는 데 소요되는 시간 절감
15. 통합 Migration 도구 – AWS Migration Hub
Migration hub는 다음과 같은 마이그레이션 도구로 부터의 마이그레이션 과정 추적 가능
AWS Server
Migration Service
AWS Database
Migration Service
AWS
Migration Hub
SMS를 사용하면 기존 환경의 VM
이미지를 바로 사용할 수있는 Amazon
EC2 인스턴스로 가져올 수 있음
DMS를 사용하면 데이터베이스를 쉽고
안전하게 AWS로마이그레이션
CloudEndure Live Migration은 모든
물리적 또는 가상 인프라에서 AWS로
자동 마이그레이션을 제공
Racemi DynaCenter를 사용하여 서로 다
른 물리적 플랫폼과 가상 플랫폼간 손
쉽게 서버 워크로드를 마이그레이션 가
능
ATADATAATAmotion은 에이전트없이
물리적, 가상 혹은 클라우드로 부터
직접 라이브 워크로드를 AWS EC2
또는 VPC로 자동 마이그레이션
16. Migration 도구 총정리
발견(Discovery) 계획(Plan) 마이그레이션(Migration)
인벤토리
비즈니스
케이스
상세 발견
(Discovery)
및 계획
어플리케이션
의존성 매핑
워크로드 및 데이터
마이그레이션
확인(Validation)
그리고 운영
Application
Discovery Service
Application
Discovery Service
Database Migration
Service
Server Migration
Service
17. 유닉스 서버의 Migration은?
유닉스 서버는 Analysis, Evaluate, Prioritize, Execution의 4단계를 통해 리눅스 서버로 전환해서
마이그레이션해야 합니다.
전환 대상 시스템 및 업무에
대한 상세 분석 수행
• 업무 분석
• 아키텍처 패턴 분석
• 업무 프로세스 분석
• 업무 영향도 평가
• 데이터 분석
시스템 및 업무 분석 결과에
대한 타당성 검증
• 변경 아키텍처의 적용
적절성
• 변경 OS 적용 적절성
• 소스 변경 영향도 검토
• 테스트 요구사항 분석
상세 마이그레이션 계획 및
시스템 전환 환경 마련
• OS 설치
• SW 설치 및 버전 변경
• 어플리케이션, 소스 반영
• 테스트 계획 수립
• 복구 방안 수립
• Pilot 적용
• 서비스 안정성 확보 방안
수립
전환 시스템 테스트 및 Live
전환 수행
• 테스트
- 연동 테스트
- 성능 테스트
- 인수 테스트
• 모의 Cut-Over
• Go-Live
Go-Live
Analysis Evaluate Prioritize Execution
범위 정의 마이그레이션 계획 승인 상세 마이그레이션 계획
17. 유닉스 서버의 Migration은?
유닉스 서버 마이그레이션 이행 절차
▪ 패턴을 이용한 Application 소스코드 수정·변경
- 패턴 이용 작업보다 Knowledge DB를 이용한 작업이 효율적인 경우 개발자에 의해 수정·변경
▪ 수정된 소스코드는 컴파일 과정을 통해 문법 오류여부를 검증
- 컴파일 후 샘플 데이터를 이용한 단위 테스트를 통해 기본적 기능 검증 수행
▪ 모든 소스코드의 단위 테스트 이후 통합 테스트를 통해 연동 테스트 수행
- 컴파일 과정이나 테스트 과정에서 오류가 발견된 프로그램은 오류 제거를 위해 수정·변경 반복
- 통합 테스트 오류가 발견되지 않을 때까지 반복 수행
▪ 통합 테스트까지 종료 후 Application 이식 완료
- 데이터 이관 및 계획에 따라 전환(Cut-Over) 진행
소스코드
To-be 시스템
패턴을 이용한 수정·변경
Knowledge DB를 이용한
수정·변경
컴파일 단위 테스트 통합 테스트
오류 발생 시 원인 파악
18. 클라우드 아키텍처 고려사항 – Well Architected Framework
아키텍처에 대한 모범사례 및 지침을 고객들과 공유하기 위한 방법론
보안 안정성
성능 효율성
비용 최적화
운영 우수성
18. 클라우드 아키텍처 고려사항 – Well Architected Framework
▪ 보안 (Security) : AWS 클라우드 상의 데이터 및 자산을
안전하게 보호하기 위한 모범 사례
▪ 안정성 (Reliability) : 시스템/애플리케이션 아키텍쳐가 장애,
업무 증가 및 기타 이벤트에 능동적으로 대처
▪ 성능 효율화 (Performance Efficiency) : 시스템 리소스들이
최적의 성능을 낼 수 있도록 설계
▪ 비용 최적화 (Cost Optimization) : 비용을 줄일 수 있는
방법들 고려
▪ 운영 고도화(Operational Excellence) : 운영중인 시스템을
모니터링 하고, 지원체계를 끊임없이 개선
19. Clean Install vs Automation Tool
구분 Clean Install Migration Tool
Description
▪ OS 및 WEB/WAS 프로그램 초기 설치 후 응
용프로그램 재설치
▪ 자동화된 도구를 활용하여 대상 장치의 이미지를
클라우드로 직접 마이그레이션
장점 ▪ OS 및 WEB/WAS의 변경 가능 ▪ 어플리케이션 재설치 불필요
단점
▪ 소스코드 및 어플리케이션 바이너리를 확보할
수 없는 경우 적용 불가
▪ 대상 OS 및 하드웨어 사양에 종속적
▪ 원본 장비의 문제점 해소 불가
Rehosting O O
Replatforming O X
20. 걱정하지 마세요. 베스핀글로벌이 있습니다.
마이그레이션 컴피턴시 획득 조건
▪ 10개 이상의 어플리케이션을 마이그레이션 한 사례가 5건 이상이어야 함.
▪ 이중 2개 이상 퍼블릭에 공개할 수 있어야함.
▪ 3개 이상의 글로벌 리전을 지원할 수 있어야 함.
베스핀글로벌은 표준화된 방법론과 뛰어난 컨설팅 인력을 바탕으로 아래의 기준을 모두 만족 시킬 수 있었습니다.
▪ 클라우드 공급자의 베스트 프랙티스, 테스팅 기준을 만족시켜야함
▪ 클라우드 공급자의 직접 리뷰를 통과해야 함.
▪ 마이그레이션 플래닝/어세스먼트, 어크로드 이전, 어플리케이션 프로파일링
등
마이그레이션 과정 전반에 걸친 기술을 입증할 수 있어야 함.
BESPIN GLOBAL은 대한민국 최초로 AWS 마이그레이션 컴피턴시를 획득했습니다.
21. 베스핀글로벌의 구축 및 마이그레이션 실적
사업명 사업개요 사업기간 발주처 비 고
롯데닷컴 클라우드 도입 공통 서비스 플랫폼 AWS 마이그레이션 2016 ~ 2017 롯데닷컴 일반기업
에버랜드 웹 서비스
클라우드 전환
에버랜드 웹 서비스, AWS 전환 및 운영 2016 ~ 현재 삼성물산 리조트부문 일반기업
아모레퍼시픽 코리아(APK)
클라우드 전환
글로벌 DLP 시스템, 서경과학제단 AWS 구축 및
운영
2016 ~ 현재 아모레퍼시픽 일반기업
아모레퍼시픽 차이나(APC)
인프라 전진배치
브랜드몰, 쇼핑몰 클라우드 구축 및 운영 2016 ~ 현재 아모레퍼시픽 일반기업
한글과컴퓨터 글로벌 서비스 글로벌 오피스 서비스 구축 및 운영 2016 ~ 현재 한글과컴퓨터 일반기업
VDI 마이그레이션 VDI 환경 구축 및 운영 2015 ~ 현재 위메프 일반기업
AWS 기반 대기업 서비스 SW 개발환경 AWS 구축 2015 ~ 현재 제일기획 일반기업
S-Voice 시스템 구축 및 운영 서비스 시스템 신규 구축 및 운영 2014 ~ 현재 삼성전자 일반기업
네비게이션 시스템
구축 및 운영
하이브리드 클라우드 시스템 구축 및 운영 2014 ~ 현재
다음카카오
(록앤올)
일반기업
인터넷데이터센터 선정 개발 사업 시스템 이전 및 구축 2013 ~ 2016 한국형 수치예보모델 개발 사업단 공공기관
SmartCam (CCTV) 서비스 SmartCam 서비스 운영 (Global) 2016 ~ 현재 한화테크윈 일반기업
스마트 TV
인프라 구축 및 운영
한국 / 미국 / 독일 3개국 인프라 구축 및 운영 2013 ~ 현재 삼성전자 일반기업
감사합니다.

Session 1. 디지털 트렌스포메이션의 핵심, 클라우드 마이그레이션 A to Z - 베스핀글로벌 이근우 위원

  • 2.
    Session1. Cloud andMigration 디지털 트랜스포메이션의 시작, 클라우드 마이그레이션 A to Z 베스핀글로벌 이근우 위원 guenwoo.lee@bespinglobal.com
  • 3.
    1. 왜 클라우드를도입해야 할까요? 클라우드 컴퓨팅 비지니스의 방식을 바꾸다!
  • 4.
    Hotels Storage MusicMedia Game 클라우드를 사용하는 스타트업의 약진! 핵심 역량에만 집중하여 빠른 비지니스 대처 1. 왜 클라우드를 도입해야 할까요?
  • 5.
    2. 클라우드 환경은기존 IDC 환경과 어떤 차이가 있을까요? TRADITIONAL IT CLOUD IT 온프레미스 환경 많은 초기 구매 비용 인력, 패치 및 업그레이드 시스템 운영 고정 용량 조달 및 설치 지리적 한정 클라우드 환경 초기 투자금 없슴 낮은 유지 비용 비즈니스 혁신에 집중 유연한 용량 온라인에서 신속하게 구성 글로벌 접근성
  • 6.
    3. 클라우드 도입전략 #1 – 테스트 업무부터 적용 SAP 업무 처리 SAPOracle 기업 어플리케이션 Reduced deployment time from weeks to days Reduced test environment costs 70% reduction in operational costs
  • 7.
    4. 클라우드 도입전략 #2 – 신규 서비스 개발 빠르고 저렴한 실험 비용 및 혁신 서비스 개발 및 배포 가능
  • 8.
    4. 클라우드 도입전략 #3 – 유용한 기능 우선 적용 AWS IoT Amazon Machine Learning
  • 9.
    4. 클라우드 도입전략 #4 – 기존 인프라와 클라우드 역할 분담 Hybrid App AWS 에서 콘텐츠 및 애플리케이션 배포 결제의 경우 삼성 내부 데이터 센터 서버 활용
  • 10.
    4. 클라우드 도입전략 #5 – 기존 서비스를 클라우드로 이전 On-Premises Data Centers App 전체 서비스중 1/3을 클라우드로 이전 £1500만 비용 절감 500여대의 장비 클라우드로 이전 신규 웹 서비스 제공시간 2주에서 2일로 단축 의료 시뮬레이션 시스템 클라우드 로 이전 시뮬레이션 시간 단축 및 비용 절감
  • 11.
    4. 클라우드 도입전략 #6 – All In
  • 12.
    5. 먼저 전략부터수립해야 합니다. “도입 목표 설정” “IT 운영 거버넌스 수립” “표준 아키텍처 설계” “중장기 로드맵 수립” 클라우드 도입의 기대 성과 정의 및 효과 분석을 위한 baselining 측정 AWS 클라우드 전환을 위한 중장기 로드맵 수립 어플리케이션 및 인프라 운영을 위한 서비스 분류 및 목표 지표 정의 시스템 분류 별 목표 지표를 만족하는 표준 AWS 아키텍처 설계
  • 13.
    6. Migration 대상을선정합니다. ※ Bespin Adoption Framework
  • 14.
    7. Landing Zone을구성합니다. Account Network Security Identity & Access Users AWS Landing Zone은 AWS의 모범 사례에 따라 AWS 계정 및 네트워크, 핵심 서비스에 대한 규범적 기초를 제공함으로써 클라우드 마이그레이션을 가속화합니다.
  • 15.
    8. 6R 어플리케이션 성숙도 및복잡성 Retain Refactor Repurchase Replatform Rehost Lift & Shift Lift & Reshape Drop & Shop Re-writing & develop Retire Get rid of Do nothing
  • 16.
    8. 6R Discover/Assess/Prioritize Applications Use MigrationTools Transition Production Retain / Not Moving Redesign Application/ Infrastructure Architecture App Code Development Purchase COTS/ SaaS / licensing Validation Manual Deploy app Full ALM / SDLC Manual Config Manual Deploy Manual Install Retire / Decommission Determine Migration Path Automate Manual Install & Setup Integration Modify underlying Infrastructure
  • 17.
    9. Migration Effort 1Server 10 Servers 50 Servers 100 Servers Total Man Hours Spent Refactor Replatforming Rehosting NumberofManHours/Efforts
  • 18.
    10. Migration의 일반적인단계 on-premises IT 포트폴리오 발견(Discover) 어플리케이션 마이그레이션 계획(Plan) AWS로 어플리케이션 마이그레이션 (Migrate) AWS에서의 어플리케이션 최적화(Optimize)
  • 19.
    11. Discovery –AWS Application Discovery Service ▪ Agents 설치 ▪ Windows & Linux 지원 ▪ 시스템 인벤토리, 성능 및 의존성 수집 ▪ 데이터를 수집하여 AWS로 안전하게 저장 ▪ Summary 데이터는 Console에서 조회 ▪ 수집된 상세 데이터는 Console 혹은 API로 export 가능(CSV format) Discovery DB AWSApplication Discovery Service On-premises 데이터 센타 Discovery Agents 데이터 암호화 인터넷 US West (Oregon) region
  • 20.
  • 21.
    12. Server Migration– AWS Server Migration Service • VMware VMs 및 Hyper-V VMs 마이그레이션을 지원 • Agentless VM 마이그레이션 • 온프레미스 VMs의 incremental 변경사항를 수집하여 자동으로 AWS로 전송 • 하나의 그룹내 여러 VM들을 동시에 마이그레이션하고 다수 마이그레이션을 orchestrate • AWS 관리 Console 및 API/CLI 접근 • 마이그레이션 결과 생성된 Amazon Machine Images (AMI)에서 EC2 인스턴스 launc h 클릭 • VM 발견 및 마이그레이션을 위한 ServerMigration Connector virtual appliance를 vCenter/SCVMM/Hyper-V에 배포 및 구성후 agentless migration 수행 AWS Server Migration Service (SMS) Source:on-premises server AWSServer MigrationService Target:AmazonMachine Image
  • 22.
    12. Server Migration– 3rd Party Cloud Host/OS Cloning OS image copy / snapshot backup and restore / Perform at specified time DR Replication Agent-based data replication / Maintain replication for target volumes VM Conversion Change Virtual Machine Type / Use AWS API App Container App monitoring / App analysis / Rebuild your target system app Racemi ATAData zConverter CloudEndure ARCServe CloudVelox zConverter (https://aws.amazon.com/migration/partner-solutions/) AppZero CliQr
  • 23.
    13. DB Migration– AWS Database Migration Service • 동일한 혹은 서로 다른 데이타베이스 엔진간 데이터 이동 AWS Database Migration Service (DMS) DMS는 최소한의 중단 시간으로 쉽고 안전하게 AWS로 데이 터베이스를 마이그레이션. 널리 사용되는 상용 및 오픈 소스 데이타베이스간 데이터를 마이그레이션 • 10분 혹은 더 적은 시간안에 첫번째 마이그레이션 시작 • 마이그레이션 중에도 어플리케이션은 수행 유지 • Amazon EC2/RDS로 부터 혹은 EC2/RDS로 복제 Amazon Redshift
  • 24.
    13. DB Migration– 3rd Party • Attunity CloudBeam( Attunity Replicate의 Marketplace edition) 은 다양한 이기종 데이터베이스, DW, 빅데이타 플랫 폼 전반에 걸쳐 기업이 데이터 복제, ingest 및 스트리 밍을 가속화하도록 지원 • On Premise에서 클라우드, 클라우드에서 클라우드 지 원 • Continues Data Capture (CDC) 수행 • 지원 데이타베이스: − RDBMS: Oracle,SQL, DB2, MySQL, Sybase, PostgreSQL − DW: Exadata,Teradata,IBM Netezza, Vertica, Pivotal − 하둡: Hortonworks,Cloudera, MapR − 클라우드: AWS, Azure, Google Cloud − 메시징 시스템: 예, Apache Kafka − 어플리케이션: 예, SAP − Legacy: IMS/DB, DB2 z/OS, RMS, VSAM
  • 25.
    14. Data Migration •대규모 오프라인 배치 이동 • On-Prem에서 클라우드로 확장하여 저장 • 전용 네트워크 활용 • 장거리 전송 • 스트리밍 데이터 • AWS Snowball& Snowmobile • Amazon EFS& AWS Storage Gateway • AWS Direct Connect • S3 Transfer Acceleration • Amazon Kinesis
  • 26.
    15. 통합 Migration도구 – AWS Migration Hub 기존 IDC내 서버 Discovery 어플리케이션 단위로 그룹화 어플리케이션 마이그레이션 상황 추적 Migration hub 외부 도구를 이용하여 마이그레이션 수행 • IT포트폴리오에 대한 이해 및 AWS로의 어플리케이션 마이그레이션을 통합추적하도록 지원 • 어플리케이션 포트폴리오에 대한 이해도 증가 • 어플리케이션 포트폴리오 마이그레이션 계획 및 추적을 간소화 • 한 장소에서 다수의 도구로 부터의 마이그레이션 과정을 추적 • 현재 상태와 다음 작업 단계를 결정하는 데 소요되는 시간 절감
  • 27.
    15. 통합 Migration도구 – AWS Migration Hub Migration hub는 다음과 같은 마이그레이션 도구로 부터의 마이그레이션 과정 추적 가능 AWS Server Migration Service AWS Database Migration Service AWS Migration Hub SMS를 사용하면 기존 환경의 VM 이미지를 바로 사용할 수있는 Amazon EC2 인스턴스로 가져올 수 있음 DMS를 사용하면 데이터베이스를 쉽고 안전하게 AWS로마이그레이션 CloudEndure Live Migration은 모든 물리적 또는 가상 인프라에서 AWS로 자동 마이그레이션을 제공 Racemi DynaCenter를 사용하여 서로 다 른 물리적 플랫폼과 가상 플랫폼간 손 쉽게 서버 워크로드를 마이그레이션 가 능 ATADATAATAmotion은 에이전트없이 물리적, 가상 혹은 클라우드로 부터 직접 라이브 워크로드를 AWS EC2 또는 VPC로 자동 마이그레이션
  • 28.
    16. Migration 도구총정리 발견(Discovery) 계획(Plan) 마이그레이션(Migration) 인벤토리 비즈니스 케이스 상세 발견 (Discovery) 및 계획 어플리케이션 의존성 매핑 워크로드 및 데이터 마이그레이션 확인(Validation) 그리고 운영 Application Discovery Service Application Discovery Service Database Migration Service Server Migration Service
  • 29.
    17. 유닉스 서버의Migration은? 유닉스 서버는 Analysis, Evaluate, Prioritize, Execution의 4단계를 통해 리눅스 서버로 전환해서 마이그레이션해야 합니다. 전환 대상 시스템 및 업무에 대한 상세 분석 수행 • 업무 분석 • 아키텍처 패턴 분석 • 업무 프로세스 분석 • 업무 영향도 평가 • 데이터 분석 시스템 및 업무 분석 결과에 대한 타당성 검증 • 변경 아키텍처의 적용 적절성 • 변경 OS 적용 적절성 • 소스 변경 영향도 검토 • 테스트 요구사항 분석 상세 마이그레이션 계획 및 시스템 전환 환경 마련 • OS 설치 • SW 설치 및 버전 변경 • 어플리케이션, 소스 반영 • 테스트 계획 수립 • 복구 방안 수립 • Pilot 적용 • 서비스 안정성 확보 방안 수립 전환 시스템 테스트 및 Live 전환 수행 • 테스트 - 연동 테스트 - 성능 테스트 - 인수 테스트 • 모의 Cut-Over • Go-Live Go-Live Analysis Evaluate Prioritize Execution 범위 정의 마이그레이션 계획 승인 상세 마이그레이션 계획
  • 30.
    17. 유닉스 서버의Migration은? 유닉스 서버 마이그레이션 이행 절차 ▪ 패턴을 이용한 Application 소스코드 수정·변경 - 패턴 이용 작업보다 Knowledge DB를 이용한 작업이 효율적인 경우 개발자에 의해 수정·변경 ▪ 수정된 소스코드는 컴파일 과정을 통해 문법 오류여부를 검증 - 컴파일 후 샘플 데이터를 이용한 단위 테스트를 통해 기본적 기능 검증 수행 ▪ 모든 소스코드의 단위 테스트 이후 통합 테스트를 통해 연동 테스트 수행 - 컴파일 과정이나 테스트 과정에서 오류가 발견된 프로그램은 오류 제거를 위해 수정·변경 반복 - 통합 테스트 오류가 발견되지 않을 때까지 반복 수행 ▪ 통합 테스트까지 종료 후 Application 이식 완료 - 데이터 이관 및 계획에 따라 전환(Cut-Over) 진행 소스코드 To-be 시스템 패턴을 이용한 수정·변경 Knowledge DB를 이용한 수정·변경 컴파일 단위 테스트 통합 테스트 오류 발생 시 원인 파악
  • 31.
    18. 클라우드 아키텍처고려사항 – Well Architected Framework 아키텍처에 대한 모범사례 및 지침을 고객들과 공유하기 위한 방법론 보안 안정성 성능 효율성 비용 최적화 운영 우수성
  • 32.
    18. 클라우드 아키텍처고려사항 – Well Architected Framework ▪ 보안 (Security) : AWS 클라우드 상의 데이터 및 자산을 안전하게 보호하기 위한 모범 사례 ▪ 안정성 (Reliability) : 시스템/애플리케이션 아키텍쳐가 장애, 업무 증가 및 기타 이벤트에 능동적으로 대처 ▪ 성능 효율화 (Performance Efficiency) : 시스템 리소스들이 최적의 성능을 낼 수 있도록 설계 ▪ 비용 최적화 (Cost Optimization) : 비용을 줄일 수 있는 방법들 고려 ▪ 운영 고도화(Operational Excellence) : 운영중인 시스템을 모니터링 하고, 지원체계를 끊임없이 개선
  • 33.
    19. Clean Installvs Automation Tool 구분 Clean Install Migration Tool Description ▪ OS 및 WEB/WAS 프로그램 초기 설치 후 응 용프로그램 재설치 ▪ 자동화된 도구를 활용하여 대상 장치의 이미지를 클라우드로 직접 마이그레이션 장점 ▪ OS 및 WEB/WAS의 변경 가능 ▪ 어플리케이션 재설치 불필요 단점 ▪ 소스코드 및 어플리케이션 바이너리를 확보할 수 없는 경우 적용 불가 ▪ 대상 OS 및 하드웨어 사양에 종속적 ▪ 원본 장비의 문제점 해소 불가 Rehosting O O Replatforming O X
  • 35.
    20. 걱정하지 마세요.베스핀글로벌이 있습니다. 마이그레이션 컴피턴시 획득 조건 ▪ 10개 이상의 어플리케이션을 마이그레이션 한 사례가 5건 이상이어야 함. ▪ 이중 2개 이상 퍼블릭에 공개할 수 있어야함. ▪ 3개 이상의 글로벌 리전을 지원할 수 있어야 함. 베스핀글로벌은 표준화된 방법론과 뛰어난 컨설팅 인력을 바탕으로 아래의 기준을 모두 만족 시킬 수 있었습니다. ▪ 클라우드 공급자의 베스트 프랙티스, 테스팅 기준을 만족시켜야함 ▪ 클라우드 공급자의 직접 리뷰를 통과해야 함. ▪ 마이그레이션 플래닝/어세스먼트, 어크로드 이전, 어플리케이션 프로파일링 등 마이그레이션 과정 전반에 걸친 기술을 입증할 수 있어야 함. BESPIN GLOBAL은 대한민국 최초로 AWS 마이그레이션 컴피턴시를 획득했습니다.
  • 36.
    21. 베스핀글로벌의 구축및 마이그레이션 실적 사업명 사업개요 사업기간 발주처 비 고 롯데닷컴 클라우드 도입 공통 서비스 플랫폼 AWS 마이그레이션 2016 ~ 2017 롯데닷컴 일반기업 에버랜드 웹 서비스 클라우드 전환 에버랜드 웹 서비스, AWS 전환 및 운영 2016 ~ 현재 삼성물산 리조트부문 일반기업 아모레퍼시픽 코리아(APK) 클라우드 전환 글로벌 DLP 시스템, 서경과학제단 AWS 구축 및 운영 2016 ~ 현재 아모레퍼시픽 일반기업 아모레퍼시픽 차이나(APC) 인프라 전진배치 브랜드몰, 쇼핑몰 클라우드 구축 및 운영 2016 ~ 현재 아모레퍼시픽 일반기업 한글과컴퓨터 글로벌 서비스 글로벌 오피스 서비스 구축 및 운영 2016 ~ 현재 한글과컴퓨터 일반기업 VDI 마이그레이션 VDI 환경 구축 및 운영 2015 ~ 현재 위메프 일반기업 AWS 기반 대기업 서비스 SW 개발환경 AWS 구축 2015 ~ 현재 제일기획 일반기업 S-Voice 시스템 구축 및 운영 서비스 시스템 신규 구축 및 운영 2014 ~ 현재 삼성전자 일반기업 네비게이션 시스템 구축 및 운영 하이브리드 클라우드 시스템 구축 및 운영 2014 ~ 현재 다음카카오 (록앤올) 일반기업 인터넷데이터센터 선정 개발 사업 시스템 이전 및 구축 2013 ~ 2016 한국형 수치예보모델 개발 사업단 공공기관 SmartCam (CCTV) 서비스 SmartCam 서비스 운영 (Global) 2016 ~ 현재 한화테크윈 일반기업 스마트 TV 인프라 구축 및 운영 한국 / 미국 / 독일 3개국 인프라 구축 및 운영 2013 ~ 현재 삼성전자 일반기업
  • 37.