SAP BPC 10.1 Book – Highlights
Cover Page:
Table of contents snap shots:
Few Images that are used in Book which explaining concepts:
1. Below image provides overview of BPC components that can be used for both planning
and consolidations:
2. Belowpicture showsavailable dimensionsandit’sproperties:
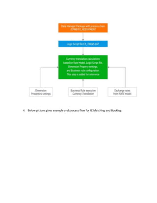
3. Below picture provides process flow for currency translations:
4. Below picture gives example and process flow for IC Matching and Booking:
5. Below picture gives example and process flow for US Eliminations:
6. Below picture gives example and process flow for Eliminations and Adjustments:
SAP BPC 10.1 Book - High lights

SAP BPC 10.1 Book - High lights

  • 1.
    SAP BPC 10.1Book – Highlights Cover Page: Table of contents snap shots:
  • 6.
    Few Images thatare used in Book which explaining concepts: 1. Below image provides overview of BPC components that can be used for both planning and consolidations: 2. Belowpicture showsavailable dimensionsandit’sproperties:
  • 7.
    3. Below pictureprovides process flow for currency translations:
  • 8.
    4. Below picturegives example and process flow for IC Matching and Booking:
  • 9.
    5. Below picturegives example and process flow for US Eliminations:
  • 10.
    6. Below picturegives example and process flow for Eliminations and Adjustments: