1Esoft Metro CampusAuthor: Nawas Mohamed Nafees
System Analysis & Design
Selected Organization
Food City
Reg.No: COL/A-051097
By: Nawas Mohamed Nafees
Date of Submission: 25/07/2016
BTEC HND in Computing and Systems Development
ESOFT Metro Campus
2Esoft Metro CampusAuthor: Nawas Mohamed Nafees
Table of Contents
1. Acknowledgement …………………………………………………………………………...3
2. Introduction ………………………………………………………………………………….4
3. Part A ………………………………………………………………………………………...5
4. Evaluate Different System Life Cycle Model……………………………………………. …14
5. Waterfall Model ………………………………………………………………………….....14
6. Spiral Model …………………………………………………………………………….......17
7. Prototyping Model ………………………………………………………………………….20
8. Agile Model ………………………………………………………………………………...23
9. Rapid Application Development ……………………………………………………………26
10. Why I have selected Agile Model ………………………………………………………......29
11. Why Agile model fits for current Software Projects ……………………………………......30
12. Feasibility Study ……………………………………………………………………………32
13. Feasibility Report ……………………………………………………………………….......36
 Technical Feasibility ..................................................................................................37
 Economic feasibility ...................................................................................................39
 Operational Feasibility ...............................................................................................40
 Legal Feasibility .........................................................................................................41
 Schedule Feasibility ...................................................................................................42
14. System Requirement Specification ........................................................................................43
15. Quality Management ..............................................................................................................70
16. Quality management in Our System ......................................................................................74
17. Conclusion and Future Enhancement .....................................................................................75
18. Self-Criticism .........................................................................................................................76
19. Appendix A ............................................................................................................................77
20. Appendix B ............................................................................................................................78
21. References ..............................................................................................................................79
3Esoft Metro CampusAuthor: Nawas Mohamed Nafees
Acknowledgement
First of all, I would like to thanks to My parents for they gave me this opportunity to do. And
our Esoft Metro Campus who gave us this valuable course from Pearson UK. And my lecturer
Mr. Shivaram for all his support that he has given us from the HND session.
Nawas Mohamed Nafees
4Esoft Metro CampusAuthor: Nawas Mohamed Nafees
Introduction
System Analysis and Design is mainly deals with the software development theory.
This covers system development life cycle models, system development life cycle, data flow
diagram, entity relationship diagram, dynamic system development methodology, quality
management, requirement analysis, structured system analysis & design methodology. These
are the subjects that normally analyze the system development standards.
And this document is prepared to a feasible solution for an organization. In that case
we have been chosen “Cargils Food city”. Cargils Food city has been in the market industry
since 1844. Not only has it existed in the market till now but also has been able to succeeded
in it. The current problem within this organization is still their using manual system for their
Grocery Management System.
5Esoft Metro CampusAuthor: Nawas Mohamed Nafees
PART-A
Before we start the investigation we should clarify about System Analysis and Design. First of
all, we are going to define the system after that system analysis and system design as well.
System Analysis and Design
System
A system is a set of comprehensive methods, procedure and routines confirmed or formulation
to accomplish specify activity, execute a duty or solve problem.
System Analysis
If we cutting up the system into its element pieces to study how those elements are combine
and work.
ď‚· The survey and planning
ď‚· The study and analysis
ď‚· The definition
System Design
The system design means defining the architecture, elements, modules, interfaces and data for
a system to design the particular requirements.
6Esoft Metro CampusAuthor: Nawas Mohamed Nafees
Undertake a systems investigation to meet a business need.
In any software development process, we should start with the requirement gathering.
From the requirement gathering we can understand their needs and problems. There are lots of
techniques for requirements gathering as Interviews, Questionnaires, conduct a brainstorming
session, talk to support team, conduct workshops, Work in the target environment and Look at
unintended uses, etc. but we have used Interviews and Questionnaires for this requirements
gathering. In that case we have gathered requirements last week, in that organization (Cargils
Food city) they maintaining manual methods for all the things. Because of that they need a
grocery management system for their supermarket. For this grocery management system, we
have been taken following Interviews.
1. Currently you use any system for your food city? And you face any problem on that?
ď‚· No, we are using manual system for maintain our food city. But it is hard to
manage time, and it takes lot time to do the process. We prefer to you to do us
a Grocery Management System. it will be best for us.
2. Okay sir, within how many days do you need the complete system?
ď‚· If you finished within 40 days, it will be best for us
3. What type of features you expect for this system?
ď‚· We need it to interconnect with all the department in our food city.
4. At what time should this system will start and stop?
ď‚· It should start at 7.30 am and end time is 9.30 pm
5. Should the administrator and the owner are need to access all the system any time?
ď‚· Yes
6. Why did you use currently manual system for your organization?
 Because, we didn’t get a chance to meet a system analyst. Not only that we
didn’t get an idea to make our system automated until I meet you.
7. Should all the workers be able to access the system?
 We don’t need like that only the administrator and the owner and the cashiers
are enough.
7Esoft Metro CampusAuthor: Nawas Mohamed Nafees
These are the questions we asked the employees about the existing system
From Employee 01
8Esoft Metro CampusAuthor: Nawas Mohamed Nafees
9Esoft Metro CampusAuthor: Nawas Mohamed Nafees
From Employee 02
10Esoft Metro CampusAuthor: Nawas Mohamed Nafees
11Esoft Metro CampusAuthor: Nawas Mohamed Nafees
From Employee 03
12Esoft Metro CampusAuthor: Nawas Mohamed Nafees
13Esoft Metro CampusAuthor: Nawas Mohamed Nafees
From above questionnaires we have identify their needs(requirements). According to that they
need a proper Automated System instead of their currently using manual system. because they
have lots of problem with the manual system. so we have to provide a proper Automated
System to them.
14Esoft Metro CampusAuthor: Nawas Mohamed Nafees
PART – B
Evaluate different systems lifecycle models.
Introduction
The software industry contains lots of different processes, there are analysis, evolution,
operation and maintenance of software. Not only that there are some more processes are in the
software industry, like software services, training, documentation, and consulting.
Now I am going to elaborate about software development life cycle (SDLC). So in that
case different sort of projects have lots of requirements. Because it sometime required to select
the SDLC chapters according to the particular wants of the project. These requirements and
needs give us different software development approaches to select from the software
implementation.
Software Development Lifecycle Model
There are lots of different software development life cycle models in SDLS. These
models also named as “Software development process models”. Each process models follows
unique series. Following are the most popular models followed by many industries:
ď‚· Waterfall Model
ď‚· Spiral model
ď‚· Prototyping Model
ď‚· Agile Model and Rapid Application Development
Waterfall Model
This is the first process model was introduced by Winston w. Royce in 1970. It is also
named as a linear-sequential life cycle model. It is very easy to access and understand. Every
chapter should be finished before the next chapter able start and there is no over in the chapter.
15Esoft Metro CampusAuthor: Nawas Mohamed Nafees
Waterfall Model Design
If we see waterfall model closely, the entire process of software development is
breaking into separate chapters. In this model the output of one chapter pretend as the input for
the next chapter continuously.
Figure 01: Waterfall Model
Advantages and Disadvantages of Waterfall model
Advantages
ď‚· Easy to access and understand
ď‚· Easy to manage
ď‚· Easy to make tasks
ď‚· If the requirements are understood clearly, we can do works very well.
Disadvantages
ď‚· The requirements of a system able to frozen
ď‚· Very difficult to return back
ď‚· It is required more time
ď‚· Lots of risks and unreliability
Stages of Waterfall Model
ď‚· Requirements Gathering and analysis
ď‚· System Design
ď‚· Implementation
ď‚· Integration and Testing
ď‚· Deployment of system
ď‚· Maintenance
Requirements
Design
Execution
Testing
Deployment
Maintenance
16Esoft Metro CampusAuthor: Nawas Mohamed Nafees
ď‚· Requirements Gathering and analysis
All feasible requirements of the system to be evolved are captured in this stage and
documented in a requirement statement doc.
ď‚· System Design
The requirement statement from first stage are studied in this stage and also system
design is developed. It helps lots of thing like specifying hardware and system requirements
and defining overall system architecture.
ď‚· Implementation
With the inputs of system design, firstly the system developed by small programs
named units. Which are integrated in the next stage. Each and every unit is prepared and tested
for its functionality.
ď‚· Integration and Testing
All of the units are prepared in the Implementation stage. And it will have integrated into a
system after testing each and every unit. In this stage the entire system is tested for any fault
and failures.
ď‚· Deployment of system
After the functional and Non-functional testing are done, the product will be established in the
customer environment otherwise it will be released into the market.
ď‚· Maintenance
After hand over the system, there will be some problems which come up in the client
environment for that in this stage those problem patches are released. And also to increase the
product, some new versions will be released. This stage covers all those changes in the
customer environment.
17Esoft Metro CampusAuthor: Nawas Mohamed Nafees
Spiral Model
It is joins idea of continual development with the systematic, powered features of the
waterfall model. This model allows for step-by-step releases of the product.
Spiral Model
It has four periods. A software project frequently moves through these periods in
frequentation called spirals.
Figure 02: Spiral Model
System Requirements
POC
Business Requirements
Unit Req
System Design
Module Design
Build 2
Customer Feedback
Build 1
Schedule Monitoring
Management Risks
Architecture Design
Identification
Evaluation & Risk
Analysis
Construct or Build
Design
18Esoft Metro CampusAuthor: Nawas Mohamed Nafees
Advantages and Disadvantages of Spiral Model
Advantages
ď‚· Evaluates budget, schedule, etc.
ď‚· Become more practical as work passages
ď‚· Early action of developers
ď‚· Controls risk and develops system into periods
Disadvantages
ď‚· Complicated management
ď‚· This is not support for small or low risk projects
ď‚· Complicated processes
ď‚· Spiral may go unlimited time period
Stages of Spiral Model
ď‚· Identification
ď‚· Design
ď‚· Construct and Build
ď‚· Evaluation and Risk Analysis
19Esoft Metro CampusAuthor: Nawas Mohamed Nafees
ď‚· Identification
This stage begins with gathering the business requirements in the base line spiral. In the
subsequence spiral as the product matures, identification of system requirements, subsystem
requirements and unit requirements are all done in this stage
ď‚· Design
Design stage starts with the conceptual design in the standard spiral and includes architectural
design, rational design of modules, physical produce design and last design in the successive
spirals.
ď‚· Construct or Build
Construct stage mentions to production of the real software product at every spiral. In the
standard spiral when the product is just opinion of and the design is being developed a Proof
of Concept is evolved in this stage to take customer feedback.
ď‚· Evaluation and Risk Analysis
Risk Analysis involves identifying, estimating, and monitoring technical feasibility and
management risks, like, schedule slide and cost overrun. After testing the build, at the end of
first emphasis, the customer appraises the software and gives feedback.
From the customer evaluation, software development process brake into the next
replication and eventually follows the horizontal proceed towards to contraption the feedback
proposed by the customer. The process of replication along the spiral carry on with throughout
the life of the software.
20Esoft Metro CampusAuthor: Nawas Mohamed Nafees
Prototyping Model
This is the model which becoming a popular software model, from this we able to
understand customer requirements at a premature phase of development. From this model we
can get valuable feedback from the customer and helps software designers and developers
comprehend about what exactly is awaited from the product under development.
It is a working model of software with some bordered functionality. The prototype does
not rottenly hold the particular logic used in the real software application and is an additional
attempt to be appraised under attempt evaluation. It is let the users evaluate developer
recommends and try them out before execution. It also helps understand the requirements
which are user particular and may not have been appraised by the developer throughout product
design.
Types of Prototyping Model
ď‚· Throwaway / Rapid Prototyping
ď‚· Evolutionary Prototyping
ď‚· Incremental Prototyping
ď‚· Extreme Prototyping
Prototyping Model Design
Proto typing
Design Customer
Evaluation
Review and
Updating
DevelopmentMaintain Test
Requirements
Figure 03: Prototyping Model
21Esoft Metro CampusAuthor: Nawas Mohamed Nafees
Advantages and Disadvantages of Prototyping Model
Advantage
ď‚· Decrease the cost and time
ď‚· Developed and increased user inclement
Disadvantage
ď‚· Not enough analysis
ď‚· User doubts of prototypes and finished system
ď‚· Misunderstanding of user objectives
ď‚· Developer combined with prototype
Stages of Prototyping model
ď‚· Requirement
ď‚· Developing
ď‚· Review
ď‚· Revise and Enhance
22Esoft Metro CampusAuthor: Nawas Mohamed Nafees
ď‚· Requirements
This step includes comprehending the extremely basics product requirements mainly in
terms of user interface. The more complicate details of the inner design and outer points
such as performance and security able to disregards at this phase.
ď‚· Developing
The beginning Prototype is developed in this phase, where the extremely basic
requirements are exhibits and user interfaces are given. These attributes may not
entirely work in the same way internally in the real software developed and the
workarounds are used to provide the same look and feel to the customer in the prototype
developed.
ď‚· Review
The prototype developed is then granted to the customer and the other main
stakeholders in the project. The comment is gathered in an ordered way and used for
further improvements in the product below development.
ď‚· Revise and Enhance
The comments and the evaluation feedback are takeover throughout this phase and
some parleying occur with the customer form on elements such as, time and budget
limitations and technical feasibility of real implementation. The changes obtained are
again subsumed in the new Prototype evolved and the cycle repeats until customer
assumptions are met.
23Esoft Metro CampusAuthor: Nawas Mohamed Nafees
Agile Model
This model is based on incremental development, where requirements and results
develop through cooperation between cross-functional teams.
Agile Model Design
Plan
Review Orientate
Select Design
If needed
Design
Plan
Review Select
Prototype
Orientate
Figure 04: Agile Model Design
24Esoft Metro CampusAuthor: Nawas Mohamed Nafees
Advantages and Disadvantages of Agile Model
Advantage
ď‚· Reduce the required time
ď‚· Directly communication
ď‚· No space for guesswork
ď‚· High quality software and customer satisfaction
Disadvantage
ď‚· Active user inclement
ď‚· Wants best skills for the team
ď‚· It is hard to evaluate
ď‚· Decrease the usage of components
Stages of Agile Model
ď‚· Individuals and interaction
ď‚· Working Software
ď‚· Customer Collaboration
ď‚· Responding to change
25Esoft Metro CampusAuthor: Nawas Mohamed Nafees
ď‚· Individuals and Interactions
Self-organization and motivation are very important in the Agile Model Development.
Because are interactions such as co-location and set of two programming.
ď‚· Working Software
Trial working software is appraised the best means of transmission with the customer
to comprehend their requirement, as a replacement of just turning on documentation.
ď‚· Customer collaboration
Such as the requirements unable to congregated completely in the dawning of the
project due to different factors, ceaseless customer interaction is very dominant to get
genuine product requirements.
ď‚· Responding to change
agile development is concentrated on swift acknowledgements to amend and
continuous development.
26Esoft Metro CampusAuthor: Nawas Mohamed Nafees
Rapid Application Development
What is Rapid Application Development (RAD)?
It is a software development methodology that uses minimum organizing esteem of
rapid prototyping. In this model practical modules are evolved by parallel prototypes. The most
important thing in this model to be successful. In this model there are some phases like,
Business Modeling, data Modeling, Process Modeling, Application generation, Testing and
turnover.
RAD Model Design
RAD model distributes the analysis, design, build, and test phases into a series of short,
iterative development cycles.
z
Business
Modelling
Prototype 01
Testing and
Turnover
Data
Modeling
Process
Modeling
Application
Generation
Testing and
Turnover
Application
Generation
Data
Modelling
Process
Modeling
Business
Modelling
Testing and
Turnover
Application
Generation
Process
Modeling
Data
Modeling
Business
Modeling
Application
Code
Figure 05: RAD Model Design
Prototype 03Prototype 02
27Esoft Metro CampusAuthor: Nawas Mohamed Nafees
Advantages and Disadvantages of RAD
Advantage
ď‚· Changing requirements able to accommodate
ď‚· Progress able to measured
ď‚· Decrease development time
ď‚· Increases reusability of components
Disadvantage
ď‚· Needs to highly experienced developers
ď‚· High dependency on modeling skills
ď‚· System only able to modularized
ď‚· Very high automated code generation
Stages of Rapid Application Development
ď‚· Business Modeling
ď‚· Data Modeling
ď‚· Process Modeling
ď‚· Application Generation
ď‚· Testing and turn over
28Esoft Metro CampusAuthor: Nawas Mohamed Nafees
ď‚· Business Modeling
The Business Modeling is designed in expressions of move of information and the
dispensation of information between different business channels. An entire business
analysis is bringing off to find the essential information for business, how it able to
acquired, how and when is the information organized and what are the factors operating
successful pass of information.
ď‚· Data Modeling
The information brought in the Business Modeling stage is evaluated and analyzed to
structure sets of data objects essential for the business. The imputes of all data sets is
found and defined. The relation between these data objects are accepted and explained
in detail in importance to the business model.
ď‚· Process Modeling
The data object sets explained in the Data Modeling stage are transformed to set up the
business information flow wanted to reach particular business objectives as the business
model. The process model for any adapt or improvements to the data object sets is
explained in this stage. Process explanation for adding, deleting, retrieving or
modifying a data object are provided.
ď‚· Application Generation
The real system is erected and coding is done by using automation tools to change
process and data models into real prototypes.
ď‚· Testing and turn over
The comprehensive testing time is lowered in RAD model like the prototypes are
separately tested throughout every duplication. However, the data flow and the
interfaces between all the parts want to be directly tested with complete test reportage.
Since most of the programming parts have already been tested, it decreases the
possibility of any major affairs.
29Esoft Metro CampusAuthor: Nawas Mohamed Nafees
Why I have selected Agile model?
I have selected Agile Model for This Cargill’s Food City’s Grocery Management
System. Because, it is more frequent delivery of business value (Weeks rather than month),
Sustainable pace of delivery, keeping up with changing business needs, Customer satisfaction,
Constant delivery of helpful software, customers, developers and testers constantly with each
other, Confronting conversation is the best from conversation, Late changes requirements also
welcomed and Systematic alteration to changing situation. That’s why I have selected Agile
Model to do Grocery Management System.
And there Are lot of reasons that I have not selected other models. If we take waterfall
model, it is very hard to do changes in the before stages, poor model for long and continuing
projects, this model is not suitable for complex and object-oriented projects and also there is
no working software is manufactured pending late duration.
And if we see Spiral model, it does not work excellent for smaller projects, project’s
favorable result is highly relying on the risk analysis stage and it will be a costly model to use.
If we look at prototyping Model, it is insufficient or deficient problem analysis, guides to
implementing and then repairing manner of building system, incomplete application be
authorized cause application not used as the fully system was designed, it is very slow, lots of
changes able to disturb the pattern of the development team and sometimes we get a proper
requirement from client, after showing prototyping model it will be useless.
If we see Rapid Application Development model, it needs highly experienced
developers, it be contingent on well experienced team and independent performances for
finding business requirements, very high protectorate on modeling skills, very high cost and
automated code generation also very high. Those are the reasons for deselect other models.
30Esoft Metro CampusAuthor: Nawas Mohamed Nafees
Why agile development methods fit current software projects better as opposed
to other traditional development methods.
Now-a-days most of the It companies using Agile Model for their developing. If we ask a
question that why they using agile model for their developing? As answer I can say, Traditional
development were having been around for a very long period. From 1970 the waterfall model
has been mostly used large and small software projects. In spite of the success it has a so many
disadvantages, such as hard to do changes in before stages, poor model for long and continuing
projects, etc. Kent Beck took these disadvantages into his mind and launched the first agile
method. Agile models deal with unsteady and evaporative requirements by using a number of
techniques, concentrating on collaboration between developers and customers and hold up
early product delivery.
The agile method and traditional methodologies also have strengths and weaknesses.
People normally come after either one of these methodologies or come after their own created
methodology. We all know currently most of the companies using agile methodology for their
developing because, its revenue, speed-to-market, quality, visibility, risk management,
flexibility or agility, cost control, Customer satisfaction, right product, more enjoyable, etc. As
a summary of the difference of the agile and traditional methodology I have mentioned a chart
on the next page.
31Esoft Metro CampusAuthor: Nawas Mohamed Nafees
Agile Model Other traditional models
Approach Adaptive Predictive
Success measurement Business value Conformation to plan
Project size Small Large
Management style Decentralized autocratic
Perspective to change Change Adaptability Change Sustainability
Culture Leadership collaboration Command control
Documentation Low Heavy
Emphasis People Oriented Process Oriented
Cycles Numerous Limited
Domain Exploratory/Unpredictable Predictable
Upfront planning Minimal Comprehensive
Return on investment Early in project End od project
Team size Small/Creative Large
Figure 06: Summary of Agile and traditional methodologies
32Esoft Metro CampusAuthor: Nawas Mohamed Nafees
PART C
Emphasize the importance of conducting a feasibility study and address the
context covered by different feasibility criteria and its impact.
What is mean by Feasibility Study?
Feasibility study, this name refers it is an analysis of the entity of an idea. And this
feasibility study answering the question of “should we proceed with the proposed project idea?”
As the definition of feasibility study we can say A Feasibility Study is an analysis of
the capability to complete a project successfully, taking into an account legal, economic,
technology, scheduling and the other factors.
Not only that a feasibility study lets project managers to find positive and negative
outcomes of a project before investing lots of money and time. this is the best thing of feasibility
study. And feasibility study can be used to in many, but basically concentrate on proposed
business ventures.
Why we need to conduct a feasibility study?
There are lots of reason to conduct a feasibility study, now I am going to describe some of
them.
Conducting feasibility study is a best business practice. Below are the reasons to conduct a
feasibility study.
ď‚· It gives concentrate to the project and outline alternatives
ď‚· Business alternatives
ď‚· It provides best information to design making
ď‚· It finds new opportunities through the investigative process
ď‚· Inflates the probability of success by addressing and decreasing factors early on that
could affect the project
ď‚· And it helps to attract justice investment
33Esoft Metro CampusAuthor: Nawas Mohamed Nafees
And the feasibility study id hardest thing in the business assessment process. If you properly
conduct it, it may be the best investment you ever made it. There are basically six parts to any
effective feasibility study.
ď‚· The project scope
ď‚· The current Analysis
ď‚· Requirements
ď‚· The approach
ď‚· Evaluation
ď‚· Review
The Project Scope
It is used to define the business problem or opportunity to be addressed. The scope must
be clarity and to the point; garrulous narrative serves no need and it can baffle project
participants.
The Current Analysis
It is used to define the current procedure of implementation, like a system, product etc.
and in this case the strengths and weaknesses of the current moves are identified.
Requirements
In this part we can see how requirements are defined hinge the object of the projects
attention. For example, we can see how requirements are started for a project are significantly
different than requirements for a structure.
The Approach
It is referring the course of action to gratify the requirements. Most of the design related
projects. It is covered here where whole rough designs. In this case overturning consideration
for all that are:
ď‚· Does the recommended approach satisfy with the requirements?
ď‚· Is it a practical and feasible solution?
34Esoft Metro CampusAuthor: Nawas Mohamed Nafees
Evaluation
It is test the cost productiveness of the approach selected. And this part starts with
analysis of the approximated total cost of the project.
Review
In this case all of the introducing parts are assembled into a feasibility study. And the
reviews marks for two purposes. Those are: to vindicate the clearness and accuracy of the
feasibility study. And to make project decision.
Types of Feasibility study
There are many different feasibility studies under the types of feasibility study. Below I am
going to mention some of them.
ď‚· Technical Feasibility
ď‚· Schedule Feasibility
ď‚· Economic feasibility
ď‚· Operational Feasibility
ď‚· Legal feasibility
ď‚· Cultural feasibility
ď‚· Resource feasibility
ď‚· Marketing Feasibility
ď‚· Real estate feasibility
ď‚· Comprehensive feasibility
35Esoft Metro CampusAuthor: Nawas Mohamed Nafees
But in this session we consider only five types of feasibility, below I am going to mention those
feasibilities.
ď‚· Technical feasibility
ď‚· Economic Feasibility
ď‚· Operational feasibility
ď‚· Legal feasibility
ď‚· Schedule Feasibility
Technical feasibility
Does the company have the technological resources to undertake the project? Are the
processes and methods conducive to project success?
Economic feasibility
Given the financial resources of the company, is the project something that can be
completed? The economic feasibility study is more commonly called the cost/benefit analysis.
Operational feasibility
This measures how well your company will be able to solve problems and take
advantage of opportunities that are presented during the course of the project.
Legal feasibility
What are the legal implication of the project? What sort of ethical considerations are
there? You need to make sure that any project undertaken will meet all legal and ethical.
Schedule feasibility
Does the company currently have the time resources to undertake the project? Can the
project be completed in the available time?
36Esoft Metro CampusAuthor: Nawas Mohamed Nafees
Feasibility
Report
37Esoft Metro CampusAuthor: Nawas Mohamed Nafees
Feasibility Report
Technical Feasibility
Technologies available to support the proposed system
ď‚· They need computers in front of the food city for counter
ď‚· They need printers for printing the invoice and another bill
ď‚· They need an internet router for fine any information
ď‚· They need a barcode reader for read the product information
Does the client already have the necessary resources or do they need to acquire the resource?
The client does not have the necessary resources for the proposed system so the resources
should be bought.
ď‚· There should be at least 6 computers to communicate with each other, from the cashier
to all other departments, and a powerful computer to create database for storing and
records.
ď‚· There should be an internet hub to connect all the computers.
ď‚· Each department should have printer to print document, and they should have a scanner
also for scan the documents.
ď‚· products should be provided with the barcode containing, so they should have a barcode
reader
ď‚· And the barcode reader should be fix in the cashier, because find the product details
ď‚· There should be a LAN cables for connect all the computers together.
ď‚· There should be a computer with the large hard disk for a backup.
38Esoft Metro CampusAuthor: Nawas Mohamed Nafees
Will there be changes to the environment?
Yes, there should be a change in their environment because a network should be set up so there
will be changes like LAN cables fixed on walls and also the computer handling the main system
and all the process in the database should be kept in a safe room so workers may need to be
moved here and there.
Not only that, cashier should be provided with the barcode reader and all the products
should with the barcode containing into barcode reader when they are marking the products.
Will workers need to be trained?
In order to learn how to use the system and handle its activities the workers need to have a
basic training and walkthrough of the system on how to use the system.
39Esoft Metro CampusAuthor: Nawas Mohamed Nafees
Economic Feasibility
The cost of installing the grocery management system is provided below:
Cost
Cost of the new hardware
 Cost of new computers – 125,000 LKR
 Cost of installing network – 25,000 LKR
 Cost of Barcode reader and Barcode Printer – 14,500 LKR
 Cost of printers in each department – 85,000 LKR
 Total cost of installing the grocery management system – 249,500 LKR
Benefits
From this grocery management system, they can maintain their time management, but in
manual system it will take lots of time to do their process. Not only that in this system data will
be safe because in the manual system it is very hard to keep data. But this computerized system
is best to do those thing. In this food city, they keeping record of sold products, reduced product
and any other records in manually. for this in manual system they keeping record book all those
process. And they calculating the product’s expense, reduced product, like all these process is
maintaining by manual system. If the record book is missed, it is hard to find the old records
of product.
But now they going to use barcode system instead of Record book. From this barcode system
they can easily identify the product details like product price, expiry date, and manufacture
date, etc., and those all records will be saved in the grocery management system.
40Esoft Metro CampusAuthor: Nawas Mohamed Nafees
Operational Feasibility
There are lots of faults in the current manual system in the Food City. In order to find the
problems and the requirements to fix the problems a feasibility study was done. During the
process of analyzing the current system many problems were found.
ď‚· Some records have been misplaced
ď‚· Some records have been stored twice
ď‚· Running out of space to keep all the records
ď‚· Time consuming when record is done
ď‚· Details of products are not measured properly
Above following problems will be solved by the proposed system (Grocery management)
where the system is computerized. From this all the records will be properly saved in the
database, which is created with the system. and this system disease the data copying. Large
hard disk means it will solve the running out of space problem. And the grocery management
system is very fast in processing data so product details and making invoice for the customers
with the fully products details are done fast. And also with this system they can handle many
customers at a time.
41Esoft Metro CampusAuthor: Nawas Mohamed Nafees
Legal feasibility
In this feasibility rules and regulation should be followed when using this system.
 Copyright of the software for “Food city” under 2007 copyright act.
 Should get software license for “Food City”.
ď‚· Legal requirements for software company to Food city.
ď‚· SQL server license for Food city.
ď‚· Taxes (EPF, ETF)
ď‚· Government Registration
That the information is only used fairly and lawful matters
That the information is used for limited and for relevant purpose
That the information cannot be excessively used for unwanted purpose
The information should be accurate and up to date
The information unable to kept longer than necessary
The information is handled according to the people’s right
The information is kept safe and secure
And also the software is only licensed fir Food city so it cannot be illegally made into copies
and sold in the market.
42Esoft Metro CampusAuthor: Nawas Mohamed Nafees
Schedule feasibility
The proposed system (Grocery Management System) will take 05 months at least to finish and
ready for installation
Gant chart
Information gathering
Designing
Designing SDLC Model
Develop user interface
Coding
Release version
Testing alpha
Fix problems in Alpha stage
Release Beta version
Testing beta version
Fix any problems in the alpha stage
Final system test
Software release to Food City
Feb/1/16
Feb/14/16
Feb/21/16
Mar/15/16
Mar/20/16
Apr/10/16
Apr25/16
Apr/29/16
May/05/16
May/08/16
May/15/16
June/06/16
June/23/2016
Figure 07: Gantt Chart
43Esoft Metro CampusAuthor: Nawas Mohamed Nafees
System Requirement
Specification
for
Grocery Management System
Prepared by:
Nawas Mohamed Nafees
Cargills Food City
24/07/2016
44Esoft Metro CampusAuthor: Nawas Mohamed Nafees
Table of Contents
1. Introduction ………………………………………………………………………………..,,,,,,46
1.1. Purpose ……………………………………………………………………………………46
1.2. Document Convention ……………………………………………………………………46
1.3. Intended Audience and Reading suggestion ……………………………………………...47
1.4. Product Scope …………………………………………………………………………….47
2. Overall description …………………………………………………………………………….48
2.1. Product perspective ……………………………………………………………………….48
2.2. Product Function…………………………………………………………………………..48
2.3. User classes and characteristics…………………………………………………………...54
2.4. Operational Environment …………………………………………………………………54
2.5. Design and implementation constraints …………………………………………………..54
2.6. Project Documentation …………………………………………………………………...55
2.7. User Documentation ……………………………………………………………………...55
2.8. Assumption and Dependencies …………………………………………………………...55
3. External Interface ……………………………………………………………………………...56
3.1. User Interface ……………………………………………………………………………..56
3.2. Hardware interface………………………………………………………………………...56
3.3. Software interface ………………………………………………………………………...56
4. System features ………………………………………………………………………………..57
5. Other Nonfunctional requirements …………………………………………………………….64
6. Other requirements …………………………………………………………………………….66
7. Appendix A – Glossary ………………………………………………………………………..67
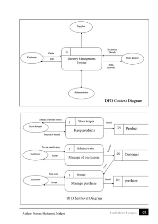
8. Appendix B Analysis Model
8.1. Entity Relationship Diagram ……………………………………………………………..68
8.2. DFD Context Diagram …………………………………………………………………....69
8.3. DFD First Level Diagram ………………………………………………………………...69
45Esoft Metro CampusAuthor: Nawas Mohamed Nafees
Revision History
Name Date Reason Changes Version
46Esoft Metro CampusAuthor: Nawas Mohamed Nafees
1.Introduction
This Software Requirement Specification (SRS) provides a survey of the fully SRS
with Purpose, document conventions, intended audience and reading suggestions, scope,
reference and exanimation of the SRS.
1.1 Purpose
The purpose of this document is to provide a detailed description of the Grocery
Management System which is required by Cargills Food City. And also provide an
extensive survey of our software product, its condition and goals. Not only that also this
document elaborates the project target, audience and user interface, hardware interface
requirements. And it elaborates how our client users and our team see the product and
functionality.
1.2 Document Conventions
Following conventions are used in writing this SRS:
ď‚· Line spacing for text is 1.5.
 Sub headings are in font size 12pts, bold and “Times New Roman”.
 All other text including description is in font size 12pts, normal font and “Times
New Roman”.
 Main headings are in font size 14pts, bold and “Times New Roman”.
ď‚· The references are written according to the Harvard referencing Format.
47Esoft Metro CampusAuthor: Nawas Mohamed Nafees
1.3 Intended Audience and reading suggestions
This document will helpful for users, testers, developers, project managers, director of
the system. and this document is congregate with the requirements of the client and the
procedure used in realizing the goals set by the developers.
ď‚· Users of the system are the Administrator, Owner and Workers of the Food
City. And this document is very help full to them get an idea about this Software.
ď‚· Testers should have this document with them to test the system against the
documentation to check if the performance of the functions excited is in line
with the required level that was uttered and agreed upon.
ď‚· Developers will find this document obligatory in order to followed by the
guidelines assess the progress of the system in the development. They will also
use this documentation in the future when they need to observe in what
requirement they had agree to develop the software.
ď‚· Project Managers and Directors are the executers for this system. and they
will observe this document very use full for them because, they should keep this
document with them to manage the project.
1.4 Product Scope
The principal objective of this software is to provide a Grocery management system
(Automated System) for Cargills Food City. And also implement web based
application. Because now their using manual system (all records are in the book) instead
of Grocery management system. after the evaluation of the time frame and resources,
the project objectives were decided. Realistic set of objectives were denoted to be
achieved from the estimation of the time frame and resources available.
48Esoft Metro CampusAuthor: Nawas Mohamed Nafees
2. Overall description
2.1Product Perspective
This proposed Food City Grocery Management System is being develop is a desktop
application and web based application. The purpose of this System is to control all the
day-to-day activities more accurately and well organized. At this moment all the
process is doing manually. The system would help in improving the work flow between
the various processes of the management of the goods collection and its details. And
this is the best system which able to introduced in the food city for well-organized
management. And it will be easy to keep track of all information entered and recover
them any time they are obligatory, consequently making it easy to generate reports and
make fast decision. This product would incorporate the tried and tested functionalities
of the system, and also would reduce the problems faced with when using the
undependable features. The new system proposed is to get disappear their current paper
based manual methods and automated into a computerized scheme. Because of that,
this is much more helpful as unnecessary time consumption can be greatly reducing.
The components of the overall system is shown below in 2.2.1.
2.2Product Function
2.2.1Authenticate User
F1 Authenticate user
Summary:
The system should let the users to successfully login
once the validate username and password are given.
Input: Username/Email/user ID and passcode
Process:
The system will check with the database for a valid
login. If the given username and passcode are login,
the main home page will appear to the user.
Otherwise user will be denied of access.
49Esoft Metro CampusAuthor: Nawas Mohamed Nafees
Output:
Message of successful login and display of the
homepage, otherwise an error message will
appear for invalid login
2.2.2search
F2 Search
Summary:
Let the authenticated users to easily find inventory
details.
Input: Keyword (s) to search
Process
The system should search the word(s) provided by
the user in the database. If the system found any
result, it will display a complete set of details on the
screen
Output
Details of the searched item or an error message will
appear. Like “There is no matched data/No result”.
2.2.3Add sales man
F3 Add sales man
Summary:
Details about the vendor will be added by the user.
Consequence each record added to the system. it
will be unique. Being able to keep track of the
records applicable records.
Input: Sales man Detail
Process:
The system will save the entered details into the
database after the validation.
output
Successful message will appear. Like “Saved
successfully” otherwise error message will appear.
50Esoft Metro CampusAuthor: Nawas Mohamed Nafees
2.2.4 Add Product
F4 Add Product
Summary:
Information of the product will be added into the
system by user.
Input: Product Details
Process:
The system will save the entered details of the
product in the database after validation.
Output:
Successful message will appear. Like “Data
successful added”. Otherwise error message will be
displayed.
2.2.5 Add Brand
F5 Add Brand
Summary:
Information of the product will be added into the
system by user.
Input: Brand Details
Process:
The system will save the entered details of the Brand
in the database after validation.
Output:
Successful message will appear. Like “Data
successful added”. Otherwise error message will be
displayed.
51Esoft Metro CampusAuthor: Nawas Mohamed Nafees
2.2.6 Add Item
F6 Add Item
Summary: Already we have added the product details and
product number. Because it’s enough to add item
number and price here.
Input: Item price and number
Process: This system will save the entered item number and
price.
Output: Successful message will appear. Otherwise error
message will appear.
2.2.7 Purchased item
F7 Purchased Item
Summary: We should select the brand and product, item, price
and should input quantity we purchased
Input: Purchased item
Process: The system will save the entered details in the
database after validation
Output Success fully message inventory has updated,
otherwise error message will appear.
2.2.8 Sale
F8 Sale
Summary: We should input the item number, quantity and other
information.
Input: Sales Details
Process: System will make an invoice and invoice details will
save in the database.
Output Printed invoice and successful message will appear,
otherwise error message will appear.
52Esoft Metro CampusAuthor: Nawas Mohamed Nafees
2.2.9 Bill report
F9 Bill report
Summary: We should select the report’s format
Input: Report type and date
Process: System will displayed the report details
Output Report is successfully done, otherwise error message
will appear.
2.2.10 Stock report
F10 Stock report
Summary: User should input date, brand and product details to
see the remaining stock.
Input: Date and Details of Product And Brand
Process: Display Stock report
Output Report is success fully done otherwise error message
will appear.
53Esoft Metro CampusAuthor: Nawas Mohamed Nafees
2.2.11 Backup and Restore Database
F11 Backup and Restore database
Summary: The system let the administrator or owner to create
a backup of the data which is stored in the data base
Input: Database host name, port name, master user name,
master passcode and back-up destination.
Process: The table queries and constraints, data queries will
be saved to a sql file in destination folder. The
backed-up sql file will be restored to the server
Output Successful message will appear otherwise Error
message will appear.
2.2.12 Create a new account
F12 Create a new account
Summary: It let the administrator or owner to create a new user
account
Input: Input new user name and passcode
Process: The system will create a new username and passcode
Output Successful message will appear otherwise error
message will appear.
54Esoft Metro CampusAuthor: Nawas Mohamed Nafees
2.3User Classes and Characteristics
This system will be used by different users, such as cashier, administrator, owner. Each will
have their own roles to be performed in the system. All the functions assigned to these users.
The list of users is given below:
ď‚· Cashier
Cashier of the food city able to login the system and perform certain tasks which
are assign to them. They can make payments, search details, create report and make
their own account.
ď‚· Administrator and the owner
The Administrator and the owner have the full capacity to control and manage the
all system functionalities and its activities by users. And they can log in to the
system and select any operation to be performed by the system. he/she has the
capability to regulate and restrict user permission and filter the functionality
According to their roles, generate report, changing the existing account passcode,
discard damaged stock, backup and restore, add items and purchase items.
2.4 Operational Environment
The grocery management will be running by Windows 10 operating system based platform. It
is highly recommended that all the department should be connected with the centralized
database server which will be running with MySQL. The database should be installed in the
server and the system will be installed in workstation. And all the users should have a PCs. The
users making involvement with the system should have basic computer literacy to operate and
work with the system.
2.5 Design and implementation Constraints.
ď‚· The users must have the ability to work in a computerized environment. Because
of that basic computer knowledge will be required.
ď‚· The server should have 2TB of hard disk space and the and the memory is 4GB
ď‚· To make this system we used C++ programing language.
ď‚· Required database management system is MySQL. The MySQL server should
be installed in the database system.
ď‚· All the computer in the Cargills Food City are connected to the database server.
55Esoft Metro CampusAuthor: Nawas Mohamed Nafees
2.6 Project Documentation
All the documents which are created during the development stage of the software will be
provided to the client along with the software
ď‚· User manual would fundamentally be a guide book of the system, which involves
information on how to use the system.
ď‚· Final report will represent the technical background of the system and will be handed
over only after the design, implementation stage and testing is completed.
2.7 User Documentation
There is some document that are handled over to the client to take best use of the system, in
order to simplify the adaption process and to trouble shoot any problems if it arises. These
documentations are compiled with the intention of delivering an obligatory guideline on how
to use the software with proper use. The basic documentation for the users are given below:
ď‚· User Manual is a guide which involves the GUIs and how to make proper use of each
GUI. The user manual will be given as a hardcopy or a softcopy as requested by the
client.
ď‚· Tutorials will be an optional document if requested by the user. Upon the delivery of
the system, the users should have a basic tutorial to follow in order to familiarize with
the system.
2.8 Assumption and Dependencies
ď‚· All the users should have the basic computer knowledge. In order to use this software
ď‚· The system should need a list of its users and the employment hierarchy.
ď‚· If barcodes are needed to be scanned, a webcam would be sufficient to fulfill the
scanning requirement.
ď‚· They should have a printer to take out printed papers.
56Esoft Metro CampusAuthor: Nawas Mohamed Nafees
3.External Interface
3.1 User interface
I did not mention that because we still working on it.
3.2 Hardware interface
The Client will require personal computers with Core i3 processor, 4 GB RAM, 2TB hard disk
space and 16’’ display monitors. The operating system will be optimally Microsoft Windows 10 In
addition to this, a printer should be there for taking invoices and reports. And also barcode scanner
should be there to scan the barcodes.
3.3 Software interface
The database of the system developed and maintained using MySQL. C++ will be used to
design the interfaces and develop the coding of the system.
57Esoft Metro CampusAuthor: Nawas Mohamed Nafees
4. System features
4.1 Authenticate user
Use case name: Authenticate user
Pre-conditions: System is up and running.
Primary actor(s): Cashier, owner and administrator
Main success scenario: 1. The use case begins when the system
prompts for username and password.
2. User enters their respective username
and password.
3. System validates the input fields.
The use case ends when the system displays the
welcome home page and redirects to the relevant
user Main page.
Extensions 3a). System identifies that the username or
password is wrong.
3b). System generates an error message notifying
login failure.
3c). User is prompted again to re-enter username
or password.
3d). Return to main step 3).
58Esoft Metro CampusAuthor: Nawas Mohamed Nafees
4.2 Search
Use Case Name: Search
Pre-Conditions:
System is up and running.
User has successfully logged into the system.
Primary Actor(s):
Administrator, Librarian, Assistant librarian, Working Staff,
Book Circulation involved personnel
Main Success Scenario:
1) Use case begins when the user enters the “Search”
interface.
2) The search fields are displayed in a drop-down list and
user selects the search field.
3) User enters a key word to be searched and presses the
“Search” button.
4) Use case ends when the search results are displayed.
Extension: If there are no results, a message is displayed.
4.3 Add Sales Man
Use case name: Add vendor
Pre-conditions: System is up and running.
User has successfully logged into the system.
Primary actor(s): Cashier, owner, administrator
Main success scenario: 1) The use case begins when the user enters the
relevant interface to enter the data.
2) User inputs the details to the fields.
3) User clicks “Save” button.
4) System validates the data.
5) Data is saved to the database and the use case
ends.
Extensions: If invalid inputs are provided, the user is
prompted to re-enter the data.
If an error occurs; a message will be displayed
notifying failure to save the data.
59Esoft Metro CampusAuthor: Nawas Mohamed Nafees
4.4 Add Product and Brand
Use case name: Add Brand and Product
Pre-conditions: System is up and running.
User has successfully logged into the system.
Primary actor(s): Cashier, owner, administrator
Main success scenario: 1The use case begins when the user enter the
relevant interface to enter the data.
2.User inputs the details to the fields.
3.User clicks “Save” button.
4.System validates the data.
5.Data is saved to the database and the use case
ends.
Extensions: If invalid inputs are provided, the user is
prompted to re-enter the data.
If an error occurs; a message will be displayed
notifying failure to save the data.
4.5 Add Items
Use case name: Add item / Rate
Pre-conditions: System is up and running.
User has successfully logged into the system.
Primary actor(s): Cashier, owner, administrator
Main success scenario: 1The use case begins when the user enters the
relevant interface to enter the data.
2.User inputs the details to the fields.
3.User clicks “Save” button.
4.System validates the data.
5.Data is saved to the database and the use case
ends.
Extensions: If invalid inputs are provided, the user is
prompted to re-enter the data.
If an error occurs; a message will be displayed
notifying failure to save the data.
60Esoft Metro CampusAuthor: Nawas Mohamed Nafees
4.6 Sale
Use case name: Sale
Pre-conditions: System is up and running.
User has successfully logged into the system
Primary actor(s): Cashier, owner, administrator
Main success scenario: 1The use case begins when the user enter the
relevant interface to enter the data.
2.User inputs the details to the fields.
3.User clicks “Save” button.
4.System validates the data.
5.Data is saved to the database, print preview
popup and the use case ends.
Extensions: A successful message sale report has created and
save in the database
4.7 Purchase item
Use case name: Purchase item
Pre-conditions: System is up and running.
User has successfully logged into the system.
Primary actor(s): owner, administrator
Main success scenario: 1The use case begins when the user enters the
relevant interface to enter the data.
2.User inputs the details to the fields.
3.User clicks “Save” button.
4.System validates the data.
5.Data is saved to the database and the use case
ends.
Extensions: A successful message inventory has update
61Esoft Metro CampusAuthor: Nawas Mohamed Nafees
4.8 Bill Report
Use case name: Daily bill report
Pre-conditions: System is up and running.
User has successfully logged into the system
Primary actor(s): Cashier, owner, administrator
Main success scenario: 1The use case begins when the user enters the
relevant interface to enter the data.
2.User inputs the details to the fields.
3.User clicks “proceed” button.
4.System validates the data.
5.report display in the screen
Extensions: Report is successfully created
4.9 Stock report
Use case name: Stock report
Pre-conditions: System is up and running.
User has successfully logged into the system
Primary actor(s): Cashier, owner, administrator
Main success scenario: 1The use case begins when the user enters the
relevant interface to enter the data.
2.User inputs the details to the fields.
3.User clicks “proceed” button.
4.System validates the data.
5.report display in the screen
Extensions: Report is successfully created
62Esoft Metro CampusAuthor: Nawas Mohamed Nafees
4.10 backup and Restore database
Use case name: Backup and restore the database
Pre-conditions: System is up and running.
Administrator has successfully logged into the
system.
The database requires back-up and restore.
Primary actor(s): owner, administrator
Main success scenario: 1) Use case begins when the administrator
enters the interface and enter the relevant
fields.
2) User select “Back-up Database” or “Restore
Database” button.
3) System prompts a confirm message for the
entered inputs.
4) User confirms the details.
A copy of the database is saved to the destination
path if “back-up Database” button is selected
else, if “Restore Database” button is selected, the
saved back-up file will be retrieved and restored
to the system and the use case ends.
Extensions: If the user didn’t confirm the details, use case is
terminated.
If problems occur, a relevant message is
displayed.
63Esoft Metro CampusAuthor: Nawas Mohamed Nafees
4.11 Create a new account
Use case name: Create new account
Pre-conditions: System is up and running.
User has successfully logged into the system
Primary actor(s): owner, administrator
Main success scenario: 1The use case begins when the user enter the
relevant interface to enter the data.
2.User inputs the details to the fields.
3.User clicks “proceed” button.
4.System validates the data.
5.new profile created
Extensions: New account has been created or error message
64Esoft Metro CampusAuthor: Nawas Mohamed Nafees
5. Other Nonfunctional requirements
5.1 performance requirement
ď‚· This grocery management system should use by multiple users accessing the system at
the same time.
ď‚· The maximum response time is 5 seconds
ď‚· The average response time for the system to respond will be 2 seconds
ď‚· The desktop application should be able to handle large amount of work load.
5.2 Safety Requirements
Use of this software system is only a solution to Cargills Food City and management
of the data. Safety of the product and its users and moral matter should be given deliberation when
using this system. Data could be lost, damaged or injured due to virus or technical failures. Therefore,
we are taking quantifies to avert these hazards. The limitation take consequence on shaping the software
to be more dependable, reliable and genuine. Back-up and restoration of data as required by the client
to avert loss of data from unforeseen database smack into and keep away from the building up of data
which would influence the performance of the system. In the situation where the current goes suddenly
then the so far works are save dib log file so in the way of safety also this software in a good position.
5.3 Software Requirements
When the user’s login to the system, they should give a validated username and a valid
passcode. The specific user must be provided various user advantages according to the Food
city employment hierarchy. Users should hold fast to the access permissions provided to them
and must avoid any mistakes like violation of access rights. Any venture in using the system in
an immoral way is prevented within the system. Any modification to the system should be
regulated by the system administrator.
5.4 Software quality attributes
ď‚· Availability
ď‚· Security
ď‚· Usability
ď‚· Maintainability
ď‚· Reliability
ď‚· Integrity
65Esoft Metro CampusAuthor: Nawas Mohamed Nafees
5.5 Business rules
Each user of the system must have an authenticated username and Passcode.
ď‚· An Administrator login gets the full capacity to control the entire system. They are
allowed the capability to make any changes required to the system and control the users
and their activities in the system.
ď‚· cashier is allowed to perform the allocated operations only. They do not have the full
capacity to control the system or its activities.
ď‚· Workers has the basic functionalities to perform in the system and do not have the full
functioning capacity in the system.
66Esoft Metro CampusAuthor: Nawas Mohamed Nafees
6. Other Requirements
Following are the additional requirements and constraints of the system to be implemented.
 The system should follow the development standard of Cargills Food Study
 Desktop application development should be done with in C++ programing language in visual
studio 2012.
 MySQL server must be the database management software, and there must be enough storage
to hold the data
67Esoft Metro CampusAuthor: Nawas Mohamed Nafees
Appendix A: Glossary
GUI - Graphical User Interface
SRS - Software Requirements Specification
PDF - Portable Document Format
SDLC - Software Development Life Cycle
68Esoft Metro CampusAuthor: Nawas Mohamed Nafees
Appendix B – Analysis Model
EntityRelationshipDiagram
69Esoft Metro CampusAuthor: Nawas Mohamed Nafees
70Esoft Metro CampusAuthor: Nawas Mohamed Nafees
PART – E
Quality Management
First of all, we should know about quality.
What is Quality?
Degree to which a set of innate characteristics fulfils requirements.
Quality technics and Quality management standards
Quality control Quality
assurance
Quality
management
(Detection) (Prevention) (Direction)
BS 5750
1979 - 1987
ISO
9001/2/3
1987 - 2000
ISO
9001,200
Amended
2008
Figure 08: Quality management standards
71Esoft Metro CampusAuthor: Nawas Mohamed Nafees
What is a quality management system?
Why Document? Because it is…
ď‚· Communication tool
ď‚· Manage change
ď‚· Aids consistency
ď‚· Record of best practice
ď‚· Enables effective audit
ď‚· ISO 9001 Pre-requisite
Planned
Individually
Implemented
Collectively
People
Processes
Materials
Equipment
Resources
System
“Best practice”
Documented system
Describes how this
happens
Figure 09: Quality management system
72Esoft Metro CampusAuthor: Nawas Mohamed Nafees
Documented quality Management system
ISO 9001: 2008 – The structure
 ISO 9001 – Q.M.S Requirements
 ISO 9004 – Q.M.S Guide lines on performance improvement
 ISO 9000 – Q.M.S fundamentals and vocabulary
Figure 10: Document QMS
73Esoft Metro CampusAuthor: Nawas Mohamed Nafees
Principles of quality management
1. Customer focus
2. Leadership
3. Involvement of people
4. Process approach
5. System approach to management
6. Continual improvement
7. Factual approach to decision making
8. Mutually beneficial supplier Relationship
Quality management process model
Figure 11: QMS Model
74Esoft Metro CampusAuthor: Nawas Mohamed Nafees
Quality Management in our Cargills Food City Grocery Management System
The given task is to make us an automated system for Cargills Food City Where they
currently using manual system instead of Grocery Management system. at the beginning we
have interviewed and noticed the entire food city in sequence provide them a best quality
grocery Management system. and we have found the problems from interview and provided
Questionnaire. And those very helpful for develop the software and quality management
team took all the thing under deliberation and they have audited all the activities in sequence
provide a best output regarding to the requirements.
And they have checked our documentation, SRS, feasibility study, ER and DFD
diagrams.etc. and quality control also appraised in the testing stage of SDLC. In sequence
provide positive to the system requirements are attained.
75Esoft Metro CampusAuthor: Nawas Mohamed Nafees
Conclusion and Future enhancement
Conclusion
For this report I have selected an organization named “Cargills Food City”. You have
already heard about this organization. I have properly done this assignment according to the
requirements.
I have provided them to an automated computerized grocery management system. If I compare
this automated system to their currently using manual system, automated system is much better
than manual system. because they can access all the process easily and with the limited time.
so I believe that they will get lots of advantages from suggested automated System.
And not only that they have so many problems currently. I have mentioned about the
problems in early part of the assignment. As a solution I have suggested them to an automated
system named Grocery Management System.
Future enhancement
Future enhancement is the part of which tells that what changes able to done in the
future to meet the challenges. And it tells what are the parts that have to be changed to meet
the challenges that may develop in the future.
I have provided a Grocery Management System to Cargills food city. Now the users
able to access their day-to-day work by Automated Computerized System instead of their
manual system. but there are some aspects which can be further updated. As their aspect I have
got that they need to add an Online Ordering System. so it will be done by them in near future.
Not only that I guess that they will needed some modifications in future. So that also will be
done by me as their wish.
76Esoft Metro CampusAuthor: Nawas Mohamed Nafees
Self- criticism
In this assignment I had a problem is time management because of the other assignments. But
I have done this assignment on time. From this assignment I have got lots of advantage such
as understanding about an organization, and how to solve their problem, etc.
I have complete this assignment from the interview that I gathered from that organization, and
from outsources. From these things I have done my assignment successfully.
Weaknesses
I didn’t use the duration time properly
that given by lecturers
Hard to interview an organization
Strengths
Time management
Self-Motivated
Give my best on the assignment
77Esoft Metro CampusAuthor: Nawas Mohamed Nafees
Appendix A – Table of Figures
Figure 01………………………………………………………..15
Figure 02………………………………………………………..17
Figure 03………………………………………………………..20
Figure 04………………………………………………………..23
Figure 05………………………………………………………..26
Figure 06………………………………………………………..31
Figure 07………………………………………………………..42
Figure 08………………………………………………………..70
Figure 09………………………………………………………..71
Figure 10………………………………………………………..72
Figure 11………………………………………………………..73
78Esoft Metro CampusAuthor: Nawas Mohamed Nafees
Appendix B _ Gantt Chart
Interview
SDLC
Feasibility Study
Feasibility report
SRS
Quality management
Feb/05/2016
Feb/10/2016
Feb/16/2016
Mar/02/2016
Mar/30/2016
Apr/05/2016
79Esoft Metro CampusAuthor: Nawas Mohamed Nafees
References
1. Mary, J, Ken, S. (1994) Lean Software Development.
2. Paul, I. (2010) Agile Through Scrum.1st
ed. Paul I. Pazderski [Online]. Available
ahttps://scrumalliance.org/resource_download/.[Accessed on 18th
June 2016].
3. David, E. (1994) How to really create a successful Business Plan.
1st
ed. Boston.
4. Laughlin, M., Harold, J. (1985) Building your Business Plan.
New York, John Wiley & Sons.
5. William, R. (1980) Basic of Success Business Plan.
American Management Association.
6. Pope, J. (1980) Practical Marketing Research.
1st
ed. American management Association.

SAD Final Assignment

  • 1.
    1Esoft Metro CampusAuthor:Nawas Mohamed Nafees System Analysis & Design Selected Organization Food City Reg.No: COL/A-051097 By: Nawas Mohamed Nafees Date of Submission: 25/07/2016 BTEC HND in Computing and Systems Development ESOFT Metro Campus
  • 2.
    2Esoft Metro CampusAuthor:Nawas Mohamed Nafees Table of Contents 1. Acknowledgement …………………………………………………………………………...3 2. Introduction ………………………………………………………………………………….4 3. Part A ………………………………………………………………………………………...5 4. Evaluate Different System Life Cycle Model……………………………………………. …14 5. Waterfall Model ………………………………………………………………………….....14 6. Spiral Model …………………………………………………………………………….......17 7. Prototyping Model ………………………………………………………………………….20 8. Agile Model ………………………………………………………………………………...23 9. Rapid Application Development ……………………………………………………………26 10. Why I have selected Agile Model ………………………………………………………......29 11. Why Agile model fits for current Software Projects ……………………………………......30 12. Feasibility Study ……………………………………………………………………………32 13. Feasibility Report ……………………………………………………………………….......36  Technical Feasibility ..................................................................................................37  Economic feasibility ...................................................................................................39  Operational Feasibility ...............................................................................................40  Legal Feasibility .........................................................................................................41  Schedule Feasibility ...................................................................................................42 14. System Requirement Specification ........................................................................................43 15. Quality Management ..............................................................................................................70 16. Quality management in Our System ......................................................................................74 17. Conclusion and Future Enhancement .....................................................................................75 18. Self-Criticism .........................................................................................................................76 19. Appendix A ............................................................................................................................77 20. Appendix B ............................................................................................................................78 21. References ..............................................................................................................................79
  • 3.
    3Esoft Metro CampusAuthor:Nawas Mohamed Nafees Acknowledgement First of all, I would like to thanks to My parents for they gave me this opportunity to do. And our Esoft Metro Campus who gave us this valuable course from Pearson UK. And my lecturer Mr. Shivaram for all his support that he has given us from the HND session. Nawas Mohamed Nafees
  • 4.
    4Esoft Metro CampusAuthor:Nawas Mohamed Nafees Introduction System Analysis and Design is mainly deals with the software development theory. This covers system development life cycle models, system development life cycle, data flow diagram, entity relationship diagram, dynamic system development methodology, quality management, requirement analysis, structured system analysis & design methodology. These are the subjects that normally analyze the system development standards. And this document is prepared to a feasible solution for an organization. In that case we have been chosen “Cargils Food city”. Cargils Food city has been in the market industry since 1844. Not only has it existed in the market till now but also has been able to succeeded in it. The current problem within this organization is still their using manual system for their Grocery Management System.
  • 5.
    5Esoft Metro CampusAuthor:Nawas Mohamed Nafees PART-A Before we start the investigation we should clarify about System Analysis and Design. First of all, we are going to define the system after that system analysis and system design as well. System Analysis and Design System A system is a set of comprehensive methods, procedure and routines confirmed or formulation to accomplish specify activity, execute a duty or solve problem. System Analysis If we cutting up the system into its element pieces to study how those elements are combine and work. ď‚· The survey and planning ď‚· The study and analysis ď‚· The definition System Design The system design means defining the architecture, elements, modules, interfaces and data for a system to design the particular requirements.
  • 6.
    6Esoft Metro CampusAuthor:Nawas Mohamed Nafees Undertake a systems investigation to meet a business need. In any software development process, we should start with the requirement gathering. From the requirement gathering we can understand their needs and problems. There are lots of techniques for requirements gathering as Interviews, Questionnaires, conduct a brainstorming session, talk to support team, conduct workshops, Work in the target environment and Look at unintended uses, etc. but we have used Interviews and Questionnaires for this requirements gathering. In that case we have gathered requirements last week, in that organization (Cargils Food city) they maintaining manual methods for all the things. Because of that they need a grocery management system for their supermarket. For this grocery management system, we have been taken following Interviews. 1. Currently you use any system for your food city? And you face any problem on that?  No, we are using manual system for maintain our food city. But it is hard to manage time, and it takes lot time to do the process. We prefer to you to do us a Grocery Management System. it will be best for us. 2. Okay sir, within how many days do you need the complete system?  If you finished within 40 days, it will be best for us 3. What type of features you expect for this system?  We need it to interconnect with all the department in our food city. 4. At what time should this system will start and stop?  It should start at 7.30 am and end time is 9.30 pm 5. Should the administrator and the owner are need to access all the system any time?  Yes 6. Why did you use currently manual system for your organization?  Because, we didn’t get a chance to meet a system analyst. Not only that we didn’t get an idea to make our system automated until I meet you. 7. Should all the workers be able to access the system?  We don’t need like that only the administrator and the owner and the cashiers are enough.
  • 7.
    7Esoft Metro CampusAuthor:Nawas Mohamed Nafees These are the questions we asked the employees about the existing system From Employee 01
  • 8.
    8Esoft Metro CampusAuthor:Nawas Mohamed Nafees
  • 9.
    9Esoft Metro CampusAuthor:Nawas Mohamed Nafees From Employee 02
  • 10.
    10Esoft Metro CampusAuthor:Nawas Mohamed Nafees
  • 11.
    11Esoft Metro CampusAuthor:Nawas Mohamed Nafees From Employee 03
  • 12.
    12Esoft Metro CampusAuthor:Nawas Mohamed Nafees
  • 13.
    13Esoft Metro CampusAuthor:Nawas Mohamed Nafees From above questionnaires we have identify their needs(requirements). According to that they need a proper Automated System instead of their currently using manual system. because they have lots of problem with the manual system. so we have to provide a proper Automated System to them.
  • 14.
    14Esoft Metro CampusAuthor:Nawas Mohamed Nafees PART – B Evaluate different systems lifecycle models. Introduction The software industry contains lots of different processes, there are analysis, evolution, operation and maintenance of software. Not only that there are some more processes are in the software industry, like software services, training, documentation, and consulting. Now I am going to elaborate about software development life cycle (SDLC). So in that case different sort of projects have lots of requirements. Because it sometime required to select the SDLC chapters according to the particular wants of the project. These requirements and needs give us different software development approaches to select from the software implementation. Software Development Lifecycle Model There are lots of different software development life cycle models in SDLS. These models also named as “Software development process models”. Each process models follows unique series. Following are the most popular models followed by many industries:  Waterfall Model  Spiral model  Prototyping Model  Agile Model and Rapid Application Development Waterfall Model This is the first process model was introduced by Winston w. Royce in 1970. It is also named as a linear-sequential life cycle model. It is very easy to access and understand. Every chapter should be finished before the next chapter able start and there is no over in the chapter.
  • 15.
    15Esoft Metro CampusAuthor:Nawas Mohamed Nafees Waterfall Model Design If we see waterfall model closely, the entire process of software development is breaking into separate chapters. In this model the output of one chapter pretend as the input for the next chapter continuously. Figure 01: Waterfall Model Advantages and Disadvantages of Waterfall model Advantages ď‚· Easy to access and understand ď‚· Easy to manage ď‚· Easy to make tasks ď‚· If the requirements are understood clearly, we can do works very well. Disadvantages ď‚· The requirements of a system able to frozen ď‚· Very difficult to return back ď‚· It is required more time ď‚· Lots of risks and unreliability Stages of Waterfall Model ď‚· Requirements Gathering and analysis ď‚· System Design ď‚· Implementation ď‚· Integration and Testing ď‚· Deployment of system ď‚· Maintenance Requirements Design Execution Testing Deployment Maintenance
  • 16.
    16Esoft Metro CampusAuthor:Nawas Mohamed Nafees ď‚· Requirements Gathering and analysis All feasible requirements of the system to be evolved are captured in this stage and documented in a requirement statement doc. ď‚· System Design The requirement statement from first stage are studied in this stage and also system design is developed. It helps lots of thing like specifying hardware and system requirements and defining overall system architecture. ď‚· Implementation With the inputs of system design, firstly the system developed by small programs named units. Which are integrated in the next stage. Each and every unit is prepared and tested for its functionality. ď‚· Integration and Testing All of the units are prepared in the Implementation stage. And it will have integrated into a system after testing each and every unit. In this stage the entire system is tested for any fault and failures. ď‚· Deployment of system After the functional and Non-functional testing are done, the product will be established in the customer environment otherwise it will be released into the market. ď‚· Maintenance After hand over the system, there will be some problems which come up in the client environment for that in this stage those problem patches are released. And also to increase the product, some new versions will be released. This stage covers all those changes in the customer environment.
  • 17.
    17Esoft Metro CampusAuthor:Nawas Mohamed Nafees Spiral Model It is joins idea of continual development with the systematic, powered features of the waterfall model. This model allows for step-by-step releases of the product. Spiral Model It has four periods. A software project frequently moves through these periods in frequentation called spirals. Figure 02: Spiral Model System Requirements POC Business Requirements Unit Req System Design Module Design Build 2 Customer Feedback Build 1 Schedule Monitoring Management Risks Architecture Design Identification Evaluation & Risk Analysis Construct or Build Design
  • 18.
    18Esoft Metro CampusAuthor:Nawas Mohamed Nafees Advantages and Disadvantages of Spiral Model Advantages ď‚· Evaluates budget, schedule, etc. ď‚· Become more practical as work passages ď‚· Early action of developers ď‚· Controls risk and develops system into periods Disadvantages ď‚· Complicated management ď‚· This is not support for small or low risk projects ď‚· Complicated processes ď‚· Spiral may go unlimited time period Stages of Spiral Model ď‚· Identification ď‚· Design ď‚· Construct and Build ď‚· Evaluation and Risk Analysis
  • 19.
    19Esoft Metro CampusAuthor:Nawas Mohamed Nafees ď‚· Identification This stage begins with gathering the business requirements in the base line spiral. In the subsequence spiral as the product matures, identification of system requirements, subsystem requirements and unit requirements are all done in this stage ď‚· Design Design stage starts with the conceptual design in the standard spiral and includes architectural design, rational design of modules, physical produce design and last design in the successive spirals. ď‚· Construct or Build Construct stage mentions to production of the real software product at every spiral. In the standard spiral when the product is just opinion of and the design is being developed a Proof of Concept is evolved in this stage to take customer feedback. ď‚· Evaluation and Risk Analysis Risk Analysis involves identifying, estimating, and monitoring technical feasibility and management risks, like, schedule slide and cost overrun. After testing the build, at the end of first emphasis, the customer appraises the software and gives feedback. From the customer evaluation, software development process brake into the next replication and eventually follows the horizontal proceed towards to contraption the feedback proposed by the customer. The process of replication along the spiral carry on with throughout the life of the software.
  • 20.
    20Esoft Metro CampusAuthor:Nawas Mohamed Nafees Prototyping Model This is the model which becoming a popular software model, from this we able to understand customer requirements at a premature phase of development. From this model we can get valuable feedback from the customer and helps software designers and developers comprehend about what exactly is awaited from the product under development. It is a working model of software with some bordered functionality. The prototype does not rottenly hold the particular logic used in the real software application and is an additional attempt to be appraised under attempt evaluation. It is let the users evaluate developer recommends and try them out before execution. It also helps understand the requirements which are user particular and may not have been appraised by the developer throughout product design. Types of Prototyping Model ď‚· Throwaway / Rapid Prototyping ď‚· Evolutionary Prototyping ď‚· Incremental Prototyping ď‚· Extreme Prototyping Prototyping Model Design Proto typing Design Customer Evaluation Review and Updating DevelopmentMaintain Test Requirements Figure 03: Prototyping Model
  • 21.
    21Esoft Metro CampusAuthor:Nawas Mohamed Nafees Advantages and Disadvantages of Prototyping Model Advantage ď‚· Decrease the cost and time ď‚· Developed and increased user inclement Disadvantage ď‚· Not enough analysis ď‚· User doubts of prototypes and finished system ď‚· Misunderstanding of user objectives ď‚· Developer combined with prototype Stages of Prototyping model ď‚· Requirement ď‚· Developing ď‚· Review ď‚· Revise and Enhance
  • 22.
    22Esoft Metro CampusAuthor:Nawas Mohamed Nafees ď‚· Requirements This step includes comprehending the extremely basics product requirements mainly in terms of user interface. The more complicate details of the inner design and outer points such as performance and security able to disregards at this phase. ď‚· Developing The beginning Prototype is developed in this phase, where the extremely basic requirements are exhibits and user interfaces are given. These attributes may not entirely work in the same way internally in the real software developed and the workarounds are used to provide the same look and feel to the customer in the prototype developed. ď‚· Review The prototype developed is then granted to the customer and the other main stakeholders in the project. The comment is gathered in an ordered way and used for further improvements in the product below development. ď‚· Revise and Enhance The comments and the evaluation feedback are takeover throughout this phase and some parleying occur with the customer form on elements such as, time and budget limitations and technical feasibility of real implementation. The changes obtained are again subsumed in the new Prototype evolved and the cycle repeats until customer assumptions are met.
  • 23.
    23Esoft Metro CampusAuthor:Nawas Mohamed Nafees Agile Model This model is based on incremental development, where requirements and results develop through cooperation between cross-functional teams. Agile Model Design Plan Review Orientate Select Design If needed Design Plan Review Select Prototype Orientate Figure 04: Agile Model Design
  • 24.
    24Esoft Metro CampusAuthor:Nawas Mohamed Nafees Advantages and Disadvantages of Agile Model Advantage ď‚· Reduce the required time ď‚· Directly communication ď‚· No space for guesswork ď‚· High quality software and customer satisfaction Disadvantage ď‚· Active user inclement ď‚· Wants best skills for the team ď‚· It is hard to evaluate ď‚· Decrease the usage of components Stages of Agile Model ď‚· Individuals and interaction ď‚· Working Software ď‚· Customer Collaboration ď‚· Responding to change
  • 25.
    25Esoft Metro CampusAuthor:Nawas Mohamed Nafees ď‚· Individuals and Interactions Self-organization and motivation are very important in the Agile Model Development. Because are interactions such as co-location and set of two programming. ď‚· Working Software Trial working software is appraised the best means of transmission with the customer to comprehend their requirement, as a replacement of just turning on documentation. ď‚· Customer collaboration Such as the requirements unable to congregated completely in the dawning of the project due to different factors, ceaseless customer interaction is very dominant to get genuine product requirements. ď‚· Responding to change agile development is concentrated on swift acknowledgements to amend and continuous development.
  • 26.
    26Esoft Metro CampusAuthor:Nawas Mohamed Nafees Rapid Application Development What is Rapid Application Development (RAD)? It is a software development methodology that uses minimum organizing esteem of rapid prototyping. In this model practical modules are evolved by parallel prototypes. The most important thing in this model to be successful. In this model there are some phases like, Business Modeling, data Modeling, Process Modeling, Application generation, Testing and turnover. RAD Model Design RAD model distributes the analysis, design, build, and test phases into a series of short, iterative development cycles. z Business Modelling Prototype 01 Testing and Turnover Data Modeling Process Modeling Application Generation Testing and Turnover Application Generation Data Modelling Process Modeling Business Modelling Testing and Turnover Application Generation Process Modeling Data Modeling Business Modeling Application Code Figure 05: RAD Model Design Prototype 03Prototype 02
  • 27.
    27Esoft Metro CampusAuthor:Nawas Mohamed Nafees Advantages and Disadvantages of RAD Advantage ď‚· Changing requirements able to accommodate ď‚· Progress able to measured ď‚· Decrease development time ď‚· Increases reusability of components Disadvantage ď‚· Needs to highly experienced developers ď‚· High dependency on modeling skills ď‚· System only able to modularized ď‚· Very high automated code generation Stages of Rapid Application Development ď‚· Business Modeling ď‚· Data Modeling ď‚· Process Modeling ď‚· Application Generation ď‚· Testing and turn over
  • 28.
    28Esoft Metro CampusAuthor:Nawas Mohamed Nafees ď‚· Business Modeling The Business Modeling is designed in expressions of move of information and the dispensation of information between different business channels. An entire business analysis is bringing off to find the essential information for business, how it able to acquired, how and when is the information organized and what are the factors operating successful pass of information. ď‚· Data Modeling The information brought in the Business Modeling stage is evaluated and analyzed to structure sets of data objects essential for the business. The imputes of all data sets is found and defined. The relation between these data objects are accepted and explained in detail in importance to the business model. ď‚· Process Modeling The data object sets explained in the Data Modeling stage are transformed to set up the business information flow wanted to reach particular business objectives as the business model. The process model for any adapt or improvements to the data object sets is explained in this stage. Process explanation for adding, deleting, retrieving or modifying a data object are provided. ď‚· Application Generation The real system is erected and coding is done by using automation tools to change process and data models into real prototypes. ď‚· Testing and turn over The comprehensive testing time is lowered in RAD model like the prototypes are separately tested throughout every duplication. However, the data flow and the interfaces between all the parts want to be directly tested with complete test reportage. Since most of the programming parts have already been tested, it decreases the possibility of any major affairs.
  • 29.
    29Esoft Metro CampusAuthor:Nawas Mohamed Nafees Why I have selected Agile model? I have selected Agile Model for This Cargill’s Food City’s Grocery Management System. Because, it is more frequent delivery of business value (Weeks rather than month), Sustainable pace of delivery, keeping up with changing business needs, Customer satisfaction, Constant delivery of helpful software, customers, developers and testers constantly with each other, Confronting conversation is the best from conversation, Late changes requirements also welcomed and Systematic alteration to changing situation. That’s why I have selected Agile Model to do Grocery Management System. And there Are lot of reasons that I have not selected other models. If we take waterfall model, it is very hard to do changes in the before stages, poor model for long and continuing projects, this model is not suitable for complex and object-oriented projects and also there is no working software is manufactured pending late duration. And if we see Spiral model, it does not work excellent for smaller projects, project’s favorable result is highly relying on the risk analysis stage and it will be a costly model to use. If we look at prototyping Model, it is insufficient or deficient problem analysis, guides to implementing and then repairing manner of building system, incomplete application be authorized cause application not used as the fully system was designed, it is very slow, lots of changes able to disturb the pattern of the development team and sometimes we get a proper requirement from client, after showing prototyping model it will be useless. If we see Rapid Application Development model, it needs highly experienced developers, it be contingent on well experienced team and independent performances for finding business requirements, very high protectorate on modeling skills, very high cost and automated code generation also very high. Those are the reasons for deselect other models.
  • 30.
    30Esoft Metro CampusAuthor:Nawas Mohamed Nafees Why agile development methods fit current software projects better as opposed to other traditional development methods. Now-a-days most of the It companies using Agile Model for their developing. If we ask a question that why they using agile model for their developing? As answer I can say, Traditional development were having been around for a very long period. From 1970 the waterfall model has been mostly used large and small software projects. In spite of the success it has a so many disadvantages, such as hard to do changes in before stages, poor model for long and continuing projects, etc. Kent Beck took these disadvantages into his mind and launched the first agile method. Agile models deal with unsteady and evaporative requirements by using a number of techniques, concentrating on collaboration between developers and customers and hold up early product delivery. The agile method and traditional methodologies also have strengths and weaknesses. People normally come after either one of these methodologies or come after their own created methodology. We all know currently most of the companies using agile methodology for their developing because, its revenue, speed-to-market, quality, visibility, risk management, flexibility or agility, cost control, Customer satisfaction, right product, more enjoyable, etc. As a summary of the difference of the agile and traditional methodology I have mentioned a chart on the next page.
  • 31.
    31Esoft Metro CampusAuthor:Nawas Mohamed Nafees Agile Model Other traditional models Approach Adaptive Predictive Success measurement Business value Conformation to plan Project size Small Large Management style Decentralized autocratic Perspective to change Change Adaptability Change Sustainability Culture Leadership collaboration Command control Documentation Low Heavy Emphasis People Oriented Process Oriented Cycles Numerous Limited Domain Exploratory/Unpredictable Predictable Upfront planning Minimal Comprehensive Return on investment Early in project End od project Team size Small/Creative Large Figure 06: Summary of Agile and traditional methodologies
  • 32.
    32Esoft Metro CampusAuthor:Nawas Mohamed Nafees PART C Emphasize the importance of conducting a feasibility study and address the context covered by different feasibility criteria and its impact. What is mean by Feasibility Study? Feasibility study, this name refers it is an analysis of the entity of an idea. And this feasibility study answering the question of “should we proceed with the proposed project idea?” As the definition of feasibility study we can say A Feasibility Study is an analysis of the capability to complete a project successfully, taking into an account legal, economic, technology, scheduling and the other factors. Not only that a feasibility study lets project managers to find positive and negative outcomes of a project before investing lots of money and time. this is the best thing of feasibility study. And feasibility study can be used to in many, but basically concentrate on proposed business ventures. Why we need to conduct a feasibility study? There are lots of reason to conduct a feasibility study, now I am going to describe some of them. Conducting feasibility study is a best business practice. Below are the reasons to conduct a feasibility study.  It gives concentrate to the project and outline alternatives  Business alternatives  It provides best information to design making  It finds new opportunities through the investigative process  Inflates the probability of success by addressing and decreasing factors early on that could affect the project  And it helps to attract justice investment
  • 33.
    33Esoft Metro CampusAuthor:Nawas Mohamed Nafees And the feasibility study id hardest thing in the business assessment process. If you properly conduct it, it may be the best investment you ever made it. There are basically six parts to any effective feasibility study. ď‚· The project scope ď‚· The current Analysis ď‚· Requirements ď‚· The approach ď‚· Evaluation ď‚· Review The Project Scope It is used to define the business problem or opportunity to be addressed. The scope must be clarity and to the point; garrulous narrative serves no need and it can baffle project participants. The Current Analysis It is used to define the current procedure of implementation, like a system, product etc. and in this case the strengths and weaknesses of the current moves are identified. Requirements In this part we can see how requirements are defined hinge the object of the projects attention. For example, we can see how requirements are started for a project are significantly different than requirements for a structure. The Approach It is referring the course of action to gratify the requirements. Most of the design related projects. It is covered here where whole rough designs. In this case overturning consideration for all that are: ď‚· Does the recommended approach satisfy with the requirements? ď‚· Is it a practical and feasible solution?
  • 34.
    34Esoft Metro CampusAuthor:Nawas Mohamed Nafees Evaluation It is test the cost productiveness of the approach selected. And this part starts with analysis of the approximated total cost of the project. Review In this case all of the introducing parts are assembled into a feasibility study. And the reviews marks for two purposes. Those are: to vindicate the clearness and accuracy of the feasibility study. And to make project decision. Types of Feasibility study There are many different feasibility studies under the types of feasibility study. Below I am going to mention some of them. ď‚· Technical Feasibility ď‚· Schedule Feasibility ď‚· Economic feasibility ď‚· Operational Feasibility ď‚· Legal feasibility ď‚· Cultural feasibility ď‚· Resource feasibility ď‚· Marketing Feasibility ď‚· Real estate feasibility ď‚· Comprehensive feasibility
  • 35.
    35Esoft Metro CampusAuthor:Nawas Mohamed Nafees But in this session we consider only five types of feasibility, below I am going to mention those feasibilities. ď‚· Technical feasibility ď‚· Economic Feasibility ď‚· Operational feasibility ď‚· Legal feasibility ď‚· Schedule Feasibility Technical feasibility Does the company have the technological resources to undertake the project? Are the processes and methods conducive to project success? Economic feasibility Given the financial resources of the company, is the project something that can be completed? The economic feasibility study is more commonly called the cost/benefit analysis. Operational feasibility This measures how well your company will be able to solve problems and take advantage of opportunities that are presented during the course of the project. Legal feasibility What are the legal implication of the project? What sort of ethical considerations are there? You need to make sure that any project undertaken will meet all legal and ethical. Schedule feasibility Does the company currently have the time resources to undertake the project? Can the project be completed in the available time?
  • 36.
    36Esoft Metro CampusAuthor:Nawas Mohamed Nafees Feasibility Report
  • 37.
    37Esoft Metro CampusAuthor:Nawas Mohamed Nafees Feasibility Report Technical Feasibility Technologies available to support the proposed system ď‚· They need computers in front of the food city for counter ď‚· They need printers for printing the invoice and another bill ď‚· They need an internet router for fine any information ď‚· They need a barcode reader for read the product information Does the client already have the necessary resources or do they need to acquire the resource? The client does not have the necessary resources for the proposed system so the resources should be bought. ď‚· There should be at least 6 computers to communicate with each other, from the cashier to all other departments, and a powerful computer to create database for storing and records. ď‚· There should be an internet hub to connect all the computers. ď‚· Each department should have printer to print document, and they should have a scanner also for scan the documents. ď‚· products should be provided with the barcode containing, so they should have a barcode reader ď‚· And the barcode reader should be fix in the cashier, because find the product details ď‚· There should be a LAN cables for connect all the computers together. ď‚· There should be a computer with the large hard disk for a backup.
  • 38.
    38Esoft Metro CampusAuthor:Nawas Mohamed Nafees Will there be changes to the environment? Yes, there should be a change in their environment because a network should be set up so there will be changes like LAN cables fixed on walls and also the computer handling the main system and all the process in the database should be kept in a safe room so workers may need to be moved here and there. Not only that, cashier should be provided with the barcode reader and all the products should with the barcode containing into barcode reader when they are marking the products. Will workers need to be trained? In order to learn how to use the system and handle its activities the workers need to have a basic training and walkthrough of the system on how to use the system.
  • 39.
    39Esoft Metro CampusAuthor:Nawas Mohamed Nafees Economic Feasibility The cost of installing the grocery management system is provided below: Cost Cost of the new hardware  Cost of new computers – 125,000 LKR  Cost of installing network – 25,000 LKR  Cost of Barcode reader and Barcode Printer – 14,500 LKR  Cost of printers in each department – 85,000 LKR  Total cost of installing the grocery management system – 249,500 LKR Benefits From this grocery management system, they can maintain their time management, but in manual system it will take lots of time to do their process. Not only that in this system data will be safe because in the manual system it is very hard to keep data. But this computerized system is best to do those thing. In this food city, they keeping record of sold products, reduced product and any other records in manually. for this in manual system they keeping record book all those process. And they calculating the product’s expense, reduced product, like all these process is maintaining by manual system. If the record book is missed, it is hard to find the old records of product. But now they going to use barcode system instead of Record book. From this barcode system they can easily identify the product details like product price, expiry date, and manufacture date, etc., and those all records will be saved in the grocery management system.
  • 40.
    40Esoft Metro CampusAuthor:Nawas Mohamed Nafees Operational Feasibility There are lots of faults in the current manual system in the Food City. In order to find the problems and the requirements to fix the problems a feasibility study was done. During the process of analyzing the current system many problems were found. ď‚· Some records have been misplaced ď‚· Some records have been stored twice ď‚· Running out of space to keep all the records ď‚· Time consuming when record is done ď‚· Details of products are not measured properly Above following problems will be solved by the proposed system (Grocery management) where the system is computerized. From this all the records will be properly saved in the database, which is created with the system. and this system disease the data copying. Large hard disk means it will solve the running out of space problem. And the grocery management system is very fast in processing data so product details and making invoice for the customers with the fully products details are done fast. And also with this system they can handle many customers at a time.
  • 41.
    41Esoft Metro CampusAuthor:Nawas Mohamed Nafees Legal feasibility In this feasibility rules and regulation should be followed when using this system.  Copyright of the software for “Food city” under 2007 copyright act.  Should get software license for “Food City”.  Legal requirements for software company to Food city.  SQL server license for Food city.  Taxes (EPF, ETF)  Government Registration That the information is only used fairly and lawful matters That the information is used for limited and for relevant purpose That the information cannot be excessively used for unwanted purpose The information should be accurate and up to date The information unable to kept longer than necessary The information is handled according to the people’s right The information is kept safe and secure And also the software is only licensed fir Food city so it cannot be illegally made into copies and sold in the market.
  • 42.
    42Esoft Metro CampusAuthor:Nawas Mohamed Nafees Schedule feasibility The proposed system (Grocery Management System) will take 05 months at least to finish and ready for installation Gant chart Information gathering Designing Designing SDLC Model Develop user interface Coding Release version Testing alpha Fix problems in Alpha stage Release Beta version Testing beta version Fix any problems in the alpha stage Final system test Software release to Food City Feb/1/16 Feb/14/16 Feb/21/16 Mar/15/16 Mar/20/16 Apr/10/16 Apr25/16 Apr/29/16 May/05/16 May/08/16 May/15/16 June/06/16 June/23/2016 Figure 07: Gantt Chart
  • 43.
    43Esoft Metro CampusAuthor:Nawas Mohamed Nafees System Requirement Specification for Grocery Management System Prepared by: Nawas Mohamed Nafees Cargills Food City 24/07/2016
  • 44.
    44Esoft Metro CampusAuthor:Nawas Mohamed Nafees Table of Contents 1. Introduction ………………………………………………………………………………..,,,,,,46 1.1. Purpose ……………………………………………………………………………………46 1.2. Document Convention ……………………………………………………………………46 1.3. Intended Audience and Reading suggestion ……………………………………………...47 1.4. Product Scope …………………………………………………………………………….47 2. Overall description …………………………………………………………………………….48 2.1. Product perspective ……………………………………………………………………….48 2.2. Product Function…………………………………………………………………………..48 2.3. User classes and characteristics…………………………………………………………...54 2.4. Operational Environment …………………………………………………………………54 2.5. Design and implementation constraints …………………………………………………..54 2.6. Project Documentation …………………………………………………………………...55 2.7. User Documentation ……………………………………………………………………...55 2.8. Assumption and Dependencies …………………………………………………………...55 3. External Interface ……………………………………………………………………………...56 3.1. User Interface ……………………………………………………………………………..56 3.2. Hardware interface………………………………………………………………………...56 3.3. Software interface ………………………………………………………………………...56 4. System features ………………………………………………………………………………..57 5. Other Nonfunctional requirements …………………………………………………………….64 6. Other requirements …………………………………………………………………………….66 7. Appendix A – Glossary ………………………………………………………………………..67 8. Appendix B Analysis Model 8.1. Entity Relationship Diagram ……………………………………………………………..68 8.2. DFD Context Diagram …………………………………………………………………....69 8.3. DFD First Level Diagram ………………………………………………………………...69
  • 45.
    45Esoft Metro CampusAuthor:Nawas Mohamed Nafees Revision History Name Date Reason Changes Version
  • 46.
    46Esoft Metro CampusAuthor:Nawas Mohamed Nafees 1.Introduction This Software Requirement Specification (SRS) provides a survey of the fully SRS with Purpose, document conventions, intended audience and reading suggestions, scope, reference and exanimation of the SRS. 1.1 Purpose The purpose of this document is to provide a detailed description of the Grocery Management System which is required by Cargills Food City. And also provide an extensive survey of our software product, its condition and goals. Not only that also this document elaborates the project target, audience and user interface, hardware interface requirements. And it elaborates how our client users and our team see the product and functionality. 1.2 Document Conventions Following conventions are used in writing this SRS:  Line spacing for text is 1.5.  Sub headings are in font size 12pts, bold and “Times New Roman”.  All other text including description is in font size 12pts, normal font and “Times New Roman”.  Main headings are in font size 14pts, bold and “Times New Roman”.  The references are written according to the Harvard referencing Format.
  • 47.
    47Esoft Metro CampusAuthor:Nawas Mohamed Nafees 1.3 Intended Audience and reading suggestions This document will helpful for users, testers, developers, project managers, director of the system. and this document is congregate with the requirements of the client and the procedure used in realizing the goals set by the developers. ď‚· Users of the system are the Administrator, Owner and Workers of the Food City. And this document is very help full to them get an idea about this Software. ď‚· Testers should have this document with them to test the system against the documentation to check if the performance of the functions excited is in line with the required level that was uttered and agreed upon. ď‚· Developers will find this document obligatory in order to followed by the guidelines assess the progress of the system in the development. They will also use this documentation in the future when they need to observe in what requirement they had agree to develop the software. ď‚· Project Managers and Directors are the executers for this system. and they will observe this document very use full for them because, they should keep this document with them to manage the project. 1.4 Product Scope The principal objective of this software is to provide a Grocery management system (Automated System) for Cargills Food City. And also implement web based application. Because now their using manual system (all records are in the book) instead of Grocery management system. after the evaluation of the time frame and resources, the project objectives were decided. Realistic set of objectives were denoted to be achieved from the estimation of the time frame and resources available.
  • 48.
    48Esoft Metro CampusAuthor:Nawas Mohamed Nafees 2. Overall description 2.1Product Perspective This proposed Food City Grocery Management System is being develop is a desktop application and web based application. The purpose of this System is to control all the day-to-day activities more accurately and well organized. At this moment all the process is doing manually. The system would help in improving the work flow between the various processes of the management of the goods collection and its details. And this is the best system which able to introduced in the food city for well-organized management. And it will be easy to keep track of all information entered and recover them any time they are obligatory, consequently making it easy to generate reports and make fast decision. This product would incorporate the tried and tested functionalities of the system, and also would reduce the problems faced with when using the undependable features. The new system proposed is to get disappear their current paper based manual methods and automated into a computerized scheme. Because of that, this is much more helpful as unnecessary time consumption can be greatly reducing. The components of the overall system is shown below in 2.2.1. 2.2Product Function 2.2.1Authenticate User F1 Authenticate user Summary: The system should let the users to successfully login once the validate username and password are given. Input: Username/Email/user ID and passcode Process: The system will check with the database for a valid login. If the given username and passcode are login, the main home page will appear to the user. Otherwise user will be denied of access.
  • 49.
    49Esoft Metro CampusAuthor:Nawas Mohamed Nafees Output: Message of successful login and display of the homepage, otherwise an error message will appear for invalid login 2.2.2search F2 Search Summary: Let the authenticated users to easily find inventory details. Input: Keyword (s) to search Process The system should search the word(s) provided by the user in the database. If the system found any result, it will display a complete set of details on the screen Output Details of the searched item or an error message will appear. Like “There is no matched data/No result”. 2.2.3Add sales man F3 Add sales man Summary: Details about the vendor will be added by the user. Consequence each record added to the system. it will be unique. Being able to keep track of the records applicable records. Input: Sales man Detail Process: The system will save the entered details into the database after the validation. output Successful message will appear. Like “Saved successfully” otherwise error message will appear.
  • 50.
    50Esoft Metro CampusAuthor:Nawas Mohamed Nafees 2.2.4 Add Product F4 Add Product Summary: Information of the product will be added into the system by user. Input: Product Details Process: The system will save the entered details of the product in the database after validation. Output: Successful message will appear. Like “Data successful added”. Otherwise error message will be displayed. 2.2.5 Add Brand F5 Add Brand Summary: Information of the product will be added into the system by user. Input: Brand Details Process: The system will save the entered details of the Brand in the database after validation. Output: Successful message will appear. Like “Data successful added”. Otherwise error message will be displayed.
  • 51.
    51Esoft Metro CampusAuthor:Nawas Mohamed Nafees 2.2.6 Add Item F6 Add Item Summary: Already we have added the product details and product number. Because it’s enough to add item number and price here. Input: Item price and number Process: This system will save the entered item number and price. Output: Successful message will appear. Otherwise error message will appear. 2.2.7 Purchased item F7 Purchased Item Summary: We should select the brand and product, item, price and should input quantity we purchased Input: Purchased item Process: The system will save the entered details in the database after validation Output Success fully message inventory has updated, otherwise error message will appear. 2.2.8 Sale F8 Sale Summary: We should input the item number, quantity and other information. Input: Sales Details Process: System will make an invoice and invoice details will save in the database. Output Printed invoice and successful message will appear, otherwise error message will appear.
  • 52.
    52Esoft Metro CampusAuthor:Nawas Mohamed Nafees 2.2.9 Bill report F9 Bill report Summary: We should select the report’s format Input: Report type and date Process: System will displayed the report details Output Report is successfully done, otherwise error message will appear. 2.2.10 Stock report F10 Stock report Summary: User should input date, brand and product details to see the remaining stock. Input: Date and Details of Product And Brand Process: Display Stock report Output Report is success fully done otherwise error message will appear.
  • 53.
    53Esoft Metro CampusAuthor:Nawas Mohamed Nafees 2.2.11 Backup and Restore Database F11 Backup and Restore database Summary: The system let the administrator or owner to create a backup of the data which is stored in the data base Input: Database host name, port name, master user name, master passcode and back-up destination. Process: The table queries and constraints, data queries will be saved to a sql file in destination folder. The backed-up sql file will be restored to the server Output Successful message will appear otherwise Error message will appear. 2.2.12 Create a new account F12 Create a new account Summary: It let the administrator or owner to create a new user account Input: Input new user name and passcode Process: The system will create a new username and passcode Output Successful message will appear otherwise error message will appear.
  • 54.
    54Esoft Metro CampusAuthor:Nawas Mohamed Nafees 2.3User Classes and Characteristics This system will be used by different users, such as cashier, administrator, owner. Each will have their own roles to be performed in the system. All the functions assigned to these users. The list of users is given below: ď‚· Cashier Cashier of the food city able to login the system and perform certain tasks which are assign to them. They can make payments, search details, create report and make their own account. ď‚· Administrator and the owner The Administrator and the owner have the full capacity to control and manage the all system functionalities and its activities by users. And they can log in to the system and select any operation to be performed by the system. he/she has the capability to regulate and restrict user permission and filter the functionality According to their roles, generate report, changing the existing account passcode, discard damaged stock, backup and restore, add items and purchase items. 2.4 Operational Environment The grocery management will be running by Windows 10 operating system based platform. It is highly recommended that all the department should be connected with the centralized database server which will be running with MySQL. The database should be installed in the server and the system will be installed in workstation. And all the users should have a PCs. The users making involvement with the system should have basic computer literacy to operate and work with the system. 2.5 Design and implementation Constraints. ď‚· The users must have the ability to work in a computerized environment. Because of that basic computer knowledge will be required. ď‚· The server should have 2TB of hard disk space and the and the memory is 4GB ď‚· To make this system we used C++ programing language. ď‚· Required database management system is MySQL. The MySQL server should be installed in the database system. ď‚· All the computer in the Cargills Food City are connected to the database server.
  • 55.
    55Esoft Metro CampusAuthor:Nawas Mohamed Nafees 2.6 Project Documentation All the documents which are created during the development stage of the software will be provided to the client along with the software ď‚· User manual would fundamentally be a guide book of the system, which involves information on how to use the system. ď‚· Final report will represent the technical background of the system and will be handed over only after the design, implementation stage and testing is completed. 2.7 User Documentation There is some document that are handled over to the client to take best use of the system, in order to simplify the adaption process and to trouble shoot any problems if it arises. These documentations are compiled with the intention of delivering an obligatory guideline on how to use the software with proper use. The basic documentation for the users are given below: ď‚· User Manual is a guide which involves the GUIs and how to make proper use of each GUI. The user manual will be given as a hardcopy or a softcopy as requested by the client. ď‚· Tutorials will be an optional document if requested by the user. Upon the delivery of the system, the users should have a basic tutorial to follow in order to familiarize with the system. 2.8 Assumption and Dependencies ď‚· All the users should have the basic computer knowledge. In order to use this software ď‚· The system should need a list of its users and the employment hierarchy. ď‚· If barcodes are needed to be scanned, a webcam would be sufficient to fulfill the scanning requirement. ď‚· They should have a printer to take out printed papers.
  • 56.
    56Esoft Metro CampusAuthor:Nawas Mohamed Nafees 3.External Interface 3.1 User interface I did not mention that because we still working on it. 3.2 Hardware interface The Client will require personal computers with Core i3 processor, 4 GB RAM, 2TB hard disk space and 16’’ display monitors. The operating system will be optimally Microsoft Windows 10 In addition to this, a printer should be there for taking invoices and reports. And also barcode scanner should be there to scan the barcodes. 3.3 Software interface The database of the system developed and maintained using MySQL. C++ will be used to design the interfaces and develop the coding of the system.
  • 57.
    57Esoft Metro CampusAuthor:Nawas Mohamed Nafees 4. System features 4.1 Authenticate user Use case name: Authenticate user Pre-conditions: System is up and running. Primary actor(s): Cashier, owner and administrator Main success scenario: 1. The use case begins when the system prompts for username and password. 2. User enters their respective username and password. 3. System validates the input fields. The use case ends when the system displays the welcome home page and redirects to the relevant user Main page. Extensions 3a). System identifies that the username or password is wrong. 3b). System generates an error message notifying login failure. 3c). User is prompted again to re-enter username or password. 3d). Return to main step 3).
  • 58.
    58Esoft Metro CampusAuthor:Nawas Mohamed Nafees 4.2 Search Use Case Name: Search Pre-Conditions: System is up and running. User has successfully logged into the system. Primary Actor(s): Administrator, Librarian, Assistant librarian, Working Staff, Book Circulation involved personnel Main Success Scenario: 1) Use case begins when the user enters the “Search” interface. 2) The search fields are displayed in a drop-down list and user selects the search field. 3) User enters a key word to be searched and presses the “Search” button. 4) Use case ends when the search results are displayed. Extension: If there are no results, a message is displayed. 4.3 Add Sales Man Use case name: Add vendor Pre-conditions: System is up and running. User has successfully logged into the system. Primary actor(s): Cashier, owner, administrator Main success scenario: 1) The use case begins when the user enters the relevant interface to enter the data. 2) User inputs the details to the fields. 3) User clicks “Save” button. 4) System validates the data. 5) Data is saved to the database and the use case ends. Extensions: If invalid inputs are provided, the user is prompted to re-enter the data. If an error occurs; a message will be displayed notifying failure to save the data.
  • 59.
    59Esoft Metro CampusAuthor:Nawas Mohamed Nafees 4.4 Add Product and Brand Use case name: Add Brand and Product Pre-conditions: System is up and running. User has successfully logged into the system. Primary actor(s): Cashier, owner, administrator Main success scenario: 1The use case begins when the user enter the relevant interface to enter the data. 2.User inputs the details to the fields. 3.User clicks “Save” button. 4.System validates the data. 5.Data is saved to the database and the use case ends. Extensions: If invalid inputs are provided, the user is prompted to re-enter the data. If an error occurs; a message will be displayed notifying failure to save the data. 4.5 Add Items Use case name: Add item / Rate Pre-conditions: System is up and running. User has successfully logged into the system. Primary actor(s): Cashier, owner, administrator Main success scenario: 1The use case begins when the user enters the relevant interface to enter the data. 2.User inputs the details to the fields. 3.User clicks “Save” button. 4.System validates the data. 5.Data is saved to the database and the use case ends. Extensions: If invalid inputs are provided, the user is prompted to re-enter the data. If an error occurs; a message will be displayed notifying failure to save the data.
  • 60.
    60Esoft Metro CampusAuthor:Nawas Mohamed Nafees 4.6 Sale Use case name: Sale Pre-conditions: System is up and running. User has successfully logged into the system Primary actor(s): Cashier, owner, administrator Main success scenario: 1The use case begins when the user enter the relevant interface to enter the data. 2.User inputs the details to the fields. 3.User clicks “Save” button. 4.System validates the data. 5.Data is saved to the database, print preview popup and the use case ends. Extensions: A successful message sale report has created and save in the database 4.7 Purchase item Use case name: Purchase item Pre-conditions: System is up and running. User has successfully logged into the system. Primary actor(s): owner, administrator Main success scenario: 1The use case begins when the user enters the relevant interface to enter the data. 2.User inputs the details to the fields. 3.User clicks “Save” button. 4.System validates the data. 5.Data is saved to the database and the use case ends. Extensions: A successful message inventory has update
  • 61.
    61Esoft Metro CampusAuthor:Nawas Mohamed Nafees 4.8 Bill Report Use case name: Daily bill report Pre-conditions: System is up and running. User has successfully logged into the system Primary actor(s): Cashier, owner, administrator Main success scenario: 1The use case begins when the user enters the relevant interface to enter the data. 2.User inputs the details to the fields. 3.User clicks “proceed” button. 4.System validates the data. 5.report display in the screen Extensions: Report is successfully created 4.9 Stock report Use case name: Stock report Pre-conditions: System is up and running. User has successfully logged into the system Primary actor(s): Cashier, owner, administrator Main success scenario: 1The use case begins when the user enters the relevant interface to enter the data. 2.User inputs the details to the fields. 3.User clicks “proceed” button. 4.System validates the data. 5.report display in the screen Extensions: Report is successfully created
  • 62.
    62Esoft Metro CampusAuthor:Nawas Mohamed Nafees 4.10 backup and Restore database Use case name: Backup and restore the database Pre-conditions: System is up and running. Administrator has successfully logged into the system. The database requires back-up and restore. Primary actor(s): owner, administrator Main success scenario: 1) Use case begins when the administrator enters the interface and enter the relevant fields. 2) User select “Back-up Database” or “Restore Database” button. 3) System prompts a confirm message for the entered inputs. 4) User confirms the details. A copy of the database is saved to the destination path if “back-up Database” button is selected else, if “Restore Database” button is selected, the saved back-up file will be retrieved and restored to the system and the use case ends. Extensions: If the user didn’t confirm the details, use case is terminated. If problems occur, a relevant message is displayed.
  • 63.
    63Esoft Metro CampusAuthor:Nawas Mohamed Nafees 4.11 Create a new account Use case name: Create new account Pre-conditions: System is up and running. User has successfully logged into the system Primary actor(s): owner, administrator Main success scenario: 1The use case begins when the user enter the relevant interface to enter the data. 2.User inputs the details to the fields. 3.User clicks “proceed” button. 4.System validates the data. 5.new profile created Extensions: New account has been created or error message
  • 64.
    64Esoft Metro CampusAuthor:Nawas Mohamed Nafees 5. Other Nonfunctional requirements 5.1 performance requirement  This grocery management system should use by multiple users accessing the system at the same time.  The maximum response time is 5 seconds  The average response time for the system to respond will be 2 seconds  The desktop application should be able to handle large amount of work load. 5.2 Safety Requirements Use of this software system is only a solution to Cargills Food City and management of the data. Safety of the product and its users and moral matter should be given deliberation when using this system. Data could be lost, damaged or injured due to virus or technical failures. Therefore, we are taking quantifies to avert these hazards. The limitation take consequence on shaping the software to be more dependable, reliable and genuine. Back-up and restoration of data as required by the client to avert loss of data from unforeseen database smack into and keep away from the building up of data which would influence the performance of the system. In the situation where the current goes suddenly then the so far works are save dib log file so in the way of safety also this software in a good position. 5.3 Software Requirements When the user’s login to the system, they should give a validated username and a valid passcode. The specific user must be provided various user advantages according to the Food city employment hierarchy. Users should hold fast to the access permissions provided to them and must avoid any mistakes like violation of access rights. Any venture in using the system in an immoral way is prevented within the system. Any modification to the system should be regulated by the system administrator. 5.4 Software quality attributes  Availability  Security  Usability  Maintainability  Reliability  Integrity
  • 65.
    65Esoft Metro CampusAuthor:Nawas Mohamed Nafees 5.5 Business rules Each user of the system must have an authenticated username and Passcode. ď‚· An Administrator login gets the full capacity to control the entire system. They are allowed the capability to make any changes required to the system and control the users and their activities in the system. ď‚· cashier is allowed to perform the allocated operations only. They do not have the full capacity to control the system or its activities. ď‚· Workers has the basic functionalities to perform in the system and do not have the full functioning capacity in the system.
  • 66.
    66Esoft Metro CampusAuthor:Nawas Mohamed Nafees 6. Other Requirements Following are the additional requirements and constraints of the system to be implemented.  The system should follow the development standard of Cargills Food Study  Desktop application development should be done with in C++ programing language in visual studio 2012.  MySQL server must be the database management software, and there must be enough storage to hold the data
  • 67.
    67Esoft Metro CampusAuthor:Nawas Mohamed Nafees Appendix A: Glossary GUI - Graphical User Interface SRS - Software Requirements Specification PDF - Portable Document Format SDLC - Software Development Life Cycle
  • 68.
    68Esoft Metro CampusAuthor:Nawas Mohamed Nafees Appendix B – Analysis Model EntityRelationshipDiagram
  • 69.
    69Esoft Metro CampusAuthor:Nawas Mohamed Nafees
  • 70.
    70Esoft Metro CampusAuthor:Nawas Mohamed Nafees PART – E Quality Management First of all, we should know about quality. What is Quality? Degree to which a set of innate characteristics fulfils requirements. Quality technics and Quality management standards Quality control Quality assurance Quality management (Detection) (Prevention) (Direction) BS 5750 1979 - 1987 ISO 9001/2/3 1987 - 2000 ISO 9001,200 Amended 2008 Figure 08: Quality management standards
  • 71.
    71Esoft Metro CampusAuthor:Nawas Mohamed Nafees What is a quality management system? Why Document? Because it is…  Communication tool  Manage change  Aids consistency  Record of best practice  Enables effective audit  ISO 9001 Pre-requisite Planned Individually Implemented Collectively People Processes Materials Equipment Resources System “Best practice” Documented system Describes how this happens Figure 09: Quality management system
  • 72.
    72Esoft Metro CampusAuthor:Nawas Mohamed Nafees Documented quality Management system ISO 9001: 2008 – The structure  ISO 9001 – Q.M.S Requirements  ISO 9004 – Q.M.S Guide lines on performance improvement  ISO 9000 – Q.M.S fundamentals and vocabulary Figure 10: Document QMS
  • 73.
    73Esoft Metro CampusAuthor:Nawas Mohamed Nafees Principles of quality management 1. Customer focus 2. Leadership 3. Involvement of people 4. Process approach 5. System approach to management 6. Continual improvement 7. Factual approach to decision making 8. Mutually beneficial supplier Relationship Quality management process model Figure 11: QMS Model
  • 74.
    74Esoft Metro CampusAuthor:Nawas Mohamed Nafees Quality Management in our Cargills Food City Grocery Management System The given task is to make us an automated system for Cargills Food City Where they currently using manual system instead of Grocery Management system. at the beginning we have interviewed and noticed the entire food city in sequence provide them a best quality grocery Management system. and we have found the problems from interview and provided Questionnaire. And those very helpful for develop the software and quality management team took all the thing under deliberation and they have audited all the activities in sequence provide a best output regarding to the requirements. And they have checked our documentation, SRS, feasibility study, ER and DFD diagrams.etc. and quality control also appraised in the testing stage of SDLC. In sequence provide positive to the system requirements are attained.
  • 75.
    75Esoft Metro CampusAuthor:Nawas Mohamed Nafees Conclusion and Future enhancement Conclusion For this report I have selected an organization named “Cargills Food City”. You have already heard about this organization. I have properly done this assignment according to the requirements. I have provided them to an automated computerized grocery management system. If I compare this automated system to their currently using manual system, automated system is much better than manual system. because they can access all the process easily and with the limited time. so I believe that they will get lots of advantages from suggested automated System. And not only that they have so many problems currently. I have mentioned about the problems in early part of the assignment. As a solution I have suggested them to an automated system named Grocery Management System. Future enhancement Future enhancement is the part of which tells that what changes able to done in the future to meet the challenges. And it tells what are the parts that have to be changed to meet the challenges that may develop in the future. I have provided a Grocery Management System to Cargills food city. Now the users able to access their day-to-day work by Automated Computerized System instead of their manual system. but there are some aspects which can be further updated. As their aspect I have got that they need to add an Online Ordering System. so it will be done by them in near future. Not only that I guess that they will needed some modifications in future. So that also will be done by me as their wish.
  • 76.
    76Esoft Metro CampusAuthor:Nawas Mohamed Nafees Self- criticism In this assignment I had a problem is time management because of the other assignments. But I have done this assignment on time. From this assignment I have got lots of advantage such as understanding about an organization, and how to solve their problem, etc. I have complete this assignment from the interview that I gathered from that organization, and from outsources. From these things I have done my assignment successfully. Weaknesses I didn’t use the duration time properly that given by lecturers Hard to interview an organization Strengths Time management Self-Motivated Give my best on the assignment
  • 77.
    77Esoft Metro CampusAuthor:Nawas Mohamed Nafees Appendix A – Table of Figures Figure 01………………………………………………………..15 Figure 02………………………………………………………..17 Figure 03………………………………………………………..20 Figure 04………………………………………………………..23 Figure 05………………………………………………………..26 Figure 06………………………………………………………..31 Figure 07………………………………………………………..42 Figure 08………………………………………………………..70 Figure 09………………………………………………………..71 Figure 10………………………………………………………..72 Figure 11………………………………………………………..73
  • 78.
    78Esoft Metro CampusAuthor:Nawas Mohamed Nafees Appendix B _ Gantt Chart Interview SDLC Feasibility Study Feasibility report SRS Quality management Feb/05/2016 Feb/10/2016 Feb/16/2016 Mar/02/2016 Mar/30/2016 Apr/05/2016
  • 79.
    79Esoft Metro CampusAuthor:Nawas Mohamed Nafees References 1. Mary, J, Ken, S. (1994) Lean Software Development. 2. Paul, I. (2010) Agile Through Scrum.1st ed. Paul I. Pazderski [Online]. Available ahttps://scrumalliance.org/resource_download/.[Accessed on 18th June 2016]. 3. David, E. (1994) How to really create a successful Business Plan. 1st ed. Boston. 4. Laughlin, M., Harold, J. (1985) Building your Business Plan. New York, John Wiley & Sons. 5. William, R. (1980) Basic of Success Business Plan. American Management Association. 6. Pope, J. (1980) Practical Marketing Research. 1st ed. American management Association.