CHAPTER 1

                            Introduction and its Background

      This chapter will deal with the introduction and background of the study

Introduction

       The Electronic Security Door System with Database Management

proposed for the College of Arts and Sciences is a system that assures not only

the security of the college but can also record the attendance of the assigned

professor in each room.



       This system aimed to develop an Electronic Security Door System with

Database Management in the College of Arts and Sciences to secure the

facilities, and College utilities as well as the assurance of the organization of the

said college.



       Through this system the researcher can manage / organize the entrance

of the person who is to enter as well as their exit. For the professors, as they

enter and leave the room, their time in and time out is automatically directly to the

system used.
Background of the study

       The EARIST State College (ESC) was established after the liberation of

Manila in 1945. It started as a vocational high school with only one room at the

second floor of the Mapa High School, nine teachers, a clerk, and 147 students

under Mr. Pantaleon Regala, its principal. Its former name was Eulogio

Rodriguez Vocational High School (ERVHS).



       On July 1, 1946, EARIST acquired its present site at Nagtahan,

Sampaloc, Manila. Apolinario Apilado was appointed principal and this was

followed by Dr. Hilario G. Nudas in 1949.



       EARIST developments were made possible via three Republic Acts and a

Presidential Decree:

   •   RA 4072, jointly sponsored by Congressman Ramon D. Bagatsing and

       Salih Ututalum in 1964, authorized the establishement of the Technical

       Education Department without changing the name of the school. It was

       headed by a vocational director.

   •   RA 5088, sponsored by Congressman Sergio Loyola in 1967, authorized

       the renaming of ERVHS to Eulogio “Amang” Rodriguez Memorial

       School of Arts and Trades (EARMSAT) and signaled its separation from

       the Division of City Schools, Manila. It was headed by a superintendent.

   •   RA 6595, sponsored by Congressman Joaquin R. Roces in 1972,

       converted EARMSAT to EARIST with a president as its head. This made
EARIST into a full-fledged college and authorized the establishment of

       vocational-technical school branches in each congressional district of

       Manila.

   •   PD 1524, signed by the President Ferdinand E. Marcos on June 11, 1978,

       converted Eulogio “Amang” Rodriguez Institute of Science and

       Technology (EARIST) into a chartered state college with a Board of

       Trustees as its governing body and Dr. Hilario G. Nudas, as its first

       college president.



Pursuant to Board Resolution No. 29, Series of 2010, the EARIST Board of

Trustees approved the change of the institution’s name to EARIST State

College in order to facilitate the realization of its vision of becoming a university.



       When EARIST was elevated to the status of a state college by virtue of

RA 6595 in September 30, 1972, the school was authorized to open a collegiate

department and so the College of Arts and Sciences, then Department of Arts

and Sciences, was born.
CHAPTER 2

                   UNDERSTANDING THE EXISTING SYSTEM

       This chapter is all about understanding the existing system of the locale,

user of the system, operational process, forms and documents and tools in

system analysis.



User of the System

      This system will benefit and will be used by the following:



College Administrator.     Takes charge of managing every classroom schedule.

CAS Faculty Staff.         In charge of taking part the Administrator’s duty when

                           he/she is out.

CAS Students.              Beneficiaries of the said system.
Operational Process



       As of now the College of Arts and Sciences has no existing Security

System, thus, they are used to undergo manual procedures to check the college

premises time by time. Each professor is assigned by the Dean to check whether

the rooms are occupied or not. Also, they are to check if every professor is

attending the class or not.

       The researchers didn’t have to discuss the existing system here in College

of Arts and Sciences, because there’s no such existing system to secure the

college premises, utilities, and facilities. For that reason, the researchers decided

to propose an Electronic Security Door System with Database Management

for College of Arts and Sciences for them to assure the security of the said

college.
CHAPTER 3

                                 DESIGN PROPOSAL

      This chapter consists of the statement of the problem, objectives, and

scope and limitation.



3.1 STATEMENT OF THE PROBLEM

   1. How an Electronic Security Door System with Database Management

      can surpass the manual system in terms of:

            a. System Architecture;

            b. Database Design; and

            c. User Interface?



   2. What are the Features to be considered in the proposed system in terms

      of:

            a. System Architecture;

            b. Database Design; and

            c. User Interface?



   3. How the said Electronic Security Door System with Database

      Management may affect the College Management particularly to:

            a. Faculty members;

            b. Students; and

            c. Guest / Visitors?
3.2 OBJECTIVES

       This study aims to meet the following objectives:

   •   To secure department properties particularly in College of Arts and

       Sciences’ Deans office, Faculty, Computer Laboratory, and Classroom

       utilities.

   •   To provide automated logbook within each of the rooms in CAS especially

       the Faculty and the Computer Laboratory.

               -    To sustain authorized entrance and exit of the assigned

                    professor.

   •   To maintain proper and organized entrance and exit.



3.2 SCOPE AND LIMITATION

       This study is limited to College of Arts and Sciences’ premises itself

including all students, professors, employees, as well as the guest who are to

visit the premises, and to the Administrator. This is also focused primarily on the

users of each of the rooms specifically the students and the assigned

professor/s.

       Mainly, the study was focused on the security of College of Arts and

Sciences at EARIST State College, Manila. The system can also provide

authorization to the people for entering the college premises.
CHAPTER 4

      This chapter shows the cost analysis, system flow chart, tools used in

system analysis, proposed algorithm and the data flow diagram.



System Flow Chart

                                             Proposed System Algorithm
        Electronic Securiy
         Door (Entrance)                                Electronic Security Door
                                                        Authorized Personnel
                                                        Biometric / Prototype
                                   A                    Record time – in / time – out
                                                            • Database Management
                                                        Emergency Exit
            Biometric                                   Unregistered Persons
            Prototype                                   Door open and door locked




                                             Fingerprint
                                             unregistered        or
            Authorized                       registered
                                 No
            ?                                unsuccessfully. Please
                                             try again.
                   Ye


      Door opens, time –                                   A
      in      successfully
      recorded.




          Classes Start
Electronic Security
      Door (Exit)


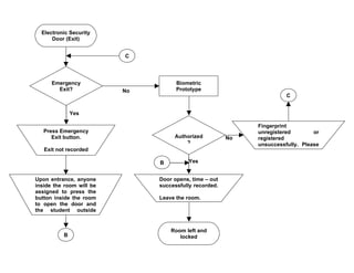
                          C




      Emergency                      Biometric
        Exit?             No         Prototype
                                                                       C


              Yes

                                                             Fingerprint
   Press Emergency                                           unregistered        or
      Exit button.                  Authorized          No   registered
                                        ?                    unsuccessfully. Please
   Exit not recorded                                         try again.

                               B         Yes


Upon entrance, anyone          Door opens, time – out
inside the room will be        successfully recorded.
assigned to press the
button inside the room         Leave the room.
to open the door and
the student outside
enters.

                                   Room left and
          B                           locked
Republic of the Philippines


(Formerly Eulogio ‘Amang’ Rodriguez Institute of Science and Technology)
               Nagtahan, Sampaloc, Manila 1008


   COLLEGE OF ARTS AND SCIENCES




                      A Proposed Title in

               System Analysis and Design




             Electronic Security Door System

                with Database Management




                          Proposed by:

                     Raymart A. Aborque

                      Rodolfo B. Delorino

                      Joemary A. Olanka

                    Mark Bryan F. Ramirez

                    Ron Nikko T. Socorro
Data Flow Diagram


           PROFESSOR /
           INSTRUCTOR
                                                                 STUDENTS /
                                                                 PROFESSOR
                     1.0 Entrance                   6.0    Emergency
                                                    Exits          via
                                                    Emergency Button



                                “ELECTRONIC
             7.0 Exit          SECURITY DOOR
                                SYSTEM WITH
                                 DATA BASE
                               MANAGEMENT”



DATABASE                5.0 Time - out
 SYSTEM
                                          2.0 Time - in
                     3.0 Record
                     Data
                                     SERVER
                                    COMPUTER
              4.0 Saves
              Data

                                                          ADMINISTRATOR
Sad chapter123

Sad chapter123

  • 1.
    CHAPTER 1 Introduction and its Background This chapter will deal with the introduction and background of the study Introduction The Electronic Security Door System with Database Management proposed for the College of Arts and Sciences is a system that assures not only the security of the college but can also record the attendance of the assigned professor in each room. This system aimed to develop an Electronic Security Door System with Database Management in the College of Arts and Sciences to secure the facilities, and College utilities as well as the assurance of the organization of the said college. Through this system the researcher can manage / organize the entrance of the person who is to enter as well as their exit. For the professors, as they enter and leave the room, their time in and time out is automatically directly to the system used.
  • 2.
    Background of thestudy The EARIST State College (ESC) was established after the liberation of Manila in 1945. It started as a vocational high school with only one room at the second floor of the Mapa High School, nine teachers, a clerk, and 147 students under Mr. Pantaleon Regala, its principal. Its former name was Eulogio Rodriguez Vocational High School (ERVHS). On July 1, 1946, EARIST acquired its present site at Nagtahan, Sampaloc, Manila. Apolinario Apilado was appointed principal and this was followed by Dr. Hilario G. Nudas in 1949. EARIST developments were made possible via three Republic Acts and a Presidential Decree: • RA 4072, jointly sponsored by Congressman Ramon D. Bagatsing and Salih Ututalum in 1964, authorized the establishement of the Technical Education Department without changing the name of the school. It was headed by a vocational director. • RA 5088, sponsored by Congressman Sergio Loyola in 1967, authorized the renaming of ERVHS to Eulogio “Amang” Rodriguez Memorial School of Arts and Trades (EARMSAT) and signaled its separation from the Division of City Schools, Manila. It was headed by a superintendent. • RA 6595, sponsored by Congressman Joaquin R. Roces in 1972, converted EARMSAT to EARIST with a president as its head. This made
  • 3.
    EARIST into afull-fledged college and authorized the establishment of vocational-technical school branches in each congressional district of Manila. • PD 1524, signed by the President Ferdinand E. Marcos on June 11, 1978, converted Eulogio “Amang” Rodriguez Institute of Science and Technology (EARIST) into a chartered state college with a Board of Trustees as its governing body and Dr. Hilario G. Nudas, as its first college president. Pursuant to Board Resolution No. 29, Series of 2010, the EARIST Board of Trustees approved the change of the institution’s name to EARIST State College in order to facilitate the realization of its vision of becoming a university. When EARIST was elevated to the status of a state college by virtue of RA 6595 in September 30, 1972, the school was authorized to open a collegiate department and so the College of Arts and Sciences, then Department of Arts and Sciences, was born.
  • 4.
    CHAPTER 2 UNDERSTANDING THE EXISTING SYSTEM This chapter is all about understanding the existing system of the locale, user of the system, operational process, forms and documents and tools in system analysis. User of the System This system will benefit and will be used by the following: College Administrator. Takes charge of managing every classroom schedule. CAS Faculty Staff. In charge of taking part the Administrator’s duty when he/she is out. CAS Students. Beneficiaries of the said system.
  • 5.
    Operational Process As of now the College of Arts and Sciences has no existing Security System, thus, they are used to undergo manual procedures to check the college premises time by time. Each professor is assigned by the Dean to check whether the rooms are occupied or not. Also, they are to check if every professor is attending the class or not. The researchers didn’t have to discuss the existing system here in College of Arts and Sciences, because there’s no such existing system to secure the college premises, utilities, and facilities. For that reason, the researchers decided to propose an Electronic Security Door System with Database Management for College of Arts and Sciences for them to assure the security of the said college.
  • 6.
    CHAPTER 3 DESIGN PROPOSAL This chapter consists of the statement of the problem, objectives, and scope and limitation. 3.1 STATEMENT OF THE PROBLEM 1. How an Electronic Security Door System with Database Management can surpass the manual system in terms of: a. System Architecture; b. Database Design; and c. User Interface? 2. What are the Features to be considered in the proposed system in terms of: a. System Architecture; b. Database Design; and c. User Interface? 3. How the said Electronic Security Door System with Database Management may affect the College Management particularly to: a. Faculty members; b. Students; and c. Guest / Visitors?
  • 7.
    3.2 OBJECTIVES This study aims to meet the following objectives: • To secure department properties particularly in College of Arts and Sciences’ Deans office, Faculty, Computer Laboratory, and Classroom utilities. • To provide automated logbook within each of the rooms in CAS especially the Faculty and the Computer Laboratory. - To sustain authorized entrance and exit of the assigned professor. • To maintain proper and organized entrance and exit. 3.2 SCOPE AND LIMITATION This study is limited to College of Arts and Sciences’ premises itself including all students, professors, employees, as well as the guest who are to visit the premises, and to the Administrator. This is also focused primarily on the users of each of the rooms specifically the students and the assigned professor/s. Mainly, the study was focused on the security of College of Arts and Sciences at EARIST State College, Manila. The system can also provide authorization to the people for entering the college premises.
  • 8.
    CHAPTER 4 This chapter shows the cost analysis, system flow chart, tools used in system analysis, proposed algorithm and the data flow diagram. System Flow Chart Proposed System Algorithm Electronic Securiy Door (Entrance)  Electronic Security Door  Authorized Personnel  Biometric / Prototype A  Record time – in / time – out • Database Management  Emergency Exit Biometric  Unregistered Persons Prototype  Door open and door locked Fingerprint unregistered or Authorized registered No ? unsuccessfully. Please try again. Ye Door opens, time – A in successfully recorded. Classes Start
  • 10.
    Electronic Security Door (Exit) C Emergency Biometric Exit? No Prototype C Yes Fingerprint Press Emergency unregistered or Exit button. Authorized No registered ? unsuccessfully. Please Exit not recorded try again. B Yes Upon entrance, anyone Door opens, time – out inside the room will be successfully recorded. assigned to press the button inside the room Leave the room. to open the door and the student outside enters. Room left and B locked
  • 11.
    Republic of thePhilippines (Formerly Eulogio ‘Amang’ Rodriguez Institute of Science and Technology) Nagtahan, Sampaloc, Manila 1008 COLLEGE OF ARTS AND SCIENCES A Proposed Title in System Analysis and Design Electronic Security Door System with Database Management Proposed by: Raymart A. Aborque Rodolfo B. Delorino Joemary A. Olanka Mark Bryan F. Ramirez Ron Nikko T. Socorro
  • 12.
    Data Flow Diagram PROFESSOR / INSTRUCTOR STUDENTS / PROFESSOR 1.0 Entrance 6.0 Emergency Exits via Emergency Button “ELECTRONIC 7.0 Exit SECURITY DOOR SYSTEM WITH DATA BASE MANAGEMENT” DATABASE 5.0 Time - out SYSTEM 2.0 Time - in 3.0 Record Data SERVER COMPUTER 4.0 Saves Data ADMINISTRATOR