INDUSTRY PROFILE
II. INDUSTRY PROFILE


EVOLUTION OF THE INDUSTRY


      The development of printing was preceded by the use of cylinder seals in
Mesopotamia developed in 3500 BC, and other related stamp seals. The earliest form of
printing was woodblock printing, with existing examples from China dating to before 220
AD and Egypt to the 4th century. Later developments in printing include the movable type,
first developed by Bi Sheng in China, and the printing press, a more efficient printing
process developed by Johannes Gutenberg in the 15th century.

      Lithography was initially created to be a low cost method of reproducing artwork.
This printing process was limited to use on flat, porous surfaces because the printing
plates were produced from limestone. In fact, the word 'Lithograph' historically means "an
image from stone." Tin cans were popular packaging materials in the 19th century, but
transfer technologies were required before the lithographic process could be used to print
on the tin.

      The first rotary offset lithographic printing press was created in England and
patented in 1875 by Robert Barclay.[1 This development combined mid-19th century
transfer printing technologies and Richard March Hoe’s 1843 rotary printing press—a
press that used a metal cylinder instead of a flat stone. The offset cylinder was covered
with specially treated cardboard that transferred the printed image from the stone to the
surface of the metal. Later, the cardboard covering of the offset cylinder was changed to
rubber, which is still the most commonly used material.

      As the 19th century closed and photography captured favor, many lithographic firms
went out of business.Photoengraving, a process that used halftone technology instead of
illustration, became the leading aesthetic of the era. Many printers, including Ira
Washington Rubel of New Jersey, were using the low-cost lithograph process to produce
copies of photographs and books. Rubel discovered in 1901—by forgetting to load a
sheet—that when printing from the rubber roller, instead of the metal, the printed page was
clearer and sharper.After further refinement, the Potter Press printing Company in New
York produced a press in 1903. By 1907 the Rubel offset press was in use in San
Francisco. The Harris Automatic Press Company also created a similar press around the
same time. Charles and Albert Harris modeled their press ―on a rotary letter press
machine,‖ (―Short History of Offset Printing‖).


PHASE : 1
WOODBLOCK PRINTING:


     Woodblock printing is a technique for printing text, images or patterns that was used
widely throughout East Asia. It originated in China in antiquity as a method of printing on
textiles and later on paper. As a method of printing on cloth, the earliest surviving
examples from China date to before 220 AD, and from Roman Egypt to the 4th century.


PHASE : 2
MOVABLE TYPE PRINTING


     Movable type is the system of printing and typography using movable pieces of
metal type, made by casting from matrices struck by letterpunches. Movable type allowed
for much more flexible processes than hand copying or block printing.


PHASE : 3
OFFSET PRINTING


      Offset printing is a widely used printing technique where the inked image is
transferred (or "offset") from a plate to a rubber blanket, then to the printing surface. When
used in combination with the lithographic process, which is based on the repulsion of oil
and water, the offset technique employs a flat (planographic) image carrier on which the
image to be printed obtains ink from ink rollers, while the non-printing area attracts a film
of water, keeping the non-printing areas ink-free.




PHASE : 4
DIGITAL PRINTING


      Digital printing accounts for approximately 9% of the 45 trillion pages printed
annually (2005 figure) around the world.
BRIEF HISTORY OF OFFSET PRINTING


      The first lithographic offset printing press was created in England around 1875 and
was designed for printing on metal. The offset cylinder was covered with specially treated
cardboard that transferred the printed image from the litho stone to the surface of the
metal. About five years later, the cardboard covering of the offset cylinder was changed to
rubber, which is still the most commonly used material. The country’s Offset printing is a
commonly used printing technique where the inked image is transferred (or "offset") from a
plate to a rubber blanket, then to the printing surface. When used in combination with
the lithographic process, which is based on the repulsion of oil and water, the offset
technique employs a flat (planographic) image carrier on which the image to be printed
obtains ink from ink rollers, while the non-printing area attracts a water-based film (called
"fountain solution"), keeping the non-printing areas ink-free.


       Development of the offset press came in two versions: in 1875 by Robert Barclay
of England for printing on tin, and in 1903 by Ira Washington Rubel of theUnited States for
printing on paper.




       Offset printing is a widely used printing technique where the inked image is
transferred (or ―offset‖) from a plate first to a rubber blanket, then to the printing surface.
When used in combination with the lithographic process, which is based on the repulsion
of oil and water, the offset technique employs a flat (planographic) image carrier on which
the image to be printed obtains ink from ink rollers, while the non-printing area attracts a
film of water, keeping the nonprinting areas ink-free.
COMPANY PROFILE
OVERVIEW OF THE FIRM


      The Safire Industries was started by the visionary Late N.Ayyanathan. However,
Since 1975, following the footprints of their illustrious father, his Sons, A. Vijayasekaran,
A.Gnanasekaran, A. Dhanasekaran, are managing the over all operations of the Safire
Industries.


HISTORY OF THE COMPANY


      Now a days in sivakasi printing industry is get in to flourish. Within the whole printing
industry the Safire printing company is most one of the famous printing company in
sivakasi. The Safire company has been to manufacture the film wall poster to the whole
film industry in all over tamilnadu.


PROFILE


      The Safire Industries is One of India’s Leading State of the art commercial colour
printing firms, located in Sivakasi, the Printing Capital of India. Having carved a nice for
itself as a high quality and reliable printing house, The Safire Industries has emerged as
the ultimate printing destination for those who value, optimum impactm compelling graphic
design, absolutely competitive pricing, and deadline requirements.


      With a highly satisfied and loyal client base of more than 3000 reputed companies,
spread across India and abroad, The Safire Industries has revolutionized the world of
commercial printing by combining certain forms of conventional skills with the latestcost
and time spent on films. Coupled with an exceptional workforce, numbering more than
500, the extensive range of machinery has enabled The Safire Industries to attract large
volume printing clients, ever since its inception. The proof of The Safire Industries total
commitment to its valued clients and the professionalism is reflected in its ever expanding
all India network.
ABOUT THE FIRM


      The Safire Industries is a uniquely successful venture that has been in the printing
arena for more than 38 years. Established in 1975 under the watchful eyes of Late
N.Ayyanathan,his sons - A.Vijayasekaran, A.Gnanasekaran, A.Dhanasekaran, are
managing the over all operations of The Safire Industries.


       At The Safire Industries, they strongly believe that our valued customers deserve
nothing but the best. they nurture an environment where new technologies and methods
are continuously introduced in the existing system to improve efficiency, quality and
customer service.


       They are proud to announce that hey have been in the business of printing since
then and over the years they have grown because of our focus on some of the Leading
companies in India.


       The Safire Industries, is committed to producing the best offset printing, with a wide
range of finishing services. Fully automated, with state-of-the-art equipment at each step,
at The Safire Industries every job becomes a work of art. Efficiently. Skillfully. Cost-
effectively.


       At The Safire Industries, we have raised the technique of picture perfect printing to
a fine art, For over two decades, the company has been delivering high quality printing at
extremely competitive rates to a wide range of corporate houses.


       If we are today among the leading printing presses in Sivakasi, it's thanks to our
infrastructure (especially in terms of machine sizes) and a competent and dedicated
workforce.
CORPORATE SETUP OF THE FIRM


      The Safire Industries has an impeccable track record for keeping a track of cutting-
edge technology.Drum Scanners offer the best-quality scans, with high resolution, wide
image density, and large file format.


      Plate Rite 8000 - Computer to plate system not only enables us to provide higher
quality product to our clients, but also allows us to expedite our production times by
eliminating films and manual proofing. As a complete print solution provider, Safire has a
very impressive and elaborate pre-press setup. Customers are no longer handicapped by
the infrastructure available at the pre-press stage.


      Computer to Conventional Plate (CTCP) technology has halved the time required for
Printing.The Safire Industries boasts of a experienced staff consisting of innovative
designers, who use the most advanced Mac & PC versions for elegant graphic designs.


      We offers a broad range of sophisticated and customised gifting solutions - diaries,
planners, folders, greeting cards, leather accessories - you name it.These are crafted by
an army of brilliant designers. Safire is perfect for all those companies who want their
corporate gifting to reflect their unique personality.


THE COMPANY AT A GLANCE




Company address                :                The Safire Offset Printing Industry,
                                                Sivakasi-626123, Virudhunagar D.t


Year of commencement           :               1975


Company owned by               :               Late N.Ayyanathan & Sons


General manager                :               Mr.A.Siva Shankaran


Situation                      :               Three kilometers south-east to Sivakasi town
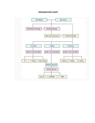
ORGANIZATION CHART
ORGANIZATION CHART
VARIOUS PRINTING SERVICES PROVIDED


Printing Services

                    Poster Printing

                    Brochure Printing

                    Catalogue Printing

                    Book Printing

                    Coffee Table Book Printing

                    Hard Cover Book Printing

                    Soft Cover Book Printing

                    Leaflet Printing

                    Danglers Printing

                    Calendar Printing

                    Yearly Planner Printing

                    Stationery Printing

                    4 Colors Printing

                    Flyer Printing

                    Magazines Printing

                    Full Color Printing
CLIENTS OF THE FIRM FROM VARIOUS PARTS OF THE COUNTRY




       Star India (P) Ltd

       Vijay TV, Chennai

       Asianet Satellite Communication, Trivandrum

       ITC Limited (Matches), Chennai

       Express Publication (P) Ltd., Madurai

       IAP, Nilakkottai

       Uti Financial Center, Chennai

       Siso Books, Trivandrum

       Stangl Pickles, Sivagangai

       SMT, Dubai

       Black Thundar Theme Park, Mettupalayam

       Paramount Films of India Ltd, Mumbai

       Shringar Films, Mumbai

       Reliance Infocom, Chennai

       Coloumbia Tristar Films of India

       Warner Brothers, Mumbai

       PVR Pictures, New Delhi

       Supergood Films Pvt. Ltd., Chennai

       Oscar Films Pvt. Ltd., Chennai

       Shenoy Cinemax, Eurnakulam

       Indian Hospel League, Srilanka
RAI, Mumbai

           Shivaji Production, Chennai

           Suresh Movies (P) Ltd., Hyderabad

           Aswini Production, Bangalore

           Swargo Chitra Release, Calicut

           Sagaria Release, Cochin

           T.Solution, Maledives




PRODUCTION RESOURCES


     1. Raw material


            a. Ink
            b. Paper
            c. Pigment
            d. Plate


2. Electric power
3. Labor
4. Packing material


PROCUREMENT OF RAW MATERIALS


      Presently Ink, Paper, pigment is used as raw material which is bought from local
and other states. Depending upon the seasonal demand situations, the management will
take orders for the raw Printing and likewise the production takes. The major contribution
of printing where from Andra Pradesh, TamilNadu, and Karnataka etc
DEPARTMENT PROFILE
IV.DEPARTMENT PROFILE


 Human resource department


 Marketing department


   Production department


 Finance department


 Systems department
HUMAN RESOURCE DEPARTMENT


HUMAN RESOURCE DEPARTMENT


HR MANAGER =>selvamurugan M.com
ASSISTANT      =>Ms.Kartheeswari BBA
CLERK          =>Mr.R.RAJA




-   OBJECTIVES OF H.R DEPARTMENT


    Manpower Planning


    Recuritment


   Training and Development


   Wages and salary administration’


    Leave administration


    Grievance Redresser


    Personal counselling


   Compensations and Benefits


    Welfare


    Performance evaluation
SOURCES OF RECURITMENT


      Recruitment is the process of filling the vacancies. It is the first steps in selection
process. In Printing industry direct recruitment method is used frequently for recruitment
.The firm places job advertisement in Malayalam and English newspapers. And in TV,
media and tries to attract as much as calibre people from the outside.


      The company also have internal recruitment for filling the post by efficient and
skilled workers from the rank , promotion and Corporation have preferred local candidates
who belongs to surroundings.


METHODS OF SELECTION


     The basic requirement for a employees is 10th pass and other office staffs require
graduation, for the pre-press activities the basic qualification is a diploma in designing
field. The General Manager will conduct the interview, and from
that he will appoint the employee. While selection they will try to avoid very sick person
and persons who are above 55 years old


-Training & Development for employees


     There will be regular training & development programmes for all levels of employees,
i.e. Senior Management to lowest level workers regularly.


-Training need analysis


     How the training need is analysed for present employee, based on their performance
or while technology advances. To improve the quality of production or to reduce the cost
factor or avoiding accidents. Training need analysis is mainly done when a new worker
joins the company or when a new machine is placed then for the machinery handling and
maintenance. Training Analysis (sometimes called Training Needs Analysis (TNA)) is the
formal process of identifying the training gap and its related training need.
TRAINING ANALYSIS AS A PROCESS OFTEN COVERS:


        Review of current training


        Task analysis (of new or modified system)


        Identification of training gap


        Statement of training requirement


        Assessment of training options


        Cost benefit analysis of training options


      Training Analysis is most often used as part of the system development process.
Due to the close tie between the design of the system and the training required, in most
cases it runs alongside the development to capture the training requirements.


      The task of training can be broken down into a number of discrete components,
each addressing a different part of the overall learning process. This breakdown is as
follows:-


     Psycho-motor Skills
     Procedural Skills
     Knowledge Transfer
     Communication Skills
     Performance training.




      The needs analysis is usually the first step taken to cause a change. This is mainly
because a needs analysis specifically defines the gap between the current and the desired
individual and organizational performances.
An in-house trainer or a consultant performs a needs analysis to collect and document
information concerning any of the following three issues :


    Performance problems
    Anticipated introduction of new system, task or technology
    A desire by the organization to benefit from a perceived opportunity


     In all three situations, the starting point is a desire to effect a change. Given this, we
must know how the people who will experience change perceive it. In the absence of a
needs analysis, we may find employees resistant to change and reluctant to training.
They may be unable to transfer their newly acquired skills to their jobs because of the
organizational constraints.


     A needs analysis often reveals the need for well-targeted training areas. However,
we must keep in mind that training is not always the best way to try to close a particular
gap between an organization’s goals and its actual performance. Those conducting the
needs analysis must get a clear idea of the problem, look at all possible remedies and
report on their findings to management before deciding on the best solution.


     When properly done, a needs analysis is a wise investment for the organization. It
saves time, money and effort by working on the right problems. Organizations that fail to
support needs analysis make costly mistakes; they use training when another method
would have been more effective; they use too much or too little training, or they use
training but fail to follow up on it. A well-performed analysis provides the information that
can lead to solutions that focus on the areas of greatest need.


Process of conducting a training needs analysis is a systematic one based on specific
information-gathering techniques. Needs analysis proceeds in stages, with the findings of
one stage affecting and helping to shape the next one. There is no easy or short-cut
formula for carrying out this process. Each particular situation requires its own mix of
observing,probing, analyzing and deducting.


In many ways, the needs analysis is like detective work; you follow up on every lead,
check every piece of information and examine every alternative before drawing any solid
conclusions. Only then you can e sure of having the evidence on which to base a sound
strategy for problem solving.


A needs analysis is not a one-time event. Professional organizations administer needs
analysis at regular intervals, usually every year or two.


METHODS OF IDENTIFYING TRAINING NEEDS


Training needs will differ with the backgrounds of the employees to be trained, and their
present status in the organization. Basically, a candidate for training may come from any
one of three groups :


    NEW HIRES


    VETERAN EMPLOYEES


    TRAINEES CURRENTLY IN THE TRAINING PIPELINE ( CURRENTLY IN THE
   TRAINING PROGRAM )


Consideration of the varying needs of these groups provides a frame of reference for
discussing and suggesting the methods of identifying training needs :


• NEW HIRES


Addition of new employees creates high and low peaks in placing new persons into the
training program. This problem may be solved by a program where progression is made in
different sequences. It will eliminate a jam that will occur if all phases of the program must
be taken in a definite sequence.


The new employees will normally be of somewhat different backgrounds. Being new, they
are not familiar with their new employers. As a result, the earliest phases of the training
must concentrate on company orientation. During these phases, the organi- zation,
organization policies and administrative details should be covered. It is also a suitable time
to acquaint the trainees with what will be expected of him, and how he will be evaluated
throughout the phase of training.


• RETAINING & UPGRADING VETERAN EMPLOYEES


The people in this category offer a real challenge to the training department. There- fore,
the number and amount of training required by this category should be carefully
considered. Often the retraining and upgrading of former employees can be very
rewarding for training instructors. At least two schools of thought exist as to how these
employees should be rekindled. There are advantages in keeping this group intact and
tailoring the program to their needs. On the other hand, this category of employees can
also make significant contribution to training if they are co-mingled with the new hires.


• PIPELINE EMPLOYEE REQUIREMENTS


A good training program will normally have participants in various phases of completion.
An awareness of completion dates and how the potential employee will be employed
should be the concern of the training staff and also the employee’s supervisor. A trainee
should have a challenge in all phases of his training. All these challenges should not be
confined to those phases where the pipeline employee is sitting in a classroom. Therefore,
it is recommended that thorough interim test-work be given to pipeline employees in
periods between formal classes. This may take the form of solidifying what he learned in
the prior phase and serve as preparation for the coming phases.


LABOUR WELFARE FACILITIES


There are several welfare facilities some are canteen, rest room recreation room,
library etc.


Some of the welfare activities undergone in the company are as follows,
    FIRST AID APPLIANCES


The first aid boxes of cupboard shall be distinctively marked with a red cross
on white background. First aid boxes shall contain sterilized dressing, sterilized burn
dressings, one bottle of mercurochrome solution in water, and one bottle of adhesive
plaster,sterilized eye pads, tablets of aspirin or any other analgesic. Polythene wash bottle
containing potassium permanganate crystals. These first aid facilities are provided here in
all departments.


    CANTEEN


The company has a canteen which is one of the most efficient parts of the
company. The canteen is working in all the shifts. The facilities are available to all the
employees. Each employee is given tokens monthly. The management charges only a
nominal amount for the fund. the amount is deducted from the salary of the employees.


    HOUSING FACILITIES


The company provides the facility for workers, who are from other states,here in sqafire it
has workers from Nepal, Bihar, Orissa so that they can acquire labour at exact time for
working.




    TOILETS


The toilets are built separately for each department with good water facility.
For workers it is built separately in two areas for the convenience of the worker.


    APRONS MASK AND CAPS


To safeguard the workers from the dust, company is providing aprons, masks
and caps for each worker, working in the company.
PAY ROLE PROCESSING


Pay role is according to the hierarchy of the organization. For the Managers and for
the staff as per the Government norms the salary will be there, for the permanent workers
the daily wages will be about 175 and for the trainees 125 excluding the other beneficial
payments and allowances.


VISSION AND MISSION


     Vision for the company is growth of the people,
     Mission of the company is full employment.




WORKERS PARTICIPATION IN MANAGEMENT




Workers work as a team in order to achieve the organizational goals, increase
productivity, increase quality, decrease waste etc.
MARKETING DEPARTMENT
IV.2. MARKETING DEPARTMENT


-Product profile


PRINTING OF THE FOLLOWING PRODUCTS


    MAGAZINES
    BROUCHERS
    VISITING CARDS
    ID CARDS
    WALL PAPERS
    POSTER
    PICTURES
    TEXT BOOKS


GENERAL MANAGER
Mr.D.Siva Sankaran




JUNIOR MANAGER
Mr.Laxmana Samy




   The main function of the company is that to provide the best standard print material to
the companies who needs, and so by that a better quality cloth can be produced. If better
qualityprint material is produced then soon there will be a high demand and likewise there
will be external demand increased. The other main aim of the marketing department is that
if there is an order then soon without any delay the product should be reached at hands of
the customers.


    Developing marketing strategies


    Capturing marketing insights
 Connecting with customers


    Delivering value to customers


    Product distribution channels




Marketing strategy


     According to the customer need and requirement the production takes place. And the
quality of the print material also will be highly maintained. Mainly the change of the
demand will be like the print material’s count so according to the change of the demand for
the print material, the market demanded print material will be produced.


Target achievement methods


   The target is fixed only after the confirmation of the value of goods in market and if
the demand for the goods in the market is high or if any order is placed then according to
the order, the production process takes place.
Marketing product lines


     The product lines of the press was marketed using the same channels and by the
same strategy. As per the orders and all received soon they will be producing the print
material as fast as they can and their by supplying to them.


Customer beneficial & satisfaction identification methods


     According to the customer need and requirement the production takes place. And
the quality of the print material also will be highly maintained
Identification of customer expectation


        Each customer will be looking for their own standards of print material so each of
them need a totally different product. So according to the customer requirement and
satisfaction they have to produce the print material and that should meet the customer
expectation.


Customer fulfillment and service


        As there will be orders from various customers then soon without making any delay
they will be producing the print material and soon it will be delivered to them. As part from
the company they will be very keen about the standards of the print material and all, as per
the order the will be producing high quality print materials and that will be delivered to
them.


Customer order receive and follow up


      The company will be getting different quotations and all from various companies and
all from that they will be choosing the best that will be beneficial to the company. On the
other side a major part of the orders and all will be taken by PRESS and they will be
allotting
to which customer they have to give the print materials. When the orders are received
soon the production for the order starts up and soon it will be delivered to them.


Marketing tools & techniques


        A marketing strategy is an overall marketing plan designed to meet the needs and
requirements of customers. The plan should be based on clear objectives. A number of
techniques will then be employed to make sure that the marketing plan is effectively
delivered. Marketing techniques are the tools used by the marketing department. The
marketing department will set out to identify the include public relations, trade and
consumer promotions, point-of-sale materials, editorial, publicity and sales literature.
Market research enables the organization to identify the most appropriate marketing mix.
Customer relationship management


     Customer relationship management (CRM) is a broadly recognized, widely-
Implemented strategy for managing and nurturing a company’s interactions with
customers,clients and sales prospects. It involves using technology to organize, automate,
and synchronize business processes—principally sales activities, but also those for
marketing,customer service, and technical support.The overall goals are to find.


   Attract, and win new clients,


   Nurture and retain those the company already has,


   Entice former clients back into the fold, and


   Reduce the costs of marketing and client service.


     Customer relationship management denotes a company-wide business strategy
embracing all client-facing departments and even beyond. When an implementation is
effective, people, processes, and technology work in synergy to increase profitability, and
reduce operational costs.


Customer Retain Management


       An effective system of communication should provide opportunities for customer
information. The customer is the ultimate object whose satisfaction and goodwill are of the
utmost importance for the success of an organization. In carrying out the sales function of
planning, the management must communicate with customers. There were times when the
customer was not the central figure. But today the customer is the kingpin and sovereign
of the market whose needs and satisfaction, and the winning of whose goodwill, is of
prime importance in these days of competitive setup. These must be communicated
promptly.   It   is   the   communication   which   establishes   the   contacts   with   the
customers.Customer communication helps to establish a relationship with customers who
buy and are the sources of products. The media used for advertisements can also be used
effectively to reach the customers.
PRODUCTION DEPARTMENT
Layout design


Production process
STAGES OF PRESS ACTIVITY




PRE-PRESS


PRESS


POST-PRESS


PACKAGING AND SHIPPING LOGISTICS


PRE- PRESS

     Drum Scanners offer the best-quality scans, with high resolution, wide image density,
and large file format.

     Introducing the ICG 360 Drum Scanner, from the award-winning ICG Vertical Drum
Scanner range. Its unique combination of features delivers stunning productivity and
unparalleled scan quality.


      The latest in digital processing techniques allows the ICG 360 Drum Scanner to
produce sharpened CMYK separations instantaneously at drum speeds of up to 1800 rpm.
A comprehensive range of originals, including transparency, reflection copy, colour
negative and linework, can all be scanned to the highest standard.

PRESS ACTIVITY


     In our printing rooms, each job is treated individually with respect to its own
character. With a top of the line printing technology combined with our legendary skills, we
deliver printing to meet your expectations and your deadlines most accurately.


By placing responsibility for everything in our hands the client can be assured of a uniform
quality and appearance in all aspects of their advertising and promotion campaign. This is
essential for reasons of corporate identity. Importantly, it also permits The Safire Industries
to offer the very lowest prices consistent with quality products and service.
PRESS STRENGTH


Multiple printing machines - web and sheetfed - gives us the flexibility to offer the most
cost effective and efficient printing solutions to meet all your needs. Continuous
investment in printing technology ensure that the latest techniques and effects can be
employed. The high-speed, hi-tech equipment provides you with a fast turnaround and
consistently superior quality.

PRESS FACILITIES

SHEETFED PRESSES


The sheet-fed press prints on individual sheets of paper, as opposed to continuous rolls of
paper used on web presses. A sheet-fed press may consist of multiple print units that each
print a different color of ink. Sheet-fed presses come in different sizes.

PERFECTORS

A flatbed press for printing both sides of a sheet in one operation

PRINTING MACHINES


                  Mitsubishi Diamond Series 4 Color CPC           5 Nos.

                  Heidleberg Speed Master CP Tronic 4
                                                                  2 Nos.
                  Colour

                  Heidlebreg Speed Master 2 Colour                4 Nos.

                  Roland Rekord 2 Colour                          1 No.

                  Roland Rekord Single Colour                     1 No.

                  Planeta Super Variant CPC 4 Color               1 No.

                  Planeta Super Variant 2 Colour                  2 Nos.
POST PRESS ACTICITY


The various post press activity are as follows




    BINDING


    LAMINATION


    UV COATING


    CUTTING


    SCORING


    DYEMAKING


    EMBOSSING


    FOIL PRINTING


    PAPER FOLDING


    CREASING
BINDING




    The Safire Industries has an extensive array of automated binderies dedicated to
provide quality binding services to meet the exacting demands of our customers.

Adhesive binding, side binding, and saddle binding are the most common binding
methods. However, the binding style you choose depends on both the intended purpose of
the document and your budget.

Binding Facilities


                            Periodical/Journal Binding

                            Hardcover and Edition Binding

                            Perfect Binding (paperback)

                            Saddle Stitch and Loop Stitch

                            Library Binding

                            Leather Binding

                            Sewing

                            Wire-o Binding and Spiral Binding
Slipcases




LAMINATION




       We use our high quality Spot Lamination machines to enhance and product your
valuable work. We also offer a soft spot lamination service that is ideal for Invitation,
Catalogue & Brouchures.

Lamination is to shine the final job and we have in-house lamination facility & we have
added U.V coating machine manufactured in Germany.

Lamination - applying a layer of plastic film to one or two sides of a printed sheet.


Polypropylene (OPP) is the most widely used film laminating material in the world. Its
physical properties make it easy to work with in a variety of applications. OPP provides a
high degree of gloss and excellent clarity.


Polyester (sometimes referred to as "Mylar, which is a trade name of DuPont) is another
popular choice. Polyester (PET) is somewhat more durable and scuff resistant than
polypropylene so it's often the choice when ultimate in protection is required. This added
durability tranlates into a higher price for PET over OPP.


Nylon, a relatively new addition to the family of available film substrates, is the basis for
NON-CURLING film lamination products. Ideal for perfect bound covers or other
applications where curl can not be tolerated, the "memory" of nylon film simply doesn't
allow curl to occur, even in the most humid environments.




FILM LAMINATION (WET & DRY)


                            Matte & Gloss OPP Film

                            Matte, Gloss & Satin Polyester Film

                            Glueable & Stampable Film

                            Linen Texture Film

                            Matte & Gloss Lay Flat Film (Nylon)

                            Matte & Gloss Rigid Film (3, 5, 10 Mil)
UV COATING




Manual Full Coater Machines


APL RC-30 is a manual fed coater for duplex boards and thick paper above 250 GSM. it
coats u.v varnish or any other lacquer very smoothly. it is very useful for any surface i.e
paper, board, plastic profiles, wood, bamboos, metal or glass. this machine is available in
various sizes. The main advantage of this coater is that it gives uniform coating and is
noiseless. it is also good for heart seal lacquer.



We have developed air knife system on this coater for lacquering on thin paper also. It can
take from 120 gsm to above. This operates with the inbuilt sensor and required a 5 HP air
compressor to run this device. This coater is available in various size starting from 12‖ to
70‖. This coater is with in feed belts and delivery belts.

Features


                       Hand feed roller coating uv varnish machine for
                       various jobs

                       Ie. art paper, duplex board, PVC profile, wood
                       &.metal sheet.
Can we use gumming and plain varnish.

                      Quick and easy make ready.

                      Finished and hard chrome plated balanced
                      cylinder.

                      Imported rubber for uniform coating.

                      Varnish thickness can be change.

                      Pump for circulating the varnish.




CUTTING




     The Safire Industries has an impeccable track record for keeping a track of cutting-
edge technology.


      Features: Get the cutting edge technology work for you with Proteck's new PC
series program cutters, with first time features never seen before.
Advanced Cutting machine

                          Programmable clamp force and cutting
                          speed

                          Computer         programmable           cutting
                          parameters

                          Maximum safety

                          CE conforming models


Variable cutting speed by knife velocity control: Choose the optimal cutting speed for
different materials to realise the best edge finish. For ultra fine control vary the speed for
different program steps and realise consistent sizing in labels. Optimum cutting speed
improves the edge finish and reduces fluff.


Variable clamp pressure: Apply the optimum clamping pressure for different materials.
Program different clamp pressures for different steps to enhance cutting accuracy


Safety: Infra - red light barriers, two hand switches, knife lock, force limiting relief valves,
heavy machine construction - all of which add up to extreme safety for man and machine
SCORING




Paper perforators are used to put tiny holes, in a straight line, down a sheet of paper. The
spacing of the perforated paper can be adjusted on some machines by changing out the
perforating wheel. This allows the perforations per inch to be adjusted. The more
perforations per inch, the easier it is to tear out the paper. Perforators are commonly used
for creating coupons, ads, mailers and more.

Paper scorers are used to put a crease down a sheet of paper. Scoring machines are
commonly used to create cards, table tents, tent-style business cards, mailers, occasion
cards, tickets and more. It is also used in helping to fold paper. We have a low-price
guarantee on all paper scoring and perforating equipment.

Scoring: Puts Scoring lines or perforations across sheets.A score is a crease made in a
sheet of heavy weight or cover paper prior to folding to eliminate cracking and to facilitate
clean, straight folds. (see below)
EMBOSSING




When on press, look for sharp, well-defined edges. Hold up the paper to the light to check
for pinholes and ruptures. Be sure there are no "halos" or shadows around the emboss

USE: It's widely used in embossing many kinds of paper, such as wall calendars, desk
calendars, covers of books, lucky envelopes, invitation cards, ...

Embossing (or debossing) works best with soft, uncoated, cover stocks

A blind emboss will be more pronounced than a printed emboss.
FOIL PRINTING




Foil enhances the emboss effect but you cannot emboss as deeply into foil as paper.

Foils handle differently than ink and may require adjustments to the font style or size.

If a foiled piece will be used for laser printing, testing is recommended to make sure the
foil will not bubble or peel.

Steel rule dies are used to cut out fairly simple shapes. Intricate shapes may require a
laser cut.
PAPER FOLDING




Carton Folding and Pasting Machine is a folding cum gluing machine for the manufacture
of cartons in packaging of pharmaceuticals products, food stuff, detergents and many
other products.

High versatile, dependable and capable of making large range of carton, with tuck in type
or automatic lock bottoms

Features


                    Latest PLC, providing flexible control

                    Operator friendly double sheet detector

                    Automatic pile height-regulating system

                    Photo sensors for pile height control and sheet
                    transport

                    Servo controlled folding knives

                    Multi functional slitter shafts

                    Sheet jam detector

                    Movable chute delivery
CREASING




A perfect "move up" machine from one our other table top manual or electric models. A full
range of creasing machines; from table top manual to high speed extra large; allow you to
grow your needs.

Features include


                     A manual feeder which allows feeding of up to
                     4,000 creases per hour in stream feed mode

                     Up to 9 programs of 9 creases per pass of each
                     sheet

                     Dial in electronic controls for setting the crease
                     position

                     Very simple adjustment of the crease position

                     Utilizes a creasing rule and matrix system

                     Reversable blades for inverse creasing
Includes Perforating as a standard feature

                     Price shown includes mobile base cabinet




Scheduling


Production department functions around 9.00 AM TO 7.00 PM constitutes of 10 hours
including 1 hour break.


Inventory management


The main inventories in the company were Paper, pigment, plate, ink .There is a chance of
damages when stored for a long period so they are carefully stored .


Material requirement planning [MRP]


As per their strategy they had a steady demand for materials so they stored the
materials.They have introduced new machines and all so the work goes more faster than
earlier so according to that they have ordered and stocked more cotton for the production.
They will collect and store cotton for an advance of one month’s production.
Research & development R&D Department looks after a specific unit and develops new
idea to attain advantage in the area of that unit. R&D department is under the control of
top management itself. Technical development wing of R&D studies about the new
technologies and update the current technology with most sophisticated technology with
take into consideration of the requirements.


At present new and most modern machines are replaced for the old ones.
Mainly the modern machines are from Germany and Lakshmi Presss Coimbatore. Product
development wing of R&D studies about the market and what are all the ways to improve
the products. The will be thoroughly looking for the demand of the print material under
what quality at
present they are producing 60count quality print material so as per the customers
requirement the
count of the print material will be changed in order to meet the demand.


Total quality management tools, polices


    Supply in time


    Cost effectiveness


    Adapting changes as required to compete in the customer driven market.


    entoring employees at all levels in reviewing quality and productivity


related objectives for continual improvement and sustainable growth.


Quality circles


For the quality circle there is a team where they will be monitoring the quality of the
print material.


The team are


 Maintenance in charge person


 Quality in charge person


 One person from each departments


They will be constantly monitoring and if there is any sort of fault for the quality then
immediate action will be taken quickly.
Auditing & Inspection


There are mainly two types of auditing they are internal auditing and statutory
auditing. The internal auditor audits the accounts, resources and human resource etc.
They will be auditing everything on daily basis. Statutory auditing takes quarterly. There
will be through inspection of the machines and all if there is any problem then suddenly the
adequate measure will be taken and so by that the production continues without any halt.


Avoidance of accidents


Workers in the production department has prone to moving machines has a great risk
of accidents. The workers had given training to handle the machines with safety and to
reduce the accidents. The workers have to wear aprons and masks and shoes as well so
by this they avoid accidents. Accident is the son of carelessness, so care should be taken
from the workers level to avoid the accidents.


Safety measure


The administration very much takes care about the safety of the workers. Fire and safety
measures


 Machinery safety


 Machinery guards


 Safety alarms etc


The press provides necessary numbers fire-buckets, fire-extinguishers are all placed in
each processing areas. There is an automatic switching system for machines to protect
the workers from the electronic shock hazard. This will automatically switched to off state
when will any short circuit occurs. As a safety for the employees aprons and masks are
also given to them. Apart from all these sufficient notices for safety are displayed in
convenient places in the factory.
Machinery maintenance


Every half an hour interval the workers will be inspecting the machines and they will
be cleaning the waste material which are stuck on to the machines and all. As part of
preventive maintenance they will be putting oil and grease for the machines. There will be
also inspection of the wear and tear parts of the machines as well.


Quality policies


According to the market demand the print materials quality also will be changed at present
the print material should have 60 count and C.S.P 2400 above. So according to the clients
order the quality of the print material also will be changed The main quality policies are
supply in time, cost effectiveness, adapting changes as required to compete in the
customer driven market, mentoring employees at all levels in reviewing and productivity
related objectives for continual improvement and sustainable growth.
SYSTEMS DEPARTMENT




IV.5. SYSTEMS DEPRTMENT


Artificial intelligence is necessary for development of mankind. Today, the term
information technology has ballooned to encompass many aspects of computing and
technology, and the term is more recognizable than ever before. The information
technology umbrella can be quite large, covering many fields. IT professionals perform a
variety of duties that range from installing applications to designing complex computer
networks and information databases.


-Duties that officials perform in it department include:
Data management, Computer networking, Computer engineering, Database systems
design, Software design, Management of information systems, Systems management or
System administration.


-OBJECTIVES


1. Ensure the protection and security of data.


2. Minimize duplication of effort, services and resources.


3. Eliminate inefficient and costly redundancies.


4. Eliminate non-compatible standards and architectures.


5. Identify obstacles for departments wanting to move computing operations to the
Division of Information Technology and solve it immediately.


-Software configuration


 ESSL[enterprise Software Solutions Lab


 Microsoft office


 Tally-9


   PhotoShop 11


    Corldraw 11


ESSL is used to assist the attendance system. Personal Attendance Monitoring System
(PAMS) is the most modern technology to record the attendance of the employees within
the organizations. Biometric finger initialization technology is adopted by the cotton presss.
Hardware Specification


 eSSL-manufactured Hardware


 Attendance Device
 Access Control Device


 Biometric Option - Fingerprint


 Card Option - Proximity/MIFARE/HID


   Sensor Type: Optical or Silicon Sensor


   User Capacity– 1500-8000 (if only Fingerprint punch)


   User Capacity– 60,000 (if Fingerprint punch Card)


 Transaction Storage - 30,000– 100,000


 Display– TFT or LCD


   Verification Time– 1 to 2 Second


   Connection Options


   Serial


   Ethernet


 Wireless Ethernet


 GPRS


 Intranet


 Internet
Benefits


Reduce the time required to schedule employees


Do away with timecard preparation, collection, filling and storage


Significantly cut down on payroll processing time


Eliminate unauthorized hours


Eliminate the need to calculate vacation, sick or compensation time accruals


Identify and eliminate time abuses (break, meal, buddy punching, etc.)


Be more productive, efficient and profitable


Restrict unnecessary overtime and other exceptions


Altogether eliminate the need to calculate time cards


Improves employee productivity


Microsoft office is used for other office related activities.
Tally-9 software is used for keeping the accounts and all


All the accounts are computerized, when we switch over to computerized accounting
for first time. We should create all ledgers and enter opening balance and classify at
thisstage. Just enter all the transaction in vouchers, click the journalisation, posting to
ledger,


preparation to trail balance, financial statement etc, is done by the computer. The
software


tally 9 version is used by the company.
Hardware


   Processor: Intel Pentium 4 and above


   RAM memory: 4GB


   Hard Disk: 320GB


   Processor speed: 3.2 Ghz


   Monitors: HCL 17‖


   All accessories are of by HCL


System analysis & design


System analysis and designing was done by DGM of each units according to the
requirements of each user.


Each user was given a user name and password to protect the computer and all system
from usage of unauthorized persons.




System maintenance


System maintenance was done by Annual Maintenance Contract (AMC). Private
parties are appointed on contract basis for the maintenance of the system, routers, and all
related accessories.


Usually the contract was given to zenith, HCL, eSSL etc. Maintenance is of two
ways; without system replacement and with system replacement. Without system
replacement is done by internally and with system replacement is done by externally.
Features of system


The systems is protected from the attack of viruses using advanced antivirus program. All
systems are interconnected with each other by a server. So it is very easy for the office
staffs and all for entering the data and all.


Pro & cons of the system


Systems has more advantages compared with the disadvantages, the system help to
complete the work in stipulated time with precision. Because of the server all the
computers are inter-connected and so by this the staffs don’t want to rush out from office
to office or by system to systems. The only disadvantages is that it is machine and there is
a chance of problems which result in the loss of data


ADVANTAGES


    Work in stipulated time with precision.


    All the computers are inter-connected


    The staffs don’t want to rush out from office to office or by system to systems.




DISADVANTAGES


    It is machine


    There is a chance of problems which result in the loss of data.
   Virus attacks will destroy datas


   Hacking of datas of the company


Identification of error


Every week there will be the inspection team who will be there for finding out the
errors of the system. If there has been any error occurred then soon they will be taking the
necessary actions to overcome the error.


Error handling methods


If there has been any virus threat or like that, then soon they will scan the system and
remove the virus from the system.




Database administration


Tally9, Microsoft Access are the two databases which is used in the company. The
administrator has the privilege to edit and handle the data in the database.
PURCHASE DEPARTMENT
The safire industries one of the leading industry in printing, the purchase department
works more efficiently in the firm, the purchase department comprises of the following
people.


Manager
Clerk
Worker


        2. Raw material


              e. Ink
              f.   Paper
              g. Pigment
              h. Plate




 PROCUREMENT OF RAW MATERIALS


   1. PAPER
         The major procurement of the paper is from paper mills, the dealing is directly done
         by the firm no intermediaries or agents, the paper’s are mostly bought from the
         following mills




         WEST COAST PAPER MILL
         HUMBLEY PAPER MILL
         SESHAY PAPER MILL


         An average of 10 tones of papers are ordered per month and they are made to
         stock and during peak seasons the orders are nearly 15 to 20 tones
   2. INK
Ink, another source of raw material which is made in the firm itself by means of
pigment which is locally available in the town and for quality products the ink is
mainly imported from the countries like Germany, and from DIC ltd
Nearly 1500 kg of ink is ordered per month


   3. PLATE
      The very essential source of printing through which the images are transferred
      from the system to paper.
      There are nearly three types of plate namely


      WAIPON PLATE
      THERMAL PLATE (NOT REUSABLE)
      PSP PLATE


      The plates are mainly brought from TECHNOVA IMAGING SYSTEM PVT LTD.
      The management will take orders for the raw Printing and likewise the production
      takes. The major contribution of printing where from Andra Pradesh, TamilNadu,
      and Karnataka etc

Sa[1]

  • 1.
  • 2.
    II. INDUSTRY PROFILE EVOLUTIONOF THE INDUSTRY The development of printing was preceded by the use of cylinder seals in Mesopotamia developed in 3500 BC, and other related stamp seals. The earliest form of printing was woodblock printing, with existing examples from China dating to before 220 AD and Egypt to the 4th century. Later developments in printing include the movable type, first developed by Bi Sheng in China, and the printing press, a more efficient printing process developed by Johannes Gutenberg in the 15th century. Lithography was initially created to be a low cost method of reproducing artwork. This printing process was limited to use on flat, porous surfaces because the printing plates were produced from limestone. In fact, the word 'Lithograph' historically means "an image from stone." Tin cans were popular packaging materials in the 19th century, but transfer technologies were required before the lithographic process could be used to print on the tin. The first rotary offset lithographic printing press was created in England and patented in 1875 by Robert Barclay.[1 This development combined mid-19th century transfer printing technologies and Richard March Hoe’s 1843 rotary printing press—a press that used a metal cylinder instead of a flat stone. The offset cylinder was covered with specially treated cardboard that transferred the printed image from the stone to the surface of the metal. Later, the cardboard covering of the offset cylinder was changed to rubber, which is still the most commonly used material. As the 19th century closed and photography captured favor, many lithographic firms went out of business.Photoengraving, a process that used halftone technology instead of illustration, became the leading aesthetic of the era. Many printers, including Ira Washington Rubel of New Jersey, were using the low-cost lithograph process to produce copies of photographs and books. Rubel discovered in 1901—by forgetting to load a sheet—that when printing from the rubber roller, instead of the metal, the printed page was clearer and sharper.After further refinement, the Potter Press printing Company in New York produced a press in 1903. By 1907 the Rubel offset press was in use in San Francisco. The Harris Automatic Press Company also created a similar press around the
  • 3.
    same time. Charlesand Albert Harris modeled their press ―on a rotary letter press machine,‖ (―Short History of Offset Printing‖). PHASE : 1 WOODBLOCK PRINTING: Woodblock printing is a technique for printing text, images or patterns that was used widely throughout East Asia. It originated in China in antiquity as a method of printing on textiles and later on paper. As a method of printing on cloth, the earliest surviving examples from China date to before 220 AD, and from Roman Egypt to the 4th century. PHASE : 2 MOVABLE TYPE PRINTING Movable type is the system of printing and typography using movable pieces of metal type, made by casting from matrices struck by letterpunches. Movable type allowed for much more flexible processes than hand copying or block printing. PHASE : 3 OFFSET PRINTING Offset printing is a widely used printing technique where the inked image is transferred (or "offset") from a plate to a rubber blanket, then to the printing surface. When used in combination with the lithographic process, which is based on the repulsion of oil and water, the offset technique employs a flat (planographic) image carrier on which the image to be printed obtains ink from ink rollers, while the non-printing area attracts a film of water, keeping the non-printing areas ink-free. PHASE : 4 DIGITAL PRINTING Digital printing accounts for approximately 9% of the 45 trillion pages printed annually (2005 figure) around the world.
  • 4.
    BRIEF HISTORY OFOFFSET PRINTING The first lithographic offset printing press was created in England around 1875 and was designed for printing on metal. The offset cylinder was covered with specially treated cardboard that transferred the printed image from the litho stone to the surface of the metal. About five years later, the cardboard covering of the offset cylinder was changed to rubber, which is still the most commonly used material. The country’s Offset printing is a commonly used printing technique where the inked image is transferred (or "offset") from a plate to a rubber blanket, then to the printing surface. When used in combination with the lithographic process, which is based on the repulsion of oil and water, the offset technique employs a flat (planographic) image carrier on which the image to be printed obtains ink from ink rollers, while the non-printing area attracts a water-based film (called "fountain solution"), keeping the non-printing areas ink-free. Development of the offset press came in two versions: in 1875 by Robert Barclay of England for printing on tin, and in 1903 by Ira Washington Rubel of theUnited States for printing on paper. Offset printing is a widely used printing technique where the inked image is transferred (or ―offset‖) from a plate first to a rubber blanket, then to the printing surface. When used in combination with the lithographic process, which is based on the repulsion of oil and water, the offset technique employs a flat (planographic) image carrier on which the image to be printed obtains ink from ink rollers, while the non-printing area attracts a film of water, keeping the nonprinting areas ink-free.
  • 5.
  • 6.
    OVERVIEW OF THEFIRM The Safire Industries was started by the visionary Late N.Ayyanathan. However, Since 1975, following the footprints of their illustrious father, his Sons, A. Vijayasekaran, A.Gnanasekaran, A. Dhanasekaran, are managing the over all operations of the Safire Industries. HISTORY OF THE COMPANY Now a days in sivakasi printing industry is get in to flourish. Within the whole printing industry the Safire printing company is most one of the famous printing company in sivakasi. The Safire company has been to manufacture the film wall poster to the whole film industry in all over tamilnadu. PROFILE The Safire Industries is One of India’s Leading State of the art commercial colour printing firms, located in Sivakasi, the Printing Capital of India. Having carved a nice for itself as a high quality and reliable printing house, The Safire Industries has emerged as the ultimate printing destination for those who value, optimum impactm compelling graphic design, absolutely competitive pricing, and deadline requirements. With a highly satisfied and loyal client base of more than 3000 reputed companies, spread across India and abroad, The Safire Industries has revolutionized the world of commercial printing by combining certain forms of conventional skills with the latestcost and time spent on films. Coupled with an exceptional workforce, numbering more than 500, the extensive range of machinery has enabled The Safire Industries to attract large volume printing clients, ever since its inception. The proof of The Safire Industries total commitment to its valued clients and the professionalism is reflected in its ever expanding all India network.
  • 7.
    ABOUT THE FIRM The Safire Industries is a uniquely successful venture that has been in the printing arena for more than 38 years. Established in 1975 under the watchful eyes of Late N.Ayyanathan,his sons - A.Vijayasekaran, A.Gnanasekaran, A.Dhanasekaran, are managing the over all operations of The Safire Industries. At The Safire Industries, they strongly believe that our valued customers deserve nothing but the best. they nurture an environment where new technologies and methods are continuously introduced in the existing system to improve efficiency, quality and customer service. They are proud to announce that hey have been in the business of printing since then and over the years they have grown because of our focus on some of the Leading companies in India. The Safire Industries, is committed to producing the best offset printing, with a wide range of finishing services. Fully automated, with state-of-the-art equipment at each step, at The Safire Industries every job becomes a work of art. Efficiently. Skillfully. Cost- effectively. At The Safire Industries, we have raised the technique of picture perfect printing to a fine art, For over two decades, the company has been delivering high quality printing at extremely competitive rates to a wide range of corporate houses. If we are today among the leading printing presses in Sivakasi, it's thanks to our infrastructure (especially in terms of machine sizes) and a competent and dedicated workforce.
  • 8.
    CORPORATE SETUP OFTHE FIRM The Safire Industries has an impeccable track record for keeping a track of cutting- edge technology.Drum Scanners offer the best-quality scans, with high resolution, wide image density, and large file format. Plate Rite 8000 - Computer to plate system not only enables us to provide higher quality product to our clients, but also allows us to expedite our production times by eliminating films and manual proofing. As a complete print solution provider, Safire has a very impressive and elaborate pre-press setup. Customers are no longer handicapped by the infrastructure available at the pre-press stage. Computer to Conventional Plate (CTCP) technology has halved the time required for Printing.The Safire Industries boasts of a experienced staff consisting of innovative designers, who use the most advanced Mac & PC versions for elegant graphic designs. We offers a broad range of sophisticated and customised gifting solutions - diaries, planners, folders, greeting cards, leather accessories - you name it.These are crafted by an army of brilliant designers. Safire is perfect for all those companies who want their corporate gifting to reflect their unique personality. THE COMPANY AT A GLANCE Company address : The Safire Offset Printing Industry, Sivakasi-626123, Virudhunagar D.t Year of commencement : 1975 Company owned by : Late N.Ayyanathan & Sons General manager : Mr.A.Siva Shankaran Situation : Three kilometers south-east to Sivakasi town
  • 9.
  • 10.
  • 11.
    VARIOUS PRINTING SERVICESPROVIDED Printing Services Poster Printing Brochure Printing Catalogue Printing Book Printing Coffee Table Book Printing Hard Cover Book Printing Soft Cover Book Printing Leaflet Printing Danglers Printing Calendar Printing Yearly Planner Printing Stationery Printing 4 Colors Printing Flyer Printing Magazines Printing Full Color Printing
  • 12.
    CLIENTS OF THEFIRM FROM VARIOUS PARTS OF THE COUNTRY Star India (P) Ltd Vijay TV, Chennai Asianet Satellite Communication, Trivandrum ITC Limited (Matches), Chennai Express Publication (P) Ltd., Madurai IAP, Nilakkottai Uti Financial Center, Chennai Siso Books, Trivandrum Stangl Pickles, Sivagangai SMT, Dubai Black Thundar Theme Park, Mettupalayam Paramount Films of India Ltd, Mumbai Shringar Films, Mumbai Reliance Infocom, Chennai Coloumbia Tristar Films of India Warner Brothers, Mumbai PVR Pictures, New Delhi Supergood Films Pvt. Ltd., Chennai Oscar Films Pvt. Ltd., Chennai Shenoy Cinemax, Eurnakulam Indian Hospel League, Srilanka
  • 13.
    RAI, Mumbai Shivaji Production, Chennai Suresh Movies (P) Ltd., Hyderabad Aswini Production, Bangalore Swargo Chitra Release, Calicut Sagaria Release, Cochin T.Solution, Maledives PRODUCTION RESOURCES 1. Raw material a. Ink b. Paper c. Pigment d. Plate 2. Electric power 3. Labor 4. Packing material PROCUREMENT OF RAW MATERIALS Presently Ink, Paper, pigment is used as raw material which is bought from local and other states. Depending upon the seasonal demand situations, the management will take orders for the raw Printing and likewise the production takes. The major contribution of printing where from Andra Pradesh, TamilNadu, and Karnataka etc
  • 14.
  • 15.
    IV.DEPARTMENT PROFILE  Humanresource department  Marketing department  Production department  Finance department  Systems department
  • 16.
    HUMAN RESOURCE DEPARTMENT HUMANRESOURCE DEPARTMENT HR MANAGER =>selvamurugan M.com ASSISTANT =>Ms.Kartheeswari BBA CLERK =>Mr.R.RAJA - OBJECTIVES OF H.R DEPARTMENT  Manpower Planning  Recuritment  Training and Development  Wages and salary administration’  Leave administration  Grievance Redresser  Personal counselling  Compensations and Benefits  Welfare  Performance evaluation
  • 17.
    SOURCES OF RECURITMENT Recruitment is the process of filling the vacancies. It is the first steps in selection process. In Printing industry direct recruitment method is used frequently for recruitment .The firm places job advertisement in Malayalam and English newspapers. And in TV, media and tries to attract as much as calibre people from the outside. The company also have internal recruitment for filling the post by efficient and skilled workers from the rank , promotion and Corporation have preferred local candidates who belongs to surroundings. METHODS OF SELECTION The basic requirement for a employees is 10th pass and other office staffs require graduation, for the pre-press activities the basic qualification is a diploma in designing field. The General Manager will conduct the interview, and from that he will appoint the employee. While selection they will try to avoid very sick person and persons who are above 55 years old -Training & Development for employees There will be regular training & development programmes for all levels of employees, i.e. Senior Management to lowest level workers regularly. -Training need analysis How the training need is analysed for present employee, based on their performance or while technology advances. To improve the quality of production or to reduce the cost factor or avoiding accidents. Training need analysis is mainly done when a new worker joins the company or when a new machine is placed then for the machinery handling and maintenance. Training Analysis (sometimes called Training Needs Analysis (TNA)) is the formal process of identifying the training gap and its related training need.
  • 18.
    TRAINING ANALYSIS ASA PROCESS OFTEN COVERS: Review of current training Task analysis (of new or modified system) Identification of training gap Statement of training requirement Assessment of training options Cost benefit analysis of training options Training Analysis is most often used as part of the system development process. Due to the close tie between the design of the system and the training required, in most cases it runs alongside the development to capture the training requirements. The task of training can be broken down into a number of discrete components, each addressing a different part of the overall learning process. This breakdown is as follows:-  Psycho-motor Skills  Procedural Skills  Knowledge Transfer  Communication Skills  Performance training. The needs analysis is usually the first step taken to cause a change. This is mainly because a needs analysis specifically defines the gap between the current and the desired individual and organizational performances.
  • 19.
    An in-house traineror a consultant performs a needs analysis to collect and document information concerning any of the following three issues :  Performance problems  Anticipated introduction of new system, task or technology  A desire by the organization to benefit from a perceived opportunity In all three situations, the starting point is a desire to effect a change. Given this, we must know how the people who will experience change perceive it. In the absence of a needs analysis, we may find employees resistant to change and reluctant to training. They may be unable to transfer their newly acquired skills to their jobs because of the organizational constraints. A needs analysis often reveals the need for well-targeted training areas. However, we must keep in mind that training is not always the best way to try to close a particular gap between an organization’s goals and its actual performance. Those conducting the needs analysis must get a clear idea of the problem, look at all possible remedies and report on their findings to management before deciding on the best solution. When properly done, a needs analysis is a wise investment for the organization. It saves time, money and effort by working on the right problems. Organizations that fail to support needs analysis make costly mistakes; they use training when another method would have been more effective; they use too much or too little training, or they use training but fail to follow up on it. A well-performed analysis provides the information that can lead to solutions that focus on the areas of greatest need. Process of conducting a training needs analysis is a systematic one based on specific information-gathering techniques. Needs analysis proceeds in stages, with the findings of one stage affecting and helping to shape the next one. There is no easy or short-cut formula for carrying out this process. Each particular situation requires its own mix of observing,probing, analyzing and deducting. In many ways, the needs analysis is like detective work; you follow up on every lead,
  • 20.
    check every pieceof information and examine every alternative before drawing any solid conclusions. Only then you can e sure of having the evidence on which to base a sound strategy for problem solving. A needs analysis is not a one-time event. Professional organizations administer needs analysis at regular intervals, usually every year or two. METHODS OF IDENTIFYING TRAINING NEEDS Training needs will differ with the backgrounds of the employees to be trained, and their present status in the organization. Basically, a candidate for training may come from any one of three groups :  NEW HIRES  VETERAN EMPLOYEES  TRAINEES CURRENTLY IN THE TRAINING PIPELINE ( CURRENTLY IN THE TRAINING PROGRAM ) Consideration of the varying needs of these groups provides a frame of reference for discussing and suggesting the methods of identifying training needs : • NEW HIRES Addition of new employees creates high and low peaks in placing new persons into the training program. This problem may be solved by a program where progression is made in different sequences. It will eliminate a jam that will occur if all phases of the program must be taken in a definite sequence. The new employees will normally be of somewhat different backgrounds. Being new, they are not familiar with their new employers. As a result, the earliest phases of the training must concentrate on company orientation. During these phases, the organi- zation, organization policies and administrative details should be covered. It is also a suitable time
  • 21.
    to acquaint thetrainees with what will be expected of him, and how he will be evaluated throughout the phase of training. • RETAINING & UPGRADING VETERAN EMPLOYEES The people in this category offer a real challenge to the training department. There- fore, the number and amount of training required by this category should be carefully considered. Often the retraining and upgrading of former employees can be very rewarding for training instructors. At least two schools of thought exist as to how these employees should be rekindled. There are advantages in keeping this group intact and tailoring the program to their needs. On the other hand, this category of employees can also make significant contribution to training if they are co-mingled with the new hires. • PIPELINE EMPLOYEE REQUIREMENTS A good training program will normally have participants in various phases of completion. An awareness of completion dates and how the potential employee will be employed should be the concern of the training staff and also the employee’s supervisor. A trainee should have a challenge in all phases of his training. All these challenges should not be confined to those phases where the pipeline employee is sitting in a classroom. Therefore, it is recommended that thorough interim test-work be given to pipeline employees in periods between formal classes. This may take the form of solidifying what he learned in the prior phase and serve as preparation for the coming phases. LABOUR WELFARE FACILITIES There are several welfare facilities some are canteen, rest room recreation room, library etc. Some of the welfare activities undergone in the company are as follows,
  • 22.
    FIRST AID APPLIANCES The first aid boxes of cupboard shall be distinctively marked with a red cross on white background. First aid boxes shall contain sterilized dressing, sterilized burn dressings, one bottle of mercurochrome solution in water, and one bottle of adhesive plaster,sterilized eye pads, tablets of aspirin or any other analgesic. Polythene wash bottle containing potassium permanganate crystals. These first aid facilities are provided here in all departments.  CANTEEN The company has a canteen which is one of the most efficient parts of the company. The canteen is working in all the shifts. The facilities are available to all the employees. Each employee is given tokens monthly. The management charges only a nominal amount for the fund. the amount is deducted from the salary of the employees.  HOUSING FACILITIES The company provides the facility for workers, who are from other states,here in sqafire it has workers from Nepal, Bihar, Orissa so that they can acquire labour at exact time for working.  TOILETS The toilets are built separately for each department with good water facility. For workers it is built separately in two areas for the convenience of the worker.  APRONS MASK AND CAPS To safeguard the workers from the dust, company is providing aprons, masks and caps for each worker, working in the company.
  • 23.
    PAY ROLE PROCESSING Payrole is according to the hierarchy of the organization. For the Managers and for the staff as per the Government norms the salary will be there, for the permanent workers the daily wages will be about 175 and for the trainees 125 excluding the other beneficial payments and allowances. VISSION AND MISSION Vision for the company is growth of the people, Mission of the company is full employment. WORKERS PARTICIPATION IN MANAGEMENT Workers work as a team in order to achieve the organizational goals, increase productivity, increase quality, decrease waste etc.
  • 24.
  • 25.
    IV.2. MARKETING DEPARTMENT -Productprofile PRINTING OF THE FOLLOWING PRODUCTS  MAGAZINES  BROUCHERS  VISITING CARDS  ID CARDS  WALL PAPERS  POSTER  PICTURES  TEXT BOOKS GENERAL MANAGER Mr.D.Siva Sankaran JUNIOR MANAGER Mr.Laxmana Samy The main function of the company is that to provide the best standard print material to the companies who needs, and so by that a better quality cloth can be produced. If better qualityprint material is produced then soon there will be a high demand and likewise there will be external demand increased. The other main aim of the marketing department is that if there is an order then soon without any delay the product should be reached at hands of the customers.  Developing marketing strategies  Capturing marketing insights
  • 26.
     Connecting withcustomers  Delivering value to customers  Product distribution channels Marketing strategy According to the customer need and requirement the production takes place. And the quality of the print material also will be highly maintained. Mainly the change of the demand will be like the print material’s count so according to the change of the demand for the print material, the market demanded print material will be produced. Target achievement methods The target is fixed only after the confirmation of the value of goods in market and if the demand for the goods in the market is high or if any order is placed then according to the order, the production process takes place. Marketing product lines The product lines of the press was marketed using the same channels and by the same strategy. As per the orders and all received soon they will be producing the print material as fast as they can and their by supplying to them. Customer beneficial & satisfaction identification methods According to the customer need and requirement the production takes place. And the quality of the print material also will be highly maintained
  • 27.
    Identification of customerexpectation Each customer will be looking for their own standards of print material so each of them need a totally different product. So according to the customer requirement and satisfaction they have to produce the print material and that should meet the customer expectation. Customer fulfillment and service As there will be orders from various customers then soon without making any delay they will be producing the print material and soon it will be delivered to them. As part from the company they will be very keen about the standards of the print material and all, as per the order the will be producing high quality print materials and that will be delivered to them. Customer order receive and follow up The company will be getting different quotations and all from various companies and all from that they will be choosing the best that will be beneficial to the company. On the other side a major part of the orders and all will be taken by PRESS and they will be allotting to which customer they have to give the print materials. When the orders are received soon the production for the order starts up and soon it will be delivered to them. Marketing tools & techniques A marketing strategy is an overall marketing plan designed to meet the needs and requirements of customers. The plan should be based on clear objectives. A number of techniques will then be employed to make sure that the marketing plan is effectively delivered. Marketing techniques are the tools used by the marketing department. The marketing department will set out to identify the include public relations, trade and consumer promotions, point-of-sale materials, editorial, publicity and sales literature. Market research enables the organization to identify the most appropriate marketing mix.
  • 28.
    Customer relationship management Customer relationship management (CRM) is a broadly recognized, widely- Implemented strategy for managing and nurturing a company’s interactions with customers,clients and sales prospects. It involves using technology to organize, automate, and synchronize business processes—principally sales activities, but also those for marketing,customer service, and technical support.The overall goals are to find.  Attract, and win new clients,  Nurture and retain those the company already has,  Entice former clients back into the fold, and  Reduce the costs of marketing and client service. Customer relationship management denotes a company-wide business strategy embracing all client-facing departments and even beyond. When an implementation is effective, people, processes, and technology work in synergy to increase profitability, and reduce operational costs. Customer Retain Management An effective system of communication should provide opportunities for customer information. The customer is the ultimate object whose satisfaction and goodwill are of the utmost importance for the success of an organization. In carrying out the sales function of planning, the management must communicate with customers. There were times when the customer was not the central figure. But today the customer is the kingpin and sovereign of the market whose needs and satisfaction, and the winning of whose goodwill, is of prime importance in these days of competitive setup. These must be communicated promptly. It is the communication which establishes the contacts with the customers.Customer communication helps to establish a relationship with customers who buy and are the sources of products. The media used for advertisements can also be used effectively to reach the customers.
  • 29.
  • 30.
  • 32.
    STAGES OF PRESSACTIVITY PRE-PRESS PRESS POST-PRESS PACKAGING AND SHIPPING LOGISTICS PRE- PRESS Drum Scanners offer the best-quality scans, with high resolution, wide image density, and large file format. Introducing the ICG 360 Drum Scanner, from the award-winning ICG Vertical Drum Scanner range. Its unique combination of features delivers stunning productivity and unparalleled scan quality. The latest in digital processing techniques allows the ICG 360 Drum Scanner to produce sharpened CMYK separations instantaneously at drum speeds of up to 1800 rpm. A comprehensive range of originals, including transparency, reflection copy, colour negative and linework, can all be scanned to the highest standard. PRESS ACTIVITY In our printing rooms, each job is treated individually with respect to its own character. With a top of the line printing technology combined with our legendary skills, we deliver printing to meet your expectations and your deadlines most accurately. By placing responsibility for everything in our hands the client can be assured of a uniform quality and appearance in all aspects of their advertising and promotion campaign. This is essential for reasons of corporate identity. Importantly, it also permits The Safire Industries to offer the very lowest prices consistent with quality products and service.
  • 33.
    PRESS STRENGTH Multiple printingmachines - web and sheetfed - gives us the flexibility to offer the most cost effective and efficient printing solutions to meet all your needs. Continuous investment in printing technology ensure that the latest techniques and effects can be employed. The high-speed, hi-tech equipment provides you with a fast turnaround and consistently superior quality. PRESS FACILITIES SHEETFED PRESSES The sheet-fed press prints on individual sheets of paper, as opposed to continuous rolls of paper used on web presses. A sheet-fed press may consist of multiple print units that each print a different color of ink. Sheet-fed presses come in different sizes. PERFECTORS A flatbed press for printing both sides of a sheet in one operation PRINTING MACHINES Mitsubishi Diamond Series 4 Color CPC 5 Nos. Heidleberg Speed Master CP Tronic 4 2 Nos. Colour Heidlebreg Speed Master 2 Colour 4 Nos. Roland Rekord 2 Colour 1 No. Roland Rekord Single Colour 1 No. Planeta Super Variant CPC 4 Color 1 No. Planeta Super Variant 2 Colour 2 Nos.
  • 34.
    POST PRESS ACTICITY Thevarious post press activity are as follows  BINDING  LAMINATION  UV COATING  CUTTING  SCORING  DYEMAKING  EMBOSSING  FOIL PRINTING  PAPER FOLDING  CREASING
  • 35.
    BINDING The Safire Industries has an extensive array of automated binderies dedicated to provide quality binding services to meet the exacting demands of our customers. Adhesive binding, side binding, and saddle binding are the most common binding methods. However, the binding style you choose depends on both the intended purpose of the document and your budget. Binding Facilities Periodical/Journal Binding Hardcover and Edition Binding Perfect Binding (paperback) Saddle Stitch and Loop Stitch Library Binding Leather Binding Sewing Wire-o Binding and Spiral Binding
  • 36.
    Slipcases LAMINATION We use our high quality Spot Lamination machines to enhance and product your valuable work. We also offer a soft spot lamination service that is ideal for Invitation, Catalogue & Brouchures. Lamination is to shine the final job and we have in-house lamination facility & we have added U.V coating machine manufactured in Germany. Lamination - applying a layer of plastic film to one or two sides of a printed sheet. Polypropylene (OPP) is the most widely used film laminating material in the world. Its physical properties make it easy to work with in a variety of applications. OPP provides a high degree of gloss and excellent clarity. Polyester (sometimes referred to as "Mylar, which is a trade name of DuPont) is another popular choice. Polyester (PET) is somewhat more durable and scuff resistant than
  • 37.
    polypropylene so it'soften the choice when ultimate in protection is required. This added durability tranlates into a higher price for PET over OPP. Nylon, a relatively new addition to the family of available film substrates, is the basis for NON-CURLING film lamination products. Ideal for perfect bound covers or other applications where curl can not be tolerated, the "memory" of nylon film simply doesn't allow curl to occur, even in the most humid environments. FILM LAMINATION (WET & DRY) Matte & Gloss OPP Film Matte, Gloss & Satin Polyester Film Glueable & Stampable Film Linen Texture Film Matte & Gloss Lay Flat Film (Nylon) Matte & Gloss Rigid Film (3, 5, 10 Mil)
  • 38.
    UV COATING Manual FullCoater Machines APL RC-30 is a manual fed coater for duplex boards and thick paper above 250 GSM. it coats u.v varnish or any other lacquer very smoothly. it is very useful for any surface i.e paper, board, plastic profiles, wood, bamboos, metal or glass. this machine is available in various sizes. The main advantage of this coater is that it gives uniform coating and is noiseless. it is also good for heart seal lacquer. We have developed air knife system on this coater for lacquering on thin paper also. It can take from 120 gsm to above. This operates with the inbuilt sensor and required a 5 HP air compressor to run this device. This coater is available in various size starting from 12‖ to 70‖. This coater is with in feed belts and delivery belts. Features Hand feed roller coating uv varnish machine for various jobs Ie. art paper, duplex board, PVC profile, wood &.metal sheet.
  • 39.
    Can we usegumming and plain varnish. Quick and easy make ready. Finished and hard chrome plated balanced cylinder. Imported rubber for uniform coating. Varnish thickness can be change. Pump for circulating the varnish. CUTTING The Safire Industries has an impeccable track record for keeping a track of cutting- edge technology. Features: Get the cutting edge technology work for you with Proteck's new PC series program cutters, with first time features never seen before.
  • 40.
    Advanced Cutting machine Programmable clamp force and cutting speed Computer programmable cutting parameters Maximum safety CE conforming models Variable cutting speed by knife velocity control: Choose the optimal cutting speed for different materials to realise the best edge finish. For ultra fine control vary the speed for different program steps and realise consistent sizing in labels. Optimum cutting speed improves the edge finish and reduces fluff. Variable clamp pressure: Apply the optimum clamping pressure for different materials. Program different clamp pressures for different steps to enhance cutting accuracy Safety: Infra - red light barriers, two hand switches, knife lock, force limiting relief valves, heavy machine construction - all of which add up to extreme safety for man and machine
  • 41.
    SCORING Paper perforators areused to put tiny holes, in a straight line, down a sheet of paper. The spacing of the perforated paper can be adjusted on some machines by changing out the perforating wheel. This allows the perforations per inch to be adjusted. The more perforations per inch, the easier it is to tear out the paper. Perforators are commonly used for creating coupons, ads, mailers and more. Paper scorers are used to put a crease down a sheet of paper. Scoring machines are commonly used to create cards, table tents, tent-style business cards, mailers, occasion cards, tickets and more. It is also used in helping to fold paper. We have a low-price guarantee on all paper scoring and perforating equipment. Scoring: Puts Scoring lines or perforations across sheets.A score is a crease made in a sheet of heavy weight or cover paper prior to folding to eliminate cracking and to facilitate clean, straight folds. (see below)
  • 42.
    EMBOSSING When on press,look for sharp, well-defined edges. Hold up the paper to the light to check for pinholes and ruptures. Be sure there are no "halos" or shadows around the emboss USE: It's widely used in embossing many kinds of paper, such as wall calendars, desk calendars, covers of books, lucky envelopes, invitation cards, ... Embossing (or debossing) works best with soft, uncoated, cover stocks A blind emboss will be more pronounced than a printed emboss.
  • 43.
    FOIL PRINTING Foil enhancesthe emboss effect but you cannot emboss as deeply into foil as paper. Foils handle differently than ink and may require adjustments to the font style or size. If a foiled piece will be used for laser printing, testing is recommended to make sure the foil will not bubble or peel. Steel rule dies are used to cut out fairly simple shapes. Intricate shapes may require a laser cut.
  • 44.
    PAPER FOLDING Carton Foldingand Pasting Machine is a folding cum gluing machine for the manufacture of cartons in packaging of pharmaceuticals products, food stuff, detergents and many other products. High versatile, dependable and capable of making large range of carton, with tuck in type or automatic lock bottoms Features Latest PLC, providing flexible control Operator friendly double sheet detector Automatic pile height-regulating system Photo sensors for pile height control and sheet transport Servo controlled folding knives Multi functional slitter shafts Sheet jam detector Movable chute delivery
  • 45.
    CREASING A perfect "moveup" machine from one our other table top manual or electric models. A full range of creasing machines; from table top manual to high speed extra large; allow you to grow your needs. Features include A manual feeder which allows feeding of up to 4,000 creases per hour in stream feed mode Up to 9 programs of 9 creases per pass of each sheet Dial in electronic controls for setting the crease position Very simple adjustment of the crease position Utilizes a creasing rule and matrix system Reversable blades for inverse creasing
  • 46.
    Includes Perforating asa standard feature Price shown includes mobile base cabinet Scheduling Production department functions around 9.00 AM TO 7.00 PM constitutes of 10 hours including 1 hour break. Inventory management The main inventories in the company were Paper, pigment, plate, ink .There is a chance of damages when stored for a long period so they are carefully stored . Material requirement planning [MRP] As per their strategy they had a steady demand for materials so they stored the materials.They have introduced new machines and all so the work goes more faster than earlier so according to that they have ordered and stocked more cotton for the production. They will collect and store cotton for an advance of one month’s production. Research & development R&D Department looks after a specific unit and develops new idea to attain advantage in the area of that unit. R&D department is under the control of top management itself. Technical development wing of R&D studies about the new technologies and update the current technology with most sophisticated technology with take into consideration of the requirements. At present new and most modern machines are replaced for the old ones. Mainly the modern machines are from Germany and Lakshmi Presss Coimbatore. Product
  • 47.
    development wing ofR&D studies about the market and what are all the ways to improve the products. The will be thoroughly looking for the demand of the print material under what quality at present they are producing 60count quality print material so as per the customers requirement the count of the print material will be changed in order to meet the demand. Total quality management tools, polices  Supply in time  Cost effectiveness  Adapting changes as required to compete in the customer driven market.  entoring employees at all levels in reviewing quality and productivity related objectives for continual improvement and sustainable growth. Quality circles For the quality circle there is a team where they will be monitoring the quality of the print material. The team are  Maintenance in charge person  Quality in charge person  One person from each departments They will be constantly monitoring and if there is any sort of fault for the quality then immediate action will be taken quickly.
  • 48.
    Auditing & Inspection Thereare mainly two types of auditing they are internal auditing and statutory auditing. The internal auditor audits the accounts, resources and human resource etc. They will be auditing everything on daily basis. Statutory auditing takes quarterly. There will be through inspection of the machines and all if there is any problem then suddenly the adequate measure will be taken and so by that the production continues without any halt. Avoidance of accidents Workers in the production department has prone to moving machines has a great risk of accidents. The workers had given training to handle the machines with safety and to reduce the accidents. The workers have to wear aprons and masks and shoes as well so by this they avoid accidents. Accident is the son of carelessness, so care should be taken from the workers level to avoid the accidents. Safety measure The administration very much takes care about the safety of the workers. Fire and safety measures  Machinery safety  Machinery guards  Safety alarms etc The press provides necessary numbers fire-buckets, fire-extinguishers are all placed in each processing areas. There is an automatic switching system for machines to protect the workers from the electronic shock hazard. This will automatically switched to off state when will any short circuit occurs. As a safety for the employees aprons and masks are also given to them. Apart from all these sufficient notices for safety are displayed in convenient places in the factory.
  • 49.
    Machinery maintenance Every halfan hour interval the workers will be inspecting the machines and they will be cleaning the waste material which are stuck on to the machines and all. As part of preventive maintenance they will be putting oil and grease for the machines. There will be also inspection of the wear and tear parts of the machines as well. Quality policies According to the market demand the print materials quality also will be changed at present the print material should have 60 count and C.S.P 2400 above. So according to the clients order the quality of the print material also will be changed The main quality policies are supply in time, cost effectiveness, adapting changes as required to compete in the customer driven market, mentoring employees at all levels in reviewing and productivity related objectives for continual improvement and sustainable growth.
  • 50.
    SYSTEMS DEPARTMENT IV.5. SYSTEMSDEPRTMENT Artificial intelligence is necessary for development of mankind. Today, the term information technology has ballooned to encompass many aspects of computing and technology, and the term is more recognizable than ever before. The information technology umbrella can be quite large, covering many fields. IT professionals perform a variety of duties that range from installing applications to designing complex computer networks and information databases. -Duties that officials perform in it department include:
  • 51.
    Data management, Computernetworking, Computer engineering, Database systems design, Software design, Management of information systems, Systems management or System administration. -OBJECTIVES 1. Ensure the protection and security of data. 2. Minimize duplication of effort, services and resources. 3. Eliminate inefficient and costly redundancies. 4. Eliminate non-compatible standards and architectures. 5. Identify obstacles for departments wanting to move computing operations to the Division of Information Technology and solve it immediately. -Software configuration  ESSL[enterprise Software Solutions Lab  Microsoft office  Tally-9 PhotoShop 11 Corldraw 11 ESSL is used to assist the attendance system. Personal Attendance Monitoring System (PAMS) is the most modern technology to record the attendance of the employees within the organizations. Biometric finger initialization technology is adopted by the cotton presss.
  • 52.
    Hardware Specification  eSSL-manufacturedHardware  Attendance Device
  • 53.
     Access ControlDevice  Biometric Option - Fingerprint  Card Option - Proximity/MIFARE/HID  Sensor Type: Optical or Silicon Sensor  User Capacity– 1500-8000 (if only Fingerprint punch)  User Capacity– 60,000 (if Fingerprint punch Card)  Transaction Storage - 30,000– 100,000  Display– TFT or LCD  Verification Time– 1 to 2 Second  Connection Options  Serial  Ethernet  Wireless Ethernet  GPRS  Intranet  Internet
  • 54.
    Benefits Reduce the timerequired to schedule employees Do away with timecard preparation, collection, filling and storage Significantly cut down on payroll processing time Eliminate unauthorized hours Eliminate the need to calculate vacation, sick or compensation time accruals Identify and eliminate time abuses (break, meal, buddy punching, etc.) Be more productive, efficient and profitable Restrict unnecessary overtime and other exceptions Altogether eliminate the need to calculate time cards Improves employee productivity Microsoft office is used for other office related activities. Tally-9 software is used for keeping the accounts and all All the accounts are computerized, when we switch over to computerized accounting for first time. We should create all ledgers and enter opening balance and classify at thisstage. Just enter all the transaction in vouchers, click the journalisation, posting to ledger, preparation to trail balance, financial statement etc, is done by the computer. The software tally 9 version is used by the company.
  • 55.
    Hardware  Processor: Intel Pentium 4 and above  RAM memory: 4GB  Hard Disk: 320GB  Processor speed: 3.2 Ghz  Monitors: HCL 17‖  All accessories are of by HCL System analysis & design System analysis and designing was done by DGM of each units according to the requirements of each user. Each user was given a user name and password to protect the computer and all system from usage of unauthorized persons. System maintenance System maintenance was done by Annual Maintenance Contract (AMC). Private parties are appointed on contract basis for the maintenance of the system, routers, and all related accessories. Usually the contract was given to zenith, HCL, eSSL etc. Maintenance is of two ways; without system replacement and with system replacement. Without system replacement is done by internally and with system replacement is done by externally.
  • 56.
    Features of system Thesystems is protected from the attack of viruses using advanced antivirus program. All systems are interconnected with each other by a server. So it is very easy for the office staffs and all for entering the data and all. Pro & cons of the system Systems has more advantages compared with the disadvantages, the system help to complete the work in stipulated time with precision. Because of the server all the computers are inter-connected and so by this the staffs don’t want to rush out from office to office or by system to systems. The only disadvantages is that it is machine and there is a chance of problems which result in the loss of data ADVANTAGES  Work in stipulated time with precision.  All the computers are inter-connected  The staffs don’t want to rush out from office to office or by system to systems. DISADVANTAGES  It is machine  There is a chance of problems which result in the loss of data.
  • 57.
    Virus attacks will destroy datas  Hacking of datas of the company Identification of error Every week there will be the inspection team who will be there for finding out the errors of the system. If there has been any error occurred then soon they will be taking the necessary actions to overcome the error. Error handling methods If there has been any virus threat or like that, then soon they will scan the system and remove the virus from the system. Database administration Tally9, Microsoft Access are the two databases which is used in the company. The administrator has the privilege to edit and handle the data in the database.
  • 58.
  • 59.
    The safire industriesone of the leading industry in printing, the purchase department works more efficiently in the firm, the purchase department comprises of the following people. Manager Clerk Worker 2. Raw material e. Ink f. Paper g. Pigment h. Plate PROCUREMENT OF RAW MATERIALS 1. PAPER The major procurement of the paper is from paper mills, the dealing is directly done by the firm no intermediaries or agents, the paper’s are mostly bought from the following mills WEST COAST PAPER MILL HUMBLEY PAPER MILL SESHAY PAPER MILL An average of 10 tones of papers are ordered per month and they are made to stock and during peak seasons the orders are nearly 15 to 20 tones 2. INK
  • 60.
    Ink, another sourceof raw material which is made in the firm itself by means of pigment which is locally available in the town and for quality products the ink is mainly imported from the countries like Germany, and from DIC ltd Nearly 1500 kg of ink is ordered per month 3. PLATE The very essential source of printing through which the images are transferred from the system to paper. There are nearly three types of plate namely WAIPON PLATE THERMAL PLATE (NOT REUSABLE) PSP PLATE The plates are mainly brought from TECHNOVA IMAGING SYSTEM PVT LTD. The management will take orders for the raw Printing and likewise the production takes. The major contribution of printing where from Andra Pradesh, TamilNadu, and Karnataka etc