1
Mariano Marcos State University
Republic of the Philippines
Batac, Ilocos Norte
College of Health and Sciences
Department of Nursing
ORGANIZATIONAL STRUCTURE
(Nueva Era Rural Health Unit)
BSN II-D Group 1 Cluster 2
Ansagay, Mc Lein A.
Antolin, Chloe Rosette B.
Asuncion, Keziah Claire D.
Asuncion, Mary Joyce R.
Aurelio, Lyca Mae M.
2
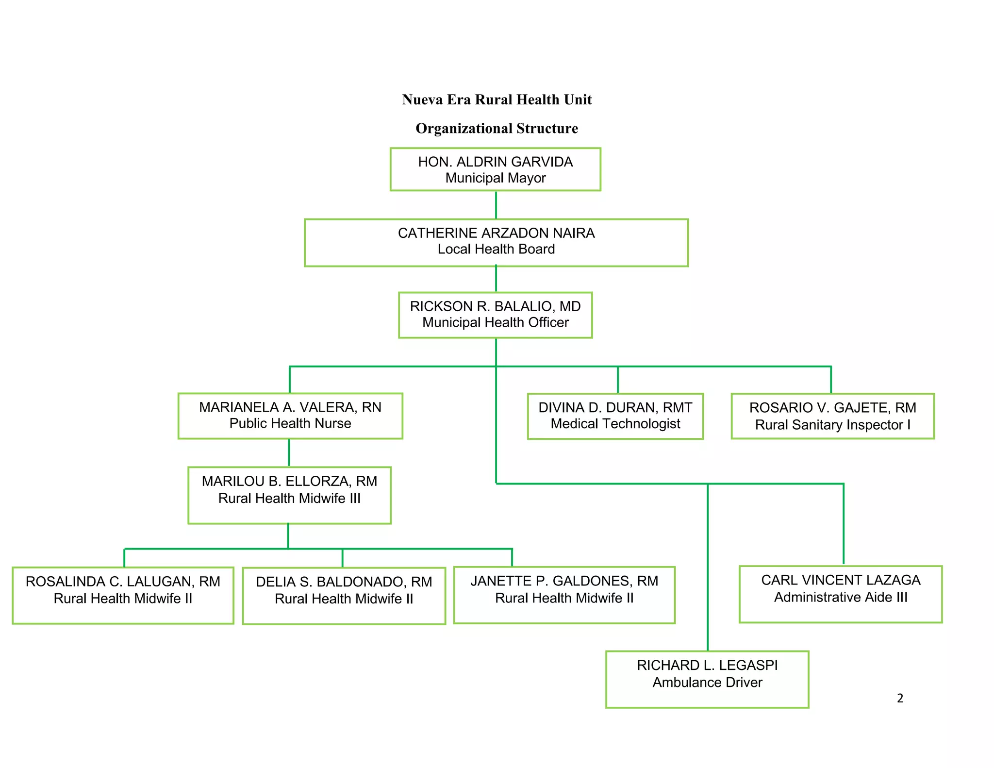
Nueva Era Rural Health Unit
Organizational Structure
HON. ALDRIN GARVIDA
Municipal Mayor
RICKSON R. BALALIO, MD
Municipal Health Officer
MARIANELA A. VALERA, RN
Public Health Nurse
ROSARIO V. GAJETE, RM
Rural Sanitary Inspector I
MARILOU B. ELLORZA, RM
Rural Health Midwife III
ROSALINDA C. LALUGAN, RM
Rural Health Midwife II
DELIA S. BALDONADO, RM
Rural Health Midwife II
JANETTE P. GALDONES, RM
Rural Health Midwife II
CARL VINCENT LAZAGA
Administrative Aide III
RICHARD L. LEGASPI
Ambulance Driver
CATHERINE ARZADON NAIRA
Local Health Board
DIVINA D. DURAN, RMT
Medical Technologist
3
The diagram shown above demonstrates the organizational chart of Nueva Era RHU which is located in Nueva Era, Ilocos
Norte. Starting from the topmost part, the RHU is headed Hon. Aldrin Garvida, the Municipal Mayor who is responsible in the general
supervision, control of all programs, projects, services, and activities of the Rural Health Unit. He has also the power to approve or
disregard certain activities or programs that other members in the healthcare team – municipal health officer, nurses, midwives, and
other members— proposes if through detailed review perceived as beneficial for the general healthcare welfare of the people or when
the disadvantages of the proposal outweigh the benefits. Meanwhile, Catherine A. Naira, the Local Health Board is also responsible in
the supervision, control of programs, projects, services, and activities of the Rural Health Unit especially during the absence of the
Mayor.
Dra. Rickson R. Balalio, the Municipal Health Officer attends to the administration of health services, acts as the supervisor of
the office, reports to the Local Chief Executive all matters pertaining to health services, assists the Sangguniang Bayan in the formulation
and implementation of laws and regulations pertaining to health, ensures the continuing education of the public on matters of health,
provides epidemiological and environmental health services to the community, acts as the Medico-Legal Officer of the community and
most importantly, acts as the clinician of the health unit wherein he attends personally to all cases of difficult labor and serious illness.
Referral of cases needing further care to the nearest hospital and physical examination of government employees, school children and
applicants for permits, licenses and tests, and issues medical certificates are also included in his responsibilities.
4
Marianela A. Valera, the Public Health Nurse, assists the physician when admitting patients, she attend medical consultations
and refer cases needing further diagnostic skilled care by a physician and other agencies. She then makes quarterly and annual reports
of the Field health Service Information System (FHSIS) for submission to the Provincial Health Office and PDOHO. She also guides
and supervises the monthly report that came from Barangay Health Station, all the health program accomplishments and morbidity/
diseases assigned to the Rural Health Midwives. She collaborates to other members of the health team to conduct activities and seminars
to address the health problems of the community. The nurse is assigned to the entire public health program. She is the point person for
the appointment of midwives to Maternal, New-born, and Child Health and Nutrition on the different barangays as well as supervising
them. And in the Control of Non-communicable disease and Control of Communicable disease she is conducting seminar for the health
promotion and wellness of individual in the community. The health program accomplishment provides the midwife for the monthly
forms to be submitted to the nurse who then uses the data to prepare the quarterly forms. One is the accommodation of non-
communicable and communicable disease which is to be submitted every Friday at PHO thru email.
Divina D. Duran, the medical technologist, performs routine urine and stool examination, and blood testing. Additionally, she is
also responsible for encoding the results of the tests done and giving it to the physician or the patient or his/her caregiver. She also
submit report about the examinations she performed quarterly.
Rosario V. Gajete, the Rural Sanitation Inspector ensures that the environment of the municipality is maintaining its cleanliness.
Monitoring and inspecting the water supply and the proper maintenance of household activities is also her main function in the
5
community. She establishes good working relationship with the different community organization, especially the barangay, and involves
them in the planning and implementation of the sanitation activities. More so, she also take part in the inspection and supervision of
sanitary facilities in the school buildings.
The midwives in Municipality of Nueva Era also hold big roles in health services. It is headed by Marilou B. Ellorza, Midwife
III and under her are Rosalinda C. Lalugan, Delia S. Baldonado and Janette P. Galdones which are all Midwife II. They work with the
Nurse in planning and evaluating health services at the barangay level, provide midwifery services in the barangay, carries out medical
and nursing functions as specified in the operational manual for nursing personnel, guide volunteers or clerks assigned to the clinic and
other health activities, accomplishes and submits reports of activities and list of needed supplies including vaccines, supplies for health
education, drugs and health equipment to be submitted to the public health nurse. They may also perform other duties as assigned or
directed by the supervisors.
Carl Vincent Lazaga, the Administrative Aide III, performs general clerical duties, coordinates and maintain records for staff,
assist in daily office needs and assume other receptionist duties when needed. Meanwhile, Richard Legaspi, the ambulance driver,
transport patients to hospitals when needed and responsible for the maintenance of the ambulance.
6
Analysis
According to Department of Health, there are specific roles and functions of each Rural Health Unit personnel. For the MHO,
his/her roles are administrator of the RHU, community physician, and Medico-legal officer of the Municipality which the MHO of the
Municipality of Nueva Era adhere to the primary functions of a MHO. One of the roles of a Public Health Nurse according to DOH is
to supervise and guide all the Rural Health Midwives in which the Public Health Nurse of Nueva Era follows the said role. The same
through with the Rural Sanitation Inspector which has a role of ensuring a healthy physical environment in the municipality that is one
of the stated roles of the DOH. And for the midwife, they are collaborating to each other, analyzing the reports of the barangay and
attending the needs of each barangay. Hence, the roles of the Municipal Health Officer, Public Health Nurse, Midwife, Rural Sanitation
Inspector and Barangay Health Worker are in accordance to the primary roles of each RHU staff.
7
Present Ratio of each RHU Staff to the Population
Nueve Era, Ilocos Norte consisting of 11 barangays has a total population of 9,606. Therefore, RHU workers ratio to the
number of population are as follows:
Rural Health Physician/Municipal Health Officer
• 1 : 9,606
Public Health Nurse
• 1: 9,606
Medical Technologist
• 1: 9,606
Rural Sanitary Inspector
• 1: 9,606
Rural Health Midwife
• 1: 2,402
8
Analysis
The Revised Implementing Rules and Regulations on the Magna Carta of Public Health Workers or the R.A. 7305 states that
the standard ration of manpower to population is:
Rural Health Physician 1: 20 000
Public Health Nurse 1: 20 000
Rural Health Midwife 1: 15 000
Rural Sanitary Inspector 1: 20 000
Barangay Health Worker 1:15 households
With the said population which is 9,606, the population is lesser that the preferred ratio of each RHU staff which means that
the standard ratio is met. Hence, more effective and efficient of health services will be given to the people of the community.

Rhu org. structure with analysis

  • 1.
    1 Mariano Marcos StateUniversity Republic of the Philippines Batac, Ilocos Norte College of Health and Sciences Department of Nursing ORGANIZATIONAL STRUCTURE (Nueva Era Rural Health Unit) BSN II-D Group 1 Cluster 2 Ansagay, Mc Lein A. Antolin, Chloe Rosette B. Asuncion, Keziah Claire D. Asuncion, Mary Joyce R. Aurelio, Lyca Mae M.
  • 2.
    2 Nueva Era RuralHealth Unit Organizational Structure HON. ALDRIN GARVIDA Municipal Mayor RICKSON R. BALALIO, MD Municipal Health Officer MARIANELA A. VALERA, RN Public Health Nurse ROSARIO V. GAJETE, RM Rural Sanitary Inspector I MARILOU B. ELLORZA, RM Rural Health Midwife III ROSALINDA C. LALUGAN, RM Rural Health Midwife II DELIA S. BALDONADO, RM Rural Health Midwife II JANETTE P. GALDONES, RM Rural Health Midwife II CARL VINCENT LAZAGA Administrative Aide III RICHARD L. LEGASPI Ambulance Driver CATHERINE ARZADON NAIRA Local Health Board DIVINA D. DURAN, RMT Medical Technologist
  • 3.
    3 The diagram shownabove demonstrates the organizational chart of Nueva Era RHU which is located in Nueva Era, Ilocos Norte. Starting from the topmost part, the RHU is headed Hon. Aldrin Garvida, the Municipal Mayor who is responsible in the general supervision, control of all programs, projects, services, and activities of the Rural Health Unit. He has also the power to approve or disregard certain activities or programs that other members in the healthcare team – municipal health officer, nurses, midwives, and other members— proposes if through detailed review perceived as beneficial for the general healthcare welfare of the people or when the disadvantages of the proposal outweigh the benefits. Meanwhile, Catherine A. Naira, the Local Health Board is also responsible in the supervision, control of programs, projects, services, and activities of the Rural Health Unit especially during the absence of the Mayor. Dra. Rickson R. Balalio, the Municipal Health Officer attends to the administration of health services, acts as the supervisor of the office, reports to the Local Chief Executive all matters pertaining to health services, assists the Sangguniang Bayan in the formulation and implementation of laws and regulations pertaining to health, ensures the continuing education of the public on matters of health, provides epidemiological and environmental health services to the community, acts as the Medico-Legal Officer of the community and most importantly, acts as the clinician of the health unit wherein he attends personally to all cases of difficult labor and serious illness. Referral of cases needing further care to the nearest hospital and physical examination of government employees, school children and applicants for permits, licenses and tests, and issues medical certificates are also included in his responsibilities.
  • 4.
    4 Marianela A. Valera,the Public Health Nurse, assists the physician when admitting patients, she attend medical consultations and refer cases needing further diagnostic skilled care by a physician and other agencies. She then makes quarterly and annual reports of the Field health Service Information System (FHSIS) for submission to the Provincial Health Office and PDOHO. She also guides and supervises the monthly report that came from Barangay Health Station, all the health program accomplishments and morbidity/ diseases assigned to the Rural Health Midwives. She collaborates to other members of the health team to conduct activities and seminars to address the health problems of the community. The nurse is assigned to the entire public health program. She is the point person for the appointment of midwives to Maternal, New-born, and Child Health and Nutrition on the different barangays as well as supervising them. And in the Control of Non-communicable disease and Control of Communicable disease she is conducting seminar for the health promotion and wellness of individual in the community. The health program accomplishment provides the midwife for the monthly forms to be submitted to the nurse who then uses the data to prepare the quarterly forms. One is the accommodation of non- communicable and communicable disease which is to be submitted every Friday at PHO thru email. Divina D. Duran, the medical technologist, performs routine urine and stool examination, and blood testing. Additionally, she is also responsible for encoding the results of the tests done and giving it to the physician or the patient or his/her caregiver. She also submit report about the examinations she performed quarterly. Rosario V. Gajete, the Rural Sanitation Inspector ensures that the environment of the municipality is maintaining its cleanliness. Monitoring and inspecting the water supply and the proper maintenance of household activities is also her main function in the
  • 5.
    5 community. She establishesgood working relationship with the different community organization, especially the barangay, and involves them in the planning and implementation of the sanitation activities. More so, she also take part in the inspection and supervision of sanitary facilities in the school buildings. The midwives in Municipality of Nueva Era also hold big roles in health services. It is headed by Marilou B. Ellorza, Midwife III and under her are Rosalinda C. Lalugan, Delia S. Baldonado and Janette P. Galdones which are all Midwife II. They work with the Nurse in planning and evaluating health services at the barangay level, provide midwifery services in the barangay, carries out medical and nursing functions as specified in the operational manual for nursing personnel, guide volunteers or clerks assigned to the clinic and other health activities, accomplishes and submits reports of activities and list of needed supplies including vaccines, supplies for health education, drugs and health equipment to be submitted to the public health nurse. They may also perform other duties as assigned or directed by the supervisors. Carl Vincent Lazaga, the Administrative Aide III, performs general clerical duties, coordinates and maintain records for staff, assist in daily office needs and assume other receptionist duties when needed. Meanwhile, Richard Legaspi, the ambulance driver, transport patients to hospitals when needed and responsible for the maintenance of the ambulance.
  • 6.
    6 Analysis According to Departmentof Health, there are specific roles and functions of each Rural Health Unit personnel. For the MHO, his/her roles are administrator of the RHU, community physician, and Medico-legal officer of the Municipality which the MHO of the Municipality of Nueva Era adhere to the primary functions of a MHO. One of the roles of a Public Health Nurse according to DOH is to supervise and guide all the Rural Health Midwives in which the Public Health Nurse of Nueva Era follows the said role. The same through with the Rural Sanitation Inspector which has a role of ensuring a healthy physical environment in the municipality that is one of the stated roles of the DOH. And for the midwife, they are collaborating to each other, analyzing the reports of the barangay and attending the needs of each barangay. Hence, the roles of the Municipal Health Officer, Public Health Nurse, Midwife, Rural Sanitation Inspector and Barangay Health Worker are in accordance to the primary roles of each RHU staff.
  • 7.
    7 Present Ratio ofeach RHU Staff to the Population Nueve Era, Ilocos Norte consisting of 11 barangays has a total population of 9,606. Therefore, RHU workers ratio to the number of population are as follows: Rural Health Physician/Municipal Health Officer • 1 : 9,606 Public Health Nurse • 1: 9,606 Medical Technologist • 1: 9,606 Rural Sanitary Inspector • 1: 9,606 Rural Health Midwife • 1: 2,402
  • 8.
    8 Analysis The Revised ImplementingRules and Regulations on the Magna Carta of Public Health Workers or the R.A. 7305 states that the standard ration of manpower to population is: Rural Health Physician 1: 20 000 Public Health Nurse 1: 20 000 Rural Health Midwife 1: 15 000 Rural Sanitary Inspector 1: 20 000 Barangay Health Worker 1:15 households With the said population which is 9,606, the population is lesser that the preferred ratio of each RHU staff which means that the standard ratio is met. Hence, more effective and efficient of health services will be given to the people of the community.