Embed presentation
Download as PDF, PPTX























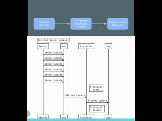
The document discusses building context-aware apps using human sensors as a metaphor. It explains that context-aware apps have three main components: sensors, algorithms, and user experience (UX). The document also provides examples of Google use cases for context-aware apps like finding a car or tracking exercise, and emphasizes the importance of energy efficiency and providing what users truly need. It asks for ideas on how these concepts could apply to an "App in the Air" and includes a link to a relevant video.





















