吳明展的履歷表 目錄

個人資料     …………………………………..   1


工作經歷     …………………………………..   2


自   傳    …………………………………..   3


備註資料     …………………………………..   4


學歷證明     …………………………………..   8


證書與其他資料 …………………………………..    9
履 歷 表
                                           基本資料
姓    名   吳明展                               性     別   ■男     □女
生    日   65 年 04 月 29 日                    身高體重      179 公分、85 公斤
駕    照   汽車、機車,自備機車                        婚姻狀況      □未婚 ■已婚
         三級 經理油料士官 役畢                                家中:(**)***-****
兵役狀況                                       連絡電話
         (退伍時間:2001/05)                              手機:0919–645-540
聯絡地址     ***新北市土城市****************         電子郵件      wu2277@gmail.com                  ,
         喜歡繪畫、聽音樂、閱讀及看電影,此外,也熱愛戶外活動,週末假日常常會與三五好友去打壘球,
興    趣
         一方面活動筋骨,一方面還可紓解壓力,讓自己處於最佳狀態,迎接工作中的挑戰。


                                               學 歷
            起訖日                            學校名稱                        科系名稱
最高學歷        1995/07 ~ 1999/07              新竹市 中華大學                    資訊工程學系


                                    專長 與 專業訓練
繪畫          POP 繪畫與設計、Photoshop、Paint Shop Pro、3D Max R2
資料庫         MySQL、Access、MS SQL Server
程式語言        C/C++、Basic、PHP、ASP、HTML
軟體操作        Windows、Office、MS Project、FreeBSD、Apache、MySQL DataBase …等
            國際專案管理師證照( PMI PMP)、資策會 RUP 物件導向分析(OOA/OOD)設計實務班、慢壘裁
自我進修
            判證(新竹體育會)、


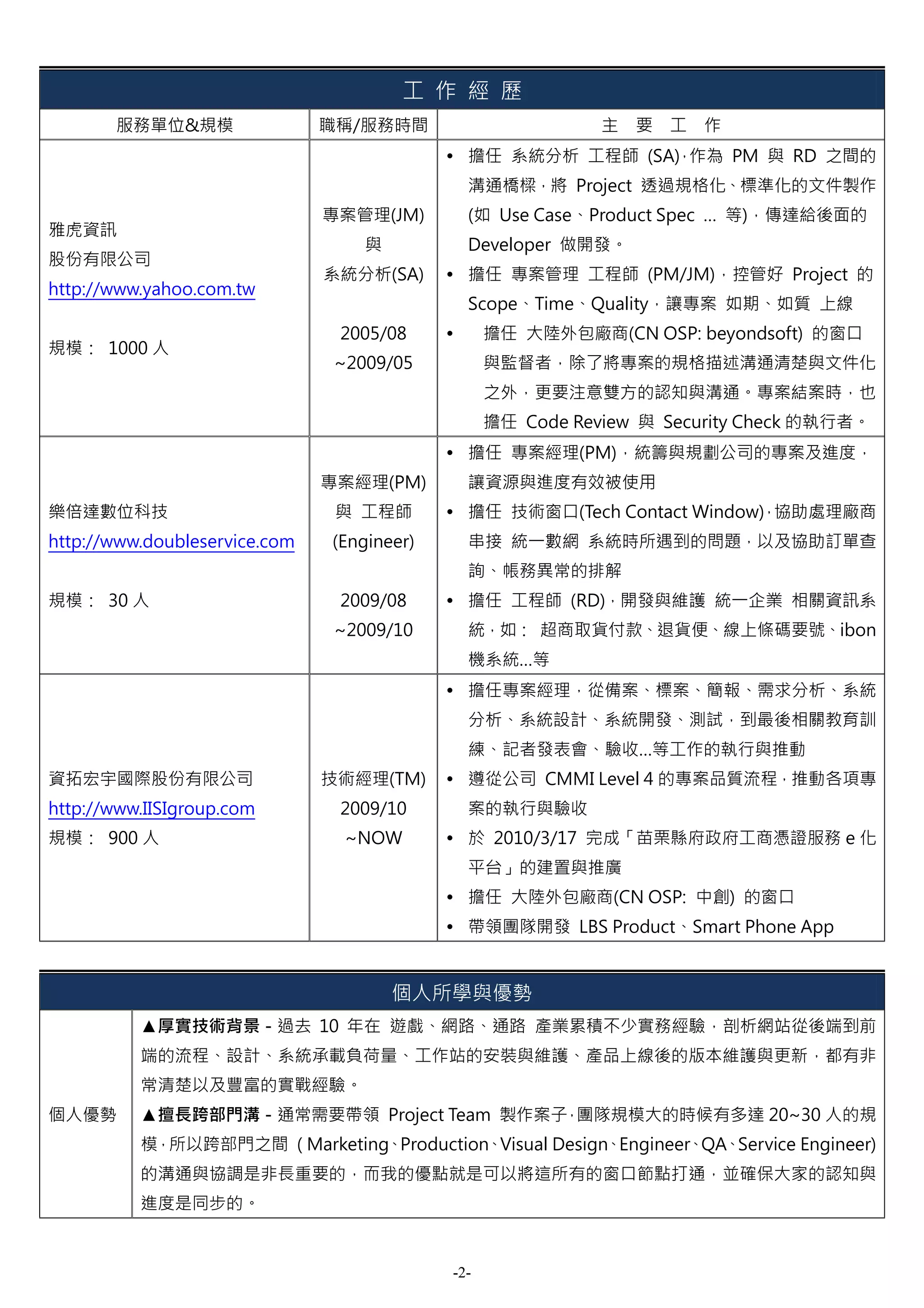
                                       工 作 經 歷
       服務單位&規模                  職稱/服務時間                        主   要 工   作
                                                 從事 PHP/MySQL 網站開發,也開發公司內相關
                                                 Projects 的開發與遊戲網站改版 FreeBSD / Linux
                                                 Server 的安裝、維護、與障礙排除
群想網路
                                產品&技術            建立 Test Process,詳盡與仔細測試 Game / Web Site
科技股份有限公司
                                  經理             的開發與改版
http://www.ethink4u.com
                                                 擔任客服人員,處理玩家的客訴問題,協助玩家的遊戲
http://cycgame.com
                                 2001/10         教學與問題排除
                                ~2005/08         擔任公司對外的技術窗口,協調與處理雙方遊戲合作上
規模: 30 人
                                                 的問題,主要往來的廠商有 Hinet, Sina, PChome…等
                                                 擔任企劃人員,創造活動與話題,維持網站的新鮮度,
                                                 與玩家對遊戲網站的黏度與熱度。


                                               -1-
工 作 經 歷
       服務單位&規模                 職稱/服務時間                       主   要 工   作
                                              擔任 系統分析 工程師 (SA) 作為 PM 與 RD 之間的
                                                             ,
                                              溝通橋樑,將 Project 透過規格化、標準化的文件製作
                               專案管理(JM)       (如 Use Case、Product Spec … 等),傳達給後面的
雅虎資訊
                                   與          Developer 做開發。
股份有限公司
                               系統分析(SA)       擔任 專案管理 工程師 (PM/JM),控管好 Project 的
http://www.yahoo.com.tw
                                              Scope、Time、Quality,讓專案 如期、如質 上線
                                2005/08           擔任 大陸外包廠商(CN OSP: beyondsoft) 的窗口
規模: 1000 人
                                ~2009/05          與監督者,除了將專案的規格描述溝通清楚與文件化
                                                  之外,更要注意雙方的認知與溝通。專案結案時,也
                                                  擔任 Code Review 與 Security Check 的執行者。
                                              擔任 專案經理(PM),統籌與規劃公司的專案及進度,
                               專案經理(PM)       讓資源與進度有效被使用
樂倍達數位科技                         與 工程師         擔任 技術窗口(Tech Contact Window) 協助處理廠商
                                                                         ,
http://www.doubleservice.com   (Engineer)     串接 統一數網 系統時所遇到的問題,以及協助訂單查
                                              詢、帳務異常的排解
規模: 30 人                        2009/08       擔任 工程師 (RD),開發與維護 統一企業 相關資訊系
                                ~2009/10      統,如: 超商取貨付款、退貨便、線上條碼要號、ibon
                                              機系統…等
                                              擔任專案經理,從備案、標案、簡報、需求分析、系統
                                              分析、系統設計、系統開發、測試,到最後相關教育訓
                                              練、記者發表會、驗收…等工作的執行與推動
資拓宏宇國際股份有限公司                   技術經理(TM)       遵從公司 CMMI Level 4 的專案品質流程,推動各項專
http://www.IISIgroup.com        2009/10       案的執行與驗收
規模: 900 人                        ~NOW         於 2010/3/17 完成「苗栗縣府政府工商憑證服務 e 化
                                              平台」的建置與推廣
                                              擔任 大陸外包廠商(CN OSP: 中創) 的窗口
                                              帶領團隊開發 LBS Product、Smart Phone App


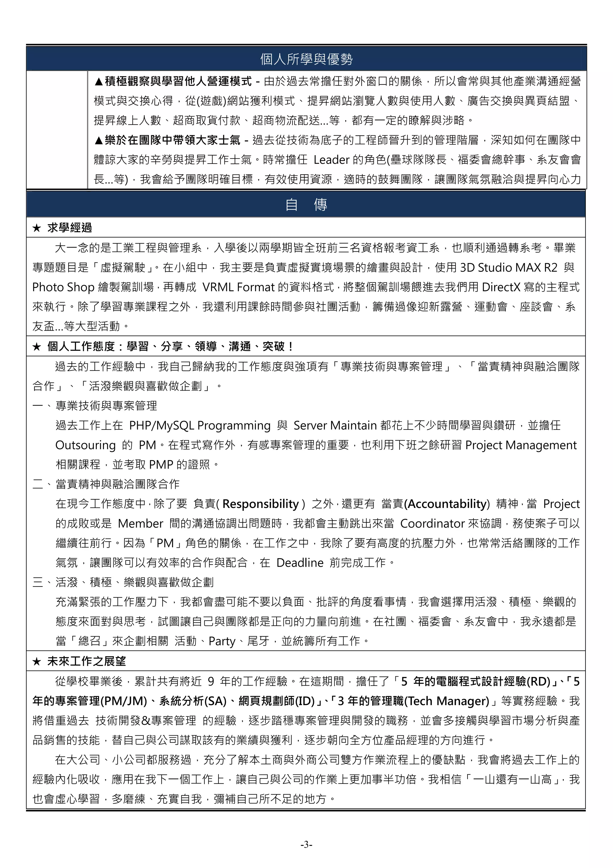
                                       個人所學與優勢
          ▲厚實技術背景-過去 10 年在 遊戲、網路、通路 產業累積不少實務經驗,剖析網站從後端到前
          端的流程、設計、系統承載負荷量、工作站的安裝與維護、產品上線後的版本維護與更新,都有非
          常清楚以及豐富的實戰經驗。
個人優勢      ▲擅長跨部門溝-通常需要帶領 Project Team 製作案子 團隊規模大的時候有多達 20~30 人的規
                                          ,
          模,所以跨部門之間 ( Marketing、Production、Visual Design、Engineer、QA、Service Engineer)
          的溝通與協調是非長重要的,而我的優點就是可以將這所有的窗口節點打通,並確保大家的認知與
          進度是同步的。


                                            -2-
個人所學與優勢
         ▲積極觀察與學習他人營運模式-由於過去常擔任對外窗口的關係,所以會常與其他產業溝通經營
         模式與交換心得,從(遊戲)網站獲利模式、提昇網站瀏覽人數與使用人數、廣告交換與異頁結盟、
         提昇線上人數、超商取貨付款、超商物流配送…等,都有一定的瞭解與涉略。
         ▲樂於在團隊中帶領大家士氣-過去從技術為底子的工程師晉升到的管理階層,深知如何在團隊中
         體諒大家的辛勞與提昇工作士氣。時常擔任 Leader 的角色(壘球隊隊長、福委會總幹事、系友會會
         長…等),我會給予團隊明確目標,有效使用資源,適時的鼓舞團隊,讓團隊氣氛融洽與提昇向心力

                                 自         傳
★ 求學經過
  大一念的是工業工程與管理系,入學後以兩學期皆全班前三名資格報考資工系,也順利通過轉系考。畢業
專題題目是「虛擬駕駛」
          。在小組中,我主要是負責虛擬實境場景的繪畫與設計,使用 3D Studio MAX R2 與
Photo Shop 繪製駕訓場,再轉成 VRML Format 的資料格式,將整個駕訓場餵進去我們用 DirectX 寫的主程式
來執行。除了學習專業課程之外,我還利用課餘時間參與社團活動,籌備過像迎新露營、運動會、座談會、系
友盃…等大型活動。
★ 個人工作態度:學習、分享、領導、溝通、突破!
  過去的工作經驗中,我自己歸納我的工作態度與強項有「專業技術與專案管理」、「當責精神與融洽團隊
合作」、「活潑樂觀與喜歡做企劃」。
一、 專業技術與專案管理
  過去工作上在 PHP/MySQL Programming 與 Server Maintain 都花上不少時間學習與鑽研,並擔任
  Outsouring 的 PM。在程式寫作外,有感專案管理的重要,也利用下班之餘研習 Project Management
  相關課程,並考取 PMP 的證照。
二、 當責精神與融洽團隊合作
  在現今工作態度中,除了要 負責( Responsibility ) 之外,還更有 當責(Accountability) 精神,當 Project
  的成敗或是 Member 間的溝通協調出問題時,我都會主動跳出來當 Coordinator 來協調,務使案子可以
  繼續往前行。因為「PM」角色的關係,在工作之中,我除了要有高度的抗壓力外,也常常活絡團隊的工作
  氣氛,讓團隊可以有效率的合作與配合,在 Deadline 前完成工作。
三、 活潑、積極、樂觀與喜歡做企劃
  充滿緊張的工作壓力下,我都會盡可能不要以負面、批評的角度看事情,我會選擇用活潑、積極、樂觀的
  態度來面對與思考,試圖讓自己與團隊都是正向的力量向前進。在社團、福委會、系友會中,我永遠都是
  當「總召」來企劃相關 活動、Party、尾牙,並統籌所有工作。
★ 未來工作之展望
  從學校畢業後,累計共有將近 9 年的工作經驗。在這期間,擔任了「5 年的電腦程式設計經驗(RD)」「5
                                                   、
年的專案管理(PM/JM)、系統分析(SA)、網頁規劃師(ID)」「3 年的管理職(Tech Manager)」等實務經驗。我
                                 、
將借重過去 技術開發&專案管理 的經驗,逐步踏穩專案管理與開發的職務,並會多接觸與學習市場分析與產
品銷售的技能,替自己與公司謀取該有的業績與獲利,逐步朝向全方位產品經理的方向進行。
  在大公司、小公司都服務過,充分了解本土商與外商公司雙方作業流程上的優缺點,我會將過去工作上的
經驗內化吸收,應用在我下一個工作上,讓自己與公司的作業上更加事半功倍。我相信「一山還有一山高」
                                              ,我
也會虛心學習,多磨練、充實自我,彌補自己所不足的地方。


                                     -3-
備 註 資 料
          高中:電腦研習社,漫畫社。
          大一:工管系系學會美宣股長,動畫社美宣股長,棒球(社)隊美宣股長。
          大二:棒球(社)隊美宣股長。
社團經驗
          大三:學生活動中心美宣處長,漫畫社社長,資工系系學會美宣,資工系壘球隊隊長。
          大四:資工系實驗室網頁維護組,資工系系學會美宣,資工系壘球隊文宣。
          就業:慢壘球隊隊長&領隊,YAHOO!奇摩福委會總幹事,中華資工系系友會會長
【※備註一】
雖在 YAHOO!奇摩 服務期間主要工作雖不是以 coding 為主的工作,但我還是會利用機會讓自己不要脫離程式
設計太遠,所以私底下也會寫些小小的後端工具,協助公司同仁的資料查詢、編輯與上稿。
另外,利用休假期間,有幫助朋友規劃與設計網站,從無到有都是我一手包辦,完成的作品是一家房仲業者的網
站:「傑盟不動產經紀有限公司」,網址: http://www.taipeihome.com.tw/


【※備註二】
於 YAHOO 服務期間,每年帶的大案子都至少五個以上 (大案子定義:投入 3*RD and 半年專案開發期)
   如:2005 三合一選舉、2005 台北世界新車大展、2006 新聞改版、2006 FIFA 世界盃足球賽、2007 房屋改
   版、2007 理財改版、颱風預報、2008 新車大展、2008 凱沃名模選拔、2008 北京奧運、2009 3C 科技改
   版..等。另整理較詳細的開發的專案資料表如下。


       2005 年
       服務名稱 or 專案性質        專案內容                            其他說明
       汽車 Autos Revamp     2005 汽車大改版
       星象 Astrology        星座與算命 兩頻道的合併
       算命 Fate
       新聞 News Campaign    市長、縣市議員、鄉鎮長 三合一選舉               與 中選會 合作
       汽車 Autos Campaign   Autos Show Campaign, 台北世界新車大展
       2006 年
       服務名稱 or 專案性質        專案內容                            其他說明
       音樂 Music            雅虎音樂通&音樂下載新上線                   收費服務
       新聞 News Revamp      2006 新聞大改版
       股市 Stock Enhance    股市小改版
       雅虎 首頁               雅虎首頁改版
       時尚 Fashion          時尚美麗頻道 (新)上線                    新服務上線
       新聞 News Campaign    MLB Play-off , 美國職業棒球季後賽專輯
       MKT Campaign        Summer Beauty , 夏日美人別冊          與 TW OSP 合作
       MKT Campaign        FIFA , 2006 世界盃足球賽
       MKT Campaign        Autumn Beauty , 秋冬美人美麗別冊        與 TW OSP 合作



                                     -4-
備 註 資 料
    2007 年
     服務名稱 or 專案性質          專案內容                                  其他說明
     房屋 House Revamp       2007 房屋改版
     關鍵字 YSM               關鍵字服務(題庫) 線上測驗系統                      與 TW OSP 合作
     理財 Money Revamp       2007 理財改版                             與 CN OSP 合作
     氣象 Weather            颱風預報 Flash                            與 氣象局 合作
     新聞 News               首頁改版 & 金腰帶
     汽車 Autos Campaign     2008 Taipei Auto Show , 台北新車大展        與 CN OSP 合作
     汽車 Autos              Green Car, 柴油車專案                      與 TW OSP 合作
     MKT Campaign          Fashion + Astrology Campaign, 七夕情人節
     Operation Enhance     CC Tool Integration , 整合所有的客服工具


    2008 年
     服務名稱 or 專案性質          專案內容                                  其他說明
     時尚 Fashion Campaign   夏日美人 PK 活動                            與 TW OSP 合作
     運動 Sports Campaign    Olympic Campaign , 奧運 台灣 RUN 起來       與 CN OSP 合作
     上網方案 Access           原 ADSL Site 改版變成 Access Site 上線       新服務上線
     房屋 House Campaign     520 房屋大賞活動
     音樂 Music Enhance      與 KKBOX 合作製作 search wow module
     Colo Movement         將舊機房中 352 台 Server (14 個服務) 搬移到 搬移過程中也做相
                           新的機房                                  關系統升級 (ex:
                                                                 php4 php5)


    2009 年
     服務名稱 or 專案性質          專案內容                                  其他說明
     3C 科技 Tech            3C 家電 科技頻道 (新)上線                      與 CN OSP
                                                                 (Beyond Soft)合作




【※備註三】
當時在第一家公司(群想科技) 內幾個較大的專案:
    工作日誌系統
    版本管理維護系統
    CYCGAME 遊戲大聯盟 大改版、以及廠商共同網站維護
    會員維護系統
    遊戲網站討論區
    大大小小..等遊戲後端管理介面

                                        -5-
備 註 資 料
【※備註四】
擔任 20 多家廠商的技術窗口,如 Hinet, Pchome, Sina(TW,HK,CN,USA) …等,整理如下表:
      一覽表
      廠商 or 網站名稱             網址                               2009/05 updated
      CYC 遊戲大聯盟遊戲網站          http://cycgame.com
      尋夢園 遊戲網                http://fun.ek21.com
      中華電信 遊戲網               http://games.hinet.net/webgame
      台灣新浪網 遊戲網              http://game.sina.com.tw
      香港新浪網 遊戲網              http://game.sina.com.hk
      美國新浪網 遊戲網              http://game.sina.com             (已下線)
      大陸北京新浪網 遊戲網            http://games.sina.com.cn
      阿達網(idot) 遊戲網          http://www.idot.com.tw           (已下線)
      玩遊戲(桓基) 遊戲網            http://www.1uc.com.tw            (已下線)
      PChome 遊戲網             http://game.pchome.com.tw
      奕象網 象棋專業遊戲網站           http://game.cccs.org.tw          (已下線)
      磐駝國際 遊戲網               http://www.hagame.com.tw         (已下線)
      宏遠-博客來 遊戲網             http://www.luckygame.com.tw      (已下線)
      港都-豆豆龍 遊戲競技網           http://game.k-net.com.tw         (已下線)
      DoTime 遊戲競技網           http://www.do-time.com.tw        (已下線)
      士恆 遊戲競技網                                                (已下線)
      當鋪王 遊戲網                http://game.downput.com.tw       (已下線)
      美齊旅行社                  http://www.jeantour.com
      網上法                    http://www.ipeclaw.com.tw        (已下線)
      微爾資訊網路科技               http://www.vrnet.com.tw
      VSchool                http://www.vschool.com.tw




                                    -6-
備 註 資 料
【※備註五】公司內得獎紀錄:
[資拓宏宇國際股份有限公司]
1.   [資拓科技][2011][99 年度品質評量競賽–年度最優良 PM]
2.   [資拓科技][2010][99.05 品質競賽活動–最優良專案]
3.   [資拓科技][2009][協助團隊獲得 2 次 流程資產館被存取(下載)應用次數–貢獻最多團隊獎]




[雅虎資訊股份有限公司]
1. [YAHOO!奇摩][2008][Odyssey Award] – TW Olympic
2. [YAHOO!奇摩][2007][Odyssey Award] – TW Media Team
3. [YAHOO!奇摩][2007][Odyssey Award] – TW Money 2.0
4. [YAHOO!奇摩][2006][Odyssey Award] – TW News 3.0




                                           -7-
學歷證明




 -8-
證書與其他資料 (退伍令)




慢速壘球裁判證 (新竹市體育會)




       -9-
證書與其他資料 (師大英文教學中心)




        -10-
證書與其他資料 (資策會 RUP 研習課程)




          -11-
證書與其他資料 ( PMI PMP 證書 )




          -12-

吳明展的履歷表 My Resume 2009 (pdf)

  • 1.
    吳明展的履歷表 目錄 個人資料 ………………………………….. 1 工作經歷 ………………………………….. 2 自 傳 ………………………………….. 3 備註資料 ………………………………….. 4 學歷證明 ………………………………….. 8 證書與其他資料 ………………………………….. 9
  • 2.
    履 歷 表 基本資料 姓 名 吳明展 性 別 ■男 □女 生 日 65 年 04 月 29 日 身高體重 179 公分、85 公斤 駕 照 汽車、機車,自備機車 婚姻狀況 □未婚 ■已婚 三級 經理油料士官 役畢 家中:(**)***-**** 兵役狀況 連絡電話 (退伍時間:2001/05) 手機:0919–645-540 聯絡地址 ***新北市土城市**************** 電子郵件 wu2277@gmail.com , 喜歡繪畫、聽音樂、閱讀及看電影,此外,也熱愛戶外活動,週末假日常常會與三五好友去打壘球, 興 趣 一方面活動筋骨,一方面還可紓解壓力,讓自己處於最佳狀態,迎接工作中的挑戰。 學 歷 起訖日 學校名稱 科系名稱 最高學歷 1995/07 ~ 1999/07 新竹市 中華大學 資訊工程學系 專長 與 專業訓練 繪畫 POP 繪畫與設計、Photoshop、Paint Shop Pro、3D Max R2 資料庫 MySQL、Access、MS SQL Server 程式語言 C/C++、Basic、PHP、ASP、HTML 軟體操作 Windows、Office、MS Project、FreeBSD、Apache、MySQL DataBase …等 國際專案管理師證照( PMI PMP)、資策會 RUP 物件導向分析(OOA/OOD)設計實務班、慢壘裁 自我進修 判證(新竹體育會)、 工 作 經 歷 服務單位&規模 職稱/服務時間 主 要 工 作 從事 PHP/MySQL 網站開發,也開發公司內相關 Projects 的開發與遊戲網站改版 FreeBSD / Linux Server 的安裝、維護、與障礙排除 群想網路 產品&技術 建立 Test Process,詳盡與仔細測試 Game / Web Site 科技股份有限公司 經理 的開發與改版 http://www.ethink4u.com 擔任客服人員,處理玩家的客訴問題,協助玩家的遊戲 http://cycgame.com 2001/10 教學與問題排除 ~2005/08 擔任公司對外的技術窗口,協調與處理雙方遊戲合作上 規模: 30 人 的問題,主要往來的廠商有 Hinet, Sina, PChome…等 擔任企劃人員,創造活動與話題,維持網站的新鮮度, 與玩家對遊戲網站的黏度與熱度。 -1-
  • 3.
    工 作 經歷 服務單位&規模 職稱/服務時間 主 要 工 作 擔任 系統分析 工程師 (SA) 作為 PM 與 RD 之間的 , 溝通橋樑,將 Project 透過規格化、標準化的文件製作 專案管理(JM) (如 Use Case、Product Spec … 等),傳達給後面的 雅虎資訊 與 Developer 做開發。 股份有限公司 系統分析(SA) 擔任 專案管理 工程師 (PM/JM),控管好 Project 的 http://www.yahoo.com.tw Scope、Time、Quality,讓專案 如期、如質 上線 2005/08 擔任 大陸外包廠商(CN OSP: beyondsoft) 的窗口 規模: 1000 人 ~2009/05 與監督者,除了將專案的規格描述溝通清楚與文件化 之外,更要注意雙方的認知與溝通。專案結案時,也 擔任 Code Review 與 Security Check 的執行者。 擔任 專案經理(PM),統籌與規劃公司的專案及進度, 專案經理(PM) 讓資源與進度有效被使用 樂倍達數位科技 與 工程師 擔任 技術窗口(Tech Contact Window) 協助處理廠商 , http://www.doubleservice.com (Engineer) 串接 統一數網 系統時所遇到的問題,以及協助訂單查 詢、帳務異常的排解 規模: 30 人 2009/08 擔任 工程師 (RD),開發與維護 統一企業 相關資訊系 ~2009/10 統,如: 超商取貨付款、退貨便、線上條碼要號、ibon 機系統…等 擔任專案經理,從備案、標案、簡報、需求分析、系統 分析、系統設計、系統開發、測試,到最後相關教育訓 練、記者發表會、驗收…等工作的執行與推動 資拓宏宇國際股份有限公司 技術經理(TM) 遵從公司 CMMI Level 4 的專案品質流程,推動各項專 http://www.IISIgroup.com 2009/10 案的執行與驗收 規模: 900 人 ~NOW 於 2010/3/17 完成「苗栗縣府政府工商憑證服務 e 化 平台」的建置與推廣 擔任 大陸外包廠商(CN OSP: 中創) 的窗口 帶領團隊開發 LBS Product、Smart Phone App 個人所學與優勢 ▲厚實技術背景-過去 10 年在 遊戲、網路、通路 產業累積不少實務經驗,剖析網站從後端到前 端的流程、設計、系統承載負荷量、工作站的安裝與維護、產品上線後的版本維護與更新,都有非 常清楚以及豐富的實戰經驗。 個人優勢 ▲擅長跨部門溝-通常需要帶領 Project Team 製作案子 團隊規模大的時候有多達 20~30 人的規 , 模,所以跨部門之間 ( Marketing、Production、Visual Design、Engineer、QA、Service Engineer) 的溝通與協調是非長重要的,而我的優點就是可以將這所有的窗口節點打通,並確保大家的認知與 進度是同步的。 -2-
  • 4.
    個人所學與優勢 ▲積極觀察與學習他人營運模式-由於過去常擔任對外窗口的關係,所以會常與其他產業溝通經營 模式與交換心得,從(遊戲)網站獲利模式、提昇網站瀏覽人數與使用人數、廣告交換與異頁結盟、 提昇線上人數、超商取貨付款、超商物流配送…等,都有一定的瞭解與涉略。 ▲樂於在團隊中帶領大家士氣-過去從技術為底子的工程師晉升到的管理階層,深知如何在團隊中 體諒大家的辛勞與提昇工作士氣。時常擔任 Leader 的角色(壘球隊隊長、福委會總幹事、系友會會 長…等),我會給予團隊明確目標,有效使用資源,適時的鼓舞團隊,讓團隊氣氛融洽與提昇向心力 自 傳 ★ 求學經過 大一念的是工業工程與管理系,入學後以兩學期皆全班前三名資格報考資工系,也順利通過轉系考。畢業 專題題目是「虛擬駕駛」 。在小組中,我主要是負責虛擬實境場景的繪畫與設計,使用 3D Studio MAX R2 與 Photo Shop 繪製駕訓場,再轉成 VRML Format 的資料格式,將整個駕訓場餵進去我們用 DirectX 寫的主程式 來執行。除了學習專業課程之外,我還利用課餘時間參與社團活動,籌備過像迎新露營、運動會、座談會、系 友盃…等大型活動。 ★ 個人工作態度:學習、分享、領導、溝通、突破! 過去的工作經驗中,我自己歸納我的工作態度與強項有「專業技術與專案管理」、「當責精神與融洽團隊 合作」、「活潑樂觀與喜歡做企劃」。 一、 專業技術與專案管理 過去工作上在 PHP/MySQL Programming 與 Server Maintain 都花上不少時間學習與鑽研,並擔任 Outsouring 的 PM。在程式寫作外,有感專案管理的重要,也利用下班之餘研習 Project Management 相關課程,並考取 PMP 的證照。 二、 當責精神與融洽團隊合作 在現今工作態度中,除了要 負責( Responsibility ) 之外,還更有 當責(Accountability) 精神,當 Project 的成敗或是 Member 間的溝通協調出問題時,我都會主動跳出來當 Coordinator 來協調,務使案子可以 繼續往前行。因為「PM」角色的關係,在工作之中,我除了要有高度的抗壓力外,也常常活絡團隊的工作 氣氛,讓團隊可以有效率的合作與配合,在 Deadline 前完成工作。 三、 活潑、積極、樂觀與喜歡做企劃 充滿緊張的工作壓力下,我都會盡可能不要以負面、批評的角度看事情,我會選擇用活潑、積極、樂觀的 態度來面對與思考,試圖讓自己與團隊都是正向的力量向前進。在社團、福委會、系友會中,我永遠都是 當「總召」來企劃相關 活動、Party、尾牙,並統籌所有工作。 ★ 未來工作之展望 從學校畢業後,累計共有將近 9 年的工作經驗。在這期間,擔任了「5 年的電腦程式設計經驗(RD)」「5 、 年的專案管理(PM/JM)、系統分析(SA)、網頁規劃師(ID)」「3 年的管理職(Tech Manager)」等實務經驗。我 、 將借重過去 技術開發&專案管理 的經驗,逐步踏穩專案管理與開發的職務,並會多接觸與學習市場分析與產 品銷售的技能,替自己與公司謀取該有的業績與獲利,逐步朝向全方位產品經理的方向進行。 在大公司、小公司都服務過,充分了解本土商與外商公司雙方作業流程上的優缺點,我會將過去工作上的 經驗內化吸收,應用在我下一個工作上,讓自己與公司的作業上更加事半功倍。我相信「一山還有一山高」 ,我 也會虛心學習,多磨練、充實自我,彌補自己所不足的地方。 -3-
  • 5.
    備 註 資料 高中:電腦研習社,漫畫社。 大一:工管系系學會美宣股長,動畫社美宣股長,棒球(社)隊美宣股長。 大二:棒球(社)隊美宣股長。 社團經驗 大三:學生活動中心美宣處長,漫畫社社長,資工系系學會美宣,資工系壘球隊隊長。 大四:資工系實驗室網頁維護組,資工系系學會美宣,資工系壘球隊文宣。 就業:慢壘球隊隊長&領隊,YAHOO!奇摩福委會總幹事,中華資工系系友會會長 【※備註一】 雖在 YAHOO!奇摩 服務期間主要工作雖不是以 coding 為主的工作,但我還是會利用機會讓自己不要脫離程式 設計太遠,所以私底下也會寫些小小的後端工具,協助公司同仁的資料查詢、編輯與上稿。 另外,利用休假期間,有幫助朋友規劃與設計網站,從無到有都是我一手包辦,完成的作品是一家房仲業者的網 站:「傑盟不動產經紀有限公司」,網址: http://www.taipeihome.com.tw/ 【※備註二】 於 YAHOO 服務期間,每年帶的大案子都至少五個以上 (大案子定義:投入 3*RD and 半年專案開發期) 如:2005 三合一選舉、2005 台北世界新車大展、2006 新聞改版、2006 FIFA 世界盃足球賽、2007 房屋改 版、2007 理財改版、颱風預報、2008 新車大展、2008 凱沃名模選拔、2008 北京奧運、2009 3C 科技改 版..等。另整理較詳細的開發的專案資料表如下。 2005 年 服務名稱 or 專案性質 專案內容 其他說明 汽車 Autos Revamp 2005 汽車大改版 星象 Astrology 星座與算命 兩頻道的合併 算命 Fate 新聞 News Campaign 市長、縣市議員、鄉鎮長 三合一選舉 與 中選會 合作 汽車 Autos Campaign Autos Show Campaign, 台北世界新車大展 2006 年 服務名稱 or 專案性質 專案內容 其他說明 音樂 Music 雅虎音樂通&音樂下載新上線 收費服務 新聞 News Revamp 2006 新聞大改版 股市 Stock Enhance 股市小改版 雅虎 首頁 雅虎首頁改版 時尚 Fashion 時尚美麗頻道 (新)上線 新服務上線 新聞 News Campaign MLB Play-off , 美國職業棒球季後賽專輯 MKT Campaign Summer Beauty , 夏日美人別冊 與 TW OSP 合作 MKT Campaign FIFA , 2006 世界盃足球賽 MKT Campaign Autumn Beauty , 秋冬美人美麗別冊 與 TW OSP 合作 -4-
  • 6.
    備 註 資料 2007 年 服務名稱 or 專案性質 專案內容 其他說明 房屋 House Revamp 2007 房屋改版 關鍵字 YSM 關鍵字服務(題庫) 線上測驗系統 與 TW OSP 合作 理財 Money Revamp 2007 理財改版 與 CN OSP 合作 氣象 Weather 颱風預報 Flash 與 氣象局 合作 新聞 News 首頁改版 & 金腰帶 汽車 Autos Campaign 2008 Taipei Auto Show , 台北新車大展 與 CN OSP 合作 汽車 Autos Green Car, 柴油車專案 與 TW OSP 合作 MKT Campaign Fashion + Astrology Campaign, 七夕情人節 Operation Enhance CC Tool Integration , 整合所有的客服工具 2008 年 服務名稱 or 專案性質 專案內容 其他說明 時尚 Fashion Campaign 夏日美人 PK 活動 與 TW OSP 合作 運動 Sports Campaign Olympic Campaign , 奧運 台灣 RUN 起來 與 CN OSP 合作 上網方案 Access 原 ADSL Site 改版變成 Access Site 上線 新服務上線 房屋 House Campaign 520 房屋大賞活動 音樂 Music Enhance 與 KKBOX 合作製作 search wow module Colo Movement 將舊機房中 352 台 Server (14 個服務) 搬移到 搬移過程中也做相 新的機房 關系統升級 (ex: php4 php5) 2009 年 服務名稱 or 專案性質 專案內容 其他說明 3C 科技 Tech 3C 家電 科技頻道 (新)上線 與 CN OSP (Beyond Soft)合作 【※備註三】 當時在第一家公司(群想科技) 內幾個較大的專案: 工作日誌系統 版本管理維護系統 CYCGAME 遊戲大聯盟 大改版、以及廠商共同網站維護 會員維護系統 遊戲網站討論區 大大小小..等遊戲後端管理介面 -5-
  • 7.
    備 註 資料 【※備註四】 擔任 20 多家廠商的技術窗口,如 Hinet, Pchome, Sina(TW,HK,CN,USA) …等,整理如下表: 一覽表 廠商 or 網站名稱 網址 2009/05 updated CYC 遊戲大聯盟遊戲網站 http://cycgame.com 尋夢園 遊戲網 http://fun.ek21.com 中華電信 遊戲網 http://games.hinet.net/webgame 台灣新浪網 遊戲網 http://game.sina.com.tw 香港新浪網 遊戲網 http://game.sina.com.hk 美國新浪網 遊戲網 http://game.sina.com (已下線) 大陸北京新浪網 遊戲網 http://games.sina.com.cn 阿達網(idot) 遊戲網 http://www.idot.com.tw (已下線) 玩遊戲(桓基) 遊戲網 http://www.1uc.com.tw (已下線) PChome 遊戲網 http://game.pchome.com.tw 奕象網 象棋專業遊戲網站 http://game.cccs.org.tw (已下線) 磐駝國際 遊戲網 http://www.hagame.com.tw (已下線) 宏遠-博客來 遊戲網 http://www.luckygame.com.tw (已下線) 港都-豆豆龍 遊戲競技網 http://game.k-net.com.tw (已下線) DoTime 遊戲競技網 http://www.do-time.com.tw (已下線) 士恆 遊戲競技網 (已下線) 當鋪王 遊戲網 http://game.downput.com.tw (已下線) 美齊旅行社 http://www.jeantour.com 網上法 http://www.ipeclaw.com.tw (已下線) 微爾資訊網路科技 http://www.vrnet.com.tw VSchool http://www.vschool.com.tw -6-
  • 8.
    備 註 資料 【※備註五】公司內得獎紀錄: [資拓宏宇國際股份有限公司] 1. [資拓科技][2011][99 年度品質評量競賽–年度最優良 PM] 2. [資拓科技][2010][99.05 品質競賽活動–最優良專案] 3. [資拓科技][2009][協助團隊獲得 2 次 流程資產館被存取(下載)應用次數–貢獻最多團隊獎] [雅虎資訊股份有限公司] 1. [YAHOO!奇摩][2008][Odyssey Award] – TW Olympic 2. [YAHOO!奇摩][2007][Odyssey Award] – TW Media Team 3. [YAHOO!奇摩][2007][Odyssey Award] – TW Money 2.0 4. [YAHOO!奇摩][2006][Odyssey Award] – TW News 3.0 -7-
  • 9.
  • 10.
  • 11.
  • 12.
  • 13.
    證書與其他資料 ( PMIPMP 證書 ) -12-