RESEARCH FRAMEWORK
Research Framework
•A research framework illustrates the
structure or blueprint of the
research plan and helps the
researcher formulate relevant
research questions.
•The framework consists of the key concepts and
assumed relationships of the research project. It is
normally used as a guide for researchers so that
they are more focused on the scope of their
studies. It can be presented using visual (diagrams,
chart, etc.) and narrative (paragraph stating the
concepts and relationships of the study) forms.
Theoretical and Conceptual Framework
•The types of research frameworks are
classified as the theoretical and
conceptual frameworks.
Theoretical framework
•A theoretical framework is commonly
used for studies that anchor on time
tested theories that relate the findings
of the investigation to the underpinning
relevant theory of knowledge.
Conceptual Framework
•a conceptual framework refers to the
actual ideas, beliefs, and tentative
theories that specifically support the
study. It is primarily a conception or
model of what is out there that the
researcher plans to study.
Similarities of the Theoretical and
Conceptual Framework
• 1. Provide an overall view of the research study;
• 2. Anchor a theory that supports the study;
• 3. Guide in developing relevant research questions/objectives;
• 4. Help justify assumptions/hypothesis;
• 5. Aid in choosing appropriate methodology;
• 6. Help in gathering and interpreting data and
• 7. Guide in identifying possible threats to validity.
Differences between the Theoretical and
Conceptual Framework
These are the following guidelines and strategies
of choosing and developing a Research Framework
according to Barrot (2017, p.73).
Theoretical framework
• Understand the variables included in your study as well
as their relationship with one another.
• Review the existing literature related to your research
topic.
• Using the information that you have gathered from the
literature, look for possible theories that may potentially
account for the expected results of your research topic.
• From these theories, select the one that is most relevant
to your study and can provide a blueprint for your
research.
Conceptual framework
• Identify the key concepts in your study by referring to your
research questions or objectives.
• Search for existing theories that incorporate the same
concept and look into their relationships with one another.
• Using the existing theories as a guide, plot your conceptual
framework using a concept map.
• In case that there are concepts not covered by the selected
theories. Incorporate them into your framework. However,
make sure that you are incorporating this concept into your
framework because it is necessary for your paper.
Conceptual Framework
• After completing the initial draft of your conceptual framework,
write a narrative explanation of each concept and how each of
them relates to one another. Again, there should be a basis for
the relationship between the concepts being incorporated.
• Refer once again to your research questions. Check if the
conceptual framework is aligned with them.
• Note that the process of creating a conceptual framework is
developmental. This means that it may still be refined or
changed as you read more literature and look into more
theories. • In some cases, the research hypothesis is presented
at the end of the conceptual framework.
Concept Map
•A concept map is a visual representation of
information that helps show the relationship
between ideas. Concept maps begin with
the main topic and then branch out into
sub-topics, reflecting the connection of all
the elements in the study. It can also
provide and organize new ideas.
• It is composed of different figures such as lines, circles, boxes,
and other marks or symbols which represent the elements of your
research. It can take the form of charts, graphic organizers,
tables, flowcharts, Venn Diagrams, timelines, or T-charts.
Concept map arranges related ideas in a hierarchy. You start
broad, and the sub-topics will get more and more specific. It also
helps you in formulating a specific topic from the general or the
main idea with significant connections of information. In other
words, understanding the big picture makes the details more
significant and easier to comprehend.
Before creating your conceptual framework, you have to
understand first the different variables of your study.
• The independent variable is the “presumed cause” of the
research problem. It is the reason for any “change” or
difference in a dependent variable.
• The dependent variable is the “presumed effect” of the
research problem. It is usually the problem itself or the
element that is being questioned.
• The moderating variable is an independent variable which
influences the direction and the strength of the connection
between independent and dependent variables.
Before creating your conceptual framework, you have to
understand first the different variables of your study.
• Mediating variable or Intervening variable is an element
that exists between the independent to the dependent
variable. A mediator (or mediating) variable is an integral
part of the cause-effect relationship and helps us to
understand the effects of the independent variable on
the dependent variable. It is a variable that describes
the effect and influence of the relationship between the
variables and what is controlling that relationship. This is
also called as correlated or mediator variables
Before creating your conceptual framework, you have to
understand first the different variables of your study.
• The control variable is a special type of independent
variable that can influence the dependent variable. It
takes an active role in quantitative studies. Statistical
procedures are used to control this variable. It is useful
to integrate the control variables into your research
study, but it is not the main focus.
The Input-Process-Output Model
• The Input-Process-Output Model (IPO) is a conceptual
paradigm which indicates the inputs, required
process, and the output. This approach is seated on
the premise of acquiring essential information by
converting inputs into outputs through the required
processing steps in obtaining the result. The IPO
Model is also referred to as a functional model that is
usually used in action research where an intervention
or solution is necessary to solve the identified
problem.
• The Input is usually the independent variable of
the study. Meanwhile, the Process is the
intervention or solution consist of the instruments
and analyses used to acquire the result. Lastly,
the Output is the findings or outcome of the
interventions being made to solve the identified
problem.
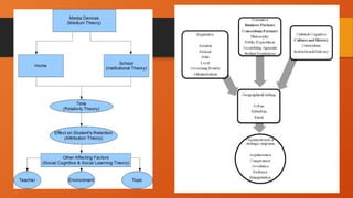
Common Example of Conceptual Framework
• A. Independent Variable - Dependent Variable Model (IV-DV)
This conceptual framework shows the independent and dependent variables of the study. It is presumed that
the more number of hours a student prepares for the exam, the higher would be the expected academic
performance.
Common Example of Conceptual Framework
• B. The Input – Process - Output Model (IPO)
This conceptual framework
shows the input, process, and
output approach of the study.
The input is the independent
variable, which includes the
socio-demographic and food
safety profile of the
respondents. The process
includes the tools and analyses
in gathering the data, while
the output is the outcome
based on the results of the
study.
RESEARCH FRAMEWORK (Conceptual and Theoritical.pptx
RESEARCH FRAMEWORK (Conceptual and Theoritical.pptx
RESEARCH FRAMEWORK (Conceptual and Theoritical.pptx
RESEARCH FRAMEWORK (Conceptual and Theoritical.pptx
RESEARCH FRAMEWORK (Conceptual and Theoritical.pptx
RESEARCH FRAMEWORK (Conceptual and Theoritical.pptx
RESEARCH FRAMEWORK (Conceptual and Theoritical.pptx
RESEARCH FRAMEWORK (Conceptual and Theoritical.pptx
RESEARCH FRAMEWORK (Conceptual and Theoritical.pptx
RESEARCH FRAMEWORK (Conceptual and Theoritical.pptx
RESEARCH FRAMEWORK (Conceptual and Theoritical.pptx

RESEARCH FRAMEWORK (Conceptual and Theoritical.pptx

  • 1.
  • 2.
    Research Framework •A researchframework illustrates the structure or blueprint of the research plan and helps the researcher formulate relevant research questions.
  • 3.
    •The framework consistsof the key concepts and assumed relationships of the research project. It is normally used as a guide for researchers so that they are more focused on the scope of their studies. It can be presented using visual (diagrams, chart, etc.) and narrative (paragraph stating the concepts and relationships of the study) forms.
  • 4.
    Theoretical and ConceptualFramework •The types of research frameworks are classified as the theoretical and conceptual frameworks.
  • 5.
    Theoretical framework •A theoreticalframework is commonly used for studies that anchor on time tested theories that relate the findings of the investigation to the underpinning relevant theory of knowledge.
  • 6.
    Conceptual Framework •a conceptualframework refers to the actual ideas, beliefs, and tentative theories that specifically support the study. It is primarily a conception or model of what is out there that the researcher plans to study.
  • 7.
    Similarities of theTheoretical and Conceptual Framework • 1. Provide an overall view of the research study; • 2. Anchor a theory that supports the study; • 3. Guide in developing relevant research questions/objectives; • 4. Help justify assumptions/hypothesis; • 5. Aid in choosing appropriate methodology; • 6. Help in gathering and interpreting data and • 7. Guide in identifying possible threats to validity.
  • 8.
    Differences between theTheoretical and Conceptual Framework
  • 9.
    These are thefollowing guidelines and strategies of choosing and developing a Research Framework according to Barrot (2017, p.73).
  • 10.
    Theoretical framework • Understandthe variables included in your study as well as their relationship with one another. • Review the existing literature related to your research topic. • Using the information that you have gathered from the literature, look for possible theories that may potentially account for the expected results of your research topic. • From these theories, select the one that is most relevant to your study and can provide a blueprint for your research.
  • 11.
    Conceptual framework • Identifythe key concepts in your study by referring to your research questions or objectives. • Search for existing theories that incorporate the same concept and look into their relationships with one another. • Using the existing theories as a guide, plot your conceptual framework using a concept map. • In case that there are concepts not covered by the selected theories. Incorporate them into your framework. However, make sure that you are incorporating this concept into your framework because it is necessary for your paper.
  • 12.
    Conceptual Framework • Aftercompleting the initial draft of your conceptual framework, write a narrative explanation of each concept and how each of them relates to one another. Again, there should be a basis for the relationship between the concepts being incorporated. • Refer once again to your research questions. Check if the conceptual framework is aligned with them. • Note that the process of creating a conceptual framework is developmental. This means that it may still be refined or changed as you read more literature and look into more theories. • In some cases, the research hypothesis is presented at the end of the conceptual framework.
  • 13.
    Concept Map •A conceptmap is a visual representation of information that helps show the relationship between ideas. Concept maps begin with the main topic and then branch out into sub-topics, reflecting the connection of all the elements in the study. It can also provide and organize new ideas.
  • 14.
    • It iscomposed of different figures such as lines, circles, boxes, and other marks or symbols which represent the elements of your research. It can take the form of charts, graphic organizers, tables, flowcharts, Venn Diagrams, timelines, or T-charts. Concept map arranges related ideas in a hierarchy. You start broad, and the sub-topics will get more and more specific. It also helps you in formulating a specific topic from the general or the main idea with significant connections of information. In other words, understanding the big picture makes the details more significant and easier to comprehend.
  • 15.
    Before creating yourconceptual framework, you have to understand first the different variables of your study. • The independent variable is the “presumed cause” of the research problem. It is the reason for any “change” or difference in a dependent variable. • The dependent variable is the “presumed effect” of the research problem. It is usually the problem itself or the element that is being questioned. • The moderating variable is an independent variable which influences the direction and the strength of the connection between independent and dependent variables.
  • 16.
    Before creating yourconceptual framework, you have to understand first the different variables of your study. • Mediating variable or Intervening variable is an element that exists between the independent to the dependent variable. A mediator (or mediating) variable is an integral part of the cause-effect relationship and helps us to understand the effects of the independent variable on the dependent variable. It is a variable that describes the effect and influence of the relationship between the variables and what is controlling that relationship. This is also called as correlated or mediator variables
  • 17.
    Before creating yourconceptual framework, you have to understand first the different variables of your study. • The control variable is a special type of independent variable that can influence the dependent variable. It takes an active role in quantitative studies. Statistical procedures are used to control this variable. It is useful to integrate the control variables into your research study, but it is not the main focus.
  • 18.
    The Input-Process-Output Model •The Input-Process-Output Model (IPO) is a conceptual paradigm which indicates the inputs, required process, and the output. This approach is seated on the premise of acquiring essential information by converting inputs into outputs through the required processing steps in obtaining the result. The IPO Model is also referred to as a functional model that is usually used in action research where an intervention or solution is necessary to solve the identified problem.
  • 19.
    • The Inputis usually the independent variable of the study. Meanwhile, the Process is the intervention or solution consist of the instruments and analyses used to acquire the result. Lastly, the Output is the findings or outcome of the interventions being made to solve the identified problem.
  • 20.
    Common Example ofConceptual Framework • A. Independent Variable - Dependent Variable Model (IV-DV) This conceptual framework shows the independent and dependent variables of the study. It is presumed that the more number of hours a student prepares for the exam, the higher would be the expected academic performance.
  • 22.
    Common Example ofConceptual Framework • B. The Input – Process - Output Model (IPO) This conceptual framework shows the input, process, and output approach of the study. The input is the independent variable, which includes the socio-demographic and food safety profile of the respondents. The process includes the tools and analyses in gathering the data, while the output is the outcome based on the results of the study.