MEMS BASED CAR CONTROL ROBOT USING ANDROID PHONE
Dept.of E&C, GPT, Mirle Page 1
Abstract:
Micro-electro-mechanical systems (MEMS) (also written as micro-electro-
mechanical, Micro-Electro-Mechanical or microelectronic and micro-electro-
mechanical systems) is the technology of very small mechanical devices driven by
electricity and it merges at the nano scale into nano-electro-mechanical systems
(NEMS) and nanotechnology.
MEMS are separate and distinct from the hypothetical vision of molecular
nanotechnology or molecular electronics. MEMS are made up of components
between 1 to 100 micrometres in size (i.e. 0.001 to 0.1 mm) and MEMS devices
generally range in size from 20 micrometres (20millionths of a meter) to a millimetre.
They usually consist of a central unit that processes data, the microprocessor and
several components that interact with the outside such as micro-sensors. The Android
Mobile Phone Platform by Google becomes more and more popular among software
developers, because of its powerful capabilities and open architecture. As it’s based
on the java programming language, its ideal lecture content of specialized computer
science courses or applicable to student projects. We think it is a great platform for a
robotic system control, as it provides plenty of resources and already integrates a lot
of sensors. The java language makes the system very attractive to apply state-of-the-
art software engineering techniques, which is our main research topic. The unsolved
issue is to make the android device interoperate with the remaining parts of the robot:
MEMS BASED CAR CONTROL ROBOT USING ANDROID PHONE
Dept.of E&C, GPT, Mirle Page 2
INDEX
CONTENTS
Chapter-1 Introduction
1.1 Aim of the project:
1.2 Scope of the project:
1.3 Technical approach:
Chapter -2 Block Diagram
Chapter-3 Flow Chart
Chapter-4 Circuit diagram and circuit explanation
1. Input design
2. Objectives
3. Output design
Chapter-5 Microcontroller Pin Details of AT8A
1. Pin Diagram
2. Pin configuration
Chapter-6 Hardware Details and Pin Description
1. Micro controller AT8A
2. The max232 & max232a
3. Bluetooth Pin Description of Bluetooth Hc-05
Chapter-7 Principles of Mems Based Car Control Robot Using Android Phone
Chapter-8 Software tools
Chapter-9 Project Features and Applications
Chapter-10 Conclusion
Chapter-11 Bibliography and Reference
MEMS BASED CAR CONTROL ROBOT USING ANDROID PHONE
Dept.of E&C, GPT, Mirle Page 3
CHAPTER-1
I. INTRODUCTION
1.1 Aim of the project:
To develop and demonstrate “MEMS BASED CAR CONTROL ROBOT
USING ANDROID PHONE”, which operate using android phones.
1.2 Scope of the project:
The library in its current implementation consists of a Remote Service called
LPCCARemoteService. A remote service is an Android system wide software
interface. Once started, it encapsulates and controls the connection to the NXT
system-wide for all Android applications. This makes it possible to establish a
connection in one Android application and actually use it in another one. The
WebMoteRobot for example could be set up by someone using the Android
device and an on-device application to establish the connection, which is then
used by a web application running on the device also, but that is controlled
remotely by another user’s browser. Such a setup is presented in section VII. An
Activity (corresponds to an Android User Interface Screen) that can be started by
the Remote Service provides a simple means of setting up the connection to the
NXT, basically providing a list of all Bluetooth-enabled NXT in discovery range.
Once a decision for Bluetooth
1.3 Technicalapproach:
The main technical concept involved in this project is to implement MEMS
BASED CAR CONTROL ROBOT USING ANDROID PHONE; Android
devices are powerful mobile computers with permanent internet connectivity and a
rich variety of built-in sensors. More properties make the Android system very
applicable for university use: Android uses the Java programming language, which
our students are familiar with. Getting started with the Android API is easy; the API
is open, i.e. developers can access almost every low-level function and are not
sandboxed. In addition, the Android API allows easy access to the hardware
components.
Interesting for robotics use are the numerous communication interfaces like
Wi-Fi, Bluetooth and GSM/UMTS, USB, and the integrated sensors, that is:
accelerometer, gyroscope, compass and GPS. Because its a mass product, devices
are available for already around 100$, which is much cheaper than any other ARM-
based processing unit (e.g. Beagle Board).
MEMS BASED CAR CONTROL ROBOT USING ANDROID PHONE
Dept.of E&C, GPT, Mirle Page 4
The modules involved in the project are as follows:
1. The Micro controller project development boards
2. The Bluetooth used for transreceiver
3. The range up to transmitter and receiver-10meters
4. DC motor driver motor
5. Battery supply
6. Indicates light
MEMS BASED CAR CONTROL ROBOT USING ANDROID PHONE
Dept.of E&C, GPT, Mirle Page 5
CHAPTER -2
Block diagram:
WORKING
The android car at the receiver it consists of following modules
 Bluetooth
 Micro controller
 Driver IC (Car Controlling IC)
According to the above components they are connected each other so that it
achieves a main modules.
MEMS BASED CAR CONTROL ROBOT USING ANDROID PHONE
Dept.of E&C, GPT, Mirle Page 6
Operation:
The Initially the Bluetooth should be paired with the transmitter device after
the establishment of connection between transmitter and receiver (android car) with
the help of the transmitter device the car direction and movement will be controlled
through android mobile we are using APK for user convince from this APK the
direction and the movement are controlled by the user .There we are using two types
of APK.
1. One we are controlling with the commands will be in button form (windows form).
2. Another one with the speech command.
Since this car can be controlled about the radius of 10meters, because we are using
Bluetooth .In future for long distance control we can use ZIG-BEE, WI-FI and other
wireless technology
MEMS BASED CAR CONTROL ROBOT USING ANDROID PHONE
Dept.of E&C, GPT, Mirle Page 7
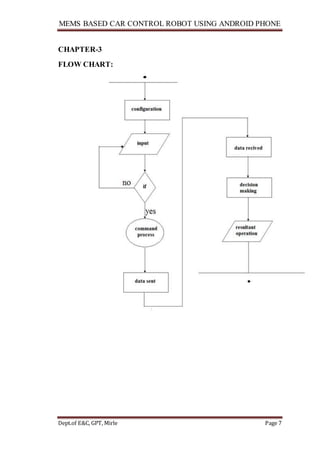
CHAPTER-3
FLOW CHART:
MEMS BASED CAR CONTROL ROBOT USING ANDROID PHONE
Dept.of E&C, GPT, Mirle Page 8
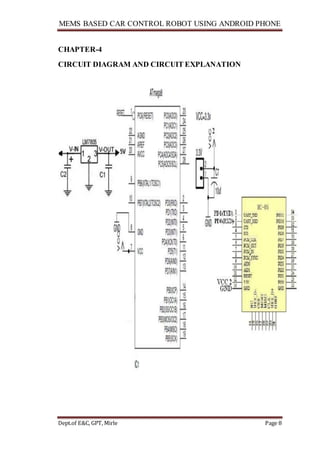
CHAPTER-4
CIRCUIT DIAGRAM AND CIRCUIT EXPLANATION
MEMS BASED CAR CONTROL ROBOT USING ANDROID PHONE
Dept.of E&C, GPT, Mirle Page 9
CIRCUIT DIAGRAM
Circuit connection:
Above fig. Show internal connection of circuit diagram:
 Were the Bluetooth pin no.1&2 will be connected to the TXD and RXD of the
microcontroller pin no.3&2 respectively
 Those the microcontroller communicate with admin through this pin further
the motor driver IC will be connected to the port PB an PC so port PB is used
to enable the driver IC.
 Were as port PC is used to control the wheel action .were the power supply
will be applied to the pin no.16&8.
 The microcontroller operates with voltage of 5v which is applied pin no.7 for
VCC.
 Were as the Bluetooth operates the 3.3v pin no.12 which is applied to the
Bluetooth.
MEMS BASED CAR CONTROL ROBOT USING ANDROID PHONE
Dept.of E&C, GPT, Mirle Page 10
INPUT DESIGN
The input design is the link between the information system and the user. It
comprises the developing specification and procedures for data preparation and those
steps are necessary to put transaction data in to a usable form for processing can be
achieved by inspecting the computer to read data from a written or printed document
or it can occur by having people keying the data directly into the system. The design
of input focuses on controlling the amount of input required, controlling the errors,
avoiding delay, avoiding extra steps and keeping the process simple. The input is
designed in such a way so that it provides security and ease of use with retaining the
privacy. Input Design considered the following things:
 What data should be given as input?
 How the data should be arranged or coded?
 The dialog to guide the operating personnel in providing input.
 Methods for preparing input validations and steps to follow when error
occur.
OBJECTIVES
1. Input Design is the process of converting a user-oriented description of the input
into a computer-based system. This design is important to avoid errors in the data
input process and show the correct direction to the management for getting correct
information from the computerized system.
2. It is achieved by creating user-friendly screens for the data entry to handle large
volume of data. The goal of designing input is to make data entry easier and to be free
from errors. The data entry screen is designed in such a way that all the data
manipulates can be performed. It also provides record viewing facilities.
3. When the data is entered it will check for its validity. Data can be entered with the
help of screens. Appropriate messages are provided as when needed so that the user
MEMS BASED CAR CONTROL ROBOT USING ANDROID PHONE
Dept.of E&C, GPT, Mirle Page 11
Will not be in maize of instant. Thus the objective of input design is to create an input
layout that is easy to follow
OUTPUT DESIGN
A quality output is one, which meets the requirements of the end user and
presents the information clearly. In any system results of processing are
communicated to the users and to other system through outputs. In output design it is
determined how the information is to be displaced for immediate need and also the
hard copy output. It is the most important and direct source information to the user.
Efficient and intelligent output design improves the system’s relationship to help user
decision-making.
1. Designing computer output should proceed in an organized, well thought out
manner; the right output must be developed while ensuring that each output element is
designed so that people will find the system can use easily and effectively. When
analysis design computer output, they should Identify the specific output that is
needed to meet the requirements.
2. Select methods for presenting information.
3. Create document, report, or other formats that contain information produced by the
system.
The output form of an information system should accomplish one or more of the
following objectives.
 Convey information about past activities, current status or projections of the
 Future.
 Signal important events, opportunities, problems, or warnings.
 Trigger an action.
 Confirm an action.
CHAPTER-5
MICROCONTROLLER PIN DETAILS OF AT8A
 PIN DIAGRAM:
MEMS BASED CAR CONTROL ROBOT USING ANDROID PHONE
Dept.of E&C, GPT, Mirle Page 12
Pin Configuration:
MEMS BASED CAR CONTROL ROBOT USING ANDROID PHONE
Dept.of E&C, GPT, Mirle Page 13
MEMS BASED CAR CONTROL ROBOT USING ANDROID PHONE
Dept.of E&C, GPT, Mirle Page 14
 Pin Descriptions
VCC
Digital supply voltage.
GND
Ground.
Port B (PB7:PB0) – XTAL1/XTAL2/TOSC1/TOSC2
Port B is an 8-bit bi-directional I/O port with internal pull-up resistors (selected for
each bit). The Port B output buffers
Have symmetrical drive characteristics with both high sink and source capability. As
inputs, Port B pins that are
Externally pulled low will source current if the pull-up resistors are activated. The
Port B pins are tri-stated when a
Reset condition becomes active, even if the clock is not running.
Depending on the clock selection fuse settings, PB6 can be used as input to the
inverting Oscillator amplifier and
Input to the internal clock operating circuit.
Depending on the clock selection fuse settings, PB7 can be used as output from the
inverting Oscillator amplifier.
If the Internal Calibrated RC Oscillator is used as chip clock source, PB7:6 is used as
TOSC2:1 input for the Asynchronous
Timer/Counter2 if the AS2 bit in ASSR is set.
Port C (PC5:PC0)
Port C is an 7-bit bi-directional I/O port with internal pull-up resistors (selected for
each bit). The Port C output buffers
Have symmetrical drive characteristics with both high sink and source capability. As
inputs, Port C pins that are
Externally pulled low will source current if the pull-up resistors are activated. The
Port C pins are tri-stated when a
Reset condition becomes active, even if the clock is not running.
PC6/RESET
If the RSTDISBL Fuse is programmed, PC6 is used as an I/O pin. Note that the
electrical characteristics of PC6 differ
From those of the other pins of Port C.
If the RSTDISBL Fuse is unprogrammed, PC6 is used as a Reset input. A low level
on this pin for longer than the
Minimum pulse length will generate a Reset, even if the clock is not running. The
minimum pulse length
Port D (PD7:PD0)
Port D is an 8-bit bi-directional I/O port with internal pull-up resistors (selected
for each bit). The Port D output buffers
Have symmetrical drive characteristics with both high sink and source capability. As
inputs, Port D pins that are
MEMS BASED CAR CONTROL ROBOT USING ANDROID PHONE
Dept.of E&C, GPT, Mirle Page 15
Externally pulled low will source current if the pull-up resistors are activated. The
Port D pins are tri-stated when a
Reset condition becomes active, even if the clock is not running.
Port D also serves the functions of various special features of the ATmega8A as
listed on.
RESET
Reset input. A low level on this pin for longer than the minimum pulse length
will generate a reset, even if the clock
AVCC
AVCC is the supply voltage pin for the A/D Converter, Port C (3:0), and ADC
(7:6). It should be externally connected
Note that Port C (5:4) use digital supply voltage, VCC.
AREF
AREF is the analog reference pin for the A/D Converter.
MEMS BASED CAR CONTROL ROBOT USING ANDROID PHONE
Dept.of E&C, GPT, Mirle Page 16
CHAPTER-6
HARDWARE DETAILS AND PIN DESCRIPTION
MICRO CONTROLLER AT8A:
The AVR is a modified architecture 8-bit RISC single chip
microcontroller which was developed by Atmel in 1996. The AVR was one of the
first microcontroller families to use on-chip flash memory for program storage
automotive applications such as security, safety, power train and entertainment
systems. Atmel has recently launched a new publication "Atmel Automotive
Compilation" to help developers with automotive applications. Some current usages
are in BMW, Daimler-Chrysler and TRW.
The Adriano computing platform is based on an ATmega328 microcontroller
(ATmega168 or ATmega8 in board versions older than the Decimal). The
ATmega1280 and ATmega2560, with more pin out and memory capabilities,
Features:
 32 x 8 General Purpose Working Registers
 Fully Static Operation
 Up to 16MIPS Throughput at 16MHz
 On-chip 2-cycle Multiplier
 8KBytes of In-System Self-programmable Flash program memory
 512Bytes EEPROM
 1KByte Internal SRAM
 Up to 64 sense channels
 Two 8-bit Timer/Counters with Separate Presales, one Compare Mode
 One 16-bit Timer/Counter with Separate Presales, Compare Mode, and
Capture Mode
 Real Time Counter with Separate Oscillator
 Three PWM Channels
 6-channel ADC in PDIP package
 Byte-oriented Two-wire Serial Interface
 Programmable Serial USART
 Master/Slave SPI Serial Interface
 Programmable Watchdog Timer with Separate On-chip Oscillator
 On-chip Analog Comparator
 Power-on Reset and Programmable Brown-out Detection
 Internal Calibrated RC Oscillator
 External and Internal Interrupt Sources
 Five Sleep Modes: Idle, ADC Noise Reduction, Power-save, Power-down, and
MEMS BASED CAR CONTROL ROBOT USING ANDROID PHONE
Dept.of E&C, GPT, Mirle Page 17
THE MAX232 & MAX232A
3.6 Pin Diagram of MAX 232
The MAX232 from Maxim was the first IC which in one package contains the
necessary drivers (two) and receivers (also two), to adapt the RS-232 signal voltage
levels to TTL logic. It became popular, because it just needs one voltage (+5V) and
generates the necessary RS-232 voltage levels (approx. -10V and +10V) internally.
This greatly simplified the design of circuitry. Circuitry designers no longer need to
design and build a power supply with three voltages (e.g. -12V, +5V, and +12V), but
could just provide one +5V power supply, e.g. with the help of a simple 78x05
voltage regulator.
The MAX232 has a successor, the MAX232A. The ICs are almost identical,
however, the MAX232A is much more often used (and easier to get) than the original
MAX232, and the MAX232A only needs external capacitors 1/10th the capacity of
what the original MAX232 needs.
It should be noted that the MAX232 (A) is just a driver/receiver. It does not
generate the necessary RS-232 sequence of marks and spaces with the right timing, it
does not decode the RS-232 signal, and it does not provide a serial/parallel
conversion. All it does is to convert signal voltage levels. Generating serial data with
the right timing and decoding serial data has to be done by additional circuitry, e.g. by
a 16550 UART or one of these small micro controllers (e.g. Atmel AVR, Microchip
PIC) getting more and more popular.
The MAX232 and MAX232A were once rather expensive ICs, but today they
are cheap. It has also helped that many companies now produce clones (i.e. Sipex).
These clones sometimes need different external circuitry, e.g. the capacities of the
external capacitors vary. It is recommended to check the data sheet of the particular
manufacturer of an IC instead of relying on Maxim's original data sheet.
MEMS BASED CAR CONTROL ROBOT USING ANDROID PHONE
Dept.of E&C, GPT, Mirle Page 18
BLUETOOTH:
The third possibility for interconnectivity is Bluetooth. Bluetooth based wireless
connections are basically supported by all shipped Android devices today. All NXT
firmware support remote Bluetooth control via LCP (Lego Communications
Protocol). This combination is the one big advantage over any other possible
connection. LeJOS already supports translating commands from its object oriented
library to LCP transmission protocol commands and encapsulates for sending it
over a SPP-Bluetooth connection. Just one class of the leJOS library, which is
responsible for adapting to the concrete systems Bluetooth A master Bluetooth
device can communicate with a maximum of seven devices in a PICONET (an ad-
hoc computer network using Bluetooth technology), though not all devices reach
this maximum. The devices can switch roles, by agreement, and the slave can
become the master (for example, a headset initiating a connection to a phone will
necessarily begin as master, as initiator of the connection; but may subsequently
prefer to be slave).
The Bluetooth Core Specification provides for the connection of two or more
piconet to form a scatter net, in which certain devices simultaneously play the master
role in one piconet and the slave role in another.
PIN DESCRIPTION OF BLUETOOTH HC-05
MEMS BASED CAR CONTROL ROBOT USING ANDROID PHONE
Dept.of E&C, GPT, Mirle Page 19
 PIO8 is used to control LED indicating the status. It will blink after power
on.
 PIO9 is used to control LED indicating paring. It will be steady on when
paring is successful.
 PIO11 is used to set this two mode: AT command mode (if the pin is
connect to 3.3V) or Automatic binding transparent data mode (if the pin is
connect to GND). The AT command mode is used to configure some
characteristics of the device (for example the Master, Slave or Loopback
modes).
MEMS BASED CAR CONTROL ROBOT USING ANDROID PHONE
Dept.of E&C, GPT, Mirle Page 20
DRIVER IC (IC-L293D)
Features
The L293D is a popular motor driver IC that is usable from 6 to12V, at up to 1A total
output current. By itself, the IC is somewhat diffcult to wire and use, but the Compact
L293D Motor Driver makes it much more convenient to use.
Board Special Features
 Four motor direction indicator LEDS
 Scotty EMF-protection diodes
 Socket pin connectors for easy logic interfacing
 Enable pins are user accessible.
MEMS BASED CAR CONTROL ROBOT USING ANDROID PHONE
Dept.of E&C, GPT, Mirle Page 21
CHAPTER-7
PRINCIPLES OF MEMS BASED CAR CONTROLROBOT USING
ANDROID PHONE
ANDROID is an operating system based on the Linux kernel, and designed
primarily for touch screen mobile devices such as smart phones and tablet computers.
Initially developed by Android, Inc., which Google backed financially and later
bought in 2005, Android was unveiled in 2007 along with the founding of the Open
Handset Alliance a consortium of hardware, software, and telecommunication
companies devoted to advancing open standards for mobile devices. The first publicly
available Smartphone running Android, the HTC Dream,
The user interface of Android is based on direct manipulation, using touch inputs that
loosely correspond to real-world actions, like swiping, tapping, pinching, and reverse
pinching to manipulate on-screen objects. Internal hardware such
as accelerometers, gyroscopes, and proximity sensors is used by some applications to
respond to additional user actions, for example adjusting the screen from portrait to
landscape depending on how the device is oriented. Android allows users to
customize their home screens with shortcuts to applications and widgets, which allow
users to display live content, such as emails and weather information, directly on the
home screen. Applications can further send notifications to the user to inform them of
relevant information, such as new emails and text messages.
The Android API class Service. It implements LPCCARemoteService which is
defined via an AIDL file. AIDL stands for Android Interface Definition Language and
allows you to define the program-Ming interface between separated Android
processes, i.e. our service, and the client, newly developed applications, agree upon.
In order to provide a list of NXT only devices, all discovered devices are checked
upon their Mac address, filtering those that specify LEGO as the manufacturer, as the
NXT is the only device with Bluetooth build by LEGO. In order to notify an
application using the library of newly discovered NXT the LPCCARemoteService
sends its own broadcasts so interested applications can subscribe via Broadcast
Receiver objects. This is useful if an application is started before the NXT is turned
on and discoverable, because the NXT won’t be in the initially transferred list of
available devices, but rather show up as a broadcast.
DC motors and provides a set of useful sensors, which is sufficient for building
simple robots like path finders, forklifts etc. From our point of view, another advantage
of the NXT system is the availability of a Java Virtual Machine, called leJOS.
However the leJOS Java (no reflection), the CPU power and the RAM and ROM space
(64kb each) provided by the NXT are quite restricted. Due to our experiences, the
capabilities of the NXT do not suffice to run complex Java programs with complex
runtime data models that want to use for smart system behaviour.
MEMS BASED CAR CONTROL ROBOT USING ANDROID PHONE
Dept.of E&C, GPT, Mirle Page 22
CHAPTER-8
SOFTWARE TOOLS
ABOUT SOFTWARE
ECLIPSE
The Eclipse Platform is designed for building integrated development
environments (IDEs), and
Arbitrary tools. This paper is a general technical introduction to the Eclipse Platform.
Part I
Presents a technical overview of its architecture. Part II is a case study of how
the Eclipse Platform was used to build a full-featured Java development environment.
When people speak of Eclipse, they very often mean the Eclipse Software
Development Kit (SDK) which is both the leading Java™ integrated development
environment (IDE) and the single best tool available for building products based on
the Eclipse Platform. The Eclipse SDK, a critical piece of the Eclipse tapestry, is a
combination of the efforts of several Eclipse projects, including Platform Java
Development Tools and the Plug-in Development Environment (PDE).
In its entirety, the Eclipse Platform contains the functionality required to build an
IDE. However, the Eclipse Platform is itself a composition of components; by using a
subset of these components, it is possible to build arbitrary applications. The Eclipse
Rich Client Platform (RCP) is one such subset of components. Figure 1 shows a
representation of some of the components in the Eclipse Platform and highlights the
subset that makes up the RCP (in reality there are a great many more component
CASE STUDY OF USING THE ECLIPSE
PLATFORM - JAVA DEVELOPMENT TOOLING
As mentioned in Part I, the Eclipse Platform by itself is a foundation for
building tools and applications. The tools plugged in to the Platform supply the
specific capabilities that make it suitable for developing certain kinds of applications.
This part is a case study of a real tool, the Java development tooling (JDT), which
adds Java program development capability to the Platform. The JDT is included in the
Eclipsed.
MEMS BASED CAR CONTROL ROBOT USING ANDROID PHONE
Dept.of E&C, GPT, Mirle Page 23
JDT FEATURES
Before going behind the scenes to see how the JDT is put together, it helps to
have a sense of what theJDT does and what it looks like to the user. Figure 4 shows
what the workbench normally looks like when the user is writing a Java program.
The JDT adds the capabilities of a full-featured Java IDE to the Eclipse Platform
(some of which are visible in Figure 4). The following is a brief summary of those
features:
• Java projects
• Java source (*.java) files arranged in traditional Java package directories below one
or more source folders.
• JAR libraries in the same project, another project, or external to the workspace.
• Generated binary class (*.class) files arranged in package directories in a separate
output folder.
• Unrestricted other files, such as program resources and design documentation.
• Browsing Java projects
• In terms of Java-specific elements: packages, types, methods, and fields.
• Arranged by package, or by super type or subtype hierarchy.
• Editing
• Java source code editor.
• Keyword and syntax colouring (including inside Java doc comments).
• Separate outline shows declaration structure (automatic live updates while editing).
• Compiler problems shown as annotations in the margin.
• Declaration line ranges shown as annotations in the margin.
• Code formatter.
• Code resolve opens selected Java element in an editor.
• Code completion proposes legal completions of method, etc. names.
• API help shows Javadoc specification for selected Java element in pop-up window.
• Import assistance automatically creates and organizes import declarations.
• Refactoring
MEMS BASED CAR CONTROL ROBOT USING ANDROID PHONE
Dept.of E&C, GPT, Mirle Page 24
• For improving code structure without changing behaviour.
• Method extraction.
• Safe rename for methods, etc. also updates references.
• Preview (and veto) individual changes stemming from a refactoring operation.
• Search
• Find declarations of and/or references to packages, types, methods, and fields.
• Search results presented in search results view.
• Search results reported against Java elements.
• Matches are highlighted as annotations in the editor.
• Compare
• Structured compare of Java compilation units showing the changes to individual
Java methods,
Etc.
• Replace individual Java elements with version of element in the local history.
• Compile
• JCK-compliant Java compiler.
• Compiler generates standard binary *.class files.
• Incremental compilation.
• Compiles triggered manually upon demand or automatically after each change to a
source file(i.e., workspace auto-build).
• Compiler problems presented in standard tasks view.
• Run
• Run Java program in separate target Java virtual machine.
• Supports multiple types of Java virtual machine (user selectable).
• Console provides stdout, stdin, stderr.
• Scrapbook pages for interactive Java code snippet evaluation.
• Debug
MEMS BASED CAR CONTROL ROBOT USING ANDROID PHONE
Dept.of E&C, GPT, Mirle Page 25
• Debug Java program with JPDA-compliant Java virtual machine.
• View threads and stack frames.
• Set breakpoints and step through method source code.
• Inspect and modify fields and local variables.
• Expression evaluation in the context of a stack frame.
• Dynamic class reloading where supported by Java virtual machine.
MEMS BASED CAR CONTROL ROBOT USING ANDROID PHONE
Dept.of E&C, GPT, Mirle Page 26
CHAPTER-9
PROJECTFEATURES AND APPILCATIONS
APPLICATIONS:
 A typical Bluetooth mobile phone headset. Wireless control of and
communication between a mobile phone and a free head. This was one of the
earliest applications to become popular.
 Wireless control of and communication between a mobile phone and a
Bluetooth compatible car stereo system
 Wireless Bluetooth headset and Intercom.
 Wireless networking between PCs in a confined space and where little
bandwidth is required.
 Wireless communication with PC input and output devices, the most common
being the mouse, keyboard and printer.
 Transfer of files, contact details, calendar appointments, and reminders
between devices with OBEX.
 Replacement of previous wired RS-232 serial communications in test
equipment, GPS receivers, medical equipment, bar code scanners, and traffic
control devices.
 For controls where infrared was often used.
 For low bandwidth applications where higher USB bandwidth is not required
and cable-free connection desired.
 Sending small advertisements from Bluetooth-enabled advertising hoardings
to other, discoverable, Bluetooth devices.
 Wireless bridge between two Industrial Ethernet (e.g., PROFINET) networks.
 Dial-up internet access on personal computers or PDAs using a data-capable
mobile phone as a wireless modem.
 Short range transmission of health sensor data from medical devices to mobile
phone, set-top box or dedicated telehealthdevices.
 Allowing a DECT phone to ring and answer calls on behalf of a nearby mobile
phone
 Real-time location systems (RTLS) are used to track and identify the location
of objects in real-time using “Nodes” or “tags” attached to, or embedded in the
MEMS BASED CAR CONTROL ROBOT USING ANDROID PHONE
Dept.of E&C, GPT, Mirle Page 27
FEATURES:
• Faster performance than industry standard hardwired devices
• Inserts or extracts standard asynchronous communication bits (Start, Stop and
Parity) to or from the serial data
• Holding and shifting registers eliminate the need for precise synchronization
between the CPU and serial data
• Standard CPU Interface
• Separate interrupts lines for Data Received (RxRdyn) and Data Transmitted
(TxRdyn)
• A common interrupt line for all internal UART Data and Error events. Interrupt
conditions include: receiver line errors, receiver buffer available, transmit buffer
empty and when a modem status flage change is detected.
• Fully prioritized interrupt system control
• MODEM interface functions (CTS, RTS, DSR, DTR, RI and DCD)
MEMS BASED CAR CONTROL ROBOT USING ANDROID PHONE
Dept.of E&C, GPT, Mirle Page 28
CHAPTER-10
CONCLUSION:
The main aim of this project is to control the car using android phone. The MEMS
will be fixed to the hand. The microcontroller receives this android phone controls the
car. The Initially the Bluetooth should be paired with the transmitter device after the
establishment of connection between transmitter and receiver (android car) with the
help of the transmitter device the car direction and movement will be controlled
through android mobile we are using APKSince this car can be controlled about the
radius of 10meters, because we are using Bluetooth .In future for long distance
control we can use ZIG-BEE, WI-FI and other wireless technology
MEMS BASED CAR CONTROL ROBOT USING ANDROID PHONE
Dept.of E&C, GPT, Mirle Page 29
CHAPTER-11
BIBILOGRAPHY AND REFERENCE
REFERENCE
1. Microcontroller & Embedded Systems
Mazidi, M. A/ Mazidi, J. G. Pearson Edu.
2. Microcontroller: Architecture, Programming & Applications
Ayala, Kenneth J.
3. Microcontroller and Embedded Systems Using Assembly and C
By Muhammad Ali Mazidi, Rolin McKinley, Janice Gillespie Mazidi
4. PIC Microcontroller and Embedded Systems: Using assembly and C
For PIC 18 by Muhammad Ali Mazidi, Rolin McKinley, Danny Causey
5. Microcontroller: Internals, Instructions, Programming and Interfacing
By Subrata Ghoshal
WEBSITES
1. Developer.Android.Com/About/Index
2. Www.Microchip.Com
3. Www.Seattlerobotics.Org
4. Www.Mcscontrols.Com
5. Developer.Android.Com
MEMS BASED CAR CONTROL ROBOT USING ANDROID PHONE
Dept.of E&C, GPT, Mirle Page 30

REPORTOF MEMS2

  • 1.
    MEMS BASED CARCONTROL ROBOT USING ANDROID PHONE Dept.of E&C, GPT, Mirle Page 1 Abstract: Micro-electro-mechanical systems (MEMS) (also written as micro-electro- mechanical, Micro-Electro-Mechanical or microelectronic and micro-electro- mechanical systems) is the technology of very small mechanical devices driven by electricity and it merges at the nano scale into nano-electro-mechanical systems (NEMS) and nanotechnology. MEMS are separate and distinct from the hypothetical vision of molecular nanotechnology or molecular electronics. MEMS are made up of components between 1 to 100 micrometres in size (i.e. 0.001 to 0.1 mm) and MEMS devices generally range in size from 20 micrometres (20millionths of a meter) to a millimetre. They usually consist of a central unit that processes data, the microprocessor and several components that interact with the outside such as micro-sensors. The Android Mobile Phone Platform by Google becomes more and more popular among software developers, because of its powerful capabilities and open architecture. As it’s based on the java programming language, its ideal lecture content of specialized computer science courses or applicable to student projects. We think it is a great platform for a robotic system control, as it provides plenty of resources and already integrates a lot of sensors. The java language makes the system very attractive to apply state-of-the- art software engineering techniques, which is our main research topic. The unsolved issue is to make the android device interoperate with the remaining parts of the robot:
  • 2.
    MEMS BASED CARCONTROL ROBOT USING ANDROID PHONE Dept.of E&C, GPT, Mirle Page 2 INDEX CONTENTS Chapter-1 Introduction 1.1 Aim of the project: 1.2 Scope of the project: 1.3 Technical approach: Chapter -2 Block Diagram Chapter-3 Flow Chart Chapter-4 Circuit diagram and circuit explanation 1. Input design 2. Objectives 3. Output design Chapter-5 Microcontroller Pin Details of AT8A 1. Pin Diagram 2. Pin configuration Chapter-6 Hardware Details and Pin Description 1. Micro controller AT8A 2. The max232 & max232a 3. Bluetooth Pin Description of Bluetooth Hc-05 Chapter-7 Principles of Mems Based Car Control Robot Using Android Phone Chapter-8 Software tools Chapter-9 Project Features and Applications Chapter-10 Conclusion Chapter-11 Bibliography and Reference
  • 3.
    MEMS BASED CARCONTROL ROBOT USING ANDROID PHONE Dept.of E&C, GPT, Mirle Page 3 CHAPTER-1 I. INTRODUCTION 1.1 Aim of the project: To develop and demonstrate “MEMS BASED CAR CONTROL ROBOT USING ANDROID PHONE”, which operate using android phones. 1.2 Scope of the project: The library in its current implementation consists of a Remote Service called LPCCARemoteService. A remote service is an Android system wide software interface. Once started, it encapsulates and controls the connection to the NXT system-wide for all Android applications. This makes it possible to establish a connection in one Android application and actually use it in another one. The WebMoteRobot for example could be set up by someone using the Android device and an on-device application to establish the connection, which is then used by a web application running on the device also, but that is controlled remotely by another user’s browser. Such a setup is presented in section VII. An Activity (corresponds to an Android User Interface Screen) that can be started by the Remote Service provides a simple means of setting up the connection to the NXT, basically providing a list of all Bluetooth-enabled NXT in discovery range. Once a decision for Bluetooth 1.3 Technicalapproach: The main technical concept involved in this project is to implement MEMS BASED CAR CONTROL ROBOT USING ANDROID PHONE; Android devices are powerful mobile computers with permanent internet connectivity and a rich variety of built-in sensors. More properties make the Android system very applicable for university use: Android uses the Java programming language, which our students are familiar with. Getting started with the Android API is easy; the API is open, i.e. developers can access almost every low-level function and are not sandboxed. In addition, the Android API allows easy access to the hardware components. Interesting for robotics use are the numerous communication interfaces like Wi-Fi, Bluetooth and GSM/UMTS, USB, and the integrated sensors, that is: accelerometer, gyroscope, compass and GPS. Because its a mass product, devices are available for already around 100$, which is much cheaper than any other ARM- based processing unit (e.g. Beagle Board).
  • 4.
    MEMS BASED CARCONTROL ROBOT USING ANDROID PHONE Dept.of E&C, GPT, Mirle Page 4 The modules involved in the project are as follows: 1. The Micro controller project development boards 2. The Bluetooth used for transreceiver 3. The range up to transmitter and receiver-10meters 4. DC motor driver motor 5. Battery supply 6. Indicates light
  • 5.
    MEMS BASED CARCONTROL ROBOT USING ANDROID PHONE Dept.of E&C, GPT, Mirle Page 5 CHAPTER -2 Block diagram: WORKING The android car at the receiver it consists of following modules  Bluetooth  Micro controller  Driver IC (Car Controlling IC) According to the above components they are connected each other so that it achieves a main modules.
  • 6.
    MEMS BASED CARCONTROL ROBOT USING ANDROID PHONE Dept.of E&C, GPT, Mirle Page 6 Operation: The Initially the Bluetooth should be paired with the transmitter device after the establishment of connection between transmitter and receiver (android car) with the help of the transmitter device the car direction and movement will be controlled through android mobile we are using APK for user convince from this APK the direction and the movement are controlled by the user .There we are using two types of APK. 1. One we are controlling with the commands will be in button form (windows form). 2. Another one with the speech command. Since this car can be controlled about the radius of 10meters, because we are using Bluetooth .In future for long distance control we can use ZIG-BEE, WI-FI and other wireless technology
  • 7.
    MEMS BASED CARCONTROL ROBOT USING ANDROID PHONE Dept.of E&C, GPT, Mirle Page 7 CHAPTER-3 FLOW CHART:
  • 8.
    MEMS BASED CARCONTROL ROBOT USING ANDROID PHONE Dept.of E&C, GPT, Mirle Page 8 CHAPTER-4 CIRCUIT DIAGRAM AND CIRCUIT EXPLANATION
  • 9.
    MEMS BASED CARCONTROL ROBOT USING ANDROID PHONE Dept.of E&C, GPT, Mirle Page 9 CIRCUIT DIAGRAM Circuit connection: Above fig. Show internal connection of circuit diagram:  Were the Bluetooth pin no.1&2 will be connected to the TXD and RXD of the microcontroller pin no.3&2 respectively  Those the microcontroller communicate with admin through this pin further the motor driver IC will be connected to the port PB an PC so port PB is used to enable the driver IC.  Were as port PC is used to control the wheel action .were the power supply will be applied to the pin no.16&8.  The microcontroller operates with voltage of 5v which is applied pin no.7 for VCC.  Were as the Bluetooth operates the 3.3v pin no.12 which is applied to the Bluetooth.
  • 10.
    MEMS BASED CARCONTROL ROBOT USING ANDROID PHONE Dept.of E&C, GPT, Mirle Page 10 INPUT DESIGN The input design is the link between the information system and the user. It comprises the developing specification and procedures for data preparation and those steps are necessary to put transaction data in to a usable form for processing can be achieved by inspecting the computer to read data from a written or printed document or it can occur by having people keying the data directly into the system. The design of input focuses on controlling the amount of input required, controlling the errors, avoiding delay, avoiding extra steps and keeping the process simple. The input is designed in such a way so that it provides security and ease of use with retaining the privacy. Input Design considered the following things:  What data should be given as input?  How the data should be arranged or coded?  The dialog to guide the operating personnel in providing input.  Methods for preparing input validations and steps to follow when error occur. OBJECTIVES 1. Input Design is the process of converting a user-oriented description of the input into a computer-based system. This design is important to avoid errors in the data input process and show the correct direction to the management for getting correct information from the computerized system. 2. It is achieved by creating user-friendly screens for the data entry to handle large volume of data. The goal of designing input is to make data entry easier and to be free from errors. The data entry screen is designed in such a way that all the data manipulates can be performed. It also provides record viewing facilities. 3. When the data is entered it will check for its validity. Data can be entered with the help of screens. Appropriate messages are provided as when needed so that the user
  • 11.
    MEMS BASED CARCONTROL ROBOT USING ANDROID PHONE Dept.of E&C, GPT, Mirle Page 11 Will not be in maize of instant. Thus the objective of input design is to create an input layout that is easy to follow OUTPUT DESIGN A quality output is one, which meets the requirements of the end user and presents the information clearly. In any system results of processing are communicated to the users and to other system through outputs. In output design it is determined how the information is to be displaced for immediate need and also the hard copy output. It is the most important and direct source information to the user. Efficient and intelligent output design improves the system’s relationship to help user decision-making. 1. Designing computer output should proceed in an organized, well thought out manner; the right output must be developed while ensuring that each output element is designed so that people will find the system can use easily and effectively. When analysis design computer output, they should Identify the specific output that is needed to meet the requirements. 2. Select methods for presenting information. 3. Create document, report, or other formats that contain information produced by the system. The output form of an information system should accomplish one or more of the following objectives.  Convey information about past activities, current status or projections of the  Future.  Signal important events, opportunities, problems, or warnings.  Trigger an action.  Confirm an action. CHAPTER-5 MICROCONTROLLER PIN DETAILS OF AT8A  PIN DIAGRAM:
  • 12.
    MEMS BASED CARCONTROL ROBOT USING ANDROID PHONE Dept.of E&C, GPT, Mirle Page 12 Pin Configuration:
  • 13.
    MEMS BASED CARCONTROL ROBOT USING ANDROID PHONE Dept.of E&C, GPT, Mirle Page 13
  • 14.
    MEMS BASED CARCONTROL ROBOT USING ANDROID PHONE Dept.of E&C, GPT, Mirle Page 14  Pin Descriptions VCC Digital supply voltage. GND Ground. Port B (PB7:PB0) – XTAL1/XTAL2/TOSC1/TOSC2 Port B is an 8-bit bi-directional I/O port with internal pull-up resistors (selected for each bit). The Port B output buffers Have symmetrical drive characteristics with both high sink and source capability. As inputs, Port B pins that are Externally pulled low will source current if the pull-up resistors are activated. The Port B pins are tri-stated when a Reset condition becomes active, even if the clock is not running. Depending on the clock selection fuse settings, PB6 can be used as input to the inverting Oscillator amplifier and Input to the internal clock operating circuit. Depending on the clock selection fuse settings, PB7 can be used as output from the inverting Oscillator amplifier. If the Internal Calibrated RC Oscillator is used as chip clock source, PB7:6 is used as TOSC2:1 input for the Asynchronous Timer/Counter2 if the AS2 bit in ASSR is set. Port C (PC5:PC0) Port C is an 7-bit bi-directional I/O port with internal pull-up resistors (selected for each bit). The Port C output buffers Have symmetrical drive characteristics with both high sink and source capability. As inputs, Port C pins that are Externally pulled low will source current if the pull-up resistors are activated. The Port C pins are tri-stated when a Reset condition becomes active, even if the clock is not running. PC6/RESET If the RSTDISBL Fuse is programmed, PC6 is used as an I/O pin. Note that the electrical characteristics of PC6 differ From those of the other pins of Port C. If the RSTDISBL Fuse is unprogrammed, PC6 is used as a Reset input. A low level on this pin for longer than the Minimum pulse length will generate a Reset, even if the clock is not running. The minimum pulse length Port D (PD7:PD0) Port D is an 8-bit bi-directional I/O port with internal pull-up resistors (selected for each bit). The Port D output buffers Have symmetrical drive characteristics with both high sink and source capability. As inputs, Port D pins that are
  • 15.
    MEMS BASED CARCONTROL ROBOT USING ANDROID PHONE Dept.of E&C, GPT, Mirle Page 15 Externally pulled low will source current if the pull-up resistors are activated. The Port D pins are tri-stated when a Reset condition becomes active, even if the clock is not running. Port D also serves the functions of various special features of the ATmega8A as listed on. RESET Reset input. A low level on this pin for longer than the minimum pulse length will generate a reset, even if the clock AVCC AVCC is the supply voltage pin for the A/D Converter, Port C (3:0), and ADC (7:6). It should be externally connected Note that Port C (5:4) use digital supply voltage, VCC. AREF AREF is the analog reference pin for the A/D Converter.
  • 16.
    MEMS BASED CARCONTROL ROBOT USING ANDROID PHONE Dept.of E&C, GPT, Mirle Page 16 CHAPTER-6 HARDWARE DETAILS AND PIN DESCRIPTION MICRO CONTROLLER AT8A: The AVR is a modified architecture 8-bit RISC single chip microcontroller which was developed by Atmel in 1996. The AVR was one of the first microcontroller families to use on-chip flash memory for program storage automotive applications such as security, safety, power train and entertainment systems. Atmel has recently launched a new publication "Atmel Automotive Compilation" to help developers with automotive applications. Some current usages are in BMW, Daimler-Chrysler and TRW. The Adriano computing platform is based on an ATmega328 microcontroller (ATmega168 or ATmega8 in board versions older than the Decimal). The ATmega1280 and ATmega2560, with more pin out and memory capabilities, Features:  32 x 8 General Purpose Working Registers  Fully Static Operation  Up to 16MIPS Throughput at 16MHz  On-chip 2-cycle Multiplier  8KBytes of In-System Self-programmable Flash program memory  512Bytes EEPROM  1KByte Internal SRAM  Up to 64 sense channels  Two 8-bit Timer/Counters with Separate Presales, one Compare Mode  One 16-bit Timer/Counter with Separate Presales, Compare Mode, and Capture Mode  Real Time Counter with Separate Oscillator  Three PWM Channels  6-channel ADC in PDIP package  Byte-oriented Two-wire Serial Interface  Programmable Serial USART  Master/Slave SPI Serial Interface  Programmable Watchdog Timer with Separate On-chip Oscillator  On-chip Analog Comparator  Power-on Reset and Programmable Brown-out Detection  Internal Calibrated RC Oscillator  External and Internal Interrupt Sources  Five Sleep Modes: Idle, ADC Noise Reduction, Power-save, Power-down, and
  • 17.
    MEMS BASED CARCONTROL ROBOT USING ANDROID PHONE Dept.of E&C, GPT, Mirle Page 17 THE MAX232 & MAX232A 3.6 Pin Diagram of MAX 232 The MAX232 from Maxim was the first IC which in one package contains the necessary drivers (two) and receivers (also two), to adapt the RS-232 signal voltage levels to TTL logic. It became popular, because it just needs one voltage (+5V) and generates the necessary RS-232 voltage levels (approx. -10V and +10V) internally. This greatly simplified the design of circuitry. Circuitry designers no longer need to design and build a power supply with three voltages (e.g. -12V, +5V, and +12V), but could just provide one +5V power supply, e.g. with the help of a simple 78x05 voltage regulator. The MAX232 has a successor, the MAX232A. The ICs are almost identical, however, the MAX232A is much more often used (and easier to get) than the original MAX232, and the MAX232A only needs external capacitors 1/10th the capacity of what the original MAX232 needs. It should be noted that the MAX232 (A) is just a driver/receiver. It does not generate the necessary RS-232 sequence of marks and spaces with the right timing, it does not decode the RS-232 signal, and it does not provide a serial/parallel conversion. All it does is to convert signal voltage levels. Generating serial data with the right timing and decoding serial data has to be done by additional circuitry, e.g. by a 16550 UART or one of these small micro controllers (e.g. Atmel AVR, Microchip PIC) getting more and more popular. The MAX232 and MAX232A were once rather expensive ICs, but today they are cheap. It has also helped that many companies now produce clones (i.e. Sipex). These clones sometimes need different external circuitry, e.g. the capacities of the external capacitors vary. It is recommended to check the data sheet of the particular manufacturer of an IC instead of relying on Maxim's original data sheet.
  • 18.
    MEMS BASED CARCONTROL ROBOT USING ANDROID PHONE Dept.of E&C, GPT, Mirle Page 18 BLUETOOTH: The third possibility for interconnectivity is Bluetooth. Bluetooth based wireless connections are basically supported by all shipped Android devices today. All NXT firmware support remote Bluetooth control via LCP (Lego Communications Protocol). This combination is the one big advantage over any other possible connection. LeJOS already supports translating commands from its object oriented library to LCP transmission protocol commands and encapsulates for sending it over a SPP-Bluetooth connection. Just one class of the leJOS library, which is responsible for adapting to the concrete systems Bluetooth A master Bluetooth device can communicate with a maximum of seven devices in a PICONET (an ad- hoc computer network using Bluetooth technology), though not all devices reach this maximum. The devices can switch roles, by agreement, and the slave can become the master (for example, a headset initiating a connection to a phone will necessarily begin as master, as initiator of the connection; but may subsequently prefer to be slave). The Bluetooth Core Specification provides for the connection of two or more piconet to form a scatter net, in which certain devices simultaneously play the master role in one piconet and the slave role in another. PIN DESCRIPTION OF BLUETOOTH HC-05
  • 19.
    MEMS BASED CARCONTROL ROBOT USING ANDROID PHONE Dept.of E&C, GPT, Mirle Page 19  PIO8 is used to control LED indicating the status. It will blink after power on.  PIO9 is used to control LED indicating paring. It will be steady on when paring is successful.  PIO11 is used to set this two mode: AT command mode (if the pin is connect to 3.3V) or Automatic binding transparent data mode (if the pin is connect to GND). The AT command mode is used to configure some characteristics of the device (for example the Master, Slave or Loopback modes).
  • 20.
    MEMS BASED CARCONTROL ROBOT USING ANDROID PHONE Dept.of E&C, GPT, Mirle Page 20 DRIVER IC (IC-L293D) Features The L293D is a popular motor driver IC that is usable from 6 to12V, at up to 1A total output current. By itself, the IC is somewhat diffcult to wire and use, but the Compact L293D Motor Driver makes it much more convenient to use. Board Special Features  Four motor direction indicator LEDS  Scotty EMF-protection diodes  Socket pin connectors for easy logic interfacing  Enable pins are user accessible.
  • 21.
    MEMS BASED CARCONTROL ROBOT USING ANDROID PHONE Dept.of E&C, GPT, Mirle Page 21 CHAPTER-7 PRINCIPLES OF MEMS BASED CAR CONTROLROBOT USING ANDROID PHONE ANDROID is an operating system based on the Linux kernel, and designed primarily for touch screen mobile devices such as smart phones and tablet computers. Initially developed by Android, Inc., which Google backed financially and later bought in 2005, Android was unveiled in 2007 along with the founding of the Open Handset Alliance a consortium of hardware, software, and telecommunication companies devoted to advancing open standards for mobile devices. The first publicly available Smartphone running Android, the HTC Dream, The user interface of Android is based on direct manipulation, using touch inputs that loosely correspond to real-world actions, like swiping, tapping, pinching, and reverse pinching to manipulate on-screen objects. Internal hardware such as accelerometers, gyroscopes, and proximity sensors is used by some applications to respond to additional user actions, for example adjusting the screen from portrait to landscape depending on how the device is oriented. Android allows users to customize their home screens with shortcuts to applications and widgets, which allow users to display live content, such as emails and weather information, directly on the home screen. Applications can further send notifications to the user to inform them of relevant information, such as new emails and text messages. The Android API class Service. It implements LPCCARemoteService which is defined via an AIDL file. AIDL stands for Android Interface Definition Language and allows you to define the program-Ming interface between separated Android processes, i.e. our service, and the client, newly developed applications, agree upon. In order to provide a list of NXT only devices, all discovered devices are checked upon their Mac address, filtering those that specify LEGO as the manufacturer, as the NXT is the only device with Bluetooth build by LEGO. In order to notify an application using the library of newly discovered NXT the LPCCARemoteService sends its own broadcasts so interested applications can subscribe via Broadcast Receiver objects. This is useful if an application is started before the NXT is turned on and discoverable, because the NXT won’t be in the initially transferred list of available devices, but rather show up as a broadcast. DC motors and provides a set of useful sensors, which is sufficient for building simple robots like path finders, forklifts etc. From our point of view, another advantage of the NXT system is the availability of a Java Virtual Machine, called leJOS. However the leJOS Java (no reflection), the CPU power and the RAM and ROM space (64kb each) provided by the NXT are quite restricted. Due to our experiences, the capabilities of the NXT do not suffice to run complex Java programs with complex runtime data models that want to use for smart system behaviour.
  • 22.
    MEMS BASED CARCONTROL ROBOT USING ANDROID PHONE Dept.of E&C, GPT, Mirle Page 22 CHAPTER-8 SOFTWARE TOOLS ABOUT SOFTWARE ECLIPSE The Eclipse Platform is designed for building integrated development environments (IDEs), and Arbitrary tools. This paper is a general technical introduction to the Eclipse Platform. Part I Presents a technical overview of its architecture. Part II is a case study of how the Eclipse Platform was used to build a full-featured Java development environment. When people speak of Eclipse, they very often mean the Eclipse Software Development Kit (SDK) which is both the leading Java™ integrated development environment (IDE) and the single best tool available for building products based on the Eclipse Platform. The Eclipse SDK, a critical piece of the Eclipse tapestry, is a combination of the efforts of several Eclipse projects, including Platform Java Development Tools and the Plug-in Development Environment (PDE). In its entirety, the Eclipse Platform contains the functionality required to build an IDE. However, the Eclipse Platform is itself a composition of components; by using a subset of these components, it is possible to build arbitrary applications. The Eclipse Rich Client Platform (RCP) is one such subset of components. Figure 1 shows a representation of some of the components in the Eclipse Platform and highlights the subset that makes up the RCP (in reality there are a great many more component CASE STUDY OF USING THE ECLIPSE PLATFORM - JAVA DEVELOPMENT TOOLING As mentioned in Part I, the Eclipse Platform by itself is a foundation for building tools and applications. The tools plugged in to the Platform supply the specific capabilities that make it suitable for developing certain kinds of applications. This part is a case study of a real tool, the Java development tooling (JDT), which adds Java program development capability to the Platform. The JDT is included in the Eclipsed.
  • 23.
    MEMS BASED CARCONTROL ROBOT USING ANDROID PHONE Dept.of E&C, GPT, Mirle Page 23 JDT FEATURES Before going behind the scenes to see how the JDT is put together, it helps to have a sense of what theJDT does and what it looks like to the user. Figure 4 shows what the workbench normally looks like when the user is writing a Java program. The JDT adds the capabilities of a full-featured Java IDE to the Eclipse Platform (some of which are visible in Figure 4). The following is a brief summary of those features: • Java projects • Java source (*.java) files arranged in traditional Java package directories below one or more source folders. • JAR libraries in the same project, another project, or external to the workspace. • Generated binary class (*.class) files arranged in package directories in a separate output folder. • Unrestricted other files, such as program resources and design documentation. • Browsing Java projects • In terms of Java-specific elements: packages, types, methods, and fields. • Arranged by package, or by super type or subtype hierarchy. • Editing • Java source code editor. • Keyword and syntax colouring (including inside Java doc comments). • Separate outline shows declaration structure (automatic live updates while editing). • Compiler problems shown as annotations in the margin. • Declaration line ranges shown as annotations in the margin. • Code formatter. • Code resolve opens selected Java element in an editor. • Code completion proposes legal completions of method, etc. names. • API help shows Javadoc specification for selected Java element in pop-up window. • Import assistance automatically creates and organizes import declarations. • Refactoring
  • 24.
    MEMS BASED CARCONTROL ROBOT USING ANDROID PHONE Dept.of E&C, GPT, Mirle Page 24 • For improving code structure without changing behaviour. • Method extraction. • Safe rename for methods, etc. also updates references. • Preview (and veto) individual changes stemming from a refactoring operation. • Search • Find declarations of and/or references to packages, types, methods, and fields. • Search results presented in search results view. • Search results reported against Java elements. • Matches are highlighted as annotations in the editor. • Compare • Structured compare of Java compilation units showing the changes to individual Java methods, Etc. • Replace individual Java elements with version of element in the local history. • Compile • JCK-compliant Java compiler. • Compiler generates standard binary *.class files. • Incremental compilation. • Compiles triggered manually upon demand or automatically after each change to a source file(i.e., workspace auto-build). • Compiler problems presented in standard tasks view. • Run • Run Java program in separate target Java virtual machine. • Supports multiple types of Java virtual machine (user selectable). • Console provides stdout, stdin, stderr. • Scrapbook pages for interactive Java code snippet evaluation. • Debug
  • 25.
    MEMS BASED CARCONTROL ROBOT USING ANDROID PHONE Dept.of E&C, GPT, Mirle Page 25 • Debug Java program with JPDA-compliant Java virtual machine. • View threads and stack frames. • Set breakpoints and step through method source code. • Inspect and modify fields and local variables. • Expression evaluation in the context of a stack frame. • Dynamic class reloading where supported by Java virtual machine.
  • 26.
    MEMS BASED CARCONTROL ROBOT USING ANDROID PHONE Dept.of E&C, GPT, Mirle Page 26 CHAPTER-9 PROJECTFEATURES AND APPILCATIONS APPLICATIONS:  A typical Bluetooth mobile phone headset. Wireless control of and communication between a mobile phone and a free head. This was one of the earliest applications to become popular.  Wireless control of and communication between a mobile phone and a Bluetooth compatible car stereo system  Wireless Bluetooth headset and Intercom.  Wireless networking between PCs in a confined space and where little bandwidth is required.  Wireless communication with PC input and output devices, the most common being the mouse, keyboard and printer.  Transfer of files, contact details, calendar appointments, and reminders between devices with OBEX.  Replacement of previous wired RS-232 serial communications in test equipment, GPS receivers, medical equipment, bar code scanners, and traffic control devices.  For controls where infrared was often used.  For low bandwidth applications where higher USB bandwidth is not required and cable-free connection desired.  Sending small advertisements from Bluetooth-enabled advertising hoardings to other, discoverable, Bluetooth devices.  Wireless bridge between two Industrial Ethernet (e.g., PROFINET) networks.  Dial-up internet access on personal computers or PDAs using a data-capable mobile phone as a wireless modem.  Short range transmission of health sensor data from medical devices to mobile phone, set-top box or dedicated telehealthdevices.  Allowing a DECT phone to ring and answer calls on behalf of a nearby mobile phone  Real-time location systems (RTLS) are used to track and identify the location of objects in real-time using “Nodes” or “tags” attached to, or embedded in the
  • 27.
    MEMS BASED CARCONTROL ROBOT USING ANDROID PHONE Dept.of E&C, GPT, Mirle Page 27 FEATURES: • Faster performance than industry standard hardwired devices • Inserts or extracts standard asynchronous communication bits (Start, Stop and Parity) to or from the serial data • Holding and shifting registers eliminate the need for precise synchronization between the CPU and serial data • Standard CPU Interface • Separate interrupts lines for Data Received (RxRdyn) and Data Transmitted (TxRdyn) • A common interrupt line for all internal UART Data and Error events. Interrupt conditions include: receiver line errors, receiver buffer available, transmit buffer empty and when a modem status flage change is detected. • Fully prioritized interrupt system control • MODEM interface functions (CTS, RTS, DSR, DTR, RI and DCD)
  • 28.
    MEMS BASED CARCONTROL ROBOT USING ANDROID PHONE Dept.of E&C, GPT, Mirle Page 28 CHAPTER-10 CONCLUSION: The main aim of this project is to control the car using android phone. The MEMS will be fixed to the hand. The microcontroller receives this android phone controls the car. The Initially the Bluetooth should be paired with the transmitter device after the establishment of connection between transmitter and receiver (android car) with the help of the transmitter device the car direction and movement will be controlled through android mobile we are using APKSince this car can be controlled about the radius of 10meters, because we are using Bluetooth .In future for long distance control we can use ZIG-BEE, WI-FI and other wireless technology
  • 29.
    MEMS BASED CARCONTROL ROBOT USING ANDROID PHONE Dept.of E&C, GPT, Mirle Page 29 CHAPTER-11 BIBILOGRAPHY AND REFERENCE REFERENCE 1. Microcontroller & Embedded Systems Mazidi, M. A/ Mazidi, J. G. Pearson Edu. 2. Microcontroller: Architecture, Programming & Applications Ayala, Kenneth J. 3. Microcontroller and Embedded Systems Using Assembly and C By Muhammad Ali Mazidi, Rolin McKinley, Janice Gillespie Mazidi 4. PIC Microcontroller and Embedded Systems: Using assembly and C For PIC 18 by Muhammad Ali Mazidi, Rolin McKinley, Danny Causey 5. Microcontroller: Internals, Instructions, Programming and Interfacing By Subrata Ghoshal WEBSITES 1. Developer.Android.Com/About/Index 2. Www.Microchip.Com 3. Www.Seattlerobotics.Org 4. Www.Mcscontrols.Com 5. Developer.Android.Com
  • 30.
    MEMS BASED CARCONTROL ROBOT USING ANDROID PHONE Dept.of E&C, GPT, Mirle Page 30