edenspiekermann_
redefining the amsterdam city brand




Edo van Dijk
@edoch

June 1, 2012
www.edenspiekermann.com

amsterdam berlin san francisco stuttgart
edenspiekermann_
brand =
network of mental associations
logo =
trigger to evoke the mind set
edenspiekermann_
city =
network of mental associations
marketing slogan =
trigger to evoke the mind set
edenspiekermann_
but:
managing a city brand is
far more complex than
managing a product brand
edenspiekermann_
more media, more messages,
more actors,

more politics
edenspiekermann_
a city brand policy does not
tolerate democracy.
it needs a clear direction and strong
management
edenspiekermann_
the rebranding of amsterdam is a
showcase example
edenspiekermann_   8



amsterdam
edenspiekermann_
edenspiekermann_   9
edenspiekermann_   10
edenspiekermann_   11
edenspiekermann_   12
edenspiekermann_   13
edenspiekermann_   14
edenspiekermann_   15
edenspiekermann_   16
edenspiekermann_                    17



amsterdammers are:

–  merciful, heroic, resolute
   (city coat of arms)
–  open, personal
–  active, go-getters
–  up-front, cheeky, full of zest
–  humorous, with a wink
–  self-willed
–  averse to authority,
   slightly anarchist
edenspiekermann_
edenspiekermann_
building one amsterdam together

The concept
The City of Amsterdam is a network organisation,
with independently operating services, departments and
city districts.

The style of Amsterdam offers space for both the
signature of the City as well as the individual identities
of the services and districts.
edenspiekermann_
building one amsterdam together

The concept
The districts, departments and services shape their own
identity by adding their distinctive characteristics to the
identity of the City of Amsterdam.
edenspiekermann_
building one amsterdam together

The concept
A restrained use of visual elements to shape the individual
identities will benefit both the family ties and promote the
transparency of the organisation as a whole.
edenspiekermann_
the strategy that led to success
edenspiekermann_
edenspiekermann_
The starting point: january 2002. 55 different logo’s, no unity
edenspiekermann_         25



history of the crosses
edenspiekermann_             26



the amsterdam coat of arms
edenspiekermann_       27



recent ‘corruptions’
edenspiekermann_                 28



the crosses belong to the city
edenspiekermann_                          29



which are the ‘real’ amsterdam crosses?
edenspiekermann_   30
edenspiekermann_            31



what we were looking for:
family ties
edenspiekermann_                      32



various possibilities were explored
edenspiekermann_   33
edenspiekermann_
edenspiekermann_
                   34
edenspiekermann_
edenspiekermann_
                   35
edenspiekermann_
edenspiekermann_
                   36
edenspiekermann_
edenspiekermann_
                   37
edenspiekermann_                                                           38




                   The second layer concept gives districts and services
                   their own playing field on selected carriers
edenspiekermann_   39
edenspiekermann_   40
edenspiekermann_                                                  41




                   Thus building a family of related identities
edenspiekermann_   42
edenspiekermann_   43
edenspiekermann_   44
edenspiekermann_   45
edenspiekermann_   46
edenspiekermann_   47
edenspiekermann_   48
edenspiekermann_   49
edenspiekermann_   50
edenspiekermann_   51
edenspiekermann_   52
edenspiekermann_
edenspiekermann_   53
edenspiekermann_   54
edenspiekermann_   55
edenspiekermann_   56
edenspiekermann_
amsterdam =
creativity
innovation
entrepreneurial spirit
edenspiekermann_                                                                               58



amsterdam based this selection on:

–  Image research among various target
   groups (visitors, companies, inhabitants)
–  Interviews on the unique and
   distinguishing elements of Amsterdam
–  Numerous statements on Amsterdam, from
   policy documents to television
   programmes, from travel guides to
   promotional material to newspaper reports
–  The city’s Omnibus questionnaire among
   424 Amsterdam residents


                                               City marketing plan by Berenschot Consultancy
                                               and the Municipality of Amsterdam
edenspiekermann_                                                           59



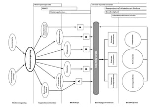
priorities city marketing policy                     City marketing




                                   Source:  Choosing  Amsterdam;  
                                   Berenschot  Consultancy  and  the    
                                   Municipality  of  Amsterdam
edenspiekermann_
edenspiekermann_
                   60
edenspiekermann_
edenspiekermann_
                   61
edenspiekermann_   62
edenspiekermann_
edenspiekermann_
                   63
edenspiekermann_   64
edenspiekermann_   65
edenspiekermann_   66
edenspiekermann_   67
edenspiekermann_   68
edenspiekermann_                    69




                   film by Lava – lava.nl
edenspiekermann_
                                           70




merci bien!




www.edenspiekermann.com
@edenspiekermann
@edoch

amsterdam berlin san francisco stuttgart

Redefining the Amsterdam brand identity