Oracle Applications
Oracle India Localization
Student Manual
GreenChain Software Solutions Pvt. Ltd.
504, Kaushik Sai Rama Residency, S.R.Nagar, Hyderabad-38, India
www.greenchain.biz
GreenChain Software Solutions Pvt Ltd Page 1 of 77
Contents
1 FIXED ASSETS.......................................................................................................................................... 4
1.1 DEFINE BLOCK OF ASSETS (QUICK CODES).................................................................................................5
1.2 DEFINE DEPRECIATION PERIODS .................................................................................................................6
1.3 OPENING WDV BALANCES..........................................................................................................................7
1.4 ADD ASSETS TO BLOCK ...............................................................................................................................8
1.5 RUN INCOME TAX ACT FA SCHEDULE ........................................................................................................9
1.6 RUN REPORTS ............................................................................................................................................10
1.7 FREQUENTLY ASKED QUESTIONS ..............................................................................................................11
2 SETUP STEPS.......................................................................................................................................... 12
2.1 ADDITIONAL ORGANIZATION INFORMATION – TAX INFORMATION..........................................................13
2.2 ADDITIONAL ORGANIZATION INFORMATION – ACCOUNTING INFORMATION ...........................................14
2.3 ADDITIONAL ORGANIZATION INFORMATION – TRADING INFORMATION..................................................15
2.4 DEFINE TAX CALENDAR ............................................................................................................................16
2.5 TAX CALENDAR - EXCISE INVOICE GENERATION......................................................................................17
2.6 ASSIGN SUB INVENTORIES TO ORGANIZATION..........................................................................................18
2.7 ITEM VAT & EXCISE INFORMATION..........................................................................................................19
2.8 DEFINE TAXES............................................................................................................................................21
2.9 DEFINE TAX CATEGORY ............................................................................................................................22
2.10 DEFINE ITEM CATEGORY ...........................................................................................................................23
2.11 DEFINE EXCISE AUTHORITY ......................................................................................................................24
2.12 DEFINE BOND REGISTER............................................................................................................................25
2.13 DEFINE PRICE LIST.....................................................................................................................................26
3 TAX DEDUCTED AT SOURCE (TDS)................................................................................................. 27
3.1 REGISTER REGIME AND ORGANIZATION (OPERATING UNIT)....................................................................28
3.2 DEFINE INCOME TAX AUTHORITY .............................................................................................................30
3.3 DEFINE TDS SECTIONS ..............................................................................................................................31
3.4 DEFINE TAXES............................................................................................................................................32
3.5 DEFINE TDS FISCAL YEAR ........................................................................................................................33
3.6 DEFINE TDS THRESHOLD LIMITS ..............................................................................................................34
3.7 MAINTAIN SUPPLIER INVOICES..................................................................................................................39
3.8 ENTER TDS CHALLAN PAYMENTS ............................................................................................................41
3.9 GENERATE TDS CERTIFICATES .................................................................................................................42
4 CUSTOMS DUTY (BILL OF ENTRY) ................................................................................................. 43
4.1 CREATE CUSTOMS AUTHORITY .................................................................................................................43
4.2 DEFINE BOE AGENT ..................................................................................................................................44
4.3 MAINTAIN BOE INVOICES .........................................................................................................................44
4.4 MAINTAIN BOE WRITE OFF ......................................................................................................................46
5 EXCISE DUTY – PLA INVOICES ........................................................................................................ 48
5.1 ENTER PLA INVOICE..................................................................................................................................48
5.2 PLA VIEW FORM ENTRY ...........................................................................................................................49
5.3 PLA REGISTER REPORT .............................................................................................................................50
6 TRACKING OF CONCESSIONAL SALES TAX FORMS ISSUE.................................................... 51
6.1 DEFINE CONCESSION FORMS .....................................................................................................................52
6.2 DEFINE TAXES............................................................................................................................................52
6.3 DEFINE TAX CATEGORY ............................................................................................................................53
6.4 DEFINE ITEM CATEGORY WITH TAX CATEGORY.......................................................................................53
GreenChain Software Solutions Pvt Ltd Page 2 of 77
6.5 ENTER PURCHASE ORDER WITH TAX DETAILS..........................................................................................56
6.6 APPROVE PURCHASE ORDER .....................................................................................................................59
6.7 VIEW PURCHASE ORDER SUMMARY..........................................................................................................61
6.8 ENTER PURCHASE ORDER RECEIPT ...........................................................................................................62
6.9 RUN PAY ON RECEIPT AUTOINVOICE........................................................................................................65
6.10 RUN PAYABLES OPEN INTERFACE IMPORT................................................................................................65
6.11 VIEW SUPPLIER INVOICE IN INVOICE WORKBENCH ..................................................................................65
6.12 SUBMIT INDIA ST FORMS ISSUE PROCESSING ...........................................................................................66
6.13 ISSUE ST FORMS FOR A PARTY ..................................................................................................................67
7 SERVICE TAX REFUND ....................................................................................................................... 68
7.1 CREATE SERVICE TAX AUTHORITY ...........................................................................................................69
7.2 ENTER SERVICE TAX MANUAL ENTRY......................................................................................................70
7.3 SERVICE TAX SETTLEMENT .......................................................................................................................71
7.4 RUN SERVICE TAX REPORTS......................................................................................................................74
7.5 DISTRIBUTE SERVICE TAX BALANCES.......................................................................................................75
7.6 SERVICE TAX SETTLEMENT – DEBIT BALANCE.........................................................................................76
GreenChain Software Solutions Pvt Ltd Page 3 of 77
1 Fixed Assets
Under Income Tax Act, to work out income tax liability, depreciation needs to be worked out based on written down
value method for block of assets and no depreciation can be claimed on individual assets.
All assets need to be assigned to respective block of assets and WDV need to be worked out based on equation
prescribed under Income Tax Act.
Block of Assets: Group of assets falling within a class of assets, being buildings, machinery, plant or furniture, in
respect of which the same percentage of depreciation is prescribed.
Depreciation u/s 32 of Income tax Act:
Asset Category Depreciation %
Plant & machinery, Cars 15
Buses, lorries and taxies 30
Computers, books owned by a professional 60
Air/water pollution control equipments 100
The process in Oracle is as follows:
• Define Block of Assets (Quick Codes)
• Define Depreciation Periods
• Opening WDV Balances
• Add Assets to Block
• Run Income Tax Act FA Schedule
• Make Adjustments after Run
• Opening WDV Balance Form
GreenChain Software Solutions Pvt Ltd Page 4 of 77
• Run Reports
1.1 Define Block of Assets (Quick Codes)
Navigation: India Local Assets -> India Localization -> Asia / Pacific Lookups
• Query for ‘JAI_BLOCK_OF_ASSETS’ in type. Lookup type ‘Block of Assets’ is a seeded lookup.
• User will not find any value in this form. User has to define the Block of assets as per income tax act of India
• If any block is not being used he can put disable date for same
• Examples: Land and Buildings, Plant & Machinery, Motor Vehicles, Furniture & Fixtures
GreenChain Software Solutions Pvt Ltd Page 5 of 77
1.2 Define Depreciation Periods
• User can define Assessment years for Income Tax purposes. Assessment Year for Income Tax starts on 01
April and ends on 31March of next calendar year
• In India depreciation is charged either 100% or 50% based on number of days asset is used i.e, if asset is used
for more then 180 days then 100% depreciation can be claimed , but asset is used less then 180 days then only
50% of depreciation can be claimed.
• To calculate depreciation based on above method, we need to define a calendar for India
• These setups do not have any impact in base application as a part of Fixed asset setup
• Calendar should be defined for every Assessment Year
• 100% Exempt Amount is for Future Use and enter 0 (Zero) here
• Year Start/ Year End ◊ The start and end date of the assessment year under Income Tax Act needs to be
entered in this field
• Period Rate Block ◊ The User can specify the appropriate Depreciation rate as applicable to a Block of Assets
as per Income Tax Act based on assets installation date or date on which it is put into use within an assessment
year
• Start Date/End date ◊ The start and end dates for which the percentage of allowable depreciation can be
entered in this field. As per income tax act, 100% of the allowable depreciation can be claimed for additions
between 1st April to 30th September and only 50% of the allowable depreciation can be claimed for assets
added between 1st of October and 31st of March. These dates need to be recorded in these fields.
• Applicable Depreciation Rate % ◊ As per Income Tax Act 100% of rate of Depreciation is applicable to assets
fall in the first half year of a financial year.
• 100% Exempt Amount is for Future Use and enter 0 (Zero) here
GreenChain Software Solutions Pvt Ltd Page 6 of 77
1.3 Opening WDV Balances
Before rolling on with Oracle Assets with India Localization, user needs to define the written down value of each
block and the rate of depreciation that can be claimed against each block. User also needs to specify the start date
of the block for which the opening balance is recorded.
Carry forward their WDV Opening Balance only for Current financial year. Once the Opening Balance for a Block
has been entered for the current financial year, the user cannot enter Opening Balances for the Same Block in the
Previous or subsequent years.
If Oracle Fixed Assets module has been used in the past years, then user needs to update Block details for every
Assets entered into the System. After querying Individual Assets, User can update Block details in DFF and once
this is completed, total number of Assets in a corporate Book for a Block will be captured by the System.
Opening WDV of block (as at the beginning of the assessment year) + Additions during FY - Retirements of asset
from each individual assets - Depreciation on opening WDV of block - Depreciation on additions during first half of
FY - Depreciation on additions during second half of FY = Closing WDV of block of asset
• Book ◊ Name of the Corporate Book wherein the Opening Balance for the Block of assets are going to be
incorporated.
• Block Name ◊ Block Name can be entered from LOV for which the Opening Balance will be entered
• Depreciation rate ◊ The Corresponding depreciation rate for a block can be entered here.
• Start Date ◊ date from which depreciation should be calculated for block of asset
• Opening balance ◊ if the block of the asset in maintained in legacy system and are migrated to Oracle assets
then Opening Written down value of a Block of assets can be entered in this field. If block of the assets are
created in oracle assets then this value should be not provided. Opening WDV Adjustment ◊ If the User wants
to adjust Opening Written down value of a Block after an Income tax assessment is finished for a Particular
year. The adjustment amount can be entered here and Opening WDV value will be adjusted accordingly.
GreenChain Software Solutions Pvt Ltd Page 7 of 77
1.4 Add Assets to Block
• Allocate individual asset to Block of assets defined While recording additions of assets in Oracle assets
• Assign block details of assets by recording details
• Block of Assets Users need to enter the relevant Block of Assets in which the asset will be classified as per
Indian Income Tax Act
• Date of Acquisition User need to record the date on which the asset was acquired
• Based on Block of Assets and Date of Acquisition fields, depreciation for block of assets will be calculated
• Block of Assets Users need to enter the relevant Block of Assets in which the asset will be classified as per
Indian Income Tax Act
• Date of Acquisition User need to record the date on which the asset was acquired
• Based on Block of Assets and Date of Acquisition fields, depreciation for block of assets will be calculated
GreenChain Software Solutions Pvt Ltd Page 8 of 77
1.5 Run Income Tax Act FA Schedule
• Select the concurrent program and enter start date and book name to execute the program. This is available if
India Localization Reports are attached to Request Group.
• Income Tax Fixed Assets Schedule This report is a Fixed Asset Schedule as per Income Act, provides
details of Block of Assets
• India Depreciation Detail Report - This report provides information on depreciation calculated for each asset.
GreenChain Software Solutions Pvt Ltd Page 9 of 77
1.6 Run Reports
India Depreciation Detail Report - This report provides information on depreciation calculated for each asset.
Note: There is no change in the output for Summary or Detail. The report does not display individual asset
depreciation calculation.
Opening WDV of block (as at the beginning of the assessment year) + Additions during FY - Retirements of asset
from each individual assets - Depreciation on opening WDV of block - Depreciation on additions during first half of
FY - Depreciation on additions during second half of FY = Closing WDV of block of asset.
GreenChain Software Solutions Pvt Ltd Page 10 of 77
1.7 Frequently Asked Questions
1. What is a Block of Assets? How is this different from Individual asset?
2. Which countries in the world are using the concept of Block/ Group of assets?
3. As per Indian Income Tax Act, list out the applicable Depreciation Rates at least for FIVE blocks?
4. Does Oracle pass any accounting entries in GL?
5. How do you arrive at Closing Balance for a Block of assets?
6. What is the purpose of Concurrent Program Income Tax FA Schedule?
7. Once depreciation is calculated by Oracle, what can you adjust?
8. Is it possible to run FA Schedule multiple times for FY?
GreenChain Software Solutions Pvt Ltd Page 11 of 77
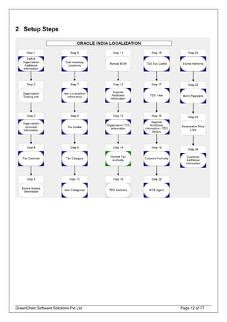
2 Setup Steps
GreenChain Software Solutions Pvt Ltd Page 12 of 77
2.1 Additional Organization Information – Tax Information
You must define the structure of your Inventory organizations and locations, which would be reporting to the Local
Tax Authorities.
The information defined at this level would be the basis for Recording, Reporting and accounting of the location
taxes. Apart from this the user would also define the organization registration details with Excise, Customs, Sales
Tax and TDS authorities.
This information is available in additional organization information are the basic data for all India Localization
activities and accounting. The Organization and Locations defined through Common Application would be available
for setup. While creating the additional organization information, it is mandatory to create two sets of records, one at
null location level and another with location.
The master child relationship among the organization and location would be used only for consolidation of excise
registers at Master organization level.
GreenChain Software Solutions Pvt Ltd Page 13 of 77
2.2 Additional Organization Information – Accounting Information
You would assign the appropriate General Ledger Accounts to which the Localization Taxes have to be posted in
the Account Information tab of the Organization Additional Information screen. The values entered in the
Parameters region would determine the behavior of localization taxes calculated for certain transactions.
You will have to enter the register preferences. The excise register that should be hit when you ship excisable
goods would depend on the preferences assigned against each register. The register with the lowest value would
be considered first. The next register would be considered only when the excise liability arising from the transaction
exceeds the current register balance.
The only deviation from this logic would be when you check the ‘Allow have balances in PLA’ field. If this field is
checked, then the PLA, when preferred, would be hit, even-though, the duty liability is higher then the available
balance in PLA.
GreenChain Software Solutions Pvt Ltd Page 14 of 77
2.3 Additional Organization Information – Trading Information
You would enter the information of the organizations registered under the Central Excise Rules as a Dealer/Depot.
Navigate to Trading Information Tab of the Additional Organization Information to enter Excise Registration details
of a Dealer.
The information entered here would be printed on all relevant reports and invoices raised from this Organization.
You would ensure that no values are entered in any of the fields falling under the Excise region of the Tax
Information tab of the additional organization information. Any value entered in this region would categorize this
organization as a Manufacturing Organization.
GreenChain Software Solutions Pvt Ltd Page 15 of 77
2.4 Define Tax Calendar
Localization taxes would be calculated only when the transaction falls within the active year. You can keep only one
year active at a time. The Tax Calendar defined for an Organization NULL location would be defaulted to the other
Organization Additional Information records created for the locations with this organization.
GreenChain Software Solutions Pvt Ltd Page 16 of 77
2.5 Tax Calendar - Excise Invoice Generation
This feature can be used to automate the Excise Invoice document sequence generation. You can setup a
document sequence for the combination of Transaction Type, Order/Invoice Type and Register Type. You can
define an alpha/numeric value which would be prefixed to the number series generated for each excise invoice. The
setup would be restricted to the Order/Invoice Types for which it is created. For all other Excise Invoices which are
created using Order/Invoice Types for which setup has not been made, the system use the default number series.
This would be a numeric series, starting with 1, incremented by one. The sequence would be different for each
Organization/location and the nature of clearance. Within the organization, the sequence would be different for the
Domestic clearances and Export Clearances.
Before defining the user definable prefixes and excise invoice numbers, setups needs to be done in define Bond
register where the user needs to associate an Order type for all transactions Order Management module and
Transaction source for all transactions from Accounts Receivable module. The Order type and transaction source
will be associated with different type of excise removals (like domestic with excise, Bond, Export with excise etc.).
Only after associating an Order type/Transaction source with an excise related transaction type, user should define
the user definable prefixes and excise invoice numbers in this region.
GreenChain Software Solutions Pvt Ltd Page 17 of 77
2.6 Assign Sub inventories to Organization
Associate sub-inventories to a combination of Organization/ Location. Excise related transactions and records
would be updated only for those sub inventories that are identified as bonded for manufacturing organizations and
as traded for trading organizations.
GreenChain Software Solutions Pvt Ltd Page 18 of 77
2.7 Item VAT & Excise Information
The recording, recoverability and reporting of localization taxes would depend on the India Localization related
information setup for the item. These values have to be entered in the ‘India Localization’ context of the Items DFF,
attached to the Item Master.
The updation of the Dispatch transaction into the Excise Register would be considered only when the Excise Flag is
set to ‘YES’. Similarly, considering CENVAT Credit and updating the Excise Registers, for a Receiving transaction
would be considered only when the ‘Modvat’ flag is set to ‘Yes’. The option chosen in the Item Class attribute would
be the basis on which, the type of excise credit register that has to be hit. Items classified in the other classes (such
as OTIN, OTEX) would not be considered for any excise record updation.
The Trading Flag would work together with the organization Trading Information setup. RG23D Register would be
hit only when the Trading item is transacted in a trading item.
GreenChain Software Solutions Pvt Ltd Page 19 of 77
GreenChain Software Solutions Pvt Ltd Page 20 of 77
2.8 Define Taxes
The Tax Definition is a localization feature to define taxes that are applicable to the transactions created in your
organization. The Taxes can be classified in different Types. The Type would be useful to recognize the relevance
of the tax for the Excise Registers, Sales Tax form generation and TDS Certificate generation. The Type chosen
would also have influence over the behavior of other fields in this form.
You can specify the Tax Rate, surcharge, recoverability, rounding rule, expense account code, Tax (Third party)
vendor, multi-currency and effective period for the Tax.
In a multi-organization setup, Taxes would be specific to an organization. On choosing the Taxes Localized option
from the menu, you would get the list of Inventory Organizations, to choose from.
The tax defined can be used only for the organization for which it is defined. Taxes once saved, cannot be updated.
GreenChain Software Solutions Pvt Ltd Page 21 of 77
2.9 Define Tax Category
If you can identify your purchase and sales transactions into clear categories, for which a similar set of taxes with
similar precedence and calculation are applicable, then you can group such taxes into a Tax Category. In a Tax
Category you can choose the Taxes, along with the precedence order and calculation basis.
An Item Class can be identified for a Tax Category. These taxes would default for all the Items falling in this class.
This would be useful, where the Item class drives the tax applicability. These taxes would default for the
transactions created for the items in the item class. You can however, manually add new tax lines and can change,
delete, change precedence for the defaulted lines.
GreenChain Software Solutions Pvt Ltd Page 22 of 77
2.10 Define Item Category
Item Category allows you to assign Tax Categories to an inventory items in an Organization. You can attach an item
category to the Additional customer/supplier information. The Taxes defaulted for a transaction line would be based
on the Item Category attached to the Supplier/customer and the Tax Category assigned to the Item in this category.
GreenChain Software Solutions Pvt Ltd Page 23 of 77
2.11 Define Excise Authority
The Excise advance/settlement paid to the Excise Authority has to be booked against an Excise Authority, through
the ‘Capture PLA Payments India Localization’ screen. Before you create a PLA Payment Transaction, you should
have defined an Excise Authority. You would create a Supplier and Site for this Authority. Additionally, in the Type
field on the Classification tab, choose ‘Excise Authorities-IND’. On doing this, when defining a PLA Payment
transaction, the Supplier name would be listed in the LOV of the ‘Authority’ field on the ‘Capture PLA Payments
India Localization’ screen.
GreenChain Software Solutions Pvt Ltd Page 24 of 77
2.12 Define Bond Register
The calculation of excise duty and updation of excise registers are based on the setup made in the define bond
register. Before making this set up the user need to define the Order types and transaction sources.
Excise transactions are classified as:
• Domestic with Excise
• Domestic without Excise
• Export with Excise
• Bond Register (Export under Bond)
Excise transactions need to be identified based on the Organization/Location combination and against each excise
transaction multiple Order types and Transaction sources can be assigned. Order type need to be assigned to
excise related transactions from Order Management Module and Transaction source need to be assigned for all
excise related transactions through the Receivable module. If the Organization/location is of manufacturing type,
excise related transactions for manufacturing set up need to be associated. Like wise, if the organization/location is
‘trading’ excise related transactions for trading need to be associated.
By associating the Order Types to the excise transactions for an Inventory Organization and Location, the related
Excise Record entries will be passed based on the nature of goods cleared.
GreenChain Software Solutions Pvt Ltd Page 25 of 77
2.13 Define Price List
If Taxable basis for calculation of excise duty is different from Price at which item is sold, then, create additional
Price lists with Item Excise Assessable Price and attach price list Customer/Customer Site and Supplier/Supplier
Site. This is considered only for calculation of excise duty only and not for any other purpose.
Note that only one Item is attached in this list for practice.
GreenChain Software Solutions Pvt Ltd Page 26 of 77
3 Tax Deducted at Source (TDS)
Tax Deduction at Source (TDS) is a mechanism by which the government collects Income Tax in advance.
The Income Tax Act provides for different rates of tax based on the constitution of the entity, which is subject to
tax like Public Limited Company, Private Limited Company, Partnership, Individual, Hindu Undivided Family etc.
TDS is based on type of payment i.e. Salaries, Professional Fees, Payment to non-residents etc
Setup Steps for TDS
• Define Organizations & Locations
• Regime Registration, TAN Number
• Define Income Tax Authority
• Define TDS Sections (Seeded)
• Define TDS Tax Codes
• Create TDS Year
• Define TDS Threshold Setup
• Vendor Additional Information
• Create Supplier Invoices with TDS
• View Invoices (TDS Threshold)
• Enter TDS Challans
• Generate & Print TDS Certificate
GreenChain Software Solutions Pvt Ltd Page 27 of 77
3.1 Register Regime and Organization (Operating Unit)
Navigate to India Local Payables > India Localization > India VAT/Service Tax > Setup > Regime Registration.
Use the Regime Registration screen to capture the Permanent Account Number (PAN) and TDS Account Number
(TAN) and the Ward Number applicable to the Organization. Payables uses this information to enable calculation of
TDS for the Invoices created from the Organization, calculate Threshold Limits and generate TDS Certificate
Numbers.
User should enter the values for the field 'Registration Value' against respective attributes i.e. TAN No, PAN No.
Etc.
Click Organization button to display screen that lets you associate different Operating Units for the TAN value.
GreenChain Software Solutions Pvt Ltd Page 28 of 77
This is one time setup which need to be done, once this setup is made this should not be changed by the user
TAN No. is basis for calculating TDS Threshold limits. If TAN No. is defined only for Legal Entity, then Invoices
generated for all supplier sites defined under different Organizations would be totaled for calculation of Threshold
limits.
If TAN No. is defined for an Operating Unit, then the only the Invoices defined for this Organization would be
considered for the calculation of the Threshold Limits, unless TAN No. for two Operating units is same. For
Operating Units with no TAN No, TAN No. of Legal Entity would be considered and Invoices of all such Operating
Units would be added for calculation of Threshold Limits.
TAN No. once saved should not be updated.
GreenChain Software Solutions Pvt Ltd Page 29 of 77
3.2 Define Income Tax Authority
Navigate to India Local Payables - Oracle Payables - Suppliers - Entry Window.
Define a Supplier and classify as India Income Tax Authority. Select “India TDS Authority” in Type field.
While defining a 'Tax Deduction at Source' Type of Tax in Tax Names window, these Suppliers would be listed in
LOV of Tax Definition window. Such Vendor would be used by system while auto-generating the Invoices for
Income Tax Authority.
GreenChain Software Solutions Pvt Ltd Page 30 of 77
3.3 Define TDS Sections
Navigation: India Local Payables > India Localization > Asia/Pacific Lookups
TDS Sections would be a part of the seed information. However, in situations where you use the TDS feature to
deduct tax governed by other enactments, you can also add to the existing list of sections. You can define Effective
periods during which the Code would be valid.
Query for 'JAI_TDS_SECTION' Type.
Enter up to 25 characters as a unique code you want to add to the lookup codes provided. Enter the text with which
you would like to identify the code.
Enter validity period in Effective Dates fields. Enable sections that you would like to be used.
• In the Tax Type attribute select ‘TDS’. The value in this attribute should be ‘WCT’ for WCT sections.
• If there is no value in the DFF then it is assumed to a TDS section
GreenChain Software Solutions Pvt Ltd Page 31 of 77
3.4 Define Taxes
Define Taxes of Type Tax Deduction at Source for using TDS functionality. Assign appropriate rate with an optional
surcharge for each of the Codes. These codes, on application to an Invoice would automate deduction process.
Follow Naming convention as users entering invoice will be able to see only Tax Name in Global DFF in Invoice
Distributions window.
Navigate to India Local Payables > India Localization > Setup > Tax Setup > Taxes.
Name Enter TDS Tax Name
Type Choose 'Tax Deduction at Source' in Type field
Account Enter TDS Account in Account field. This A/c is credited when TDS Amount against debit to
Liability Account of Supplier. This account would be debited with TDS Amount against credit
passed to the Tax Authority.
Vendor Name Select Income Tax Authority
Site Select Income Tax Authority Site
Percentage Specify in Percentage field, a rate at which TDS would be deducted
Section Type Select 'TDS Sections' for field Section Type
Section Code Select value from LOV for field 'Section Code'. User can select this value only for Section Type
'TDS Sections'
Certificate Choose a value in Certificate field, only when you would like to use this code for suppliers who can
avail concession on TDS amount to be deducted
Original Tax
%
Enter a value in 'Original Tax Percent' field only when you have chosen a concession certificate
for this code
Surcharge % Enter a Surcharge Rate in 'Surcharge% age' field'. The percentage at which tax is deducted
would be in addition to the Surcharge %age to the Tax Rate.
TDS Sections: This value should be selected when you define any TDS taxes.
WCT Sections: This value should be selected when you want to define a WCT Tax. The tax type for this tax also
should be 'Tax Deduction at Source'.
ESI Sections: This value should be selected when you want to define any tax (of type TDS) other than WCT and
TDS taxes. The tax type for this tax also should be 'Tax Deduction at Source'.
GreenChain Software Solutions Pvt Ltd Page 32 of 77
3.5 Define TDS Fiscal Year
You need to define a TDS Year before using the TDS functionality. The TDS Year represents the reporting period
and would be basis for the TDS Certificate Numbering and evaluating Threshold Limits. The TDS year can be
different from the Accounting Calendar Year defined in the standard applications and also from the Tax Calendar
Defined for the Inventory transactions.
India Local Payables > India Localization > Setup > Others > TDS Year Info
• Select TAN Number Value and Organization Name.
• Enter a Year code in Financial Year with which you would identify this period.
• Enter Period identified by Start Date and End Date. This period should be the Financial Year defined under the
Income Tax Act.
Note: This is a one time setup and cannot be changed.
GreenChain Software Solutions Pvt Ltd Page 33 of 77
3.6 Define TDS Threshold Limits
India Local Payables ◊ Setup ◊ Taxes ◊ India – Threshold Setup
Limit should be defined for each TDS section and vendor type
Depending on TDS section limit can be single or cumulative
There can be normal setup and exception setup for a Threshold limit
Limit and TDS Tax calendar will decide upon the tax rate for a Financial Year
Limit is only applicable for TDS
TDS Thresholds are for a combination of TDS Section Code and Vendor Type. Vendor Type seeded as part of this
solution are:
• Company-IND
• Individual-IND
• Other Persons-IND
• Hindu Undivided Family-IND
GreenChain Software Solutions Pvt Ltd Page 34 of 77
Additional Tax information should be defined at null site level and site level
You will have to specify the "TDS Vendor Type" and "Default TDS Section" for a Vendor in the Supplier Additional
Information screen. Based on this information, TDS Thresholds for the combination of the two will be derived and
further TDS calculation of TDS will be made. These 2 are important setups as part of the TDS Calculation.
At a Supplier Site level, you can attach a "Tax Name" also. TDS calculation will happen based on the Threshold
setup linked to the default "Tax Name" specified in the TDS Thresholds Setup screen.
If a TDS Tax Code is specifically selected in the Invoice distributions GDF, this TDS Tax Code will override any
default TDS Section / TDS Tax Code. The overridden TDS Tax Code will also follow the TDS Threshold defined for
that TDS Section which is derived from the Tax Code attached to the Section.
GreenChain Software Solutions Pvt Ltd Page 35 of 77
When user click on the TDS details button this form opens up where user need to provide data for and confirm PAN
number
• Select the value of the Vendor from the List Of Values. Don't select any value for the field 'Site'. Save the record.
• Click the 'TDS Details' Button. Select the value for the field 'TDS Vendor Type'.
• Enter the value for the field 'PAN No'. This should be a 10 digit valid alphanumeric value. Enough care should be
taken while entering this value, as the user will not be able to update this value once it is saved.
• The fields 'TAN No', 'Ward No' and 'Create Pre-Approved TDS Invoice Credit Memo' are optional fields. Before
saving the record, the user should enable the
check box 'Confirm Pan' and then only save the record.
• Once the Null Site record is saved, the user should requery the record and can then select the value for the field
'Default TDS Section' and save the record. The user can also observe that the TDS Thresholds setup details are
getting queried in the Vendor Additional Information screen at the Null Site level.
GreenChain Software Solutions Pvt Ltd Page 36 of 77
For creating a Site level record, the user should select the site value from the List of Values of the 'Site' field. Save
the record. Then, click the 'TDS Details' button and save all the values defaulted from the NULL Site record.
• Once the Site Level record is saved, the user should requery the record and then attach the values for the fields
'Default TDS Section' and 'Tax Name'.
GreenChain Software Solutions Pvt Ltd Page 37 of 77
Importance of PAN:
TDS Threshold is maintained by Vendor PAN. Hence process of entering and confirming PAN has been made
mandatory. Enough care should be taken by the users to enter the correct value for this field.
Importance of TDS Vendor Type: TDS Thresholds are for a combination of TDS Section Code and Vendor Type.
Vendor Type seeded as part of this solution are:
• Company-IND
• Individual-IND
• Other Persons-IND
• Hindu Undivided Family-IND
GreenChain Software Solutions Pvt Ltd Page 38 of 77
3.7 Maintain Supplier Invoices
1. TDS On AP Invoices and Prepayments
The TDS calculation and creation of the TDS related Invoices would take effect, during the Validation of an AP
Invoice, with either TDS Code attached in Invoice Distributions or with a TDS Tax Name attached in the TDS
Thresholds Setup
2. On Validation of a Standard Invoice or a Prepayment Invoice
When you validate a Standard Invoice or a Prepayment, the Supplier would be debited to the extent of Tax
Deducted by means of a Credit Memo, while the Balance of Tax Authority would be increased by means of a
Standard Invoice.
Thus, balance due to the Supplier would be net of the Credit Memo created on Validation. You should take
adequate care to consider such Credit Memos while making the Payment to the Supplier.
3. On Application of Prepayment Invoice to Standard Invoice
When you apply a Prepayment to a Standard Invoice, both are subject to Tax Deduction, Invoices would be created
for the reversal of the TDS deducted on the Prepayment. This is done by creating:
• Standard Invoice for the Supplier
• Credit Memo for the Tax Authority
You need to ensure that Prepayment with multiple distributions, each having a different TDS Section applicable,
should not be applied to a Standard Invoice. To deal with such cases, you have to create a Separate Prepayment
Invoice for each of such Payments.
4. Amount considered for reversal on Prepayment Application
The following are
GreenChain Software Solutions Pvt Ltd Page 39 of 77
• On applying a Prepayment to a 'Validated' Standard Invoice, considering both have TDS, the TDS calculated on
Standard Invoice is reversed.
• When the Standard Invoice has multiple lines each with a different TDS Codes and it is partially applied to a
prepayment then, the lines considered for TDS reversed will be on a FIFO basis.
Where some of the lines have to be reversed, you have to ensure that the Prepayment is applied only after you
have reversed the lines that you wish to
reverse.
• Reversed lines, Reversal lines and Prepayment lines are not considered for TDS Calculation.
5. On Un-Applying Prepayment Invoice applied to a Standard Invoice
When you un-apply a Prepayment to Standard Invoice, both of these subject to Tax Deduction, Invoices would be
created to reverse the effect of the Invoices created on application of the prepayment. Standard Invoice would be
created for the TDS Authority and a Credit Memo would be created for a Supplier.
6. On Canceling Standard Invoice
On canceling a Standard Invoice for which Tax has been deducted, the Invoice created for the Tax Authority would
be canceled and a Standard Invoice to the extent of the Tax Deducted an Standard Invoice would be created for the
Supplier.
However, there would not be any effect on these Invoices if the Invoice for the Tax Authority is already paid. You
have an option to cancel the Supplier Invoice while you are voiding the Payment for the Invoice. In such cases,
Invoices to Tax Authority would also be cancelled. However, it is necessary that the Tax Authority Invoice is not yet
paid.
GreenChain Software Solutions Pvt Ltd Page 40 of 77
3.8 Enter TDS Challan Payments
The user will create an AP Invoice in the base application for payments to be made to the TDS Authorities. After
creating the AP Invoice, the user will query this Invoice in the India Local TDS Payments screen and update the
Additional Information here.
Navigation: India Local Payables - India Localization - Others - India TDS Challan
Click on New button to enter details about Challan. In this screen, the user can capture the information of TDS
payment details. This screen would list all Payments made to TDS Authorities where the Challan information hasnot
been entered. The user would then be able to enter the attribute information for these payments.
Check Deposit Date The Date on which the Check has been deposited into government treasury needs to be
entered for TDS Payments being made & printed on the TDS Certificates / Returns
Challan Number User should enter the value of Challan issued by the Income Tax Department that has to
be submitted along with the remittances of TDS Amounts. This information is used in TDS
Certificates issued to the Vendor and at time of Tax Returns
Bank Name Enter the value of Bank in which, the TDS payment / Challan is deposited
BSR Code Enter BSR Code as mentioned in Challan
GreenChain Software Solutions Pvt Ltd Page 41 of 77
3.9 Generate TDS Certificates
You can generate TDS Certificate to be issued as per the Income Tax Act. Based on the TDS Section and Tax
Authority, you should first generate the TDS Certificate. One TDS Certificate can be issued for all the TDS
deductions for a Vendor based on the transaction range or individual TDS Certificates can be generated for each
TDS Deduction.
Navigation: India Local Payables - India Localization - Others - Generate TDS Certificates
Select TAN Number, Operating Unit from LOV.
Select Certificate Period to generate TDS Certificate. These dates will be compared against Invoice Dates of
Invoices generated for TDS Authority.
Select TDS Section and Tax Authority from list. Select Vendor Name, if required to restrict generation.
It is a pre-requisite to run the 'Generate TDS Certificates' to view the data in 'India - TDS Prescribed Rates Report'
and ;India – TDS Lower Rates Report'.
TDS Certificates are generated only for those Invoices where TDS deducted has been remitted to Tax Authority.
Payments to Tax Authorities can be done either by paying the TDS Invoices (generated on validation of Supplier
Invoice) or by applying a Prepayment Invoice to the TDS Invoice.
GreenChain Software Solutions Pvt Ltd Page 42 of 77
4 Customs Duty (Bill of Entry)
Customs Duty Liability arises on import of material. Customs Duty has to be paid in advance i.e., before the material
is received in stores. The clearance of goods imported would be possible only after submission of the Bill of Entry in
the specified format. This document details the goods imported in the consignment and the amount of Customs
Duty liability for each commodity included in the consignment.
• Customs Duty Liability arises on import of material
• Customs Duty has to be paid in advance i.e., before material is received in stores
• The clearance of goods imported would be possible only after submission of Bill of Entry in specified format
• Capture information required for creation of BOE in format specified by BOE forms regulation
• Record Total Customs Duty liability arising form transaction.
• Create an AP Invoice for total Customs Duty liability arising from transaction.
• Maintain account for the Customs Duty Liability.
• Control receiving transactions until Customs Type of taxes arising from transaction are matched to
corresponding Bill of Entry.
• Enables write-off of disputed amount and amount that could not be applied fully to transaction
4.1 Create Customs Authority
You need to define a Supplier and classify the Supplier as Customs Authority. While creating a Bill of Entry
Transaction, the Supplier would be listed in the LOV of the Customs Authority field. Such Suppliers would be used
by the system while auto-generating the Invoices for Customs Duty liability arising on saving the Bill of Entry.
To create Customs Authority: Create a new supplier and Select “India Customs Authority” in the Type field.
GreenChain Software Solutions Pvt Ltd Page 43 of 77
4.2 Define BOE Agent
Define BOE Agent before using Bill of Entry functionality as BOE Agent would be listed in LOV of Agent Code field.
Use this information for Bill of Entry report for submitting to Customs Authorities.
India Local Payables - India Localization - Setup - Others - BOE Agent
4.3 Maintain BOE Invoices
You can create the BOE Invoices for all the import purchases and the liability will be recognized to the Customs
Authority and any Advance Payment can be made before the actual receipts of material.
Bill of Entry Process
• Create BOE and BOE Line Details. Once details are entered, save the record
• Oracle creates BOE invoice for Customs Authority in Invoice Workbench. Review invoice
• Pay invoice after validation and accounting using Pay In Full functionality
• Create Purchase Order with Customs Duty Taxes. Approve the PO.
• While entering PO receipt (with Customs Duty), apply BOE as per business needs
To enter BOE Invoices, navigate to the India Local Bill Of Entry window.
BOE Number Select from the LOV depending upon the BOE for which the Invoice is to be generated.
GreenChain Software Solutions Pvt Ltd Page 44 of 77
BOE Type Select from the LOV depending upon the nature of transaction.
Customs
Authority
Select the respective Vendor Name or Customs Authority Supplier from the LOV.
Site Defaulted Site for a respective Vendor or Customs Authority Supplier from the LOV.
Agent Code Enter the Agent Code who is dealing this particular Import Shipment.
Inventory
Organization
The user defined Inventory Organization need to be picked up from LOV where this import is
going to be accounted.
Location Location for that Inventory Organization is to be picked from LOV where this import is going to
be accounted.
Bill of Lading
Date
The user can enter the Bill of Lading date.
Port Type Select the Port Type like Sea, Air and Land from the LOV.
Sl.No The user can enter the Serial Number allotted by the Import Dept.
Date The user can enter the BOE date as specified in the BOE Document
Rotation No/date The user can enter the Rotation Number and the Date allotted by the Import Dept.
Amounts
(Defaulted)
The BOE Amount and Applied Amount will be defaulted from BOE Details form.
Shipment Information Block: The following fields (ie) Vessel Name, Consignment Country, Port Name, Origin
Country are optional and the user can enter relevant details for his reference.
BOE Item
Independent
Flag
You can use this option to create an Item Independent BOE. You can define a BOE for a
Dummy Item and this can be used to match the Customs liability on any Item.
Location Location for that Inventory Organization is to be picked from LOV where this import is going to
be accounted.
Bill of Lading
Date
The user can enter the Bill of Lading date
Number The Number of packages will be mentioned here
Description The Description of the packages can be mentioned here.
Serial Number Serial Number of the Item packed with the Description of the packages can be mentioned
here.
Quantity The total Quantity imported and for which the Customs Duty is to be paid.
UOM UOM of the Item.
Item Name Item Name need to be specified for calculating Customs Duty Item wise.
Customs Tariff Customs Tariff Number under which the duty will be assessed.
Duty Code The Customs Duty under which the duty will be calculated.
GreenChain Software Solutions Pvt Ltd Page 45 of 77
Assessable value The total Assessable Value of the goods on which the duty will be calculated.
For Basic Customs
duty Rate (%)
Rate of Basic Customs Duty as applicable on the goods as per duty code of the Customs
Tariff.
Amount Basic Duty Amount calculated on the Assessable Value of the goods and defaulted.
Exemption
Notification
If the goods are exempted from duty, then the user can mention the Exemption Notification
under which the goods are exempted
Additional Value This displayed amount is the total of Assessable Value plus Basic Duty Amount and on this
amount the Additional Duty will be calculated
Rate (%) ENTER The Rate of Additional Customs Duty as applicable on the goods as per duty code
of the Customs Tariff.
Amount Additional Duty Amount can be calculated on the Additional Value and displayed.
For CVD Cess
Assessable Value This is the Additional Duty Amount based on which, the CVD Cess % would be calculated.
Rate (%) CVD Cess % Rate as applicable on the goods as per the duty code of the Customs Tariff
Amount CVD Cess amount
For Surcharge
Cumulative Value Amount on which Surcharge duty is calculated
Rate (%) ENTER The Rate of Surcharge as applicable on the goods as per duty code of the Customs
Tariff.
Amount Amount of Surcharge calculated.
Assessable Value This value is the sum of Basic Duty Amount, Additional Duty Amount, CVD Cess amount
and Surcharge Amount. This is the Amount based on which, the Customs Cess % would be
calculated.
Rate (%) ENTER Customs Cess Rate
Amount Customs Cess Amount, which gets calculated on the Customs Cess Assessable value for
the Rate specified for the Customs Cess
Total Customs Duty This indicates the total liability on account of Customs Duty payable to the Customs
Authority Vendor.
On saving the transaction, an Invoice will automatically get generated, validated and ready for payment. The
payment may be made through regular Oracles Payables functionality.
4.4 Maintain BOE Write Off
GreenChain Software Solutions Pvt Ltd Page 46 of 77
You have a facility to Write Off the Un-applied BOE amount in a BOE Invoice which no longer to be applied against
any Receipts. For example, the Customs Duty is paid through a BOE Invoice and during transit of goods from the
port to the Organization; the duty paid goods were lost in transit. In such cases, the duty paid on such goods cannot
be applied to the inventory receipt transaction and the duty paid.
You have to query for the BOE Number and activating the BOE Write Off button would display the BOE Write Off
screen.
The added column to this BOE Invoice form in the Amount Block.
Amount to Write off: By default Balance remaining in a BOE Invoice will be displayed here, but User can override
and change Amount.
Write off date: User has to enter Date on which he is Writing Off a BOE Invoice.
Write off Reason: User has to enter reason for Write Off in this optional field.
Once the User saves this screen the entered amount will be written from BOE Invoice and the Written Off column in
the Amount Block of the BOE Invoice form will be updated.
GreenChain Software Solutions Pvt Ltd Page 47 of 77
5 Excise Duty – PLA Invoices
• The Excise liability arising from the removal transactions needs to be settled within 5 days from the end of the
Month / Period
• The Duty can be discharged on debiting a current account, referred to as Personal Ledger Account (PLA)
• PLA credit is taken by depositing money in the banks on T.R.6 Challan
Capture PLA feature helps you capturing the information required for the PLA Report to be submitted to the Excise
Authorities. This feature helps you in raising Invoice to capture and maintain account for the liability arising from the
transaction.
The net Excise Duty liability arising during the Month / Period has to be settled by a payment made through TR 6
Challan. The PLA Register would be hit when the payment is actually made to the Excise Authority and the user
acknowledges this payment from the 'PLA Invoices' Screen. The Capture PLA Payment feature captures the
information required for the updation of the PLA Register.
Business Process
• Define Excise Authority
• Enter PLA Invoice and Save
• Oracle creates PLA Invoice in Invoice Work Bench
• Pay PLA Invoice using Pay In Full functionality
• Open PLA Invoice and update Acknowledgement Date
• PLA Balances are updated automatically
• View PLA View Form
• View RG Consolidation Form
• Run PLA Register Report
5.1 Enter PLA Invoice
India Local Payable - India Localization - Invoice Entry - PLA Invoices
Payment_Id This is system generated after entering data and save this form
TR6 Challan No/Date ENTER The user can enter TR6 Challan Number and Date through which the PLA
Payment will be made.
Inventory
Organization
The user defined Inventory Organization need to be picked up here from LOV
Location Location for that Inventory Organization is to be picked up from LO
GreenChain Software Solutions Pvt Ltd Page 48 of 77
Other Info: The Acknowledgment Flag will be enabled after the PLA Payment is made and the user can update the
Acknowledgment Date. Only after Acknowledgment is received and the Acknowledgment Flag is enabled the PLA
Register will be updated.
PLA Amount This is the displayed total line amount of Excise Duty proposed to pay
Authority Select the respective Vendor Name or Commissioner of Excise from the LOV
Site Select the Site for the above selected Vendor from the LOV
Item Tariff Enter Item Tariff under which this PLA payment will be made
Item Sub Heading This is defaulted field as per the Item Tariff.
Basic Amount/
Additional Amount/
Other Excise
The user has to specify how he wants to pay in Basic, Additional, and Other Excise Duty
through this TR6 Challan.
On saving the transaction, a PLA Invoice will be automatically generated, validated and ready for payment. This
Invoice Number has a prefix of 'PLA'.
The payment for this Invoice may be made through regular Oracle Payables functionality. Only after entering the
Acknowledgment Date, PLA Register balance will be updated.
Acknowledgment for a PLA Payment is not received and Flag is not enabled, then there will be difference between
GL Balance and PLA Register till such time of receipt of Acknowledgment. The Acknowledgment Flag needs to be
enabled by Opening the PLA Invoice screen itself.
5.2 PLA View Form Entry
GreenChain Software Solutions Pvt Ltd Page 49 of 77
5.3 PLA Register Report
GreenChain Software Solutions Pvt Ltd Page 50 of 77
6 Tracking of Concessional Sales Tax Forms Issue
The reduced rates of Sales Tax are applicable based on issue of declaration forms to the Supplier. These forms
would be as specified in the applicable Sales Tax Regime. For this you will have to keep track of the transactions
that would qualify for concessional rate of Sales Tax. Further, you will have to keep track of details of Forms Issued
and the Invoices included in each of the Forms.
Sales Tax Issue tracking helps you manage the issue of Issue of declaration forms in order to avail concessional
rate for Sales Tax.
Purchases made by Registered Dealers, from Registered Dealer would be eligible for Concessional Rate of Sales
Tax. This would require identification of transactions that are eligible for such rates. Also, the Declaration Form to be
issued in order to avail such rate has to be tracked.
You can issue Sales Tax declaration forms for each of the transactions.
• Purchases made by Registered Dealers, from Registered Dealer would be eligible for Concessional Rate of
Sales Tax
• Setup Declaration Form names that have to be issued to avail concessional rate of Sales Tax.
• Assigning Form Names to appropriate Tax Codes while defining these Taxes.
• Keep track of Purchase Invoices against which Sales Tax Declaration forms have to be issued to Supplier.
• Facilitate recording details of Forms Issued and Invoices included in issue of form.
• Provides with a facility to query Issued Forms and view Form details and Invoices included in these Forms.
Setup Steps:
• Define Form Names and Taxes with Form Names attached
• Define Tax Categories with this Tax Code
• Define Item Categories with this Tax Categories
• Define Supplier Additional Information (Item Category)
Process to be followed:
• Complete Purchase Orders/Receipts with Sales Taxes with Form Names attached
• Create Invoices for these PO's / Receipts
• Ensure Invoice Distributions are created with Localization Taxes. Validated Invoice.
• Submit 'India - ST Forms Issue Processing‘
GreenChain Software Solutions Pvt Ltd Page 51 of 77
• Issue ST Forms and View Issued Forms
6.1 Define Concession Forms
6.2 Define Taxes
GreenChain Software Solutions Pvt Ltd Page 52 of 77
The Tax Definition is a localization feature to define taxes that are applicable to the transactions created in your
organization. The Taxes can be classified in different Types. The Type would be useful to recognize the relevance
of the tax for the Excise Registers, Sales Tax form generation and TDS Certificate generation. The Type chosen
would also have influence over the behavior of other fields in this form.
You can specify the Tax Rate, surcharge, recoverability, rounding rule, expense account code, Tax (Third party)
vendor, multi-currency and effective period for the Tax.
In a multi-organization setup, Taxes would be specific to an organization. On choosing the Taxes Localized option
from the menu, you would get the list of Inventory Organizations, to choose from. The tax defined can be used only
for the organization for which it is defined. Taxes once saved, cannot be updated.
6.3 Define Tax Category
Create one Item Category List and attach one item with tax category. Use the same item while creating PR, PO and
PO Receipt. Taxes from Tax Category will get assigned automatically.
6.4 Define Item Category with Tax Category
GreenChain Software Solutions Pvt Ltd Page 53 of 77
• Ensure that Item Category List is attached to Supplier and Site Combination
• Notice that Tax Category for Standalone AP Invoice is grayed out
• Remember to activate “Self Billing” feature to test Pay On Receipt process suggested for purchase of goods in
India Localization
GreenChain Software Solutions Pvt Ltd Page 54 of 77
Tax Category can be attached to Standalone AP Invoice for Supplier and Site combination only. Do Not change
Excise, CST, LST and Service Tax Registration Numbers after creation as it may corrupt data
• Enter PO with Item details
• Enter PO Receipt/ Supplier Invoice
• Validate Supplier Invoice
• Generate Records for Sales Tax Issue Tracking
• Record details of Sales Tax Declaration Forms
• View Issued Forms
GreenChain Software Solutions Pvt Ltd Page 55 of 77
6.5 Enter Purchase Order with Tax Details
GreenChain Software Solutions Pvt Ltd Page 56 of 77
GreenChain Software Solutions Pvt Ltd Page 57 of 77
GreenChain Software Solutions Pvt Ltd Page 58 of 77
6.6 Approve Purchase Order
While approving the Purchase Order, remove the E Mail check box and press OK Button for approval. Remember
that Buyer is Mr. Chandra Sekhar. This employee is setup with approval limits.
GreenChain Software Solutions Pvt Ltd Page 59 of 77
GreenChain Software Solutions Pvt Ltd Page 60 of 77
6.7 View Purchase Order Summary
Click on Find Button
GreenChain Software Solutions Pvt Ltd Page 61 of 77
6.8 Enter Purchase Order Receipt
We need to select the inventory organization for entering receipts. Select IN1 for this example.
GreenChain Software Solutions Pvt Ltd Page 62 of 77
Remember to open
GreenChain Software Solutions Pvt Ltd Page 63 of 77
• Cost periods for selected inventory organization using Inventory application to enter receipts. In R12.1.1, it is
open up to Jun 08 for IN1 inventory organization.
• GL A/c periods for Vision India Primary Ledger. Use General Ledger, Vision India, Setup > Open/ Close for this.
• Open Purchasing Periods up to the current date using Purchasing application
Enter the following data for Receipt lines:
• Quantity, Destination Type, Sub inventory and save the receipt. Oracle generates receipt number, which is
visible in header
• View PO details from Order Information tab
GreenChain Software Solutions Pvt Ltd Page 64 of 77
6.9 Run Pay On Receipt AutoInvoice
If the supplier is designed for Self Billing, then submit the above program to send invoice details to Invoice Open
Interface tables.
6.10 Run Payables Open Interface Import
Select Source as ERS and press OK button.
6.11 View Supplier Invoice in Invoice Workbench
GreenChain Software Solutions Pvt Ltd Page 65 of 77
6.12 Submit India ST Forms Issue Processing
Invoice Details required for issuing Sales Tax Forms would be generated by submitting 'India - ST Forms Issue
Processing' concurrent program. This request would check for all Invoices that have Sales Tax with concessional
Form applicability. Only validated Invoices would be considered for processing. The Invoice would be considered for
Processing only if it was not processed earlier. Processed Invoices would be considered conditionally based on the
changes to the document.
India Local Payables - India Localization - Suppliers - Issue ST Forms
Enter all parameters and submit the request for processing. Verify the log to identify number of invoices processed
for ST Forms. There is no output for request
GreenChain Software Solutions Pvt Ltd Page 66 of 77
6.13 Issue ST Forms for a Party
Once ST forms are generated, then they can be issued to party.
Issue/ Receipt Select Issue from Issue/ Receipt field. This window is common for both payables and
receivables
Party Type Vendor
Party name Select Party (Allied Manufacturing)
Party Site Site (Hyderabad)
Form Type Form C
Press “Issue/ Receive Forms” Button and enter details. Once details are saved, use the same window to view
forms.
GreenChain Software Solutions Pvt Ltd Page 67 of 77
7 Service Tax Refund
1. Government has issued Notification No. 40/2007-ST dated 17.09.2007 providing refund of service tax paid
by exporters on the following four taxable services, which are not in the nature of “input services” but could be
linked to export goods.
(i) Port Services provided for export. (Section 65[105] of the Finance Act, 1994)
(ii) Other port Services provide for export. (Section 65[105])
(iii) Services of transport of goods by road from ICD to port of export provided by Goods Transport Agency. (Section
65[105])
(iv) Services of transport of export goods in containers by rail from ICD to port of export. (Section 65[105])
2. Service tax paid by exporters on input services used for export goods is refunded under the existing
schemes. Drawback scheme also factored service tax paid on input services used for export goods.
3. The issue of extending refund of service tax paid on taxable services, which are not “input service” but
could be attributable to export goods was examined. Unlike goods, Services are intangible in nature. Hence, post
audit verification to establish linkage of use of service with export requires a simple and verifiable method.
Government held discussion with the stake-holders and identified the above mentioned taxable services for which
refund could be provided wherever use of the said taxable services could be linked to exports.
• Service Tax is refundable by Government on Tax paid by Exporters on FOUR services, which are not input
services
• Service tax paid by exporters on input services used for export goods is refunded
• Recoverable Service Tax is created as separate tax line in invoice
• On validation of invoice, recoverable portion is populated in Service Tax Repository
• Service Tax Recovery Reports carry this information
• Use Manual Entry for any adjustment (Liability, Recovery etc)
• Use Settlement for net payment to Service Tax Authority
• Oracle creates invoice for authority, Use Settlement Payment Details window to search results
If a service tax is attached to a standalone invoice line and is recoverable, then such recoverable service tax is
created as a separate tax line (miscellaneous type) with the appropriate accounting code combination specified in
the service tax recovery setup at the time of saving the invoice.
On validation of the invoice, the recoverable portion of the service tax is populated to the service tax repository. All
the following service tax recovery reports include the service tax information on standalone invoices.
• India - Service Tax Credit Register report
• India - Service Tax Pending Recovery report
• India – Service Tax ST3 report
• ER1 report
• This lets you capture Service Type for transactions where it was either not captured during transactions or could
not be captured for some reason
• Carry out this review before carrying out settlement
• Ensure that all transactions are classified by right Service Type
• Lets you view accounting entries made against Service Tax
• Transfer from one Inventory Org to another for any given Service Type using Service Tax Distribution Window
Service Type Review lets you capture the Service Type for those transactions where it was either not captured
during the transactions or could not be captured for some reason. We recommend you to carry out this review
before carrying out settlement. You also have an option of querying existing records to view and change he
captured Service Type for any existing Transaction.
Note: Settlement cannot be carried out till you ensure that the Service Tax balance is transferred from Operating
Unit to Inventory Organizations. Also, you need to ensure that all the transactions are classified by the right Service
Type. Service Type Review also lets you view accounting entries made against Service Tax.
GreenChain Software Solutions Pvt Ltd Page 68 of 77
7.1 Create Service Tax Authority
Create Service Tax Authority for any Tax payments related to vendors or customers. Supplier type must be “India
Service Tax Authority”. Ensure that Currency is INR and site is created.
GreenChain Software Solutions Pvt Ltd Page 69 of 77
7.2 Enter Service Tax Manual Entry
Any adjustments for Service Tax can be performed using Manual Entry window available in Payables or
Receivables. Select the Regime as “Service Tax”. Party Type is dependent on Transaction Type. Select correct
Service Type from the list. In case of Recovery, we get Credit Balance. This can be transferred from one Inv org to
another.
GreenChain Software Solutions Pvt Ltd Page 70 of 77
7.3 Service Tax Settlement
Use Settlement window to get the details. In this case, Tax balance is Credit. This does not require any payment.
GreenChain Software Solutions Pvt Ltd Page 71 of 77
GreenChain Software Solutions Pvt Ltd Page 72 of 77
Note that the inventory organization has 1000 credit balance.
GreenChain Software Solutions Pvt Ltd Page 73 of 77
7.4 Run Service Tax Reports
GreenChain Software Solutions Pvt Ltd Page 74 of 77
7.5 Distribute Service Tax Balances
Service Tax can be distributed from one inventory org to another based on business requirements.
GreenChain Software Solutions Pvt Ltd Page 75 of 77
7.6 Service Tax Settlement – Debit Balance
In case of Debit balance, service tax can be settled through Settlement window. Enter the payment details like
Payment Amount, Tax Authority, Site, Challan No and Date. Once entered, press Process button.
Oracle submits concurrent program “Localization Payables Open Interface Import (Payables Open Interface
Import)” with Source India Tax Settlement to generate the invoice in favor of Tax Authority.
Verify invoice in Invoice Workbench. Use Pay in Full functionality and make payment.
GreenChain Software Solutions Pvt Ltd Page 76 of 77
8 Fixed Assets – Mass Additions
• After creation of Receipts, submit request for creation of Payables Invoices for Third Party taxes included in
receipts.
• User creates Payables Invoices for PO Vendor (Base Invoice)
• Along with FA Mass Additions, submit India - Mass Additions Creation to process Third Party Taxes and
Customs Duties
After creation of Receipts, user should submit request for creation of Payables Invoices for the Third Party taxes
that are included in the receipts. Meanwhile, user would create the Payables Invoices for the PO Vendor (Base
Invoice). These Invoices would be either created manually or automated by submitting 'Pay on Receipt Auto Invoice'
program for the receipt.
Once a Receipt matched AP Invoice is validated, approved and accounted, they would qualify for FA Mass
Additions. User can schedule Mass Additions Create program to carry these lines to Fixed Assets. This program
would only process base Invoices. As soon as this program completes successfully, 'India - Mass Additions
Creation' program would be submitted automatically. This request would scan for all Third Party Taxes and
Customs Duties applicable to the purchase. In cases where the Receipt includes any such Tax, this program would
create one line per Receipt Tax line in Fixed Assets Mass Additions.
The user can view these requests in 'Prepare Mass Additions window. These lines will carry the Invoice and PO
Numbers of the First Party Invoice. The user can either create New Assets or Add these lines to an existing Asset or
Merge them to another line.
'India - Mass Additions Creation' program can also be submitted explicitly. This can be used in exceptional
scenarios where the third party tax lines are not transferred to FA. This request can be invoked from 'India Local
Payables View Submit Requests – India Mass Additions Create'.
GreenChain Software Solutions Pvt Ltd Page 77 of 77

R12 india localization guide

  • 1.
    Oracle Applications Oracle IndiaLocalization Student Manual GreenChain Software Solutions Pvt. Ltd. 504, Kaushik Sai Rama Residency, S.R.Nagar, Hyderabad-38, India www.greenchain.biz GreenChain Software Solutions Pvt Ltd Page 1 of 77
  • 2.
    Contents 1 FIXED ASSETS..........................................................................................................................................4 1.1 DEFINE BLOCK OF ASSETS (QUICK CODES).................................................................................................5 1.2 DEFINE DEPRECIATION PERIODS .................................................................................................................6 1.3 OPENING WDV BALANCES..........................................................................................................................7 1.4 ADD ASSETS TO BLOCK ...............................................................................................................................8 1.5 RUN INCOME TAX ACT FA SCHEDULE ........................................................................................................9 1.6 RUN REPORTS ............................................................................................................................................10 1.7 FREQUENTLY ASKED QUESTIONS ..............................................................................................................11 2 SETUP STEPS.......................................................................................................................................... 12 2.1 ADDITIONAL ORGANIZATION INFORMATION – TAX INFORMATION..........................................................13 2.2 ADDITIONAL ORGANIZATION INFORMATION – ACCOUNTING INFORMATION ...........................................14 2.3 ADDITIONAL ORGANIZATION INFORMATION – TRADING INFORMATION..................................................15 2.4 DEFINE TAX CALENDAR ............................................................................................................................16 2.5 TAX CALENDAR - EXCISE INVOICE GENERATION......................................................................................17 2.6 ASSIGN SUB INVENTORIES TO ORGANIZATION..........................................................................................18 2.7 ITEM VAT & EXCISE INFORMATION..........................................................................................................19 2.8 DEFINE TAXES............................................................................................................................................21 2.9 DEFINE TAX CATEGORY ............................................................................................................................22 2.10 DEFINE ITEM CATEGORY ...........................................................................................................................23 2.11 DEFINE EXCISE AUTHORITY ......................................................................................................................24 2.12 DEFINE BOND REGISTER............................................................................................................................25 2.13 DEFINE PRICE LIST.....................................................................................................................................26 3 TAX DEDUCTED AT SOURCE (TDS)................................................................................................. 27 3.1 REGISTER REGIME AND ORGANIZATION (OPERATING UNIT)....................................................................28 3.2 DEFINE INCOME TAX AUTHORITY .............................................................................................................30 3.3 DEFINE TDS SECTIONS ..............................................................................................................................31 3.4 DEFINE TAXES............................................................................................................................................32 3.5 DEFINE TDS FISCAL YEAR ........................................................................................................................33 3.6 DEFINE TDS THRESHOLD LIMITS ..............................................................................................................34 3.7 MAINTAIN SUPPLIER INVOICES..................................................................................................................39 3.8 ENTER TDS CHALLAN PAYMENTS ............................................................................................................41 3.9 GENERATE TDS CERTIFICATES .................................................................................................................42 4 CUSTOMS DUTY (BILL OF ENTRY) ................................................................................................. 43 4.1 CREATE CUSTOMS AUTHORITY .................................................................................................................43 4.2 DEFINE BOE AGENT ..................................................................................................................................44 4.3 MAINTAIN BOE INVOICES .........................................................................................................................44 4.4 MAINTAIN BOE WRITE OFF ......................................................................................................................46 5 EXCISE DUTY – PLA INVOICES ........................................................................................................ 48 5.1 ENTER PLA INVOICE..................................................................................................................................48 5.2 PLA VIEW FORM ENTRY ...........................................................................................................................49 5.3 PLA REGISTER REPORT .............................................................................................................................50 6 TRACKING OF CONCESSIONAL SALES TAX FORMS ISSUE.................................................... 51 6.1 DEFINE CONCESSION FORMS .....................................................................................................................52 6.2 DEFINE TAXES............................................................................................................................................52 6.3 DEFINE TAX CATEGORY ............................................................................................................................53 6.4 DEFINE ITEM CATEGORY WITH TAX CATEGORY.......................................................................................53 GreenChain Software Solutions Pvt Ltd Page 2 of 77 6.5 ENTER PURCHASE ORDER WITH TAX DETAILS..........................................................................................56
  • 3.
    6.6 APPROVE PURCHASEORDER .....................................................................................................................59 6.7 VIEW PURCHASE ORDER SUMMARY..........................................................................................................61 6.8 ENTER PURCHASE ORDER RECEIPT ...........................................................................................................62 6.9 RUN PAY ON RECEIPT AUTOINVOICE........................................................................................................65 6.10 RUN PAYABLES OPEN INTERFACE IMPORT................................................................................................65 6.11 VIEW SUPPLIER INVOICE IN INVOICE WORKBENCH ..................................................................................65 6.12 SUBMIT INDIA ST FORMS ISSUE PROCESSING ...........................................................................................66 6.13 ISSUE ST FORMS FOR A PARTY ..................................................................................................................67 7 SERVICE TAX REFUND ....................................................................................................................... 68 7.1 CREATE SERVICE TAX AUTHORITY ...........................................................................................................69 7.2 ENTER SERVICE TAX MANUAL ENTRY......................................................................................................70 7.3 SERVICE TAX SETTLEMENT .......................................................................................................................71 7.4 RUN SERVICE TAX REPORTS......................................................................................................................74 7.5 DISTRIBUTE SERVICE TAX BALANCES.......................................................................................................75 7.6 SERVICE TAX SETTLEMENT – DEBIT BALANCE.........................................................................................76 GreenChain Software Solutions Pvt Ltd Page 3 of 77
  • 4.
    1 Fixed Assets UnderIncome Tax Act, to work out income tax liability, depreciation needs to be worked out based on written down value method for block of assets and no depreciation can be claimed on individual assets. All assets need to be assigned to respective block of assets and WDV need to be worked out based on equation prescribed under Income Tax Act. Block of Assets: Group of assets falling within a class of assets, being buildings, machinery, plant or furniture, in respect of which the same percentage of depreciation is prescribed. Depreciation u/s 32 of Income tax Act: Asset Category Depreciation % Plant & machinery, Cars 15 Buses, lorries and taxies 30 Computers, books owned by a professional 60 Air/water pollution control equipments 100 The process in Oracle is as follows: • Define Block of Assets (Quick Codes) • Define Depreciation Periods • Opening WDV Balances • Add Assets to Block • Run Income Tax Act FA Schedule • Make Adjustments after Run • Opening WDV Balance Form GreenChain Software Solutions Pvt Ltd Page 4 of 77 • Run Reports
  • 5.
    1.1 Define Blockof Assets (Quick Codes) Navigation: India Local Assets -> India Localization -> Asia / Pacific Lookups • Query for ‘JAI_BLOCK_OF_ASSETS’ in type. Lookup type ‘Block of Assets’ is a seeded lookup. • User will not find any value in this form. User has to define the Block of assets as per income tax act of India • If any block is not being used he can put disable date for same • Examples: Land and Buildings, Plant & Machinery, Motor Vehicles, Furniture & Fixtures GreenChain Software Solutions Pvt Ltd Page 5 of 77
  • 6.
    1.2 Define DepreciationPeriods • User can define Assessment years for Income Tax purposes. Assessment Year for Income Tax starts on 01 April and ends on 31March of next calendar year • In India depreciation is charged either 100% or 50% based on number of days asset is used i.e, if asset is used for more then 180 days then 100% depreciation can be claimed , but asset is used less then 180 days then only 50% of depreciation can be claimed. • To calculate depreciation based on above method, we need to define a calendar for India • These setups do not have any impact in base application as a part of Fixed asset setup • Calendar should be defined for every Assessment Year • 100% Exempt Amount is for Future Use and enter 0 (Zero) here • Year Start/ Year End ◊ The start and end date of the assessment year under Income Tax Act needs to be entered in this field • Period Rate Block ◊ The User can specify the appropriate Depreciation rate as applicable to a Block of Assets as per Income Tax Act based on assets installation date or date on which it is put into use within an assessment year • Start Date/End date ◊ The start and end dates for which the percentage of allowable depreciation can be entered in this field. As per income tax act, 100% of the allowable depreciation can be claimed for additions between 1st April to 30th September and only 50% of the allowable depreciation can be claimed for assets added between 1st of October and 31st of March. These dates need to be recorded in these fields. • Applicable Depreciation Rate % ◊ As per Income Tax Act 100% of rate of Depreciation is applicable to assets fall in the first half year of a financial year. • 100% Exempt Amount is for Future Use and enter 0 (Zero) here GreenChain Software Solutions Pvt Ltd Page 6 of 77
  • 7.
    1.3 Opening WDVBalances Before rolling on with Oracle Assets with India Localization, user needs to define the written down value of each block and the rate of depreciation that can be claimed against each block. User also needs to specify the start date of the block for which the opening balance is recorded. Carry forward their WDV Opening Balance only for Current financial year. Once the Opening Balance for a Block has been entered for the current financial year, the user cannot enter Opening Balances for the Same Block in the Previous or subsequent years. If Oracle Fixed Assets module has been used in the past years, then user needs to update Block details for every Assets entered into the System. After querying Individual Assets, User can update Block details in DFF and once this is completed, total number of Assets in a corporate Book for a Block will be captured by the System. Opening WDV of block (as at the beginning of the assessment year) + Additions during FY - Retirements of asset from each individual assets - Depreciation on opening WDV of block - Depreciation on additions during first half of FY - Depreciation on additions during second half of FY = Closing WDV of block of asset • Book ◊ Name of the Corporate Book wherein the Opening Balance for the Block of assets are going to be incorporated. • Block Name ◊ Block Name can be entered from LOV for which the Opening Balance will be entered • Depreciation rate ◊ The Corresponding depreciation rate for a block can be entered here. • Start Date ◊ date from which depreciation should be calculated for block of asset • Opening balance ◊ if the block of the asset in maintained in legacy system and are migrated to Oracle assets then Opening Written down value of a Block of assets can be entered in this field. If block of the assets are created in oracle assets then this value should be not provided. Opening WDV Adjustment ◊ If the User wants to adjust Opening Written down value of a Block after an Income tax assessment is finished for a Particular year. The adjustment amount can be entered here and Opening WDV value will be adjusted accordingly. GreenChain Software Solutions Pvt Ltd Page 7 of 77
  • 8.
    1.4 Add Assetsto Block • Allocate individual asset to Block of assets defined While recording additions of assets in Oracle assets • Assign block details of assets by recording details • Block of Assets Users need to enter the relevant Block of Assets in which the asset will be classified as per Indian Income Tax Act • Date of Acquisition User need to record the date on which the asset was acquired • Based on Block of Assets and Date of Acquisition fields, depreciation for block of assets will be calculated • Block of Assets Users need to enter the relevant Block of Assets in which the asset will be classified as per Indian Income Tax Act • Date of Acquisition User need to record the date on which the asset was acquired • Based on Block of Assets and Date of Acquisition fields, depreciation for block of assets will be calculated GreenChain Software Solutions Pvt Ltd Page 8 of 77
  • 9.
    1.5 Run IncomeTax Act FA Schedule • Select the concurrent program and enter start date and book name to execute the program. This is available if India Localization Reports are attached to Request Group. • Income Tax Fixed Assets Schedule This report is a Fixed Asset Schedule as per Income Act, provides details of Block of Assets • India Depreciation Detail Report - This report provides information on depreciation calculated for each asset. GreenChain Software Solutions Pvt Ltd Page 9 of 77
  • 10.
    1.6 Run Reports IndiaDepreciation Detail Report - This report provides information on depreciation calculated for each asset. Note: There is no change in the output for Summary or Detail. The report does not display individual asset depreciation calculation. Opening WDV of block (as at the beginning of the assessment year) + Additions during FY - Retirements of asset from each individual assets - Depreciation on opening WDV of block - Depreciation on additions during first half of FY - Depreciation on additions during second half of FY = Closing WDV of block of asset. GreenChain Software Solutions Pvt Ltd Page 10 of 77
  • 11.
    1.7 Frequently AskedQuestions 1. What is a Block of Assets? How is this different from Individual asset? 2. Which countries in the world are using the concept of Block/ Group of assets? 3. As per Indian Income Tax Act, list out the applicable Depreciation Rates at least for FIVE blocks? 4. Does Oracle pass any accounting entries in GL? 5. How do you arrive at Closing Balance for a Block of assets? 6. What is the purpose of Concurrent Program Income Tax FA Schedule? 7. Once depreciation is calculated by Oracle, what can you adjust? 8. Is it possible to run FA Schedule multiple times for FY? GreenChain Software Solutions Pvt Ltd Page 11 of 77
  • 12.
    2 Setup Steps GreenChainSoftware Solutions Pvt Ltd Page 12 of 77
  • 13.
    2.1 Additional OrganizationInformation – Tax Information You must define the structure of your Inventory organizations and locations, which would be reporting to the Local Tax Authorities. The information defined at this level would be the basis for Recording, Reporting and accounting of the location taxes. Apart from this the user would also define the organization registration details with Excise, Customs, Sales Tax and TDS authorities. This information is available in additional organization information are the basic data for all India Localization activities and accounting. The Organization and Locations defined through Common Application would be available for setup. While creating the additional organization information, it is mandatory to create two sets of records, one at null location level and another with location. The master child relationship among the organization and location would be used only for consolidation of excise registers at Master organization level. GreenChain Software Solutions Pvt Ltd Page 13 of 77
  • 14.
    2.2 Additional OrganizationInformation – Accounting Information You would assign the appropriate General Ledger Accounts to which the Localization Taxes have to be posted in the Account Information tab of the Organization Additional Information screen. The values entered in the Parameters region would determine the behavior of localization taxes calculated for certain transactions. You will have to enter the register preferences. The excise register that should be hit when you ship excisable goods would depend on the preferences assigned against each register. The register with the lowest value would be considered first. The next register would be considered only when the excise liability arising from the transaction exceeds the current register balance. The only deviation from this logic would be when you check the ‘Allow have balances in PLA’ field. If this field is checked, then the PLA, when preferred, would be hit, even-though, the duty liability is higher then the available balance in PLA. GreenChain Software Solutions Pvt Ltd Page 14 of 77
  • 15.
    2.3 Additional OrganizationInformation – Trading Information You would enter the information of the organizations registered under the Central Excise Rules as a Dealer/Depot. Navigate to Trading Information Tab of the Additional Organization Information to enter Excise Registration details of a Dealer. The information entered here would be printed on all relevant reports and invoices raised from this Organization. You would ensure that no values are entered in any of the fields falling under the Excise region of the Tax Information tab of the additional organization information. Any value entered in this region would categorize this organization as a Manufacturing Organization. GreenChain Software Solutions Pvt Ltd Page 15 of 77
  • 16.
    2.4 Define TaxCalendar Localization taxes would be calculated only when the transaction falls within the active year. You can keep only one year active at a time. The Tax Calendar defined for an Organization NULL location would be defaulted to the other Organization Additional Information records created for the locations with this organization. GreenChain Software Solutions Pvt Ltd Page 16 of 77
  • 17.
    2.5 Tax Calendar- Excise Invoice Generation This feature can be used to automate the Excise Invoice document sequence generation. You can setup a document sequence for the combination of Transaction Type, Order/Invoice Type and Register Type. You can define an alpha/numeric value which would be prefixed to the number series generated for each excise invoice. The setup would be restricted to the Order/Invoice Types for which it is created. For all other Excise Invoices which are created using Order/Invoice Types for which setup has not been made, the system use the default number series. This would be a numeric series, starting with 1, incremented by one. The sequence would be different for each Organization/location and the nature of clearance. Within the organization, the sequence would be different for the Domestic clearances and Export Clearances. Before defining the user definable prefixes and excise invoice numbers, setups needs to be done in define Bond register where the user needs to associate an Order type for all transactions Order Management module and Transaction source for all transactions from Accounts Receivable module. The Order type and transaction source will be associated with different type of excise removals (like domestic with excise, Bond, Export with excise etc.). Only after associating an Order type/Transaction source with an excise related transaction type, user should define the user definable prefixes and excise invoice numbers in this region. GreenChain Software Solutions Pvt Ltd Page 17 of 77
  • 18.
    2.6 Assign Subinventories to Organization Associate sub-inventories to a combination of Organization/ Location. Excise related transactions and records would be updated only for those sub inventories that are identified as bonded for manufacturing organizations and as traded for trading organizations. GreenChain Software Solutions Pvt Ltd Page 18 of 77
  • 19.
    2.7 Item VAT& Excise Information The recording, recoverability and reporting of localization taxes would depend on the India Localization related information setup for the item. These values have to be entered in the ‘India Localization’ context of the Items DFF, attached to the Item Master. The updation of the Dispatch transaction into the Excise Register would be considered only when the Excise Flag is set to ‘YES’. Similarly, considering CENVAT Credit and updating the Excise Registers, for a Receiving transaction would be considered only when the ‘Modvat’ flag is set to ‘Yes’. The option chosen in the Item Class attribute would be the basis on which, the type of excise credit register that has to be hit. Items classified in the other classes (such as OTIN, OTEX) would not be considered for any excise record updation. The Trading Flag would work together with the organization Trading Information setup. RG23D Register would be hit only when the Trading item is transacted in a trading item. GreenChain Software Solutions Pvt Ltd Page 19 of 77
  • 20.
    GreenChain Software SolutionsPvt Ltd Page 20 of 77
  • 21.
    2.8 Define Taxes TheTax Definition is a localization feature to define taxes that are applicable to the transactions created in your organization. The Taxes can be classified in different Types. The Type would be useful to recognize the relevance of the tax for the Excise Registers, Sales Tax form generation and TDS Certificate generation. The Type chosen would also have influence over the behavior of other fields in this form. You can specify the Tax Rate, surcharge, recoverability, rounding rule, expense account code, Tax (Third party) vendor, multi-currency and effective period for the Tax. In a multi-organization setup, Taxes would be specific to an organization. On choosing the Taxes Localized option from the menu, you would get the list of Inventory Organizations, to choose from. The tax defined can be used only for the organization for which it is defined. Taxes once saved, cannot be updated. GreenChain Software Solutions Pvt Ltd Page 21 of 77
  • 22.
    2.9 Define TaxCategory If you can identify your purchase and sales transactions into clear categories, for which a similar set of taxes with similar precedence and calculation are applicable, then you can group such taxes into a Tax Category. In a Tax Category you can choose the Taxes, along with the precedence order and calculation basis. An Item Class can be identified for a Tax Category. These taxes would default for all the Items falling in this class. This would be useful, where the Item class drives the tax applicability. These taxes would default for the transactions created for the items in the item class. You can however, manually add new tax lines and can change, delete, change precedence for the defaulted lines. GreenChain Software Solutions Pvt Ltd Page 22 of 77
  • 23.
    2.10 Define ItemCategory Item Category allows you to assign Tax Categories to an inventory items in an Organization. You can attach an item category to the Additional customer/supplier information. The Taxes defaulted for a transaction line would be based on the Item Category attached to the Supplier/customer and the Tax Category assigned to the Item in this category. GreenChain Software Solutions Pvt Ltd Page 23 of 77
  • 24.
    2.11 Define ExciseAuthority The Excise advance/settlement paid to the Excise Authority has to be booked against an Excise Authority, through the ‘Capture PLA Payments India Localization’ screen. Before you create a PLA Payment Transaction, you should have defined an Excise Authority. You would create a Supplier and Site for this Authority. Additionally, in the Type field on the Classification tab, choose ‘Excise Authorities-IND’. On doing this, when defining a PLA Payment transaction, the Supplier name would be listed in the LOV of the ‘Authority’ field on the ‘Capture PLA Payments India Localization’ screen. GreenChain Software Solutions Pvt Ltd Page 24 of 77
  • 25.
    2.12 Define BondRegister The calculation of excise duty and updation of excise registers are based on the setup made in the define bond register. Before making this set up the user need to define the Order types and transaction sources. Excise transactions are classified as: • Domestic with Excise • Domestic without Excise • Export with Excise • Bond Register (Export under Bond) Excise transactions need to be identified based on the Organization/Location combination and against each excise transaction multiple Order types and Transaction sources can be assigned. Order type need to be assigned to excise related transactions from Order Management Module and Transaction source need to be assigned for all excise related transactions through the Receivable module. If the Organization/location is of manufacturing type, excise related transactions for manufacturing set up need to be associated. Like wise, if the organization/location is ‘trading’ excise related transactions for trading need to be associated. By associating the Order Types to the excise transactions for an Inventory Organization and Location, the related Excise Record entries will be passed based on the nature of goods cleared. GreenChain Software Solutions Pvt Ltd Page 25 of 77
  • 26.
    2.13 Define PriceList If Taxable basis for calculation of excise duty is different from Price at which item is sold, then, create additional Price lists with Item Excise Assessable Price and attach price list Customer/Customer Site and Supplier/Supplier Site. This is considered only for calculation of excise duty only and not for any other purpose. Note that only one Item is attached in this list for practice. GreenChain Software Solutions Pvt Ltd Page 26 of 77
  • 27.
    3 Tax Deductedat Source (TDS) Tax Deduction at Source (TDS) is a mechanism by which the government collects Income Tax in advance. The Income Tax Act provides for different rates of tax based on the constitution of the entity, which is subject to tax like Public Limited Company, Private Limited Company, Partnership, Individual, Hindu Undivided Family etc. TDS is based on type of payment i.e. Salaries, Professional Fees, Payment to non-residents etc Setup Steps for TDS • Define Organizations & Locations • Regime Registration, TAN Number • Define Income Tax Authority • Define TDS Sections (Seeded) • Define TDS Tax Codes • Create TDS Year • Define TDS Threshold Setup • Vendor Additional Information • Create Supplier Invoices with TDS • View Invoices (TDS Threshold) • Enter TDS Challans • Generate & Print TDS Certificate GreenChain Software Solutions Pvt Ltd Page 27 of 77
  • 28.
    3.1 Register Regimeand Organization (Operating Unit) Navigate to India Local Payables > India Localization > India VAT/Service Tax > Setup > Regime Registration. Use the Regime Registration screen to capture the Permanent Account Number (PAN) and TDS Account Number (TAN) and the Ward Number applicable to the Organization. Payables uses this information to enable calculation of TDS for the Invoices created from the Organization, calculate Threshold Limits and generate TDS Certificate Numbers. User should enter the values for the field 'Registration Value' against respective attributes i.e. TAN No, PAN No. Etc. Click Organization button to display screen that lets you associate different Operating Units for the TAN value. GreenChain Software Solutions Pvt Ltd Page 28 of 77
  • 29.
    This is onetime setup which need to be done, once this setup is made this should not be changed by the user TAN No. is basis for calculating TDS Threshold limits. If TAN No. is defined only for Legal Entity, then Invoices generated for all supplier sites defined under different Organizations would be totaled for calculation of Threshold limits. If TAN No. is defined for an Operating Unit, then the only the Invoices defined for this Organization would be considered for the calculation of the Threshold Limits, unless TAN No. for two Operating units is same. For Operating Units with no TAN No, TAN No. of Legal Entity would be considered and Invoices of all such Operating Units would be added for calculation of Threshold Limits. TAN No. once saved should not be updated. GreenChain Software Solutions Pvt Ltd Page 29 of 77
  • 30.
    3.2 Define IncomeTax Authority Navigate to India Local Payables - Oracle Payables - Suppliers - Entry Window. Define a Supplier and classify as India Income Tax Authority. Select “India TDS Authority” in Type field. While defining a 'Tax Deduction at Source' Type of Tax in Tax Names window, these Suppliers would be listed in LOV of Tax Definition window. Such Vendor would be used by system while auto-generating the Invoices for Income Tax Authority. GreenChain Software Solutions Pvt Ltd Page 30 of 77
  • 31.
    3.3 Define TDSSections Navigation: India Local Payables > India Localization > Asia/Pacific Lookups TDS Sections would be a part of the seed information. However, in situations where you use the TDS feature to deduct tax governed by other enactments, you can also add to the existing list of sections. You can define Effective periods during which the Code would be valid. Query for 'JAI_TDS_SECTION' Type. Enter up to 25 characters as a unique code you want to add to the lookup codes provided. Enter the text with which you would like to identify the code. Enter validity period in Effective Dates fields. Enable sections that you would like to be used. • In the Tax Type attribute select ‘TDS’. The value in this attribute should be ‘WCT’ for WCT sections. • If there is no value in the DFF then it is assumed to a TDS section GreenChain Software Solutions Pvt Ltd Page 31 of 77
  • 32.
    3.4 Define Taxes DefineTaxes of Type Tax Deduction at Source for using TDS functionality. Assign appropriate rate with an optional surcharge for each of the Codes. These codes, on application to an Invoice would automate deduction process. Follow Naming convention as users entering invoice will be able to see only Tax Name in Global DFF in Invoice Distributions window. Navigate to India Local Payables > India Localization > Setup > Tax Setup > Taxes. Name Enter TDS Tax Name Type Choose 'Tax Deduction at Source' in Type field Account Enter TDS Account in Account field. This A/c is credited when TDS Amount against debit to Liability Account of Supplier. This account would be debited with TDS Amount against credit passed to the Tax Authority. Vendor Name Select Income Tax Authority Site Select Income Tax Authority Site Percentage Specify in Percentage field, a rate at which TDS would be deducted Section Type Select 'TDS Sections' for field Section Type Section Code Select value from LOV for field 'Section Code'. User can select this value only for Section Type 'TDS Sections' Certificate Choose a value in Certificate field, only when you would like to use this code for suppliers who can avail concession on TDS amount to be deducted Original Tax % Enter a value in 'Original Tax Percent' field only when you have chosen a concession certificate for this code Surcharge % Enter a Surcharge Rate in 'Surcharge% age' field'. The percentage at which tax is deducted would be in addition to the Surcharge %age to the Tax Rate. TDS Sections: This value should be selected when you define any TDS taxes. WCT Sections: This value should be selected when you want to define a WCT Tax. The tax type for this tax also should be 'Tax Deduction at Source'. ESI Sections: This value should be selected when you want to define any tax (of type TDS) other than WCT and TDS taxes. The tax type for this tax also should be 'Tax Deduction at Source'. GreenChain Software Solutions Pvt Ltd Page 32 of 77
  • 33.
    3.5 Define TDSFiscal Year You need to define a TDS Year before using the TDS functionality. The TDS Year represents the reporting period and would be basis for the TDS Certificate Numbering and evaluating Threshold Limits. The TDS year can be different from the Accounting Calendar Year defined in the standard applications and also from the Tax Calendar Defined for the Inventory transactions. India Local Payables > India Localization > Setup > Others > TDS Year Info • Select TAN Number Value and Organization Name. • Enter a Year code in Financial Year with which you would identify this period. • Enter Period identified by Start Date and End Date. This period should be the Financial Year defined under the Income Tax Act. Note: This is a one time setup and cannot be changed. GreenChain Software Solutions Pvt Ltd Page 33 of 77
  • 34.
    3.6 Define TDSThreshold Limits India Local Payables ◊ Setup ◊ Taxes ◊ India – Threshold Setup Limit should be defined for each TDS section and vendor type Depending on TDS section limit can be single or cumulative There can be normal setup and exception setup for a Threshold limit Limit and TDS Tax calendar will decide upon the tax rate for a Financial Year Limit is only applicable for TDS TDS Thresholds are for a combination of TDS Section Code and Vendor Type. Vendor Type seeded as part of this solution are: • Company-IND • Individual-IND • Other Persons-IND • Hindu Undivided Family-IND GreenChain Software Solutions Pvt Ltd Page 34 of 77
  • 35.
    Additional Tax informationshould be defined at null site level and site level You will have to specify the "TDS Vendor Type" and "Default TDS Section" for a Vendor in the Supplier Additional Information screen. Based on this information, TDS Thresholds for the combination of the two will be derived and further TDS calculation of TDS will be made. These 2 are important setups as part of the TDS Calculation. At a Supplier Site level, you can attach a "Tax Name" also. TDS calculation will happen based on the Threshold setup linked to the default "Tax Name" specified in the TDS Thresholds Setup screen. If a TDS Tax Code is specifically selected in the Invoice distributions GDF, this TDS Tax Code will override any default TDS Section / TDS Tax Code. The overridden TDS Tax Code will also follow the TDS Threshold defined for that TDS Section which is derived from the Tax Code attached to the Section. GreenChain Software Solutions Pvt Ltd Page 35 of 77
  • 36.
    When user clickon the TDS details button this form opens up where user need to provide data for and confirm PAN number • Select the value of the Vendor from the List Of Values. Don't select any value for the field 'Site'. Save the record. • Click the 'TDS Details' Button. Select the value for the field 'TDS Vendor Type'. • Enter the value for the field 'PAN No'. This should be a 10 digit valid alphanumeric value. Enough care should be taken while entering this value, as the user will not be able to update this value once it is saved. • The fields 'TAN No', 'Ward No' and 'Create Pre-Approved TDS Invoice Credit Memo' are optional fields. Before saving the record, the user should enable the check box 'Confirm Pan' and then only save the record. • Once the Null Site record is saved, the user should requery the record and can then select the value for the field 'Default TDS Section' and save the record. The user can also observe that the TDS Thresholds setup details are getting queried in the Vendor Additional Information screen at the Null Site level. GreenChain Software Solutions Pvt Ltd Page 36 of 77
  • 37.
    For creating aSite level record, the user should select the site value from the List of Values of the 'Site' field. Save the record. Then, click the 'TDS Details' button and save all the values defaulted from the NULL Site record. • Once the Site Level record is saved, the user should requery the record and then attach the values for the fields 'Default TDS Section' and 'Tax Name'. GreenChain Software Solutions Pvt Ltd Page 37 of 77
  • 38.
    Importance of PAN: TDSThreshold is maintained by Vendor PAN. Hence process of entering and confirming PAN has been made mandatory. Enough care should be taken by the users to enter the correct value for this field. Importance of TDS Vendor Type: TDS Thresholds are for a combination of TDS Section Code and Vendor Type. Vendor Type seeded as part of this solution are: • Company-IND • Individual-IND • Other Persons-IND • Hindu Undivided Family-IND GreenChain Software Solutions Pvt Ltd Page 38 of 77
  • 39.
    3.7 Maintain SupplierInvoices 1. TDS On AP Invoices and Prepayments The TDS calculation and creation of the TDS related Invoices would take effect, during the Validation of an AP Invoice, with either TDS Code attached in Invoice Distributions or with a TDS Tax Name attached in the TDS Thresholds Setup 2. On Validation of a Standard Invoice or a Prepayment Invoice When you validate a Standard Invoice or a Prepayment, the Supplier would be debited to the extent of Tax Deducted by means of a Credit Memo, while the Balance of Tax Authority would be increased by means of a Standard Invoice. Thus, balance due to the Supplier would be net of the Credit Memo created on Validation. You should take adequate care to consider such Credit Memos while making the Payment to the Supplier. 3. On Application of Prepayment Invoice to Standard Invoice When you apply a Prepayment to a Standard Invoice, both are subject to Tax Deduction, Invoices would be created for the reversal of the TDS deducted on the Prepayment. This is done by creating: • Standard Invoice for the Supplier • Credit Memo for the Tax Authority You need to ensure that Prepayment with multiple distributions, each having a different TDS Section applicable, should not be applied to a Standard Invoice. To deal with such cases, you have to create a Separate Prepayment Invoice for each of such Payments. 4. Amount considered for reversal on Prepayment Application The following are GreenChain Software Solutions Pvt Ltd Page 39 of 77
  • 40.
    • On applyinga Prepayment to a 'Validated' Standard Invoice, considering both have TDS, the TDS calculated on Standard Invoice is reversed. • When the Standard Invoice has multiple lines each with a different TDS Codes and it is partially applied to a prepayment then, the lines considered for TDS reversed will be on a FIFO basis. Where some of the lines have to be reversed, you have to ensure that the Prepayment is applied only after you have reversed the lines that you wish to reverse. • Reversed lines, Reversal lines and Prepayment lines are not considered for TDS Calculation. 5. On Un-Applying Prepayment Invoice applied to a Standard Invoice When you un-apply a Prepayment to Standard Invoice, both of these subject to Tax Deduction, Invoices would be created to reverse the effect of the Invoices created on application of the prepayment. Standard Invoice would be created for the TDS Authority and a Credit Memo would be created for a Supplier. 6. On Canceling Standard Invoice On canceling a Standard Invoice for which Tax has been deducted, the Invoice created for the Tax Authority would be canceled and a Standard Invoice to the extent of the Tax Deducted an Standard Invoice would be created for the Supplier. However, there would not be any effect on these Invoices if the Invoice for the Tax Authority is already paid. You have an option to cancel the Supplier Invoice while you are voiding the Payment for the Invoice. In such cases, Invoices to Tax Authority would also be cancelled. However, it is necessary that the Tax Authority Invoice is not yet paid. GreenChain Software Solutions Pvt Ltd Page 40 of 77
  • 41.
    3.8 Enter TDSChallan Payments The user will create an AP Invoice in the base application for payments to be made to the TDS Authorities. After creating the AP Invoice, the user will query this Invoice in the India Local TDS Payments screen and update the Additional Information here. Navigation: India Local Payables - India Localization - Others - India TDS Challan Click on New button to enter details about Challan. In this screen, the user can capture the information of TDS payment details. This screen would list all Payments made to TDS Authorities where the Challan information hasnot been entered. The user would then be able to enter the attribute information for these payments. Check Deposit Date The Date on which the Check has been deposited into government treasury needs to be entered for TDS Payments being made & printed on the TDS Certificates / Returns Challan Number User should enter the value of Challan issued by the Income Tax Department that has to be submitted along with the remittances of TDS Amounts. This information is used in TDS Certificates issued to the Vendor and at time of Tax Returns Bank Name Enter the value of Bank in which, the TDS payment / Challan is deposited BSR Code Enter BSR Code as mentioned in Challan GreenChain Software Solutions Pvt Ltd Page 41 of 77
  • 42.
    3.9 Generate TDSCertificates You can generate TDS Certificate to be issued as per the Income Tax Act. Based on the TDS Section and Tax Authority, you should first generate the TDS Certificate. One TDS Certificate can be issued for all the TDS deductions for a Vendor based on the transaction range or individual TDS Certificates can be generated for each TDS Deduction. Navigation: India Local Payables - India Localization - Others - Generate TDS Certificates Select TAN Number, Operating Unit from LOV. Select Certificate Period to generate TDS Certificate. These dates will be compared against Invoice Dates of Invoices generated for TDS Authority. Select TDS Section and Tax Authority from list. Select Vendor Name, if required to restrict generation. It is a pre-requisite to run the 'Generate TDS Certificates' to view the data in 'India - TDS Prescribed Rates Report' and ;India – TDS Lower Rates Report'. TDS Certificates are generated only for those Invoices where TDS deducted has been remitted to Tax Authority. Payments to Tax Authorities can be done either by paying the TDS Invoices (generated on validation of Supplier Invoice) or by applying a Prepayment Invoice to the TDS Invoice. GreenChain Software Solutions Pvt Ltd Page 42 of 77
  • 43.
    4 Customs Duty(Bill of Entry) Customs Duty Liability arises on import of material. Customs Duty has to be paid in advance i.e., before the material is received in stores. The clearance of goods imported would be possible only after submission of the Bill of Entry in the specified format. This document details the goods imported in the consignment and the amount of Customs Duty liability for each commodity included in the consignment. • Customs Duty Liability arises on import of material • Customs Duty has to be paid in advance i.e., before material is received in stores • The clearance of goods imported would be possible only after submission of Bill of Entry in specified format • Capture information required for creation of BOE in format specified by BOE forms regulation • Record Total Customs Duty liability arising form transaction. • Create an AP Invoice for total Customs Duty liability arising from transaction. • Maintain account for the Customs Duty Liability. • Control receiving transactions until Customs Type of taxes arising from transaction are matched to corresponding Bill of Entry. • Enables write-off of disputed amount and amount that could not be applied fully to transaction 4.1 Create Customs Authority You need to define a Supplier and classify the Supplier as Customs Authority. While creating a Bill of Entry Transaction, the Supplier would be listed in the LOV of the Customs Authority field. Such Suppliers would be used by the system while auto-generating the Invoices for Customs Duty liability arising on saving the Bill of Entry. To create Customs Authority: Create a new supplier and Select “India Customs Authority” in the Type field. GreenChain Software Solutions Pvt Ltd Page 43 of 77
  • 44.
    4.2 Define BOEAgent Define BOE Agent before using Bill of Entry functionality as BOE Agent would be listed in LOV of Agent Code field. Use this information for Bill of Entry report for submitting to Customs Authorities. India Local Payables - India Localization - Setup - Others - BOE Agent 4.3 Maintain BOE Invoices You can create the BOE Invoices for all the import purchases and the liability will be recognized to the Customs Authority and any Advance Payment can be made before the actual receipts of material. Bill of Entry Process • Create BOE and BOE Line Details. Once details are entered, save the record • Oracle creates BOE invoice for Customs Authority in Invoice Workbench. Review invoice • Pay invoice after validation and accounting using Pay In Full functionality • Create Purchase Order with Customs Duty Taxes. Approve the PO. • While entering PO receipt (with Customs Duty), apply BOE as per business needs To enter BOE Invoices, navigate to the India Local Bill Of Entry window. BOE Number Select from the LOV depending upon the BOE for which the Invoice is to be generated. GreenChain Software Solutions Pvt Ltd Page 44 of 77
  • 45.
    BOE Type Selectfrom the LOV depending upon the nature of transaction. Customs Authority Select the respective Vendor Name or Customs Authority Supplier from the LOV. Site Defaulted Site for a respective Vendor or Customs Authority Supplier from the LOV. Agent Code Enter the Agent Code who is dealing this particular Import Shipment. Inventory Organization The user defined Inventory Organization need to be picked up from LOV where this import is going to be accounted. Location Location for that Inventory Organization is to be picked from LOV where this import is going to be accounted. Bill of Lading Date The user can enter the Bill of Lading date. Port Type Select the Port Type like Sea, Air and Land from the LOV. Sl.No The user can enter the Serial Number allotted by the Import Dept. Date The user can enter the BOE date as specified in the BOE Document Rotation No/date The user can enter the Rotation Number and the Date allotted by the Import Dept. Amounts (Defaulted) The BOE Amount and Applied Amount will be defaulted from BOE Details form. Shipment Information Block: The following fields (ie) Vessel Name, Consignment Country, Port Name, Origin Country are optional and the user can enter relevant details for his reference. BOE Item Independent Flag You can use this option to create an Item Independent BOE. You can define a BOE for a Dummy Item and this can be used to match the Customs liability on any Item. Location Location for that Inventory Organization is to be picked from LOV where this import is going to be accounted. Bill of Lading Date The user can enter the Bill of Lading date Number The Number of packages will be mentioned here Description The Description of the packages can be mentioned here. Serial Number Serial Number of the Item packed with the Description of the packages can be mentioned here. Quantity The total Quantity imported and for which the Customs Duty is to be paid. UOM UOM of the Item. Item Name Item Name need to be specified for calculating Customs Duty Item wise. Customs Tariff Customs Tariff Number under which the duty will be assessed. Duty Code The Customs Duty under which the duty will be calculated. GreenChain Software Solutions Pvt Ltd Page 45 of 77
  • 46.
    Assessable value Thetotal Assessable Value of the goods on which the duty will be calculated. For Basic Customs duty Rate (%) Rate of Basic Customs Duty as applicable on the goods as per duty code of the Customs Tariff. Amount Basic Duty Amount calculated on the Assessable Value of the goods and defaulted. Exemption Notification If the goods are exempted from duty, then the user can mention the Exemption Notification under which the goods are exempted Additional Value This displayed amount is the total of Assessable Value plus Basic Duty Amount and on this amount the Additional Duty will be calculated Rate (%) ENTER The Rate of Additional Customs Duty as applicable on the goods as per duty code of the Customs Tariff. Amount Additional Duty Amount can be calculated on the Additional Value and displayed. For CVD Cess Assessable Value This is the Additional Duty Amount based on which, the CVD Cess % would be calculated. Rate (%) CVD Cess % Rate as applicable on the goods as per the duty code of the Customs Tariff Amount CVD Cess amount For Surcharge Cumulative Value Amount on which Surcharge duty is calculated Rate (%) ENTER The Rate of Surcharge as applicable on the goods as per duty code of the Customs Tariff. Amount Amount of Surcharge calculated. Assessable Value This value is the sum of Basic Duty Amount, Additional Duty Amount, CVD Cess amount and Surcharge Amount. This is the Amount based on which, the Customs Cess % would be calculated. Rate (%) ENTER Customs Cess Rate Amount Customs Cess Amount, which gets calculated on the Customs Cess Assessable value for the Rate specified for the Customs Cess Total Customs Duty This indicates the total liability on account of Customs Duty payable to the Customs Authority Vendor. On saving the transaction, an Invoice will automatically get generated, validated and ready for payment. The payment may be made through regular Oracles Payables functionality. 4.4 Maintain BOE Write Off GreenChain Software Solutions Pvt Ltd Page 46 of 77
  • 47.
    You have afacility to Write Off the Un-applied BOE amount in a BOE Invoice which no longer to be applied against any Receipts. For example, the Customs Duty is paid through a BOE Invoice and during transit of goods from the port to the Organization; the duty paid goods were lost in transit. In such cases, the duty paid on such goods cannot be applied to the inventory receipt transaction and the duty paid. You have to query for the BOE Number and activating the BOE Write Off button would display the BOE Write Off screen. The added column to this BOE Invoice form in the Amount Block. Amount to Write off: By default Balance remaining in a BOE Invoice will be displayed here, but User can override and change Amount. Write off date: User has to enter Date on which he is Writing Off a BOE Invoice. Write off Reason: User has to enter reason for Write Off in this optional field. Once the User saves this screen the entered amount will be written from BOE Invoice and the Written Off column in the Amount Block of the BOE Invoice form will be updated. GreenChain Software Solutions Pvt Ltd Page 47 of 77
  • 48.
    5 Excise Duty– PLA Invoices • The Excise liability arising from the removal transactions needs to be settled within 5 days from the end of the Month / Period • The Duty can be discharged on debiting a current account, referred to as Personal Ledger Account (PLA) • PLA credit is taken by depositing money in the banks on T.R.6 Challan Capture PLA feature helps you capturing the information required for the PLA Report to be submitted to the Excise Authorities. This feature helps you in raising Invoice to capture and maintain account for the liability arising from the transaction. The net Excise Duty liability arising during the Month / Period has to be settled by a payment made through TR 6 Challan. The PLA Register would be hit when the payment is actually made to the Excise Authority and the user acknowledges this payment from the 'PLA Invoices' Screen. The Capture PLA Payment feature captures the information required for the updation of the PLA Register. Business Process • Define Excise Authority • Enter PLA Invoice and Save • Oracle creates PLA Invoice in Invoice Work Bench • Pay PLA Invoice using Pay In Full functionality • Open PLA Invoice and update Acknowledgement Date • PLA Balances are updated automatically • View PLA View Form • View RG Consolidation Form • Run PLA Register Report 5.1 Enter PLA Invoice India Local Payable - India Localization - Invoice Entry - PLA Invoices Payment_Id This is system generated after entering data and save this form TR6 Challan No/Date ENTER The user can enter TR6 Challan Number and Date through which the PLA Payment will be made. Inventory Organization The user defined Inventory Organization need to be picked up here from LOV Location Location for that Inventory Organization is to be picked up from LO GreenChain Software Solutions Pvt Ltd Page 48 of 77
  • 49.
    Other Info: TheAcknowledgment Flag will be enabled after the PLA Payment is made and the user can update the Acknowledgment Date. Only after Acknowledgment is received and the Acknowledgment Flag is enabled the PLA Register will be updated. PLA Amount This is the displayed total line amount of Excise Duty proposed to pay Authority Select the respective Vendor Name or Commissioner of Excise from the LOV Site Select the Site for the above selected Vendor from the LOV Item Tariff Enter Item Tariff under which this PLA payment will be made Item Sub Heading This is defaulted field as per the Item Tariff. Basic Amount/ Additional Amount/ Other Excise The user has to specify how he wants to pay in Basic, Additional, and Other Excise Duty through this TR6 Challan. On saving the transaction, a PLA Invoice will be automatically generated, validated and ready for payment. This Invoice Number has a prefix of 'PLA'. The payment for this Invoice may be made through regular Oracle Payables functionality. Only after entering the Acknowledgment Date, PLA Register balance will be updated. Acknowledgment for a PLA Payment is not received and Flag is not enabled, then there will be difference between GL Balance and PLA Register till such time of receipt of Acknowledgment. The Acknowledgment Flag needs to be enabled by Opening the PLA Invoice screen itself. 5.2 PLA View Form Entry GreenChain Software Solutions Pvt Ltd Page 49 of 77
  • 50.
    5.3 PLA RegisterReport GreenChain Software Solutions Pvt Ltd Page 50 of 77
  • 51.
    6 Tracking ofConcessional Sales Tax Forms Issue The reduced rates of Sales Tax are applicable based on issue of declaration forms to the Supplier. These forms would be as specified in the applicable Sales Tax Regime. For this you will have to keep track of the transactions that would qualify for concessional rate of Sales Tax. Further, you will have to keep track of details of Forms Issued and the Invoices included in each of the Forms. Sales Tax Issue tracking helps you manage the issue of Issue of declaration forms in order to avail concessional rate for Sales Tax. Purchases made by Registered Dealers, from Registered Dealer would be eligible for Concessional Rate of Sales Tax. This would require identification of transactions that are eligible for such rates. Also, the Declaration Form to be issued in order to avail such rate has to be tracked. You can issue Sales Tax declaration forms for each of the transactions. • Purchases made by Registered Dealers, from Registered Dealer would be eligible for Concessional Rate of Sales Tax • Setup Declaration Form names that have to be issued to avail concessional rate of Sales Tax. • Assigning Form Names to appropriate Tax Codes while defining these Taxes. • Keep track of Purchase Invoices against which Sales Tax Declaration forms have to be issued to Supplier. • Facilitate recording details of Forms Issued and Invoices included in issue of form. • Provides with a facility to query Issued Forms and view Form details and Invoices included in these Forms. Setup Steps: • Define Form Names and Taxes with Form Names attached • Define Tax Categories with this Tax Code • Define Item Categories with this Tax Categories • Define Supplier Additional Information (Item Category) Process to be followed: • Complete Purchase Orders/Receipts with Sales Taxes with Form Names attached • Create Invoices for these PO's / Receipts • Ensure Invoice Distributions are created with Localization Taxes. Validated Invoice. • Submit 'India - ST Forms Issue Processing‘ GreenChain Software Solutions Pvt Ltd Page 51 of 77 • Issue ST Forms and View Issued Forms
  • 52.
    6.1 Define ConcessionForms 6.2 Define Taxes GreenChain Software Solutions Pvt Ltd Page 52 of 77
  • 53.
    The Tax Definitionis a localization feature to define taxes that are applicable to the transactions created in your organization. The Taxes can be classified in different Types. The Type would be useful to recognize the relevance of the tax for the Excise Registers, Sales Tax form generation and TDS Certificate generation. The Type chosen would also have influence over the behavior of other fields in this form. You can specify the Tax Rate, surcharge, recoverability, rounding rule, expense account code, Tax (Third party) vendor, multi-currency and effective period for the Tax. In a multi-organization setup, Taxes would be specific to an organization. On choosing the Taxes Localized option from the menu, you would get the list of Inventory Organizations, to choose from. The tax defined can be used only for the organization for which it is defined. Taxes once saved, cannot be updated. 6.3 Define Tax Category Create one Item Category List and attach one item with tax category. Use the same item while creating PR, PO and PO Receipt. Taxes from Tax Category will get assigned automatically. 6.4 Define Item Category with Tax Category GreenChain Software Solutions Pvt Ltd Page 53 of 77
  • 54.
    • Ensure thatItem Category List is attached to Supplier and Site Combination • Notice that Tax Category for Standalone AP Invoice is grayed out • Remember to activate “Self Billing” feature to test Pay On Receipt process suggested for purchase of goods in India Localization GreenChain Software Solutions Pvt Ltd Page 54 of 77
  • 55.
    Tax Category canbe attached to Standalone AP Invoice for Supplier and Site combination only. Do Not change Excise, CST, LST and Service Tax Registration Numbers after creation as it may corrupt data • Enter PO with Item details • Enter PO Receipt/ Supplier Invoice • Validate Supplier Invoice • Generate Records for Sales Tax Issue Tracking • Record details of Sales Tax Declaration Forms • View Issued Forms GreenChain Software Solutions Pvt Ltd Page 55 of 77
  • 56.
    6.5 Enter PurchaseOrder with Tax Details GreenChain Software Solutions Pvt Ltd Page 56 of 77
  • 57.
    GreenChain Software SolutionsPvt Ltd Page 57 of 77
  • 58.
    GreenChain Software SolutionsPvt Ltd Page 58 of 77
  • 59.
    6.6 Approve PurchaseOrder While approving the Purchase Order, remove the E Mail check box and press OK Button for approval. Remember that Buyer is Mr. Chandra Sekhar. This employee is setup with approval limits. GreenChain Software Solutions Pvt Ltd Page 59 of 77
  • 60.
    GreenChain Software SolutionsPvt Ltd Page 60 of 77
  • 61.
    6.7 View PurchaseOrder Summary Click on Find Button GreenChain Software Solutions Pvt Ltd Page 61 of 77
  • 62.
    6.8 Enter PurchaseOrder Receipt We need to select the inventory organization for entering receipts. Select IN1 for this example. GreenChain Software Solutions Pvt Ltd Page 62 of 77
  • 63.
    Remember to open GreenChainSoftware Solutions Pvt Ltd Page 63 of 77
  • 64.
    • Cost periodsfor selected inventory organization using Inventory application to enter receipts. In R12.1.1, it is open up to Jun 08 for IN1 inventory organization. • GL A/c periods for Vision India Primary Ledger. Use General Ledger, Vision India, Setup > Open/ Close for this. • Open Purchasing Periods up to the current date using Purchasing application Enter the following data for Receipt lines: • Quantity, Destination Type, Sub inventory and save the receipt. Oracle generates receipt number, which is visible in header • View PO details from Order Information tab GreenChain Software Solutions Pvt Ltd Page 64 of 77
  • 65.
    6.9 Run PayOn Receipt AutoInvoice If the supplier is designed for Self Billing, then submit the above program to send invoice details to Invoice Open Interface tables. 6.10 Run Payables Open Interface Import Select Source as ERS and press OK button. 6.11 View Supplier Invoice in Invoice Workbench GreenChain Software Solutions Pvt Ltd Page 65 of 77
  • 66.
    6.12 Submit IndiaST Forms Issue Processing Invoice Details required for issuing Sales Tax Forms would be generated by submitting 'India - ST Forms Issue Processing' concurrent program. This request would check for all Invoices that have Sales Tax with concessional Form applicability. Only validated Invoices would be considered for processing. The Invoice would be considered for Processing only if it was not processed earlier. Processed Invoices would be considered conditionally based on the changes to the document. India Local Payables - India Localization - Suppliers - Issue ST Forms Enter all parameters and submit the request for processing. Verify the log to identify number of invoices processed for ST Forms. There is no output for request GreenChain Software Solutions Pvt Ltd Page 66 of 77
  • 67.
    6.13 Issue STForms for a Party Once ST forms are generated, then they can be issued to party. Issue/ Receipt Select Issue from Issue/ Receipt field. This window is common for both payables and receivables Party Type Vendor Party name Select Party (Allied Manufacturing) Party Site Site (Hyderabad) Form Type Form C Press “Issue/ Receive Forms” Button and enter details. Once details are saved, use the same window to view forms. GreenChain Software Solutions Pvt Ltd Page 67 of 77
  • 68.
    7 Service TaxRefund 1. Government has issued Notification No. 40/2007-ST dated 17.09.2007 providing refund of service tax paid by exporters on the following four taxable services, which are not in the nature of “input services” but could be linked to export goods. (i) Port Services provided for export. (Section 65[105] of the Finance Act, 1994) (ii) Other port Services provide for export. (Section 65[105]) (iii) Services of transport of goods by road from ICD to port of export provided by Goods Transport Agency. (Section 65[105]) (iv) Services of transport of export goods in containers by rail from ICD to port of export. (Section 65[105]) 2. Service tax paid by exporters on input services used for export goods is refunded under the existing schemes. Drawback scheme also factored service tax paid on input services used for export goods. 3. The issue of extending refund of service tax paid on taxable services, which are not “input service” but could be attributable to export goods was examined. Unlike goods, Services are intangible in nature. Hence, post audit verification to establish linkage of use of service with export requires a simple and verifiable method. Government held discussion with the stake-holders and identified the above mentioned taxable services for which refund could be provided wherever use of the said taxable services could be linked to exports. • Service Tax is refundable by Government on Tax paid by Exporters on FOUR services, which are not input services • Service tax paid by exporters on input services used for export goods is refunded • Recoverable Service Tax is created as separate tax line in invoice • On validation of invoice, recoverable portion is populated in Service Tax Repository • Service Tax Recovery Reports carry this information • Use Manual Entry for any adjustment (Liability, Recovery etc) • Use Settlement for net payment to Service Tax Authority • Oracle creates invoice for authority, Use Settlement Payment Details window to search results If a service tax is attached to a standalone invoice line and is recoverable, then such recoverable service tax is created as a separate tax line (miscellaneous type) with the appropriate accounting code combination specified in the service tax recovery setup at the time of saving the invoice. On validation of the invoice, the recoverable portion of the service tax is populated to the service tax repository. All the following service tax recovery reports include the service tax information on standalone invoices. • India - Service Tax Credit Register report • India - Service Tax Pending Recovery report • India – Service Tax ST3 report • ER1 report • This lets you capture Service Type for transactions where it was either not captured during transactions or could not be captured for some reason • Carry out this review before carrying out settlement • Ensure that all transactions are classified by right Service Type • Lets you view accounting entries made against Service Tax • Transfer from one Inventory Org to another for any given Service Type using Service Tax Distribution Window Service Type Review lets you capture the Service Type for those transactions where it was either not captured during the transactions or could not be captured for some reason. We recommend you to carry out this review before carrying out settlement. You also have an option of querying existing records to view and change he captured Service Type for any existing Transaction. Note: Settlement cannot be carried out till you ensure that the Service Tax balance is transferred from Operating Unit to Inventory Organizations. Also, you need to ensure that all the transactions are classified by the right Service Type. Service Type Review also lets you view accounting entries made against Service Tax. GreenChain Software Solutions Pvt Ltd Page 68 of 77
  • 69.
    7.1 Create ServiceTax Authority Create Service Tax Authority for any Tax payments related to vendors or customers. Supplier type must be “India Service Tax Authority”. Ensure that Currency is INR and site is created. GreenChain Software Solutions Pvt Ltd Page 69 of 77
  • 70.
    7.2 Enter ServiceTax Manual Entry Any adjustments for Service Tax can be performed using Manual Entry window available in Payables or Receivables. Select the Regime as “Service Tax”. Party Type is dependent on Transaction Type. Select correct Service Type from the list. In case of Recovery, we get Credit Balance. This can be transferred from one Inv org to another. GreenChain Software Solutions Pvt Ltd Page 70 of 77
  • 71.
    7.3 Service TaxSettlement Use Settlement window to get the details. In this case, Tax balance is Credit. This does not require any payment. GreenChain Software Solutions Pvt Ltd Page 71 of 77
  • 72.
    GreenChain Software SolutionsPvt Ltd Page 72 of 77
  • 73.
    Note that theinventory organization has 1000 credit balance. GreenChain Software Solutions Pvt Ltd Page 73 of 77
  • 74.
    7.4 Run ServiceTax Reports GreenChain Software Solutions Pvt Ltd Page 74 of 77
  • 75.
    7.5 Distribute ServiceTax Balances Service Tax can be distributed from one inventory org to another based on business requirements. GreenChain Software Solutions Pvt Ltd Page 75 of 77
  • 76.
    7.6 Service TaxSettlement – Debit Balance In case of Debit balance, service tax can be settled through Settlement window. Enter the payment details like Payment Amount, Tax Authority, Site, Challan No and Date. Once entered, press Process button. Oracle submits concurrent program “Localization Payables Open Interface Import (Payables Open Interface Import)” with Source India Tax Settlement to generate the invoice in favor of Tax Authority. Verify invoice in Invoice Workbench. Use Pay in Full functionality and make payment. GreenChain Software Solutions Pvt Ltd Page 76 of 77
  • 77.
    8 Fixed Assets– Mass Additions • After creation of Receipts, submit request for creation of Payables Invoices for Third Party taxes included in receipts. • User creates Payables Invoices for PO Vendor (Base Invoice) • Along with FA Mass Additions, submit India - Mass Additions Creation to process Third Party Taxes and Customs Duties After creation of Receipts, user should submit request for creation of Payables Invoices for the Third Party taxes that are included in the receipts. Meanwhile, user would create the Payables Invoices for the PO Vendor (Base Invoice). These Invoices would be either created manually or automated by submitting 'Pay on Receipt Auto Invoice' program for the receipt. Once a Receipt matched AP Invoice is validated, approved and accounted, they would qualify for FA Mass Additions. User can schedule Mass Additions Create program to carry these lines to Fixed Assets. This program would only process base Invoices. As soon as this program completes successfully, 'India - Mass Additions Creation' program would be submitted automatically. This request would scan for all Third Party Taxes and Customs Duties applicable to the purchase. In cases where the Receipt includes any such Tax, this program would create one line per Receipt Tax line in Fixed Assets Mass Additions. The user can view these requests in 'Prepare Mass Additions window. These lines will carry the Invoice and PO Numbers of the First Party Invoice. The user can either create New Assets or Add these lines to an existing Asset or Merge them to another line. 'India - Mass Additions Creation' program can also be submitted explicitly. This can be used in exceptional scenarios where the third party tax lines are not transferred to FA. This request can be invoked from 'India Local Payables View Submit Requests – India Mass Additions Create'. GreenChain Software Solutions Pvt Ltd Page 77 of 77