Page 1 
 
BÁO CÁO THỰC TẬP
ĐỀ TÀI
     Quy trình mua hàng bán hàng tại chuỗi
cửa hàng tiện ích Circle K
SVTH: HỒ THỊ MỸ LINH
KT08_KK4
  Page 2 
 
CHƯƠNG 1: GIỚI THIỆU TỔNG QUAN VỀ CÔNG TY
I. Lịch Sử Hình Thành Và Phát Triển Của Công Ty:
1.1 Giới thiệu chung về công ty
Hình 1 : CÁC CỬA HÀNG CIRCLE K
Tên công ty : Công ty TNHH VÒNG TRÒN ĐỎ
Tên tiếng Anh : RED CIRCLE. CO, LTD
Trụ sở hoạt động :
Địa chỉ : 38/6 Lê Lợi, P. Bến Nghé, Quận 1, TP.HCM
Điện thoại : (08) 3930 7943
Fax : (08) 3930 9781
Mã số thuế : 0306182043
Văn phòng đại diện :
Địa chỉ : 25 Tôn Đản, P.13, Quận 4, TP.HCM
Điện thoại : (08) 3940 8345
Fax : (08) 3940 4230
Đại diện pháp luật : WU HEI MING AMY – Giám Đốc Điều
Hành
Ngân hàng : HSBC BANK ( VIETNAM )LTD
Công ty có Giấy chứng nhận đăng ký kinh doanh từ ngày 10 tháng 11
năm 2008
Đặc điểm hoạt động của Công ty
  Page 3 
 
Hình thức sở hữu vốn : Công ty TNHH
Lĩnh vực kinh doanh : Thương Mại
Ngành nghề kinh doanh : Kinh doanh cửa hàng bán lẻ các mặt hàng
như : các loại lương thực, thực phẩm, thiết bị viễn thông, đồ điện gia dụng, hàng may
mặc, mỹ phẩm….; Sản xuất món ăn, thức ăn chế biến sẵn .
1.2 Sự hình thành và phát triển :
• Năm 1951 : Fed Harvey thành lập tại EL Paso, Texas, Hoa Kỳ, và đặt tên là
KAY’s
• Năm 1975 : Có 1000 cửa hàng tại US
• Năm 1979 : Circle K đã xâm nhập thị trường quốc tế với việc thiết lập một loạt
các cửa hàng Circle tại Nhật Bản. Sự phát triển của Công ty vẫn không ngừng phát
triển và đến năm 1984, doanh số đã tăng lên 1 tỷ.
• Qua thời gian phát triển được đổi tên thành Circle K và trở thành một thương
hiệu nổi tiếng cho đến nay.
• Trước năm 2003 : phát triển hơn 2.100 cửa hàng tại 25 bang của HOA KỲ.
• Năm 2003 : Alimentation Couche-Tard (ACT), chuỗi cửa hàng tiện dụng lớn
nhất Canada, mua lại Circle K.
• Sau thương vụ 2003, ACT điều hành / nhượng quyền hơn 8.000 cửa hàng
(trong đó 6.500 dưới thương hiệu Circle K .)
• Ngày nay : có thể thấy Circle K hiện diện ở Atlantic Canada, Hoa Kỳ, Mexico,
Nhật Bản, Macau, Trung Hoa đại lục, đảo Guam, Hong Kong, Indonesia,và Việt
Nam.
  Page 4 
 
Hình 2 : VĂN PHÒNG ĐẠI DIỆN CỦA CIRCLE K TRÊN TOÀN THẾ GIỚI
1.3. Quy mô và phạm vi hoạt động :
• Hiện nay, khuynh hướng tiêu dùng thuận tiện, nhanh chóng đang nở rộ và nếp
tiêu dùng ở chợ ngày càng bộc lộ được nhiều nhược điểm như chất lượng thực phẩm
không được đảm bảo, không có nguồn gốc xuất xứ rõ ràng, ảnh hưởng đến sức khỏe
người tiêu dùng, đặc biệt là giá cả không ổn định…. Làm cho người dân càng ngày
càng mất niềm tin vào thực phẩm ở chợ. Vì vậy mà mua hàng trong các siêu thị lớn
đã trở thành thói quen của đa số người tiêu dùng tại các thành phố lớn, kênh bán hàng
tiện lợi này ngày càng bộc lộ nhiều ưu điểm. Ngoài việc đảm bảo vè chất lượng hàng
hóa mà người tiêu dùng con an tâm về sự ổn định giá cả. Tuy nhiên, đôi khi sự bận
rộn của công việc khiến cho người tiêu dùng không có đủ thời gian vào các siêu thị
lớn và các cửa hang tiện ích được ra đời và nằm len lỏi tại các khu dân cư, các con
đường thuận tiện và chúng đã giải quyết các vấn đề về thời gian cũng như nổi lo về vệ
sinh an toàn thực phẩm của hàng ngàn người dân tiêu dùng .
• Nắm bắt được nhu cầu của khách hàng, thế mạnh cạnh tranh, ngày 19-6-2008
Chuổi cửa hàng tiện lợi của Hồng Kông hoạt động 24/24 – Circle K – đã chính thức
đến Việt Nam với cửa hàng đầu tiên được khai trương vào tháng 12 năm 2008 tại
Quận 1, Tp.HCM. Và hiện nay có trên 11.000 cửa hàng tiện lợi trên toàn thế giới,
trong đó có khoảng 5.000 cửa hàng tại Châu Á ở Nhật Bản, Trung Quốc đại lục,
Hồng Kông….và đã chính thức có 5 cửa hàng được đưa vào Quận 1, TP.HCM. Đại
  Page 5 
 
diện Công ty Vòng Tròn Đỏ, đơn vị mua nhượng quyền thương hiệu Circle K tại
Việt Nam.
• Sáu tháng cuối năm 2008, Circle K tiếp tục khai trương 5 cửa hàng khác tại
TP.HCM và sẽ tiến vào thị trường bán lẻ Hà Nội, Đà Nẵng, Nha Trang, Cần Thơ,
Vũng Tàu….với kế hoạch đến năm 2018 sẽ có 550 cửa hàng ở 20 tỉnh, thành trong cả
nước. Circle K Việt Nam gia nhập vào thị trường tuy chỉ trong một thời gian ngắn
nhưng đã là một địa chỉ khá quen thuộc của người tiêu dùng. Không chỉ là tiện ích khi
mua hàng, ngoài việc đa dạng hàng hóa, cửa hàng còn chú trọng việc thực hiện tốt
phong cách phục vụ của nhân viên đối với khách hàng.
• Năm 2011, Circle K Việt Nam đã phát triển lên 20 cửa hàng tập trung theo từng
khu vực. Và hiện nay, hệ thông Circle K đã có 22 cửa hàng, vừa có 2 cửa hàng mới
mở vào tháng 1 năm 2012 tại Lê Thị Riêng và Bùi Viện.
o Cửa hàng 1 - 36 Hai Bà Trưng, P. Bến Nghé, Quận 1, Tp.HCM
o Cửa hàng 2 - 44 Lê Lai, P. Bến Nghé, Quận 1, Tp.HCM
o Cửa hàng 3 - 95 Lê Thánh Tôn, P. Bến Nghé, Quận 1, Tp.HCM
o Cửa hàng 4 - 49 Đông Du, Quận 1, Tp.HCM
o Cửa hàng 5 - 139 Bùi Viện, Quận 1, Tp.HCM
o Cửa hàng 6 - 75 Thành Thái, Quận 1, Tp.HCM
o Cửa hàng 7 - 6 Thảo Điền, Quận 2, Tp.HCM
o Cửa hàng 8 - 15B1 Lê Thánh Tôn, Quận 1, Tp.HCM
o Cửa hàng 9 – 25B1 Đề Thám, Quận 1, Tp.HCM
o Cửa hàng 10 – 9 Công Trường Lam Sơn, P. Bến Thành, Quận 1, Tp.HCM
o Cửa hàng 11 – 69 Hồ Tùng Mậu, Quận 1, Tp.HCM
o Cửa hàng 12 – 1 Nguyễn Thông, Quận 3, Tp.HCM
o Của hàng 13 – RC2 – 12 Phú Mỹ Hưng, Quận 7, Tp.HCM
o Cửa hàng 14 – 24B Hồ Huấn Nghiệp, Quận 1, Tp.HCM
o Cửa hàng 15 – 54B 30/04 Vũng Tàu
o Cửa hàng 16 – 240 Lê Lợi, Vũng Tàu .
o Cửa hàng 17 – 19T Nguyễn Hữu Cảnh, Bình Thạnh, Tp.HCM
o Cửa hàng 18 – 53 Nguyễn Du, Quận 1, Tp.HCM .
o Cửa hàng 19 – 238 Lý Tự Trọng, Quận 1, Tp.HCM
o Cửa hàng 20 - 139 Nguyễn Trãi, Quận 1, Tp.HCM
  Page 6 
 
o Cửa hàng 21 – 148 Lê Thị Riêng, Quận 1, Tp.HCM
o Cửa hàng 22 – 28/8 Bùi Viện, Quận 1, Tp.HCM .
• Cửa hàng của Circle K là cửa hàng hiện đại, có chức năng bán lẻ, kinh doanh
tổng hợp và chuyên doanh, có cơ cấu chủng loại hàng hóa phong phú, đa dạng, đảm
bảo chất lượng, đáp ứng các tiêu chuẩn về diện tích kinh doanh, trang thiết bị kỹ thuật
và cơ sở hiện đại, văn minh, tổ chức kinh doanh dưới hình thức những cửa hàng qui
mô, có các phương tiện phục vụ văn minh, thuận tiện nhằm phục vụ nhu cầu mua sắm
của khách hàng. Đây là hình thức kinh doanh khá mới do các thương nhân đầu tư vào
quản lý, được Nhà Nước cấp giấy phép kinh doanh.
II. Đặc điểm hoạt động kinh doanh và sơ đồ tổ chức tại đơn vi
2.1 . Đặc điểm hoạt động kinh doanh
a. Các mặt hàng kinh doanh của công ty :
Hệ thống chuỗi cửa hàng tiện lợi Circle K là nơi hàng ngày cung ứng các mặt
hàng thiết yếu, đảm bảo chất lượng và hợp vệ sinh an tòan thực phẩm cho người tiêu
dùng. Có hơn 1000 sản phẩm trong các cửa hàng của Circle K bao gồm hàng trong
nước và hàng nhập khẩu.
Tạp hóa
Bột ngũ cốc, cà phê, trà, sữa đặc, sữa bột, thức ăn cho trẻ em, mứt, bơ, xúc xích,
gia vị, gạo, mì ăn liền..
Nước uống không chứa cồn
Nước khoáng, nước ép trái cây, nước ngọt ...
Nước uống chứa cồn
Các loại bia, rượu nhập khẩu hoặc được sản xuất trong nước ...
Các dịch vụ tại quầy: Phone card, SIM card, IDD card.
Các loại mặt hàng khác:
  Page 7 
 
Văn phòng phẩm, đồ gia dụng, dụng cụ bếp, phim, pin, thuốc lá, bao cao su, đồ
chơi.
Hình 3 : SẢN PHẨM NƯỚC UỐNG TRONG CỬA HÀNG
( Nguồn: Công ty TNHH Vòng Tròn Đỏ )
b. Khách hàng và giá cả:
Tuy công ty Vòng Tròn Đỏ - Circle K nhắm đến đối tượng khách hàng là khách
du lịch, khách nước ngoài, … nhưng giá cả mà công ty đưa ra thị trường là giá mà
khách hang có thể chấp nhận được, cũng có thể bằng với các cửa hàng tạp hóa nhỏ, lẻ.
Giá cả ở Circle K là giá cả cạnh tranh vì thế khi khách hàng đến với Circle K khách
hàng có thể vừa tận hưởng được sự tiện lợi, không khí mát mẻ đồng thời tận hưởng
được mức giá hấp dẫn, khác nhau của từng sản phẩm .
  Page 8 
 
c. Qui trình và các công đoạn kinh doanh của công ty:
Qui trình bán hàng tại công ty:
Hình 4 : Sơ đồ bán hàng tại cửa hàng Circle K
Khách hàng
mua hàng
Nhân viên cửa
hàng Scan mã
vạch trên hệ thống
bán hàng
Xuất hiện số tiền
và số lượng trên
màn hình
Khách hàng kiểm
tra và trả tiền
In bill
Nhập số lượng
  Page 9 
 
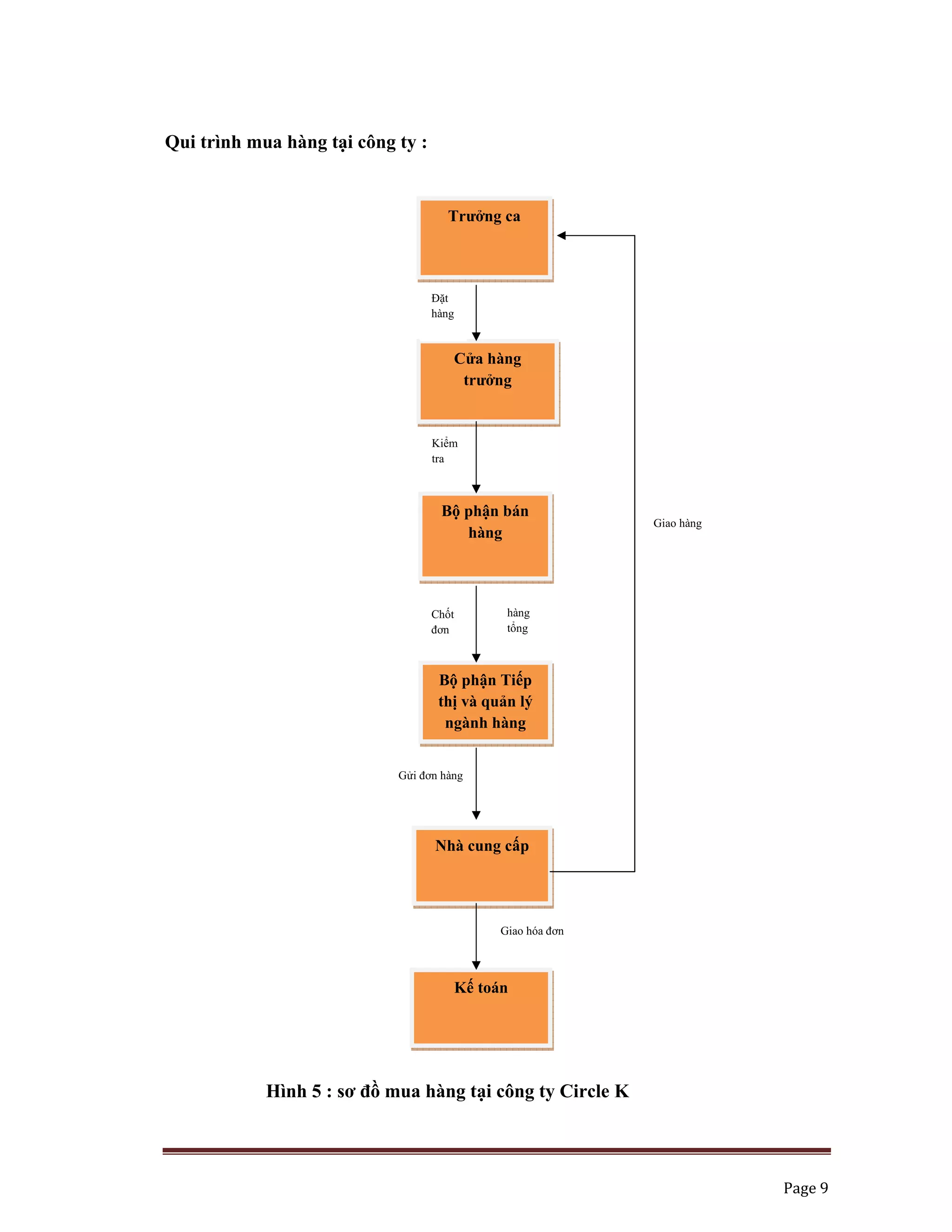
Qui trình mua hàng tại công ty :
Hình 5 : sơ đồ mua hàng tại công ty Circle K
Kế toán
Trưởng ca
Cửa hàng
trưởng
Bộ phận bán
hàng
Bộ phận Tiếp
thị và quản lý
ngành hàng
Nhà cung cấp
Đặt
hàng
Kiểm
tra
Chốt
đơn
hàng
tổng
Gửi đơn hàng
Giao hàng
Giao hóa đơn
  Page 10 
 
2.2. Cơ cấu tổ chức
a. Sơ đồ tổ chức bộ máy của công ty
b. Chức năng và nhiệm vụ của các phòng ban
1. GIÁM ĐỐC:
Chức năng :
Điều hành mọi hoạt động của công ty
Chịu trách nhiệm xác nhận Báo Cáo Tài Chính đã được lập phản ánh trung thực
và hợp lý tình hình, kết quả hoạt động kinh doanh và lưu chuyển tiền tệ của Công ty
trong từng năm tài chính đồng thời phù hợp với các chuẩn mực kế toán áp dụng, Chế
Độ Kế Toán Doanh Nghiệp Việt Nam hiện hành và các qui định pháp luật có liên
quan
Thực hiện các dự toán, ước tính một cách thận trọng .
Công bố các chuẩn mực kế toán áp dụng phải tuân thủ các vấn đề trọng yếu
được công bố và giả trình trong Báo Cáo Tài Chính.
Nhiệm vụ
Tổng giám
đốc
Bộ phận bán
hàng
Phạm Mạnh
Cường
Bộ phận
phát triển
mặt bằng
Châu Đăng
Khoa
Bộ phận tiếp
thị và quản lý
ngành hàng
Ngô Thị
Phương Thảo
Phòng đào tạo
Trần Ái Giang
Sơn
Bộ phận
Kế toán &
Kiểm soát
Bộ phận
nhân sự
Trần Thị
Mai Anh
  Page 11 
 
Chịu trách nhiệm trong việc bảo vệ an toàn tài sản của Công ty, có các biện
pháp thích hợp để ngăn chặn và phát hiện các hành vi gian lận và các hành vi khác có
ảnh hưởng đến công ty
2. BỘ PHẬN NHÂN SỰ
Xây dựng bộ máy tổ chức Công ty và quản lý nhân sự phù hợp, đáp ứng với
yêu cầu hoạt động và phát triển kinh doanh của Công ty.
Xây dựng qui chế làm việc của toàn thể nhân viên trong công ty.
Xây dựng, qui hoạch cán bộ để phát triển nguồn nhân sự, có kế hoạch đào tạo,
bồi dưỡng nghiệp vụ ….nhằm phục vụ cho việc đề bạt, bổ nhiệm cán bộ lãnh đạo,
việc bố trí, điều động, phân công cán bộ, nhân viên, công nhân đáp ứng yêu cầu của
từng vị trí công tác trong công ty.
Chịu trách nhiệm tuyển dụng nhân viên khi công ty có nhu cầu
Phát triển đội ngũ nhân viên, xây dựng hệ thống nhân viên vững về chuyên
môn, mạnh về tinh thần .
Xây dựng một đội ngũ nhân viên kế thừa vững vàng, sáng tạo .
Quản lý lao động, tiền lương công nhân viên .
Tạo dựng nền văn hóa công ty, đưa công ty vào nề nếp, ổn định .
Có trách nhiệm khen thưởng nhân viên hoặc kỷ luật nếu nhân viên vi phạm qui
chế công ty .
Xây dựng chương trình, nội dung tổ chức cho các sự kiện của Công ty như: sơ
kết, tổng kết công tác, mit-ting họp mặt nhân các ngày lễ lớn trong năm…..
Thực hiện công tác khám chữa bệnh, khám sức khỏe định kỳ cho cán bộ, công
nhân viên toàn Công ty .
Là phòng mang lợi ích cho nhân viên trong công ty, quyết định các tổ chức sự
kiện .
3. BỘ PHẬN TÀI CHÍNH KẾ TOÁN
Do kế toán trưởng điều hành, quản lý toàn bộ tài chính của Công ty và có
nhiệm vụ hoạch toán, phân bổ chi phí, tổng hợp, quyết toán theo Luật kế toán đã ban
hành. Đồng thời hướng dẫn các đơn vị trực thuộc thực hiện tốt công tác kế toán theo
đúng chế độ của Nhà nước .
  Page 12 
 
Lập báo cáo sản xuất, báo cáo tài chính đúng kỳ.
Theo dõi tình hình thu chi của Công Ty, tính toán hiệu quả hoạt động của công
ty .
Tham mưu cho Giám Đốc về hiệu quả kinh tế, hiệu quả sử dụng vốn trong quá
trình hoạt động kinh doanh .
Làm tốt công tác cân đối phục vụ kinh doanh bằng cách tận dụng mọi nguồn
vốn nhàn rỗi, trách không bị chiếm dụng vốn, đảm bảo phát lương, thưởng cho nhân
viên đầy đủ, kịp thời .
4. BỘ PHẬN TIẾP THỊ VÀ QUẢN LÝ NGÀNH HÀNG:
Hoạch định chiến lược, triển khai thực hiện các công việc tiếp thị.
Nghiên cứu thị trường ngành bán lẻ và đối thủ cạnh tranh
Thu nhập và lưu trữ hình ảnh dữ liệu của các sản phẩm thu được nguồn lợi lớn
trên thị trường.
Thực hiện các công tác quản cáo ( báo đài, internet ).
Tổ chức sự kiện làm công tác quan hệ công chúng.
Giám sát và thực hiện công tác xây dựng hình ảnh công ty qua hình ảnh, logo,
bài viết, báo chí…
5. BỘ PHẬN PHÁT TRIỂN MẶT BẰNG :
Quản lý, nghiệm thu các công trình nhà cho thuê .
Quản lý các thiết bị nhằm hỗ trợ cho công tác bán hàng tại cửa hàng.
Thiết kế các mô hình sắp xếp trong cửa hàng .
Tìm kiếm địa điểm mới cho các cửa hàng của Công ty .
Trang bị trang thiết bị cho cửa hàng
Lắp đặt, trang trí thiết kế cho các cửa hàng Công ty.
Bảo trì, sửa chữa thiết bị nếu bị hư hao.
6. BỘ PHẬN BÁN HÀNG :
Xây dựng, triển khai kế hoạch bán hàng nhằm đạt mục tiêu doanh số đã hoạch
định .
Quản lý, điều hành hoạt động chuyên nghiệp tại các cửa hàng .
  Page 13 
 
Đề xuất các chính sách bán hàng, dịch vụ nhằm nâng cao hiệu quả hoạt động
của Doanh nghiệp .
Hổ trợ cho bộ phận Tiếp thị và quản lý ngành hàng nhằm thúc đẩy hoạt động
bán hàng và phát triển thương hiệu .
Đề xuất chính sách, chế độ cho đội ngũ nhân viên tại các cửa hàng .
Đề xuất những phương pháp tiếp cận khách hàng đến bộ phận Tiếp thị và quản
lý ngành hàng .
7. BỘ PHẬN ĐÀO TẠO:
Xây dựng chính sách và qui trình đào tạo theo đối tượng cụ thể .
Xây dựng chương trình đào tạo theo đối tượng cụ thể .
Biên soạn tài liệu đào tạo và tài liệu hướng dẫn .
Quản lý hoạt động đào tào .
Hợp tác đào tạo với đối tượng trong và ngoài nước của Công ty .
Thực hiện đào tạo theo từng dạng đối tựong cụ thể.
2.3. Tổ chức bộ máy kế toán :
  Page 14 
 
a. Sơ đồ tổ chức bộ máy :
b.Chức năng và nhiệm vụ của từng kế toán
Phó phòng kế toán tài chính : Huỳnh Thuận
Lập bảng lương hàng tháng và hỗ trợ cho phòng Nhân sự về các vấn đề
liên quan đến tiền lương .
Xem xét các hóa đơn để đảm bảo việc chỉ trả đúng thời hạn theo hợp
đồng .
Kiểm tra các yêu cầu hoàn trả và kiểm soát chi phí liên quan đến việc chi
trả theo chính sách của công ty .
FINANCIAL
CONTROL
BÙI VĂN
CƯỜNG
Inventory
auditor
HUỲNH THUẬN
Deputy Accounting
Manager
NGUYỄN XUÂN
THOẠI
Accounting
Supervisor
ĐINH THỊ
KIM CHI
Accountant
LÊ THỊ YẾN
NHI
Accountant
TRẦN THỊ
THÚY HẰNG
Accountant
NGUYỄN
THỊ THÙY
LINH
Accountant
  Page 15 
 
Quản lý và thực hiện những vấn đề liên quan đến tài sản cố định .
Lập Báo Cáo Tài Chính hàng tháng và sổ sách kế toán theo luật định .
Hỗ trợ trong việc lập ngân sách và kế hoạch kinh doanh .
Quản lý về việc áp dụng các chính sách kế toán mới .
Hỗ trợ cấp dưới và cấp trên trong việc kiểm tra hàng tồn kho và những
công việc khác .
Đảm bảo tuân thủ theo chuẩn mực kế toán Việt Nam/ chính sách của
Công ty .
Lưu giữ chứng từ .
Chịu trách nhiệm với kiểm toán nội bộ và kiểm toán bên ngoài, chi cục
thuế, ngân hàng, và các cơ quan có thẩm quyền khác .
Hỗ trợ chuẩn bị giấy tờ cho giám đốc .
Phụ trách kế toán : Nguyễn Xuân Thoại
QQuuảảnn llýý kkhhoo ::
Quản lý mua hàng và hàng tồn kho.
Giá vốn hàng bán .
Hợp tác với bộ phận Tiếp thị và quản lý ngành hàng để kiểm tra giá mua
và chiếc khấu từ nhà cung cấp .
Hằng ngày, liên hệ với quản lý cửa hàng để kiểm soát hàng tồn kho trên
hệ thống POS ( gồm: nhận hàng, bán hàng …. )
Thực hiện kiểm tro định kỳ ( hàng tháng/ hàng quí/ hàng năm ) và báo
cáo những vấn đề liên quan đến hàng tồn kho .
Hỗ trợ cấp trên trong việc thanh toán cho nhà cung cấp .
TThheeoo ddõõii vvàà bbááoo ccááoo ddaannhh tthhuu ::
Theo dõi doanh thu bán hàng, và những thu nhập khác ( từ ATM, quảng
bá thương hiệu cho các nhà cung cấp, các chương trình khuyến mãi…) và phát hành
hóa đơn GTGT .
Báo cáo doanh thu bán hàng hằng ngày và báo cáo phân tích bán hàng .
Lập báo cáo thuế ( GTGT, TNCN, Thuế TNDN, thuế nhà thầu ) và báo
cáo định kỳ về rượu và thuốc lá .
Kiểm tra bút toán hạch toán và điều chỉnh ( nếu có )
  Page 16 
 
KKhháácc ::
Theo dõi thuế đầu ra ( tiền thuê công ty và cửa hàng ) .
Quản lý các chi phí phải trả bằng tiền mặt để đảm bảo việc chi trả đúng
với chính sách công ty .
Qui trình và việc ghi chép các giao dịch kế toán trong hệ thống .
Lưu trữ chứng từ .
Hỗ trợ phó phòng .
Kế toán chi tiết : Đinh Thị Kim Chi, Lê Thị Yến Nhi .
QQuuảảnn llýý kkhhoo ::
Hỗ trợ cấp trên, liên hệ với quản lý cửa hàng để quản lý hàng tồn kho
hàng ngày trên hệ thống POS ( gồm: nhận hàng, bán hàng ….)
Thực hiện việc kiểm kho định kỳ ( hàng tháng/ hàng quí/ hàng năm ) và
báo cáo những vấn đề liên quan về hàng tồn kho .
LLậậpp bbááoo ccááoo tthhaannhh ttooáánn ::
Hỗ trợ cấp trên phát hành hóa đơn GTGT .
Theo dõi thanh toán cho nhà cung cấp .
Hạch toán thanh toán vào phần mềm kế toán .
Lập sổ sách theo luật định .
KKhháácc ::
Hỗ trợ cấp trên nộp thuế đầu ra .
Qui trình và ghi chép các giao dịch kế toán trên phần mềm kế toán và hệ
thống POS .
Lưu trữ chứng từ .
Kế toán chi tiêt : Trần Thị Thúy Hằng, Nguyễn Thị Thùy Linh
• Trần Thị Thúy Hằng
QQuuảảnn llýý kkhhoo ::
Hằng ngày, nhập giá mua của hàng hóa dựa trên hóa đơn vào hệ thống
POS, kiểm tra số lượng và giá trị trên hóa đơn .
Hỗ trợ kế toán và liên hệ với quản lý cửa hàng để quản lý hàng tồn kho
trên hệ thống POS ( bao gồm : nhận hàng, mua hàng ….)
  Page 17 
 
Kiểm kê hàng tồn kho định kỳ và báo cáo về các vấn đề liên quan đến
hàng tồn kho .
Theo dõi thu tiền từ cửa hàng .
LLậậpp bbááoo ccááoo tthhaannhh ttooáánn ::
Kiểm tra hóa đơn để đảm bảo việc chi trả đúng thời hạn hợp đồng .
Lập sổ sách đúng luật định .
KKhháácc ::
Hỗ trợ cấp trên về kiểm soát tiền mặt và theo dõi khoản tiền gửi ngân
hàng hằng ngày từ các cửa hàng ( gồm : tiền từ bán hàng, từ các dịch vụ khác ).
Hỗ trợ kê khai thuế đầu ra .
Qui trình và việc ghi chép các giao dịch kế toán vào phần mềm kế toán
và vào hệ thống POS .
Lưu chứng từ .
Hỗ trợ cho các phòng ban khác như : bộ phận tiếp thị và quản lý ngành
hàng, phòng bán hàng, phòng phát triển mặt bằng .
Liên hệ với các cơ quan có thẩm quyền : cơ quan Thuế, Kiểm toán bên
ngoài, Ngân hàng v.v…
• Nguyễn Thị Thùy Linh :
QQuuảảnn llýý kkhhoo ::
Hằng ngày, nhập giá mua của hàng hóa dựa trên hóa đơn vào hệ thống
POS, kiểm tra số lượng và giá trị trên hóa đơn .
Hỗ trợ kế toán và liên hệ với cửa hàng để quản lý hàng tồn kho trên hệ
thống POS ( gồm : nhận hàng, mua hàng ….)
Kiểm kê hàng tồn kho định kỳ và báo cáo về các vấn đề liên quan đến
hàng tồn kho .
KKhháácc ::
In ấn sổ sách kế toán ( hàng tháng, hàng quý, hàng năm )
Hạch toán mua hàng và chiếc khấu .
Lưu chứng từ .
Hỗ trợ kê khai thuế, lưu giữ sổ sách kế toán, báo cáo tài chính .
  Page 18 
 
Làm việc nhóm với các phòng ban khác : phòng Tiếp thị và quản lý
ngành hàng, phòng bán hàng, phòng phát triển mặt bằng .
Liên hệ với các cơ quan có thẩm quyền : cơ quan Thuế, Kiểm toán bên
ngoài, Ngân hàng v.v….
Kiểm kê hàng tồn kho : Bùi Văn Cường
Kiểm kê hàng hằng ngày ở các cửa hàng
Báo cáo tình trạng hàng hóa ở các kho cho kế toán .
b. Hình thức ghi sổ kế toán
Hình thức nhật ký chung .
c. Các chính sách kế toán đang áp dụng tại công ty .
∗ Năm tài chính, đơn vị tiền tệ sử dụng trong công ty.
Năm tài chính :
• Năm tài chính của Công ty bắt đầu từ ngày 01 tháng 01 và kết thúc vào ngày
31 tháng 12 hàng năm .
• Riêng năm tài chính 2009 bắt đầu từ ngày 01 tháng 12 năm 2008 đến ngày 31
tháng 12 năm 2009 là năm tài chính đầu tiên của Công ty .
Đơn vị tiền tệ sử dụng trong kế toán
Đơn vị tiền tệ sử dụng trong kế toán : đồng Việt Nam (VND)
∗ Chuẩn mực và chế độ kế toán áp dụng
Chế độ kế toán áp dụng
Công ty áp dụng chế độ Kế toán Doanh nghiệp Việt Nam .
Tuyên bố về việc tuân thủ chuẩn mực kế toán
Tổng Giám đốc đảm bảo đã tuân thủ đầy đủ yêu cầu của các Chuẩn mực Kế toán
và Chế độ Kế toán Doanh nghiệp Việt Nam hiện hành trong việc lập Báo Cáo Tài
Chính .
∗ Các chính sách kế toán áp dụng :
Cơ sở lập báo cáo tài chính
Báo Cáo Tài Chính được trình bày theo nguyên tắc giá gốc .
Tiền và các khoản tương đương tiền
  Page 19 
 
Tiền và các khoản tương đương tiền bao gồm tiền mặt, tiền gửi ngân hàng, tiền
đang chuyển và các khoản đầu tư ngắn hạn có thời gian thu hồi hoặc đáo hạn không
quá 3 tháng kể từ ngày mua, dễ dàng chuyển đổi thành một lượng tiền xác định cũng
như không có nhiều rủi ro trong việc chuyển đổi .
Hàng tồn kho
Hàng tồn kho được xác định trên cơ sở giá gốc. Giá gốc hàng tồn kho bao gồm chi
phí mua, chi phí chế biến và các chi phí liên quan trực tiếp khác phát sinh để có được
hàng tồn kho ở địa điểm và trạng thái hiện tại .
Giá gốc hàng tồn kho được tính theo phương pháp bình quân gia quyền và được
hạch toán theo phương pháp kê khai thường xuyên .
Dự phòng giảm giá hàng tồn kho được ghi nhận khi giá gốc lớn hơn giá trị thuần
có thể thực hiện được. Giá trị thuần có thể thực hiện được là giá bán ước tính của hàng
tồn kho trừ chi phí ước tính để hoàn thành sản phẩm và chi phí ước tính cần thiết cho
việc tiêu thụ chúng .
Các khoản phải thu thương mại và phải thu khác
Các khoản phải thu thương mại và các khoản phải thu khác được ghi nhận theo
hóa đơn, chứng từ .
Dự phòng phải thu khó đòi được lập cho từng khoản nợ phải thu khó đòi căn cứ
vào tuổi nợ quá hạn của khoản nợ hoặc dự kiến mức tổn thất có thể xảy ra .
Tài sản cố định hữu hình
Tài sản cố định được thể hiện theo nguyên giá trừ hao mòn lũy kế. Nguyên giá tài
sản cố định bao gồm toàn bộ các chi phí mà Công ty phải bỏ ra để có được tài sản cố
định tính tới thời điểm đưa tài sản đó vào trạng thái sẵn sàng sử dụng. Các chi phí
phát sinh sau ghi nhận ban đầu chỉ được ghi tăng nguyên giá tài sản cố định nếu các
chi phí này chắc chắn làm tăng lợi ích kinh tế trong tương lai do sử dụng tài sản cố
định đó. Các chi phí không thỏa mãn điều kiện trên được ghi nhận là chi phí trong kỳ.
Khi tài sản cố định được bán hoặc thanh lý, nguyên giá và khấu hao lũy kế được
xóa sổ và bất kỳ khoản lỗ nào phát sinh do việc phát sinh đều được tính vào thu nhập
hay chi phí trong kỳ.
Tài sản cố định được khấu hao theo phương pháp đường thẳng dựa trên thời gian
hữu dụng ước tính. Thời gian khấu hao của thiết bị, dụng cụ quản lý là 3 năm .
Tài sản cố định vô hình
  Page 20 
 
Phần mềm bán hàng POS : toàn bộ chi phí mà Công ty đã chi ra tính đến thời
điểm đưa phần mềm vào sử dụng. Phần mềm bán hàng được khấu hao trong 3 năm.
Phần mềm kế toán LEMON3-ERN của Công ty Cổ Phần Định Giá Nét
(DIAGINET CORPORATION ).
Chi phí trả trước dài hạn
Công cụ, dụng cụ: các công cụ, dụng cụ đã đưa vào sử dụng được phân bổ vào
chi phí trong kỳ theo phương pháp đường thẳng với thời gian phân bổ làm 3 năm .
Chi phí sữa chữa cửa hàng: chi phí sữa chữa cửa hàng thể hiện khoản tiền đã trả
cho việc sữa chữa, trang trí các cửa hàng là địa điểm kinh doanh của Công ty. Chi phí
sữa chữa cửa hàng được phân bổ theo thời hạn thuê qui định trên hợp đồng thuê cửa
hàng .
Chi phí phải trả
Chi phí phải trả được ghi nhận dựa trên các ược tính hợp lý về số tiền phải trả cho
các hàng hóa và dịch vụ đã sử dụng trong kỳ.
Nguồn vốn kinh doanh
Nguồn vốn kinh doanh của Công ty là vốn điều lệ mà các thành viên đã đầu tư.
Thuế thu nhập doanh nghiệp
Công ty có nghĩa vụ nộp thuế thu nhập doanh nghiệp với thuế suất 25% trên thu
nhập chịu thuế.
Chi phí thuế thu nhập doanh nghiệp trong kỳ bao gồm thuế thu nhập hiện hành và
thuế thu nhập hoãn lại.
Thuế thu nhập hiện hành là khoản thuế được tính dựa trên thu nhập chịu thuế
trong kỳ với thuế suất áp dụng tại ngày cuối kỳ. Thu nhập chịu thuế chênh lệch so với
lợi nhuận kế toán là do điều chỉnh các khoản chênh lệch tạm thời giữa thuế và kế toán
cũng như điều chỉnh các khoản thu nhập và chi phí không phải chịu thuế hay không
được khấu trừ.
Thuế thu nhập hoãn lại là khoản thuế thu nhập doanh nghiệp sẽ nộp hoặc sẽ được
hoàn lại do chênh lệch tạm thời giữa giá trị ghi sổ của tài sản và nợ phải trả cho mục
đích Báo Cáo Tài Chính và các giá trị dùng cho mục đích thuế. Thuế thu nhập hoãn
lại phải trả được ghi nhận cho tất cả các khoản chênh lệch tạm thời chịu thuế. Tài sản
thuế thu nhập hoãn lại chỉ được ghi nhận khi chắc chắn trong tương lai sẽ có lợi
nhuận tính thuế để sử dụng những chênh lệch tạm thời được khấu trừ này.
Mã tài liệu : 600032
Tải đầy đủ luận văn theo 2 cách :
- Link tải dưới bình luận .
- Nhắn tin zalo 0932091562

Quy trình mua hàng bán hàng tại chuỗi cửa hàng tiện ích Circle K

  • 1.
      Page 1    BÁO CÁOTHỰC TẬP ĐỀ TÀI      Quy trình mua hàng bán hàng tại chuỗi cửa hàng tiện ích Circle K SVTH: HỒ THỊ MỸ LINH KT08_KK4
  • 2.
      Page 2    CHƯƠNG 1:GIỚI THIỆU TỔNG QUAN VỀ CÔNG TY I. Lịch Sử Hình Thành Và Phát Triển Của Công Ty: 1.1 Giới thiệu chung về công ty Hình 1 : CÁC CỬA HÀNG CIRCLE K Tên công ty : Công ty TNHH VÒNG TRÒN ĐỎ Tên tiếng Anh : RED CIRCLE. CO, LTD Trụ sở hoạt động : Địa chỉ : 38/6 Lê Lợi, P. Bến Nghé, Quận 1, TP.HCM Điện thoại : (08) 3930 7943 Fax : (08) 3930 9781 Mã số thuế : 0306182043 Văn phòng đại diện : Địa chỉ : 25 Tôn Đản, P.13, Quận 4, TP.HCM Điện thoại : (08) 3940 8345 Fax : (08) 3940 4230 Đại diện pháp luật : WU HEI MING AMY – Giám Đốc Điều Hành Ngân hàng : HSBC BANK ( VIETNAM )LTD Công ty có Giấy chứng nhận đăng ký kinh doanh từ ngày 10 tháng 11 năm 2008 Đặc điểm hoạt động của Công ty
  • 3.
      Page 3    Hình thứcsở hữu vốn : Công ty TNHH Lĩnh vực kinh doanh : Thương Mại Ngành nghề kinh doanh : Kinh doanh cửa hàng bán lẻ các mặt hàng như : các loại lương thực, thực phẩm, thiết bị viễn thông, đồ điện gia dụng, hàng may mặc, mỹ phẩm….; Sản xuất món ăn, thức ăn chế biến sẵn . 1.2 Sự hình thành và phát triển : • Năm 1951 : Fed Harvey thành lập tại EL Paso, Texas, Hoa Kỳ, và đặt tên là KAY’s • Năm 1975 : Có 1000 cửa hàng tại US • Năm 1979 : Circle K đã xâm nhập thị trường quốc tế với việc thiết lập một loạt các cửa hàng Circle tại Nhật Bản. Sự phát triển của Công ty vẫn không ngừng phát triển và đến năm 1984, doanh số đã tăng lên 1 tỷ. • Qua thời gian phát triển được đổi tên thành Circle K và trở thành một thương hiệu nổi tiếng cho đến nay. • Trước năm 2003 : phát triển hơn 2.100 cửa hàng tại 25 bang của HOA KỲ. • Năm 2003 : Alimentation Couche-Tard (ACT), chuỗi cửa hàng tiện dụng lớn nhất Canada, mua lại Circle K. • Sau thương vụ 2003, ACT điều hành / nhượng quyền hơn 8.000 cửa hàng (trong đó 6.500 dưới thương hiệu Circle K .) • Ngày nay : có thể thấy Circle K hiện diện ở Atlantic Canada, Hoa Kỳ, Mexico, Nhật Bản, Macau, Trung Hoa đại lục, đảo Guam, Hong Kong, Indonesia,và Việt Nam.
  • 4.
      Page 4    Hình 2: VĂN PHÒNG ĐẠI DIỆN CỦA CIRCLE K TRÊN TOÀN THẾ GIỚI 1.3. Quy mô và phạm vi hoạt động : • Hiện nay, khuynh hướng tiêu dùng thuận tiện, nhanh chóng đang nở rộ và nếp tiêu dùng ở chợ ngày càng bộc lộ được nhiều nhược điểm như chất lượng thực phẩm không được đảm bảo, không có nguồn gốc xuất xứ rõ ràng, ảnh hưởng đến sức khỏe người tiêu dùng, đặc biệt là giá cả không ổn định…. Làm cho người dân càng ngày càng mất niềm tin vào thực phẩm ở chợ. Vì vậy mà mua hàng trong các siêu thị lớn đã trở thành thói quen của đa số người tiêu dùng tại các thành phố lớn, kênh bán hàng tiện lợi này ngày càng bộc lộ nhiều ưu điểm. Ngoài việc đảm bảo vè chất lượng hàng hóa mà người tiêu dùng con an tâm về sự ổn định giá cả. Tuy nhiên, đôi khi sự bận rộn của công việc khiến cho người tiêu dùng không có đủ thời gian vào các siêu thị lớn và các cửa hang tiện ích được ra đời và nằm len lỏi tại các khu dân cư, các con đường thuận tiện và chúng đã giải quyết các vấn đề về thời gian cũng như nổi lo về vệ sinh an toàn thực phẩm của hàng ngàn người dân tiêu dùng . • Nắm bắt được nhu cầu của khách hàng, thế mạnh cạnh tranh, ngày 19-6-2008 Chuổi cửa hàng tiện lợi của Hồng Kông hoạt động 24/24 – Circle K – đã chính thức đến Việt Nam với cửa hàng đầu tiên được khai trương vào tháng 12 năm 2008 tại Quận 1, Tp.HCM. Và hiện nay có trên 11.000 cửa hàng tiện lợi trên toàn thế giới, trong đó có khoảng 5.000 cửa hàng tại Châu Á ở Nhật Bản, Trung Quốc đại lục, Hồng Kông….và đã chính thức có 5 cửa hàng được đưa vào Quận 1, TP.HCM. Đại
  • 5.
      Page 5    diện Côngty Vòng Tròn Đỏ, đơn vị mua nhượng quyền thương hiệu Circle K tại Việt Nam. • Sáu tháng cuối năm 2008, Circle K tiếp tục khai trương 5 cửa hàng khác tại TP.HCM và sẽ tiến vào thị trường bán lẻ Hà Nội, Đà Nẵng, Nha Trang, Cần Thơ, Vũng Tàu….với kế hoạch đến năm 2018 sẽ có 550 cửa hàng ở 20 tỉnh, thành trong cả nước. Circle K Việt Nam gia nhập vào thị trường tuy chỉ trong một thời gian ngắn nhưng đã là một địa chỉ khá quen thuộc của người tiêu dùng. Không chỉ là tiện ích khi mua hàng, ngoài việc đa dạng hàng hóa, cửa hàng còn chú trọng việc thực hiện tốt phong cách phục vụ của nhân viên đối với khách hàng. • Năm 2011, Circle K Việt Nam đã phát triển lên 20 cửa hàng tập trung theo từng khu vực. Và hiện nay, hệ thông Circle K đã có 22 cửa hàng, vừa có 2 cửa hàng mới mở vào tháng 1 năm 2012 tại Lê Thị Riêng và Bùi Viện. o Cửa hàng 1 - 36 Hai Bà Trưng, P. Bến Nghé, Quận 1, Tp.HCM o Cửa hàng 2 - 44 Lê Lai, P. Bến Nghé, Quận 1, Tp.HCM o Cửa hàng 3 - 95 Lê Thánh Tôn, P. Bến Nghé, Quận 1, Tp.HCM o Cửa hàng 4 - 49 Đông Du, Quận 1, Tp.HCM o Cửa hàng 5 - 139 Bùi Viện, Quận 1, Tp.HCM o Cửa hàng 6 - 75 Thành Thái, Quận 1, Tp.HCM o Cửa hàng 7 - 6 Thảo Điền, Quận 2, Tp.HCM o Cửa hàng 8 - 15B1 Lê Thánh Tôn, Quận 1, Tp.HCM o Cửa hàng 9 – 25B1 Đề Thám, Quận 1, Tp.HCM o Cửa hàng 10 – 9 Công Trường Lam Sơn, P. Bến Thành, Quận 1, Tp.HCM o Cửa hàng 11 – 69 Hồ Tùng Mậu, Quận 1, Tp.HCM o Cửa hàng 12 – 1 Nguyễn Thông, Quận 3, Tp.HCM o Của hàng 13 – RC2 – 12 Phú Mỹ Hưng, Quận 7, Tp.HCM o Cửa hàng 14 – 24B Hồ Huấn Nghiệp, Quận 1, Tp.HCM o Cửa hàng 15 – 54B 30/04 Vũng Tàu o Cửa hàng 16 – 240 Lê Lợi, Vũng Tàu . o Cửa hàng 17 – 19T Nguyễn Hữu Cảnh, Bình Thạnh, Tp.HCM o Cửa hàng 18 – 53 Nguyễn Du, Quận 1, Tp.HCM . o Cửa hàng 19 – 238 Lý Tự Trọng, Quận 1, Tp.HCM o Cửa hàng 20 - 139 Nguyễn Trãi, Quận 1, Tp.HCM
  • 6.
      Page 6    o Cửahàng 21 – 148 Lê Thị Riêng, Quận 1, Tp.HCM o Cửa hàng 22 – 28/8 Bùi Viện, Quận 1, Tp.HCM . • Cửa hàng của Circle K là cửa hàng hiện đại, có chức năng bán lẻ, kinh doanh tổng hợp và chuyên doanh, có cơ cấu chủng loại hàng hóa phong phú, đa dạng, đảm bảo chất lượng, đáp ứng các tiêu chuẩn về diện tích kinh doanh, trang thiết bị kỹ thuật và cơ sở hiện đại, văn minh, tổ chức kinh doanh dưới hình thức những cửa hàng qui mô, có các phương tiện phục vụ văn minh, thuận tiện nhằm phục vụ nhu cầu mua sắm của khách hàng. Đây là hình thức kinh doanh khá mới do các thương nhân đầu tư vào quản lý, được Nhà Nước cấp giấy phép kinh doanh. II. Đặc điểm hoạt động kinh doanh và sơ đồ tổ chức tại đơn vi 2.1 . Đặc điểm hoạt động kinh doanh a. Các mặt hàng kinh doanh của công ty : Hệ thống chuỗi cửa hàng tiện lợi Circle K là nơi hàng ngày cung ứng các mặt hàng thiết yếu, đảm bảo chất lượng và hợp vệ sinh an tòan thực phẩm cho người tiêu dùng. Có hơn 1000 sản phẩm trong các cửa hàng của Circle K bao gồm hàng trong nước và hàng nhập khẩu. Tạp hóa Bột ngũ cốc, cà phê, trà, sữa đặc, sữa bột, thức ăn cho trẻ em, mứt, bơ, xúc xích, gia vị, gạo, mì ăn liền.. Nước uống không chứa cồn Nước khoáng, nước ép trái cây, nước ngọt ... Nước uống chứa cồn Các loại bia, rượu nhập khẩu hoặc được sản xuất trong nước ... Các dịch vụ tại quầy: Phone card, SIM card, IDD card. Các loại mặt hàng khác:
  • 7.
      Page 7    Văn phòngphẩm, đồ gia dụng, dụng cụ bếp, phim, pin, thuốc lá, bao cao su, đồ chơi. Hình 3 : SẢN PHẨM NƯỚC UỐNG TRONG CỬA HÀNG ( Nguồn: Công ty TNHH Vòng Tròn Đỏ ) b. Khách hàng và giá cả: Tuy công ty Vòng Tròn Đỏ - Circle K nhắm đến đối tượng khách hàng là khách du lịch, khách nước ngoài, … nhưng giá cả mà công ty đưa ra thị trường là giá mà khách hang có thể chấp nhận được, cũng có thể bằng với các cửa hàng tạp hóa nhỏ, lẻ. Giá cả ở Circle K là giá cả cạnh tranh vì thế khi khách hàng đến với Circle K khách hàng có thể vừa tận hưởng được sự tiện lợi, không khí mát mẻ đồng thời tận hưởng được mức giá hấp dẫn, khác nhau của từng sản phẩm .
  • 8.
      Page 8    c. Quitrình và các công đoạn kinh doanh của công ty: Qui trình bán hàng tại công ty: Hình 4 : Sơ đồ bán hàng tại cửa hàng Circle K Khách hàng mua hàng Nhân viên cửa hàng Scan mã vạch trên hệ thống bán hàng Xuất hiện số tiền và số lượng trên màn hình Khách hàng kiểm tra và trả tiền In bill Nhập số lượng
  • 9.
      Page 9    Qui trìnhmua hàng tại công ty : Hình 5 : sơ đồ mua hàng tại công ty Circle K Kế toán Trưởng ca Cửa hàng trưởng Bộ phận bán hàng Bộ phận Tiếp thị và quản lý ngành hàng Nhà cung cấp Đặt hàng Kiểm tra Chốt đơn hàng tổng Gửi đơn hàng Giao hàng Giao hóa đơn
  • 10.
      Page 10    2.2. Cơcấu tổ chức a. Sơ đồ tổ chức bộ máy của công ty b. Chức năng và nhiệm vụ của các phòng ban 1. GIÁM ĐỐC: Chức năng : Điều hành mọi hoạt động của công ty Chịu trách nhiệm xác nhận Báo Cáo Tài Chính đã được lập phản ánh trung thực và hợp lý tình hình, kết quả hoạt động kinh doanh và lưu chuyển tiền tệ của Công ty trong từng năm tài chính đồng thời phù hợp với các chuẩn mực kế toán áp dụng, Chế Độ Kế Toán Doanh Nghiệp Việt Nam hiện hành và các qui định pháp luật có liên quan Thực hiện các dự toán, ước tính một cách thận trọng . Công bố các chuẩn mực kế toán áp dụng phải tuân thủ các vấn đề trọng yếu được công bố và giả trình trong Báo Cáo Tài Chính. Nhiệm vụ Tổng giám đốc Bộ phận bán hàng Phạm Mạnh Cường Bộ phận phát triển mặt bằng Châu Đăng Khoa Bộ phận tiếp thị và quản lý ngành hàng Ngô Thị Phương Thảo Phòng đào tạo Trần Ái Giang Sơn Bộ phận Kế toán & Kiểm soát Bộ phận nhân sự Trần Thị Mai Anh
  • 11.
      Page 11    Chịu tráchnhiệm trong việc bảo vệ an toàn tài sản của Công ty, có các biện pháp thích hợp để ngăn chặn và phát hiện các hành vi gian lận và các hành vi khác có ảnh hưởng đến công ty 2. BỘ PHẬN NHÂN SỰ Xây dựng bộ máy tổ chức Công ty và quản lý nhân sự phù hợp, đáp ứng với yêu cầu hoạt động và phát triển kinh doanh của Công ty. Xây dựng qui chế làm việc của toàn thể nhân viên trong công ty. Xây dựng, qui hoạch cán bộ để phát triển nguồn nhân sự, có kế hoạch đào tạo, bồi dưỡng nghiệp vụ ….nhằm phục vụ cho việc đề bạt, bổ nhiệm cán bộ lãnh đạo, việc bố trí, điều động, phân công cán bộ, nhân viên, công nhân đáp ứng yêu cầu của từng vị trí công tác trong công ty. Chịu trách nhiệm tuyển dụng nhân viên khi công ty có nhu cầu Phát triển đội ngũ nhân viên, xây dựng hệ thống nhân viên vững về chuyên môn, mạnh về tinh thần . Xây dựng một đội ngũ nhân viên kế thừa vững vàng, sáng tạo . Quản lý lao động, tiền lương công nhân viên . Tạo dựng nền văn hóa công ty, đưa công ty vào nề nếp, ổn định . Có trách nhiệm khen thưởng nhân viên hoặc kỷ luật nếu nhân viên vi phạm qui chế công ty . Xây dựng chương trình, nội dung tổ chức cho các sự kiện của Công ty như: sơ kết, tổng kết công tác, mit-ting họp mặt nhân các ngày lễ lớn trong năm….. Thực hiện công tác khám chữa bệnh, khám sức khỏe định kỳ cho cán bộ, công nhân viên toàn Công ty . Là phòng mang lợi ích cho nhân viên trong công ty, quyết định các tổ chức sự kiện . 3. BỘ PHẬN TÀI CHÍNH KẾ TOÁN Do kế toán trưởng điều hành, quản lý toàn bộ tài chính của Công ty và có nhiệm vụ hoạch toán, phân bổ chi phí, tổng hợp, quyết toán theo Luật kế toán đã ban hành. Đồng thời hướng dẫn các đơn vị trực thuộc thực hiện tốt công tác kế toán theo đúng chế độ của Nhà nước .
  • 12.
      Page 12    Lập báocáo sản xuất, báo cáo tài chính đúng kỳ. Theo dõi tình hình thu chi của Công Ty, tính toán hiệu quả hoạt động của công ty . Tham mưu cho Giám Đốc về hiệu quả kinh tế, hiệu quả sử dụng vốn trong quá trình hoạt động kinh doanh . Làm tốt công tác cân đối phục vụ kinh doanh bằng cách tận dụng mọi nguồn vốn nhàn rỗi, trách không bị chiếm dụng vốn, đảm bảo phát lương, thưởng cho nhân viên đầy đủ, kịp thời . 4. BỘ PHẬN TIẾP THỊ VÀ QUẢN LÝ NGÀNH HÀNG: Hoạch định chiến lược, triển khai thực hiện các công việc tiếp thị. Nghiên cứu thị trường ngành bán lẻ và đối thủ cạnh tranh Thu nhập và lưu trữ hình ảnh dữ liệu của các sản phẩm thu được nguồn lợi lớn trên thị trường. Thực hiện các công tác quản cáo ( báo đài, internet ). Tổ chức sự kiện làm công tác quan hệ công chúng. Giám sát và thực hiện công tác xây dựng hình ảnh công ty qua hình ảnh, logo, bài viết, báo chí… 5. BỘ PHẬN PHÁT TRIỂN MẶT BẰNG : Quản lý, nghiệm thu các công trình nhà cho thuê . Quản lý các thiết bị nhằm hỗ trợ cho công tác bán hàng tại cửa hàng. Thiết kế các mô hình sắp xếp trong cửa hàng . Tìm kiếm địa điểm mới cho các cửa hàng của Công ty . Trang bị trang thiết bị cho cửa hàng Lắp đặt, trang trí thiết kế cho các cửa hàng Công ty. Bảo trì, sửa chữa thiết bị nếu bị hư hao. 6. BỘ PHẬN BÁN HÀNG : Xây dựng, triển khai kế hoạch bán hàng nhằm đạt mục tiêu doanh số đã hoạch định . Quản lý, điều hành hoạt động chuyên nghiệp tại các cửa hàng .
  • 13.
      Page 13    Đề xuấtcác chính sách bán hàng, dịch vụ nhằm nâng cao hiệu quả hoạt động của Doanh nghiệp . Hổ trợ cho bộ phận Tiếp thị và quản lý ngành hàng nhằm thúc đẩy hoạt động bán hàng và phát triển thương hiệu . Đề xuất chính sách, chế độ cho đội ngũ nhân viên tại các cửa hàng . Đề xuất những phương pháp tiếp cận khách hàng đến bộ phận Tiếp thị và quản lý ngành hàng . 7. BỘ PHẬN ĐÀO TẠO: Xây dựng chính sách và qui trình đào tạo theo đối tượng cụ thể . Xây dựng chương trình đào tạo theo đối tượng cụ thể . Biên soạn tài liệu đào tạo và tài liệu hướng dẫn . Quản lý hoạt động đào tào . Hợp tác đào tạo với đối tượng trong và ngoài nước của Công ty . Thực hiện đào tạo theo từng dạng đối tựong cụ thể. 2.3. Tổ chức bộ máy kế toán :
  • 14.
      Page 14    a. Sơđồ tổ chức bộ máy : b.Chức năng và nhiệm vụ của từng kế toán Phó phòng kế toán tài chính : Huỳnh Thuận Lập bảng lương hàng tháng và hỗ trợ cho phòng Nhân sự về các vấn đề liên quan đến tiền lương . Xem xét các hóa đơn để đảm bảo việc chỉ trả đúng thời hạn theo hợp đồng . Kiểm tra các yêu cầu hoàn trả và kiểm soát chi phí liên quan đến việc chi trả theo chính sách của công ty . FINANCIAL CONTROL BÙI VĂN CƯỜNG Inventory auditor HUỲNH THUẬN Deputy Accounting Manager NGUYỄN XUÂN THOẠI Accounting Supervisor ĐINH THỊ KIM CHI Accountant LÊ THỊ YẾN NHI Accountant TRẦN THỊ THÚY HẰNG Accountant NGUYỄN THỊ THÙY LINH Accountant
  • 15.
      Page 15    Quản lývà thực hiện những vấn đề liên quan đến tài sản cố định . Lập Báo Cáo Tài Chính hàng tháng và sổ sách kế toán theo luật định . Hỗ trợ trong việc lập ngân sách và kế hoạch kinh doanh . Quản lý về việc áp dụng các chính sách kế toán mới . Hỗ trợ cấp dưới và cấp trên trong việc kiểm tra hàng tồn kho và những công việc khác . Đảm bảo tuân thủ theo chuẩn mực kế toán Việt Nam/ chính sách của Công ty . Lưu giữ chứng từ . Chịu trách nhiệm với kiểm toán nội bộ và kiểm toán bên ngoài, chi cục thuế, ngân hàng, và các cơ quan có thẩm quyền khác . Hỗ trợ chuẩn bị giấy tờ cho giám đốc . Phụ trách kế toán : Nguyễn Xuân Thoại QQuuảảnn llýý kkhhoo :: Quản lý mua hàng và hàng tồn kho. Giá vốn hàng bán . Hợp tác với bộ phận Tiếp thị và quản lý ngành hàng để kiểm tra giá mua và chiếc khấu từ nhà cung cấp . Hằng ngày, liên hệ với quản lý cửa hàng để kiểm soát hàng tồn kho trên hệ thống POS ( gồm: nhận hàng, bán hàng …. ) Thực hiện kiểm tro định kỳ ( hàng tháng/ hàng quí/ hàng năm ) và báo cáo những vấn đề liên quan đến hàng tồn kho . Hỗ trợ cấp trên trong việc thanh toán cho nhà cung cấp . TThheeoo ddõõii vvàà bbááoo ccááoo ddaannhh tthhuu :: Theo dõi doanh thu bán hàng, và những thu nhập khác ( từ ATM, quảng bá thương hiệu cho các nhà cung cấp, các chương trình khuyến mãi…) và phát hành hóa đơn GTGT . Báo cáo doanh thu bán hàng hằng ngày và báo cáo phân tích bán hàng . Lập báo cáo thuế ( GTGT, TNCN, Thuế TNDN, thuế nhà thầu ) và báo cáo định kỳ về rượu và thuốc lá . Kiểm tra bút toán hạch toán và điều chỉnh ( nếu có )
  • 16.
      Page 16    KKhháácc :: Theodõi thuế đầu ra ( tiền thuê công ty và cửa hàng ) . Quản lý các chi phí phải trả bằng tiền mặt để đảm bảo việc chi trả đúng với chính sách công ty . Qui trình và việc ghi chép các giao dịch kế toán trong hệ thống . Lưu trữ chứng từ . Hỗ trợ phó phòng . Kế toán chi tiết : Đinh Thị Kim Chi, Lê Thị Yến Nhi . QQuuảảnn llýý kkhhoo :: Hỗ trợ cấp trên, liên hệ với quản lý cửa hàng để quản lý hàng tồn kho hàng ngày trên hệ thống POS ( gồm: nhận hàng, bán hàng ….) Thực hiện việc kiểm kho định kỳ ( hàng tháng/ hàng quí/ hàng năm ) và báo cáo những vấn đề liên quan về hàng tồn kho . LLậậpp bbááoo ccááoo tthhaannhh ttooáánn :: Hỗ trợ cấp trên phát hành hóa đơn GTGT . Theo dõi thanh toán cho nhà cung cấp . Hạch toán thanh toán vào phần mềm kế toán . Lập sổ sách theo luật định . KKhháácc :: Hỗ trợ cấp trên nộp thuế đầu ra . Qui trình và ghi chép các giao dịch kế toán trên phần mềm kế toán và hệ thống POS . Lưu trữ chứng từ . Kế toán chi tiêt : Trần Thị Thúy Hằng, Nguyễn Thị Thùy Linh • Trần Thị Thúy Hằng QQuuảảnn llýý kkhhoo :: Hằng ngày, nhập giá mua của hàng hóa dựa trên hóa đơn vào hệ thống POS, kiểm tra số lượng và giá trị trên hóa đơn . Hỗ trợ kế toán và liên hệ với quản lý cửa hàng để quản lý hàng tồn kho trên hệ thống POS ( bao gồm : nhận hàng, mua hàng ….)
  • 17.
      Page 17    Kiểm kêhàng tồn kho định kỳ và báo cáo về các vấn đề liên quan đến hàng tồn kho . Theo dõi thu tiền từ cửa hàng . LLậậpp bbááoo ccááoo tthhaannhh ttooáánn :: Kiểm tra hóa đơn để đảm bảo việc chi trả đúng thời hạn hợp đồng . Lập sổ sách đúng luật định . KKhháácc :: Hỗ trợ cấp trên về kiểm soát tiền mặt và theo dõi khoản tiền gửi ngân hàng hằng ngày từ các cửa hàng ( gồm : tiền từ bán hàng, từ các dịch vụ khác ). Hỗ trợ kê khai thuế đầu ra . Qui trình và việc ghi chép các giao dịch kế toán vào phần mềm kế toán và vào hệ thống POS . Lưu chứng từ . Hỗ trợ cho các phòng ban khác như : bộ phận tiếp thị và quản lý ngành hàng, phòng bán hàng, phòng phát triển mặt bằng . Liên hệ với các cơ quan có thẩm quyền : cơ quan Thuế, Kiểm toán bên ngoài, Ngân hàng v.v… • Nguyễn Thị Thùy Linh : QQuuảảnn llýý kkhhoo :: Hằng ngày, nhập giá mua của hàng hóa dựa trên hóa đơn vào hệ thống POS, kiểm tra số lượng và giá trị trên hóa đơn . Hỗ trợ kế toán và liên hệ với cửa hàng để quản lý hàng tồn kho trên hệ thống POS ( gồm : nhận hàng, mua hàng ….) Kiểm kê hàng tồn kho định kỳ và báo cáo về các vấn đề liên quan đến hàng tồn kho . KKhháácc :: In ấn sổ sách kế toán ( hàng tháng, hàng quý, hàng năm ) Hạch toán mua hàng và chiếc khấu . Lưu chứng từ . Hỗ trợ kê khai thuế, lưu giữ sổ sách kế toán, báo cáo tài chính .
  • 18.
      Page 18    Làm việcnhóm với các phòng ban khác : phòng Tiếp thị và quản lý ngành hàng, phòng bán hàng, phòng phát triển mặt bằng . Liên hệ với các cơ quan có thẩm quyền : cơ quan Thuế, Kiểm toán bên ngoài, Ngân hàng v.v…. Kiểm kê hàng tồn kho : Bùi Văn Cường Kiểm kê hàng hằng ngày ở các cửa hàng Báo cáo tình trạng hàng hóa ở các kho cho kế toán . b. Hình thức ghi sổ kế toán Hình thức nhật ký chung . c. Các chính sách kế toán đang áp dụng tại công ty . ∗ Năm tài chính, đơn vị tiền tệ sử dụng trong công ty. Năm tài chính : • Năm tài chính của Công ty bắt đầu từ ngày 01 tháng 01 và kết thúc vào ngày 31 tháng 12 hàng năm . • Riêng năm tài chính 2009 bắt đầu từ ngày 01 tháng 12 năm 2008 đến ngày 31 tháng 12 năm 2009 là năm tài chính đầu tiên của Công ty . Đơn vị tiền tệ sử dụng trong kế toán Đơn vị tiền tệ sử dụng trong kế toán : đồng Việt Nam (VND) ∗ Chuẩn mực và chế độ kế toán áp dụng Chế độ kế toán áp dụng Công ty áp dụng chế độ Kế toán Doanh nghiệp Việt Nam . Tuyên bố về việc tuân thủ chuẩn mực kế toán Tổng Giám đốc đảm bảo đã tuân thủ đầy đủ yêu cầu của các Chuẩn mực Kế toán và Chế độ Kế toán Doanh nghiệp Việt Nam hiện hành trong việc lập Báo Cáo Tài Chính . ∗ Các chính sách kế toán áp dụng : Cơ sở lập báo cáo tài chính Báo Cáo Tài Chính được trình bày theo nguyên tắc giá gốc . Tiền và các khoản tương đương tiền
  • 19.
      Page 19    Tiền vàcác khoản tương đương tiền bao gồm tiền mặt, tiền gửi ngân hàng, tiền đang chuyển và các khoản đầu tư ngắn hạn có thời gian thu hồi hoặc đáo hạn không quá 3 tháng kể từ ngày mua, dễ dàng chuyển đổi thành một lượng tiền xác định cũng như không có nhiều rủi ro trong việc chuyển đổi . Hàng tồn kho Hàng tồn kho được xác định trên cơ sở giá gốc. Giá gốc hàng tồn kho bao gồm chi phí mua, chi phí chế biến và các chi phí liên quan trực tiếp khác phát sinh để có được hàng tồn kho ở địa điểm và trạng thái hiện tại . Giá gốc hàng tồn kho được tính theo phương pháp bình quân gia quyền và được hạch toán theo phương pháp kê khai thường xuyên . Dự phòng giảm giá hàng tồn kho được ghi nhận khi giá gốc lớn hơn giá trị thuần có thể thực hiện được. Giá trị thuần có thể thực hiện được là giá bán ước tính của hàng tồn kho trừ chi phí ước tính để hoàn thành sản phẩm và chi phí ước tính cần thiết cho việc tiêu thụ chúng . Các khoản phải thu thương mại và phải thu khác Các khoản phải thu thương mại và các khoản phải thu khác được ghi nhận theo hóa đơn, chứng từ . Dự phòng phải thu khó đòi được lập cho từng khoản nợ phải thu khó đòi căn cứ vào tuổi nợ quá hạn của khoản nợ hoặc dự kiến mức tổn thất có thể xảy ra . Tài sản cố định hữu hình Tài sản cố định được thể hiện theo nguyên giá trừ hao mòn lũy kế. Nguyên giá tài sản cố định bao gồm toàn bộ các chi phí mà Công ty phải bỏ ra để có được tài sản cố định tính tới thời điểm đưa tài sản đó vào trạng thái sẵn sàng sử dụng. Các chi phí phát sinh sau ghi nhận ban đầu chỉ được ghi tăng nguyên giá tài sản cố định nếu các chi phí này chắc chắn làm tăng lợi ích kinh tế trong tương lai do sử dụng tài sản cố định đó. Các chi phí không thỏa mãn điều kiện trên được ghi nhận là chi phí trong kỳ. Khi tài sản cố định được bán hoặc thanh lý, nguyên giá và khấu hao lũy kế được xóa sổ và bất kỳ khoản lỗ nào phát sinh do việc phát sinh đều được tính vào thu nhập hay chi phí trong kỳ. Tài sản cố định được khấu hao theo phương pháp đường thẳng dựa trên thời gian hữu dụng ước tính. Thời gian khấu hao của thiết bị, dụng cụ quản lý là 3 năm . Tài sản cố định vô hình
  • 20.
      Page 20    Phần mềmbán hàng POS : toàn bộ chi phí mà Công ty đã chi ra tính đến thời điểm đưa phần mềm vào sử dụng. Phần mềm bán hàng được khấu hao trong 3 năm. Phần mềm kế toán LEMON3-ERN của Công ty Cổ Phần Định Giá Nét (DIAGINET CORPORATION ). Chi phí trả trước dài hạn Công cụ, dụng cụ: các công cụ, dụng cụ đã đưa vào sử dụng được phân bổ vào chi phí trong kỳ theo phương pháp đường thẳng với thời gian phân bổ làm 3 năm . Chi phí sữa chữa cửa hàng: chi phí sữa chữa cửa hàng thể hiện khoản tiền đã trả cho việc sữa chữa, trang trí các cửa hàng là địa điểm kinh doanh của Công ty. Chi phí sữa chữa cửa hàng được phân bổ theo thời hạn thuê qui định trên hợp đồng thuê cửa hàng . Chi phí phải trả Chi phí phải trả được ghi nhận dựa trên các ược tính hợp lý về số tiền phải trả cho các hàng hóa và dịch vụ đã sử dụng trong kỳ. Nguồn vốn kinh doanh Nguồn vốn kinh doanh của Công ty là vốn điều lệ mà các thành viên đã đầu tư. Thuế thu nhập doanh nghiệp Công ty có nghĩa vụ nộp thuế thu nhập doanh nghiệp với thuế suất 25% trên thu nhập chịu thuế. Chi phí thuế thu nhập doanh nghiệp trong kỳ bao gồm thuế thu nhập hiện hành và thuế thu nhập hoãn lại. Thuế thu nhập hiện hành là khoản thuế được tính dựa trên thu nhập chịu thuế trong kỳ với thuế suất áp dụng tại ngày cuối kỳ. Thu nhập chịu thuế chênh lệch so với lợi nhuận kế toán là do điều chỉnh các khoản chênh lệch tạm thời giữa thuế và kế toán cũng như điều chỉnh các khoản thu nhập và chi phí không phải chịu thuế hay không được khấu trừ. Thuế thu nhập hoãn lại là khoản thuế thu nhập doanh nghiệp sẽ nộp hoặc sẽ được hoàn lại do chênh lệch tạm thời giữa giá trị ghi sổ của tài sản và nợ phải trả cho mục đích Báo Cáo Tài Chính và các giá trị dùng cho mục đích thuế. Thuế thu nhập hoãn lại phải trả được ghi nhận cho tất cả các khoản chênh lệch tạm thời chịu thuế. Tài sản thuế thu nhập hoãn lại chỉ được ghi nhận khi chắc chắn trong tương lai sẽ có lợi nhuận tính thuế để sử dụng những chênh lệch tạm thời được khấu trừ này.
  • 21.
    Mã tài liệu: 600032 Tải đầy đủ luận văn theo 2 cách : - Link tải dưới bình luận . - Nhắn tin zalo 0932091562