1
PROPOSAL
KOMPETISI MAHASISWA BIDANG INFORMATIKA POLITEKNIK
NASIONAL
BIDANG PERTANIAN
(INTERNET OF THINGS)
DIGITALISASI SISTEM PENYIRAMAN CERDAS BERBASIS
INTERNET OF THINGS PADA TANAMAN HORTIKULTURA
KHAIRUL AZMI
ADAM ANANTA
MUHAMMAD
IKRAMMULLAH
THE SUPER
2
1. Latar Belakang
Seiring dengan perkembangan teknologi informasi dan komunikasi yang
semakin pesat, maka perkembangan teknologi tersebut sekarang sudah hampir
digunakan disemua bidang tak terkecuali pada bidang pertanian salah satunya
adalah Smart Farm. Ada beberapa faktor penting dalam perawatan tanaman
holtikultura, salah satunya adalah dalam pengairan dan kelembaban tanah.
Penyiraman merupakan suatu hal yang tidak dapat dilepaskan didalam
membudidayakan tanaman holtikultura agar tanaman tersebut dapat tumbuh
dengan subur karena kebutuhan air yang cukup sangat diperlukan[1].
Budidaya tanaman hortikultura tidak mengalami peningkatan signifikan
setiap tahunnya. Hal ini desebabkan karena banyaknya tanaman yang mati akibat
tidak terawatnya tanaman serta teknik penyiraman dan pemupukan petani masih
bersifat Tradisonal. Saat musim kemarau, para petani biasanya menyiram
tanaman secara manual. Hal ini menjadi kendala petani saat mereka melakukan
penyiraman sebanyak ratusan tanaman dan membutuhkan banyak waktu dan
tenaga yang harus petani keluarkan. Para petani harus menyiram satu persatu
tanaman tersebut untuk memastikan bahwa kebutuhan pasokan air dan
kelembaban tanah pada tanaman tetap terjaga[2].
Untuk mengatasi masalah ini, sistem dirancang untuk bekerja dengan
melakukan penyiraman dan pemupukan secara otomatis yang dapat
memonitoring tanaman untuk mengukur kebutuhan air dan menyediakan air yang
cukup berdasarkan kebutuhan tanaman. Sistem ini dapat memantau kondisi
tanaman dan memberikan data terkait suhu udara, kelembaban tanah serta
ketinggian air. Seluruh sistem bekerja secara berkala sesuai dengan kondisi dan
waktu yang telah ditetapkan, sehingga dapat memberikan report kepada pelaku
budidaya tanaman demi membantu meningkatkan kualitas dan kuantias hasil
panen.
Hasil yang diharapkan dari penelitian ini adalah prototype system
monitoring dan penyiraman pada tanaman hortikultura berbasis Internet of Things
(IoT).
2. Tujuan dan Manfaat
2.1. Tujuan
Tujuan dari penelitian ini yaitu merancang implementasi sistem penyiraman
cerdas berbasis internet of things pada tanaman hortikultura dan memudahkan
monitoring tanaman melalui web secara jarak jauh.
2.2. Manfaat
Adapun manfaat dari penelitian ini adalah sebagai berikut:
1. Memperbaiki pengairan yang tepat, tanaman hortikultura dapat tumbuh
dengan baik.
3
2. Memastikan kondisi tanaman yang baik dengan memonitoring kondisi
tanaman hortikultura.
3. Mempermudah pengelolaan proses pengairan tanaman dan pemberian pupuk,
sehingga dapat menghemat waktu dan biaya yang dibutuhkan para petani.
3. Tinjauan Pustaka
3.1 State of The Art
Pembuatan penelitian ini menggunakan referensi dari beberapa jurnal yang
berkaitan dan berhubungan. Bentuk referensi ditampilkan melalui tabel ringkasan
penelitian sebelumnya atau State of the Art.
Tabel 3.1 State of the Art
No Penulis/
Tahun
Judul
Artikel
Metode
yang
digunakan
Hasil
yang
diperoleh
Persamaan Perbedaan
1 Istiqama
h/ (2019)
Penerapan
Iot pada
Sistem
Irigasi
Sawah
Berbasis
Android
Berbasis
Android
kondisi
tanah
kering
dengan
range 0%,
kondisi
lembab
dengan
range 2-
28%, dan
kondisi
basah
≥29%[3]
Berbasis Iot Penelitian
menggunak
an wemos
D1,
sedangkan
penelitian
ini
menggunak
an
Raspberry
pi.
2 Hasan
Basri /
(2022)
Implemtas
i Sistem
Irigasi
Cerdas
Berbasis
Iot Dan
Machine
Learning
pada
Pembibita
n Pala di
Papua
Barat
Menggunak
an Machine
Learning
digunakan
untuk
memprediks
ikan
kebutuhan
air pada
lahan
pertanian[2]
.
Menghasil
kan
kelembapa
n 75 – 100
dari grafik
kelembapa
n tanah.
Membangun
sistem
monitoring
dan kontrol
namun
menggunak
an metode
Machine
Learning
Penelitian
Menerapkan
Machine
Learning
digunakan
untuk
memprediks
ikan
kebutuhan
air pada
lahan
pertanian.,se
dangkan
4
penelitian
ini
menggunak
an metode
protocol
MQTT.
3 Ganesa
Heru
Sandi,
Yulia
Fatma /
(2023)
Pemanfaat
an
Teknologi
Internet Of
Things
(IoT) Pada
Bidang
Pertanian
Menggunak
an metode
penulisan
literatur
review/studi
pustaka.
Penggunaa
n pada
sensor
DHT22
untuk suhu
1,28% dan
untuk
kelembapa
n udara
2,93%[4].
Berbasis
IoT
Fokus
penelitian
adalah
menggunak
an metode
penulisan
literatur
review/studi
pustaka.
sedangkan
penelitian
ini
menggunak
an metode
protocol
MQTT.
4 Andrie
Wijaya,
Muhamm
ad Rivai/
(2018)
Monitorin
g dan
Kontrol
Sistem
Irigasi
Berbasis
IoT
Mengguna
kan
Banana Pi
Single
board
computer
banana PI
digunakan
sebagai
prosesor
utama
Nilai
GWC(gra
vimetric
Water
Content)
didapat
dengan
menghitun
g berat
tanah saat
kering dan
berat tanah
saat
ditambah
air[5]
Mengontrol
dan
monitoring
pengairan
dan
kelembapan
pada tanah
Fokus
penelitian
adalah
menggunak
an
persamaan
linier
menggunak
an fitur
trendline.
Sedangkan
penelitian
ini
menggunak
an metode
protocol
MQTT.
5 Adimas
Ketut
Nalendra
, M.
Mujiono/
(2022)
Perancang
an IoT
(Internet
of Things)
pada
Sistem
menggunak
an
pendekatan
atau
metodologi
prototyping
ketika
proses
control
pompa
irigasi
selama 4,8
monitoring
pengairan
dan
kelembapan
pada tanah
Penelitian
menggunak
an
metodologi
prototyping
Sedangkan
5
Irigasi
Tanaman
Cabai
detik.
Dengan
rata-rata
4,8 detik
ini
perintah
menyalan
pompa
irigasi di
sampaikan
dari
smartphon
e ke
NodeMCU
dan
diterukan
ke
relay[6].
penelitian
ini
menggunak
an metode
protocol
MQTT.
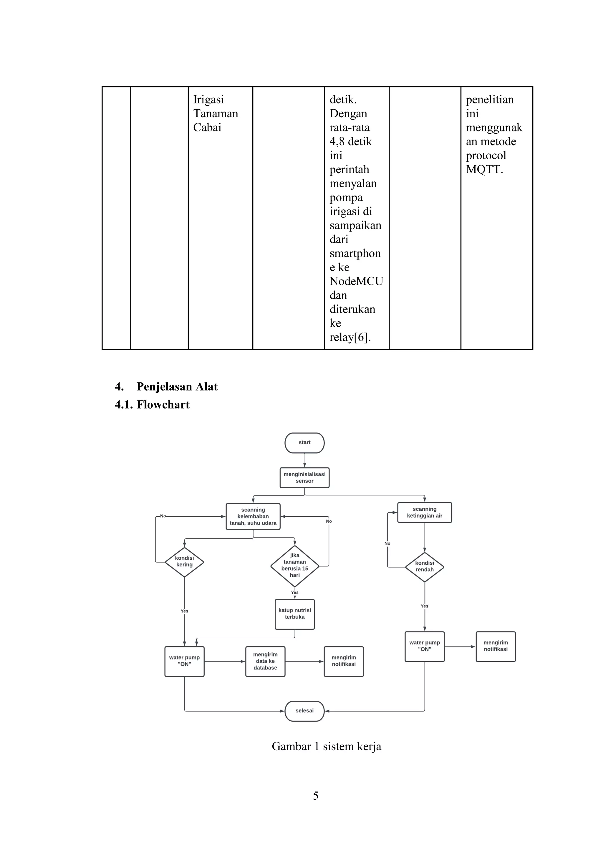
4. Penjelasan Alat
4.1. Flowchart
Gambar 1 sistem kerja
6
Sistem
Monitoring Cloud Website
sistem penyiraman cerdas menggunakan Arduino Atmega dan Lora sebagai
pengontrolnya. Sedangkan untuk memonitoring menggunakan website. Sensor
kelembaban tanah akan membaca kondisi tanah, jika kelembaban rendah maka
water pump akan aktif dan akan mengirim notifikasi ke system monitoring. Jika
tanaman telah berusia 15 hari maka katup air terbuka water pump aktif. Jika
ketinggian air rendah maka water pump akan aktif. Proses akan terus berulang
secara otomatis. Seluruh system akan dimonitoring dan dikontrol dengan
menggunakan website.
4.2. Skema dan Desain alat
Gambar 2 Diagram Koneksi Sistem
Gambar 3 diagram blok sistem
4.3. Sumber Daya (Power Source)
Pada perangkat ini digunakan sumber daya panel surya, sehingga dapat
digunakan batteray kering 12V sebagai penampung daya yang digunakan saat
sumber listrik PLN mati.
4.4. Spesifikasi dan Cara kerja alat
Perangkat keras yang digunakan adalah Arduino Atmega 2560, ESP8266,
Lora, relay, sensor soil moisture, sensor temperature, sensor ultra sonic, water
7
pump, LCD, panel surya, power switch, modul ATS, solar charge dan baterai.
Sensor Soil moisture akan digunakan untuk mendeteksi kelembaban tanah, jika
kelembaban rendah maka water pump akan aktif dan akan mengirim notifikasi ke
system monitoring. Jika tanaman telah berusia 15 hari maka katup air terbuka
water pump aktif. Jika ketinggiana air rendah maka water pump aktif. Semua data
dari sensor akan dikirim ke perangkat gateway, data akan diteruskan ke komputer
agar dapat dibaca dan disimpan di server. Output pengolahan data tersebut akan
diunggah ke server database dan ditampilkan ke dalam tampilan web. Proses akan
terus berulang secara otomatis. Dan seluruh proses akan di monitoring dengan
menggunakan website.
4.5. Desain 3D alat
Untuk perancangan desain penyiraman cerdas yang akan digunakan dalam
penelitian ini seperti pada gambar 4. Terdapat 1 sensor yang berada didalam bak
penampung air yaitu sensor ultra sonic,. Pada pipa yang menuju ke bagian
tanaman terdapat bak nutrisi yang memeliki katup untuk pembuka air nutrisi
setelah tanaman berusia 15 hari.
Gambar 4 Rancangan Desain Penyiraman
5. Metode
Metode yang digunakan dalam perancangan perangkat ini adalah MQTT
(Message Queuing Telemetry Transport) seperti ditunjukkan pada gambar 5.
8
Gambar 5 metode MQQT
MQTT (Message Queuing Telemetry Transport) protokol merupakan
sebuah protokol yang berjalan diatas stack TCP/IP dan dirancang khusus untuk
machine to machine yang tidak memiliki alamat khusus. Maksud dari kata tidak
memiliki alamat khusus ini seperti halnya sebuah arduino, raspi atau device lain
Gambar 4 Metode MQTT yang tidak memiliki alamat khusus. Sistem kerja
MQTT menerapkan Publish dan Subscribe data. Dan pada penerapannya, device
akan terhubung pada sebuah Broker dan mempunyai suatu Topic tertentu. MQTT
Broker memiliki suatu alamat yang dapat diakses oleh Publisher dan Subscriber.
Tugas dari MQTT Broker ini yaitu sebagai penghubung transaksi data antara
publisher dan subscriber. MQTT Broker juga mengenali suatu data lewat sebuah
pengelompokan atau biasa disebut topic. Ketika Publisher mengirim data sensor
A, B, C dengan topic data1, dan suatu saat terdapat Subscriber yang melakukan
subscribe dengan topic yang sama data1, maka bisa dipastikan Subscriber akan
menerima data sensor A, B dan C dari Publisher.
6. Implementasi
Alat yang akan dibuat berupa prototipe. Jika dikembangkan diharapkan dapat
diimplementasikan dipedesaan. Penyiraman cerdas yang awalnya masih
dimonitoring secara manual setelah diterapkan IoT dapat dimonitoring dari jarak
jauh.
9
Gambar 6 Sistem Penyiraman Cerdas Berbasis IoT
10
7. Desain Mock-UP dan dokumentasi
Gambar 6 Desain Mock-Up Sistem
8. Daftar Pustaka
[1] Setiadi, “Desain Sistem Irigasi Pompa untuk Perkebunan Kopi Di Desa
Pagerharjo Kecamatan Samigaluh Kabupaten Kulon Progo DI
Yogyakarta,” pp. 9–10, 2018, [Online]. Available:
http://etd.repository.ugm.ac.id/home/detail_pencarian/161704
[2] H. Basri, “Implementasi Sistem Irigasi Cerdas Berbasis IoT dan Machine
Learning pada Pembibitan Pala di Papua Barat,” J. Ilm. Edutic Pendidik.
dan Inform., vol. 8, no. 2, pp. 89–96, 2022, doi:
10.21107/edutic.v8i2.12393.
[3] Istiqamah, “Penerapan Iot Pada Sistem Irigasi Sawah Berbasis Android,”
pp. 43–44, 2022.
[4] G. H. Sandi and Y. Fatma, “Pemanfaatan Teknologi Internet of Things ( Iot
) Pada Bidang Pertanian,” JATI (Jurnal Mhs. Tek. Inform., vol. 7, no. 1, pp.
1–5, 2023.
[5] A. Wijaya and M. Rivai, “Monitoring dan Kontrol Sistem irigasi Berbasis
IoT Menggunakan Banana PI,” J. Tek. ITS, vol. 7, no. 2, 2018, doi:
10.12962/j23373539.v7i2.31113.
[6] A. K. Nalendra and M. Mujiono, “Perancangan IoT (Internet Of Things)
pada Sistem Irigasi Tanaman Cabai,” Gener. J., vol. 4, no. 2, pp. 61–68,
2020, doi: 10.29407/gj.v4i2.14187.

PROPOSAL IOT KMIPN 2023 SUPER.pdf

  • 1.
    1 PROPOSAL KOMPETISI MAHASISWA BIDANGINFORMATIKA POLITEKNIK NASIONAL BIDANG PERTANIAN (INTERNET OF THINGS) DIGITALISASI SISTEM PENYIRAMAN CERDAS BERBASIS INTERNET OF THINGS PADA TANAMAN HORTIKULTURA KHAIRUL AZMI ADAM ANANTA MUHAMMAD IKRAMMULLAH THE SUPER
  • 2.
    2 1. Latar Belakang Seiringdengan perkembangan teknologi informasi dan komunikasi yang semakin pesat, maka perkembangan teknologi tersebut sekarang sudah hampir digunakan disemua bidang tak terkecuali pada bidang pertanian salah satunya adalah Smart Farm. Ada beberapa faktor penting dalam perawatan tanaman holtikultura, salah satunya adalah dalam pengairan dan kelembaban tanah. Penyiraman merupakan suatu hal yang tidak dapat dilepaskan didalam membudidayakan tanaman holtikultura agar tanaman tersebut dapat tumbuh dengan subur karena kebutuhan air yang cukup sangat diperlukan[1]. Budidaya tanaman hortikultura tidak mengalami peningkatan signifikan setiap tahunnya. Hal ini desebabkan karena banyaknya tanaman yang mati akibat tidak terawatnya tanaman serta teknik penyiraman dan pemupukan petani masih bersifat Tradisonal. Saat musim kemarau, para petani biasanya menyiram tanaman secara manual. Hal ini menjadi kendala petani saat mereka melakukan penyiraman sebanyak ratusan tanaman dan membutuhkan banyak waktu dan tenaga yang harus petani keluarkan. Para petani harus menyiram satu persatu tanaman tersebut untuk memastikan bahwa kebutuhan pasokan air dan kelembaban tanah pada tanaman tetap terjaga[2]. Untuk mengatasi masalah ini, sistem dirancang untuk bekerja dengan melakukan penyiraman dan pemupukan secara otomatis yang dapat memonitoring tanaman untuk mengukur kebutuhan air dan menyediakan air yang cukup berdasarkan kebutuhan tanaman. Sistem ini dapat memantau kondisi tanaman dan memberikan data terkait suhu udara, kelembaban tanah serta ketinggian air. Seluruh sistem bekerja secara berkala sesuai dengan kondisi dan waktu yang telah ditetapkan, sehingga dapat memberikan report kepada pelaku budidaya tanaman demi membantu meningkatkan kualitas dan kuantias hasil panen. Hasil yang diharapkan dari penelitian ini adalah prototype system monitoring dan penyiraman pada tanaman hortikultura berbasis Internet of Things (IoT). 2. Tujuan dan Manfaat 2.1. Tujuan Tujuan dari penelitian ini yaitu merancang implementasi sistem penyiraman cerdas berbasis internet of things pada tanaman hortikultura dan memudahkan monitoring tanaman melalui web secara jarak jauh. 2.2. Manfaat Adapun manfaat dari penelitian ini adalah sebagai berikut: 1. Memperbaiki pengairan yang tepat, tanaman hortikultura dapat tumbuh dengan baik.
  • 3.
    3 2. Memastikan kondisitanaman yang baik dengan memonitoring kondisi tanaman hortikultura. 3. Mempermudah pengelolaan proses pengairan tanaman dan pemberian pupuk, sehingga dapat menghemat waktu dan biaya yang dibutuhkan para petani. 3. Tinjauan Pustaka 3.1 State of The Art Pembuatan penelitian ini menggunakan referensi dari beberapa jurnal yang berkaitan dan berhubungan. Bentuk referensi ditampilkan melalui tabel ringkasan penelitian sebelumnya atau State of the Art. Tabel 3.1 State of the Art No Penulis/ Tahun Judul Artikel Metode yang digunakan Hasil yang diperoleh Persamaan Perbedaan 1 Istiqama h/ (2019) Penerapan Iot pada Sistem Irigasi Sawah Berbasis Android Berbasis Android kondisi tanah kering dengan range 0%, kondisi lembab dengan range 2- 28%, dan kondisi basah ≥29%[3] Berbasis Iot Penelitian menggunak an wemos D1, sedangkan penelitian ini menggunak an Raspberry pi. 2 Hasan Basri / (2022) Implemtas i Sistem Irigasi Cerdas Berbasis Iot Dan Machine Learning pada Pembibita n Pala di Papua Barat Menggunak an Machine Learning digunakan untuk memprediks ikan kebutuhan air pada lahan pertanian[2] . Menghasil kan kelembapa n 75 – 100 dari grafik kelembapa n tanah. Membangun sistem monitoring dan kontrol namun menggunak an metode Machine Learning Penelitian Menerapkan Machine Learning digunakan untuk memprediks ikan kebutuhan air pada lahan pertanian.,se dangkan
  • 4.
    4 penelitian ini menggunak an metode protocol MQTT. 3 Ganesa Heru Sandi, Yulia Fatma/ (2023) Pemanfaat an Teknologi Internet Of Things (IoT) Pada Bidang Pertanian Menggunak an metode penulisan literatur review/studi pustaka. Penggunaa n pada sensor DHT22 untuk suhu 1,28% dan untuk kelembapa n udara 2,93%[4]. Berbasis IoT Fokus penelitian adalah menggunak an metode penulisan literatur review/studi pustaka. sedangkan penelitian ini menggunak an metode protocol MQTT. 4 Andrie Wijaya, Muhamm ad Rivai/ (2018) Monitorin g dan Kontrol Sistem Irigasi Berbasis IoT Mengguna kan Banana Pi Single board computer banana PI digunakan sebagai prosesor utama Nilai GWC(gra vimetric Water Content) didapat dengan menghitun g berat tanah saat kering dan berat tanah saat ditambah air[5] Mengontrol dan monitoring pengairan dan kelembapan pada tanah Fokus penelitian adalah menggunak an persamaan linier menggunak an fitur trendline. Sedangkan penelitian ini menggunak an metode protocol MQTT. 5 Adimas Ketut Nalendra , M. Mujiono/ (2022) Perancang an IoT (Internet of Things) pada Sistem menggunak an pendekatan atau metodologi prototyping ketika proses control pompa irigasi selama 4,8 monitoring pengairan dan kelembapan pada tanah Penelitian menggunak an metodologi prototyping Sedangkan
  • 5.
    5 Irigasi Tanaman Cabai detik. Dengan rata-rata 4,8 detik ini perintah menyalan pompa irigasi di sampaikan dari smartphon eke NodeMCU dan diterukan ke relay[6]. penelitian ini menggunak an metode protocol MQTT. 4. Penjelasan Alat 4.1. Flowchart Gambar 1 sistem kerja
  • 6.
    6 Sistem Monitoring Cloud Website sistempenyiraman cerdas menggunakan Arduino Atmega dan Lora sebagai pengontrolnya. Sedangkan untuk memonitoring menggunakan website. Sensor kelembaban tanah akan membaca kondisi tanah, jika kelembaban rendah maka water pump akan aktif dan akan mengirim notifikasi ke system monitoring. Jika tanaman telah berusia 15 hari maka katup air terbuka water pump aktif. Jika ketinggian air rendah maka water pump akan aktif. Proses akan terus berulang secara otomatis. Seluruh system akan dimonitoring dan dikontrol dengan menggunakan website. 4.2. Skema dan Desain alat Gambar 2 Diagram Koneksi Sistem Gambar 3 diagram blok sistem 4.3. Sumber Daya (Power Source) Pada perangkat ini digunakan sumber daya panel surya, sehingga dapat digunakan batteray kering 12V sebagai penampung daya yang digunakan saat sumber listrik PLN mati. 4.4. Spesifikasi dan Cara kerja alat Perangkat keras yang digunakan adalah Arduino Atmega 2560, ESP8266, Lora, relay, sensor soil moisture, sensor temperature, sensor ultra sonic, water
  • 7.
    7 pump, LCD, panelsurya, power switch, modul ATS, solar charge dan baterai. Sensor Soil moisture akan digunakan untuk mendeteksi kelembaban tanah, jika kelembaban rendah maka water pump akan aktif dan akan mengirim notifikasi ke system monitoring. Jika tanaman telah berusia 15 hari maka katup air terbuka water pump aktif. Jika ketinggiana air rendah maka water pump aktif. Semua data dari sensor akan dikirim ke perangkat gateway, data akan diteruskan ke komputer agar dapat dibaca dan disimpan di server. Output pengolahan data tersebut akan diunggah ke server database dan ditampilkan ke dalam tampilan web. Proses akan terus berulang secara otomatis. Dan seluruh proses akan di monitoring dengan menggunakan website. 4.5. Desain 3D alat Untuk perancangan desain penyiraman cerdas yang akan digunakan dalam penelitian ini seperti pada gambar 4. Terdapat 1 sensor yang berada didalam bak penampung air yaitu sensor ultra sonic,. Pada pipa yang menuju ke bagian tanaman terdapat bak nutrisi yang memeliki katup untuk pembuka air nutrisi setelah tanaman berusia 15 hari. Gambar 4 Rancangan Desain Penyiraman 5. Metode Metode yang digunakan dalam perancangan perangkat ini adalah MQTT (Message Queuing Telemetry Transport) seperti ditunjukkan pada gambar 5.
  • 8.
    8 Gambar 5 metodeMQQT MQTT (Message Queuing Telemetry Transport) protokol merupakan sebuah protokol yang berjalan diatas stack TCP/IP dan dirancang khusus untuk machine to machine yang tidak memiliki alamat khusus. Maksud dari kata tidak memiliki alamat khusus ini seperti halnya sebuah arduino, raspi atau device lain Gambar 4 Metode MQTT yang tidak memiliki alamat khusus. Sistem kerja MQTT menerapkan Publish dan Subscribe data. Dan pada penerapannya, device akan terhubung pada sebuah Broker dan mempunyai suatu Topic tertentu. MQTT Broker memiliki suatu alamat yang dapat diakses oleh Publisher dan Subscriber. Tugas dari MQTT Broker ini yaitu sebagai penghubung transaksi data antara publisher dan subscriber. MQTT Broker juga mengenali suatu data lewat sebuah pengelompokan atau biasa disebut topic. Ketika Publisher mengirim data sensor A, B, C dengan topic data1, dan suatu saat terdapat Subscriber yang melakukan subscribe dengan topic yang sama data1, maka bisa dipastikan Subscriber akan menerima data sensor A, B dan C dari Publisher. 6. Implementasi Alat yang akan dibuat berupa prototipe. Jika dikembangkan diharapkan dapat diimplementasikan dipedesaan. Penyiraman cerdas yang awalnya masih dimonitoring secara manual setelah diterapkan IoT dapat dimonitoring dari jarak jauh.
  • 9.
    9 Gambar 6 SistemPenyiraman Cerdas Berbasis IoT
  • 10.
    10 7. Desain Mock-UPdan dokumentasi Gambar 6 Desain Mock-Up Sistem 8. Daftar Pustaka [1] Setiadi, “Desain Sistem Irigasi Pompa untuk Perkebunan Kopi Di Desa Pagerharjo Kecamatan Samigaluh Kabupaten Kulon Progo DI Yogyakarta,” pp. 9–10, 2018, [Online]. Available: http://etd.repository.ugm.ac.id/home/detail_pencarian/161704 [2] H. Basri, “Implementasi Sistem Irigasi Cerdas Berbasis IoT dan Machine Learning pada Pembibitan Pala di Papua Barat,” J. Ilm. Edutic Pendidik. dan Inform., vol. 8, no. 2, pp. 89–96, 2022, doi: 10.21107/edutic.v8i2.12393. [3] Istiqamah, “Penerapan Iot Pada Sistem Irigasi Sawah Berbasis Android,” pp. 43–44, 2022. [4] G. H. Sandi and Y. Fatma, “Pemanfaatan Teknologi Internet of Things ( Iot ) Pada Bidang Pertanian,” JATI (Jurnal Mhs. Tek. Inform., vol. 7, no. 1, pp. 1–5, 2023. [5] A. Wijaya and M. Rivai, “Monitoring dan Kontrol Sistem irigasi Berbasis IoT Menggunakan Banana PI,” J. Tek. ITS, vol. 7, no. 2, 2018, doi: 10.12962/j23373539.v7i2.31113. [6] A. K. Nalendra and M. Mujiono, “Perancangan IoT (Internet Of Things) pada Sistem Irigasi Tanaman Cabai,” Gener. J., vol. 4, no. 2, pp. 61–68, 2020, doi: 10.29407/gj.v4i2.14187.