CAREER GUIDANCE APP FOR STUDENTS – AI
ASSISTED
TEAM MEMBERS,
1. Anand.M (963520106007)
2. Agash.T (963520106004)
3.Jayaram.C (963520106021)
GUIDEDBY : Mr.K.GopalRam, M.E.,
DESIGNATION : AP/ECE
ABSTRACT
1. This project proposes an AI-based application that uses machine
learning algorithms to predict job eligibility based on students'
education qualifications and skill sets.
2. The application collects relevant data from students, preprocesses it,
and uses advanced machine learning techniques to train a predictive
model.
IN TRODUCTIO N
AI-assisted career guidance app for students is a technology driven
platform that uses artificial intelligence to help students make
informed decisions about their future careers.
It can provide career recommendations and resources for career
development. It can help students gain a better understanding of
their strengths and career options.
1. Teach students how to research and explore
career options.
2. Provide guidance on choosing the right education
and help students to create a career plan.
OBJECTIVE
LITERATURE SURVEY
TITLE AUTHOR NAME MERITS DEMERITS
An Intelligent Career
Guidance System using
Machine Learning
Year - 2021
Vignesh S This apps can analyze
the student's skill set and
suitable career paths.
It require access to
student data, raising
concerns about protecting
sensitive information.
An Artificial Immune
System for Job
Recommendation
Year - 2014
Shaha T Accessibility Privacy and Security
Concerns
Career Prediction Model
Using Data Mining And
Linear Classification
Year - 2018
Rucha Rangnekar Predictive accuracy based on
data pattern.
Limited in capturing
nuanced career factors.
A dialogue system for
career counseling
Year - 2020
Amartya Singh Tailored guidance,
personalized
recommendations.
Limited human interaction,
Potential for algorithmic
bias.
Using Machine Learning
Techniques to Earlier
Predict Student’s
Performance.
Year - 2018
M .Mikail Ozciloglu Accessibility Limited Understanding
A Survey on human
personal identification on
the basis of Handwriting
using ANN.
Year - 2018
Sudhir Dhage Scalability Dependency onTechnology
Job Recommendation
System based on Machine
Learning and Data Mining
Techniques.
Year - 2019
Misha Kakkar Continuous Learning Bias and Fairness
EXISTING SYSTEM
 Manual Career system with human counsellors to blame, but this technique
is out dated and contains a lot of drawbacks.
 Career advisors may not have expertise in every industry or field and
Students career goals may struggle to find advisors who can offer relevant
advice.
 In some cases, no dedicated advisory services at all.
DISADVANTAGES
1. Focus on one field of interest, without considering relevant skills.
2. Lack of clear goals or ambiguity within the interest of a private.
3. Peer pressure, insistence from family/friends/society.
4. Insufficient/partial knowledge, lack of required skillsets, and fear of
indecision.
PROBLEM STATEMENT
A. Many graduates and young employees report uncertainty in their career
choices, and dissatisfaction in their current careers.
B. It is a challenge for students to find sufficient career advice, given that
campuses have a low student-to-advisor ratio, or in some cases, no
dedicated advisory services at all.
C. In most cases, students pursuing careers without useful advisory input,
or merely pursuing careers due to parental influence can lead to
dissatisfaction in one’s career.
PROPOSED SYSTEM
 The proposed Online Career Guidance System will make it easy for students
to access the information they need. It will guide students through this
process and provide access to verified sites that can help them.
 The proposed Career Guidance Application aims to revolutionize the
process of matching students' education qualifications and skill sets with job
opportunities through the integration of cutting-edge AI technology.
 Our proposed career guidance app harnesses the
power of AI to provide personalized career
recommendations for students.
 By inputting students' details and information,
such as academic performance, certificate course,
Experiences and Internship.
 The system intelligently evaluates eligibility criteria
for various job opportunities in IT Industry.
ADVANTAGES
1. Easily accessible and user-friendly web-based interface, which is
hassle-free.
2. It Saves time and money.
3. Provides real-time suitable career predictions.
4. Near-accurate predictions/suggestions supported detailed analysis
of the user’s performance and skills.
5. Might help reduce career anxiety among youngsters.
CONCEPT USED IN THE PROJECT
Pre-
Processing
Data Collection
Matrix
Conversion
Model
preparation
Split Dataset
Model
Training
Testing
Prediction
EXPLANATION
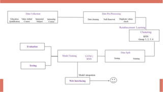
Data Collection:
Gather data on education qualifications, value-added courses, interested
subjects, and internship courses from various sources such as educational institutions,
online platforms, surveys, and user inputs.
Data Pre-Processing:
1. Clean the data by removing inconsistencies, errors, and irrelevant information.
2. Check for and remove duplicate entries to ensure data integrity.
Data Splitting:
Split the pre-processed data into training and testing sets to evaluate the
performance of the AI model accurately.
Model Training:
Utilize recurrent neural network (RNN) architectures like Long Short-Term Memory
(LSTM) networks to capture sequential patterns in the data.
Evaluation and Testing:
Evaluate the trained models using the testing dataset to measure their performance in
predicting career guidance recommendations accurately.
Web Interfacing:
Develop a user-friendly web interface for the career guidance application, allowing
students to input their educational qualifications, interests, and preferences.
Integrate the trained AI models into the web interface to provide personalized career
guidance recommendations based on the user's input.
RESULT
Fig : Career Guidance Portal in Front Html page
Fig : Enter the score of your Academic performance
Fig : Display the Predicted Output
CONCLUSION
In the system, we have designed and developed a web-based application for a
career guidance system which provides suitable recommendations for a candidate in
choosing an appropriate department. The recommendation provided in the proposed
system is more accurate than the existing career guidance system.
The app aims to revolutionize career guidance and support students in achieving
their aspirations.
THANK YOU !

Project ppt career guidance including python.pptx

  • 1.
    CAREER GUIDANCE APPFOR STUDENTS – AI ASSISTED TEAM MEMBERS, 1. Anand.M (963520106007) 2. Agash.T (963520106004) 3.Jayaram.C (963520106021) GUIDEDBY : Mr.K.GopalRam, M.E., DESIGNATION : AP/ECE
  • 2.
    ABSTRACT 1. This projectproposes an AI-based application that uses machine learning algorithms to predict job eligibility based on students' education qualifications and skill sets. 2. The application collects relevant data from students, preprocesses it, and uses advanced machine learning techniques to train a predictive model.
  • 3.
    IN TRODUCTIO N AI-assistedcareer guidance app for students is a technology driven platform that uses artificial intelligence to help students make informed decisions about their future careers. It can provide career recommendations and resources for career development. It can help students gain a better understanding of their strengths and career options.
  • 4.
    1. Teach studentshow to research and explore career options. 2. Provide guidance on choosing the right education and help students to create a career plan. OBJECTIVE
  • 5.
    LITERATURE SURVEY TITLE AUTHORNAME MERITS DEMERITS An Intelligent Career Guidance System using Machine Learning Year - 2021 Vignesh S This apps can analyze the student's skill set and suitable career paths. It require access to student data, raising concerns about protecting sensitive information. An Artificial Immune System for Job Recommendation Year - 2014 Shaha T Accessibility Privacy and Security Concerns Career Prediction Model Using Data Mining And Linear Classification Year - 2018 Rucha Rangnekar Predictive accuracy based on data pattern. Limited in capturing nuanced career factors. A dialogue system for career counseling Year - 2020 Amartya Singh Tailored guidance, personalized recommendations. Limited human interaction, Potential for algorithmic bias.
  • 6.
    Using Machine Learning Techniquesto Earlier Predict Student’s Performance. Year - 2018 M .Mikail Ozciloglu Accessibility Limited Understanding A Survey on human personal identification on the basis of Handwriting using ANN. Year - 2018 Sudhir Dhage Scalability Dependency onTechnology Job Recommendation System based on Machine Learning and Data Mining Techniques. Year - 2019 Misha Kakkar Continuous Learning Bias and Fairness
  • 7.
    EXISTING SYSTEM  ManualCareer system with human counsellors to blame, but this technique is out dated and contains a lot of drawbacks.  Career advisors may not have expertise in every industry or field and Students career goals may struggle to find advisors who can offer relevant advice.  In some cases, no dedicated advisory services at all.
  • 8.
    DISADVANTAGES 1. Focus onone field of interest, without considering relevant skills. 2. Lack of clear goals or ambiguity within the interest of a private. 3. Peer pressure, insistence from family/friends/society. 4. Insufficient/partial knowledge, lack of required skillsets, and fear of indecision.
  • 9.
    PROBLEM STATEMENT A. Manygraduates and young employees report uncertainty in their career choices, and dissatisfaction in their current careers. B. It is a challenge for students to find sufficient career advice, given that campuses have a low student-to-advisor ratio, or in some cases, no dedicated advisory services at all. C. In most cases, students pursuing careers without useful advisory input, or merely pursuing careers due to parental influence can lead to dissatisfaction in one’s career.
  • 10.
    PROPOSED SYSTEM  Theproposed Online Career Guidance System will make it easy for students to access the information they need. It will guide students through this process and provide access to verified sites that can help them.  The proposed Career Guidance Application aims to revolutionize the process of matching students' education qualifications and skill sets with job opportunities through the integration of cutting-edge AI technology.
  • 11.
     Our proposedcareer guidance app harnesses the power of AI to provide personalized career recommendations for students.  By inputting students' details and information, such as academic performance, certificate course, Experiences and Internship.  The system intelligently evaluates eligibility criteria for various job opportunities in IT Industry.
  • 12.
    ADVANTAGES 1. Easily accessibleand user-friendly web-based interface, which is hassle-free. 2. It Saves time and money. 3. Provides real-time suitable career predictions. 4. Near-accurate predictions/suggestions supported detailed analysis of the user’s performance and skills. 5. Might help reduce career anxiety among youngsters.
  • 13.
    CONCEPT USED INTHE PROJECT Pre- Processing Data Collection Matrix Conversion Model preparation Split Dataset Model Training Testing Prediction
  • 15.
    EXPLANATION Data Collection: Gather dataon education qualifications, value-added courses, interested subjects, and internship courses from various sources such as educational institutions, online platforms, surveys, and user inputs. Data Pre-Processing: 1. Clean the data by removing inconsistencies, errors, and irrelevant information. 2. Check for and remove duplicate entries to ensure data integrity. Data Splitting: Split the pre-processed data into training and testing sets to evaluate the performance of the AI model accurately.
  • 16.
    Model Training: Utilize recurrentneural network (RNN) architectures like Long Short-Term Memory (LSTM) networks to capture sequential patterns in the data. Evaluation and Testing: Evaluate the trained models using the testing dataset to measure their performance in predicting career guidance recommendations accurately. Web Interfacing: Develop a user-friendly web interface for the career guidance application, allowing students to input their educational qualifications, interests, and preferences. Integrate the trained AI models into the web interface to provide personalized career guidance recommendations based on the user's input.
  • 17.
    RESULT Fig : CareerGuidance Portal in Front Html page
  • 18.
    Fig : Enterthe score of your Academic performance
  • 19.
    Fig : Displaythe Predicted Output
  • 20.
    CONCLUSION In the system,we have designed and developed a web-based application for a career guidance system which provides suitable recommendations for a candidate in choosing an appropriate department. The recommendation provided in the proposed system is more accurate than the existing career guidance system. The app aims to revolutionize career guidance and support students in achieving their aspirations.
  • 21.