Privacy-Preserving Distributed Profile Matching in Proximity-based
Mobile Social Networks
ABSTRACT
The Profile matching means two users comparing their personal profiles and is often the first
step towards effective PMSN. It, however, conflicts with users’ growing privacy concerns about
disclosing their personal profiles to complete strangers before deciding to interact with them
Our protocols enable two users to perform profile matching without disclosing any
information about their profiles beyond the comparison resul Making new connections
according to personal preferences is a crucial service in mobile social networking, where an
initiating user can find matching users within physical proximity of him/her. In existing systems
for such services, usually all the users directly publish their complete profiles for others to
search. However, in many applications, the users’ personal profiles may contain sensitive
information that they do not want to make public. In this paper, we propose FindU, a set of
privacy-preserving profile matching schemes for proximity-based mobile social networks. In
FindU, an initiating user can find from a group of users the one whose profile best matches
with his/her; to limit the risk of privacy exposure, only necessary and minimal information
about the private attributes of the participating users is exchanged. Two increasing levels of
user privacy are defined, with decreasing amounts of revealed profile information. Leveraging
secure multi-party computation (SMC) techniques, we propose novel protocols that realize
each of the user privacy levels, which can also be personalized by the users. We provide formal
security proofs and performance evaluation on our schemes, and show their advantages in
both security and efficiency over state-of-the-art schemes. The social proximity between two
users as the matching metric, which measures the distance between their social coordinates
GLOBALSOFT TECHNOLOGIES
IEEE PROJECTS & SOFTWARE DEVELOPMENTS
IEEE FINAL YEAR PROJECTS|IEEE ENGINEERING PROJECTS|IEEE STUDENTS PROJECTS|IEEE
BULK PROJECTS|BE/BTECH/ME/MTECH/MS/MCA PROJECTS|CSE/IT/ECE/EEE PROJECTS
CELL: +91 98495 39085, +91 99662 35788, +91 98495 57908, +91 97014 40401
Visit: www.finalyearprojects.org Mail to:ieeefinalsemprojects@gmail.com
with each being a vector precomputed by a trusted central server to represent the location of
a user in an online social network. By comparison, our work does not rely on the affiliation of
PMSN users with a single online social network and addresses a more general private matching
problem for PMSN by supports fine-grained personal profiles and a wide spectrum of matching
metrics
Existing System
In existing systems for such services, usually all the users directly publish their complete
profiles for others to search. However, in many applications, the users’ personal profiles may
contain sensitive information that they do not want to make public.
Disadvantage:-
Opens up the possibility for hackers to commit fraud and launch spam and virus
attacks.
Increases the risk of people falling prey to online scams that seem genuine,
resulting in data or identity theft.
May result in negative comments from employees about the company or
potential legal consequences if employees use these sites to view objectionable,
illicit or offensive material.
Potentially results in lost productivity, especially if employees are busy updating
profiles, e
Proposed System:
In this paper, we overcome the above challenges and make the following main contributions.
(1) We formulate the privacy preservation problem of profile matching in MSN. Two
levels of privacy are defined along with their threat models, where the higher privacy level
leaks less profile information to the adversary than the lower level.
(2) We propose two fully distributed privacy-preserving profile matching schemes, one
of them being a private set intersection protocol and the other is a private cardinality of set-
intersection protocol. However, solutions based on existing PSI schemes are far from efficient.
We leverage secure multi-party computation based on polynomial secret sharing, and
propose several key enhancements to improve the computation and communication
efficiency.
Advantage:-
o Proximity-based mobile social networking (PMSN) becomes in-creasingly popular
due to the explosive growth of smart phones.
Two mutually mistrusting parties, each holding a private data set, jointly Compute
the intersection or the intersection cardinality of the two sets without leaking
any additional information to either party.
Facilitates open communication, leading to enhanced information discovery and
delivery.
Allows employees to discuss ideas, post news, ask questions and share links.
Provides an opportunity to widen business contacts.
Targets a wide audience, making it a useful and effective recruitment tool.
Improves business reputation and client base with minimal use of advertising.
Expands market research, implements marketing campaigns, delivers
communications and directs interested people to specific web sites.
Project Enhancement:-
“FindU : Profile Matching in Secure Multi-party Computation (SMC)”
Proximity-based user discovery and key establishment are two important issues for the
usability of our profile matching protocols. We for the first time formalize the problem of
privacy-preserving distributed profile matching in MSNs, andpropose two concrete schemes
that achieve increasing levelsof user privacy preservation. Towards designing lightweight
protocols, we utilize Shamir secret sharing as the main secure computation technique, while
we propose additional enhancements to lower the proposed schemes’ communication costs.
Through extensive security analysis and simulation study, we
show that 1) our schemes are proven secure under the HBC model, and can be easily extended
to prevent certain active attacks; 2) our schemes are much more efficient than state-ofthe-art
ones in MSNs where the network size is in the orderof tens, and when the number of query
attributes is smaller We envision that our FindU scheme can be used in mobile devices
equipped with short-range wireless interfaces like WiFi or Bluetooth (most of today’s
smartphones have both interfaces), and operate in the adhoc mode. We have done some prior
work in practical trust initialization in wireless networks Preventing Malicious Attacks it would
be interesting to make it secure under the stronger malicious model, i.e., to prevent an
adversary from arbitrarily deviating from a protocol run. In the conference version of this
paper, we showed that with an additional commitment round before final reconstruction
specific type of “set inflation attack” can be easily prevented where a malicious user influences
the final output in her favorable way by changing her shares after seeing others’.
MODULES:
1. Security
2. Usability and Efficiency
3. Shamir secret sharing scheme
4. Preventing Malicious Attacks
Modules Description
1. Security
Since the users may have different privacy requirements and it takes different
amount of efforts to achieve them, we hereby (informally) define two levels of privacy
where the higher level leaks less information to the adversaries.
2. Usability and Efficiency
For profile matching in MSN, it is desirable to involve as few human interactions as
possible. In this paper, a human user only needs to explicitly participate in the end of the
protocol run, e.g., decide whom to connect to based on the common interests. In addition,
the system design should be lightweight and practical, i.e., being enough efficient in
computation and communication to be used in MSN. Finally, different users (especially the
candidates) shall have the option to flexibly personalize their privacy levels.
3. Shamir secret sharing scheme
Secret sharing schemes are multi-party protocols related to key establishment.
The original motivation for secret sharing was the following. To safeguard cryptographic
keys from loss, it is desirable to create backup copies. The greater the number of copies
made, the greater the risk of security exposure; the smaller the number, the greater the
risk that all are lost. Secret sharing schemes address this issue by allowing enhanced
reliability without increased risk.
4. Preventing Malicious Attacks.
Our protocols in this paper are only proven secure in the HBC model; it would be
interesting to make it secure under the stronger malicious model, i.e., to prevent an
adversary from arbitrarily deviating from a protocol run. we showed that with an
additional commitment round before final reconstruction (which adds little additional
overhead), a specific type of “set inflation attack” can be easily prevented where a
malicious user influences the final output in her favorable way by changing her shares
after seeing others’.
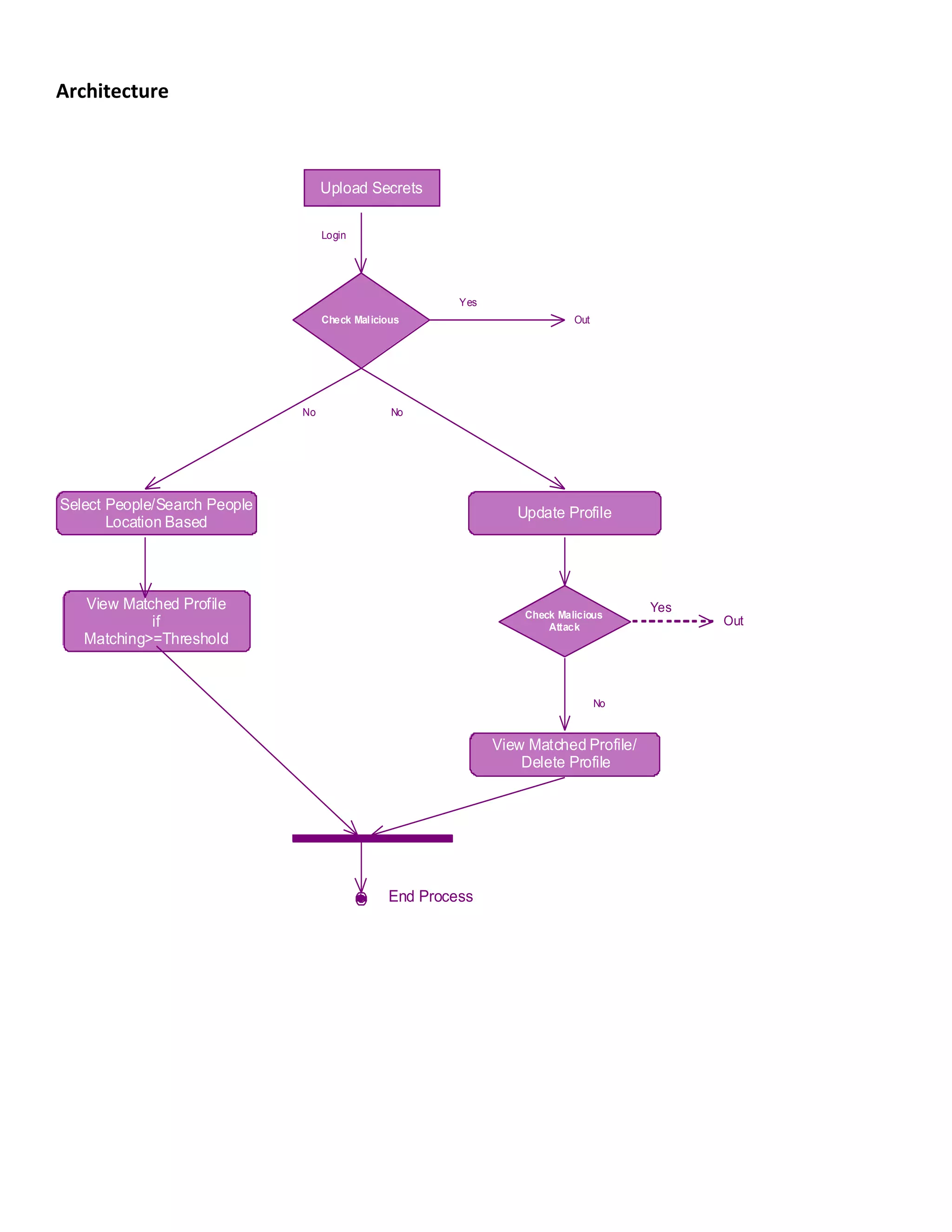
Architecture
End Process
Select People/Search People
Location Based
Update Profile
Upload Secrets
Check Malicious
Login
Out
Yes
No
View Matched Profile
if
Matching>=Threshold
Check Malicious
Attack
No
No
Yes
View Matched Profile/
Delete Profile
Out
System Configuration:-
H/W System Configuration:-
Processor - Pentium –III
Speed - 1.1 Ghz
RAM - 256 MB (min)
Hard Disk - 20 GB
Floppy Drive - 1.44 MB
Key Board - Standard Windows Keyboard
Mouse - Two or Three Button Mouse
Monitor - SVGA
S/W System Configuration:-
 Operating System :Windows95/98/2000/XP
 Application Server : Tomcat5.0/6.X
 Front End : HTML, Java, Jsp
 Scripts : JavaScript.
 Server side Script : Java Server Pages.
 Database : Mysql
 Database Connectivity : JDBC.
CONCLUSION
In this paper, we for the first time formalize the problem of privacy-preserving
distributed profile matching in MSNs, and propose two concrete schemes that achieve
increasing levels of user privacy preservation. Towards designing lightweight protocols, we
utilize Shamir secret sharing as the main secure computation technique, while we propose
additional enhancements to lower the proposed schemes’ communication costs. Through
extensive security analysis and simulation study, we show that 1) our schemes are proven
secure under the HBC model, and can be easily extended to prevent certain active attacks; 2)
our schemes are much more efficient than state-ofthe- art ones in MSNs where the network
size is in the order of tens, and when the number of query attributes is smaller than the
number of profile attributes.

JAVA 2013 IEEE MOBILECOMPUTING PROJECT Privacy preserving distributed profile matching in proximity-based mobile social networks

  • 1.
    Privacy-Preserving Distributed ProfileMatching in Proximity-based Mobile Social Networks ABSTRACT The Profile matching means two users comparing their personal profiles and is often the first step towards effective PMSN. It, however, conflicts with users’ growing privacy concerns about disclosing their personal profiles to complete strangers before deciding to interact with them Our protocols enable two users to perform profile matching without disclosing any information about their profiles beyond the comparison resul Making new connections according to personal preferences is a crucial service in mobile social networking, where an initiating user can find matching users within physical proximity of him/her. In existing systems for such services, usually all the users directly publish their complete profiles for others to search. However, in many applications, the users’ personal profiles may contain sensitive information that they do not want to make public. In this paper, we propose FindU, a set of privacy-preserving profile matching schemes for proximity-based mobile social networks. In FindU, an initiating user can find from a group of users the one whose profile best matches with his/her; to limit the risk of privacy exposure, only necessary and minimal information about the private attributes of the participating users is exchanged. Two increasing levels of user privacy are defined, with decreasing amounts of revealed profile information. Leveraging secure multi-party computation (SMC) techniques, we propose novel protocols that realize each of the user privacy levels, which can also be personalized by the users. We provide formal security proofs and performance evaluation on our schemes, and show their advantages in both security and efficiency over state-of-the-art schemes. The social proximity between two users as the matching metric, which measures the distance between their social coordinates GLOBALSOFT TECHNOLOGIES IEEE PROJECTS & SOFTWARE DEVELOPMENTS IEEE FINAL YEAR PROJECTS|IEEE ENGINEERING PROJECTS|IEEE STUDENTS PROJECTS|IEEE BULK PROJECTS|BE/BTECH/ME/MTECH/MS/MCA PROJECTS|CSE/IT/ECE/EEE PROJECTS CELL: +91 98495 39085, +91 99662 35788, +91 98495 57908, +91 97014 40401 Visit: www.finalyearprojects.org Mail to:ieeefinalsemprojects@gmail.com
  • 2.
    with each beinga vector precomputed by a trusted central server to represent the location of a user in an online social network. By comparison, our work does not rely on the affiliation of PMSN users with a single online social network and addresses a more general private matching problem for PMSN by supports fine-grained personal profiles and a wide spectrum of matching metrics Existing System In existing systems for such services, usually all the users directly publish their complete profiles for others to search. However, in many applications, the users’ personal profiles may contain sensitive information that they do not want to make public. Disadvantage:- Opens up the possibility for hackers to commit fraud and launch spam and virus attacks. Increases the risk of people falling prey to online scams that seem genuine, resulting in data or identity theft. May result in negative comments from employees about the company or potential legal consequences if employees use these sites to view objectionable, illicit or offensive material. Potentially results in lost productivity, especially if employees are busy updating profiles, e Proposed System: In this paper, we overcome the above challenges and make the following main contributions. (1) We formulate the privacy preservation problem of profile matching in MSN. Two levels of privacy are defined along with their threat models, where the higher privacy level leaks less profile information to the adversary than the lower level.
  • 3.
    (2) We proposetwo fully distributed privacy-preserving profile matching schemes, one of them being a private set intersection protocol and the other is a private cardinality of set- intersection protocol. However, solutions based on existing PSI schemes are far from efficient. We leverage secure multi-party computation based on polynomial secret sharing, and propose several key enhancements to improve the computation and communication efficiency. Advantage:- o Proximity-based mobile social networking (PMSN) becomes in-creasingly popular due to the explosive growth of smart phones. Two mutually mistrusting parties, each holding a private data set, jointly Compute the intersection or the intersection cardinality of the two sets without leaking any additional information to either party. Facilitates open communication, leading to enhanced information discovery and delivery. Allows employees to discuss ideas, post news, ask questions and share links. Provides an opportunity to widen business contacts. Targets a wide audience, making it a useful and effective recruitment tool. Improves business reputation and client base with minimal use of advertising. Expands market research, implements marketing campaigns, delivers communications and directs interested people to specific web sites. Project Enhancement:- “FindU : Profile Matching in Secure Multi-party Computation (SMC)” Proximity-based user discovery and key establishment are two important issues for the usability of our profile matching protocols. We for the first time formalize the problem of
  • 4.
    privacy-preserving distributed profilematching in MSNs, andpropose two concrete schemes that achieve increasing levelsof user privacy preservation. Towards designing lightweight protocols, we utilize Shamir secret sharing as the main secure computation technique, while we propose additional enhancements to lower the proposed schemes’ communication costs. Through extensive security analysis and simulation study, we show that 1) our schemes are proven secure under the HBC model, and can be easily extended to prevent certain active attacks; 2) our schemes are much more efficient than state-ofthe-art ones in MSNs where the network size is in the orderof tens, and when the number of query attributes is smaller We envision that our FindU scheme can be used in mobile devices equipped with short-range wireless interfaces like WiFi or Bluetooth (most of today’s smartphones have both interfaces), and operate in the adhoc mode. We have done some prior work in practical trust initialization in wireless networks Preventing Malicious Attacks it would be interesting to make it secure under the stronger malicious model, i.e., to prevent an adversary from arbitrarily deviating from a protocol run. In the conference version of this paper, we showed that with an additional commitment round before final reconstruction specific type of “set inflation attack” can be easily prevented where a malicious user influences the final output in her favorable way by changing her shares after seeing others’. MODULES: 1. Security 2. Usability and Efficiency 3. Shamir secret sharing scheme 4. Preventing Malicious Attacks
  • 5.
    Modules Description 1. Security Sincethe users may have different privacy requirements and it takes different amount of efforts to achieve them, we hereby (informally) define two levels of privacy where the higher level leaks less information to the adversaries. 2. Usability and Efficiency For profile matching in MSN, it is desirable to involve as few human interactions as possible. In this paper, a human user only needs to explicitly participate in the end of the protocol run, e.g., decide whom to connect to based on the common interests. In addition, the system design should be lightweight and practical, i.e., being enough efficient in computation and communication to be used in MSN. Finally, different users (especially the candidates) shall have the option to flexibly personalize their privacy levels. 3. Shamir secret sharing scheme Secret sharing schemes are multi-party protocols related to key establishment. The original motivation for secret sharing was the following. To safeguard cryptographic keys from loss, it is desirable to create backup copies. The greater the number of copies made, the greater the risk of security exposure; the smaller the number, the greater the risk that all are lost. Secret sharing schemes address this issue by allowing enhanced reliability without increased risk. 4. Preventing Malicious Attacks. Our protocols in this paper are only proven secure in the HBC model; it would be interesting to make it secure under the stronger malicious model, i.e., to prevent an
  • 6.
    adversary from arbitrarilydeviating from a protocol run. we showed that with an additional commitment round before final reconstruction (which adds little additional overhead), a specific type of “set inflation attack” can be easily prevented where a malicious user influences the final output in her favorable way by changing her shares after seeing others’.
  • 7.
    Architecture End Process Select People/SearchPeople Location Based Update Profile Upload Secrets Check Malicious Login Out Yes No View Matched Profile if Matching>=Threshold Check Malicious Attack No No Yes View Matched Profile/ Delete Profile Out
  • 8.
    System Configuration:- H/W SystemConfiguration:- Processor - Pentium –III Speed - 1.1 Ghz RAM - 256 MB (min) Hard Disk - 20 GB Floppy Drive - 1.44 MB Key Board - Standard Windows Keyboard Mouse - Two or Three Button Mouse Monitor - SVGA S/W System Configuration:-  Operating System :Windows95/98/2000/XP  Application Server : Tomcat5.0/6.X  Front End : HTML, Java, Jsp  Scripts : JavaScript.  Server side Script : Java Server Pages.  Database : Mysql  Database Connectivity : JDBC.
  • 9.
    CONCLUSION In this paper,we for the first time formalize the problem of privacy-preserving distributed profile matching in MSNs, and propose two concrete schemes that achieve increasing levels of user privacy preservation. Towards designing lightweight protocols, we utilize Shamir secret sharing as the main secure computation technique, while we propose additional enhancements to lower the proposed schemes’ communication costs. Through extensive security analysis and simulation study, we show that 1) our schemes are proven secure under the HBC model, and can be easily extended to prevent certain active attacks; 2) our schemes are much more efficient than state-ofthe- art ones in MSNs where the network size is in the order of tens, and when the number of query attributes is smaller than the number of profile attributes.