STATE BANK OF PAKISTAN




                 Group members
                 Adeel Shahzad
                 Farah Gul
                 Muhammad Irfan
                 Wagma anwar
INTRODUCTION
•Concept of central Bank

•State Bank of Pakistan
Historical Background Of SBP

•Reserve bank of India

•Distribution of RBI’s reserve after
independence

•Establishment of SBP
Facts and figures

   Central Bank of: Pakistan

   Established:1947

   Headquarter s:Karachi & Islamabad

   Governor: Mr. Yaseen Anwar
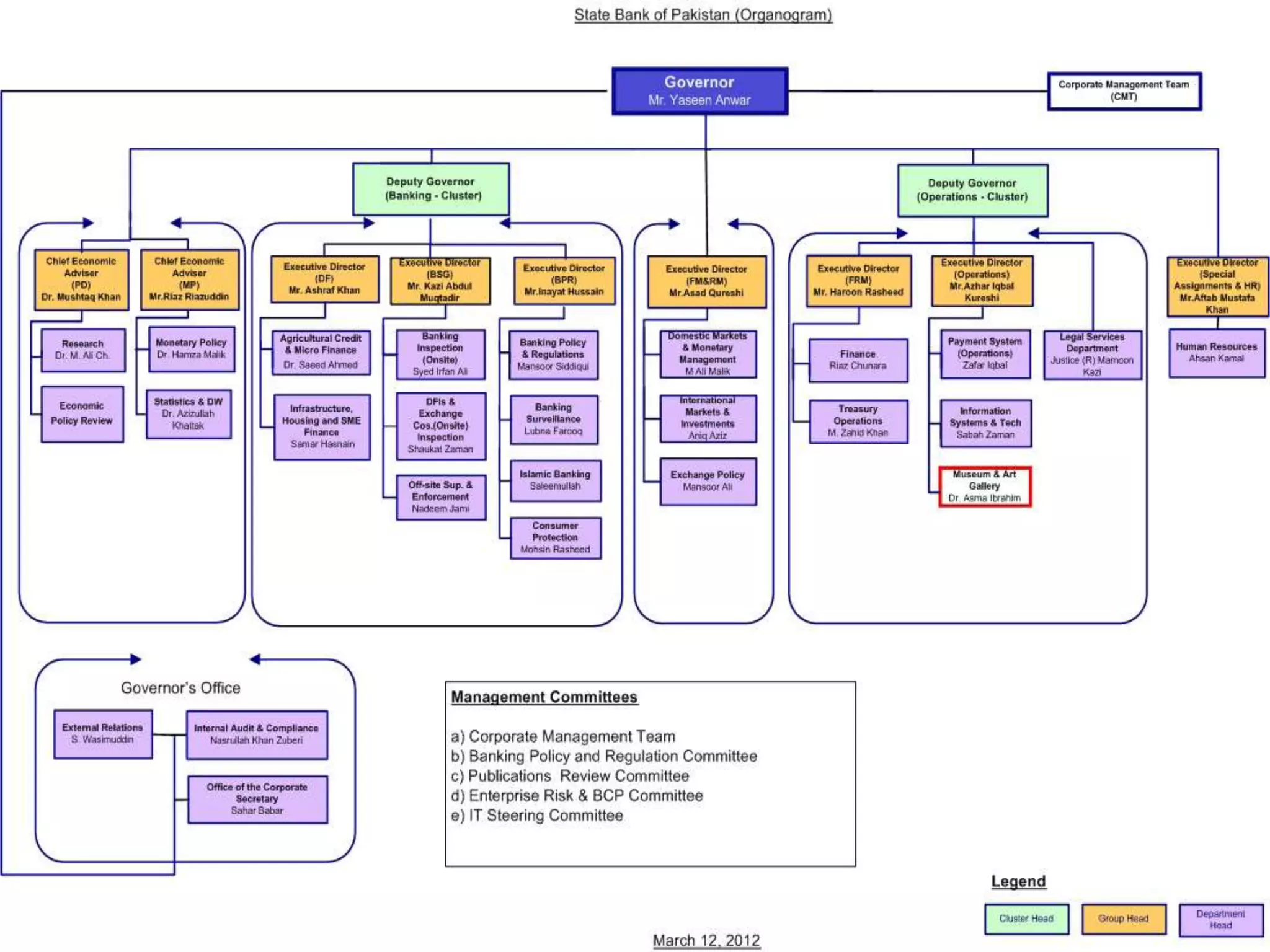
Structure of SBP
SBP Independence
•According to Act 1997 SBP is fully independent.
Objectives:
 Full employment
 Price stability
Core functions of SBP
Primary functions

•Issuance of notes
   oSbp has monoply according to act
   1956
   oTwo departments:
      Issue departmant
       banking dep
Cont;
o Min. amount of reserve for issue of notes is
  1.2 bil (30%)
o Issue offices: located in Karachi, Peshawar,
  Lahore& a number of currncy chest all over
  the country
Primary functions

• Conduct of monitory and credit policy
   – Tools of formulating monitory and credit policy:
      o 3day repo
      o T-bills
      o Open market operations
      o Cash reserve ratio
      o Statutory reserve ratio
Primary functions
• Regulation & Supervision of financial system:
  • Pakistani law has given power to SBP to monitor
    financial system
  • SBP has issued prudential Regulation to insure
    safety and soundness of banks/DFI
  • SBP can monitor banking activities through:
     o off-site inspection
     o On-site inspection
Primary functions
• Bankers bank

• Bankers of Last resort
  – Provide loans and discount facility to bank
  – Prevent banks from liquidity
  – Mostly provide short term loans to meet
    temporary requirements of funds.
Primary functions
• Bankers to Government:
   SBP provides following services to the government:
   – Accept cash deposits, checks and drafts by the government
   – Federal & provisional governments keeps their deposits
     with SBP free of interest
   – Federal & provisional governments obtain advances from
     SBP
   – SBP does not charge any commission
   – SBP purchase gold, silver, securities etc on behalf of
     government.
Secondary functions
• Public debt management
  – SBP is responsible for public debt (act 1956)
  – Responsible for payment of interest to public debt
  – Sources
  – Need
  – objective
  – Securities department(1990)
Secondary functions
• Management of foreign exchange

  – SBP is responsible for foreign exchange (act 1947)

  – SBP prevent country currency from wide
    fluctuations
Secondary functions
• Advisor to Government
   – Advise on financial and economic matters particularly on
     monitory policy
   – Advise on loan operations
   – Participate in economic policy making
   – Monitory and fiscal policy coordination board (MFPCB)
   – MFPCB coordinate fiscal, monitory, trade policy &
     exchange rate policy
Secondary functions
• Relationship with IFI’s

  – SBP deals with IMF on behalf of Government of
    Pakistan

  – Deals with other international financial organizations
    like world bank, bank of international settlement

State Bank of Pakistan

  • 1.
    STATE BANK OFPAKISTAN Group members Adeel Shahzad Farah Gul Muhammad Irfan Wagma anwar
  • 2.
    INTRODUCTION •Concept of centralBank •State Bank of Pakistan
  • 3.
    Historical Background OfSBP •Reserve bank of India •Distribution of RBI’s reserve after independence •Establishment of SBP
  • 4.
    Facts and figures Central Bank of: Pakistan Established:1947 Headquarter s:Karachi & Islamabad Governor: Mr. Yaseen Anwar
  • 5.
  • 6.
    SBP Independence •According toAct 1997 SBP is fully independent.
  • 7.
  • 8.
  • 9.
    Primary functions •Issuance ofnotes oSbp has monoply according to act 1956 oTwo departments: Issue departmant  banking dep
  • 10.
    Cont; o Min. amountof reserve for issue of notes is 1.2 bil (30%) o Issue offices: located in Karachi, Peshawar, Lahore& a number of currncy chest all over the country
  • 11.
    Primary functions • Conductof monitory and credit policy – Tools of formulating monitory and credit policy: o 3day repo o T-bills o Open market operations o Cash reserve ratio o Statutory reserve ratio
  • 12.
    Primary functions • Regulation& Supervision of financial system: • Pakistani law has given power to SBP to monitor financial system • SBP has issued prudential Regulation to insure safety and soundness of banks/DFI • SBP can monitor banking activities through: o off-site inspection o On-site inspection
  • 13.
    Primary functions • Bankersbank • Bankers of Last resort – Provide loans and discount facility to bank – Prevent banks from liquidity – Mostly provide short term loans to meet temporary requirements of funds.
  • 14.
    Primary functions • Bankersto Government: SBP provides following services to the government: – Accept cash deposits, checks and drafts by the government – Federal & provisional governments keeps their deposits with SBP free of interest – Federal & provisional governments obtain advances from SBP – SBP does not charge any commission – SBP purchase gold, silver, securities etc on behalf of government.
  • 15.
    Secondary functions • Publicdebt management – SBP is responsible for public debt (act 1956) – Responsible for payment of interest to public debt – Sources – Need – objective – Securities department(1990)
  • 16.
    Secondary functions • Managementof foreign exchange – SBP is responsible for foreign exchange (act 1947) – SBP prevent country currency from wide fluctuations
  • 17.
    Secondary functions • Advisorto Government – Advise on financial and economic matters particularly on monitory policy – Advise on loan operations – Participate in economic policy making – Monitory and fiscal policy coordination board (MFPCB) – MFPCB coordinate fiscal, monitory, trade policy & exchange rate policy
  • 18.
    Secondary functions • Relationshipwith IFI’s – SBP deals with IMF on behalf of Government of Pakistan – Deals with other international financial organizations like world bank, bank of international settlement