LAPORAN

        PRAKTIKUM KIMIA FARMASI ANALITIK

                        FENOL




             Nama       : Risa Rahayuni

             NIM        : 31110042

             Kelas      : Farmasi 3A




           PROGRAM STUDI S1 FARMASI

SEKOLAH TINGGI ILMU KESEHATAN BAKTI TUNAS HUSADA

                     TASIKMALAYA

                        2012
PRAKTIKUM II

                                           FENOL

A. Tujuan Percobaan
  Menetukan jenis senyawa Fenol pada suatu sampel secara kualitatif.


B. Dasar Teori
       Fenol atau asam karbolat atau benzenol adalah zat kristal tak berwarna yang
  memiliki bau khas. Rumus kimianya adalah C6H5OH dan strukturnya memiliki gugus
  hidroksil (-OH) yang berikatan dengan cincin fenil.




       Senyawa golongan fenol adalah golongan senyawa dengan struktur aromatik
  dengan mengandung gugus OH pada rantai aromatik. Jadi pada fenol gugus OH
  langsung terikat padainti benzene.
       Fenol (fenil alkohol) mempunyai substituen pada kedudukan orto, meta atau
  para. Fenol berguna pada sintsis senyawa aromatik yang terdapat dalam batu bara.
  Turunan senyawa fenol (fenolat) banyak terjadi senyara alami sebagai flavonoid
  alkaloid dan senyawa fenolat yang lain. Conth dari senyawa fenol adalah eugenol
  yang merupakan minyak pada cengkeh.
   Karakteristik Fenol
         Fenol memiliki kelarutan terbatas dalam air, yakni 8,3 gram/100 ml. Fenol
  memiliki sifat yang cenderung asam, artinya ia dapat melepaskan ion H+ dari gugus
  hidroksilnya. Pengeluaran ion tersebut menjadikan anionfenoksida C6H5O− yang
  dapat dilarutkan dalam air.
         Dibandingkan dengan alkoholalifatik lainnya, fenol bersifat lebih asam. Hal ini
  dibuktikan dengan mereaksikan fenol dengan NaOH, di mana fenol dapat
  melepaskan H+. Pada keadaan yang sama, alkohol alifatik lainnya tidak dapat bereaksi
  seperti itu.
Pelepasan ini diakibatkan pelengkapan orbital antara satu-satunya pasangan
  oksigen dan sistem aromatik, yang mendelokalisasi beban negatif melalui cincin
  tersebut dan menstabilkan anionnya.
   Penggolongan Fenol
             Ada 3 golongan Fenol berdasarkan atom H yang digantikan oleh gugus OH
        yaitu :
  1. Fenol Monovalent.
     Suatu senyawa fenol yang jika satu atom H pada inti aromatik diganti oleh 1 gugus
     OH
  2. Fenol Divalent
     Suatu senyawa fenol yang jika dua atom H pada inti aromatik diganti oleh 2 gugus
     OH.
  3. Fenol Trivalent
     Suatu senyawa fenol yang jika tiga atom H pada inti aromatik diganti oleh 3 gugus
     OH.


C. Alat dan Bahan
  a). Alat
     - Tabung reaksi
     - Rak tabung
     - Pipet tetes
     - Gelas kimia 100 ml
     - Spiritus
     - Kawat kassa
     - Kaki tiga
     - Korek api
  b). Bahan
     - FeCl3
     - Pereaksi Marquis
     - Vanillin
     - HCl
     - Resorchin
     - Formaldehid
- H2SO4
     - Alkohol 95%
     - Aquadest


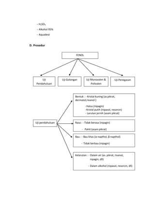
D. Prosedur


                                 FENOL




        Uji           Uji Golongan        Uji Monovalen &           Uji Penegasan
    Pendahuluan                               Polivalen



                                Bentuk : - Kristal kuning (as.pikrat,
                                dermatol,rivanol )

                                         - Halus (nipagin)
                                         - Kristal putih (nipasol, resorcin)
                                         - Larutan jernih (asam pikrat)


    Uji pendahuluan             Rasa : - Tidak berasa (nipagin)

                                      - Pahit (asam pikrat)

                                Bau : - Bau khas (α-napthol, β-napthol)

                                     - Tidak berbau (nipagin)



                                Kelarutan : - Dalam air (as. pikrat, rivanol,
                                              nipagin, dll)

                                            - Dalam alkohol (nipasol, resorcin, dll)
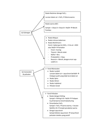
Reaksi Beckman denagn FeCl3 :

                Larutan dalam air + FeCl3  Warna-warna


                Reaksi warna AZO :

                Sampel + Diazo A + Diazo B + NaOH  Merah
                framboz
Uji Golongan


                   Reaksi Maquis
                   Reaksi nitrosa Lieberman
                   Reaksi Muhlimann :
                   Fenol + beberapa tts CHCl3 + 3 tts air + KOH
                   atau NaOH  Panaskan
                   - Fenol = Kuning
                   - Thymol = Merah violet
                   - Naftol = Biru
                   - Pirokatekhin = Hijau
                   - Resorcin = Merah, dengan encer saja
                       sudah (+)



                 Fenol Monovalen
Uji monovalen        Reaksi Landolt
 & polivalen         Larutan dalam air + aqua brom berlebih 
                     Endapan putih yang tidak larut dalam air
                     Reaksi Spiro
                     Reaksi Almen
                     Reaksi Indofenol
                     Pthelein Smelt



                 Fenol Polivalen
                     Reaksi dengan Fehling
                     Sampel + fehling A-B + NaOH  Fndapan
                     Cu2O berwarna merah bata/kuning
                     Penambahan FeCl3
                     Sampel + FeCl3  warna-warna, + larutan
                     NaHCO3 5%  terjadi perubahan warna
                     Dengan aqua brom
                     Sampel ditetesi aqua brom  hanya fenol
                     polivalen tetebtu yang positif
Uji Penegasan                        1.    Dermatol
                                            2.    Vioform
                                            3.    Resorcin
                                            4.    Nipagin
                                            5.    Nipasol
                                            6.    Asam pikrat
                                            7.    Rivanol
                                            8.    Vanilin
                                            9.    Hidrikuinon
                                            10.   α-napthol dan β-napthol
                                            11.   Thymol
                                            12.   Asam galat



E. Data Hasil Praktikum
   NO               IDENTIFIKASI              KEMUNGKINAN            KESIMPULAN
  1.      No sampel 24
           Uji Pendahuluan
              (Organoleptik)
              Bentuk = Serbuk halus         Rivanol, dermatol     Rivanol
              Warna = Kuning
              Bau = Tidak berbau
              Rasa = Pahit
              Kelarutan = Larut dalam air
            Uji golongan
                 Reaksi dengan FeCl3 1%     Fenol
                 Larutan lam air + FeCl3
                 Kuning
                 Reaksi muhlimann
                 Sampel + CHCl3 + 3 tts     Fenol
                 aquadest + KOH 
                 Kuning
                 Reaksi landolt
                 Larutan dalm air + aqua    Polivalen
                 brom  Tidak terbentuk
endapan
              Sampel + FeCl3 Kuning     Monovalen            Monovalen
              + NaHCO3 Kuning
              Larutan ditetesi aqua      Monovalen
              brom
              Sampel + fehling A-B +     Monovalen
              NaOH  Biru, tidak
              terbentk endapan
      Uji Penegasan
              Sampel + NaOH  Kuning     Rivanol

              Sampel + HNO3 + H2SO4     Rivanol

              Merah kresen
2.   No sampel 78
      Uji pendahuluan
        Bentuk = Kepingan                Vioform, β-napthol   β-napthol
        Warna = Cokelat
        Bau = Khas
        Kelarutan = Tidak larut dalam
        air
      Uji golongan
              Sampel + CHCl3 + 3 tts     Fenol
              aquadest + KOH 
              Kuning
              Reaksi marquis             Fenol
              Sampel + H2SO4 + lar.
              Formaldehid  cincin
              Reaksi landolt             Monovalen
              Larutan dalm air + aqua
              brom  endapan putih
      Uji penegasan
              Sampel + NaOH + lar. iod   β-napthol

               larutan tidak berwarna
Sampel + aqua brom          β-napthol
               berlebih  endapan
               putih
               Sampel + NaHCO3 jenuh +
               KCN 10% + Cu SO4 1%
               Hijau, kuning lemah
               Reaksi marquis
               Sampel + H2SO4 + lar.       β-napthol
               formaldehid  cincin
               merah


F. Pembahasan
      Sampel No 24
      Sampel di atas pada uji organoleptik memiliki bentuk serbuk halus dengan
  warna kuning, tidak berbau, rasa pahit dan larut dalam air. Diduga sampel No 24
  merupakan rivanol karena ciri-ciri tersebut mirip dengan rivanol pada Farmakope
  Indonesia edisi III. Untuk menentukan apakah sampel ini monovalen atau polivalen
  dilakukan uji golongan dimana sampel diuji dengan melakukan penambahan FeCl3
  dan menghasilkan warna kuning kemudian dilakukan penambahan larutan NaHCO3
  dan warna berubah menjadi kuning agak pekat. Perubahan warna ini menunjukkan
  bahwa sampel tersebut merupakan fenol monovalen. Sampel diuji kembalai dengan
  melakukan penambaha fehling A-B dan NaOH pada sampel, hasilnya positif
  menunjukan fenol movalen.
      Untuk mengetahui jenis senyawa yang terdapat pada sampel dilakukan uji
  penegasan yaitu sampel direaksikan dengan NaOH dan membentuk warna kuning.
  Sesuai dengan literatur percobaan tersebut menunjukkan bahawa sampel No 24
  merupakan senyawa rivanol. Hal yang positif juga ditunjukan pada penambahan
  HNO3 dan H2SO4 yang memberikan warana merah kresen.
      Sampel No 78
      Pada perlakuan uji organoleptik sampel diatas berbentuk kepingan, dan warna
  cokelat dan memiliki bau khas, serta tidak larut dalam air. Dugaan sementara sampel
  merupakan vioform dan β-napthol. Pada uji golongan dengan dilakukannya uji Reaksi
Landolt yaitu larutan sampel ditambah aqua brom menghasilkan endapan putih.
  Dengan terbebtuknya endapan putih ini sampel termasuk fenol monovalen.
      Untuk memastikan senyawa yang terdapat pada sampel dilakukan uji
  penegasan. Penambahan NaHCO3, KCN 10% serta CuSO4 pada sampel menghasilkan
  warna hijau yang lama kelamaan menjadi kuning lemah. Kemudian dilakukan uji
  dengan menggunakan Reaksi Marquis dengan melakukan penambahan H2SO4 pekat
  dan larutan formaldehid pada sampel menghasilkan cincin merah. Dengan dilakukan
  kedua uji penegasan tesebut dapat diketahui bahwa sampel No 78 merupakan β-
  napthol sesui dengan literatur.


G. Kesimpulan
     Sampel No 24 yaitu Rivanol.
     Sampel No 78 yaitu β-napthol.
DAFTAR PUSTAKA


http://id.wikipedia.org/wiki/fenol (Diakses 20 September 2012, 10.50)
http://www.scribd.com/doc/85220846/laporan-fenol (Diakses 20 September 2012,
11.03)
Fessenden, Ralph J, dan Fessenden, Joan S. 1997. Dasar-dasatr Kimia Organik. Bina
Aksara. Jakarta.
Direktorat   Jendral   POM.    1979.    Farmakope     Indonesia,   edisi   III.   Jakarta
:DepartemenKesehatan Republik Indonesia.

Praktkum ii fenol

  • 1.
    LAPORAN PRAKTIKUM KIMIA FARMASI ANALITIK FENOL Nama : Risa Rahayuni NIM : 31110042 Kelas : Farmasi 3A PROGRAM STUDI S1 FARMASI SEKOLAH TINGGI ILMU KESEHATAN BAKTI TUNAS HUSADA TASIKMALAYA 2012
  • 2.
    PRAKTIKUM II FENOL A. Tujuan Percobaan Menetukan jenis senyawa Fenol pada suatu sampel secara kualitatif. B. Dasar Teori Fenol atau asam karbolat atau benzenol adalah zat kristal tak berwarna yang memiliki bau khas. Rumus kimianya adalah C6H5OH dan strukturnya memiliki gugus hidroksil (-OH) yang berikatan dengan cincin fenil. Senyawa golongan fenol adalah golongan senyawa dengan struktur aromatik dengan mengandung gugus OH pada rantai aromatik. Jadi pada fenol gugus OH langsung terikat padainti benzene. Fenol (fenil alkohol) mempunyai substituen pada kedudukan orto, meta atau para. Fenol berguna pada sintsis senyawa aromatik yang terdapat dalam batu bara. Turunan senyawa fenol (fenolat) banyak terjadi senyara alami sebagai flavonoid alkaloid dan senyawa fenolat yang lain. Conth dari senyawa fenol adalah eugenol yang merupakan minyak pada cengkeh.  Karakteristik Fenol Fenol memiliki kelarutan terbatas dalam air, yakni 8,3 gram/100 ml. Fenol memiliki sifat yang cenderung asam, artinya ia dapat melepaskan ion H+ dari gugus hidroksilnya. Pengeluaran ion tersebut menjadikan anionfenoksida C6H5O− yang dapat dilarutkan dalam air. Dibandingkan dengan alkoholalifatik lainnya, fenol bersifat lebih asam. Hal ini dibuktikan dengan mereaksikan fenol dengan NaOH, di mana fenol dapat melepaskan H+. Pada keadaan yang sama, alkohol alifatik lainnya tidak dapat bereaksi seperti itu.
  • 3.
    Pelepasan ini diakibatkanpelengkapan orbital antara satu-satunya pasangan oksigen dan sistem aromatik, yang mendelokalisasi beban negatif melalui cincin tersebut dan menstabilkan anionnya.  Penggolongan Fenol Ada 3 golongan Fenol berdasarkan atom H yang digantikan oleh gugus OH yaitu : 1. Fenol Monovalent. Suatu senyawa fenol yang jika satu atom H pada inti aromatik diganti oleh 1 gugus OH 2. Fenol Divalent Suatu senyawa fenol yang jika dua atom H pada inti aromatik diganti oleh 2 gugus OH. 3. Fenol Trivalent Suatu senyawa fenol yang jika tiga atom H pada inti aromatik diganti oleh 3 gugus OH. C. Alat dan Bahan a). Alat - Tabung reaksi - Rak tabung - Pipet tetes - Gelas kimia 100 ml - Spiritus - Kawat kassa - Kaki tiga - Korek api b). Bahan - FeCl3 - Pereaksi Marquis - Vanillin - HCl - Resorchin - Formaldehid
  • 4.
    - H2SO4 - Alkohol 95% - Aquadest D. Prosedur FENOL Uji Uji Golongan Uji Monovalen & Uji Penegasan Pendahuluan Polivalen Bentuk : - Kristal kuning (as.pikrat, dermatol,rivanol ) - Halus (nipagin) - Kristal putih (nipasol, resorcin) - Larutan jernih (asam pikrat) Uji pendahuluan Rasa : - Tidak berasa (nipagin) - Pahit (asam pikrat) Bau : - Bau khas (α-napthol, β-napthol) - Tidak berbau (nipagin) Kelarutan : - Dalam air (as. pikrat, rivanol, nipagin, dll) - Dalam alkohol (nipasol, resorcin, dll)
  • 5.
    Reaksi Beckman denagnFeCl3 : Larutan dalam air + FeCl3  Warna-warna Reaksi warna AZO : Sampel + Diazo A + Diazo B + NaOH  Merah framboz Uji Golongan Reaksi Maquis Reaksi nitrosa Lieberman Reaksi Muhlimann : Fenol + beberapa tts CHCl3 + 3 tts air + KOH atau NaOH  Panaskan - Fenol = Kuning - Thymol = Merah violet - Naftol = Biru - Pirokatekhin = Hijau - Resorcin = Merah, dengan encer saja sudah (+)  Fenol Monovalen Uji monovalen Reaksi Landolt & polivalen Larutan dalam air + aqua brom berlebih  Endapan putih yang tidak larut dalam air Reaksi Spiro Reaksi Almen Reaksi Indofenol Pthelein Smelt  Fenol Polivalen Reaksi dengan Fehling Sampel + fehling A-B + NaOH  Fndapan Cu2O berwarna merah bata/kuning Penambahan FeCl3 Sampel + FeCl3  warna-warna, + larutan NaHCO3 5%  terjadi perubahan warna Dengan aqua brom Sampel ditetesi aqua brom  hanya fenol polivalen tetebtu yang positif
  • 6.
    Uji Penegasan 1. Dermatol 2. Vioform 3. Resorcin 4. Nipagin 5. Nipasol 6. Asam pikrat 7. Rivanol 8. Vanilin 9. Hidrikuinon 10. α-napthol dan β-napthol 11. Thymol 12. Asam galat E. Data Hasil Praktikum NO IDENTIFIKASI KEMUNGKINAN KESIMPULAN 1. No sampel 24  Uji Pendahuluan (Organoleptik) Bentuk = Serbuk halus Rivanol, dermatol Rivanol Warna = Kuning Bau = Tidak berbau Rasa = Pahit Kelarutan = Larut dalam air  Uji golongan Reaksi dengan FeCl3 1% Fenol Larutan lam air + FeCl3 Kuning Reaksi muhlimann Sampel + CHCl3 + 3 tts Fenol aquadest + KOH  Kuning Reaksi landolt Larutan dalm air + aqua Polivalen brom  Tidak terbentuk
  • 7.
    endapan Sampel + FeCl3 Kuning Monovalen Monovalen + NaHCO3 Kuning Larutan ditetesi aqua Monovalen brom Sampel + fehling A-B + Monovalen NaOH  Biru, tidak terbentk endapan  Uji Penegasan Sampel + NaOH  Kuning Rivanol Sampel + HNO3 + H2SO4 Rivanol Merah kresen 2. No sampel 78  Uji pendahuluan Bentuk = Kepingan Vioform, β-napthol β-napthol Warna = Cokelat Bau = Khas Kelarutan = Tidak larut dalam air  Uji golongan Sampel + CHCl3 + 3 tts Fenol aquadest + KOH  Kuning Reaksi marquis Fenol Sampel + H2SO4 + lar. Formaldehid  cincin Reaksi landolt Monovalen Larutan dalm air + aqua brom  endapan putih  Uji penegasan Sampel + NaOH + lar. iod β-napthol  larutan tidak berwarna
  • 8.
    Sampel + aquabrom β-napthol berlebih  endapan putih Sampel + NaHCO3 jenuh + KCN 10% + Cu SO4 1% Hijau, kuning lemah Reaksi marquis Sampel + H2SO4 + lar. β-napthol formaldehid  cincin merah F. Pembahasan Sampel No 24 Sampel di atas pada uji organoleptik memiliki bentuk serbuk halus dengan warna kuning, tidak berbau, rasa pahit dan larut dalam air. Diduga sampel No 24 merupakan rivanol karena ciri-ciri tersebut mirip dengan rivanol pada Farmakope Indonesia edisi III. Untuk menentukan apakah sampel ini monovalen atau polivalen dilakukan uji golongan dimana sampel diuji dengan melakukan penambahan FeCl3 dan menghasilkan warna kuning kemudian dilakukan penambahan larutan NaHCO3 dan warna berubah menjadi kuning agak pekat. Perubahan warna ini menunjukkan bahwa sampel tersebut merupakan fenol monovalen. Sampel diuji kembalai dengan melakukan penambaha fehling A-B dan NaOH pada sampel, hasilnya positif menunjukan fenol movalen. Untuk mengetahui jenis senyawa yang terdapat pada sampel dilakukan uji penegasan yaitu sampel direaksikan dengan NaOH dan membentuk warna kuning. Sesuai dengan literatur percobaan tersebut menunjukkan bahawa sampel No 24 merupakan senyawa rivanol. Hal yang positif juga ditunjukan pada penambahan HNO3 dan H2SO4 yang memberikan warana merah kresen. Sampel No 78 Pada perlakuan uji organoleptik sampel diatas berbentuk kepingan, dan warna cokelat dan memiliki bau khas, serta tidak larut dalam air. Dugaan sementara sampel merupakan vioform dan β-napthol. Pada uji golongan dengan dilakukannya uji Reaksi
  • 9.
    Landolt yaitu larutansampel ditambah aqua brom menghasilkan endapan putih. Dengan terbebtuknya endapan putih ini sampel termasuk fenol monovalen. Untuk memastikan senyawa yang terdapat pada sampel dilakukan uji penegasan. Penambahan NaHCO3, KCN 10% serta CuSO4 pada sampel menghasilkan warna hijau yang lama kelamaan menjadi kuning lemah. Kemudian dilakukan uji dengan menggunakan Reaksi Marquis dengan melakukan penambahan H2SO4 pekat dan larutan formaldehid pada sampel menghasilkan cincin merah. Dengan dilakukan kedua uji penegasan tesebut dapat diketahui bahwa sampel No 78 merupakan β- napthol sesui dengan literatur. G. Kesimpulan Sampel No 24 yaitu Rivanol. Sampel No 78 yaitu β-napthol.
  • 10.
    DAFTAR PUSTAKA http://id.wikipedia.org/wiki/fenol (Diakses20 September 2012, 10.50) http://www.scribd.com/doc/85220846/laporan-fenol (Diakses 20 September 2012, 11.03) Fessenden, Ralph J, dan Fessenden, Joan S. 1997. Dasar-dasatr Kimia Organik. Bina Aksara. Jakarta. Direktorat Jendral POM. 1979. Farmakope Indonesia, edisi III. Jakarta :DepartemenKesehatan Republik Indonesia.