Фонд «Європа ХХІ»
                      Товариство Лева




Роман Кобець




                 АНАЛІЗ ПОЛІТИКИ
                    ДЛЯ ПОТРЕБ
               ЛОБІСТСЬКОЇ КАМПАНІЇ


                  НАВЧАЛЬНИЙ ПОСІБНИК




                           КИЇВ
                           2007
ББК 66.0я7
      К55


            СЕРІЯ: Бібліотека Школи громадського лобіювання


                       Керівник проекту: Галина Усатенко
                            Редактор: Олег Павлов
                    Дизайн обкладинки: Наталія Тілікіна
                            Макет: Наталія Тілікіна


       Кобець Роман.
К55
      Аналіз політики для потреб лобістької кампанії. Навч. посіб. / Фонд
  «Європа ХХІ», Т-во Лева. –К ., 2007. – 212 с. (Б-ка Шк. громад. лобіюван-
  ня). – Бібліогр.: с. 184.


       ISBN: 978-966-8136-82-5
      У цьому посібнику подано матеріали навчального курсу “Аналіз полЁ-
  тики для потреб лобістської кампанії”, розроблений для Школи громад-
  ського лобіювання в межах проекту Фонду “ЄВропа ХХІ” (м. Київ)та То-
  вариства Лева (м. Львів). Цей посібник ставить собі за мету ознайомити з
  головними поняттями, інструментами та процедурами аналізу державної
  публічної політики. Розглядаються питання «політики» в сенсі “policy”;
  а також окремі «політичні аспекти» підготовки, обговорення, ухвалення,
  реалізації, оцінки та коригування політики.
      Для організаторів кампаній громадського лобіювання, представників
  НДО, лідерів громад та просто суспільно активних громадян, які прагнуть
  відстоювати свої права та впливати на суспільні процеси у власній країні.

                                 ББК 66.0я7
 ISBN: 978-966-8136-82-5
                                 Підготовку та публікацію цього ви-
                                 дання здійснено завдяки фінансовій
                                 підтримці Міжнародного фонду
                                 «Відродження».


                               © Міжнародний фонд «Відродження», 2007
                               © Фонд «Європа ХХІ», 2007
Зміст



Частина І. Дослідження проблеми політики .................................................... 16


      Розділ 1. Місце, роль та завдання аналізу політики у проведенні
      лобістських кампаній................................................................................. 16
              § 1. Що таке «політика»? ................................................................. 16
              § 2. Державна політика: між уповноваженим вибором і
              структурованою взаємодією............................................................. 20
              § 3. Політика як предмет аналізу. .................................................... 28
              § 4. Вплив аналізу політики на її зміст. ........................................... 31




      Розділ 2. Формулювання проблеми та вплив на формування «порядку
      денного» органів влади .............................................................................. 35
              § 1. Проблемна ситуація та проблема політики. ............................. 35
              § 2. Аналіз проблеми політики. ........................................................ 37
              § 3. Вимоги до формулювання проблеми. ....................................... 45
              § 4. Потрапляння проблеми до «порядку денного»........................ 49




      Розділ 3. Визначення «заінтересованих сторін» та характеру
      їх інтересів. «Мапа політики» .................................................................... 55
              § 1. Важливість аналізу «заінтересованих сторін». ......................... 55
              § 2. Інтерес як предмет аналізу політики. ....................................... 58
              § 3. Класифікація «заінтересованих сторін». .................................. 62
              § 4. Форми участі та залучення «заінтересованих сторін» у
              проведенні лобістської кампанії. « Мапа політики». ..................... 66
Частина ІІ. Виопрацювання та обґрунтування варіанту політики ...................... 71


       Розділ 1. Проектування політики.............................................................. 71
               § 1. Цілі як прагматичний та ідеологічний вимір політики. ........... 71
               § 2. Інструменти політики – знаряддя урядового впливу. .............. 77
               § 3. Проектування політики: цілераціональний чи політичний
               процес? ............................................................................................. 87




       Розділ 2. Прогнозування результатів при проектуванні політики .......... 92
               § 1. Прогнозування як інструмент аналізу політики. ..................... 92
               § 2. Методи прогнозування. ............................................................ 94




       Розділ 3. Формулювання варіантів політики та вибір з-поміж
       альтернативних пропозицій .................................................................... 101
               § 1. Формулювання та формування
               списку альтернатив політики ......................................................... 101
               § 2. Критерії оцінки альтернатив політики ................................... 106
               § 3. Обрання варіанту політики ..................................................... 116




Частина ІІІ. Реалізація політики ....................................................................123


       Розділ 1. Впровадження політики ........................................................... 123
               § 1. Значення та виміри досліджень впровадження у аналізі
               політики. ......................................................................................... 123
               § 2. Ризики впровадження та потреба заходів по підтримці
               політики .......................................................................................... 126
               § 3. Впровадження як політичний процес ..................................... 131
Розділ 2. Вплив політики, її оцінювання та зміна .................................. 137
                § 1. Визначення впливу політики .................................................. 137
                § 2. Оцінка результатів впровадження політики ........................... 139
                § 3. Наслідки оцінювання: продовження, припинення та зміна
                політики .......................................................................................... 144




        Розділ 3. Оформлення та презентація варіанту політики....................... 150
                § 1. Підготовка рекомендацій ........................................................ 150
                § 2. Документ з аналізу політики ................................................... 154
                § 3. Презентація рекомендацій ..................................................... 160




        Розділ 4. Політичні аспекти аналізу політики ........................................ 163
                § 1. Дослідження політики як засіб політичної боротьби ............. 163
                § 2. Маніпулятивно-політичні аспекти аналізу політики ............ 168


Глосарій ........................................................................................................181


Бібліографія ..................................................................................................184


Додаток № 1 Формати аналітичних документів Інтернет ресурсу
«Ідеальна Країна» (www.kraina.org.ua) ............................................................186


Додаток № 2 Методика підготовки доповідної записки Кабінетові
Міністрів України (з питань формування та реалізації
державної політики у відповідній сфері) ..........................................................190
Шановні колеги!
    Організатори «Школи громадського лобіювання», метою якої є створення
навчально-тренінгової системи підготовки та забезпечення подальшого мето-
дичного консультування організаторів та координаторів громадських лобістсь-
ких кампаній, постали перед низкою засадничих питань:
     •   що можна вважати «громадською лобістською кампанією»?
     •   з чого (з яких типових елементів) складається така кампанія?
    Саме відповіді на ці питання дозволяють не лише «звести докупи» окремі
спеціальні навчально-тренінгові курси, підготовлені в межах Школи, але й да-
ють змогу чітко з’ясувати місце, роль та питому вагу кожного з цих курсів і на-
бутих на їхній основі знань, вмінь та навичок наших слухачів у загальній логіці
проведення громадської лобістської кампанії.
    Отже під «кампанією громадського лобіювання» ми маємо на увазі комплекс
скоординованих заходів організованої громадськості, що дозволяє їй результа-
тивно впливати на зміст рішень органів влади задля втілення обстоюваних нею
(громадськістю) інтересів. Специфікою громадського лобіювання є :
     •   вплив на рішення органу державної, регіональної або муніципальної
         влади / їх посадових осіб здійснюється законними та публічними за-
         собами;
     •   організатори кампанії повинні мати переконливі аргументи на користь
         своєї позиції та полемізувати з владою «мовою аргументів». Саме на
         підставі цієї аргументованої позиції відбувається мобілізація широкої
         громадської підтримки свого бачення шляху вирішення проблеми.
     Таке розуміння специфіки кампанії громадського лобіювання обумовило й
підготовку т.зв. «моделі кампанії», потреби якої й повинні бути задоволені за-
вдяки знанням та вмінням організаторів майбутніх кампаній, здобутими за ре-
зультатами їхнього навчання в Школі громадського лобіювання. Слід одразу ж
зазначити, що така «модель кампанії» є своєрідною ідеалізацією, яку аж ніяк не
можна розглядати як єдиновірну відповідь на питання «якою має бути успішна
кампанія громадського лобіювання?», а отже, вона не може й не претендує на
те, аби відобразити своєрідність кожної з розмаїття можливих конкретних кам-
паній. Мета її створення у іншому, а саме: у окресленні типових сторін, аспектів,
потреб і проблем на які «наштовхуються» різні етапи організації та проведення
такої кампанії її ініціатори та координатори.
    Зрозуміло, що в кожному конкретному випадку, одні з цих аспектів набувати-
муть головного, а інколи й вирішального, інші ж –допоміжного значення. А вмін-
ня зрозуміти специфіку кожного конкретного випадку та правильно «розставити
акценти», застосувати та поєднати різні види описаної активності радше є не те-
оретичним знанням, а практичною майстерністю, яка приходить із відповідним


           6
досвідом і не в останню чергу залежить від наявності менеджерського хисту. Цьому
так само неможливо навчити, як і описати універсальний рецепт проведення кам-
панії громадського лобіювання «для всіх та на усі випадки життя». Однак, на нашу
думку наведена далі «модель кампанії» загалом дає змогу уявити логіку розгортання,
послідовність кроків / заходів та перелік тих питань, на які обов’язково слід зверну-
ти увагу організаторам будь-якої кампанії громадського лобіювання.
    Ми пропонуємо умовно поділити кампанію громадського лобіювання на два
головних види: «просту» та «ускладнену». Головною відмінністю між ними є різ-
на ступінь організації та комплексності проведених заходів, результатом яких стає
вплив на зміст рішень, що ухвалюються відповідними органами влади / їх посадо-
вими особами. Насправді, ці два типи кампаній головно залежать від ступеня готов-
ності органів влади враховувати висловлену позицію громадськості. Якщо ж таку
волю до співпраці демонструють можновладці, то цілком можна обмежитись і про-
веденням «простої» кампанії, точніше, в такому разі заходів у межах такої кампанії
виявляється цілком достатньо, аби досягти бажаного результату.
    У разі ж коли цього виявиться недостатньо координаторам / менеджерам
кампанії доведеться вдатися до ширшого кола кроків, які описуються в моделі
«ускладненого» громадського лобізму. Відповідно, заходи «простої» кампанії бу-
дуть початковими етапами кампанії «ускладненої».


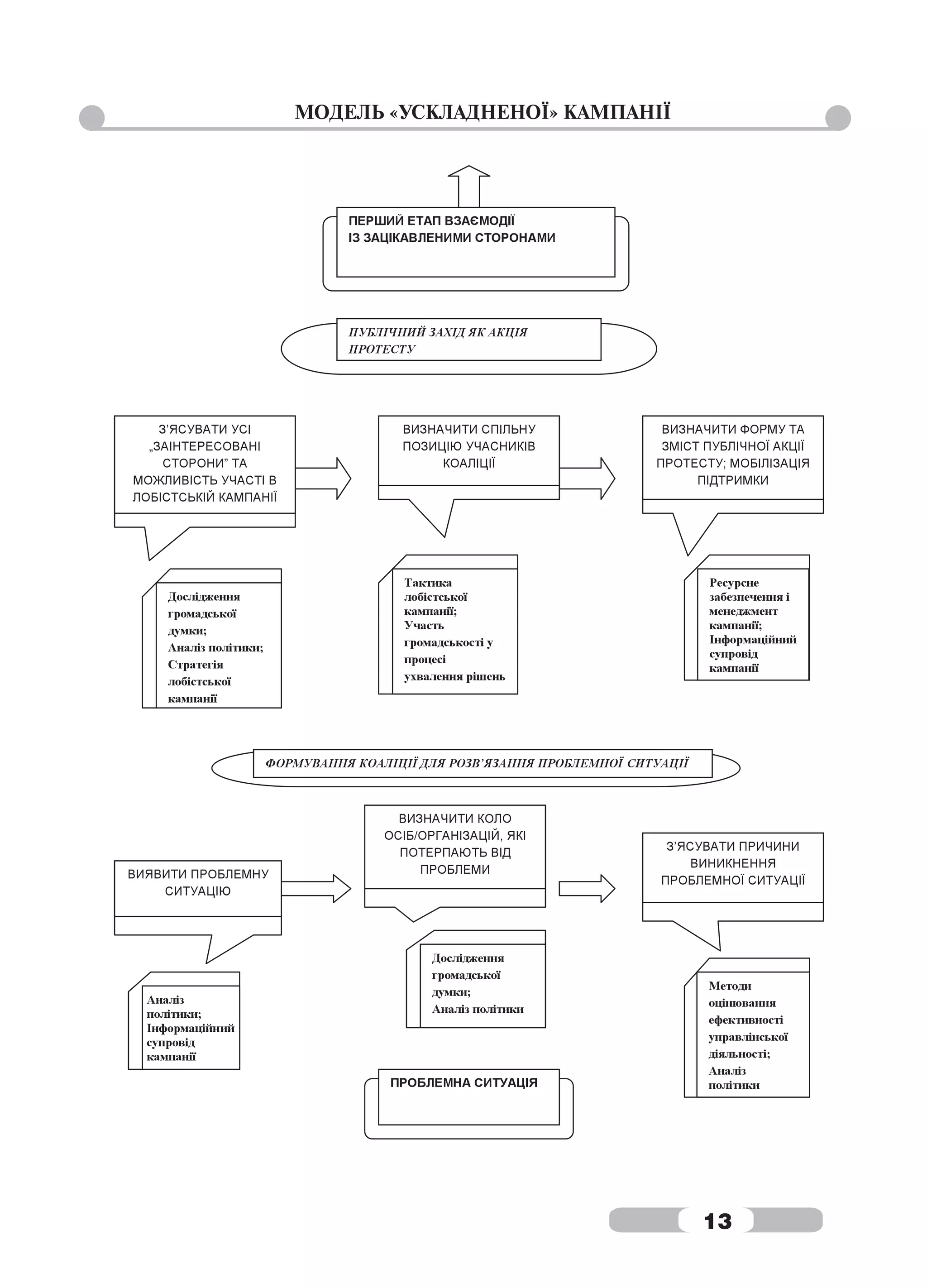
                           Модель «простої» кампанії
    Насамперед, при організації будь-якої лобістської кампанії необхідно про-
аналізувати характер проблеми, на вирішення якої вона проводитиметься. Для
цього необхідно:
    1. Виявити проблемну ситуацію.
   2. Визначити коло осіб / організацій, які відчувають на собі її негативний
вплив.
   3. З’ясувати причини виникнення / загострення проблеми та які конкретні
види негативних впливів вона здійснює на окремі особи чи організації.
    Питання, що пов’язані з цими початковими етапами підготовки кампанії
громадського лобіювання висвітлюватимуться в межах курсу, присвяченого
аналізу політики. Далі слід:
    4. Ідентифікувати усі «заінтересовані сторони», з’ясувати характер їх інте-
ресів та вивчити доцільність та можливі форми їхнього залучення до майбутньої
лобістської кампанії.
    5. Запросити до співпраці представників відповідних груп інтересів. Визначи-
ти зміст спільної вимоги до органів влади щодо вирішення відповідної проблеми.
    6. Визначити форму участі (специфіку заходів), у яких можуть взяти участь
ці представники та здійснити заходи по мобілізації підтримки цих груп.


                                                                       7
7. Провести публічний захід, на якому оприлюднити спільні вимоги до ор-
ганів влади та їх посадових осіб щодо ухвалення ними рішень, спрямованих на
задоволення заявлених вимог.
    Проблеми, стосовно специфіки організації та проведення цих етапів кам-
панії знайдуть своє висвітлення в межах навчальних курсів з аналізу політики,
методу оцінювання управлінської діяльності, участі громадськості у процесі ух-
валення рішень, інформаційного супроводу лобістської кампанії.
    У випадку, коли орган влади оперативно та конструктивно реагуватиме на за-
гальну вимогу, висловлену учасниками кампанії, то цілі останньої можна вважати
досягнутими, а саму кампанію завершеною. Це, власне, й складає зміст т.зв. моделі
«простої» кампанії. В досвіді громадсько-політичного життя демократичних де-
ржав громадське лобіювання й розглядається саме у такому «простому» варіанті, а
саме – формулювання вимоги та мобілізація громадян на свою підтримку (шляхом
формування суспільної думки та настрою нетерпимості до самого факту існування
відповідної проблеми), яка з необхідністю «конвертується» у рішення уповноваже-
них для цього обраних представників народу (політиків).
    Наші реалії посттоталітарної влади швидше дають нагоду оцінити такий
«сприятливий» режим реагування вітчизняних можновладців як малоймовірний
й до певної міри «утопічний». Тому, якщо загальна вимога первинно самооргані-
зованої громадськості не найде розуміння, відгуку та належного задоволення з
боку органів державної влади та місцевого самоврядування / їх посадових осіб,
ініціаторам кампанії варто вдатися до її «ускладненого» варіанту.


                        Модель «ускладненої» кампанії
    Ідеологія цього підходу полягає в тому, що для досягнення бажаної мети
– ухвалення рішень органами влади, що впроваджують в життя спільні інтереси
учасників кампанії, її ініціаторам, організаторам та координаторам доведеть-
ся вдатися до значно складнішого комплексу заходів, аніж це передбачала т.зв.
«проста» модель. Підвищена складність такої кампанії полягає у:
     •   значно більшій кількості завдань та розмаїтті заходів, спрямованих на
         виконання цих завдань, яких потребуватиме кампанія;
     •   складнішій комплексній системі планування, організації та проведення
         заходів кампанії за необхідності залучення ширшого кола її учасників;
     •   довшій тривалості кампанії;
     •   необхідності залучити більший обсяг ресурсів (фінансових, організацій-
         них, інформаційних, аналітичних, експертно-консультаційних тощо);
     •   необхідності розробити, описати та переконливо обґрунтувати доціль-
         ність ухвалення альтернативного способу вирішення проблеми, ніж
         той, який пропонується органом влади.


           8
На початку ґрунтовнішої громадської лобістської програми її ініціаторам та
організаторам необхідно:
   8. Розробити детальний план проведення кампанії.
   9. Ідентифікувати той орган влади, до компетенції якого відноситься вирі-
шення відповідної проблеми.
    Як правило, громадська лобістська кампанія має «реактивний» характер,
тобто виникає як наслідок масової незгоди представників певної частини сус-
пільства з уже ухваленим рішенням або проектом рішення органу влади. У будь-
якому разі, мінімальною вимогою, яку може ставити перед собою така кампанія,
є відміна / недопущення ухвалення рішення (програми, комплексу заходів).
Інакше кажучи, виникає потреба поставити під сумнів відповідне рішення /
проект рішення. Поставити під сумнів таке рішення / проект рішення можна як
з точки зору його ЗАКОННОСТІ так і з точки зору його ДОЦІЛЬНОСТІ.
   У першому випадку необхідно довести, що відповідне рішення:
     •   не відповідає повноваженням органу, який його ухвалив;
     •   порушує норми актів законодавства (законів, постанов уряду, наказів
         міністра та інших видів та інших видів нормативних актів, в тому
         числі діючих галузевих технічних норм та стандартів, міжнародних
         зобов’язань, взятих на себе Україною тощо);
     •   прийняте з порушенням передбаченої процедури його підготовки та
         ухвалення.
   З огляду на це, організаторам кампанії слід:
   10. Визначити тип, порядок підготовки, процедуру розгляду та ухвалення
рішення, яке призвело до виникнення проблемної ситуації.
   11. Проаналізувати рішення з точки зору дотримання процедури та інших
чинних норм відповідного галузевого законодавства, дотримання спеціальних
державних / регіональних / місцевих технічних стандартів та норм.
    Проблеми, пов’язані з цими етапами проведення кампанії висвітлені в нав-
чально-тренінгових курсах з проектування нормативно-правових актів, методи
оцінювання ефективної управлінської діяльності, розподіл повноважень між орга-
нами влади.
    У випадку оспорювання ДОЦІЛЬНОСТІ законно ухваленого рішення ( його
завжди легше оспорити на предмет законності, ніж його доцільності), його варто:
   12. Вивчити на предмет «фінансово-майнової» ціни питання (нераціональне
використання бюджетних коштів, земельних ресурсів, майна громади тощо).
    13. Проаналізувати адекватності вирішення проблеми, ефективності, спра-
ведливості, потенційних ризиків, непрямих, довгострокових та неочікуваних
наслідків у суміжних сферах.


                                                                  9
Ці питання висвітлюються в межах курсу з аналізу політики, розподіл повно-
важень між органами влади.
   Для того, щоб здійснити дослідження ЗАКОННОСТІ та ДОЦІЛЬНОСТІ рі-
шення / проекту рішення органу влади, необхідно:
    14. Оформити та розіслати відповідні запити до органів та посадових осіб
місцевого самоврядування та державного управління, аби отримати потрібну ін-
формацію.
    15. У разі її отримання, слід провести консультації з фахівцями з адміністратив-
ного права, бюджетного фінансування та з відповідними галузевими експертами.
    Після того, як отримані результати відповідного рішення або його проекту
варто:
    16. Підготувати документ, що систематично висвітлює та обґрунтовує усі ар-
гументи «проти» законності та доцільності відповідного рішення.
    17. Оприлюднити його та надіслати цей документ до відповідних органів
влади, політичних партій, впливових НУО, бізнес-структур та ЗМІ.
   18. Визначити негативні наслідки цього рішення для окремих груп, інфор-
мування цих груп про них. Спланувати спеціальні PR-месиджі.
    Ці заходи дозволять привернути до проблеми увагу широкої громадськості та
підвищити шанси на ширшу мобілізацію громадської підтримки. Про це деталь-
ніше Ви зможете ознайомитись в наступних навчально-методичних матеріалах
Школи громадського лобіювання: форми і методи залучення громадськості до
вирішення місцевих проблем, механізм судового оскарження рішень, інформаційний
супровід кампанії.
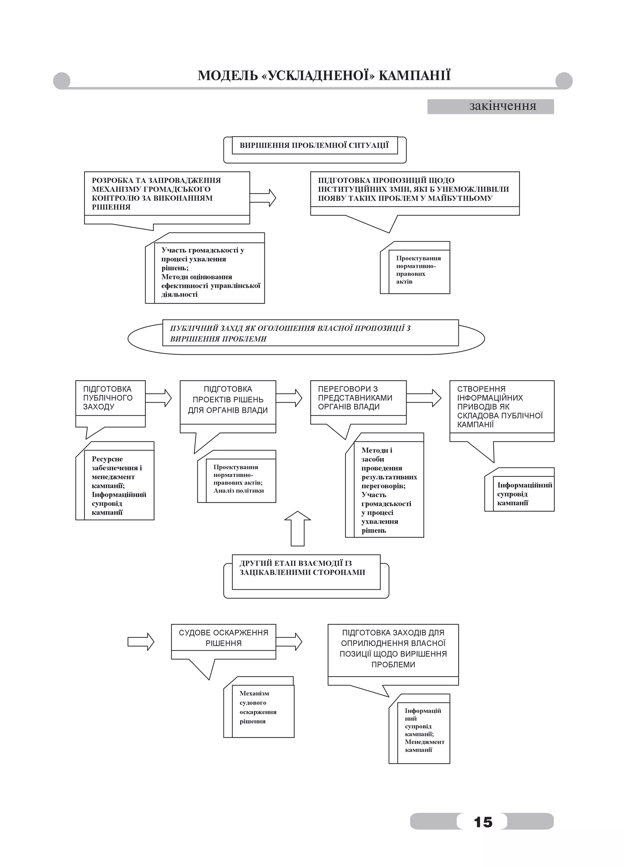
    Якщо внаслідок проведеного аналізу виявиться, що відповідне / проект рі-
шення не є бездоганним в частині його законності, то організаторам кампанії
слід вдатися до:
    19. Вивчення можливості судового оскарження цього рішення.
    20. Організації оскарження відповідного рішення в судовому порядку.
    З відповідними питанням ви можете ознайомитись завдяки матеріалам курсу.
     Цілком можливо, що на цьому етапі кампанія переможе, й влада під тиском
наведених аргументів, громадської підтримки в адміністративному порядку чи
внаслідок ухваленого рішення відмінить своє попереднє рішення / відмовить-
ся ухвалювати проект відповідного рішення. У такому випадку поновлюється те
status quo, що існувало до початку кампанії. Однак можливий варіант, коли про-
блема на вирішення якої владою було підготовлено проект / ухвалено рішення
є такою, яку суспільство не може далі ігнорувати, то важливим завданням кам-
панії громадського лобіювання має стати:
   21. Підготовка, опис, обґрунтування власного альтернативного способу ви-
рішення цієї проблеми.

          10
22. Планування публічної презентації власної пропозиції. Підготовка спе-
ціальні PR-месиджів для «зацікавлених сторін», що обґрунтовують приваб-
ливість, адекватність специфіці проблеми, ефективність, реалістичність, здій-
сненність саме підготовленого в межах кампанії альтернативного способу
вирішення відповідної проблеми.
    23. Підготовка проектів рішень органів та посадових осіб місцевого самовряду-
вання та державного управління, що реалізовуватимуть розроблені пропозиції.
   Питанням, що пов’язані з цими етапами проведення кампанії, присвячені
окремі розділи / модулі курсів з питань інформаційний та PR-супровід лобістської
кампанії, проектування нормативно-правових актів.
    Після цього необхідно забезпечити процес «доведення» до органів влади від-
повідних альтернативних пропозицій. Для цього слід:
    24. Підготувати та провести переговори з відповідними посадовими особами
та представниками органів місцевого самоврядування та державного управлін-
ня, що ухвалюють такі рішення, та, можливо, реалізовуватимуть в подальшому
розроблені пропозиції щодо доцільності обраного варіанту рішення проблеми та
змісту підготовлених проектів рішення.
   25. Забезпечити проведення публічних заходів та публікацію матеріалів у
ЗМІ на підтримку пропонованого шляху вирішення проблеми.
   Детальніше про це Ви дізнаєтесь з курсів: Методи й засоби ведення результа-
тивних переговорів, інформаційний та PR-супровід лобістської кампанії.
    У разі, якщо можновладці пристали на запропонований учасниками кам-
панії громадського лобіювання альтернативний варіант вирішення проблеми,
аби забезпечити його послідовне, систематичне та неспотворене втілення, ор-
ганізаторам кампанії важливо:
   26. Розробити та запровадити механізм громадського контролю над вико-
нанням цього рішення.
    27. Підготувати пропозиції щодо тих інституційних змін, які унеможливлять
в подальшому виникнення подібних проблем.
    Детальніше про це Ви можете дізнатися з матеріалів курсів, присвячених про-
ектуванню нормативно-правових актів, механізм судового оскарження рішень.
    Ми хочемо ще раз наголосити на тому, що описаний вище алгоритм прове-
дення кампанії громадського лобіювання лише описує типові проблеми, з яки-
ми зустрінуться організатори таких акцій, та логічну послідовність їх вирішення.
Окрім того, він дозволяє зрозуміти місце та значення кожного з навчально-ме-
тодичних курсів Школи громадського лобіювання для підготовки необхідних
знань та вмінь майбутніх менеджерів кампаній громадського лобіювання.
   Бажаємо Вам успіху на шляху ефективного громадського впливу на зміст рі-
шень органів влади!


                                                                   11
МОДЕЛЬ «ПРОСТОЇ» КАМПАНІЇ




12
МОДЕЛЬ «УСКЛАДНЕНОЇ» КАМПАНІЇ




                                13
МОДЕЛЬ «УСКЛАДНЕНОЇ» КАМПАНІЇ

                                     продовження




14
МОДЕЛЬ «УСКЛАДНЕНОЇ» КАМПАНІЇ

                                закінчення




                                15
ЧАСТИНА І.
               ДОСЛІДЖЕННЯ ПРОБЛЕМИ ПОЛІТИКИ

   РОЗДІЛ 1. Місце, роль та завдання аналізу політики
                    у проведенні лобістських кампаній

§ 1. ЩО ТАКЕ «ПОЛІТИКА»?
    «Політика» з кожним днем все більше втручається у наше повсякденне жит-
тя. Це схоже сьогодні є загальним переконанням. І хоча суспільство загалом не
дуже схвалює повсюдну «політизацію» уваги людей, все ж неможливо не зва-
жати на об’єктивний характер цієї тенденції. Демократизація суспільства, що
почалася під час горбачовської перебудови, поступово перетворила до того за-
криту публічну (державну) сферу на предмет суспільної уваги та громадського
обговорення. Власне таке «розчаклування» публічної сфери і зробило можливим
участь людей у визначенні того, «хто нами править» та того «як вони правлять».
Відтоді життя людей перестає бути суто «приватним», вони все більше й більше
цікавляться тим, що відбувається за межами сім’ї, родини, дому, установи чи
підприємства. Політика поступово перетворює їх із слухняних гайок загально-
державної машини на громадян, тобто тих, хто може визначати, що робитиме
влада та хто буде на її чолі.
     З огляду на такий демократичний поступ постає слушне питання: чому суспіль-
ство все більше та більше дратує саме слово «політика»?; чому все частіше звучать
гасла на кшталт: «відкинути політику», «відмовитись від політиканства»? При цьому
сама «політика» в сприйнятті людей набуває значення чогось, що заважає прагма-
тично мислити і вирішувати проблеми, радше провокуючи вічні та пусті балачки,
які лише розколюють суспільство, вносячи напругу навіть у міжлюдські стосунки?
    Для того, аби спробувати дати відповідь на ці питання, необхідно зрозумі-
ти: а що ж ми, власне, маємо на увазі, говорячи про «політику»? Надзвичайно
важливим, і, на жаль, мало поміченим у громадській свідомості є «змішування»
у цьому понятті двох суттєво відмінних явищ: боротьба за владу, застосування
ресурсів влади для вирішення суспільних проблем. На жаль, цьому сприяє й те,
що в українській та й російській мові відсутні окремі слова, що однозначно асо-
ціюються з відповідними явищами. Приміром, англійською розуміння «політи-
ки» як процесу постійної боротьби за залучення прихильників та за можливість
отримання владних повноважень позначається словом «politics». Розуміння ж
«політики» в другому вищезгаданому сенсі резюмується поняттям «policy», для
перекладу якого українською зазвичай користуються поняттям «державної /
публічної політики».


          16
Особливістю ж вітчизняної втоми від «політики» є те, що суспільство над-
то багато приділяє уваги процесу партійної та персонально лідерської боротьби
між собою за прихильників, владу, повноваження та ресурси, якими наділяє ця
влада. Між тим «policy», тобто реальний зміст того, на які цілі, на вирішення
яких завдань задіються політиками їхні повноваження та ресурси залишається
поза суспільною увагою. Суспільство повсюдно засуджує «прагнення до вла-
ди», практично залишаючи поза колом власних інтересів те, для чого ті чи інші
політичні сили та лідери «прагнуть влади». Звичайно, останньому твердженню
можна легко заперечити, що політики завжди обіцяють «правильні речі», ма-
ють практично однакові гасла та виборчі обіцянки. Однак їх ніхто не сприймає
всерйоз, і люди розуміють, що ці гасла, цілі та обіцянки не для того, аби їх зго-
дом виконувати, а лише заради залучення голосів на свою користь. І саме такій
відірваній від реального життя риториці та систематичному обмані виборців ми
й повинні завдячувати різкому емоційному неприйняттю в суспільстві всього,
що так чи інакше пов’язано з «політикою» …
     Не ставлячи під сумнів загалом такої оцінки нинішніх вітчизняних суспіль-
но-політичних реалій, все ж хотілося б наголосити на дещо іншому. Політична
боротьба є все ж таки змаганням за право здійснювати певну державну / пуб-
лічну політику (policy). У демократичній державі політики визначають напрям
діяльності уряду: тобто вони приймають рішення щодо державної / публічної
політики (policy). У цьому процесі вони ведуть між собою боротьбу й шукають
підтримки – від виборців, колег-законодавців, а також від інших заінтересо-
ваних осіб: це, власне, і є «політична боротьба». Посадові особи у цій боротьбі
тримаються осторонь й потім впроваджують політику переможців з числа за-
конодавців. Тобто «політична боротьба » (politics) не є самодостатнім заняттям,
вона мотивується прагненням отримати можливість реалізувати власний підхід
до державної політики (policy). Інакше кажучи, результатом отримання влади є
використання посадових повноважень для того, щоб передати підтриманий ви-
борцями курс заходів урядовій машині.
    В Україні ж усе навпаки: перемога у політичній боротьбі сприймається як са-
моціль. А цілі державної політики та відповідні заходи на їх реалізацію, що про-
голошуються політичними силами, як те, заради чого вони «займаються політи-
кою», вважаються цинічно використовуваними інструментами такої боротьби.
З огляду на це, реальною потребою демократичного розвитку нашої країни є
необхідність зробити надбанням гласності та предметом широких суспільних
дискусій реальний зміст того, що робить влада, на що вона використовує надані
їй повноваження, майно та кошти (policy). Очевидно, тут мало чим можуть до-
помогти ті, кого прийнято вважати «експертами» з політики. Під останніми, як
правило, мають на увазі «численну армію» політологів, політ-технологів, політ-
психологів, PR-консультантів, фахівців із стратегічних комунікацій, журналістів,
що пишуть про «політику» тощо. Адже вони у своїй роботі мають справу з різни-
ми аспектами постійного змагання політичних сил між собою за залучення при-
хильників та перерозподіл владних повноважень: необхідність позиціювання,
ефективність PR-ходів, ноу-хау в сфері політичних технологій тощо. На жаль,

                                                                   17
нині в Україні для цього не має ані достатньої кількості фахівців, ані належного
уявлення про специфічні методи та інструменти аналізу державної / публічної
політики.
    Цей підручник ставить собі за мету ознайомити з головними поняттями,
інструментами та процедурами аналізу державної / публічної політики. В по-
дальшому на його сторінках говоритимемо про «політику» в сенсі «policy», окрім
окремих «політичних аспектів» підготовки, обговорення, ухвалення, реалізації,
оцінки та коригування політики.
    Визначити зміст того, що ми іменуємо «політикою» в сенсі policy теж не є лег-
кою справою. І пояснюється це не лише тим, що у звичному слововжитку ми хоча
й вживаємо словосполучення на кшталт: «економічна політика уряду», «пріоритети
соціальної політики», «засади внутрішньої і зовнішньої політики», але не приділяє-
мо цьому серйозної уваги. Ситуація ускладнюється також тим, що поняття «політи-
ки» (policy) застосовується не лише до діяльності органів влади, адже говорять також
і про «політику кафедри» й про «політику фірми», а також й тим, що це поняття у
прив’язці до діяльності повноважних органів влади фігурує в настільки різних кон-
текстах, що набуває при цьому надзвичайно широкого спектру значень.
    В одному із британських підручників з аналізу політики наводиться пере-
лік значень поняття «політика» (policy), який склала група студентів на підставі
конвент-аналізу газетних публікацій протягом одного тижня. І хоча вітчизняна
традиція слововжитку суттєво різниться від британської, я думаю можна легко
віднайти паралелі:
     1.   Політика як позначення сфери діяльності та рівень участі уряду. Йдеться
          про «житлову», «молодіжну», «енергетичну», «фінансову», «регулятор-
          ну», «антимонопольну» політику як сфери або галузі державного уп-
          равління, як своєрідні зони автономної діяльності, які насправді ви-
          являються настільки тісно переплетеними, що іноді важко відділити їх
          одну від одної.
     2.   Політика як вираження загальної мети або бажаного стану справ – вира-
          ження широкомасштабних (або «кінцевих») цілей урядової діяльності
          і описання стану справ, що домінуватиме у разі досягнення зазначених
          цілей. Приміром, «наша політика – доступне житло за помірну ціну».
     3.   Політика як конкретні пропозиції. У таких випадках мова йде про про-
          паганду очікуваних дій уряду. «Наша політика – демонополізація рин-
          ку постачання газу підприємствам хімічної промисловості»).
     4.   Політика як ключові рішення уряду. Тут під «політикою» мають на увазі
          конкретні рішення органів влади, які найчастіше випливають із «мо-
          менту вибору» у певних відомих (і саме тому нетипових епізодах). Такі
          стратегічні рішення визначають фундаментальний напрям для наступ-
          них тактичних кроків. «Ми відмовились від функціонування спеціаль-
          них економічних зон як інструментів стимулювання регіонального
          економічного розвитку».

          18
5.   Політика як формальне затвердження. Мова йде про етап узаконення
         певних ініціатив. Як правило, державна політика у тій чи іншій сфері
         асоціюється з ухваленням відповідних законів. Приміром, «митна
         політика» – з ухваленням Митного кодексу, фінансова політика – з
         прийняттям Державного бюджету України тощо.
    6.   Політика як програма. В цьому випадку йдеться про ухвалення страте-
         гічних документів на кшталт державних програм, національних стра-
         тегій, концепцій, доктрин тощо для визначеної і відносно специфічної
         сфера урядової діяльності. Приміром «Державна програма «Вугілля
         України», «Національна концепція судово-правової реформи». Як
         правило, такі стратегічні документи передбачають конкретний пакет
         законодавчих актів, організації та ресурсів, плани заходів спрямованих
         на їхню реалізацію. Подібні програми відіграють роль засобів, якими
         органи влади реалізують свої широкомасштабні цілі. Хоча трапляють-
         ся випадки, коли такі «програми», особливо нечітко сформульовані,
         формують власні цілі.
    7.   Політика як продукт. В такому значенні політика означає здійсненні
         дії уряду на відміну від обіцянок здійснити ті чи інші дії чи простому їх
         санкціонуванню «уряд прийняв рішення».
    8.   Політика як результат. Тут мова йде про фактичні досягнення («наша
         політика – це річне економічне зростання у 12,4 %»);
    9.   Політика як процес. В цьому сенсі зазначається, що реалізація «полі-
         тики» передбачає більш-менш тривалий період у часі. «Для реалізації
         задуманого хоча б рік не заважайте уряду працювати …», « … на жаль,
         результатами нашої політики скористається уже інший уряд».


    Коли ж мова йде про «політику поза органами влади», тобто про вище зга-
дані «політику кафедри» та «політику фірми» то, як правило, мають на увазі:
    •    Стандартизацію, опис та виправдання певної практики, що склалася.
         Це здійснюється з метою «рутинізації» (перетворення на звичне) пов-
         сякденної діяльності, тобто розробку відомих і передбачуваних засобів
         упоратися з подіями. Адже відомо, що коли певна практика описуєть-
         ся як свідома «політика», вона має більшу силу обов’язковості. Вико-
         ристання поняття «політики» (в сенсі стандартів) слугує часто також
         меті введення централізованого контролю. Адже орієнтація на досяг-
         нення цілей та дотримання стандартів підкреслює силу повноважних
         осіб порівняно із претензіями клієнтів чи місцевими інтересами або
         навіть з інертністю самої організації.
    •    Формулювання практики стосунків з фізичними та юридичними осо-
         бами з-поза меж організації.



                                                                    19
§ 2. ДЕРЖАВНА ПОЛІТИКА: МІЖ УПОВНОВАЖЕНИМ ВИБОРОМ І
СТРУКТУРОВАНОЮ ВЗАЄМОДІЄЮ
     Як й у випадку з загальним поняттям політики (яке поєднує два достатньо
відмінних значення «politics» та «policy»), поняття «державної / публічної полі-
тики» теж містить засадничу двозначність. З одного боку, державна політика – це
ухвалення повноважним органом рішення, що спрямоване на вирішення певної
суспільно-значущої проблеми, яке послідовно реалізується усіма органами влади
та державними установами. Назвемо таке розуміння – вповноваженим вибором.
З іншого боку, очевидним є факт, що реальний процесс підготовки, ухвалення та
реалізації певної політики є складним мереживом взаємодії з різноманітними
«учасниками гри», які приймають в ній участь керуючись найрізноманітнішими
міркуваннями: утримання існуючого status quo, отримання специфічних пере-
ваг, збільшення повноважень, розширення фінансування, залучення до процесу
ухвалення рішень тощо. Позначимо такий сенс державної політики – структу-
рованою взаємодією. Мова йде про доцільність розрізнення двох типів політики:
раціональні міркування про цілі і способи їх досягнення та про певні визнані
регулярності в організаційному процесі – стандартні робочі процедури, тобто,
факту того, що політика стосується не лише цілей, але й структури, й стосуєть-
ся того, як організована діяльність під конкретною назвою (приміром освітня
політика). Розглянемо їх докладніше.


2.1. Політика як вповноважений вибір

    Подібне розуміння політики грунтується на таких засадничих припущен-
нях:
     1.   Уряд (надалі ми користуватимемося поняттям «уряд» як узагальнен-
          ням тих органів публічної влади, які мають повноваження здійсню-
          вати виконавчу владу: Кабінет Міністрів України, міністерства, інші
          центральні органи виконавчої влади, місцеві державні адміністрації та
          органи місцевого самоврядування ) існує для досягнення цілей. Тобто,
          цілі визначаються уповноваженими органами.
     2.   Цілі є оптимальними для поліпшення добробуту окремих людей.
          Відтак постає проблема як віднайти спосіб обчислення «найкращо-
          го» варіанту політики, грунтуючись на обчисленні відносних переваг
          для різних суспільних груп у разі досягнення бажаних цілей кожного
          варіанту. Тим самим ініціюється суспільна дискусія про цілі політики.
    Якщо розглядати політику як залучення державної влади / ресурсів до вирі-
шення конкретних проблем, то постає проблема організації необхідної сукуп-
ності системних заходів. Політика, з такої точки зору, постає як система органі-
зованих цілеспрямованих дій уряду, що, як і будь-яка система організованих дій,
характеризується :



          20
1.   Когерентністю – всі окремі дії узгоджуються між собою, вони утво-
          рюють частину організованого цілого, єдину систему, і політика має
          справу з тим, яким є (має бути) управління цією системою.
     2.   Ієрархією – процес здійснення політики пов’язаний з тими процеса-
          ми, за допомогою яких офіційно стверджується порядок заходів (пов-
          новаження та процедури діяльності органів влади).
     3.   Інструментальністю   – політика – процес досягнення конкретних
          цілей.
   Таким чином, інструментальне або «технократичне» тлумачення політики
зумовлює її бачення як поєднання трьох головних складових:
     1.   Повноваження – рішення затверджуються відповідним повноважним
          органом / посадовою особою.
     2.   Експертні знання – потребує знання і у сфері, яка стосується проблеми
          і щодо того, як її можна вирішити.
     3.   Порядок – наявність системи та узгодженості (насамперед між різни-
          ми галузями політики).
   Розуміння політики як вповноваженого вибору зосереджується головним
чином на ухваленні урядом рішень. Це, в свою чергу, потребує з’ясування того:
     •    яку проблему намагаються вирішувати;
     •    які є варіанти рішень;
     •    яким є спосіб прийняття рішення;
     •    якими є результати реалізації прийнятого рішення – чи вирішує обра-
          на політика ту проблему, на яку вона спрямована.
     Очевидно, що такий погляд на суть державної політики виражає цінності інстру-
ментальної раціональності та легітимних повноважень, головних атрибутів сучасно-
го державного управління. Свого часу подібний підхід в країнах західної демократії
став реакцією на те, що ще Джеймс Медісон вважав «хворобою фракційності», тоб-
то повсюдною політичною заангажованістю процесів ухвалення та оцінки урядових
дій, та мотивувався потребою того, щоб політика, яку здійснюють органи влади, не
залежала від егоїстичних інтересів правлячої (владної) більшості. Цю тенденцію ві-
дома дослідниця політики Дебора Стоун назвала «проектом раціональності». Її суть
полягає в тому, аби зробити процес вироблення політичних рішень більш науковим
і менш заполітизованим й тим самим захистити державну політику від невиважених
і негідних маніпулювань, щоб натомість визначити політичний курс за допомогою
раціональних, аналітичних і наукових методів. Завдання, погодьтесь, більш, ніж ак-
туальне для сучасної України.
    Послідовники тлумачення політики як вповноваженого вибору запропону-
вали чимало визначень державної політики, що так чи інакше стосуються її ви-
щезгаданих аспектів.


                                                                    21
Ось деякі з них:
     •   Політика – це попереднє твердження стосовно дій та уподобань май-
         бутнього уряду щодо певних галузей діяльності (у виборчий період);
     •   Політика – усе, що уряди вирішують робити чи не робити;
     •   Політика – здійснення повноважень для досягнення колективних
         цілей;
     •   Політика – спроектована програма цілей, цінностей і практичних за-
         ходів;
     •   Публічна політика в її найпростішому вигляді – вибір, який робить
         уряд для прийняття певного комплексу дій;
     •   Політика – набір взаємопов’язаних рішень, які приймає політичний
         діяч чи група діячів стосовно вибору цілей і засобів їх досягнення в
         конкретній ситуації, причому ці рішення повинні, в принципі, бути
         реалістичними в межах влади цих діячів;
     •   Політика – напрям дії або утримання від неї, обрані державни-
         ми органами для розв’язання певної проблеми або сукупності
         взаємопов’язаних проблем


 2.2. Політика як структурована взаємодія

   Прихильники іншого підходу до тлумачення політки роблять наголос на
тому, що політика стосується як повноважних рішень так і процесів, що їх по-
роджують та реалізовують. А в цих царинах реалії дещо відрізняються від засад-
ничих припущень моделі «вповноваженого вибору».
    По-перше, уряд не є однорідним, він складається з багатьох міністерств,
інших державних установ, організацій, місцевих органів влади тощо, і всі вони
бачать проблему з тих точок зору, які пов’язані з тим, що вони самі роблять,
а отже прагнуть повернути вироблення політики на свою користь. Тому поруч із
вповноваженим вибором необхідно всерйоз зважати на рутинні процедури його
підготовки, реалізації та наявне політичне й адміністративне суперництво в са-
мому уряді.
    По-друге, будь-яке питання політики швидше за все приваблюватиме ці-
лий ряд позаурядових (профспілок, політичних партій, наукових, бізнесових та
громадських) організацій з різним розумінням цього питання і з різним ступе-
нем впливу на тих, хто ухвалює рішення та зацікавленості в співпраці з іншими
учасниками. Результатом буде система взаємодії між учасниками, залученими
до різних проектів, а не прагнення до досягнення чітких і взаємовизнаних цілей.
Отже, на практиці політика часто виявляється цілісною мережею, яка складаєть-
ся з неймовірного плетива взаємозв’язків та розгалужень рішення на рівні мік-
ро політики є розподільчими і стосуються тільки тих, хто в них безпосередньо

          22
зацікавлений, і, як правило, приймаються на основі взаємного невтручання,
тобто конкретні індивіди отримують вигоди не за рахунок інших.
    По-третє, поступово виникають нові впливові та постійні гравці у процесі
прийняття вповноважених рішень. Це зумовлено тим, що серед учасників про-
цесу здійснення політики спостерігається постійна тенденція до встановлення
стабільних стосунків через організаційні кордони, причому вони намагають-
ся досягти певного визнання й стабільності цих стосунків у рамках офіційної
структури, щоб продовжувати брати участь у формуванні політики.
    З огляду на це уже ніщо не є очевидним явищем – ані те, ким є «ті, хто прий-
має рішення», ані яку проблему вони вирішують: вони встановлюються в процесі
політики. На думку прихильників підходу до тлумачення політики як процесу
структурованої взаємодії, альтернативний підхід («вповноваженого вибору») є
нічим іншим як науковою ідеалізацією (на кшталт «ідеального газу»). Ця ідеалі-
зація є способом надання діям осмисленості, приведення хаотичних форм діяль-
ності до загальної схеми, хоча насправді, все відбувається інакше. Приміром, дія
в політиці може бути першою, а визначення мети вже йти слідом, здійснюва-
тись в процесі самої дії, а то й ex post facto. Згадана вище Дебора Стоун зазначає:
«…проект раціональності не враховує самої сутності політичного життя. Біль-
ше того, це нездійсненна мрія. З позицій проекту раціональності політика стає
непорядною, дурною, помилковою й позбавленою пояснень діяльністю. Події,
вчинки та ідеї політичного світу наче виходять за межі категорій логіки і здоро-
вого глузду» (Дебора Стоун).
    Відповідно, у представників цього підходу суттєво відмінне й бачення суті
державної політики. На їхню думку, політика це насамперед питання про роз-
поділ ресурсів:
     •   Політика – структуроване скерування важливих ресурсів;
     •   Політика – суть того, що робить уряд; стосовно структури ресурсів, які
         він фактично спрямовує на те, що вважає суспільними проблемами чи
         потребами, забезпечуючи суспільні заходи для їх вирішення або задо-
         волення.
    Акцентуючи увагу на політичному процесі розміщенні ресурсів необхідно
зважати на наступні фактори:
     •   Декларування цілей – важливий шлях розміщення ресурсів.
     •   Найважливіший спосіб розміщення ресурсів – інерція. Послідовність
         дій звужує можливість вибору, діапазон вибору обмежується заходами,
         що вже здійснюються і способами використання, які в них криються.
         Навіть радикальні новації, якщо вони прагнуть зберегтися в майбут-
         ньому потребують процесу інституалізації, тобто набуття організацій-
         ної інертності.
     •   Організаційна схема показує конкретне використання ресурсів.



                                                                     23
Резюмуючи, можна зазначити, що бачення державної політики як структу-
рованої взаємодії не передбачає однієї особи, що приймає рішення, для вирі-
шення чіткої проблеми політики, а отже потребує з’ясування :
     •   діапазону учасників гри;
     •   різноманітності їхнього розуміння ситуації й проблеми;
     •   способів взаємодії між собою;
     •   результатів цієї взаємодії.


2.3. Характеристики державної політики

    Звичайно, можна твердити, що обидва підходи до політики як до уповнова-
женого вибору й як до структурованої взаємодії мають рацію, просто кожен з них
акцентує окремі важливі характеристики державної політики як такої. Очевид-
но, що можна спробувати пошукати загальнотеоретичне визначення, швидше
філософського плану, на кшталт: «Політика означає свідомі зусилля, покликані
змінити людську поведінку» (Дебора Стоун), з яким мало хто буде сперечатися.
Хоча при цьому існує ризик втратити специфіку власне «політичного». Адже чи
за цим визначенням політика відрізняється від, приміром, «педагогіки»? Мало
що допоможе, й спроба сформулювати сутність політики з точки зору «рішення».
Попри очевидні паралелі, все ж політика суттєво відрізняється від «рішень».
    Адже, по-перше, «політика» має ширший масштаб, ніж «рішення». Політи-
ка означає послідовність більш специфічних рішень, позаяк політика найчасті-
ше породжується взаємодією між багатьма, більш-менш свідомо пов’язаними
рішеннями.
    По-друге, хоча б одне рішення у послідовності може розглядатися як кри-
тичне – часто таким є «момент вибору» потрібного варіанту з-поміж кількох аль-
тернатив.
    По-третє, поняття «рішення» часто асоціюється з поняттям «виробник рі-
шення». Останній може бути представлений індивідом, групою або певною
організацією. А напрям політики є не лише результатом взаємодії багатьох ав-
тономних «виробників рішень», а може бути нав’язаний організаціям та уряду
обставинами й зовнішнім середовищем.
    Останнє твердження апелює до широко поширеного погляду на політику як
на процес взаємовідносини урядової інстанції («виробника рішень») з її оточен-
ням. Припущеннями такого підходу є те, що:
    1. Вимоги щодо вироблення певної політики зумовлюються проблемами та
конфліктами зовнішнього середовища і передаються в політичну систему група-
ми, партіями, політиками та іншими акторами політичного життя. При цьому
під навколишнім середовищем розуміють широке коло чинників:



         24
•   географічні характеристики (клімат, наявність природних ресурсів);
     •   демографічні змінні (чисельність населення, вікові характеристики,
         розміщення в просторі тощо);
     •   політичну культуру (загальні цінності, вірування, переконання, рівні
         інформованості, традиції, звичаї, стереотипи, інституції тощо);
     •   стратифікація суспільства;
     •   економічна система;
     •   інші країни.
    2. У «виробника рішення» є достатні повноваження та ресурси для вирі-
шення цих проблем. Під «виробниками рішення» мають на увазі посадовців /
колективні органи, які ухвалюють рішення, визначаючи послідовність заходів.
Насправді ж, як це переконливо засвідчує тлумачення політики як структуро-
ваної взаємодії, необхідні повноваження для вирішення проблеми як правило
«розсіяні» між різними інституціями влади (з різним ступенем власної автоном-
ності по ухваленню рішень):
     •   Президент;
     •   Верховна Рада України;
     •   Кабінет Міністрів України;
     •   Міністерства;
     •   Державні комітети та комісії тощо;
     •   Інші центральні органи виконавчої влади;
     •   Місцеві державні адміністрації;
     •   Органи місцевого самоврядування;
     •   Державні / муніципальні установи та підприємства;
     •   Міжнародні організації (ООН, СОТ, СБ тощо).
   Засадничі риси політики:
     •   має на увазі як поведінку, так і наміри (необхідно аналізувати поведінку
         тих, хто формулює, впроваджує та реагує на неї);
     •   є цілеспрямованою дією. Варто зазначити, що не завжди цілі визнача-
         ють заздалегідь. Часто трапляється зворотнє, – їх встановлюють по
         завершенню відповідної дії, – ретроспективно. Зазвичай до цього вда-
         ються для того аби запропонувати чіткіший стратегічний сенс здійс-
         неної дії або забезпечити вищий ступінь передбачення результатів.
         Таким чином, цілі можна сформулювати як ex post facto для того, щоб
         раціоналізувати минулі дії, так і сформулювати ex ante як раціональне
         спрямування на майбутню дію. Іноді політики, як військові генерали,
         діють через потребу в демонстрації своїх дій або інстинктивно;

                                                                   25
•   охоплює напрямки дій урядовців, а не окремі абстрактні рішення. Не
         лише рішення, а й подальші заходи щодо їх реалізації;
     •   з’являється як відповідь на політичні вимоги або вимоги діяльності чи без-
         діяльності щодо певних питань. Ряд вимог закликають до дії, а інші ще й
         уточнюють, яка саме дія є бажаною;
     •   ґрунтується на законі і є легітимною;
     •   грунтується на монопольному праві держави на законний примус чи на-
         віть на насильство;
     •   це те, що уряд дійсно робить, а не має намір чи планує зробити;
     •   означає не лише дію, а й бездію ( тобто, як неусвідомлену нездатність
         діяти, так і свідоме рішення відмовитись від дій). Адже «… політика
         може складатися з того, що не робиться» (Heclo, 1972).;
     •   дає результати, які можна; та наслідки, які не завжди або не повною
         мірою не можна передбачити;
     •   є підсумком тривалого процесу;
     •   означає інтра- (внутрішньо- ) та між- організаційні зв’язки;
     •   є результатом великої кількості програм, законодавчих дій та організа-
         ційних взаємодій;
     •   передбачає ключову, але не виключну роль державних установ. «Державна
         політика» має розроблятися, хай навіть уповноважуватися або ратифі-
         куватися державними установами. Уряд може не відігравати значної
         ролі у формуванні політики, проте остання мусить принаймні частко-
         во формуватися у межах структури уряду. Реалізація заходів урядової
         політики може бути покладена й на позаурядові структури: приватний
         бізнес, громадські організації, профспілки, структури професійного
         самоврядування, творчі об’єднання тощо;
     •   визначається суб’єктивно – виробнику політики неможливо піднятися
         над процесом, зайняти нейтральну, відсторонену позицію, абстрагу-
         ватися від впливів та взаємозв’язків різних учасників, своїх мотивів та
         інтересів, реальної мети тощо.
    З огляду на перераховані риси політики важко, а ймовірно і неможливо сфор-
мулювати таке її визначення, яке охопило б собою їх усіх, а отже, задовольнило
будь-якого дослідника політики. Адже з огляду на специфіку інтересу, політика
як слон у відомій східній притчі, буде щоразу показувати свій інший бік. Однак
нам треба послуговуватись якимось визначенням як робочим. Ми вважаємо за
потрібне погодитись з тим її визначенням, яке запропонував один з піонерів віт-
чизняного аналізу державної політики Владислав Романов: «Державна політика
– це відносно стабільна, організована та цілеспрямована діяльність уряду сто-
совно певної проблеми, яка здійснюється ним безпосередньо чи опосередковано


          26
і впливає на життя суспільства». Цей же автор формулює характеристики опти-
мальної політики (теж своєрідна наукова ідеалізація), яка повинна бути:
     •    інформованою, тобто такою, що ґрунтується на всеосяжній і достовір-
          ній інформації;
     •    своєчасною, тобто такою, що не доводить проблему до загострення з
          можливими негативними наслідками;
     •    злагодженою, тобто такою, що гармоніює з іншими поточними полі-
          тичними завданнями і не суперечить внутрішньополітичним цілям;
     •    ефективною, тобто такою, що якнайкраще відповідає досягненням тіє
          мети, для досягнення якої вона формулювалася;
     •    чутливою, тобто такою, що задовольняє більшість виборців, які мають
          до неї відношення, і більш широкі, але також і більш розпорошенні
          суспільні інтереси.
     Не менш складним завданням є з’ясування та визначення етапів вироблення
політики. Попри численні й цілком слушні зауваги та заперечення представни-
ків «структурованої взаємодії», на нашу думку, все ж варто погодитись на доціль-
ність певного спрощення та ідеалізації, яку сповідують прихильники пояснення
політики як «вповноваженого вибору», що у цьому процесі можна виділити на-
ступні етапи:
     1.   Визначення проблеми – з’ясування потреби урядових дій.
     2.   Встановлення порядку денного – з’ясування того, на яких специфічних
          аспектах проблеми слід зосередити увагу уряду і тих, хто повинен зай-
          матися їх розв’язанням.
     3.   Формулювання пропозицій політики – висунення альтернативних про-
          позицій щодо розв’язання наявних проблем.
     4.   Ухвалення політики – відбір однієї із пропозицій, створення політич-
          ної підтримки для неї та впровадження її через прийняття відповідно-
          го повноважного рішення.
     5.   Впровадження політики – заходи по реалізації поставлених цілей полі-
          тики.
     6.   Оцінювання та зміна політики – систематична оцінка якості діяльності
          і результативності виконання програми з метою вивчення її впливу,
          внесення пропозиції щодо змін та виправлень.
    Зрозуміло, що в реальному житті ця послідовність майже ніколи не має міс-
ця. Адже, насправді, вироблення політики це – нелінійний процес, етапи якого
проходять часто паралельно, впливаючи, коригуючи та скорочуючи один одно-
го. Окрім того, різні виробники політики та інститути влади можуть бути од-
ночасно залучені в різні процеси, що відбуваються в одній галузі політики, ба,
навіть у кількох її галузях, що також суттєво впливає на процес її формулювання


                                                                   27
та здійснення. Однак, для процесу подальшого аналізу політики така структури-
зація етапів є до певної міри необхідною.


§ 3. ПОЛІТИКА ЯК ПРЕДМЕТ АНАЛІЗУ
    Неоднозначність в розумінні сутності політики (policy) не могла не позначи-
тись і на спробі зрозуміти завдання та адекватний спосіб її дослідження. Тут, пе-
реважним чином, домінує підхід до визначення аналізу політики, що тлумачить
останню в сенсі «вповноваженого вибору», що має на меті раціонально описати,
проаналізувати та обґрунтувати оптимальний спосіб вирішення суспільних проблем
завдяки цілеспрямованим діям легітимного уряду. Відповідно від аналізу політики
очікують аргументованої рекомендації стосовно того, які існують варіанти ви-
рішення проблеми і який з них доцільно обрати. З інструментально-емпіричної
точки зору аналіз політики забезпечує її виробника чітким знанням стосовно
того, що є (факти), що є правильним (цінності / цілі) і що треба робити (дії).
Отже аналіз політики поєднує вивчення:
    1. Цінностей/ цілей, реалізація яких є головним засобом визначити, чи
розв’язана проблема. При цьому застосовується поціновуючий підхід, який зо-
середжується на визначені вартості або цінності певної політики.
    2. Фактів, наявність яких може обмежити або розширити процес реалізації
цінностей. Тут провідним є емпіричний метод описання причин і наслідків пев-
них державних програм.
   3. Дій, прийняття яких може мати наслідком реалізацію цінностей. В да-
ному випадку керуються нормативним підходом, який зосереджується на реко-
мендаціях щодо майбутніх способів дії, що можуть розв’язати проблеми.
    З огляду на те, що аналіз політики поєднує і емпіричні, і поціновуючі, і нор-
мативні підходи, стає зрозумілим, що його не можна віднести як галузь до жодної
з традиційних соціальних або ж гуманітарних наук. Аналіз політики «... виходить
за межі традиційних наукових дисциплін до пояснення емпіричних закономір-
ностей через намагання не лише комбінувати й трансформувати зміст і методи
декількох дисциплін, але й створювати політико-релевантну інформацію, що
може використовуватись для розв’язання проблем у специфічному політичному
контексті. Більше того, цілі аналізу політики виходять за межі творення «фак-
тів»; аналітики політики намагаються також створити інформацію стосовно цін-
ностей і пріоритетних способів дії. Таким чином, аналіз політики включає в себе
як оцінювання політики, так і рекомендації щодо політики» (Вільям Н. Дан).
Швидше мова йде про міждисциплінарну специфіку аналізу політики, яка пере-
дбачає поєднання знань із багатьох наукових дисциплін: економіки, права, со-
ціології, психології, політології, теорії державного управління, логіки, матема-
тичного моделювання, історії, демографії і етнології тощо з метою отримання
«політико-релевантної інформації», необхідної для обґрунтування рекомендації
щодо оптимального вирішення суспільно значущих проблем.


          28
Однак прихильники іншого підходу, що вбачає сутність політики в «струк-
турованій взаємодії» пропонують своє тлумачення специфіки досліджень політики,
яке стисло і надзвичайно чітко сформулював один із класиків цієї дисципліни Ла-
свел ще у 1936 році: аналіз політики – наука про те, «хто отримав, що, коли та як».
При цьому вони звинувачують представників іншого табору в тому, що вони надто
захоплюються реформаційним баченням політики, тобто приділяють надто велику
увагу результатам, а не процесу, і здійснення вибору з тим, щоб досягти пріоритет-
них цілей, замість підкорення звичаям, політичному тискові чи технологічній інер-
ції. На їх думку аналітикам не слід підтримувати «міф політики» про свідомий вибір
через політичну діяльність. Адже, констатують вони, «міф політики» є нічим іншим
як «оповіданням, створеним і канонізованим групою людей, яке відволікає увагу
від складнощів їхньої реальності» (Янов, 1996). Між тим, зусилля по «деміфологі-
зації» політики, яку повинен забезпечити її аналіз, полягають в з’ясуванні того, що
такого роблять люди, які створюють політику: тобто розглядати політику як систему
заходів. А це означає ніщо інше, як пошук відповідей на прості запитання: якого
типу заходи приводять до політики, хто ті люди, які виконують такі заходи, і в яких
організаційних умовах вони це роблять?
       Позаяк, на нашу думку, обидві сторони мають рацію, акцентуючи свою
увагу на відповідних аспектах реального політичного процесу, то варто спробу-
вати максимально широко подивитися на завдання та специфіку аналізу політи-
ки. Приміром, визначення аналізу політики як «…будь-якого різновиду аналізу,
що генерує та презентує інформацію в такий спосіб, щоб удосконалити базис,
на якому виробники політики роблять свої судження» (E.S.Quade, 1975), є доси
ть нейтральним до дилеми: мета чи процес, та надає можливість охопити оби-
дві боки медалі. При цьому під «аналізом» мають на увазі використання інтуїції,
суджень та висновків під час групування політики на її складові, а також проек-
тування та синтезування нових альтернатив, що передбачає:
     •   Збір інформації;
     •   Обгрунтування доказів вигід та інших наслідків, які супроводжують
         прийняття рішень і їх втілення;
     •   Враховування політичних й організаційних труднощів, з якими
         пов’язане прийняття рішень та їх реалізація;
     •   Вибір найоптимальнішої дії.
    Варто зауважити також, що аналіз політики не є науковою дисципліною.
Відмінність аналізу політики від наукового знання добре ілюструють його особ-
ливості. Аналіз політики:
     •   має прикладний, орієнтований на проблеми характер, успіх якого
         вимірюється якістю суспільного діалогу та вирішенням наявної про-
         блеми, а не пошуком і знаходженням істини;
     •   існують чіткі часові обмеження для проведення конкретного аналізу;
         тим часом науковий пошук істини необмежений в часі;


                                                                     29
•    є як міждисциплінарним так і мультидисциплінарним (послуговується
          не певними притаманними тій чи іншій науці методами та інструмен-
          тами досліджень, а радше передбачає інтегровані або міждисциплінар-
          ні підходи);
     •    має характер планування, чутливого до конкретного політичного кон-
          тексту;
     •    орієнтований на клієнта.
   При цьому дослідженням політики притаманні й власні аналітичні проце-
дури. Ось як їх визначає, наприклад, Вільям Н. Данн:
     1.   Моніторинг (описання) – створення інформації стосовно минулих
          причин і наслідків політики.
     2.   Прогнозування (передбачення) – створення інформації про майбутні
          наслідки політики.
     3.   Оцінювання – інформація про цінність або вартість колишніх і майбут-
          ніх політик.
     4.   Рекомендації (поради) – інформація стосовно вірогідності того, що
          майбутні способи дій матимуть результатом цінні наслідки.
     5.   Структурування проблеми – метаметод – регулятор всієї аналітичної
          роботи.
    З огляду на те, що політика є надзвичайно складним явищем, в якому мож-
на вирізнити найрізноманітніші аспекти, залежно від потреб і зацікавлень її до-
слідника, можна по-різному визначати предмет її аналізу. Існує широкий спектр
підходів до аналізу політики:
     1.   Визначення змісту політики – акцент робиться на походженні певної
          політики, її намірах та управлінні нею у конкретних сферах. Це до-
          помагає поінформувати виробників політики. Мета таких досліджень
          переважно описова.
     2.   Дослідження процесу політики – фокусується на тому, як насправді ре-
          алізується політика з позиції дій різних агентів на кожному з її етапів.
     3.   Дослідження результатів політики – визначення схеми розподілу видат-
          ків або інших показників продуктів політики.
     4.   Оцінювальні дослідження – оцінка певної державної програми з погля-
          ду того, якою мірою її результати збіглися з цілями політики. Вдоско-
          налюють наше розуміння чинників формування політики, а також
          забезпечення інформації, якою можна скористатися у майбутньому
          вироблені політики
     5.   Інформація для процесу вироблення політики – збирання та аналіз да-
          них, які можуть стати в нагоді виробникам політики.


          30
6.   Обстоювання процесу – зміна процесу вироблення політики, аби зро-
          бити його більш «раціональним» (в сенсі підходів, процедур та ме-
          тодів). Акцент робиться більше на тому, як треба робити політику, ніж
          на тому, якою має бути специфічна державна програма.
     7.   Обстоювання політики – вироблення аргументів на користь окремих
          напрямків політики.
    Наш підручник, як і загалом навчально-тренінговий курс із технології ор-
ганізації і проведення лобістських кампаній, в межах якого він написаний, буде
намагатися дати базові уявлення про всі перераховані вище виміри аналізу полі-
тики. Однак він йтиме традиційним для цієї дисципліни шляхом, суть якого по-
лягає в наступних етапах аналізу, які відповідають погляду на процес вироблення
політики прихильниками моделі «вповноваженого вибору»:
     1.   Формулювання проблеми.
     2.   Проектування політики, формулювання альтернатив.
     3.   Оцінка альтернативних пропозицій та вибір кращої серед них.
     4.   Оформлення та презентація пропозиції (варіанту) політики.
     5.   Розробка плану впровадження обраного варіанту політики.
     6.   Оцінка впливу політики, її зміна та коригування.
     Цей вибір зумовлений наступними міркуваннями. По-перше, на нашу дум-
ку, в Україні нині вкрай бракує саме прагматичного інструментально-емпірично
орієнтованого тлумачення державної політики, а саме на ньому робить наголос
модель «вповноваженого вибору». По-друге, зазначені етапи дозволяють забез-
печити належну інтеграцію для тих аспектів політики, на яких зосереджуються
й прихильники тлумачення державної політики як «структурованої взаємодії».
Тому подібний поділ на етапи аналітичної роботи з аналізу політики може слу-
гувати прекрасним вступом до цієї царини раціонального обговорення подій су-
спільно-політичного життя сучасного суспільства, без якого годі сподіватися на
становлення демократичної практики врядування.


§ 4. ВПЛИВ АНАЛІЗУ ПОЛІТИКИ НА ЇЇ ЗМІСТ
    Пріоритет погляду на політику як на цілеспрямовану діяльність уряду по ви-
рішенню суспільно значущих проблем, породжує специфічну проблему взаємин
між експертом та політиком. Справді, орієнтація на мету «технологізує» полі-
тику і видається цілком слушним питання: хто краще, ніж відповідні експерти
може розбиратися в цілях та належних засобах (інструментах) їхнього досягнен-
ня, що й складають зміст галузевих політик. Додайте сюди ж і те, що саме екс-
перти впливають на визначення термінів, якими послуговуються в обговоренні
політики: що вважати за норму, в чому полягає проблема, які можливі варіанти
реагування на цю проблему? Все це ніби наголошує на тому, що політик (особа,


                                                                  31
вповноважена ухвалювати рішення) має бути експертом у відповідній галузі. На-
приклад, освітою має керувати педагог, культурою – митець, а збройними сила-
ми – військовий. У вітчизняних політичних дискусіях/ ця проблема фігурує під
рубрикою «управління державою – справа професіоналів».
    Однак такий підхід неприпустимо спрощує ухвалення та реалізацію політики
до процесу визначення та успішного виконання конкретних завдань. Але ж, як
ми пересвідчимось далі, саме формулювання завдань та визначення необхідних
інструментів не є чимось очевидним, тобто таким, що знаходить загальне виз-
нання навіть у середовищі відповідних фахівців, не кажучи вже про більш ширші
кола суспільства. До того ж, такий погляд на політику просто обходить увагою
проблему: чи вплине якоюсь мірою те інше рішення на різні заінтересовані сто-
рони, наскільки воно є політично (впливає на рівень електоральної підтримки,
відповідає ідеології певної політичної сили, передбачає відхід від міжнародних
зобов’язань тощо) та суспільно прийнятним, адміністративно здійсненним,
як його наслідки вплинуть на процеси у суміжних галузях, як забезпечити на-
лежне роз’яснення суті та мету обраного шляху, аби не наразитися на суспільне
неприйняття планованих заходів тощо. Власне, аналіз ширших аспектів ухва-
лення політичних рішень, ніж просто погляд на них як на технологічний про-
цес і відрізняє «аналітика політики» від «галузевого експерта». Вочевидь, логі-
ка попередніх міркувань підштовхує нас до висновку, щоб від політиків радше
слід вимагати того, аби вони були аналітиками, а не відповідними галузевими
фахівцями. Досвід врядування демократичних країн дає відповідь на це питання
шляхом розмежування політичних та адміністративних посад в уряді. Державні
службовці, доля яких жодним чином не залежить від результатів виборів, готу-
ють варіанти рішень та організовують належне ухваленого політиками рішення.
Політики ж здійснюючи вибір між підготовленими експертами й аналітиками
політики варіантами (з належним рівнем фахової компетентності кожен) втілю-
ють тим самим в практику державного управління волю своїх виборців. Таким
чином, на переконання одного із класиків державного управління: «експерти
мають бути поряд, але не зверху».
    На нашу думку, цю проблему слід поставити дещо ширше: якою мірою про-
дукти аналітичних досліджень (поради / рекомендації / пропозиції) здатні впли-
вати на визначення змісту політики та чи раціональні аргументи є достатніми
підставами для ухвалення політиками їхніх рішень? Відповідь на останнє питан-
ня залежить від відповідної звичної практики (традицій) та існуючих суспільних
вимог до прийняття політичних рішень. Наприклад, публічна критика урядової
політики з боку опозиції спонукає правлячі політичні сили публічно повідомля-
ти мету відповідної політики та турбуватися про аргументи на її користь. А це,
в свою чергу, може вже в найближчому майбутньому суттєво підвищити питому
вагу раціональної аргументації при виборі політики. З іншого боку, політики в
умовах корумпованої системи управління мають схильність більше зважати на
власні вигоди чи перспективи наступного переобрання, призначені службовці
перспективами кар’єрного зростання які, на жаль, нині більшою мірою залежать
від лояльності до свого керівництва, аніж від реальних успіхів тієї політики, за

          32
втілення якої вони відповідають. Таким чином, аналіз політики застосований
для прояснення того, що ж насправді робить влада, має значний антикорупцій-
ний потенціал і є ефективним інструментом демократизації врядування в руках
політичної опозиції, неурядових організацій та засобів масової інформації.
    Традиційно в країнах розвинутої демократії аналіз політики формувався в
органах влади (є частиною бюрократичної культури та системи професійної під-
готовки державних службовців) та спеціальних дослідницьких організаціях (think
tanks), що готують рекомендації до політики на замовлення урядових структур.
Нині ж методи та навички з аналізу політики виявляються все більш та більш
потрібними в різноманітних бізнес-асоціаціях, профспілках, ЗМІ та громадських
організаціях. Велику зацікавленість у опануванні методами та інструментами
аналізу політики, яку виявляють інституції громадянського суспільства, можна
пояснити тим, що це дозволяє їм віднайти адекватні способи виконання однієї з
найважливіших своїх функцій – ефективно представляти в стосунках з органами
влади інтереси своїх членів. Це надає можливість продуктивного впливу на фор-
мування змісту та реалізацію відповідних урядових програм.
    Таку ж мету – здійснення дієвого впливу інтересу певної суспільної групи
на зміст політики – ставить перед собою будь-яка лобістська кампанія. Її метою
може бути:
     •   скасувати / відкоригувати уже ухвалене рішення;
     •   запобігти ухваленню певного проекту рішення;
     •   власне вирішення проблеми, до якої влада ще не має чіткої політики,
         тобто:
          a.   ще не визначила свого ставлення;
          b.   здійснює несистемні, спорадичні кроки по її вирішенню;
          c.   провадить інерційну політику (здійснює звичні, не відомо ким та
               для чого запропоновані заходи).
    У будь-якому разі основою проведення лобістської кампанії має бути певний
варіант вирішення проблеми, до вибору якого планується схилити вповноважені
органи або посадовців. Звідси й головне завдання, яке повинен виконати аналіз
політики для цілей лобістської кампанії – переконливо аргументувати доцільність
та максимально описати спосіб реалізації вашої пропозиції. Звичайно, лобістсь-
ка кампанія не може обмежуватися підготовкою лише чергових пропозицій до
влади, вона так само потребує і формування відповідної громадської думки на
свою користь (у чому, до речі, теж може суттєво допомогти аналіз потенційних
здобутків та втрат різних заінтересованих сторін) і створення альянсу своїх при-
хильників, звичайно ж, різноманітних інструментів громадського тиску (петиції,
пікети, розклеювання листівок, переговорів з опозицією тощо). Однак логічною
основою такої кампанії має бути реалістична пропозиція: як вирішити відповід-
ну проблему. Вирішити це завдання й покликаний аналіз політики.



                                                                  33
Зрозуміло, що це буде дещо незвичний для наших сьогоднішніх суспільно-
політичних реалій спосіб аналізу, який називається «обстоювання політики».
У даному випадку під «обстоюванням політики» ми маємо на увазі здійснення
заходів з метою обґрунтування тієї політики, яка вважається правильною ініціа-
торами відповідної лобістської кампанії. З огляду на таку специфіку, виклад ма-
теріалу підручника буде здійснюватися за схемою: у кожному розділі спочатку
висвітлюватиметься загальна тематика, а згодом буде описуватися специфіка
відповідного етапу аналізу політики для потреб і завдань проведення громадсь-
ких лобістських кампаній.
    Обстоювання політики заведено вважати дещо «тенденційним» аналізом.
Тобто таким, що нехтує теоретичними стандартами об’єктивності та неуперед-
женості. Адже його мета – надання вичерпної і переконливої аргументації для
обґрунтування певного способу вирішення проблеми політики та забезпечити
необхідними контраргументами проти інших варіантів її вирішення. Тим самим
він перетворюється на інструмент політичної боротьби. Таким чином, нехтую-
чи або свідомо замовчуючи певні аргументи проти варіанту політики, що об-
стоюється, такий аналіз політики ризикує стати засобом зміцнення позицій,
які певні політичні сили хочуть посісти або вже посіли. Ми не заперечуємо, що
предмет та процес проведення лобістської кампанії може бути використаний у
«політичній грі», як зрештою і те, що «політична гра» теж може бути використа-
на на благо лобістської кампанії.
    І нарешті. Успішне та резонансне проведення кампаній громадського
лобіювання є потужним імпульсом для організаційного розвитку інституцій
громадянського суспільства. Адже вони, як організатори таких кампанії, пере-
творюються на авторитетні суспільні інститути, які здатні впливати на місцевий,
регіональний, загальнодержавний розвиток і бути ефективним партнерами ор-
ганів влади; вони отримують все більшу довіру людей, а отже, стають спромож-
ними впливати на формування громадської думки та позиції відповідних органів
влади, що робить їх значно цікавішими, а співпрацю з ними важливішою в очах
політиків, представників приватного сектору та засобів масової інформації.


   Запитання для самоконтролю:
   1) Поясніть різницю між політикою як «policy» та політикою як «politics».
Чому ця різниця є неочевидною у випадку українського суспільства?
    2) Яких можливих значень може набувати термін «державна / публічна
політика»?
   3) В чому полягає ідеалізація в моделі розуміння політики як вповноваже-
ного вибору?
    4) Які аргументи можна навести на користь підходу до політики як структу-
рованої взаємодії?



          34
5) В чому полягає проблема формулювання визначення політики (policy) та
яким її рисам має задовольняти це визначення?
    6) Які головні етапи вироблення політики виділяються прихильниками під-
ходу «уповноваженого вибору»?
    7) В чому полягає міждисциплінарна специфіка аналізу політики?
    8) Які існують підходи до визначення предмету аналізу політики?
    9) Який недолік підходу «управління державою – справа професіоналів» та
в чому полягає різниця між аналітиком політики і галузевим фахівцем?
    10) Чому необхідно послуговуватись аналізом політики для проведення
лобістської кампанії?




         РОЗДІЛ 2. Формулювання проблеми та вплив на
            формування «порядку денного» органів влади

§ 1. ПРОБЛЕМНА СИТУАЦІЯ ТА ПРОБЛЕМА ПОЛІТИКИ
    Політика має справу з проблемами. Цю тезу можна тлумачити по-різному.
Аналітики обстоюватимуть точку зору, що політика покликана вирішувати суспіль-
ні проблеми, однак завжди знайдуться ліберальні скептики (їх позиція зумовлена
переконанням: «Чим менше держави, тим краще»), які вважають, що політиці (де-
ржавному регулюванню) більш притаманно їх породжувати. В обох випадках мова
йде про певні «труднощі», «перешкоди» (саме це означало поняття «проблема» у
старогрецькій мові). В нашому ж слововжитку поняття «проблема», швидше асо-
ціюється Із сформульованими у вигляді питань утрудненнями в сфері пізнання та
знання. В повсякденному житті ми вживаємо це поняття для позначення всього,
що турбує нас, додає нам хвилювань та призводить до почуття невдоволення і три-
воги. Традиція аналізу політики таку сукупність турбот, хвилювань, ознак стресу і дис-
комфорту позначає поняттям «проблемна ситуація».
    Проблемна ситуація це, власне, те, з чого починається аналіз політики. Вона
є способом, яким відчувають певні суспільні негаразди політики, державні /
муніципальні службовці чи пересічні громадяни. Завданням аналізу «проблем-
ної ситуації» є визначення проблеми політики. Таким чином, проблема політи-
ки є результатом певного вивчення сукупних ознак настроїв суспільного невдо-
волення та стурбованості, що оточують певне громадське явище, й передбачає
перехід від безпосереднього переживання, інтуїції та політичного інстинкту до
цілеспрямованого, систематичного дослідження та визначення характеру від-
повідного «утруднення» (проблеми).

                                                                       35
Специфіку аналізу проблемної ситуації, результатом якого є визначення
проблеми політики, складає:
     •    виокремлення з особливостей фактичної ситуації суті того, що «хви-
          лює»;
     •    визначення в сенсі опису меж та змісту чинників, що викликають не-
          вдоволення;
     •    привернення уваги уряду до необхідності вирішити.
    Визначальною особливістю проблеми політики є те, що її можна вирішити
завдяки діям уряду (вповноважених органів державної влади та місцевого самов-
рядування). Це власне і відрізняє її від велетенського моря щоденних проблем, з
якими постійно зустрічаються люди. Більше того, поняття «проблема політики»
передбачає, що громадяни очікуватимуть та вимагатимуть саме від органів влади
вирішення цієї проблеми. Таким чином, її можна визначити як певну умову /
ситуацію, яка породжує вимоги чи незадоволення людей. Для вирішення її не-
обхідна дія влади (уряду). Варто зазначити й інші принципові особливості про-
блем політики:
     1.   Проблеми політики мають не приватний, а громадський характер, тобто
          торкаються значної частини суспільства (зокрема й тих, кого вона не
          стосується безпосередньо). Наприклад, проблемою політики не може
          бути те, що Петренко Любов Степанівна щоденно запізнюється на ро-
          боту. Однак якщо разом із нею на роботу щоденно вчасно не можуть
          потрапити ще 60% мешканців її мікрорайону, то це питання набуває
          політичного характеру (мова йде про муніципальну транспортну полі-
          тику).
     2.   Ця проблема ображає наше розуміння загальноприйнятих поглядів та
          звичок (того, що є «правильним»). Прикладом цього може бути те, що
          переважна кількість наших громадян вважає за неприпустиме дозво-
          лити торгівлю алкогольною та тютюновою продукцією в орендованих
          приміщеннях середніх загальноосвітніх шкіл.
     3.   Проблема є перешкодою для наших бажаних дій або цілей. Наприклад,
          жителів великого мікрорайону позбавляють можливості користати-
          ся єдиним сквером, бо на його місці планується звести приміщення
          районній податковій інспекції.
     4.   Проблема є наслідком попередньої політики (минулих дій влади). Хибні
          рішення міської ради з питань відведення землі під житлове будівниц-
          тво призвело до того, що у відповідному мікрорайоні не має місця для
          спорудження вкрай необхідного дитячого садка;
     5.   Існує більш-менш тісний взаємоз‘язок різних галузевих проблем. Заходи
          по вирішенню проблем в одній галузі зводять нанівець реформаторські
          зусилля в «сусідній». Приміром, боротьба за розширення доступу гро-



          36
мадян до ринку автомобілів шляхом зниження ставки ввізного мита на
          автомобілі, старші 8 років, зводять нанівець підвищені ставки реєст-
          раційного збору на цей тип автомобілів.
     6.   Визначення / перевизначення проблеми – політичний процес. На цьому ми
          зупинимось докладніше далі. Зараз ватро лише зазначити, що визначення
          та формулювання проблеми в політиці не є теоретичним, об’єктивним,
          незаангажованим процесом, це, радше, протистояння різних інтересів та
          цілей. Його кінцевий результат залежить від конкретного розподілу сил
          прихильників якогось варіанту бачення проблеми.
     7.   Суспільна значущість проблем політики змінюється залежно від зміни
          цінностей та умов. Типовим прикладом є ставлення до сексуальних
          меншин. З часом суспільство стає толерантнішим стосовно них, що
          знаходить свій вияв у лібералізації відповідних норм кримінального та
          цивільного законодавства. З іншого боку відбувається посилення ви-
          мог, а отже, й державної регуляції та контролю за якістю товарів, пос-
          луг та процесу торгівлі (захист прав споживачів, екологічних стандар-
          тів тощо).
     8.   Проблеми політики мають різну ступінь «піддатливості для розв’язання».
          Їх вирішення передбачає різний рівень радикалізму або більш помір-
          ковану зміну звичної поведінки людей (законів, посадових інструкцій,
          різноманітних стандартів тощо ).
    Специфіка проблем політики зумовлює й особливості підходу до їхнього
аналізу.




§ 2. АНАЛІЗ ПРОБЛЕМИ ПОЛІТИКИ
    Позаяк проблема політики, в якій фокусується сукупність очікувань та ви-
мог «дати раду» певному явищу у громадському житті, які адресуються до органів
влади, не є безпосередньо даною, а є певним тлумаченням і результатом певно-
го обмірковування проблемної ситуації. Виникає потреба забезпечити надійний
спосіб її осмислення. Тому проблему політики необхідно:
     •    Визначити;
     •    Структурувати;
     •    Локалізувати її в певних межах;
     •    Дати їй назву;
     •    Дати чітке розуміння технічних і політичних вимірів проблеми.
   Перш ніж перейти до опису інструментів аналізу проблеми, варто зазна-
чити, що будь-який аналіз (а він за визначенням претендує на об’єктивність та


                                                                   37
обгрунтованість) повинен спиратися на дослідження певних показників (інди-
каторів) проблеми. Вони ж, в свою чергу, повинні відповідати критеріям:
     • точності (чіткі й однозначні показники виміру);
     •    адекватності ( відповідають специфіці проблеми);
     •    надійності ( здатні послідовно відобразити зміни у стані проблеми).
    В аналізі проблем політики насамперед важливо з’ясувати ступінь її структу-
рованості. Під ступенем структурованості мають на увазі прояснення характеру
зв’язку між елементами. До таких елементів належать:
     1.   Виробники рішень – ті органи та посадові особи державної влади або
          місцевого самоврядування, до компетенції яких належать повнова-
          ження по вирішенню відповідної проблеми.
     2.   Альтернативи – взаємоконкуруючі способи вирішення проблеми.
     3.   Цінності – концепції бажаного стану справ. Саме ціннісні судження
          (визнання значущості факту / інституції чи будь-якого суспільного
          явища) найбільшою мірою впливають на визначення проблеми. Деякі
          авторитетні дослідники вважають це поняття ледь не вирішальним для
          природи державної політики, визначаючи останню як «… систему, що
          створена для прив’язування цінностей до фактів» (Керол Вейс).Таке
          розуміння цінностей в аналізі політики зумовлено тим, що цінності
          відіграють наступні функції критеріїв вибору або пріоритету, чи засо-
          бу обґрунтування певних дій». Цінності є ключовими для розуміння
          природи політичних процесів. Цінності спрямовують та стримують
          поведінку і дії виробників політики, впливаючи на:
          •    їхнє сприйняття бажаного кінцевого стану;
          •    добір та визнання ними достовірними фактів;
          •    їх прийняття засобів (інструментальних цінностей) для його до-
               сягнення.
          Цінності не існують самостійно, вони взаємопов’язані та створюють
          певну цілісну структуру, яку іменують «системою цінностей». Систе-
          ма цінностей передбачає структуру цінностей, де вони ідеально ран-
          жуються за ієрархічним порядком. Саме в цьому сенсі йдеться про
          «інструментальні», або «вторинні» цінності, як засоби досягнення
          «первинних» (ієрархічно вищих) цінностей. Система цінностей зав-
          жди передбачає як свого носія, так і те, що цінності мають властивість
          змінюватися. В політичному житті зміна цінностей ініціюється домі-
          нантною групою. Тому аналіз структурованості проблем за цінностями
          врешті-решт призводить до необхідності дати відповідь на питання:
          «Чиї цінності?». Складнощів такому аналізу додає й те, що цінності
          можуть бути:



          38
•   прихованими;
          •   розпорошеними;
          •   переплутаними.
          На розгляді цих питань ми докладніше зупинимось у розділі 5.
     4.   Результати – будь-яка ситуація чи рішення може мати різноманітні
          коротко- середньо- та довго- термінові впливи. До того ж, ці впливи
          різнитимуться різним характером і рівнем інтенсивності на різні групи
          інтересів;
     5.   Вірогідність помилок – неможливо з високою мірою ймовірності виз-
          начити усе розмаїття причин і впливів на проблему. Так само доводить-
          ся миритися з неуникненною невизначеністю наслідків.
    Аналіз проблеми як перший етап аналізу політики, здійснюється в демок-
ратичних державах у межах урядових інституцій. Зрозуміло, що логіка такого
аналізу не в останню чергу зумовлена специфічними завданнями, потребами та
інтересами відповідних установ і організацій. Мета здійснюваного ними аналізу
– виявити та запропонувати власне бачення проблеми та шляхів її розв’язання
ще на етапі, коли вона не набула гострого політичного звучання і до неї не при-
кута підвищена суспільна увага. Й хоч таке вивчення проблеми швидше від-
повідає поточним потребам конкретної інституції державного управління, ніж
потребами громадськості, все ж не зайвим буде ознайомитись з тим, за якою
логікою формується погляд на проблему «по той бік барикад». Далі наводиться
метод т.зв. «фільтрації проблем». Специфікою цього підходу є те, що він пропо-
нує послідовну систему фільтрів у вигляді питань, відповіді на які потенційно
зумовлюють відмову в подальшому аналізі проблеми.


    І. Контекст проблеми:
    1) Чи є час для аналізу? Від відповіді на це запитання залежить, чи варто мо-
білізувати необхідні ресурси: кадрові, фінансові, інформаційні тощо для прове-
дення дослідження проблеми.
     •    Момент, до якого необхідно ухвалити рішення;
     •    Тривалість часу, якого потребуватиме запропонований аналіз.
    2) Якою мірою проблема має політичний підтекст? Це передбачає з’ясування
«політичної чутливості» проблеми, а саме того, яких інтересів політичних партій
(вдадних / опозиційних), органів влади, зобов’язань у сфері міжнародних відно-
син тощо торкається ця проблема?
    3) Чи посів хто-небудь визначені позиції з цього питання? Тобто, чи існують
або ж чи вже заявлені позиції виробників політики, яких не здатен зрушити жо-
ден аналіз?



                                                                   39
4) Якою мірою проблема відповідає інтересам організації? В даному випадку
справа стосується того рівня повноважень, для якого ця проблема має «цент-
ральне значення».
     •   Чи пов’язана проблема з провідними цінностями або цілями організації?
     •   Чи зводить вона разом численні течії в політиці?
     •   Які довготермінові результати для організації матиме ця проблема?
     •   Чи має проблема широкомасштабні наслідки, які виходять за межі від-
         повідної інституції?
     •   Чи створить спроба вирішити проблему прецедент або певні обме-
         ження для майбутніх дій?


    ІІ. Внутрішні характеристики проблеми:
    1) Чи існує простір для вибору? Необхідно з’ясувати, який спектр варіантів
(арсенал інструментів) відкритий для розв’язання проблеми?
    2) Яким є ступінь злагоди з приводу проблеми та її розв’язання? Чи існує серед
усіх, кого стосується проблема, спільне бачення її природи та оптимальної полі-
тики її розв’язання?
     3) Наскільки складною є проблема? В даному випадку необхідно визначи-
ти існування різного типу незгод і розбіжностей стосовно визначення масштабу
проблеми; шляхів вирішення, досягнення яких означатиме успішну політику по
подоланню / помягшенню ступеня гостроти проблеми?
    4) Якою є визначеність з приводу проблеми та її можливих результатів? Не-
обхідно дати собі звіт щодо певності розуміння головних складових аналізу:
     •   Ступінь невизначеності характеру проблеми;
     •   Ступінь невизначеності випадкових чинників;
     •   Ступінь невизначеності можливих результатів;
     •   Ступінь невизначеності різних варіантів її розв’язання.
    5) Якою мірою проблема дотична до цінностей? Чим більшою мірою пробле-
ма дотична до цінностей, тим менш важливим буде аналіз. Адже в цьому випадку
ми маємо справу з т.зв. «сильними переконаннями», які не піддаються перегляду
жодним раціональним аргументуванням.


    ІІІ. Відгомін проблеми:
    1) Про який масштаб наслідків йдеться? Тобто наскільки радикальними мо-
жуть бути зміни, інакше кажучи, необхідно визначити очікувану «міру іннова-
ційності».


          40
2) Чи багато людей зазнає впливу? Необхідно з’ясувати територію, час та ті
групи людей, на які впливає ця проблема (визначити «масштаб» проблеми).
    3) Наскільки важливими є групи як об’єкти впливу? Передбачається, що гру-
пи, на які проблема справлятиме найбільший вплив, спробують втрутитись у
спосіб визначення її характеру та шляхів вирішення. Тому приділяють спеціаль-
ну увагу групам, що потенційно можуть взяти участь у цих процесах. Їх аналізу-
ють щодо:
     •   Ступеня організованості;
     •   Присутності в політичному просторі;
     •   Дієвості;
     •   Впливовості.
    4) Наскільки важливою є група як об’єкт впливу? А саме: наскільки вагомі
наслідки існування проблеми для відповідної групи та наскільки визначальною
є група для визначення способу розв’язання проблеми?
    5) Чи може проблема розгалужуватися і впливати на інші проблеми? Як уже
згадувалось, будь-яка суспільно-значуща проблема тісно пов’язана із суміжни-
ми галузями політики. А отже впливає та зазнає впливу з їхнього боку. Тому важ-
ливо визначити ступінь «ізольованості», можливі «ударні» та побічні ефекти, які
викликає проблема та можуть викликати різні варіанти її вирішення.
    6) Чи обмежуватиме розв’язування проблеми гнучкість дій організації в май-
бутньому? Будь-яке рішення не є ізольованим і в іншому сенсі. Воно так чи інак-
ше визначає долю тієї інстанції, яка його ухвалює. Рішення може, наприклад,
створити небажаний прецедент, стати «шаблонним», тобто суттєво обмежувати
майбутні дії, в т.ч. й доступ до ресурсів та характер їх використання.


   IV. Вартість дії та аналізу:
    1) Скільки коштує розв’язання проблеми? Надто висока як і надто низька ціна
«вирішення питання» роблять недоцільним проведення аналізу. У першому ви-
падку через нереалістичність та нездійсненність такого вирішення, у другому
– тому, що вартість аналізу може бути надто дорогою для порівняно незначного
у фінансовому відношенні питання. Як правило встановлюють «порогову суму»
– мінімальний обсяг фінансування, претендувати на який не може жодна пропо-
зиція, без проведення відповідного аналізу. Безумовно, у випадку з проблемами
політики «вартість» питання не обмежується лише фінансовими міркуваннями
виробників політики. Будь-яке рішення має й символічну вагу, іноді надзвичай-
но значиму для певної суспільної групи.
    2) Протягом якого часу витрачатимуться ресурси? Надзвичайно важливий
елемент аналізу необхідних витрат. Він здатен додати серйозних переваг або ж
навпаки бути вагомим аргументом «проти» відповідної пропозиції в очах вироб-


                                                                 41
ників політики. Будь-які політики, що йдуть на вибори, зацікавлені у якнай-
швидших результатах. Тому для них важливим є т.зв. «час відставання інвести-
цій» – часова різниця між рішенням інвестувати та одержанням прибутку від
інвестиції.
    3) Скільки коштуватиме аналіз? Власне оцінка вартості експертних, інфор-
маційних, часових та організаційних ресурсів необхідних для проведення аналі-
зу проблеми.
    4) Чи дасть аналіз виграш? В даному випадку мова йде про зіставлення вар-
тості аналізу проблеми з прогнозованим виграшем від кращої політики (вирі-
шення / зменшення гостроти проблеми).
    Як ми могли пересвідчитись, аналіз проблеми є надзвичайно складним і ба-
гатоаспектним явищем. Він стосується широкого кола питань і виходить безпо-
середньо за межі проблеми, торкаючись прогнозування варіантів її вирішення,
їх можливих впливів тощо. До певної міри, аналіз проблеми передбачає здій-
снення всіх етапів аналізу політики, як справедливо, і протилежне: будь-який
етап аналізу політики (розробка варіантів вирішення, вибір серед альтернатив,
реалізація, оцінка та коригування політики) не може обійтися без чіткого ро-
зуміння й іноді вимагає нового визначення суті проблеми.
    Існує багато підходів до аналізу проблеми, що переміщають у фокус своєї
уваги ті її аспекти, які є значимі саме для потреб цього аналізу. Для потреб аналі-
тичного забезпечення громадської лобістської кампанії при вивченні проблеми
варто зосередитись на наступних питаннях:
     1. Хто стверджує, що проблема існує? Чому? Власне, йдеться про різно-
манітні способу її сприйняття: те, кому було вигідно винести її на широкий
загал; з точки зору якої позиції та з яких обставин це зроблено? Визначення
проблеми є результатом тлумачення ситуації з певної точки зору (в основі
якої, у свою чергу, лежить конкретний інтерес) та визначення відповідних ви-
мог щодо її вирішення. Інакше кажучи, визначення проблеми з необхідністю
стає частиною ширшої політичної гри за повноваження, ресурси та можли-
вості. (Про це буде йти мова у наступному параграфі). Тому, для організаторів
та керівників лобістської кампанії вкрай важливо розуміти специфічні підхо-
ди до визначення різними учасниками політичної гри, їх стратегічні мірку-
вання, тактичні кроки щодо визначення проблеми та характеру своєї участі
у її вирішенні.
    2. Чи реальною є проблема? Чи впорається з нею уряд? Варто пам’ятати,
що іноді те, що ми вважаємо проблемою, є або маніпулятивним викривленням
«стану справ» заінтересованих сторін, або ж – результатом банального процесу
«навішування ярликів». Позаяк вирішення будь-якої проблеми політики пере-
дбачає використання владних інструментів, треба добре зважити на те, наскіль-
ки обґрунтованим та дієвим буде втручання уряду. Адже таке втручання може
створити значно серйозніші проблеми, ніж ті, на вирішення яких воно спрямо-
вано. Оцінка реалістичності проблеми і доцільність урядового втручання не є


          42
незмінною. Ставлення до проблеми та шляхів її вирішення може змінюватися з
часом під впливом низки факторів:
     •   коли стає відомо більше фактів;
     •   при зміні панівних цінностей;
     •   зміщення розподілу влади до прихильників/супротивників визнання
         проблеми тощо.
    3. Наскільки ймовірною є злагода з приводу проблеми? Інакше кажучи, вона
породжує злагоду/протистояння в суспільстві? Як ми пересвідчимось в цьому далі,
будь-яке визначення проблеми має своїм наслідком поділ людей на різні групи
та об’єднання людей у такі групи залежно від характеру їх інтересів та способу
ймовірного впливу на них різних варіантів її вирішення. Тому годі чекати такого
визначення проблеми, яке вдовольнятиме усіх та означатиме повну суспільну
згоду щодо її природи, меж і належного способу розв’язання. Проте різні про-
блеми мають щоразу відмінну конфігурацію факторів, які впливають на харак-
тер злагоди/протистояння в суспільстві:
     •   Кількість установ або інтересів, які діють на стадії визначення пробле-
         ми;
     •   Наявність та надійність у них відповідної інформації;
     •   Міра, до якої проблема дотична. Сфера первинних цінностей;
     •   Діапазон ширших перспектив («рамок»), в які включається проблема.
    4. Чи не зарано давати визначення? При проведенні будь-якого аналізу іс-
нує ризик зайвої поспішності понятійного формулювання інтуїції дослідника та
притаманного йому способу відчуття проблеми. Тому варто щоразу стримувати
себе від поспіху, з’ясовуючи чи достатній обсяг інформації вже нагромаджено і
проаналізовано? З огляду на різнобічність бачення і розуміння різними заінте-
ресованими сторонами на момент переходу до визначення проблеми, необхідно
бути впевненим, що досліджено вже достатньо відмінних поглядів та оцінок.
    5. Чи дотримуються певних «меж політики» ті, хто визначає проблеми? Під
«межами політики» мають на увазі некритично взяті припущення, попередній
досвід, поширені шаблони, стереотипи, в світлі яких постає певна проблема
політики.
    6. Чи бувають альтернативні «межі політики»? Це передбачає спробу до-
слідника проблеми генерувати, описати, порівняти нові «базові припущення»,
в контексті яких можна інакше витлумачити проблему та порівняти їх із уже
існуючими домінантними «межами політики». Адже наші «межі політики», як
правило, характеризуються:
     •   неадекватною обмеженістю – перенесенням логіки з однієї сфери до
         іншої; при чому, таке «перенесення» має своїм наслідком ігноруван-
         ня особливості тієї сфери, в якій, за аналогією, нею намагаються ско-
         ристатися;

                                                                  43
•   логічною непослідовністю – базові припущення часто є таким, що
         важко поєднуються, а іноді є взаємовиключними;
     •   недостатньою гнучкістю – базові припущення не можна застосувати
         до певних характеристик ситуації.
    7. Чи належний рівень агрегації? Під агрегацією розуміють присутність за-
гального в конкретному. Проблема має бути досить загальною, аби її значен-
ня не вичерпувалось межами фактичної ситуації. З іншого боку існує ризик, що
аналізуючи проблемну ситуацію, можна настільки вихолостити її конкретний
смисл, що терміни, в яких формулюється проблема, набувають радше характеру
загальних гасел.
    8. Чи усвідомлення причинна структура проблеми? В будь-якій проблемі не-
обхідно чітко розрізняти конкретні прояви (симптоми) та причини її виникнен-
ня / загострення. Аналіз проблеми рухається за наступним ланцюжком: симп-
томи проблеми – їх належне агрегування – визначення проблеми – виявлення
причин та їх пояснення.
     9. Чи можна конкретизувати та кількісно виразити наслідки проблеми? Полі-
тики і чиновники зацікавлені, насамперед, у аналізі наслідків проблеми (з чим в
майбутньому доведеться мати справу), а не її проявів та причин (позаяк це мину-
ле і теперішнє, які неможливо змінити, однак відповідальність за які легко пок-
ласти на цих політиків і чиновників). Вони виявляються більш «чутливими» до
спроб знайти відповідь на питання: «Що може статися?» та «Як цьому завадити /
посприяти?», ніж «Хто в цьому винен?». Тому наслідки та впливи треба якомога
більше / чіткіше конкретизувати. До того ж, якщо можливо, варто робити це у
кількісному вигляді, позаяк наявність розрахунків сприяє увазі до ваших аргу-
ментів. Отже необхідно:
     •   описати масштаб та інтенсивність проблеми – те, на яку кількість лю-
         дей, який час та на якій території справляє свій вплив ця проблема.
         Наскільки чутливі різні суспільні групи / заінтересовані сторони до
         цього впливу;
     •   визначити сферу дії проблеми – з’ясувати цілеспрямованість дії (на
         які суспільні групи вона здійснює прямий, а на які – опосередкований
         вплив). Для цього треба застосовувати більше дезагрегованих даних;
     •   темпи зміни проблеми – динаміку розвитку проблеми та зміни у спо-
         собі її сприйняття. Варто також дослідити ступінь невизначеності тих
         впливів, які здійснює змінена проблема;
     •   визначити наявність та доцільність існуючих програм. Добре, якби
         була змога зробити аналіз успішності, ефективності та причин невдач
         попередніх та нинішніх намагань органів влади розв’язати проблему.
         Спеціальної оцінки вимагатиме потреба ресурсах. Як правило, дослід-
         ники визначають т.зв. «пороговий рівень» або мінімальний рівень ре-
         сурсів, без якого годі сподіватися на досягнення запланованих цілей.


          44
Однак, варто пам’ятати, що існують найглибші проблеми – ті, які найважче
описати, емпірично продемонструвати або їх наслідки надто широкі для типо-
вого дослідження.
    10. Коли та як проблема переглядатиметься? У переважній більшості випадків
розуміння й, відповідно, визначення проблеми зазнає змін під час наступних
етапів її аналізу та за результатами спроб її вирішення. Тому варто спрогнозува-
ти, коли може відбутися таке «перевизначення» проблеми. Зазвичай, це відбу-
вається за умов:
     •   її важливого значення – коли проблема постійно перебуває у фокусі
         уваги політиків та громадськості;
     •   зміни балансу сил між ключовими гравцями;
     •   високого ступеню невизначеності її показників;
     •   наявності результатів пробного розв’язання – оцінки факторів успіш-
         ності, ефективності спеціально проведеного експерименту або здійс-
         нення пілотного проекту по вирішенню проблеми у меншому масшта-
         бі.


§ 3. ВИМОГИ ДО ФОРМУЛЮВАННЯ ПРОБЛЕМИ
    Аналіз проблеми має своє завершення у її формулюванні. Попри те, що
проблема протягом усього аналізу та здійснення конкретних заходів політики,
спрямованих на її вирішення, зазнає коригування: уточнення, а то й радикаль-
ного перевизначення, все ж на якомусь етапі виникає необхідність призупинити
аналіз та узагальнити його результати у конкретному формулюванні проблеми.
Саме у сформульованому виді проблема потрапляє у широкий світ виробників
та «споживачів» політики.
    Методика формулювання проблеми політики саме є темою різноманітних
досліджень та дискусій. Спектр підходів надзвичайно широкий: від тих, хто
схильний вбачати у ній суто технічне завдання, до тих, які вважають форму-
лювання проблеми витонченим інструментом маніпулювання її сприйняття у
широкому громадському загалі та ефективним знаряддям політичної боротьби.
Спробуємо прислухатись до аргументів цих сторін.
    Так, на думку прихильників технократичного бачення, формулювання про-
блеми зводиться до стислого опису результатів попереднього аналізу у вигляді
наступних її характеристик:
    1. Причинність:
     •   Чому існує проблемна ситуація?
     •   Чи є вона результатом індивідуальних рішень і альтернатив, чи є си-
         лою, що існує за межами компетенції окремих індивідів.


                                                                  45
2. Жорсткість: Який відсоток населення зачіпає / може зачепити ця проблема?
   3. Чисельність: Хто зазнає впливу й які ключові елементи цього впливу у
межах всього населення?
   4. Новизна: Чи ця проблем нова / непередбачена чи повторна?
    5. Резонансність: скільки респондентів формулюють / вказують на її нагаль-
ність або аргументують вимогу розв’язати цю проблему?
    Раціонально-інструментальний погляд приділяє також велику увагу по-
няттєвому та термінологічному апарату, засобами якого й формулюються про-
блеми. Головна мета – досягти максимально об’єктивного, стислого, чіткого й
однозначного опису суті проблеми. Для цього застосовується специфічні логіко-
аналітичні процедури, які покликаних забезпечити відповідну мову такого опи-
су. Прикладом такої процедури може слугувати т.зв. «класифікаційний аналіз».
Він слугує засобом очищення понять та повинен гарантувати, що визначення чи
поняття, якими ми послуговуємось достатньо вичерпні, послідовні та адекватні
розгляду даної проблеми і дозволяють належним чином розрізняти окремі яви-
ща. Мовні засоби опису аналізуються на предмет:
     •   Доречності – поняття повинні відповідати (бути адекватними) спе-
         цифіці проблемної ситуації;
     •   Вичерпності – поняття повинні охопити усі типи явищ, які пов’язані з
         проблемною ситуацією;
     •   Винятковості – поняття повинні бути взаємозаперечними (не перети-
         натися у сфері своїх значень);
     •   Послідовності – будь-яке поняття або суб-поняття (похідне / підпо-
         рядковане основному ) поняття повинне базуватися на єдиному кла-
         сифікаційному принципі;
     •   Ієрархічної відмінності – поняття і суб-поняття повинні чітко розме-
         жовуватися. Висновки з одного рівня не переносять (автоматично) на
         інший рівень.
    Позаяк будь-який аналіз мотивований суб’єктивною позицією та інтереса-
ми в проблемі автора аналізу, то, на думку прихильників об’єктивістської раціо-
нальності, завжди існує ризик отримати в результаті тенденційні та заангажовані
висновки дослідження проблеми. Щоб уникнути цього, варто уявляти найглиб-
ші настанови, що спрямовують дослідження, визначають його бачення «стану
справ» та специфіку його підходу до предметів, що вивчаються. Саме цьому за-
вданню слугує т.зв. «аналіз припущень». Цей тип аналізу дає змогу осягнути від-
мінність бачення проблеми різними учасниками політичної гри, що відбувається
довкола неї та відшукати таку її інтерпретацію, що може бути прийнята різними
сторонами. Адже саме аналіз припущень дає можливість урівноважити:
     • домінуючі перспективи ключових факторів;



          46
•   неможливість систематичного розгляду альтернативних підходів до
         політичної проблеми;
     •   інституційні переваги структурних підрозділів уряду чи органів вико-
         навчої влади нижчих рівнів;
     •   тенденції до переважного оцінювання підходів щодо формулювання
         та розв’язання проблем за поверхневими характеристиками замість
         основних припущень.
   Щоб досягти такого урівноваження факторів необхідно здійснити макси-
мально чітке та вичерпне:
     •   визначення суб’єктів – визначення «заінтересованих сторін» та їх пози-
         ції (детальніше див. розділ 3);
     •   визначення припущень – необхідно пройти зворотній шлях від різних
         пропозицій щодо способів розв’язання проблеми, до припущень, на
         яких вони засновуються;
     •   окреслення припущень – аналіз припущень на предмет того, чи є вони
         точними і послідовними, а також чи не приховують вони інші припу-
         щення;
     •   об’єднання і послідовність припущень – складання списку припущень і
         впорядкування останніх відповідно до їхньої взаємопов’язаності і зна-
         чення для різних суб’єктів;
     •   синтезування припущень – створення композиції прийнятих припу-
         щень.
    Попри те, що аналіз припущень має справу з логікою суб’єктивних підходів,
він теж надихається науково-раціоналістичним ідеалом об’єктивного та одно-
значного формулювання проблеми. Меті пошуку загальноприйнятних типових
формулювань та способів розв’язання проблеми слугує й т.зв. «синектичний
аналіз». Його особливістю є пошук однакових або подібних / типових зв’язків
між проблемами. Фактично мова йде про спроби проведення аналогій в політи-
ці. Досліджуються перспективи формулювання і розв’язання певної проблеми
шляхом перенесення на неї відповідних аналогій із минулої політичної практи-
ки, із інших галузей державної політики чи політичного досвіду інших держав.
    Проте в об’єктивістськи орієнтованих аналітиків проблеми є не менш пере-
конані прихильники прямо протилежного підходу. На їхню думку не існує уні-
версального, наукового чи об’єктивного способу постановки проблеми. Форму-
лювання проблеми політики не є й простим технічним навиком. Адже проблеми
не існують самі по собі, чекаючи, коли з’явиться проникливий аналітик і точно
їх визначить. Проблема визначення є питанням подання, оскільки кожне зма-
лювання ситуації – це її бачення тільки однієї з багатьох імовірних позицій.
Проблеми сіють у головах громадян інші громадяни, керівники, інституції та
органи державної влади, що є важливою частиною політичного маневрування.
Позаяк «сіяння» в головах проблем відбувається у повсякденному житті, то годі

                                                                  47
й сподіватися на якусь спеціальну мову профільтровану логіко-аналітичним чи-
ном. Очевидно, різні політичні гравці використовують кілька різних методів або
мов для постановки проблеми. І тут їм в нагоді стає широкий арсенал символів,
оповідей, метафор та ярликів.
     Формулювання проблеми завжди відбувається в певному контексті політич-
ної боротьби, в якій ідеться про розподіл повноважень, ресурсів та лояльність
тій чи іншій системі цінностей. Постановка проблеми – це завжди стратегія, що
має викликати посилення певної сторони в суперечці. Оскільки завжди є той,
хто програє або слабший, кому потрібно заручитися допомогою, його страте-
гія визначення зазвичай є змалюванням проблеми в такий спосіб, щоб обраний
напрямок постав широким суспільним інтересом. Саме слабша сторона прагне
збільшити масштаб конфлікту й звернутися до ширшого загалу. Зазвичай це до-
сягається завдяки апеляції до загальновизнаних первинних цінностей, а про-
блема замальовується як така, що порушує «звичний», «нормальний» стан справ
і призводить до нехтування або відмови для певної групи людей у тих правах
та можливостях, які, на думку більшості громадян, вважаються природними та
обов’язковими.
    Стратегія постановки проблеми також передбачає маніпулювання масшта-
бом конфлікту шляхом ілюстрації, що він зачіпає одних людей і не торкається
інших. Тлумачення проблеми, що знаходить свій вираз у її формулюванні, ще й
потужний мобілізаційний чинник, інакше кажучи, засіб перетягти щонайбіль-
ше людей на свій бік, і є найкращим знаряддям у боротьбі з супротивником. Ок-
рім того, формулювання завжди дає нагоду опозиції таким чином змалювати
причини виникнення чи загострення певної проблеми, що прямо або опосеред-
ковано покладає вину за такий плачевний стан справ на нинішніх політиків та
чиновників.
    Окрім того, до формулювання проблеми вдаються також часто з міркувань,
забезпечити собі в майбутньому вигоди щодо можливих дій, доступ до необхід-
них повноважень та ресурсів. Виробники політичних рішень, чи заінтересовані
сторони часто створюють проблеми як контекст для дій, які вони прагнуть здій-
снити. Вони представляють світ у такій спосіб, що робить їх, їхні вміння та об-
рану ними дію необхідними. Це саме той випадок, коли проблему визначають і
формулюють уже під певний спосіб її розв’язання.
    Резюмуючи цей підхід, можна сказати, що формулювання проблеми не є
нейтральним процесом, він має відношення до розподілу ресурсів. Адже врешті-
решт, від того, як проблема визначається – так політика й здійснюється. Остан-
ня теза ще раз підкреслює засадничі формулювання проблеми для здійснення і
дослідження політики.




          48
§ 4. ПОТРАПЛЯННЯ ПРОБЛЕМИ ДО «ПОРЯДКУ ДЕННОГО»
    Будь-яка проблема потребує того, щоб на неї звернули увагу ті, від кого зале-
жить її вирішення. Вона потрапляє в конкуренцію з іншими проблемами. Адже
проблем в громадському житті циркулює багато, значно більше ніж наявних ре-
сурсів, які можна залучити. Але чи не найважливішим серед них є увага ЗМІ,
широкої громадськості, політиків та чиновників. Якщо проблема є суспільно
резонансною, для її вирішення у виробників політики знаходяться час на її вив-
чення, розробки варіантів її вирішення, відповідні кошти, людські ресурси та
мобілізуються необхідні повноваження. Це означає, що вона потрапила до «по-
рядку денного» – переліку проблем, вирішення яких вважається пріоритетним.
    Прийнято розрізняти «громадський» та «урядовий» порядок денний, під-
креслюючи тим самим, що пріоритети влади не завжди співпадають з потребами
та вимогами переважної частини суспільства. Ми ж застосовуватимемо це по-
няття для окреслення тих тем, що перебувають у фокусі уваги виробників полі-
тики. Звичайно, виробники політики не існують в окремому, ізольованому від
решти суспільства світі. На їхні пріоритети впливає широке коло чинників. До
них, насамперед, відносяться:
    1. Інтереси політичних (партій, їх блоків / коаліцій тощо) та владних інсти-
туцій (органів державної влади та місцевого самоврядування).
    2. Ідеологічний та інституційний контекст їх діяльності:
     •   соціально-економічне середовище;
     •   фізичне оточення;
     •   розподіл влади в суспільстві;
     •   домінуючі уявлення, погляди, ідеї та ідеології;
     •   інституційні рамки влади та процес прийняття рішень у межах влади.
    По-різному на формування порядку денного виробників політики впли-
вають й різні учасники суспільно-політичного життя. Тих із них, позиції яких
мають вирішальне значення, при його визначенні називають «виробниками по-
рядку денного». Зрозуміло, що виробники політики по-різному зважають на них
з огляду на специфіку проблем, час та контекст перебігу процесів формування
свого порядку денного. Типовими виробниками порядку денного є:
    1. Заінтересовані сторони – ті, хто «причетні до політики». Аналізу «заінтере-
сованих сторін» спеціально присвячений наступний 3 розділ нашого посібника.
Зараз варто окреслити коло питань, що допоможуть нам з’ясувати потенційну
роль кожної із заінтересованих осіб у формуванні урядового порядку денного:
     •   Хто ті люди, інтереси яких торкає ця проблема?
     •   Якою мірою вони беруть участь у формуванні заходів по її
         розв’язанню?



                                                                    49
•   Чи є організації, що їх представляють (хто промовлятиме за «клієнтів»
         / «цільові групи» політики)?
     •   Чи входять вони в структуру прийняття рішень?
     •   Чи беруть вони участь у виконанні рішень?
    2. Групи протесту – групи людей, що обурені певним, уже прийнятим рішен-
ням / проектом рішення і які організували публічні заходи з метою привернення
суспільної уваги та добитися скасування або недопущення його ухвалення;
   3. Партійні лідери;
   4. Впливові особи – публічно-відомі особи, суспільні діячі та представники
приватного сектора, що мають вирішальний вплив на формування громадської
думки та позиції політичних лідерів;
   5. Керівники державних установ, організацій та їх радники – вищі державні /
муніципальні службовці, їх помічники, консультанти, експерти і т.п.;
    6. Представники «поінформованої групи» – науковці та галузеві експерти,
до кола фахових знань та інтересів яких відносяться різні аспекти відповідної
проблеми політики;
    7. Засоби масової інформації – журналісти, редактори періодичних друкова-
них видань, теле-, радіо- кампаній, Інтернет ресурсів тощо.
    Хоча всі вони різною мірою впливають на формування порядку денного, за-
звичай ініціювати включення до нього проблеми є прерогативою більш вузько-
го кола гравців. Це:
     •   Політики при владі. Для них формування порядку денного мотивуєть-
         ся необхідністю узгоджувати численні потреби-вимоги своїх виборців
         та політичних партнерів, небажання чути дошкульну критику опози-
         ції. Політики не часто надають публічного характеру формуванню сво-
         го «порядку денного». Радше вони інформують це громадськість про
         вже ухваленні рішення з метою мобілізувати її підтримку проголоше-
         ним цілям та заходам.
     •   Впливові особи. Зазвичай їх вплив є результатом закритого процесу. У
         таких випадках швидше послуговуються каналами неформального
         впливу (іноді корупційного характеру).
     •   Заінтересовані сторони – це єдиний гравець, що намагається за допо-
         могою раціональної аргументації та широкої апеляції до громадських
         інтересів домогтися розгляду певного питання виробниками політики
         та ухвалення ними такого рішення, яке відповідало б тим інтересам,
         які вони обстоюють.




         50
Політичний характер формування урядового порядку денного передбачає
не лише вплив на нього осіб чи організацій, але й низку інших чинників, на які
вимушені реагувати виробники політики. До таких типових інфраструктурних
чинників відносяться:
    1. Структурні тиски – історичні, інституційні, економічні та соціальні особ-
ливості, що виходять за межі тимчасових турбот політичної системи. Позаяк
більшість проблем, які претендують на те, аби попасти у фокус уваги виробників
політики не є новими й радше є тривалими та, до певної міри, звичними вия-
вами традиційного кола структурних тисків, то перед ініціаторами внесення
проблеми до порядку денного постає необхідність таким чином визначити або ж
перевизначити цю проблему, щоб вона отримала нову актуальність в конкретних
обставинах.
    2. Інституційні процеси – повторювані події, над якими уряд не має контролю:
     •   Вибори – необхідність залучитися підтримкою виборців, особливо в
         період їх безпосереднього наближення, змінює «чутливість» політи-
         ки до різних суспільних проблем та способів їх вирішення (уникнен-
         ня т.зв. «непопулярних заходів» або ж, навпаки, ухвалення «популіст-
         ських» рішень).
     •   Ухвалення бюджету. Як правило, ухвалення бюджету має чітку часову
         прив’язку. Тому з огляду на його ключове значення на час підготовки
         та розгляду проекту бюджету, політики й чиновники намагаються не
         займатися розглядом інших питань. Час та чітка бюджетна процедура
         визначає терміни, до яких необхідно подати пропозиції щодо майбут-
         ніх доходів та видатків відповідного бюджету.
     •   Відкриття парламентської сесії або чергової сесії місцевої ради de facto
         визначає перелік питань, які необхідно підготувати уряду для розгляду
         їх на відповідній сесії;
     •   Партійні форуми та їх рішення – політики, що представляють певні
         партії, не можуть ігнорувати рішення їх вищих статутних органів і час-
         то вимушені братися за розв’язання тих проблем, які вважаються пріо-
         ритетними для тієї політичної сили, яку вони представляють. Окрім
         того, багатьом з нас пам’ятна практика ухвалення рішень і результатів
         їх виконання до проведення чергового партійного форуму, на якому
         можна відрапортувати про конкретні кроки та досягнення.
    3. Непередбачувані події – події, явища, що їх важко або неможливо перед-
бачити. Втім, вони вимагають оперативних дій уряду. Провокування таких подій
є ефективним засобом впливати на формування порядку денного для опози-
ційних партій та зацікавлених груп. Часто представники опозиції вдаються до
заохочення подій, які можуть призвести до відставки уряду. Практика демокра-
тичних держав підказує, що уряду на такий випадок варто мати своєрідних «лі-
карів від паніки» («spin doctors») – речників, що подають неприємні або незручні
події у найсприятливішому світлі).

                                                                   51
4. Нормальний зворотній зв’язок із здійсненням програм. Зазвичай оцінка ре-
зультативності й ефективності політики, яка є результатом офіційного аналізу
виконання різних урядових програм породжує необхідність оперативного ко-
ригування подальшого впровадження запланованих заходів, а отже й розгляду
виробниками політики відповідних питань та ухвалення по ним рішень.
    В реальному житті вплив сильних гравців значно більшою мірою мотивує
виробників політики взятися до розв’язання проблеми, ніж рівень її вивчення.
«Порядок денний політики відображає мобілізацію політичних вимог радше,
ніж раціональний процес оцінювання потреб, цінностей та цілей. Таким чином,
на порядку денному ухвалення рішень часто з’являються проблеми, що не були
належно концептуалізовані або продумані» (Воллен). Адже уряди, як правило,
зосереджуються на негайних діях (швидких результатах), а не на гіпотетичних
проблемах. Однак прислужитися в цьому може й аналіз проблеми. Адже високу
ймовірність потрапити до порядку денного мають належним чином препаровані:
риторично виграшно сформульовані, подані та сприйняті проблеми. Зокрема:
    1. Проблема досягла масштабів кризи. Під кризою розуміють значне погір-
шення загальноприйнятних показників. Щонайменше мова у такому випадку
йде про те, що показники погіршення загрожують майбутньою кризою, а тому
надалі проблемою не можна нехтувати.
   2. Проблема набула специфічного характеру. В даному разі мова йде про те,
що окремі наслідки є такими, з якими не можуть змиритися заінтересовані сто-
рони, виборці; гострота та вияви цієї проблеми перетворює її на матеріали для
новин ЗМІ тощо.
   3. Проблема має яскраво виражений емоційний аспект, тобто викликає одна-
кову та інтенсивну реакцію у широкого загалу.
    4. Проблема має широкий резонанс. Іноді нею може бути навіть випадкова
подія, інтерес до якої тимчасово витісняє із суспільного порядку денного увагу
до інших проблем та породжує вимоги й очікування щодо відповідного урядово-
го реагування;
    5. Проблема порушує питання про владу та законність в суспільстві. Ефектив-
но добиватися привернення уваги до проблеми, якщо подати її у вигляді фактів,
одна лише наявність яких породжує засадничі сумніви щодо того «чи взагалі є у
нас влада»? та щодо спроможності останньої виконувати свої головні завдан-
ня;
     6. Проблема є модною. Вона широко дискутується в різних колах в Україні
та за кордоном.
    Отже, формування порядку денного є складною взаємодією персональних
переваг, інституційних тисків та специфічного розуміння окремих проблем. Ма-
буть неможливо спрогнозувати, який із цих чинників буде вирішальним. Пи-
тома вага кожного з них є щоразу іншою. Швидше можна погодитись із одним



          52
відомим аналітиком політики, що порядок денний формується у т.зв. «вікні
політики», своєрідного місця перетину трьох автономно існуючих потоків:
   1. Потоку проблем – сприйняття проблеми як суспільно значущої та такої,
що вимагає урядового реагування. Сюди, на його думку, відносяться:
     •   випадкові події;
     •   зворотній зв’язок із наявних програм;
     •   проблема визначається з огляду на загальновизнані уявлення щодо
         «нормального стану справ».
    2. Потік курсів – галузеві експерти й аналітики політики, які досліджу-
ють проблеми й пропонують свої пропозиції по їх вирішенню. Тут також можуть
«зводитися разом» / досліджуватися різні проблеми.
   3. Потік політики:
     •   коливання настроїв;
     •   адміністративна чи законодавча реорганізація (зміна політиків);
     •   кампанії тиску, які провадять заінтересовані сторони.
    З огляду на фактори, що визначають питання, які перебувають у фокусі уваги
та в пріоритетах діяльності виробників політики, можна зрозуміти й причини:
чому проблеми сходять з урядового порядку денного. Головними серед них є:
    1. Сили, які підтримували увагу до проблеми, більше не діють або їх вплив
незадовільний.
    2. У політиків та широкого загалу може скластися враження, що проблему
вирішено. Наприклад, ухвалено потрібний закон.
   3. Проблема знаходить інше формулювання; зазвичай, розглядається в роз-
ширеному контексті.
    Аналіз особливостей вивчення, формулювання та способу зображення про-
блеми, обстоювання певного варіанту розв’язання якої й складає суть лобістсь-
кої кампанії – має для успішності її проведення неабияке значення. Загальний
алгоритм першого етапу ефективної кампанії громадського лобіювання має на-
ступний вигляд:
   1. Питання ініціюється;
   2. Його вирішення визначається;
   3. Підтримка питання розширюється.
   4. Питання входить до інституційного «порядку денного»
   Звідси стає зрозумілою критична важливість забезпечення результативного
впливу на формування урядового порядку денного. Адже якщо організаторам
кампанії не вдасться змусити до своєчасної реакції виробників політики, то її
перебіг можне або поступово зійти нанівець, або набрати різко конфронтаційні

                                                                 53
форми, що в подальшому суттєво ускладнить конструктивний діалог з уповно-
важеними органами та посадовими особами по обстоюванню власної пропо-
зиції – як розв’язати цю проблему. Аби досягнути цього її менеджерам, варто
скористатися усіма можливими засобами: заручитися активною підтримкою ре-
альних виробників порядку денного й вдаватися до такого формулювання про-
блеми, від якого можновладцям буде вкрай важко «відмахнутися», а також спро-
бувати вплинути на сприйняття та оцінку проблеми широкою громадськістю,
забезпечуючи тим самим необхідний структурний тиск.
    Головна трудність належної успішності кампанії громадського лобіювання
полягає в тому, що вона, як правило, є реакцією заінтересованих сторін на кон-
кретне вже прийняте рішення, а отже, проблема, про яку йдеться в очах вироб-
ників політики набула статусу «вирішеної». Очевидно, перспективу перегляду
питання вони сприйматимуть без надмірного ентузіазму, позаяк такий перегляд
опосередковано вказуватиме на допущені ними прорахунки. З огляду на це не-
обхідно забезпечити не одиничні та спорадичні вимоги до виробників політики
переглянути їхнє попереднє рішення (низку рішень), а запропонувати обґрун-
тований варіант виходу із незручної ситуації, варіант якої є спільною позицією
максимально широкого кола заінтересованих у вирішенні відповідної проблеми
сторін. Загальну схему цього процесу можна показати наступним чином:
    1. Заінтересовані сторони об’єднуються навколо певних справ або завдань;
    2. Випрацьовується узгоджений варіант вирішення проблеми та готується
відповідна пропозиція з конкретного питання державної / регіональної / муні-
ципальної політики.
    3. Здійснення процесу переговорів виробниками політики з метою досягти
реалізації напрацьованої пропозиції. Для цього необхідно забезпечити перекон-
ливі аргументи щодо:
     •   існуванні проблеми;
     •   переконливості та об’єктивності ознак проблеми;
     •   оптимального шляху для її вирішення, запропонованого вами.
     Власне 2 та 3 пункти цього переліку переконливо засвідчують значення
аналізу політики загалом та формулювання проблеми, зокрема, для адекватно-
го забезпечення переконливими аргументами учасників лобістської кампанії.
Проте не менш важливим для організаторів таких кампаній є з’ясування того,
кого можна залучити / мобілізувати на свою підтримку, і навпаки – того, хто
може протидіяти вашим зусиллям. Інакше кажучи, які є заінтересовані у цій
проблемі сторони?


   Запитання для самоконтролю:
   1) Що таке проблемна ситуація та які визначальні особливості притаманні
проблемам політики?


         54
2) Яким критеріям мають відповідати індикатори проблеми політики?
    3) Поясніть, будь-ласка, що таке «ступінь структурованості» проблеми
політики?
    4) В чому полягає метод «фільтрації проблем»?
    5) Що таке контекст проблеми?
    6) Які є внутрішні характеристики проблеми? Чому така характеристика як
дотичність до цінностей має значний вплив на важливість проведення аналізу?
   7) На яких аспектах аналізу проблеми варто зосередитись у випадку аналі-
тичного забезпечення громадської лобістської кампанії? Чому?
    8) Які існують підходи до формулювання проблеми політики?
   9) Чому формулювання проблеми може слугувати інструментом маніпулю-
вання та знаряддям політичної боротьби?
    10) Що означає потрапляння проблеми до «порядку денного»?
    11) Перелічіть типових виробників «порядку денного».
   12) За яких умов проблема попадає до «порядку денного» та виключається з
нього?




        РОЗДІЛ 3. Визначення «заінтересованих сторін»
           та характеру їх інтересів. «Мапа політики»

§ 1. ВАЖЛИВІСТЬ АНАЛІЗУ «ЗАІНТЕРЕСОВАНИХ СТОРІН»
    Як ми могли пересвідчитись вище, політика як феномен, що пов’язаний зі
спробами вирішення проблеми, що стосується багатьох людей, має властивість
по-різному впливати на них. Не завжди цей вплив розцінюється ними як «по-
зитивний». І це зрозуміло, адже мінімальна кількість проблем у будь-якому
суспільстві на будь-якому етапі його розвитку є значно більшою, ніж наявних
можливостей (ресурсів) по їх вирішенню. Виникає потреба віддати пріоритет
вирішенню одних проблем; вирішення інших перенести на майбутнє або відмо-
витись від їх вирішення. Тобто, є ті групи людей, чиї нагальні потреби не потрап-
ляють до пріоритетів державної / регіональної / муніципальної політики.
     Окрім того, будь-яка спроба вирішення проблеми є порушенням існуючого
status quo (стану розподілу майна, коштів, повноважень тощо), що принаймні зумо-
влює невдоволення тих сторін, які зацікавлені у збереженні своїх позицій. Отже, є
суспільні групи, які виграють і ті, хто програє від тієї чи іншої політики. Неможливо

                                                                      55
уявити політику, яка «задовольняє усіх». Поширена нині в українському суспільс-
тві ілюзія, що в державі повинна проводитись «науково обгрунтована» політика, є
яскравим свідченням нерозуміння головної ознаки останньої: політика – завжди
баланс інтересів. Відсутність потреби балансувати інтереси є ознакою недемокра-
тичної (деспотичної, тоталітарної або жорстко авторитарної) влади.
   Баланс цей може характеризуватися ознаками:
   1. Сторін, чиї позиції враховуються (далеко інтереси не всіх сторін, що до-
тичні до проблеми, беруть до уваги ті, хто ухвалює рішення).
    2. Стійкість та тривалість його збереження (баланс порушується коли від-
бувається помітне посилення / послаблення хоча б однієї сторони). Цей баланс
не може бути досягнутим «раз і назавжди», і він не може бути перенесений у
іншу сферу, або на іншу територію без відповідних змін (він відображає певну
специфічно-ситуативну констеляцію сил та інтересів).
    Логіка поступального розвитку демократичного процесу призводить до пос-
тійного розширення кола тих сторін, позиції яких враховуються при ухваленні
політичних рішень. Очевидно, у такому випадку досягнуті щоразу баланси ін-
тересів цих сторін стають все менш стійкими та мають тенденцію до постійного
обговорення та зміни. Мабуть, цей процес найкраще характеризує біблійний об-
раз політики як «вічного моря» (що не знає спокою).
     Власне, проведення лобістської кампанії не в останню чергу зумовлене
енергією обурення певної суспільної групи стосовно того, що при вироблені
політики повноважні особи та органи знехтували їхніми правами, потребами
й інтересами. Мета такої кампанії – забезпечити вплив інтересів цієї групи на
зміст владних рішень. Аби досягнути цього, необхідно, як мінімум, зрозуміти,
виразити і врахувати специфіку не лише свого інтересу, але й особливості інтере-
сів інших сторін та запропонувати свій варіант їх «балансування». Для цього, на
початку треба спробувати відповісти для себе на наступні питання:
     – хто ті люди, які заінтересовані в цьому питанні?
     – якою мірою вони беруть участь у формуванні заходів?
     – чи є організації, що їх представляють (хто промовлятиме за клієнтів чи
         цільові групи політики)?
     – чи входять вони в структуру прийняття рішень?
     – чи беруть вони участь у виконанні рішень?
   Це допоможе з’ясувати, хто є «заінтересованими» сторонами у цій про-
блемі.
    Заінтересовані сторони – люди / установи / організації, стан яких може
змінитися внаслідок ухвалення певного рішення або реалізації певної спро-
би розв’язати суспільно-значущу проблему. Зрозуміло, що       «заінтересовані



          56
сторони» будуть різними для різних проблем та ситуацій. Однак можна виділити
їх типові групи :
   1) Групи протесту – ті, хто виявляє своє різке неприйняття існуючого стану
справ та організовані для спільної дії;
    2) Політики (обрані посадовці) – ті, які відповідають за вирішення цих про-
блем ( міські голови, депутати місцевих рад) і домагаються довіри виборців та
їхньої підтримки на наступних виборах;
    3) Бізнес-структури – представники приватного сектору, що працюють в
цій або дотичних до неї сферах;
    4) Впливові особи – формально (радники, помічники тощо) та неформально
наближені до тих інституцій та посадовців влади до повноважень яких належить
вирішення цих проблем. В.о. виражають інтереси однієї із сторін або мають ва-
гомий суспільний авторитет (здатні формувати бажану їм громадську думку);
   5) Державні службовці, представники державних установ та муніципальних
служб, які відповідають у виконавчих органах влади за вирішення відповідних
проблем;
    6) Представники «поінформованої групи» – експерти, науковці, фахових
знань та компетенцій яких стосується проблема;
    7) Представникі ЗМІ.
    Визначення характеру специфічних інтересів кожної із «заінтересованих
сторін» називають творчим процесом. Адже неможливо скласти повний та ви-
черпний перелік можливих інтересів учасників дотичних до конкретної пробле-
ми. Вони ж такі різноманітні й іноді унікальні як і ситуативні мотивації поведін-
ки. Ними можуть бути: бажання отримати фінансовий зиск; міркування щодо
набуття / збереження права власності; можливість розширити коло своїх повно-
важень; надія отримати специфічні преференції; прагнення вигідно «позиціо-
нувати» себе в очах громадськості та інших суспільних груп; очікуване здобуття
поваги та визнання серед «значимих інших», причетних до ситуації та залучених
до вирішення проблеми; різноманітні кар’єрні міркування; можливість підтвер-
дити свої гіпотези (для науковця та експерта); нагода підготувати непересічний
матеріал (для журналіста); прагнення заручитись підтримкою певної групи ви-
борців; спроба «догодити» керівництву; можливість засвідчити послідовність;
нагода випробувати себе; шанс продемонструвати власну значущість; побою-
вання «залишитись поза процесом» тощо.
   Зрозуміло, що подібне розмаїття інтересів, для тих, хто їх аналізує, потребує
певного впорядкування та пріоритизації.




                                                                   57
§2. ІНТЕРЕС ЯК ПРЕДМЕТ АНАЛІЗУ ПОЛІТИКИ
      Дослідження інтересів є складовою частиною аналізу проблеми. У цьому ви-
падку проблема вивчається не на предмет причин, що призвели до неї чи масш-
табів, яких вона набула нині. У фокус дослідницької уваги потрапляють наслідки
її існування. Наслідки проблеми й створюють ситуацію, за якої люди, потерпаю-
чи від них, усвідомлюють свої інтереси. Адже інтерес можна визначити як час-
тину впливу наслідків проблеми, що опосередковується людським досвідом або
афектами уяви та спричиняє спробу вплинути на них (наслідки проблеми). Тому
з’ясування наслідків у визначенні проблеми і як ці наслідки «позиціонують» ін-
тереси людей, на які вони впливають, є чи не найістотнішим моментом її аналі-
зу з політичної та практичної точок зору. Без відповіді на наступні питання годі
й сподіватися на пошук належного способу розв’язання конкретної проблеми:
     • На кого це вплине?
     •   В який спосіб?
     •   Чи їм це відомо?
     •   Яких заходів вони вживають?
    Для аналізу політики очевидним є факт існування різниці між реальними
інтересами – проблемами та потребами людей – і політичними вимогами, тоб-
то тим, що люди вимагають від держави. Тому неабиякого значення набуває ви-
вчення зв’язку між тривалим наслідками певної проблемної ситуації та того, як,
коли та чому ці впливи перетворюються в політичні інтереси та втілюються у
конкретні вимоги. Інакше кажучи, що вкрай важливо зрозуміти й ініціаторам
громадських лобістських кампаній, чим мотивується людина при зміні своєї по-
зиції як пасивного «споживача» наслідків проблемної ситуації («на яку вплину-
ло») на позицію активного домагання її розв’язання («котра намагається впли-
нути»). Для цього необхідно провести певну класифікацію типів інтересів:
    Об’єктивні та суб’єктивні інтереси. Під «об’єктивними інтересами» мають
на увазі ті впливи, що справді зачіпають людей незалежно від того, чи усвідом-
люють їх люди. Власне, про саме про об’єктивні інтереси йдеться в повсякден-
ному твердженні стосовно того, що хтось «має інтерес» у певній справі. Але варто
пам’ятати, що жоден ефект є ні єдиним, ні однозначним. В реальному житті на
одну особу в один і той самий час впливає безліч об’єктивних обставин, кожна
з яких має численні наслідки. А різноманітні ролі, які доводиться виконувати
кожному з нас, роблять в кожному конкретному випадку об’єктивні інтереси
однієї й тієї ж особи цілковито суперечливими одне одному. Однак це рідко по-
роджує психологічний дискомфорт у нашому повсякденному житті.
    Це зумовлено тим, що кожен із цих численних об’єктивних інтересів зали-
шається просто абстрактним і гіпотетичним, доки не буде визначений та ак-
тивований. В «нормальному» стані цей інтерес слабо виражений і швидше не
усвідомлений чітко щодо свого конкретного змісту. Аби інтерес став дієвим
мотивом поведінки, він повинен стати суб’єктивно усвідомленим. Власне це і


          58
мають на увазі під «суб’єктивним інтересом» – ті речі й події, які, на думку людей,
впливають на них. У повсякденному житті про них йде мова, коли говорять, що
хтось до чогось / когось «виявив інтерес». Суб’єктивні інтереси представляють
чимало труднощів для аналізу. Адже люди можуть:
     •   помилятися щодо своїх інтересів;
     •   не зазнавати впливу, але вважати, що таки перебувають під впливом
         чогось.
    Об’єктивні і суб’єктивні інтереси взаємопов’язані. Так суб’єктивні інтере-
си якогось індивіда не просто даються, чи випадково виникають, а радше сис-
тематично визначаються в тому смислі, як на його життєві шанси впливають
об’єктивні обставини. У політичному житті об’єктивні інтереси визначають і
активують перетворюючи їх на суб’єктивні, що здатні мотивувати поведінку лю-
дини. Відбувається це в процесі їх представлення. Певною мірою результативне
представлення інтересів і є метою проведення лобістської кампанії. Її успіх ба-
гато в чому залежить від того, чи вдасться лідерам перевести об’єктивні інтере-
си осіб, яких «торкають» наслідки проблемної ситуації, на свідомо мотивовану
участь в заходах кампанії.
    Концентровані та розпорошені інтереси. «Концентрованими інтересами»
ми називаємо ті інтереси, що поширюються на обмежене коло людей. Ступінь
концентрації залежить також від того, наскільки це стосується окремої особи.
Якщо певна проблема зачіпає значну частку людського часу та життєво важли-
вих ресурсів, її впливи будуть концентрованіші за наслідки тієї політики, що за-
чіпає тільки периферійну сферу людського життя (скажімо стосуються питань,
що відносяться до хобі).
    Існує пряма залежність між сконцентрованістю інтересу та мотивацією по-
тенційної участі в заходах лобістської кампанії. І навпаки, розсіяні впливи про-
блеми та периферійні інтереси, яких вони стосуються швидше за все, не спро-
вокують активну самоорганізацію людей у спробі розв’язати проблему. Варто
пам’ятати, що концентровані інтереси майже завжди перемагають коли про-
тистоять розсіяним інтересам.
    Лідерам та менеджерам кампанії громадського лобіювання варто пам’ятати,
що навіть коли у них є бажання організувати осіб із неконцентрованими та рад-
ше об’єктивними, ніж суб’єктивно усвідомленими інтересами, вони мають на
це усі шанси. Адже, по-перше, сприйняття проблеми людьми має властивість
змінюватися; по-друге, існують можливості так сформулювати та донести до
громадян суть проблеми, що належним чином мобілізує їх до участі. На цьому
варто зупинитися докладніше:
    В реальному житті не існує об’єктивних проблем, які однаково сприйма-
ються всіма. Насправді, важить те, як витлумачують, подають та використову-
ють у своїх діях цю змішану воскову кульку «об’єктивних впливів та обставин»
учасники політичної гри. Будь-яке політичне питання виявляється пов’язаним
не тільки з якоюсь однією категорією суперечок. Можливість цього зумовлена

                                                                     59
природою суспільних явищ, у яких важко виділити якусь одну очевидну причи-
ну. Радше мова йде про складну констеляцію різноманітних причин та ланцюгів
причинності. А політичний характер діяльності полягає в тому, що ми вибирає-
мо (а тим самим покладаємо й відповідальність), на яких елементах у причин-
ному ланцюжку зосередити увагу. Так само ми завжди робимо вибір і серед чис-
ленних наслідків будь-якої ситуації – ми не можемо зосередитися на них усіх. Й
саме завдяки нашому акцентуванню та постійному наголосі на певних причинах та
наслідках проблеми, остання здатна набувати тих характеристик, які роблять «чут-
ливими» до неї як певні зацікавлені кола, так і виробників політики.
    Слід пам’ятати, що для участі в кампанії найімовірніше активізувати ті види
інтересів, що задовольняють особисті та приватні бажання. Тому кожній із груп,
які ви плануєте залучити до участі в кампанії, варто запропонувати чітке бачен-
ня їхніх спеціальних вигід від участі в ній. До того ж, найкраще організовуються
найменші групи й організації або ті, які найбільше орієнтовані на роботу з кон-
кретними людьми.
    Ще одним ефективним засобом мобілізації до участі інтересів різних сторін
є зображення проблеми як такої, що загрожує важливим базовим цілям, ресур-
сам сторін (залучення яких до кампанії ви плануєте) та здатної суттєво погір-
шити їхній нинішній стан. Адже будь-яку політичну мету можна змалювати як
позитивну і таку, що її треба досягти, або ж як негативну, – що їй треба запобігти.
Люди швидше гуртуються перед обличчям загрозливої або реальної втрати, ніж
заради досягнення можливої користі. Вони охочіше погодяться на жертву і пі-
дуть на ризик, щоб уникнути втрати. Гнів, обурення й відчуття несправедливості
найбільш потужні чинники політичної мотивації. Навіть надія на досягнення
позитивних результатів (обіцянка чогось нового) по-справжньому набуває сили
тільки тоді, коли її супроводжує почуття загрози втрати.
    В будь-якому політичному протистоянні (а лобістська кампанія за своїм ха-
рактером є саме ним) обидві сторони намагаються нагромадити щонайбільше
сил. Однак сили не рівні. Як ми могли переконатися у цьому вище, різні сторони
(виробники порядку денного) мають різний вплив не лише на його формування
виробниками політики, але й на визначення виду розв’язання проблеми. Деякі
з них послуговуються дієвими каналами неформального (адміністративного,
партійного, корупційного) персонального впливу на можновладців. Тоді як за
представникам громадськості залишаються лише інструменти публічного впли-
ву за допомогою аргументів. Традиції «фаворитизму» породжують фактичну не-
рівність сторін.
    Тому саме слабша, переможена сторона змушена шукати підтримки ззовні.
Щоб залучитися активною підтримкою могутніх груп, важливо змалювати пи-
тання як таке, що призводить до високої концентрації видатків або ж обіцяє ви-
годи цим групам. Щоб здобути підтримку супутніх груп, варто виглядати радше
слабшою, орієнтованою на громадські інтереси стороною, ніж міцнішою сторо-
ною, що обстоює потужніші, але вужчі інтереси. Остання практика є надзвичай-
но поширеною та дієвою.


          60
Спроба вдатися до класичної стратегії – представлення якогось приватного
інтересу інтересом широкого загалу передбачає певну техніку тлумачення, що
спрямована на:
     •    розподіл на складові частини сумнівного приватного інтересу – не-
          обхідно показати, що один політичний гравець, якого звинувачують
          в особистій зацікавленості, насправді представляє значну кількість
          простих і пересічних громадян, які можуть отримати значиму для них
          користь;
     •    перетворення того, що виглядає вузькими концентрованими інтереса-
          ми, в набагато ширшу категорію «загалу» шляхом поєднання тих, хто
          потенційно виграє або програє;
     •    змальовування безпосередніх короткотермінових інтересів як довго-
          термінових.
    Окрім прагматичної мотивації обстоювання власних інтересів, учасників
кампанії громадського лобіювання можуть спонукати також певні морально-
етичні міркування. Люди можуть брати участь у суспільних зусиллях, бо це роб-
лять їхні батьки, їхні друзі просять їх долучитись, їм погрожують або їх присоро-
млюють їхні керівники, їхня освіта та суспільне виховання змушують їх повірити
в корисність жертви заради суспільного добра або ж групи колективної дії є го-
товим джерелом суспільного зв’язку. Все це є імовірними силами мобілізації.
    Варто також мати на увазі, що участь в колективних зусиллях розвивається рад-
ше за законами пристрасті (азарту), ніж матеріальними законами. Колективна дія в
політичному житті більше нагадує спортивні змагання, ніж досягнення торгівельної
угоди. В цьому розумінні витрати на колективну дію (як от час чи зусилля) є її виго-
дами. Енергія, спрямована на колективну дію, живить сама себе.
    Резюмуючи, можна констатувати існування характерних ознаки проблем
політики, які впливають на ступінь мобілізації потенційних учасників кампанії
громадського лобіювання:
     1.   Конкретність – рівень однозначності в тлумаченні суті проблеми.
     2.   Суспільне значення – наскільки питання є резонансним для різних сус-
          пільних верств.
     3.   Відповідність часові – ризик того, що інші проблеми здатні «переклю-
          чити на себе» громадську увагу, відволікши її від відповідної пробле-
          ми.
     4.   Складність – комплексність причин, що зумовили існування пробле-
          ми та заходів, які треба здійснити, аби розв’язати останню.
     5.   Пріоритетність – наскільки розв’язання проблеми є нагальним для
          сторін й для виробників політичних рішень, що потерпають від її нега-
          тивного впливу.



                                                                     61
Вивчення інтересів є обов’язковою частиною аналізу проблеми, що претендує
бути початком пошуку її адекватного політичного розв’язання. Адже визначити
якесь питання означає проголосити, що поставлено на карту й кого це зачіпає, а від-
так – визначити інтереси та склад альянсів. Позаполітичного визначення проблем
не буває. Постаючи перед визначенням якоїсь проблеми політики, проникливий
аналітик мусить з’ясувати, як це визначення також окреслює заінтересовані сторо-
ни та їхні ставки, як розподіляє ролі сторін щодо виграшу й програшу та як будь-яке
інше визначення могло б змінити співвідношення сил.
    В свою чергу, подібне ранжування заінтересованих сторін залежить від кон-
кретних потреб та завдань такого аналізу. В процедурах аналізу політики до-
слідження заінтересованих сторін здійснюється з метою визначення особливих
інтересів (відкритих та прихованих) певного кола та його можливого впливу
на формування змісту й реалізації політики. Цій же меті слугує аналіз потреб
лобістської кампанії. Специфіка її зумовлює також посилений інтерес щодо:
     •   наявних або потенційних конфліктів між інтересами сторін;
     •   можливості узгодження інтересів сторін і налагодження стосунків ко-
         операції між ними;
     •   можливої форми участі кожної зі сторін на кожному етапі лобістської
         кампанії, визначення важливості й ризиків щодо їх участі.
     Варто зауважити, що перелік заінтересованих сторін, як правило, перегля-
дається протягом процесу проведення аналізу різних етапів політики та з огляду
на особливі потреби конкретного етапу лобістської кампанії. Тому визначення
та аналіз заінтересованих сторін є не одноразовою процедурою і такою, яка му-
сить періодично повторюватися.
   Існує кілька головних засобів визначення заінтересованих сторін. До них
належать:
     •   проведення відповідного «мозкового штурму»;
     •   консультації з експертами у відповідній сфері;
     •   проведення конвент-аналізу ЗМІ та фахової літератури.


§ 3. КЛАСИФІКАЦІЯ «ЗАІНТЕРЕСОВАНИХ СТОРІН»
    Зрозуміло, що аналіз заінтересованих сторін не може бути нескінченним.
Логіка проведення лобістської кампанії вочевидь не диктує потреби аналізувати
опосередковані та похідні форми потенційних зацікавлень якнайширшого чис-
ла суспільних груп. Для того, щоб спробувати добитися практичного результату,
варто зосередитись на аналізі позицій приблизно 5-8 ключових заінтересованих
сторін (які мають щодо проблеми сильну мотивацію). Аби здійснити це, необ-
хідно визначитись стосовно тих критеріїв, завдяки яким заінтересовані сторо-
ни можуть вважатися критично важливими для аналізу. Найелементарніший


          62
розподіл полягає у виділені т. зв. «основних» або «первинних» та «неосновних»
або «вторинних» заінтересованих сторін. До першої категорії, належать:
     1.   на кого безпосередньо та відчутно впливає (позитивно/негативно) іс-
          нування проблеми та пропонований варіант її вирішення;
     2.   які мають суттєвий вплив на тих, хто приймає рішення;
     3.   які є важливим для успішної реалізації пропонованої політики.
    Вторинні зацікавлені сторони фактично відіграють роль надавача допомоги
основним заінтересованим сторонам. Їх можна аналізувати за численними оз-
наками, які більшою або меншою мірою є важливим для специфіки конкретної
проблеми політики: за статтю, за віком, за соціальним становищем, за рівнем
доходів, за професійною діяльністю, за місцем проживання, за релігійним пе-
реконаннями, за національно-культурною приналежністю тощо. Варто заува-
жити, що в перебігу лобістської кампанії та подальшій реалізації пропонованої
політики можуть з’являтись нові первинні та вторинні групи.
    Не менш важливою є розуміння того, що ж саме необхідно з’ясувати для
аналізу зацікавлених кіл. Відповідь на це також залежить від потреб, якими
спрямовується увага аналітика. Наприклад, для етапу планування лобістської
кампанії критично важливим є розуміння ступеню активності, внутрішньої змо-
білізованості та політичної впливовості різних заінтересованих сторін, а також
очікуваної реакції на ваші пропозиції щодо вирішення проблеми (проведення
політики) та тих ресурсів, які вони готові задіяти задля підтримки/протидії ре-
алізації ваших планів. Нижче наводиться перелік характеристик заінтересова-
них сторін, кожна з яких може бути вкрай важливою для конкретної проблеми
або певного аспекту проведення аналізу політики чи етапу лобістської кампанії.
   1. Сектори – вкрай важлива характеристика, що дозволяє чітко уявити спе-
цифіку інтересів, ресурсну базу та рівень впливу на прийняття рішень:
     •    державний;
     •    приватний;
     •    неприбутковий;
     •    заінтересовані особи.
   2. Легітимність – визначає рівень представництва, а також наскільки сто-
рона правочинна виступати від значної кількості осіб, в якій сфері та в який
спосіб:
     •    кількість, розмір організації;
     •    кількісне співвідношення сфер інтересів, які вони представляють;
     •    їхні повноваження (від імені виборців);
     •    внутрішня злагодженість / єдність;
     •    їхні продукти / результати діяльності.

                                                                  63
3. Наявні ресурси – надзвичайно важлива характеристика, що визначає
рівень потенційної дієвої участі відповідної заінтересованої сторони у заходах
лобістської кампанії:
     •   знання сутності політики та політичного процесу;
     •   фінансування;
     •   матеріальна власність;
     •   люди (на контрактній та добровільній основі);
     •   лідерство та досвід;
     •   статус (щодо влади та інших заінтересованих сторін);
     •   інформаційна спроможність і спроможність проводити дослідження.
    4. Спроможність до вироблення політики – вкрай важлива характеристика,
що визначає наявність спроможності та попереднього досвіду системного і пос-
лідовного впливу на зміст рішень органів влади:
     •   знання та здатність зрозуміло й чітко подавати інформацію;
     •   можливість синтезувати (готувати) рішення та впливати на них;
     •   стратегічна спроможність (визначення цілей і розвиток засобів для до-
         сягнення цих цілей);
     •   спроможність мобілізуватися та формувати коаліції.
    5. Репутація / довіра – здатність впливати на формування громадської дум-
ки, визначати позицію суспільних груп та гарантувати вірогідність своїх тверд-
жень та висновків:
     •   організація;
     •   люди;
     •   продукти;
     •   процеси та методи, що застосовуються.
    6. Характеристика членів – дає змогу з’ясувати специфіку статевого і віково-
го складу та схильність до певного роду дій представників відповідної зацікавленої
сторони, що є важливим фактором при плануванні заходів лобістської кампанії:
     •   демографічний профіль;
     •   психологічний профіль.
    7. Організаційна структура – характеризує зацікавлену сторону з погляду її
внутрішньої організації. Подібні знання важливі для планування заходів з при-
хильниками лобістської кампанії, а також ефективних контрзаходів проти ва-
ших опонентів:
     •   структура організації;


          64
•   управління;
     •   особи, що мають вплив на організацію;
     •   взаємозв’язки;
     •   розміщення;
     •   географія поширення діяльності – місцеві / регіональні / національні
         / міжнародні.
    8. Фінансове становище – дає змогу з’ясувати наявність та розподіл фінан-
сових ресурсів між зацікавленими сторонами (всередині мережі прихильників і
з боку опонентів):
     •   доходи – рівень, джерела;
     •   розподіл витрат;
     •   фінансова стабільність;
     •   рівень автономії у визначені напрямів використання ресурсів.
    9. Процес ухвалення рішень – характеристика, яка дає змогу прогнозувати
специфіку процесів ухвалення рішень щодо визначення позиції кожної із заін-
тересованих сторін, напрям та зміст їх очікуваних дій, гнучкість та оперативність
реагування на зміну ситуації:
     •   повноваження;
     •   розуміння потенційними учасниками процесу ухвалення рішень,
         спроможність забезпечувати їхні повноваження і завдання у визначен-
         ні процесу ухвалення рішень та основних правил цього процесу.
    10. Взаємозв’язки – характеризує потенціал участі відповідної сторони у
спільних / мережевих діях:
     •   внутрішні та зовнішні;
     •   організаційні;
     •   особисті;
     •   потенційні конфліктні ситуації;
     •   зобов’язання.
   11. Перешкоди до участі – вказує на обмеження участі відповідної сторони у
проведенні лобістської кампанії:
     •   вартість / витрати;
     •   конфлікти інтересів;
     •   політична програма;
     •   наявність / час.



                                                                   65
12. Основні питання / інтереси – дає змогу зрозуміти специфічну мотивацію
(іноді приховану чи неналежним чином визначену) позиції кожної із заінтересо-
ваних сторін:
     •   у короткотерміновій перспективі;
     •   у довготерміновій перспективі.
    13. Ступінь очікуваного впливу – чи не найважливіша характеристика, що
визначає сукупний рівень очікувань щодо мотивованості участі відповідної за-
інтересованої сторони у лобістській кампанії:
     •   вплив і зацікавленість, участь в ухваленні рішення;
     •   підпадають під безпосередній / опосередкований вплив;
     •   можливий / загальний інтерес.




§4. ФОРМИ УЧАСТІ ТА ЗАЛУЧЕННЯ «ЗАІНТЕРЕСОВАНИХ СТОРІН» У
ПРОВЕДЕННІ ЛОБІСТСЬКОЇ КАМПАНІЇ. « МАПА ПОЛІТИКИ»
    Попри розмаїття наведених вище характеристик зацікавлених сторін, кожна
з яких може бути важливою для певного етапу або ж для специфічної лобістсь-
кої кампанії, все ж можна виділити ключові питання, відповіді на які зможуть
дати базове уявлення про конкретну сторону. Як правило, цих характеристик
виявляється цілком достатньо для практичних потреб проведення лобістської
кампанії (коли для більш розлогого вивчення сторін не вистачає необхідного ні
часового, ні інформаційного, ні фінансового, ні кадрового ресурсу). Ось ці пи-
тання:
     •   Що очікують заінтересовані сторони від спроби вирішити проблему?
     •   Які ймовірні вигоди / втрати вони отримають?
     •   Які ресурси вони можуть спрямувати (чи уникнути / протидіяти спря-
         муванню) при реалізації політики?
     •   Які інші інтереси сторін можуть сприяти / стримувати реалізацію полі-
         тики?
     •   Як кожна сторона оцінює інші заінтересовані сторони?
   Необхідно пам’ятати, що вплив обстоюваного вами варіанту вирішення
проблеми на заінтересовані сторони може бути:
   1. Позитивним;
   2. Негативним;
   3. Непевним (сумнівним);
   4. Невідомим.

         66
Фактично мова йде про необхідність з’ясувати ступінь впливу заінтересованої
сторони – влади, яку заінтересована сторона має над ухваленням, реалізацію,
оцінкою та коригування відповідних рішень в межах обраної політики (варіанту
вирішення проблеми), що здатні полегшити або ускладнити її здійснення. Ре-
зультати подібного аналізу для зручності їх використання можуть бути зведені у
наступну таблицю, яку ще називають «мапою політики»:

  Заінтересовані            Інтереси          Потенційний         Відносна пріо-
     сторони                                вплив (+; - ; +/-;   ритетність заці-
                                                   ?)            кавлених сторін
                                                                  для успішності
                                                                 лобістської кам-
                                                                 панії (від 1 до 5)
Основні заінтере-
совані сторони
...
...
Неосновні заінте-
ресовані сторони
...
...




      Складаючи таку таблицю, слід пересвідчитись у тому, що:
       •    усі заінтересовані сторони внесено до переліку;
       •    вони поділені на групи;
       •    визначено усіх потенційних представників груп сторін.
    Табличний формат широко використовується в аналізі заінтересованих
сторін. Ще одним корисним прикладом є наступна таблиця, яку за аналогією
можна назвати «мапою кампанії». В ній відображається бачення менеджментом
лобістської кампанії і ролі в ній кожної з найважливіших заінтересованих сторін.
Визначення ж важливості заінтересованої сторони для успішного проведення
лобістської кампанії здійснюється шляхом з’ясування наступних питань:
       1.   На вирішення якої проблеми (її складових) спрямована політика, на
            які заінтересовані сторони вони впливають і в який спосіб?
       2.   Які інтереси сторін найближчі до мети та завдань політики?
       3.   Які сторони мають пріоритетне місце в політиці щодо їх інтересів, пот-
            реб та сподівань?


                                                                      67
Таким чином, найважливішими заінтересованими сторонами будуть ті, чиї
проблеми, потреби та інтереси є пріоритетними для пропонованого варіанту
політики.
    «Мапа кампанії»:

    Види р       Участь заінтрересованих сторін у організації та проведенні   Ризики щодо
   заходів з                         заходів кампанії                          участі заін-
   кампанії                                                                   тересованих
                                                                                 сторін
                 Планування     Організація       Участь        Контроль
1....            (зазначають   (зазначають    (зазначають
                 заінтересо-   заінтересо-    заінтересо-
                 вані сторо-   вані сторо-    ваністорони,
                 ни, які бе-   ни, які бе-    які беруть
                 руть участь   руть участь    участь на
                 на цьому      на цьому       цьому ета-
                 етапі...)     етапі...)      пі...)
2....


    За допомогою зіставлення важливості та впливовості заінтересованих сторін
визначають їх наступне групування, що дає змогу з великою долею вірогідності
прогнозувати їх реакцію на обстоювану вами пропозицію та потреби у співпраці
з ними:
    І. Заінтересована сторона, що має високу важливість та низьку впливовість, ви-
магатимуть певних дій, якщо їх інтереси будуть порушені.
    ІІ. Заінтересована сторона, що має високу важливість та високу впливовість
– вкрай важливо заручитись їхньою підтримкою. Потенційні партнери.
    ІІІ. Заінтересована сторона, що має низьку важливість та велику впливовість
– джерело особливого ризику, потребують великої уваги та контролю за їх діями.
Їх варто інформувати про політику та консультуватись із ними.
    IV. Заінтересована сторона, що має низьку важливість та низьку впливовість
– найменш важливі і потребують найменшого залучення.
    Усе це разом дає змогу виконати головне завдання аналізу заінтересованих
сторін для організації та проведення лобістської кампанії, а саме: визначен-
ня відповідної участі заінтересованих сторін у заходах політики та визначення
ймовірних ризиків такої участі. Власне, спроба такого визначення залежить від
можливості формулювання чітких відповідей на наступні питання:
        •   Якою має бути роль різних заінтересованих сторін в успішній лобіст-
            ській кампанії?
        •   Чи ці ролі ймовірні і реалістичні?



            68
•   Чи є негативні реакції, яких можна очікувати від заінтересованих
         сторін? Їх можливий вплив на успішність кампані.
     •   Наскільки ймовірні негативні реакції і чи є вони головними ризика-
         ми?
     •   Які ймовірні припущення щодо у зацікавлених сторін існують, що
         можуть сприяти/перешкоджати їх успішній участі в лобістській кам-
         панії?
    Залежно від того, як ви визначите потенціал участі заінтересованої сторони
у лобістській кампанії, необхідно розробити й відповідну тактику комунікації з
ними. Можна виділити наступні форми взаємодії з представниками заінтересо-
ваних сторін:
     •   інформування (тримаємо їх в курсі);
     •   консультація (+ прислухаємось до них та забезпечуємо зворотній
         зв’язок);
     •   залучення (+ забезпечуємо прийняття до уваги та відображення їх ін-
         тересів);
     •   співпраця (максимальне втілення порад та рекомендацій);
     •   надання повноважень (залучення їх до проведення заходів кампанії).
    Як ми пересвідчились, з огляду на практичні потреби організаторів лобіст-
ської кампанії, існує велика кількість різних способів класифікації заінтересо-
ваних сторін, наприклад: основні – неосновні; важливі – неважливі; прихильні
– неприхильні; доповідачі – учасники – консультанти; проінформовані – залу-
чені; такі, що приймають участь у плануванні – організації – участі – контролі
заходів кампанії. Однак у будь-якому випадку вам необхідно протягом усієї кам-
панії здійснювати результативне консультування із заінтересованими сторона-
ми. Саме завдяки таким консультаціям ви зможете:
     •   визначити різні аспекти проблеми;
     •   з’ясувати специфічні інтереси та побоювання сторін;
     •   визначити різні «важко передбачувані» аспекти при розгляді пропоно-
         ваного вами варіанту політики;
     •   знизити «внутрішню напругу» політики (ймовірну протидію потенцій-
         них противників вашої пропозиції);
     •   досягнути базового порозуміння щодо мети та заходів проведення
         лобістської кампанії;
     •   заручитися підтримкою з боку заінтересованих сторін;
     •   зрозуміти, на яких аргументах вибудувати ефективну інформаційно-
         роз’яснювальну кампанію по формуванню громадської думки на ко-
         ристь пропонованого вами способу вирішення проблеми.

                                                                 69
Запитання для самоконтролю:
    1) Хто такі «заінтересовані сторони» і які типові групи заінтересованих
сторін можна виділити?
   2) Що таке інтерес як предмет політики? За якими ознаками його класифі-
кують?
   3) Які ознаки проблем політики слід проаналізувати для визначення мож-
ливого ступеню мобілізації учасників лобістської кампанії?
   4) Які характеристики заінтересованих сторін треба проаналізувати для
певного питання аналізу політики?
   5) Що таке «мапа кампанії», для чого вона використовується?
   6) Як визначити важливість заінтересованої сторони для певної кампанії?
   7) Чим відрізняється «мапа кампанії» від «мапи політики»?




         70
ЧАСТИНА ІІ.
             ВИОПРАЦЮВАННЯ ТА ОБҐРУНТУВАННЯ
                          ВАРІАНТУ ПОЛІТИКИ

                           РОЗДІЛ 1. Проектування політики

§1. ЦІЛІ ЯК ПРАГМАТИЧНИЙ ТА ІДЕОЛОГІЧНИЙ ВИМІР ПОЛІТИКИ
    Як би ми не тлумачили сутність політики, все ж варто погодитись з тим, що
вона є діяльністю по досягненню певних цілей. Припускається, що ці цілі мо-
тивовані потребою вирішення проблем політики. Звичайно, можна поставити
під сумнів щирість намірів політиків та підпорядкованих їм чиновників зосе-
редити свої зусилля на вирішенні тих проблем, що нині хвилюють суспільство.
Можна запідозрити їх в прагненнях забезпечити насамперед власний достаток
чи догодити вищому керівництву. Однак у будь-якому разі ми передбачаємо, що
політика є усвідомленою та планомірною діяльністю людини, тобто передбачає
організацію та координацію колективних заходів багатьох людей по досягненню
певних цілей.
    Тут дуже важливо чітко розрізняти мету і цілі. Мета, як правило, визначаєть-
ся через проблему, тобто мета формулюється як стан, що виникне після успіш-
ного розв’язання проблеми. Вона виражає широкі прагнення, в той час як цілі
– визначають конкретні завдання, вирішення яких означатиме реалізацію мети.
Мета рідко виражається в операційних формулюваннях (тобто, що конкретно
треба зробити), а цілі – як правило, мають операційне вираження.
    Вивчення цілей є важливою складовою аналізу політики, й не лише тому
що саме вони скеровують дію і дають змогу прогнозувати поведінку. Визначен-
ня цілей – ключовий компонент реального політичного процесу, без якого не-
мислимі усі його наступні етапи: планування, обґрунтування, вибір здійснення,
оцінка та подальше продовження / коригування / припинення відповідної полі-
тики. Модель цілераціональної дії, як базове припущення, на якому ґрунтується
традиційний аналіз політики, передбачає, що виробник політичних рішень на
етапі їх планування повинен прагнути, аби цілі політики були:
     •   конкретними;
     •   кількісно вираженими;
     •   взаємодотичними, такими, що взаємно доповнюються, а не супере-
         чать одне одному;
     •   ієрархічно впорядкованими;

                                                                  71
•   гнучкими (мусять бути не жорсткими, а стійкими, зберігаючи здат-
         ність впливати навіть за суттєвої зміни ситуацій ).
    Однак, потреба в спеціальному дослідженні цілей зумовлюється тим, що
досягнути вищезгаданих вимог у реальному житті видається практично немож-
ливо. Справді, існує низка факторів, які суттєво ускладнюють виконання цив
вимог.
    В реальному житті практично скрізь існує різниця між офіційно декларова-
ними та реальними цілями, або тим, що насправді роблять особи та організації. І
стосуються ці реальні або, їх ще називають «тактичні інтереси», широкого кола
взаємопов’язаних звичних способів поведінки, розподілу коштів, повноважень
та можливостей. Є певний вид інтересів, які намагаються старанно приховати.
Наприклад, для політиків надзвичайно важливою є перспектива переобран-
ня, а отже, завдання заручитися максимальною підтримкою виборців. Однак у
офіційному поясненні логіки своїх кроків політик говоритиме швидше про сус-
пільні вимоги, задоволення потреб громадян, аніж про те, що його рішення були
продиктовані передвиборчими міркуваннями.
   До того ж, у реальному політичному та управлінському житті можна виріз-
нити багато різновидів цілей. Наприклад, аналітики політики найбільше наго-
лошують на наступних їхніх типах:
     •   «найближчі» (засоби досягнення мети) та «найвищі» (прикінцеві);
     •   «транзитивні» (орієнтовані на зовнішнє середовище) та «рефлексивні»
         (внутрішньо-орієнтовані);
     •   поточні та майбутні;
     •   сумісні та несумісні;
     •   взаємодоповнювальні та конкурентні;
     •   взаємодіючі та незалежні.
    Організаторам громадської лобістської кампанії варто пам’ятати, що у будь-
якій політиці завжди співіснують різноманітні цілі. Вони не обов’язково мають
диференціацію, але й не є внутрішньо несумісними щодо інших заінтересованих
сторін, які можна мобілізувати для підтримки вашої пропозиції.
    Значні труднощі для будь-якої спроби раціонального дослідження політики
складає той факт, що зазвичай цілі є погано визначеними. Адже їх не завжди од-
нозначно формулюють, а тому на практиці вони виявляються розпорошеними,
некоректними та внутрішньо непослідовними. Неналежна чіткість цілей може
бути пояснена об’єктивною специфікою будь-якої соціальної реальності, яка
не існує поза своїми інтерпретаціями. А тому годі й сподіватися на те, що різ-
ні люди маючи різні інтереси і можуть однаково розуміти зміст цих цілей. Од-
нак часто розмиті формулювання цілей слугують різним тактичним потребам:
від необхідності залишити для себе ширше поле маневру надалі – до прагнення



          72
забезпечити підтримки багатьох кіл, що призводить до вживання широких та
неясних за своїм змістом гасел, з якими всі погоджуються.
    Додаткових незручностей у дослідженні цілей додає й те, що цілі з часом
можуть змінюватися. Перебіг реального процесу виопрацювання, ухвалення та
втілення у життя заходів політики часто призводить до того, що:
     •   цінності зміщуються – приміром, реальна ціль віддаляється від декла-
         рованої;
     •   відбувається розпад початкової згоди заінтересованих сторін щодо
         цілей;
     •   має місце зміна у ієрархії пріоритетності цілей та послідовності кроків
         по їхньому досягненню;
     •   окремі цілі можуть розпастися на множину цілей;
     •   відбувається експансія однієї цілі, яка підпорядковує собі інші чи «по-
         глинає» необхідні увагу та ресурси для їх нього досягнення.
     Окремі проблеми в політиці породжуються самим фактом визнання того, що
цілі мають люди та групи людей, але аж ніяк не установи чи організації. Особли-
вої гостроти ця проблема набуває при визначення організаційних заходів щодо
координації діяльності багатьох людей всередині однієї інституції задля досяг-
нення тих функціональних завдань і практичних цілей, що стоять перед нею.
Хоча це є швидше проблемою, дослідженням якої займаються фахівці з держав-
ного управління. Не розуміння її потенційних наслідків, а тим паче ігнорування
самого цього факту не додає реалістичності та результативності тим рекоменда-
ціям, які й складають результат аналізу політики.
   Цілі відіграють значну роль в житті організації:
     •   Вони дають змогу організаційно інтегрувати географічно віддалені та
         ієрархічно диференційовані структурні підрозділи організації. Саме
         цій меті слугує декларування основних завдань, стратегічне бачення
         корпоративних планів тощо.
     •   Саме цілі допомагають здійснювати контроль над оперативними
         підрозділами організації.
     •   Постановка цілей, задаючи «логіку цілого», є дієвим важелем досяг-
         нення рівноваги – дає змогу долати тенденцію фахівців до обстоюван-
         ня інтересів та потреб лише своєї сфери.
     •   Цілі слугують також способом обґрунтування потреби в ресурсах.
     •   Формулювання цілей всередині організації є демонстрацією заявок на
         лідерство.
     •   Визначення цілей може задавати формат стосунків організації з тими
         суб’єктами, що знаходяться за її межами. Виголошення цілей часто


                                                                  73
використовують як засіб мобілізації підтримки з боку широкого діапа-
         зону ресурсів.
     •   Цілі організації є основою для її взаємодії з іншими організаціями,
         зокрема, – уможливлюючи спільні засади для створення коаліції.
     Визначаючи зміст цілей будь-якої політики чи для діяльності певної інсти-
туції, ми повинні зважати при цьому на низку організаційних факторів:
     •   Будь-які заходи, що спрямовані на досягнення визначених цілей, здій-
         снюються в умовах обмеженого часу.
     •   Досягнення цілей має відбуватися завдяки власним активним зусил-
         лям, а не за сприятливої допомоги зовнішніх чинників.
     •   Цей процес має відбутися з мінімальним показником відхилення від
         очікуваних результатів.
     •   Необхідно оцінювати поточні дії з точки зору досягнення кінцевих
         цілей. Інакше кажучи, має відбуватися оцінка кожного компонента
         програми щодо його здатності досягати тих цілей програми, за які він
         відповідає.
     •   Потреба забезпечити належний контроль над своїм оточенням є збе-
         реженням значної свободи вибору. Інакше кажучи, наявність змоги
         самостійно обирати напрям дії.
     Далі ми наводимо алгоритм визначення цілей у вигляді постановки низки
питань, що слугують для аналізу, коли справа стосується участі певної організа-
ції в заходах певної політики.
    1. Де ви зараз перебуваєте? Опис та оцінка нинішньої позиції:
     – за які програмні сфери політики відповідальна ваша інституція?
     – в реалізації яких програм задіяна ваша інституція?
     – які види діяльності та заходів у межах ширшої політики / програми ви-
         конує ваша інституція?
    2. Де ви хочете перебувати / до чого ви прагнете? Передбачає т.зв. «аналіз
прірви» – пошук програм та видів політики, які наближають до визначених
цілей.
    3. Що стає вам на заваді? – виявлення та аналіз обмежень (зовнішніх та
внутрішніх) реалізації планів, та перешкод, які є на шляху такої реалізації.
   4. Чого ви потребуєте від інших організацій? Аналіз того, як інші організації
можуть сприяти досягненню ваших цілей.
    5. Що і від кого вимагається у вашій організації? Будь-яка організація є
складним і недосконало орієнтованим комплексом різних посад, що їх обійма-
ють люди, які мають різні спеціалізації, відмінні інтереси та нетотожні погля-
ди. Тому існує нагальна необхідність регулярного контролю того, як розуміють

          74
та тлумачать вони своє місце і завдання, і як дотримуються адресованих їм вимог
щодо досягнення організаційних цілей.
    6. Як досягти множинних цілей? Аналіз балансу діяльності, що здійснюється
для виконання різних завдань. Обставини життя постійно змушує нас робити
вибір між конкурентними цілями з огляду на обмеженість доступних ресурсів.
    7. Що ви вважаєте успіхом? З’ясування потребує також і те, які показники
діяльності можна вважати належним досягненням поставлених цілей. Зазвичай,
під успіхом мають на увазі досягнення на порядок вище прийнятної (середніх
показників) результативності.
    8. Чи підлягає успіх кількісному вираженню? Інакше кажучи, чи можна виз-
начити «норму результативності»? Однак при цьому варто пам’ятати, що кіль-
кісні показники вирішення проблеми є доречнішими для моніторингу управ-
лінської діяльності, ніж для оцінки результатів політики (тут велике значення
надається почуттям задоволення / невдоволення «клієнтів політики», тобто тих
заінтересованих сторін, на задоволення вимог та потреб яких й спрямовувалися
відповідні заходи).
   9. За яких умов успіх є випадковим? Відповідь на це питання у свою чергу,
передбачає відповіді на наступні питання:
     •   Чи визначені вирішальні умови досягнення цілей?
     •   Наскільки існує впевненість, що ці умови «складуться»?
     •   Що ви робитимете за їх відсутності?
    Відсутність успіху або власне «неуспіх» політики може бути зумовлений на-
ступними факторами:
     •   В основу планування політики було закладено неадекватне розуміння
         причино-наслідкових зв’язків;
     •   Заходи політики здійснювалися непослідовно та несистематично;
     •   Реалізація політики стала жертвою свого вкрай несприятливого сере-
         довища.
    10. Які Ваші дії у випадку, якщо цілі не досягнуто? Сюди ж варто додати і той
випадок, коли цілі можуть бути досягнуті значно вищою ціною, ніж передбача-
лося.
    Дотепер, дотримуючись традицій уповноваженого вибору, ми розглядали
визначення цілей як початковий етап процесу визначення раціонального шляху
вирішення певної проблеми політики. При цьому ми дотримувалися наступних
припущень, які допускають таке тлумачення:
     •   дієве вирішення проблеми неможливе без чітко окреслених цілей;
     •   визначення цілей є першим етапом на шляху до вирішення
         проблеми;


                                                                   75
•   цілі певної політики прагматично орієнтовані на вирішення конкрет-
         них проблем у певній галузі державного / регіонального / муніципаль-
         ного управління;
     •   завжди є уповноважений орган або посадовець, який визначає цілі
         політики;
    Однак аналіз практики ухвалення й реалізації рішень, спрямованих на ви-
рішення суспільно-значущих проблем, засвідчує, що практично неможливо
віднайти приклад такого визначення цілей, для якого були б справедливими усі
наведені вище припущення. Він радше підкреслює правоту прихильників погля-
ду на політику як структуровану взаємодію, які визначають процес визначення
цілей скоріше політичний за своїм характером, аніж інструментальний.
    Справді, як уже згадувалось, політичні особи не люблять робити вибір та чітко
визначатись щодо цілей майбутньої політики. Це пояснюється тим, що будь-який
вибір розчаровує певних виборців та представників заінтересованих сторін, а отже,
загрожує переродитись у звуження майбутньої електоральної підтримки. Уникають
розмови про цілі й управлінці, позаяк визнання необхідності визначити нові цілі є
визнанням неуспішності попередніх спроб вирішити проблему, спроб, за які вони
несуть відповідальність. У реальному світі політика та управлінці, як правило, об-
межуються спробами поетапно вдосконалити існуючі види політики і не ставлять
фундаментальних питань про базові цілі. Вони, зазвичай, зосереджують увагу на
«засобах». З огляду на це, процес вироблення політики має переважно характер ре-
акції на гарячу проблему, аніж випереджаючим виявленням шляхів вирішення май-
бутніх проблем. Відповідно й існуючі програми (політики) переглядаються лише у
вкрай нечастих випадках їхньої очевидної неспроможності розв’язувати проблему.
    Переважно реактивний характер політики проявляється й у тому, що захо-
ди здійснюються спорадично, безсистемно, і не скоординовані певною, чітко
визначеною ціллю. Радше цілі визначаються post factum, ретроспективно зма-
льовуючи той намір, який задавав внутрішню логіку та врешті-решт успішно
реалізувався внаслідок здійснених заходів.
    Це означає, що у переважній більшості випадків політика має справу з
обґрунтуванням дій, що уже відбулися. Інакше кажучи, дія може бути першою, а
визначення мети може йти слідом за нею.
    Не менше сумнівів викликає й можливість вказати на єдиного автора ви-
значення конкретного змісту цілей політики. Це зумовлено тим, що при визна-
ченні цілей відбувається так зване «взаємне пристосування групових інтересів».
Справді, в реальному процесі вироблення політики існує велика кількість учас-
ників, у яких різні завдання; тому метою політики є завдання звести їх разом.
Зазвичай, це вимагає часу, адже необхідні тривалі переговори між учасниками.
З такого погляду здійснення політики полягає не в першочерговому формально-
му затвердженні, а в переговорах із рядом важливих учасників про те, щоб, якщо
політика буде формально ухвалена, вона мусить точно відображати узгоджену
роботу учасників і мала б значний вплив на те, що вони роблять насправді.


          76
Політичним а не просто технічним процесом визначення цілей робить
те, що за конкретними цілями завжди стоять певні засадничі цінності. Бо цілі
– ситуативно визначені цінності. Тому врешті-решт дискусія про цілі переростає
в протистояння ціннісних орієнтацій, світоглядних систем і носить яскраво ви-
ражений програмно-ідеологічний характер. Як засвідчує досвід здійснення де-
ржавної політики, годі навіть сподіватися на певні спеціальні наукові чи технічні
підходи до постановки цілей політики, адже за кожною політичною проблемою
ховається боротьба суперечливих, хай і однаково привабливих, інтерпретацій
тієї самої абстрактної мети чи цінності. Малоймовірно, що б усі пристали на
одне й те саме тлумачення. З огляду на це, першочергове завдання політичного
аналізу полягає в тому, щоб виявити та прояснити основні цінності, котрі лежать
в основі суперечок для узгодження позицій.




§2. ІНСТРУМЕНТИ ПОЛІТИКИ – ЗНАРЯДДЯ УРЯДОВОГО ВПЛИВУ
    Будь-яка цілеспрямована діяльність передбачає не лише цілі, але й засоби
досягнення. Якщо цілі політики можуть бути невизначеними, прихованими чи
не належним чином сформульованими і залишаються поза фокусом громадської
уваги, то про засоби політики завжди точаться гарячі дискусії. Це не дивно, адже
на думку громадян, знаряддя урядового впливу на перебіг суспільних процесів
– це, власне, й є державною політикою, точніше, її конкретним проявом, з яким
вони мають безпосередню справу у своєму повсякденному житті.
    Таким чином, інструменти / знаряддя / засоби політики – це передбачені зако-
ном можливості впливу органів державної влади та місцевого самоврядування на пе-
ребіг суспільних процесів. З точки зору зв’язку їх із цілями, інструменти є засобами
поєднання цілей політики з особливостями конкретних обставин. Самі знаряддя
містять в собі (іноді виразно, або як прямий наслідок) суперечливі цілі. Тому доціль-
ність застосування тих чи інших інструментів у конкретних ситуаціях державного
управління буде невичерпною темою для аналізу й полеміки.
    Виробникам політики, а до них, безумовно, ми відносимо й лідерів лобістсь-
ких кампаній, вкрай важливо мати уявлення про існування, особливості, пере-
ваги та обмеження якомога більшого переліку засобів урядового впливу. Бо, чим
ширший інструментарій можливого впливу є в наявності у виробника політики,
тим більше шансів він отримує на гнучке та результативне її здійснення. Отож
ми наводимо максимально розширений перелік інструментів політики, що ба-
зується на досвіді успішного врядування та його аналізу багатьох демократичних
держав. Зрозуміло, що в межах цього розподілу неможливо описати усі полі-
тичні і технологічні особливості застосування кожного інструменту, тим паче
проаналізувати вітчизняний досвід їхнього використання. По кожному з них,
мабуть, можливо підготувати окреме дослідження. Нашим завданням є дати за-
гальну орієнтацію щодо розмаїття існуючих інструментів урядового впливу, вка-
завши на їхні головні характеристики.

                                                                      77
В аналізі політики розрізняють наступні види інструментів політики:
    І. Інформаційні. Особливістю органів влади є перебування у центрі певної
суспільної мережі. Завдяки цьому уряд розподіляє та отримує інформацію. Ке-
рування ж інформацією, в свою чергу, може використовуватися, як засіб впливу.
В такому випадку мова йде про пасивний спосіб збору та поширення інформації,
що має на увазі найменшу ступінь втручання. У цьому випадку застосовуючи
такого типу інструменти, уряд обходиться без використання винагород або за-
гроз покарання. Визнання ефективності й доцільності застосування цього типу
інструментів залежить від того, яку оцінку можливостей інформаційних потоків
дає аналітик політики та її виробник задля впливу на моделі соціальної поведін-
ки. Кожен із типів інструментів політики характеризується через властиві йому
засоби виконання (ефектори) та виявлення (детектори):
   Ефектори (засоби виконання):
     1.   реакція на запитання – відповідь на прес-конференції чи відповідь на
          надісланий запит може прямо або натяком орієнтувати «споживачів»
          політичних рішень на оцінку представниками уряду нинішньої ситуа-
          ції та про їхні наміри;
     2.   розповсюдження – поширення нейтральної (інформування про наяв-
          ність можливостей вибору, не обстоюючи певного його варіанту) та
          спонукальної (зміна ставлення і сприйняття та орієнтація на доціль-
          ність певної поведінки) інформації урядовою інституцією серед вузь-
          кої / широкої аудиторії;
     3.   спонукання – заохочення вдатися до певних дій (без застосування при
          цьому винагород або санкцій):
          •    вказівка;
          •    припис;
          •    підказка;
          •    порада;
          •    реклама.
     4.   переконування – зміна думки і сприйняття за допомогою логічних або
          емоційних доводів;
     5.   норматив – встановлення норми поведінки, якої громадяни зобов’язані
          добровільно дотримуватися;
     6.   консультація – обопільний потік інформації. Вона передбачає мож-
          ливість вмовити групи погодитись з певною політикою, засобом її оп-
          рилюднення й навіть часткового втілення в життя. Специфікою кон-
          сультацій як засобу урядового впливу є те, що вона:
          •    зосереджується на окресленому колі питань;


          78
•   передбачає рівність сторін.
     Інформація та заклик як інструменти політики мають свої переваги:
          •   інформування є хорошою «відправною точкою» за умови відсут-
              ності визначених рішень проблеми;
          •   проведення заходів інформування не є надто витратним;
          •   вони узгоджуються з ліберальними цінностями демократичного
              суспільства; таких, як свобода дій, вільний вибір, особиста від-
              повідальність тощо.
    До недоліків цього типу інструментів належить те, що їх застосування не дає
негайних результатів. Очевидно, проблеми політики не можуть бути вирішенні
виключно завдяки інформаційним заходам з боку влади, тому цей тип інстру-
ментів завжди використовується разом з іншими знаряддями урядового впливу.
   Детектори (засоби виявлення):
     1.   добровільне інформування – інформацію самостійно створюють і доб-
          ровільно постачають зовнішні учасники;
     2.   прямий запит – отримання інформації ініціюється урядовою інститу-
          цією:
          •   проведення опитування (передбачає визначення коректної ви-
              бірки респондентів);
          •   спеціальні комісії по розслідуванню – створення тимчасових ро-
              бочих органів, які займаються поглибленим вивченням певних
              подій;
          •   постійні комісії – створення спеціальної інституції для збору ін-
              формації та генерування ідей, пов’язаних з певною галуззю де-
              ржавної політики.


   ІІ. Фінансові ресурси. До них належать:
    1. Гранти – видатки на підтримку чогось, що вартує саме по собі. Фактич-
но, гранти є формою визнання, винагороди або заохочення. Зазвичай, вони не
тісно пов’язані з витратами на досягнення цілей. Як правило, надання грантів з
боку уряду обумовлюється певними «слабкими умовами»: певні кваліфікацій-
ні вимоги, яким повинен відповідати отримувач або ж необхідність досягнення
мінімального рівня виконання програми.
    2. Субсидії – видатки на покриття витрат, пов’язаних із певною діяльністю,
яка слугує засобом досягнення певних бажаних суспільних цілей. Проблеми за-
стосування цього інструменту пов’язані з необхідністю забезпечити належний
контроль над цільовим характером та порядком їхнього використання. Субсидії
в порівнянні з грантовою підтримкою передбачають:


                                                                  79
•   суворіші кваліфікаційні вимоги до їхніх отримувачів;
     •   продовження їхнього надання залежить від результатів попереднього
         використання;
     •   відстежування їх використання здійснюється значно ретельніше;
     •   іхніми отримувачами можуть бути й структури приватного сектору.
         Державні субсидії організаціям приватного сектора звичайно є тимча-
         совими та реалізуються за принципом співфінансувавання (тобто, пе-
         редбачають і власну фінансову участь у виконанні відповідних завдань
         з боку їх реципієнта).
     •   Їх надання можливе у формі «списування» несплачених податків (т.зв.
         «податкові пільги»).
    Застосування субсидій як інструменту урядового впливу має наступні пере-
ваги:
     •   субсидії легко встановлюються, адже має місце збіг бажання влади та
         людей;
     •   гнучкість. Окремі учасники самі вирішують, як «відповідати» на суб-
         сидії (як стимули) в контексті зміни політичної ситуації;
     •   субсидії є ефективним інструментом підтримки інновацій;
     •   впровадження та керування субсидіями не передбачає великих органі-
         заційних витрат (одержувачі самі звертаються за ними);
     •   адресна спрямованість субсидій роблять цей інструмент одним із най-
         більш політично сприятливих.
   Але надання субсидій має і недоліки. Зокрема:
     •   субсидії вимагають додаткового фінансування з існуючих або нових
         джерел прибутків, а отже – конкурують за фінансовий ресурс з новими
         програмами;
     •   висока вартість збору інформації для визначення обсягів належного
         субсидування;
     •   для настання ефекту потрібен час. Субсидії «діють» не безпосередньо,
         а радше «працюють» побічно;
     •   від надання субсидій згодом важко відмовитись. Це пояснюється тим,
         що поступово формується системний тиск з боку одержувачів субсидій
         на виробників політики щодо продовження їхнього надання.
   3. Пільгові позики – позики за відсотковою ставкою нижчою від ринкової.
    4. Закупівлі – витрата грошей в обмін на товари і послуги. Державні за-
купівлі товарів та послуг можливі у приватного сектора і у неприбуткових груп /
неурядових організацій (НУО). Розрізняють наступні види закупівель:


          80
• вигоди, орієнтовані на уряд – закупівля товарів та послуг у виробни-
       ків / постачальників, що пропонують найнижчі ціни. Цим досягається
       зменшення власних та накладних видатків уряду;
     •   вигоди, орієнтовані на постачальника – закупівля товарів за цінами,
         що вищі за ринкові. Це є засобом підтримки певного виробника то-
         варів або постачальника послуг;
     •   вигоди, орієнтовані на споживача. У цьому випадку провідними є мір-
         куванням забезпечення доступу задля зручності послуг споживачам:
         a.   урядова агенція прямо укладає контракт з приватною фірмою на
              надання певних послуг за фіксованою ціною;
         b.   уряд дозоляє багатьом фірмам надавати послуги громадянам за
              фіксованими цінами, вносячи при цьому на їх постачальника не-
              обхідні додаткові платежі;
         c.   уряд забезпечує споживачів ваучерами, які обмініються, на влас-
              ний розсуд, на певні товари чи послуги. При цьому, уряд компен-
              сує їх вартість приватним фірмам.
    5. Податки та збори з користувачів – засіб обмеження небажаної діяльності
та стимулювання бажаної.
   До переваг цих засобів відносять те, що вони:
     •   легко встановлюються та дозволяють «споживачам» знаходити альтер-
         нативи їм;
     •   створюють тривалу фінансову мотивацію;
     •   сприяють підтримці інновацій;
     •   є гнучким (варіюються ставки, об’єкти та база нарахування, пільги по
         сплаті тощо);
     •   ефективні та економічні в адмініструванні. Платники самі відповіда-
         ють за збори з користувачів, а за зменшення / заохочення діяльності
         відповідають окремі особи / фірми.
    Зрозуміло, що і цей інструмент не позбавлений певних вад в очах виробни-
ків політики. Справді податки та збори з користувачів:
     •   потребують великих обсягів інформації для свого становлення;
     •   впродовж експерименту (як правило, у демократичних країнах фіс-
         кальним новаціям передують спеціальні пілотні проекти / експери-
         менти) з фіксованою величиною тарифу/ставки можливе неефектив-
         не використання ресурсів;
     •   неефективні – як заходи негайного реагування (під час криз);
     •   важко прогнозуються щодо очікуваних результатів. Це пояснюєть-
         ся тим, що за своєю суттю обсяг сплпат за податками та зборами

                                                                81
залежить від приватних стратегій їхніх платників;
     •    зазвичай передбачають громіздкі й шкідливі адміністративні процеду-
          ри та витрати.
    ІІІ. Владні повноваження – здатність наказувати, забороняти, рекомендува-
ти, дозволяти за допомогою визначених процедур і визначальних символів. Пе-
редбачені законом повноваження мають обов’язковий характер, тобто функціо-
нують за підтримки (можливо прихованої) санкцій і містять елемент примусу.
   Ефектори (засоби виконання):
   1. Державне регулювання – безпосереднє втручання уряду в потік подій з
метою внесення певних змін. Державне регулювання складає арсенал досить
жорстких та найбільш дієвих інструментів політики, позаяк передбачає вико-
ристання влади і санкцій. Його головними засобами є:
     •    правила;
     •    стандарти;
     •    дозволи;
     •    заборони;
     •    правові накази;
     •    виконавчі накази.
   Розрізняють також:
     a.   пряме регулювання через існуючий спеціальний орган, який відпові-
          дає за стан справ у певній галузі державної політики;
     b.   делеговане регулювання – регулювання, що здійснюється незалежно
          від спеціального органу виконавчої влади;
     c.   визнання – офіційне схвалення (дипломи, сертифікати тощо);
     d.   уповноваження – заборона певного виду діяльності без офіційного
          дозволу.
   Різновидом уповноваження є ліцензування. Воно передбачає висувати уря-
дом будь-які умови для кандидата на його утримання. Спеціальні умови ліцензу-
вання дозволяють проводити надзвичайно гнучке регулювання за рахунок:
     •    обмеження кількості учасників;
     •    встановлення рівня виробництва, норми прибутку, норми послуг,
          якості товару, правил найму на працю, умов праці тощо;
     •    обмеження в часі дії ліцензії;
     •    право тимчасового припинення її дії або повного скасування.




          82
Ще одним поширеним різновидом уповноваження є т.зв. аукціон прав на
власність – це є встановлення фіксованої кількості переданих прав на спожи-
вання обмеженого ресурсу. До його переваг називають такі аукціони:
    •   є джерелом бюджетних надходжень;
    •   порівняно легко засновуються;
    •   характеризуються достатньою гнучкістю за рахунок зміни верхньої
        межі;
    •   стимулюють ресурсозбереження;
    •   дають упевненість, що здійснюється фіксована кількість небажаної
        діяльності;
   Проте вони мають властивість:
    •   підтримувати спекуляцію / перекупників;
    •   стимулювати шахрайство тих, хто не може купити права;
    •   бути несправедливими, адже розподіляються за показником спромож-
        ністі заплатити, а не за потребою.
   e. обмеження – рішуча вимога або заборона; обмеження відкрито опира-
ються на санкції.
   Державне регулювання загалом має наступні позитивні властивості:
    •   для його запровадження необхідно небагато інформації;
    •   є більш дієвим засобом проти небажаної діяльності;
    •   адміністративно ефективніше, оскільки містить у собі менше невизна-
        ченості;
    •   завдяки йому краще плануються та координуються заходи політики,
        зусилля багатьох людей та організацій;
    •   воно здатне оперативніше реагувати на зміни;
    •   виглядає політично привабливішим, особливо в тих випадках, коли
        від уряду очікують швидких і чітких дій.
    Разом з тим, державне регулювання як інструмент безпосереднього урядо-
вого впливу має свої вади. До них відносять:
    •   «викривлення» мотивів діяльності приватного та неприбуткового сек-
        торів. Часто наслідком прямого регулювання є економічна неефектив-
        ність;
    •   перешкоджання інноваціям і технологічному прогресу. Це зумовлено
        тим, що державне регулювання забезпечує гарантованість ринку збуту, і
        тим самим не створює потреби в інновації, а жорстке регламентування
        видатків обумовлює звуженість можливостей для експериментування;


                                                                83
•    часто воно не є гнучким і не передбачає необхідності розгляду окремих
          обставин, що призводять до викривлень очікуваних результатів й поя-
          ви неочікуваних наслідків;
     •    проблематичність керування. Адже існують випадки, коли неможливо
          встановити окреме регулювання для кожної з небажаних діяльностей.
    2. Саморегулювання – делегування державою своїх регулятивних повнова-
жень групі, котра виконує певне суспільне замовлення завдяки відстеженню і
контролю своєї власної діяльності. Зазвичай, у таких випадках відповідна група
утворює спеціальну організацію для відстеження поведінки своїх членів і їхнього
дотримання визначених норм / стандартів. Саморегулювання передбачає про-
ведення групою внутрішньо корпоративної експертизи певної діяльності, яку
найкраще відстежують, сертифікують та вдосконалюють власні члени.
    3. Санкції:
     a.   Припинення чинності – тимчасове/постійне скасування офіційно на-
          даного привілею;
     b.   Штраф – застосовується до власності або до доходу (аж до повної їх
          конфіскації);
     c.   Ув’язнення
    Детектори (засоби виявлення):
     1.   Обов’язок показувати – вимога від певного типу/класу організацій по-
          давати інформацію про себе (про обсяги, ціни, споживчу якість вироб-
          лених товарів та наданих послуг);
     2.   Обов’язок реєструвати – надання певної інформації при настанні пев-
          них подій;
     3.   Звітування – обов’язок періодично повідомляти урядові інституції про
          стан певної системи через сталі проміжки часу. Обтяжливість звітуван-
          ня залежить від його періодичності та ступеня докладності.
     4.   Допит – заклик з’явитися до державних органів для розпитування;
     5.   Інспектування – відвідання представником державних органів інфор-
          манта.


   IV. Організційні – ресурси уряду у вигляді землі, будівель, обладнання та пер-
соналу.
    Ефектори (засоби виконання):
   1. Пряме постачання – діяльність із забезпеченням товарами і послугами,
що здійснюється безпосередньо існуючими державними установами.




          84
До його привабливих сторін можна віднести:
     •   низькі вимоги до інформації;
     •   те, що великий розмір установ, що займаються прямим постачанням,
         сприяє накопиченню ресурсів, досвіду та інформації;
     •   воно допускає укладання внутрішніх угод і тим самим зменшує витра-
         ти.
   Незгодні із застосуванням цього інструменту вказують на наступні обме-
ження:
     •   негнучкість бюрократизованих програм;
     •   можливість застосування важелів адміністративного тиску для переви-
         борів влади;
     •   наявність суперечливих та непослідовних директив, що зумовлена су-
         перечливими тисками на владу;
     •   зазвичай бюрократичні установи не досить свідомі своїх операційних
         затрат, що призводить до низьких показників економічної ефектив-
         ності їхньої діяльності.
    2. Державна корпорація – забезпечення товарами та послугами з державних
ресурсів. Управління цим процесом здійснюється на певній відстані від уряду
(напівсамостійні суб’єкти господарської діяльності).
   Загалом використання державних підприємств дозволяє:
     •   забезпечити виробництво товарів/постачання послуг, що передбача-
         ють високі витрати капіталу і низьку очікувану віддачу;
     •   задоволення мінімальними потребами в інформації;
     •   спрощення виробництва за умови всеохопності регулювання;
     •   збільшення доходів державних фондів за рахунок їхніх прибутків.
   Однак особливістю діяльності державних підприємств є те, що:
     •   владі важко контролювати їх фінансово-господарську діяльність;
     •   діяльність державних підприємств як правило є неефективною. Адже
         тривалі втрати не загрожують банкрутством;
     •   вони мають тенденцію ставати монополістами, а отже й переносити
         свої неефективні витрати на споживачів.
    3. Приватно-державна корпорація – суб’єкти господарської діяльності, змі-
шаної (державно-приватної) форми власності. Головним утрудненням створен-
ня та діяльності таких корпорацій є те, що цілі державної політики, до виконан-
ня завдань яких їх залучають, можуть суперечити ринковій мотивації отримання
максимального прибутку.


                                                                 85
Детектори (засоби виявлення) – збір інформації відбувається без відома ін-
формантів:
     1. Постійні сканери – пункти спостереження, через які інформант мусить
        пройти;
     2.   Рухомі сканери;
     3.   Приховані сканери.
    Перелічене розмаїття інструментів є переліком того, до чого може вдатися
уряд з метою досягнення цілей, спрямованих на вирішення проблем політики.
Але уряд аж ніяк не є єдиним гравцем у сфері вирішення громадських проблем.
Так чи інакше, та у цьому бере участь і громада, до якої належить індивід, і си-
ленні добровільні громадські організації, й приватний бізнес, дотичний у своїй
діяльності до вирішення цих проблем. Урядова політика може сприяти або ж
утруднювати таку участь. З огляду на це варто проаналізувати переваги та не-
доліки залучення цих суспільних інституцій до виконання заходів політики.
    Сім’я та община. Уряд може здійснити заходи по заохоченню виробництва
товарів та надання послуг, що здійснюється рідними, друзями та сусідами, і які
слугують цілям політики шляхом надання відповідних грантів/субсидій. Пере-
вагою цього підходу є те, що відбувається посилення суспільні зв’язків, пород-
жуються почуття емоційної подяки та очікування взаємної підтримки. Однак
це – слабкий засіб для вирішення складних економічних проблем. Невеликий
розмір компенсаційних витрат породжує навіть певну несправедливість стосов-
но того, хто опікується. Тому подібні заходи можуть розглядатися швидше як
можливе доповнення до інших інструментів.
    Громадські організації (НУО). Їх участь у заходах політики має наступні пе-
реваги:
     • вони здатні забезпечити необхідну гнучкість та оперативність реагу-
       вання на обставини, що змінилися;
     •    мають можливість експериментування;
     •    їхня діяльність зазвичай скеровується на тих, хто потребує допомоги,
          що забезпечує вищий рівень адресної ефективності;
     •    НУО підтримують дух спільноти, соціальної справедливості та полі-
          тичної співучасті.
    Однак існують серйозні обмеження по використанню громадських організа-
цій як акторів державної політики:
     •    у більшості своїй вони непридатні до вирішення багатьох економічних
          і соціальних проблем, насамперед тих, масштаби яких не піддаються
          вирішенню добровільними зусиллями;
     •    існує загроза бюрократизації їх діяльності;



          86
•   як правило, вони працюють у сферах, що обмежуються задоволенням
         релігійних, етичних та соціальних потреб.
     Ринок та його учасники. В частини суспільства існують стійкі ліберальні пе-
реконання про те, що «невидима рука ринку» (А.Сміт) «все розставить по своїм
місцях». Навпаки, проблеми в суспільному житті породжуються шляхетними
намірами та негативною практикою державного втручання. Прихильники цьо-
го погляду переконані, що найбільше від держави можна чекати невтручання
і, відповідно, «чим менше держави, тим краще». Їхні опоненти категорично не
погоджуються з можливістю віддати вирішення суспільних проблем на відкуп
«ринковій стихії», заявляючи про так звані «неспроможності ринку»:
     •   ринок не може надавати досить суспільного товару, забезпечення
         яким є метою політики: вуличне освітлення, підтримка правопорядку
         тощо;
     •   ринку складно забезпечити різні типи платних товарів та товарів із
         спільного джерела;
     •   ринок несправедливий – адже забезпечує потреби лише платос-
         проможних людей.
    Практика врядування засвідчує, що виробники політики нечасто звертають-
ся виключно до цього засобу, а, як правило, послуговуються ним разом з інстру-
ментами урядового впливу.


§3. ПРОЕКТУВАННЯ ПОЛІТИКИ: ЦІЛЕРАЦІОНАЛЬНИЙ ЧИ ПОЛІТИЧ-
НИЙ ПРОЦЕС?
     Розробник політики має досить широкий арсенал засобів вливу на ситуацію,
поведінку людей, організацій і їх діяльність, аби досягнути бажаних цілей й виріши-
ти відповідну проблему політики. Саме таке ув’язування цілей політики з інструмен-
тами їх досягнення й іменують «проектуванням політики». З наведеного вище стає
зрозуміло, що проектування політики є надзвичайно складним процесом визначен-
ня й пріоритезації цілей політики, а окрім того, потребує неабиякої уваги до вибору
адекватного цим цілям інструментарію. Адже знаряддя урядового впливу не можна
розглядати як пасивні інструменти. Застосування кожного із них має особливості
свого середньо- та довготермінового впливу, здійснює різні впливи на суміжні сфе-
ри громадського та по-різному відображається у позиціях заінтересованих сторін.
Окрім того, воно саме містить в собі певні цілі, а поєднання цих інструментів може
породжувати синергетичний ефект, який не зводиться до суми результатів застосу-
вання окремо кожного з них.
    Тому проектувальнику політики за умови чіткої постановки її цілей необхід-
но визначити, який інструмент використовувати доцільно та найоптимальніше.
А вибір адекватних інструментів сам представляє неабияку проблему. Позаяк
здійснюючи вибір серед знарядь політики, її проектувальник має звертати увагу
на наступні фактори:

                                                                     87
•   природу та обсяг урядової відповідальності щодо регулювання суспіль-
        них процесів, тобто такого способу рішення який би найбільшою
        мірою відповідав наявній проблемі. При цьому слід уникати надмір-
        ного втручання і відмови від вирішення цієї проблеми;
    •   того, яке «меню» знарядь фактично доступне. Позаяк ми говоримо про
        легітимні засоби урядового впливу, варто пам’ятати, що кожен рівень
        та орган влади має свої повноваження, тобто, йому доступний лише
        обмежений перелік інструментів політики. Застосування інших ме-
        тодів потребує значно проблематичнішого координування зусиль з
        іншими урядовими інституціями;
    •   враховувати обмеження і можливості кожного інструменту. Особливо це
        стосується так званого «рівня суспільної терпимості до інструментів
        політики», адже не секрет, що люди по-різному реагують на застосу-
        вання різних засобів урядового впливу на їхнє життя. Зазвичай, уряд
        зацікавлений в дешевшому, менш помітному та менш нав’язливому
        способі вирішення проблем;
    •   те, як інструменти політики співвідносяться одне з одним. Наприклад,
        чи посилюють вони вплив одне одного, чи, навпаки, нейтралізують;
        чи не виникне від поєднання різних інструментів вплив який важко
        спрогнозувати, і який може породити в майбутньому значно склад-
        ніші проблеми?;
    •   «логіку інституції» – міркування щодо того, які наслідки матиме засто-
        сування того чи іншого інструменту для самої урядової інституції;
    •    зовнішні чинники – очікувані політичні (перспектива переобрання),
        ідеологічні (послідовність політичної діяльності та підтримка сорат-
        ників), соціальні (які верстви матимуть вигоди та на які ляже тягар),
        наслідки від застосування того чи іншого інструменту. Окрім того,
        варто всерйоз зважати на попередній досвід їх використання та існую-
        чі традиції у сфері державного управління, щодо того, до яких знарядь
        прийнято звично звертатися для вирішення певної проблеми;
    •   рівень суспільної підтримки урядової політики. Там, де існує висока ле-
        гітимність політиків і підтримка політики громадянами (існує згода
        щодо цілей), можна більше покладатися на пасивні знаряддя. У разі ж
        відсутності згоди щодо цілей політики, доцільніше застосовувати при-
        мусові знаряддя з огляду на можливий суспільний опір;
    •   доцільність зберегти «поле для маневру» та мати в запасі альтернативні
        плани в разі виникнення «надзвичайної ситуації».
    Сам перелік цих факторів свідчить: обрання інструментів політики не
є простою технічною проблемою. Варто пам’ятати, що інструменти полі-
тики самі по собі є способом виявлення влади, примушування людей ро-
бити те, чого вони в іншому випадку не робили б. Тому це – політичний


         88
процес, що зважає на суспільну реакцію та наслідки для політичної долі
тих, хто ухвалює відповідні рішення. Ось як політичну природу цього про-
цесу описує відомий аналітик політики Дебора Стоун: «Інструменти полі-
тики – не просто знаряддя, що виконують різні функції й мають конкретне
призначення для різних типів завдань. Кожен тип інструментів політики є
своєрідною політичною ареною зі своїми фундаментальними правилами,
в межах яких розгортаються політичні конфлікти. Кожен спосіб соціаль-
ного регулювання визначає, що дозволено, а що заборонено, і встанов-
лює межі відносин. Однак ці обмеження постійно оскаржують через те, що
вони або не вирішують конфліктів унаслідок своєї двозначності, або нада-
ють переваги чи накладають обов’язки на одну із сторін, чи з обох причин
одночасно. У політичній боротьбі ці межі стають реальними й набувають
значущості».
    Однак, невірним буде тлумачення процесу проектування політики виключно
як стратегічного інструменту «з’ясування стосунків» учасників політичної гри. На-
справді проектування певного способу розв’язання суспільно значущої проблеми
є раціональним процесом, який повинен відповідати логічним вимогам: послідов-
ності, відповідності та залежності. Зупинимось на цьому докладніше.
   1. Послідовність – припущення, цілі, засоби і наслідки політики повинні
мати логічний зв’язок одне з одним.
    2. Відповідність – мета і стратегія її здійснення (потрібні інструменти та
ресурси) мають бути узгоджені між собою. Мають на увазі широкий спектр
ресурсів:
     •   матеріальних;
     •   людських;
     •   політичних (наявність рішучості до дій, необхідних повноважень ад-
         міністративних можливостей, й суспільної підтримки);
     •   інформаційних;
     •   часових;
   3. Залежність – зв’язки між практичними та політичними аспектами рі-
шення. Будь-які «технократичні» міркування щодо оптимального способу вирі-
шення проблеми повинні зважати також на можливість:
     •   забезпечення співробітництва і координації зусиль заінтересованих
         сторін;
     •   генерації позитивної реакції осіб і організацій, на яких впливає реалі-
         зація політики (т.зв. «клієнтів політики»).
    Проектування обґрунтованого варіанту політики передбачає з’ясування
того, чи відповідає він зазначеним вимогам. Нижче наводиться низка питань,



                                                                   89
які дозволять оцінити внутрішню логіку способу вирішення конкретної пробле-
ми державної політики:
   І. Аналіз послідовності:
    1.   Визначте, чи цілі політики належать до сфери вашої відповідальності
         й повноважень?
    2.   Визначте, чи цінності, цілі й інструменти політики сумісні між собою?
         Якщо ні, то чому?
    3.   Визначте, чи інформація й припущення є послідовними і сумісними
         одне з одним щодо:
         •    формулювання проблеми;
         •    способу її вирішення;
         •    наявності необхідних ресурсів;
         •    очікуваних результатів.
    4.   Визначте достовірність інформації й перевірте припущення, що ле-
         жать в основі вашого варіанту розв’язання проблеми за допомогою ло-
         гічних та емпіричних методів.
    5.   Визначте, чи передбачувані фактичні наслідки політики сумісні з її ці-
         лями? Якщо ні – дайте пояснення.
    6.   Визначте негативні наслідки і побічні ефекти даної політики. Визнач-
         те, чи сумісні вони з метою?
    7.   Визначте, наскільки можливі випадковості й яка необхідність повто-
         рюваних дій?
    8.   Визначте, чи сумісні з цілями політики альтернативні стратегії, випад-
         ковості і повторні заходи?
    9.   Визначте, чи вимагає змін в існуючій організаційній структурі обра-
         ний варіант політики ? Якщо так, визначте можливість таких змін.


   ІІ. Аналіз відповідності:
    1.   Визначте, чи політика має більш, ніж одну ціль для розв’язання певної
         проблеми? Якщо так, то визначте, чи всі вони необхідні? Визначте, чи
         інші політичні рішення слугують ров’язанню тих самих проблем?
    2.   Визначте, чи є більш ніж один спосіб для досягнення кожної із виз-
         начених цілей? Якщо так, то чи всі вони визначені як необхідні? Чи є
         інші політичні рішення, які переслідують ту ж мету?
    3.   Визначте, чи відповідні поставленим цілям інструменти та ресурси?
         Якщо ні, визначте, чи є додаткові варіанти цієї політики або інших
         політик, спрямованих на досягнення цілей?

         90
4.   Визначте, яка кількість та які види ресурсів необхідні? Оцініть наявні і
          визначте, чи досить їх для реалізації вашого варіанту політики?
     5.   Визначте, чи має організація відповідний адміністративний потенціал
          і можливості для здійснення пропонованої стратегії?
     6.   Визначте, які наслідки можна вважати необхідною і достатньою озна-
          кою досягнення мети? Чи є вони необхідним і достатнім виправдан-
          ням для використання ресурсів?


   ІІІ. Аналіз залежності:
     1.   Визначте, яка частина дій залежить від прийняття або співробітництва
          з конкретними заінтересованими сторонами?
     2.   Визначте, особливості сприйняття й можливості заінтересованих
          сторін?
     3.   Визначте, наскільки кожна з заінтересованих сторін впливають на ус-
          піх політики?
     4.   Визначте, чи можливо обійтися без співпраці із ними?


   Запитання для самоконтролю:
   1) В чому полягає різниця між метою і цілями політики?
   2) Яким базовим вимогам повинні відповідати цілі політики?
   3) Які є причини можливої зміни цілей під час втілення заходів політики?
   4) Чому визначення цілей є радше політичним, а не суто технічним проце-
сом?
   5) Наведіть переваги та недоліки інформаційних інструментів політики.
     6) Які недоліки використання субсидій як одного із фінансових інструмен-
тів політики?
    7) Що таке «проектування політики» та в чому полягає проблема цього про-
цесу?




                                                                    91
РОЗДІЛ 2. Прогнозування результатів
                               при проектуванні політики

§ 1. ПРОГНОЗУВАННЯ ЯК ІНСТРУМЕНТ АНАЛІЗУ ПОЛІТИКИ
    Разом із визначенням цілей та інструментів політики, прогнозування її на-
слідків є обов’язковою складовою будь-якого свідомого випрацювання того чи
іншого варіанту дій уряду по вирішенню певної проблеми. Оскільки планування
має справу з майбутнім, а воно завжди пов’язане з різними ступенями непев-
ності, то розробнику політики доводиться мати справу з певними припущення-
ми. Прогнозування в аналізі політики слугує меті «впоратися» з непевністю щодо
майбутнього перебігу та наслідків урядових дій, і по суті своїй є нічим іншим як
аналізом припущень щодо майбутнього. Або, інакше кажучи, прогнозування в
аналізі політики має завжди підкреслювати чутливість прогнозів до припущень.
    Умовно фактори, які можуть впливати на майбутнє можна поділити на ті,
які не піддаються нашій маніпуляції, й ті, які можуть бути змінені цілеспрямо-
ваними зусиллями людей. Тому у будь-якому прогнозуванні слід, насамперед,
окреслити припущення, які лежать в основі (які не підвладні втручанню людей
і мають об’єктивний характер своєрідних констант) та відділити від них гнучкі
щодо політики змінні проблеми. Метою прогнозування при вироблені політики
є оцінка різних припущень, визначення меж, напрямів та міри можливого впли-
ву на майбутнє. Прогнозування як вид аналітичного дослідження і обґрунтуван-
ня політики стосується, насамперед, тієї частини майбутнього, яка може бути
змінена завдяки зусиллям уряду, а отже повинно завжди вказувати на ступінь, до
якого результат прогнозів підлягає маніпуляції політики. Тому найочевиднішим
об’єктом прогнозування в політиці є вплив найближчих урядових дій на ймовір-
ність будь-якої події в майбутньому. Хоча можуть бути й інші об’єкти, тобто кін-
цеві результати прогнозування. Так, заведено розрізняти:
     •   Прогнозування наслідків діючих політик: що станеться, якщо уряд не
         здійснить ніяких нових дій, інакше кажучи, у разі збереження існую-
         чого status qou?
     •   Прогнозування наслідків нових політик: якими будуть ймовірні чи очіку-
         вані суспільні зміни, якщо буде прийнята нова політика?
     •   Прогнозування щодо змісту нової політики: прогнозування може бути
         спрямованим на зміну очікуваних результатів, визначених цілей та об-
         раних інструментів нової політики.
     •   Прогнозування поведінки заінтересованих сторін: за допомогою про-
         гнозування оцінюється можлива підтримка, нейтралітет чи протидія
         кожної із заінтересованих сторін стосовно запропонованого варіанту
         політики.

          92
Окрім класифікації видів прогнозування за об’єктом, їх розрізняють також
за предметами передбачення:
     •   прогнози з приводу результатів уже прийнятих рішень або тих, головні
         результати яких уже виявлені;
     •   прогнози, у яких певні головні впливи уже очевидні;
     •   прогнози, в яких ми не контролюємо (майже не контролюємо) перебіг
         подій.
    Кожен із цих видів прогнозування може надати виробнику політики важ-
ливу інформацію, яка здатна вирішальним чином вплинути на визначення спе-
цифічного варіанту політики, а також схилити виробника політичних рішень
до вибору одного з-поміж кількох альтернативних. Однак, при цьому, розгор-
тання самого політичного процесу не може бути частиною такого передбачення.
Останнє, до речі, дуже звужує цінність аналітичних прогнозів, позаяк вони не
можуть врахувати зміни політичного контексту, який у свою чергу може суттє-
во вплинути на здійснення заходів в межах урядових програм, а отже, й на їхні
ймовірні наслідки.
    Перш, ніж зупинитися на конкретних типах та методах прогнозування, вар-
то зазначити загальні особливості цієї аналітичної процедури та її зв’язку з ін-
шими етапами дослідження політики:
     • Прогнозування потребує не лише майбутнього, але й теперішнього та не-
       щодавно минулого. Звичайно, у випадку такого прогнозування мова йде
       не про очікування нових фактів, а про зміну розуміння та оцінок того,
       що є нині, і тільки що завершилось.
     •   Оскільки прогнозування стосується певної тенденції, то воно потребує
         належного рівня узагальнення (агрегації) конкретних фактів та їхніх
         обставин.
     •   Прогнозування передбачає аналіз проблеми, адже без розуміння причин,
         особливостей розвитку та ключових впливів на базові процеси немож-
         ливо зробити прогноз.
     •   Те, що ми хочемо передбачити, залежить від цілей, які ми хочемо досяг-
         ти.
     •   При прогнозуванні важливо обмірковувати гнучкість рішень, в т.ч. ступінь
         їх можливої зміни, аж до повної відмови від їхнього впровадження.
     •   Слід мати на увазі часову адекватність прогнозу, адже періоди прогно-
         зування бувають неоднаковими через різні періоди відставання у часі
         та різні наслідки рішень.




                                                                   93
§ 2. МЕТОДИ ПРОГНОЗУВАННЯ
    Дослідники політики застосовують широкий арсенал прогностичних проце-
дур та методів передбачення. Особливості, специфіка застосування, переваги й
обмеження та вірогідність результатів кожного із цих інструментів є предметом
не одного розлогого дослідження, які виходять далеко за дисциплінарні межі
аналізу державної політики. Тому ми вимушені зупинитися у цьому розмаїтті на
загальному ознайомленні з найбільш вживаними методами прогностичної робо-
ти розробника політики.
    Екстраполяція – проектування на майбутнє існуючих тенденцій та здійс-
нення прогнозів на їх основі. Цей метод є ефективним для прогнозу розвитку
ситуації у випадку відсутності зміни політики. У інших типах прогнозів до екс-
траполяції, зазвичай, вдаються через брак розуміння глибинних процесів. Вона
грунтується на наступних припущеннях:
     1.   Постійності: структури/співвідношення, що спостерігались в мину-
          лому, збережуться і в майбутньому.
     2.   Регулярності: минулі варіації в тенденціях, що спостерігалися, регу-
          лярно траплятимуться в майбутньому.
     3.   Надійності і достовірність даних: Визначення тенденцій є надійним
          (відносно точним чи внутрішньо узгодженим) і достовірним (вимірю-
          валось те, що збирались виміряти).
    Ця процедура має суттєві проблеми застосування, оскільки спосіб вимірю-
вання й тлумачення минулих тенденцій завжди залишаються відкритими до
критики як, можливість того, що непередбачувані фактори спростують припу-
щення, побудовані на тривалості сучасних тенденцій.
     «Мозкова атака» – метод колективного висування та опрацювання різних
ідей щодо можливих варіантів вирішення проблеми та оцінки їх наслідків. За-
звичай, метод «мозкової атака» передбачає два етапи своєї реалізації:
    І етап – генерування/продукування великого числа ідей за короткий час у не-
великій групі (5 – 12 учасників). На першому етапі не відбувається обговорення
чи оцінки ідей, які запропоновані учасниками «мозкової атаки». Цей етап доз-
воляє активізувати судження, відкрити вільний простір для ідей, сприяє появі
великої кількості ідей та перехресного обміну ними;
     ІІ етап – запропоновані учасниками «мозкової атаки» ідеї піддаються аналі-
зу, критиці, оцінюванню та «відсіюванню». Цей етап дозволяє серед іншого й оці-
нити ймовірності різних гіпотетичних подій та визначити найважливіші з них,
які здатні суттєво вплинути на майбутні результати політики.
     Критики цього методу зауважують, що колективний характер «мозкових
атак» може суттєво обмежити активність та самостійність суджень їхніх учасни-
ків. Це зумовлено психологічними особливостями людей: побоювання «сказа-
ти дурницю», бути висміяним, незручно «щось говорити» при наявності більш


          94
кваліфікованих та досвідчених учасників тощо. Аби уникнути дії цих факторів та
для досягнення цих же цілей часто використовують так званий «метод Дельфі».
    Метод Дельфі. Передбачає, що точні прогнози можна одержати із інтуїтив-
них суджень осіб, поінформованих у певній сфері, при чому, ці прогнози най-
краще одержувати, принаймні, на першому етапі, індивідуально. Обговорюючи
етап за етапом, оцінюючи та відбираючи консенсусні варіанти, цей підхід доз-
воляє забезпечити виявлення відмінностей підходів заінтересованих сторін та
вияснити суть їх розходжень. Завдяки такій формі роботи поступово вимальо-
вуються межі компромісного для всіх шляху вирішення проблеми. Розрізняють
звичайний метод Дельфі та метод Дельфі для політики.
   Звичайний метод Дельфі передбачає:
     1.   Анонімність – анонімність і незалежність всіх експертів один від одно-
          го повинна суворо дотримуватись.
     2.   Ітерації – судження всіх експертів збираються докупи і повідомля-
          ються експертам певним ротаційним чином у необхідній кількості ра-
          ундів.
     3.   Контрольований зворотній зв’язок – повідомлення сукупних суджень
          здійснюється у формі відповідей на певного типу анкети.
     4.   Статистична реакція групи – підсумки індивідуальних відповідей по-
          даються у формі загальної тенденції, величини розходжень та часто-
          тного розподілу.
     5.   Консенсус експертів – головною метою, за деяким винятком, є ство-
          рення умов для досягнення експертами консенсусу стосовно кінцево-
          го продукту обговорення.
    Особливості застосування методу Дельфі для прогнозування у політиці:
     1.   Вибіркова анонімність – учасники залишаються анонімними лише на
          перших стадіях прогнозування. Після оприлюднення аргументів сто-
          совно варіантів політики чи прогнозів учасники мають публічно обго-
          ворити свою позицію.
     2.   Інформований множинний захист – вибір учасників грунтується на їх
          залученості та розумінні відповідної проблем політики, а не на їх «ек-
          спертності». Аналітик, формуючи групу Дельфі, відбирає до неї пред-
          ставників заінтересованих сторін.
     3.   Поляризований статистичний відгук – у підсумку індивідуальних суд-
          жень навмисне акцентуються неузгодженості та конфлікти. Таким чи-
          ном вимірюється ступінь поляризації серед окремих осіб і груп.
     4.   Структурований конфлікт – виходячи з припущення, що конфлікт є
          нормальною характеристикою суті політики, здійснюються спроби
          використати незгоду і різне сприйняття для творчого пошуку різних
          варіантів вирішення проблеми та оцінки їхніх ймовірних наслідків.

                                                                   95
Метою є також виявити й оприлюднити припущення й аргументи, що
          лежать в основі відмінних позицій. При цьому доля конкретного ре-
          зультату застосування методу Дельфі залишається відкритою – мож-
          ливо, ми дійдемо згоди, а можливо, конфлікт продовжиться.
    «Матриці перехресного впливу». Його суть полягає в тому, що учасники групи
класифікують взаємодію випадків, визначаючи кожен вид взаємодії та оцінку її
«потужності». «Матриці перехресного впливу» є засобом дослідження наслідків
варіантів політики. Цей метод дозволяє спрогнозувати майбутні події, виходя-
чи з минулих взаємопов’язаних подій, які відбулися чи не відбулися. Завдан-
ня цього аналізу – виявити ті події, які підсилюватимуть чи послаблюватимуть
вірогідність інших пов’язаних з ними подій. За допомогою «матриці перехресно-
го впливу» розрізняють: «домінантні» події, які мають потужний вплив на інші
події, та «чутливі» події – які зазнають потужного впливу інших подій.
    При здійсненні цього виду аналізу важливо враховувати три аспекти будь-
якого зв’язку:
     1.   Тип (напрям) зв’язку. Чи впливає одна подія на іншу і яким чином (по-
          зитивно чи негативно). Позитивний вплив ще називають «підсилюю-
          чим режимом», а негативний – «стримуючим режимом».
     2.   Сила зв’язку. Показує, наскільки сильно пов’язані події чи в підсилю-
          ючому, чи в стримуючому режимі. Одні події пов’язані дуже сильно,
          тобто, настання однієї події практично означає обов’язкове настання
          іншої, тоді як інші можуть бути пов’язані слабо.
     3.   Період здійснення зв’язку. Він показує, протягом якого часу після однієї
          події може настати друга. Навіть за умови сильного зв’язку, вплив од-
          нієї події на іншу може позначитись через тривалий проміжок часу.


  Події        1         2          3         4         5         6          7
    1       ХХХХ
    2                 ХХХХХ
    3                           ХХХХХ
    4                                     ХХХХХ
    5                                               ХХХХХ
    6                                                          ХХХХХ
    7                                                                    ХХХХХ


    У відповідних колонках ставляться позначення, які характеризують тип
зв’язку. Складання матриці вимагає роботи ряду експертів, які можуть вислови-
ти свою думку стосовно зв’язку між подіями. І все ж, цей метод не завжди може


          96
дати точні результати, оскільки немає гарантії, що всі взаємопов’язані події
включені в матрицю.
    «Написання сценарію». Цей метод аналізу застосовують для прогнозування
можливого перебігу реалізації обраної політики. Суть його полягає у підготов-
ці низки «сценаріїв» гіпотетичної послідовності подій, створеної з метою зо-
середити увагу на причинних процесах і точках критичних рішень, що можуть
критичним чином позначитись на успішності майбутньої політики. При цьому
з’ясовують відповідь на два ключові питання:
     1.   Як саме може відбуватися певна гіпотетична ситуація?
     2.   Які існують альтернативи запобіганню, відверненню чи полегшенню
          процесів для кожного агента і на кожному етапі?
    Моделювання. Цей метод полягає у визначенні ймовірності конкретних подій
за певних обставин. Для моделювання часто використовують складні математич-
ний засоби. Завдяки моделюванню проектувальниками політики здійснюється
планування напрямів та заходів політики на снові припущень з приводу наслідків,
що перебувають у певному діапазоні ймовірності. Цей метод передбачає:
     •    наявність певної теоретичної моделі, що визначає характер причинно-
          наслідкових зв’язків;
     •    необхідність конкретизувати змінні (визначити їх у недвозначній, тео-
          ретично значущій та вимірюваній формі);
     •    ідентифікацію – ізоляцію зв’язків між двома змінними.
    Різновидом моделювання є «дослідження системної динаміки». Цей підхід спи-
рається на попереднє виявлення зв’язків у моделі в цілому та на дані з метою визна-
чити ці зв’язки і скористатися припущеннями. При цьому, усі змінні чинники вважа-
ються «ендогенними» – тобто такими, що притаманні самій аналізованій системі.
   Морфологічний аналіз. Цей вид прогнозування акцентує увагу на формі,
вивченні її складових частин та їхньої конфігурації – наявної та можливої. Мор-
фологічний аналіз передбачає:
     •    вибір об’єкта та точне визначення його меж;
     •    аналіз його компонентів на предмет їхніх функцій;
     •    дослідження альтернативних форм, що їх можуть набувати ці компо-
          ненти;
     •    аналіз різних конфігурацій цих компонентів.
   Класичний хронологічний аналіз. Послідовність подій у часі розглядається
шляхом їх розподілу на чотири компоненти:
     1.   Стійкі тенденції – постійний ріст чи зниження певних показників у
          хронологічному порядку. Графічно, зазвичай, зображується прямою
          (або з незначною кривизною) лінією.


                                                                     97
2.   Сезонні відхилення – періодичні зміни показника (чи показників) в той
          чи інший бік, що повторюються в певні проміжки часу.
     3.   Циклічні флуктуації – відхилення певного показника від середнього
          значення, що відбуваються повторюваним чином через досить тривалі
          проміжки часу, які часом важко пояснити.
     4.   Нерегулярні зсуви – непередбачувані відхилення в хронологічній послі-
          довності, що не мають певних періодичних властивостей.
    Нелінійна хронологічна послідовність. Цей метод передбачає аналіз часової
послідовності, що не можуть бути представлені прямою лінією. В прогнозуванні
оперують наступними видами нелінійної послідовності:
     1.   Осциляціями – відхиленнями від лінійності, що відбуваються в межах
          року, кварталу, місяця чи тижня. Ці відхилення можуть бути постійни-
          ми і регулярними, однак, при цьому, вони не проявляють тенденції до
          зростання протягом періоду спостереження.
     2.   Циклами – нелінійними флуктуаціями, що спостерігаються з періо-
          дичністю не менше року. Можуть бути як непередбачуваними, так і
          тривати з регулярною постійністю.
     3.   Кривими росту – відхиленнями від лінійності, що відбуваються протя-
          гом років чи навіть десятиліть. Можуть проявляти стійку тенденцію до
          зростання і до спаду швидкості росту або бути комбінованими.
     4.   Кривими спаду – аналогічні попереднім, але з тенденцією до зниження
          певних вимірюваних показників.
     5.   «Катастрофами» – кривими змін параметрів, які проявляють різкі та
          раптові розриви.
    Дотепер (за винятком методу Дельфі ) ми розглядали можливі засоби про-
гнозування з точки зору змін у різних сферах державного управління. Однак не
менш важливим у прогнозуванні є спроба передбачити ймовірну реакцію різних
суспільних груп та політичних гравців на здійснення відповідних заходів політи-
ки. Адже від такої реакції, не в останню чергу, залежить послідовність, повнота
та систематичність реалізації певного варіанту політики, а отже – її успішність.
Для врахування такого «суспільного відгомону» політики застосовують наступні
методи:
    Методика катастроф. Проектування будь-якої політики передбачає, що про-
цес здійснення політики буде плавним, передбачуваним, без різких змін якихось
параметрів. Методика катастроф допомагає передбачити можливість розриву
зміни одного або кількох параметрів при плавній чи невеликій зміні інших па-
раметрів. Цей метод має на увазі:
     • Розривні процеси. Після різкої зміни державної політики відбувається
       плавний процес пристосування суспільства до нових умов.



          98
•    Системи в цілому. Поведінка системи в цілому не може описуватись
          сумою поведінки її частин. Часто зміни окремих частин системи відбу-
          ваються плавно, але зміни загальних характеристик системи в цілому
          можуть проявлятися у вигляді різких стрибків.
     •    Наростаюче спізнення. У прагненні отримати підтримку своїй політи-
          ці, уряд часто вводить політику поступово, поетапно. При цьому очі-
          кується, що населення чи відповідні його групи поступово звикатимуть
          до цієї політики і врешті-решт підтримають її повністю. Наростаючий
          вибір передбачає «безперервне порівняння прийнятої політики з усі-
          ма можливими альтернативами». При цьому «спізнення» у сприйнятті
          та підтримці політики може бути пов’язане з неповною інформацією,
          перевагою інтуїтивних форм аналізу (здоровий глузд), політичною
          лояльністю, інституційною інертністю, історичними прецедентами.
          Але в результаті такого наростаючого спізнення може настати момент,
          коли запропонована чи здійснювана політика буде запізнілою і з важе-
          ля прогресу перетвориться в гальмо суспільного розвитку.
     •    Катастрофічні зміни в політиці. Інкрементальне здійснення політики
          відкладає катастрофічні зміни в політиці до останнього моменту, коли
          для збереження ладу в суспільстві та існування самого даного уряду
          стає абсолютно необхідним здійснення різких змін політики.
    Техніко-економічне обґрунтування Цей метод є надзвичайно корисний для
організаторів лобістської кампанії. Можна навіть твердити, що без проведення
такого аналізу лобістська кампанія практично не має шансу на успіх. Він полягає
у прогнозуванні можливого впливу заінтересованих сторін у підтримці чи спро-
тиву прийняття або реалізації різних варіантів політики на різних її етапах (див.
розділ 3). На відміну від ідентифікації проблеми та вибору альтернатив, питанню
поведінки заінтересованих сторін, зазвичай, при розробці політики (прихиль-
никами підходу до неї як до вповноваженого вибору) приділяється неналежна
увага. Але ж їх підтримка чи спротив можуть суттєво змінити перебіг подій при
реалізації політики. При застосуванні цього методу прогнозування заінтересо-
вані сторони вивчаються на предмет:
     1.   Ставлення до суті політики. Аналітик має оцінити ймовірність того,
          що різні заінтересовані сторони підтримають, опонуватимуть чи бу-
          дуть індиферентними до однієї чи кількох альтернатив політики. Зго-
          дом суб’єктивно оцінюються ймовірності прояву поведінки заінтере-
          сованих сторін. Підсумкова оцінка може вказати на ступінь важливості
          сутності даної політики для кожної із заінтересованих сторін.
     2.   Наявних ресурсів. Аналітик дає суб’єктивну оцінку ресурсів, наявних у
          кожної з заінтересованих сторін при утвердженні своєї позиції. До цих
          ресурсів належать престиж, легітимність, бюджет, штат, а також доступ
          до інформації та комунікаційних мереж (див. § 3 розділу 3). При цьому
          треба врахувати, що якась із заінтересованих сторін дуже сильно під-
          тримує дану політику, але у неї немає помітних ресурсів для сприяння

                                                                   99
цієї політики. Це може бути, крім всього іншого, результатом зв‘язку
          його з іншими політиками чи альтернативами.
     3.   Відносного ранжування ресурсів. Аналітик має оцінити ранг кожної з за-
          інтересованих сторін стосовно її ресурсів. Ця міра його «могутності»
          дає інформацію про величину його політичних та організаційних ре-
          сурсів.
    Дослідникам, планувальникам та виробникам політики варто пам’ятати,
що для процесу випрацювання політики важливі не лише головні результати
прогнозування, але й усі його матеріали. Адже, залежно від проблем політики та
методів прогнозування, іноді більш важливого значення, ніж головного перед-
бачення, набувають результати допоміжного з’ясування:
     •    спектру можливого прогнозування;
     •    спектру можливих результатів;
     •    ступеня ймовірності прогнозів;
     •    чутливість результатів до розбіжностей у припущеннях.
    Описані нами вище методи прогнозування, як і значна кількість тих, які не
увійшли до їхнього переліку, як частина процесу розробки політики, потрап-
ляють в контекст стратегічного протистояння учасників політичної гри. Тим
самим, вони перестають бути звичайними «технічними» засобами цілераціо-
нальної дії, перетворюючись на стратегічний ресурс джерела аргументів, що ви-
користовуються сторонами суспільних конфліктів. Зважаючи на суб’єктивний
та лише ймовірнісний характер прогнозування в політичних дискусіях, до його
результатів вдаються з метою:
     • отримання інформації, що допомогла ухвалити рішення;
     •    обґрунтування вже з інших причин прийнятого рішення;
     •    критика аргументів опонентів за допомогою критики обмежень, спо-
          собу застосування тієї методології чи фактичних даних прогнозуван-
          ня, які слугують джерелом його аргументації;
     •    агітації на користь певного варіанту рішення;
     •    започаткування чи поновлення дискусії з приводу бажаності/немину-
          чості певних урядових рішень;
     •    для прихованого узаконення цінностей/припущень, закладених у про-
          гнозі;
     •    для підтримки існуючого способу розподілу ресурсів (коштів, повно-
          важень, впливу). Насамперед, це характерно для прогнозів, які готу-
          ються монопольними інституціями, які не зацікавлені у зміні існую-
          чого status quo.




          100
Все ж, головною функцією прогнозування як при вироблені політики, так
і при її вивченні, залишається спроба передбачити та оцінити наслідки різних
шляхів вирішення проблеми з метою обрання однієї з-поміж них.


   Запитання для самоконтролю:
    1. В яких випадках для прогнозування результатів політики краще викорис-
товувати метод екстраполяції?
   2. Які недоліки є в методі «мозкова атака»?
   3. В чому полягає різниця між звичайним методом Дельфі та методом Де-
льфі для прогнозування у політиці?
   4. Що таке «матриця перехресного впливу»?




       РОЗДІЛ 3. Формулювання варіантів політики та
            вибір з-поміж альтернативних пропозицій

§ 1. ФОРМУЛЮВАННЯ ТА ФОРМУВАННЯ СПИСКУ АЛЬТЕРНАТИВ
ПОЛІТИКИ
    Визначення цілей, досягнення яких означатиме розв’язання певної су-
спільної проблеми, підбір для цього адекватних інструментів та прогнозування
ймовірних наслідків є складовими етапами, які знаходять своє логічне завер-
шення у формулюванні варіанту політики. Це ніщо інше, як бачення того, яким
чином можна вирішити певну проблему політики. Очевидно, таких пропозицій
є кілька. Кожна із заінтересованих сторін прагнутиме нав’язати іншим гравцям
вигідне їй розуміння проблеми та способів її вирішення, аби насамперед вирі-
шити ті незручності, які породжує проблема саме для неї й одночасно забезпечи-
ти себе більшою впливовістю, повноваженнями та ресурсами. Зрозуміло також,
що різні пропозиції будуть мати взаємовиключний (альтернативний) характер,
тобто, з огляду на обмеженість суспільних ресурсів виробники політики не змо-
жуть вдатися одночасно до усіх запропонованих варіантів. Їм доведеться обирати
одну з кількох альтернатив політики. Завданням аналізу політики є максимальна
раціоналізація процесу, аби виробники політики, що вповноважені ухвалювати
відповідні рішення/робити вибір, мали б можливість ознайомитись з аргумента-
ми «за» і «проти» цих альтернатив.
    Загальним місцем аналізу політики є те, що на етапі формулювання аль-
тернатив політики, їх оцінки та вибору з-посеред них, найкращим чином
ілюструється засаднича відмінність між дослідником/аналітиком політики та

                                                                101
її вповноваженим виробником. Завдання аналітика полягає в тому, щоб чітко
сформулювати, безпристрасно описати та всебічно проаналізувати кожну (при-
наймні головні) з альтернатив, завершивши цей процес власною рекомендацією
політику про доцільний вибір. Роль же виробника політики вбачається у тому,
що він уважно ознайомиться з матеріалами та рекомендаціями аналітичного до-
слідження і здійснює власний відповідальний вибір, аби добитися рішення про-
блеми. Спробуємо і ми скористатися такою моделлю, щоб детальніше описати
кожен зі складових етапів цього процесу, зупиняючись при цьому окремо на тих
аспектах процесу формулювання альтернатив політики та вибору серед них, які
критично важливі для успішного проведення громадської лобістської кампанії.
    Першим завданням при формулюванні альтернативних варіантів політики є
з’ясування того, звідки вони власне «беруться»? Інакше кажучи, що саме є дже-
релом таких альтернатив? До таких джерел можна віднести:
     1.   Позиції заінтересованих сторін. Деякі з них пропонують та обґрунто-
          вують доцільність тих варіантів, які вони вважають придатними для
          вирішення проблеми.
     2.   Замовлення, які надходять досліднику політики або які розроблено
          всередині організації, яка проводить дослідження.
     3.   Звичні та стандартні підходи. Мова йде про використання загальнопри-
          йнятих поглядів на природу та спосіб вирішення суспільних проблем.
     4.   Адаптовані загальні варіанти, які відповідають конкретним умовам, в
          яких існує проблема.
     5.   Пропозиції галузевих експертів.
     6.   Наукові та методологічні новації.
     7.   Ідеї висловлені у ЗМІ, під час публічних дебатів, опитувань виборців
          тощо.
     8.   Пропозиції, висунуті в минулому.
     9.   Аналогії з іншими галузями та вирішенням інших проблем.
     10. Запозичення досвіду інших держав, регіонів, міст.
     11. Етичні системи. Теорії суспільної справедливості служать добрим дже-
         релом і основою вибору альтернатив у багатьох сферах.
     Звичайно, щоразу проектуючи політику, не варто вдаватися до всіх цих дже-
рел. Іноді окреме джерело може запропонувати кілька можливих альтернатив.
Дослідження позицій заінтересованих осіб, аналогії з іншими рішеннями та
іноземний досвід завжди дають більше, ніж один варіант вирішення проблеми.
Завдання дослідника/розробника політики полягає не в їхньому продукуван-
ні, а у виявленні і належному способі їхнього формулювання. Формулювання
альтернатив, їх кількості та змісту є творчим процесом, який важко піддається



          102
формалізації. Однак при цьому розробник політики повинен зважати на певні
принципи:
    1.   Альтернативи повинні відповідати наявним ресурсам: повноваженням,
         фінансовим, майновим, інформаційним, кадровим та доступним інс-
         трументам політики. Можливі випадки, коли необхідні для реаліза-
         ції ресурси та інструменти доведеться залучати «ззовні». Насамперед
         це стосується організаторів громадської лобістської кампанії: варто
         пам’ятати, що ваша альтернатива є закликом до мобілізації, координа-
         ції, а отже й спрямована на залучення додаткових ресурсів до тих, які є
         у наявності.
    2.   Необхідність уникати «пасток збиткового обстоювання». Суть остан-
         нього полягає в:
         •    надто швидкому погодженні з замовником щодо його визначен-
              ня проблеми та варіант її вирішення;
         •    нездатності розглянути альтернативи, що вимагають складного і
              непопулярного рішення;
         •    залежності від одного джерела інформації.
    3.   Наявні обмеження по реалізації варіанту, які змушують відмовлятися
         від певних варіантів, що вважаються за непридатні або неприйнятні.
         Обмеження можуть бути:
         3.1. об’єктивними – притаманні самій природі проблеми. Такі обме-
              ження є «необхідними» й з ними мало що можна зробити;
         3.2. процедурними – стосуються процедур прийняття рішення та по-
              рядку його виконання:
               3.2.1. інституційними:
                     •   конституційні положення;
                     •   законодавчо визначений порядок організації та діяль-
                         ності органів влади;
                     •   визначена підзаконними актами (постановами уряду,
                         наказами міністерств, різноманітними роз’ясненнями,
                         листами, телеграмами та циркулярами) система поса-
                         дових обов’язків і інструкцій з їх виконання держав-
                         ними та муніципальними службовцями;
               3.2.2. неформальними – які не передбачені законами та підза-
                    конними актами, але склалися у неписаний порядок та тра-
                    диції організації роботи чиновників.




                                                                  103
4.   Формування альтернативи. Розрізняють такі види:
          •     політичну (наявність необхідної підтримки, шанси на внесення
                змін до нормативно-правових актів);
          •     адміністративну (вимоги до впровадження, взаємодії різних
                структур, інновації в діяльності державних та муніципальних
                службовців);
          •     технологічну/технічну (існування технічних можливостей реалі-
                зації пропозиції).
     5.   Аналіз вигід/наслідків для заінтересованих сторін. Він передбачає
          з’ясування:
          •     Які вигоди дасть реалізація певного варіанту?
          •     Хто від цього виграє?
          •     Чи програє від цього хтось і хто саме?
          •     Наскільки визначеними/невизначеними є припущення стосовно
                витрат і вигід?
    Зрозуміло, що ці фактори не вичерпують собою всі аспекти того варіанту
політики, який формулюється відповідною альтернативою. Мова йде про най-
суттєвіші характеристики, які є зумовлюють мотивацію виробників політики
при здійсненні ними відповідного вибору. Існують також загальні вимоги для
належного складання переліку альтернатив, які виносяться на розгляд уповно-
важеним політикам. Готуючи такий перелік розробник/аналітик політики пови-
нен переконатися у тому, що:
     1) запропоновано достатню кількість варіантів політики;
     2) кожен із варіантів максимально точно визначено та описано;
     3) аргументи «за» і «проти» кожного варіанту чітко окреслені;
     4) чітко розмежовані ризики і невизначеності. І ризики і невизначенос-
        ті стосуються ймовірності як фактору політики. Однак під ризиком
        мають на увазі аналіз ймовірності подій в минулому, результати яко-
        го екстраполюються на майбутнє, тим часом, як під невизначеністю
        – незнання точної ймовірності розподілу майбутніх подій або навіть
        природи самих майбутніх подій.
    Процес формулювання альтернатив та визначення їхньої кількості є твор-
чим процесом. Тут не існує загальновизнаних вимог та форматів, радше слід
говорити про розмаїття можливих форм та корпоративних стандартів. В аналізі
політики існує набір рекомендацій розробникам політики. Хоч формулювання
варіанту політики здійснюється в довільній формі (у формі, попередньо узгод-
женій з виробником політики), варто мати на увазі, що будь-яке з них має дати
максимально чітку відповідь на наступні ключові питання:


          104
•   Чиї потреби, цінності та прагнення знаходяться в центрі політики, і
        які є альтернативи для їх задоволення?
    •   Яка мета, цілі мають бути досягнуті і як їх виміряти?
    •   Скільки коштуватиме досягнення цих цілей і які є для цього обмежен-
        ня (бюджетні, юридичні, адміністративні, політичні)?
    •   Чи можливі якісь побічні ефекти, надмірності чи інші очікувані чи не-
        очікувані наслідки, які слід було б занести до витрат чи вигід?
    •   Як змінюватиметься цінність/ціна витрат і вигід з часом?
    •   Наскільки певним є прогноз щодо майбутнього?
    •   Що варто зробити (план заходів)?
    Що стосується укладання списку альтернатив та способів зіставлення їх
поміж собою, то тут також існує низка рекомендацій, які походять з минулого
досвіду кількох поколінь розробників/аналітиків політики. Ось найголовніші з
них:
    •   Пам’ятайте, що неможливо знайти «досконалу» (єдино-вірну, науко-
        во-обгрунтовану) альтернативу.
    •   При формулюванні альтернатив обирається шлях «від абстрактного до
        конкретного».
    •   Комбінації окремих альтернатив можуть дати в результаті нову альтер-
        нативу.
    •   При формуванні списку альтернатив необхідно максимально «поси-
        лювати» кожну з них.
    •   Альтернативами мають бути різні підходи до вирішення проблеми, а
        не різні заходи в рамках одного й того самого підходу.
    •   Усі запропоновані альтернативи мають бути взаємовиключними. Аль-
        тернативу необхідно обирати. Надто вузькі та недосить обгрунтовані
        альтернативи необхідно відкидати.
    •   Необхідно звузити коло альтернатив до 4-5 придатних до розв’язання.
    •   Збереження існуючого status quo (варіант «нічого не міняти») завжди є
        обов’язковою альтернативою.
    •   Не мати альтернатив «фавориток». Усі альтернативи, запропоновані
        для подальшого оцінювання та порівняння, повинні бути рівноцінни-
        ми.
    •   Не створювати штучної конкуренції для обраної альтернативи, про-
        тиставляючи її фіктивним, вигаданим, явно гіршим та неприйнятним
        варіантам.



                                                                105
•    Треба уникати висунення «екзотичних» та нездійснених альтернатив.
          Альтернативи політики повинні відповідати наявним ресурсам клієн-
          та і його повноваженням.
    Цікавою проблемою у аналізі політики є обрання підходу до класифікації
альтернатив. Звісно, таку класифікацію можна проводити за будь-якою озна-
кою, яка на думку аналітика політики є найбільш значимою для його клієнта
(виробника політики). Найбільш популярні способи класифікації альтернатив,
полягають у групуванні їх за ступенем впливовості заінтересованих сторін, які їх
обстоюють, та за потенційною ефективністю кожної з них. Однак існує ще один,
менш популярний, однак аж ніяк не менш важливий критерій: міра новизни,
яку пропонують відповідні варіанти вирішення проблеми. Саме новизна про-
позиції певною мірою є ключовою для демонстрації політиками своєї рішучості
вирішити проблему, для привернення до неї засобів уваги політиків та ЗМІ, фор-
мування таборів прихильників та опонентів цього підходу та рівня реалістич-
ності щодо можливості її здійснення. Усі альтернативи політики можна типізу-
вати за ступенем їхньої радикальної відмінності від існуючих цілей або способів
досягнення цих цілей. Таким чином, розрізняють:
     1.   Продовження існуючої політики на тому ж рівні зусиль.
     2.   Продовження існуючої політики на іншому рівні зусиль – (продов-
          ження її базової концепції при збільшенні / зменшенні задіяних ре-
          сурсів).
     3.   Мінімальна модифікація діючої політики.
     4.   Нову політику, що послуговується традиційними концепціями, але
          яку вже не можна вважати варіантом існуючої політики.
     5.   Нову політику з новими концепціями.


§ 2. КРИТЕРІЇ ОЦІНКИ АЛЬТЕРНАТИВ ПОЛІТИКИ
    Формулювання варіантів політики і складання списку їхніх альтернатив під-
порядковується одній меті: створенню передумов для раціонального, зваженого
та відповідального вибору, який здійснює уповноважений виробник політики.
Для того, аби забезпечити раціональний процес вибору альтернативи, аналітик
політики повинен запропонувати своєму клієнту (виробнику політики) чіткі
та зрозумілі критерії, за якими порівнюватимуться відмінні шляхи досягнення
поставлених цілей політики. За такі критерії, зазвичай, беруть характеристики,
що дозволяють оцінити міру впливу тієї чи іншої альтернативної пропозиції на
конкретні показники стану вирішення відповідної проблеми. Критерії порів-
няння та оцінки альтернатив можуть відігравати багато функцій. Вони повинні
надати можливість розробнику політики:
     •    описати бажані та небажані наслідки реалізації варіанту, важливі для
          позиції заінтересованих сторін;


          106
•   окреслити завдання політики або найсуттєвіші обмеження її здійснен-
         ня;
     •   забезпечити оцінку ступеня просування до окресленої мети;
     •   охопити аналізом всі значущі аспекти проблеми;
     •   ієрархізувати критерії за ступенем їхньої значущості. Адже значущість
         тих чи інших критеріїв для різних проблем є різною, до того ж, питома
         вага кожного з критеріїв залежить від потреб політка, галузевої спе-
         цифіки проблем, особливостей часу та місця ухвалення рішення.
     •   класифікувати групи заінтересованих сторін та опозиційних інтересів,
         які можуть бути залучені в майбутньому;
     •   визначити рівень, завдяки якому критерії будуть задоволені відповід-
         ними альтернативними варіантами політики.
    З огляду на це, стає зрозумілою важливість належного визначення та об-
рання критеріїв оцінки альтернатив. Адже вони визначають те, що потрапляє у
фокус дослідницької уваги та «розставляють акценти» при вивченні та обґрун-
туванні доцільності й особливостей кожної з альтернатив. І хоча вибір та ієрар-
хізація критеріїв оцінки мотивується особливостями проблеми та політичного
контексту, досвід аналізу політики засвідчує, що можна виокремити найбільш
типові фактори, за якими здійснюється левова частина порівняння і вимірюван-
ня наявних альтернатив.
    Найочевиднішим з них є результативність. Суть цього критерію полягає в
оцінці того, якою мірою реалізація варіанту політики може призвести до досяг-
нення поставлених цілей (вирішення відповідної проблеми). Оскільки суспільні
та політичні проблеми рідко вирішуються повністю, то розробники політики,
зазвичай, спочатку визначають діапазон наслідків, які можна вважати за до-
сягнення, а згодом запроваджують «шкалу успішності», що й дозволяє оцінити
рівень досягнення мети політики. Варто пам’ятати, що результативність є кри-
терієм, яка відображає цінності технічної раціональності. Саме тому результа-
тивність політики намагаються виразити кількісно, насамперед у грошовому
вимірі. З точки зору аналізу політики визначення результативності передбачає
пошук відповіді на наступні запитання:
     •   Які показники можуть свідчити про прогрес у вирішенні проблеми?
     •   Чи існують докази, що варіант насправді призведе до бажаних резуль-
         татів?
     •   Яка ймовірність того, що варіант насправді призведе до бажаних ре-
         зультатів?
    Як ми бачимо, у випадку з оцінкою результативності того чи іншого варіанту
політики головною трудністю є невизначеність майбутнього, тобто того, за яких
обставин реалізовуватиметься політика. На жаль, оцінка результативності будь-
якої політики, окрім існуючої, має прогностичний характер. Й тим самим може


                                                                107
претендувати лише на певну ймовірність. Для того, аби справитись з такою не-
визначеністю та забезпечити більш вірогідні дані для розрахунків, застосовують
джерела інформації:
     1. Збір та аналіз інформації про минулу діяльність для оцінки майбутньої
        діяльності. Цей підхід базується на припущенні про, що умови, в яких
        здійснюється відповідна діяльність, не зазнають в майбутньому знач-
        них змін.
     2.   Пристосування минулої діяльності до оцінки нових ймовірних умов, які
          впливають на її успішність. Цей метод отримав назву «оцінка ефекту
          змін».
     3.   Використання аналогічного досвіду. При цьому варто пам’ятати, що
          «будь-яка аналогія шкутильгає», тобто є достовірною в досить вузьких
          межах.
     4.   Критична оцінка наявних даних. Слід звернути увагу на те, що дані мо-
          жуть бути не точними, внаслідок:
          •     несистематичності проведення збору інформації та її оцінки
                (факти можуть фіксувати стан справ лише на момент збору ін-
                формації та не забезпечувати належного відображення існуючих
                тенденцій розвитку стану справ);
          •     ігнорування відмінності умов (між початком та продовженням
                політики, між різними територіями, політичними, демографіч-
                ними, культурними, історичними обставинами тощо);
          •     занадто поспішний аналіз ( він здійснюється одразу ж після стар-
                ту, коли ні наслідки політики, ні її впливи ще адекватно не вияви-
                лись).
     5.   Отримання інформації від того, хто реалізовуватиме заходи політики.
     6.   Інженерні розрахунки.
     7.   Математичне моделювання.
     8.   Використання експертних оцінок і заяв.
     9.   Інформація від пілотної спроби планованих заходів політики.
    Варто мати на увазі, що оцінка реалізації т.зв. «пілотних проектів» (у вітчиз-
няній термінології «державно-правових експериментів») не забезпечує цілкови-
ту впевненість у потенціалі програми, оскільки вони обмежені масштабом та не
повним обсягом залучення ресурсів.
    Ефективність є найпопулярнішим критерієм співставлення й оцінки наяв-
них альтернатив. І це зрозуміло, адже саме цей показник дає можливість спів-
віднести досягнуті результати із затратами на їхнє досягнення. Ефективність не
показує, куди нам рухатись, а лише куди ми можемо дістатися за найменших
зусиль. Вимога ефективності зумовлена бажанням здобути найбільші результати

          108
за даних умов або досягти цілі за найнижчу ціну. В умовах обмеженості ресурсів,
в яких завжди перебуває будь-який політик, міркування економічної раціональ-
ності про те, що «можна дозолити собі» по вирішенню проблеми, є надзвичай-
но важливим. Співвідношення результати/витрати, яке й складає суть поняття
«ефективність», визначають в кількісних показниках, наприклад, при оцінці ви-
робництва певного товару вона вимірюється затратами на одиницю продукції.
     Співставлення різних альтернатив політики за критерієм ефективності має
показати її проектувальникам та виробникам, наскільки результати (здобутки)
від реалізації кожного з варіантів перевищують витрати, необхідні для отриман-
ня цих результатів. А для цього необхідно:
     •   Визначити здобутки (результати) та витрати для кожного варіанта.
     •   Оцінити кожний здобуток і кожну витрату у грошовому вираженні,
         врахувавши при цьому час і можливий ризик (дисконтування).
     •   Порівняти здобутки та витрати у грошовому вираженні для визначен-
         ня чистої вигоди (різниці між вигодами та витратами).
     •   Визначити варіант, який має найбільшу вигоду.
    Однак, попри свої очевидні переваги, застосування ефективності як кри-
терію оцінки різних шляхів вирішення проблеми, має й суттєві обмеження щодо
свого застосування. Вони зумовлені наступними обставинами:
     •   здобутки політики можуть мати не матеріальний характер, а отже й не
         піддаються безпосередній грошовій оцінці;
     •   не всі зусилля та незручності, які потребує та зумовлює політика, мож-
         на оцінити в грошовому еквіваленті;
     •   можливе розмаїття продуктів – різні альтернативи можуть передбача-
         ти різні результати/продукти, які важко зіставити щодо їхньої «спожи-
         вчої якості»;
     •   будь-яка реалізація політики призводить до появи великої кількості
         проміжних продуктів, оцінити які надзвичайно важко (чи відносити їх
         до витрат чи до здобутків);
    Очевидно, що головною проблемою при визначенні ефективності є необхід-
ність здійснювати кількісне обчислення/грошову калькуляцію заходів та резуль-
татів політики. Для вирішення цього завдання щляхом аналізу політики застосо-
вують наступний метод розрахунку витрат, який передбачає:
   1. Опис альтернатив у суттєвих деталях з метою встановлення вартості
кожної з них:
     •   варто провести детальну оцінка необхідних ресурсів;
     •   слід врахувати додаткові витрати, які необхідні для досягнення додат-
         кових можливостей;


                                                                 109
2. Визначити витрати, які можуть бути відображені в аналізі:
     •   зосереджувати аналіз тільки на істотних витратних елементах і таких,
         які відрізняють цю альтернативу від інших альтернатив;
     •   для кожної з альтернатив треба визначити фіксовані та змінні витра-
         ти;
     •   обов’язково враховувати вже зроблені/безповоротні витрати;
     •   максимально враховувати всі витрати (з усіх джерел і за всіма статтями);
     •   пам’ятати, що окремі витрати можуть бути покриті іншими фінансо-
         вими джерелами (наприклад, позиками, грантами), а деякі витрати з
         часом приносити дохід;
     •   враховувати, що певні витрати мають властивість впливати на витрати
         у інших сферах тієї ж політики.
    Також варто пам’ятати про існування сталих підходів в аналізі політики до
оцінки майбутніх витрат, які полягають у:
     •   перенесенні поточних витрат на майбутнє;
     •   опитуванні відповідальних за результати реалізації заходів політики;
     •   знайомстві з внутрішні оцінками, що здійснюються у відповідних уря-
         дових структурах (результатами внутрішнього та зовнішнього аудиту,
         перевірок тощо);
     •   прогнозуванні витрат за аналогією з іншими програмами;
     •   роботі з офіційною інформацією, яку надають державні органи ста-
         тистики;
     •   моделюванні результатів впливу різних факторів, що впливають на об-
         сяг та структуру витрат.
    Зрозуміло, що особливу складність ці завдання представляють для тих
розробників політики, які не мають доступу та досвіду роботи із значним маси-
вом бюджетної, фінансової, бухгалтерської та облікової інформації. Безумовно,
ця проблема гостро постане й перед лідерами кампанії громадського лобіюван-
ня. З огляду на переконливість аргументів щодо ефективності для політиків та
громадської думки, організаторам лобістської кампанії слід приділити велику
увагу аналізу ефективності різних варіантів політики. А це передбачає, що їм до-
ведеться вирішувати подвійну проблему: пошук джерел достовірної фінансової
інформації та допомоги фахівців, які здатні її проаналізувати.
    Виконання цього двоєдиного завдання суттєво полегшується, якщо вдасть-
ся налагодити ефективні, в тому числі й неформальні, стосунки зі службовцями
адміністративних установ, діяльність яких пов’язана із відповідною політикою.
Важливим є також залучити до аналітичного забезпечення кампанії фахівців, які
здатні виконати відповідні розрахунки.


         110
На практиці оцінку ефективності політики переважно здійснюють описа-
ним вище методом «аналізу витрат і вигід». Однак, аби уникнути обмежень у
застосування цієї методи, які пов’язані з тими випадками, коли різні складни-
ки здобутків/втрат вимірюють у різних одиницях (кількісних та якісних), і тому
звести їх до єдиного показника для порівняння неможливо, використовують
модифікований варіант «аналіз витрат та ефективності ». На відміну від аналізу
витрат і вигід, де і витрати, і вигоди виражаються в однакових одиницях, в дано-
му разі витрати виражаються в грошових одиницях, а вигоди – в одиницях пос-
луг, товарів чи інших матеріальних і нематеріальних активів. Головна одиниця
порівняння – відношення витрат до кількості послуг, товарів і т.п.
   Специфікою цього методу є те, що він дає можливість розробникам політики:
     •    за результатами стандартного аналізу вигід і витрат визначити варіант,
          який матиме порівняно з іншими найякісніше вирішення проблеми;
     •    обрати певний рівень витрат і далі з’ясувати який варіант забезпечить
          найбільші здобутки;
     •    визначити певний рівень вигід і пізніше обирати варіант, який забез-
          печить досягнення цього рівня за найменших витрат.
    На перший погляд, визначення ефективності є яскравим свідченням мож-
ливості безпристрасного, не заполітизованого, об’єктивного та науково-об-
грунтованого аналізу варіанту політики. Однак ілюзія розвіюється, як тільки
ми звернемося до практичних аспектів визначення ефективності. Тлумачення
ефективності як досягнення мети за найменших витрат передбачає попереднє
чіткоке визначення цілей. В житті заходи, які реалізовуються в межах урядових
програм, не часто мотивуються досягненням ясних та чітко субординованих
цілей. І навіть, якщо певна політика на своєму початку й мала такі цілі, це не
означає, що протягом реалізації конкретних заходів вони не зазнали змін: уточ-
нень, перевизначень, заміни, зміни пріоритетності тощо. Неминуча двознач-
ність політичних цілей означає, що вони скоріше є рухомими завданнями, ніж
установленими стандартами. Зв’язок між цілями та діями є взаємним. Коли ми
вдаємося до дій, щоб досягти певної мети, змінюються люди, які підтримува-
ли та заперечували цю мету, а нове розуміння і нові угрупування, в свою чергу,
змінюють наші уявлення про те, які дії відповідають цій меті. Тут перед аналіти-
ком політики постає низка запитань, відповідь на які неможливо отримати без
з’ясування політичної природи процесу визначення цілей державної політики:
     1.   Хто визначає, яка правильна кінцева мета або ціль програми?
     2.   Як можна оцінити і порівняти численні цілі?
     3.   Чим відрізняються цілі або кінцеві вигоди різних споживачів або
          груп?
    Не менш проблематичним виявляється й процес визначення іншого показ-
ника, який застосовується для визначення ефективності політики, а саме вит-
рат/видатків на її здійснення та вигод/здобутків її результатів. Й у цій царині

                                                                  111
можливі різні визначення, якими намагаються маніпулювати політики з метою
довести ефективність/неефективність своєї діяльності або політики своїх супро-
тивників. Найбільшиими «каменями спотикання» є питання:
     •    Як провести межу між видатками ми та вигодами варіанту політики?
          Адже будь-які видатки є чиїмись вигодами.
     •    Будь-які результати передбачають незліченну кількість різних вигод,
          що їх можна уявити чи обрахувати. Як вирішити, коли підвести риску
          під цим підрахунком і як визначити цінність окремих вигод? Оскіль-
          ки кожна дія має незліченні наслідки, не існує якогось природного чи
          правильного місця, де слід окреслити коло наслідків для оцінювання.
          Вибір наслідків для аналізу є і суперечливим, і стратегічним кроком.
    Врешті-решт стає зрозуміло, що визначення ефективності є результатом
попереднього вибору того, де провести межу, визначення, кого та що вважати
важливим, а кого і що – винести за межі аналізу при визначенні ефективності.
Очевидно, що такий вибір носить суб’єктивний та політично мотивований ха-
рактер.
    Поруч з ефективністю справедливість є найпопулярнішою міркою, якою мі-
ряють та оцінюють політику. Ще з часів платонівської «Держави» справедливість
вважається якщо не граничною метою, то принаймні загальновизнаною вимо-
гою до державної політики. Саме прагнення встановити справедливість в сус-
пільному житті споконвічно було головним рушієм усіх видатних реформаторів
та революціонерів. І це не дивно, адже справедливість стосується розподільчого
аспекту діяльності влади, того, чи чесно та законно різні верстви суспільства от-
римують свою частину благ і можливостей з одного боку та зусиль і незручнос-
тей з іншого. Саме цей критерій оцінки дає можливість зрозуміти, для кого та за
чий рахунок здійснюється політика. Інакше кажучи: хто виграє від політики, та
на чиї плечі ляже її тягар? В аналізі політики залежно від того, за яким критерієм
аналізується розподільчі аспекти політики, розрізняють наступні види справед-
ливості:
     1.   Горизонтальна – передбачає неупереджене ставлення до рівних за со-
          ціальним статусом учасників політичного процесу.
     2.   Вертикальна – стосується розподілу благ та незручностей між тими,
          хто має різний соціальний статус;
     3.   Між поколіннями – має справу з розподілами вигод та витрати для май-
          бутніх поколінь.
    Історія свідчить, що неможливо запропонувати таке визначення «справед-
ливої політики», яке б задовольнило усіх раз і назавжди. Більше того, як це вже
зазначалось вище, різні теорії справедливості можна розглядати як джерела від-
мінних альтернатив вирішення проблем політики. Навіть найбільш загальне та
на перший погляд переконливе визначення мети справедливої політики – як
забезпечення «соціального добробуту» –впирається у факт можливих різних
тлумачень: що ж, власне, цей «соціальний добробут» передбачає і, відповідно,

          112
як його максимізувати засобами державної політики? Адже тут можливі різні ак-
центи, ними можуть бути:
     •    максимізація особистого добробуту;
     •    захист мінімального добробуту;
     •    максимізація чистого добробуту (різниця між загальними вигодами та
          витратами). Базовим припущенням такого підходу є те, що отримані
          доходи компенсують втрати тих, хто програв;
     •    максимізація перерозподілу добробуту (на користь окремих груп).
     Ситуація із можливістю визначення справедливості ще більше ускладнюєть-
ся, коли зважимо на те, що будь-який розподіл має три важливі виміри:
    1. Реципієнти – хто отримує / «серед кого» розподіляються плоди та тягар
політики? При цьому під сумнів може ставитись:
     •    рівне ставлення до різних заінтересованих сторін;
     •    те, чи правильно люди віднесені до певної категорії;
     •    пільговий характер доступу до результатів/благ, які надає політика різ-
          них груп (визначення квот);
    2. Предмет – що розподіляється. В такому випадку часто оспорюють визна-
чення предмету розподілу: предмет сприймають не як його самого, а як частину
чогось більшого, розширюючи тим сами, межі того, що розподіляється. Ті, хто
вдається до такої стратегії перерозподілу, робить це з вимогою використовувати
вузько визначений предмет для компенсації нерівності в ширшому питанні.
    3. Процес – як визначається і здійснюється розподіл. Тут предметом дис-
кусії стає те, що вважати принципами процесу розподілу.
    Практика свідчить, що у політичних дебатах предметом дискусії може стати
питання: від чого слід відштовхуватися в розподілі – від критеріїв процесу чи
критеріїв отримувачів і предметів розподілу? Звідси стає очевидним, що пред-
метний зміст критерію «справедливості» є похідним від інтересів тієї групи, яка
висуває вимогу до покращення свого становища, тобто, теж є «політично анга-
жованим» та виступає чи не найефективнішим інструментом мобілізації при-
хильників та критики дій/планів чинної влади.
    Важливим критерієм оцінки альтернатив є її адекватність. Під нею мають
на увазі міру відповідності варіанту політики особливостям причин, що призве-
ли до виникнення проблеми. В аналізі політики за допомогою критерію адек-
ватності оцінюють силу зв’язку між альтернативами політики та її очікуваними
результатами. При чому, аналізу піддається:
     1.   Предметно-змістовний аспект причинно-наслідкових зв’язків, який у
          вигляді припущення лежить в основі відповідної альтернативи полі-
          тики. Інакше кажучи, чи здатні заходи, що пропонуються, в принципі


                                                                   113
вирішити проблему, нейтралізувавши причини, що призвели до її ви-
          никнення?
     2.   Вичерпність переліку видів й достатність обсягу необхідних ресурсів. Або
          того, чи вистачить передбачених ресурсів для того щоб вирішити від-
          повідну проблему?
    Відповідність прагненням суспільства – ще один критерій, важливий для
політиків, якщо вони збираються переобиратися в майбутньому. Цей критерій
відображає ступінь задоволення наявних потреб, особливих інтересів або цін-
ностей окремих груп. Очевидно, що саме від ступеня задоволення чи не задо-
волення цих груп, політик може розраховувати на їхні голоси на виборах. Втім,
відповідність політики прагненням суспільства дає змогу аналітику оцінити те,
наскільки доцільними та успішними будуть визнані результати політики з точки
зору тих груп, на які вони спрямовані.
    З огляду на це також важливо оцінити міру прийнятності пропонованого
варіанту політики. Цей критерій дає змогу відобразити, чи суперечать цілі та за-
соби пропонованого варіанту політики суспільним цінностям (уявленням про
належне). При чому, під суспільними цінностями розуміють як цінності широ-
кого загалу, так і цінності виробників політики, яким це рішення пропонується
ухвалити. Критерій прийнятності виражає легітимність або морально-психоло-
гічну готовність прийняти та підтримати відповідний варіант політики.
    До важливих критеріїв оцінки необхідно віднести також й політичну здій-
сненність. Потреба цього випливає із самої природи проблем політики. Як за-
значалось вище, проблеми політики – це не просто технічні утруднення, які
легко вирішуються шляхом використання відповідних інструментів. Розроб-
нику варіанту політики вкрай важливо враховувати той політичний контекст в
якому перебуває адресат його пропозицій (виробник політики). А цей контекст
складається з великого розмаїття надзвичайно важливих для політика факторів:
передвиборчих обіцянок, програми партії, послідовності попередніх кроків, до-
сягнутими компромісами з коаліційними партнерами, взятими зобов’язаннями
(наприклад, міжнародними), бажання посилити або хоча б не послабити рівень
підтримки у своїй «електоральній ніші», необхідності вийти за межі власних
повноважень і організувати інших політиків до зміни законів тощо.
    Усі ці обставини суттєво впливають на коло тих варіантів, до підтримки яких
може вдатися відповідний політик. Ці фактори часто іменують також «політич-
ними ризиками» або «політичними обмеженнями» конкретного варіанту вирі-
шення проблеми. Окрім того, не треба забувати тиск, який постійно чинять на
політиків організовані групи інтересів. Тому аналіз політичної здійсненності,
окрім вивчення позиції виробника політики, передбачає з’ясування того, якою
мірою реалізацію кожного з варіантів буде підтримано/не підтримано заінтере-
сованими сторонами. Для цього в свою чергу необхідно проаналізувати:
     1.   Заінтересовані сторони. Хто ті особи чи групи, яких стосується про-
          блема і від яких можна очікувати підтримки чи опозиційного ставлен-
          ня до даної альтернативи.

          114
2.   Їхні переконання та мотивації. Яку позицію займають заінтересовані
          сторони щодо даної проблеми і можливих варіантів рішення. Чого
          потребують/хочуть заінтересовані сторони?
     3.   Ресурси, які має кожна дійова особа, що б можна було використати для
          одержання потрібних результатів (влада, авторитет, фінанси тощо);
     4.   Місце прийняття рішень, в якій організації або ким приймається рі-
          шення, коли, за якою процедурою.
    Як ефективний засіб аналізу політичної здійсненності рекомендують скла-
дати т.зв. різноманітні «карти політики» (докладніше див § 4 розділ 3. ):
     •    карти сприйняття проблеми;
     •    карти позицій (підтримка/несхвалення, вплив, визначення сфер мож-
          ливого компромісу або створення коаліції тощо);
     •    карти пропонованих заінтересованими сторонами цілей та інструмен-
          тів політики.
     І нарешті, придатність до адміністрування завершує наш огляд головних
критеріїв співставлення й аналізу альтернатив. Взагалі цей критерій є відповід-
дю на питання: якою мірою варіант політики здійснений з точки зору держав-
ного управління? Для виробників політики придатність до адміністрування є
ключовим критерієм, адже від цього залежить можливість підвищення вартості,
зниження ефективності, погіршення результативності, поява затримок та пере-
шкоди на шляху реалізації обраної політики. І це зрозуміло, адже саме цей кри-
терій дає змогу оцінити наявність достатнього адміністративного потенціалу для
впровадження певної альтернативи. Варто зазначити, що поняття «адміністра-
тивного потенціалу» охоплює собою широке коло факторів:
     -    необхідних вимог до знань, вмінь та навичок персоналу;
     -    процедур їхньої роботи та рівень виробничих технологій;
     -    наявність достатнього часу та фінансових ресурсів, які мають у своєму
          розпорядженні відповідні урядові інституції для реалізації передбаче-
          них заходів політики;
     -    інституційний контекст – внутрішньо- та між- організаційні відноси-
          ни;
     -    можливий супротив персоналу тощо
    Таким чином, з’ясування придатності до адміністрування варіанту політики
передбачає пошук відповіді на наступні головні питання:
     •    Чи може бути реалізований кожен з варіантів за наявних політичних,
          соціальних, адміністративних та бюджетних умов?




                                                                   115
•    Чи досить кадрових, фінансових і матеріальних ресурсів для його ре-
          алізації? Якщо немає, то чи можна мобілізувати необхідні ресурси з
          інших джерел?
     •    Чи можна реалізувати кожен з варіантів вчасно?
     •    Яким чином можна полегшити впровадження цієї альтернативи?
    При здійсненні оцінки придатності до адміністрування, фахівці з аналізу
політики радять звертатися за консультаціями до працівників відповідних ор-
ганів державного та муніципального управління. При складанні списку альтер-
натив пріоритезувати їх з огляду на складність та ризики їхнього впровадження.


§ 3. ОБРАННЯ ВАРІАНТУ ПОЛІТИКИ
   Вибір виробника політичного рішення того, який варіант політики обрати,
може бути обумовлений різними чинниками:
     •    звички;
     •    суспільної традиції;
     •    імпульсивного поривання;
     •    інтуїції;
     •    зволікання;
     •    згоди з порадою;
     •    доручення;
     •    домовленості;
     •    клопотання;
     •    судового розгляду;
     •    голосування;
     •    жеребкування тощо.
    Однак аналіз політики при вивченні вибору політики зосереджується лише
на раціональних аспектах вироблення рішення. Під рішенням розуміють вибір
між альтернативними засобами досягнення мети. Раціональність постає тут як
обрання кращого варіанту політики для досягнення цілей, тобто такого, який
найбільшою мірою задовольнятиме головні потреби, цінності чи можливості.
При цьому, припускається, що політична діяльність полягає у виборі та ранжу-
ванні конкурентних цілей, тоді як адміністративна – у виборі з-поміж різних
інструментів досягнення узгодженої мети. До базових припущень (спрощень)
аналізу належить також модель т.зв. «простого вибору», а саме:
     1.   Рішення приймає одна особа.


          116
2.   Визначеність – результати вибору мають бути відомими з високим сту-
          пенем визначеності.
     3.   Негайність наслідків. Якщо наслідки політичних дій відкладаються
          на невизначене майбутнє, то неминуча подальша зміна цінностей, а
          отже, й втрата підтримки політики, і як наслідок цього – спотворення
          її результатів. До того ж часто, альтернатива політики передбачає від-
          чутні результати від її реалізації в майбутньому, а незручності й витра-
          ти вона передбачає вже зараз, що очевидно не вельми до вподоби для
          політиків, що прагнуть переобрання у найближчому майбутньому.
     Для того, аби забезпечити повноту картини та запропонувати максимальну
кількість раціональних аргументів, на підставі яких виробник політики буде ух-
валювати найкраще рішення, треба проаналізувати всі можливі ефекти впливу
кожного варіанту на кожний критерій. Аби спростити цей процес, використову-
ють кількісне позначення характеру кожного варіанту щодо кожного критерію
та оформлюють це у вигляді таблиці. Варто зазначити, що критерії не рівноцін-
ні для різних типів проблем та для різних виробників політики. Тому доцільно
варіювати питому вагу кожного з критеріїв збільшуючи або зменшуючи градацію
балів у відповідних вертикальних рядках такої таблиці


      Критерії оцінки         Збереження       Варіант       Варіант        Варіант
                            існуючого стану (альтернати-   (альтерна-    (альтернати-
                              справ (0-ий     ва) № 1      тива) № 2       ва) № …
                                варіант)
Результативність            Відносна (ви-
                            сока / низька)
                            або бальна (від
                            1 до 5) оцінка
Ефективність
Справедливість
Адекватність                … (від 1 до 3)
Суспільна прийнятність
Політична здійсненність
Придатність до адміністру- … (від 1 до 10)
вання
Інші критерії …
Підсумок


    При здійсненні аналізу аргументів на користь певного варіанту політики, її
виробник схильний віддавати перевагу 2-3 головним критеріям оцінки, приділя-
ючи менше значення іншим можливим характеристикам наявних альтернатив.
Це зумовлюється як особливостями проблеми, з якою він має справу, так й об-


                                                                        117
ставинами, в яких доводиться робити вибір (іноді саме радикальний тиск обста-
вин схиляє уповноваженого політика до певного рішення). Іноді вирішальним
фактором є психологічні особливості виробника політики: існують персони не
схильні до ризику і які готові йти на витрати, щоб уникнути найгіршого сце-
нарію; а є й, навпаки, – схильні до ризику. Такий політик зазвичай обирає варіант
з найбільшим успіхом навіть за умови низької ймовірності його реалізації.
    Виробнику політики, як правило, доводиться обирати між:
     •    найкращим бажаним результатом – тим, який дає найбільшу віддачу
          від вкладень у політику;
     •    найшвидшим результатом. Відтермінування кінцевих результатів змен-
          шує ефективність політики;
     •    найприйнятнішим результатом – таким, що відповідає цінностям біль-
          шої частини суспільства і може завдяки цьому одержати найвагомішу
          суспільну підтримку;
     •    найреальнішим результатом – тим, якого в принципі можна досягти,
          враховуючи інтереси, поведінку і потужність заінтересованих сторін,
          які можуть сприяти чи протидіяти реалізації заходів відповідної полі-
          тики.
     Можна припускати, що вибір однієї з альтернатив здійснюється раціональ-
но, тобто відповідно до певних розумно обґрунтованих та важливих для вироб-
ника політики характеристик. Відтак прийнято розрізняти такі види раціональ-
ності:
     1. Технічна раціональність. Альтернативи порівнюються стосовно їх здат-
        ності привести до технічно ефективних вирішень суспільних про-
        блем.
     2.   Економічна раціональність. Альтернативи порівнюються щодо їх еко-
          номічної вигідності.
     3.   Юридична раціональність. Альтернативи порівнюються на відповід-
          ність встановленим законам, процедурам і нормам та перспективам
          їхньої зміни.
     4.   Соціальна раціональність. У цьому випадку з’ясовують, наскільки зап-
          ропоновані альтернативи здатні підтримувати чи поліпшувати важливі
          соціальні інституції.
     5.   Сутнісна раціональність. Вибір здійснюється на основі порівняння
          альтернатив щодо їх технічної та економічної ефективності, юридич-
          ної сприйнятності, соціальної значимості і пропонується та, що гар-
          монійно поєднує всі ці аспекти.
   Раціональна теорія простого вибору, мабуть, знаходить свій кульмінаційний
вияв у теорії довершеного вибору, тобто такого вибору, результати якого будь-


          118
яка особа, що опинилася в точно такій ситуації та володіла таким же обсягом
інформації щодо наявних альтернатив, має визнати за найкращий.
     1.   Виробник рішення повинен визначити проблему політики таким чи-
          ном, щоб з нею погодились усі заінтересовані сторони.
     2.   Він повинен визначити і послідовно ранжирувати всі завдання, вико-
          нання яких приведе до вирішення проблеми.
     3.   Він повинен ідентифікувати всі альтернативи політики, що можуть до-
          помогти в досягненні поставленої мети і цілей.
     4.   Він повинен спрогнозувати всі наслідки, що витікають з вибору кож-
          ної альтернативи.
     5.   Він повинен порівняти всі альтернативи між собою стосовно досяг-
          нення кожної поставленої мети і цілей.
     6.   Він повинен обрати ту альтернативу, яка дасть максимальний ефект у
          досягненні мети і цілей політики.
     Практика свідчить, що базові припущення теорії раціонального вибору рідко
коли відповідають реаліям суспільно політичного життя. Насамперед, ця модель
є відверто індивідуалістичною в своєму зображені процесу вирішення політич-
них проблем як розрахунків окремої особи. Добрі рішення замальовуються як
результат обмірковування, а не домовленості, голосування чи оборудки. Суб’єкт
рішення – психологічно здатний і законно уповноважений ухвалити послідовне
єдине рішення. У житті повноваження щодо питань будь-якої ваги звичайно
розділені, між різними інституціями й постійно оскаржуються ними самими та
іншими учасниками політичної гри. Більшість політичних проблем містить у
собі питання про те, хто має право виробляти рішення. До того ж раціональна
теорія простого вибору передбачає, що всі міркування стосовно якогось рішення
можна представити на розгляд як наслідки різних альтернатив. Якщо ми вважає-
мо, що існують важливі міркування поза наслідками дій, то в цьому розумінні
модель раціонального вибору виявиться незадовільною.
    Окрім цих очевидних невідповідностей реаліям життя, припущення, на яких
базується модель раціонального вибору, обходить своєю увагою стратегічний ха-
рактер цього процесу. Адже представляти якусь проблему у вигляді певного рі-
шення – це спосіб контролювати ї межі: що вважати проблематичним, а що ні,
як сприйматимуть це явище інші і як вони реагуватимуть на нього. Кожний крок
у раціональній моделі можна розглядати як частину стратегії для контролю над
рішенням, а не просто тяжким пошуком рішення.
    Насправді в реальній політиці рішення ухвалюють задовго до визначення
критерію порівняння альтернативних варіантів. Вибудовування альтернатив і
вибір наслідків сприяють створенню остаточного вбрання – критерію рішення.
Певна альтернатива видається «раціональною» політикам і заінтересованим гру-
пам, якщо вона дає чисту вигоду радше окремим її сторонам, а не суспільству в
цілому. І на практиці політичний вибір роблять шляхом взаємних поступок між

                                                                119
владними групами, і тими, котрі виторговують підтримку тієї політики, що дає
зиск небагатьом за рахунок більшості. Однак правила гри вимагають того, що
політичні гравці показаували, що від обраного напрямку дій виграє все суспіль-
ство в цілому, й ніхто окремо не зазнає витрат.
     Про політичні мотивації вибору повинні пам’ятати насамперед лідери кам-
паній громадського лобіювання. З огляду на цілі такої кампанії, перед ними пос-
тає подвійне завдання. З одного боку переконливо розвіяти міф про те, що ух-
валене рішення/проект рішення, що ініціювало хвилю громадського обурення і
власне призвело до організації громадської лобістської кампанії, є єдино можли-
вим, вірним варіантом вирішення суспільно значущої проблеми. З іншого боку,
необхідно віднайти усі вагомі аргументи проти такого рішення/ проекту рішення
та запропонувати власний альтернативний шлях вирішення відповідної пробле-
ми, що позбавлений цих вад, і до того ж має інші переваги. В обох випадках на
допомогу має прийти аналіз варіанту політики, викладений в цьому розділі.
   При вирішенні першого завдання – руйнування міфу, аргументів прихиль-
ників, про нібито єдино можливе рішення, – необхідно:
     •   змалювати інші можливі альтернативи (їх завжди існує набагато біль-
         ше);
     •   надати нових ознак запропонованому/ ухваленому рішенню (завжди три-
         майте напоготові запас прикметників, що б «приміряти» варіант рі-
         шення до настроїв різних аудиторій, аби зробити його непривабливим,
         абсурдним та шкідливим);
     •   розширення асортименту наслідків відповідного варіанту політики, що їх
         ви беретесь аналізувати.
     Головною проблемою з точки зору аналізу політики на цьому шляху є те,
що організатори лобістської кампанії опонують не певній політиці, а окремому
рішенню. Зазвичай ці рішення ухвалюються органами державного управління і
місцевого самоврядування не як окремі заходи в межах обраної та добре спла-
нованої політики, а в режимі спорадичних кроків, зумовлених вимогою заін-
тересованих сторін, кризовою ситуацією, чи «тиском згори». Однак опонувати
окремому рішенню, як свідчить практика, є вкрай неефективно. В такому ви-
падку успіх (відміна рішення або відмова від ухвалення відповідного проекту) не
призводить до знешкодження причин їх появи. Проблема продовжує існувати,
бачення проблеми та підходи авторів рішень залишаються незмінними. І в таких
випадках легко спрогнозувати повторні намагання вдатися до цих рішень, залу-
чивши на свою користь більшу ресурсну базу, зробивши висновки з попередніх
методів громадської протидії або використавши зміну політичної кон’юнктури.
    З огляду на це, стає зрозуміло, що одним з головних завдань проведення
лобістської кампанії є спроба реконструювати приховану логіку відповідного
рішення за тими етапами розробки політики, з якими ми вже ознайомились
з курсу аналізу політики. Очевидно, що, зазвичай, ніхто з політиків не здійс-
нював систематичні та послідовні зусилля по з’ясуванню природи проблеми,

         120
визначенню цілей політики, яка спрямована на її вирішення, пошуку адекватних
інструментів та прогнозування її наслідків. Однак, якщо вам вдасться «вивести
на світло» за цим алгоритмом приховані припущення та мовчазні погодження,
що уможливили появу того рішення, якому опонує ваша лобістська кампанія,
ваші аргументи набудуть нечуваної переконливості та заставлять виробників
політики прислухатися уважніше до вашої позиції. Окрім того, цей алгоритм
може допомогти вам ефектно представити та обґрунтувати доцільність пропо-
нованого вашою лобістською кампанією варіанту рішення.
     Отже, такий підхід передбачає аналіз та критику того рішення/його проек-
ту, проти якого виступає кампанія громадського лобіювання за наступними на-
прямками:
     1. На вирішення якої проблеми спрямована відповідна політика, чи
        адекватно вона сформульована?
     2.   Досягнення яких цілей вона передбачає?
     3.   Що можна вважати успішним вирішенням проблеми?
     4.   Чи адекватні інструменти і чи в належний спосіб планується задіяти?
     5.   Чому здійснено саме такий вибір фактів для аналізу ( беруться до уваги
          одні й ігноруються інші)?
     6.   Хто виграє/ програє від такої політики?
     7.   Яка б користь могла бути, якщо ресурси, передбачені на реалізацію
          заходів відповідної політики, були спрямовані на інші цілі (т.зв. аль-
          тернативна вартість)?
     8.   Як непередбачені витрати необхідно буде додатково задіяти (часові,
          матеріальні, людські, фінансові тощо)?
     9.   Які неочікувані наслідки (довготермінові, у суміжних сферах, небез-
          печні прецеденти тощо) здатна породити політика?
     10. Яких політичних, адміністративних та соціальних обмежень вона не
         враховує?
    Відповідним чином варто вибудовувати й аргументацію на користь обстою-
ваного вашою лобістською кампанією варіанта вирішення проблеми. Питання
тактики презентації вашого варіанту рішення, обґрунтування його доцільності
та співставлення з тим рішенням, ухвалення якого ви намагаєтесь скасувати /
появі якого запобігти, буде темою розгляду у розділі 9.


   Запитання для самоконтролю:
   1) Які є джерела формування альтернатив політики?
   2) Які принципи формування альтернатив політики слід враховувати аналі-
тику?

                                                                  121
3) В чому полягає аналіз результативності як один із критеріїв оцінки аль-
тернатив політики?
    4) Які недоліки застосування ефективності як критерію оцінки різних аль-
тернатив політики?
   5) Чим відрізняється «аналіз витрат та вигід» від «аналізу витрат та ефектив-
ності»?
    6) Чому справедливість є одним із найпопулярніших критеріїв оцінки аль-
тернатив та які труднощі у його застосуванні?
    7) Які фактори слід проаналізувати для оцінки політичної здійсненності
альтернатив політики?
    8) Як складається таблиця для аналізу всіх можливих ефектів впливу кожної
альтернативи політики на головні критерії?




         122
ЧАСТИНА ІІІ.
                                         РЕАЛІЗАЦІЯ ПОЛІТИКИ


                           РОЗДІЛ 1. Впровадження політики

§ 1. ЗНАЧЕННЯ ТА ВИМІРИ ДОСЛІДЖЕНЬ ВПРОВАДЖЕННЯ У АНАЛІЗІ
ПОЛІТИКИ
    Впровадження як етап процесу вироблення політики породжує чималі труд-
нощі для аналітика та розробника політики. Перед ним постає питання, чи має,
і якщо так то якою мірою впровадження бути етапом аналізу політики? Чи варто
розробляти плани впровадження кожної з альтернатив, ще на етапі їх формулю-
вання, чи до впровадження справа доходить вже після здійснення вибору однієї
з них відповідним виробником політики?
    Обидва підходи мають вагомі аргументи «за» і «проти». Справді, як ми мог-
ли переконатися у цьому вище (§ 2. розділ 6), придатність варіанту політики до
адміністрування та організаційна адекватність пропозиції є одними з головних
критеріїв оцінки альтернатив політики. Існує навіть думка, що оцінка потенціа-
лу будь-якої політики щодо розв’язання певної проблеми починається насправді
лише після аналізу ймовірних шляхів способів утілення політики в життя. Адже
впровадження передбачає не лише досягнення чітко поставлених цілей, але й
одночасно є визначенням змісту політики (для пересічних громадян політика
сприймається, насамперед, через заходи по її втіленню) та критеріїв її успіху.
     Однак процес реалістичного планування та організація проведення заходів
політики, що, власне, й мають на увазі під поняттям впровадженням політики,
неможливо здійснити без ретельного дослідження: повноважень, поточних за-
вдань, функцій, наявних ресурсів, організаційної структури, особливостей ад-
міністративних процедур, характеру та рівня знань, вмінь та навичок персона-
лу тієї урядової інституції, що відповідатиме за реалізацію політики, характер її
зв’язків з іншими владними інстанціями тощо. Очевидно, розробник політики
повинен мати доступ до великого масиву внутрішньої урядової інформації та во-
лодіти достатнім запасом часу, аби розробити належний план реалізації політики.
В реальному житті розробник, зазвичай, позбавлений як одного так і іншого.
   Крім того, як свідчить практика, уповноважених виробників політики не
дуже турбує оцінка перспектив впровадження тих рішень, які вони ухвалюють.
Це пояснюється їх психологічними особливостями. По-перше, лідери надають
перевагу радше формулюванню політики, аніж її здійсненню, позаяк відпові-


                                                                  123
дальність за визначення стратегії лежить на них, в той час як закиди опонен-
тів щодо неуспішної політики, завжди можна переадресувати в бік адміністра-
тивного апарату, який не забезпечив її належну реалізацію. По-друге, зазвичай
політичні лідери впевнені в своїй спроможності організувати адміністративний
персонал на виконання будь-яких рішень.
    З огляду на це, до розробки механізму впровадження політики головним чи-
ном вдаються стосовно не усіх можливих її альтернатив, а лише для обраного
варіанту вирішення проблеми. До того ж, у такому випадку, діяльність по розроб-
ці планів та організації проведення необхідних заходів політики, виробники рі-
шень радше покладають на відповідний адміністративний персонал, аніж на тих
аналітиків/розробників, які перед тим формулювали та досліджували альтерна-
тивні варіанти політики.
    Загалом дослідження можливого впровадження політки як формування пе-
редбачених нею заходів у конкретний спосіб, виводить аналіз політики за межі
концепції простого уповноваженого вибору. Остання базується на двох головних
припущеннях:
     1.   одноосібності та автономності виробника рішень;
     2.   наявності довершеної адміністративної вертикалі, що послідовно,
          адекватно виконує завдання по реалізації заходів, спрямованих на вті-
          лення обраного варіанту політики.
     Як ішлося про це вище (§3. розділ 6), в житті надзвичайно рідко трапляються
випадки, коли повноваження, інструменти та ресурси, які необхідні для реаліза-
ції політики, зосереджені «в руках» тих, хто обирає відповідний варіант політи-
ки. Зазвичай, такі повноваження, інструменти та ресурси розсіяні, розділені між
різними інституціями, які представляють різні гілки та рівні влади.
    Проте навіть якщо абстрагуватися від цього та скористатися припущеннями про
наявність одного центру прийняття необхідних рішень, то проблеми, які пов’язані з
організацією адміністративної діяльності по реалізації таких заходів, здатні суттєвим
чином поставити під сумнів уявлення про державну політику як «вповноважений
вибір». Концепція «вповноваженого вибору» виражає т.зв. «вертикальний» вимір
політики та аналізує її крізь призму повноважень та ієрархію урядових інституцій.
Процес здійснення політики з цієї точки зору є нічим іншим, як передачею згори
донизу по адміністративній вертикалі повноважних рішень. Інакше кажучи, пов-
новажні виробники політики, які приймають рішення, визначають той порядок за-
ходів, який забезпечує досягнення цілей політики, й передають їх підпорядкованим
органам для впровадження. Такий підхід спирається на уявлення про інструмен-
тальність, раціональний вибір і силу законних повноважень, і передбачає здатність
та можливість підпорядкованих органів успішно виконати ці рішення. Адміністра-
тивні проблеми при цьому потрапляють в поле дослідницької уваги. Необхідна для
належного впровадження організаційна структура вважається когерентною, ін-
струментальною та ієрархічною: вона існує для того, аби досягти цілей, визначених
на горі або легітимованих вповноваженими на це політиками.


          124
Проте, подібне нехтування виконавським аспектом політики може слугува-
ти серйозним недоліком її планування та аналізу. Адже будь-яка організована
діяльність формується не лише цілями, яких намагаються досягти, але й при-
родою організаційних форм, за посередництвом яких відбувається така діяоль-
ність. Й не секрет, що саме ті, «хто дає політиці хід», і роблять її тим, чим вона
є. Інакше кажучи, окрім уповноважених виробників політики її співавторами
виступають також і виконавці, адже вони:
     •   перетворюють заходи політики в рутинні процедури;
     •   здійснюють їхнє обгрунтування;
     •   займаються пошуком та залученням необхідних організаційних ре-
         сурсів.
     Цілі політики перетворюються в конкретні завдання діяльності урядових
структур. А в них, у свою чергу, ці завдання діяльності перетворюється на вико-
нання звичних, повсякденних справ її виконавців, що працюють в межах урядо-
вих інституцій. Тому важливою частиною змін у політиці є не лише постановка
нових та зміна існуючих цілей діяльності урядової структури, але й введення но-
вих рутинних процедур в роботі відповідної установи чи організації. Тому, про-
блема впровадження політики трансформується в мистецтво структурування
процесу управління діяльністю багатьох державних / муніципальних службов-
ців, аби досягти належної злагодженості у їхній роботі.
    Ще більшого значення для успішного виконання політики проблема впро-
вадження набуває тоді, коли у фокус уваги її розробника чи дослідника потрап-
ляє т.зв. «горизонтальний вимір» цього процесу. Горизонтальний вимір засвідчує,
що реальний процес впровадження політики не є прямою реалізацією однієї ідеї
або одного рішення. Радше мова йде про безперервну взаємодію між багатьма
учасниками. Інакше кажучи, – визнання того факту, що реалізація політики пе-
редбачає необхідність координації діяльності кількох центрів ухвалення рішень.
Справді, впровадження – процес взаємодії організацій, члени яких мають різні
цінності, погляди, пріоритети, які до того ж відрізняються від цінностей та по-
глядів тих, хто лобіює цю політику, відповідає за її впровадження, підтримує та
розробляє. Й саме така взаємодія багатьох учасників гри врешті-решт забезпечує
результативність та ефективність здійснення заходів політики.
    Будь-яке конкретне вирішення проблем політики передбачає залучення лю-
дей з цілого ряду організацій, і не організацій в цілому, а кількох осіб з кожної.
Разом їх зводить програма дій, у яку вони всі можуть зробити свій внесок, і яка
для всіх є важливою, хоча кожен з них керується при цьому власними інтересами.
Вони можуть погодити, що робити, не погоджуючись у тому, чому саме вони це
роблять. Горизонтальний вимір аналізу дає змогу зосередити дослідницьку увагу
на тому, що називають «структурою впровадження» – на взаємозв’язках між учас-
никами з різних організацій, що реалізують заходи політики, взаємозв’язках, які
перебувають поза вертикаллю владних повноважень та ієрархією адміністратив-
ного підпорядкування. Він також зумовлює увагу до різниці у поглядах, підходах


                                                                   125
і засобах різних організацій та всередині них. Завдяки дослідженню горизон-
тального виміру політики стає зрозумілою те значення, яке має для планування
та аналізу політики природа зв’язків між організаціями, те, як вони сформовані
та організовані, якими є структури інтерпретації учасниками проблем політики
й тих інституційних утворень, через які відбувається їх залучення до відповідни
процесів аналізу і планування. Без їхнього дослідження не варто сподіватися на
розробку реалістичного та придатного до адміністрування варіанту політики.


§ 2. РИЗИКИ ВПРОВАДЖЕННЯ ТА ПОТРЕБА ЗАХОДІВ ПО ПІДТРИМЦІ
ПОЛІТИКИ
    Неналежне планування та організація впровадження ризикує, як правило,
стає головною причиною неуспіху політики. Здійснення політики має справу з
ризиком того, що вона:
     •   недбало виконується;
     •   погано спланована (не чітко визначені цілі, підібрані не належні інс-
         трументи або в її основі є неадекватні уявлення про причинно-наслід-
         кові звязки);
     •   наражається на прикрі невдачі (під дією зовнішніх, непередбачуваних
         чинників).
    Такі ризики прийнято називати також «неспроможністю політики». Таку
«неспроможність політики» розглядають як результат поганого її впровадження.
При цьому розрізняють:
   1. Невпровадження політики – політика не реалізується так, як це було заду-
мано:
     •   Особи, відповідальні за виконання, були не готові або діяли неефек-
         тивно;
     •   найбільші зусилля не змогли здолати перешкод, над якими вони не
         мали контролю.
    2. Неналежне/невдале впровадження політики – за несприятливих обставин
політика реалізується повною мірою, однак не дає бажаних результатів.
    Для того аби зрозуміти можливі причини неуспішного впровадження, час-
то застосовують метод «від зворотного». Інакше кажучи, спочатку змальовують
картину або визначають умови досконалого впровадження, і відповідно до такої
ідеалізації аналізують відхилення від цієї схеми та наявні обмеження конкретно-
го випадку впровадження конкретної політики.
   Умовами досконалого впровадження є:
   1. Обставини, незалежні від організації, не накладають суворих обме-
жень. Тобто, ситуація цілком перебуває під контролем розробників рішень, і її


         126
розвиток не ризикує набрати непередбачуваного характеру через дію неконтро-
льованих обставин.
    2. Для програми необхідний належний час і достатні ресурси. При чому, до-
статність ресурсів передбачає відсутність потреби їхнього перерозподілу з вико-
нання організацією одних завдань на користь інших.
    3. Потрібна комбінація ресурсів має бути наявною. У випадку коли мова йде
про наявність необхідної конфігурації ресурсів, мають на увазі їхню гарантовану
доступність, не обтяжену певними умовами, та потребами здійснити певні кро-
ки для їх отримання.
     4. Політика, що підлягає впровадженню, спираєтся на незаперечну теорію при-
чини й наслідку. Неадекватне розуміння проблеми, причин її виникнення і засобів
розв’язання унеможливлює результативне досягнення цілей політики. Цим же по-
яснюється нерозуміння розробниками політики сприятливості нагоди досягнення
її цілей, природи та необхідності скористатися цією можливістю.
    5. Зв’язок між причиною та наслідком є прямим, і між ними рідко бувають про-
міжні ланки. Успішність політики, як зрештою й будь-якої тривалої та комп-
лексної дії, обернено пропорційна довжині послідовності причинно-наслідко-
вого зв’язку. Або, чим довший ланцюг таких зв’язків передбачає політика, тим
більшою мірою вона схильна до невдач. Адже з кожною ланкою такого ланцюга
зростає ризик неправильного сприйняття цілей та недбалого виконання заходів
політики.
    6. Зовнішня залежність є мінімальною. Чим більша кількість узгоджень пот-
рібна в процесі реалізації політики (з іншими організаціями, причетними до її
впровадження або в середині самої організації ), тим менші шанси на повноту
виконання заходів цієї політики.
    7. Розуміння та узгодженність з приводу цілей. Оскільки реалізація заходів
політики передбачає координацію зусиль багатьох учасників гри, то необхідно,
аби вони однаково розуміли та дотримувались спільного тлумачення цілей полі-
тики та логіки її впровадження.
    8. Завдання цілковито визначені у правильній послідовності. Припускається,
що просуваючись до узгоджених цілей, можна цілком докладно і в ідеальній пос-
лідовності визначити завдання кожного з учасників такого процесу.
    9. Наявність довершеної комунікації та координування. Передбачає мож-
ливість оперативного та неспотвореного обміну інформацією між учасниками
спільної дії. Насправді ж не існує гарантій, що одержані дані, консультації та
інструкції сприймаються так, як це задумали їхні ініціатори, чи сприймаються
взагалі.
   10. Структури управління можуть вимагати повного послуху. Або адміністра-
тивна вертикаль має «нульовий» потенціал до непокори.




                                                                 127
Зрозуміло, що в житті надзвичайно рідко наявна хоча б одна умова доскона-
лого впровадження. Справді, здійснення політики пов’язано із конкурентною
боротьбою за ресурси і протидією численним зовнішнім факторам, що суттєво
позначається на її результатах. До того ж воно потребує координації зусиль бага-
тьох людей та діяльності різних установ і організацій, які мають відмінні погля-
ди, мотиви та інтереси щодо тієї чи іншої політики й не перебувають у прямому
адміністративному підпорядкуванні виробнику рішення або того, хто відповідає
за її впровадження.
    При плануванні та здійсненні заходів політики варто пам’ятати, що діяль-
ність організації має справу більше з процесом, аніж з досягненням цілей. Вона
керується радше спеціалізованими процедурами, ніж результатами, і в цьому
сенсі – організаційною інерцією. Організації працюють за рутинною процеду-
рою: нові ситуації аналізуються через стару практику. Кожна організація має своє
«положення про діяльність», яке її працівники розуміють і використовують.
    Організаційна інерція – постійний ризик для впровадження будь-яких но-
вацій у державній політиці. Реальною рушійною силою в уряді є не так полі-
тичні уподобання міністра, як рутинна діяльність бюрократів. Насамперед, це
стосується переконання фахівців відповідної організації у тому, що наявний ба-
гаторічний досвід попередньої роботи дозволяє їм краще розумітися на проблемі
(на вирішення якої спрямована відповідна політика) та способі її вирішення,
ніж це роблять політики, які нещодавно зайняли посади, і не мають досвіду від-
повідної роботи, чи зовнішні експерти – розробники політики, які не мають ре-
ального розуміння, того як працює ця організація. Завдяки їхньому посередниц-
тву документи політики набувають вигляду тверджень про поточну практику, що
в свою чергу відображає функціональні експертні знання, на яких побудований
орган: «ми робимо те, для чого створені».
    Очевидно, що розуміння цього зумовлює потребу в розширенні можливос-
тей обговорення питань політики, як на етапі її розробки, так й під час плану-
вання системи заходів, спрямованих на її реалізацію (консультації з адміністра-
тивним персоналом). Окрім того, треба надати виробникам політики більшу
незалежність від фахівців-посадовців. Цього зазвичай досягають шляхом ство-
рення підрозділів в рамках відповідного адміністративного органу. Такий підроз-
діл не займається поточною діяльністю цього органу, а до його складу входять
люди неосновної спеціалізації, й такі підрозділи підпорядковуються безпосеред-
ньо виробнику політики (приміром міністру, чи міському голові). Іншим спосо-
бом вирішити цю проблему є створення різноманітних інституційно закріпле-
них форм консультування із представниками заінтересованих сторін чи інших
урядових установ, що залучені до впровадження політики. Проте необхідність
подолати інерцію фахівців-посадовців є не єдиною внутрішньо організаційною
проблемою, що постає перед розробником політики як ризик належного її впро-
вадження. Не варто забувати також про:
     • фракційність в організаціях – наявність всередині організацій різних
       угрупувань, що протистоять одне одному;


         128
•   конфлікти інтересів між організаціями – наявні суперечності та взаєм-
         на конкуренція за ресурси, повноваження та вплив між різними уря-
         довими інстанціями та установами;
     •   диспути статутного характеру – дискусії всередині організації сто-
         совно того, що саме має робити організація та як для цього їй варто
         організувати свою діяльність;
     •   психологічні особливості керівників – трапляються випадки, коли особи
         наділені повноваженнями:
          o   не мають достатньо влади для обгрунтування висунутих вимог;
          o   не мають бажання скористатися владою аби забезпечити вико-
              нання поставлених завдань;
     •   підозри, непіддатливість та опір зацікавлених осіб/груп. Зазвичай внут-
         рішня протидія в організаціях тій діяльності, якої від неї очікують ви-
         робники політики зумовлена:
          o   радикальною новизною/незвичністю такої діяльності;
          o   браком часу на пояснення та консультування;
          o   невдалим попереднім досвідом проведення змін.
    Один лише перелік внутрішньо організаційних ризиків, на які необхідно
зважати плануючи впровадження політики для будь-якої організації, що залуче-
на до реалізації її заходів, засвідчує, що жодну політику неможливо спланувати
так, щоб вона містила усі можливі адміністративні подробиці. Розробники полі-
тики повинні покладатися на інших, аби впровадити в життя свої пропозиції.
Одночасно це підкреслює необхідність для розробників політики впроваджува-
ти спеціальні механізми для підтрикиі політики – заходи, що мають забезпечити
здійснення політики саме таким чином, як задумувалося, щоб будь-які зміни
були передбачуваними, а не випадковими.
    До «засобів підтримки» відносять, насамперед, планування політики як
на етапі її розробки, так і в період визначення способу впровадження. Це має
здійснюватися паралельно з аналізом організаційної структури тих інституцій/
установ, на які буде покладено виконання заходів цієї політики. Такий аналіз
дозволить виявити суттєві обмеження щодо майбутньої політики. Розробникам
політики радять уникати варіантів, які передбачають:
     •   складні системи управління;
     •   залучення великих організації із розгалуженою організаційною струк-
         турою;
     •   суттєву ротацію персоналу.
    Аналіз організаційної структури дозволяє розробнику політики оцінити ри-
зики її впровадження, що походять від інституційного контексту її реалізації та


                                                                  129
оцінити т.зв. «піддатливість проблеми до вирішення». Та визначається за наступ-
ними критеріями:
     •   наявності технічно обгрунтованої теорії причинно-наслідкових
         зв’язків і технології вирішення проблеми;
     •   рівнем розбіжності діяльності імплементуючих організацій;
     •   ступенем необхідності в зміні діяльності тих установ/організацій, яких
         планується залучити для реалізації заходів політики.
    Оскільки будь-яке впровадження політики, пов’язане зі зміною у діяльності
відповідних організацій, то необхідно передбачити стимули для забезпечення
таких змін. Зміни у діяльності організацій можливі у разі продовження політики,
модифікації у такому випадку мають мінімальний характер та стосуються змен-
шення/збільшення обсягу певних заходів. Стимули є також і засобами підтрим-
ки політики, адже вони створюють систему постійно-діючих мотивів залученим
до впровадження політики організаціям та їх персоналу здійснювати саме ті дії,
на які очікують від них розробники політики. Найпоширенішими засобами та-
кого стимулювання є:
     •   однозначні приписи щодо необхідності впровадження відповідних
         змін;
     •   забезпечення додатковими фінансовими та майновими ресурсами
         (винагороди);
     •   ієрархічна інтеграція в межах / між відомствами, що займаються здій-
         сненням політики або підпорядкування одних організацій іншим;
     •   залучення політиків/вищих посадових осіб до контролю над поточним
         здійснення політики;
     •   увага з боку ЗМІ;
     •   підтримка широкої громадськості;
     •   ресурси груп виборців та заінтересованих сторін;
    Все ж найпоширенішими засобами підтримки політики виступають тради-
ційні методи менеджменту. З точки зору менеджменту впровадження політики є
суто технічним завданням, що передбачає:
     •   планування і контроль мережі, що забезпечує каркас, у якому можна
         планувати і контролювати впровадження завдяки точному визначен-
         ню завдань, які треба виконати;
     •   встановлення зв’язків між завданнями;
     •   визначення логічної послідовності, у якій вони мають здійснюватися.




         130
Для тих, хто вбачає в реалізації заходів політики суто управлінську справу, її
суть зводиться до послідовного виконання трьох головних етапів:
     1.   проектування – визначення послідовності завдань та чітке формулю-
          вання цілей, стандартів виконання, витрат і часового періоду;
     2.   виконання – мобілізація відповідних структур і персоналу, фондів і ре-
          сурсів, процедур і методів;
     3.   контролю – стеження задля гарантії того, що програма реалізовується
          відповідно із задумом або наявні відхилення швидко усуваються діями
          корекції.


§ 3. ВПРОВАДЖЕННЯ ЯК ПОЛІТИЧНИЙ ПРОЦЕС
    Однак, як ми вже зазначали вище (§1, розділ 4), цілі політики як правило не
мають чіткої та ясної визначеності. Визнання цього факту суттєво обмежує мож-
ливості менеджерського підходу до впровадження. У повсякденній практиці де-
ржавного та муніципального управління ви знайдете мало випадків, «придатних
до менеджерування», – коли ясно сформульовані цілі обраної політики логічно
трансформуються в чіткі завдання діяльності тих організацій, які здійснюють за-
ходи відповідної політики. Що, в свою чергу, уможливлює традиційний менед-
жерський підхід до вибудовування зв’язків у ієрархічній структурі, визначення
форми звітності, методах контролю, періодичності звітності тощо.
    В умовах відносної невизначеності завдань, що постають перед організацією,
яка залучена до процесу впровадження політики, все більшого значення набу-
вають горизонтальні зв’язки цієї організації з іншими «учасниками гри». З точ-
ки зору менеджменту постає завдання забезпечити легшу адаптацію відповідної
інституції до змін у мінливому середовищі, здатності до переробки інформації та
проведення послідовності мінливих заходів політики. Засадничою відмінністю у
цих крайніх випадках (а ситуації з практики розміщуються у просторі між цими
ідеалізованими крайнощами) є міра незалежності менеджменту організації від
поточного впливу зовнішніх чинників на організацію відповідної інституційної
діяльності. Так, прийнято розрізняти:
     •    планування змін – зміна породжується самою організацією або перебуває
          значною мірою під контролем організації і стосується напрямків, темпів
          її роботи та вибору часу її здійснення;
     •    підготовку до змін – зміна нав’язується з-зовні або там, де процеси змін
          важко прогнозувати, контролювати або підтримувати.
    Однією з головних завдань аналізу впровадження та його менеджменту
(який відіграє роль головного засобу підтримки політики) є визначення, оцінка
наявних та потенційних ризиків і пошук засобів їхньої мінімізації. Очевидно, не
варто описати усі можливі ризики, що виникають на шляху управління змінами
у впровадженні політики взагалі, та діяльності залучених до цього організацій


                                                                   131
зокрема. Адже вони залежать від ситуативних особливостей політичного середо-
вища, специфіки проблеми, яку намагаються вирішити, обраного варіанту полі-
тики тощо. Заведено акцентувати увагу розробників політиків та її менеджерів
на:
     1.   очікуваній тривалості кожного завдання;
     2.   обчисленні «критичного шляху», на якому кожна похибка здатна «від-
          кинути назад» увесь проект;
     3.   відстеженні «провалів» у мережі впровадження та потреби у пере-
          розподілі ресурсів, аби діяльність на відповідному «критичному шля-
          ху» була завершена вчасно.
    Для цього застосовують:
     •    прогнозування (клиноподібні проекції та сценарії «альтернативного
          майбутнього», що побудовані на різних припущеннях);
     •    плануваня на впадок надзвичайних обставин;
     •    реалізацію кількох варіантів вибору, аж до одержання надійніших фак-
          тів (там де це можливо);
     •    експериментальне встановлення цілей та програмування;
     •    постійне відстеження процесу реалізації, зворотній зв’язок та коригу-
          вання політики;
     •    перегляд припущень, цілей та заходів політики.
   Головним ризиком успішної реалізації політики є внутрішньо організацій-
ний опір тих установ та організацій, які залучені до виконання її заходів. Розроб-
нику та менеджерам політики необхідно приділити максимальну увагу аналізу
можливого опору змінам всередині цих інституцій. Вважається, що поява такого
опору у персоналу зумовлена:
     1.   побоюванням змін як збільшення рівня невизначеності майбутнього;
     2.   острахом економічних результатів змін – зменшення/недоотримання
          очікуваних доходів, втрату специфічних вигід, гарантії робочого міс-
          ця, погіршення перспектив кар’єрного зростання тощо;
     3.   необхідністю набувати нових знань, вмінь та навичок, брати на себе
          нові обов’язки, відповідати суворішим вимогам, працювати в новому
          оточенні;
     4.   статусним острахом – ризик послаблабити особисту/інституційну са-
          мостійність;
     5.   побоюванням швидких змін – коли перехідний адаптаційний період
          вважається надто коротким.




          132
Для того, щоб усунути опір змінам з боку персоналу використовують:
     1.   максимально повне інформування стосовно майбутніх змін (причини,
          цілі, необхідні засоби);
     2.   проведення вичерпних консультації із заінтересованими сторонами
          всередині організації;
     3.   колективне вироблення і ухвалення рішень (за можливості);
     4.   відвертість інформування і обговорення потенційних проблем та не-
          безпек пропонованих новацій;
     5.   переконування;
     6.   створення клімату довіри, коли працівники відверто висловлюють свої
          побоювання;
     7.   забезпечення поступового характеру змін, адекватного забезпечення
          ресурсами, контролю за наслідками і гнучкої природи плану запровад-
          ження змін;
     8.   постійне вдосконалення способів визначення і вирішення поточних
          проблем.
    Значно більшою проблемою, аніж неоднорідність та наявність власної, час-
то неочікуваної розробниками і виробниками політики, реакції тих установ
та організацій, які прийнято розглядати пасивним та слухняним знаряддям по
реалізації «спущених з гори» завдань політики, є політичний контекст, в якому
розгортається впровадження політики. Під ним розуміємо взаємодію та вплив на
процес впровадження політики чинників з-поза меж адміністративних органів.
Справді, необхідно завжди пам’ятати, що впровадження політики є не лише
технічною діяльністю державних менеджерів, але й процесом, що суттєво впли-
ває на позиції різних заінтересованих сторін з-поза уряду. Здійснення політики
– перманентна взаємодія багатьох урядових та позаурядових учасників гри.
    Висловлюючись образно, можна сказати, що процес здійснення політики
– це драма з багатьма дійовими особами, що проходить на кількох аренах, з яких
лише частину складають заплутані крупно масштабні організаційні ситуації.
При цьому тактичні рішення по реалізації певних заходів політики щоразу є
проміжними результатами цієї нескінченної драми, а не довільним виявленням
волі, індивідуальною, спланованою, технічною дією менеджера відповідної про-
грами. Зазвичай такі тактичні рішення – «це зручні ярлики, навішування опісля
на міфічні прецеденти очевидних наслідків невизначених конфліктів» (Schaffer,
1977).
    Усвідомлення того факту, що дії по впровадженню політики насправді є ру-
хомою стратегією вибудови зв’язків і координування поведінки для досягнення
колективних цілей, тобто передбачає потребу в координації дій багатьох заінте-
ресованих сторін, здатно суттєво відкоригувати уявлення про необхідні кроки,
які треба зробити, аби забезпечити належну підтримку впровадженню політи-


                                                                133
ки. Очевидно, ефективного здійснення спільних завдань не можна досягти за
допомогою централізованого контролю та управління кожною дією чи рішен-
ням індивідів та організацій. Адже є багато учасників, і кожен з них має різні
погляди та інтереси, а також обмежені можливості примусити інших стати на
їхню сторону, і тому в реальному житті результат досягається в процесі взаємного
пристосування – «взаємного пристосування для власної вигоди».
    Власне тому процес розробки, вибору та запровадження політики політизо-
ваний і безперервний. Дії, що ми їх називаємо «новою політикою», насправді є
чиїмось наступним кроком, а в політичному житті, як у хорошій грі, жоден крок
не визначає повністю майбутній крок когось іншого. Аналіз політики повинен
намагатися передбачити, як діятимуть інші гравці у відповідь на нову політику.
І якщо ми бачимо процес здійснення політики як процес прагнення до отриман-
ня вигоди заінтересованими сторонами, тоді впровадження політики має стосу-
ватися того, як збалансувати ці прагнення.
    Це, до речі, нагадує й суто менеджерську проблему, про яку йшлося вище
– необхідність координувати дії різних організацій в межах спільної стратегії
реалізації певної політики. Справді, значна частина дій політики пов’язана із
створенням та підтримкою порядку серед різноманітних учасників політичного
процесу. Це стосується, насамперед, переговорів. Саме переговори за участі усіх
урядових та позаурядових заінтересованих сторін здатні випрацювати спільне
розуміння змісту політики, з’ясувати кожній з цих сторін місце в процесі її ре-
алізації та вийти на широкі схеми і правила (що можуть мати «ефект множен-
ня») формуючи поведінку людей та організацій, які здатні забезпечити механізм
підтримки відповідної програми заходів.
    При цьому варто пам’ятати, що, чим більше точок зору та прагнень заін-
тересованих сторін доводиться узгоджувати в такому переговорному процесі,
тим важче досягти результатів. Адже до заходів, які спрямовані на реалізацію
політики, залучаються багато учасників з різними властивими їм способами
розуміння предмету, перспективами (очікуваннями) та різним рівнем відда-
ності цілям політики. Чим більше впровадження політики залежатиме від таких
«роз’яснень» та узгоджень між ними, то більшою є вірогідність того, що плано-
вані заходи політики не будуть здійсненні належним чином, а її вихідні цілі не
будуть досягнуті. І менеджерам політики варто пам’ятати, що процес її здійс-
нення передбачає боротьбу за місце у грі і за інтерпретацію заходів, а це означає,
що «примирення» буде важко досягти, воно буде сумнівним і підриватиметься
постійними сутичками. Тому їм окрім знань та вмінь з технічного менеджменту
необхідно оволодіти також й мистецтвом дипломатії.
    Дипломатичні навички стануть в нагоді й розробникам та виробникам полі-
тики. Адже аналіз політичної здійсненності та придатності до адміністрування
певного варіанту політики пов’язаний із структуруванням залученості заінте-
ресованих сторін усередині уряду і поза ним. З огляду на це неодмінної час-
тиною аналізу впровадження є дослідження співвідношення сил: повноважень,
ресурсів, інструментів реалізації політики та впливів, наявних у розпорядженні:


         134
• різних структурних підрозділів організацій, яких планується залучити до
       виконання заходів по впровадженню політики;
     •   різних органів влади (президента, парламенту, уряду, міністерств та
         інших центральних органів виконавчої влади, місцевих державних ад-
         міністрацій та органів місцевого самоврядування). Ресурси та інстру-
         менти політики наявні у різних органів влади різняться між собою та
         накладають різні обмеження на можливість здійснення необхідних за-
         ходів політики;
     •   зовнішніх груп тиску/найбільш активних заінтересованих сторін.
    Зрозуміло, що труднощі та проблеми організації процесу впровадження полі-
тики повинні аналізуватися організаторами громадської лобістської кампанії.
І це не дивно, адже саме на етапі впровадження заходів політики, остання стає
фактом громадської уваги, стають зрозумілими ті наслідки, які можуть викли-
кати відповідні рішення та виявляють перші протестні настрої у представників
різних заінтересованих груп. А енергія останніх й уможливлює їхню самооргані-
зацію задля обстоювання власних інтересів.
    Тому для лідерів кампанії громадського лобіювання розуміння труднощів та
проблем, які постають перед впровадженням політики, має подвійне значення.
По-перше, у цьому разі аналізуються «вузькі місця» реалізації політики, яки-
ми можуть скористатися її супротивники. По-друге, у разі розробки власного
варіанту політики цим обставинам необхідно приділяти неабияку увагу, аби за-
безпечити успішність впровадження обстоюваної альтернативи.
    Зупинимось на найбільш очевидних можливостях протидії певній політиці,
незгода та обурення заходами якої й ініціює виникнення громадських лобістсь-
ких кампаній. Як зазначалося вище, останні виникають як організована спро-
ба запобігти реалізації вже ухваленого рішення або ж ухваленню його проекту.
Найефективніше добитися цього вдається мобілізувавши протидію планованим
заходам політики з боку працівників тих урядових інстанцій та організацій, які
відповідають за їхню реалізацію. Наведений вище аналіз опору змінам може вка-
зати на напрям пошуку та зміст можливих аргументів для цього.
    Не менш дієвим засобом скасувати, суттєво відкоригувати те чи інше рішен-
ня, є мобілізація та координація протидії тих заінтересованих сторін, які най-
більшою мірою потерпатимуть внаслідок його здійснення. При цьому слід чітко
уявляти ресурси та канали можливого впливу на політиків та адміністративний
персонал, які є в розпорядженні кожної із зацікавлених сторін, які вдалося залу-
чити до проведення конкретної кампанії громадського лобіювання.
    Ще одним із факторів, якими можуть скористатися організатори кампанії
громадського лобіювання, є використання кон’юнктури політичної боротьби.
З огляду на те, що повноваження, ресурси, інструменти необхідні для успішно-
го впровадження політики, розосереджені між різними рівнями, гілками та ін-
ституціями влади, а їхніми керівниками можуть бути представники політичних


                                                                 135
сил, що протистоять один одному, то цим можна при контакті з політиками ско-
ристатися наступним чином:
    •   засвідчити, що політичні опоненти, які ухвалили конкретне рішення,
        вийшли за межі своїх компетенцій, втрутилися в сферу чужих повно-
        важень або принаймні не провели необхідних консультацій та узгод-
        жень, а громадська думка покладе на цих політиків усю відповідаль-
        ність за провал або непопулярні наслідки таких рішень;
    •   показати, що їхнє втручання по скасуванню рішення матиме значну
        громадську підтримку й сприятиме популярності серед виборців;
    •   засвідчити, що втручання по скасуванню рішення призведе до пере-
        конливої дискредитації політики їхніх супротивників та деморалізує
        активність останніх.


   Запитання для самоконтролю:
    1) В чому полягає різниця між «вертикальним» та «горизонтальним» ро-
зумінням впровадження політики?
   2) Що таке «ризики політики», якими факторами вони формуються?
   3) В чому полягає метод «аналізу від зворотного» причин неуспішного впро-
вадження політики?
   4) Які умови досконалого впровадження політики?
    5) Як ви розумієте поняття «організаційної інерції»? Які можна виділити
складові цього явища?
   6) Що таке «піддатливість проблем до вирішення»? За якими критеріями
вона визначається?
   7) Якими причинами викликаний опір персоналу певним змінам та які є
способи його мінімізувати або взагалі усунути?
    8) Поясніть, як труднощі та проблеми організації процесу впровадження
політики можуть бути ефективно використані менеджерами лобістських кам-
паній?




        136
РОЗДІЛ 2. Вплив політики, її оцінювання та зміна

§ 1. ВИЗНАЧЕННЯ ВПЛИВУ ПОЛІТИКИ


     Дослідження політики не можна уявити без такого його етапу, як проведен-
ня оцінки та підготовка рекомендації щодо її майбутнього. На перший погляд,
оцінка політики має справу не з її можливістю (розробкою певної альтернативи
та програми її втілення), а з дійсністю (результатами та суспільними реакціями
на них). Однак оцінка політики, як правило, здійснюється на проміжних етапах
її впровадження з метою порівняти очікувані та наявні результати, а тому, ко-
ригуючи заходи, а тим самим змінюючи зміст відповідної програми дій, може
суттєво вплинути на її подальшу долю.
    Оцінка політики спрямована на аналіз її впливу. При цьому, під впливом
політики мають на увазі суміш її результатів та наслідків. Необхідно звернути
увагу на принципову відмінність між поняттями «результат» та «наслідки» полі-
тики.
     • Результат політики (policy outputs) – те, що реально зроблено в процесі
       реалізації або виконання політичних рішень або заяв.
     •   Наслідки політики (policy outcomes) – очікувані/неочікувані кінцеві
         результати свідомої діяльності або бездіяльності. Дії мають не лише
         безпосередні результати, а й побічні, непередбачені, другорядні й тре-
         тьорядні наслідки, довготермінові й ланцюгові наслідки.
   Взагалі, метою аналізу впливу політики є з’ясування її ефективності в ролі
офіційного засобу розв’язання відповідної проблеми. Тому він зосереджений
навколо з’ясування відповідей на два засадничих питання: чи досягла політика
поставлених цілей? та чи є зміни, які викликали заходи по реалізації політики
передбачуваними або запланованими?
    Однак прискіпливіша увага до аналізу «впливу», який здійснює політика,
засвідчує, що під цим поняттям криється велика кількість різних явищ, які пот-
ребують чіткого розрізнення та окремого дослідження. Зокрема, вплив політики
здійснюється у різних вимірах, серед яких найтиповішими є:
    1. Вплив політики на ті суспільні проблеми та на тих людей, на які вона спрямо-
вана. Для того, аби з’ясувати характер такого впливу необхідно ідентифікувати,
на кого вона має вплинути та її запланований ефект. Цікавим методом вивчення
прямого впливу політики є його дослідження з урахуванням альтернативи і ви-
значення проблеми, на розв’язання якої спрямована відповідна політика.




                                                                    137
2. Політика може мати передбачувані та непередбачувані наслідки. Зазвичай
вона має й ті, й інші.
    3. Політика може вплинути не на ті ситуації чи групи, на які вона спрямована.
Це так звані «побічні» або «надлишкові» ефекти політики, тобто такі, що накла-
дають витрати/забезпечують вигоди третій стороні.
    4. Політика має наслідки як для поточного стану так і для майбутнього. Біль-
шість з її вигід і деякі з витрат можуть виявитися у віддаленому майбутньому.
При цьому, чим далі у майбутнє виносяться результати, тим більше вони набува-
ють ознак розпливчастості та невизначеності.
    5. Політика має позитивні наслідки (вигоди) і негативні (витрати). При цьому,
під витратами, розуміють:
     • прямі видатки на здійснення заходів по впровадженню політики;
     •   непрямі витрати (скорочення випуску продукції, ріст цін, моральні та
         фізичні страждання представників різних суспільних груп тощо);
     •   альтернативні витрати – аналіз того, що може бути досягнуто (або
         відкладено), якщо ресурси, що використовувалися на заходи по впро-
         вадженню цієї політики, були використані на інші суспільно-корисні
         цілі.
    6. Впливи політики можуть бути або матеріальні або символічні. При чому
символічні наслідки політики є одночасно і надзвичайно важливими (принай-
мні для окремих заінтересованих сторін) і важкими для вимірювання та обчис-
лення. Саме символічні аспекти впливу політики найчастіше потрапляють у
фокус урядової та опозиційної риторики. Адже вони поряд із ідеологічними
переконаннями й забезпечують ступінь легітимності політичної системи.
    Також прийнято розрізняти наступні форми впливу державної політики:
     •   політичний вплив – вплив на виборців що призводить до збільшення/
         зменшення довіри їхньої підтримки;
     •   економічний вплив – вплив на загальне розміщення ресурсів (розподіл
         сукупного багатства) на макро- мезо- та мікро- рівнях;
     •   соціальний вплив – політика спрямована на зміну поведінки. Кожна
         людина діє, як член певної спільноти або як послідовник (носій) пев-
         них морально-етичних принципів, і тому зміна її поведінки опосеред-
         ковано впливає на погляди та поведінку інших людей.
    Однак варто пам’ятати, що зміна у стані справ чи становищі людей, які влас-
не й вважаються проблемою, на розв’язання якої спрямована конкретна полі-
тика, може бути зумовлена не лише реалізацією передбачених нею заходів. Ін-
шими факторами, що здатні не лише відкоригувати вплив політики, а й звести
нанівець усі зусилля людей та організацій по її реалізації, є непередбачувані зов-
нішні впливи (внаслідок накладання впливів інших галузевих політик) та довго-
термінові наслідки попередніх програм/політик, що здійснювалися в цій сфері.

         138
Тому оцінка політики має звузити дослідження широкого кола впливів на стан
проблеми до специфікації діяльності, пов’язаної з реалізацією саме цієї політи-
ки та виявлення її можливих наслідків.


§ 2. ОЦІНКА РЕЗУЛЬТАТІВ ВПРОВАДЖЕННЯ ПОЛІТИКИ
    Предметом оцінювання політики є з’ясування її дієвості, тобто визначен-
ня міри, до якої наслідки політики відповідають її цілям та можуть вважатися
успішним розв’язанням проблеми, на яке вона й була спрямована. Сам процес
оцінювання є складним комплексом заходів по підсумку та експертизі політики
щодо її змісту, здійснення, досягнення цілей та інших результатів.
    Здійснення оцінки не означає завершення політики. Радше навпаки –оцін-
ку політики провадять для того, або з’ясувати те, як її продовжувати в майбут-
ньому. Тому оцінка, спрямована на ідентифікацію чинників, що сприяють/не
сприяють успіху політики. Це, в свою чергу, сприяє визначенню проблем та пе-
решкод, що постають у процесі її впровадження, які призводять до відновлення
процедур вироблення політики з метою її продовження, посилення, модифікації
або скасування.
     Можна навіть стверджувати, що оцінка політики є необхідною складовою
її вироблення. Адже, по-перше, оцінка політики, що здійснювалась до цього, є
складовою дослідження проблеми, з якого й починається аналіз політики. По-
друге, розробка реалістичного плану впровадження політики має передбачати
можливість поточного коригування її перебігу на підставі оцінки певних про-
міжних та критичних етапів реалізації цієї політики. Інакше кажучи, можливість
провести оцінку та внести на її підставі коригування у процес впровадження
політики є передумовою хорошої політики. Ось чому, дехто з теоретиків аналізу
рекомендує вважати ступінь можливості оцінювання – критерієм оцінки та ви-
бору альтернатив.
    Оцінювання є важливим функціональним аспектом розробки та етапом
аналізу політики. Адже завдяки йому і розробник, і менеджер, і дослідник полі-
тики може:
     • отримати надійну та адекватну інформацію про функціонування полі-
       тики; визначити нові альтернативи політики, або переглянути наявні,
       ознайомитись з ефективністю дії обраної раніше альтернативи;
     •   визначити нові альтернативи політики або переглянути наявні, оз-
         найомитись з ефективністю дії обраної раніше альтернативи;
     •   з’ясувати (шляхом визначення та операціоналізації цілей та завдань
         політики) та зробити предметом критики (аналіз відповідності цілей
         і завдань політики специфіці проблеми, яку намагаються розв’язати,
         вдаючись до неї) ті цінності, які лежать в основі вибору цілей і завдань
         політики;


                                                                  139
•   більш успішно застосовувати інші аналітичні методи (структурування
         проблеми, розробка альтернатив, підготовка рекомендації тощо).
    Оцінку політики, як правило, здійснюють за тими ж критеріями, за якими
співставляють альтернативні варіанти політики та на підставі яких обирають
один з-посеред них. Відмінністю є лише те, що оцінюється лише той варіант
політики, що впроваджується, а сама ця оцінка здійснюється ретроспективно.
Головними питаннями про оцінку політики, як правило, є:
     •   Які фінансові витрати здійснено для реалізації заходів політики?
     •   Хто і в якій кількості отримує вигоди від політики? При цьому важливо
         оцінювати соціальні ефекти політики, тобто, вплив політики насам-
         перед на ті потреби чи проблеми, на які відповідні заходи політики й
         були націлені. Варто зауважити, що реалізація політики часто приво-
         дить не до остаточного вирішення проблеми, а трансформує останню,
         надаючи їй нового змісту та форми.
     •   Чи має місце дублювання заходів політики?
     •   Чи виконується прийнята політика належним чином?
    Варто зазначити також існування такого специфічного виду оцінювання як
орієнтованого не на цілі політики, а на процес її здійснення. У такому випадку
увага дослідника політики зосереджена на тому, якою мірою в процесі здійснен-
ня заходів політики їхні виконавці дотримуються певних норм та стандартів від-
повідної діяльності.
    Найпоширенішим методом оцінки політики є моніторинг заходів її впро-
вадження. Моніторинг традиційно вважається дієвим інструментом контролю
та слугує меті ухвалення коригуючи рішень, якщо наслідки поточних заходів
політики надміру відхиляються від бажаних цілей. Якщо моніторинг провадять
на ранніх етапах впровадження політики, то він дозволяє винести на поверхню
конфлікт/різночитання цілей різними установами і організаціями, що залучені
до її заходів. А це, в свою чергу, сприяє залагодженню таких конфліктів і по-
дальшому успішному виконанню політики. Для систематичного оцінювання
політики застосовують також наступні методи:
     І. Експерементальний – порівняння певних характеристик двох груп: експе-
риментальної/залученої до програми та т.зв. «контрольної» (представники якої
є і не учасниками і не споживачами наслідків відповідної програми). Й до екс-
периментальної і до контрольної групи учасники добираютья випадково з числа
тих груп населення, здійснення впливу на які намагається здійснити відповідна
політика.
    ІІ. Квазіекспериментальний – експерементальна група порівнюється з іншою,
схожою за багатьма характеристиками. При цьому враховується можливість
впливу їхніх внутрішніх характеристик на показники цих груп. Останні мають
властивість справляти на групу людей більший вплив ніж відповідна програмна
діяльність.

         140
ІІІ. Порівняльний:
    1. Порівняння ситуації «до» та «після» реалізації програми –порівняння ре-
зультатів, одержаних після завершення певного етапу політики з аналогічними
показниками до її започаткування. Аби забезпечити вищий рівень достовірності,
рекомендують аналізувати довготривалу низку даних «до» і «після» впроваджен-
ня політики. Також важливо, аби дані збиралися у різних регіонах, що дозволяє
«виключити» вплив особливих місцевих факторів. При цьому варто пам’ятати,
що виявлені у такі спосіб зміни, відкриті для конкуруючих пояснень. Можли-
вості цього типу аналізу обмежені наступними факторами:
     •   можливістю стороннього або одночасного впливу інших чинників,
         окрім заходів політики, на відповідний стан справ;
     •   ризик неадекватного збору даних на стадії визначення проблеми.
         В міру заглиблення у проблему, дослідник та розробник політики ко-
         ригує не лише власне розуміння її природи, а й показники, за якими
         аналізують характеристики цієї проблеми.
    2. Порівняння ситуації, що склалася після реалізації політики з екстрапольо-
ваною тенденцією розвитку минулого стану. Інакше кажучи, порівнюють те, що
«дійсно відбулося», з тим, що «сталося б, якби програму ніколи не було здійсне-
но».
   3. Порівняння суб’єктів, які залучені з тими, що не причетні до реалізації полі-
тики.
    4. Систематичні опитування з метою з’ясування: чи досягнуто проголошених
цілей? які вигоди/витрати? хто виграв від впровадження політики?
    Для оцінювання політики часто застосовують моделювання – математич-
не конструювання моделі, яка характеризує вихідний продукт політики у його
залежності від низки змінних факторів. При застосуванні моделювання варто
зважати на відставання в часі результатів впливу змінних, що обмежує застосу-
вання методу, адже при цьому наголос робиться виключно на минулому. До того
ж існують наступні типові проблеми, на які наштовхується застосування моде-
лювання як інструменту оцінки політики:
     •   хибні припущення щодо причинно- наслідкового зв’язку;
     •   невиключення усіх непрограмних змінних;
     •   брак належних даних;
     •   т. зв. «незбагненні показники».
    Головною проблемою для здійснення оцінки політики є невизначеність її
цілей. Остання може мати різну природу: політики розмито формулюють цілі,
аби досягнути ширших коаліцій та залучитись підтримкою більшої кількості ви-
борців; виконавці по-різному розуміють цілі, що зумовлює їх «адміністративну
розмитість». Однак навіть чітко сформульована мета може залишити відкритим
питання: як слід визначати або вимірювати успіх у досягненні цілей? Інакше

                                                                    141
кажучи, що може слугувати індикаторами успішної політики? В свою чергу, чітке
визначення критеріїв успішності політики породжує проблему того, як опера-
ціоналізувати ці критерії (індикатори) у формі, що б піддавалась вимірюванню?
    Тому найочевидніший шлях оцінки політики з точки зору її початкових цілей
не є простим завданням. Якщо ж неможливо дійти згоди з приводу конкретних
і повнозначних цілей, то для аналітика можливі наступні варіанти виходу з цієї
ситуації:
     1.   Відмова від проведення оцінювання.
     2.   Поставити питання і чекати, коли персонал дійде згоди.
     3.   Самостійно сформулювати декларацію про цілі.
     4.   Посприяти формулюванню цілей колективними зусиллями, провівши
          переговори з практиками, що відповідають за її реалізацію. Поперед-
          ньо сформулювати декларацію цілей та здійснювати її корекцію в світ-
          лі коментарів аж до досягнення загальної згоди.
     5.   Полишити проблему цілей і здійснювати поглиблене, виважене оці-
          нювання.
     6.   Провести опитування представників цільової групи про те, що вони
          вважають цілями програми. Для цього, за умови множинності цілей
          політики, необхідне чітке формулювання їхнього рейтингу.
    Якщо ж цілі політики визначенні, а оцінка її впровадження засвідчує разючу
відмінність між очікуваними результатами та наявними наслідками, то необхід-
но правильно витлумачити причину цього. Адже, політика:
     •    може відійти від задуму. Зокрема, «проміжні цілі» можуть витіснити з
          уваги досягнення основнх/кінцевих цілей;
     •    може обслуговувати не тих клієнтів;
     •    державні службовці можуть виконувати не ту роботу, яка планувалася
          (або не виконувати її взагалі).
    Часто причиною невдач політики є не так її засаднича неспроможність бути
адекватним способом вирішення певної проблеми, як хиби в плануванні її впро-
вадження та недбалість виконавців. Для цього необхідно приділити особливу
увагу процесу впровадження політики. А аналіз впровадження, в свою чергу пе-
редбачає необхідність:
     1.   визначити, що має означати реалізація програми. Інакше кажучи не-
          обхідно пов’язати результати конкретних заходів політики з її цілями;
     2.   визначити ступінь толерантності окремих установ/їхніх угруповань
          щодо досягнення цих цілей;




          142
3.   нагромадити інформацію про рівень, до якої реалізуються програмні
         цілі. При цьому, зазвичай, послуговуються такими джерелами інфор-
         мації:
         •   адміністративною реєстрацією;
         •   опитування фактичних/потенційних клієнтів;
         •   спостереженнями.
     Здійснюючи вивчення засобів впровадження та оцінку політики, теоретики
її аналізу рекомендують завжди мати на увазі:
    •    оцінка політики завжди маює суб’єктивний характер, а отже, такі
         оцінки бувають упередженими та необгрунтованими;
    •    необхідність знати норму, за якою визначатиметься успіх (те, що один
         оцінювач вважає успіхом, інший – провалом;
    •    розпорошеність впливів політики. Її заходи можуть справляти вплив
         не лише на цільову аудиторію. До того ж, вплив політики може бути не
         тільки матеріальним, але й мати символічний характер;
    •    обов’язковість виявлення та визначення побічних ефектів політики
         відносно її головних цілей ( неочікувана шкода, надлишкові вигоди);
    •    те, що інформація необхідна для оцінки, може бути неадекватною або
         взагалі відсутньою;
    •    офіційний опір оцінюванню з боку тих установ та організацій, діяль-
         ність яких підлягає оцінюванню;
    •    можливість застосування непрямих показників (комплексу показни-
         ків);
    •    труднощі щодо встановлення причинності;
    •    потребу відмежувати вплив програми від інших чинників:
         o   можливої взаємодія кількох програм на цільову групу (деякі про-
             грами можуть діяти лише у контексті з іншими);
         o   труднощів у розмежуванні довготривалих наслідків попередніх
             програм від впливу наявної;
         o   необхідно проаналізувати розподіл впливу (дезагрегація): як роз-
             поділяється виграш, і чи дійсно виграють ті групи, які потребу-
             ють цього найбільше?
    •    обмеження в часі. Політики, які виступають ініціаторами або замов-
         никами оцінювання, хочуть отримати негайні результати;




                                                               143
•   брак впливу оцінювання (результати можуть бути ігноровані або під-
         дані критиці як помилкові). Для цього застосовуються наступні аргу-
         менти:
          o    недосконалість структури програми оцінювання;
          o    використання неадекватних даних;
          o    помилковість висновків.
    Наявність супротиву адміністративного персоналу проведенню та ігнору-
вання ним результатів оцінювання свідчить про те, що дослідження того, як
здійснюється політика й того, для кого та які наслідки вона породжує,не є чисто
технічним знанням. Оцінювання, як зрештою і будь-які методи аналізу, є полі-
тично чутливим. Від його результатів залежать чиїсь кар’єрні перспективи, ре-
путація, отримані/недоотримані вигоди.
    Для тих, хто ухвалює рішення та здійснює загальний контроль за впровад-
женням політики, результатом проведення її оцінки може стати втрата полі-
тичної підтримки від виборців чи своїх партнерів по коаліції тощо. Оцінювання
часто-густо використовується у процесі здійснення політики адміністративними
структурами для того, щоб вплинути на спосіб використання ресурсів і на спосіб
захисної реакції інших учасників, перерозподілити більше повноважень на свою
користь та заручитися більшим впливом на представників вищих урядових інс-
танцій. У тактичних цілях політичного та адміністративного протистояння оці-
нювання часто використовують з метою:
     •    затримки прийняття рішень;
     •    виправдання та легітимації вже прийнятих рішень;
     •    обстоювання політики перед виборцями, спонсорами, громадськіс-
         тю;
     •    уникнення дискусій щодо майбутньої політики.
    Приступаючи до процедур оцінювання політики, завжди необхідно пам’ятати
про його цілі, практичні обмеження та політичний контекст.




§ 3. НАСЛІДКИ ОЦІНЮВАННЯ: ПРОДОВЖЕННЯ, ПРИПИНЕННЯ ТА
ЗМІНА ПОЛІТИКИ
    Оцінювання політики проводять для того, аби визначити її майбутнє. Для
розробника та менеджера політики її оцінка дає змогу дослідити широкий
спектр явищ, пов’язаний із суспільним реагуванням. Тим самим, саме завдяки
оцінюванню можна забезпечити необхідний зворотній зв’язок, який засвідчує,
що попередні рішення та результати політики породжують вимоги стосовно їх-
ньої зміни або збереження.

         144
Важливість зворотного зв’язку є настільки важливою для успішної реалізації
політики, що при її плануванні розробникам рекомендують передбачаючи спе-
ціальну інституалізовану практику її періодичного перегляду. Адже неналежна
увага до аналізу реагування на політику та можливих зусиль щодо її припинення
або коригування часто має результатом тривале у часі та затратне з точки зору
ресурсів продовження незадовільної політики (яке врешті-решт позначається на
рівні її громадської підтримки).
    Інакше кажучи, коли виробники та менеджери політики вимушені реагу-
вати на суспільний резонанс стосовно різних аспектів її здійснення, ревізія або
перегляд політики є закономірним процесом демократичного врядування. Ре-
зультатом перегляду політики може стати її:
     1.   Продовження.
     2.   Припинення.
     3.   Зміна (політика наступництва).
   При виборі між цими варіантами, розробники та виробники зазвичай ко-
ристуються міркуваннями щодо:
     •    її результативності – ступеню вирішення проблеми, на яку було спря-
          мовано відповідну політику;
     •    її ефективності. Результати політики можуть тлумачитись як такі, що
          мають:
    1. Великі витрати і великі вигоди. Така політика легко перетворюється на
постійну (інституалізується). Заходи по її впровадженню не викликають серйоз-
ної протидії, радикальні зміни малоймовірні. Суперечки стосуються лише роз-
міщення ресурсів або її окремих особливостей.
    2. Невеликі витрати і великі вигоди. Така політика «промовляє сама за себе»
й забезпечується загальною підтримкою.
    3. Великі витрати і невеликі вигоди. Так політика теж матиме шанс на про-
довження. Адже вигоди стосуються вузьких груп інтересів, які організовуються
щодо їх підтримки. Супротивники ж, зазвичай, слабо організовані в силу розми-
тості їх інтересів (див §2. розділ 3).
    4. Невеликі витрати і невеликі вигоди. У цьому випадку політика надає вигоди
одним чітко визначеним групам і покладає витрати на інші чітко визначені групи. А
це породжує стійкий та тривалий конфлікт між цими групами. Конфлікт постійно
підтримується поправками та інтерпретаціями первинної політики.
     •    здатності забезпечити її належне адміністрування;
     •    специфіки дефектів та недоліків, які виявилися під час здійснення за-
          ходів по впровадженню політики;
     •    реакцією на результати та наслідки політики різних заінтересова-
          них сторін та ступенем їхньої обізнаності й політичної впливовості.

                                                                  145
Необхідно завжди пам’ятати про те, що політики ухвалюють свої рі-
          шення і узгоджують свої оцінки змісту та результатів політики з тиском
          прихильників, емоційною апеляцією та виборчими міркуваннями.
   Продовження політики, зазвичай зумовлене:
     •    силою інерції. Існує стійка залежність між тривалістю політики та
          ймовірністю її продовження. Або, чим довше існує програма, тим ва-
          жче її припиненні. Адже існують сили, зацікавлені в збережені існу-
          ючого status quo і більшість суспільства вже встигла звикла до такого
          порядку справ;
     •    спеціальним рішенням уряду, який прагне засвідчити власну послідов-
          ність;
     •    невдалими пропозиціями щодо її припинення або наступництва.
    Практика свідчить, що в до повного припинення політики вдаються вкрай
рідко. Радше ми маємо справу з поширеними ілюзіями щодо радикальної но-
визни намірів політиків, які схильні переоцінювати вагу інноваційності та не
звертати увагу на наступництво. Як правило, такі ситуації трапляються у період
радикальних змін у політичному житті, коли політики намагаються якомога біль-
ше відмежуватися від курсу своїх попередників, що помножується на прагнення
багатьох розробників/аналітиків політики «розпочати все з «чистого аркуша»».
     У більш спокійному політичному контексті припинення політики пов’язане
із багатьма складнощами:
     1.   Інтелектуальним небажання та психологічною несхильністю. Припи-
          нення є чимось, що нагадує смерть.
     2.   Браком політичних заохочень.
     3.   Інституційною незмінністю. Організації, що відповідають за впровад-
          ження відповідної політики, виробляють проблеми, шукають шляхи
          розв’язання та усувають їх ще до того, як ті створюють загрозу існуван-
          ню або юрисдикції організації.
     4.   Динамічним консерватизмом. Організації, що відповідають за впро-
          вадження відповідної політики, продукують нові цілі своєї діяльності.
     5.   Коаліції заінтересованих сторін, що виступають проти припинення
          політики.
     6.   Законодавчими перешкодами. При здійсненні заходів по припиненню
          політики необхідно дотримуватися процедур, існуючих законів та по-
          ложень інших нормативно-правових актів.
     7.   Великі витрати пов’язані з ініціюванням припинення. Зокрема, необ-
          хідність мобілізувати значні політичні та інтелектуальні ресурси: адже
          необхідно запропонувати альтернативу тій політиці, яку хочуть при-
          пинити.


          146
8.   Несприятливі наслідки. Занепокоєння персоналу та клієнтури, що дає
          «козир» для підсилення критики з боку політичних супротивників, або
          ж, – сприяють посиленню впливу опозиції.
     9.   Зволікання і відмова. Навіть у разі санкціонування припинення ймовір-
          не неповне, неналежне або повне невиконання рішення. Воно може
          мотивуватися подвійним тлумаченням двозначностей у формулюванні
          або ж здійснюватись у прямій відмові підкоритися такому рішенню.
    Як ми бачимо, більшість цих проблем, пов’язана з діяльністю відповідних
адміністративних установ і організацій. Реалізацію політики легше припинити,
ніж діяльність організації, адже:
     •    в організації більше прихильників, ніж у політики;
     •    політику легше оцінити з точки зору цілей, ніж організацію, яка має
          багато цілей;
     •    більшість політик неодмінно матиме своїх критиків.
     Окрім того, урядові інституцій виконують певну функцію, а припинення
їхньої діяльності передбачає складний та політично суперечливий процес пере-
розподілу владних повноважень. Взагалі, установи схильні до продовження сво-
го існування навіть шляхом значних організаційних змін: злиття, поділу, зміни
виконання програм та функцій.
    Тому повністю припиняють політику вкрай рідко. Зазвичай, припинення
політики відбувається легше, коли започатковують альтернативу цій політиці.
Тобто, коли одну політику замінюють іншою. У такому разі йдеться радше про
видозміну політики або її наступництво. На користь наступництва в політиці
можна навести й інші переконливі аргументи.
    По-перше, практика засвідчує надзвичайно низьку ймовірність «радикаль-
но нової» сфери діяльності, неохопленої раніше державною політикою. По-друге,
необхідність нової політики, як правило, породжується невдоволенням від попе-
редньої політики (її побічними ефектами), спрямованої на вирішення відповідної
проблеми. По-третє, розробник нової політики завжди наштовхується на існування
зобов’язань попередньої політики, які не можливо проігнорувати.
    При здійсненні політики наступництва, яка передбачає, що нова політика
зберігає зв’язок із цілями, завданнями, інструментами та зобов’язаннями своєї
попередниці, необхідно враховувати низку факторів та мати на увазі успіхи й
невдачі попередньої політики:
     •    зважати на «політичний» та «природний» контексти;
     •    взяти до уваги тлумачення змісту попередньої політики через судові
          рішення;
     •    визначити часові рамки впровадження передбачених заходів, джерела
          і характер ймовірного супротиву та можливість зберегти певну свободу
          організаційного маневру;

                                                                 147
•   можливість залишити частину ресурсу в розпорядженні організації,
        що відповідала за впровадження попередньої політики (повноважень,
        бюджетних коштів, персоналу, можливості впливу на процес ухвален-
        ня рішень тощо);
    •   заходи по нейтралізації можливих шкідливих перехідних або роз-
        подільчих впливів політики на персонал установ та організацій, клієн-
        тів політики, розміщення засобів її реалізації;
    •   делегітимізацію теорії або аргументів, на яких вибудовувалась політика.
    Вкрай важливо також збалансувати здатність менеджменту забезпечити
впровадження заходів нової політики із спроможністю результативно провести
політику наступництва. А це є нелегким завданням, оскільки будь-які зміни в
конкретній галузі державної політики пов’язані із суттєвими труднощами. Ось
головні з них:
    •   необхідність внесення питання до порядку денного виробників політики.
        При цьому необхідність та ступінь залучення політичних дійових осіб
        залежатиме як від величини змін, так і від їх напрямку. А вони значною
        мірою залежать від існуючої політики (вона може бути реалізацією їх
        виборчих обіцянок, частиною комплексних коаліційних домовленос-
        тей, взятих зобов’язань), яку збираються змінити наступною. Тому
        іноді легше «проштовхнути» (в політичному сенсі) радикально нову
        політику, аніж добитися перегляду існуючої;
    •   наштовхуються на більш згуртовану протидію. Це пояснюється тим,
        що вже існують виробники і споживачі, які зацікавлені в збереженні
        status quo, а, як відомо, ті, хто програють, борються відчайдушніше за
        тих, хто може виграти. Тоді як ті, хто може виграти від зміни в політи-
        ці, ще не здійснюють сильного впливу на виробників політики. Тому
        у випадку, коли зміни політики передбачають зменшення кількості
        клієнтів чи організацій або корекцію її цілей програм, процес легіти-
        мації та реалізації таких змін набуває гострого суперечливого та кон-
        фліктного характеру. Тому персонал та клієнти спробують домогтися
        сталості політики. Зазвичай цього досягають або отриманням постій-
        них повноважень, або ж шляхом перетворення важливих заходів та
        елементів політики у частину інших програм;
    •   подолання опору адміністративних органів розгляду цих питань. Адже
        визнання необхідності коригування є опосередкованим свідченням
        їхньої нездатності належним чином реалізувати політику, а отже, ри-
        зикує стати для них причиною серйозних внутрішньо-організаційних
        змін. Політика наступництва зазвичай передбачає зміну існуючих а не
        створення нових організацій, а отже, породжує вимоги зміни в став-
        ленні і поведінці членів існуючих організацій;
    •   наявність інтерактивного (взаємного та перехресного) впливу на
        інші види політики та інші програми. Успішна реалізація програм у

        148
суміжних сферах політики іноді тісно пов’язана із конкретними захо-
          дами політики, здійснення якої планується коригувати.
     •    складніші для оцінювання. Легше виокремити результати політики ін-
          новацій ніж наступництва.
    В сучасному світі все частіше лунають заклики до «відповідальної» політики,
тобто проектування та реалізацію таких варіантів політики, які здатні найбіль-
шою мірою враховувати інтереси майбутніх поколінь. А інтересом майбутнього
покоління може бути можливість змінювати відповідну політику. З огляду на це
висувають вимогу відповідного перегляду існуючих політик. При цьому, розроб-
никам політики рекомендують враховувати невизначеності майбутнього за на-
ступними ознаками:
     1. Проблеми весь час змінюються. Необхідно визначити:
          a.   Найважливіші елементи послуг;
          b.   Організації, що їх надаватимуть;
          c.   Клієнтів, що будуть їх отримувати;
          d.   Можливості різних варіантів їх надання.
     2.   Мінливість підходів до розв’язання проблеми. Зміну уявленнь про «за-
          гальноприйнятне».
     3.   Мінливість ресурсної бази. Ймовірну нестачу в майбутньому необхід-
          них владних і матеріальних ресурсів для здійснення такої політики та
          зміну їх вартості.
     4.   Мінливість попиту. Прогнозування змін у видах, обсягах послуг, їхньої
          структури, вимог до способу надання, мінімальних фінансових вит-
          рат, необхідних для такого надання тощо.


   Запитання для самоконтролю:
   1) Яка різниця між результатами політики та її наслідками?
   2) Які є форми впливу політики?
   3) Які методи використовують для оцінювання політики?
   4) В чому суть порівняльного методу оцінювання політики?
    5) Які існують проблеми при застосуванні моделювання для оцінювання
політики?
   6) В чому полягає політична чутливість процесу оцінювання політики?
   7) Які параметри оцінювання політики використовуються для прийняття
рішення щодо її продовження, припинення чи зміни?



                                                                 149
8) В чому полягають складнощі для припинення політики? Чому до припи-
нення політики вдаються вкрай рідко?
    9) В чому полягає здійснення політики наступництва та які фактори мають
бути враховані для її провадження?
    10) Якими є ознаки невизначеності майбутнього?




                                     РОЗДІЛ 3. Оформлення та
                                 презентація варіанту політики

§ 1. ПІДГОТОВКА РЕКОМЕНДАЦІЙ
    Остаточним етапом розробки та аналізу політики є випрацювання та пре-
зентація пропозицій щодо того, як вибудовувати різні її варінти. Інакше кажучи,
підсумком роботи аналітика політики є його порада/рекомендація виробнику
політики, яка по суті своїй є відповіддю на питання: «що має бути зроблено?».
Рекомендації щодо доцільності обрати той чи інший варіант політики для вирі-
шення певної суспільно-значущої проблеми повинні містити вимоги таких ре-
альних дій, до яких може вдатися уряд.
    Опис та обгрунтування того варіанту політики, до якого рекомендується
вдатися її виробнику, по суті своїй, є квінтесенцією усіх попередніх етапів аналі-
тичної роботи. Тому, приступаючи до оформлення та готуючи презентацію від-
повідної рекомендації, досліднику політики доводиться з’ясовувати цілу низку
питань:
     • визначення цілей;
     •   обрахунку витрат;
     •   особливості зовнішніх умов;
     •   наявності часу;
     •   можливих ризиків;
     •   різних ступенів невизначеності при прогнозуванні наслідків політики.
    При цьому розробник політики готуючи певний її варіант, повинен зважа-
ти на споживача своїх порад. Розроблені варіанти політики повинні відповідати
повноваженням, можливостям та мотивам того її виробника, що уповноваже-
ний ухвалювати відповідні рішення. Тобто, успішність аналізу політики зале-
жить і від того, чи вдасться її розробнику пристосувати свої поради до характеру
стратегічного вибору того чи іншого варіанту політики до проблем та потреб тих,


         150
хто приймає ці рішення. Тому готуючи рекомендацію, розробник політики за-
вжди повинен замислюватись над:
     1) відповідністю клієнта (споживача)/виробника політики результатам
        проведеного аналізу;
     2) іншими джерелами інформації і порад, що доступні виробнику полі-
        тики;
     3) специфічними міркуваннями та аргументами, що матимуть для нього
        вагу;
     4) найкращим способом презентації своїх рекомендацій.
    Зупинимося докладніше на останньому. Вважається, що успіх всієї роботи
розробника/аналітика політики принаймні на третину залежить від презентації
розроблених рекомендацій. Вміння визначити належну форму, час, організува-
ти процес презентації, враховуючи при цьому особливості клієнта, є справжнім
мистецтвом аналітика політики, що поєднує попередній досвід, знайомство з
конкретним психологічним та політичним контекстом, у якому доводиться ух-
валювати рішення його клієнту, інтуїцію та творчий підхід. Однак існують і за-
гальні поради щодо того, як організувати презентацію підготовлених рекомен-
дацій.
    По-перше, треба визначити правильний час, коли клієнт найбільш готовий
до сприйняття відповідної інформації. Своєчасність рекомендацій означає, що
з одного боку питання вже гостро постало на порядку денному виробника полі-
тики, однак він ще має визначеного часу для обмірковування та ухвалення від-
повідного рішення.
     По-друге, для виробника політики пропоновані рекомендації не повин-
ні носити характеру радикальної новизни. Ця вимога означає не лише те, що
розробнику політики не варто піддаватися спокусі глобальних рішень, віддаючи
тим самим перевагу тактиці «малих розв’язань» (що полегшує імплементацію,
т.ч. й можливість запровадження відповідних пілотних проектів), але й те, що
клієнт вже має бути обізнаний з ключовими моментами тієї роботи, яку здійс-
нює аналітик. Цього досягають шляхом кооптації клієнта до усіх етапів розробки
відповідних рекомендацій. Наприклад, з ним необхідно заздалегідь обговорити
можливі тлумачення проблеми та цілі політики, вказати політикам на чутливість
прогнозу для змін у головних припущеннях та в контексті специфічного рішен-
ня. Бажано також умовити клієнта попередньо погодитись на використання
чітко визначеної методології та базування аналізу на конкретних припущеннях.
Цього можна досягти як безпосередніми поточними консультаціями з відповід-
ними виробниками політичних рішень, так і з більш інтенсивною співпрацею
з посередниками між аналітиком та клієнтом: його помічниками, радниками,
заступниками тощо.
    Оскільки презентація рекомендацій відбувається у вигляді пропозиції до
розгляду кількох варіантів рішень, то під час її проведення аналітикові слід пе-
реконати свого клієнта в тому, що:

                                                                 151
1) запропоновано достатню кількість альтернатив;
     2) варіанти політики максимально визначені;
     3) аргументи «за» і «проти» кожного варіанту чітко окреслені.
    При виборі ж та формулюванні варіантів необхідно керуватися принципом
«контрольованих наслідків» майбутньої політики, що означає визначення та-
ких цілей політики, досягнення яких можна надійно відстежувати, оцінювати
та контролювати, аби забезпечити при цьому збереження авторитету влади, яку
уособлює відповідний політик / урядова інституція.
     З змістовної точки зору зміст презентації пропозицій розробника / аналітика
зводиться до аналізу, порівняння та обговорення різних альтернативних варіан-
тів політики. Готуючи матеріали для презентації клієнту, радять аналіз варіантів
політики самому досліднику здійснювати за наступною схемою:
     1.   Описати проблему.
     2.   Скласти список можливих варіантів політики спрямованих на її вирі-
          шення. При цьому, можливо, навести один «нечуваний».
     3.   Звузити перелік варіантів до 3-5 (інші можливо подати як субваріанти
          головних). Аналіз кожного варіанту має передбачати:
          •     визначення належного напрямку дій;
          •     підготовку резюме вигід / витрат:
                 o   фінансові мотиви;
                 o   роль людських ресурсів;
                 o   суспільний вплив;
                 o   ймовірна реакція груп та організацій;
                 o   партійні та виборчі міркування
          •     рекомендації аналітика щодо доцільності його обрання (залежно
                від специфічних обставин та тактичних міркувань) та пріоритет-
                ності стосовно інших альтернатив.
    Передбачається, що презентація різних альтернатив завершується рекомен-
дацією аналітика уповноваженому виробнику рішення, стосовно того на який
варіант політики йому варто пристати. При цьому, що остаточний вибір здій-
снює завжди відповідний політик чи колективний орган. Порівняння та оцін-
ка різних альтернатив здійснюється за критеріями, які були раніше вже опи-
сані нами (див. § 2. глава 6), що в свою чергу висуває «негативні» вимоги до
тих варіантів політики які виносяться аналітиком на вибір її уповноваженому
виробнику. Інакше кажучи, кожна з них не має бути:
     1.   недійсною, тобто такою що не може бути втілена за наявного рівня
          технічного та технологічного розвитку;


          152
2.   неефективною;
     3.   не результативною;
     4.   невідповідною;
     5.   нелегальною, тобто такою що виходить за межі чинних норм;
     6.   нездійсненною для виконання;
     7.   несправедливою;
     8.   політично неприйнятною;
     9.   такою, яку неможливо сформулювати.
    Традиційно від аналітика / розробника політики вимагають забезпечити
об’єктивність та неупередженість свого аналізу та способу представлення аль-
тернативних варіантів політики, аби уникнути тим самим нав’язування однієї з
них, та нехтування іншими. Ця вимога базується на припущенні, що вибір полі-
тик здійснює на підставі презентованих рекомендацій. Однак така раціональна
модель уповноваженого вибору має суттєві обмеження, про які обов’язково по-
винні знати та послуговуватися ними лідери кампаній громадського лобіювання
при підготовці та презентації виробникам політики власних рекомендацій.
    Загалом складання списку альтернатив є ефективним інструментом маніпуляції.
По-перше, це може бути формою виправдання вже зробленого вибору. Метою
цього є представлення бажаного комусь результат як єдино можливого варіанту
політики. Цього досягають шляхом складання такого списку де альтернативу,
якій віддано перевагу, супроводжують іншими, менш привабливими. Таким чи-
ном політичний діяч може представити її як єдино можливий засіб. Цей прийом
відомий під назвою «стратегія Гобсона». Стратегія Гобсона застосовують й для
того, аби надати законності рішенню стосовно вже здійснених дій.
   По-друге, вибудова альтернатив для будь-якого рішення значною мірою за-
лежить від розуміння причинності виникнення, існування та загострення про-
блеми. А визначення причин, в свою чергу мотивується бажанням покласти
провину, засвідчити власну важливість для майбутнього вирішення тощо. Зви-
чайний перелік можливих варіантів політики є виключенням всіх альтернатив,
спрямованих на інше розуміння причини.
    По-третє, контроль над кількістю та видами альтернатив поданих для роз-
гляду часто є прихованим та ефективним інструментом політичної гри. Не ста-
вити питання в порядок денний є не менш важливою владою, ніж його ставити.
І це зрозуміло, адже та альтернатива, що залишається не оприлюдненою, не на-
званою і недослідженою, не стане джерелом незадоволення, обурення та відрод-
ження сподівань, така ідея не ризикує з’явитися з часом знов у головах людей
шляхом згадки про неї.
    По-четверте, зосередження на тих чи інших наслідках для аналізу можливо-
го впливу різних варіантів політики. Визначення наслідків дії – це те саме, що й
визначення ї причин із протилежного боку. Оскільки кожна дія має незліченні

                                                                 153
наслідки, не існує якогось природного чи правильного місця, де слід окреслити
коло наслідків для оцінювання. Вибір наслідків для аналізу є і суперечливим, і
стратегічним кроком. Шляхом простого включення достатньої кількості нега-
тивних наслідків, які переважили позитивні, можна схилити рішення в один бік
або, навпаки, спрямувати його в другий бік, якщо по-іншому окреслити межі
вибраних наслідків.
    По-п’яте, при складанні переліку альтернатив часто вдаються до метафорич-
ного присвоєння назв тому чи іншому варіанту політики, що часто, насправді, є
нічим іншим як процесом «навішування ярликів». При цьому робиться розраху-
нок на емоційну реакцію виробника рішень на назви таких варіантів політики.
Узагальнюючи, можна стверджувати, що в реальному житті будь-який перелік
альтернатив (які за припущенням мають бути рівноцінними) у процесі ухвален-
ня політичного рішення є ретельно сконструйованим вибором Гобсона, в якому
одну альтернативу викладено посеред інших, що представлені в найчорнішому
світлі.


§ 2. ДОКУМЕНТ З АНАЛІЗУ ПОЛІТИКИ
    Загалом, метою документу з аналізу політики є надання вичерпної і перекон-
ливої інформацію для обґрунтування рекомендацій її розробника щодо вирішен-
ня тих проблем на які спрямована відповідна політика та вказування виробнику
політики на можливих партнерів та напрямки потенційної протидії реалізації
того чи іншого її варіанту. Тому рекомендація, яка адресується вповноваженому
виробнику політики є одночасно й раціональним інструментом для вироблення
та ухвалення рішення й політичним закликом до взаємодії з відповідними заін-
тересованими сторонами.
    Якщо ж повернутися до логіки підготовки рекомендації, то попри усе мож-
ливе розмаїття їхніх видів та форм, можна стверджувати, що суть пропозиції того
чи іншого варіанту політики зводиться до відповідей на три засадничі питання:
   1. Що слід робити?
   2. Чому це слід зробити?
   3. Як це слід зробити?
    Далі ми наводимо один із можливих способів оформлення документу із
аналізу політики. Він містить найбільш розгорнуту та деталізовану структуру
свого змісту. В реальному житті не всі із зазначених тем потребують не лише
свого висвітлення, але й навіть згадки про себе. Проте аналітики політики
зазвичай прагнуть дати максимально розгорнутий матеріал, лише частина
якого презентується виробнику політики, при чому у разі потреби той завж-
ди може звернутися до документу, який містить більш розгорнуту аргумен-
тацію. Формат за яким готують документи з політики залежить насамперед
від існуючої традиції по підготовці таких документів, потреб її замовника,
прийнятих стандартів та специфічних побажань клієнта. Рекомендується

         154
попередньо узгоджувати структуру та обсяг документу політики, який резю-
мує собою її аналіз.
    Наведена далі структура документу з аналізу політики може стати в нагоді лі-
дерам кампанії громадського лобіювання при їхньому критичному дослідженні
тих матеріалів на підставі яких органи влади / уповноважені посадовці ухвалили
/ збираються ухвалити відповідні рішення. Адже з її допомогою легко встанови-
ти які аспекти політики не знайшли свого висвітлення, або були свідомо прихо-
вані їхніми розробниками від уповноважених виробників політичних рішень.
    Отже документ складається з: опису його змісту, анотації, вступу, аналізу
проблеми, оцінки політики щодо цієї проблеми, аналізу можливих варіантів її
вирішення, рекомендацій щодо цих варіантів та плану впровадження цих реко-
мендацій.
    Зміст документа – містить опис загальної схеми організації документа. Він
являє собою систему заголовків та підзаголовків та включає також список таб-
лиць і рисунків.
    Анотація – стислий виклад основних частин і положень документа. Головна
мета анотації – надання необхідної читачу інформації про результати та виснов-
ки проведеного дослідження. При підготовці анотації як його складники можна
використовувати ключові фрази з основного тексту дослідження.
   Вступ
   Питання до висвітлення:
     -   Що призвело до наявного стану речей?
     -   Яка проблема розглядається в документі?
     -   Яка мета дослідження?
     -   Яка методологія дослідження?
     -   Яка структура аналітичного документа?
     -   Наслідки існування проблеми


   1. Аналіз проблеми та її причин
     •   Ознаки проблеми
     •   Проблема (її важливість, масштаб і вплив)
     •   Причини її виникнення
     •   Заінтересовані сторони (хто виграє і потерпає від цієї проблеми?)
     •   Наслідки існування проблеми (в подальшому якщо проблему не буде
         вирішено?)



                                                                 155
2. Оцінка політики щодо наявної проблеми
Питання до висвітлення:
 -   Чи були спроби вирішити проблему?
 -   До яких результатів вони призвели та чому?
 -   У чому полягають помилки / перешкоди попередніх спроб вирішити
     проблему?
 -   Хто підтримував / не підтримував спроби вирішити проблему і чому?
 -   Хто виграє / програє від зміни наявної політики?


3. Аналіз можливих варіантів вирішення проблеми:
Питання до висвітлення:
 -   Які існують варіанти вирішення проблеми?
 -   Які критерії оцінки використано для оцінювання варіантів?
 -   Які хиби та переваги кожного із запропонованих варіантів?
 -   Які підходи застосовано для обгрунтування кожного варіанта?
 -   Як запропоновані варіанти вплинуть на заінтересовані сторони?
 -   Яка загальна оцінка кожного з варіантів?


4. Рекомендації щодо вирішення проблеми
Питання до висвітлення:
 -   Які рекомендації щодо способів вирішення проблеми можна надати,
     базуючись на розглянутих варіантах?
 -   Чому рекомендації вирішують проблему краще, ніж наявна політика
     чи інші варіанти?
 -   Чи достатньо повно описано той варіант вирішення проблеми, якому
     надано перевагу?
 -   Чи враховано всі можливі негативні наслідки?


5. Впровадження рекомендацій з вирішення проблеми
Питання до висвітлення:
 -   Які заходи (адміністративні, юридичні, інші) потрібно здійснити щодо
     впровадження рекомендацій?
 -   Які ресурси необхідні для впровадження рекомендацій?


     156
-   Які основні перешкоди (фінансові, юридичні, етичні) треба очікувати
         під час впровадження рекомендацій?
     -   Яким чином треба впливати на заінтересовані групи, щоб вони схва-
         лили та впровадили рекомендації?
     -   Яким чином треба контролювати й оцінювати процес впровадження
         рекомендацій?


   Бібліографія
   Додатки


   При написанні документу з аналізу політики рекомендують:
     •   Використовувати просту, усім зрозумілу мову.
     •   Використовувати короткі речення та параграфи.
     •   Де можливо формулювати свої думки як пункти переліку.
     •   Уникати технічної термінології або жаргонізмів, а також незнайомих
         скорочень.
     •   Висловлюватись стисло, не відхиляючись від теми.
     •   Працювати над кожним реченням, доки кожне слово не буде «на своє-
         му місці».
     •   Не вагайтися різати та скорочувати текст; після правки перечитати
         його та знову вирізати зайве.
     •   Попросити колегу, не знайомого з проблемою, прочитати кінцевий
         варіант документа та дати свої зауваження.
     Звичайно, існує велика кількість різних видів документів з аналізу політи-
ки. Обсяг, структура та зміст таких документів залежить від конкретних цілей
проведеного дослідження особливостей підготовки та узгодження проектів рі-
шень, що ухвалюються відповідними уповноваженими урядовими інституціями
чи посадовцями. Однак, в практиці багатьох демократичних урядів все частіше
використовуються принаймні два типових документи, що дотичні до різних
етапів проведення дослідження у конкретних галузях державного/ регіонально-
го/ муніципального управління – це так звані «зелені» та «білі» книги з питань
політики. Обидва документи, розглядаються не лише систематичним викладом
результатів відповідного аналізу, але й слугують ефективним інструментом ін-
формування про порядок денний та наміри розробників політики та дієвим за-
собом консультування з заінтересованими сторонами. Зупинимось на них до-
кладніше.




                                                                157
«Зелена книга» є документом, що дозволяє ефективно вивчити проблему
політики та визначити ставлення до неї з боку заінтересованих сторін.
    Мета: допомогти органам влади привернути увагу заінтересованих сторін до
проблеми або можливостей, що виникають, а також виявити ставлення цих заін-
тересованих сторін до можливих способів вирішення проблем або використання
можливостей.
   Структура:
    1.   Опис проблеми / нових можливостей
         •     Яка проблема потребує вирішення?
         •     Які нові можливості відкрилися?
         •     Якою мірою вирішення проблеми або використання можливос-
               тей потребує вручання держави?
    2.   Визначення мети проведення консультацій із заінтересованими сто-
         ронами (чого органи влади хочуть досягти за допомогою політики,
         у вирішенні яких питань уряд потребує підтримки заінтересованих
         сторін).
    3.   Докладний опис проблеми
         •     Наскільки великі масштаби проблеми?
         •     Які зміни відбулися останнім часом?
         •     Які соціальні та економічні умови правлять за тло розвитку
               подій?
    4.   Визначення можливих ускладнень, якщо проблему не буде вирішено
         •     Як це позначиться на суспільному житті?
         •     Якими будуть масштаби цього явища?
         •     Що перешкоджає подоланню проблеми?
    5.   Формулювання ключових питань для обговорення
         •     Наскільки важливою видається проблема заінтересованим сто-
               ронам?
         •     Якими можуть бути способи вирішення проблеми?
    6.   Сучасний стан у проблемній сфері та оцінка чинної політики
         •     Сучасна державна політика у сфері, що викликає занепокоєння;
         •     У чому виявляються нові ініціативи щодо вирішення проблеми?




         158
7.   Можливі варіанти та / або принципові позиції щодо подальших дій
         •   На підставі яких критеріїв можна оцінити варіант політики?
         •   Які варіанти вже вироблено?


    «Біла книга» є документом що дозволяє провести комплексну оцінку різних
варіантів політики за участю заінтересованих сторін.
    Мета: допомогти органам влади ознайомити заінтересовані сторони з
варіантами політики або можливостями, якими варто скористатися для вирі-
шення проблеми, і виявити думку заінтересованих сторін щодо кожного з таких
варіантів чи кожної з таких можливостей.
   Структура:
    1.   Визначення проблеми / нових можливостей, які потребують зміни
         політики
         •   Які симптоми проблеми у суспільному житті?
         •   Які проблеми зумовлюють ці симптоми?
         •   Які будуть наслідки і для кого, якщо проблему не вирішувати-
             муть?
         •   Які є групи інтересів щодо вирішення визначених проблем?
    2.   Визначення цілей державної політики щодо вирішення визначених
         проблем
    3.   Докладний опис ініціативи, що розглядається (стратегія, програма)
         •   Що треба змінити?
         •   Які критерії оцінки варіантів?
         •   Які можливі варіанти вирішення проблеми?
         •   У чому переваги та хиби того чи іншого варіанта?
         •   Яку політику пропонують обрати?
    4.   Опис змісту та етапів впровадження
         •   Які перешкоди виникнуть та як їх подолати?
         •   Які наслідки впровадження очікуються?
         •   Які дії та кроки необхідно передбачити?
         •   Які ресурси необхідні для впровадження політики?
    5.   На які принципи спирається запропонований варіант політики?
    6.   Яких часових рамок потребує виконання конкретних етапів плану
         (стратегії програми)


                                                                159
Поступово в Україні теж формується певна практика підготовки та обгово-
рення документів з аналізу політики як на рівні органів влади так і у середовищі
організацій громадянського суспільства. В додатках ви можете ознайомитись з
методикою по підготовці проектів рішень Кабінету Міністрів України, якими
керуються працівники урядового секретаріату та інші центральні органи вико-
навчої влади у цій роботі та форматами «резюме ідеї» й «пропозицією до політи-
ки» за якими оформлюються результати аналізу політики on-line громадського
Інтернет-ресурсу «Ідеальна Країна».




§ 3. ПРЕЗЕНТАЦІЯ РЕКОМЕНДАЦІЙ
    У §1 цього розділу вже йшлося про те, як важливо враховувати особливості
політичного контексту в якому перебуває споживач рекомендацій аналізу полі-
тики. Зрозуміло, що попри мінливість особливих обставин, існують певні типові
поради стосовно того, як досліднику / розробнику політики ефективніше при-
вернути увагу та донести зміст своїх рекомендацій до відповідного уповноваже-
ного виробника рішень. Рекомендації щодо політики можуть презентуватися як
в усному так й у письмовому вигляді.
   При підготовці письмової рекомендації результати дослідження зазвичай
оформлюються в наступний меморандум:
    Кому ----
    Від кого ----
    Дата ----
    Тема – одним рядком тексту;
    Предмет – виклад проблеми;
    Рекомендації – що слід зробити;
    Обговорення – чому це слід зробити (при цьому при можливості варто вказа-
ти на альтернативні варіанти);
   Можливі дії – як має діяти виробник рішення, якщо він згоден із запропо-
нованим варіантом політики.
    Обсяг тексту меморандуму не повинен перевищувати 4-5 сторінок.
Пам’ятайте, що виробники рішення є зайнятими людьми, в них зазвичай не має
великої кількості часу аби приділяти його аналізу написаного документу. Окрім
того, чим більший обсяг матеріалу, тем менша ймовірність того, що його буде
прочитано. Тому ідеально, аби зміст такого меморандуму міг поміститися на 1
сторінці. При цьому повинен, автором повинен застосовуватися чіткий, про-
стий, лаконічний стиль написання такого документу. У розгорнутому варіанті
меморандуму зазвичай більше уваги приділяється аналізу альтернатив.


         160
У випадку якщо письмова рекомендація викладена більше ніж на 5 сторін-
ках, її виклад необхідно будувати як доповідь. При цьому:
    1.   Обов’язково треба підготувати резюме обсягом 4-5 сторінок за струк-
         турою повного звіту. Пам’ятайте, що таке резюме лише узагальнює
         зміст доповіді, а тому не повинне містити нової інформації. Якщо від-
         бувається публічна презентація доповіді, то її учасникам слід роздава-
         ти саме таке резюме.
    2.   Необхідно чітко структурувати текст доповіді ( використання заго-
         ловків, підзаголовків, шрифтів, курсиву, виділення, тощо).
    3.   Всі необхідні таблиці, діаграми, розрахунки треба «винести» у додатки
         до доповіді.
   Загалом при підготовці письмової рекомендації її авторам радять:
    1.   Уявляти себе на місці адресата тексту.
    2.   Завжди вказувати джерела використаної інформації.
    3.   Порядок подання матеріалу має відповідати вимогам лінійного мис-
         лення: проблема --- варіанти --- рекомендація.
    4.   Не зловживати використанням матриць та таблиць. Вони мають бути
         максимально чітко «виписаними»: спрощеними, не переобтяженими
         зайвою інформацією. У тексті слід уникати всього, що може мати не-
         однозначне тлумачення.
    5.   Текст документу має легко читатися, що передбачає чіткість формулю-
         вань та аргументованість висновків.
    6.   Текст має бути бездоганним з погляду орфографії та стилістики.
    До усної рекомендації вдаються часто вдаються якщо клієнту необхідно ух-
валити колективне рішення. Головним завдання виступу розробника політики є
якнайкраще підготовити та вміло подати пораду клієнтові. При цьому авторам
радять:
    •    Готуватися до презентації з максимальною тривалістю в 15 хвилин.
         При цьому, розгляд окремих деталей варто залишити для питань.
    •    Під час виступу не варто зловживати технічними засобами. За 15 хви-
         лин презентації використовуйте максимум 1-2 матриці / таблиці.
    •    Не дратувати клієнта демонстрацією своїх знань.
    •    Обов’язково відповідати на всі питання.
    •    Якщо Ви не можете відповісти на запитання, пообіцяйте уточнити ін-
         формацію та відповісти у письмовому вигляді якнайшвидше.
    •    Бути коректними та доброзичливими до зауважень та способу мислен-
         ня свого клієнта.


                                                                 161
•   Стежити, аби питання, що ставляться не відводили увагу від пробле-
            ми.
        •   Ставити себе на місце аудиторії.
        •   Із головною промовою не обов’язково виступати керівнику групи, а на
            питання краще відповідати тому, хто відповідав за цю ділянку роботи.
        •   Проводити репетиції презентації, в т.ч. й для випадкової аудиторії.
    З особливими вимогами щодо презентації своїх результатів, зустрічаються ті
дослідники політики які оцінюють її впровадження. Це зумовлено низкою фак-
торів. По-перше, наслідки оцінювання можуть мати драматичні наслідки для
тих чия діяльність оцінюється, й з цієї точки зору споживання результатів оці-
нювання є політичним процесом. По-друге, менеджери політики та їхній персо-
нал часто вважають, що вони краще розбираються на тих питаннях з якими вони
мають справу, аніж «зовнішні» оцінювачі. Тому презентація досліджень оцінки
впровадження політики має бути максимально виваженою та обґрунтованою
щодо своїх висновків. Її авторам рекомендують:
        •   Повідомляти про обмеження дослідження (проблеми вимірювання,
            якості даних, методів дослідження, концептуальної зосередженості і
            т.п.).
        •   Завжди пам’ятати про різноманітні підтексти політики.
        •   Зважати на прийнятність результатів оцінювання для клієнтів та фун-
            даторів програми.
        •   Звіряти результати оцінки з «прихованим порядком денним цілей».
        •   Вирішити до якої міри слід оприлюднювати результати оцінювання.
        •   Не обмежуватися лише резюмуванням висновків оцінювання. Окрім
            цього треба чітко сформулювати наявні та потенційні наслідки полі-
            тики та сформулювати рекомендації щодо її подальшої долі.
        •   Завжди мати при собі необхідну кількість примірників дослідження.
            Адже якщо в організації чиниться опір втіленню / оприлюдненню вис-
            новків оцінювання, його текст (звіт) може безслідно зникнути.


       Запитання для самоконтролю:
    1) Які фактори слід врахувати аналітику для підготовки презентації певного
варіанту політики?
       2) Що таке принцип «контрольованих наслідків»?
       3) Чому складання списку альтернатив може бути інструментом маніпуля-
ції?
       4) Опишіть, будь-ласка, загальну структуру документу з аналізу політики.


            162
5) Яких технічних вимог слід дотримуватись при підготовці документу з
аналізу політики?
   6) Поясніть різницю між «зеленою» та «білою» книгами політики.
    7) Які є поради з підготовки письмової та усної рекомендації щодо вибору
альтернативи політики?




         РОЗДІЛ 4. Політичні аспекти аналізу політики

§ 1. ДОСЛІДЖЕННЯ ПОЛІТИКИ ЯК ЗАСІБ ПОЛІТИЧНОЇ БОРОТЬБИ
    Традиційно така тема як політичні аспекти використання аналізу політики
не є предметом його методичної саморефлексії. Й це не дивно, позаяк від само-
го початку свого виникнення аналіз політики сприймався як спосіб «деполіти-
зувати», раціоналізувати та професіоналізувати вирішення суспільно-значимих
проблем. Від аналізу політики чекали і продовжують чекати, насамперед, макси-
мально незаангажованого, об’єктивістськи неупередженого та науково обґрун-
тованого способу вироблення рекомендацій у сфері державної політики, які б
слугували головним мотивом при ухваленні рішень та відсували назад міркуван-
ня політичної кон’юнктури, якими так часто керуються політики.
    Звичайно, аналіз політики не може цілковито скидати з шальки терезів так-
тичні міркування виробників рішень, що, до речі, відображається у дослідження
перспектив політичної прийнятності того чи іншого варіанту рішення пробле-
ми яке вважається обов’язковою складовою такого аналізу. Однак, такі тактичні
міркування політиків, що пов’язані з їхніми виборчими планами та бажаннями
заручитись якомога ширшою підтримкою й не давати зайвих приводів для кри-
тики з боку опозиції, швидше оцінюються як неуникненні проте прикрі «обме-
ження» для процесу раціонального вироблення рішень.
    Саму ж можливість дослідження використання методів та результатів аналі-
зу політики для цілей політичної боротьби прихильники «раціональної» моделі
ухвалення державних рішень вважають чимось на кшталт порушення неписаних
правил професійної етики. Між тим аналіз політики, який завершується реко-
мендацією щодо того, що та як слід зробити уповноваженому виробнику рішень
аби вирішити певну проблему є одночасно формою опосередкованого впливу на
складну констеляцію сил та гравців у постійній грі за здобуття та отримання вла-
ди з боку тих чи інших політичних сил, органів влади та заінтересованих сторін.
   Аналіз політики іноді справді набуває характеру обстоювання тієї чи ін-
шої вже раніше ухваленої політики або джерелом аргументів для її критики.
Тим самим аналіз політики сам перетворюється на більшою або меншою мірою

                                                                 163
ефективний інструмент політичної гри, а його процедури, методи та результати
стають витонченими способами маніпуляціями оцінками та настроями різних
виробників політичних рішень та суспільних груп. І про це варто пам’ятати, на-
самперед, організаторам кампаній громадського лобіювання. Саме тому аналіз
політики й є цікавим тим, хто не просто зайнятий безстороннім пошуком «кра-
щого варіанту», а має цілком ясну та означену ціль – добитися ухвалення такого
способу рішення проблеми політики, який максимально відображає цінності й
відповідає інтересам ініціаторів кампанії громадського лобіювання.
    Власний варіант політики, навколо обстоювання якого вибудовується конк-
ретна лобістська кампанія має бути протиставлений тій політиці, що реалізуєть-
ся нині владою. А це в свою чергу потребуватиме формулювання вагомих та
переконливих аргументів «проти» тієї урядової політики якій опонують, та «за»
на користь тієї альтернативи, що обстоюється відповідною кампанією. Тому,
приступаючи до аналізу проблемної ситуації, аналітик політики професійна
діяльність якого підпорядковується завданням лобістської кампанії, перш ніж
братися до формулювання нового, альтернативного чинному, варіанту політики
повинен з’ясувати те, якою є політика стосовно вирішення проблем такого типу.
Це ж, в свою чергу, передбачає пошуку відповідей на наступні питання :
     1.   Чи існує політика, і якщо так, то в чому вона полягає?
     2.   В якому сенсі тут наявна політика і який вплив вона справляє?
     3.   У чому полягає справжній зміст тієї чи іншої політики?
     4.   Яка роль різних груп, політичних сил та громадян у процесі її форму-
          вання?
     5.   Хто виграє, а хто програє від її здійснення?
     6.   Які проблеми виникатимуть у процесі її реалізації?
     7.   Які зовнішні і внутрішні процеси можуть на неї вплинути?
    Дослідження перспектив та планування лобістської кампанії не можливе без
з’ясування того, хто визначає те, яким чином буде вирішена відповідна пробле-
ма. Ідентифікація об’єкту для прикладання зусиль лобістської кампанії сама по
собі складає не абияку проблему (до речі цьому присвячений окремий підруч-
ник в межах навчального курсу для менеджерів лобістських кампаній), хоча б з
огляду на те, що повноваження та ресурси необхідні для вирішення конкретної
проблеми розпорошені поміж різними уповноваженими органами влади та їх-
німи посадовцями. Все ж, аналіз проблемної ситуації врешті-решт виводить на
певного виробника рішення, який головним чином відповідає за вирішення та-
кого типу проблем, і зазвичай такою «вирішальною інстанцією» виступає певна
урядова інституція. Тому лідерам кампанії громадського лобіювання необхідно
також здійснити попередній аналіз діяльності цієї урядової інституції, а саме до-
слідити те:
     1.   що заявляють її речники;


          164
2.   які рішення / дії вона ухвалює та здійснює;
     3.   як організована робота цієї інституції;
     4.   яким питанням вона віддає перевагу;
     5.   хто з політиків керує або контролює в уряді діяльність відповідної ін-
          ституції.
     Останній пункт цього переліку потребує пояснення. По-перше, система
демократичного врядування вибудовується за такою логікою, що всі інституції
виконавчої влади (міністерства, державні комітети, національні комісії, струк-
турні підрозділи виконавчих органів місцевих рад тощо) решті-решт підпоряд-
ковуються в своїй діяльності «політикам». По-друге, під «політиком» ми маємо
на увазі, не «членів партії» чи демагогів, які люблять поговорити на загальні теми
га відміну від «господарників», а тих людей які займають посади в органах вла-
ди внаслідок прямого обрання ( Президент України, депутати, міські /сільські /
селищні голови), або призначаються цими обранцями за результатами виборів
(члени Кабінету Міністрів, члени виконавчих органів міських /сільських / се-
лищних рад).
     Політик, в цьому сенсі, є посадовцем кар’єра якого залежить від волі вибор-
ців. Тому, на відміну від професійного державного / муніципального службовця,
який призначається на посаду, звільняється з неї та отримує посадове підвищен-
ня незалежно від результатів виборів, політик залежить від суспільної думки та
чутливий до настроїв громадян. З огляду на таку подвійну специфіку політика:
здійснення ним керівництва виконавчими органами та залежністю від думки ви-
борців, саме він є найадекватнішим об’єктом прикладання зусиль тих, хто хоче
вплинути на зміст певної державної, регіональної чи муніципальної політики.
 А будь-який політик прагне:
     •    домогтися довіри якомога більшого числа виборців;
     •    уникнути критики з боку своїх опонентів;
     •    успішно вирішити проблему, за розв’язання якої він відповідає.
    Подібними мотивами керується й та політична сила, що перебуває при владі
(правляча більшість, уряд). В їхній діяльності теж не останню роль відіграють
розрахунки щодо:
     1.   популярності – громадської підтримка / схвалення їхньої діяльності.
          Зазвичай така популярність є результатом догоджання або вузьким ін-
          тересам за рахунок більшості, або більшості за рахунок меншості;
     2.   потенційного переобрання – пріоритетної зосередженості діяльності та
          використаних ресурсів (надання специфічних вигід та переваг) на тих
          округах або тій категорії виборців підтримка яких гарантує переобран-
          ня;
     3.   партійної вигоди – винагородження товаришів і покарання ворогів.


                                                                   165
Важко однозначно таврувати залежність діяльності політиків (на кшталт
«хороший політики думає про справу, поганий – про переобрання»), а отже й
тих конкретних політик які вони затверджують та впроваджують в життя від їхніх
оцінок популярності тих и інших кроків. По-перше, така «турбота про переоб-
рання» є дієвим механізмом зворотного зв’язку між уповноваженими політиками
та суспільством, і не дає можливість довго здійснювати політику, яку більшість
громадян з тих чи інших міркувань вважають поганою. По-друге, політичний
процес (politics) є боротьбою не просто за владу як таку, але насамперед, за право
здійснювати ту чи іншу державну / публічну політику (policy). При цьому потре-
би у боротьбі за симпатії та голоси виборців (politics) можуть суперечити праг-
ненню цих же політиків / політичних сил до досягнення бажаних цілей (policy).
    Не можливо передбачити усіх можливих випадків переплетення двох голо-
вних мотивацій у діяльності політиків – реалізувати обстоювані цілі державної
політики та залучитися щонайбільшою суспільною підтримкою. Модель полі-
тичної логіки змушує політика вдаватися до най різноманітних хитрощів: вра-
ховувати можливість зміни визначеної мети, одночасного переслідування двох
протилежних цілей, здобуття перемоги шляхом підкреслення поразки й програ-
шу за видимої перемоги тощо. Однак, все це повинно здійснюватися з метою
отримати мандат на здійснення певної політики.
    Демократичне суспільство повинно не просто засуджувати політичну гру
як прояв не зовсім здорового та цинічного прагнення до влади, але й вимагати
пояснення від політиків як вони збираються вибудовувати відповідну політику
органів влади, у разі своєї перемоги на виборах. І вибори повинні сприйматися
громадськістю не лише способом приходу до влади тих чи інших осіб чи партій
а, насамперед, широкою суспільною легітимацією конкретних варіантів політи-
ки, на реалізацію яких уповноважуються відповідні обранців.
     Очевидно, що прагнення та обіцянки політиків надзвичайно рідко втілюються
в життя без суттєвих перешкод. Справді, будь-яка політична стратегія є людським
витвором, розробленим, запровадженим і узгодженим з певним політичним світом
та його реальними обставинами. Та чи інша політична сила не отримавши необхід-
ної кількості голосів виборців для приходу до влади вимушена створювати коаліцію,
а тим самим йти на певні компроміси з планами та обіцянками інших політиків.
Іншим прикладом може бути те, що успішне втілення відповідної політики потре-
бує рішень та дій інших органів влади, на які не поширюється вплив відповідного
політика чи партії / коаліції. Тому, зазвичай, між обіцяною політикою та процесом
реальної діяльності в органах влади існує своєрідна внутрішня напруженість, яка
заставляє політиків перейматися питаннями:
     1. Чи робимо ми те, що обіцяли?
     2.   Як відображається наша діяльність в опитуваннях громадської думки?
     3.   Чи виграємо ми наступні вибори?
     4.   Чи залишаємося ми впливовими порівняно з іншими організаціями?
     5.   Чи приймуть ті чи інші кроки наші послідовники (однопартійці)?

          166
З’ясування цих та інших питань засвідчує, що політики завжди так чи інакше
вдаються до критичного аналізу своєї діяльності не лише керуючись прагненням
успішного рішення тих чи інших суспільно-значимих проблем, але й мотивую-
чись власними тактичними потребами. Більше того аналіз політики надає їм
конкретні висновки, оцінки та ідеї якими вони послуговуються в публічних де-
батах аби здобути ширшу суспільну підтримку, відібрати її в опонентів, і все це
для того, щоб контролювати політику.
     Інакше кажучи, аналіз політики є одним із знарядь політичної боротьби,
а доступ до нього характеризується нерівним розподілом. Спрощуючи, можна
стверджувати, що політична сила, яка перебуває при владі маючи на своєму боці
великий обсяг статистичної, оціночної та розрахункової інформації, обстоюю-
чи свою позицію від самого початку виглядає переконливіше ніж її опоненти,
які намагаються протиставити ґрунтовному аналізу та обґрунтуванню урядової
політики лише загальні гасла про її несправедливість, безвідповідальність та
безперспективність. Будь-які опоненти влади, аби мати переконливий вигляд в
очах громадськості та не сприйматися нею як «популістські критикани» повинні
звертатися до аналізу політики як джерела аргументів для критичної оцінки тієї
політики, яку проводить влада та обґрунтування власних альтернативних варіан-
тів вирішення відповідних проблем.
    Особливо гостру потребу в аналізі мають лідери та організатори громадських
лобістських кампаній. Адже, на відміну від опозиційних політичних партій та
їхніх блоків вони не мають змогу протистояти тим чи іншим рішенням владі за
допомогою широко розвиненої, постійно діючої та добре фінансованої організа-
ційної структури. Громадська лобістська кампанія здатна впливати на характер
та зміст рішень виробників політики, насамперед, за допомогою аргументів та
емоційних закликів як факторів, що здатні забезпечити належний рівень дієвої
громадської солідарності.
    Зрозуміло що у проведенні громадської лобістської кампанії доводиться
використовувати як певні ідеї, належному опису та обґрунтуванню доцільності
яких слугує аналіз політики, так й емоційні заклики, що апелюють не лише до
«розуму» але й до «серця» до пристрасті людей. В політиці годі й сподіватися на
досягнення порозуміння виключно на грунті раціонального обміну та розгляду
аргументів сторін. В реальному житті за кожною проблемою політики прихо-
вується боротьба суперечливих розумінь тієї самої абстрактної мети чи цінності
(приміром «гідних умов життя»). Щоб тільки звернути увагу на щось – не кажучи
вже про те, щоб урахувати, – як невигідність чи вигідність якогось варіанту полі-
тики, необхідно мати культурну основу для визначення і організовані політичні
інтереси для їхнього вираження. Будь-який раціональний аналіз формується під
впливом структури інтересів навколо певної проблеми.
     В реальному політичному житті люди борються і стосовно ідей, і за допомо-
гою ідей. Різні сторони в конфлікті по-різному подають картину боротьби – кого
і як це стосується й що поставлено на карту. Будь-яка ідея / пропозиція політи-
ки окреслює певну межу. Та вказує, що або хто належить до певної категорії чи


                                                                  167
виключений із неї. Ця межа не просто уявна – вона визначає людей, що залучені
чи не залучені до конфлікту, або ставить їх по різні сторони. У політичному житті
подання проблеми переслідує стратегічну мету : привернути на свою сторону,
сформувати одні альянси й розірвати інші.
    Публічна боротьба між організованими групами заінтересованих сторін
щодо того чи іншого варіанту політики розгортається в полі змагання ідей. І
саме ідеї здатні виступати чинником що об’єднує різних людей та заінтересо-
вані сторони. Ідеї є засобом обміну і способом впливу, могутнішим навіть за
гроші, голоси виборців чи зброю. Спільні погляди спонукають людей до дії та
об’єднують особисті прагнення в колективні зусилля. Ідеї становлять серцевину
кожного політичного конфлікту. Ідеї як серцевина політичної консолідації силь-
но пов’язані з пристрастями учасників гри. Пристрасть у політиці випливає із
суперечливого відчуття чесності, справедливості, правильності й добра. В цьому
сенсі пристрасть та пропаганда, яка спрямована на розігрівання таких пристрас-
тей виступають потужними політичними ресурсами. Особливістю ж пристрасті
є те, що на відміну від інших ресурсів політики вона не зменшуються завдяки
використанню, а навпаки, має властивість з часом примножуватися і посилю-
ватися.
    Аналіз політики не може пройти повз факту наявності елементу пропаган-
ди у суспільній поінформованості щодо того чи іншого її варіанту. Разом з тим
аналітик політики не повинен перетворюватися на агітатора чи контр-пропа-
гандиста. Його діяльність повинна зосередитись на раціональних аргументах,
що лежать, або можуть лягти в основу пропагандистських гасел, сприяти менш
емоційній й більш критичній суспільній дискусії щодо альтернатив політики,
виявити та прояснити основні цінності та приховані припущення, котрі лежать
в основі суперечок, що б люди змогли побачити, в чому вони розходяться в по-
глядах, і за можливості дійти згоди.


§ 2. МАНІПУЛЯТИВНО-ПОЛІТИЧНІ АСПЕКТИ АНАЛІЗУ ПОЛІТИКИ
    Саме спрямованість аналізу політики на з’ясування раціональних засад та
логічного обґрунтування доцільності тих чи інших варіантів рішення певної
суспільно значущої проблеми, зумовлює потребу у своєрідній методичній само-
рефлексії. Інакше кажучи, послідовному підходу до аналізу політики неможли-
во оминути питання, наскільки етапи та процедури аналітичного дослідження
державної політики самі по собі можуть бути знаряддями маніпуляції громад-
ською думкою та прихованою формою попереднього нав’язування виробнику
політики певного варіанту рішення, при створенні для останнього ілюзії його
самостійного та усвідомленого вибору.
    Частково про політичні аспекти того чи іншого етапу аналізу політики вже
йшлося у відповідних тематичних розділах. Однак видається потрібним спе-
ціально наголосити на головних маніпулятивно-політичних аспектах кожного
з етапів аналізу політики. Привернення уваги до цих аспектів дозволить більш

         168
прискіпливо та критичніше вивчати матеріали досліджень політики, та підкаже
менеджерам, що відповідають за проведення аналітичної роботи в межах кам-
панії громадського лобіювання, до яких «хитрощів розуму» можна вдатися аби
схилити громадську думку та позицію виробників рішень на свою користь.
    Уже на етапі формулювання проблеми між різними заінтересованими сто-
ронами починається точитись боротьба за привернення на свою сторону ува-
ги та симпатій більшої частини громадськості та політичних сил, сформувати
вигідні альянси та розірвати альянси своїм супротивників. Цього досягають за-
вдяки певному тлумаченню природи проблеми. Адже формулювання проблеми
не є технічним завданням визначення цілей та оцінкою їх досяжності. Радше
це стратегічне подання ситуації. Проблема визначення є питанням тлумачен-
ня, оскільки кожне змалювання ситуації – це її бачення тільки однієї з багатьох
імовірних позицій.
    Проблема визначення є політичною, оскільки групи, індивіди та органи
державної влади часто навмисно й свідомо подають таку картину ситуації, що
сприяла б вигідному для них напрямку очікуваних дій, спрямованих на вирішен-
ня певної проблеми. Невдоволення, що породжується симптомами проблемної
ситуації для тих чи інших заінтересованих сторін реєструється не як градуси змін
на якомусь універсальному термометрові, а як вимоги в політичному процесі.
Відтак, тлумачення природи проблеми і є способом перетягти щонайбільше лю-
дей на свій бік, і найкращим знаряддям у боротьбі з супротивником.
    По мірі розгортання суперечок навколо проблеми поступово вимальову-
ються два головні табори, що обстоюють різні варіанти її вирішення. Для них
формулювання проблеми – це завжди стратегія, що має викликати посилення
власної позиції в протистоянні. Оскільки завжди один з таборів є тим хто посту-
пається, або слабшим, то йому вкрай потрібно заручитися допомогою ширшо-
го загалу. Зазвичай слабша сторона вдається до того, аби змалювати проблему
в такий спосіб, що б той варіант рішення який обстоюється нею постав в об-
разі широкого суспільного інтересу. При цьому вона прагне збільшити масштаб
конфлікту й звернутися до ширшого загалу. Політична стратегія формулювання
проблеми полягає у маніпулюванні масштабом конфлікту шляхом показу, що
він зачіпає одних людей і не торкається інших.
    Найголовніший політичний чинник формулювання проблеми полягає в
тому, що в політичному житті ми шукаємо причин не тільки для того, щоб зро-
зуміти природу явища, а й для того, щоб покласти відповідальність за проблеми.
Коли ми вважаємо, що зрозуміли причину певної проблеми, то використовуємо
наші знання для того, щоб утримати людей від спричинення проблеми, приму-
сити їх відшкодувати іншим клопоти, пов’язані з проблемою чи покарати їх за
наші страждання. Формулювання проблеми передбачає відповідальність певних
гравців, а отже й висунення вимог:
     •   про припинення якоїсь діяльності;
     •   виконання її в інший спосіб;


                                                                 169
•   відшкодування збитків постраждалим;
     •   покарання.
    Визначити причину появи чи існування проблеми в політиці означає відо-
кремити одну групу людей від іншої. Це також означає розповісти історію, в якій
одна група людей виступає гнобителями, а інша – жертвами. Якщо одна сторо-
на в політичній боротьбі намагається посунути проблему до царини людського
умислу, то інша (яку прямо чи опосередковано звинувачують в її існуванні / за-
гостренні) навпаки, прагне показати, що ця проблема:
     •   виникла випадково;
     •   спричинена кимось іншим;
     •   є непередбачуваним / ненавмисним наслідком попередніх дій.
    Боротьба за тлумачення причин як способу визначення «винуватців» має
широкий спектр можливостей свого розгортання. Це пояснюється тим, що у
політичному конфлікті завжди є вибір до яких причинних факторів у поход-
женні проблеми звернутися, та кілька виборів щодо різного покладання відпові-
дальності й тягаря реформ. У будь-якого суспільного явища є довгий ланцюг
причинно-наслідкових зв’язків, що зумовлює її виникнення та продовження
існування. На будь-яку ланку цього ланцюга можна покласти відповідальність.
Зосередження на якійсь окремій ланці довгого причинного ланцюга називаєть-
ся викадруванням проблеми. Рамки кадру є межею, що відсікає частини чогось
із поля нашого зору й покладає тим самим моральну відповідальність, а згодом
і реальні економічні видатки на відповідних «винуватців». Перенесення ж від-
повідальності по ланцюгу причинності може призвести до серйозного пере фор-
матування політичних альянсів.
    Формулювання проблеми може слугувати також прихованим засобом «під-
штовхнути» розробника політики та її виробника до певного варіанту рішен-
ня. Люди часто вибирають оповіді про причини для того, щоб мати можливість
удавати та обґрунтовувати власну здатність та необхідність участі у вирішенні
проблеми. Більше того, виробники політичних рішень, чи групи інтересів часто
формулюють проблеми як контекст для дій, які вони прагнуть здійснити. Вони
представляють світ у такій спосіб, що робить їх, їхні вміння та обрану ними дію
необхідними. Існує жарт, що люди з улюбленими розв’язаннями завжди пере-
бувають в пошуку проблем, які потребують їхніх розв’язань. Часто дослідження
проблеми перетворюються на механізми для прив’язання бажаної програми до
якоїсь проблеми, що саме виходить на порядок денний у політиці.
    Не менш маніпулятивним та політично мотивованим є й процес лобіюван-
ня включення проблеми до «порядку денного» уповноважених виробників полі-
тичних рішень. Як вже зазначалося раніше (§ 4, розділ 2) для того, аби на про-
блему звернули увагу політики та широкий суспільний загал її необхідно подати
як таку, що: досягла масштабів кризи, набула специфічних ознак, має яскраво
виражений емоційний аспект та широкий суспільний резонанс, виявляє зневагу
до всього, що є для нас дорогим, порушує питання про існування в суспільстві

         170
влади та законності або є модною. При чому, та сторона яка лобіює якнайшвид-
ший розгляд цього питання та виступає за негайність дій намагається подати
себе поборником ширших але й слабших суспільних інтересів (докладніше див.
§ 2, розділ 3 ).
    Визначення цілей, попри, на перший погляд, технічний храктервизначення
конкретних завдань, реалізація яких означаиме вирішення проблеми, є теж не
простим політичним за своїм змістом процессом. І це пояснюється тим, що ут-
вердження цілей – це не тільки побажання та наміри, це способи здобути полі-
тичну підтримку. Цілі політики – образи майбутнього, покликані схилити інших
сприяти його наближенню. До того ж, визначення цілей політки є результатом
складної взаємодії широкого кола заінтересованих сторін, і, зазвичай має харак-
тер компромісу що досягається шляхом взаємних поступок.
    Окрім того, політика що здійснюється рідко має чітко виражені цілі. Іноді
до визначення цілей політики вдаються вже після здійснення певних заходів, з
тим post factum аби виправдати їхню доцільність. Проте відсутність чітких декла-
рацій цілей з боку уповноважених виробників рішень зазвичай зумовлена пот-
ребами приховати справжні наміри, а розпливчастість у їхньому формулюванні
дозволяє політикам:
     •   завдяки неясним та двозначним характеристикам здобути підтримку
         різних прошарків, які інакше не погодилися б з конкретними деталя-
         ми;
     •   уникнути складних компромісів;
     •   залишити простір для маневру в майбутньому.
     Чимало аспектів, що пов’язані із боротьбою за здобуття підтримки містить й
такий на перший погляд технічний та ціннісно нейтральний етап як вибір інстру-
ментів при проектуванні політики. Це зумовлено тим, що кожен інструмент є не
просто технічним знаряддям можливого впливу, але й його застосування як таке
здійснює потужний вплив на різні заінтересовані сторони, для яких цей вплив є
виразом урядової політики загалом. Тому, як зазначалось вище (див. докладніше
§ 3, розділ 4), кожен інструмент являє собою арену політичної боротьби.
    Позаяк застосування того чи іншого інструменту має різні впливи на заінте-
ресовані сторони, кожна з них, навіть за умови погодження щодо цілей політики,
намагатиметься обстоювати вибір саме тих засобів, які вигідні саме цій стороні.
Таким чином обстоюються специфічні інтереси конкретних урядових інституцій
та окремих організацій. Більше того, як і у випадку із формулюванням проблеми,
багато заінтересованих сторін використовуватимуть процес вибору інструментів
політики як привід для виправдання продовження своєї діяльності у звичний
спосіб. Крім того, при проектуванні політики, завжди залишається ризик того,
що вибір інструментів de facto вже здійснено на етапі формулювання проблеми.
    Вплив того чи іншого інструменту залежить від політичного контексту його
застосування. В даному випадку під «політичним контекстом застосування» ми
маємо на увазі неоднозначну систему взаємин між розробниками політики, її

                                                                 171
виконавцями та «споживачами». Для ілюстрації цього положення розглянемо
так два широкі типи засобів політики як «стимули» та «правила». Так на перший
погляд при визначенні системи стимулів виявляється одностороння активність
з боку органу влади, що її встановлює. Саме влада:
     •   визначає умови за яких вони застосовуються;
     •   визначає порядок їх застосування;
     •   контролює поведінку іншої сторони;
     •   вирішує коли саме та чи слід роздавати плоди.
     До того ж система спонук діє шляхом використання слабості суб’єктів.
Адже, ефективність будь-якої системи винагород, покликаної змусити людей
змінити їхню поведінку, тим вища, чим більше суб’єкти залежать від джерела й
не спроможні здобути «солодощі» в інший спосіб. Здається, що ми маємо спра-
ву з однобічним процесом. Проте варто пам’ятати, що зазвичай стимули випра-
цьовує одна група людей (теоретики, аналітики, законодавці), застосовує інша
група (чиновники ), а отримує третя (індивіди, компанії, організації та уряди ни-
жчого рівня). Перехід від однієї групи до наступної завжди зрадливий.
    Насамперед, варто зазначити, що не має прямої відповідності між стимулом
запропонованим розробником, і тим, який застосовую надавач існує. Це по-
яснюється тим, що розробник стимулів зосереджується лише на тих стимулах,
як він випрацьовує, тоді як надавач стимулів – лише на стимулах, які він кон-
тролює. Тим часом для отримувача нові стимули завжди прилаштовуються до
системи стимулів, які підсилюють один одного чи перетинаються, а тому часто
варто уявити наскільки сильною буде спонука того чи іншого стимулу, коли він
опосередковується складною мережею інших мотивів індивіда.
    Все ж можна виявити найтиповіші реакції людей на стимули. Більшість з
них прагне одержати винагороду чи уникнути покарання, не змінюючи при ць-
ому свою поведінку, для цього вони вдаються до приховування інформації чи до
маніпуляцій нею. Якщо всі заходи виявляться марними, суб’єкти можуть перек-
ласти тягар покарання на когось іншого (працівника, покупця тощо). Якщо ж не
вдасться зробити й цього, люди постаючи перед системою стимулів, що обіцяє
покарати їх за дії, які їм до вподоби, вони насамперед намагатимуться змінити
правила:
     •   випрошуватимуть, домовлятимуться чи даватимуть хабарі тим, хто на-
         дає стимули;
     •   взяти під контроль політичну установу, що регулює систему стимулів
         (депутатів, експертів, членів колегіальних та дорадчих органів)
    Окрім того, вони робитимуть усе можливе, щоб надавані стимулів почува-
лися залежними від них – щодо майбутньої співпраці, отримання інформації,
асигнування грошей – та були стримані у визначенні покарань і щедрими на
винагороди.


         172
Значення стимулів оцінюється як позитивні чи негативні лише в зв’язку з
очікуваннями отримувача, а тому розуміння його погляду є вирішальним при
плануванні та розробці системи стимулів. Вплив стимулів на людську поведінку
залежить від того, як х витлумачують і надавані, й отримувачі, а значення сти-
мулів є предметом постійної торгівлі та обміну. До того ж від характеру витлума-
чення стимулів залежать ті наслідки, які вони спричиняють, адже перспектива
отримати здобуток або ризик втрат мають різні психологічні та соціальні ефекти
й по-різному впливають на формування політичних зв’язків:
     •   позитивні стимули можуть сприяти об’єднанню та створенню атмо-
         сфери доброзичливості. Вони можуть надихнути сторони до співпраці
         й в інших сферах;
     •   негативні стимули, зазвичай, створюють атмосферу розбрату й роз-
         межовують дві сторони, навіть якщо погрози ніколи не втілюються в
         життя.
    До того, ж існує ціла низка інших факторів, дослідження яких дає змогу пе-
реконатися у тому, що процес розподілу стимулів не є суто технічним завдан-
ням а обмежений низкою важливих соціально-психологічних особливостей, які
пов’язані з найбільшою проблемою застосування цих засобів впливу – неба-
жання накладати санкції чи роздавати винагороди з боку тих державних служ-
бовців, на яких покладено це завдання:
     •   побоювання зіпсувати свої суспільні зв’язки та середовище праці стри-
         мує накладачів санкцій;
     •   побоювання що позитивні спонуки можуть породити атмосферу роз-
         колу та суперництва;
     •   накладання покарання на когось часто означає зайві витрати для того,
         хто це робить;
     •   роздавання нагород може скласти втрати для того, хто їх роздає. Бю-
         рократичні приписи, особливо вимоги щодо оформлення певних рі-
         шень, часто роблять витратними для державних службовців запро-
         вадження якогось стимулу й у такий спосіб викривляють стимули до
         бажаної дії.
     •   радикальність санкцій може не відповідати уявленням виконавців про
         відповідність;
     •   іноді покарання може завдавати шкоди всім тим, кого прагнули захис-
         тити;
     •   можливість символічного розуміння стимулів. Санкції можуть навіть
         зміцнити опір змінам. Це зумовлено тим, що іноді стимули як інстру-
         менти політики спрямовані на зміну діяльності, з якою певною мірою
         ідентифікує себе отримувач. Адже якщо зміни повинні торкнутися
         того, що він обстоює, як він організований, яке його головне завдан-
         ня, – малоймовірно, щоб суб’єкт сприймав цю діяльність як таку, що

                                                                 173
її можна поділити, зменшити й залишитися при цьому самим собою.
         І протидія такій політиці, у такому випадку перетворюється на форму
         самозахисту.
    У випадку планування застосування нових правил розробнику політики не-
обхідно, насамперед, заважати на існування двох видів правил: офіційних та не-
офіційних (їх також називають ще й емпіричними). Під офіційними правилами
розуміють свідомо випрацювані норми для досягнення суспільних цілей. Такі
правила накладають певні зобов’язання та обов’язки. Неофіційні правила – це
суспільні звичаї та традиції, неформальні норми груп та родин, правила та при-
нципи моралі, правила та статутні норми приватних об’єднань. Між офіційними
та неофіційними правилами існує діалектичний зв’язок. З одного боку, трива-
ле існування офіційних правил з часом стає органічною частиною повсякден-
ного досвіду та перетворюють їх на щось звичне, що стає частиною культурних
очевидностей та загальноприйнятих норм які, власне, й утворюють систему не-
офіційних правил. З іншого боку, неофіційні правила, що панують в суспільстві
визначають специфічний спосіб тлумачення та практичне застосування офіцій-
них правил. Більше того, дієвість офіційних правил часто залежить від таємності
неофіційних правил. Образно кажучи, емпіричні правила є «тіньовим урядом»
офіційних правил; ці два види правил не можуть існувати один без одного, але
емпіричні правила мають перебувати в тіні, щоб бути ефективними.
    Справді, завжди слід пам’ятати, що правила набувають свого значення та
впливу в реально процесі свого запровадження, проведення в життя, заперечен-
ня чи перегляду. Як і у випадку зі стимулами застосування правил має справу із
суттєвою розбіжністю між тим, чим мотивується розробник політики вводячи ті
чи інші правила та тим як їх розуміє та застосовує той службовець який відпові-
дає за їхнє впровадження в життя. Тому емпіричні правила виконавців швид-
ко стають вуличним знанням суб’єктів, приміром, про те, які правопорушення
державні органи вважають незначними й не вартими судового розгляду, інакше
кажучи хто та за які проступки може залишитися безкарним. Неформальні пра-
вила можуть бути настільки загальновідомими та прийнятними, що їх вважають
законнішими (легітимнішими) за офіційні, що лежать у їхній основі. Іноді при-
пинення дії емпіричних правил виконавців та їхнє функціонування «за протоко-
лом» породжує почуття у громадян, що їх права порушені.
    Причиною невідповідності офіційних правил, які розробляють аналітики,
й узаконюють уповноважені виробники політики та емпіричних правил яким
послуговуються службовці що їх застосовують не є недбалість чи халатність ви-
конавців. В основі цієї невідповідності лежить базова суперечність правил як
таких. З одного боку, справедливі правила передбачають «абсолютно рівне став-
лення до всіх», з іншого – потребу у тому аби «кожному віддавати належне»,
тобто потребу вивчення специфічних обставин у кожному окремому випадку. Те
ж, в свою чергу, потребує персонального та чутливого ставлення до особливих
обставин, які виходять за межі правила. Неформальні правила узгоджують цю
суперечність.


         174
З огляду на це, найважливішою проблемою у виопрацюванні правил є необ-
хідність пройти між Сциллою універсальності та Харибдою гнучкістю, що чут-
лива до особливостей конкретних обставин. Це передбачає потребу розробнику
політики щораз зважати на співвідношення між точністю правил та можливістю
їх гнучкого застосування. Точні правила передбачають:
     1.   Те, що до схожих випадків застосовуватиметься схожий підхід. При
          цьому варто пам’ятати, що проголошення схожості завжди є претен-
          зійним твердженням, поетичним та політичним актом.
     2.   Захист людей від примх, упереджень, настрою та прихильності тих хто
          застосовує правила.
     3.   Передбачуваність. Повідомляють людям наперед, що дозволено і які
          будуть наслідки забороненої поведінки.
     4.   Те, що нікого не буде покарано й нікому не буде завдано збитків унас-
          лідок витлумачення якогось закону після здійснення дії.
     Однак варто пам’ятати й про суттєву обмеженість точних правил. По-пер-
ше, вони нечутливі до деяких видів особистих і контекстуальних відмінностей,
унаслідок чого різні справи розглядатимуться однаково. По-друге, точні прави-
ла добрі тільки для короткого часу й звичайно відстають од змін обставин і цілей.
По-третє, наполягання на дотриманні точних правил, або надмірний формалізм
спонукають державних службовців зосереджуватись тільки на тому, що передба-
чено правилами, іноді ігноруючи при цьому більш суттєві проблеми чи загроз-
ливі тенденції.
    В той час як неточні правила, що охоплюють широкі категорії й дають мож-
ливість для відхилень притаманні гнучкість і чутливість до відмінностей. Вони
уможливлюють творчу реакцію на нові ситуації. Саме неточні правила дозволя-
ють втілювати емпіричні правила, інакше кажучи, загальне «мовчазне знання»,
що виражає суспільні цінності – речі які люди знають, але не можуть виразити
словами й тим більш формулювати в правила.
    Розробнику політики доводиться щоразу шукати компроміс між доцільним
рівнем точності / неточності правил, забезпечуючи тим самим розумний баланс
формальних правил і розважливості виконавців (дискреційності в впровадженні
політики), Це ж, в свою чергу передбачає з’ясування відповіді на наступні пи-
тання:
     •    Якою мірою державні службовці мають дотримуватися формальних
          правил, а якою мірою можуть спиратися на власний досвід в окремих
          ситуаціях?
     •    Формальні правила сприяють справедливості, чи посилюють су-
          ворість?
     •    Розважливість породжує доброчесну й співчутливу політику чи приз-
          водить до фаворитизму і привілейованості?


                                                                  175
Не менш важливим політичним аспектом застосування правил як інструмен-
тів політики є те, що правила класифікують, а отже – розділяють людей, спри-
яючи/ протидіючи, тим самим, утворенню їхніх політичних альянсів. Правила
класифікують, вони обов’язково створюють відмінність або, точніше, наслідки
відмінності. Інакше кажучи вони включають і виключають (визначаючи різний
підхід або дозволену діяльність для різних людей), об’єднують і роз’єднують (від-
несення людей до різних категорій: тих, хто підтримує якесь правило, ті, яким це
правило на шкоду). Позаяк класифікація визначає долю інших людей, складан-
ня й виконання правил завжди є актами влади.
    До того ж класифікацією фактично займаються ті, хто застосовує правила.
Останні набувають законності в межах своїх класифікацій, які, виопрацьовані
виконавцями правил, сприймаються як проведення істотної різниці за найваж-
ливішими вимірами. Наслідком цього є те, що у зацікавлених сторін виникають
політично мотивовані спонуки до маніпуляції межами якогось правила й тим
самим вплинути і на виконавців правила, і на людей, поведінку яких це правило
покликане контролювати. Запровадження правил, що передбачають ті чи інші
розрізнення між людьми, здатне суттєво вплинути на усвідомлення людиною
своєї належності до тієї чи іншої суспільної групи, створючи, тим самим, досить
несподівані спонуки для окремих самовизначень.
     Широкий спектр можливостей для різноманітних політичних маніпуляцій
міститься в процесі прогнозування пливу майбутньої політики, формуванні
списку альтернатив та їхнього співставлення. Найчастіше вдаються до мані-
пулювання колом майбутніх впливів політики, яке стає предметом аналізу. Ви-
значення наслідків дії – це те саме, що й визначення ї причин із протилежного
боку. Оскільки кожна дія має незліченні наслідки, не існує якогось природного
чи правильного місця, де слід окреслити коло наслідків для оцінювання. Вибір
наслідків для аналізу є і суперечливим, і стратегічним кроком. Шляхом простого
включення достатньої кількості негативних наслідків, які переважили позитив-
ні, можна схилити рішення в один бік або, навпаки, спрямувати його в другий
бік, якщо по-іншому окреслити межі вибраних наслідків.
     Застосування, згаданої вище тактики «викадровування» не обмежується виз-
наченням причин існування проблеми чи ймовірних наслідків певного варіан-
ту її вирішення. До «викадровування» (свідомого звуження широкого спектру
можливих чинників) вдаються також при визначенні зовнішніх впливів, ризи-
ків, середньо- та довго-строкових наслідків політики, вибору теорії, що пояснює
причинно-наслідкові зв’язки у відповідній сфері. Прогнозування часто здійс-
нюється з метою виправдання вже з інших причин прийнятого рішення. При
прогнозуванні з метою маніпуляції (див § 2 розділ 5) часто вдаються до:
     •   неналежного рівня дезагрегації даних, що не дає можливості з вищою
         ймовірністю передбачити майбутній вплив політики на конкретні по-
         казники;
     •   не вказування можливості коригування (гнучкості) рішень в межах
         певної альтернативи;

         176
•   критики аргументів опонентів за допомогою критики обмежень, спо-
         собу застосування тієї методології чи фактичних даних прогнозування
         які слугують джерелом його аргументації;
     •   започаткування чи поновлення дискусії з приводу бажаності / неми-
         нучості певних урядових рішень;
     •   для прихованого узаконення цінностей / припущень, закладених у
         прогнозі;
     •   для підтримки існуючого напрямку розподілу ресурсів. Це характерно
         для прогнозів які готуються монопольними інституціями.
     При складанні списку альтернатив та порівняння різних варіантів політики
її розробники окрім описаних вище прийомів маніпуляції, які зводиться до того,
що виробник рішення не здійснює самостійний вибір а лише формально санк-
ціонує наперед нав’язане рішення ( докладніше див. § 1 розділ 10):
    • «викадровування» ймовірних наслідків для аналізу альтернатив;
    • контроль над кількістю та видами альтернатив ( замовчування окремих
альтернатив);
    • виключення альтернатив з іншим розумінням причин;
    • складання списку з наперед програшними альтернативами;
    • метафоричне називання альтернатив,
    вдається й до інших прийомів з метою замовчати або дискредитувати незруч-
ні йому варіанти, або навпаки всебічно посилити ту альтернативу, яку обстоює
цей розробник політики. Серед них варто виділити «визначення альтернативної
вартості» спроба розглянути, яку б користь мало суспільство від використання
ресурсів, що необхідні для реалізації певної політики у випадку якщо їх було
спрямовано на інші громадсько-корисні цілі (освіту, медицину, турботу про со-
ціально незахищені верстви тощо). До визначення альтернативної вартості, за-
звичай, вдаються для того аби додати аргументів «проти» певної альтернативи.
     Іншим, не менш дієвим засобом маніпулювання виробником політики є пе-
ревизначення того, що можна вважати критерієм «раціональної» політики. Позаяк
різні варіанти політики дозволяють досягати не лише головної цілі, а й опосередко-
вано сприяють / не сприяють й іншим напрямкам діяльності, то схилити виробни-
ка політики до підтримки того чи іншого варіанту можна шляхом вказування ко-
рисності для нього таких побічних впливів альтернатив. А певна програма видається
«раціональною» політикам і заінтересованим групам, якщо вона дає чисті вигод
радше окремим її, а не суспільству в цілому. При цьому політичні гравці вимагати-
муть аргументів на користь тверджень про те, що від бажаного напрямку дій виграє
все суспільство в цілому, й ніхто окремо не зазнає витрат.
    Етап визначення способу впровадження, попри свій на перший погляд суто
технічно-менеджерський характер теж насичений густою сумішшю різноманіт-
них політичних міркувань. Окрім, уже раніше зазначених (докладніше див. § 3,

                                                                   177
розділ 7) потреб в узгодженні діяльності та розподілі ресурсів численних між-
та внутрішньо- організаційних інтересів та заінтересованих сторін й способів
подолання супротиву адміністративного персоналу, які набувають політичного
характеру коли попадають у фокус громадської уяви, існують й інші, не менш
важливі стратегічні аспекти планування заходів тієї чи іншої програми:
     1.   заходи по впровадженню політики можуть слугувати сприятливим
          приводом для заінтересованих сторін аби добитися перерозподілу на
          свою користь повноважень, впливів, ресурсів та можливостей, що не
          мають безпосереднього відношення до досягнення цілей політики;
     2.   реалізація системи запланованих заходів неодмінно породжує непе-
          редбачувані негативні наслідки для заінтересованих сторін, що зумо-
          влює їх намагання втрутитись та відкоригувати процес впровадження
          політики;
     3.   політики, що ухвалили рішення реалізувати такий варіант політики,
          зазвичай дуже чутливі до його реалізації, адже її провал чи значний
          супротив на етапі впровадження здатні суттєво підірвати довіру та дис-
          кредитувати його в очах виборців та однопартійців.
    Однак, найбільші політичні колізії довкола процесу планування та впро-
вадження тієї чи іншої політики виникають тоді, коли вона передбачає зміну
звичного порядку ухвалення рішень, інакше кажучи, перерозподіл повноважень
та зміни звичних процедур. Ні для кого не є секретом, що різний прядок ко-
лективного вироблення рішень дає різні результати. Багато хто, впевнений, що
зміст рішень наче автоматично формує сама структура процесу їх вироблення.
А позаяк зміна порядку ухвалення рішень (повноважень та процедури) фактич-
но є нічим іншим як способом змінити виробника рішення.
    Тобто, будь-яка спроба по-новому перерозподілити повноваження та ви-
значити адміністративний порядок підготовки, розгляду, ухвалення, моніто-
рингу, оцінки та коригування тих чи інших рішень є нічим іншим як замаскова-
ним політичним заклик уповноважити іншу групу людей виробляти рішення й
відповідати за якусь галузь. Заклики до реструктуризації завжди є пропозицією
щодо перерозподілу влади. Це завжди спроби тих, хто програє в якісь сфері по-
точної політики, перенести процес вироблення рішень у ту сферу, де вони змо-
жуть домінувати.
    В стратегічному плані інтереси, що програють, завжди обстоюватимуть
зміну порядку ухвалення рішень з погляду логіки та механіки на свою користь
послуговуючись при цьому гаслами про більшу ефективність і справедливість
пропонованих ними змін, які здійснюються в загальних інтересах держави та
всього суспільства. Але під логікою, що підтримує суспільне благо, ховається ін-
ший розрахунок: новий розклад учасників та влади може дозволити залежним
інтересам стати панівними. В пропозиціях про структурні зміни ховається надія
розколоти старі чи потенційні об’єднання, створити нові й так поставити обра-
ний інтерес у панівне становище.


          178
Пропозиціям щодо зміни порядку ухвалення рішень завжди передує вив-
чення політичного характеру нинішнього інституційного контексту відповідної
галузі державного / регіонального / муніципального управління, який полягає у
зясуванні відповіді на наступні питання:
     • Кому надано право виробляти рішення стосовно проблеми?
     •    Чиї голоси враховуються і при виборі керівників, і при виборі політич-
          ного курсу?
     •    Хто кому підпорядковується?
     •    Який вид внутрішньої ієрархії створено?
     •    Хто з ким об’єднаний?
     •    В який спосіб владна структура набуває прибічників і супротивників у
          суспільстві?
    Пропозиції щодо реформування порядку вироблення рішень зазвичай зво-
дяться до наступних варіантів:
     1.   Зміна складу органу влади. При цьому припускається, що шляхом змі-
          ни персоналій можна добитися змінити рішення, які вони ухвалю-
          ють.
     2.   Зміна розмірів органу влади (приміром, створення при урядовій інсти-
          туції дорадчого органу, до складу якого входять представники заінтере-
          сованих сторін, та запровадження процедурної вимоги обов’язкового
          погодження з нею всіх ключових рішень цієї інституції).
     3.   Переміщення центру вироблення рішень від однієї урядової інстанції
          до іншої або між органами влади різних рівнів (національних, регіо-
          нальних та муніципальних).
     «Політизація» процесів оцінки та коригування політики не обмежується
згаданими (§ 2, розділ 8) випадками використання оцінки з метою:
     •    використання оцінки для затримки прийняття рішень;
     •    виправдання та легітимації вже прийнятих рішень;
     •    обстоювання політики перед виборцями, спонсорами, громадськістю;
     •    уникнення дискусій щодо майбутньої політики.
    Оцінювання з необхідністю є політично ангажованим етапом будь-якого
вивчення політики, насамперед тому, що його результати визначають майбут-
нє ставлення до людей та організацій. У державній політиці одиниці виміру ма-
ють ясний оціночний характер і використовуються для визначення майбутнього
ставлення до людей та організацій. Тому результати оцінки це питання більш
важливе ніж психологічне сподівання сподобатись чи потреба у високій само-
оцінки, воно стосується долі цих людей та організацій. Власне, цим зумовлена
потужна спонука останніх до маніпулювань одиницями виміру.

                                                                  179
Часто метою прихованої політичної маніпуляції процесом та результатами
оцінювання є приховане нав’язування певного напрямку майбутніх дій. Обер-
неною стороною кожного показника є те, що він передбачає певні розв’язання
проблеми, тому люди, які мають намір «протягти» визначені розв’язання, під-
тримують застосування або акцентують увагу серед інших саме на тих показни-
ках, що вказують на ці розв’язання. Для маніпуляції оцінюванням іноді послу-
говуються тенденційним «викадровуванні» наслідків для оцінювання та прямою
фальсифікацію цифр. Варто зважати й на те, що люди мають схильність зміню-
вати свою поведінку у відповідь на вимірювання, й ця змінена поведінка приз-
водить до наслідків, що насправді відрізняються від тих, якими вони були б без
вимірювання.
    Саме потребою убезпечити своє майбутнє можна пояснити й спроби з боку
тих, чия діяльність є предметом оцінювання вплинути на вимірювача. Розмежу-
вання між людьми, які вимірюють, і тими, хто здійснює вимірювання – вкрай
рідкісне явище в політиці. Показники часто впливають на поведінку як вимірю-
вачів, так і вимірюваних, і вимірювачі також мають підстави для маніпуляції.
Вимірювачі часто відчувають потребу в людях, яких вимірюють. Оскільки полі-
тичне вимірювання пов’язане з вигодами чи штрафними санкціями, вимірювані
прагнуть вплинути на вимірювача. При цьому вдаються до широкого арсеналу
засобів впливу: хабарів, клопотань, улещувань, часткових зізнань тощо. Оціню-
вальні вимірювання часом створюють дивних компаньйонів та можуть призво-
дити до укладення найнесподіваніших політичних альянсів.


   Запитання для самоконтролю:
   1) Чому аналіз політики часто сам стає інструментом політичної гри?
   2) Що слід проаналізувати менеджеру лобістської кампанії на початку ство-
рення альтернативного варіанту політки стосовно певної проблемної ситуації?
    3) Які посади в органах влади можна назвати «політичними» та в чому особ-
ливість «політиків» як творців політики?
   4) В чому полягає суть методу «викадрування проблеми» як одинго із мані-
пулятивних чинників на етапі постановки проблеми політики?
    5) Чому досить части політики вдаються до визначення цілей уже після
здійснення певних кроків?
   6) Що таке «офіційні» та «неофіційні» правила та в чому полягає діалектич-
ний характер зв’язку між ними?
   7) В чому полягає метод «визначення альтернативної вартості» як один із
маніпулятивних чинників?
    8) Які маніпуляції та з якою метою можуть бути застосовані на етапі оцінки
та коригування політики?



         180
Глосарій

   Адекватність політики – міра відповідності варіанту політики особливостям
причин, що привели до виникнення проблеми та обставин що сприяють її існу-
ванню.
   Альтернативи / варіанти політики – взаємоконкуруючі способи вирішення
проблеми.
   Аналіз політики – будь-який різновид аналізу, що генерує та презентує ін-
формацію в такий спосіб, що б удосконалити базис, на якому виробники полі-
тики роблять свої судження.
    Аналіз політики для цілей лобістської кампанії – виопрацювавння системи
переконливих аргументів доцільності та максимально чіткого опису способу ре-
алізації обстоюваного варіанту політики.
    «Біла книга» політики – документ, що дозволяє провести комплексну оцінку
різних варіантів політики за участю заінтересованих сторін.
    Відповідність політики прагненням суспільства – ступінь задоволення наяв-
них потреб, особливих інтересів або цінностей окремих груп.
    Виробники рішень – ті органи та посадові особи державної влади або місце-
вого самоврядування, до компетенції яких належать повноваження по вирішен-
ню відповідної проблеми.
   Вплив політики – суміш її результатів та наслідків.
   Впливові особи – публічно-відомі особи, суспільні діячі та представники
приватного сектора, що мають вирішальний вплив на формування громадської
думки та позиції політичних лідерів.
   Впровадження політики – планування та організація проведення заходів,
спрямованих на досягнення цілей політики.
    Групи протесту – групи людей, що обурені певним уже прийнятим рішенням
/ проектом рішення, та організували публічні заходи з метою привернення сус-
пільної уваги та добитися скасування або недопущення його ухвалення
    Заінтересовані сторони – люди / установи / організації, стан яких може
змінитися внаслідок ухвалення певного рішення або реалізації певної спроби
розв’язати суспільно-значущу проблему.
   «Зелена книга» політики – документ, що дозволяє ефективно вивчити про-
блему політики та визначити ставлення до неї з боку заінтересованих сторін.
    Інструменти / знаряддя / засоби політики – це передбачені законом можли-
вості впливу органів державної влади та місцевого самоврядування на перебіг
суспільних процесів.

                                                               181
Інтерес – частина впливу наслідків проблеми, що опосередковується людсь-
ким досвідом або афектами уяви та спричиняє спробу вплинути на них (наслідки
проблеми).
    Ефективність політики – співвіднесення досягнутих результатів політики із
затратами на їхнє досягнення.
   Конкретність – рівень однозначності в тлумаченні суті певного явища.
   Концентровані інтереси – інтереси, що поширюються на обмежене коло людей
    Лобістська кампанія – організована, системна та цілеспрямована система дій
однієї або кількох заінтересованих сторін з метою визначення змісту політики
на свою користь.
    Масштаб та інтенсивність проблеми – інформація щодо того на яку кількість
людей, який час, на якій території справляє свій вплив ця проблема та наскільки
чутливі різні суспільні групи / заінтересовані сторони до цього впливу
    Наслідки політики (policy outcomes) – очікувані / неочікувані кінцеві ре-
зультати свідомої діяльності або бездіяльності.
    Невизначеність – незнання точної ймовірності розподілу майбутніх подій
або навіть природи самих майбутніх подій.
    Об’єктивні інтереси – ті впливи, що справді зачіпають людей, незалежно від
того, чи усвідомлюють їх люди.
    Політик – ті особи, які займають посади в органах влади внаслідок пря-
мого обрання ( Президент України, депутати, міські /сільські / селищні голови),
або призначаються цими обранцями за результатами виборів (члени Кабінету
Міністрів, члени виконавчих органів міських /сільських / селищних рад).
   Політика ( англ. politics) – процес постійної боротьби за залучення прихиль-
ників та за можливість отримання владних повноважень.
    Політика (державна, англ. policy) – це відносно стабільна, організована та
цілеспрямована діяльність уряду стосовно певної проблеми, яка здійснюється
ним безпосередньо чи опосередковано і впливає на життя суспільства.
    Політична здійсненність – відповідність варіанту політики тактичним ін-
тересам виробників політичних рішень та попередньо взятим ними на себе
зобов’язаннями.
    Політика наступництва – нова політика зберігає зв’язок із цілями, завдання-
ми, інструментами та зобов’язаннями своєї попередниці.
   Порядок денний – переліку проблем, вирішення яких вважається пріоритетним.
   Пріоритетність – наскільки розв’язання проблеми є нагальним для сторін
що потерпають від її негативного впливу й для виробників політичних рішень.
   Прийнятність політики – міра відповідності / суперечності цілей та засобів
пропонованого варіанту політики суспільним цінностям.

         182
Придатність до адміністрування – наявність достатнього адміністративного
потенціалу для впровадження певної альтернативи.
   Проблемна ситуація – сукупність турбот, хвилювань, ознак стресу і диском-
форту.
   Проблема політики – певний стан суспільно-значущих справ, який породжує
вимоги чи незадоволення людей і для зміни якого необхідна дія влади (уряду).
    Прогнозування – аналіз припущень щодо майбутнього.
    Проектування політики – ув’язування цілей політики з інструментами їх до-
сягнення.
    Ризик – ймовірність подій в минулому, результати якого екстраполюються
на майбутнє.
    Результат політики (policy outputs) – те, що реально зроблено в процесі реалі-
зації або виконання політичних рішень або заяв.
   Результативність політики – оцінка того, якою мірою реалізація того чи ін-
шого варіанту політики може призвести до досягнення її цілей.
    Складність – комплексність причин, що зумовили існування проблеми та
заходів які треба здійснити аби розв’язати останню.
    Справедливість політики – оцінка розподільчого впливу політики, того чи
чесно та законно різні верстви суспільства отримують свою частину благ і мож-
ливостей з одного боку та зусиль і незручностей з іншого.
    Стратегія Гобсона – складання такого списку альтернативу в якому варіант
політики, якому віддано перевагу, супроводжують іншими, менш привабливи-
ми.
    Структурні тиски – історичні, інституційні, економічні та соціальні особли-
вості, що виходять за межі тимчасових турбот політичної системи.
    Ступінь впливу заінтересованої сторони – влада, яку заінтересована сторона
має над ухваленням, реалізацію, оцінкою та коригування відповідних рішень в
межах обраної політики (варіанту вирішення проблеми), що здатна полегшити
або ускладнити її здійснення.
    Суб’єктивні інтереси – ті речі й події, які, на думку людей, впливають на
них.
   Сфера дії проблеми – цілеспрямованість дії (на які суспільні групи вона здій-
снює прямий, а на які – опосередкований вплив).
    Формулювання варіанту політики – виклад того, яким чином можна виріши-
ти певну проблему політики.
   Цілі політики – конкретні завдання, вирішення яких означатиме реалізацію
мети.
    Цінності – концепції бажаного стану справ.

                                                                   183
Бібліографія


    1. Аналіз вигід та витрат (практичний посібник). – К.: Основи, 1999.
    2. Аудит адміністративної діяльності. – К.: Основи, 2000.
    3. Боардмен Ентоні Е., Грінберг Девід Х., Веймер Девід Л. Аналіз вигід та
витрат (концепції та практика). – К.: АртЕк, 2003.
    4. Браун Пол М. Посібник з аналізу державної політики. – К.: Основи,
2000.
    5. Вайс Керол Г. Оцінювання. – К.: Основи, 2000.
   6. Валерій Тертичка. Державна політика (аналіз та здійснення в Україні).
– К.: Основи, 2002.
     7. Ведунг Шверт. Оцінювання державної політики і програм. – К.: Всеуви-
то, 2003.
   8. Волес Вільям, Волес Гелен. Творення політики в Європейському Союзі.
– К.: Основи, 2004.
   9. Говлет Міхаель, Магадеван Рамеш. Дослідження державної політики
(цикли та підсистеми політики). – Львів: Кальварія, 2004.
    10. Годвуд Браєн, Ганн Луїс. Аналіз політики для реального світу. – К.: Осно-
ви, 2004
    11. Дай Томас Р. Основи державної політики. – Одеса: «АО Бахва», 2005.
    12. Данн Вільям Н. Державна політика: вступ до аналізу. – Одеса «АО Бах-
ва», 2005
    13. Девід Л. Веймер, ВайнінгЕйден Р. Аналіз політики. – К.: Основи, 1998.
    14. Засади публічної політики для громадських організацій. – К.: Оптима,
2004.
    15. Колбеч Г. Політика. – К.: Видавничий дім «КМ Академія», 2004.
    16. Ляпіна К., Ляпін Д., Демченков Я. Регуляторна політика: нові можли-
вості. Методичний посібник. – К.: Інститут конкурентного суспільства, 2004.
    17. Мусис Ніколас. Усе про спільні політики Європейського Союзу. – К.:
К.І.С, 2005.
    18. Пал Леслі А. Аналіз державної політики. – К.: Основи, 1999.




         184
19. Парсонс Вейн. Публічна політика (вступ до теорії й практики аналізу).
– К.: Видавничий дім «Києво-Могилянська академія», 2006
   20. Романов В., Рудік О., Брус Т. Вступ до аналізу державної політики. – К.:
Міленіум, 2004.
   21. Саймон Герберт А. Адміністративна поведінка. – К.:АртЕк, 2001.
   22. Янг Еон, Куінн Ліза. Як написати дієвий аналітичний документ у галузі
державної політики (Практичний посібник для радників з державної політики у
Центральній та Східній Європі). – К.: «К.І.С», 2003.




                                                                185
Додаток № 1

   Формати аналітичних документів Інтернет ресурсу «Ідеальна Країна»
                         (www.kraina.org.ua)


                                 «Резюме ідеї»
          Реєстраційний номер, назва, автор концепції (нік, ID)
Оформлюється автором концепції та експертом, що здійснював її оцінку
                та змістовне модерування форуму.
    Модуль:
    Надійшла: дата
    Текст концепції: лінк
    Експерт, що здійснював оцінку: нік, ID on-line експерта / (П.І.Б для off-line
експерта)
    Текст експертної оцінки: лінк
    Виставлена на обговорення на форумі: дата, лінк на форум.
    Дата завершення форуму: дата
    Кількість користувачів, які залишили свої повідомлення на форумі:
   Експерти/організації, спеціально запрошені адміністрацією до участі у фо-
румі:
    Експерти/організації, що взяли участі у форумі:
    Пропозиції до політики: лінк


    І. Проблема.
     1.   Формулювання
     2.   Складові:
     3.   Масштаб (кого вона стосується):
     4.   Новизна проблеми. Причини її виникнення / тривалого існування:
     5.   Наскільки проблема є суспільно-резонансною (в громадській думці,
          матеріалах ЗМІ) та «політично чутливою» (перебуває у фокусі уваги
          політиків та урядових структур)?
     6.   Які органи влади відповідають за вирішення проблеми (її складових)?


          186
7.   Які ще «заінтересовані сторони» дотичні до проблеми (незручності,
      втрати, переваги, ресурси, статус, повноважння, вплив) і в чому поля-
      гають їх інтереси?
 8.   Наскільки організовані та політично впливові ці групи?


ІІ. Рекомендований спосіб вирішення.
 1.   Цілі, яких необхідно досягнути для вирішення проблеми:
 2.   Якими інструментами Ви пропонуєте забезпечити досягнення цих
      цілей?
 3.   Рішення / дії органів влади, які необхідно ухвалити / здійснити для
      досягнення цих цілей:
 4.   Які завдання повинні бути поставлені перед відповідними органами
      влади?
 5.   Необхідні ресурси (насамперед – повноваження, норми, видатки):
 6.   Яка схема проведення оцінки та можливого коригування  перегляду
      реалізації пропозиції?


III. Результати та наслідки реалізації пропозиції.
 1.   Очікувані результати (які результати можна вважати показниками ус-
      пішності):
 2.   Які обставини можуть суттєво вплинути на реалізацію пропозиції (ри-
      зики, в т.ч й державна політика в суміжних сферах)?
 3.   Можливі неочікувані наслідки (непрямі вигоди / витрати):
 4.   Як майбутні «вигоди» та «втрати» розподілятимуться між заінтересо-
      ваними сторонами?
 5.   Які наслідки реалізації пропозиції Ви прогнозуєте у суміжних сферах?
 6.   Очікуваний рівень суспільної популярності:


IV. Наявні політичні обмеження:
 1.   Наскільки пропозиція радикально відрізняється від наявної політики
      по вирішенню проблеми (наступність)?
 2.    Наскільки пропозиція відповідає міжнародним зобов’язанням, взя-
      тим на себе Україною?
 3.    Наскільки пропозиція відповідає політиці, що здіснюється в суміж-
      них галузях?


                                                               187
4.      Наскільки пропозиція відповідає цілям стратегічних документів
         (партійних програм та виборчих обіцянок):
         •     Партій, що утворили правлячу коаліцію:
         •     Закону України «Про засади зовнішньої та внутрішньої політи-
               ки»:
         •     Універсалу національної єдності:
         •     Коаліційній угоді:
         •     Програмі діяльності уряду:
    5.    Наскільки пропозиція відповідає попередній логіці діяльності прав-
         лячої коаліції  опозиції, публічним заявам їх представників (лідерів):


   V. Інформаційно-роз’яснювальний (PR) супровід:
    1.   Резюме вищенаведеного (найбільш вагоміпереконливі аргументи
         «за» та «проти»):
    2.   Стереотипи, упередження та «очевидності» громадської думки в апе-
         ляції до яких можлива ефективна аргументація «за» чи «проти» пропо-
         зиції:
    3.   Можливі контраргументи на закиди противників пропозиції:
    4.   Можливі PR-месиджі по донесенню змісту пропозиції до широкого
         загалу та окремих зацікавлених сторін:
    5.   Як вибудувати ефективний інформаційний супровід пропозиції?




                     Policy paper («Пропозиція до політики»)
    Оформлюється автором концепції та експертом, що здійснював її оцінку та
змістовне модерування форуму
   Назва, автор (нік, ID), експерт-консультант (нік, ID)
   І. Проблема.
    1.   Формулювання :
    2.   Складові:
    3.   Масштаб (кого вона стосується):
    4.   Новизна проблеми. Причини її виникнення / тривалого існування:




         188
ІІ. Рекомендований спосіб вирішення.
 1.   Цілі яких необхідно досягнути для вирішення проблеми:
 2.   Рішення / дії органів влади які необхідно ухвалити / здійснити для до-
      сягнення цих цілей:
 3.   Необхідні ресурси (насамперед повноваження, норми, видатки):
 4.   Наявні політичні обмеження:
 5.   Інформаційно-роз’яснювальний супровід:


IІІ. Результати та наслідки.
 1.   Обставини, що можуть суттєво вплинути на реалізацію пропозиції
      (ризики):
 2.   Розподіл майбутних «вигод» та «втрат» між заінтересованими сторона-
      ми:
 3.   Наслідки реалізації пропозиції у суміжних сферах:




                                                              189
Додаток № 2

                                МЕТОДИКА
                        підготовки доповідної записки
                        Кабінетові Міністрів України
                     (з питань формування та реалізації
                   державної політики у відповідній сфері)



                                   ВСТУП
    Ця методика підготовлена Секретаріатом Кабінету Міністрів на виконан-
ня рішення Кабінету Міністрів від 5 лютого 2005 р. (протокол засідання N 2) та
відповідно до розділу V Тимчасового регламенту Кабінету Міністрів «Порядок
розроблення концептуальних засад реалізації урядової політики» (915-2000-п).
    Метою є надання працівникам апарату міністерств практичної допомоги у
складанні доповідної записки Кабінетові Міністрів з питань формування та ре-
алізації державної політики у відповідній сфері.


   ДОПОВІДНА ЗАПИСКА КАБІНЕТОВІ МІНІСТРІВ
   Загальна інформація
     Доповідна записка Кабінетові Міністрів (далі – ДЗК) є ключовим інстру-
ментом письмового інформування Кабінету Міністрів про проблемні питання
державної політики та концептуальні засади їх вирішення (макет ДЗК додаєть-
ся). Вона містить пропозиції одного або декількох міністрів про прийняття полі-
тичного рішення.
    ДЗК є «письмовою політичною порадою», яка сприяє дієвості дискусій на
засіданнях Кабінету Міністрів і кращому розумінню вибраної стратегії дій.
   Основною аудиторією Міністра під час розгляду ДЗК є його колеги – члени
Уряду. Вони використовують, як правило, рекомендації міністра, які виклада-
ються у першому розділі ДЗК.
   ДЗК виконує функцію пояснювальної записки, що згідно з Тимчасовим рег-
ламентом Кабінету Міністрів (915-2000-п) подається разом з проектом норма-
тивно-правового акта. Тобто, ДЗК є самодостатнім документом, який не суп-
роводжується пояснювальною запискою. ДЗК готується стислою, простою для
сприйняття мовою.
   ДЗК використовується для:
     •   опису конкретного політичного контексту;


         190
•   окреслення проблем, пов’язаних з поточною ситуацією;
     •   надання рекомендацій щодо прийняття рішення;
     •   а також як засіб для залучення підтримки членів Уряду щодо запропо-
         нованої стратегії дій.
   Коли готується доповідна записка
   ДЗК готується:
     •   на виконання рішення Кабінету Міністрів чи доручення Прем’єр-
         міністра;
     •   коли виникає потреба у прийнятті законодавчих або інших норматив-
         но-правових актів із соціально значущих проблем;
     •   з ініціативи Міністра, якщо вирішення питання виходить за межі його
         повноважень;
     •   за результатами проведення громадських консультацій.
    Загалом ДЗК готується відповідно до планів підготовки питань формування
та реалізації державної політики (квартальних, піврічних), затверджуваних Ка-
бінетом Міністрів.
    В усіх інших випадках, коли постає питання, чи готувати ДЗК, Секретаріат
завжди готовий надавати працівникам апарату міністерств необхідні поради та
консультації.
   Процес прийняття рішення
    Рішення, які приймаються на основі ДЗК, – це політичні рішення Кабіне-
ту Міністрів. Кабінет Міністрів ухвалює рекомендоване Міністром рішення та
стратегію його впровадження.
    Наступним кроком є схвалення Кабінетом Міністрів відповідних проектів
законів, указів Президента України та прийняття постанов як інструментів ре-
алізації політичного рішення.
   Як виглядає доповідна записка
   ДЗК складається з двох розділів, кожен з яких виконує різну, проте спорід-
нену функцію:
   I. Рекомендації Міністра
   II. Аналітична частина
    Рекомендації Міністра (далі – РМ) є пропагандистським документом, за до-
помогою якого Міністр презентує Кабінетові Міністрів огляд питання та реко-
мендації щодо його вирішення, а також аргументи на користь запропонованого
курсу дій.
   Це єдиний розділ ДЗК, який висвітлює точку зору міністра, його думки та
рекомендації щодо прийняття політичного рішення.

                                                                191
Аналітична частина, на відміну від першого розділу, більш детально висвіт-
лює питання, яке потребує політичного рішення. В ній викладається повний,
збалансований та об’єктивний аналіз історії питання, факторів, які розгля-
даються з метою досягнення можливих результатів, варіантів рішень, вартість
кожного з них.
   У цьому розділі міститься інформація про деталі та історію питання, яка до-
помагає експертам та аналітикам зрозуміти логіку ДЗК.
    ДЗК готується за стандартним форматом з тим, щоб міністри могли легко
знайти ту інформацію, яка їх цікавить. Добре підготовлена ДЗК – це додаткова
допомога міністрам в процесі прийняття рішення.


   ПІДГОТОВКА ДОПОВІДНОЇ ЗАПИСКИ
   Вступ
    Готуючи ДЗК, треба пам’ятати, що вона призначається для міністрів, які ма-
ють обмаль часу для її вивчення. А тому зробіть ДЗК якомога зручнішою для
читання та розуміння:
     •   вживайте звичні звороти мови;
     •   уникайте довгих складних речень і абзаців;
     •   уникайте спеціальних термінів чи незнайомих скорочень;
     •   висловлюйтеся стисло і не відходьте від головних питань;
     •   будуйте аргументи поступово;
     •   слідкуйте, щоб у реченнях не було зайвих слів;
     •   скорочуйте проект ДЗК не роздумуючи, поверніться до нього за день і
         скоротіть знову;
     •   попросіть колег, які не знайомі з предметом, прочитати ваш кінцевий
         варіант.
    ДЗК готується у такій послідовності: спочатку робиться аналітична частина,
а потім на її основі формуються РМ. Проте кінцева ДЗК на початку містить РМ,
а потім йде аналітична частина.
   Назва доповідної записки
   Назва – це опис предмета ДЗК одним коротким реченням (з 5-7 слів).




         192
Приклади:

                       Невдало                                Краще
Визначення повноважень та функцій Фонду держав- Підвищення ефектив-
ного майна і органів виконавчої влади з управління ності управління де-
казенними та державними підприємствами, а також ржавним майном.
національними (державними) компаніями та іншими
господарськими товариствами, у статутному фонді
яких державі належить частка (акції, паї), та врегулю-
вання питання передачі в управління на конкурсних
засадах державних підприємств і господарських това-
риств, у статутних фондах яких державі належить час-
тка (акції, паї).


   ПІДГОТОВКА РОЗДІЛУ «РЕКОМЕНДАЦІЇ МІНІСТРА»
    РМ є узагальненням всієї ДЗК. Тому міністри повинні мати можливість
читати і розуміти цей розділ незалежно від решти ДЗК.
   Ваша мета при складанні розділу РМ:
     •   надати міністрам основну потрібну інформацію у стислій, зручній для
         читання формі. Її обсяг повинен становити максимум 3 арк., не вклю-
         чаючи титульний;
     •   включити до розділу лише ту інформацію, яка потрібна для прийняття
         рішення членам Уряду, а не іншим посадовим особам.
   Предмет (питання)
   Предмет – це узагальнення питання в одному реченні для обговорення і
прийняття рішення Кабінетом Міністрів.
   Предмет:
     •   з’єднує назву ДЗК і РМ;
     •   пояснює і розвиває назву;
     •   не зазначає чому порушується питання;
     •   встановлює основу для РМ.
   Формулювання предмета починається словами «Чи ...» або «Чи ... та як ...» з
метою заохочення обговорення в Кабінеті Міністрів.
      У деяких випадках формулювання предмета може починатися словом «Як
...». Важливо переконатися, що назва ДЗК, предмет ДЗК та РМ узгоджуються
між собою.




                                                                193
Приклади:

               невдало                                краще
1. Доцільність зниження ставки вивіз- 1. Чи потрібно знижувати ставки вивіз-
ного (експортного) мита на відходи та ного (експортного) мита на відходи та
брухт чорних металів з урахуванням брухт чорних металів?
необхідності пріоритетного забезпе-
чення цією сировиною вітчизняних
металургійних підприємств.
2. Процедура проведення конкурсів 2. Як підвищити ефективність управ-
щодо визначення фізичних осіб з уп- ління державним майном?
равління цілісними майновими ком-
плексами державних, у тому числі
казенних підприємств та корпора-
тивними правами держави в госпо-
дарських товариствах, частка держави
у статутному фонді яких перевищує 5
відсотків.


   Рекомендації
   Рекомендації – це запропонована послідовність дій, як правило, з ураху-
ванням можливостей вибору, за якими міністр очікує підтримку з боку Кабінету
Міністрів.
   Рекомендації:
    •   містять рішення, якого чекає міністр;
    •   визначають конкретні ролі відповідних міністерств та інших централь-
        них органів виконавчої влади у виконанні рішення;
    •   визначають стратегію та напрями виконання (хто, як, коли);
    •   наприкінці містять інформацію, яких витрат потребуватиме втілення
        пропозиції і з яких джерел вона фінансуватиметься;
    •   є основою для формулювання рішення, яке записується у протоколі
        засідання Кабінету Міністрів.
    У цьому розділі слід пояснити, що необхідно для впровадження обраного
варіанту рішення, які для цього потрібні нормативно-правові акти і на якому
рівні вони мають бути прийняті. Слід також зазначити яких організаційних за-
ходів потрібно вжити для забезпечення впровадження рішення, хто повинен
здійснювати моніторинг тощо.
    Рекомендації формулюються, йдучи від загального до конкретних питань.
Перша рекомендація може надавати огляд запропонованої послідовності дій,
тоді як наступні рекомендації конкретизують кроки.

        194
Як правило, у рекомендаціях не робиться посилання на текст ДЗК з метою
пояснення їх суті. Вони мають цілком самостійну і завершену логіку. Інколи мо-
жуть бути посилання на текст в іншій частині ДЗК.
   Представляючи у рекомендаціях варіанти вирішення питання, зазначайте,
якому з них надано перевагу.
    Якщо рекомендації занадто великі або детальні, позначте розділ назвою
«Узагальнені рекомендації». У цьому розділі надайте у простій формі узагаль-
нення політичних цілей, що пропонуються, а детальні рекомендації викладіть у
додатку.
    Пам’ятайте, що остаточне рішення Кабінету Міністрів базуватиметься на
детальних рекомендаціях.
   Обґрунтування
   Це основні аргументи міністра на підтримку своїх рекомендацій.
   Залежно від питання розділ «Обґрунтування» містить таку інформацію:
     •   чому порушується питання;
     •   проблема, яка стоїть за рекомендованим рішенням;
     •   аргументи на підтримку пропозиції;
     •   чому обрано один з варіантів рішення;
     •   опис наслідків у разі неприйняття рішення.
   У цій частині РМ визначальним є вибір відповідного рівня деталізації. Слід
включати лише ту інформацію, яку повинен мати член Уряду для прийняття за-
пропонованого рішення.
    Якщо, наприклад, довідкова інформація, на якій ґрунтуються РМ, більш
важлива з точки зору розкриття контексту запропонованого рішення, зосередь-
тесь на ній.
   Якщо це важливо, поясніть, чому заінтересовані групи підтримують ці РМ.
    Якщо РМ містять регулятивні положення, узагальніть їх в одному коротко-
му абзаці на основі інформації, що міститься в аналітичній частині ДЗК.
   Завершіть розділ обґрунтування описом значних наслідків неприйняття за-
пропонованої послідовності дій.
   Проблеми та стратегія розв’язання.
    У цьому розділі описуються можливі негативні наслідки для Уряду і крити-
ка, з якою він зіткнеться при впровадженні рекомендацій, а також найкращий
спосіб їх усунення.
    Не описуються негативні наслідки неприйняття рекомендацій, оскільки за-
значені рекомендації відображені в обґрунтуванні.


                                                                195
Членами Уряду надається реальна оцінка можливих «пасток» і таким чином
ДЗК не буде містити несподіванок.
   Зазвичай ДЗК містить принаймні два чи три пункти проблем та стратегій.
   Негативна реакція певних кіл суспільства може спричинити:
    •   заяви про те, що державна політика погіршує купівельну спроможність;
    •   скарги стосовно нераціонального використання коштів;
    •   заяви про те, що політика не узгоджується з деякими проголошеними
        цілями тощо.
   Інші можливі критичні зауваження можуть містити:
    •   нові проблеми, що виникнуть в результаті впровадження рекомендацій;
    •   надмірні сподівання, які не можуть бути виправдані навіть за умови
        успіху політичного рішення.
    У будь-якому випадку зазначте, як міністр має намір розв’язати проблему.
Упевніться, що стратегія дій є переконливою, особливо щодо надання ґрунтов-
ної відповіді на можливу критику.
   Приклади:

               Невдалий                               Кращий
Проблеми та стратегії                   Проблеми та стратегії
Проблема: Х промисловість України       Проблема: Деякі з великих підпри-
ймовірно заперечуватиме деякі аспек-    ємств Х промисловості можуть скар-
ти цієї пропозиції. Ця проблема може    житися, що через відміну субсидій
стати навіть більш серйозною, якщо      галузі Уряд порушує свої програмні
інші галузі промисловості занепо-       обіцянки.
кояться тим, що плануються подібні
скорочення.
Стратегія: До прийняття рішення по-     Стратегія: Буде проведено тривалі
садовими особами у Х промисловості      консультації з Х промисловістю, на
буде сказано, що: зміни не проводити-   яких буде поінформовано: - що до
муться одразу; якими б не були нега-    введення в дію рішення Уряд проведе
тивні наслідки для Х промисловості,     структурні зміни в промисловості; -
вони будуть усуненні в найкоротший      що протягом короткотривалого періо-
строк; буде проведено дослідження       ду підвищення конкурентоспромож-
для визначення, чи призведе прийнят-    ність Х промисловості має принести
тя рішення до необхідності змін, якщо   більші прибутки; - що через два міся-
негативні наслідки будуть істотніши-    ці після впровадження рішення Уряд
ми ніж прогнозується.                   зробить оцінку ситуації і розгляне у
                                        разі потреби можливість урегулюван-
                                        ня питання.



        196
Консультації
    У цьому розділі інформується з ким проводилися консультації за межами
центральних та місцевих органів виконавчої влади, тобто з представниками тре-
тьої сторони, зокрема з громадськістю, заінтересованими групами (підприємці,
освітяни, студенти тощо), якими є їх погляди.
    Такі консультації проводяться в порядку, визначеному постановою Кабінету
Міністрів від 15 жовтня 2004 р. N 1378 (1378-2004-п) «Деякі питання щодо за-
безпечення участі громадськості у формуванні та реалізації державної політики»
(Офіційний вісник України, 2004 р., N 42, ст. 2773).
     Також інформується про ініціативи, що виникли в результаті консультацій
та заходи, яких може буде вжито для їх врахування.
   Погодження
    У цьому розділі інформується про те, що із заінтересованими центральни-
ми (місцевими) органами виконавчої влади відбулася процедура погодження за-
пропонованого рішення та зазначаються результати погодження.
    Зокрема, інформується про питання, щодо вирішення яких не досягнуто
згоди в процесі міжвідомчих консультацій і які потребують вирішення Кабіне-
том Міністрів.
   Відображаються позиції заінтересованих органів у тих питаннях, які торка-
ються їх компетенції та сфери відповідальності, а не у політичному питанні, по-
рушеному міністром у його ДЗК.
    Успішне проходження ДЗК забезпечуватиме повноту погодження. Не слід
обмежуватися участю в узгоджувальних процедурах лише тих органів виконавчої
влади, які зазначені у відповідних дорученнях чи завданнях, оскільки наперед
неможливо визначити, чиїх інтересів торкатиметься ДЗК. Треба пам’ятати, що
коло заінтересованих органів визначається ініціатором ДЗК самостійно, вихо-
дячи із суті пропозиції.
    Під час висвітлення позиції заінтересованих органів (застережень чи запе-
речень) висловлюйтеся прямо. Тоді члени Уряду не зіткнуться з несподіваними
розбіжностями під час розгляду ДЗК на засіданні Кабінету Міністрів.
   Необхідно зазначити кожний орган влади, який має свою точку зору або за-
непокоєння щодо пропозиції і чітко описати їх суть.
   Для забезпечення якості узгоджувальних процедур необхідно:
     •   проводити консультації з відповідними посадовими особами заінтере-
         сованих органів влади та вашого міністерства, використовуючи мож-
         ливості одержання порад фахівців Секретаріату Кабінету Міністрів у
         процесі підготовки ДЗК;
     •   заздалегідь розповсюджувати проект ДЗК серед заінтересованих цент-
         ральних (місцевих) органів виконавчої влади;


                                                                197
•   надавати можливість усім заінтересованим органам висловлювати
         свою точку зору та занепокоєння;
     •   відверто і точно записувати у ДЗК думки заінтересованих органів.
    Описуючи позицію міністерства, вкажіть його скорочену назву.
    Уникайте нечітких формулювань, таких як «проводилися консультації з ...»
або «не погоджується з ...». Будьте точними і конкретними.
    Звіряйте ваші формулювання з формулюваннями інших сторін. Таким чи-
ном, неузгодженості будуть визначені і врегульовані заздалегідь або представ-
лені як питання для вирішення.
    Ніколи не намагайтеся приховувати розбіжності із заінтересованими орга-
нами. Не проводячи консультацій з тими, хто на вашу думку може мати свою
точку зору або виступати проти, згладжуючи або ігноруючи висловлені занепо-
коєння, ви додаєте зайвої роботи міністрам на засіданнях Кабінету Міністрів,
створюєте потенційні ускладнення своєму міністрові та міністерству.
    Приклади:

                Невдалий                                   Краще
Позиція міністерств                        Позиція міністерств
1. Міністерство А і Міністерство Б по- 1. Міністерство А і Міністерство Б по-
годжуються з пропозицією. Міністерс- годжуються з рекомендаціями. Мініс-
тво В і Г мають певні занепокоєння.    терство В категорично проти аспек-
                                       тів....., та ....... пропозиції.
2. Кілька міністерств в цілому погод-      2. Міністерство К погоджується з реко-
жуються щодо потреби зміни, проте          мендаціями за умови, що ...... відомс-
мають різне бачення щодо “за “ і “про-     тво Х складе перелік таких проблем:
ти” того, як далеко слід просуватися і в   ......, а відомство Ж отримає додаткові
які строки.                                фінансові ресурси.

    Якість консультацій має особливо вирішальне значення, коли ДЗК зачіпає
певні фінансові питання. У кожному випадку вказуйте, що консультація відбу-
лася і зазначте досягнуті домовленості не нижче, як на рівні міністрів чи перших
посадових осіб заінтересованих органів виконавчої влади.
   Щодо процедури погодження пропозицій міністра керуйтеся вимогами
Тимчасового регламенту Кабінету Міністрів (915-2000-п) в частині погодження
проектів нормативно-правових актів (розділ VI, пункт 14).
    Взаємодія центральних та місцевих органів виконавчої влади
    Цей розділ є обов’язковим з урахуванням наголосу на необхідності парт-
нерських взаємовідносин з місцевими органами влади у питаннях спільної ком-
петенції, та тих, що впливають на інтереси регіонів.



         198
Фінансова інформація
    Будь-яка фінансова інформація, представлена в РМ, завжди береться з
аналітичної частини ДЗК. Ніколи не включайте до РМ фінансової інформації,
якої немає в аналітичній частині.
    Фінансова інформація подається наприкінці РМ у загальних рисах. Це інфор-
мація для членів Уряду про витрати, надходження та джерела коштів, необхідні для
прийняття рішення. Метою фінансової інформації є надати членам Уряду мож-
ливість зрозуміти фінансові масштаби того, що їм потрібно затвердити.
    Якщо пропозиція не передбачає поточних або довгострокових бюджетних
витрат, включіть у кінці РМ такий абзац: ця пропозиція не потребує жодних до-
даткових фінансових ресурсів.


   ПІДГОТОВКА РОЗДІЛУ «АНАЛІТИЧНА ЧАСТИНА»
   Цей розділ містить детальний, виважений та об’єктивний аналіз питання,
факторів, які враховуються при визначенні можливих варіантів вирішення, а та-
кож аналіз цих варіантів та витрат на здійснення кожного з них.
    Аналіз повинен надавати членам Уряду повну картину можливостей вибору
запропонованих варіантів вирішення питання.
    Під час підготовки аналізу уникайте таких слів, як «пропонується», «реко-
мендується», – використовуйте умовні речення. Наприклад, замість такої фра-
зи: Варіант А підвищить ефективність, – пишіть: Якщо буде прийнято варіант А,
в результаті можна підвищити ефективність...
    Доцільно включити до аналізу позиції, застереження, поради фахівців заін-
тересованих органів з питань їх професійної компетенції або відповідальності,
якщо ці питання розглядаються як фактори аналізу.
    Аналітична записка складається з трьох частин: довідкова інформація, мір-
кування та варіанти.
   Розпочніть кожну частину з узагальнення на п’ять рядків.
   Ваша мета як розробника:
     •   надати міністрові детальний аналіз усіх факторів та довідкової інфор-
         мації;
     •   перевірити всі реальні варіанти, і якщо це прийнятно, проаналізувати
         фінансові та політичні аспекти;
     •   надати необхідну інформацію, щоб пропозицію можна було реалізува-
         ти в разі її прийняття Урядом;
     •   надати достатньо інформації для повного розуміння контексту та під-
         ходів.



                                                                 199
Під час розроблення аналізу, слід враховувати такі питання:
     •   Яка традиційна точка зору з цього питання. Яка є практика розв’язання
         подібних проблем, чи надає це інші можливості;
     •   Які останні досягнення у цій сфері політики;
     •   Які чинники перешкоджали прийняттю рішення в минулому і як вони
         можуть вплинути на запропоноване рішення;
     •   Чи буде вплив на існуючі програми, чи не дублюватимуться вони.
         Якщо так, то який знайти вихід з цього;
     •   Чи буде відрізнятися вплив на різні галузі економіки чи регіони. Чи
         будуть очевидні виграші та програші. Хто матице вигоду і наскільки;
     •   Чого збирається досягти Уряд, вирішуючи це питання. Яка вигода від
         цього громадянам України;
     •   Які прогнозуються результати, якщо Уряд підтримає запропоноване
         рішення, і які можуть бути наслідки, якщо не підтримає.
    Аналітична частина за обсягом може бути різною залежно від природи та
складності питання, проте, як правило, вона складається з ...... аркушів і рідко,
коли перевищує ....... арк. (за винятком додатків).
    Довідкова інформація
    Це короткий огляд усього спектру питань, з яких випливає пропозиція мініс-
тра для розгляду Кабінетом Міністрів.
   Інформація розпочинається з одного речення, в якому розкривається суть
питання.
    У довідковій інформації:
     •   міститься пояснення, чому розглядається це питання;
     •   надається коротка історія питання і як воно вирішувалося;
     •   розкривається природа проблеми, що стоїть за питанням;
     •   повідомляється, який вплив на питання має існуюча політика;
     •   наводяться чинні рішення (акти законодавства), які торкаються цього
         питання.
   Довідкова інформація може викладатися також на основі важливих реко-
мендацій, запропонованих робочими групами, спеціалістами, комісіями тощо.


    Дослідження
    Повідомляється про фактори, які розглядаються під час вироблення рішен-
ня. Зокрема, інформується, що всі групи та інтереси, які можуть відчути вплив
можливої стратегії дій, визначені і проведено оцінку їх позицій.

         200
Розробник ДЗК повинен використовувати свої власні судження при вирі-
шенні, які групи, інтереси або сфери ймовірно будуть зацікавлені у питанні (біз-
нес, торгівля, транспорт, екологія, безробітні, молодь, жінки, державна мова,
ветерани тощо).
     Звичайно ж головним чинником, що визначає, які групи та інтереси зачіпа-
ються, є природа питання. Обмежуйте аналіз лише тими з них, які мають най-
більше значення, і надайте точний опис потенційних проблем.
     Описуючи потенційні проблеми, оцініть, чи стратегія дій, передбачена для
вирішення питання, доповнюватиме, суперечитиме чи вступатиме в конфлікт з
останніми ініціативами у питаннях, пов’язаних з проблемами тих чи інших груп
та інтересів, наприклад проблемою безробіття.
     Можливо, що виникне нова група інтересів у результаті дослідження питан-
ня. Наприклад, чи могли б дії в якомусь напрямі створити такий конфлікт, нав-
коло якого б об’єдналися групи осіб, які до того не мали нічого спільного.
     Якщо пропозиція містить регулятивні моменти, зробіть аналіз регулятивно-
го впливу і додайте його до аналітичної частини ДЗК.
     Основні моменти аналізу регулятивного впливу викладіть в розділі «Обґрун-
тування» РМ.

   Приклади:
   Дослідження
   Стисле узагальнення (5 рядків) _________________________________
   Питання жінок
   Стало очевидним, що _________________________________________
   Праця
   Профспілки вугільної галузі висловилися, що _____________________
   Малі підприємства
   Пасажирські перевізники мають серйозні занепокоєння щодо _______

   Варіанти рішення
   У цій частині аналітичної записки дається детальний і виважений виклад
позитивних і негативних моментів стосовно кожної послідовної дії та фінансова
інформація.
   Це ключовий елемент розділу аналітичної записки.
   Виклад варіантів рішення:
     • починається з п’яти рядків узагальнення всіх існуючих варіантів;
     • представляє кілька варіантів практичного розв’язання проблеми;
     • підкреслює переваги та недоліки кожного з варіантів;
     • надає повний і об’єктивний аналіз фінансових аспектів кожного
        варіанта.

                                                                 201
Представлення детального аналізу всіх можливих шляхів вирішення питан-
ня запевняє Міністра, що це робиться на основі цілісного та відвертого дослід-
ження всіх можливостей, а також те, що пропонується реальний вибір між ре-
альними альтернативами.
    Можливе повторення інформації у розділах «Дослідження» і «Варіанти рі-
шення». Проте у першому розділі розглядаються фактори, які слід враховувати
під час вирішення питання взагалі, а в другому – кожний варіант враховує свої
особливості.
    Завдання визначення та дослідження варіантів вирішення ускладнюється
у випадку з простими і прямими питаннями, а також тими, які передбачають
лише один можливий спосіб дій. Доречним буде у цьому випадку поставити за-
питання так: чи є інші шляхи вирішення цієї проблеми.
    Якщо і є, то їх можна інколи представити лише в загальних рисах, щоб під-
креслити контраст між рекомендованим рішенням з наслідками інших, менш
важливих підходів.
   Ніколи не включайте нереальних варіантів.
   Перелік варіантів може викладатися в довільному порядку, тобто можна по-
чинати з найкращого, найгіршого, найдешевшого чи найдорожчого.
   Під час складання розділу «Варіанти рішення» дотримуйтеся такої послідов-
ності:
   Варіанти рішення
   (Узагальнення викладення всіх обговорюваних варіантів - 5рядків)
   ________________________________________________________
   ________________________________________________________
   Варіант 1: (коротка назва) ___________________________________
   (опис) ___________________________________________________
   (фінансові деталі) __________________________________________
   (переваги/недоліки) ________________________________________
   Варіант 2: (коротка назва)
   (опис) ____________________________________________________
   (фінансові деталі) ___________________________________________
   (переваги/недоліки) _________________________________________
    Оцінку переваг та недоліків можна викласти двома абзацами в кінці цього
розділу шляхом об’єднання зазначених критеріїв за усіма варіантами: спочатку
– переваги усіх можливих варіантів, потім - недоліки.



         202
Фінансова інформація
    Якщо ДЗК передбачає бюджетні витрати або надходження, необхідна де-
тальна фінансова інформація для повного аналізу пропозиції.
    Якщо політичне рішення передбачає виділення коштів з державного бюд-
жету або зменшення надходжень, необхідно установити контакти з Міністерс-
твом фінансів заздалегідь і підтримувати їх впродовж усього процесу підготовки
пропозиції. Це важливо, оскільки Мінфін може мати серйозні заперечення або
застереження щодо пропозиції.
    Надайте Кабінетові Міністрів якісну фінансову інформацію. Характеризуй-
те відносну достовірність розрахунків, зазначивши, що вони містять повністю
визначені, частково визначені або орієнтовні дані. Якщо необхідно, опишіть
чинники, які можуть вплинути на точність цих розрахунків.
   Під час складання фінансової інформації звертайтеся за допомогою до фі-
нансового підрозділу вашого міністерства.
    Пам’ятайте, що міністрам потрібні загальні сукупні положення щодо фінан-
сових наслідків пропозиції.
    Визначте усі можливості відшкодування витрат та з яких джерел фінансу-
ватиметься пропозиція. В аналітичній частині ДЗК викладіть фінансові деталі
кожного із запропонованих варіантів рішення.


   ДОДАТКИ
   Підходьте виважено до надання будь-якої додаткової інформації до ДЗК.
Пам’ятайте про зайнятість міністрів.
   Додатки до розділів аналізу та РМ включаються в кінці ДЗК після аналізу,
причому спочатку додатки до аналізу, а потім до РМ.
   Додаток 1. Рекомендоване рішення
   Це заключна частина ДЗК. У цьому додатку викладається текст рекомендо-
ваного рішення, який пропонується ухвалити. Ухвалене рішення записується у
протоколі засідання Кабінету Міністрів. У ньому чітко і конкретно формулю-
ються схвалені рекомендації Міністра.
    Якщо пропонується законодавче врегулювання проблем (підготовка нового
законопроекту чи внесення змін до чинного закону), то в рішенні викладається
основний зміст законодавчої пропозиції (концепція законопроекту). Концеп-
ція містить перелік цілей, що мають бути досягнуті законодавчою пропозицією.
Вона не відображає фактичний текст законопроекту, а містить лише суттєві його
положення, які визначають ідеологію та межі політичного рішення.
    Рекомендоване рішення повинно бути сформульовано достатньо конкрет-
но, з тим, щоб було зрозуміло, яку політику слід впроваджувати і яким чином.


                                                                203
Наприклад:
   1. Погодитися з пропозицією міністерства, яка передбачає: ___________
   2. Зобов’язати міністерство підготувати ___________________________
   3. Запровадити, починаючи з ____________________________________
   4. Здійснити заходи щодо _______________________________________
   5. Забезпечити підготовку _______________________________________


   Усі завдання (стратегія дій), спрямовані на реалізацію політичного рішення,
повинні передбачати конкретних виконавців та строки виконання.
   Рекомендоване рішення підписується Міністром, який подав ДЗК.
   Додаток 2. Критерії оцінки та моніторинг
   У цьому додатку відображаються ключові позиції плану моніторингу вико-
нання рекомендованого рішення, який розробляється міністерством.
   Критерії оцінки
    Виходячи з цілей рішення розробниками повинно бути визначено критерії
(показники), за якими оцінюватиметься ефективність рішення та порівнювати-
муться досягнуті результати з прогнозованими.
   Як правило, мова йде про 3-4 критерії, які визначають головну суть політич-
ного рішення та для якої мети воно приймається.
    Це може бути зменшення кількості безробітних, створення нових робочих
місць, ліквідація заборгованості, збільшення надходжень до бюджету, підвищен-
ня конкурентоспроможності продукції, розвиток підприємництва, підвищення
добробуту громадян тощо.
    Критерії оцінки (показники) повинні мати конкретний вимір (гроші, одиниця
продукції тощо), а також передбачати можливість визначення як рішення вплинуло
на громадян загалом і що воно означає для них, яка їх реакція на дії Уряду.
   Моніторинг
    У цій частині додатка міститься стисла інформація про те, як буде організо-
вано відстеження процесу впровадження рішення з метою виявлення кінцевого
результату.
    Має бути зазначено періодичність проведення аналізу результативності та
продемонстровано, як використовуватимуться його результати для коригування
стратегії, а також окреслено ролі інших міністерств у реалізації стратегії дій.
   Додаток 3. Інформаційний план
    Для успіху будь-якої політичної ініціативи дуже важливим є правильно
складений інформаційний план. Він розробляється для того, щоб забезпечити


         204
надання роз’яснень рішень Уряду як широкій громадськості, так і окремим ці-
льовим групам.
   Інформаційний план показує, яким чином Уряд збирається це зробити, як
певні питання висвітлюватимуться в засобах масової інформації та яким чином
може відреагувати громадськість, а також коротко описує, як Міністр – ініціатор
пропозиції планує представити політичне рішення народові.
    Цей план має розроблятися одночасно з політичною пропозицією таким чи-
ном, щоб інформаційну стратегію можна було оцінити разом з усіма варіантами
рішення, поданими у ДЗК. Інформаційний план, як правило, не перевищує трь-
ох аркушів. Як правило, інформаційний план складається з таких розділів:
   1. Цілі інформаційного плану
    Чітко вказати, які цілі мають бути досягнуті за допомогою інформаційного
плану. Цілі формулюються з метою досягнення громадського сприйняття, ро-
зуміння намірів Уряду.
   2. Громадське середовище
   Узагальнити громадські настрої, включно з позицією основних груп, на які
спрямовано політичне рішення. Визначити позиції регіонів, чутливих до про-
блеми, яку пропонується розв’язати.
    Під час складання цього розділу важливо описати результати аналізу ЗМІ
відповідних досліджень, звітів, опитування громадян, тестів тощо.
   3. Ключові повідомлення
    Визначити головні (три – чотири) аспекти політичного рішення, які треба
повідомити, уникаючи малозначущих деталей.
   4. Верстви (групи), на які спрямоване рішення, та їх реакція
    Зазначити, на кого впливатиме рішення, виділивши основні та другорядні
верстви (групи) суспільства, і яка їх реакція.
   5. Форми та методи інформування
    Визначити у який спосіб буде розгорнута інформаційна діяльність щодо
висвітлення того, як рішення вплине на громадян (заяви, реклама, поїздки з
роз’ясненнями, консультації, брошури та буклети, інтерв’ю в ЗМІ, круглі столи,
інтернет-програми тощо).
   6. Бюджет
   Зазначити обсяги фінансування, необхідні для запровадження інформацій-
ного плану.




                                                                  205
Макет
                           ДОПОВІДНА ЗАПИСКА

                        Кабінетові Міністрів України
  _________________________________________________________
             (назва: опис предмета
  _________________________________________________________
                  записки)
____________________________
                  (дата)
 _________________________________________________________
            (повна назва міністерства)




                       РЕКОМЕНДАЦІЇ МІНІСТРА
Суть питання


Чи потрібно та як (або Як ......) ___________________________
_____________________________________________________________
_____________________________________________________________
_____________________________________________________________


РЕКОМЕНДАЦІЇ
З тим, щоб __________________________________________________
р е к о м е н д у є т ь с я:
1. __________________________________________________________
2. __________________________________________________________
3. __________________________________________________________
4. __________________________________________________________




      206
Обґрунтування
1. __________________________________________________________
2. __________________________________________________________
3. __________________________________________________________
4. __________________________________________________________


Проблеми та стратегія розв’язання
Проблема 1. ____________________________________________________
______________________________________________________________
______________________________________________________________


Стратегія ______________________________________________________
______________________________________________________________
______________________________________________________________


Проблема 2. ____________________________________________________
______________________________________________________________
______________________________________________________________


Стратегія ______________________________________________________
______________________________________________________________
______________________________________________________________


Проблема 3. ____________________________________________________
______________________________________________________________
______________________________________________________________


Стратегія ______________________________________________________
______________________________________________________________
______________________________________________________________




                                                    207
Консультації___________________________________________________
______________________________________________________________
______________________________________________________________
______________________________________________________________


Погодження____________________________________________________
______________________________________________________________
______________________________________________________________
______________________________________________________________


Позиція заінтересованих органів
1. ____________________________________________________________
2. ____________________________________________________________
3. ____________________________________________________________
4. ____________________________________________________________


Взаємодія центральних та місцевих органів виконавчої влади
______________________________________________________________
______________________________________________________________
______________________________________________________________
______________________________________________________________


Фінансова інформація___________________________________________
______________________________________________________________
______________________________________________________________
______________________________________________________________
______________________________________________________________


Міністр    __________________ _________________________
                (підпис)          (ініціали та прізвище)




     208
АНАЛІТИЧНА ЧАСТИНА
   Суть питання
   Заново сформулюйте одним коротким реченням (5-7 слів) назву ДЗК Роз-
крийте суть (історію) питання, виклавши довідкову інформацію на 1 ар-
куші.
   ______________________________________________________________
   ______________________________________________________________
   ______________________________________________________________


   Дослідження
    Одним коротким реченням (до 5 рядків) підсумуйте цей розділ. Розкрийте
3-4 ключові проблеми, які заслуговують на увагу, наприклад:
   - Питання жінок. ____________________________________________
   - Малі підприємства. ________________________________________
   - Праця. ____________________________________________________
   Варіанти рішення
   Одним коротким реченням підсумуйте цей розділ:
   «Розглядалися два варіанти. Варіант 1 передбачає ________________,
   а варіант 2 передбачає ___________________________________________
   Варіант 1. (коротка назва)
   Опис варіанта. __________________________________________________
   Фінансові деталі. _______________________________________________
   Переваги (недоліки). ____________________________________________
   Варіант 2. (коротка назва)
   Опис варіанта. __________________________________________________
   Фінансові деталі. _______________________________________________
   Переваги (недоліки). ____________________________________________
   Варіант 3. (коротка назва)
   Опис варіанта. __________________________________________________
   Фінансові деталі. _______________________________________________
   Переваги (недоліки). ____________________________________________




                                                             209
Коротка інформація про ГО «Фонд «Європа ХХІ»»


    «Фонд «Європа XXI»» — неурядова, неприбуткова, позапартійна дослідни-
цька організація, заснована у грудні 1998 року з метою надання інтелектуального
сприяння процесам утвердження демократичних цінностей та інтеграції Украї-
ни до Європейського Союзу як способу забезпечення розвитку України як євро-
пейської демократії. Вважаючи інтеграцію до європейських і євро-атлантичних
структур першочерговим внутрішньополітичним питанням для України, «Фонд
«Європа XXI»» зосереджує свої зусилля на проведенні досліджень політичних та
суспільних процесів, розвитку громадянського суспільства в Україні, співпраці з
європейськими партнерами, організовуючи конференції та інші публічні захо-
ди, проводячи тренінги для активістів громадянського суспільства, створюючи
освітні та інформаційні ресурси.
    Серед проектів «Фонду «Європа XXI»» — програми з розвитку аналітичної
спроможності НУО, програми з питань європейської інтеграції для журналістів,
проекти «Розбудова аналітичної спроможності політичних партій» та «Сприян-
ня регіональному розвитку за допомогою якісного процесу формування полі-
тики за участю громадян» (за підтримки Вестмінстерського фонду демократії),
«Громадянське суспільство: крок за кроком», «План дій для громадянського сус-
пільства» та «Залучення ОГС до прийняття владних рішень» (з 2001 р., фінансо-
ване Національним фондом підтримки демократії), «Сприяння поширенню то-
лерантності у поліетнічному суспільстві» (за підтримки Фонду проектів у галузі
прав людини Міністерства закордонних справ і Співдружності Великобританії),
«Посилення ефективності громадянської дії» (UCAN/USAID) та Громадянська
ініціатива з просвіти і мобілізації виборців «Знаю!».
    «Фонд «Європа ХХІ»» має досвід активної участі в організації та роботі
громадських ініціатив і форумів громадських організацій, серед яких — Всеук-
раїнський громадський моніторинговий комітет, що діяв у 2002 році за підтримки
Міжнародного фонду «Відродження», Форуму громадських організацій України
«Суспільство перед вибором» (лютий 2002 р.) та Другого Форуму громадських
організацій України «Стратегія суспільного діалогу» (червень 2002 р.), Форуму
громадських організацій «Новий вибір України» (жовтень 2004), Форуму «Єд-
ність громадянського суспільства» (грудень 2004) та круглих столів у Харкові,
Криму та Мукачеві (за підтримки Міжнародного фонду «Відродження», а також
Форуму «Громадянське суспільство: досвід виборів і нова стратегія» (березень
2005).


         210
Упродовж 2006–2007 рр. спільно з партнерами зі Словацької республіки
Асоціацією «Люди в біді» (People in Peril Association) був реалізований проект
«Зміцнення спроможності громадянського суспільства у східних регіонах Ук-
раїни», у рамках якого проведено конкурс малих грантів для південно-східних
областей України.
    Одним з центральних напрямків роботи організації є створенням Школи
громадського лобіювання (спільно із партнерами з Товариства Лева (Львів) та за
підтримки МФ «Відродження»).
     «Фонд «Європа ХХІ»» є членом Громадської експертної ради при Мініс-
терстві закордонних справ України, Громадської ради при голові ВР України,
Громадської ради при Комітеті ВР України з питань свободи слова та Коорди-
наційно-експертного центру об’єднань підприємців України. За роки роботи
«Фонд «Європа ХХІ»» провів понад 200 конференцій, круглих столів, семінарів
та інших публічних заходів та чисельні тренінги з питань аналізу політики, гро-
мадянського представництва, стратегічного планування та ведення кампаній.
Мережа партнерів «Фонду «Європа ХХІ»» в усіх регіонах України налічує понад
100 НУО та ЗМІ.
    До Наглядової ради Фонду входять: Ксенія Ляпіна, народний депутат Украї-
ни; Ростислав Павленко, голова аналітичного відділу Секретаріату Президента
України; Ігор Попов, виконавчий директор Форуму грантодавців; Ілько Кучерів,
президент фонду «Демократичні ініціативи».
    Нині ГО «Фонд «Європа ХХІ»» працює за сприяння Національного фон-
ду підтримки демократії (США), Фонду Стюарта Мотта (США), Міжнародного
фонду «Відродження».




                                                                211
НАВЧАЛЬНИЙ ПОСІБНИК




         АНАЛІЗ ПОЛІТИКИ
            ДЛЯ ПОТРЕБ
       ЛОБІСТСЬКОЇ КАМПАНІЇ




        Дизайн обкладинки: Наталя Тілікіна
                Макет: Наталя Тілікіна




Підписано до друку 30 вересня 2007. Формат 70х108/16
            Папір офс. Гарнітура Newton
      Ум. друк. арк. 15,58. Фіз. друк. арк. 16,75
                Тираж 500 пр. Зам. №


             ТОВ «Агентство «Україна»
      01034, Київ-34, вул. О. Гончара, 55, оф. 60

Policy Analysis

  • 1.
    Фонд «Європа ХХІ» Товариство Лева Роман Кобець АНАЛІЗ ПОЛІТИКИ ДЛЯ ПОТРЕБ ЛОБІСТСЬКОЇ КАМПАНІЇ НАВЧАЛЬНИЙ ПОСІБНИК КИЇВ 2007
  • 2.
    ББК 66.0я7 К55 СЕРІЯ: Бібліотека Школи громадського лобіювання Керівник проекту: Галина Усатенко Редактор: Олег Павлов Дизайн обкладинки: Наталія Тілікіна Макет: Наталія Тілікіна Кобець Роман. К55 Аналіз політики для потреб лобістької кампанії. Навч. посіб. / Фонд «Європа ХХІ», Т-во Лева. –К ., 2007. – 212 с. (Б-ка Шк. громад. лобіюван- ня). – Бібліогр.: с. 184. ISBN: 978-966-8136-82-5 У цьому посібнику подано матеріали навчального курсу “Аналіз полЁ- тики для потреб лобістської кампанії”, розроблений для Школи громад- ського лобіювання в межах проекту Фонду “ЄВропа ХХІ” (м. Київ)та То- вариства Лева (м. Львів). Цей посібник ставить собі за мету ознайомити з головними поняттями, інструментами та процедурами аналізу державної публічної політики. Розглядаються питання «політики» в сенсі “policy”; а також окремі «політичні аспекти» підготовки, обговорення, ухвалення, реалізації, оцінки та коригування політики. Для організаторів кампаній громадського лобіювання, представників НДО, лідерів громад та просто суспільно активних громадян, які прагнуть відстоювати свої права та впливати на суспільні процеси у власній країні. ББК 66.0я7 ISBN: 978-966-8136-82-5 Підготовку та публікацію цього ви- дання здійснено завдяки фінансовій підтримці Міжнародного фонду «Відродження». © Міжнародний фонд «Відродження», 2007 © Фонд «Європа ХХІ», 2007
  • 3.
    Зміст Частина І. Дослідженняпроблеми політики .................................................... 16 Розділ 1. Місце, роль та завдання аналізу політики у проведенні лобістських кампаній................................................................................. 16 § 1. Що таке «політика»? ................................................................. 16 § 2. Державна політика: між уповноваженим вибором і структурованою взаємодією............................................................. 20 § 3. Політика як предмет аналізу. .................................................... 28 § 4. Вплив аналізу політики на її зміст. ........................................... 31 Розділ 2. Формулювання проблеми та вплив на формування «порядку денного» органів влади .............................................................................. 35 § 1. Проблемна ситуація та проблема політики. ............................. 35 § 2. Аналіз проблеми політики. ........................................................ 37 § 3. Вимоги до формулювання проблеми. ....................................... 45 § 4. Потрапляння проблеми до «порядку денного»........................ 49 Розділ 3. Визначення «заінтересованих сторін» та характеру їх інтересів. «Мапа політики» .................................................................... 55 § 1. Важливість аналізу «заінтересованих сторін». ......................... 55 § 2. Інтерес як предмет аналізу політики. ....................................... 58 § 3. Класифікація «заінтересованих сторін». .................................. 62 § 4. Форми участі та залучення «заінтересованих сторін» у проведенні лобістської кампанії. « Мапа політики». ..................... 66
  • 4.
    Частина ІІ. Виопрацюваннята обґрунтування варіанту політики ...................... 71 Розділ 1. Проектування політики.............................................................. 71 § 1. Цілі як прагматичний та ідеологічний вимір політики. ........... 71 § 2. Інструменти політики – знаряддя урядового впливу. .............. 77 § 3. Проектування політики: цілераціональний чи політичний процес? ............................................................................................. 87 Розділ 2. Прогнозування результатів при проектуванні політики .......... 92 § 1. Прогнозування як інструмент аналізу політики. ..................... 92 § 2. Методи прогнозування. ............................................................ 94 Розділ 3. Формулювання варіантів політики та вибір з-поміж альтернативних пропозицій .................................................................... 101 § 1. Формулювання та формування списку альтернатив політики ......................................................... 101 § 2. Критерії оцінки альтернатив політики ................................... 106 § 3. Обрання варіанту політики ..................................................... 116 Частина ІІІ. Реалізація політики ....................................................................123 Розділ 1. Впровадження політики ........................................................... 123 § 1. Значення та виміри досліджень впровадження у аналізі політики. ......................................................................................... 123 § 2. Ризики впровадження та потреба заходів по підтримці політики .......................................................................................... 126 § 3. Впровадження як політичний процес ..................................... 131
  • 5.
    Розділ 2. Впливполітики, її оцінювання та зміна .................................. 137 § 1. Визначення впливу політики .................................................. 137 § 2. Оцінка результатів впровадження політики ........................... 139 § 3. Наслідки оцінювання: продовження, припинення та зміна політики .......................................................................................... 144 Розділ 3. Оформлення та презентація варіанту політики....................... 150 § 1. Підготовка рекомендацій ........................................................ 150 § 2. Документ з аналізу політики ................................................... 154 § 3. Презентація рекомендацій ..................................................... 160 Розділ 4. Політичні аспекти аналізу політики ........................................ 163 § 1. Дослідження політики як засіб політичної боротьби ............. 163 § 2. Маніпулятивно-політичні аспекти аналізу політики ............ 168 Глосарій ........................................................................................................181 Бібліографія ..................................................................................................184 Додаток № 1 Формати аналітичних документів Інтернет ресурсу «Ідеальна Країна» (www.kraina.org.ua) ............................................................186 Додаток № 2 Методика підготовки доповідної записки Кабінетові Міністрів України (з питань формування та реалізації державної політики у відповідній сфері) ..........................................................190
  • 6.
    Шановні колеги! Організатори «Школи громадського лобіювання», метою якої є створення навчально-тренінгової системи підготовки та забезпечення подальшого мето- дичного консультування організаторів та координаторів громадських лобістсь- ких кампаній, постали перед низкою засадничих питань: • що можна вважати «громадською лобістською кампанією»? • з чого (з яких типових елементів) складається така кампанія? Саме відповіді на ці питання дозволяють не лише «звести докупи» окремі спеціальні навчально-тренінгові курси, підготовлені в межах Школи, але й да- ють змогу чітко з’ясувати місце, роль та питому вагу кожного з цих курсів і на- бутих на їхній основі знань, вмінь та навичок наших слухачів у загальній логіці проведення громадської лобістської кампанії. Отже під «кампанією громадського лобіювання» ми маємо на увазі комплекс скоординованих заходів організованої громадськості, що дозволяє їй результа- тивно впливати на зміст рішень органів влади задля втілення обстоюваних нею (громадськістю) інтересів. Специфікою громадського лобіювання є : • вплив на рішення органу державної, регіональної або муніципальної влади / їх посадових осіб здійснюється законними та публічними за- собами; • організатори кампанії повинні мати переконливі аргументи на користь своєї позиції та полемізувати з владою «мовою аргументів». Саме на підставі цієї аргументованої позиції відбувається мобілізація широкої громадської підтримки свого бачення шляху вирішення проблеми. Таке розуміння специфіки кампанії громадського лобіювання обумовило й підготовку т.зв. «моделі кампанії», потреби якої й повинні бути задоволені за- вдяки знанням та вмінням організаторів майбутніх кампаній, здобутими за ре- зультатами їхнього навчання в Школі громадського лобіювання. Слід одразу ж зазначити, що така «модель кампанії» є своєрідною ідеалізацією, яку аж ніяк не можна розглядати як єдиновірну відповідь на питання «якою має бути успішна кампанія громадського лобіювання?», а отже, вона не може й не претендує на те, аби відобразити своєрідність кожної з розмаїття можливих конкретних кам- паній. Мета її створення у іншому, а саме: у окресленні типових сторін, аспектів, потреб і проблем на які «наштовхуються» різні етапи організації та проведення такої кампанії її ініціатори та координатори. Зрозуміло, що в кожному конкретному випадку, одні з цих аспектів набувати- муть головного, а інколи й вирішального, інші ж –допоміжного значення. А вмін- ня зрозуміти специфіку кожного конкретного випадку та правильно «розставити акценти», застосувати та поєднати різні види описаної активності радше є не те- оретичним знанням, а практичною майстерністю, яка приходить із відповідним 6
  • 7.
    досвідом і нев останню чергу залежить від наявності менеджерського хисту. Цьому так само неможливо навчити, як і описати універсальний рецепт проведення кам- панії громадського лобіювання «для всіх та на усі випадки життя». Однак, на нашу думку наведена далі «модель кампанії» загалом дає змогу уявити логіку розгортання, послідовність кроків / заходів та перелік тих питань, на які обов’язково слід зверну- ти увагу організаторам будь-якої кампанії громадського лобіювання. Ми пропонуємо умовно поділити кампанію громадського лобіювання на два головних види: «просту» та «ускладнену». Головною відмінністю між ними є різ- на ступінь організації та комплексності проведених заходів, результатом яких стає вплив на зміст рішень, що ухвалюються відповідними органами влади / їх посадо- вими особами. Насправді, ці два типи кампаній головно залежать від ступеня готов- ності органів влади враховувати висловлену позицію громадськості. Якщо ж таку волю до співпраці демонструють можновладці, то цілком можна обмежитись і про- веденням «простої» кампанії, точніше, в такому разі заходів у межах такої кампанії виявляється цілком достатньо, аби досягти бажаного результату. У разі ж коли цього виявиться недостатньо координаторам / менеджерам кампанії доведеться вдатися до ширшого кола кроків, які описуються в моделі «ускладненого» громадського лобізму. Відповідно, заходи «простої» кампанії бу- дуть початковими етапами кампанії «ускладненої». Модель «простої» кампанії Насамперед, при організації будь-якої лобістської кампанії необхідно про- аналізувати характер проблеми, на вирішення якої вона проводитиметься. Для цього необхідно: 1. Виявити проблемну ситуацію. 2. Визначити коло осіб / організацій, які відчувають на собі її негативний вплив. 3. З’ясувати причини виникнення / загострення проблеми та які конкретні види негативних впливів вона здійснює на окремі особи чи організації. Питання, що пов’язані з цими початковими етапами підготовки кампанії громадського лобіювання висвітлюватимуться в межах курсу, присвяченого аналізу політики. Далі слід: 4. Ідентифікувати усі «заінтересовані сторони», з’ясувати характер їх інте- ресів та вивчити доцільність та можливі форми їхнього залучення до майбутньої лобістської кампанії. 5. Запросити до співпраці представників відповідних груп інтересів. Визначи- ти зміст спільної вимоги до органів влади щодо вирішення відповідної проблеми. 6. Визначити форму участі (специфіку заходів), у яких можуть взяти участь ці представники та здійснити заходи по мобілізації підтримки цих груп. 7
  • 8.
    7. Провести публічнийзахід, на якому оприлюднити спільні вимоги до ор- ганів влади та їх посадових осіб щодо ухвалення ними рішень, спрямованих на задоволення заявлених вимог. Проблеми, стосовно специфіки організації та проведення цих етапів кам- панії знайдуть своє висвітлення в межах навчальних курсів з аналізу політики, методу оцінювання управлінської діяльності, участі громадськості у процесі ух- валення рішень, інформаційного супроводу лобістської кампанії. У випадку, коли орган влади оперативно та конструктивно реагуватиме на за- гальну вимогу, висловлену учасниками кампанії, то цілі останньої можна вважати досягнутими, а саму кампанію завершеною. Це, власне, й складає зміст т.зв. моделі «простої» кампанії. В досвіді громадсько-політичного життя демократичних де- ржав громадське лобіювання й розглядається саме у такому «простому» варіанті, а саме – формулювання вимоги та мобілізація громадян на свою підтримку (шляхом формування суспільної думки та настрою нетерпимості до самого факту існування відповідної проблеми), яка з необхідністю «конвертується» у рішення уповноваже- них для цього обраних представників народу (політиків). Наші реалії посттоталітарної влади швидше дають нагоду оцінити такий «сприятливий» режим реагування вітчизняних можновладців як малоймовірний й до певної міри «утопічний». Тому, якщо загальна вимога первинно самооргані- зованої громадськості не найде розуміння, відгуку та належного задоволення з боку органів державної влади та місцевого самоврядування / їх посадових осіб, ініціаторам кампанії варто вдатися до її «ускладненого» варіанту. Модель «ускладненої» кампанії Ідеологія цього підходу полягає в тому, що для досягнення бажаної мети – ухвалення рішень органами влади, що впроваджують в життя спільні інтереси учасників кампанії, її ініціаторам, організаторам та координаторам доведеть- ся вдатися до значно складнішого комплексу заходів, аніж це передбачала т.зв. «проста» модель. Підвищена складність такої кампанії полягає у: • значно більшій кількості завдань та розмаїтті заходів, спрямованих на виконання цих завдань, яких потребуватиме кампанія; • складнішій комплексній системі планування, організації та проведення заходів кампанії за необхідності залучення ширшого кола її учасників; • довшій тривалості кампанії; • необхідності залучити більший обсяг ресурсів (фінансових, організацій- них, інформаційних, аналітичних, експертно-консультаційних тощо); • необхідності розробити, описати та переконливо обґрунтувати доціль- ність ухвалення альтернативного способу вирішення проблеми, ніж той, який пропонується органом влади. 8
  • 9.
    На початку ґрунтовнішоїгромадської лобістської програми її ініціаторам та організаторам необхідно: 8. Розробити детальний план проведення кампанії. 9. Ідентифікувати той орган влади, до компетенції якого відноситься вирі- шення відповідної проблеми. Як правило, громадська лобістська кампанія має «реактивний» характер, тобто виникає як наслідок масової незгоди представників певної частини сус- пільства з уже ухваленим рішенням або проектом рішення органу влади. У будь- якому разі, мінімальною вимогою, яку може ставити перед собою така кампанія, є відміна / недопущення ухвалення рішення (програми, комплексу заходів). Інакше кажучи, виникає потреба поставити під сумнів відповідне рішення / проект рішення. Поставити під сумнів таке рішення / проект рішення можна як з точки зору його ЗАКОННОСТІ так і з точки зору його ДОЦІЛЬНОСТІ. У першому випадку необхідно довести, що відповідне рішення: • не відповідає повноваженням органу, який його ухвалив; • порушує норми актів законодавства (законів, постанов уряду, наказів міністра та інших видів та інших видів нормативних актів, в тому числі діючих галузевих технічних норм та стандартів, міжнародних зобов’язань, взятих на себе Україною тощо); • прийняте з порушенням передбаченої процедури його підготовки та ухвалення. З огляду на це, організаторам кампанії слід: 10. Визначити тип, порядок підготовки, процедуру розгляду та ухвалення рішення, яке призвело до виникнення проблемної ситуації. 11. Проаналізувати рішення з точки зору дотримання процедури та інших чинних норм відповідного галузевого законодавства, дотримання спеціальних державних / регіональних / місцевих технічних стандартів та норм. Проблеми, пов’язані з цими етапами проведення кампанії висвітлені в нав- чально-тренінгових курсах з проектування нормативно-правових актів, методи оцінювання ефективної управлінської діяльності, розподіл повноважень між орга- нами влади. У випадку оспорювання ДОЦІЛЬНОСТІ законно ухваленого рішення ( його завжди легше оспорити на предмет законності, ніж його доцільності), його варто: 12. Вивчити на предмет «фінансово-майнової» ціни питання (нераціональне використання бюджетних коштів, земельних ресурсів, майна громади тощо). 13. Проаналізувати адекватності вирішення проблеми, ефективності, спра- ведливості, потенційних ризиків, непрямих, довгострокових та неочікуваних наслідків у суміжних сферах. 9
  • 10.
    Ці питання висвітлюютьсяв межах курсу з аналізу політики, розподіл повно- важень між органами влади. Для того, щоб здійснити дослідження ЗАКОННОСТІ та ДОЦІЛЬНОСТІ рі- шення / проекту рішення органу влади, необхідно: 14. Оформити та розіслати відповідні запити до органів та посадових осіб місцевого самоврядування та державного управління, аби отримати потрібну ін- формацію. 15. У разі її отримання, слід провести консультації з фахівцями з адміністратив- ного права, бюджетного фінансування та з відповідними галузевими експертами. Після того, як отримані результати відповідного рішення або його проекту варто: 16. Підготувати документ, що систематично висвітлює та обґрунтовує усі ар- гументи «проти» законності та доцільності відповідного рішення. 17. Оприлюднити його та надіслати цей документ до відповідних органів влади, політичних партій, впливових НУО, бізнес-структур та ЗМІ. 18. Визначити негативні наслідки цього рішення для окремих груп, інфор- мування цих груп про них. Спланувати спеціальні PR-месиджі. Ці заходи дозволять привернути до проблеми увагу широкої громадськості та підвищити шанси на ширшу мобілізацію громадської підтримки. Про це деталь- ніше Ви зможете ознайомитись в наступних навчально-методичних матеріалах Школи громадського лобіювання: форми і методи залучення громадськості до вирішення місцевих проблем, механізм судового оскарження рішень, інформаційний супровід кампанії. Якщо внаслідок проведеного аналізу виявиться, що відповідне / проект рі- шення не є бездоганним в частині його законності, то організаторам кампанії слід вдатися до: 19. Вивчення можливості судового оскарження цього рішення. 20. Організації оскарження відповідного рішення в судовому порядку. З відповідними питанням ви можете ознайомитись завдяки матеріалам курсу. Цілком можливо, що на цьому етапі кампанія переможе, й влада під тиском наведених аргументів, громадської підтримки в адміністративному порядку чи внаслідок ухваленого рішення відмінить своє попереднє рішення / відмовить- ся ухвалювати проект відповідного рішення. У такому випадку поновлюється те status quo, що існувало до початку кампанії. Однак можливий варіант, коли про- блема на вирішення якої владою було підготовлено проект / ухвалено рішення є такою, яку суспільство не може далі ігнорувати, то важливим завданням кам- панії громадського лобіювання має стати: 21. Підготовка, опис, обґрунтування власного альтернативного способу ви- рішення цієї проблеми. 10
  • 11.
    22. Планування публічноїпрезентації власної пропозиції. Підготовка спе- ціальні PR-месиджів для «зацікавлених сторін», що обґрунтовують приваб- ливість, адекватність специфіці проблеми, ефективність, реалістичність, здій- сненність саме підготовленого в межах кампанії альтернативного способу вирішення відповідної проблеми. 23. Підготовка проектів рішень органів та посадових осіб місцевого самовряду- вання та державного управління, що реалізовуватимуть розроблені пропозиції. Питанням, що пов’язані з цими етапами проведення кампанії, присвячені окремі розділи / модулі курсів з питань інформаційний та PR-супровід лобістської кампанії, проектування нормативно-правових актів. Після цього необхідно забезпечити процес «доведення» до органів влади від- повідних альтернативних пропозицій. Для цього слід: 24. Підготувати та провести переговори з відповідними посадовими особами та представниками органів місцевого самоврядування та державного управлін- ня, що ухвалюють такі рішення, та, можливо, реалізовуватимуть в подальшому розроблені пропозиції щодо доцільності обраного варіанту рішення проблеми та змісту підготовлених проектів рішення. 25. Забезпечити проведення публічних заходів та публікацію матеріалів у ЗМІ на підтримку пропонованого шляху вирішення проблеми. Детальніше про це Ви дізнаєтесь з курсів: Методи й засоби ведення результа- тивних переговорів, інформаційний та PR-супровід лобістської кампанії. У разі, якщо можновладці пристали на запропонований учасниками кам- панії громадського лобіювання альтернативний варіант вирішення проблеми, аби забезпечити його послідовне, систематичне та неспотворене втілення, ор- ганізаторам кампанії важливо: 26. Розробити та запровадити механізм громадського контролю над вико- нанням цього рішення. 27. Підготувати пропозиції щодо тих інституційних змін, які унеможливлять в подальшому виникнення подібних проблем. Детальніше про це Ви можете дізнатися з матеріалів курсів, присвячених про- ектуванню нормативно-правових актів, механізм судового оскарження рішень. Ми хочемо ще раз наголосити на тому, що описаний вище алгоритм прове- дення кампанії громадського лобіювання лише описує типові проблеми, з яки- ми зустрінуться організатори таких акцій, та логічну послідовність їх вирішення. Окрім того, він дозволяє зрозуміти місце та значення кожного з навчально-ме- тодичних курсів Школи громадського лобіювання для підготовки необхідних знань та вмінь майбутніх менеджерів кампаній громадського лобіювання. Бажаємо Вам успіху на шляху ефективного громадського впливу на зміст рі- шень органів влади! 11
  • 12.
  • 13.
  • 14.
  • 15.
  • 16.
    ЧАСТИНА І. ДОСЛІДЖЕННЯ ПРОБЛЕМИ ПОЛІТИКИ РОЗДІЛ 1. Місце, роль та завдання аналізу політики у проведенні лобістських кампаній § 1. ЩО ТАКЕ «ПОЛІТИКА»? «Політика» з кожним днем все більше втручається у наше повсякденне жит- тя. Це схоже сьогодні є загальним переконанням. І хоча суспільство загалом не дуже схвалює повсюдну «політизацію» уваги людей, все ж неможливо не зва- жати на об’єктивний характер цієї тенденції. Демократизація суспільства, що почалася під час горбачовської перебудови, поступово перетворила до того за- криту публічну (державну) сферу на предмет суспільної уваги та громадського обговорення. Власне таке «розчаклування» публічної сфери і зробило можливим участь людей у визначенні того, «хто нами править» та того «як вони правлять». Відтоді життя людей перестає бути суто «приватним», вони все більше й більше цікавляться тим, що відбувається за межами сім’ї, родини, дому, установи чи підприємства. Політика поступово перетворює їх із слухняних гайок загально- державної машини на громадян, тобто тих, хто може визначати, що робитиме влада та хто буде на її чолі. З огляду на такий демократичний поступ постає слушне питання: чому суспіль- ство все більше та більше дратує саме слово «політика»?; чому все частіше звучать гасла на кшталт: «відкинути політику», «відмовитись від політиканства»? При цьому сама «політика» в сприйнятті людей набуває значення чогось, що заважає прагма- тично мислити і вирішувати проблеми, радше провокуючи вічні та пусті балачки, які лише розколюють суспільство, вносячи напругу навіть у міжлюдські стосунки? Для того, аби спробувати дати відповідь на ці питання, необхідно зрозумі- ти: а що ж ми, власне, маємо на увазі, говорячи про «політику»? Надзвичайно важливим, і, на жаль, мало поміченим у громадській свідомості є «змішування» у цьому понятті двох суттєво відмінних явищ: боротьба за владу, застосування ресурсів влади для вирішення суспільних проблем. На жаль, цьому сприяє й те, що в українській та й російській мові відсутні окремі слова, що однозначно асо- ціюються з відповідними явищами. Приміром, англійською розуміння «політи- ки» як процесу постійної боротьби за залучення прихильників та за можливість отримання владних повноважень позначається словом «politics». Розуміння ж «політики» в другому вищезгаданому сенсі резюмується поняттям «policy», для перекладу якого українською зазвичай користуються поняттям «державної / публічної політики». 16
  • 17.
    Особливістю ж вітчизняноївтоми від «політики» є те, що суспільство над- то багато приділяє уваги процесу партійної та персонально лідерської боротьби між собою за прихильників, владу, повноваження та ресурси, якими наділяє ця влада. Між тим «policy», тобто реальний зміст того, на які цілі, на вирішення яких завдань задіються політиками їхні повноваження та ресурси залишається поза суспільною увагою. Суспільство повсюдно засуджує «прагнення до вла- ди», практично залишаючи поза колом власних інтересів те, для чого ті чи інші політичні сили та лідери «прагнуть влади». Звичайно, останньому твердженню можна легко заперечити, що політики завжди обіцяють «правильні речі», ма- ють практично однакові гасла та виборчі обіцянки. Однак їх ніхто не сприймає всерйоз, і люди розуміють, що ці гасла, цілі та обіцянки не для того, аби їх зго- дом виконувати, а лише заради залучення голосів на свою користь. І саме такій відірваній від реального життя риториці та систематичному обмані виборців ми й повинні завдячувати різкому емоційному неприйняттю в суспільстві всього, що так чи інакше пов’язано з «політикою» … Не ставлячи під сумнів загалом такої оцінки нинішніх вітчизняних суспіль- но-політичних реалій, все ж хотілося б наголосити на дещо іншому. Політична боротьба є все ж таки змаганням за право здійснювати певну державну / пуб- лічну політику (policy). У демократичній державі політики визначають напрям діяльності уряду: тобто вони приймають рішення щодо державної / публічної політики (policy). У цьому процесі вони ведуть між собою боротьбу й шукають підтримки – від виборців, колег-законодавців, а також від інших заінтересо- ваних осіб: це, власне, і є «політична боротьба». Посадові особи у цій боротьбі тримаються осторонь й потім впроваджують політику переможців з числа за- конодавців. Тобто «політична боротьба » (politics) не є самодостатнім заняттям, вона мотивується прагненням отримати можливість реалізувати власний підхід до державної політики (policy). Інакше кажучи, результатом отримання влади є використання посадових повноважень для того, щоб передати підтриманий ви- борцями курс заходів урядовій машині. В Україні ж усе навпаки: перемога у політичній боротьбі сприймається як са- моціль. А цілі державної політики та відповідні заходи на їх реалізацію, що про- голошуються політичними силами, як те, заради чого вони «займаються політи- кою», вважаються цинічно використовуваними інструментами такої боротьби. З огляду на це, реальною потребою демократичного розвитку нашої країни є необхідність зробити надбанням гласності та предметом широких суспільних дискусій реальний зміст того, що робить влада, на що вона використовує надані їй повноваження, майно та кошти (policy). Очевидно, тут мало чим можуть до- помогти ті, кого прийнято вважати «експертами» з політики. Під останніми, як правило, мають на увазі «численну армію» політологів, політ-технологів, політ- психологів, PR-консультантів, фахівців із стратегічних комунікацій, журналістів, що пишуть про «політику» тощо. Адже вони у своїй роботі мають справу з різни- ми аспектами постійного змагання політичних сил між собою за залучення при- хильників та перерозподіл владних повноважень: необхідність позиціювання, ефективність PR-ходів, ноу-хау в сфері політичних технологій тощо. На жаль, 17
  • 18.
    нині в Українідля цього не має ані достатньої кількості фахівців, ані належного уявлення про специфічні методи та інструменти аналізу державної / публічної політики. Цей підручник ставить собі за мету ознайомити з головними поняттями, інструментами та процедурами аналізу державної / публічної політики. В по- дальшому на його сторінках говоритимемо про «політику» в сенсі «policy», окрім окремих «політичних аспектів» підготовки, обговорення, ухвалення, реалізації, оцінки та коригування політики. Визначити зміст того, що ми іменуємо «політикою» в сенсі policy теж не є лег- кою справою. І пояснюється це не лише тим, що у звичному слововжитку ми хоча й вживаємо словосполучення на кшталт: «економічна політика уряду», «пріоритети соціальної політики», «засади внутрішньої і зовнішньої політики», але не приділяє- мо цьому серйозної уваги. Ситуація ускладнюється також тим, що поняття «політи- ки» (policy) застосовується не лише до діяльності органів влади, адже говорять також і про «політику кафедри» й про «політику фірми», а також й тим, що це поняття у прив’язці до діяльності повноважних органів влади фігурує в настільки різних кон- текстах, що набуває при цьому надзвичайно широкого спектру значень. В одному із британських підручників з аналізу політики наводиться пере- лік значень поняття «політика» (policy), який склала група студентів на підставі конвент-аналізу газетних публікацій протягом одного тижня. І хоча вітчизняна традиція слововжитку суттєво різниться від британської, я думаю можна легко віднайти паралелі: 1. Політика як позначення сфери діяльності та рівень участі уряду. Йдеться про «житлову», «молодіжну», «енергетичну», «фінансову», «регулятор- ну», «антимонопольну» політику як сфери або галузі державного уп- равління, як своєрідні зони автономної діяльності, які насправді ви- являються настільки тісно переплетеними, що іноді важко відділити їх одну від одної. 2. Політика як вираження загальної мети або бажаного стану справ – вира- ження широкомасштабних (або «кінцевих») цілей урядової діяльності і описання стану справ, що домінуватиме у разі досягнення зазначених цілей. Приміром, «наша політика – доступне житло за помірну ціну». 3. Політика як конкретні пропозиції. У таких випадках мова йде про про- паганду очікуваних дій уряду. «Наша політика – демонополізація рин- ку постачання газу підприємствам хімічної промисловості»). 4. Політика як ключові рішення уряду. Тут під «політикою» мають на увазі конкретні рішення органів влади, які найчастіше випливають із «мо- менту вибору» у певних відомих (і саме тому нетипових епізодах). Такі стратегічні рішення визначають фундаментальний напрям для наступ- них тактичних кроків. «Ми відмовились від функціонування спеціаль- них економічних зон як інструментів стимулювання регіонального економічного розвитку». 18
  • 19.
    5. Політика як формальне затвердження. Мова йде про етап узаконення певних ініціатив. Як правило, державна політика у тій чи іншій сфері асоціюється з ухваленням відповідних законів. Приміром, «митна політика» – з ухваленням Митного кодексу, фінансова політика – з прийняттям Державного бюджету України тощо. 6. Політика як програма. В цьому випадку йдеться про ухвалення страте- гічних документів на кшталт державних програм, національних стра- тегій, концепцій, доктрин тощо для визначеної і відносно специфічної сфера урядової діяльності. Приміром «Державна програма «Вугілля України», «Національна концепція судово-правової реформи». Як правило, такі стратегічні документи передбачають конкретний пакет законодавчих актів, організації та ресурсів, плани заходів спрямованих на їхню реалізацію. Подібні програми відіграють роль засобів, якими органи влади реалізують свої широкомасштабні цілі. Хоча трапляють- ся випадки, коли такі «програми», особливо нечітко сформульовані, формують власні цілі. 7. Політика як продукт. В такому значенні політика означає здійсненні дії уряду на відміну від обіцянок здійснити ті чи інші дії чи простому їх санкціонуванню «уряд прийняв рішення». 8. Політика як результат. Тут мова йде про фактичні досягнення («наша політика – це річне економічне зростання у 12,4 %»); 9. Політика як процес. В цьому сенсі зазначається, що реалізація «полі- тики» передбачає більш-менш тривалий період у часі. «Для реалізації задуманого хоча б рік не заважайте уряду працювати …», « … на жаль, результатами нашої політики скористається уже інший уряд». Коли ж мова йде про «політику поза органами влади», тобто про вище зга- дані «політику кафедри» та «політику фірми» то, як правило, мають на увазі: • Стандартизацію, опис та виправдання певної практики, що склалася. Це здійснюється з метою «рутинізації» (перетворення на звичне) пов- сякденної діяльності, тобто розробку відомих і передбачуваних засобів упоратися з подіями. Адже відомо, що коли певна практика описуєть- ся як свідома «політика», вона має більшу силу обов’язковості. Вико- ристання поняття «політики» (в сенсі стандартів) слугує часто також меті введення централізованого контролю. Адже орієнтація на досяг- нення цілей та дотримання стандартів підкреслює силу повноважних осіб порівняно із претензіями клієнтів чи місцевими інтересами або навіть з інертністю самої організації. • Формулювання практики стосунків з фізичними та юридичними осо- бами з-поза меж організації. 19
  • 20.
    § 2. ДЕРЖАВНАПОЛІТИКА: МІЖ УПОВНОВАЖЕНИМ ВИБОРОМ І СТРУКТУРОВАНОЮ ВЗАЄМОДІЄЮ Як й у випадку з загальним поняттям політики (яке поєднує два достатньо відмінних значення «politics» та «policy»), поняття «державної / публічної полі- тики» теж містить засадничу двозначність. З одного боку, державна політика – це ухвалення повноважним органом рішення, що спрямоване на вирішення певної суспільно-значущої проблеми, яке послідовно реалізується усіма органами влади та державними установами. Назвемо таке розуміння – вповноваженим вибором. З іншого боку, очевидним є факт, що реальний процесс підготовки, ухвалення та реалізації певної політики є складним мереживом взаємодії з різноманітними «учасниками гри», які приймають в ній участь керуючись найрізноманітнішими міркуваннями: утримання існуючого status quo, отримання специфічних пере- ваг, збільшення повноважень, розширення фінансування, залучення до процесу ухвалення рішень тощо. Позначимо такий сенс державної політики – структу- рованою взаємодією. Мова йде про доцільність розрізнення двох типів політики: раціональні міркування про цілі і способи їх досягнення та про певні визнані регулярності в організаційному процесі – стандартні робочі процедури, тобто, факту того, що політика стосується не лише цілей, але й структури, й стосуєть- ся того, як організована діяльність під конкретною назвою (приміром освітня політика). Розглянемо їх докладніше. 2.1. Політика як вповноважений вибір Подібне розуміння політики грунтується на таких засадничих припущен- нях: 1. Уряд (надалі ми користуватимемося поняттям «уряд» як узагальнен- ням тих органів публічної влади, які мають повноваження здійсню- вати виконавчу владу: Кабінет Міністрів України, міністерства, інші центральні органи виконавчої влади, місцеві державні адміністрації та органи місцевого самоврядування ) існує для досягнення цілей. Тобто, цілі визначаються уповноваженими органами. 2. Цілі є оптимальними для поліпшення добробуту окремих людей. Відтак постає проблема як віднайти спосіб обчислення «найкращо- го» варіанту політики, грунтуючись на обчисленні відносних переваг для різних суспільних груп у разі досягнення бажаних цілей кожного варіанту. Тим самим ініціюється суспільна дискусія про цілі політики. Якщо розглядати політику як залучення державної влади / ресурсів до вирі- шення конкретних проблем, то постає проблема організації необхідної сукуп- ності системних заходів. Політика, з такої точки зору, постає як система органі- зованих цілеспрямованих дій уряду, що, як і будь-яка система організованих дій, характеризується : 20
  • 21.
    1. Когерентністю – всі окремі дії узгоджуються між собою, вони утво- рюють частину організованого цілого, єдину систему, і політика має справу з тим, яким є (має бути) управління цією системою. 2. Ієрархією – процес здійснення політики пов’язаний з тими процеса- ми, за допомогою яких офіційно стверджується порядок заходів (пов- новаження та процедури діяльності органів влади). 3. Інструментальністю – політика – процес досягнення конкретних цілей. Таким чином, інструментальне або «технократичне» тлумачення політики зумовлює її бачення як поєднання трьох головних складових: 1. Повноваження – рішення затверджуються відповідним повноважним органом / посадовою особою. 2. Експертні знання – потребує знання і у сфері, яка стосується проблеми і щодо того, як її можна вирішити. 3. Порядок – наявність системи та узгодженості (насамперед між різни- ми галузями політики). Розуміння політики як вповноваженого вибору зосереджується головним чином на ухваленні урядом рішень. Це, в свою чергу, потребує з’ясування того: • яку проблему намагаються вирішувати; • які є варіанти рішень; • яким є спосіб прийняття рішення; • якими є результати реалізації прийнятого рішення – чи вирішує обра- на політика ту проблему, на яку вона спрямована. Очевидно, що такий погляд на суть державної політики виражає цінності інстру- ментальної раціональності та легітимних повноважень, головних атрибутів сучасно- го державного управління. Свого часу подібний підхід в країнах західної демократії став реакцією на те, що ще Джеймс Медісон вважав «хворобою фракційності», тоб- то повсюдною політичною заангажованістю процесів ухвалення та оцінки урядових дій, та мотивувався потребою того, щоб політика, яку здійснюють органи влади, не залежала від егоїстичних інтересів правлячої (владної) більшості. Цю тенденцію ві- дома дослідниця політики Дебора Стоун назвала «проектом раціональності». Її суть полягає в тому, аби зробити процес вироблення політичних рішень більш науковим і менш заполітизованим й тим самим захистити державну політику від невиважених і негідних маніпулювань, щоб натомість визначити політичний курс за допомогою раціональних, аналітичних і наукових методів. Завдання, погодьтесь, більш, ніж ак- туальне для сучасної України. Послідовники тлумачення політики як вповноваженого вибору запропону- вали чимало визначень державної політики, що так чи інакше стосуються її ви- щезгаданих аспектів. 21
  • 22.
    Ось деякі зних: • Політика – це попереднє твердження стосовно дій та уподобань май- бутнього уряду щодо певних галузей діяльності (у виборчий період); • Політика – усе, що уряди вирішують робити чи не робити; • Політика – здійснення повноважень для досягнення колективних цілей; • Політика – спроектована програма цілей, цінностей і практичних за- ходів; • Публічна політика в її найпростішому вигляді – вибір, який робить уряд для прийняття певного комплексу дій; • Політика – набір взаємопов’язаних рішень, які приймає політичний діяч чи група діячів стосовно вибору цілей і засобів їх досягнення в конкретній ситуації, причому ці рішення повинні, в принципі, бути реалістичними в межах влади цих діячів; • Політика – напрям дії або утримання від неї, обрані державни- ми органами для розв’язання певної проблеми або сукупності взаємопов’язаних проблем 2.2. Політика як структурована взаємодія Прихильники іншого підходу до тлумачення політки роблять наголос на тому, що політика стосується як повноважних рішень так і процесів, що їх по- роджують та реалізовують. А в цих царинах реалії дещо відрізняються від засад- ничих припущень моделі «вповноваженого вибору». По-перше, уряд не є однорідним, він складається з багатьох міністерств, інших державних установ, організацій, місцевих органів влади тощо, і всі вони бачать проблему з тих точок зору, які пов’язані з тим, що вони самі роблять, а отже прагнуть повернути вироблення політики на свою користь. Тому поруч із вповноваженим вибором необхідно всерйоз зважати на рутинні процедури його підготовки, реалізації та наявне політичне й адміністративне суперництво в са- мому уряді. По-друге, будь-яке питання політики швидше за все приваблюватиме ці- лий ряд позаурядових (профспілок, політичних партій, наукових, бізнесових та громадських) організацій з різним розумінням цього питання і з різним ступе- нем впливу на тих, хто ухвалює рішення та зацікавленості в співпраці з іншими учасниками. Результатом буде система взаємодії між учасниками, залученими до різних проектів, а не прагнення до досягнення чітких і взаємовизнаних цілей. Отже, на практиці політика часто виявляється цілісною мережею, яка складаєть- ся з неймовірного плетива взаємозв’язків та розгалужень рішення на рівні мік- ро політики є розподільчими і стосуються тільки тих, хто в них безпосередньо 22
  • 23.
    зацікавлений, і, якправило, приймаються на основі взаємного невтручання, тобто конкретні індивіди отримують вигоди не за рахунок інших. По-третє, поступово виникають нові впливові та постійні гравці у процесі прийняття вповноважених рішень. Це зумовлено тим, що серед учасників про- цесу здійснення політики спостерігається постійна тенденція до встановлення стабільних стосунків через організаційні кордони, причому вони намагають- ся досягти певного визнання й стабільності цих стосунків у рамках офіційної структури, щоб продовжувати брати участь у формуванні політики. З огляду на це уже ніщо не є очевидним явищем – ані те, ким є «ті, хто прий- має рішення», ані яку проблему вони вирішують: вони встановлюються в процесі політики. На думку прихильників підходу до тлумачення політики як процесу структурованої взаємодії, альтернативний підхід («вповноваженого вибору») є нічим іншим як науковою ідеалізацією (на кшталт «ідеального газу»). Ця ідеалі- зація є способом надання діям осмисленості, приведення хаотичних форм діяль- ності до загальної схеми, хоча насправді, все відбувається інакше. Приміром, дія в політиці може бути першою, а визначення мети вже йти слідом, здійснюва- тись в процесі самої дії, а то й ex post facto. Згадана вище Дебора Стоун зазначає: «…проект раціональності не враховує самої сутності політичного життя. Біль- ше того, це нездійсненна мрія. З позицій проекту раціональності політика стає непорядною, дурною, помилковою й позбавленою пояснень діяльністю. Події, вчинки та ідеї політичного світу наче виходять за межі категорій логіки і здоро- вого глузду» (Дебора Стоун). Відповідно, у представників цього підходу суттєво відмінне й бачення суті державної політики. На їхню думку, політика це насамперед питання про роз- поділ ресурсів: • Політика – структуроване скерування важливих ресурсів; • Політика – суть того, що робить уряд; стосовно структури ресурсів, які він фактично спрямовує на те, що вважає суспільними проблемами чи потребами, забезпечуючи суспільні заходи для їх вирішення або задо- волення. Акцентуючи увагу на політичному процесі розміщенні ресурсів необхідно зважати на наступні фактори: • Декларування цілей – важливий шлях розміщення ресурсів. • Найважливіший спосіб розміщення ресурсів – інерція. Послідовність дій звужує можливість вибору, діапазон вибору обмежується заходами, що вже здійснюються і способами використання, які в них криються. Навіть радикальні новації, якщо вони прагнуть зберегтися в майбут- ньому потребують процесу інституалізації, тобто набуття організацій- ної інертності. • Організаційна схема показує конкретне використання ресурсів. 23
  • 24.
    Резюмуючи, можна зазначити,що бачення державної політики як структу- рованої взаємодії не передбачає однієї особи, що приймає рішення, для вирі- шення чіткої проблеми політики, а отже потребує з’ясування : • діапазону учасників гри; • різноманітності їхнього розуміння ситуації й проблеми; • способів взаємодії між собою; • результатів цієї взаємодії. 2.3. Характеристики державної політики Звичайно, можна твердити, що обидва підходи до політики як до уповнова- женого вибору й як до структурованої взаємодії мають рацію, просто кожен з них акцентує окремі важливі характеристики державної політики як такої. Очевид- но, що можна спробувати пошукати загальнотеоретичне визначення, швидше філософського плану, на кшталт: «Політика означає свідомі зусилля, покликані змінити людську поведінку» (Дебора Стоун), з яким мало хто буде сперечатися. Хоча при цьому існує ризик втратити специфіку власне «політичного». Адже чи за цим визначенням політика відрізняється від, приміром, «педагогіки»? Мало що допоможе, й спроба сформулювати сутність політики з точки зору «рішення». Попри очевидні паралелі, все ж політика суттєво відрізняється від «рішень». Адже, по-перше, «політика» має ширший масштаб, ніж «рішення». Політи- ка означає послідовність більш специфічних рішень, позаяк політика найчасті- ше породжується взаємодією між багатьма, більш-менш свідомо пов’язаними рішеннями. По-друге, хоча б одне рішення у послідовності може розглядатися як кри- тичне – часто таким є «момент вибору» потрібного варіанту з-поміж кількох аль- тернатив. По-третє, поняття «рішення» часто асоціюється з поняттям «виробник рі- шення». Останній може бути представлений індивідом, групою або певною організацією. А напрям політики є не лише результатом взаємодії багатьох ав- тономних «виробників рішень», а може бути нав’язаний організаціям та уряду обставинами й зовнішнім середовищем. Останнє твердження апелює до широко поширеного погляду на політику як на процес взаємовідносини урядової інстанції («виробника рішень») з її оточен- ням. Припущеннями такого підходу є те, що: 1. Вимоги щодо вироблення певної політики зумовлюються проблемами та конфліктами зовнішнього середовища і передаються в політичну систему група- ми, партіями, політиками та іншими акторами політичного життя. При цьому під навколишнім середовищем розуміють широке коло чинників: 24
  • 25.
    географічні характеристики (клімат, наявність природних ресурсів); • демографічні змінні (чисельність населення, вікові характеристики, розміщення в просторі тощо); • політичну культуру (загальні цінності, вірування, переконання, рівні інформованості, традиції, звичаї, стереотипи, інституції тощо); • стратифікація суспільства; • економічна система; • інші країни. 2. У «виробника рішення» є достатні повноваження та ресурси для вирі- шення цих проблем. Під «виробниками рішення» мають на увазі посадовців / колективні органи, які ухвалюють рішення, визначаючи послідовність заходів. Насправді ж, як це переконливо засвідчує тлумачення політики як структуро- ваної взаємодії, необхідні повноваження для вирішення проблеми як правило «розсіяні» між різними інституціями влади (з різним ступенем власної автоном- ності по ухваленню рішень): • Президент; • Верховна Рада України; • Кабінет Міністрів України; • Міністерства; • Державні комітети та комісії тощо; • Інші центральні органи виконавчої влади; • Місцеві державні адміністрації; • Органи місцевого самоврядування; • Державні / муніципальні установи та підприємства; • Міжнародні організації (ООН, СОТ, СБ тощо). Засадничі риси політики: • має на увазі як поведінку, так і наміри (необхідно аналізувати поведінку тих, хто формулює, впроваджує та реагує на неї); • є цілеспрямованою дією. Варто зазначити, що не завжди цілі визнача- ють заздалегідь. Часто трапляється зворотнє, – їх встановлюють по завершенню відповідної дії, – ретроспективно. Зазвичай до цього вда- ються для того аби запропонувати чіткіший стратегічний сенс здійс- неної дії або забезпечити вищий ступінь передбачення результатів. Таким чином, цілі можна сформулювати як ex post facto для того, щоб раціоналізувати минулі дії, так і сформулювати ex ante як раціональне спрямування на майбутню дію. Іноді політики, як військові генерали, діють через потребу в демонстрації своїх дій або інстинктивно; 25
  • 26.
    охоплює напрямки дій урядовців, а не окремі абстрактні рішення. Не лише рішення, а й подальші заходи щодо їх реалізації; • з’являється як відповідь на політичні вимоги або вимоги діяльності чи без- діяльності щодо певних питань. Ряд вимог закликають до дії, а інші ще й уточнюють, яка саме дія є бажаною; • ґрунтується на законі і є легітимною; • грунтується на монопольному праві держави на законний примус чи на- віть на насильство; • це те, що уряд дійсно робить, а не має намір чи планує зробити; • означає не лише дію, а й бездію ( тобто, як неусвідомлену нездатність діяти, так і свідоме рішення відмовитись від дій). Адже «… політика може складатися з того, що не робиться» (Heclo, 1972).; • дає результати, які можна; та наслідки, які не завжди або не повною мірою не можна передбачити; • є підсумком тривалого процесу; • означає інтра- (внутрішньо- ) та між- організаційні зв’язки; • є результатом великої кількості програм, законодавчих дій та організа- ційних взаємодій; • передбачає ключову, але не виключну роль державних установ. «Державна політика» має розроблятися, хай навіть уповноважуватися або ратифі- куватися державними установами. Уряд може не відігравати значної ролі у формуванні політики, проте остання мусить принаймні частко- во формуватися у межах структури уряду. Реалізація заходів урядової політики може бути покладена й на позаурядові структури: приватний бізнес, громадські організації, профспілки, структури професійного самоврядування, творчі об’єднання тощо; • визначається суб’єктивно – виробнику політики неможливо піднятися над процесом, зайняти нейтральну, відсторонену позицію, абстрагу- ватися від впливів та взаємозв’язків різних учасників, своїх мотивів та інтересів, реальної мети тощо. З огляду на перераховані риси політики важко, а ймовірно і неможливо сфор- мулювати таке її визначення, яке охопило б собою їх усіх, а отже, задовольнило будь-якого дослідника політики. Адже з огляду на специфіку інтересу, політика як слон у відомій східній притчі, буде щоразу показувати свій інший бік. Однак нам треба послуговуватись якимось визначенням як робочим. Ми вважаємо за потрібне погодитись з тим її визначенням, яке запропонував один з піонерів віт- чизняного аналізу державної політики Владислав Романов: «Державна політика – це відносно стабільна, організована та цілеспрямована діяльність уряду сто- совно певної проблеми, яка здійснюється ним безпосередньо чи опосередковано 26
  • 27.
    і впливає нажиття суспільства». Цей же автор формулює характеристики опти- мальної політики (теж своєрідна наукова ідеалізація), яка повинна бути: • інформованою, тобто такою, що ґрунтується на всеосяжній і достовір- ній інформації; • своєчасною, тобто такою, що не доводить проблему до загострення з можливими негативними наслідками; • злагодженою, тобто такою, що гармоніює з іншими поточними полі- тичними завданнями і не суперечить внутрішньополітичним цілям; • ефективною, тобто такою, що якнайкраще відповідає досягненням тіє мети, для досягнення якої вона формулювалася; • чутливою, тобто такою, що задовольняє більшість виборців, які мають до неї відношення, і більш широкі, але також і більш розпорошенні суспільні інтереси. Не менш складним завданням є з’ясування та визначення етапів вироблення політики. Попри численні й цілком слушні зауваги та заперечення представни- ків «структурованої взаємодії», на нашу думку, все ж варто погодитись на доціль- ність певного спрощення та ідеалізації, яку сповідують прихильники пояснення політики як «вповноваженого вибору», що у цьому процесі можна виділити на- ступні етапи: 1. Визначення проблеми – з’ясування потреби урядових дій. 2. Встановлення порядку денного – з’ясування того, на яких специфічних аспектах проблеми слід зосередити увагу уряду і тих, хто повинен зай- матися їх розв’язанням. 3. Формулювання пропозицій політики – висунення альтернативних про- позицій щодо розв’язання наявних проблем. 4. Ухвалення політики – відбір однієї із пропозицій, створення політич- ної підтримки для неї та впровадження її через прийняття відповідно- го повноважного рішення. 5. Впровадження політики – заходи по реалізації поставлених цілей полі- тики. 6. Оцінювання та зміна політики – систематична оцінка якості діяльності і результативності виконання програми з метою вивчення її впливу, внесення пропозиції щодо змін та виправлень. Зрозуміло, що в реальному житті ця послідовність майже ніколи не має міс- ця. Адже, насправді, вироблення політики це – нелінійний процес, етапи якого проходять часто паралельно, впливаючи, коригуючи та скорочуючи один одно- го. Окрім того, різні виробники політики та інститути влади можуть бути од- ночасно залучені в різні процеси, що відбуваються в одній галузі політики, ба, навіть у кількох її галузях, що також суттєво впливає на процес її формулювання 27
  • 28.
    та здійснення. Однак,для процесу подальшого аналізу політики така структури- зація етапів є до певної міри необхідною. § 3. ПОЛІТИКА ЯК ПРЕДМЕТ АНАЛІЗУ Неоднозначність в розумінні сутності політики (policy) не могла не позначи- тись і на спробі зрозуміти завдання та адекватний спосіб її дослідження. Тут, пе- реважним чином, домінує підхід до визначення аналізу політики, що тлумачить останню в сенсі «вповноваженого вибору», що має на меті раціонально описати, проаналізувати та обґрунтувати оптимальний спосіб вирішення суспільних проблем завдяки цілеспрямованим діям легітимного уряду. Відповідно від аналізу політики очікують аргументованої рекомендації стосовно того, які існують варіанти ви- рішення проблеми і який з них доцільно обрати. З інструментально-емпіричної точки зору аналіз політики забезпечує її виробника чітким знанням стосовно того, що є (факти), що є правильним (цінності / цілі) і що треба робити (дії). Отже аналіз політики поєднує вивчення: 1. Цінностей/ цілей, реалізація яких є головним засобом визначити, чи розв’язана проблема. При цьому застосовується поціновуючий підхід, який зо- середжується на визначені вартості або цінності певної політики. 2. Фактів, наявність яких може обмежити або розширити процес реалізації цінностей. Тут провідним є емпіричний метод описання причин і наслідків пев- них державних програм. 3. Дій, прийняття яких може мати наслідком реалізацію цінностей. В да- ному випадку керуються нормативним підходом, який зосереджується на реко- мендаціях щодо майбутніх способів дії, що можуть розв’язати проблеми. З огляду на те, що аналіз політики поєднує і емпіричні, і поціновуючі, і нор- мативні підходи, стає зрозумілим, що його не можна віднести як галузь до жодної з традиційних соціальних або ж гуманітарних наук. Аналіз політики «... виходить за межі традиційних наукових дисциплін до пояснення емпіричних закономір- ностей через намагання не лише комбінувати й трансформувати зміст і методи декількох дисциплін, але й створювати політико-релевантну інформацію, що може використовуватись для розв’язання проблем у специфічному політичному контексті. Більше того, цілі аналізу політики виходять за межі творення «фак- тів»; аналітики політики намагаються також створити інформацію стосовно цін- ностей і пріоритетних способів дії. Таким чином, аналіз політики включає в себе як оцінювання політики, так і рекомендації щодо політики» (Вільям Н. Дан). Швидше мова йде про міждисциплінарну специфіку аналізу політики, яка пере- дбачає поєднання знань із багатьох наукових дисциплін: економіки, права, со- ціології, психології, політології, теорії державного управління, логіки, матема- тичного моделювання, історії, демографії і етнології тощо з метою отримання «політико-релевантної інформації», необхідної для обґрунтування рекомендації щодо оптимального вирішення суспільно значущих проблем. 28
  • 29.
    Однак прихильники іншогопідходу, що вбачає сутність політики в «струк- турованій взаємодії» пропонують своє тлумачення специфіки досліджень політики, яке стисло і надзвичайно чітко сформулював один із класиків цієї дисципліни Ла- свел ще у 1936 році: аналіз політики – наука про те, «хто отримав, що, коли та як». При цьому вони звинувачують представників іншого табору в тому, що вони надто захоплюються реформаційним баченням політики, тобто приділяють надто велику увагу результатам, а не процесу, і здійснення вибору з тим, щоб досягти пріоритет- них цілей, замість підкорення звичаям, політичному тискові чи технологічній інер- ції. На їх думку аналітикам не слід підтримувати «міф політики» про свідомий вибір через політичну діяльність. Адже, констатують вони, «міф політики» є нічим іншим як «оповіданням, створеним і канонізованим групою людей, яке відволікає увагу від складнощів їхньої реальності» (Янов, 1996). Між тим, зусилля по «деміфологі- зації» політики, яку повинен забезпечити її аналіз, полягають в з’ясуванні того, що такого роблять люди, які створюють політику: тобто розглядати політику як систему заходів. А це означає ніщо інше, як пошук відповідей на прості запитання: якого типу заходи приводять до політики, хто ті люди, які виконують такі заходи, і в яких організаційних умовах вони це роблять? Позаяк, на нашу думку, обидві сторони мають рацію, акцентуючи свою увагу на відповідних аспектах реального політичного процесу, то варто спробу- вати максимально широко подивитися на завдання та специфіку аналізу політи- ки. Приміром, визначення аналізу політики як «…будь-якого різновиду аналізу, що генерує та презентує інформацію в такий спосіб, щоб удосконалити базис, на якому виробники політики роблять свої судження» (E.S.Quade, 1975), є доси ть нейтральним до дилеми: мета чи процес, та надає можливість охопити оби- дві боки медалі. При цьому під «аналізом» мають на увазі використання інтуїції, суджень та висновків під час групування політики на її складові, а також проек- тування та синтезування нових альтернатив, що передбачає: • Збір інформації; • Обгрунтування доказів вигід та інших наслідків, які супроводжують прийняття рішень і їх втілення; • Враховування політичних й організаційних труднощів, з якими пов’язане прийняття рішень та їх реалізація; • Вибір найоптимальнішої дії. Варто зауважити також, що аналіз політики не є науковою дисципліною. Відмінність аналізу політики від наукового знання добре ілюструють його особ- ливості. Аналіз політики: • має прикладний, орієнтований на проблеми характер, успіх якого вимірюється якістю суспільного діалогу та вирішенням наявної про- блеми, а не пошуком і знаходженням істини; • існують чіткі часові обмеження для проведення конкретного аналізу; тим часом науковий пошук істини необмежений в часі; 29
  • 30.
    є як міждисциплінарним так і мультидисциплінарним (послуговується не певними притаманними тій чи іншій науці методами та інструмен- тами досліджень, а радше передбачає інтегровані або міждисциплінар- ні підходи); • має характер планування, чутливого до конкретного політичного кон- тексту; • орієнтований на клієнта. При цьому дослідженням політики притаманні й власні аналітичні проце- дури. Ось як їх визначає, наприклад, Вільям Н. Данн: 1. Моніторинг (описання) – створення інформації стосовно минулих причин і наслідків політики. 2. Прогнозування (передбачення) – створення інформації про майбутні наслідки політики. 3. Оцінювання – інформація про цінність або вартість колишніх і майбут- ніх політик. 4. Рекомендації (поради) – інформація стосовно вірогідності того, що майбутні способи дій матимуть результатом цінні наслідки. 5. Структурування проблеми – метаметод – регулятор всієї аналітичної роботи. З огляду на те, що політика є надзвичайно складним явищем, в якому мож- на вирізнити найрізноманітніші аспекти, залежно від потреб і зацікавлень її до- слідника, можна по-різному визначати предмет її аналізу. Існує широкий спектр підходів до аналізу політики: 1. Визначення змісту політики – акцент робиться на походженні певної політики, її намірах та управлінні нею у конкретних сферах. Це до- помагає поінформувати виробників політики. Мета таких досліджень переважно описова. 2. Дослідження процесу політики – фокусується на тому, як насправді ре- алізується політика з позиції дій різних агентів на кожному з її етапів. 3. Дослідження результатів політики – визначення схеми розподілу видат- ків або інших показників продуктів політики. 4. Оцінювальні дослідження – оцінка певної державної програми з погля- ду того, якою мірою її результати збіглися з цілями політики. Вдоско- налюють наше розуміння чинників формування політики, а також забезпечення інформації, якою можна скористатися у майбутньому вироблені політики 5. Інформація для процесу вироблення політики – збирання та аналіз да- них, які можуть стати в нагоді виробникам політики. 30
  • 31.
    6. Обстоювання процесу – зміна процесу вироблення політики, аби зро- бити його більш «раціональним» (в сенсі підходів, процедур та ме- тодів). Акцент робиться більше на тому, як треба робити політику, ніж на тому, якою має бути специфічна державна програма. 7. Обстоювання політики – вироблення аргументів на користь окремих напрямків політики. Наш підручник, як і загалом навчально-тренінговий курс із технології ор- ганізації і проведення лобістських кампаній, в межах якого він написаний, буде намагатися дати базові уявлення про всі перераховані вище виміри аналізу полі- тики. Однак він йтиме традиційним для цієї дисципліни шляхом, суть якого по- лягає в наступних етапах аналізу, які відповідають погляду на процес вироблення політики прихильниками моделі «вповноваженого вибору»: 1. Формулювання проблеми. 2. Проектування політики, формулювання альтернатив. 3. Оцінка альтернативних пропозицій та вибір кращої серед них. 4. Оформлення та презентація пропозиції (варіанту) політики. 5. Розробка плану впровадження обраного варіанту політики. 6. Оцінка впливу політики, її зміна та коригування. Цей вибір зумовлений наступними міркуваннями. По-перше, на нашу дум- ку, в Україні нині вкрай бракує саме прагматичного інструментально-емпірично орієнтованого тлумачення державної політики, а саме на ньому робить наголос модель «вповноваженого вибору». По-друге, зазначені етапи дозволяють забез- печити належну інтеграцію для тих аспектів політики, на яких зосереджуються й прихильники тлумачення державної політики як «структурованої взаємодії». Тому подібний поділ на етапи аналітичної роботи з аналізу політики може слу- гувати прекрасним вступом до цієї царини раціонального обговорення подій су- спільно-політичного життя сучасного суспільства, без якого годі сподіватися на становлення демократичної практики врядування. § 4. ВПЛИВ АНАЛІЗУ ПОЛІТИКИ НА ЇЇ ЗМІСТ Пріоритет погляду на політику як на цілеспрямовану діяльність уряду по ви- рішенню суспільно значущих проблем, породжує специфічну проблему взаємин між експертом та політиком. Справді, орієнтація на мету «технологізує» полі- тику і видається цілком слушним питання: хто краще, ніж відповідні експерти може розбиратися в цілях та належних засобах (інструментах) їхнього досягнен- ня, що й складають зміст галузевих політик. Додайте сюди ж і те, що саме екс- перти впливають на визначення термінів, якими послуговуються в обговоренні політики: що вважати за норму, в чому полягає проблема, які можливі варіанти реагування на цю проблему? Все це ніби наголошує на тому, що політик (особа, 31
  • 32.
    вповноважена ухвалювати рішення)має бути експертом у відповідній галузі. На- приклад, освітою має керувати педагог, культурою – митець, а збройними сила- ми – військовий. У вітчизняних політичних дискусіях/ ця проблема фігурує під рубрикою «управління державою – справа професіоналів». Однак такий підхід неприпустимо спрощує ухвалення та реалізацію політики до процесу визначення та успішного виконання конкретних завдань. Але ж, як ми пересвідчимось далі, саме формулювання завдань та визначення необхідних інструментів не є чимось очевидним, тобто таким, що знаходить загальне виз- нання навіть у середовищі відповідних фахівців, не кажучи вже про більш ширші кола суспільства. До того ж, такий погляд на політику просто обходить увагою проблему: чи вплине якоюсь мірою те інше рішення на різні заінтересовані сто- рони, наскільки воно є політично (впливає на рівень електоральної підтримки, відповідає ідеології певної політичної сили, передбачає відхід від міжнародних зобов’язань тощо) та суспільно прийнятним, адміністративно здійсненним, як його наслідки вплинуть на процеси у суміжних галузях, як забезпечити на- лежне роз’яснення суті та мету обраного шляху, аби не наразитися на суспільне неприйняття планованих заходів тощо. Власне, аналіз ширших аспектів ухва- лення політичних рішень, ніж просто погляд на них як на технологічний про- цес і відрізняє «аналітика політики» від «галузевого експерта». Вочевидь, логі- ка попередніх міркувань підштовхує нас до висновку, щоб від політиків радше слід вимагати того, аби вони були аналітиками, а не відповідними галузевими фахівцями. Досвід врядування демократичних країн дає відповідь на це питання шляхом розмежування політичних та адміністративних посад в уряді. Державні службовці, доля яких жодним чином не залежить від результатів виборів, готу- ють варіанти рішень та організовують належне ухваленого політиками рішення. Політики ж здійснюючи вибір між підготовленими експертами й аналітиками політики варіантами (з належним рівнем фахової компетентності кожен) втілю- ють тим самим в практику державного управління волю своїх виборців. Таким чином, на переконання одного із класиків державного управління: «експерти мають бути поряд, але не зверху». На нашу думку, цю проблему слід поставити дещо ширше: якою мірою про- дукти аналітичних досліджень (поради / рекомендації / пропозиції) здатні впли- вати на визначення змісту політики та чи раціональні аргументи є достатніми підставами для ухвалення політиками їхніх рішень? Відповідь на останнє питан- ня залежить від відповідної звичної практики (традицій) та існуючих суспільних вимог до прийняття політичних рішень. Наприклад, публічна критика урядової політики з боку опозиції спонукає правлячі політичні сили публічно повідомля- ти мету відповідної політики та турбуватися про аргументи на її користь. А це, в свою чергу, може вже в найближчому майбутньому суттєво підвищити питому вагу раціональної аргументації при виборі політики. З іншого боку, політики в умовах корумпованої системи управління мають схильність більше зважати на власні вигоди чи перспективи наступного переобрання, призначені службовці перспективами кар’єрного зростання які, на жаль, нині більшою мірою залежать від лояльності до свого керівництва, аніж від реальних успіхів тієї політики, за 32
  • 33.
    втілення якої вонивідповідають. Таким чином, аналіз політики застосований для прояснення того, що ж насправді робить влада, має значний антикорупцій- ний потенціал і є ефективним інструментом демократизації врядування в руках політичної опозиції, неурядових організацій та засобів масової інформації. Традиційно в країнах розвинутої демократії аналіз політики формувався в органах влади (є частиною бюрократичної культури та системи професійної під- готовки державних службовців) та спеціальних дослідницьких організаціях (think tanks), що готують рекомендації до політики на замовлення урядових структур. Нині ж методи та навички з аналізу політики виявляються все більш та більш потрібними в різноманітних бізнес-асоціаціях, профспілках, ЗМІ та громадських організаціях. Велику зацікавленість у опануванні методами та інструментами аналізу політики, яку виявляють інституції громадянського суспільства, можна пояснити тим, що це дозволяє їм віднайти адекватні способи виконання однієї з найважливіших своїх функцій – ефективно представляти в стосунках з органами влади інтереси своїх членів. Це надає можливість продуктивного впливу на фор- мування змісту та реалізацію відповідних урядових програм. Таку ж мету – здійснення дієвого впливу інтересу певної суспільної групи на зміст політики – ставить перед собою будь-яка лобістська кампанія. Її метою може бути: • скасувати / відкоригувати уже ухвалене рішення; • запобігти ухваленню певного проекту рішення; • власне вирішення проблеми, до якої влада ще не має чіткої політики, тобто: a. ще не визначила свого ставлення; b. здійснює несистемні, спорадичні кроки по її вирішенню; c. провадить інерційну політику (здійснює звичні, не відомо ким та для чого запропоновані заходи). У будь-якому разі основою проведення лобістської кампанії має бути певний варіант вирішення проблеми, до вибору якого планується схилити вповноважені органи або посадовців. Звідси й головне завдання, яке повинен виконати аналіз політики для цілей лобістської кампанії – переконливо аргументувати доцільність та максимально описати спосіб реалізації вашої пропозиції. Звичайно, лобістсь- ка кампанія не може обмежуватися підготовкою лише чергових пропозицій до влади, вона так само потребує і формування відповідної громадської думки на свою користь (у чому, до речі, теж може суттєво допомогти аналіз потенційних здобутків та втрат різних заінтересованих сторін) і створення альянсу своїх при- хильників, звичайно ж, різноманітних інструментів громадського тиску (петиції, пікети, розклеювання листівок, переговорів з опозицією тощо). Однак логічною основою такої кампанії має бути реалістична пропозиція: як вирішити відповід- ну проблему. Вирішити це завдання й покликаний аналіз політики. 33
  • 34.
    Зрозуміло, що цебуде дещо незвичний для наших сьогоднішніх суспільно- політичних реалій спосіб аналізу, який називається «обстоювання політики». У даному випадку під «обстоюванням політики» ми маємо на увазі здійснення заходів з метою обґрунтування тієї політики, яка вважається правильною ініціа- торами відповідної лобістської кампанії. З огляду на таку специфіку, виклад ма- теріалу підручника буде здійснюватися за схемою: у кожному розділі спочатку висвітлюватиметься загальна тематика, а згодом буде описуватися специфіка відповідного етапу аналізу політики для потреб і завдань проведення громадсь- ких лобістських кампаній. Обстоювання політики заведено вважати дещо «тенденційним» аналізом. Тобто таким, що нехтує теоретичними стандартами об’єктивності та неуперед- женості. Адже його мета – надання вичерпної і переконливої аргументації для обґрунтування певного способу вирішення проблеми політики та забезпечити необхідними контраргументами проти інших варіантів її вирішення. Тим самим він перетворюється на інструмент політичної боротьби. Таким чином, нехтую- чи або свідомо замовчуючи певні аргументи проти варіанту політики, що об- стоюється, такий аналіз політики ризикує стати засобом зміцнення позицій, які певні політичні сили хочуть посісти або вже посіли. Ми не заперечуємо, що предмет та процес проведення лобістської кампанії може бути використаний у «політичній грі», як зрештою і те, що «політична гра» теж може бути використа- на на благо лобістської кампанії. І нарешті. Успішне та резонансне проведення кампаній громадського лобіювання є потужним імпульсом для організаційного розвитку інституцій громадянського суспільства. Адже вони, як організатори таких кампанії, пере- творюються на авторитетні суспільні інститути, які здатні впливати на місцевий, регіональний, загальнодержавний розвиток і бути ефективним партнерами ор- ганів влади; вони отримують все більшу довіру людей, а отже, стають спромож- ними впливати на формування громадської думки та позиції відповідних органів влади, що робить їх значно цікавішими, а співпрацю з ними важливішою в очах політиків, представників приватного сектору та засобів масової інформації. Запитання для самоконтролю: 1) Поясніть різницю між політикою як «policy» та політикою як «politics». Чому ця різниця є неочевидною у випадку українського суспільства? 2) Яких можливих значень може набувати термін «державна / публічна політика»? 3) В чому полягає ідеалізація в моделі розуміння політики як вповноваже- ного вибору? 4) Які аргументи можна навести на користь підходу до політики як структу- рованої взаємодії? 34
  • 35.
    5) В чомуполягає проблема формулювання визначення політики (policy) та яким її рисам має задовольняти це визначення? 6) Які головні етапи вироблення політики виділяються прихильниками під- ходу «уповноваженого вибору»? 7) В чому полягає міждисциплінарна специфіка аналізу політики? 8) Які існують підходи до визначення предмету аналізу політики? 9) Який недолік підходу «управління державою – справа професіоналів» та в чому полягає різниця між аналітиком політики і галузевим фахівцем? 10) Чому необхідно послуговуватись аналізом політики для проведення лобістської кампанії? РОЗДІЛ 2. Формулювання проблеми та вплив на формування «порядку денного» органів влади § 1. ПРОБЛЕМНА СИТУАЦІЯ ТА ПРОБЛЕМА ПОЛІТИКИ Політика має справу з проблемами. Цю тезу можна тлумачити по-різному. Аналітики обстоюватимуть точку зору, що політика покликана вирішувати суспіль- ні проблеми, однак завжди знайдуться ліберальні скептики (їх позиція зумовлена переконанням: «Чим менше держави, тим краще»), які вважають, що політиці (де- ржавному регулюванню) більш притаманно їх породжувати. В обох випадках мова йде про певні «труднощі», «перешкоди» (саме це означало поняття «проблема» у старогрецькій мові). В нашому ж слововжитку поняття «проблема», швидше асо- ціюється Із сформульованими у вигляді питань утрудненнями в сфері пізнання та знання. В повсякденному житті ми вживаємо це поняття для позначення всього, що турбує нас, додає нам хвилювань та призводить до почуття невдоволення і три- воги. Традиція аналізу політики таку сукупність турбот, хвилювань, ознак стресу і дис- комфорту позначає поняттям «проблемна ситуація». Проблемна ситуація це, власне, те, з чого починається аналіз політики. Вона є способом, яким відчувають певні суспільні негаразди політики, державні / муніципальні службовці чи пересічні громадяни. Завданням аналізу «проблем- ної ситуації» є визначення проблеми політики. Таким чином, проблема політи- ки є результатом певного вивчення сукупних ознак настроїв суспільного невдо- волення та стурбованості, що оточують певне громадське явище, й передбачає перехід від безпосереднього переживання, інтуїції та політичного інстинкту до цілеспрямованого, систематичного дослідження та визначення характеру від- повідного «утруднення» (проблеми). 35
  • 36.
    Специфіку аналізу проблемноїситуації, результатом якого є визначення проблеми політики, складає: • виокремлення з особливостей фактичної ситуації суті того, що «хви- лює»; • визначення в сенсі опису меж та змісту чинників, що викликають не- вдоволення; • привернення уваги уряду до необхідності вирішити. Визначальною особливістю проблеми політики є те, що її можна вирішити завдяки діям уряду (вповноважених органів державної влади та місцевого самов- рядування). Це власне і відрізняє її від велетенського моря щоденних проблем, з якими постійно зустрічаються люди. Більше того, поняття «проблема політики» передбачає, що громадяни очікуватимуть та вимагатимуть саме від органів влади вирішення цієї проблеми. Таким чином, її можна визначити як певну умову / ситуацію, яка породжує вимоги чи незадоволення людей. Для вирішення її не- обхідна дія влади (уряду). Варто зазначити й інші принципові особливості про- блем політики: 1. Проблеми політики мають не приватний, а громадський характер, тобто торкаються значної частини суспільства (зокрема й тих, кого вона не стосується безпосередньо). Наприклад, проблемою політики не може бути те, що Петренко Любов Степанівна щоденно запізнюється на ро- боту. Однак якщо разом із нею на роботу щоденно вчасно не можуть потрапити ще 60% мешканців її мікрорайону, то це питання набуває політичного характеру (мова йде про муніципальну транспортну полі- тику). 2. Ця проблема ображає наше розуміння загальноприйнятих поглядів та звичок (того, що є «правильним»). Прикладом цього може бути те, що переважна кількість наших громадян вважає за неприпустиме дозво- лити торгівлю алкогольною та тютюновою продукцією в орендованих приміщеннях середніх загальноосвітніх шкіл. 3. Проблема є перешкодою для наших бажаних дій або цілей. Наприклад, жителів великого мікрорайону позбавляють можливості користати- ся єдиним сквером, бо на його місці планується звести приміщення районній податковій інспекції. 4. Проблема є наслідком попередньої політики (минулих дій влади). Хибні рішення міської ради з питань відведення землі під житлове будівниц- тво призвело до того, що у відповідному мікрорайоні не має місця для спорудження вкрай необхідного дитячого садка; 5. Існує більш-менш тісний взаємоз‘язок різних галузевих проблем. Заходи по вирішенню проблем в одній галузі зводять нанівець реформаторські зусилля в «сусідній». Приміром, боротьба за розширення доступу гро- 36
  • 37.
    мадян до ринкуавтомобілів шляхом зниження ставки ввізного мита на автомобілі, старші 8 років, зводять нанівець підвищені ставки реєст- раційного збору на цей тип автомобілів. 6. Визначення / перевизначення проблеми – політичний процес. На цьому ми зупинимось докладніше далі. Зараз ватро лише зазначити, що визначення та формулювання проблеми в політиці не є теоретичним, об’єктивним, незаангажованим процесом, це, радше, протистояння різних інтересів та цілей. Його кінцевий результат залежить від конкретного розподілу сил прихильників якогось варіанту бачення проблеми. 7. Суспільна значущість проблем політики змінюється залежно від зміни цінностей та умов. Типовим прикладом є ставлення до сексуальних меншин. З часом суспільство стає толерантнішим стосовно них, що знаходить свій вияв у лібералізації відповідних норм кримінального та цивільного законодавства. З іншого боку відбувається посилення ви- мог, а отже, й державної регуляції та контролю за якістю товарів, пос- луг та процесу торгівлі (захист прав споживачів, екологічних стандар- тів тощо). 8. Проблеми політики мають різну ступінь «піддатливості для розв’язання». Їх вирішення передбачає різний рівень радикалізму або більш помір- ковану зміну звичної поведінки людей (законів, посадових інструкцій, різноманітних стандартів тощо ). Специфіка проблем політики зумовлює й особливості підходу до їхнього аналізу. § 2. АНАЛІЗ ПРОБЛЕМИ ПОЛІТИКИ Позаяк проблема політики, в якій фокусується сукупність очікувань та ви- мог «дати раду» певному явищу у громадському житті, які адресуються до органів влади, не є безпосередньо даною, а є певним тлумаченням і результатом певно- го обмірковування проблемної ситуації. Виникає потреба забезпечити надійний спосіб її осмислення. Тому проблему політики необхідно: • Визначити; • Структурувати; • Локалізувати її в певних межах; • Дати їй назву; • Дати чітке розуміння технічних і політичних вимірів проблеми. Перш ніж перейти до опису інструментів аналізу проблеми, варто зазна- чити, що будь-який аналіз (а він за визначенням претендує на об’єктивність та 37
  • 38.
    обгрунтованість) повинен спиратисяна дослідження певних показників (інди- каторів) проблеми. Вони ж, в свою чергу, повинні відповідати критеріям: • точності (чіткі й однозначні показники виміру); • адекватності ( відповідають специфіці проблеми); • надійності ( здатні послідовно відобразити зміни у стані проблеми). В аналізі проблем політики насамперед важливо з’ясувати ступінь її структу- рованості. Під ступенем структурованості мають на увазі прояснення характеру зв’язку між елементами. До таких елементів належать: 1. Виробники рішень – ті органи та посадові особи державної влади або місцевого самоврядування, до компетенції яких належать повнова- ження по вирішенню відповідної проблеми. 2. Альтернативи – взаємоконкуруючі способи вирішення проблеми. 3. Цінності – концепції бажаного стану справ. Саме ціннісні судження (визнання значущості факту / інституції чи будь-якого суспільного явища) найбільшою мірою впливають на визначення проблеми. Деякі авторитетні дослідники вважають це поняття ледь не вирішальним для природи державної політики, визначаючи останню як «… систему, що створена для прив’язування цінностей до фактів» (Керол Вейс).Таке розуміння цінностей в аналізі політики зумовлено тим, що цінності відіграють наступні функції критеріїв вибору або пріоритету, чи засо- бу обґрунтування певних дій». Цінності є ключовими для розуміння природи політичних процесів. Цінності спрямовують та стримують поведінку і дії виробників політики, впливаючи на: • їхнє сприйняття бажаного кінцевого стану; • добір та визнання ними достовірними фактів; • їх прийняття засобів (інструментальних цінностей) для його до- сягнення. Цінності не існують самостійно, вони взаємопов’язані та створюють певну цілісну структуру, яку іменують «системою цінностей». Систе- ма цінностей передбачає структуру цінностей, де вони ідеально ран- жуються за ієрархічним порядком. Саме в цьому сенсі йдеться про «інструментальні», або «вторинні» цінності, як засоби досягнення «первинних» (ієрархічно вищих) цінностей. Система цінностей зав- жди передбачає як свого носія, так і те, що цінності мають властивість змінюватися. В політичному житті зміна цінностей ініціюється домі- нантною групою. Тому аналіз структурованості проблем за цінностями врешті-решт призводить до необхідності дати відповідь на питання: «Чиї цінності?». Складнощів такому аналізу додає й те, що цінності можуть бути: 38
  • 39.
    прихованими; • розпорошеними; • переплутаними. На розгляді цих питань ми докладніше зупинимось у розділі 5. 4. Результати – будь-яка ситуація чи рішення може мати різноманітні коротко- середньо- та довго- термінові впливи. До того ж, ці впливи різнитимуться різним характером і рівнем інтенсивності на різні групи інтересів; 5. Вірогідність помилок – неможливо з високою мірою ймовірності виз- начити усе розмаїття причин і впливів на проблему. Так само доводить- ся миритися з неуникненною невизначеністю наслідків. Аналіз проблеми як перший етап аналізу політики, здійснюється в демок- ратичних державах у межах урядових інституцій. Зрозуміло, що логіка такого аналізу не в останню чергу зумовлена специфічними завданнями, потребами та інтересами відповідних установ і організацій. Мета здійснюваного ними аналізу – виявити та запропонувати власне бачення проблеми та шляхів її розв’язання ще на етапі, коли вона не набула гострого політичного звучання і до неї не при- кута підвищена суспільна увага. Й хоч таке вивчення проблеми швидше від- повідає поточним потребам конкретної інституції державного управління, ніж потребами громадськості, все ж не зайвим буде ознайомитись з тим, за якою логікою формується погляд на проблему «по той бік барикад». Далі наводиться метод т.зв. «фільтрації проблем». Специфікою цього підходу є те, що він пропо- нує послідовну систему фільтрів у вигляді питань, відповіді на які потенційно зумовлюють відмову в подальшому аналізі проблеми. І. Контекст проблеми: 1) Чи є час для аналізу? Від відповіді на це запитання залежить, чи варто мо- білізувати необхідні ресурси: кадрові, фінансові, інформаційні тощо для прове- дення дослідження проблеми. • Момент, до якого необхідно ухвалити рішення; • Тривалість часу, якого потребуватиме запропонований аналіз. 2) Якою мірою проблема має політичний підтекст? Це передбачає з’ясування «політичної чутливості» проблеми, а саме того, яких інтересів політичних партій (вдадних / опозиційних), органів влади, зобов’язань у сфері міжнародних відно- син тощо торкається ця проблема? 3) Чи посів хто-небудь визначені позиції з цього питання? Тобто, чи існують або ж чи вже заявлені позиції виробників політики, яких не здатен зрушити жо- ден аналіз? 39
  • 40.
    4) Якою міроюпроблема відповідає інтересам організації? В даному випадку справа стосується того рівня повноважень, для якого ця проблема має «цент- ральне значення». • Чи пов’язана проблема з провідними цінностями або цілями організації? • Чи зводить вона разом численні течії в політиці? • Які довготермінові результати для організації матиме ця проблема? • Чи має проблема широкомасштабні наслідки, які виходять за межі від- повідної інституції? • Чи створить спроба вирішити проблему прецедент або певні обме- ження для майбутніх дій? ІІ. Внутрішні характеристики проблеми: 1) Чи існує простір для вибору? Необхідно з’ясувати, який спектр варіантів (арсенал інструментів) відкритий для розв’язання проблеми? 2) Яким є ступінь злагоди з приводу проблеми та її розв’язання? Чи існує серед усіх, кого стосується проблема, спільне бачення її природи та оптимальної полі- тики її розв’язання? 3) Наскільки складною є проблема? В даному випадку необхідно визначи- ти існування різного типу незгод і розбіжностей стосовно визначення масштабу проблеми; шляхів вирішення, досягнення яких означатиме успішну політику по подоланню / помягшенню ступеня гостроти проблеми? 4) Якою є визначеність з приводу проблеми та її можливих результатів? Не- обхідно дати собі звіт щодо певності розуміння головних складових аналізу: • Ступінь невизначеності характеру проблеми; • Ступінь невизначеності випадкових чинників; • Ступінь невизначеності можливих результатів; • Ступінь невизначеності різних варіантів її розв’язання. 5) Якою мірою проблема дотична до цінностей? Чим більшою мірою пробле- ма дотична до цінностей, тим менш важливим буде аналіз. Адже в цьому випадку ми маємо справу з т.зв. «сильними переконаннями», які не піддаються перегляду жодним раціональним аргументуванням. ІІІ. Відгомін проблеми: 1) Про який масштаб наслідків йдеться? Тобто наскільки радикальними мо- жуть бути зміни, інакше кажучи, необхідно визначити очікувану «міру іннова- ційності». 40
  • 41.
    2) Чи багатолюдей зазнає впливу? Необхідно з’ясувати територію, час та ті групи людей, на які впливає ця проблема (визначити «масштаб» проблеми). 3) Наскільки важливими є групи як об’єкти впливу? Передбачається, що гру- пи, на які проблема справлятиме найбільший вплив, спробують втрутитись у спосіб визначення її характеру та шляхів вирішення. Тому приділяють спеціаль- ну увагу групам, що потенційно можуть взяти участь у цих процесах. Їх аналізу- ють щодо: • Ступеня організованості; • Присутності в політичному просторі; • Дієвості; • Впливовості. 4) Наскільки важливою є група як об’єкт впливу? А саме: наскільки вагомі наслідки існування проблеми для відповідної групи та наскільки визначальною є група для визначення способу розв’язання проблеми? 5) Чи може проблема розгалужуватися і впливати на інші проблеми? Як уже згадувалось, будь-яка суспільно-значуща проблема тісно пов’язана із суміжни- ми галузями політики. А отже впливає та зазнає впливу з їхнього боку. Тому важ- ливо визначити ступінь «ізольованості», можливі «ударні» та побічні ефекти, які викликає проблема та можуть викликати різні варіанти її вирішення. 6) Чи обмежуватиме розв’язування проблеми гнучкість дій організації в май- бутньому? Будь-яке рішення не є ізольованим і в іншому сенсі. Воно так чи інак- ше визначає долю тієї інстанції, яка його ухвалює. Рішення може, наприклад, створити небажаний прецедент, стати «шаблонним», тобто суттєво обмежувати майбутні дії, в т.ч. й доступ до ресурсів та характер їх використання. IV. Вартість дії та аналізу: 1) Скільки коштує розв’язання проблеми? Надто висока як і надто низька ціна «вирішення питання» роблять недоцільним проведення аналізу. У першому ви- падку через нереалістичність та нездійсненність такого вирішення, у другому – тому, що вартість аналізу може бути надто дорогою для порівняно незначного у фінансовому відношенні питання. Як правило встановлюють «порогову суму» – мінімальний обсяг фінансування, претендувати на який не може жодна пропо- зиція, без проведення відповідного аналізу. Безумовно, у випадку з проблемами політики «вартість» питання не обмежується лише фінансовими міркуваннями виробників політики. Будь-яке рішення має й символічну вагу, іноді надзвичай- но значиму для певної суспільної групи. 2) Протягом якого часу витрачатимуться ресурси? Надзвичайно важливий елемент аналізу необхідних витрат. Він здатен додати серйозних переваг або ж навпаки бути вагомим аргументом «проти» відповідної пропозиції в очах вироб- 41
  • 42.
    ників політики. Будь-якіполітики, що йдуть на вибори, зацікавлені у якнай- швидших результатах. Тому для них важливим є т.зв. «час відставання інвести- цій» – часова різниця між рішенням інвестувати та одержанням прибутку від інвестиції. 3) Скільки коштуватиме аналіз? Власне оцінка вартості експертних, інфор- маційних, часових та організаційних ресурсів необхідних для проведення аналі- зу проблеми. 4) Чи дасть аналіз виграш? В даному випадку мова йде про зіставлення вар- тості аналізу проблеми з прогнозованим виграшем від кращої політики (вирі- шення / зменшення гостроти проблеми). Як ми могли пересвідчитись, аналіз проблеми є надзвичайно складним і ба- гатоаспектним явищем. Він стосується широкого кола питань і виходить безпо- середньо за межі проблеми, торкаючись прогнозування варіантів її вирішення, їх можливих впливів тощо. До певної міри, аналіз проблеми передбачає здій- снення всіх етапів аналізу політики, як справедливо, і протилежне: будь-який етап аналізу політики (розробка варіантів вирішення, вибір серед альтернатив, реалізація, оцінка та коригування політики) не може обійтися без чіткого ро- зуміння й іноді вимагає нового визначення суті проблеми. Існує багато підходів до аналізу проблеми, що переміщають у фокус своєї уваги ті її аспекти, які є значимі саме для потреб цього аналізу. Для потреб аналі- тичного забезпечення громадської лобістської кампанії при вивченні проблеми варто зосередитись на наступних питаннях: 1. Хто стверджує, що проблема існує? Чому? Власне, йдеться про різно- манітні способу її сприйняття: те, кому було вигідно винести її на широкий загал; з точки зору якої позиції та з яких обставин це зроблено? Визначення проблеми є результатом тлумачення ситуації з певної точки зору (в основі якої, у свою чергу, лежить конкретний інтерес) та визначення відповідних ви- мог щодо її вирішення. Інакше кажучи, визначення проблеми з необхідністю стає частиною ширшої політичної гри за повноваження, ресурси та можли- вості. (Про це буде йти мова у наступному параграфі). Тому, для організаторів та керівників лобістської кампанії вкрай важливо розуміти специфічні підхо- ди до визначення різними учасниками політичної гри, їх стратегічні мірку- вання, тактичні кроки щодо визначення проблеми та характеру своєї участі у її вирішенні. 2. Чи реальною є проблема? Чи впорається з нею уряд? Варто пам’ятати, що іноді те, що ми вважаємо проблемою, є або маніпулятивним викривленням «стану справ» заінтересованих сторін, або ж – результатом банального процесу «навішування ярликів». Позаяк вирішення будь-якої проблеми політики пере- дбачає використання владних інструментів, треба добре зважити на те, наскіль- ки обґрунтованим та дієвим буде втручання уряду. Адже таке втручання може створити значно серйозніші проблеми, ніж ті, на вирішення яких воно спрямо- вано. Оцінка реалістичності проблеми і доцільність урядового втручання не є 42
  • 43.
    незмінною. Ставлення допроблеми та шляхів її вирішення може змінюватися з часом під впливом низки факторів: • коли стає відомо більше фактів; • при зміні панівних цінностей; • зміщення розподілу влади до прихильників/супротивників визнання проблеми тощо. 3. Наскільки ймовірною є злагода з приводу проблеми? Інакше кажучи, вона породжує злагоду/протистояння в суспільстві? Як ми пересвідчимось в цьому далі, будь-яке визначення проблеми має своїм наслідком поділ людей на різні групи та об’єднання людей у такі групи залежно від характеру їх інтересів та способу ймовірного впливу на них різних варіантів її вирішення. Тому годі чекати такого визначення проблеми, яке вдовольнятиме усіх та означатиме повну суспільну згоду щодо її природи, меж і належного способу розв’язання. Проте різні про- блеми мають щоразу відмінну конфігурацію факторів, які впливають на харак- тер злагоди/протистояння в суспільстві: • Кількість установ або інтересів, які діють на стадії визначення пробле- ми; • Наявність та надійність у них відповідної інформації; • Міра, до якої проблема дотична. Сфера первинних цінностей; • Діапазон ширших перспектив («рамок»), в які включається проблема. 4. Чи не зарано давати визначення? При проведенні будь-якого аналізу іс- нує ризик зайвої поспішності понятійного формулювання інтуїції дослідника та притаманного йому способу відчуття проблеми. Тому варто щоразу стримувати себе від поспіху, з’ясовуючи чи достатній обсяг інформації вже нагромаджено і проаналізовано? З огляду на різнобічність бачення і розуміння різними заінте- ресованими сторонами на момент переходу до визначення проблеми, необхідно бути впевненим, що досліджено вже достатньо відмінних поглядів та оцінок. 5. Чи дотримуються певних «меж політики» ті, хто визначає проблеми? Під «межами політики» мають на увазі некритично взяті припущення, попередній досвід, поширені шаблони, стереотипи, в світлі яких постає певна проблема політики. 6. Чи бувають альтернативні «межі політики»? Це передбачає спробу до- слідника проблеми генерувати, описати, порівняти нові «базові припущення», в контексті яких можна інакше витлумачити проблему та порівняти їх із уже існуючими домінантними «межами політики». Адже наші «межі політики», як правило, характеризуються: • неадекватною обмеженістю – перенесенням логіки з однієї сфери до іншої; при чому, таке «перенесення» має своїм наслідком ігноруван- ня особливості тієї сфери, в якій, за аналогією, нею намагаються ско- ристатися; 43
  • 44.
    логічною непослідовністю – базові припущення часто є таким, що важко поєднуються, а іноді є взаємовиключними; • недостатньою гнучкістю – базові припущення не можна застосувати до певних характеристик ситуації. 7. Чи належний рівень агрегації? Під агрегацією розуміють присутність за- гального в конкретному. Проблема має бути досить загальною, аби її значен- ня не вичерпувалось межами фактичної ситуації. З іншого боку існує ризик, що аналізуючи проблемну ситуацію, можна настільки вихолостити її конкретний смисл, що терміни, в яких формулюється проблема, набувають радше характеру загальних гасел. 8. Чи усвідомлення причинна структура проблеми? В будь-якій проблемі не- обхідно чітко розрізняти конкретні прояви (симптоми) та причини її виникнен- ня / загострення. Аналіз проблеми рухається за наступним ланцюжком: симп- томи проблеми – їх належне агрегування – визначення проблеми – виявлення причин та їх пояснення. 9. Чи можна конкретизувати та кількісно виразити наслідки проблеми? Полі- тики і чиновники зацікавлені, насамперед, у аналізі наслідків проблеми (з чим в майбутньому доведеться мати справу), а не її проявів та причин (позаяк це мину- ле і теперішнє, які неможливо змінити, однак відповідальність за які легко пок- ласти на цих політиків і чиновників). Вони виявляються більш «чутливими» до спроб знайти відповідь на питання: «Що може статися?» та «Як цьому завадити / посприяти?», ніж «Хто в цьому винен?». Тому наслідки та впливи треба якомога більше / чіткіше конкретизувати. До того ж, якщо можливо, варто робити це у кількісному вигляді, позаяк наявність розрахунків сприяє увазі до ваших аргу- ментів. Отже необхідно: • описати масштаб та інтенсивність проблеми – те, на яку кількість лю- дей, який час та на якій території справляє свій вплив ця проблема. Наскільки чутливі різні суспільні групи / заінтересовані сторони до цього впливу; • визначити сферу дії проблеми – з’ясувати цілеспрямованість дії (на які суспільні групи вона здійснює прямий, а на які – опосередкований вплив). Для цього треба застосовувати більше дезагрегованих даних; • темпи зміни проблеми – динаміку розвитку проблеми та зміни у спо- собі її сприйняття. Варто також дослідити ступінь невизначеності тих впливів, які здійснює змінена проблема; • визначити наявність та доцільність існуючих програм. Добре, якби була змога зробити аналіз успішності, ефективності та причин невдач попередніх та нинішніх намагань органів влади розв’язати проблему. Спеціальної оцінки вимагатиме потреба ресурсах. Як правило, дослід- ники визначають т.зв. «пороговий рівень» або мінімальний рівень ре- сурсів, без якого годі сподіватися на досягнення запланованих цілей. 44
  • 45.
    Однак, варто пам’ятати,що існують найглибші проблеми – ті, які найважче описати, емпірично продемонструвати або їх наслідки надто широкі для типо- вого дослідження. 10. Коли та як проблема переглядатиметься? У переважній більшості випадків розуміння й, відповідно, визначення проблеми зазнає змін під час наступних етапів її аналізу та за результатами спроб її вирішення. Тому варто спрогнозува- ти, коли може відбутися таке «перевизначення» проблеми. Зазвичай, це відбу- вається за умов: • її важливого значення – коли проблема постійно перебуває у фокусі уваги політиків та громадськості; • зміни балансу сил між ключовими гравцями; • високого ступеню невизначеності її показників; • наявності результатів пробного розв’язання – оцінки факторів успіш- ності, ефективності спеціально проведеного експерименту або здійс- нення пілотного проекту по вирішенню проблеми у меншому масшта- бі. § 3. ВИМОГИ ДО ФОРМУЛЮВАННЯ ПРОБЛЕМИ Аналіз проблеми має своє завершення у її формулюванні. Попри те, що проблема протягом усього аналізу та здійснення конкретних заходів політики, спрямованих на її вирішення, зазнає коригування: уточнення, а то й радикаль- ного перевизначення, все ж на якомусь етапі виникає необхідність призупинити аналіз та узагальнити його результати у конкретному формулюванні проблеми. Саме у сформульованому виді проблема потрапляє у широкий світ виробників та «споживачів» політики. Методика формулювання проблеми політики саме є темою різноманітних досліджень та дискусій. Спектр підходів надзвичайно широкий: від тих, хто схильний вбачати у ній суто технічне завдання, до тих, які вважають форму- лювання проблеми витонченим інструментом маніпулювання її сприйняття у широкому громадському загалі та ефективним знаряддям політичної боротьби. Спробуємо прислухатись до аргументів цих сторін. Так, на думку прихильників технократичного бачення, формулювання про- блеми зводиться до стислого опису результатів попереднього аналізу у вигляді наступних її характеристик: 1. Причинність: • Чому існує проблемна ситуація? • Чи є вона результатом індивідуальних рішень і альтернатив, чи є си- лою, що існує за межами компетенції окремих індивідів. 45
  • 46.
    2. Жорсткість: Якийвідсоток населення зачіпає / може зачепити ця проблема? 3. Чисельність: Хто зазнає впливу й які ключові елементи цього впливу у межах всього населення? 4. Новизна: Чи ця проблем нова / непередбачена чи повторна? 5. Резонансність: скільки респондентів формулюють / вказують на її нагаль- ність або аргументують вимогу розв’язати цю проблему? Раціонально-інструментальний погляд приділяє також велику увагу по- няттєвому та термінологічному апарату, засобами якого й формулюються про- блеми. Головна мета – досягти максимально об’єктивного, стислого, чіткого й однозначного опису суті проблеми. Для цього застосовується специфічні логіко- аналітичні процедури, які покликаних забезпечити відповідну мову такого опи- су. Прикладом такої процедури може слугувати т.зв. «класифікаційний аналіз». Він слугує засобом очищення понять та повинен гарантувати, що визначення чи поняття, якими ми послуговуємось достатньо вичерпні, послідовні та адекватні розгляду даної проблеми і дозволяють належним чином розрізняти окремі яви- ща. Мовні засоби опису аналізуються на предмет: • Доречності – поняття повинні відповідати (бути адекватними) спе- цифіці проблемної ситуації; • Вичерпності – поняття повинні охопити усі типи явищ, які пов’язані з проблемною ситуацією; • Винятковості – поняття повинні бути взаємозаперечними (не перети- натися у сфері своїх значень); • Послідовності – будь-яке поняття або суб-поняття (похідне / підпо- рядковане основному ) поняття повинне базуватися на єдиному кла- сифікаційному принципі; • Ієрархічної відмінності – поняття і суб-поняття повинні чітко розме- жовуватися. Висновки з одного рівня не переносять (автоматично) на інший рівень. Позаяк будь-який аналіз мотивований суб’єктивною позицією та інтереса- ми в проблемі автора аналізу, то, на думку прихильників об’єктивістської раціо- нальності, завжди існує ризик отримати в результаті тенденційні та заангажовані висновки дослідження проблеми. Щоб уникнути цього, варто уявляти найглиб- ші настанови, що спрямовують дослідження, визначають його бачення «стану справ» та специфіку його підходу до предметів, що вивчаються. Саме цьому за- вданню слугує т.зв. «аналіз припущень». Цей тип аналізу дає змогу осягнути від- мінність бачення проблеми різними учасниками політичної гри, що відбувається довкола неї та відшукати таку її інтерпретацію, що може бути прийнята різними сторонами. Адже саме аналіз припущень дає можливість урівноважити: • домінуючі перспективи ключових факторів; 46
  • 47.
    неможливість систематичного розгляду альтернативних підходів до політичної проблеми; • інституційні переваги структурних підрозділів уряду чи органів вико- навчої влади нижчих рівнів; • тенденції до переважного оцінювання підходів щодо формулювання та розв’язання проблем за поверхневими характеристиками замість основних припущень. Щоб досягти такого урівноваження факторів необхідно здійснити макси- мально чітке та вичерпне: • визначення суб’єктів – визначення «заінтересованих сторін» та їх пози- ції (детальніше див. розділ 3); • визначення припущень – необхідно пройти зворотній шлях від різних пропозицій щодо способів розв’язання проблеми, до припущень, на яких вони засновуються; • окреслення припущень – аналіз припущень на предмет того, чи є вони точними і послідовними, а також чи не приховують вони інші припу- щення; • об’єднання і послідовність припущень – складання списку припущень і впорядкування останніх відповідно до їхньої взаємопов’язаності і зна- чення для різних суб’єктів; • синтезування припущень – створення композиції прийнятих припу- щень. Попри те, що аналіз припущень має справу з логікою суб’єктивних підходів, він теж надихається науково-раціоналістичним ідеалом об’єктивного та одно- значного формулювання проблеми. Меті пошуку загальноприйнятних типових формулювань та способів розв’язання проблеми слугує й т.зв. «синектичний аналіз». Його особливістю є пошук однакових або подібних / типових зв’язків між проблемами. Фактично мова йде про спроби проведення аналогій в політи- ці. Досліджуються перспективи формулювання і розв’язання певної проблеми шляхом перенесення на неї відповідних аналогій із минулої політичної практи- ки, із інших галузей державної політики чи політичного досвіду інших держав. Проте в об’єктивістськи орієнтованих аналітиків проблеми є не менш пере- конані прихильники прямо протилежного підходу. На їхню думку не існує уні- версального, наукового чи об’єктивного способу постановки проблеми. Форму- лювання проблеми політики не є й простим технічним навиком. Адже проблеми не існують самі по собі, чекаючи, коли з’явиться проникливий аналітик і точно їх визначить. Проблема визначення є питанням подання, оскільки кожне зма- лювання ситуації – це її бачення тільки однієї з багатьох імовірних позицій. Проблеми сіють у головах громадян інші громадяни, керівники, інституції та органи державної влади, що є важливою частиною політичного маневрування. Позаяк «сіяння» в головах проблем відбувається у повсякденному житті, то годі 47
  • 48.
    й сподіватися наякусь спеціальну мову профільтровану логіко-аналітичним чи- ном. Очевидно, різні політичні гравці використовують кілька різних методів або мов для постановки проблеми. І тут їм в нагоді стає широкий арсенал символів, оповідей, метафор та ярликів. Формулювання проблеми завжди відбувається в певному контексті політич- ної боротьби, в якій ідеться про розподіл повноважень, ресурсів та лояльність тій чи іншій системі цінностей. Постановка проблеми – це завжди стратегія, що має викликати посилення певної сторони в суперечці. Оскільки завжди є той, хто програє або слабший, кому потрібно заручитися допомогою, його страте- гія визначення зазвичай є змалюванням проблеми в такий спосіб, щоб обраний напрямок постав широким суспільним інтересом. Саме слабша сторона прагне збільшити масштаб конфлікту й звернутися до ширшого загалу. Зазвичай це до- сягається завдяки апеляції до загальновизнаних первинних цінностей, а про- блема замальовується як така, що порушує «звичний», «нормальний» стан справ і призводить до нехтування або відмови для певної групи людей у тих правах та можливостях, які, на думку більшості громадян, вважаються природними та обов’язковими. Стратегія постановки проблеми також передбачає маніпулювання масшта- бом конфлікту шляхом ілюстрації, що він зачіпає одних людей і не торкається інших. Тлумачення проблеми, що знаходить свій вираз у її формулюванні, ще й потужний мобілізаційний чинник, інакше кажучи, засіб перетягти щонайбіль- ше людей на свій бік, і є найкращим знаряддям у боротьбі з супротивником. Ок- рім того, формулювання завжди дає нагоду опозиції таким чином змалювати причини виникнення чи загострення певної проблеми, що прямо або опосеред- ковано покладає вину за такий плачевний стан справ на нинішніх політиків та чиновників. Окрім того, до формулювання проблеми вдаються також часто з міркувань, забезпечити собі в майбутньому вигоди щодо можливих дій, доступ до необхід- них повноважень та ресурсів. Виробники політичних рішень, чи заінтересовані сторони часто створюють проблеми як контекст для дій, які вони прагнуть здій- снити. Вони представляють світ у такій спосіб, що робить їх, їхні вміння та об- рану ними дію необхідними. Це саме той випадок, коли проблему визначають і формулюють уже під певний спосіб її розв’язання. Резюмуючи цей підхід, можна сказати, що формулювання проблеми не є нейтральним процесом, він має відношення до розподілу ресурсів. Адже врешті- решт, від того, як проблема визначається – так політика й здійснюється. Остан- ня теза ще раз підкреслює засадничі формулювання проблеми для здійснення і дослідження політики. 48
  • 49.
    § 4. ПОТРАПЛЯННЯПРОБЛЕМИ ДО «ПОРЯДКУ ДЕННОГО» Будь-яка проблема потребує того, щоб на неї звернули увагу ті, від кого зале- жить її вирішення. Вона потрапляє в конкуренцію з іншими проблемами. Адже проблем в громадському житті циркулює багато, значно більше ніж наявних ре- сурсів, які можна залучити. Але чи не найважливішим серед них є увага ЗМІ, широкої громадськості, політиків та чиновників. Якщо проблема є суспільно резонансною, для її вирішення у виробників політики знаходяться час на її вив- чення, розробки варіантів її вирішення, відповідні кошти, людські ресурси та мобілізуються необхідні повноваження. Це означає, що вона потрапила до «по- рядку денного» – переліку проблем, вирішення яких вважається пріоритетним. Прийнято розрізняти «громадський» та «урядовий» порядок денний, під- креслюючи тим самим, що пріоритети влади не завжди співпадають з потребами та вимогами переважної частини суспільства. Ми ж застосовуватимемо це по- няття для окреслення тих тем, що перебувають у фокусі уваги виробників полі- тики. Звичайно, виробники політики не існують в окремому, ізольованому від решти суспільства світі. На їхні пріоритети впливає широке коло чинників. До них, насамперед, відносяться: 1. Інтереси політичних (партій, їх блоків / коаліцій тощо) та владних інсти- туцій (органів державної влади та місцевого самоврядування). 2. Ідеологічний та інституційний контекст їх діяльності: • соціально-економічне середовище; • фізичне оточення; • розподіл влади в суспільстві; • домінуючі уявлення, погляди, ідеї та ідеології; • інституційні рамки влади та процес прийняття рішень у межах влади. По-різному на формування порядку денного виробників політики впли- вають й різні учасники суспільно-політичного життя. Тих із них, позиції яких мають вирішальне значення, при його визначенні називають «виробниками по- рядку денного». Зрозуміло, що виробники політики по-різному зважають на них з огляду на специфіку проблем, час та контекст перебігу процесів формування свого порядку денного. Типовими виробниками порядку денного є: 1. Заінтересовані сторони – ті, хто «причетні до політики». Аналізу «заінтере- сованих сторін» спеціально присвячений наступний 3 розділ нашого посібника. Зараз варто окреслити коло питань, що допоможуть нам з’ясувати потенційну роль кожної із заінтересованих осіб у формуванні урядового порядку денного: • Хто ті люди, інтереси яких торкає ця проблема? • Якою мірою вони беруть участь у формуванні заходів по її розв’язанню? 49
  • 50.
    Чи є організації, що їх представляють (хто промовлятиме за «клієнтів» / «цільові групи» політики)? • Чи входять вони в структуру прийняття рішень? • Чи беруть вони участь у виконанні рішень? 2. Групи протесту – групи людей, що обурені певним, уже прийнятим рішен- ням / проектом рішення і які організували публічні заходи з метою привернення суспільної уваги та добитися скасування або недопущення його ухвалення; 3. Партійні лідери; 4. Впливові особи – публічно-відомі особи, суспільні діячі та представники приватного сектора, що мають вирішальний вплив на формування громадської думки та позиції політичних лідерів; 5. Керівники державних установ, організацій та їх радники – вищі державні / муніципальні службовці, їх помічники, консультанти, експерти і т.п.; 6. Представники «поінформованої групи» – науковці та галузеві експерти, до кола фахових знань та інтересів яких відносяться різні аспекти відповідної проблеми політики; 7. Засоби масової інформації – журналісти, редактори періодичних друкова- них видань, теле-, радіо- кампаній, Інтернет ресурсів тощо. Хоча всі вони різною мірою впливають на формування порядку денного, за- звичай ініціювати включення до нього проблеми є прерогативою більш вузько- го кола гравців. Це: • Політики при владі. Для них формування порядку денного мотивуєть- ся необхідністю узгоджувати численні потреби-вимоги своїх виборців та політичних партнерів, небажання чути дошкульну критику опози- ції. Політики не часто надають публічного характеру формуванню сво- го «порядку денного». Радше вони інформують це громадськість про вже ухваленні рішення з метою мобілізувати її підтримку проголоше- ним цілям та заходам. • Впливові особи. Зазвичай їх вплив є результатом закритого процесу. У таких випадках швидше послуговуються каналами неформального впливу (іноді корупційного характеру). • Заінтересовані сторони – це єдиний гравець, що намагається за допо- могою раціональної аргументації та широкої апеляції до громадських інтересів домогтися розгляду певного питання виробниками політики та ухвалення ними такого рішення, яке відповідало б тим інтересам, які вони обстоюють. 50
  • 51.
    Політичний характер формуванняурядового порядку денного передбачає не лише вплив на нього осіб чи організацій, але й низку інших чинників, на які вимушені реагувати виробники політики. До таких типових інфраструктурних чинників відносяться: 1. Структурні тиски – історичні, інституційні, економічні та соціальні особ- ливості, що виходять за межі тимчасових турбот політичної системи. Позаяк більшість проблем, які претендують на те, аби попасти у фокус уваги виробників політики не є новими й радше є тривалими та, до певної міри, звичними вия- вами традиційного кола структурних тисків, то перед ініціаторами внесення проблеми до порядку денного постає необхідність таким чином визначити або ж перевизначити цю проблему, щоб вона отримала нову актуальність в конкретних обставинах. 2. Інституційні процеси – повторювані події, над якими уряд не має контролю: • Вибори – необхідність залучитися підтримкою виборців, особливо в період їх безпосереднього наближення, змінює «чутливість» політи- ки до різних суспільних проблем та способів їх вирішення (уникнен- ня т.зв. «непопулярних заходів» або ж, навпаки, ухвалення «популіст- ських» рішень). • Ухвалення бюджету. Як правило, ухвалення бюджету має чітку часову прив’язку. Тому з огляду на його ключове значення на час підготовки та розгляду проекту бюджету, політики й чиновники намагаються не займатися розглядом інших питань. Час та чітка бюджетна процедура визначає терміни, до яких необхідно подати пропозиції щодо майбут- ніх доходів та видатків відповідного бюджету. • Відкриття парламентської сесії або чергової сесії місцевої ради de facto визначає перелік питань, які необхідно підготувати уряду для розгляду їх на відповідній сесії; • Партійні форуми та їх рішення – політики, що представляють певні партії, не можуть ігнорувати рішення їх вищих статутних органів і час- то вимушені братися за розв’язання тих проблем, які вважаються пріо- ритетними для тієї політичної сили, яку вони представляють. Окрім того, багатьом з нас пам’ятна практика ухвалення рішень і результатів їх виконання до проведення чергового партійного форуму, на якому можна відрапортувати про конкретні кроки та досягнення. 3. Непередбачувані події – події, явища, що їх важко або неможливо перед- бачити. Втім, вони вимагають оперативних дій уряду. Провокування таких подій є ефективним засобом впливати на формування порядку денного для опози- ційних партій та зацікавлених груп. Часто представники опозиції вдаються до заохочення подій, які можуть призвести до відставки уряду. Практика демокра- тичних держав підказує, що уряду на такий випадок варто мати своєрідних «лі- карів від паніки» («spin doctors») – речників, що подають неприємні або незручні події у найсприятливішому світлі). 51
  • 52.
    4. Нормальний зворотнійзв’язок із здійсненням програм. Зазвичай оцінка ре- зультативності й ефективності політики, яка є результатом офіційного аналізу виконання різних урядових програм породжує необхідність оперативного ко- ригування подальшого впровадження запланованих заходів, а отже й розгляду виробниками політики відповідних питань та ухвалення по ним рішень. В реальному житті вплив сильних гравців значно більшою мірою мотивує виробників політики взятися до розв’язання проблеми, ніж рівень її вивчення. «Порядок денний політики відображає мобілізацію політичних вимог радше, ніж раціональний процес оцінювання потреб, цінностей та цілей. Таким чином, на порядку денному ухвалення рішень часто з’являються проблеми, що не були належно концептуалізовані або продумані» (Воллен). Адже уряди, як правило, зосереджуються на негайних діях (швидких результатах), а не на гіпотетичних проблемах. Однак прислужитися в цьому може й аналіз проблеми. Адже високу ймовірність потрапити до порядку денного мають належним чином препаровані: риторично виграшно сформульовані, подані та сприйняті проблеми. Зокрема: 1. Проблема досягла масштабів кризи. Під кризою розуміють значне погір- шення загальноприйнятних показників. Щонайменше мова у такому випадку йде про те, що показники погіршення загрожують майбутньою кризою, а тому надалі проблемою не можна нехтувати. 2. Проблема набула специфічного характеру. В даному разі мова йде про те, що окремі наслідки є такими, з якими не можуть змиритися заінтересовані сто- рони, виборці; гострота та вияви цієї проблеми перетворює її на матеріали для новин ЗМІ тощо. 3. Проблема має яскраво виражений емоційний аспект, тобто викликає одна- кову та інтенсивну реакцію у широкого загалу. 4. Проблема має широкий резонанс. Іноді нею може бути навіть випадкова подія, інтерес до якої тимчасово витісняє із суспільного порядку денного увагу до інших проблем та породжує вимоги й очікування щодо відповідного урядово- го реагування; 5. Проблема порушує питання про владу та законність в суспільстві. Ефектив- но добиватися привернення уваги до проблеми, якщо подати її у вигляді фактів, одна лише наявність яких породжує засадничі сумніви щодо того «чи взагалі є у нас влада»? та щодо спроможності останньої виконувати свої головні завдан- ня; 6. Проблема є модною. Вона широко дискутується в різних колах в Україні та за кордоном. Отже, формування порядку денного є складною взаємодією персональних переваг, інституційних тисків та специфічного розуміння окремих проблем. Ма- буть неможливо спрогнозувати, який із цих чинників буде вирішальним. Пи- тома вага кожного з них є щоразу іншою. Швидше можна погодитись із одним 52
  • 53.
    відомим аналітиком політики,що порядок денний формується у т.зв. «вікні політики», своєрідного місця перетину трьох автономно існуючих потоків: 1. Потоку проблем – сприйняття проблеми як суспільно значущої та такої, що вимагає урядового реагування. Сюди, на його думку, відносяться: • випадкові події; • зворотній зв’язок із наявних програм; • проблема визначається з огляду на загальновизнані уявлення щодо «нормального стану справ». 2. Потік курсів – галузеві експерти й аналітики політики, які досліджу- ють проблеми й пропонують свої пропозиції по їх вирішенню. Тут також можуть «зводитися разом» / досліджуватися різні проблеми. 3. Потік політики: • коливання настроїв; • адміністративна чи законодавча реорганізація (зміна політиків); • кампанії тиску, які провадять заінтересовані сторони. З огляду на фактори, що визначають питання, які перебувають у фокусі уваги та в пріоритетах діяльності виробників політики, можна зрозуміти й причини: чому проблеми сходять з урядового порядку денного. Головними серед них є: 1. Сили, які підтримували увагу до проблеми, більше не діють або їх вплив незадовільний. 2. У політиків та широкого загалу може скластися враження, що проблему вирішено. Наприклад, ухвалено потрібний закон. 3. Проблема знаходить інше формулювання; зазвичай, розглядається в роз- ширеному контексті. Аналіз особливостей вивчення, формулювання та способу зображення про- блеми, обстоювання певного варіанту розв’язання якої й складає суть лобістсь- кої кампанії – має для успішності її проведення неабияке значення. Загальний алгоритм першого етапу ефективної кампанії громадського лобіювання має на- ступний вигляд: 1. Питання ініціюється; 2. Його вирішення визначається; 3. Підтримка питання розширюється. 4. Питання входить до інституційного «порядку денного» Звідси стає зрозумілою критична важливість забезпечення результативного впливу на формування урядового порядку денного. Адже якщо організаторам кампанії не вдасться змусити до своєчасної реакції виробників політики, то її перебіг можне або поступово зійти нанівець, або набрати різко конфронтаційні 53
  • 54.
    форми, що вподальшому суттєво ускладнить конструктивний діалог з уповно- важеними органами та посадовими особами по обстоюванню власної пропо- зиції – як розв’язати цю проблему. Аби досягнути цього її менеджерам, варто скористатися усіма можливими засобами: заручитися активною підтримкою ре- альних виробників порядку денного й вдаватися до такого формулювання про- блеми, від якого можновладцям буде вкрай важко «відмахнутися», а також спро- бувати вплинути на сприйняття та оцінку проблеми широкою громадськістю, забезпечуючи тим самим необхідний структурний тиск. Головна трудність належної успішності кампанії громадського лобіювання полягає в тому, що вона, як правило, є реакцією заінтересованих сторін на кон- кретне вже прийняте рішення, а отже, проблема, про яку йдеться в очах вироб- ників політики набула статусу «вирішеної». Очевидно, перспективу перегляду питання вони сприйматимуть без надмірного ентузіазму, позаяк такий перегляд опосередковано вказуватиме на допущені ними прорахунки. З огляду на це не- обхідно забезпечити не одиничні та спорадичні вимоги до виробників політики переглянути їхнє попереднє рішення (низку рішень), а запропонувати обґрун- тований варіант виходу із незручної ситуації, варіант якої є спільною позицією максимально широкого кола заінтересованих у вирішенні відповідної проблеми сторін. Загальну схему цього процесу можна показати наступним чином: 1. Заінтересовані сторони об’єднуються навколо певних справ або завдань; 2. Випрацьовується узгоджений варіант вирішення проблеми та готується відповідна пропозиція з конкретного питання державної / регіональної / муні- ципальної політики. 3. Здійснення процесу переговорів виробниками політики з метою досягти реалізації напрацьованої пропозиції. Для цього необхідно забезпечити перекон- ливі аргументи щодо: • існуванні проблеми; • переконливості та об’єктивності ознак проблеми; • оптимального шляху для її вирішення, запропонованого вами. Власне 2 та 3 пункти цього переліку переконливо засвідчують значення аналізу політики загалом та формулювання проблеми, зокрема, для адекватно- го забезпечення переконливими аргументами учасників лобістської кампанії. Проте не менш важливим для організаторів таких кампаній є з’ясування того, кого можна залучити / мобілізувати на свою підтримку, і навпаки – того, хто може протидіяти вашим зусиллям. Інакше кажучи, які є заінтересовані у цій проблемі сторони? Запитання для самоконтролю: 1) Що таке проблемна ситуація та які визначальні особливості притаманні проблемам політики? 54
  • 55.
    2) Яким критеріяммають відповідати індикатори проблеми політики? 3) Поясніть, будь-ласка, що таке «ступінь структурованості» проблеми політики? 4) В чому полягає метод «фільтрації проблем»? 5) Що таке контекст проблеми? 6) Які є внутрішні характеристики проблеми? Чому така характеристика як дотичність до цінностей має значний вплив на важливість проведення аналізу? 7) На яких аспектах аналізу проблеми варто зосередитись у випадку аналі- тичного забезпечення громадської лобістської кампанії? Чому? 8) Які існують підходи до формулювання проблеми політики? 9) Чому формулювання проблеми може слугувати інструментом маніпулю- вання та знаряддям політичної боротьби? 10) Що означає потрапляння проблеми до «порядку денного»? 11) Перелічіть типових виробників «порядку денного». 12) За яких умов проблема попадає до «порядку денного» та виключається з нього? РОЗДІЛ 3. Визначення «заінтересованих сторін» та характеру їх інтересів. «Мапа політики» § 1. ВАЖЛИВІСТЬ АНАЛІЗУ «ЗАІНТЕРЕСОВАНИХ СТОРІН» Як ми могли пересвідчитись вище, політика як феномен, що пов’язаний зі спробами вирішення проблеми, що стосується багатьох людей, має властивість по-різному впливати на них. Не завжди цей вплив розцінюється ними як «по- зитивний». І це зрозуміло, адже мінімальна кількість проблем у будь-якому суспільстві на будь-якому етапі його розвитку є значно більшою, ніж наявних можливостей (ресурсів) по їх вирішенню. Виникає потреба віддати пріоритет вирішенню одних проблем; вирішення інших перенести на майбутнє або відмо- витись від їх вирішення. Тобто, є ті групи людей, чиї нагальні потреби не потрап- ляють до пріоритетів державної / регіональної / муніципальної політики. Окрім того, будь-яка спроба вирішення проблеми є порушенням існуючого status quo (стану розподілу майна, коштів, повноважень тощо), що принаймні зумо- влює невдоволення тих сторін, які зацікавлені у збереженні своїх позицій. Отже, є суспільні групи, які виграють і ті, хто програє від тієї чи іншої політики. Неможливо 55
  • 56.
    уявити політику, яка«задовольняє усіх». Поширена нині в українському суспільс- тві ілюзія, що в державі повинна проводитись «науково обгрунтована» політика, є яскравим свідченням нерозуміння головної ознаки останньої: політика – завжди баланс інтересів. Відсутність потреби балансувати інтереси є ознакою недемокра- тичної (деспотичної, тоталітарної або жорстко авторитарної) влади. Баланс цей може характеризуватися ознаками: 1. Сторін, чиї позиції враховуються (далеко інтереси не всіх сторін, що до- тичні до проблеми, беруть до уваги ті, хто ухвалює рішення). 2. Стійкість та тривалість його збереження (баланс порушується коли від- бувається помітне посилення / послаблення хоча б однієї сторони). Цей баланс не може бути досягнутим «раз і назавжди», і він не може бути перенесений у іншу сферу, або на іншу територію без відповідних змін (він відображає певну специфічно-ситуативну констеляцію сил та інтересів). Логіка поступального розвитку демократичного процесу призводить до пос- тійного розширення кола тих сторін, позиції яких враховуються при ухваленні політичних рішень. Очевидно, у такому випадку досягнуті щоразу баланси ін- тересів цих сторін стають все менш стійкими та мають тенденцію до постійного обговорення та зміни. Мабуть, цей процес найкраще характеризує біблійний об- раз політики як «вічного моря» (що не знає спокою). Власне, проведення лобістської кампанії не в останню чергу зумовлене енергією обурення певної суспільної групи стосовно того, що при вироблені політики повноважні особи та органи знехтували їхніми правами, потребами й інтересами. Мета такої кампанії – забезпечити вплив інтересів цієї групи на зміст владних рішень. Аби досягнути цього, необхідно, як мінімум, зрозуміти, виразити і врахувати специфіку не лише свого інтересу, але й особливості інтере- сів інших сторін та запропонувати свій варіант їх «балансування». Для цього, на початку треба спробувати відповісти для себе на наступні питання: – хто ті люди, які заінтересовані в цьому питанні? – якою мірою вони беруть участь у формуванні заходів? – чи є організації, що їх представляють (хто промовлятиме за клієнтів чи цільові групи політики)? – чи входять вони в структуру прийняття рішень? – чи беруть вони участь у виконанні рішень? Це допоможе з’ясувати, хто є «заінтересованими» сторонами у цій про- блемі. Заінтересовані сторони – люди / установи / організації, стан яких може змінитися внаслідок ухвалення певного рішення або реалізації певної спро- би розв’язати суспільно-значущу проблему. Зрозуміло, що «заінтересовані 56
  • 57.
    сторони» будуть різнимидля різних проблем та ситуацій. Однак можна виділити їх типові групи : 1) Групи протесту – ті, хто виявляє своє різке неприйняття існуючого стану справ та організовані для спільної дії; 2) Політики (обрані посадовці) – ті, які відповідають за вирішення цих про- блем ( міські голови, депутати місцевих рад) і домагаються довіри виборців та їхньої підтримки на наступних виборах; 3) Бізнес-структури – представники приватного сектору, що працюють в цій або дотичних до неї сферах; 4) Впливові особи – формально (радники, помічники тощо) та неформально наближені до тих інституцій та посадовців влади до повноважень яких належить вирішення цих проблем. В.о. виражають інтереси однієї із сторін або мають ва- гомий суспільний авторитет (здатні формувати бажану їм громадську думку); 5) Державні службовці, представники державних установ та муніципальних служб, які відповідають у виконавчих органах влади за вирішення відповідних проблем; 6) Представники «поінформованої групи» – експерти, науковці, фахових знань та компетенцій яких стосується проблема; 7) Представникі ЗМІ. Визначення характеру специфічних інтересів кожної із «заінтересованих сторін» називають творчим процесом. Адже неможливо скласти повний та ви- черпний перелік можливих інтересів учасників дотичних до конкретної пробле- ми. Вони ж такі різноманітні й іноді унікальні як і ситуативні мотивації поведін- ки. Ними можуть бути: бажання отримати фінансовий зиск; міркування щодо набуття / збереження права власності; можливість розширити коло своїх повно- важень; надія отримати специфічні преференції; прагнення вигідно «позиціо- нувати» себе в очах громадськості та інших суспільних груп; очікуване здобуття поваги та визнання серед «значимих інших», причетних до ситуації та залучених до вирішення проблеми; різноманітні кар’єрні міркування; можливість підтвер- дити свої гіпотези (для науковця та експерта); нагода підготувати непересічний матеріал (для журналіста); прагнення заручитись підтримкою певної групи ви- борців; спроба «догодити» керівництву; можливість засвідчити послідовність; нагода випробувати себе; шанс продемонструвати власну значущість; побою- вання «залишитись поза процесом» тощо. Зрозуміло, що подібне розмаїття інтересів, для тих, хто їх аналізує, потребує певного впорядкування та пріоритизації. 57
  • 58.
    §2. ІНТЕРЕС ЯКПРЕДМЕТ АНАЛІЗУ ПОЛІТИКИ Дослідження інтересів є складовою частиною аналізу проблеми. У цьому ви- падку проблема вивчається не на предмет причин, що призвели до неї чи масш- табів, яких вона набула нині. У фокус дослідницької уваги потрапляють наслідки її існування. Наслідки проблеми й створюють ситуацію, за якої люди, потерпаю- чи від них, усвідомлюють свої інтереси. Адже інтерес можна визначити як час- тину впливу наслідків проблеми, що опосередковується людським досвідом або афектами уяви та спричиняє спробу вплинути на них (наслідки проблеми). Тому з’ясування наслідків у визначенні проблеми і як ці наслідки «позиціонують» ін- тереси людей, на які вони впливають, є чи не найістотнішим моментом її аналі- зу з політичної та практичної точок зору. Без відповіді на наступні питання годі й сподіватися на пошук належного способу розв’язання конкретної проблеми: • На кого це вплине? • В який спосіб? • Чи їм це відомо? • Яких заходів вони вживають? Для аналізу політики очевидним є факт існування різниці між реальними інтересами – проблемами та потребами людей – і політичними вимогами, тоб- то тим, що люди вимагають від держави. Тому неабиякого значення набуває ви- вчення зв’язку між тривалим наслідками певної проблемної ситуації та того, як, коли та чому ці впливи перетворюються в політичні інтереси та втілюються у конкретні вимоги. Інакше кажучи, що вкрай важливо зрозуміти й ініціаторам громадських лобістських кампаній, чим мотивується людина при зміні своєї по- зиції як пасивного «споживача» наслідків проблемної ситуації («на яку вплину- ло») на позицію активного домагання її розв’язання («котра намагається впли- нути»). Для цього необхідно провести певну класифікацію типів інтересів: Об’єктивні та суб’єктивні інтереси. Під «об’єктивними інтересами» мають на увазі ті впливи, що справді зачіпають людей незалежно від того, чи усвідом- люють їх люди. Власне, про саме про об’єктивні інтереси йдеться в повсякден- ному твердженні стосовно того, що хтось «має інтерес» у певній справі. Але варто пам’ятати, що жоден ефект є ні єдиним, ні однозначним. В реальному житті на одну особу в один і той самий час впливає безліч об’єктивних обставин, кожна з яких має численні наслідки. А різноманітні ролі, які доводиться виконувати кожному з нас, роблять в кожному конкретному випадку об’єктивні інтереси однієї й тієї ж особи цілковито суперечливими одне одному. Однак це рідко по- роджує психологічний дискомфорт у нашому повсякденному житті. Це зумовлено тим, що кожен із цих численних об’єктивних інтересів зали- шається просто абстрактним і гіпотетичним, доки не буде визначений та ак- тивований. В «нормальному» стані цей інтерес слабо виражений і швидше не усвідомлений чітко щодо свого конкретного змісту. Аби інтерес став дієвим мотивом поведінки, він повинен стати суб’єктивно усвідомленим. Власне це і 58
  • 59.
    мають на увазіпід «суб’єктивним інтересом» – ті речі й події, які, на думку людей, впливають на них. У повсякденному житті про них йде мова, коли говорять, що хтось до чогось / когось «виявив інтерес». Суб’єктивні інтереси представляють чимало труднощів для аналізу. Адже люди можуть: • помилятися щодо своїх інтересів; • не зазнавати впливу, але вважати, що таки перебувають під впливом чогось. Об’єктивні і суб’єктивні інтереси взаємопов’язані. Так суб’єктивні інтере- си якогось індивіда не просто даються, чи випадково виникають, а радше сис- тематично визначаються в тому смислі, як на його життєві шанси впливають об’єктивні обставини. У політичному житті об’єктивні інтереси визначають і активують перетворюючи їх на суб’єктивні, що здатні мотивувати поведінку лю- дини. Відбувається це в процесі їх представлення. Певною мірою результативне представлення інтересів і є метою проведення лобістської кампанії. Її успіх ба- гато в чому залежить від того, чи вдасться лідерам перевести об’єктивні інтере- си осіб, яких «торкають» наслідки проблемної ситуації, на свідомо мотивовану участь в заходах кампанії. Концентровані та розпорошені інтереси. «Концентрованими інтересами» ми називаємо ті інтереси, що поширюються на обмежене коло людей. Ступінь концентрації залежить також від того, наскільки це стосується окремої особи. Якщо певна проблема зачіпає значну частку людського часу та життєво важли- вих ресурсів, її впливи будуть концентрованіші за наслідки тієї політики, що за- чіпає тільки периферійну сферу людського життя (скажімо стосуються питань, що відносяться до хобі). Існує пряма залежність між сконцентрованістю інтересу та мотивацією по- тенційної участі в заходах лобістської кампанії. І навпаки, розсіяні впливи про- блеми та периферійні інтереси, яких вони стосуються швидше за все, не спро- вокують активну самоорганізацію людей у спробі розв’язати проблему. Варто пам’ятати, що концентровані інтереси майже завжди перемагають коли про- тистоять розсіяним інтересам. Лідерам та менеджерам кампанії громадського лобіювання варто пам’ятати, що навіть коли у них є бажання організувати осіб із неконцентрованими та рад- ше об’єктивними, ніж суб’єктивно усвідомленими інтересами, вони мають на це усі шанси. Адже, по-перше, сприйняття проблеми людьми має властивість змінюватися; по-друге, існують можливості так сформулювати та донести до громадян суть проблеми, що належним чином мобілізує їх до участі. На цьому варто зупинитися докладніше: В реальному житті не існує об’єктивних проблем, які однаково сприйма- ються всіма. Насправді, важить те, як витлумачують, подають та використову- ють у своїх діях цю змішану воскову кульку «об’єктивних впливів та обставин» учасники політичної гри. Будь-яке політичне питання виявляється пов’язаним не тільки з якоюсь однією категорією суперечок. Можливість цього зумовлена 59
  • 60.
    природою суспільних явищ,у яких важко виділити якусь одну очевидну причи- ну. Радше мова йде про складну констеляцію різноманітних причин та ланцюгів причинності. А політичний характер діяльності полягає в тому, що ми вибирає- мо (а тим самим покладаємо й відповідальність), на яких елементах у причин- ному ланцюжку зосередити увагу. Так само ми завжди робимо вибір і серед чис- ленних наслідків будь-якої ситуації – ми не можемо зосередитися на них усіх. Й саме завдяки нашому акцентуванню та постійному наголосі на певних причинах та наслідках проблеми, остання здатна набувати тих характеристик, які роблять «чут- ливими» до неї як певні зацікавлені кола, так і виробників політики. Слід пам’ятати, що для участі в кампанії найімовірніше активізувати ті види інтересів, що задовольняють особисті та приватні бажання. Тому кожній із груп, які ви плануєте залучити до участі в кампанії, варто запропонувати чітке бачен- ня їхніх спеціальних вигід від участі в ній. До того ж, найкраще організовуються найменші групи й організації або ті, які найбільше орієнтовані на роботу з кон- кретними людьми. Ще одним ефективним засобом мобілізації до участі інтересів різних сторін є зображення проблеми як такої, що загрожує важливим базовим цілям, ресур- сам сторін (залучення яких до кампанії ви плануєте) та здатної суттєво погір- шити їхній нинішній стан. Адже будь-яку політичну мету можна змалювати як позитивну і таку, що її треба досягти, або ж як негативну, – що їй треба запобігти. Люди швидше гуртуються перед обличчям загрозливої або реальної втрати, ніж заради досягнення можливої користі. Вони охочіше погодяться на жертву і пі- дуть на ризик, щоб уникнути втрати. Гнів, обурення й відчуття несправедливості найбільш потужні чинники політичної мотивації. Навіть надія на досягнення позитивних результатів (обіцянка чогось нового) по-справжньому набуває сили тільки тоді, коли її супроводжує почуття загрози втрати. В будь-якому політичному протистоянні (а лобістська кампанія за своїм ха- рактером є саме ним) обидві сторони намагаються нагромадити щонайбільше сил. Однак сили не рівні. Як ми могли переконатися у цьому вище, різні сторони (виробники порядку денного) мають різний вплив не лише на його формування виробниками політики, але й на визначення виду розв’язання проблеми. Деякі з них послуговуються дієвими каналами неформального (адміністративного, партійного, корупційного) персонального впливу на можновладців. Тоді як за представникам громадськості залишаються лише інструменти публічного впли- ву за допомогою аргументів. Традиції «фаворитизму» породжують фактичну не- рівність сторін. Тому саме слабша, переможена сторона змушена шукати підтримки ззовні. Щоб залучитися активною підтримкою могутніх груп, важливо змалювати пи- тання як таке, що призводить до високої концентрації видатків або ж обіцяє ви- годи цим групам. Щоб здобути підтримку супутніх груп, варто виглядати радше слабшою, орієнтованою на громадські інтереси стороною, ніж міцнішою сторо- ною, що обстоює потужніші, але вужчі інтереси. Остання практика є надзвичай- но поширеною та дієвою. 60
  • 61.
    Спроба вдатися докласичної стратегії – представлення якогось приватного інтересу інтересом широкого загалу передбачає певну техніку тлумачення, що спрямована на: • розподіл на складові частини сумнівного приватного інтересу – не- обхідно показати, що один політичний гравець, якого звинувачують в особистій зацікавленості, насправді представляє значну кількість простих і пересічних громадян, які можуть отримати значиму для них користь; • перетворення того, що виглядає вузькими концентрованими інтереса- ми, в набагато ширшу категорію «загалу» шляхом поєднання тих, хто потенційно виграє або програє; • змальовування безпосередніх короткотермінових інтересів як довго- термінових. Окрім прагматичної мотивації обстоювання власних інтересів, учасників кампанії громадського лобіювання можуть спонукати також певні морально- етичні міркування. Люди можуть брати участь у суспільних зусиллях, бо це роб- лять їхні батьки, їхні друзі просять їх долучитись, їм погрожують або їх присоро- млюють їхні керівники, їхня освіта та суспільне виховання змушують їх повірити в корисність жертви заради суспільного добра або ж групи колективної дії є го- товим джерелом суспільного зв’язку. Все це є імовірними силами мобілізації. Варто також мати на увазі, що участь в колективних зусиллях розвивається рад- ше за законами пристрасті (азарту), ніж матеріальними законами. Колективна дія в політичному житті більше нагадує спортивні змагання, ніж досягнення торгівельної угоди. В цьому розумінні витрати на колективну дію (як от час чи зусилля) є її виго- дами. Енергія, спрямована на колективну дію, живить сама себе. Резюмуючи, можна констатувати існування характерних ознаки проблем політики, які впливають на ступінь мобілізації потенційних учасників кампанії громадського лобіювання: 1. Конкретність – рівень однозначності в тлумаченні суті проблеми. 2. Суспільне значення – наскільки питання є резонансним для різних сус- пільних верств. 3. Відповідність часові – ризик того, що інші проблеми здатні «переклю- чити на себе» громадську увагу, відволікши її від відповідної пробле- ми. 4. Складність – комплексність причин, що зумовили існування пробле- ми та заходів, які треба здійснити, аби розв’язати останню. 5. Пріоритетність – наскільки розв’язання проблеми є нагальним для сторін й для виробників політичних рішень, що потерпають від її нега- тивного впливу. 61
  • 62.
    Вивчення інтересів єобов’язковою частиною аналізу проблеми, що претендує бути початком пошуку її адекватного політичного розв’язання. Адже визначити якесь питання означає проголосити, що поставлено на карту й кого це зачіпає, а від- так – визначити інтереси та склад альянсів. Позаполітичного визначення проблем не буває. Постаючи перед визначенням якоїсь проблеми політики, проникливий аналітик мусить з’ясувати, як це визначення також окреслює заінтересовані сторо- ни та їхні ставки, як розподіляє ролі сторін щодо виграшу й програшу та як будь-яке інше визначення могло б змінити співвідношення сил. В свою чергу, подібне ранжування заінтересованих сторін залежить від кон- кретних потреб та завдань такого аналізу. В процедурах аналізу політики до- слідження заінтересованих сторін здійснюється з метою визначення особливих інтересів (відкритих та прихованих) певного кола та його можливого впливу на формування змісту й реалізації політики. Цій же меті слугує аналіз потреб лобістської кампанії. Специфіка її зумовлює також посилений інтерес щодо: • наявних або потенційних конфліктів між інтересами сторін; • можливості узгодження інтересів сторін і налагодження стосунків ко- операції між ними; • можливої форми участі кожної зі сторін на кожному етапі лобістської кампанії, визначення важливості й ризиків щодо їх участі. Варто зауважити, що перелік заінтересованих сторін, як правило, перегля- дається протягом процесу проведення аналізу різних етапів політики та з огляду на особливі потреби конкретного етапу лобістської кампанії. Тому визначення та аналіз заінтересованих сторін є не одноразовою процедурою і такою, яка му- сить періодично повторюватися. Існує кілька головних засобів визначення заінтересованих сторін. До них належать: • проведення відповідного «мозкового штурму»; • консультації з експертами у відповідній сфері; • проведення конвент-аналізу ЗМІ та фахової літератури. § 3. КЛАСИФІКАЦІЯ «ЗАІНТЕРЕСОВАНИХ СТОРІН» Зрозуміло, що аналіз заінтересованих сторін не може бути нескінченним. Логіка проведення лобістської кампанії вочевидь не диктує потреби аналізувати опосередковані та похідні форми потенційних зацікавлень якнайширшого чис- ла суспільних груп. Для того, щоб спробувати добитися практичного результату, варто зосередитись на аналізі позицій приблизно 5-8 ключових заінтересованих сторін (які мають щодо проблеми сильну мотивацію). Аби здійснити це, необ- хідно визначитись стосовно тих критеріїв, завдяки яким заінтересовані сторо- ни можуть вважатися критично важливими для аналізу. Найелементарніший 62
  • 63.
    розподіл полягає увиділені т. зв. «основних» або «первинних» та «неосновних» або «вторинних» заінтересованих сторін. До першої категорії, належать: 1. на кого безпосередньо та відчутно впливає (позитивно/негативно) іс- нування проблеми та пропонований варіант її вирішення; 2. які мають суттєвий вплив на тих, хто приймає рішення; 3. які є важливим для успішної реалізації пропонованої політики. Вторинні зацікавлені сторони фактично відіграють роль надавача допомоги основним заінтересованим сторонам. Їх можна аналізувати за численними оз- наками, які більшою або меншою мірою є важливим для специфіки конкретної проблеми політики: за статтю, за віком, за соціальним становищем, за рівнем доходів, за професійною діяльністю, за місцем проживання, за релігійним пе- реконаннями, за національно-культурною приналежністю тощо. Варто заува- жити, що в перебігу лобістської кампанії та подальшій реалізації пропонованої політики можуть з’являтись нові первинні та вторинні групи. Не менш важливою є розуміння того, що ж саме необхідно з’ясувати для аналізу зацікавлених кіл. Відповідь на це також залежить від потреб, якими спрямовується увага аналітика. Наприклад, для етапу планування лобістської кампанії критично важливим є розуміння ступеню активності, внутрішньої змо- білізованості та політичної впливовості різних заінтересованих сторін, а також очікуваної реакції на ваші пропозиції щодо вирішення проблеми (проведення політики) та тих ресурсів, які вони готові задіяти задля підтримки/протидії ре- алізації ваших планів. Нижче наводиться перелік характеристик заінтересова- них сторін, кожна з яких може бути вкрай важливою для конкретної проблеми або певного аспекту проведення аналізу політики чи етапу лобістської кампанії. 1. Сектори – вкрай важлива характеристика, що дозволяє чітко уявити спе- цифіку інтересів, ресурсну базу та рівень впливу на прийняття рішень: • державний; • приватний; • неприбутковий; • заінтересовані особи. 2. Легітимність – визначає рівень представництва, а також наскільки сто- рона правочинна виступати від значної кількості осіб, в якій сфері та в який спосіб: • кількість, розмір організації; • кількісне співвідношення сфер інтересів, які вони представляють; • їхні повноваження (від імені виборців); • внутрішня злагодженість / єдність; • їхні продукти / результати діяльності. 63
  • 64.
    3. Наявні ресурси– надзвичайно важлива характеристика, що визначає рівень потенційної дієвої участі відповідної заінтересованої сторони у заходах лобістської кампанії: • знання сутності політики та політичного процесу; • фінансування; • матеріальна власність; • люди (на контрактній та добровільній основі); • лідерство та досвід; • статус (щодо влади та інших заінтересованих сторін); • інформаційна спроможність і спроможність проводити дослідження. 4. Спроможність до вироблення політики – вкрай важлива характеристика, що визначає наявність спроможності та попереднього досвіду системного і пос- лідовного впливу на зміст рішень органів влади: • знання та здатність зрозуміло й чітко подавати інформацію; • можливість синтезувати (готувати) рішення та впливати на них; • стратегічна спроможність (визначення цілей і розвиток засобів для до- сягнення цих цілей); • спроможність мобілізуватися та формувати коаліції. 5. Репутація / довіра – здатність впливати на формування громадської дум- ки, визначати позицію суспільних груп та гарантувати вірогідність своїх тверд- жень та висновків: • організація; • люди; • продукти; • процеси та методи, що застосовуються. 6. Характеристика членів – дає змогу з’ясувати специфіку статевого і віково- го складу та схильність до певного роду дій представників відповідної зацікавленої сторони, що є важливим фактором при плануванні заходів лобістської кампанії: • демографічний профіль; • психологічний профіль. 7. Організаційна структура – характеризує зацікавлену сторону з погляду її внутрішньої організації. Подібні знання важливі для планування заходів з при- хильниками лобістської кампанії, а також ефективних контрзаходів проти ва- ших опонентів: • структура організації; 64
  • 65.
    управління; • особи, що мають вплив на організацію; • взаємозв’язки; • розміщення; • географія поширення діяльності – місцеві / регіональні / національні / міжнародні. 8. Фінансове становище – дає змогу з’ясувати наявність та розподіл фінан- сових ресурсів між зацікавленими сторонами (всередині мережі прихильників і з боку опонентів): • доходи – рівень, джерела; • розподіл витрат; • фінансова стабільність; • рівень автономії у визначені напрямів використання ресурсів. 9. Процес ухвалення рішень – характеристика, яка дає змогу прогнозувати специфіку процесів ухвалення рішень щодо визначення позиції кожної із заін- тересованих сторін, напрям та зміст їх очікуваних дій, гнучкість та оперативність реагування на зміну ситуації: • повноваження; • розуміння потенційними учасниками процесу ухвалення рішень, спроможність забезпечувати їхні повноваження і завдання у визначен- ні процесу ухвалення рішень та основних правил цього процесу. 10. Взаємозв’язки – характеризує потенціал участі відповідної сторони у спільних / мережевих діях: • внутрішні та зовнішні; • організаційні; • особисті; • потенційні конфліктні ситуації; • зобов’язання. 11. Перешкоди до участі – вказує на обмеження участі відповідної сторони у проведенні лобістської кампанії: • вартість / витрати; • конфлікти інтересів; • політична програма; • наявність / час. 65
  • 66.
    12. Основні питання/ інтереси – дає змогу зрозуміти специфічну мотивацію (іноді приховану чи неналежним чином визначену) позиції кожної із заінтересо- ваних сторін: • у короткотерміновій перспективі; • у довготерміновій перспективі. 13. Ступінь очікуваного впливу – чи не найважливіша характеристика, що визначає сукупний рівень очікувань щодо мотивованості участі відповідної за- інтересованої сторони у лобістській кампанії: • вплив і зацікавленість, участь в ухваленні рішення; • підпадають під безпосередній / опосередкований вплив; • можливий / загальний інтерес. §4. ФОРМИ УЧАСТІ ТА ЗАЛУЧЕННЯ «ЗАІНТЕРЕСОВАНИХ СТОРІН» У ПРОВЕДЕННІ ЛОБІСТСЬКОЇ КАМПАНІЇ. « МАПА ПОЛІТИКИ» Попри розмаїття наведених вище характеристик зацікавлених сторін, кожна з яких може бути важливою для певного етапу або ж для специфічної лобістсь- кої кампанії, все ж можна виділити ключові питання, відповіді на які зможуть дати базове уявлення про конкретну сторону. Як правило, цих характеристик виявляється цілком достатньо для практичних потреб проведення лобістської кампанії (коли для більш розлогого вивчення сторін не вистачає необхідного ні часового, ні інформаційного, ні фінансового, ні кадрового ресурсу). Ось ці пи- тання: • Що очікують заінтересовані сторони від спроби вирішити проблему? • Які ймовірні вигоди / втрати вони отримають? • Які ресурси вони можуть спрямувати (чи уникнути / протидіяти спря- муванню) при реалізації політики? • Які інші інтереси сторін можуть сприяти / стримувати реалізацію полі- тики? • Як кожна сторона оцінює інші заінтересовані сторони? Необхідно пам’ятати, що вплив обстоюваного вами варіанту вирішення проблеми на заінтересовані сторони може бути: 1. Позитивним; 2. Негативним; 3. Непевним (сумнівним); 4. Невідомим. 66
  • 67.
    Фактично мова йдепро необхідність з’ясувати ступінь впливу заінтересованої сторони – влади, яку заінтересована сторона має над ухваленням, реалізацію, оцінкою та коригування відповідних рішень в межах обраної політики (варіанту вирішення проблеми), що здатні полегшити або ускладнити її здійснення. Ре- зультати подібного аналізу для зручності їх використання можуть бути зведені у наступну таблицю, яку ще називають «мапою політики»: Заінтересовані Інтереси Потенційний Відносна пріо- сторони вплив (+; - ; +/-; ритетність заці- ?) кавлених сторін для успішності лобістської кам- панії (від 1 до 5) Основні заінтере- совані сторони ... ... Неосновні заінте- ресовані сторони ... ... Складаючи таку таблицю, слід пересвідчитись у тому, що: • усі заінтересовані сторони внесено до переліку; • вони поділені на групи; • визначено усіх потенційних представників груп сторін. Табличний формат широко використовується в аналізі заінтересованих сторін. Ще одним корисним прикладом є наступна таблиця, яку за аналогією можна назвати «мапою кампанії». В ній відображається бачення менеджментом лобістської кампанії і ролі в ній кожної з найважливіших заінтересованих сторін. Визначення ж важливості заінтересованої сторони для успішного проведення лобістської кампанії здійснюється шляхом з’ясування наступних питань: 1. На вирішення якої проблеми (її складових) спрямована політика, на які заінтересовані сторони вони впливають і в який спосіб? 2. Які інтереси сторін найближчі до мети та завдань політики? 3. Які сторони мають пріоритетне місце в політиці щодо їх інтересів, пот- реб та сподівань? 67
  • 68.
    Таким чином, найважливішимизаінтересованими сторонами будуть ті, чиї проблеми, потреби та інтереси є пріоритетними для пропонованого варіанту політики. «Мапа кампанії»: Види р Участь заінтрересованих сторін у організації та проведенні Ризики щодо заходів з заходів кампанії участі заін- кампанії тересованих сторін Планування Організація Участь Контроль 1.... (зазначають (зазначають (зазначають заінтересо- заінтересо- заінтересо- вані сторо- вані сторо- ваністорони, ни, які бе- ни, які бе- які беруть руть участь руть участь участь на на цьому на цьому цьому ета- етапі...) етапі...) пі...) 2.... За допомогою зіставлення важливості та впливовості заінтересованих сторін визначають їх наступне групування, що дає змогу з великою долею вірогідності прогнозувати їх реакцію на обстоювану вами пропозицію та потреби у співпраці з ними: І. Заінтересована сторона, що має високу важливість та низьку впливовість, ви- магатимуть певних дій, якщо їх інтереси будуть порушені. ІІ. Заінтересована сторона, що має високу важливість та високу впливовість – вкрай важливо заручитись їхньою підтримкою. Потенційні партнери. ІІІ. Заінтересована сторона, що має низьку важливість та велику впливовість – джерело особливого ризику, потребують великої уваги та контролю за їх діями. Їх варто інформувати про політику та консультуватись із ними. IV. Заінтересована сторона, що має низьку важливість та низьку впливовість – найменш важливі і потребують найменшого залучення. Усе це разом дає змогу виконати головне завдання аналізу заінтересованих сторін для організації та проведення лобістської кампанії, а саме: визначен- ня відповідної участі заінтересованих сторін у заходах політики та визначення ймовірних ризиків такої участі. Власне, спроба такого визначення залежить від можливості формулювання чітких відповідей на наступні питання: • Якою має бути роль різних заінтересованих сторін в успішній лобіст- ській кампанії? • Чи ці ролі ймовірні і реалістичні? 68
  • 69.
    Чи є негативні реакції, яких можна очікувати від заінтересованих сторін? Їх можливий вплив на успішність кампані. • Наскільки ймовірні негативні реакції і чи є вони головними ризика- ми? • Які ймовірні припущення щодо у зацікавлених сторін існують, що можуть сприяти/перешкоджати їх успішній участі в лобістській кам- панії? Залежно від того, як ви визначите потенціал участі заінтересованої сторони у лобістській кампанії, необхідно розробити й відповідну тактику комунікації з ними. Можна виділити наступні форми взаємодії з представниками заінтересо- ваних сторін: • інформування (тримаємо їх в курсі); • консультація (+ прислухаємось до них та забезпечуємо зворотній зв’язок); • залучення (+ забезпечуємо прийняття до уваги та відображення їх ін- тересів); • співпраця (максимальне втілення порад та рекомендацій); • надання повноважень (залучення їх до проведення заходів кампанії). Як ми пересвідчились, з огляду на практичні потреби організаторів лобіст- ської кампанії, існує велика кількість різних способів класифікації заінтересо- ваних сторін, наприклад: основні – неосновні; важливі – неважливі; прихильні – неприхильні; доповідачі – учасники – консультанти; проінформовані – залу- чені; такі, що приймають участь у плануванні – організації – участі – контролі заходів кампанії. Однак у будь-якому випадку вам необхідно протягом усієї кам- панії здійснювати результативне консультування із заінтересованими сторона- ми. Саме завдяки таким консультаціям ви зможете: • визначити різні аспекти проблеми; • з’ясувати специфічні інтереси та побоювання сторін; • визначити різні «важко передбачувані» аспекти при розгляді пропоно- ваного вами варіанту політики; • знизити «внутрішню напругу» політики (ймовірну протидію потенцій- них противників вашої пропозиції); • досягнути базового порозуміння щодо мети та заходів проведення лобістської кампанії; • заручитися підтримкою з боку заінтересованих сторін; • зрозуміти, на яких аргументах вибудувати ефективну інформаційно- роз’яснювальну кампанію по формуванню громадської думки на ко- ристь пропонованого вами способу вирішення проблеми. 69
  • 70.
    Запитання для самоконтролю: 1) Хто такі «заінтересовані сторони» і які типові групи заінтересованих сторін можна виділити? 2) Що таке інтерес як предмет політики? За якими ознаками його класифі- кують? 3) Які ознаки проблем політики слід проаналізувати для визначення мож- ливого ступеню мобілізації учасників лобістської кампанії? 4) Які характеристики заінтересованих сторін треба проаналізувати для певного питання аналізу політики? 5) Що таке «мапа кампанії», для чого вона використовується? 6) Як визначити важливість заінтересованої сторони для певної кампанії? 7) Чим відрізняється «мапа кампанії» від «мапи політики»? 70
  • 71.
    ЧАСТИНА ІІ. ВИОПРАЦЮВАННЯ ТА ОБҐРУНТУВАННЯ ВАРІАНТУ ПОЛІТИКИ РОЗДІЛ 1. Проектування політики §1. ЦІЛІ ЯК ПРАГМАТИЧНИЙ ТА ІДЕОЛОГІЧНИЙ ВИМІР ПОЛІТИКИ Як би ми не тлумачили сутність політики, все ж варто погодитись з тим, що вона є діяльністю по досягненню певних цілей. Припускається, що ці цілі мо- тивовані потребою вирішення проблем політики. Звичайно, можна поставити під сумнів щирість намірів політиків та підпорядкованих їм чиновників зосе- редити свої зусилля на вирішенні тих проблем, що нині хвилюють суспільство. Можна запідозрити їх в прагненнях забезпечити насамперед власний достаток чи догодити вищому керівництву. Однак у будь-якому разі ми передбачаємо, що політика є усвідомленою та планомірною діяльністю людини, тобто передбачає організацію та координацію колективних заходів багатьох людей по досягненню певних цілей. Тут дуже важливо чітко розрізняти мету і цілі. Мета, як правило, визначаєть- ся через проблему, тобто мета формулюється як стан, що виникне після успіш- ного розв’язання проблеми. Вона виражає широкі прагнення, в той час як цілі – визначають конкретні завдання, вирішення яких означатиме реалізацію мети. Мета рідко виражається в операційних формулюваннях (тобто, що конкретно треба зробити), а цілі – як правило, мають операційне вираження. Вивчення цілей є важливою складовою аналізу політики, й не лише тому що саме вони скеровують дію і дають змогу прогнозувати поведінку. Визначен- ня цілей – ключовий компонент реального політичного процесу, без якого не- мислимі усі його наступні етапи: планування, обґрунтування, вибір здійснення, оцінка та подальше продовження / коригування / припинення відповідної полі- тики. Модель цілераціональної дії, як базове припущення, на якому ґрунтується традиційний аналіз політики, передбачає, що виробник політичних рішень на етапі їх планування повинен прагнути, аби цілі політики були: • конкретними; • кількісно вираженими; • взаємодотичними, такими, що взаємно доповнюються, а не супере- чать одне одному; • ієрархічно впорядкованими; 71
  • 72.
    гнучкими (мусять бути не жорсткими, а стійкими, зберігаючи здат- ність впливати навіть за суттєвої зміни ситуацій ). Однак, потреба в спеціальному дослідженні цілей зумовлюється тим, що досягнути вищезгаданих вимог у реальному житті видається практично немож- ливо. Справді, існує низка факторів, які суттєво ускладнюють виконання цив вимог. В реальному житті практично скрізь існує різниця між офіційно декларова- ними та реальними цілями, або тим, що насправді роблять особи та організації. І стосуються ці реальні або, їх ще називають «тактичні інтереси», широкого кола взаємопов’язаних звичних способів поведінки, розподілу коштів, повноважень та можливостей. Є певний вид інтересів, які намагаються старанно приховати. Наприклад, для політиків надзвичайно важливою є перспектива переобран- ня, а отже, завдання заручитися максимальною підтримкою виборців. Однак у офіційному поясненні логіки своїх кроків політик говоритиме швидше про сус- пільні вимоги, задоволення потреб громадян, аніж про те, що його рішення були продиктовані передвиборчими міркуваннями. До того ж, у реальному політичному та управлінському житті можна виріз- нити багато різновидів цілей. Наприклад, аналітики політики найбільше наго- лошують на наступних їхніх типах: • «найближчі» (засоби досягнення мети) та «найвищі» (прикінцеві); • «транзитивні» (орієнтовані на зовнішнє середовище) та «рефлексивні» (внутрішньо-орієнтовані); • поточні та майбутні; • сумісні та несумісні; • взаємодоповнювальні та конкурентні; • взаємодіючі та незалежні. Організаторам громадської лобістської кампанії варто пам’ятати, що у будь- якій політиці завжди співіснують різноманітні цілі. Вони не обов’язково мають диференціацію, але й не є внутрішньо несумісними щодо інших заінтересованих сторін, які можна мобілізувати для підтримки вашої пропозиції. Значні труднощі для будь-якої спроби раціонального дослідження політики складає той факт, що зазвичай цілі є погано визначеними. Адже їх не завжди од- нозначно формулюють, а тому на практиці вони виявляються розпорошеними, некоректними та внутрішньо непослідовними. Неналежна чіткість цілей може бути пояснена об’єктивною специфікою будь-якої соціальної реальності, яка не існує поза своїми інтерпретаціями. А тому годі й сподіватися на те, що різ- ні люди маючи різні інтереси і можуть однаково розуміти зміст цих цілей. Од- нак часто розмиті формулювання цілей слугують різним тактичним потребам: від необхідності залишити для себе ширше поле маневру надалі – до прагнення 72
  • 73.
    забезпечити підтримки багатьохкіл, що призводить до вживання широких та неясних за своїм змістом гасел, з якими всі погоджуються. Додаткових незручностей у дослідженні цілей додає й те, що цілі з часом можуть змінюватися. Перебіг реального процесу виопрацювання, ухвалення та втілення у життя заходів політики часто призводить до того, що: • цінності зміщуються – приміром, реальна ціль віддаляється від декла- рованої; • відбувається розпад початкової згоди заінтересованих сторін щодо цілей; • має місце зміна у ієрархії пріоритетності цілей та послідовності кроків по їхньому досягненню; • окремі цілі можуть розпастися на множину цілей; • відбувається експансія однієї цілі, яка підпорядковує собі інші чи «по- глинає» необхідні увагу та ресурси для їх нього досягнення. Окремі проблеми в політиці породжуються самим фактом визнання того, що цілі мають люди та групи людей, але аж ніяк не установи чи організації. Особли- вої гостроти ця проблема набуває при визначення організаційних заходів щодо координації діяльності багатьох людей всередині однієї інституції задля досяг- нення тих функціональних завдань і практичних цілей, що стоять перед нею. Хоча це є швидше проблемою, дослідженням якої займаються фахівці з держав- ного управління. Не розуміння її потенційних наслідків, а тим паче ігнорування самого цього факту не додає реалістичності та результативності тим рекоменда- ціям, які й складають результат аналізу політики. Цілі відіграють значну роль в житті організації: • Вони дають змогу організаційно інтегрувати географічно віддалені та ієрархічно диференційовані структурні підрозділи організації. Саме цій меті слугує декларування основних завдань, стратегічне бачення корпоративних планів тощо. • Саме цілі допомагають здійснювати контроль над оперативними підрозділами організації. • Постановка цілей, задаючи «логіку цілого», є дієвим важелем досяг- нення рівноваги – дає змогу долати тенденцію фахівців до обстоюван- ня інтересів та потреб лише своєї сфери. • Цілі слугують також способом обґрунтування потреби в ресурсах. • Формулювання цілей всередині організації є демонстрацією заявок на лідерство. • Визначення цілей може задавати формат стосунків організації з тими суб’єктами, що знаходяться за її межами. Виголошення цілей часто 73
  • 74.
    використовують як засібмобілізації підтримки з боку широкого діапа- зону ресурсів. • Цілі організації є основою для її взаємодії з іншими організаціями, зокрема, – уможливлюючи спільні засади для створення коаліції. Визначаючи зміст цілей будь-якої політики чи для діяльності певної інсти- туції, ми повинні зважати при цьому на низку організаційних факторів: • Будь-які заходи, що спрямовані на досягнення визначених цілей, здій- снюються в умовах обмеженого часу. • Досягнення цілей має відбуватися завдяки власним активним зусил- лям, а не за сприятливої допомоги зовнішніх чинників. • Цей процес має відбутися з мінімальним показником відхилення від очікуваних результатів. • Необхідно оцінювати поточні дії з точки зору досягнення кінцевих цілей. Інакше кажучи, має відбуватися оцінка кожного компонента програми щодо його здатності досягати тих цілей програми, за які він відповідає. • Потреба забезпечити належний контроль над своїм оточенням є збе- реженням значної свободи вибору. Інакше кажучи, наявність змоги самостійно обирати напрям дії. Далі ми наводимо алгоритм визначення цілей у вигляді постановки низки питань, що слугують для аналізу, коли справа стосується участі певної організа- ції в заходах певної політики. 1. Де ви зараз перебуваєте? Опис та оцінка нинішньої позиції: – за які програмні сфери політики відповідальна ваша інституція? – в реалізації яких програм задіяна ваша інституція? – які види діяльності та заходів у межах ширшої політики / програми ви- конує ваша інституція? 2. Де ви хочете перебувати / до чого ви прагнете? Передбачає т.зв. «аналіз прірви» – пошук програм та видів політики, які наближають до визначених цілей. 3. Що стає вам на заваді? – виявлення та аналіз обмежень (зовнішніх та внутрішніх) реалізації планів, та перешкод, які є на шляху такої реалізації. 4. Чого ви потребуєте від інших організацій? Аналіз того, як інші організації можуть сприяти досягненню ваших цілей. 5. Що і від кого вимагається у вашій організації? Будь-яка організація є складним і недосконало орієнтованим комплексом різних посад, що їх обійма- ють люди, які мають різні спеціалізації, відмінні інтереси та нетотожні погля- ди. Тому існує нагальна необхідність регулярного контролю того, як розуміють 74
  • 75.
    та тлумачать вонисвоє місце і завдання, і як дотримуються адресованих їм вимог щодо досягнення організаційних цілей. 6. Як досягти множинних цілей? Аналіз балансу діяльності, що здійснюється для виконання різних завдань. Обставини життя постійно змушує нас робити вибір між конкурентними цілями з огляду на обмеженість доступних ресурсів. 7. Що ви вважаєте успіхом? З’ясування потребує також і те, які показники діяльності можна вважати належним досягненням поставлених цілей. Зазвичай, під успіхом мають на увазі досягнення на порядок вище прийнятної (середніх показників) результативності. 8. Чи підлягає успіх кількісному вираженню? Інакше кажучи, чи можна виз- начити «норму результативності»? Однак при цьому варто пам’ятати, що кіль- кісні показники вирішення проблеми є доречнішими для моніторингу управ- лінської діяльності, ніж для оцінки результатів політики (тут велике значення надається почуттям задоволення / невдоволення «клієнтів політики», тобто тих заінтересованих сторін, на задоволення вимог та потреб яких й спрямовувалися відповідні заходи). 9. За яких умов успіх є випадковим? Відповідь на це питання у свою чергу, передбачає відповіді на наступні питання: • Чи визначені вирішальні умови досягнення цілей? • Наскільки існує впевненість, що ці умови «складуться»? • Що ви робитимете за їх відсутності? Відсутність успіху або власне «неуспіх» політики може бути зумовлений на- ступними факторами: • В основу планування політики було закладено неадекватне розуміння причино-наслідкових зв’язків; • Заходи політики здійснювалися непослідовно та несистематично; • Реалізація політики стала жертвою свого вкрай несприятливого сере- довища. 10. Які Ваші дії у випадку, якщо цілі не досягнуто? Сюди ж варто додати і той випадок, коли цілі можуть бути досягнуті значно вищою ціною, ніж передбача- лося. Дотепер, дотримуючись традицій уповноваженого вибору, ми розглядали визначення цілей як початковий етап процесу визначення раціонального шляху вирішення певної проблеми політики. При цьому ми дотримувалися наступних припущень, які допускають таке тлумачення: • дієве вирішення проблеми неможливе без чітко окреслених цілей; • визначення цілей є першим етапом на шляху до вирішення проблеми; 75
  • 76.
    цілі певної політики прагматично орієнтовані на вирішення конкрет- них проблем у певній галузі державного / регіонального / муніципаль- ного управління; • завжди є уповноважений орган або посадовець, який визначає цілі політики; Однак аналіз практики ухвалення й реалізації рішень, спрямованих на ви- рішення суспільно-значущих проблем, засвідчує, що практично неможливо віднайти приклад такого визначення цілей, для якого були б справедливими усі наведені вище припущення. Він радше підкреслює правоту прихильників погля- ду на політику як структуровану взаємодію, які визначають процес визначення цілей скоріше політичний за своїм характером, аніж інструментальний. Справді, як уже згадувалось, політичні особи не люблять робити вибір та чітко визначатись щодо цілей майбутньої політики. Це пояснюється тим, що будь-який вибір розчаровує певних виборців та представників заінтересованих сторін, а отже, загрожує переродитись у звуження майбутньої електоральної підтримки. Уникають розмови про цілі й управлінці, позаяк визнання необхідності визначити нові цілі є визнанням неуспішності попередніх спроб вирішити проблему, спроб, за які вони несуть відповідальність. У реальному світі політика та управлінці, як правило, об- межуються спробами поетапно вдосконалити існуючі види політики і не ставлять фундаментальних питань про базові цілі. Вони, зазвичай, зосереджують увагу на «засобах». З огляду на це, процес вироблення політики має переважно характер ре- акції на гарячу проблему, аніж випереджаючим виявленням шляхів вирішення май- бутніх проблем. Відповідно й існуючі програми (політики) переглядаються лише у вкрай нечастих випадках їхньої очевидної неспроможності розв’язувати проблему. Переважно реактивний характер політики проявляється й у тому, що захо- ди здійснюються спорадично, безсистемно, і не скоординовані певною, чітко визначеною ціллю. Радше цілі визначаються post factum, ретроспективно зма- льовуючи той намір, який задавав внутрішню логіку та врешті-решт успішно реалізувався внаслідок здійснених заходів. Це означає, що у переважній більшості випадків політика має справу з обґрунтуванням дій, що уже відбулися. Інакше кажучи, дія може бути першою, а визначення мети може йти слідом за нею. Не менше сумнівів викликає й можливість вказати на єдиного автора ви- значення конкретного змісту цілей політики. Це зумовлено тим, що при визна- ченні цілей відбувається так зване «взаємне пристосування групових інтересів». Справді, в реальному процесі вироблення політики існує велика кількість учас- ників, у яких різні завдання; тому метою політики є завдання звести їх разом. Зазвичай, це вимагає часу, адже необхідні тривалі переговори між учасниками. З такого погляду здійснення політики полягає не в першочерговому формально- му затвердженні, а в переговорах із рядом важливих учасників про те, щоб, якщо політика буде формально ухвалена, вона мусить точно відображати узгоджену роботу учасників і мала б значний вплив на те, що вони роблять насправді. 76
  • 77.
    Політичним а непросто технічним процесом визначення цілей робить те, що за конкретними цілями завжди стоять певні засадничі цінності. Бо цілі – ситуативно визначені цінності. Тому врешті-решт дискусія про цілі переростає в протистояння ціннісних орієнтацій, світоглядних систем і носить яскраво ви- ражений програмно-ідеологічний характер. Як засвідчує досвід здійснення де- ржавної політики, годі навіть сподіватися на певні спеціальні наукові чи технічні підходи до постановки цілей політики, адже за кожною політичною проблемою ховається боротьба суперечливих, хай і однаково привабливих, інтерпретацій тієї самої абстрактної мети чи цінності. Малоймовірно, що б усі пристали на одне й те саме тлумачення. З огляду на це, першочергове завдання політичного аналізу полягає в тому, щоб виявити та прояснити основні цінності, котрі лежать в основі суперечок для узгодження позицій. §2. ІНСТРУМЕНТИ ПОЛІТИКИ – ЗНАРЯДДЯ УРЯДОВОГО ВПЛИВУ Будь-яка цілеспрямована діяльність передбачає не лише цілі, але й засоби досягнення. Якщо цілі політики можуть бути невизначеними, прихованими чи не належним чином сформульованими і залишаються поза фокусом громадської уваги, то про засоби політики завжди точаться гарячі дискусії. Це не дивно, адже на думку громадян, знаряддя урядового впливу на перебіг суспільних процесів – це, власне, й є державною політикою, точніше, її конкретним проявом, з яким вони мають безпосередню справу у своєму повсякденному житті. Таким чином, інструменти / знаряддя / засоби політики – це передбачені зако- ном можливості впливу органів державної влади та місцевого самоврядування на пе- ребіг суспільних процесів. З точки зору зв’язку їх із цілями, інструменти є засобами поєднання цілей політики з особливостями конкретних обставин. Самі знаряддя містять в собі (іноді виразно, або як прямий наслідок) суперечливі цілі. Тому доціль- ність застосування тих чи інших інструментів у конкретних ситуаціях державного управління буде невичерпною темою для аналізу й полеміки. Виробникам політики, а до них, безумовно, ми відносимо й лідерів лобістсь- ких кампаній, вкрай важливо мати уявлення про існування, особливості, пере- ваги та обмеження якомога більшого переліку засобів урядового впливу. Бо, чим ширший інструментарій можливого впливу є в наявності у виробника політики, тим більше шансів він отримує на гнучке та результативне її здійснення. Отож ми наводимо максимально розширений перелік інструментів політики, що ба- зується на досвіді успішного врядування та його аналізу багатьох демократичних держав. Зрозуміло, що в межах цього розподілу неможливо описати усі полі- тичні і технологічні особливості застосування кожного інструменту, тим паче проаналізувати вітчизняний досвід їхнього використання. По кожному з них, мабуть, можливо підготувати окреме дослідження. Нашим завданням є дати за- гальну орієнтацію щодо розмаїття існуючих інструментів урядового впливу, вка- завши на їхні головні характеристики. 77
  • 78.
    В аналізі політикирозрізняють наступні види інструментів політики: І. Інформаційні. Особливістю органів влади є перебування у центрі певної суспільної мережі. Завдяки цьому уряд розподіляє та отримує інформацію. Ке- рування ж інформацією, в свою чергу, може використовуватися, як засіб впливу. В такому випадку мова йде про пасивний спосіб збору та поширення інформації, що має на увазі найменшу ступінь втручання. У цьому випадку застосовуючи такого типу інструменти, уряд обходиться без використання винагород або за- гроз покарання. Визнання ефективності й доцільності застосування цього типу інструментів залежить від того, яку оцінку можливостей інформаційних потоків дає аналітик політики та її виробник задля впливу на моделі соціальної поведін- ки. Кожен із типів інструментів політики характеризується через властиві йому засоби виконання (ефектори) та виявлення (детектори): Ефектори (засоби виконання): 1. реакція на запитання – відповідь на прес-конференції чи відповідь на надісланий запит може прямо або натяком орієнтувати «споживачів» політичних рішень на оцінку представниками уряду нинішньої ситуа- ції та про їхні наміри; 2. розповсюдження – поширення нейтральної (інформування про наяв- ність можливостей вибору, не обстоюючи певного його варіанту) та спонукальної (зміна ставлення і сприйняття та орієнтація на доціль- ність певної поведінки) інформації урядовою інституцією серед вузь- кої / широкої аудиторії; 3. спонукання – заохочення вдатися до певних дій (без застосування при цьому винагород або санкцій): • вказівка; • припис; • підказка; • порада; • реклама. 4. переконування – зміна думки і сприйняття за допомогою логічних або емоційних доводів; 5. норматив – встановлення норми поведінки, якої громадяни зобов’язані добровільно дотримуватися; 6. консультація – обопільний потік інформації. Вона передбачає мож- ливість вмовити групи погодитись з певною політикою, засобом її оп- рилюднення й навіть часткового втілення в життя. Специфікою кон- сультацій як засобу урядового впливу є те, що вона: • зосереджується на окресленому колі питань; 78
  • 79.
    передбачає рівність сторін. Інформація та заклик як інструменти політики мають свої переваги: • інформування є хорошою «відправною точкою» за умови відсут- ності визначених рішень проблеми; • проведення заходів інформування не є надто витратним; • вони узгоджуються з ліберальними цінностями демократичного суспільства; таких, як свобода дій, вільний вибір, особиста від- повідальність тощо. До недоліків цього типу інструментів належить те, що їх застосування не дає негайних результатів. Очевидно, проблеми політики не можуть бути вирішенні виключно завдяки інформаційним заходам з боку влади, тому цей тип інстру- ментів завжди використовується разом з іншими знаряддями урядового впливу. Детектори (засоби виявлення): 1. добровільне інформування – інформацію самостійно створюють і доб- ровільно постачають зовнішні учасники; 2. прямий запит – отримання інформації ініціюється урядовою інститу- цією: • проведення опитування (передбачає визначення коректної ви- бірки респондентів); • спеціальні комісії по розслідуванню – створення тимчасових ро- бочих органів, які займаються поглибленим вивченням певних подій; • постійні комісії – створення спеціальної інституції для збору ін- формації та генерування ідей, пов’язаних з певною галуззю де- ржавної політики. ІІ. Фінансові ресурси. До них належать: 1. Гранти – видатки на підтримку чогось, що вартує саме по собі. Фактич- но, гранти є формою визнання, винагороди або заохочення. Зазвичай, вони не тісно пов’язані з витратами на досягнення цілей. Як правило, надання грантів з боку уряду обумовлюється певними «слабкими умовами»: певні кваліфікацій- ні вимоги, яким повинен відповідати отримувач або ж необхідність досягнення мінімального рівня виконання програми. 2. Субсидії – видатки на покриття витрат, пов’язаних із певною діяльністю, яка слугує засобом досягнення певних бажаних суспільних цілей. Проблеми за- стосування цього інструменту пов’язані з необхідністю забезпечити належний контроль над цільовим характером та порядком їхнього використання. Субсидії в порівнянні з грантовою підтримкою передбачають: 79
  • 80.
    суворіші кваліфікаційні вимоги до їхніх отримувачів; • продовження їхнього надання залежить від результатів попереднього використання; • відстежування їх використання здійснюється значно ретельніше; • іхніми отримувачами можуть бути й структури приватного сектору. Державні субсидії організаціям приватного сектора звичайно є тимча- совими та реалізуються за принципом співфінансувавання (тобто, пе- редбачають і власну фінансову участь у виконанні відповідних завдань з боку їх реципієнта). • Їх надання можливе у формі «списування» несплачених податків (т.зв. «податкові пільги»). Застосування субсидій як інструменту урядового впливу має наступні пере- ваги: • субсидії легко встановлюються, адже має місце збіг бажання влади та людей; • гнучкість. Окремі учасники самі вирішують, як «відповідати» на суб- сидії (як стимули) в контексті зміни політичної ситуації; • субсидії є ефективним інструментом підтримки інновацій; • впровадження та керування субсидіями не передбачає великих органі- заційних витрат (одержувачі самі звертаються за ними); • адресна спрямованість субсидій роблять цей інструмент одним із най- більш політично сприятливих. Але надання субсидій має і недоліки. Зокрема: • субсидії вимагають додаткового фінансування з існуючих або нових джерел прибутків, а отже – конкурують за фінансовий ресурс з новими програмами; • висока вартість збору інформації для визначення обсягів належного субсидування; • для настання ефекту потрібен час. Субсидії «діють» не безпосередньо, а радше «працюють» побічно; • від надання субсидій згодом важко відмовитись. Це пояснюється тим, що поступово формується системний тиск з боку одержувачів субсидій на виробників політики щодо продовження їхнього надання. 3. Пільгові позики – позики за відсотковою ставкою нижчою від ринкової. 4. Закупівлі – витрата грошей в обмін на товари і послуги. Державні за- купівлі товарів та послуг можливі у приватного сектора і у неприбуткових груп / неурядових організацій (НУО). Розрізняють наступні види закупівель: 80
  • 81.
    • вигоди, орієнтованіна уряд – закупівля товарів та послуг у виробни- ків / постачальників, що пропонують найнижчі ціни. Цим досягається зменшення власних та накладних видатків уряду; • вигоди, орієнтовані на постачальника – закупівля товарів за цінами, що вищі за ринкові. Це є засобом підтримки певного виробника то- варів або постачальника послуг; • вигоди, орієнтовані на споживача. У цьому випадку провідними є мір- куванням забезпечення доступу задля зручності послуг споживачам: a. урядова агенція прямо укладає контракт з приватною фірмою на надання певних послуг за фіксованою ціною; b. уряд дозоляє багатьом фірмам надавати послуги громадянам за фіксованими цінами, вносячи при цьому на їх постачальника не- обхідні додаткові платежі; c. уряд забезпечує споживачів ваучерами, які обмініються, на влас- ний розсуд, на певні товари чи послуги. При цьому, уряд компен- сує їх вартість приватним фірмам. 5. Податки та збори з користувачів – засіб обмеження небажаної діяльності та стимулювання бажаної. До переваг цих засобів відносять те, що вони: • легко встановлюються та дозволяють «споживачам» знаходити альтер- нативи їм; • створюють тривалу фінансову мотивацію; • сприяють підтримці інновацій; • є гнучким (варіюються ставки, об’єкти та база нарахування, пільги по сплаті тощо); • ефективні та економічні в адмініструванні. Платники самі відповіда- ють за збори з користувачів, а за зменшення / заохочення діяльності відповідають окремі особи / фірми. Зрозуміло, що і цей інструмент не позбавлений певних вад в очах виробни- ків політики. Справді податки та збори з користувачів: • потребують великих обсягів інформації для свого становлення; • впродовж експерименту (як правило, у демократичних країнах фіс- кальним новаціям передують спеціальні пілотні проекти / експери- менти) з фіксованою величиною тарифу/ставки можливе неефектив- не використання ресурсів; • неефективні – як заходи негайного реагування (під час криз); • важко прогнозуються щодо очікуваних результатів. Це пояснюєть- ся тим, що за своєю суттю обсяг сплпат за податками та зборами 81
  • 82.
    залежить від приватнихстратегій їхніх платників; • зазвичай передбачають громіздкі й шкідливі адміністративні процеду- ри та витрати. ІІІ. Владні повноваження – здатність наказувати, забороняти, рекомендува- ти, дозволяти за допомогою визначених процедур і визначальних символів. Пе- редбачені законом повноваження мають обов’язковий характер, тобто функціо- нують за підтримки (можливо прихованої) санкцій і містять елемент примусу. Ефектори (засоби виконання): 1. Державне регулювання – безпосереднє втручання уряду в потік подій з метою внесення певних змін. Державне регулювання складає арсенал досить жорстких та найбільш дієвих інструментів політики, позаяк передбачає вико- ристання влади і санкцій. Його головними засобами є: • правила; • стандарти; • дозволи; • заборони; • правові накази; • виконавчі накази. Розрізняють також: a. пряме регулювання через існуючий спеціальний орган, який відпові- дає за стан справ у певній галузі державної політики; b. делеговане регулювання – регулювання, що здійснюється незалежно від спеціального органу виконавчої влади; c. визнання – офіційне схвалення (дипломи, сертифікати тощо); d. уповноваження – заборона певного виду діяльності без офіційного дозволу. Різновидом уповноваження є ліцензування. Воно передбачає висувати уря- дом будь-які умови для кандидата на його утримання. Спеціальні умови ліцензу- вання дозволяють проводити надзвичайно гнучке регулювання за рахунок: • обмеження кількості учасників; • встановлення рівня виробництва, норми прибутку, норми послуг, якості товару, правил найму на працю, умов праці тощо; • обмеження в часі дії ліцензії; • право тимчасового припинення її дії або повного скасування. 82
  • 83.
    Ще одним поширенимрізновидом уповноваження є т.зв. аукціон прав на власність – це є встановлення фіксованої кількості переданих прав на спожи- вання обмеженого ресурсу. До його переваг називають такі аукціони: • є джерелом бюджетних надходжень; • порівняно легко засновуються; • характеризуються достатньою гнучкістю за рахунок зміни верхньої межі; • стимулюють ресурсозбереження; • дають упевненість, що здійснюється фіксована кількість небажаної діяльності; Проте вони мають властивість: • підтримувати спекуляцію / перекупників; • стимулювати шахрайство тих, хто не може купити права; • бути несправедливими, адже розподіляються за показником спромож- ністі заплатити, а не за потребою. e. обмеження – рішуча вимога або заборона; обмеження відкрито опира- ються на санкції. Державне регулювання загалом має наступні позитивні властивості: • для його запровадження необхідно небагато інформації; • є більш дієвим засобом проти небажаної діяльності; • адміністративно ефективніше, оскільки містить у собі менше невизна- ченості; • завдяки йому краще плануються та координуються заходи політики, зусилля багатьох людей та організацій; • воно здатне оперативніше реагувати на зміни; • виглядає політично привабливішим, особливо в тих випадках, коли від уряду очікують швидких і чітких дій. Разом з тим, державне регулювання як інструмент безпосереднього урядо- вого впливу має свої вади. До них відносять: • «викривлення» мотивів діяльності приватного та неприбуткового сек- торів. Часто наслідком прямого регулювання є економічна неефектив- ність; • перешкоджання інноваціям і технологічному прогресу. Це зумовлено тим, що державне регулювання забезпечує гарантованість ринку збуту, і тим самим не створює потреби в інновації, а жорстке регламентування видатків обумовлює звуженість можливостей для експериментування; 83
  • 84.
    часто воно не є гнучким і не передбачає необхідності розгляду окремих обставин, що призводять до викривлень очікуваних результатів й поя- ви неочікуваних наслідків; • проблематичність керування. Адже існують випадки, коли неможливо встановити окреме регулювання для кожної з небажаних діяльностей. 2. Саморегулювання – делегування державою своїх регулятивних повнова- жень групі, котра виконує певне суспільне замовлення завдяки відстеженню і контролю своєї власної діяльності. Зазвичай, у таких випадках відповідна група утворює спеціальну організацію для відстеження поведінки своїх членів і їхнього дотримання визначених норм / стандартів. Саморегулювання передбачає про- ведення групою внутрішньо корпоративної експертизи певної діяльності, яку найкраще відстежують, сертифікують та вдосконалюють власні члени. 3. Санкції: a. Припинення чинності – тимчасове/постійне скасування офіційно на- даного привілею; b. Штраф – застосовується до власності або до доходу (аж до повної їх конфіскації); c. Ув’язнення Детектори (засоби виявлення): 1. Обов’язок показувати – вимога від певного типу/класу організацій по- давати інформацію про себе (про обсяги, ціни, споживчу якість вироб- лених товарів та наданих послуг); 2. Обов’язок реєструвати – надання певної інформації при настанні пев- них подій; 3. Звітування – обов’язок періодично повідомляти урядові інституції про стан певної системи через сталі проміжки часу. Обтяжливість звітуван- ня залежить від його періодичності та ступеня докладності. 4. Допит – заклик з’явитися до державних органів для розпитування; 5. Інспектування – відвідання представником державних органів інфор- манта. IV. Організційні – ресурси уряду у вигляді землі, будівель, обладнання та пер- соналу. Ефектори (засоби виконання): 1. Пряме постачання – діяльність із забезпеченням товарами і послугами, що здійснюється безпосередньо існуючими державними установами. 84
  • 85.
    До його привабливихсторін можна віднести: • низькі вимоги до інформації; • те, що великий розмір установ, що займаються прямим постачанням, сприяє накопиченню ресурсів, досвіду та інформації; • воно допускає укладання внутрішніх угод і тим самим зменшує витра- ти. Незгодні із застосуванням цього інструменту вказують на наступні обме- ження: • негнучкість бюрократизованих програм; • можливість застосування важелів адміністративного тиску для переви- борів влади; • наявність суперечливих та непослідовних директив, що зумовлена су- перечливими тисками на владу; • зазвичай бюрократичні установи не досить свідомі своїх операційних затрат, що призводить до низьких показників економічної ефектив- ності їхньої діяльності. 2. Державна корпорація – забезпечення товарами та послугами з державних ресурсів. Управління цим процесом здійснюється на певній відстані від уряду (напівсамостійні суб’єкти господарської діяльності). Загалом використання державних підприємств дозволяє: • забезпечити виробництво товарів/постачання послуг, що передбача- ють високі витрати капіталу і низьку очікувану віддачу; • задоволення мінімальними потребами в інформації; • спрощення виробництва за умови всеохопності регулювання; • збільшення доходів державних фондів за рахунок їхніх прибутків. Однак особливістю діяльності державних підприємств є те, що: • владі важко контролювати їх фінансово-господарську діяльність; • діяльність державних підприємств як правило є неефективною. Адже тривалі втрати не загрожують банкрутством; • вони мають тенденцію ставати монополістами, а отже й переносити свої неефективні витрати на споживачів. 3. Приватно-державна корпорація – суб’єкти господарської діяльності, змі- шаної (державно-приватної) форми власності. Головним утрудненням створен- ня та діяльності таких корпорацій є те, що цілі державної політики, до виконан- ня завдань яких їх залучають, можуть суперечити ринковій мотивації отримання максимального прибутку. 85
  • 86.
    Детектори (засоби виявлення)– збір інформації відбувається без відома ін- формантів: 1. Постійні сканери – пункти спостереження, через які інформант мусить пройти; 2. Рухомі сканери; 3. Приховані сканери. Перелічене розмаїття інструментів є переліком того, до чого може вдатися уряд з метою досягнення цілей, спрямованих на вирішення проблем політики. Але уряд аж ніяк не є єдиним гравцем у сфері вирішення громадських проблем. Так чи інакше, та у цьому бере участь і громада, до якої належить індивід, і си- ленні добровільні громадські організації, й приватний бізнес, дотичний у своїй діяльності до вирішення цих проблем. Урядова політика може сприяти або ж утруднювати таку участь. З огляду на це варто проаналізувати переваги та не- доліки залучення цих суспільних інституцій до виконання заходів політики. Сім’я та община. Уряд може здійснити заходи по заохоченню виробництва товарів та надання послуг, що здійснюється рідними, друзями та сусідами, і які слугують цілям політики шляхом надання відповідних грантів/субсидій. Пере- вагою цього підходу є те, що відбувається посилення суспільні зв’язків, пород- жуються почуття емоційної подяки та очікування взаємної підтримки. Однак це – слабкий засіб для вирішення складних економічних проблем. Невеликий розмір компенсаційних витрат породжує навіть певну несправедливість стосов- но того, хто опікується. Тому подібні заходи можуть розглядатися швидше як можливе доповнення до інших інструментів. Громадські організації (НУО). Їх участь у заходах політики має наступні пе- реваги: • вони здатні забезпечити необхідну гнучкість та оперативність реагу- вання на обставини, що змінилися; • мають можливість експериментування; • їхня діяльність зазвичай скеровується на тих, хто потребує допомоги, що забезпечує вищий рівень адресної ефективності; • НУО підтримують дух спільноти, соціальної справедливості та полі- тичної співучасті. Однак існують серйозні обмеження по використанню громадських організа- цій як акторів державної політики: • у більшості своїй вони непридатні до вирішення багатьох економічних і соціальних проблем, насамперед тих, масштаби яких не піддаються вирішенню добровільними зусиллями; • існує загроза бюрократизації їх діяльності; 86
  • 87.
    як правило, вони працюють у сферах, що обмежуються задоволенням релігійних, етичних та соціальних потреб. Ринок та його учасники. В частини суспільства існують стійкі ліберальні пе- реконання про те, що «невидима рука ринку» (А.Сміт) «все розставить по своїм місцях». Навпаки, проблеми в суспільному житті породжуються шляхетними намірами та негативною практикою державного втручання. Прихильники цьо- го погляду переконані, що найбільше від держави можна чекати невтручання і, відповідно, «чим менше держави, тим краще». Їхні опоненти категорично не погоджуються з можливістю віддати вирішення суспільних проблем на відкуп «ринковій стихії», заявляючи про так звані «неспроможності ринку»: • ринок не може надавати досить суспільного товару, забезпечення яким є метою політики: вуличне освітлення, підтримка правопорядку тощо; • ринку складно забезпечити різні типи платних товарів та товарів із спільного джерела; • ринок несправедливий – адже забезпечує потреби лише платос- проможних людей. Практика врядування засвідчує, що виробники політики нечасто звертають- ся виключно до цього засобу, а, як правило, послуговуються ним разом з інстру- ментами урядового впливу. §3. ПРОЕКТУВАННЯ ПОЛІТИКИ: ЦІЛЕРАЦІОНАЛЬНИЙ ЧИ ПОЛІТИЧ- НИЙ ПРОЦЕС? Розробник політики має досить широкий арсенал засобів вливу на ситуацію, поведінку людей, організацій і їх діяльність, аби досягнути бажаних цілей й виріши- ти відповідну проблему політики. Саме таке ув’язування цілей політики з інструмен- тами їх досягнення й іменують «проектуванням політики». З наведеного вище стає зрозуміло, що проектування політики є надзвичайно складним процесом визначен- ня й пріоритезації цілей політики, а окрім того, потребує неабиякої уваги до вибору адекватного цим цілям інструментарію. Адже знаряддя урядового впливу не можна розглядати як пасивні інструменти. Застосування кожного із них має особливості свого середньо- та довготермінового впливу, здійснює різні впливи на суміжні сфе- ри громадського та по-різному відображається у позиціях заінтересованих сторін. Окрім того, воно саме містить в собі певні цілі, а поєднання цих інструментів може породжувати синергетичний ефект, який не зводиться до суми результатів застосу- вання окремо кожного з них. Тому проектувальнику політики за умови чіткої постановки її цілей необхід- но визначити, який інструмент використовувати доцільно та найоптимальніше. А вибір адекватних інструментів сам представляє неабияку проблему. Позаяк здійснюючи вибір серед знарядь політики, її проектувальник має звертати увагу на наступні фактори: 87
  • 88.
    природу та обсяг урядової відповідальності щодо регулювання суспіль- них процесів, тобто такого способу рішення який би найбільшою мірою відповідав наявній проблемі. При цьому слід уникати надмір- ного втручання і відмови від вирішення цієї проблеми; • того, яке «меню» знарядь фактично доступне. Позаяк ми говоримо про легітимні засоби урядового впливу, варто пам’ятати, що кожен рівень та орган влади має свої повноваження, тобто, йому доступний лише обмежений перелік інструментів політики. Застосування інших ме- тодів потребує значно проблематичнішого координування зусиль з іншими урядовими інституціями; • враховувати обмеження і можливості кожного інструменту. Особливо це стосується так званого «рівня суспільної терпимості до інструментів політики», адже не секрет, що люди по-різному реагують на застосу- вання різних засобів урядового впливу на їхнє життя. Зазвичай, уряд зацікавлений в дешевшому, менш помітному та менш нав’язливому способі вирішення проблем; • те, як інструменти політики співвідносяться одне з одним. Наприклад, чи посилюють вони вплив одне одного, чи, навпаки, нейтралізують; чи не виникне від поєднання різних інструментів вплив який важко спрогнозувати, і який може породити в майбутньому значно склад- ніші проблеми?; • «логіку інституції» – міркування щодо того, які наслідки матиме засто- сування того чи іншого інструменту для самої урядової інституції; • зовнішні чинники – очікувані політичні (перспектива переобрання), ідеологічні (послідовність політичної діяльності та підтримка сорат- ників), соціальні (які верстви матимуть вигоди та на які ляже тягар), наслідки від застосування того чи іншого інструменту. Окрім того, варто всерйоз зважати на попередній досвід їх використання та існую- чі традиції у сфері державного управління, щодо того, до яких знарядь прийнято звично звертатися для вирішення певної проблеми; • рівень суспільної підтримки урядової політики. Там, де існує висока ле- гітимність політиків і підтримка політики громадянами (існує згода щодо цілей), можна більше покладатися на пасивні знаряддя. У разі ж відсутності згоди щодо цілей політики, доцільніше застосовувати при- мусові знаряддя з огляду на можливий суспільний опір; • доцільність зберегти «поле для маневру» та мати в запасі альтернативні плани в разі виникнення «надзвичайної ситуації». Сам перелік цих факторів свідчить: обрання інструментів політики не є простою технічною проблемою. Варто пам’ятати, що інструменти полі- тики самі по собі є способом виявлення влади, примушування людей ро- бити те, чого вони в іншому випадку не робили б. Тому це – політичний 88
  • 89.
    процес, що зважаєна суспільну реакцію та наслідки для політичної долі тих, хто ухвалює відповідні рішення. Ось як політичну природу цього про- цесу описує відомий аналітик політики Дебора Стоун: «Інструменти полі- тики – не просто знаряддя, що виконують різні функції й мають конкретне призначення для різних типів завдань. Кожен тип інструментів політики є своєрідною політичною ареною зі своїми фундаментальними правилами, в межах яких розгортаються політичні конфлікти. Кожен спосіб соціаль- ного регулювання визначає, що дозволено, а що заборонено, і встанов- лює межі відносин. Однак ці обмеження постійно оскаржують через те, що вони або не вирішують конфліктів унаслідок своєї двозначності, або нада- ють переваги чи накладають обов’язки на одну із сторін, чи з обох причин одночасно. У політичній боротьбі ці межі стають реальними й набувають значущості». Однак, невірним буде тлумачення процесу проектування політики виключно як стратегічного інструменту «з’ясування стосунків» учасників політичної гри. На- справді проектування певного способу розв’язання суспільно значущої проблеми є раціональним процесом, який повинен відповідати логічним вимогам: послідов- ності, відповідності та залежності. Зупинимось на цьому докладніше. 1. Послідовність – припущення, цілі, засоби і наслідки політики повинні мати логічний зв’язок одне з одним. 2. Відповідність – мета і стратегія її здійснення (потрібні інструменти та ресурси) мають бути узгоджені між собою. Мають на увазі широкий спектр ресурсів: • матеріальних; • людських; • політичних (наявність рішучості до дій, необхідних повноважень ад- міністративних можливостей, й суспільної підтримки); • інформаційних; • часових; 3. Залежність – зв’язки між практичними та політичними аспектами рі- шення. Будь-які «технократичні» міркування щодо оптимального способу вирі- шення проблеми повинні зважати також на можливість: • забезпечення співробітництва і координації зусиль заінтересованих сторін; • генерації позитивної реакції осіб і організацій, на яких впливає реалі- зація політики (т.зв. «клієнтів політики»). Проектування обґрунтованого варіанту політики передбачає з’ясування того, чи відповідає він зазначеним вимогам. Нижче наводиться низка питань, 89
  • 90.
    які дозволять оцінитивнутрішню логіку способу вирішення конкретної пробле- ми державної політики: І. Аналіз послідовності: 1. Визначте, чи цілі політики належать до сфери вашої відповідальності й повноважень? 2. Визначте, чи цінності, цілі й інструменти політики сумісні між собою? Якщо ні, то чому? 3. Визначте, чи інформація й припущення є послідовними і сумісними одне з одним щодо: • формулювання проблеми; • способу її вирішення; • наявності необхідних ресурсів; • очікуваних результатів. 4. Визначте достовірність інформації й перевірте припущення, що ле- жать в основі вашого варіанту розв’язання проблеми за допомогою ло- гічних та емпіричних методів. 5. Визначте, чи передбачувані фактичні наслідки політики сумісні з її ці- лями? Якщо ні – дайте пояснення. 6. Визначте негативні наслідки і побічні ефекти даної політики. Визнач- те, чи сумісні вони з метою? 7. Визначте, наскільки можливі випадковості й яка необхідність повто- рюваних дій? 8. Визначте, чи сумісні з цілями політики альтернативні стратегії, випад- ковості і повторні заходи? 9. Визначте, чи вимагає змін в існуючій організаційній структурі обра- ний варіант політики ? Якщо так, визначте можливість таких змін. ІІ. Аналіз відповідності: 1. Визначте, чи політика має більш, ніж одну ціль для розв’язання певної проблеми? Якщо так, то визначте, чи всі вони необхідні? Визначте, чи інші політичні рішення слугують ров’язанню тих самих проблем? 2. Визначте, чи є більш ніж один спосіб для досягнення кожної із виз- начених цілей? Якщо так, то чи всі вони визначені як необхідні? Чи є інші політичні рішення, які переслідують ту ж мету? 3. Визначте, чи відповідні поставленим цілям інструменти та ресурси? Якщо ні, визначте, чи є додаткові варіанти цієї політики або інших політик, спрямованих на досягнення цілей? 90
  • 91.
    4. Визначте, яка кількість та які види ресурсів необхідні? Оцініть наявні і визначте, чи досить їх для реалізації вашого варіанту політики? 5. Визначте, чи має організація відповідний адміністративний потенціал і можливості для здійснення пропонованої стратегії? 6. Визначте, які наслідки можна вважати необхідною і достатньою озна- кою досягнення мети? Чи є вони необхідним і достатнім виправдан- ням для використання ресурсів? ІІІ. Аналіз залежності: 1. Визначте, яка частина дій залежить від прийняття або співробітництва з конкретними заінтересованими сторонами? 2. Визначте, особливості сприйняття й можливості заінтересованих сторін? 3. Визначте, наскільки кожна з заінтересованих сторін впливають на ус- піх політики? 4. Визначте, чи можливо обійтися без співпраці із ними? Запитання для самоконтролю: 1) В чому полягає різниця між метою і цілями політики? 2) Яким базовим вимогам повинні відповідати цілі політики? 3) Які є причини можливої зміни цілей під час втілення заходів політики? 4) Чому визначення цілей є радше політичним, а не суто технічним проце- сом? 5) Наведіть переваги та недоліки інформаційних інструментів політики. 6) Які недоліки використання субсидій як одного із фінансових інструмен- тів політики? 7) Що таке «проектування політики» та в чому полягає проблема цього про- цесу? 91
  • 92.
    РОЗДІЛ 2. Прогнозуваннярезультатів при проектуванні політики § 1. ПРОГНОЗУВАННЯ ЯК ІНСТРУМЕНТ АНАЛІЗУ ПОЛІТИКИ Разом із визначенням цілей та інструментів політики, прогнозування її на- слідків є обов’язковою складовою будь-якого свідомого випрацювання того чи іншого варіанту дій уряду по вирішенню певної проблеми. Оскільки планування має справу з майбутнім, а воно завжди пов’язане з різними ступенями непев- ності, то розробнику політики доводиться мати справу з певними припущення- ми. Прогнозування в аналізі політики слугує меті «впоратися» з непевністю щодо майбутнього перебігу та наслідків урядових дій, і по суті своїй є нічим іншим як аналізом припущень щодо майбутнього. Або, інакше кажучи, прогнозування в аналізі політики має завжди підкреслювати чутливість прогнозів до припущень. Умовно фактори, які можуть впливати на майбутнє можна поділити на ті, які не піддаються нашій маніпуляції, й ті, які можуть бути змінені цілеспрямо- ваними зусиллями людей. Тому у будь-якому прогнозуванні слід, насамперед, окреслити припущення, які лежать в основі (які не підвладні втручанню людей і мають об’єктивний характер своєрідних констант) та відділити від них гнучкі щодо політики змінні проблеми. Метою прогнозування при вироблені політики є оцінка різних припущень, визначення меж, напрямів та міри можливого впли- ву на майбутнє. Прогнозування як вид аналітичного дослідження і обґрунтуван- ня політики стосується, насамперед, тієї частини майбутнього, яка може бути змінена завдяки зусиллям уряду, а отже повинно завжди вказувати на ступінь, до якого результат прогнозів підлягає маніпуляції політики. Тому найочевиднішим об’єктом прогнозування в політиці є вплив найближчих урядових дій на ймовір- ність будь-якої події в майбутньому. Хоча можуть бути й інші об’єкти, тобто кін- цеві результати прогнозування. Так, заведено розрізняти: • Прогнозування наслідків діючих політик: що станеться, якщо уряд не здійснить ніяких нових дій, інакше кажучи, у разі збереження існую- чого status qou? • Прогнозування наслідків нових політик: якими будуть ймовірні чи очіку- вані суспільні зміни, якщо буде прийнята нова політика? • Прогнозування щодо змісту нової політики: прогнозування може бути спрямованим на зміну очікуваних результатів, визначених цілей та об- раних інструментів нової політики. • Прогнозування поведінки заінтересованих сторін: за допомогою про- гнозування оцінюється можлива підтримка, нейтралітет чи протидія кожної із заінтересованих сторін стосовно запропонованого варіанту політики. 92
  • 93.
    Окрім класифікації видівпрогнозування за об’єктом, їх розрізняють також за предметами передбачення: • прогнози з приводу результатів уже прийнятих рішень або тих, головні результати яких уже виявлені; • прогнози, у яких певні головні впливи уже очевидні; • прогнози, в яких ми не контролюємо (майже не контролюємо) перебіг подій. Кожен із цих видів прогнозування може надати виробнику політики важ- ливу інформацію, яка здатна вирішальним чином вплинути на визначення спе- цифічного варіанту політики, а також схилити виробника політичних рішень до вибору одного з-поміж кількох альтернативних. Однак, при цьому, розгор- тання самого політичного процесу не може бути частиною такого передбачення. Останнє, до речі, дуже звужує цінність аналітичних прогнозів, позаяк вони не можуть врахувати зміни політичного контексту, який у свою чергу може суттє- во вплинути на здійснення заходів в межах урядових програм, а отже, й на їхні ймовірні наслідки. Перш, ніж зупинитися на конкретних типах та методах прогнозування, вар- то зазначити загальні особливості цієї аналітичної процедури та її зв’язку з ін- шими етапами дослідження політики: • Прогнозування потребує не лише майбутнього, але й теперішнього та не- щодавно минулого. Звичайно, у випадку такого прогнозування мова йде не про очікування нових фактів, а про зміну розуміння та оцінок того, що є нині, і тільки що завершилось. • Оскільки прогнозування стосується певної тенденції, то воно потребує належного рівня узагальнення (агрегації) конкретних фактів та їхніх обставин. • Прогнозування передбачає аналіз проблеми, адже без розуміння причин, особливостей розвитку та ключових впливів на базові процеси немож- ливо зробити прогноз. • Те, що ми хочемо передбачити, залежить від цілей, які ми хочемо досяг- ти. • При прогнозуванні важливо обмірковувати гнучкість рішень, в т.ч. ступінь їх можливої зміни, аж до повної відмови від їхнього впровадження. • Слід мати на увазі часову адекватність прогнозу, адже періоди прогно- зування бувають неоднаковими через різні періоди відставання у часі та різні наслідки рішень. 93
  • 94.
    § 2. МЕТОДИПРОГНОЗУВАННЯ Дослідники політики застосовують широкий арсенал прогностичних проце- дур та методів передбачення. Особливості, специфіка застосування, переваги й обмеження та вірогідність результатів кожного із цих інструментів є предметом не одного розлогого дослідження, які виходять далеко за дисциплінарні межі аналізу державної політики. Тому ми вимушені зупинитися у цьому розмаїтті на загальному ознайомленні з найбільш вживаними методами прогностичної робо- ти розробника політики. Екстраполяція – проектування на майбутнє існуючих тенденцій та здійс- нення прогнозів на їх основі. Цей метод є ефективним для прогнозу розвитку ситуації у випадку відсутності зміни політики. У інших типах прогнозів до екс- траполяції, зазвичай, вдаються через брак розуміння глибинних процесів. Вона грунтується на наступних припущеннях: 1. Постійності: структури/співвідношення, що спостерігались в мину- лому, збережуться і в майбутньому. 2. Регулярності: минулі варіації в тенденціях, що спостерігалися, регу- лярно траплятимуться в майбутньому. 3. Надійності і достовірність даних: Визначення тенденцій є надійним (відносно точним чи внутрішньо узгодженим) і достовірним (вимірю- валось те, що збирались виміряти). Ця процедура має суттєві проблеми застосування, оскільки спосіб вимірю- вання й тлумачення минулих тенденцій завжди залишаються відкритими до критики як, можливість того, що непередбачувані фактори спростують припу- щення, побудовані на тривалості сучасних тенденцій. «Мозкова атака» – метод колективного висування та опрацювання різних ідей щодо можливих варіантів вирішення проблеми та оцінки їх наслідків. За- звичай, метод «мозкової атака» передбачає два етапи своєї реалізації: І етап – генерування/продукування великого числа ідей за короткий час у не- великій групі (5 – 12 учасників). На першому етапі не відбувається обговорення чи оцінки ідей, які запропоновані учасниками «мозкової атаки». Цей етап доз- воляє активізувати судження, відкрити вільний простір для ідей, сприяє появі великої кількості ідей та перехресного обміну ними; ІІ етап – запропоновані учасниками «мозкової атаки» ідеї піддаються аналі- зу, критиці, оцінюванню та «відсіюванню». Цей етап дозволяє серед іншого й оці- нити ймовірності різних гіпотетичних подій та визначити найважливіші з них, які здатні суттєво вплинути на майбутні результати політики. Критики цього методу зауважують, що колективний характер «мозкових атак» може суттєво обмежити активність та самостійність суджень їхніх учасни- ків. Це зумовлено психологічними особливостями людей: побоювання «сказа- ти дурницю», бути висміяним, незручно «щось говорити» при наявності більш 94
  • 95.
    кваліфікованих та досвідченихучасників тощо. Аби уникнути дії цих факторів та для досягнення цих же цілей часто використовують так званий «метод Дельфі». Метод Дельфі. Передбачає, що точні прогнози можна одержати із інтуїтив- них суджень осіб, поінформованих у певній сфері, при чому, ці прогнози най- краще одержувати, принаймні, на першому етапі, індивідуально. Обговорюючи етап за етапом, оцінюючи та відбираючи консенсусні варіанти, цей підхід доз- воляє забезпечити виявлення відмінностей підходів заінтересованих сторін та вияснити суть їх розходжень. Завдяки такій формі роботи поступово вимальо- вуються межі компромісного для всіх шляху вирішення проблеми. Розрізняють звичайний метод Дельфі та метод Дельфі для політики. Звичайний метод Дельфі передбачає: 1. Анонімність – анонімність і незалежність всіх експертів один від одно- го повинна суворо дотримуватись. 2. Ітерації – судження всіх експертів збираються докупи і повідомля- ються експертам певним ротаційним чином у необхідній кількості ра- ундів. 3. Контрольований зворотній зв’язок – повідомлення сукупних суджень здійснюється у формі відповідей на певного типу анкети. 4. Статистична реакція групи – підсумки індивідуальних відповідей по- даються у формі загальної тенденції, величини розходжень та часто- тного розподілу. 5. Консенсус експертів – головною метою, за деяким винятком, є ство- рення умов для досягнення експертами консенсусу стосовно кінцево- го продукту обговорення. Особливості застосування методу Дельфі для прогнозування у політиці: 1. Вибіркова анонімність – учасники залишаються анонімними лише на перших стадіях прогнозування. Після оприлюднення аргументів сто- совно варіантів політики чи прогнозів учасники мають публічно обго- ворити свою позицію. 2. Інформований множинний захист – вибір учасників грунтується на їх залученості та розумінні відповідної проблем політики, а не на їх «ек- спертності». Аналітик, формуючи групу Дельфі, відбирає до неї пред- ставників заінтересованих сторін. 3. Поляризований статистичний відгук – у підсумку індивідуальних суд- жень навмисне акцентуються неузгодженості та конфлікти. Таким чи- ном вимірюється ступінь поляризації серед окремих осіб і груп. 4. Структурований конфлікт – виходячи з припущення, що конфлікт є нормальною характеристикою суті політики, здійснюються спроби використати незгоду і різне сприйняття для творчого пошуку різних варіантів вирішення проблеми та оцінки їхніх ймовірних наслідків. 95
  • 96.
    Метою є такожвиявити й оприлюднити припущення й аргументи, що лежать в основі відмінних позицій. При цьому доля конкретного ре- зультату застосування методу Дельфі залишається відкритою – мож- ливо, ми дійдемо згоди, а можливо, конфлікт продовжиться. «Матриці перехресного впливу». Його суть полягає в тому, що учасники групи класифікують взаємодію випадків, визначаючи кожен вид взаємодії та оцінку її «потужності». «Матриці перехресного впливу» є засобом дослідження наслідків варіантів політики. Цей метод дозволяє спрогнозувати майбутні події, виходя- чи з минулих взаємопов’язаних подій, які відбулися чи не відбулися. Завдан- ня цього аналізу – виявити ті події, які підсилюватимуть чи послаблюватимуть вірогідність інших пов’язаних з ними подій. За допомогою «матриці перехресно- го впливу» розрізняють: «домінантні» події, які мають потужний вплив на інші події, та «чутливі» події – які зазнають потужного впливу інших подій. При здійсненні цього виду аналізу важливо враховувати три аспекти будь- якого зв’язку: 1. Тип (напрям) зв’язку. Чи впливає одна подія на іншу і яким чином (по- зитивно чи негативно). Позитивний вплив ще називають «підсилюю- чим режимом», а негативний – «стримуючим режимом». 2. Сила зв’язку. Показує, наскільки сильно пов’язані події чи в підсилю- ючому, чи в стримуючому режимі. Одні події пов’язані дуже сильно, тобто, настання однієї події практично означає обов’язкове настання іншої, тоді як інші можуть бути пов’язані слабо. 3. Період здійснення зв’язку. Він показує, протягом якого часу після однієї події може настати друга. Навіть за умови сильного зв’язку, вплив од- нієї події на іншу може позначитись через тривалий проміжок часу. Події 1 2 3 4 5 6 7 1 ХХХХ 2 ХХХХХ 3 ХХХХХ 4 ХХХХХ 5 ХХХХХ 6 ХХХХХ 7 ХХХХХ У відповідних колонках ставляться позначення, які характеризують тип зв’язку. Складання матриці вимагає роботи ряду експертів, які можуть вислови- ти свою думку стосовно зв’язку між подіями. І все ж, цей метод не завжди може 96
  • 97.
    дати точні результати,оскільки немає гарантії, що всі взаємопов’язані події включені в матрицю. «Написання сценарію». Цей метод аналізу застосовують для прогнозування можливого перебігу реалізації обраної політики. Суть його полягає у підготов- ці низки «сценаріїв» гіпотетичної послідовності подій, створеної з метою зо- середити увагу на причинних процесах і точках критичних рішень, що можуть критичним чином позначитись на успішності майбутньої політики. При цьому з’ясовують відповідь на два ключові питання: 1. Як саме може відбуватися певна гіпотетична ситуація? 2. Які існують альтернативи запобіганню, відверненню чи полегшенню процесів для кожного агента і на кожному етапі? Моделювання. Цей метод полягає у визначенні ймовірності конкретних подій за певних обставин. Для моделювання часто використовують складні математич- ний засоби. Завдяки моделюванню проектувальниками політики здійснюється планування напрямів та заходів політики на снові припущень з приводу наслідків, що перебувають у певному діапазоні ймовірності. Цей метод передбачає: • наявність певної теоретичної моделі, що визначає характер причинно- наслідкових зв’язків; • необхідність конкретизувати змінні (визначити їх у недвозначній, тео- ретично значущій та вимірюваній формі); • ідентифікацію – ізоляцію зв’язків між двома змінними. Різновидом моделювання є «дослідження системної динаміки». Цей підхід спи- рається на попереднє виявлення зв’язків у моделі в цілому та на дані з метою визна- чити ці зв’язки і скористатися припущеннями. При цьому, усі змінні чинники вважа- ються «ендогенними» – тобто такими, що притаманні самій аналізованій системі. Морфологічний аналіз. Цей вид прогнозування акцентує увагу на формі, вивченні її складових частин та їхньої конфігурації – наявної та можливої. Мор- фологічний аналіз передбачає: • вибір об’єкта та точне визначення його меж; • аналіз його компонентів на предмет їхніх функцій; • дослідження альтернативних форм, що їх можуть набувати ці компо- ненти; • аналіз різних конфігурацій цих компонентів. Класичний хронологічний аналіз. Послідовність подій у часі розглядається шляхом їх розподілу на чотири компоненти: 1. Стійкі тенденції – постійний ріст чи зниження певних показників у хронологічному порядку. Графічно, зазвичай, зображується прямою (або з незначною кривизною) лінією. 97
  • 98.
    2. Сезонні відхилення – періодичні зміни показника (чи показників) в той чи інший бік, що повторюються в певні проміжки часу. 3. Циклічні флуктуації – відхилення певного показника від середнього значення, що відбуваються повторюваним чином через досить тривалі проміжки часу, які часом важко пояснити. 4. Нерегулярні зсуви – непередбачувані відхилення в хронологічній послі- довності, що не мають певних періодичних властивостей. Нелінійна хронологічна послідовність. Цей метод передбачає аналіз часової послідовності, що не можуть бути представлені прямою лінією. В прогнозуванні оперують наступними видами нелінійної послідовності: 1. Осциляціями – відхиленнями від лінійності, що відбуваються в межах року, кварталу, місяця чи тижня. Ці відхилення можуть бути постійни- ми і регулярними, однак, при цьому, вони не проявляють тенденції до зростання протягом періоду спостереження. 2. Циклами – нелінійними флуктуаціями, що спостерігаються з періо- дичністю не менше року. Можуть бути як непередбачуваними, так і тривати з регулярною постійністю. 3. Кривими росту – відхиленнями від лінійності, що відбуваються протя- гом років чи навіть десятиліть. Можуть проявляти стійку тенденцію до зростання і до спаду швидкості росту або бути комбінованими. 4. Кривими спаду – аналогічні попереднім, але з тенденцією до зниження певних вимірюваних показників. 5. «Катастрофами» – кривими змін параметрів, які проявляють різкі та раптові розриви. Дотепер (за винятком методу Дельфі ) ми розглядали можливі засоби про- гнозування з точки зору змін у різних сферах державного управління. Однак не менш важливим у прогнозуванні є спроба передбачити ймовірну реакцію різних суспільних груп та політичних гравців на здійснення відповідних заходів політи- ки. Адже від такої реакції, не в останню чергу, залежить послідовність, повнота та систематичність реалізації певного варіанту політики, а отже – її успішність. Для врахування такого «суспільного відгомону» політики застосовують наступні методи: Методика катастроф. Проектування будь-якої політики передбачає, що про- цес здійснення політики буде плавним, передбачуваним, без різких змін якихось параметрів. Методика катастроф допомагає передбачити можливість розриву зміни одного або кількох параметрів при плавній чи невеликій зміні інших па- раметрів. Цей метод має на увазі: • Розривні процеси. Після різкої зміни державної політики відбувається плавний процес пристосування суспільства до нових умов. 98
  • 99.
    Системи в цілому. Поведінка системи в цілому не може описуватись сумою поведінки її частин. Часто зміни окремих частин системи відбу- ваються плавно, але зміни загальних характеристик системи в цілому можуть проявлятися у вигляді різких стрибків. • Наростаюче спізнення. У прагненні отримати підтримку своїй політи- ці, уряд часто вводить політику поступово, поетапно. При цьому очі- кується, що населення чи відповідні його групи поступово звикатимуть до цієї політики і врешті-решт підтримають її повністю. Наростаючий вибір передбачає «безперервне порівняння прийнятої політики з усі- ма можливими альтернативами». При цьому «спізнення» у сприйнятті та підтримці політики може бути пов’язане з неповною інформацією, перевагою інтуїтивних форм аналізу (здоровий глузд), політичною лояльністю, інституційною інертністю, історичними прецедентами. Але в результаті такого наростаючого спізнення може настати момент, коли запропонована чи здійснювана політика буде запізнілою і з важе- ля прогресу перетвориться в гальмо суспільного розвитку. • Катастрофічні зміни в політиці. Інкрементальне здійснення політики відкладає катастрофічні зміни в політиці до останнього моменту, коли для збереження ладу в суспільстві та існування самого даного уряду стає абсолютно необхідним здійснення різких змін політики. Техніко-економічне обґрунтування Цей метод є надзвичайно корисний для організаторів лобістської кампанії. Можна навіть твердити, що без проведення такого аналізу лобістська кампанія практично не має шансу на успіх. Він полягає у прогнозуванні можливого впливу заінтересованих сторін у підтримці чи спро- тиву прийняття або реалізації різних варіантів політики на різних її етапах (див. розділ 3). На відміну від ідентифікації проблеми та вибору альтернатив, питанню поведінки заінтересованих сторін, зазвичай, при розробці політики (прихиль- никами підходу до неї як до вповноваженого вибору) приділяється неналежна увага. Але ж їх підтримка чи спротив можуть суттєво змінити перебіг подій при реалізації політики. При застосуванні цього методу прогнозування заінтересо- вані сторони вивчаються на предмет: 1. Ставлення до суті політики. Аналітик має оцінити ймовірність того, що різні заінтересовані сторони підтримають, опонуватимуть чи бу- дуть індиферентними до однієї чи кількох альтернатив політики. Зго- дом суб’єктивно оцінюються ймовірності прояву поведінки заінтере- сованих сторін. Підсумкова оцінка може вказати на ступінь важливості сутності даної політики для кожної із заінтересованих сторін. 2. Наявних ресурсів. Аналітик дає суб’єктивну оцінку ресурсів, наявних у кожної з заінтересованих сторін при утвердженні своєї позиції. До цих ресурсів належать престиж, легітимність, бюджет, штат, а також доступ до інформації та комунікаційних мереж (див. § 3 розділу 3). При цьому треба врахувати, що якась із заінтересованих сторін дуже сильно під- тримує дану політику, але у неї немає помітних ресурсів для сприяння 99
  • 100.
    цієї політики. Цеможе бути, крім всього іншого, результатом зв‘язку його з іншими політиками чи альтернативами. 3. Відносного ранжування ресурсів. Аналітик має оцінити ранг кожної з за- інтересованих сторін стосовно її ресурсів. Ця міра його «могутності» дає інформацію про величину його політичних та організаційних ре- сурсів. Дослідникам, планувальникам та виробникам політики варто пам’ятати, що для процесу випрацювання політики важливі не лише головні результати прогнозування, але й усі його матеріали. Адже, залежно від проблем політики та методів прогнозування, іноді більш важливого значення, ніж головного перед- бачення, набувають результати допоміжного з’ясування: • спектру можливого прогнозування; • спектру можливих результатів; • ступеня ймовірності прогнозів; • чутливість результатів до розбіжностей у припущеннях. Описані нами вище методи прогнозування, як і значна кількість тих, які не увійшли до їхнього переліку, як частина процесу розробки політики, потрап- ляють в контекст стратегічного протистояння учасників політичної гри. Тим самим, вони перестають бути звичайними «технічними» засобами цілераціо- нальної дії, перетворюючись на стратегічний ресурс джерела аргументів, що ви- користовуються сторонами суспільних конфліктів. Зважаючи на суб’єктивний та лише ймовірнісний характер прогнозування в політичних дискусіях, до його результатів вдаються з метою: • отримання інформації, що допомогла ухвалити рішення; • обґрунтування вже з інших причин прийнятого рішення; • критика аргументів опонентів за допомогою критики обмежень, спо- собу застосування тієї методології чи фактичних даних прогнозуван- ня, які слугують джерелом його аргументації; • агітації на користь певного варіанту рішення; • започаткування чи поновлення дискусії з приводу бажаності/немину- чості певних урядових рішень; • для прихованого узаконення цінностей/припущень, закладених у про- гнозі; • для підтримки існуючого способу розподілу ресурсів (коштів, повно- важень, впливу). Насамперед, це характерно для прогнозів, які готу- ються монопольними інституціями, які не зацікавлені у зміні існую- чого status quo. 100
  • 101.
    Все ж, головноюфункцією прогнозування як при вироблені політики, так і при її вивченні, залишається спроба передбачити та оцінити наслідки різних шляхів вирішення проблеми з метою обрання однієї з-поміж них. Запитання для самоконтролю: 1. В яких випадках для прогнозування результатів політики краще викорис- товувати метод екстраполяції? 2. Які недоліки є в методі «мозкова атака»? 3. В чому полягає різниця між звичайним методом Дельфі та методом Де- льфі для прогнозування у політиці? 4. Що таке «матриця перехресного впливу»? РОЗДІЛ 3. Формулювання варіантів політики та вибір з-поміж альтернативних пропозицій § 1. ФОРМУЛЮВАННЯ ТА ФОРМУВАННЯ СПИСКУ АЛЬТЕРНАТИВ ПОЛІТИКИ Визначення цілей, досягнення яких означатиме розв’язання певної су- спільної проблеми, підбір для цього адекватних інструментів та прогнозування ймовірних наслідків є складовими етапами, які знаходять своє логічне завер- шення у формулюванні варіанту політики. Це ніщо інше, як бачення того, яким чином можна вирішити певну проблему політики. Очевидно, таких пропозицій є кілька. Кожна із заінтересованих сторін прагнутиме нав’язати іншим гравцям вигідне їй розуміння проблеми та способів її вирішення, аби насамперед вирі- шити ті незручності, які породжує проблема саме для неї й одночасно забезпечи- ти себе більшою впливовістю, повноваженнями та ресурсами. Зрозуміло також, що різні пропозиції будуть мати взаємовиключний (альтернативний) характер, тобто, з огляду на обмеженість суспільних ресурсів виробники політики не змо- жуть вдатися одночасно до усіх запропонованих варіантів. Їм доведеться обирати одну з кількох альтернатив політики. Завданням аналізу політики є максимальна раціоналізація процесу, аби виробники політики, що вповноважені ухвалювати відповідні рішення/робити вибір, мали б можливість ознайомитись з аргумента- ми «за» і «проти» цих альтернатив. Загальним місцем аналізу політики є те, що на етапі формулювання аль- тернатив політики, їх оцінки та вибору з-посеред них, найкращим чином ілюструється засаднича відмінність між дослідником/аналітиком політики та 101
  • 102.
    її вповноваженим виробником.Завдання аналітика полягає в тому, щоб чітко сформулювати, безпристрасно описати та всебічно проаналізувати кожну (при- наймні головні) з альтернатив, завершивши цей процес власною рекомендацією політику про доцільний вибір. Роль же виробника політики вбачається у тому, що він уважно ознайомиться з матеріалами та рекомендаціями аналітичного до- слідження і здійснює власний відповідальний вибір, аби добитися рішення про- блеми. Спробуємо і ми скористатися такою моделлю, щоб детальніше описати кожен зі складових етапів цього процесу, зупиняючись при цьому окремо на тих аспектах процесу формулювання альтернатив політики та вибору серед них, які критично важливі для успішного проведення громадської лобістської кампанії. Першим завданням при формулюванні альтернативних варіантів політики є з’ясування того, звідки вони власне «беруться»? Інакше кажучи, що саме є дже- релом таких альтернатив? До таких джерел можна віднести: 1. Позиції заінтересованих сторін. Деякі з них пропонують та обґрунто- вують доцільність тих варіантів, які вони вважають придатними для вирішення проблеми. 2. Замовлення, які надходять досліднику політики або які розроблено всередині організації, яка проводить дослідження. 3. Звичні та стандартні підходи. Мова йде про використання загальнопри- йнятих поглядів на природу та спосіб вирішення суспільних проблем. 4. Адаптовані загальні варіанти, які відповідають конкретним умовам, в яких існує проблема. 5. Пропозиції галузевих експертів. 6. Наукові та методологічні новації. 7. Ідеї висловлені у ЗМІ, під час публічних дебатів, опитувань виборців тощо. 8. Пропозиції, висунуті в минулому. 9. Аналогії з іншими галузями та вирішенням інших проблем. 10. Запозичення досвіду інших держав, регіонів, міст. 11. Етичні системи. Теорії суспільної справедливості служать добрим дже- релом і основою вибору альтернатив у багатьох сферах. Звичайно, щоразу проектуючи політику, не варто вдаватися до всіх цих дже- рел. Іноді окреме джерело може запропонувати кілька можливих альтернатив. Дослідження позицій заінтересованих осіб, аналогії з іншими рішеннями та іноземний досвід завжди дають більше, ніж один варіант вирішення проблеми. Завдання дослідника/розробника політики полягає не в їхньому продукуван- ні, а у виявленні і належному способі їхнього формулювання. Формулювання альтернатив, їх кількості та змісту є творчим процесом, який важко піддається 102
  • 103.
    формалізації. Однак прицьому розробник політики повинен зважати на певні принципи: 1. Альтернативи повинні відповідати наявним ресурсам: повноваженням, фінансовим, майновим, інформаційним, кадровим та доступним інс- трументам політики. Можливі випадки, коли необхідні для реаліза- ції ресурси та інструменти доведеться залучати «ззовні». Насамперед це стосується організаторів громадської лобістської кампанії: варто пам’ятати, що ваша альтернатива є закликом до мобілізації, координа- ції, а отже й спрямована на залучення додаткових ресурсів до тих, які є у наявності. 2. Необхідність уникати «пасток збиткового обстоювання». Суть остан- нього полягає в: • надто швидкому погодженні з замовником щодо його визначен- ня проблеми та варіант її вирішення; • нездатності розглянути альтернативи, що вимагають складного і непопулярного рішення; • залежності від одного джерела інформації. 3. Наявні обмеження по реалізації варіанту, які змушують відмовлятися від певних варіантів, що вважаються за непридатні або неприйнятні. Обмеження можуть бути: 3.1. об’єктивними – притаманні самій природі проблеми. Такі обме- ження є «необхідними» й з ними мало що можна зробити; 3.2. процедурними – стосуються процедур прийняття рішення та по- рядку його виконання: 3.2.1. інституційними: • конституційні положення; • законодавчо визначений порядок організації та діяль- ності органів влади; • визначена підзаконними актами (постановами уряду, наказами міністерств, різноманітними роз’ясненнями, листами, телеграмами та циркулярами) система поса- дових обов’язків і інструкцій з їх виконання держав- ними та муніципальними службовцями; 3.2.2. неформальними – які не передбачені законами та підза- конними актами, але склалися у неписаний порядок та тра- диції організації роботи чиновників. 103
  • 104.
    4. Формування альтернативи. Розрізняють такі види: • політичну (наявність необхідної підтримки, шанси на внесення змін до нормативно-правових актів); • адміністративну (вимоги до впровадження, взаємодії різних структур, інновації в діяльності державних та муніципальних службовців); • технологічну/технічну (існування технічних можливостей реалі- зації пропозиції). 5. Аналіз вигід/наслідків для заінтересованих сторін. Він передбачає з’ясування: • Які вигоди дасть реалізація певного варіанту? • Хто від цього виграє? • Чи програє від цього хтось і хто саме? • Наскільки визначеними/невизначеними є припущення стосовно витрат і вигід? Зрозуміло, що ці фактори не вичерпують собою всі аспекти того варіанту політики, який формулюється відповідною альтернативою. Мова йде про най- суттєвіші характеристики, які є зумовлюють мотивацію виробників політики при здійсненні ними відповідного вибору. Існують також загальні вимоги для належного складання переліку альтернатив, які виносяться на розгляд уповно- важеним політикам. Готуючи такий перелік розробник/аналітик політики пови- нен переконатися у тому, що: 1) запропоновано достатню кількість варіантів політики; 2) кожен із варіантів максимально точно визначено та описано; 3) аргументи «за» і «проти» кожного варіанту чітко окреслені; 4) чітко розмежовані ризики і невизначеності. І ризики і невизначенос- ті стосуються ймовірності як фактору політики. Однак під ризиком мають на увазі аналіз ймовірності подій в минулому, результати яко- го екстраполюються на майбутнє, тим часом, як під невизначеністю – незнання точної ймовірності розподілу майбутніх подій або навіть природи самих майбутніх подій. Процес формулювання альтернатив та визначення їхньої кількості є твор- чим процесом. Тут не існує загальновизнаних вимог та форматів, радше слід говорити про розмаїття можливих форм та корпоративних стандартів. В аналізі політики існує набір рекомендацій розробникам політики. Хоч формулювання варіанту політики здійснюється в довільній формі (у формі, попередньо узгод- женій з виробником політики), варто мати на увазі, що будь-яке з них має дати максимально чітку відповідь на наступні ключові питання: 104
  • 105.
    Чиї потреби, цінності та прагнення знаходяться в центрі політики, і які є альтернативи для їх задоволення? • Яка мета, цілі мають бути досягнуті і як їх виміряти? • Скільки коштуватиме досягнення цих цілей і які є для цього обмежен- ня (бюджетні, юридичні, адміністративні, політичні)? • Чи можливі якісь побічні ефекти, надмірності чи інші очікувані чи не- очікувані наслідки, які слід було б занести до витрат чи вигід? • Як змінюватиметься цінність/ціна витрат і вигід з часом? • Наскільки певним є прогноз щодо майбутнього? • Що варто зробити (план заходів)? Що стосується укладання списку альтернатив та способів зіставлення їх поміж собою, то тут також існує низка рекомендацій, які походять з минулого досвіду кількох поколінь розробників/аналітиків політики. Ось найголовніші з них: • Пам’ятайте, що неможливо знайти «досконалу» (єдино-вірну, науко- во-обгрунтовану) альтернативу. • При формулюванні альтернатив обирається шлях «від абстрактного до конкретного». • Комбінації окремих альтернатив можуть дати в результаті нову альтер- нативу. • При формуванні списку альтернатив необхідно максимально «поси- лювати» кожну з них. • Альтернативами мають бути різні підходи до вирішення проблеми, а не різні заходи в рамках одного й того самого підходу. • Усі запропоновані альтернативи мають бути взаємовиключними. Аль- тернативу необхідно обирати. Надто вузькі та недосить обгрунтовані альтернативи необхідно відкидати. • Необхідно звузити коло альтернатив до 4-5 придатних до розв’язання. • Збереження існуючого status quo (варіант «нічого не міняти») завжди є обов’язковою альтернативою. • Не мати альтернатив «фавориток». Усі альтернативи, запропоновані для подальшого оцінювання та порівняння, повинні бути рівноцінни- ми. • Не створювати штучної конкуренції для обраної альтернативи, про- тиставляючи її фіктивним, вигаданим, явно гіршим та неприйнятним варіантам. 105
  • 106.
    Треба уникати висунення «екзотичних» та нездійснених альтернатив. Альтернативи політики повинні відповідати наявним ресурсам клієн- та і його повноваженням. Цікавою проблемою у аналізі політики є обрання підходу до класифікації альтернатив. Звісно, таку класифікацію можна проводити за будь-якою озна- кою, яка на думку аналітика політики є найбільш значимою для його клієнта (виробника політики). Найбільш популярні способи класифікації альтернатив, полягають у групуванні їх за ступенем впливовості заінтересованих сторін, які їх обстоюють, та за потенційною ефективністю кожної з них. Однак існує ще один, менш популярний, однак аж ніяк не менш важливий критерій: міра новизни, яку пропонують відповідні варіанти вирішення проблеми. Саме новизна про- позиції певною мірою є ключовою для демонстрації політиками своєї рішучості вирішити проблему, для привернення до неї засобів уваги політиків та ЗМІ, фор- мування таборів прихильників та опонентів цього підходу та рівня реалістич- ності щодо можливості її здійснення. Усі альтернативи політики можна типізу- вати за ступенем їхньої радикальної відмінності від існуючих цілей або способів досягнення цих цілей. Таким чином, розрізняють: 1. Продовження існуючої політики на тому ж рівні зусиль. 2. Продовження існуючої політики на іншому рівні зусиль – (продов- ження її базової концепції при збільшенні / зменшенні задіяних ре- сурсів). 3. Мінімальна модифікація діючої політики. 4. Нову політику, що послуговується традиційними концепціями, але яку вже не можна вважати варіантом існуючої політики. 5. Нову політику з новими концепціями. § 2. КРИТЕРІЇ ОЦІНКИ АЛЬТЕРНАТИВ ПОЛІТИКИ Формулювання варіантів політики і складання списку їхніх альтернатив під- порядковується одній меті: створенню передумов для раціонального, зваженого та відповідального вибору, який здійснює уповноважений виробник політики. Для того, аби забезпечити раціональний процес вибору альтернативи, аналітик політики повинен запропонувати своєму клієнту (виробнику політики) чіткі та зрозумілі критерії, за якими порівнюватимуться відмінні шляхи досягнення поставлених цілей політики. За такі критерії, зазвичай, беруть характеристики, що дозволяють оцінити міру впливу тієї чи іншої альтернативної пропозиції на конкретні показники стану вирішення відповідної проблеми. Критерії порів- няння та оцінки альтернатив можуть відігравати багато функцій. Вони повинні надати можливість розробнику політики: • описати бажані та небажані наслідки реалізації варіанту, важливі для позиції заінтересованих сторін; 106
  • 107.
    окреслити завдання політики або найсуттєвіші обмеження її здійснен- ня; • забезпечити оцінку ступеня просування до окресленої мети; • охопити аналізом всі значущі аспекти проблеми; • ієрархізувати критерії за ступенем їхньої значущості. Адже значущість тих чи інших критеріїв для різних проблем є різною, до того ж, питома вага кожного з критеріїв залежить від потреб політка, галузевої спе- цифіки проблем, особливостей часу та місця ухвалення рішення. • класифікувати групи заінтересованих сторін та опозиційних інтересів, які можуть бути залучені в майбутньому; • визначити рівень, завдяки якому критерії будуть задоволені відповід- ними альтернативними варіантами політики. З огляду на це, стає зрозумілою важливість належного визначення та об- рання критеріїв оцінки альтернатив. Адже вони визначають те, що потрапляє у фокус дослідницької уваги та «розставляють акценти» при вивченні та обґрун- туванні доцільності й особливостей кожної з альтернатив. І хоча вибір та ієрар- хізація критеріїв оцінки мотивується особливостями проблеми та політичного контексту, досвід аналізу політики засвідчує, що можна виокремити найбільш типові фактори, за якими здійснюється левова частина порівняння і вимірюван- ня наявних альтернатив. Найочевиднішим з них є результативність. Суть цього критерію полягає в оцінці того, якою мірою реалізація варіанту політики може призвести до досяг- нення поставлених цілей (вирішення відповідної проблеми). Оскільки суспільні та політичні проблеми рідко вирішуються повністю, то розробники політики, зазвичай, спочатку визначають діапазон наслідків, які можна вважати за до- сягнення, а згодом запроваджують «шкалу успішності», що й дозволяє оцінити рівень досягнення мети політики. Варто пам’ятати, що результативність є кри- терієм, яка відображає цінності технічної раціональності. Саме тому результа- тивність політики намагаються виразити кількісно, насамперед у грошовому вимірі. З точки зору аналізу політики визначення результативності передбачає пошук відповіді на наступні запитання: • Які показники можуть свідчити про прогрес у вирішенні проблеми? • Чи існують докази, що варіант насправді призведе до бажаних резуль- татів? • Яка ймовірність того, що варіант насправді призведе до бажаних ре- зультатів? Як ми бачимо, у випадку з оцінкою результативності того чи іншого варіанту політики головною трудністю є невизначеність майбутнього, тобто того, за яких обставин реалізовуватиметься політика. На жаль, оцінка результативності будь- якої політики, окрім існуючої, має прогностичний характер. Й тим самим може 107
  • 108.
    претендувати лише напевну ймовірність. Для того, аби справитись з такою не- визначеністю та забезпечити більш вірогідні дані для розрахунків, застосовують джерела інформації: 1. Збір та аналіз інформації про минулу діяльність для оцінки майбутньої діяльності. Цей підхід базується на припущенні про, що умови, в яких здійснюється відповідна діяльність, не зазнають в майбутньому знач- них змін. 2. Пристосування минулої діяльності до оцінки нових ймовірних умов, які впливають на її успішність. Цей метод отримав назву «оцінка ефекту змін». 3. Використання аналогічного досвіду. При цьому варто пам’ятати, що «будь-яка аналогія шкутильгає», тобто є достовірною в досить вузьких межах. 4. Критична оцінка наявних даних. Слід звернути увагу на те, що дані мо- жуть бути не точними, внаслідок: • несистематичності проведення збору інформації та її оцінки (факти можуть фіксувати стан справ лише на момент збору ін- формації та не забезпечувати належного відображення існуючих тенденцій розвитку стану справ); • ігнорування відмінності умов (між початком та продовженням політики, між різними територіями, політичними, демографіч- ними, культурними, історичними обставинами тощо); • занадто поспішний аналіз ( він здійснюється одразу ж після стар- ту, коли ні наслідки політики, ні її впливи ще адекватно не вияви- лись). 5. Отримання інформації від того, хто реалізовуватиме заходи політики. 6. Інженерні розрахунки. 7. Математичне моделювання. 8. Використання експертних оцінок і заяв. 9. Інформація від пілотної спроби планованих заходів політики. Варто мати на увазі, що оцінка реалізації т.зв. «пілотних проектів» (у вітчиз- няній термінології «державно-правових експериментів») не забезпечує цілкови- ту впевненість у потенціалі програми, оскільки вони обмежені масштабом та не повним обсягом залучення ресурсів. Ефективність є найпопулярнішим критерієм співставлення й оцінки наяв- них альтернатив. І це зрозуміло, адже саме цей показник дає можливість спів- віднести досягнуті результати із затратами на їхнє досягнення. Ефективність не показує, куди нам рухатись, а лише куди ми можемо дістатися за найменших зусиль. Вимога ефективності зумовлена бажанням здобути найбільші результати 108
  • 109.
    за даних умовабо досягти цілі за найнижчу ціну. В умовах обмеженості ресурсів, в яких завжди перебуває будь-який політик, міркування економічної раціональ- ності про те, що «можна дозолити собі» по вирішенню проблеми, є надзвичай- но важливим. Співвідношення результати/витрати, яке й складає суть поняття «ефективність», визначають в кількісних показниках, наприклад, при оцінці ви- робництва певного товару вона вимірюється затратами на одиницю продукції. Співставлення різних альтернатив політики за критерієм ефективності має показати її проектувальникам та виробникам, наскільки результати (здобутки) від реалізації кожного з варіантів перевищують витрати, необхідні для отриман- ня цих результатів. А для цього необхідно: • Визначити здобутки (результати) та витрати для кожного варіанта. • Оцінити кожний здобуток і кожну витрату у грошовому вираженні, врахувавши при цьому час і можливий ризик (дисконтування). • Порівняти здобутки та витрати у грошовому вираженні для визначен- ня чистої вигоди (різниці між вигодами та витратами). • Визначити варіант, який має найбільшу вигоду. Однак, попри свої очевидні переваги, застосування ефективності як кри- терію оцінки різних шляхів вирішення проблеми, має й суттєві обмеження щодо свого застосування. Вони зумовлені наступними обставинами: • здобутки політики можуть мати не матеріальний характер, а отже й не піддаються безпосередній грошовій оцінці; • не всі зусилля та незручності, які потребує та зумовлює політика, мож- на оцінити в грошовому еквіваленті; • можливе розмаїття продуктів – різні альтернативи можуть передбача- ти різні результати/продукти, які важко зіставити щодо їхньої «спожи- вчої якості»; • будь-яка реалізація політики призводить до появи великої кількості проміжних продуктів, оцінити які надзвичайно важко (чи відносити їх до витрат чи до здобутків); Очевидно, що головною проблемою при визначенні ефективності є необхід- ність здійснювати кількісне обчислення/грошову калькуляцію заходів та резуль- татів політики. Для вирішення цього завдання щляхом аналізу політики застосо- вують наступний метод розрахунку витрат, який передбачає: 1. Опис альтернатив у суттєвих деталях з метою встановлення вартості кожної з них: • варто провести детальну оцінка необхідних ресурсів; • слід врахувати додаткові витрати, які необхідні для досягнення додат- кових можливостей; 109
  • 110.
    2. Визначити витрати,які можуть бути відображені в аналізі: • зосереджувати аналіз тільки на істотних витратних елементах і таких, які відрізняють цю альтернативу від інших альтернатив; • для кожної з альтернатив треба визначити фіксовані та змінні витра- ти; • обов’язково враховувати вже зроблені/безповоротні витрати; • максимально враховувати всі витрати (з усіх джерел і за всіма статтями); • пам’ятати, що окремі витрати можуть бути покриті іншими фінансо- вими джерелами (наприклад, позиками, грантами), а деякі витрати з часом приносити дохід; • враховувати, що певні витрати мають властивість впливати на витрати у інших сферах тієї ж політики. Також варто пам’ятати про існування сталих підходів в аналізі політики до оцінки майбутніх витрат, які полягають у: • перенесенні поточних витрат на майбутнє; • опитуванні відповідальних за результати реалізації заходів політики; • знайомстві з внутрішні оцінками, що здійснюються у відповідних уря- дових структурах (результатами внутрішнього та зовнішнього аудиту, перевірок тощо); • прогнозуванні витрат за аналогією з іншими програмами; • роботі з офіційною інформацією, яку надають державні органи ста- тистики; • моделюванні результатів впливу різних факторів, що впливають на об- сяг та структуру витрат. Зрозуміло, що особливу складність ці завдання представляють для тих розробників політики, які не мають доступу та досвіду роботи із значним маси- вом бюджетної, фінансової, бухгалтерської та облікової інформації. Безумовно, ця проблема гостро постане й перед лідерами кампанії громадського лобіюван- ня. З огляду на переконливість аргументів щодо ефективності для політиків та громадської думки, організаторам лобістської кампанії слід приділити велику увагу аналізу ефективності різних варіантів політики. А це передбачає, що їм до- ведеться вирішувати подвійну проблему: пошук джерел достовірної фінансової інформації та допомоги фахівців, які здатні її проаналізувати. Виконання цього двоєдиного завдання суттєво полегшується, якщо вдасть- ся налагодити ефективні, в тому числі й неформальні, стосунки зі службовцями адміністративних установ, діяльність яких пов’язана із відповідною політикою. Важливим є також залучити до аналітичного забезпечення кампанії фахівців, які здатні виконати відповідні розрахунки. 110
  • 111.
    На практиці оцінкуефективності політики переважно здійснюють описа- ним вище методом «аналізу витрат і вигід». Однак, аби уникнути обмежень у застосування цієї методи, які пов’язані з тими випадками, коли різні складни- ки здобутків/втрат вимірюють у різних одиницях (кількісних та якісних), і тому звести їх до єдиного показника для порівняння неможливо, використовують модифікований варіант «аналіз витрат та ефективності ». На відміну від аналізу витрат і вигід, де і витрати, і вигоди виражаються в однакових одиницях, в дано- му разі витрати виражаються в грошових одиницях, а вигоди – в одиницях пос- луг, товарів чи інших матеріальних і нематеріальних активів. Головна одиниця порівняння – відношення витрат до кількості послуг, товарів і т.п. Специфікою цього методу є те, що він дає можливість розробникам політики: • за результатами стандартного аналізу вигід і витрат визначити варіант, який матиме порівняно з іншими найякісніше вирішення проблеми; • обрати певний рівень витрат і далі з’ясувати який варіант забезпечить найбільші здобутки; • визначити певний рівень вигід і пізніше обирати варіант, який забез- печить досягнення цього рівня за найменших витрат. На перший погляд, визначення ефективності є яскравим свідченням мож- ливості безпристрасного, не заполітизованого, об’єктивного та науково-об- грунтованого аналізу варіанту політики. Однак ілюзія розвіюється, як тільки ми звернемося до практичних аспектів визначення ефективності. Тлумачення ефективності як досягнення мети за найменших витрат передбачає попереднє чіткоке визначення цілей. В житті заходи, які реалізовуються в межах урядових програм, не часто мотивуються досягненням ясних та чітко субординованих цілей. І навіть, якщо певна політика на своєму початку й мала такі цілі, це не означає, що протягом реалізації конкретних заходів вони не зазнали змін: уточ- нень, перевизначень, заміни, зміни пріоритетності тощо. Неминуча двознач- ність політичних цілей означає, що вони скоріше є рухомими завданнями, ніж установленими стандартами. Зв’язок між цілями та діями є взаємним. Коли ми вдаємося до дій, щоб досягти певної мети, змінюються люди, які підтримува- ли та заперечували цю мету, а нове розуміння і нові угрупування, в свою чергу, змінюють наші уявлення про те, які дії відповідають цій меті. Тут перед аналіти- ком політики постає низка запитань, відповідь на які неможливо отримати без з’ясування політичної природи процесу визначення цілей державної політики: 1. Хто визначає, яка правильна кінцева мета або ціль програми? 2. Як можна оцінити і порівняти численні цілі? 3. Чим відрізняються цілі або кінцеві вигоди різних споживачів або груп? Не менш проблематичним виявляється й процес визначення іншого показ- ника, який застосовується для визначення ефективності політики, а саме вит- рат/видатків на її здійснення та вигод/здобутків її результатів. Й у цій царині 111
  • 112.
    можливі різні визначення,якими намагаються маніпулювати політики з метою довести ефективність/неефективність своєї діяльності або політики своїх супро- тивників. Найбільшиими «каменями спотикання» є питання: • Як провести межу між видатками ми та вигодами варіанту політики? Адже будь-які видатки є чиїмись вигодами. • Будь-які результати передбачають незліченну кількість різних вигод, що їх можна уявити чи обрахувати. Як вирішити, коли підвести риску під цим підрахунком і як визначити цінність окремих вигод? Оскіль- ки кожна дія має незліченні наслідки, не існує якогось природного чи правильного місця, де слід окреслити коло наслідків для оцінювання. Вибір наслідків для аналізу є і суперечливим, і стратегічним кроком. Врешті-решт стає зрозуміло, що визначення ефективності є результатом попереднього вибору того, де провести межу, визначення, кого та що вважати важливим, а кого і що – винести за межі аналізу при визначенні ефективності. Очевидно, що такий вибір носить суб’єктивний та політично мотивований ха- рактер. Поруч з ефективністю справедливість є найпопулярнішою міркою, якою мі- ряють та оцінюють політику. Ще з часів платонівської «Держави» справедливість вважається якщо не граничною метою, то принаймні загальновизнаною вимо- гою до державної політики. Саме прагнення встановити справедливість в сус- пільному житті споконвічно було головним рушієм усіх видатних реформаторів та революціонерів. І це не дивно, адже справедливість стосується розподільчого аспекту діяльності влади, того, чи чесно та законно різні верстви суспільства от- римують свою частину благ і можливостей з одного боку та зусиль і незручнос- тей з іншого. Саме цей критерій оцінки дає можливість зрозуміти, для кого та за чий рахунок здійснюється політика. Інакше кажучи: хто виграє від політики, та на чиї плечі ляже її тягар? В аналізі політики залежно від того, за яким критерієм аналізується розподільчі аспекти політики, розрізняють наступні види справед- ливості: 1. Горизонтальна – передбачає неупереджене ставлення до рівних за со- ціальним статусом учасників політичного процесу. 2. Вертикальна – стосується розподілу благ та незручностей між тими, хто має різний соціальний статус; 3. Між поколіннями – має справу з розподілами вигод та витрати для май- бутніх поколінь. Історія свідчить, що неможливо запропонувати таке визначення «справед- ливої політики», яке б задовольнило усіх раз і назавжди. Більше того, як це вже зазначалось вище, різні теорії справедливості можна розглядати як джерела від- мінних альтернатив вирішення проблем політики. Навіть найбільш загальне та на перший погляд переконливе визначення мети справедливої політики – як забезпечення «соціального добробуту» –впирається у факт можливих різних тлумачень: що ж, власне, цей «соціальний добробут» передбачає і, відповідно, 112
  • 113.
    як його максимізуватизасобами державної політики? Адже тут можливі різні ак- центи, ними можуть бути: • максимізація особистого добробуту; • захист мінімального добробуту; • максимізація чистого добробуту (різниця між загальними вигодами та витратами). Базовим припущенням такого підходу є те, що отримані доходи компенсують втрати тих, хто програв; • максимізація перерозподілу добробуту (на користь окремих груп). Ситуація із можливістю визначення справедливості ще більше ускладнюєть- ся, коли зважимо на те, що будь-який розподіл має три важливі виміри: 1. Реципієнти – хто отримує / «серед кого» розподіляються плоди та тягар політики? При цьому під сумнів може ставитись: • рівне ставлення до різних заінтересованих сторін; • те, чи правильно люди віднесені до певної категорії; • пільговий характер доступу до результатів/благ, які надає політика різ- них груп (визначення квот); 2. Предмет – що розподіляється. В такому випадку часто оспорюють визна- чення предмету розподілу: предмет сприймають не як його самого, а як частину чогось більшого, розширюючи тим сами, межі того, що розподіляється. Ті, хто вдається до такої стратегії перерозподілу, робить це з вимогою використовувати вузько визначений предмет для компенсації нерівності в ширшому питанні. 3. Процес – як визначається і здійснюється розподіл. Тут предметом дис- кусії стає те, що вважати принципами процесу розподілу. Практика свідчить, що у політичних дебатах предметом дискусії може стати питання: від чого слід відштовхуватися в розподілі – від критеріїв процесу чи критеріїв отримувачів і предметів розподілу? Звідси стає очевидним, що пред- метний зміст критерію «справедливості» є похідним від інтересів тієї групи, яка висуває вимогу до покращення свого становища, тобто, теж є «політично анга- жованим» та виступає чи не найефективнішим інструментом мобілізації при- хильників та критики дій/планів чинної влади. Важливим критерієм оцінки альтернатив є її адекватність. Під нею мають на увазі міру відповідності варіанту політики особливостям причин, що призве- ли до виникнення проблеми. В аналізі політики за допомогою критерію адек- ватності оцінюють силу зв’язку між альтернативами політики та її очікуваними результатами. При чому, аналізу піддається: 1. Предметно-змістовний аспект причинно-наслідкових зв’язків, який у вигляді припущення лежить в основі відповідної альтернативи полі- тики. Інакше кажучи, чи здатні заходи, що пропонуються, в принципі 113
  • 114.
    вирішити проблему, нейтралізувавшипричини, що призвели до її ви- никнення? 2. Вичерпність переліку видів й достатність обсягу необхідних ресурсів. Або того, чи вистачить передбачених ресурсів для того щоб вирішити від- повідну проблему? Відповідність прагненням суспільства – ще один критерій, важливий для політиків, якщо вони збираються переобиратися в майбутньому. Цей критерій відображає ступінь задоволення наявних потреб, особливих інтересів або цін- ностей окремих груп. Очевидно, що саме від ступеня задоволення чи не задо- волення цих груп, політик може розраховувати на їхні голоси на виборах. Втім, відповідність політики прагненням суспільства дає змогу аналітику оцінити те, наскільки доцільними та успішними будуть визнані результати політики з точки зору тих груп, на які вони спрямовані. З огляду на це також важливо оцінити міру прийнятності пропонованого варіанту політики. Цей критерій дає змогу відобразити, чи суперечать цілі та за- соби пропонованого варіанту політики суспільним цінностям (уявленням про належне). При чому, під суспільними цінностями розуміють як цінності широ- кого загалу, так і цінності виробників політики, яким це рішення пропонується ухвалити. Критерій прийнятності виражає легітимність або морально-психоло- гічну готовність прийняти та підтримати відповідний варіант політики. До важливих критеріїв оцінки необхідно віднести також й політичну здій- сненність. Потреба цього випливає із самої природи проблем політики. Як за- значалось вище, проблеми політики – це не просто технічні утруднення, які легко вирішуються шляхом використання відповідних інструментів. Розроб- нику варіанту політики вкрай важливо враховувати той політичний контекст в якому перебуває адресат його пропозицій (виробник політики). А цей контекст складається з великого розмаїття надзвичайно важливих для політика факторів: передвиборчих обіцянок, програми партії, послідовності попередніх кроків, до- сягнутими компромісами з коаліційними партнерами, взятими зобов’язаннями (наприклад, міжнародними), бажання посилити або хоча б не послабити рівень підтримки у своїй «електоральній ніші», необхідності вийти за межі власних повноважень і організувати інших політиків до зміни законів тощо. Усі ці обставини суттєво впливають на коло тих варіантів, до підтримки яких може вдатися відповідний політик. Ці фактори часто іменують також «політич- ними ризиками» або «політичними обмеженнями» конкретного варіанту вирі- шення проблеми. Окрім того, не треба забувати тиск, який постійно чинять на політиків організовані групи інтересів. Тому аналіз політичної здійсненності, окрім вивчення позиції виробника політики, передбачає з’ясування того, якою мірою реалізацію кожного з варіантів буде підтримано/не підтримано заінтере- сованими сторонами. Для цього в свою чергу необхідно проаналізувати: 1. Заінтересовані сторони. Хто ті особи чи групи, яких стосується про- блема і від яких можна очікувати підтримки чи опозиційного ставлен- ня до даної альтернативи. 114
  • 115.
    2. Їхні переконання та мотивації. Яку позицію займають заінтересовані сторони щодо даної проблеми і можливих варіантів рішення. Чого потребують/хочуть заінтересовані сторони? 3. Ресурси, які має кожна дійова особа, що б можна було використати для одержання потрібних результатів (влада, авторитет, фінанси тощо); 4. Місце прийняття рішень, в якій організації або ким приймається рі- шення, коли, за якою процедурою. Як ефективний засіб аналізу політичної здійсненності рекомендують скла- дати т.зв. різноманітні «карти політики» (докладніше див § 4 розділ 3. ): • карти сприйняття проблеми; • карти позицій (підтримка/несхвалення, вплив, визначення сфер мож- ливого компромісу або створення коаліції тощо); • карти пропонованих заінтересованими сторонами цілей та інструмен- тів політики. І нарешті, придатність до адміністрування завершує наш огляд головних критеріїв співставлення й аналізу альтернатив. Взагалі цей критерій є відповід- дю на питання: якою мірою варіант політики здійснений з точки зору держав- ного управління? Для виробників політики придатність до адміністрування є ключовим критерієм, адже від цього залежить можливість підвищення вартості, зниження ефективності, погіршення результативності, поява затримок та пере- шкоди на шляху реалізації обраної політики. І це зрозуміло, адже саме цей кри- терій дає змогу оцінити наявність достатнього адміністративного потенціалу для впровадження певної альтернативи. Варто зазначити, що поняття «адміністра- тивного потенціалу» охоплює собою широке коло факторів: - необхідних вимог до знань, вмінь та навичок персоналу; - процедур їхньої роботи та рівень виробничих технологій; - наявність достатнього часу та фінансових ресурсів, які мають у своєму розпорядженні відповідні урядові інституції для реалізації передбаче- них заходів політики; - інституційний контекст – внутрішньо- та між- організаційні відноси- ни; - можливий супротив персоналу тощо Таким чином, з’ясування придатності до адміністрування варіанту політики передбачає пошук відповіді на наступні головні питання: • Чи може бути реалізований кожен з варіантів за наявних політичних, соціальних, адміністративних та бюджетних умов? 115
  • 116.
    Чи досить кадрових, фінансових і матеріальних ресурсів для його ре- алізації? Якщо немає, то чи можна мобілізувати необхідні ресурси з інших джерел? • Чи можна реалізувати кожен з варіантів вчасно? • Яким чином можна полегшити впровадження цієї альтернативи? При здійсненні оцінки придатності до адміністрування, фахівці з аналізу політики радять звертатися за консультаціями до працівників відповідних ор- ганів державного та муніципального управління. При складанні списку альтер- натив пріоритезувати їх з огляду на складність та ризики їхнього впровадження. § 3. ОБРАННЯ ВАРІАНТУ ПОЛІТИКИ Вибір виробника політичного рішення того, який варіант політики обрати, може бути обумовлений різними чинниками: • звички; • суспільної традиції; • імпульсивного поривання; • інтуїції; • зволікання; • згоди з порадою; • доручення; • домовленості; • клопотання; • судового розгляду; • голосування; • жеребкування тощо. Однак аналіз політики при вивченні вибору політики зосереджується лише на раціональних аспектах вироблення рішення. Під рішенням розуміють вибір між альтернативними засобами досягнення мети. Раціональність постає тут як обрання кращого варіанту політики для досягнення цілей, тобто такого, який найбільшою мірою задовольнятиме головні потреби, цінності чи можливості. При цьому, припускається, що політична діяльність полягає у виборі та ранжу- ванні конкурентних цілей, тоді як адміністративна – у виборі з-поміж різних інструментів досягнення узгодженої мети. До базових припущень (спрощень) аналізу належить також модель т.зв. «простого вибору», а саме: 1. Рішення приймає одна особа. 116
  • 117.
    2. Визначеність – результати вибору мають бути відомими з високим сту- пенем визначеності. 3. Негайність наслідків. Якщо наслідки політичних дій відкладаються на невизначене майбутнє, то неминуча подальша зміна цінностей, а отже, й втрата підтримки політики, і як наслідок цього – спотворення її результатів. До того ж часто, альтернатива політики передбачає від- чутні результати від її реалізації в майбутньому, а незручності й витра- ти вона передбачає вже зараз, що очевидно не вельми до вподоби для політиків, що прагнуть переобрання у найближчому майбутньому. Для того, аби забезпечити повноту картини та запропонувати максимальну кількість раціональних аргументів, на підставі яких виробник політики буде ух- валювати найкраще рішення, треба проаналізувати всі можливі ефекти впливу кожного варіанту на кожний критерій. Аби спростити цей процес, використову- ють кількісне позначення характеру кожного варіанту щодо кожного критерію та оформлюють це у вигляді таблиці. Варто зазначити, що критерії не рівноцін- ні для різних типів проблем та для різних виробників політики. Тому доцільно варіювати питому вагу кожного з критеріїв збільшуючи або зменшуючи градацію балів у відповідних вертикальних рядках такої таблиці Критерії оцінки Збереження Варіант Варіант Варіант існуючого стану (альтернати- (альтерна- (альтернати- справ (0-ий ва) № 1 тива) № 2 ва) № … варіант) Результативність Відносна (ви- сока / низька) або бальна (від 1 до 5) оцінка Ефективність Справедливість Адекватність … (від 1 до 3) Суспільна прийнятність Політична здійсненність Придатність до адміністру- … (від 1 до 10) вання Інші критерії … Підсумок При здійсненні аналізу аргументів на користь певного варіанту політики, її виробник схильний віддавати перевагу 2-3 головним критеріям оцінки, приділя- ючи менше значення іншим можливим характеристикам наявних альтернатив. Це зумовлюється як особливостями проблеми, з якою він має справу, так й об- 117
  • 118.
    ставинами, в якихдоводиться робити вибір (іноді саме радикальний тиск обста- вин схиляє уповноваженого політика до певного рішення). Іноді вирішальним фактором є психологічні особливості виробника політики: існують персони не схильні до ризику і які готові йти на витрати, щоб уникнути найгіршого сце- нарію; а є й, навпаки, – схильні до ризику. Такий політик зазвичай обирає варіант з найбільшим успіхом навіть за умови низької ймовірності його реалізації. Виробнику політики, як правило, доводиться обирати між: • найкращим бажаним результатом – тим, який дає найбільшу віддачу від вкладень у політику; • найшвидшим результатом. Відтермінування кінцевих результатів змен- шує ефективність політики; • найприйнятнішим результатом – таким, що відповідає цінностям біль- шої частини суспільства і може завдяки цьому одержати найвагомішу суспільну підтримку; • найреальнішим результатом – тим, якого в принципі можна досягти, враховуючи інтереси, поведінку і потужність заінтересованих сторін, які можуть сприяти чи протидіяти реалізації заходів відповідної полі- тики. Можна припускати, що вибір однієї з альтернатив здійснюється раціональ- но, тобто відповідно до певних розумно обґрунтованих та важливих для вироб- ника політики характеристик. Відтак прийнято розрізняти такі види раціональ- ності: 1. Технічна раціональність. Альтернативи порівнюються стосовно їх здат- ності привести до технічно ефективних вирішень суспільних про- блем. 2. Економічна раціональність. Альтернативи порівнюються щодо їх еко- номічної вигідності. 3. Юридична раціональність. Альтернативи порівнюються на відповід- ність встановленим законам, процедурам і нормам та перспективам їхньої зміни. 4. Соціальна раціональність. У цьому випадку з’ясовують, наскільки зап- ропоновані альтернативи здатні підтримувати чи поліпшувати важливі соціальні інституції. 5. Сутнісна раціональність. Вибір здійснюється на основі порівняння альтернатив щодо їх технічної та економічної ефективності, юридич- ної сприйнятності, соціальної значимості і пропонується та, що гар- монійно поєднує всі ці аспекти. Раціональна теорія простого вибору, мабуть, знаходить свій кульмінаційний вияв у теорії довершеного вибору, тобто такого вибору, результати якого будь- 118
  • 119.
    яка особа, щоопинилася в точно такій ситуації та володіла таким же обсягом інформації щодо наявних альтернатив, має визнати за найкращий. 1. Виробник рішення повинен визначити проблему політики таким чи- ном, щоб з нею погодились усі заінтересовані сторони. 2. Він повинен визначити і послідовно ранжирувати всі завдання, вико- нання яких приведе до вирішення проблеми. 3. Він повинен ідентифікувати всі альтернативи політики, що можуть до- помогти в досягненні поставленої мети і цілей. 4. Він повинен спрогнозувати всі наслідки, що витікають з вибору кож- ної альтернативи. 5. Він повинен порівняти всі альтернативи між собою стосовно досяг- нення кожної поставленої мети і цілей. 6. Він повинен обрати ту альтернативу, яка дасть максимальний ефект у досягненні мети і цілей політики. Практика свідчить, що базові припущення теорії раціонального вибору рідко коли відповідають реаліям суспільно політичного життя. Насамперед, ця модель є відверто індивідуалістичною в своєму зображені процесу вирішення політич- них проблем як розрахунків окремої особи. Добрі рішення замальовуються як результат обмірковування, а не домовленості, голосування чи оборудки. Суб’єкт рішення – психологічно здатний і законно уповноважений ухвалити послідовне єдине рішення. У житті повноваження щодо питань будь-якої ваги звичайно розділені, між різними інституціями й постійно оскаржуються ними самими та іншими учасниками політичної гри. Більшість політичних проблем містить у собі питання про те, хто має право виробляти рішення. До того ж раціональна теорія простого вибору передбачає, що всі міркування стосовно якогось рішення можна представити на розгляд як наслідки різних альтернатив. Якщо ми вважає- мо, що існують важливі міркування поза наслідками дій, то в цьому розумінні модель раціонального вибору виявиться незадовільною. Окрім цих очевидних невідповідностей реаліям життя, припущення, на яких базується модель раціонального вибору, обходить своєю увагою стратегічний ха- рактер цього процесу. Адже представляти якусь проблему у вигляді певного рі- шення – це спосіб контролювати ї межі: що вважати проблематичним, а що ні, як сприйматимуть це явище інші і як вони реагуватимуть на нього. Кожний крок у раціональній моделі можна розглядати як частину стратегії для контролю над рішенням, а не просто тяжким пошуком рішення. Насправді в реальній політиці рішення ухвалюють задовго до визначення критерію порівняння альтернативних варіантів. Вибудовування альтернатив і вибір наслідків сприяють створенню остаточного вбрання – критерію рішення. Певна альтернатива видається «раціональною» політикам і заінтересованим гру- пам, якщо вона дає чисту вигоду радше окремим її сторонам, а не суспільству в цілому. І на практиці політичний вибір роблять шляхом взаємних поступок між 119
  • 120.
    владними групами, ітими, котрі виторговують підтримку тієї політики, що дає зиск небагатьом за рахунок більшості. Однак правила гри вимагають того, що політичні гравці показаували, що від обраного напрямку дій виграє все суспіль- ство в цілому, й ніхто окремо не зазнає витрат. Про політичні мотивації вибору повинні пам’ятати насамперед лідери кам- паній громадського лобіювання. З огляду на цілі такої кампанії, перед ними пос- тає подвійне завдання. З одного боку переконливо розвіяти міф про те, що ух- валене рішення/проект рішення, що ініціювало хвилю громадського обурення і власне призвело до організації громадської лобістської кампанії, є єдино можли- вим, вірним варіантом вирішення суспільно значущої проблеми. З іншого боку, необхідно віднайти усі вагомі аргументи проти такого рішення/ проекту рішення та запропонувати власний альтернативний шлях вирішення відповідної пробле- ми, що позбавлений цих вад, і до того ж має інші переваги. В обох випадках на допомогу має прийти аналіз варіанту політики, викладений в цьому розділі. При вирішенні першого завдання – руйнування міфу, аргументів прихиль- ників, про нібито єдино можливе рішення, – необхідно: • змалювати інші можливі альтернативи (їх завжди існує набагато біль- ше); • надати нових ознак запропонованому/ ухваленому рішенню (завжди три- майте напоготові запас прикметників, що б «приміряти» варіант рі- шення до настроїв різних аудиторій, аби зробити його непривабливим, абсурдним та шкідливим); • розширення асортименту наслідків відповідного варіанту політики, що їх ви беретесь аналізувати. Головною проблемою з точки зору аналізу політики на цьому шляху є те, що організатори лобістської кампанії опонують не певній політиці, а окремому рішенню. Зазвичай ці рішення ухвалюються органами державного управління і місцевого самоврядування не як окремі заходи в межах обраної та добре спла- нованої політики, а в режимі спорадичних кроків, зумовлених вимогою заін- тересованих сторін, кризовою ситуацією, чи «тиском згори». Однак опонувати окремому рішенню, як свідчить практика, є вкрай неефективно. В такому ви- падку успіх (відміна рішення або відмова від ухвалення відповідного проекту) не призводить до знешкодження причин їх появи. Проблема продовжує існувати, бачення проблеми та підходи авторів рішень залишаються незмінними. І в таких випадках легко спрогнозувати повторні намагання вдатися до цих рішень, залу- чивши на свою користь більшу ресурсну базу, зробивши висновки з попередніх методів громадської протидії або використавши зміну політичної кон’юнктури. З огляду на це, стає зрозуміло, що одним з головних завдань проведення лобістської кампанії є спроба реконструювати приховану логіку відповідного рішення за тими етапами розробки політики, з якими ми вже ознайомились з курсу аналізу політики. Очевидно, що, зазвичай, ніхто з політиків не здійс- нював систематичні та послідовні зусилля по з’ясуванню природи проблеми, 120
  • 121.
    визначенню цілей політики,яка спрямована на її вирішення, пошуку адекватних інструментів та прогнозування її наслідків. Однак, якщо вам вдасться «вивести на світло» за цим алгоритмом приховані припущення та мовчазні погодження, що уможливили появу того рішення, якому опонує ваша лобістська кампанія, ваші аргументи набудуть нечуваної переконливості та заставлять виробників політики прислухатися уважніше до вашої позиції. Окрім того, цей алгоритм може допомогти вам ефектно представити та обґрунтувати доцільність пропо- нованого вашою лобістською кампанією варіанту рішення. Отже, такий підхід передбачає аналіз та критику того рішення/його проек- ту, проти якого виступає кампанія громадського лобіювання за наступними на- прямками: 1. На вирішення якої проблеми спрямована відповідна політика, чи адекватно вона сформульована? 2. Досягнення яких цілей вона передбачає? 3. Що можна вважати успішним вирішенням проблеми? 4. Чи адекватні інструменти і чи в належний спосіб планується задіяти? 5. Чому здійснено саме такий вибір фактів для аналізу ( беруться до уваги одні й ігноруються інші)? 6. Хто виграє/ програє від такої політики? 7. Яка б користь могла бути, якщо ресурси, передбачені на реалізацію заходів відповідної політики, були спрямовані на інші цілі (т.зв. аль- тернативна вартість)? 8. Як непередбачені витрати необхідно буде додатково задіяти (часові, матеріальні, людські, фінансові тощо)? 9. Які неочікувані наслідки (довготермінові, у суміжних сферах, небез- печні прецеденти тощо) здатна породити політика? 10. Яких політичних, адміністративних та соціальних обмежень вона не враховує? Відповідним чином варто вибудовувати й аргументацію на користь обстою- ваного вашою лобістською кампанією варіанта вирішення проблеми. Питання тактики презентації вашого варіанту рішення, обґрунтування його доцільності та співставлення з тим рішенням, ухвалення якого ви намагаєтесь скасувати / появі якого запобігти, буде темою розгляду у розділі 9. Запитання для самоконтролю: 1) Які є джерела формування альтернатив політики? 2) Які принципи формування альтернатив політики слід враховувати аналі- тику? 121
  • 122.
    3) В чомуполягає аналіз результативності як один із критеріїв оцінки аль- тернатив політики? 4) Які недоліки застосування ефективності як критерію оцінки різних аль- тернатив політики? 5) Чим відрізняється «аналіз витрат та вигід» від «аналізу витрат та ефектив- ності»? 6) Чому справедливість є одним із найпопулярніших критеріїв оцінки аль- тернатив та які труднощі у його застосуванні? 7) Які фактори слід проаналізувати для оцінки політичної здійсненності альтернатив політики? 8) Як складається таблиця для аналізу всіх можливих ефектів впливу кожної альтернативи політики на головні критерії? 122
  • 123.
    ЧАСТИНА ІІІ. РЕАЛІЗАЦІЯ ПОЛІТИКИ РОЗДІЛ 1. Впровадження політики § 1. ЗНАЧЕННЯ ТА ВИМІРИ ДОСЛІДЖЕНЬ ВПРОВАДЖЕННЯ У АНАЛІЗІ ПОЛІТИКИ Впровадження як етап процесу вироблення політики породжує чималі труд- нощі для аналітика та розробника політики. Перед ним постає питання, чи має, і якщо так то якою мірою впровадження бути етапом аналізу політики? Чи варто розробляти плани впровадження кожної з альтернатив, ще на етапі їх формулю- вання, чи до впровадження справа доходить вже після здійснення вибору однієї з них відповідним виробником політики? Обидва підходи мають вагомі аргументи «за» і «проти». Справді, як ми мог- ли переконатися у цьому вище (§ 2. розділ 6), придатність варіанту політики до адміністрування та організаційна адекватність пропозиції є одними з головних критеріїв оцінки альтернатив політики. Існує навіть думка, що оцінка потенціа- лу будь-якої політики щодо розв’язання певної проблеми починається насправді лише після аналізу ймовірних шляхів способів утілення політики в життя. Адже впровадження передбачає не лише досягнення чітко поставлених цілей, але й одночасно є визначенням змісту політики (для пересічних громадян політика сприймається, насамперед, через заходи по її втіленню) та критеріїв її успіху. Однак процес реалістичного планування та організація проведення заходів політики, що, власне, й мають на увазі під поняттям впровадженням політики, неможливо здійснити без ретельного дослідження: повноважень, поточних за- вдань, функцій, наявних ресурсів, організаційної структури, особливостей ад- міністративних процедур, характеру та рівня знань, вмінь та навичок персона- лу тієї урядової інституції, що відповідатиме за реалізацію політики, характер її зв’язків з іншими владними інстанціями тощо. Очевидно, розробник політики повинен мати доступ до великого масиву внутрішньої урядової інформації та во- лодіти достатнім запасом часу, аби розробити належний план реалізації політики. В реальному житті розробник, зазвичай, позбавлений як одного так і іншого. Крім того, як свідчить практика, уповноважених виробників політики не дуже турбує оцінка перспектив впровадження тих рішень, які вони ухвалюють. Це пояснюється їх психологічними особливостями. По-перше, лідери надають перевагу радше формулюванню політики, аніж її здійсненню, позаяк відпові- 123
  • 124.
    дальність за визначеннястратегії лежить на них, в той час як закиди опонен- тів щодо неуспішної політики, завжди можна переадресувати в бік адміністра- тивного апарату, який не забезпечив її належну реалізацію. По-друге, зазвичай політичні лідери впевнені в своїй спроможності організувати адміністративний персонал на виконання будь-яких рішень. З огляду на це, до розробки механізму впровадження політики головним чи- ном вдаються стосовно не усіх можливих її альтернатив, а лише для обраного варіанту вирішення проблеми. До того ж, у такому випадку, діяльність по розроб- ці планів та організації проведення необхідних заходів політики, виробники рі- шень радше покладають на відповідний адміністративний персонал, аніж на тих аналітиків/розробників, які перед тим формулювали та досліджували альтерна- тивні варіанти політики. Загалом дослідження можливого впровадження політки як формування пе- редбачених нею заходів у конкретний спосіб, виводить аналіз політики за межі концепції простого уповноваженого вибору. Остання базується на двох головних припущеннях: 1. одноосібності та автономності виробника рішень; 2. наявності довершеної адміністративної вертикалі, що послідовно, адекватно виконує завдання по реалізації заходів, спрямованих на вті- лення обраного варіанту політики. Як ішлося про це вище (§3. розділ 6), в житті надзвичайно рідко трапляються випадки, коли повноваження, інструменти та ресурси, які необхідні для реаліза- ції політики, зосереджені «в руках» тих, хто обирає відповідний варіант політи- ки. Зазвичай, такі повноваження, інструменти та ресурси розсіяні, розділені між різними інституціями, які представляють різні гілки та рівні влади. Проте навіть якщо абстрагуватися від цього та скористатися припущеннями про наявність одного центру прийняття необхідних рішень, то проблеми, які пов’язані з організацією адміністративної діяльності по реалізації таких заходів, здатні суттєвим чином поставити під сумнів уявлення про державну політику як «вповноважений вибір». Концепція «вповноваженого вибору» виражає т.зв. «вертикальний» вимір політики та аналізує її крізь призму повноважень та ієрархію урядових інституцій. Процес здійснення політики з цієї точки зору є нічим іншим, як передачею згори донизу по адміністративній вертикалі повноважних рішень. Інакше кажучи, пов- новажні виробники політики, які приймають рішення, визначають той порядок за- ходів, який забезпечує досягнення цілей політики, й передають їх підпорядкованим органам для впровадження. Такий підхід спирається на уявлення про інструмен- тальність, раціональний вибір і силу законних повноважень, і передбачає здатність та можливість підпорядкованих органів успішно виконати ці рішення. Адміністра- тивні проблеми при цьому потрапляють в поле дослідницької уваги. Необхідна для належного впровадження організаційна структура вважається когерентною, ін- струментальною та ієрархічною: вона існує для того, аби досягти цілей, визначених на горі або легітимованих вповноваженими на це політиками. 124
  • 125.
    Проте, подібне нехтуваннявиконавським аспектом політики може слугува- ти серйозним недоліком її планування та аналізу. Адже будь-яка організована діяльність формується не лише цілями, яких намагаються досягти, але й при- родою організаційних форм, за посередництвом яких відбувається така діяоль- ність. Й не секрет, що саме ті, «хто дає політиці хід», і роблять її тим, чим вона є. Інакше кажучи, окрім уповноважених виробників політики її співавторами виступають також і виконавці, адже вони: • перетворюють заходи політики в рутинні процедури; • здійснюють їхнє обгрунтування; • займаються пошуком та залученням необхідних організаційних ре- сурсів. Цілі політики перетворюються в конкретні завдання діяльності урядових структур. А в них, у свою чергу, ці завдання діяльності перетворюється на вико- нання звичних, повсякденних справ її виконавців, що працюють в межах урядо- вих інституцій. Тому важливою частиною змін у політиці є не лише постановка нових та зміна існуючих цілей діяльності урядової структури, але й введення но- вих рутинних процедур в роботі відповідної установи чи організації. Тому, про- блема впровадження політики трансформується в мистецтво структурування процесу управління діяльністю багатьох державних / муніципальних службов- ців, аби досягти належної злагодженості у їхній роботі. Ще більшого значення для успішного виконання політики проблема впро- вадження набуває тоді, коли у фокус уваги її розробника чи дослідника потрап- ляє т.зв. «горизонтальний вимір» цього процесу. Горизонтальний вимір засвідчує, що реальний процес впровадження політики не є прямою реалізацією однієї ідеї або одного рішення. Радше мова йде про безперервну взаємодію між багатьма учасниками. Інакше кажучи, – визнання того факту, що реалізація політики пе- редбачає необхідність координації діяльності кількох центрів ухвалення рішень. Справді, впровадження – процес взаємодії організацій, члени яких мають різні цінності, погляди, пріоритети, які до того ж відрізняються від цінностей та по- глядів тих, хто лобіює цю політику, відповідає за її впровадження, підтримує та розробляє. Й саме така взаємодія багатьох учасників гри врешті-решт забезпечує результативність та ефективність здійснення заходів політики. Будь-яке конкретне вирішення проблем політики передбачає залучення лю- дей з цілого ряду організацій, і не організацій в цілому, а кількох осіб з кожної. Разом їх зводить програма дій, у яку вони всі можуть зробити свій внесок, і яка для всіх є важливою, хоча кожен з них керується при цьому власними інтересами. Вони можуть погодити, що робити, не погоджуючись у тому, чому саме вони це роблять. Горизонтальний вимір аналізу дає змогу зосередити дослідницьку увагу на тому, що називають «структурою впровадження» – на взаємозв’язках між учас- никами з різних організацій, що реалізують заходи політики, взаємозв’язках, які перебувають поза вертикаллю владних повноважень та ієрархією адміністратив- ного підпорядкування. Він також зумовлює увагу до різниці у поглядах, підходах 125
  • 126.
    і засобах різнихорганізацій та всередині них. Завдяки дослідженню горизон- тального виміру політики стає зрозумілою те значення, яке має для планування та аналізу політики природа зв’язків між організаціями, те, як вони сформовані та організовані, якими є структури інтерпретації учасниками проблем політики й тих інституційних утворень, через які відбувається їх залучення до відповідни процесів аналізу і планування. Без їхнього дослідження не варто сподіватися на розробку реалістичного та придатного до адміністрування варіанту політики. § 2. РИЗИКИ ВПРОВАДЖЕННЯ ТА ПОТРЕБА ЗАХОДІВ ПО ПІДТРИМЦІ ПОЛІТИКИ Неналежне планування та організація впровадження ризикує, як правило, стає головною причиною неуспіху політики. Здійснення політики має справу з ризиком того, що вона: • недбало виконується; • погано спланована (не чітко визначені цілі, підібрані не належні інс- трументи або в її основі є неадекватні уявлення про причинно-наслід- кові звязки); • наражається на прикрі невдачі (під дією зовнішніх, непередбачуваних чинників). Такі ризики прийнято називати також «неспроможністю політики». Таку «неспроможність політики» розглядають як результат поганого її впровадження. При цьому розрізняють: 1. Невпровадження політики – політика не реалізується так, як це було заду- мано: • Особи, відповідальні за виконання, були не готові або діяли неефек- тивно; • найбільші зусилля не змогли здолати перешкод, над якими вони не мали контролю. 2. Неналежне/невдале впровадження політики – за несприятливих обставин політика реалізується повною мірою, однак не дає бажаних результатів. Для того аби зрозуміти можливі причини неуспішного впровадження, час- то застосовують метод «від зворотного». Інакше кажучи, спочатку змальовують картину або визначають умови досконалого впровадження, і відповідно до такої ідеалізації аналізують відхилення від цієї схеми та наявні обмеження конкретно- го випадку впровадження конкретної політики. Умовами досконалого впровадження є: 1. Обставини, незалежні від організації, не накладають суворих обме- жень. Тобто, ситуація цілком перебуває під контролем розробників рішень, і її 126
  • 127.
    розвиток не ризикуєнабрати непередбачуваного характеру через дію неконтро- льованих обставин. 2. Для програми необхідний належний час і достатні ресурси. При чому, до- статність ресурсів передбачає відсутність потреби їхнього перерозподілу з вико- нання організацією одних завдань на користь інших. 3. Потрібна комбінація ресурсів має бути наявною. У випадку коли мова йде про наявність необхідної конфігурації ресурсів, мають на увазі їхню гарантовану доступність, не обтяжену певними умовами, та потребами здійснити певні кро- ки для їх отримання. 4. Політика, що підлягає впровадженню, спираєтся на незаперечну теорію при- чини й наслідку. Неадекватне розуміння проблеми, причин її виникнення і засобів розв’язання унеможливлює результативне досягнення цілей політики. Цим же по- яснюється нерозуміння розробниками політики сприятливості нагоди досягнення її цілей, природи та необхідності скористатися цією можливістю. 5. Зв’язок між причиною та наслідком є прямим, і між ними рідко бувають про- міжні ланки. Успішність політики, як зрештою й будь-якої тривалої та комп- лексної дії, обернено пропорційна довжині послідовності причинно-наслідко- вого зв’язку. Або, чим довший ланцюг таких зв’язків передбачає політика, тим більшою мірою вона схильна до невдач. Адже з кожною ланкою такого ланцюга зростає ризик неправильного сприйняття цілей та недбалого виконання заходів політики. 6. Зовнішня залежність є мінімальною. Чим більша кількість узгоджень пот- рібна в процесі реалізації політики (з іншими організаціями, причетними до її впровадження або в середині самої організації ), тим менші шанси на повноту виконання заходів цієї політики. 7. Розуміння та узгодженність з приводу цілей. Оскільки реалізація заходів політики передбачає координацію зусиль багатьох учасників гри, то необхідно, аби вони однаково розуміли та дотримувались спільного тлумачення цілей полі- тики та логіки її впровадження. 8. Завдання цілковито визначені у правильній послідовності. Припускається, що просуваючись до узгоджених цілей, можна цілком докладно і в ідеальній пос- лідовності визначити завдання кожного з учасників такого процесу. 9. Наявність довершеної комунікації та координування. Передбачає мож- ливість оперативного та неспотвореного обміну інформацією між учасниками спільної дії. Насправді ж не існує гарантій, що одержані дані, консультації та інструкції сприймаються так, як це задумали їхні ініціатори, чи сприймаються взагалі. 10. Структури управління можуть вимагати повного послуху. Або адміністра- тивна вертикаль має «нульовий» потенціал до непокори. 127
  • 128.
    Зрозуміло, що вжитті надзвичайно рідко наявна хоча б одна умова доскона- лого впровадження. Справді, здійснення політики пов’язано із конкурентною боротьбою за ресурси і протидією численним зовнішнім факторам, що суттєво позначається на її результатах. До того ж воно потребує координації зусиль бага- тьох людей та діяльності різних установ і організацій, які мають відмінні погля- ди, мотиви та інтереси щодо тієї чи іншої політики й не перебувають у прямому адміністративному підпорядкуванні виробнику рішення або того, хто відповідає за її впровадження. При плануванні та здійсненні заходів політики варто пам’ятати, що діяль- ність організації має справу більше з процесом, аніж з досягненням цілей. Вона керується радше спеціалізованими процедурами, ніж результатами, і в цьому сенсі – організаційною інерцією. Організації працюють за рутинною процеду- рою: нові ситуації аналізуються через стару практику. Кожна організація має своє «положення про діяльність», яке її працівники розуміють і використовують. Організаційна інерція – постійний ризик для впровадження будь-яких но- вацій у державній політиці. Реальною рушійною силою в уряді є не так полі- тичні уподобання міністра, як рутинна діяльність бюрократів. Насамперед, це стосується переконання фахівців відповідної організації у тому, що наявний ба- гаторічний досвід попередньої роботи дозволяє їм краще розумітися на проблемі (на вирішення якої спрямована відповідна політика) та способі її вирішення, ніж це роблять політики, які нещодавно зайняли посади, і не мають досвіду від- повідної роботи, чи зовнішні експерти – розробники політики, які не мають ре- ального розуміння, того як працює ця організація. Завдяки їхньому посередниц- тву документи політики набувають вигляду тверджень про поточну практику, що в свою чергу відображає функціональні експертні знання, на яких побудований орган: «ми робимо те, для чого створені». Очевидно, що розуміння цього зумовлює потребу в розширенні можливос- тей обговорення питань політики, як на етапі її розробки, так й під час плану- вання системи заходів, спрямованих на її реалізацію (консультації з адміністра- тивним персоналом). Окрім того, треба надати виробникам політики більшу незалежність від фахівців-посадовців. Цього зазвичай досягають шляхом ство- рення підрозділів в рамках відповідного адміністративного органу. Такий підроз- діл не займається поточною діяльністю цього органу, а до його складу входять люди неосновної спеціалізації, й такі підрозділи підпорядковуються безпосеред- ньо виробнику політики (приміром міністру, чи міському голові). Іншим спосо- бом вирішити цю проблему є створення різноманітних інституційно закріпле- них форм консультування із представниками заінтересованих сторін чи інших урядових установ, що залучені до впровадження політики. Проте необхідність подолати інерцію фахівців-посадовців є не єдиною внутрішньо організаційною проблемою, що постає перед розробником політики як ризик належного її впро- вадження. Не варто забувати також про: • фракційність в організаціях – наявність всередині організацій різних угрупувань, що протистоять одне одному; 128
  • 129.
    конфлікти інтересів між організаціями – наявні суперечності та взаєм- на конкуренція за ресурси, повноваження та вплив між різними уря- довими інстанціями та установами; • диспути статутного характеру – дискусії всередині організації сто- совно того, що саме має робити організація та як для цього їй варто організувати свою діяльність; • психологічні особливості керівників – трапляються випадки, коли особи наділені повноваженнями: o не мають достатньо влади для обгрунтування висунутих вимог; o не мають бажання скористатися владою аби забезпечити вико- нання поставлених завдань; • підозри, непіддатливість та опір зацікавлених осіб/груп. Зазвичай внут- рішня протидія в організаціях тій діяльності, якої від неї очікують ви- робники політики зумовлена: o радикальною новизною/незвичністю такої діяльності; o браком часу на пояснення та консультування; o невдалим попереднім досвідом проведення змін. Один лише перелік внутрішньо організаційних ризиків, на які необхідно зважати плануючи впровадження політики для будь-якої організації, що залуче- на до реалізації її заходів, засвідчує, що жодну політику неможливо спланувати так, щоб вона містила усі можливі адміністративні подробиці. Розробники полі- тики повинні покладатися на інших, аби впровадити в життя свої пропозиції. Одночасно це підкреслює необхідність для розробників політики впроваджува- ти спеціальні механізми для підтрикиі політики – заходи, що мають забезпечити здійснення політики саме таким чином, як задумувалося, щоб будь-які зміни були передбачуваними, а не випадковими. До «засобів підтримки» відносять, насамперед, планування політики як на етапі її розробки, так і в період визначення способу впровадження. Це має здійснюватися паралельно з аналізом організаційної структури тих інституцій/ установ, на які буде покладено виконання заходів цієї політики. Такий аналіз дозволить виявити суттєві обмеження щодо майбутньої політики. Розробникам політики радять уникати варіантів, які передбачають: • складні системи управління; • залучення великих організації із розгалуженою організаційною струк- турою; • суттєву ротацію персоналу. Аналіз організаційної структури дозволяє розробнику політики оцінити ри- зики її впровадження, що походять від інституційного контексту її реалізації та 129
  • 130.
    оцінити т.зв. «піддатливістьпроблеми до вирішення». Та визначається за наступ- ними критеріями: • наявності технічно обгрунтованої теорії причинно-наслідкових зв’язків і технології вирішення проблеми; • рівнем розбіжності діяльності імплементуючих організацій; • ступенем необхідності в зміні діяльності тих установ/організацій, яких планується залучити для реалізації заходів політики. Оскільки будь-яке впровадження політики, пов’язане зі зміною у діяльності відповідних організацій, то необхідно передбачити стимули для забезпечення таких змін. Зміни у діяльності організацій можливі у разі продовження політики, модифікації у такому випадку мають мінімальний характер та стосуються змен- шення/збільшення обсягу певних заходів. Стимули є також і засобами підтрим- ки політики, адже вони створюють систему постійно-діючих мотивів залученим до впровадження політики організаціям та їх персоналу здійснювати саме ті дії, на які очікують від них розробники політики. Найпоширенішими засобами та- кого стимулювання є: • однозначні приписи щодо необхідності впровадження відповідних змін; • забезпечення додатковими фінансовими та майновими ресурсами (винагороди); • ієрархічна інтеграція в межах / між відомствами, що займаються здій- сненням політики або підпорядкування одних організацій іншим; • залучення політиків/вищих посадових осіб до контролю над поточним здійснення політики; • увага з боку ЗМІ; • підтримка широкої громадськості; • ресурси груп виборців та заінтересованих сторін; Все ж найпоширенішими засобами підтримки політики виступають тради- ційні методи менеджменту. З точки зору менеджменту впровадження політики є суто технічним завданням, що передбачає: • планування і контроль мережі, що забезпечує каркас, у якому можна планувати і контролювати впровадження завдяки точному визначен- ню завдань, які треба виконати; • встановлення зв’язків між завданнями; • визначення логічної послідовності, у якій вони мають здійснюватися. 130
  • 131.
    Для тих, хтовбачає в реалізації заходів політики суто управлінську справу, її суть зводиться до послідовного виконання трьох головних етапів: 1. проектування – визначення послідовності завдань та чітке формулю- вання цілей, стандартів виконання, витрат і часового періоду; 2. виконання – мобілізація відповідних структур і персоналу, фондів і ре- сурсів, процедур і методів; 3. контролю – стеження задля гарантії того, що програма реалізовується відповідно із задумом або наявні відхилення швидко усуваються діями корекції. § 3. ВПРОВАДЖЕННЯ ЯК ПОЛІТИЧНИЙ ПРОЦЕС Однак, як ми вже зазначали вище (§1, розділ 4), цілі політики як правило не мають чіткої та ясної визначеності. Визнання цього факту суттєво обмежує мож- ливості менеджерського підходу до впровадження. У повсякденній практиці де- ржавного та муніципального управління ви знайдете мало випадків, «придатних до менеджерування», – коли ясно сформульовані цілі обраної політики логічно трансформуються в чіткі завдання діяльності тих організацій, які здійснюють за- ходи відповідної політики. Що, в свою чергу, уможливлює традиційний менед- жерський підхід до вибудовування зв’язків у ієрархічній структурі, визначення форми звітності, методах контролю, періодичності звітності тощо. В умовах відносної невизначеності завдань, що постають перед організацією, яка залучена до процесу впровадження політики, все більшого значення набу- вають горизонтальні зв’язки цієї організації з іншими «учасниками гри». З точ- ки зору менеджменту постає завдання забезпечити легшу адаптацію відповідної інституції до змін у мінливому середовищі, здатності до переробки інформації та проведення послідовності мінливих заходів політики. Засадничою відмінністю у цих крайніх випадках (а ситуації з практики розміщуються у просторі між цими ідеалізованими крайнощами) є міра незалежності менеджменту організації від поточного впливу зовнішніх чинників на організацію відповідної інституційної діяльності. Так, прийнято розрізняти: • планування змін – зміна породжується самою організацією або перебуває значною мірою під контролем організації і стосується напрямків, темпів її роботи та вибору часу її здійснення; • підготовку до змін – зміна нав’язується з-зовні або там, де процеси змін важко прогнозувати, контролювати або підтримувати. Однією з головних завдань аналізу впровадження та його менеджменту (який відіграє роль головного засобу підтримки політики) є визначення, оцінка наявних та потенційних ризиків і пошук засобів їхньої мінімізації. Очевидно, не варто описати усі можливі ризики, що виникають на шляху управління змінами у впровадженні політики взагалі, та діяльності залучених до цього організацій 131
  • 132.
    зокрема. Адже вонизалежать від ситуативних особливостей політичного середо- вища, специфіки проблеми, яку намагаються вирішити, обраного варіанту полі- тики тощо. Заведено акцентувати увагу розробників політиків та її менеджерів на: 1. очікуваній тривалості кожного завдання; 2. обчисленні «критичного шляху», на якому кожна похибка здатна «від- кинути назад» увесь проект; 3. відстеженні «провалів» у мережі впровадження та потреби у пере- розподілі ресурсів, аби діяльність на відповідному «критичному шля- ху» була завершена вчасно. Для цього застосовують: • прогнозування (клиноподібні проекції та сценарії «альтернативного майбутнього», що побудовані на різних припущеннях); • плануваня на впадок надзвичайних обставин; • реалізацію кількох варіантів вибору, аж до одержання надійніших фак- тів (там де це можливо); • експериментальне встановлення цілей та програмування; • постійне відстеження процесу реалізації, зворотній зв’язок та коригу- вання політики; • перегляд припущень, цілей та заходів політики. Головним ризиком успішної реалізації політики є внутрішньо організацій- ний опір тих установ та організацій, які залучені до виконання її заходів. Розроб- нику та менеджерам політики необхідно приділити максимальну увагу аналізу можливого опору змінам всередині цих інституцій. Вважається, що поява такого опору у персоналу зумовлена: 1. побоюванням змін як збільшення рівня невизначеності майбутнього; 2. острахом економічних результатів змін – зменшення/недоотримання очікуваних доходів, втрату специфічних вигід, гарантії робочого міс- ця, погіршення перспектив кар’єрного зростання тощо; 3. необхідністю набувати нових знань, вмінь та навичок, брати на себе нові обов’язки, відповідати суворішим вимогам, працювати в новому оточенні; 4. статусним острахом – ризик послаблабити особисту/інституційну са- мостійність; 5. побоюванням швидких змін – коли перехідний адаптаційний період вважається надто коротким. 132
  • 133.
    Для того, щобусунути опір змінам з боку персоналу використовують: 1. максимально повне інформування стосовно майбутніх змін (причини, цілі, необхідні засоби); 2. проведення вичерпних консультації із заінтересованими сторонами всередині організації; 3. колективне вироблення і ухвалення рішень (за можливості); 4. відвертість інформування і обговорення потенційних проблем та не- безпек пропонованих новацій; 5. переконування; 6. створення клімату довіри, коли працівники відверто висловлюють свої побоювання; 7. забезпечення поступового характеру змін, адекватного забезпечення ресурсами, контролю за наслідками і гнучкої природи плану запровад- ження змін; 8. постійне вдосконалення способів визначення і вирішення поточних проблем. Значно більшою проблемою, аніж неоднорідність та наявність власної, час- то неочікуваної розробниками і виробниками політики, реакції тих установ та організацій, які прийнято розглядати пасивним та слухняним знаряддям по реалізації «спущених з гори» завдань політики, є політичний контекст, в якому розгортається впровадження політики. Під ним розуміємо взаємодію та вплив на процес впровадження політики чинників з-поза меж адміністративних органів. Справді, необхідно завжди пам’ятати, що впровадження політики є не лише технічною діяльністю державних менеджерів, але й процесом, що суттєво впли- ває на позиції різних заінтересованих сторін з-поза уряду. Здійснення політики – перманентна взаємодія багатьох урядових та позаурядових учасників гри. Висловлюючись образно, можна сказати, що процес здійснення політики – це драма з багатьма дійовими особами, що проходить на кількох аренах, з яких лише частину складають заплутані крупно масштабні організаційні ситуації. При цьому тактичні рішення по реалізації певних заходів політики щоразу є проміжними результатами цієї нескінченної драми, а не довільним виявленням волі, індивідуальною, спланованою, технічною дією менеджера відповідної про- грами. Зазвичай такі тактичні рішення – «це зручні ярлики, навішування опісля на міфічні прецеденти очевидних наслідків невизначених конфліктів» (Schaffer, 1977). Усвідомлення того факту, що дії по впровадженню політики насправді є ру- хомою стратегією вибудови зв’язків і координування поведінки для досягнення колективних цілей, тобто передбачає потребу в координації дій багатьох заінте- ресованих сторін, здатно суттєво відкоригувати уявлення про необхідні кроки, які треба зробити, аби забезпечити належну підтримку впровадженню політи- 133
  • 134.
    ки. Очевидно, ефективногоздійснення спільних завдань не можна досягти за допомогою централізованого контролю та управління кожною дією чи рішен- ням індивідів та організацій. Адже є багато учасників, і кожен з них має різні погляди та інтереси, а також обмежені можливості примусити інших стати на їхню сторону, і тому в реальному житті результат досягається в процесі взаємного пристосування – «взаємного пристосування для власної вигоди». Власне тому процес розробки, вибору та запровадження політики політизо- ваний і безперервний. Дії, що ми їх називаємо «новою політикою», насправді є чиїмось наступним кроком, а в політичному житті, як у хорошій грі, жоден крок не визначає повністю майбутній крок когось іншого. Аналіз політики повинен намагатися передбачити, як діятимуть інші гравці у відповідь на нову політику. І якщо ми бачимо процес здійснення політики як процес прагнення до отриман- ня вигоди заінтересованими сторонами, тоді впровадження політики має стосу- ватися того, як збалансувати ці прагнення. Це, до речі, нагадує й суто менеджерську проблему, про яку йшлося вище – необхідність координувати дії різних організацій в межах спільної стратегії реалізації певної політики. Справді, значна частина дій політики пов’язана із створенням та підтримкою порядку серед різноманітних учасників політичного процесу. Це стосується, насамперед, переговорів. Саме переговори за участі усіх урядових та позаурядових заінтересованих сторін здатні випрацювати спільне розуміння змісту політики, з’ясувати кожній з цих сторін місце в процесі її ре- алізації та вийти на широкі схеми і правила (що можуть мати «ефект множен- ня») формуючи поведінку людей та організацій, які здатні забезпечити механізм підтримки відповідної програми заходів. При цьому варто пам’ятати, що, чим більше точок зору та прагнень заін- тересованих сторін доводиться узгоджувати в такому переговорному процесі, тим важче досягти результатів. Адже до заходів, які спрямовані на реалізацію політики, залучаються багато учасників з різними властивими їм способами розуміння предмету, перспективами (очікуваннями) та різним рівнем відда- ності цілям політики. Чим більше впровадження політики залежатиме від таких «роз’яснень» та узгоджень між ними, то більшою є вірогідність того, що плано- вані заходи політики не будуть здійсненні належним чином, а її вихідні цілі не будуть досягнуті. І менеджерам політики варто пам’ятати, що процес її здійс- нення передбачає боротьбу за місце у грі і за інтерпретацію заходів, а це означає, що «примирення» буде важко досягти, воно буде сумнівним і підриватиметься постійними сутичками. Тому їм окрім знань та вмінь з технічного менеджменту необхідно оволодіти також й мистецтвом дипломатії. Дипломатичні навички стануть в нагоді й розробникам та виробникам полі- тики. Адже аналіз політичної здійсненності та придатності до адміністрування певного варіанту політики пов’язаний із структуруванням залученості заінте- ресованих сторін усередині уряду і поза ним. З огляду на це неодмінної час- тиною аналізу впровадження є дослідження співвідношення сил: повноважень, ресурсів, інструментів реалізації політики та впливів, наявних у розпорядженні: 134
  • 135.
    • різних структурнихпідрозділів організацій, яких планується залучити до виконання заходів по впровадженню політики; • різних органів влади (президента, парламенту, уряду, міністерств та інших центральних органів виконавчої влади, місцевих державних ад- міністрацій та органів місцевого самоврядування). Ресурси та інстру- менти політики наявні у різних органів влади різняться між собою та накладають різні обмеження на можливість здійснення необхідних за- ходів політики; • зовнішніх груп тиску/найбільш активних заінтересованих сторін. Зрозуміло, що труднощі та проблеми організації процесу впровадження полі- тики повинні аналізуватися організаторами громадської лобістської кампанії. І це не дивно, адже саме на етапі впровадження заходів політики, остання стає фактом громадської уваги, стають зрозумілими ті наслідки, які можуть викли- кати відповідні рішення та виявляють перші протестні настрої у представників різних заінтересованих груп. А енергія останніх й уможливлює їхню самооргані- зацію задля обстоювання власних інтересів. Тому для лідерів кампанії громадського лобіювання розуміння труднощів та проблем, які постають перед впровадженням політики, має подвійне значення. По-перше, у цьому разі аналізуються «вузькі місця» реалізації політики, яки- ми можуть скористатися її супротивники. По-друге, у разі розробки власного варіанту політики цим обставинам необхідно приділяти неабияку увагу, аби за- безпечити успішність впровадження обстоюваної альтернативи. Зупинимось на найбільш очевидних можливостях протидії певній політиці, незгода та обурення заходами якої й ініціює виникнення громадських лобістсь- ких кампаній. Як зазначалося вище, останні виникають як організована спро- ба запобігти реалізації вже ухваленого рішення або ж ухваленню його проекту. Найефективніше добитися цього вдається мобілізувавши протидію планованим заходам політики з боку працівників тих урядових інстанцій та організацій, які відповідають за їхню реалізацію. Наведений вище аналіз опору змінам може вка- зати на напрям пошуку та зміст можливих аргументів для цього. Не менш дієвим засобом скасувати, суттєво відкоригувати те чи інше рішен- ня, є мобілізація та координація протидії тих заінтересованих сторін, які най- більшою мірою потерпатимуть внаслідок його здійснення. При цьому слід чітко уявляти ресурси та канали можливого впливу на політиків та адміністративний персонал, які є в розпорядженні кожної із зацікавлених сторін, які вдалося залу- чити до проведення конкретної кампанії громадського лобіювання. Ще одним із факторів, якими можуть скористатися організатори кампанії громадського лобіювання, є використання кон’юнктури політичної боротьби. З огляду на те, що повноваження, ресурси, інструменти необхідні для успішно- го впровадження політики, розосереджені між різними рівнями, гілками та ін- ституціями влади, а їхніми керівниками можуть бути представники політичних 135
  • 136.
    сил, що протистоятьодин одному, то цим можна при контакті з політиками ско- ристатися наступним чином: • засвідчити, що політичні опоненти, які ухвалили конкретне рішення, вийшли за межі своїх компетенцій, втрутилися в сферу чужих повно- важень або принаймні не провели необхідних консультацій та узгод- жень, а громадська думка покладе на цих політиків усю відповідаль- ність за провал або непопулярні наслідки таких рішень; • показати, що їхнє втручання по скасуванню рішення матиме значну громадську підтримку й сприятиме популярності серед виборців; • засвідчити, що втручання по скасуванню рішення призведе до пере- конливої дискредитації політики їхніх супротивників та деморалізує активність останніх. Запитання для самоконтролю: 1) В чому полягає різниця між «вертикальним» та «горизонтальним» ро- зумінням впровадження політики? 2) Що таке «ризики політики», якими факторами вони формуються? 3) В чому полягає метод «аналізу від зворотного» причин неуспішного впро- вадження політики? 4) Які умови досконалого впровадження політики? 5) Як ви розумієте поняття «організаційної інерції»? Які можна виділити складові цього явища? 6) Що таке «піддатливість проблем до вирішення»? За якими критеріями вона визначається? 7) Якими причинами викликаний опір персоналу певним змінам та які є способи його мінімізувати або взагалі усунути? 8) Поясніть, як труднощі та проблеми організації процесу впровадження політики можуть бути ефективно використані менеджерами лобістських кам- паній? 136
  • 137.
    РОЗДІЛ 2. Впливполітики, її оцінювання та зміна § 1. ВИЗНАЧЕННЯ ВПЛИВУ ПОЛІТИКИ Дослідження політики не можна уявити без такого його етапу, як проведен- ня оцінки та підготовка рекомендації щодо її майбутнього. На перший погляд, оцінка політики має справу не з її можливістю (розробкою певної альтернативи та програми її втілення), а з дійсністю (результатами та суспільними реакціями на них). Однак оцінка політики, як правило, здійснюється на проміжних етапах її впровадження з метою порівняти очікувані та наявні результати, а тому, ко- ригуючи заходи, а тим самим змінюючи зміст відповідної програми дій, може суттєво вплинути на її подальшу долю. Оцінка політики спрямована на аналіз її впливу. При цьому, під впливом політики мають на увазі суміш її результатів та наслідків. Необхідно звернути увагу на принципову відмінність між поняттями «результат» та «наслідки» полі- тики. • Результат політики (policy outputs) – те, що реально зроблено в процесі реалізації або виконання політичних рішень або заяв. • Наслідки політики (policy outcomes) – очікувані/неочікувані кінцеві результати свідомої діяльності або бездіяльності. Дії мають не лише безпосередні результати, а й побічні, непередбачені, другорядні й тре- тьорядні наслідки, довготермінові й ланцюгові наслідки. Взагалі, метою аналізу впливу політики є з’ясування її ефективності в ролі офіційного засобу розв’язання відповідної проблеми. Тому він зосереджений навколо з’ясування відповідей на два засадничих питання: чи досягла політика поставлених цілей? та чи є зміни, які викликали заходи по реалізації політики передбачуваними або запланованими? Однак прискіпливіша увага до аналізу «впливу», який здійснює політика, засвідчує, що під цим поняттям криється велика кількість різних явищ, які пот- ребують чіткого розрізнення та окремого дослідження. Зокрема, вплив політики здійснюється у різних вимірах, серед яких найтиповішими є: 1. Вплив політики на ті суспільні проблеми та на тих людей, на які вона спрямо- вана. Для того, аби з’ясувати характер такого впливу необхідно ідентифікувати, на кого вона має вплинути та її запланований ефект. Цікавим методом вивчення прямого впливу політики є його дослідження з урахуванням альтернативи і ви- значення проблеми, на розв’язання якої спрямована відповідна політика. 137
  • 138.
    2. Політика можемати передбачувані та непередбачувані наслідки. Зазвичай вона має й ті, й інші. 3. Політика може вплинути не на ті ситуації чи групи, на які вона спрямована. Це так звані «побічні» або «надлишкові» ефекти політики, тобто такі, що накла- дають витрати/забезпечують вигоди третій стороні. 4. Політика має наслідки як для поточного стану так і для майбутнього. Біль- шість з її вигід і деякі з витрат можуть виявитися у віддаленому майбутньому. При цьому, чим далі у майбутнє виносяться результати, тим більше вони набува- ють ознак розпливчастості та невизначеності. 5. Політика має позитивні наслідки (вигоди) і негативні (витрати). При цьому, під витратами, розуміють: • прямі видатки на здійснення заходів по впровадженню політики; • непрямі витрати (скорочення випуску продукції, ріст цін, моральні та фізичні страждання представників різних суспільних груп тощо); • альтернативні витрати – аналіз того, що може бути досягнуто (або відкладено), якщо ресурси, що використовувалися на заходи по впро- вадженню цієї політики, були використані на інші суспільно-корисні цілі. 6. Впливи політики можуть бути або матеріальні або символічні. При чому символічні наслідки політики є одночасно і надзвичайно важливими (принай- мні для окремих заінтересованих сторін) і важкими для вимірювання та обчис- лення. Саме символічні аспекти впливу політики найчастіше потрапляють у фокус урядової та опозиційної риторики. Адже вони поряд із ідеологічними переконаннями й забезпечують ступінь легітимності політичної системи. Також прийнято розрізняти наступні форми впливу державної політики: • політичний вплив – вплив на виборців що призводить до збільшення/ зменшення довіри їхньої підтримки; • економічний вплив – вплив на загальне розміщення ресурсів (розподіл сукупного багатства) на макро- мезо- та мікро- рівнях; • соціальний вплив – політика спрямована на зміну поведінки. Кожна людина діє, як член певної спільноти або як послідовник (носій) пев- них морально-етичних принципів, і тому зміна її поведінки опосеред- ковано впливає на погляди та поведінку інших людей. Однак варто пам’ятати, що зміна у стані справ чи становищі людей, які влас- не й вважаються проблемою, на розв’язання якої спрямована конкретна полі- тика, може бути зумовлена не лише реалізацією передбачених нею заходів. Ін- шими факторами, що здатні не лише відкоригувати вплив політики, а й звести нанівець усі зусилля людей та організацій по її реалізації, є непередбачувані зов- нішні впливи (внаслідок накладання впливів інших галузевих політик) та довго- термінові наслідки попередніх програм/політик, що здійснювалися в цій сфері. 138
  • 139.
    Тому оцінка політикимає звузити дослідження широкого кола впливів на стан проблеми до специфікації діяльності, пов’язаної з реалізацією саме цієї політи- ки та виявлення її можливих наслідків. § 2. ОЦІНКА РЕЗУЛЬТАТІВ ВПРОВАДЖЕННЯ ПОЛІТИКИ Предметом оцінювання політики є з’ясування її дієвості, тобто визначен- ня міри, до якої наслідки політики відповідають її цілям та можуть вважатися успішним розв’язанням проблеми, на яке вона й була спрямована. Сам процес оцінювання є складним комплексом заходів по підсумку та експертизі політики щодо її змісту, здійснення, досягнення цілей та інших результатів. Здійснення оцінки не означає завершення політики. Радше навпаки –оцін- ку політики провадять для того, або з’ясувати те, як її продовжувати в майбут- ньому. Тому оцінка, спрямована на ідентифікацію чинників, що сприяють/не сприяють успіху політики. Це, в свою чергу, сприяє визначенню проблем та пе- решкод, що постають у процесі її впровадження, які призводять до відновлення процедур вироблення політики з метою її продовження, посилення, модифікації або скасування. Можна навіть стверджувати, що оцінка політики є необхідною складовою її вироблення. Адже, по-перше, оцінка політики, що здійснювалась до цього, є складовою дослідження проблеми, з якого й починається аналіз політики. По- друге, розробка реалістичного плану впровадження політики має передбачати можливість поточного коригування її перебігу на підставі оцінки певних про- міжних та критичних етапів реалізації цієї політики. Інакше кажучи, можливість провести оцінку та внести на її підставі коригування у процес впровадження політики є передумовою хорошої політики. Ось чому, дехто з теоретиків аналізу рекомендує вважати ступінь можливості оцінювання – критерієм оцінки та ви- бору альтернатив. Оцінювання є важливим функціональним аспектом розробки та етапом аналізу політики. Адже завдяки йому і розробник, і менеджер, і дослідник полі- тики може: • отримати надійну та адекватну інформацію про функціонування полі- тики; визначити нові альтернативи політики, або переглянути наявні, ознайомитись з ефективністю дії обраної раніше альтернативи; • визначити нові альтернативи політики або переглянути наявні, оз- найомитись з ефективністю дії обраної раніше альтернативи; • з’ясувати (шляхом визначення та операціоналізації цілей та завдань політики) та зробити предметом критики (аналіз відповідності цілей і завдань політики специфіці проблеми, яку намагаються розв’язати, вдаючись до неї) ті цінності, які лежать в основі вибору цілей і завдань політики; 139
  • 140.
    більш успішно застосовувати інші аналітичні методи (структурування проблеми, розробка альтернатив, підготовка рекомендації тощо). Оцінку політики, як правило, здійснюють за тими ж критеріями, за якими співставляють альтернативні варіанти політики та на підставі яких обирають один з-посеред них. Відмінністю є лише те, що оцінюється лише той варіант політики, що впроваджується, а сама ця оцінка здійснюється ретроспективно. Головними питаннями про оцінку політики, як правило, є: • Які фінансові витрати здійснено для реалізації заходів політики? • Хто і в якій кількості отримує вигоди від політики? При цьому важливо оцінювати соціальні ефекти політики, тобто, вплив політики насам- перед на ті потреби чи проблеми, на які відповідні заходи політики й були націлені. Варто зауважити, що реалізація політики часто приво- дить не до остаточного вирішення проблеми, а трансформує останню, надаючи їй нового змісту та форми. • Чи має місце дублювання заходів політики? • Чи виконується прийнята політика належним чином? Варто зазначити також існування такого специфічного виду оцінювання як орієнтованого не на цілі політики, а на процес її здійснення. У такому випадку увага дослідника політики зосереджена на тому, якою мірою в процесі здійснен- ня заходів політики їхні виконавці дотримуються певних норм та стандартів від- повідної діяльності. Найпоширенішим методом оцінки політики є моніторинг заходів її впро- вадження. Моніторинг традиційно вважається дієвим інструментом контролю та слугує меті ухвалення коригуючи рішень, якщо наслідки поточних заходів політики надміру відхиляються від бажаних цілей. Якщо моніторинг провадять на ранніх етапах впровадження політики, то він дозволяє винести на поверхню конфлікт/різночитання цілей різними установами і організаціями, що залучені до її заходів. А це, в свою чергу, сприяє залагодженню таких конфліктів і по- дальшому успішному виконанню політики. Для систематичного оцінювання політики застосовують також наступні методи: І. Експерементальний – порівняння певних характеристик двох груп: експе- риментальної/залученої до програми та т.зв. «контрольної» (представники якої є і не учасниками і не споживачами наслідків відповідної програми). Й до екс- периментальної і до контрольної групи учасники добираютья випадково з числа тих груп населення, здійснення впливу на які намагається здійснити відповідна політика. ІІ. Квазіекспериментальний – експерементальна група порівнюється з іншою, схожою за багатьма характеристиками. При цьому враховується можливість впливу їхніх внутрішніх характеристик на показники цих груп. Останні мають властивість справляти на групу людей більший вплив ніж відповідна програмна діяльність. 140
  • 141.
    ІІІ. Порівняльний: 1. Порівняння ситуації «до» та «після» реалізації програми –порівняння ре- зультатів, одержаних після завершення певного етапу політики з аналогічними показниками до її започаткування. Аби забезпечити вищий рівень достовірності, рекомендують аналізувати довготривалу низку даних «до» і «після» впроваджен- ня політики. Також важливо, аби дані збиралися у різних регіонах, що дозволяє «виключити» вплив особливих місцевих факторів. При цьому варто пам’ятати, що виявлені у такі спосіб зміни, відкриті для конкуруючих пояснень. Можли- вості цього типу аналізу обмежені наступними факторами: • можливістю стороннього або одночасного впливу інших чинників, окрім заходів політики, на відповідний стан справ; • ризик неадекватного збору даних на стадії визначення проблеми. В міру заглиблення у проблему, дослідник та розробник політики ко- ригує не лише власне розуміння її природи, а й показники, за якими аналізують характеристики цієї проблеми. 2. Порівняння ситуації, що склалася після реалізації політики з екстрапольо- ваною тенденцією розвитку минулого стану. Інакше кажучи, порівнюють те, що «дійсно відбулося», з тим, що «сталося б, якби програму ніколи не було здійсне- но». 3. Порівняння суб’єктів, які залучені з тими, що не причетні до реалізації полі- тики. 4. Систематичні опитування з метою з’ясування: чи досягнуто проголошених цілей? які вигоди/витрати? хто виграв від впровадження політики? Для оцінювання політики часто застосовують моделювання – математич- не конструювання моделі, яка характеризує вихідний продукт політики у його залежності від низки змінних факторів. При застосуванні моделювання варто зважати на відставання в часі результатів впливу змінних, що обмежує застосу- вання методу, адже при цьому наголос робиться виключно на минулому. До того ж існують наступні типові проблеми, на які наштовхується застосування моде- лювання як інструменту оцінки політики: • хибні припущення щодо причинно- наслідкового зв’язку; • невиключення усіх непрограмних змінних; • брак належних даних; • т. зв. «незбагненні показники». Головною проблемою для здійснення оцінки політики є невизначеність її цілей. Остання може мати різну природу: політики розмито формулюють цілі, аби досягнути ширших коаліцій та залучитись підтримкою більшої кількості ви- борців; виконавці по-різному розуміють цілі, що зумовлює їх «адміністративну розмитість». Однак навіть чітко сформульована мета може залишити відкритим питання: як слід визначати або вимірювати успіх у досягненні цілей? Інакше 141
  • 142.
    кажучи, що можеслугувати індикаторами успішної політики? В свою чергу, чітке визначення критеріїв успішності політики породжує проблему того, як опера- ціоналізувати ці критерії (індикатори) у формі, що б піддавалась вимірюванню? Тому найочевидніший шлях оцінки політики з точки зору її початкових цілей не є простим завданням. Якщо ж неможливо дійти згоди з приводу конкретних і повнозначних цілей, то для аналітика можливі наступні варіанти виходу з цієї ситуації: 1. Відмова від проведення оцінювання. 2. Поставити питання і чекати, коли персонал дійде згоди. 3. Самостійно сформулювати декларацію про цілі. 4. Посприяти формулюванню цілей колективними зусиллями, провівши переговори з практиками, що відповідають за її реалізацію. Поперед- ньо сформулювати декларацію цілей та здійснювати її корекцію в світ- лі коментарів аж до досягнення загальної згоди. 5. Полишити проблему цілей і здійснювати поглиблене, виважене оці- нювання. 6. Провести опитування представників цільової групи про те, що вони вважають цілями програми. Для цього, за умови множинності цілей політики, необхідне чітке формулювання їхнього рейтингу. Якщо ж цілі політики визначенні, а оцінка її впровадження засвідчує разючу відмінність між очікуваними результатами та наявними наслідками, то необхід- но правильно витлумачити причину цього. Адже, політика: • може відійти від задуму. Зокрема, «проміжні цілі» можуть витіснити з уваги досягнення основнх/кінцевих цілей; • може обслуговувати не тих клієнтів; • державні службовці можуть виконувати не ту роботу, яка планувалася (або не виконувати її взагалі). Часто причиною невдач політики є не так її засаднича неспроможність бути адекватним способом вирішення певної проблеми, як хиби в плануванні її впро- вадження та недбалість виконавців. Для цього необхідно приділити особливу увагу процесу впровадження політики. А аналіз впровадження, в свою чергу пе- редбачає необхідність: 1. визначити, що має означати реалізація програми. Інакше кажучи не- обхідно пов’язати результати конкретних заходів політики з її цілями; 2. визначити ступінь толерантності окремих установ/їхніх угруповань щодо досягнення цих цілей; 142
  • 143.
    3. нагромадити інформацію про рівень, до якої реалізуються програмні цілі. При цьому, зазвичай, послуговуються такими джерелами інфор- мації: • адміністративною реєстрацією; • опитування фактичних/потенційних клієнтів; • спостереженнями. Здійснюючи вивчення засобів впровадження та оцінку політики, теоретики її аналізу рекомендують завжди мати на увазі: • оцінка політики завжди маює суб’єктивний характер, а отже, такі оцінки бувають упередженими та необгрунтованими; • необхідність знати норму, за якою визначатиметься успіх (те, що один оцінювач вважає успіхом, інший – провалом; • розпорошеність впливів політики. Її заходи можуть справляти вплив не лише на цільову аудиторію. До того ж, вплив політики може бути не тільки матеріальним, але й мати символічний характер; • обов’язковість виявлення та визначення побічних ефектів політики відносно її головних цілей ( неочікувана шкода, надлишкові вигоди); • те, що інформація необхідна для оцінки, може бути неадекватною або взагалі відсутньою; • офіційний опір оцінюванню з боку тих установ та організацій, діяль- ність яких підлягає оцінюванню; • можливість застосування непрямих показників (комплексу показни- ків); • труднощі щодо встановлення причинності; • потребу відмежувати вплив програми від інших чинників: o можливої взаємодія кількох програм на цільову групу (деякі про- грами можуть діяти лише у контексті з іншими); o труднощів у розмежуванні довготривалих наслідків попередніх програм від впливу наявної; o необхідно проаналізувати розподіл впливу (дезагрегація): як роз- поділяється виграш, і чи дійсно виграють ті групи, які потребу- ють цього найбільше? • обмеження в часі. Політики, які виступають ініціаторами або замов- никами оцінювання, хочуть отримати негайні результати; 143
  • 144.
    брак впливу оцінювання (результати можуть бути ігноровані або під- дані критиці як помилкові). Для цього застосовуються наступні аргу- менти: o недосконалість структури програми оцінювання; o використання неадекватних даних; o помилковість висновків. Наявність супротиву адміністративного персоналу проведенню та ігнору- вання ним результатів оцінювання свідчить про те, що дослідження того, як здійснюється політика й того, для кого та які наслідки вона породжує,не є чисто технічним знанням. Оцінювання, як зрештою і будь-які методи аналізу, є полі- тично чутливим. Від його результатів залежать чиїсь кар’єрні перспективи, ре- путація, отримані/недоотримані вигоди. Для тих, хто ухвалює рішення та здійснює загальний контроль за впровад- женням політики, результатом проведення її оцінки може стати втрата полі- тичної підтримки від виборців чи своїх партнерів по коаліції тощо. Оцінювання часто-густо використовується у процесі здійснення політики адміністративними структурами для того, щоб вплинути на спосіб використання ресурсів і на спосіб захисної реакції інших учасників, перерозподілити більше повноважень на свою користь та заручитися більшим впливом на представників вищих урядових інс- танцій. У тактичних цілях політичного та адміністративного протистояння оці- нювання часто використовують з метою: • затримки прийняття рішень; • виправдання та легітимації вже прийнятих рішень; • обстоювання політики перед виборцями, спонсорами, громадськіс- тю; • уникнення дискусій щодо майбутньої політики. Приступаючи до процедур оцінювання політики, завжди необхідно пам’ятати про його цілі, практичні обмеження та політичний контекст. § 3. НАСЛІДКИ ОЦІНЮВАННЯ: ПРОДОВЖЕННЯ, ПРИПИНЕННЯ ТА ЗМІНА ПОЛІТИКИ Оцінювання політики проводять для того, аби визначити її майбутнє. Для розробника та менеджера політики її оцінка дає змогу дослідити широкий спектр явищ, пов’язаний із суспільним реагуванням. Тим самим, саме завдяки оцінюванню можна забезпечити необхідний зворотній зв’язок, який засвідчує, що попередні рішення та результати політики породжують вимоги стосовно їх- ньої зміни або збереження. 144
  • 145.
    Важливість зворотного зв’язкує настільки важливою для успішної реалізації політики, що при її плануванні розробникам рекомендують передбачаючи спе- ціальну інституалізовану практику її періодичного перегляду. Адже неналежна увага до аналізу реагування на політику та можливих зусиль щодо її припинення або коригування часто має результатом тривале у часі та затратне з точки зору ресурсів продовження незадовільної політики (яке врешті-решт позначається на рівні її громадської підтримки). Інакше кажучи, коли виробники та менеджери політики вимушені реагу- вати на суспільний резонанс стосовно різних аспектів її здійснення, ревізія або перегляд політики є закономірним процесом демократичного врядування. Ре- зультатом перегляду політики може стати її: 1. Продовження. 2. Припинення. 3. Зміна (політика наступництва). При виборі між цими варіантами, розробники та виробники зазвичай ко- ристуються міркуваннями щодо: • її результативності – ступеню вирішення проблеми, на яку було спря- мовано відповідну політику; • її ефективності. Результати політики можуть тлумачитись як такі, що мають: 1. Великі витрати і великі вигоди. Така політика легко перетворюється на постійну (інституалізується). Заходи по її впровадженню не викликають серйоз- ної протидії, радикальні зміни малоймовірні. Суперечки стосуються лише роз- міщення ресурсів або її окремих особливостей. 2. Невеликі витрати і великі вигоди. Така політика «промовляє сама за себе» й забезпечується загальною підтримкою. 3. Великі витрати і невеликі вигоди. Так політика теж матиме шанс на про- довження. Адже вигоди стосуються вузьких груп інтересів, які організовуються щодо їх підтримки. Супротивники ж, зазвичай, слабо організовані в силу розми- тості їх інтересів (див §2. розділ 3). 4. Невеликі витрати і невеликі вигоди. У цьому випадку політика надає вигоди одним чітко визначеним групам і покладає витрати на інші чітко визначені групи. А це породжує стійкий та тривалий конфлікт між цими групами. Конфлікт постійно підтримується поправками та інтерпретаціями первинної політики. • здатності забезпечити її належне адміністрування; • специфіки дефектів та недоліків, які виявилися під час здійснення за- ходів по впровадженню політики; • реакцією на результати та наслідки політики різних заінтересова- них сторін та ступенем їхньої обізнаності й політичної впливовості. 145
  • 146.
    Необхідно завжди пам’ятатипро те, що політики ухвалюють свої рі- шення і узгоджують свої оцінки змісту та результатів політики з тиском прихильників, емоційною апеляцією та виборчими міркуваннями. Продовження політики, зазвичай зумовлене: • силою інерції. Існує стійка залежність між тривалістю політики та ймовірністю її продовження. Або, чим довше існує програма, тим ва- жче її припиненні. Адже існують сили, зацікавлені в збережені існу- ючого status quo і більшість суспільства вже встигла звикла до такого порядку справ; • спеціальним рішенням уряду, який прагне засвідчити власну послідов- ність; • невдалими пропозиціями щодо її припинення або наступництва. Практика свідчить, що в до повного припинення політики вдаються вкрай рідко. Радше ми маємо справу з поширеними ілюзіями щодо радикальної но- визни намірів політиків, які схильні переоцінювати вагу інноваційності та не звертати увагу на наступництво. Як правило, такі ситуації трапляються у період радикальних змін у політичному житті, коли політики намагаються якомога біль- ше відмежуватися від курсу своїх попередників, що помножується на прагнення багатьох розробників/аналітиків політики «розпочати все з «чистого аркуша»». У більш спокійному політичному контексті припинення політики пов’язане із багатьма складнощами: 1. Інтелектуальним небажання та психологічною несхильністю. Припи- нення є чимось, що нагадує смерть. 2. Браком політичних заохочень. 3. Інституційною незмінністю. Організації, що відповідають за впровад- ження відповідної політики, виробляють проблеми, шукають шляхи розв’язання та усувають їх ще до того, як ті створюють загрозу існуван- ню або юрисдикції організації. 4. Динамічним консерватизмом. Організації, що відповідають за впро- вадження відповідної політики, продукують нові цілі своєї діяльності. 5. Коаліції заінтересованих сторін, що виступають проти припинення політики. 6. Законодавчими перешкодами. При здійсненні заходів по припиненню політики необхідно дотримуватися процедур, існуючих законів та по- ложень інших нормативно-правових актів. 7. Великі витрати пов’язані з ініціюванням припинення. Зокрема, необ- хідність мобілізувати значні політичні та інтелектуальні ресурси: адже необхідно запропонувати альтернативу тій політиці, яку хочуть при- пинити. 146
  • 147.
    8. Несприятливі наслідки. Занепокоєння персоналу та клієнтури, що дає «козир» для підсилення критики з боку політичних супротивників, або ж, – сприяють посиленню впливу опозиції. 9. Зволікання і відмова. Навіть у разі санкціонування припинення ймовір- не неповне, неналежне або повне невиконання рішення. Воно може мотивуватися подвійним тлумаченням двозначностей у формулюванні або ж здійснюватись у прямій відмові підкоритися такому рішенню. Як ми бачимо, більшість цих проблем, пов’язана з діяльністю відповідних адміністративних установ і організацій. Реалізацію політики легше припинити, ніж діяльність організації, адже: • в організації більше прихильників, ніж у політики; • політику легше оцінити з точки зору цілей, ніж організацію, яка має багато цілей; • більшість політик неодмінно матиме своїх критиків. Окрім того, урядові інституцій виконують певну функцію, а припинення їхньої діяльності передбачає складний та політично суперечливий процес пере- розподілу владних повноважень. Взагалі, установи схильні до продовження сво- го існування навіть шляхом значних організаційних змін: злиття, поділу, зміни виконання програм та функцій. Тому повністю припиняють політику вкрай рідко. Зазвичай, припинення політики відбувається легше, коли започатковують альтернативу цій політиці. Тобто, коли одну політику замінюють іншою. У такому разі йдеться радше про видозміну політики або її наступництво. На користь наступництва в політиці можна навести й інші переконливі аргументи. По-перше, практика засвідчує надзвичайно низьку ймовірність «радикаль- но нової» сфери діяльності, неохопленої раніше державною політикою. По-друге, необхідність нової політики, як правило, породжується невдоволенням від попе- редньої політики (її побічними ефектами), спрямованої на вирішення відповідної проблеми. По-третє, розробник нової політики завжди наштовхується на існування зобов’язань попередньої політики, які не можливо проігнорувати. При здійсненні політики наступництва, яка передбачає, що нова політика зберігає зв’язок із цілями, завданнями, інструментами та зобов’язаннями своєї попередниці, необхідно враховувати низку факторів та мати на увазі успіхи й невдачі попередньої політики: • зважати на «політичний» та «природний» контексти; • взяти до уваги тлумачення змісту попередньої політики через судові рішення; • визначити часові рамки впровадження передбачених заходів, джерела і характер ймовірного супротиву та можливість зберегти певну свободу організаційного маневру; 147
  • 148.
    можливість залишити частину ресурсу в розпорядженні організації, що відповідала за впровадження попередньої політики (повноважень, бюджетних коштів, персоналу, можливості впливу на процес ухвален- ня рішень тощо); • заходи по нейтралізації можливих шкідливих перехідних або роз- подільчих впливів політики на персонал установ та організацій, клієн- тів політики, розміщення засобів її реалізації; • делегітимізацію теорії або аргументів, на яких вибудовувалась політика. Вкрай важливо також збалансувати здатність менеджменту забезпечити впровадження заходів нової політики із спроможністю результативно провести політику наступництва. А це є нелегким завданням, оскільки будь-які зміни в конкретній галузі державної політики пов’язані із суттєвими труднощами. Ось головні з них: • необхідність внесення питання до порядку денного виробників політики. При цьому необхідність та ступінь залучення політичних дійових осіб залежатиме як від величини змін, так і від їх напрямку. А вони значною мірою залежать від існуючої політики (вона може бути реалізацією їх виборчих обіцянок, частиною комплексних коаліційних домовленос- тей, взятих зобов’язань), яку збираються змінити наступною. Тому іноді легше «проштовхнути» (в політичному сенсі) радикально нову політику, аніж добитися перегляду існуючої; • наштовхуються на більш згуртовану протидію. Це пояснюється тим, що вже існують виробники і споживачі, які зацікавлені в збереженні status quo, а, як відомо, ті, хто програють, борються відчайдушніше за тих, хто може виграти. Тоді як ті, хто може виграти від зміни в політи- ці, ще не здійснюють сильного впливу на виробників політики. Тому у випадку, коли зміни політики передбачають зменшення кількості клієнтів чи організацій або корекцію її цілей програм, процес легіти- мації та реалізації таких змін набуває гострого суперечливого та кон- фліктного характеру. Тому персонал та клієнти спробують домогтися сталості політики. Зазвичай цього досягають або отриманням постій- них повноважень, або ж шляхом перетворення важливих заходів та елементів політики у частину інших програм; • подолання опору адміністративних органів розгляду цих питань. Адже визнання необхідності коригування є опосередкованим свідченням їхньої нездатності належним чином реалізувати політику, а отже, ри- зикує стати для них причиною серйозних внутрішньо-організаційних змін. Політика наступництва зазвичай передбачає зміну існуючих а не створення нових організацій, а отже, породжує вимоги зміни в став- ленні і поведінці членів існуючих організацій; • наявність інтерактивного (взаємного та перехресного) впливу на інші види політики та інші програми. Успішна реалізація програм у 148
  • 149.
    суміжних сферах політикиіноді тісно пов’язана із конкретними захо- дами політики, здійснення якої планується коригувати. • складніші для оцінювання. Легше виокремити результати політики ін- новацій ніж наступництва. В сучасному світі все частіше лунають заклики до «відповідальної» політики, тобто проектування та реалізацію таких варіантів політики, які здатні найбіль- шою мірою враховувати інтереси майбутніх поколінь. А інтересом майбутнього покоління може бути можливість змінювати відповідну політику. З огляду на це висувають вимогу відповідного перегляду існуючих політик. При цьому, розроб- никам політики рекомендують враховувати невизначеності майбутнього за на- ступними ознаками: 1. Проблеми весь час змінюються. Необхідно визначити: a. Найважливіші елементи послуг; b. Організації, що їх надаватимуть; c. Клієнтів, що будуть їх отримувати; d. Можливості різних варіантів їх надання. 2. Мінливість підходів до розв’язання проблеми. Зміну уявленнь про «за- гальноприйнятне». 3. Мінливість ресурсної бази. Ймовірну нестачу в майбутньому необхід- них владних і матеріальних ресурсів для здійснення такої політики та зміну їх вартості. 4. Мінливість попиту. Прогнозування змін у видах, обсягах послуг, їхньої структури, вимог до способу надання, мінімальних фінансових вит- рат, необхідних для такого надання тощо. Запитання для самоконтролю: 1) Яка різниця між результатами політики та її наслідками? 2) Які є форми впливу політики? 3) Які методи використовують для оцінювання політики? 4) В чому суть порівняльного методу оцінювання політики? 5) Які існують проблеми при застосуванні моделювання для оцінювання політики? 6) В чому полягає політична чутливість процесу оцінювання політики? 7) Які параметри оцінювання політики використовуються для прийняття рішення щодо її продовження, припинення чи зміни? 149
  • 150.
    8) В чомуполягають складнощі для припинення політики? Чому до припи- нення політики вдаються вкрай рідко? 9) В чому полягає здійснення політики наступництва та які фактори мають бути враховані для її провадження? 10) Якими є ознаки невизначеності майбутнього? РОЗДІЛ 3. Оформлення та презентація варіанту політики § 1. ПІДГОТОВКА РЕКОМЕНДАЦІЙ Остаточним етапом розробки та аналізу політики є випрацювання та пре- зентація пропозицій щодо того, як вибудовувати різні її варінти. Інакше кажучи, підсумком роботи аналітика політики є його порада/рекомендація виробнику політики, яка по суті своїй є відповіддю на питання: «що має бути зроблено?». Рекомендації щодо доцільності обрати той чи інший варіант політики для вирі- шення певної суспільно-значущої проблеми повинні містити вимоги таких ре- альних дій, до яких може вдатися уряд. Опис та обгрунтування того варіанту політики, до якого рекомендується вдатися її виробнику, по суті своїй, є квінтесенцією усіх попередніх етапів аналі- тичної роботи. Тому, приступаючи до оформлення та готуючи презентацію від- повідної рекомендації, досліднику політики доводиться з’ясовувати цілу низку питань: • визначення цілей; • обрахунку витрат; • особливості зовнішніх умов; • наявності часу; • можливих ризиків; • різних ступенів невизначеності при прогнозуванні наслідків політики. При цьому розробник політики готуючи певний її варіант, повинен зважа- ти на споживача своїх порад. Розроблені варіанти політики повинні відповідати повноваженням, можливостям та мотивам того її виробника, що уповноваже- ний ухвалювати відповідні рішення. Тобто, успішність аналізу політики зале- жить і від того, чи вдасться її розробнику пристосувати свої поради до характеру стратегічного вибору того чи іншого варіанту політики до проблем та потреб тих, 150
  • 151.
    хто приймає цірішення. Тому готуючи рекомендацію, розробник політики за- вжди повинен замислюватись над: 1) відповідністю клієнта (споживача)/виробника політики результатам проведеного аналізу; 2) іншими джерелами інформації і порад, що доступні виробнику полі- тики; 3) специфічними міркуваннями та аргументами, що матимуть для нього вагу; 4) найкращим способом презентації своїх рекомендацій. Зупинимося докладніше на останньому. Вважається, що успіх всієї роботи розробника/аналітика політики принаймні на третину залежить від презентації розроблених рекомендацій. Вміння визначити належну форму, час, організува- ти процес презентації, враховуючи при цьому особливості клієнта, є справжнім мистецтвом аналітика політики, що поєднує попередній досвід, знайомство з конкретним психологічним та політичним контекстом, у якому доводиться ух- валювати рішення його клієнту, інтуїцію та творчий підхід. Однак існують і за- гальні поради щодо того, як організувати презентацію підготовлених рекомен- дацій. По-перше, треба визначити правильний час, коли клієнт найбільш готовий до сприйняття відповідної інформації. Своєчасність рекомендацій означає, що з одного боку питання вже гостро постало на порядку денному виробника полі- тики, однак він ще має визначеного часу для обмірковування та ухвалення від- повідного рішення. По-друге, для виробника політики пропоновані рекомендації не повин- ні носити характеру радикальної новизни. Ця вимога означає не лише те, що розробнику політики не варто піддаватися спокусі глобальних рішень, віддаючи тим самим перевагу тактиці «малих розв’язань» (що полегшує імплементацію, т.ч. й можливість запровадження відповідних пілотних проектів), але й те, що клієнт вже має бути обізнаний з ключовими моментами тієї роботи, яку здійс- нює аналітик. Цього досягають шляхом кооптації клієнта до усіх етапів розробки відповідних рекомендацій. Наприклад, з ним необхідно заздалегідь обговорити можливі тлумачення проблеми та цілі політики, вказати політикам на чутливість прогнозу для змін у головних припущеннях та в контексті специфічного рішен- ня. Бажано також умовити клієнта попередньо погодитись на використання чітко визначеної методології та базування аналізу на конкретних припущеннях. Цього можна досягти як безпосередніми поточними консультаціями з відповід- ними виробниками політичних рішень, так і з більш інтенсивною співпрацею з посередниками між аналітиком та клієнтом: його помічниками, радниками, заступниками тощо. Оскільки презентація рекомендацій відбувається у вигляді пропозиції до розгляду кількох варіантів рішень, то під час її проведення аналітикові слід пе- реконати свого клієнта в тому, що: 151
  • 152.
    1) запропоновано достатнюкількість альтернатив; 2) варіанти політики максимально визначені; 3) аргументи «за» і «проти» кожного варіанту чітко окреслені. При виборі ж та формулюванні варіантів необхідно керуватися принципом «контрольованих наслідків» майбутньої політики, що означає визначення та- ких цілей політики, досягнення яких можна надійно відстежувати, оцінювати та контролювати, аби забезпечити при цьому збереження авторитету влади, яку уособлює відповідний політик / урядова інституція. З змістовної точки зору зміст презентації пропозицій розробника / аналітика зводиться до аналізу, порівняння та обговорення різних альтернативних варіан- тів політики. Готуючи матеріали для презентації клієнту, радять аналіз варіантів політики самому досліднику здійснювати за наступною схемою: 1. Описати проблему. 2. Скласти список можливих варіантів політики спрямованих на її вирі- шення. При цьому, можливо, навести один «нечуваний». 3. Звузити перелік варіантів до 3-5 (інші можливо подати як субваріанти головних). Аналіз кожного варіанту має передбачати: • визначення належного напрямку дій; • підготовку резюме вигід / витрат: o фінансові мотиви; o роль людських ресурсів; o суспільний вплив; o ймовірна реакція груп та організацій; o партійні та виборчі міркування • рекомендації аналітика щодо доцільності його обрання (залежно від специфічних обставин та тактичних міркувань) та пріоритет- ності стосовно інших альтернатив. Передбачається, що презентація різних альтернатив завершується рекомен- дацією аналітика уповноваженому виробнику рішення, стосовно того на який варіант політики йому варто пристати. При цьому, що остаточний вибір здій- снює завжди відповідний політик чи колективний орган. Порівняння та оцін- ка різних альтернатив здійснюється за критеріями, які були раніше вже опи- сані нами (див. § 2. глава 6), що в свою чергу висуває «негативні» вимоги до тих варіантів політики які виносяться аналітиком на вибір її уповноваженому виробнику. Інакше кажучи, кожна з них не має бути: 1. недійсною, тобто такою що не може бути втілена за наявного рівня технічного та технологічного розвитку; 152
  • 153.
    2. неефективною; 3. не результативною; 4. невідповідною; 5. нелегальною, тобто такою що виходить за межі чинних норм; 6. нездійсненною для виконання; 7. несправедливою; 8. політично неприйнятною; 9. такою, яку неможливо сформулювати. Традиційно від аналітика / розробника політики вимагають забезпечити об’єктивність та неупередженість свого аналізу та способу представлення аль- тернативних варіантів політики, аби уникнути тим самим нав’язування однієї з них, та нехтування іншими. Ця вимога базується на припущенні, що вибір полі- тик здійснює на підставі презентованих рекомендацій. Однак така раціональна модель уповноваженого вибору має суттєві обмеження, про які обов’язково по- винні знати та послуговуватися ними лідери кампаній громадського лобіювання при підготовці та презентації виробникам політики власних рекомендацій. Загалом складання списку альтернатив є ефективним інструментом маніпуляції. По-перше, це може бути формою виправдання вже зробленого вибору. Метою цього є представлення бажаного комусь результат як єдино можливого варіанту політики. Цього досягають шляхом складання такого списку де альтернативу, якій віддано перевагу, супроводжують іншими, менш привабливими. Таким чи- ном політичний діяч може представити її як єдино можливий засіб. Цей прийом відомий під назвою «стратегія Гобсона». Стратегія Гобсона застосовують й для того, аби надати законності рішенню стосовно вже здійснених дій. По-друге, вибудова альтернатив для будь-якого рішення значною мірою за- лежить від розуміння причинності виникнення, існування та загострення про- блеми. А визначення причин, в свою чергу мотивується бажанням покласти провину, засвідчити власну важливість для майбутнього вирішення тощо. Зви- чайний перелік можливих варіантів політики є виключенням всіх альтернатив, спрямованих на інше розуміння причини. По-третє, контроль над кількістю та видами альтернатив поданих для роз- гляду часто є прихованим та ефективним інструментом політичної гри. Не ста- вити питання в порядок денний є не менш важливою владою, ніж його ставити. І це зрозуміло, адже та альтернатива, що залишається не оприлюдненою, не на- званою і недослідженою, не стане джерелом незадоволення, обурення та відрод- ження сподівань, така ідея не ризикує з’явитися з часом знов у головах людей шляхом згадки про неї. По-четверте, зосередження на тих чи інших наслідках для аналізу можливо- го впливу різних варіантів політики. Визначення наслідків дії – це те саме, що й визначення ї причин із протилежного боку. Оскільки кожна дія має незліченні 153
  • 154.
    наслідки, не існуєякогось природного чи правильного місця, де слід окреслити коло наслідків для оцінювання. Вибір наслідків для аналізу є і суперечливим, і стратегічним кроком. Шляхом простого включення достатньої кількості нега- тивних наслідків, які переважили позитивні, можна схилити рішення в один бік або, навпаки, спрямувати його в другий бік, якщо по-іншому окреслити межі вибраних наслідків. По-п’яте, при складанні переліку альтернатив часто вдаються до метафорич- ного присвоєння назв тому чи іншому варіанту політики, що часто, насправді, є нічим іншим як процесом «навішування ярликів». При цьому робиться розраху- нок на емоційну реакцію виробника рішень на назви таких варіантів політики. Узагальнюючи, можна стверджувати, що в реальному житті будь-який перелік альтернатив (які за припущенням мають бути рівноцінними) у процесі ухвален- ня політичного рішення є ретельно сконструйованим вибором Гобсона, в якому одну альтернативу викладено посеред інших, що представлені в найчорнішому світлі. § 2. ДОКУМЕНТ З АНАЛІЗУ ПОЛІТИКИ Загалом, метою документу з аналізу політики є надання вичерпної і перекон- ливої інформацію для обґрунтування рекомендацій її розробника щодо вирішен- ня тих проблем на які спрямована відповідна політика та вказування виробнику політики на можливих партнерів та напрямки потенційної протидії реалізації того чи іншого її варіанту. Тому рекомендація, яка адресується вповноваженому виробнику політики є одночасно й раціональним інструментом для вироблення та ухвалення рішення й політичним закликом до взаємодії з відповідними заін- тересованими сторонами. Якщо ж повернутися до логіки підготовки рекомендації, то попри усе мож- ливе розмаїття їхніх видів та форм, можна стверджувати, що суть пропозиції того чи іншого варіанту політики зводиться до відповідей на три засадничі питання: 1. Що слід робити? 2. Чому це слід зробити? 3. Як це слід зробити? Далі ми наводимо один із можливих способів оформлення документу із аналізу політики. Він містить найбільш розгорнуту та деталізовану структуру свого змісту. В реальному житті не всі із зазначених тем потребують не лише свого висвітлення, але й навіть згадки про себе. Проте аналітики політики зазвичай прагнуть дати максимально розгорнутий матеріал, лише частина якого презентується виробнику політики, при чому у разі потреби той завж- ди може звернутися до документу, який містить більш розгорнуту аргумен- тацію. Формат за яким готують документи з політики залежить насамперед від існуючої традиції по підготовці таких документів, потреб її замовника, прийнятих стандартів та специфічних побажань клієнта. Рекомендується 154
  • 155.
    попередньо узгоджувати структурута обсяг документу політики, який резю- мує собою її аналіз. Наведена далі структура документу з аналізу політики може стати в нагоді лі- дерам кампанії громадського лобіювання при їхньому критичному дослідженні тих матеріалів на підставі яких органи влади / уповноважені посадовці ухвалили / збираються ухвалити відповідні рішення. Адже з її допомогою легко встанови- ти які аспекти політики не знайшли свого висвітлення, або були свідомо прихо- вані їхніми розробниками від уповноважених виробників політичних рішень. Отже документ складається з: опису його змісту, анотації, вступу, аналізу проблеми, оцінки політики щодо цієї проблеми, аналізу можливих варіантів її вирішення, рекомендацій щодо цих варіантів та плану впровадження цих реко- мендацій. Зміст документа – містить опис загальної схеми організації документа. Він являє собою систему заголовків та підзаголовків та включає також список таб- лиць і рисунків. Анотація – стислий виклад основних частин і положень документа. Головна мета анотації – надання необхідної читачу інформації про результати та виснов- ки проведеного дослідження. При підготовці анотації як його складники можна використовувати ключові фрази з основного тексту дослідження. Вступ Питання до висвітлення: - Що призвело до наявного стану речей? - Яка проблема розглядається в документі? - Яка мета дослідження? - Яка методологія дослідження? - Яка структура аналітичного документа? - Наслідки існування проблеми 1. Аналіз проблеми та її причин • Ознаки проблеми • Проблема (її важливість, масштаб і вплив) • Причини її виникнення • Заінтересовані сторони (хто виграє і потерпає від цієї проблеми?) • Наслідки існування проблеми (в подальшому якщо проблему не буде вирішено?) 155
  • 156.
    2. Оцінка політикищодо наявної проблеми Питання до висвітлення: - Чи були спроби вирішити проблему? - До яких результатів вони призвели та чому? - У чому полягають помилки / перешкоди попередніх спроб вирішити проблему? - Хто підтримував / не підтримував спроби вирішити проблему і чому? - Хто виграє / програє від зміни наявної політики? 3. Аналіз можливих варіантів вирішення проблеми: Питання до висвітлення: - Які існують варіанти вирішення проблеми? - Які критерії оцінки використано для оцінювання варіантів? - Які хиби та переваги кожного із запропонованих варіантів? - Які підходи застосовано для обгрунтування кожного варіанта? - Як запропоновані варіанти вплинуть на заінтересовані сторони? - Яка загальна оцінка кожного з варіантів? 4. Рекомендації щодо вирішення проблеми Питання до висвітлення: - Які рекомендації щодо способів вирішення проблеми можна надати, базуючись на розглянутих варіантах? - Чому рекомендації вирішують проблему краще, ніж наявна політика чи інші варіанти? - Чи достатньо повно описано той варіант вирішення проблеми, якому надано перевагу? - Чи враховано всі можливі негативні наслідки? 5. Впровадження рекомендацій з вирішення проблеми Питання до висвітлення: - Які заходи (адміністративні, юридичні, інші) потрібно здійснити щодо впровадження рекомендацій? - Які ресурси необхідні для впровадження рекомендацій? 156
  • 157.
    - Які основні перешкоди (фінансові, юридичні, етичні) треба очікувати під час впровадження рекомендацій? - Яким чином треба впливати на заінтересовані групи, щоб вони схва- лили та впровадили рекомендації? - Яким чином треба контролювати й оцінювати процес впровадження рекомендацій? Бібліографія Додатки При написанні документу з аналізу політики рекомендують: • Використовувати просту, усім зрозумілу мову. • Використовувати короткі речення та параграфи. • Де можливо формулювати свої думки як пункти переліку. • Уникати технічної термінології або жаргонізмів, а також незнайомих скорочень. • Висловлюватись стисло, не відхиляючись від теми. • Працювати над кожним реченням, доки кожне слово не буде «на своє- му місці». • Не вагайтися різати та скорочувати текст; після правки перечитати його та знову вирізати зайве. • Попросити колегу, не знайомого з проблемою, прочитати кінцевий варіант документа та дати свої зауваження. Звичайно, існує велика кількість різних видів документів з аналізу політи- ки. Обсяг, структура та зміст таких документів залежить від конкретних цілей проведеного дослідження особливостей підготовки та узгодження проектів рі- шень, що ухвалюються відповідними уповноваженими урядовими інституціями чи посадовцями. Однак, в практиці багатьох демократичних урядів все частіше використовуються принаймні два типових документи, що дотичні до різних етапів проведення дослідження у конкретних галузях державного/ регіонально- го/ муніципального управління – це так звані «зелені» та «білі» книги з питань політики. Обидва документи, розглядаються не лише систематичним викладом результатів відповідного аналізу, але й слугують ефективним інструментом ін- формування про порядок денний та наміри розробників політики та дієвим за- собом консультування з заінтересованими сторонами. Зупинимось на них до- кладніше. 157
  • 158.
    «Зелена книга» єдокументом, що дозволяє ефективно вивчити проблему політики та визначити ставлення до неї з боку заінтересованих сторін. Мета: допомогти органам влади привернути увагу заінтересованих сторін до проблеми або можливостей, що виникають, а також виявити ставлення цих заін- тересованих сторін до можливих способів вирішення проблем або використання можливостей. Структура: 1. Опис проблеми / нових можливостей • Яка проблема потребує вирішення? • Які нові можливості відкрилися? • Якою мірою вирішення проблеми або використання можливос- тей потребує вручання держави? 2. Визначення мети проведення консультацій із заінтересованими сто- ронами (чого органи влади хочуть досягти за допомогою політики, у вирішенні яких питань уряд потребує підтримки заінтересованих сторін). 3. Докладний опис проблеми • Наскільки великі масштаби проблеми? • Які зміни відбулися останнім часом? • Які соціальні та економічні умови правлять за тло розвитку подій? 4. Визначення можливих ускладнень, якщо проблему не буде вирішено • Як це позначиться на суспільному житті? • Якими будуть масштаби цього явища? • Що перешкоджає подоланню проблеми? 5. Формулювання ключових питань для обговорення • Наскільки важливою видається проблема заінтересованим сто- ронам? • Якими можуть бути способи вирішення проблеми? 6. Сучасний стан у проблемній сфері та оцінка чинної політики • Сучасна державна політика у сфері, що викликає занепокоєння; • У чому виявляються нові ініціативи щодо вирішення проблеми? 158
  • 159.
    7. Можливі варіанти та / або принципові позиції щодо подальших дій • На підставі яких критеріїв можна оцінити варіант політики? • Які варіанти вже вироблено? «Біла книга» є документом що дозволяє провести комплексну оцінку різних варіантів політики за участю заінтересованих сторін. Мета: допомогти органам влади ознайомити заінтересовані сторони з варіантами політики або можливостями, якими варто скористатися для вирі- шення проблеми, і виявити думку заінтересованих сторін щодо кожного з таких варіантів чи кожної з таких можливостей. Структура: 1. Визначення проблеми / нових можливостей, які потребують зміни політики • Які симптоми проблеми у суспільному житті? • Які проблеми зумовлюють ці симптоми? • Які будуть наслідки і для кого, якщо проблему не вирішувати- муть? • Які є групи інтересів щодо вирішення визначених проблем? 2. Визначення цілей державної політики щодо вирішення визначених проблем 3. Докладний опис ініціативи, що розглядається (стратегія, програма) • Що треба змінити? • Які критерії оцінки варіантів? • Які можливі варіанти вирішення проблеми? • У чому переваги та хиби того чи іншого варіанта? • Яку політику пропонують обрати? 4. Опис змісту та етапів впровадження • Які перешкоди виникнуть та як їх подолати? • Які наслідки впровадження очікуються? • Які дії та кроки необхідно передбачити? • Які ресурси необхідні для впровадження політики? 5. На які принципи спирається запропонований варіант політики? 6. Яких часових рамок потребує виконання конкретних етапів плану (стратегії програми) 159
  • 160.
    Поступово в Українітеж формується певна практика підготовки та обгово- рення документів з аналізу політики як на рівні органів влади так і у середовищі організацій громадянського суспільства. В додатках ви можете ознайомитись з методикою по підготовці проектів рішень Кабінету Міністрів України, якими керуються працівники урядового секретаріату та інші центральні органи вико- навчої влади у цій роботі та форматами «резюме ідеї» й «пропозицією до політи- ки» за якими оформлюються результати аналізу політики on-line громадського Інтернет-ресурсу «Ідеальна Країна». § 3. ПРЕЗЕНТАЦІЯ РЕКОМЕНДАЦІЙ У §1 цього розділу вже йшлося про те, як важливо враховувати особливості політичного контексту в якому перебуває споживач рекомендацій аналізу полі- тики. Зрозуміло, що попри мінливість особливих обставин, існують певні типові поради стосовно того, як досліднику / розробнику політики ефективніше при- вернути увагу та донести зміст своїх рекомендацій до відповідного уповноваже- ного виробника рішень. Рекомендації щодо політики можуть презентуватися як в усному так й у письмовому вигляді. При підготовці письмової рекомендації результати дослідження зазвичай оформлюються в наступний меморандум: Кому ---- Від кого ---- Дата ---- Тема – одним рядком тексту; Предмет – виклад проблеми; Рекомендації – що слід зробити; Обговорення – чому це слід зробити (при цьому при можливості варто вказа- ти на альтернативні варіанти); Можливі дії – як має діяти виробник рішення, якщо він згоден із запропо- нованим варіантом політики. Обсяг тексту меморандуму не повинен перевищувати 4-5 сторінок. Пам’ятайте, що виробники рішення є зайнятими людьми, в них зазвичай не має великої кількості часу аби приділяти його аналізу написаного документу. Окрім того, чим більший обсяг матеріалу, тем менша ймовірність того, що його буде прочитано. Тому ідеально, аби зміст такого меморандуму міг поміститися на 1 сторінці. При цьому повинен, автором повинен застосовуватися чіткий, про- стий, лаконічний стиль написання такого документу. У розгорнутому варіанті меморандуму зазвичай більше уваги приділяється аналізу альтернатив. 160
  • 161.
    У випадку якщописьмова рекомендація викладена більше ніж на 5 сторін- ках, її виклад необхідно будувати як доповідь. При цьому: 1. Обов’язково треба підготувати резюме обсягом 4-5 сторінок за струк- турою повного звіту. Пам’ятайте, що таке резюме лише узагальнює зміст доповіді, а тому не повинне містити нової інформації. Якщо від- бувається публічна презентація доповіді, то її учасникам слід роздава- ти саме таке резюме. 2. Необхідно чітко структурувати текст доповіді ( використання заго- ловків, підзаголовків, шрифтів, курсиву, виділення, тощо). 3. Всі необхідні таблиці, діаграми, розрахунки треба «винести» у додатки до доповіді. Загалом при підготовці письмової рекомендації її авторам радять: 1. Уявляти себе на місці адресата тексту. 2. Завжди вказувати джерела використаної інформації. 3. Порядок подання матеріалу має відповідати вимогам лінійного мис- лення: проблема --- варіанти --- рекомендація. 4. Не зловживати використанням матриць та таблиць. Вони мають бути максимально чітко «виписаними»: спрощеними, не переобтяженими зайвою інформацією. У тексті слід уникати всього, що може мати не- однозначне тлумачення. 5. Текст документу має легко читатися, що передбачає чіткість формулю- вань та аргументованість висновків. 6. Текст має бути бездоганним з погляду орфографії та стилістики. До усної рекомендації вдаються часто вдаються якщо клієнту необхідно ух- валити колективне рішення. Головним завдання виступу розробника політики є якнайкраще підготовити та вміло подати пораду клієнтові. При цьому авторам радять: • Готуватися до презентації з максимальною тривалістю в 15 хвилин. При цьому, розгляд окремих деталей варто залишити для питань. • Під час виступу не варто зловживати технічними засобами. За 15 хви- лин презентації використовуйте максимум 1-2 матриці / таблиці. • Не дратувати клієнта демонстрацією своїх знань. • Обов’язково відповідати на всі питання. • Якщо Ви не можете відповісти на запитання, пообіцяйте уточнити ін- формацію та відповісти у письмовому вигляді якнайшвидше. • Бути коректними та доброзичливими до зауважень та способу мислен- ня свого клієнта. 161
  • 162.
    Стежити, аби питання, що ставляться не відводили увагу від пробле- ми. • Ставити себе на місце аудиторії. • Із головною промовою не обов’язково виступати керівнику групи, а на питання краще відповідати тому, хто відповідав за цю ділянку роботи. • Проводити репетиції презентації, в т.ч. й для випадкової аудиторії. З особливими вимогами щодо презентації своїх результатів, зустрічаються ті дослідники політики які оцінюють її впровадження. Це зумовлено низкою фак- торів. По-перше, наслідки оцінювання можуть мати драматичні наслідки для тих чия діяльність оцінюється, й з цієї точки зору споживання результатів оці- нювання є політичним процесом. По-друге, менеджери політики та їхній персо- нал часто вважають, що вони краще розбираються на тих питаннях з якими вони мають справу, аніж «зовнішні» оцінювачі. Тому презентація досліджень оцінки впровадження політики має бути максимально виваженою та обґрунтованою щодо своїх висновків. Її авторам рекомендують: • Повідомляти про обмеження дослідження (проблеми вимірювання, якості даних, методів дослідження, концептуальної зосередженості і т.п.). • Завжди пам’ятати про різноманітні підтексти політики. • Зважати на прийнятність результатів оцінювання для клієнтів та фун- даторів програми. • Звіряти результати оцінки з «прихованим порядком денним цілей». • Вирішити до якої міри слід оприлюднювати результати оцінювання. • Не обмежуватися лише резюмуванням висновків оцінювання. Окрім цього треба чітко сформулювати наявні та потенційні наслідки полі- тики та сформулювати рекомендації щодо її подальшої долі. • Завжди мати при собі необхідну кількість примірників дослідження. Адже якщо в організації чиниться опір втіленню / оприлюдненню вис- новків оцінювання, його текст (звіт) може безслідно зникнути. Запитання для самоконтролю: 1) Які фактори слід врахувати аналітику для підготовки презентації певного варіанту політики? 2) Що таке принцип «контрольованих наслідків»? 3) Чому складання списку альтернатив може бути інструментом маніпуля- ції? 4) Опишіть, будь-ласка, загальну структуру документу з аналізу політики. 162
  • 163.
    5) Яких технічнихвимог слід дотримуватись при підготовці документу з аналізу політики? 6) Поясніть різницю між «зеленою» та «білою» книгами політики. 7) Які є поради з підготовки письмової та усної рекомендації щодо вибору альтернативи політики? РОЗДІЛ 4. Політичні аспекти аналізу політики § 1. ДОСЛІДЖЕННЯ ПОЛІТИКИ ЯК ЗАСІБ ПОЛІТИЧНОЇ БОРОТЬБИ Традиційно така тема як політичні аспекти використання аналізу політики не є предметом його методичної саморефлексії. Й це не дивно, позаяк від само- го початку свого виникнення аналіз політики сприймався як спосіб «деполіти- зувати», раціоналізувати та професіоналізувати вирішення суспільно-значимих проблем. Від аналізу політики чекали і продовжують чекати, насамперед, макси- мально незаангажованого, об’єктивістськи неупередженого та науково обґрун- тованого способу вироблення рекомендацій у сфері державної політики, які б слугували головним мотивом при ухваленні рішень та відсували назад міркуван- ня політичної кон’юнктури, якими так часто керуються політики. Звичайно, аналіз політики не може цілковито скидати з шальки терезів так- тичні міркування виробників рішень, що, до речі, відображається у дослідження перспектив політичної прийнятності того чи іншого варіанту рішення пробле- ми яке вважається обов’язковою складовою такого аналізу. Однак, такі тактичні міркування політиків, що пов’язані з їхніми виборчими планами та бажаннями заручитись якомога ширшою підтримкою й не давати зайвих приводів для кри- тики з боку опозиції, швидше оцінюються як неуникненні проте прикрі «обме- ження» для процесу раціонального вироблення рішень. Саму ж можливість дослідження використання методів та результатів аналі- зу політики для цілей політичної боротьби прихильники «раціональної» моделі ухвалення державних рішень вважають чимось на кшталт порушення неписаних правил професійної етики. Між тим аналіз політики, який завершується реко- мендацією щодо того, що та як слід зробити уповноваженому виробнику рішень аби вирішити певну проблему є одночасно формою опосередкованого впливу на складну констеляцію сил та гравців у постійній грі за здобуття та отримання вла- ди з боку тих чи інших політичних сил, органів влади та заінтересованих сторін. Аналіз політики іноді справді набуває характеру обстоювання тієї чи ін- шої вже раніше ухваленої політики або джерелом аргументів для її критики. Тим самим аналіз політики сам перетворюється на більшою або меншою мірою 163
  • 164.
    ефективний інструмент політичноїгри, а його процедури, методи та результати стають витонченими способами маніпуляціями оцінками та настроями різних виробників політичних рішень та суспільних груп. І про це варто пам’ятати, на- самперед, організаторам кампаній громадського лобіювання. Саме тому аналіз політики й є цікавим тим, хто не просто зайнятий безстороннім пошуком «кра- щого варіанту», а має цілком ясну та означену ціль – добитися ухвалення такого способу рішення проблеми політики, який максимально відображає цінності й відповідає інтересам ініціаторів кампанії громадського лобіювання. Власний варіант політики, навколо обстоювання якого вибудовується конк- ретна лобістська кампанія має бути протиставлений тій політиці, що реалізуєть- ся нині владою. А це в свою чергу потребуватиме формулювання вагомих та переконливих аргументів «проти» тієї урядової політики якій опонують, та «за» на користь тієї альтернативи, що обстоюється відповідною кампанією. Тому, приступаючи до аналізу проблемної ситуації, аналітик політики професійна діяльність якого підпорядковується завданням лобістської кампанії, перш ніж братися до формулювання нового, альтернативного чинному, варіанту політики повинен з’ясувати те, якою є політика стосовно вирішення проблем такого типу. Це ж, в свою чергу, передбачає пошуку відповідей на наступні питання : 1. Чи існує політика, і якщо так, то в чому вона полягає? 2. В якому сенсі тут наявна політика і який вплив вона справляє? 3. У чому полягає справжній зміст тієї чи іншої політики? 4. Яка роль різних груп, політичних сил та громадян у процесі її форму- вання? 5. Хто виграє, а хто програє від її здійснення? 6. Які проблеми виникатимуть у процесі її реалізації? 7. Які зовнішні і внутрішні процеси можуть на неї вплинути? Дослідження перспектив та планування лобістської кампанії не можливе без з’ясування того, хто визначає те, яким чином буде вирішена відповідна пробле- ма. Ідентифікація об’єкту для прикладання зусиль лобістської кампанії сама по собі складає не абияку проблему (до речі цьому присвячений окремий підруч- ник в межах навчального курсу для менеджерів лобістських кампаній), хоча б з огляду на те, що повноваження та ресурси необхідні для вирішення конкретної проблеми розпорошені поміж різними уповноваженими органами влади та їх- німи посадовцями. Все ж, аналіз проблемної ситуації врешті-решт виводить на певного виробника рішення, який головним чином відповідає за вирішення та- кого типу проблем, і зазвичай такою «вирішальною інстанцією» виступає певна урядова інституція. Тому лідерам кампанії громадського лобіювання необхідно також здійснити попередній аналіз діяльності цієї урядової інституції, а саме до- слідити те: 1. що заявляють її речники; 164
  • 165.
    2. які рішення / дії вона ухвалює та здійснює; 3. як організована робота цієї інституції; 4. яким питанням вона віддає перевагу; 5. хто з політиків керує або контролює в уряді діяльність відповідної ін- ституції. Останній пункт цього переліку потребує пояснення. По-перше, система демократичного врядування вибудовується за такою логікою, що всі інституції виконавчої влади (міністерства, державні комітети, національні комісії, струк- турні підрозділи виконавчих органів місцевих рад тощо) решті-решт підпоряд- ковуються в своїй діяльності «політикам». По-друге, під «політиком» ми маємо на увазі, не «членів партії» чи демагогів, які люблять поговорити на загальні теми га відміну від «господарників», а тих людей які займають посади в органах вла- ди внаслідок прямого обрання ( Президент України, депутати, міські /сільські / селищні голови), або призначаються цими обранцями за результатами виборів (члени Кабінету Міністрів, члени виконавчих органів міських /сільських / се- лищних рад). Політик, в цьому сенсі, є посадовцем кар’єра якого залежить від волі вибор- ців. Тому, на відміну від професійного державного / муніципального службовця, який призначається на посаду, звільняється з неї та отримує посадове підвищен- ня незалежно від результатів виборів, політик залежить від суспільної думки та чутливий до настроїв громадян. З огляду на таку подвійну специфіку політика: здійснення ним керівництва виконавчими органами та залежністю від думки ви- борців, саме він є найадекватнішим об’єктом прикладання зусиль тих, хто хоче вплинути на зміст певної державної, регіональної чи муніципальної політики. А будь-який політик прагне: • домогтися довіри якомога більшого числа виборців; • уникнути критики з боку своїх опонентів; • успішно вирішити проблему, за розв’язання якої він відповідає. Подібними мотивами керується й та політична сила, що перебуває при владі (правляча більшість, уряд). В їхній діяльності теж не останню роль відіграють розрахунки щодо: 1. популярності – громадської підтримка / схвалення їхньої діяльності. Зазвичай така популярність є результатом догоджання або вузьким ін- тересам за рахунок більшості, або більшості за рахунок меншості; 2. потенційного переобрання – пріоритетної зосередженості діяльності та використаних ресурсів (надання специфічних вигід та переваг) на тих округах або тій категорії виборців підтримка яких гарантує переобран- ня; 3. партійної вигоди – винагородження товаришів і покарання ворогів. 165
  • 166.
    Важко однозначно тавруватизалежність діяльності політиків (на кшталт «хороший політики думає про справу, поганий – про переобрання»), а отже й тих конкретних політик які вони затверджують та впроваджують в життя від їхніх оцінок популярності тих и інших кроків. По-перше, така «турбота про переоб- рання» є дієвим механізмом зворотного зв’язку між уповноваженими політиками та суспільством, і не дає можливість довго здійснювати політику, яку більшість громадян з тих чи інших міркувань вважають поганою. По-друге, політичний процес (politics) є боротьбою не просто за владу як таку, але насамперед, за право здійснювати ту чи іншу державну / публічну політику (policy). При цьому потре- би у боротьбі за симпатії та голоси виборців (politics) можуть суперечити праг- ненню цих же політиків / політичних сил до досягнення бажаних цілей (policy). Не можливо передбачити усіх можливих випадків переплетення двох голо- вних мотивацій у діяльності політиків – реалізувати обстоювані цілі державної політики та залучитися щонайбільшою суспільною підтримкою. Модель полі- тичної логіки змушує політика вдаватися до най різноманітних хитрощів: вра- ховувати можливість зміни визначеної мети, одночасного переслідування двох протилежних цілей, здобуття перемоги шляхом підкреслення поразки й програ- шу за видимої перемоги тощо. Однак, все це повинно здійснюватися з метою отримати мандат на здійснення певної політики. Демократичне суспільство повинно не просто засуджувати політичну гру як прояв не зовсім здорового та цинічного прагнення до влади, але й вимагати пояснення від політиків як вони збираються вибудовувати відповідну політику органів влади, у разі своєї перемоги на виборах. І вибори повинні сприйматися громадськістю не лише способом приходу до влади тих чи інших осіб чи партій а, насамперед, широкою суспільною легітимацією конкретних варіантів політи- ки, на реалізацію яких уповноважуються відповідні обранців. Очевидно, що прагнення та обіцянки політиків надзвичайно рідко втілюються в життя без суттєвих перешкод. Справді, будь-яка політична стратегія є людським витвором, розробленим, запровадженим і узгодженим з певним політичним світом та його реальними обставинами. Та чи інша політична сила не отримавши необхід- ної кількості голосів виборців для приходу до влади вимушена створювати коаліцію, а тим самим йти на певні компроміси з планами та обіцянками інших політиків. Іншим прикладом може бути те, що успішне втілення відповідної політики потре- бує рішень та дій інших органів влади, на які не поширюється вплив відповідного політика чи партії / коаліції. Тому, зазвичай, між обіцяною політикою та процесом реальної діяльності в органах влади існує своєрідна внутрішня напруженість, яка заставляє політиків перейматися питаннями: 1. Чи робимо ми те, що обіцяли? 2. Як відображається наша діяльність в опитуваннях громадської думки? 3. Чи виграємо ми наступні вибори? 4. Чи залишаємося ми впливовими порівняно з іншими організаціями? 5. Чи приймуть ті чи інші кроки наші послідовники (однопартійці)? 166
  • 167.
    З’ясування цих таінших питань засвідчує, що політики завжди так чи інакше вдаються до критичного аналізу своєї діяльності не лише керуючись прагненням успішного рішення тих чи інших суспільно-значимих проблем, але й мотивую- чись власними тактичними потребами. Більше того аналіз політики надає їм конкретні висновки, оцінки та ідеї якими вони послуговуються в публічних де- батах аби здобути ширшу суспільну підтримку, відібрати її в опонентів, і все це для того, щоб контролювати політику. Інакше кажучи, аналіз політики є одним із знарядь політичної боротьби, а доступ до нього характеризується нерівним розподілом. Спрощуючи, можна стверджувати, що політична сила, яка перебуває при владі маючи на своєму боці великий обсяг статистичної, оціночної та розрахункової інформації, обстоюю- чи свою позицію від самого початку виглядає переконливіше ніж її опоненти, які намагаються протиставити ґрунтовному аналізу та обґрунтуванню урядової політики лише загальні гасла про її несправедливість, безвідповідальність та безперспективність. Будь-які опоненти влади, аби мати переконливий вигляд в очах громадськості та не сприйматися нею як «популістські критикани» повинні звертатися до аналізу політики як джерела аргументів для критичної оцінки тієї політики, яку проводить влада та обґрунтування власних альтернативних варіан- тів вирішення відповідних проблем. Особливо гостру потребу в аналізі мають лідери та організатори громадських лобістських кампаній. Адже, на відміну від опозиційних політичних партій та їхніх блоків вони не мають змогу протистояти тим чи іншим рішенням владі за допомогою широко розвиненої, постійно діючої та добре фінансованої організа- ційної структури. Громадська лобістська кампанія здатна впливати на характер та зміст рішень виробників політики, насамперед, за допомогою аргументів та емоційних закликів як факторів, що здатні забезпечити належний рівень дієвої громадської солідарності. Зрозуміло що у проведенні громадської лобістської кампанії доводиться використовувати як певні ідеї, належному опису та обґрунтуванню доцільності яких слугує аналіз політики, так й емоційні заклики, що апелюють не лише до «розуму» але й до «серця» до пристрасті людей. В політиці годі й сподіватися на досягнення порозуміння виключно на грунті раціонального обміну та розгляду аргументів сторін. В реальному житті за кожною проблемою політики прихо- вується боротьба суперечливих розумінь тієї самої абстрактної мети чи цінності (приміром «гідних умов життя»). Щоб тільки звернути увагу на щось – не кажучи вже про те, щоб урахувати, – як невигідність чи вигідність якогось варіанту полі- тики, необхідно мати культурну основу для визначення і організовані політичні інтереси для їхнього вираження. Будь-який раціональний аналіз формується під впливом структури інтересів навколо певної проблеми. В реальному політичному житті люди борються і стосовно ідей, і за допомо- гою ідей. Різні сторони в конфлікті по-різному подають картину боротьби – кого і як це стосується й що поставлено на карту. Будь-яка ідея / пропозиція політи- ки окреслює певну межу. Та вказує, що або хто належить до певної категорії чи 167
  • 168.
    виключений із неї.Ця межа не просто уявна – вона визначає людей, що залучені чи не залучені до конфлікту, або ставить їх по різні сторони. У політичному житті подання проблеми переслідує стратегічну мету : привернути на свою сторону, сформувати одні альянси й розірвати інші. Публічна боротьба між організованими групами заінтересованих сторін щодо того чи іншого варіанту політики розгортається в полі змагання ідей. І саме ідеї здатні виступати чинником що об’єднує різних людей та заінтересо- вані сторони. Ідеї є засобом обміну і способом впливу, могутнішим навіть за гроші, голоси виборців чи зброю. Спільні погляди спонукають людей до дії та об’єднують особисті прагнення в колективні зусилля. Ідеї становлять серцевину кожного політичного конфлікту. Ідеї як серцевина політичної консолідації силь- но пов’язані з пристрастями учасників гри. Пристрасть у політиці випливає із суперечливого відчуття чесності, справедливості, правильності й добра. В цьому сенсі пристрасть та пропаганда, яка спрямована на розігрівання таких пристрас- тей виступають потужними політичними ресурсами. Особливістю ж пристрасті є те, що на відміну від інших ресурсів політики вона не зменшуються завдяки використанню, а навпаки, має властивість з часом примножуватися і посилю- ватися. Аналіз політики не може пройти повз факту наявності елементу пропаган- ди у суспільній поінформованості щодо того чи іншого її варіанту. Разом з тим аналітик політики не повинен перетворюватися на агітатора чи контр-пропа- гандиста. Його діяльність повинна зосередитись на раціональних аргументах, що лежать, або можуть лягти в основу пропагандистських гасел, сприяти менш емоційній й більш критичній суспільній дискусії щодо альтернатив політики, виявити та прояснити основні цінності та приховані припущення, котрі лежать в основі суперечок, що б люди змогли побачити, в чому вони розходяться в по- глядах, і за можливості дійти згоди. § 2. МАНІПУЛЯТИВНО-ПОЛІТИЧНІ АСПЕКТИ АНАЛІЗУ ПОЛІТИКИ Саме спрямованість аналізу політики на з’ясування раціональних засад та логічного обґрунтування доцільності тих чи інших варіантів рішення певної суспільно значущої проблеми, зумовлює потребу у своєрідній методичній само- рефлексії. Інакше кажучи, послідовному підходу до аналізу політики неможли- во оминути питання, наскільки етапи та процедури аналітичного дослідження державної політики самі по собі можуть бути знаряддями маніпуляції громад- ською думкою та прихованою формою попереднього нав’язування виробнику політики певного варіанту рішення, при створенні для останнього ілюзії його самостійного та усвідомленого вибору. Частково про політичні аспекти того чи іншого етапу аналізу політики вже йшлося у відповідних тематичних розділах. Однак видається потрібним спе- ціально наголосити на головних маніпулятивно-політичних аспектах кожного з етапів аналізу політики. Привернення уваги до цих аспектів дозволить більш 168
  • 169.
    прискіпливо та критичнішевивчати матеріали досліджень політики, та підкаже менеджерам, що відповідають за проведення аналітичної роботи в межах кам- панії громадського лобіювання, до яких «хитрощів розуму» можна вдатися аби схилити громадську думку та позицію виробників рішень на свою користь. Уже на етапі формулювання проблеми між різними заінтересованими сто- ронами починається точитись боротьба за привернення на свою сторону ува- ги та симпатій більшої частини громадськості та політичних сил, сформувати вигідні альянси та розірвати альянси своїм супротивників. Цього досягають за- вдяки певному тлумаченню природи проблеми. Адже формулювання проблеми не є технічним завданням визначення цілей та оцінкою їх досяжності. Радше це стратегічне подання ситуації. Проблема визначення є питанням тлумачен- ня, оскільки кожне змалювання ситуації – це її бачення тільки однієї з багатьох імовірних позицій. Проблема визначення є політичною, оскільки групи, індивіди та органи державної влади часто навмисно й свідомо подають таку картину ситуації, що сприяла б вигідному для них напрямку очікуваних дій, спрямованих на вирішен- ня певної проблеми. Невдоволення, що породжується симптомами проблемної ситуації для тих чи інших заінтересованих сторін реєструється не як градуси змін на якомусь універсальному термометрові, а як вимоги в політичному процесі. Відтак, тлумачення природи проблеми і є способом перетягти щонайбільше лю- дей на свій бік, і найкращим знаряддям у боротьбі з супротивником. По мірі розгортання суперечок навколо проблеми поступово вимальову- ються два головні табори, що обстоюють різні варіанти її вирішення. Для них формулювання проблеми – це завжди стратегія, що має викликати посилення власної позиції в протистоянні. Оскільки завжди один з таборів є тим хто посту- пається, або слабшим, то йому вкрай потрібно заручитися допомогою ширшо- го загалу. Зазвичай слабша сторона вдається до того, аби змалювати проблему в такий спосіб, що б той варіант рішення який обстоюється нею постав в об- разі широкого суспільного інтересу. При цьому вона прагне збільшити масштаб конфлікту й звернутися до ширшого загалу. Політична стратегія формулювання проблеми полягає у маніпулюванні масштабом конфлікту шляхом показу, що він зачіпає одних людей і не торкається інших. Найголовніший політичний чинник формулювання проблеми полягає в тому, що в політичному житті ми шукаємо причин не тільки для того, щоб зро- зуміти природу явища, а й для того, щоб покласти відповідальність за проблеми. Коли ми вважаємо, що зрозуміли причину певної проблеми, то використовуємо наші знання для того, щоб утримати людей від спричинення проблеми, приму- сити їх відшкодувати іншим клопоти, пов’язані з проблемою чи покарати їх за наші страждання. Формулювання проблеми передбачає відповідальність певних гравців, а отже й висунення вимог: • про припинення якоїсь діяльності; • виконання її в інший спосіб; 169
  • 170.
    відшкодування збитків постраждалим; • покарання. Визначити причину появи чи існування проблеми в політиці означає відо- кремити одну групу людей від іншої. Це також означає розповісти історію, в якій одна група людей виступає гнобителями, а інша – жертвами. Якщо одна сторо- на в політичній боротьбі намагається посунути проблему до царини людського умислу, то інша (яку прямо чи опосередковано звинувачують в її існуванні / за- гостренні) навпаки, прагне показати, що ця проблема: • виникла випадково; • спричинена кимось іншим; • є непередбачуваним / ненавмисним наслідком попередніх дій. Боротьба за тлумачення причин як способу визначення «винуватців» має широкий спектр можливостей свого розгортання. Це пояснюється тим, що у політичному конфлікті завжди є вибір до яких причинних факторів у поход- женні проблеми звернутися, та кілька виборів щодо різного покладання відпові- дальності й тягаря реформ. У будь-якого суспільного явища є довгий ланцюг причинно-наслідкових зв’язків, що зумовлює її виникнення та продовження існування. На будь-яку ланку цього ланцюга можна покласти відповідальність. Зосередження на якійсь окремій ланці довгого причинного ланцюга називаєть- ся викадруванням проблеми. Рамки кадру є межею, що відсікає частини чогось із поля нашого зору й покладає тим самим моральну відповідальність, а згодом і реальні економічні видатки на відповідних «винуватців». Перенесення ж від- повідальності по ланцюгу причинності може призвести до серйозного пере фор- матування політичних альянсів. Формулювання проблеми може слугувати також прихованим засобом «під- штовхнути» розробника політики та її виробника до певного варіанту рішен- ня. Люди часто вибирають оповіді про причини для того, щоб мати можливість удавати та обґрунтовувати власну здатність та необхідність участі у вирішенні проблеми. Більше того, виробники політичних рішень, чи групи інтересів часто формулюють проблеми як контекст для дій, які вони прагнуть здійснити. Вони представляють світ у такій спосіб, що робить їх, їхні вміння та обрану ними дію необхідними. Існує жарт, що люди з улюбленими розв’язаннями завжди пере- бувають в пошуку проблем, які потребують їхніх розв’язань. Часто дослідження проблеми перетворюються на механізми для прив’язання бажаної програми до якоїсь проблеми, що саме виходить на порядок денний у політиці. Не менш маніпулятивним та політично мотивованим є й процес лобіюван- ня включення проблеми до «порядку денного» уповноважених виробників полі- тичних рішень. Як вже зазначалося раніше (§ 4, розділ 2) для того, аби на про- блему звернули увагу політики та широкий суспільний загал її необхідно подати як таку, що: досягла масштабів кризи, набула специфічних ознак, має яскраво виражений емоційний аспект та широкий суспільний резонанс, виявляє зневагу до всього, що є для нас дорогим, порушує питання про існування в суспільстві 170
  • 171.
    влади та законностіабо є модною. При чому, та сторона яка лобіює якнайшвид- ший розгляд цього питання та виступає за негайність дій намагається подати себе поборником ширших але й слабших суспільних інтересів (докладніше див. § 2, розділ 3 ). Визначення цілей, попри, на перший погляд, технічний храктервизначення конкретних завдань, реалізація яких означаиме вирішення проблеми, є теж не простим політичним за своїм змістом процессом. І це пояснюється тим, що ут- вердження цілей – це не тільки побажання та наміри, це способи здобути полі- тичну підтримку. Цілі політики – образи майбутнього, покликані схилити інших сприяти його наближенню. До того ж, визначення цілей політки є результатом складної взаємодії широкого кола заінтересованих сторін, і, зазвичай має харак- тер компромісу що досягається шляхом взаємних поступок. Окрім того, політика що здійснюється рідко має чітко виражені цілі. Іноді до визначення цілей політики вдаються вже після здійснення певних заходів, з тим post factum аби виправдати їхню доцільність. Проте відсутність чітких декла- рацій цілей з боку уповноважених виробників рішень зазвичай зумовлена пот- ребами приховати справжні наміри, а розпливчастість у їхньому формулюванні дозволяє політикам: • завдяки неясним та двозначним характеристикам здобути підтримку різних прошарків, які інакше не погодилися б з конкретними деталя- ми; • уникнути складних компромісів; • залишити простір для маневру в майбутньому. Чимало аспектів, що пов’язані із боротьбою за здобуття підтримки містить й такий на перший погляд технічний та ціннісно нейтральний етап як вибір інстру- ментів при проектуванні політики. Це зумовлено тим, що кожен інструмент є не просто технічним знаряддям можливого впливу, але й його застосування як таке здійснює потужний вплив на різні заінтересовані сторони, для яких цей вплив є виразом урядової політики загалом. Тому, як зазначалось вище (див. докладніше § 3, розділ 4), кожен інструмент являє собою арену політичної боротьби. Позаяк застосування того чи іншого інструменту має різні впливи на заінте- ресовані сторони, кожна з них, навіть за умови погодження щодо цілей політики, намагатиметься обстоювати вибір саме тих засобів, які вигідні саме цій стороні. Таким чином обстоюються специфічні інтереси конкретних урядових інституцій та окремих організацій. Більше того, як і у випадку із формулюванням проблеми, багато заінтересованих сторін використовуватимуть процес вибору інструментів політики як привід для виправдання продовження своєї діяльності у звичний спосіб. Крім того, при проектуванні політики, завжди залишається ризик того, що вибір інструментів de facto вже здійснено на етапі формулювання проблеми. Вплив того чи іншого інструменту залежить від політичного контексту його застосування. В даному випадку під «політичним контекстом застосування» ми маємо на увазі неоднозначну систему взаємин між розробниками політики, її 171
  • 172.
    виконавцями та «споживачами».Для ілюстрації цього положення розглянемо так два широкі типи засобів політики як «стимули» та «правила». Так на перший погляд при визначенні системи стимулів виявляється одностороння активність з боку органу влади, що її встановлює. Саме влада: • визначає умови за яких вони застосовуються; • визначає порядок їх застосування; • контролює поведінку іншої сторони; • вирішує коли саме та чи слід роздавати плоди. До того ж система спонук діє шляхом використання слабості суб’єктів. Адже, ефективність будь-якої системи винагород, покликаної змусити людей змінити їхню поведінку, тим вища, чим більше суб’єкти залежать від джерела й не спроможні здобути «солодощі» в інший спосіб. Здається, що ми маємо спра- ву з однобічним процесом. Проте варто пам’ятати, що зазвичай стимули випра- цьовує одна група людей (теоретики, аналітики, законодавці), застосовує інша група (чиновники ), а отримує третя (індивіди, компанії, організації та уряди ни- жчого рівня). Перехід від однієї групи до наступної завжди зрадливий. Насамперед, варто зазначити, що не має прямої відповідності між стимулом запропонованим розробником, і тим, який застосовую надавач існує. Це по- яснюється тим, що розробник стимулів зосереджується лише на тих стимулах, як він випрацьовує, тоді як надавач стимулів – лише на стимулах, які він кон- тролює. Тим часом для отримувача нові стимули завжди прилаштовуються до системи стимулів, які підсилюють один одного чи перетинаються, а тому часто варто уявити наскільки сильною буде спонука того чи іншого стимулу, коли він опосередковується складною мережею інших мотивів індивіда. Все ж можна виявити найтиповіші реакції людей на стимули. Більшість з них прагне одержати винагороду чи уникнути покарання, не змінюючи при ць- ому свою поведінку, для цього вони вдаються до приховування інформації чи до маніпуляцій нею. Якщо всі заходи виявляться марними, суб’єкти можуть перек- ласти тягар покарання на когось іншого (працівника, покупця тощо). Якщо ж не вдасться зробити й цього, люди постаючи перед системою стимулів, що обіцяє покарати їх за дії, які їм до вподоби, вони насамперед намагатимуться змінити правила: • випрошуватимуть, домовлятимуться чи даватимуть хабарі тим, хто на- дає стимули; • взяти під контроль політичну установу, що регулює систему стимулів (депутатів, експертів, членів колегіальних та дорадчих органів) Окрім того, вони робитимуть усе можливе, щоб надавані стимулів почува- лися залежними від них – щодо майбутньої співпраці, отримання інформації, асигнування грошей – та були стримані у визначенні покарань і щедрими на винагороди. 172
  • 173.
    Значення стимулів оцінюєтьсяяк позитивні чи негативні лише в зв’язку з очікуваннями отримувача, а тому розуміння його погляду є вирішальним при плануванні та розробці системи стимулів. Вплив стимулів на людську поведінку залежить від того, як х витлумачують і надавані, й отримувачі, а значення сти- мулів є предметом постійної торгівлі та обміну. До того ж від характеру витлума- чення стимулів залежать ті наслідки, які вони спричиняють, адже перспектива отримати здобуток або ризик втрат мають різні психологічні та соціальні ефекти й по-різному впливають на формування політичних зв’язків: • позитивні стимули можуть сприяти об’єднанню та створенню атмо- сфери доброзичливості. Вони можуть надихнути сторони до співпраці й в інших сферах; • негативні стимули, зазвичай, створюють атмосферу розбрату й роз- межовують дві сторони, навіть якщо погрози ніколи не втілюються в життя. До того, ж існує ціла низка інших факторів, дослідження яких дає змогу пе- реконатися у тому, що процес розподілу стимулів не є суто технічним завдан- ням а обмежений низкою важливих соціально-психологічних особливостей, які пов’язані з найбільшою проблемою застосування цих засобів впливу – неба- жання накладати санкції чи роздавати винагороди з боку тих державних служ- бовців, на яких покладено це завдання: • побоювання зіпсувати свої суспільні зв’язки та середовище праці стри- мує накладачів санкцій; • побоювання що позитивні спонуки можуть породити атмосферу роз- колу та суперництва; • накладання покарання на когось часто означає зайві витрати для того, хто це робить; • роздавання нагород може скласти втрати для того, хто їх роздає. Бю- рократичні приписи, особливо вимоги щодо оформлення певних рі- шень, часто роблять витратними для державних службовців запро- вадження якогось стимулу й у такий спосіб викривляють стимули до бажаної дії. • радикальність санкцій може не відповідати уявленням виконавців про відповідність; • іноді покарання може завдавати шкоди всім тим, кого прагнули захис- тити; • можливість символічного розуміння стимулів. Санкції можуть навіть зміцнити опір змінам. Це зумовлено тим, що іноді стимули як інстру- менти політики спрямовані на зміну діяльності, з якою певною мірою ідентифікує себе отримувач. Адже якщо зміни повинні торкнутися того, що він обстоює, як він організований, яке його головне завдан- ня, – малоймовірно, щоб суб’єкт сприймав цю діяльність як таку, що 173
  • 174.
    її можна поділити,зменшити й залишитися при цьому самим собою. І протидія такій політиці, у такому випадку перетворюється на форму самозахисту. У випадку планування застосування нових правил розробнику політики не- обхідно, насамперед, заважати на існування двох видів правил: офіційних та не- офіційних (їх також називають ще й емпіричними). Під офіційними правилами розуміють свідомо випрацювані норми для досягнення суспільних цілей. Такі правила накладають певні зобов’язання та обов’язки. Неофіційні правила – це суспільні звичаї та традиції, неформальні норми груп та родин, правила та при- нципи моралі, правила та статутні норми приватних об’єднань. Між офіційними та неофіційними правилами існує діалектичний зв’язок. З одного боку, трива- ле існування офіційних правил з часом стає органічною частиною повсякден- ного досвіду та перетворюють їх на щось звичне, що стає частиною культурних очевидностей та загальноприйнятих норм які, власне, й утворюють систему не- офіційних правил. З іншого боку, неофіційні правила, що панують в суспільстві визначають специфічний спосіб тлумачення та практичне застосування офіцій- них правил. Більше того, дієвість офіційних правил часто залежить від таємності неофіційних правил. Образно кажучи, емпіричні правила є «тіньовим урядом» офіційних правил; ці два види правил не можуть існувати один без одного, але емпіричні правила мають перебувати в тіні, щоб бути ефективними. Справді, завжди слід пам’ятати, що правила набувають свого значення та впливу в реально процесі свого запровадження, проведення в життя, заперечен- ня чи перегляду. Як і у випадку зі стимулами застосування правил має справу із суттєвою розбіжністю між тим, чим мотивується розробник політики вводячи ті чи інші правила та тим як їх розуміє та застосовує той службовець який відпові- дає за їхнє впровадження в життя. Тому емпіричні правила виконавців швид- ко стають вуличним знанням суб’єктів, приміром, про те, які правопорушення державні органи вважають незначними й не вартими судового розгляду, інакше кажучи хто та за які проступки може залишитися безкарним. Неформальні пра- вила можуть бути настільки загальновідомими та прийнятними, що їх вважають законнішими (легітимнішими) за офіційні, що лежать у їхній основі. Іноді при- пинення дії емпіричних правил виконавців та їхнє функціонування «за протоко- лом» породжує почуття у громадян, що їх права порушені. Причиною невідповідності офіційних правил, які розробляють аналітики, й узаконюють уповноважені виробники політики та емпіричних правил яким послуговуються службовці що їх застосовують не є недбалість чи халатність ви- конавців. В основі цієї невідповідності лежить базова суперечність правил як таких. З одного боку, справедливі правила передбачають «абсолютно рівне став- лення до всіх», з іншого – потребу у тому аби «кожному віддавати належне», тобто потребу вивчення специфічних обставин у кожному окремому випадку. Те ж, в свою чергу, потребує персонального та чутливого ставлення до особливих обставин, які виходять за межі правила. Неформальні правила узгоджують цю суперечність. 174
  • 175.
    З огляду наце, найважливішою проблемою у виопрацюванні правил є необ- хідність пройти між Сциллою універсальності та Харибдою гнучкістю, що чут- лива до особливостей конкретних обставин. Це передбачає потребу розробнику політики щораз зважати на співвідношення між точністю правил та можливістю їх гнучкого застосування. Точні правила передбачають: 1. Те, що до схожих випадків застосовуватиметься схожий підхід. При цьому варто пам’ятати, що проголошення схожості завжди є претен- зійним твердженням, поетичним та політичним актом. 2. Захист людей від примх, упереджень, настрою та прихильності тих хто застосовує правила. 3. Передбачуваність. Повідомляють людям наперед, що дозволено і які будуть наслідки забороненої поведінки. 4. Те, що нікого не буде покарано й нікому не буде завдано збитків унас- лідок витлумачення якогось закону після здійснення дії. Однак варто пам’ятати й про суттєву обмеженість точних правил. По-пер- ше, вони нечутливі до деяких видів особистих і контекстуальних відмінностей, унаслідок чого різні справи розглядатимуться однаково. По-друге, точні прави- ла добрі тільки для короткого часу й звичайно відстають од змін обставин і цілей. По-третє, наполягання на дотриманні точних правил, або надмірний формалізм спонукають державних службовців зосереджуватись тільки на тому, що передба- чено правилами, іноді ігноруючи при цьому більш суттєві проблеми чи загроз- ливі тенденції. В той час як неточні правила, що охоплюють широкі категорії й дають мож- ливість для відхилень притаманні гнучкість і чутливість до відмінностей. Вони уможливлюють творчу реакцію на нові ситуації. Саме неточні правила дозволя- ють втілювати емпіричні правила, інакше кажучи, загальне «мовчазне знання», що виражає суспільні цінності – речі які люди знають, але не можуть виразити словами й тим більш формулювати в правила. Розробнику політики доводиться щоразу шукати компроміс між доцільним рівнем точності / неточності правил, забезпечуючи тим самим розумний баланс формальних правил і розважливості виконавців (дискреційності в впровадженні політики), Це ж, в свою чергу передбачає з’ясування відповіді на наступні пи- тання: • Якою мірою державні службовці мають дотримуватися формальних правил, а якою мірою можуть спиратися на власний досвід в окремих ситуаціях? • Формальні правила сприяють справедливості, чи посилюють су- ворість? • Розважливість породжує доброчесну й співчутливу політику чи приз- водить до фаворитизму і привілейованості? 175
  • 176.
    Не менш важливимполітичним аспектом застосування правил як інструмен- тів політики є те, що правила класифікують, а отже – розділяють людей, спри- яючи/ протидіючи, тим самим, утворенню їхніх політичних альянсів. Правила класифікують, вони обов’язково створюють відмінність або, точніше, наслідки відмінності. Інакше кажучи вони включають і виключають (визначаючи різний підхід або дозволену діяльність для різних людей), об’єднують і роз’єднують (від- несення людей до різних категорій: тих, хто підтримує якесь правило, ті, яким це правило на шкоду). Позаяк класифікація визначає долю інших людей, складан- ня й виконання правил завжди є актами влади. До того ж класифікацією фактично займаються ті, хто застосовує правила. Останні набувають законності в межах своїх класифікацій, які, виопрацьовані виконавцями правил, сприймаються як проведення істотної різниці за найваж- ливішими вимірами. Наслідком цього є те, що у зацікавлених сторін виникають політично мотивовані спонуки до маніпуляції межами якогось правила й тим самим вплинути і на виконавців правила, і на людей, поведінку яких це правило покликане контролювати. Запровадження правил, що передбачають ті чи інші розрізнення між людьми, здатне суттєво вплинути на усвідомлення людиною своєї належності до тієї чи іншої суспільної групи, створючи, тим самим, досить несподівані спонуки для окремих самовизначень. Широкий спектр можливостей для різноманітних політичних маніпуляцій міститься в процесі прогнозування пливу майбутньої політики, формуванні списку альтернатив та їхнього співставлення. Найчастіше вдаються до мані- пулювання колом майбутніх впливів політики, яке стає предметом аналізу. Ви- значення наслідків дії – це те саме, що й визначення ї причин із протилежного боку. Оскільки кожна дія має незліченні наслідки, не існує якогось природного чи правильного місця, де слід окреслити коло наслідків для оцінювання. Вибір наслідків для аналізу є і суперечливим, і стратегічним кроком. Шляхом простого включення достатньої кількості негативних наслідків, які переважили позитив- ні, можна схилити рішення в один бік або, навпаки, спрямувати його в другий бік, якщо по-іншому окреслити межі вибраних наслідків. Застосування, згаданої вище тактики «викадровування» не обмежується виз- наченням причин існування проблеми чи ймовірних наслідків певного варіан- ту її вирішення. До «викадровування» (свідомого звуження широкого спектру можливих чинників) вдаються також при визначенні зовнішніх впливів, ризи- ків, середньо- та довго-строкових наслідків політики, вибору теорії, що пояснює причинно-наслідкові зв’язки у відповідній сфері. Прогнозування часто здійс- нюється з метою виправдання вже з інших причин прийнятого рішення. При прогнозуванні з метою маніпуляції (див § 2 розділ 5) часто вдаються до: • неналежного рівня дезагрегації даних, що не дає можливості з вищою ймовірністю передбачити майбутній вплив політики на конкретні по- казники; • не вказування можливості коригування (гнучкості) рішень в межах певної альтернативи; 176
  • 177.
    критики аргументів опонентів за допомогою критики обмежень, спо- собу застосування тієї методології чи фактичних даних прогнозування які слугують джерелом його аргументації; • започаткування чи поновлення дискусії з приводу бажаності / неми- нучості певних урядових рішень; • для прихованого узаконення цінностей / припущень, закладених у прогнозі; • для підтримки існуючого напрямку розподілу ресурсів. Це характерно для прогнозів які готуються монопольними інституціями. При складанні списку альтернатив та порівняння різних варіантів політики її розробники окрім описаних вище прийомів маніпуляції, які зводиться до того, що виробник рішення не здійснює самостійний вибір а лише формально санк- ціонує наперед нав’язане рішення ( докладніше див. § 1 розділ 10): • «викадровування» ймовірних наслідків для аналізу альтернатив; • контроль над кількістю та видами альтернатив ( замовчування окремих альтернатив); • виключення альтернатив з іншим розумінням причин; • складання списку з наперед програшними альтернативами; • метафоричне називання альтернатив, вдається й до інших прийомів з метою замовчати або дискредитувати незруч- ні йому варіанти, або навпаки всебічно посилити ту альтернативу, яку обстоює цей розробник політики. Серед них варто виділити «визначення альтернативної вартості» спроба розглянути, яку б користь мало суспільство від використання ресурсів, що необхідні для реалізації певної політики у випадку якщо їх було спрямовано на інші громадсько-корисні цілі (освіту, медицину, турботу про со- ціально незахищені верстви тощо). До визначення альтернативної вартості, за- звичай, вдаються для того аби додати аргументів «проти» певної альтернативи. Іншим, не менш дієвим засобом маніпулювання виробником політики є пе- ревизначення того, що можна вважати критерієм «раціональної» політики. Позаяк різні варіанти політики дозволяють досягати не лише головної цілі, а й опосередко- вано сприяють / не сприяють й іншим напрямкам діяльності, то схилити виробни- ка політики до підтримки того чи іншого варіанту можна шляхом вказування ко- рисності для нього таких побічних впливів альтернатив. А певна програма видається «раціональною» політикам і заінтересованим групам, якщо вона дає чисті вигод радше окремим її, а не суспільству в цілому. При цьому політичні гравці вимагати- муть аргументів на користь тверджень про те, що від бажаного напрямку дій виграє все суспільство в цілому, й ніхто окремо не зазнає витрат. Етап визначення способу впровадження, попри свій на перший погляд суто технічно-менеджерський характер теж насичений густою сумішшю різноманіт- них політичних міркувань. Окрім, уже раніше зазначених (докладніше див. § 3, 177
  • 178.
    розділ 7) потребв узгодженні діяльності та розподілі ресурсів численних між- та внутрішньо- організаційних інтересів та заінтересованих сторін й способів подолання супротиву адміністративного персоналу, які набувають політичного характеру коли попадають у фокус громадської уяви, існують й інші, не менш важливі стратегічні аспекти планування заходів тієї чи іншої програми: 1. заходи по впровадженню політики можуть слугувати сприятливим приводом для заінтересованих сторін аби добитися перерозподілу на свою користь повноважень, впливів, ресурсів та можливостей, що не мають безпосереднього відношення до досягнення цілей політики; 2. реалізація системи запланованих заходів неодмінно породжує непе- редбачувані негативні наслідки для заінтересованих сторін, що зумо- влює їх намагання втрутитись та відкоригувати процес впровадження політики; 3. політики, що ухвалили рішення реалізувати такий варіант політики, зазвичай дуже чутливі до його реалізації, адже її провал чи значний супротив на етапі впровадження здатні суттєво підірвати довіру та дис- кредитувати його в очах виборців та однопартійців. Однак, найбільші політичні колізії довкола процесу планування та впро- вадження тієї чи іншої політики виникають тоді, коли вона передбачає зміну звичного порядку ухвалення рішень, інакше кажучи, перерозподіл повноважень та зміни звичних процедур. Ні для кого не є секретом, що різний прядок ко- лективного вироблення рішень дає різні результати. Багато хто, впевнений, що зміст рішень наче автоматично формує сама структура процесу їх вироблення. А позаяк зміна порядку ухвалення рішень (повноважень та процедури) фактич- но є нічим іншим як способом змінити виробника рішення. Тобто, будь-яка спроба по-новому перерозподілити повноваження та ви- значити адміністративний порядок підготовки, розгляду, ухвалення, моніто- рингу, оцінки та коригування тих чи інших рішень є нічим іншим як замаскова- ним політичним заклик уповноважити іншу групу людей виробляти рішення й відповідати за якусь галузь. Заклики до реструктуризації завжди є пропозицією щодо перерозподілу влади. Це завжди спроби тих, хто програє в якісь сфері по- точної політики, перенести процес вироблення рішень у ту сферу, де вони змо- жуть домінувати. В стратегічному плані інтереси, що програють, завжди обстоюватимуть зміну порядку ухвалення рішень з погляду логіки та механіки на свою користь послуговуючись при цьому гаслами про більшу ефективність і справедливість пропонованих ними змін, які здійснюються в загальних інтересах держави та всього суспільства. Але під логікою, що підтримує суспільне благо, ховається ін- ший розрахунок: новий розклад учасників та влади може дозволити залежним інтересам стати панівними. В пропозиціях про структурні зміни ховається надія розколоти старі чи потенційні об’єднання, створити нові й так поставити обра- ний інтерес у панівне становище. 178
  • 179.
    Пропозиціям щодо змінипорядку ухвалення рішень завжди передує вив- чення політичного характеру нинішнього інституційного контексту відповідної галузі державного / регіонального / муніципального управління, який полягає у зясуванні відповіді на наступні питання: • Кому надано право виробляти рішення стосовно проблеми? • Чиї голоси враховуються і при виборі керівників, і при виборі політич- ного курсу? • Хто кому підпорядковується? • Який вид внутрішньої ієрархії створено? • Хто з ким об’єднаний? • В який спосіб владна структура набуває прибічників і супротивників у суспільстві? Пропозиції щодо реформування порядку вироблення рішень зазвичай зво- дяться до наступних варіантів: 1. Зміна складу органу влади. При цьому припускається, що шляхом змі- ни персоналій можна добитися змінити рішення, які вони ухвалю- ють. 2. Зміна розмірів органу влади (приміром, створення при урядовій інсти- туції дорадчого органу, до складу якого входять представники заінтере- сованих сторін, та запровадження процедурної вимоги обов’язкового погодження з нею всіх ключових рішень цієї інституції). 3. Переміщення центру вироблення рішень від однієї урядової інстанції до іншої або між органами влади різних рівнів (національних, регіо- нальних та муніципальних). «Політизація» процесів оцінки та коригування політики не обмежується згаданими (§ 2, розділ 8) випадками використання оцінки з метою: • використання оцінки для затримки прийняття рішень; • виправдання та легітимації вже прийнятих рішень; • обстоювання політики перед виборцями, спонсорами, громадськістю; • уникнення дискусій щодо майбутньої політики. Оцінювання з необхідністю є політично ангажованим етапом будь-якого вивчення політики, насамперед тому, що його результати визначають майбут- нє ставлення до людей та організацій. У державній політиці одиниці виміру ма- ють ясний оціночний характер і використовуються для визначення майбутнього ставлення до людей та організацій. Тому результати оцінки це питання більш важливе ніж психологічне сподівання сподобатись чи потреба у високій само- оцінки, воно стосується долі цих людей та організацій. Власне, цим зумовлена потужна спонука останніх до маніпулювань одиницями виміру. 179
  • 180.
    Часто метою прихованоїполітичної маніпуляції процесом та результатами оцінювання є приховане нав’язування певного напрямку майбутніх дій. Обер- неною стороною кожного показника є те, що він передбачає певні розв’язання проблеми, тому люди, які мають намір «протягти» визначені розв’язання, під- тримують застосування або акцентують увагу серед інших саме на тих показни- ках, що вказують на ці розв’язання. Для маніпуляції оцінюванням іноді послу- говуються тенденційним «викадровуванні» наслідків для оцінювання та прямою фальсифікацію цифр. Варто зважати й на те, що люди мають схильність зміню- вати свою поведінку у відповідь на вимірювання, й ця змінена поведінка приз- водить до наслідків, що насправді відрізняються від тих, якими вони були б без вимірювання. Саме потребою убезпечити своє майбутнє можна пояснити й спроби з боку тих, чия діяльність є предметом оцінювання вплинути на вимірювача. Розмежу- вання між людьми, які вимірюють, і тими, хто здійснює вимірювання – вкрай рідкісне явище в політиці. Показники часто впливають на поведінку як вимірю- вачів, так і вимірюваних, і вимірювачі також мають підстави для маніпуляції. Вимірювачі часто відчувають потребу в людях, яких вимірюють. Оскільки полі- тичне вимірювання пов’язане з вигодами чи штрафними санкціями, вимірювані прагнуть вплинути на вимірювача. При цьому вдаються до широкого арсеналу засобів впливу: хабарів, клопотань, улещувань, часткових зізнань тощо. Оціню- вальні вимірювання часом створюють дивних компаньйонів та можуть призво- дити до укладення найнесподіваніших політичних альянсів. Запитання для самоконтролю: 1) Чому аналіз політики часто сам стає інструментом політичної гри? 2) Що слід проаналізувати менеджеру лобістської кампанії на початку ство- рення альтернативного варіанту політки стосовно певної проблемної ситуації? 3) Які посади в органах влади можна назвати «політичними» та в чому особ- ливість «політиків» як творців політики? 4) В чому полягає суть методу «викадрування проблеми» як одинго із мані- пулятивних чинників на етапі постановки проблеми політики? 5) Чому досить части політики вдаються до визначення цілей уже після здійснення певних кроків? 6) Що таке «офіційні» та «неофіційні» правила та в чому полягає діалектич- ний характер зв’язку між ними? 7) В чому полягає метод «визначення альтернативної вартості» як один із маніпулятивних чинників? 8) Які маніпуляції та з якою метою можуть бути застосовані на етапі оцінки та коригування політики? 180
  • 181.
    Глосарій Адекватність політики – міра відповідності варіанту політики особливостям причин, що привели до виникнення проблеми та обставин що сприяють її існу- ванню. Альтернативи / варіанти політики – взаємоконкуруючі способи вирішення проблеми. Аналіз політики – будь-який різновид аналізу, що генерує та презентує ін- формацію в такий спосіб, що б удосконалити базис, на якому виробники полі- тики роблять свої судження. Аналіз політики для цілей лобістської кампанії – виопрацювавння системи переконливих аргументів доцільності та максимально чіткого опису способу ре- алізації обстоюваного варіанту політики. «Біла книга» політики – документ, що дозволяє провести комплексну оцінку різних варіантів політики за участю заінтересованих сторін. Відповідність політики прагненням суспільства – ступінь задоволення наяв- них потреб, особливих інтересів або цінностей окремих груп. Виробники рішень – ті органи та посадові особи державної влади або місце- вого самоврядування, до компетенції яких належать повноваження по вирішен- ню відповідної проблеми. Вплив політики – суміш її результатів та наслідків. Впливові особи – публічно-відомі особи, суспільні діячі та представники приватного сектора, що мають вирішальний вплив на формування громадської думки та позиції політичних лідерів. Впровадження політики – планування та організація проведення заходів, спрямованих на досягнення цілей політики. Групи протесту – групи людей, що обурені певним уже прийнятим рішенням / проектом рішення, та організували публічні заходи з метою привернення сус- пільної уваги та добитися скасування або недопущення його ухвалення Заінтересовані сторони – люди / установи / організації, стан яких може змінитися внаслідок ухвалення певного рішення або реалізації певної спроби розв’язати суспільно-значущу проблему. «Зелена книга» політики – документ, що дозволяє ефективно вивчити про- блему політики та визначити ставлення до неї з боку заінтересованих сторін. Інструменти / знаряддя / засоби політики – це передбачені законом можли- вості впливу органів державної влади та місцевого самоврядування на перебіг суспільних процесів. 181
  • 182.
    Інтерес – частинавпливу наслідків проблеми, що опосередковується людсь- ким досвідом або афектами уяви та спричиняє спробу вплинути на них (наслідки проблеми). Ефективність політики – співвіднесення досягнутих результатів політики із затратами на їхнє досягнення. Конкретність – рівень однозначності в тлумаченні суті певного явища. Концентровані інтереси – інтереси, що поширюються на обмежене коло людей Лобістська кампанія – організована, системна та цілеспрямована система дій однієї або кількох заінтересованих сторін з метою визначення змісту політики на свою користь. Масштаб та інтенсивність проблеми – інформація щодо того на яку кількість людей, який час, на якій території справляє свій вплив ця проблема та наскільки чутливі різні суспільні групи / заінтересовані сторони до цього впливу Наслідки політики (policy outcomes) – очікувані / неочікувані кінцеві ре- зультати свідомої діяльності або бездіяльності. Невизначеність – незнання точної ймовірності розподілу майбутніх подій або навіть природи самих майбутніх подій. Об’єктивні інтереси – ті впливи, що справді зачіпають людей, незалежно від того, чи усвідомлюють їх люди. Політик – ті особи, які займають посади в органах влади внаслідок пря- мого обрання ( Президент України, депутати, міські /сільські / селищні голови), або призначаються цими обранцями за результатами виборів (члени Кабінету Міністрів, члени виконавчих органів міських /сільських / селищних рад). Політика ( англ. politics) – процес постійної боротьби за залучення прихиль- ників та за можливість отримання владних повноважень. Політика (державна, англ. policy) – це відносно стабільна, організована та цілеспрямована діяльність уряду стосовно певної проблеми, яка здійснюється ним безпосередньо чи опосередковано і впливає на життя суспільства. Політична здійсненність – відповідність варіанту політики тактичним ін- тересам виробників політичних рішень та попередньо взятим ними на себе зобов’язаннями. Політика наступництва – нова політика зберігає зв’язок із цілями, завдання- ми, інструментами та зобов’язаннями своєї попередниці. Порядок денний – переліку проблем, вирішення яких вважається пріоритетним. Пріоритетність – наскільки розв’язання проблеми є нагальним для сторін що потерпають від її негативного впливу й для виробників політичних рішень. Прийнятність політики – міра відповідності / суперечності цілей та засобів пропонованого варіанту політики суспільним цінностям. 182
  • 183.
    Придатність до адміністрування– наявність достатнього адміністративного потенціалу для впровадження певної альтернативи. Проблемна ситуація – сукупність турбот, хвилювань, ознак стресу і диском- форту. Проблема політики – певний стан суспільно-значущих справ, який породжує вимоги чи незадоволення людей і для зміни якого необхідна дія влади (уряду). Прогнозування – аналіз припущень щодо майбутнього. Проектування політики – ув’язування цілей політики з інструментами їх до- сягнення. Ризик – ймовірність подій в минулому, результати якого екстраполюються на майбутнє. Результат політики (policy outputs) – те, що реально зроблено в процесі реалі- зації або виконання політичних рішень або заяв. Результативність політики – оцінка того, якою мірою реалізація того чи ін- шого варіанту політики може призвести до досягнення її цілей. Складність – комплексність причин, що зумовили існування проблеми та заходів які треба здійснити аби розв’язати останню. Справедливість політики – оцінка розподільчого впливу політики, того чи чесно та законно різні верстви суспільства отримують свою частину благ і мож- ливостей з одного боку та зусиль і незручностей з іншого. Стратегія Гобсона – складання такого списку альтернативу в якому варіант політики, якому віддано перевагу, супроводжують іншими, менш привабливи- ми. Структурні тиски – історичні, інституційні, економічні та соціальні особли- вості, що виходять за межі тимчасових турбот політичної системи. Ступінь впливу заінтересованої сторони – влада, яку заінтересована сторона має над ухваленням, реалізацію, оцінкою та коригування відповідних рішень в межах обраної політики (варіанту вирішення проблеми), що здатна полегшити або ускладнити її здійснення. Суб’єктивні інтереси – ті речі й події, які, на думку людей, впливають на них. Сфера дії проблеми – цілеспрямованість дії (на які суспільні групи вона здій- снює прямий, а на які – опосередкований вплив). Формулювання варіанту політики – виклад того, яким чином можна виріши- ти певну проблему політики. Цілі політики – конкретні завдання, вирішення яких означатиме реалізацію мети. Цінності – концепції бажаного стану справ. 183
  • 184.
    Бібліографія 1. Аналіз вигід та витрат (практичний посібник). – К.: Основи, 1999. 2. Аудит адміністративної діяльності. – К.: Основи, 2000. 3. Боардмен Ентоні Е., Грінберг Девід Х., Веймер Девід Л. Аналіз вигід та витрат (концепції та практика). – К.: АртЕк, 2003. 4. Браун Пол М. Посібник з аналізу державної політики. – К.: Основи, 2000. 5. Вайс Керол Г. Оцінювання. – К.: Основи, 2000. 6. Валерій Тертичка. Державна політика (аналіз та здійснення в Україні). – К.: Основи, 2002. 7. Ведунг Шверт. Оцінювання державної політики і програм. – К.: Всеуви- то, 2003. 8. Волес Вільям, Волес Гелен. Творення політики в Європейському Союзі. – К.: Основи, 2004. 9. Говлет Міхаель, Магадеван Рамеш. Дослідження державної політики (цикли та підсистеми політики). – Львів: Кальварія, 2004. 10. Годвуд Браєн, Ганн Луїс. Аналіз політики для реального світу. – К.: Осно- ви, 2004 11. Дай Томас Р. Основи державної політики. – Одеса: «АО Бахва», 2005. 12. Данн Вільям Н. Державна політика: вступ до аналізу. – Одеса «АО Бах- ва», 2005 13. Девід Л. Веймер, ВайнінгЕйден Р. Аналіз політики. – К.: Основи, 1998. 14. Засади публічної політики для громадських організацій. – К.: Оптима, 2004. 15. Колбеч Г. Політика. – К.: Видавничий дім «КМ Академія», 2004. 16. Ляпіна К., Ляпін Д., Демченков Я. Регуляторна політика: нові можли- вості. Методичний посібник. – К.: Інститут конкурентного суспільства, 2004. 17. Мусис Ніколас. Усе про спільні політики Європейського Союзу. – К.: К.І.С, 2005. 18. Пал Леслі А. Аналіз державної політики. – К.: Основи, 1999. 184
  • 185.
    19. Парсонс Вейн.Публічна політика (вступ до теорії й практики аналізу). – К.: Видавничий дім «Києво-Могилянська академія», 2006 20. Романов В., Рудік О., Брус Т. Вступ до аналізу державної політики. – К.: Міленіум, 2004. 21. Саймон Герберт А. Адміністративна поведінка. – К.:АртЕк, 2001. 22. Янг Еон, Куінн Ліза. Як написати дієвий аналітичний документ у галузі державної політики (Практичний посібник для радників з державної політики у Центральній та Східній Європі). – К.: «К.І.С», 2003. 185
  • 186.
    Додаток № 1 Формати аналітичних документів Інтернет ресурсу «Ідеальна Країна» (www.kraina.org.ua) «Резюме ідеї» Реєстраційний номер, назва, автор концепції (нік, ID) Оформлюється автором концепції та експертом, що здійснював її оцінку та змістовне модерування форуму. Модуль: Надійшла: дата Текст концепції: лінк Експерт, що здійснював оцінку: нік, ID on-line експерта / (П.І.Б для off-line експерта) Текст експертної оцінки: лінк Виставлена на обговорення на форумі: дата, лінк на форум. Дата завершення форуму: дата Кількість користувачів, які залишили свої повідомлення на форумі: Експерти/організації, спеціально запрошені адміністрацією до участі у фо- румі: Експерти/організації, що взяли участі у форумі: Пропозиції до політики: лінк І. Проблема. 1. Формулювання 2. Складові: 3. Масштаб (кого вона стосується): 4. Новизна проблеми. Причини її виникнення / тривалого існування: 5. Наскільки проблема є суспільно-резонансною (в громадській думці, матеріалах ЗМІ) та «політично чутливою» (перебуває у фокусі уваги політиків та урядових структур)? 6. Які органи влади відповідають за вирішення проблеми (її складових)? 186
  • 187.
    7. Які ще «заінтересовані сторони» дотичні до проблеми (незручності, втрати, переваги, ресурси, статус, повноважння, вплив) і в чому поля- гають їх інтереси? 8. Наскільки організовані та політично впливові ці групи? ІІ. Рекомендований спосіб вирішення. 1. Цілі, яких необхідно досягнути для вирішення проблеми: 2. Якими інструментами Ви пропонуєте забезпечити досягнення цих цілей? 3. Рішення / дії органів влади, які необхідно ухвалити / здійснити для досягнення цих цілей: 4. Які завдання повинні бути поставлені перед відповідними органами влади? 5. Необхідні ресурси (насамперед – повноваження, норми, видатки): 6. Яка схема проведення оцінки та можливого коригування перегляду реалізації пропозиції? III. Результати та наслідки реалізації пропозиції. 1. Очікувані результати (які результати можна вважати показниками ус- пішності): 2. Які обставини можуть суттєво вплинути на реалізацію пропозиції (ри- зики, в т.ч й державна політика в суміжних сферах)? 3. Можливі неочікувані наслідки (непрямі вигоди / витрати): 4. Як майбутні «вигоди» та «втрати» розподілятимуться між заінтересо- ваними сторонами? 5. Які наслідки реалізації пропозиції Ви прогнозуєте у суміжних сферах? 6. Очікуваний рівень суспільної популярності: IV. Наявні політичні обмеження: 1. Наскільки пропозиція радикально відрізняється від наявної політики по вирішенню проблеми (наступність)? 2. Наскільки пропозиція відповідає міжнародним зобов’язанням, взя- тим на себе Україною? 3. Наскільки пропозиція відповідає політиці, що здіснюється в суміж- них галузях? 187
  • 188.
    4. Наскільки пропозиція відповідає цілям стратегічних документів (партійних програм та виборчих обіцянок): • Партій, що утворили правлячу коаліцію: • Закону України «Про засади зовнішньої та внутрішньої політи- ки»: • Універсалу національної єдності: • Коаліційній угоді: • Програмі діяльності уряду: 5. Наскільки пропозиція відповідає попередній логіці діяльності прав- лячої коаліції опозиції, публічним заявам їх представників (лідерів): V. Інформаційно-роз’яснювальний (PR) супровід: 1. Резюме вищенаведеного (найбільш вагоміпереконливі аргументи «за» та «проти»): 2. Стереотипи, упередження та «очевидності» громадської думки в апе- ляції до яких можлива ефективна аргументація «за» чи «проти» пропо- зиції: 3. Можливі контраргументи на закиди противників пропозиції: 4. Можливі PR-месиджі по донесенню змісту пропозиції до широкого загалу та окремих зацікавлених сторін: 5. Як вибудувати ефективний інформаційний супровід пропозиції? Policy paper («Пропозиція до політики») Оформлюється автором концепції та експертом, що здійснював її оцінку та змістовне модерування форуму Назва, автор (нік, ID), експерт-консультант (нік, ID) І. Проблема. 1. Формулювання : 2. Складові: 3. Масштаб (кого вона стосується): 4. Новизна проблеми. Причини її виникнення / тривалого існування: 188
  • 189.
    ІІ. Рекомендований спосібвирішення. 1. Цілі яких необхідно досягнути для вирішення проблеми: 2. Рішення / дії органів влади які необхідно ухвалити / здійснити для до- сягнення цих цілей: 3. Необхідні ресурси (насамперед повноваження, норми, видатки): 4. Наявні політичні обмеження: 5. Інформаційно-роз’яснювальний супровід: IІІ. Результати та наслідки. 1. Обставини, що можуть суттєво вплинути на реалізацію пропозиції (ризики): 2. Розподіл майбутних «вигод» та «втрат» між заінтересованими сторона- ми: 3. Наслідки реалізації пропозиції у суміжних сферах: 189
  • 190.
    Додаток № 2 МЕТОДИКА підготовки доповідної записки Кабінетові Міністрів України (з питань формування та реалізації державної політики у відповідній сфері) ВСТУП Ця методика підготовлена Секретаріатом Кабінету Міністрів на виконан- ня рішення Кабінету Міністрів від 5 лютого 2005 р. (протокол засідання N 2) та відповідно до розділу V Тимчасового регламенту Кабінету Міністрів «Порядок розроблення концептуальних засад реалізації урядової політики» (915-2000-п). Метою є надання працівникам апарату міністерств практичної допомоги у складанні доповідної записки Кабінетові Міністрів з питань формування та ре- алізації державної політики у відповідній сфері. ДОПОВІДНА ЗАПИСКА КАБІНЕТОВІ МІНІСТРІВ Загальна інформація Доповідна записка Кабінетові Міністрів (далі – ДЗК) є ключовим інстру- ментом письмового інформування Кабінету Міністрів про проблемні питання державної політики та концептуальні засади їх вирішення (макет ДЗК додаєть- ся). Вона містить пропозиції одного або декількох міністрів про прийняття полі- тичного рішення. ДЗК є «письмовою політичною порадою», яка сприяє дієвості дискусій на засіданнях Кабінету Міністрів і кращому розумінню вибраної стратегії дій. Основною аудиторією Міністра під час розгляду ДЗК є його колеги – члени Уряду. Вони використовують, як правило, рекомендації міністра, які виклада- ються у першому розділі ДЗК. ДЗК виконує функцію пояснювальної записки, що згідно з Тимчасовим рег- ламентом Кабінету Міністрів (915-2000-п) подається разом з проектом норма- тивно-правового акта. Тобто, ДЗК є самодостатнім документом, який не суп- роводжується пояснювальною запискою. ДЗК готується стислою, простою для сприйняття мовою. ДЗК використовується для: • опису конкретного політичного контексту; 190
  • 191.
    окреслення проблем, пов’язаних з поточною ситуацією; • надання рекомендацій щодо прийняття рішення; • а також як засіб для залучення підтримки членів Уряду щодо запропо- нованої стратегії дій. Коли готується доповідна записка ДЗК готується: • на виконання рішення Кабінету Міністрів чи доручення Прем’єр- міністра; • коли виникає потреба у прийнятті законодавчих або інших норматив- но-правових актів із соціально значущих проблем; • з ініціативи Міністра, якщо вирішення питання виходить за межі його повноважень; • за результатами проведення громадських консультацій. Загалом ДЗК готується відповідно до планів підготовки питань формування та реалізації державної політики (квартальних, піврічних), затверджуваних Ка- бінетом Міністрів. В усіх інших випадках, коли постає питання, чи готувати ДЗК, Секретаріат завжди готовий надавати працівникам апарату міністерств необхідні поради та консультації. Процес прийняття рішення Рішення, які приймаються на основі ДЗК, – це політичні рішення Кабіне- ту Міністрів. Кабінет Міністрів ухвалює рекомендоване Міністром рішення та стратегію його впровадження. Наступним кроком є схвалення Кабінетом Міністрів відповідних проектів законів, указів Президента України та прийняття постанов як інструментів ре- алізації політичного рішення. Як виглядає доповідна записка ДЗК складається з двох розділів, кожен з яких виконує різну, проте спорід- нену функцію: I. Рекомендації Міністра II. Аналітична частина Рекомендації Міністра (далі – РМ) є пропагандистським документом, за до- помогою якого Міністр презентує Кабінетові Міністрів огляд питання та реко- мендації щодо його вирішення, а також аргументи на користь запропонованого курсу дій. Це єдиний розділ ДЗК, який висвітлює точку зору міністра, його думки та рекомендації щодо прийняття політичного рішення. 191
  • 192.
    Аналітична частина, навідміну від першого розділу, більш детально висвіт- лює питання, яке потребує політичного рішення. В ній викладається повний, збалансований та об’єктивний аналіз історії питання, факторів, які розгля- даються з метою досягнення можливих результатів, варіантів рішень, вартість кожного з них. У цьому розділі міститься інформація про деталі та історію питання, яка до- помагає експертам та аналітикам зрозуміти логіку ДЗК. ДЗК готується за стандартним форматом з тим, щоб міністри могли легко знайти ту інформацію, яка їх цікавить. Добре підготовлена ДЗК – це додаткова допомога міністрам в процесі прийняття рішення. ПІДГОТОВКА ДОПОВІДНОЇ ЗАПИСКИ Вступ Готуючи ДЗК, треба пам’ятати, що вона призначається для міністрів, які ма- ють обмаль часу для її вивчення. А тому зробіть ДЗК якомога зручнішою для читання та розуміння: • вживайте звичні звороти мови; • уникайте довгих складних речень і абзаців; • уникайте спеціальних термінів чи незнайомих скорочень; • висловлюйтеся стисло і не відходьте від головних питань; • будуйте аргументи поступово; • слідкуйте, щоб у реченнях не було зайвих слів; • скорочуйте проект ДЗК не роздумуючи, поверніться до нього за день і скоротіть знову; • попросіть колег, які не знайомі з предметом, прочитати ваш кінцевий варіант. ДЗК готується у такій послідовності: спочатку робиться аналітична частина, а потім на її основі формуються РМ. Проте кінцева ДЗК на початку містить РМ, а потім йде аналітична частина. Назва доповідної записки Назва – це опис предмета ДЗК одним коротким реченням (з 5-7 слів). 192
  • 193.
    Приклади: Невдало Краще Визначення повноважень та функцій Фонду держав- Підвищення ефектив- ного майна і органів виконавчої влади з управління ності управління де- казенними та державними підприємствами, а також ржавним майном. національними (державними) компаніями та іншими господарськими товариствами, у статутному фонді яких державі належить частка (акції, паї), та врегулю- вання питання передачі в управління на конкурсних засадах державних підприємств і господарських това- риств, у статутних фондах яких державі належить час- тка (акції, паї). ПІДГОТОВКА РОЗДІЛУ «РЕКОМЕНДАЦІЇ МІНІСТРА» РМ є узагальненням всієї ДЗК. Тому міністри повинні мати можливість читати і розуміти цей розділ незалежно від решти ДЗК. Ваша мета при складанні розділу РМ: • надати міністрам основну потрібну інформацію у стислій, зручній для читання формі. Її обсяг повинен становити максимум 3 арк., не вклю- чаючи титульний; • включити до розділу лише ту інформацію, яка потрібна для прийняття рішення членам Уряду, а не іншим посадовим особам. Предмет (питання) Предмет – це узагальнення питання в одному реченні для обговорення і прийняття рішення Кабінетом Міністрів. Предмет: • з’єднує назву ДЗК і РМ; • пояснює і розвиває назву; • не зазначає чому порушується питання; • встановлює основу для РМ. Формулювання предмета починається словами «Чи ...» або «Чи ... та як ...» з метою заохочення обговорення в Кабінеті Міністрів. У деяких випадках формулювання предмета може починатися словом «Як ...». Важливо переконатися, що назва ДЗК, предмет ДЗК та РМ узгоджуються між собою. 193
  • 194.
    Приклади: невдало краще 1. Доцільність зниження ставки вивіз- 1. Чи потрібно знижувати ставки вивіз- ного (експортного) мита на відходи та ного (експортного) мита на відходи та брухт чорних металів з урахуванням брухт чорних металів? необхідності пріоритетного забезпе- чення цією сировиною вітчизняних металургійних підприємств. 2. Процедура проведення конкурсів 2. Як підвищити ефективність управ- щодо визначення фізичних осіб з уп- ління державним майном? равління цілісними майновими ком- плексами державних, у тому числі казенних підприємств та корпора- тивними правами держави в госпо- дарських товариствах, частка держави у статутному фонді яких перевищує 5 відсотків. Рекомендації Рекомендації – це запропонована послідовність дій, як правило, з ураху- ванням можливостей вибору, за якими міністр очікує підтримку з боку Кабінету Міністрів. Рекомендації: • містять рішення, якого чекає міністр; • визначають конкретні ролі відповідних міністерств та інших централь- них органів виконавчої влади у виконанні рішення; • визначають стратегію та напрями виконання (хто, як, коли); • наприкінці містять інформацію, яких витрат потребуватиме втілення пропозиції і з яких джерел вона фінансуватиметься; • є основою для формулювання рішення, яке записується у протоколі засідання Кабінету Міністрів. У цьому розділі слід пояснити, що необхідно для впровадження обраного варіанту рішення, які для цього потрібні нормативно-правові акти і на якому рівні вони мають бути прийняті. Слід також зазначити яких організаційних за- ходів потрібно вжити для забезпечення впровадження рішення, хто повинен здійснювати моніторинг тощо. Рекомендації формулюються, йдучи від загального до конкретних питань. Перша рекомендація може надавати огляд запропонованої послідовності дій, тоді як наступні рекомендації конкретизують кроки. 194
  • 195.
    Як правило, урекомендаціях не робиться посилання на текст ДЗК з метою пояснення їх суті. Вони мають цілком самостійну і завершену логіку. Інколи мо- жуть бути посилання на текст в іншій частині ДЗК. Представляючи у рекомендаціях варіанти вирішення питання, зазначайте, якому з них надано перевагу. Якщо рекомендації занадто великі або детальні, позначте розділ назвою «Узагальнені рекомендації». У цьому розділі надайте у простій формі узагаль- нення політичних цілей, що пропонуються, а детальні рекомендації викладіть у додатку. Пам’ятайте, що остаточне рішення Кабінету Міністрів базуватиметься на детальних рекомендаціях. Обґрунтування Це основні аргументи міністра на підтримку своїх рекомендацій. Залежно від питання розділ «Обґрунтування» містить таку інформацію: • чому порушується питання; • проблема, яка стоїть за рекомендованим рішенням; • аргументи на підтримку пропозиції; • чому обрано один з варіантів рішення; • опис наслідків у разі неприйняття рішення. У цій частині РМ визначальним є вибір відповідного рівня деталізації. Слід включати лише ту інформацію, яку повинен мати член Уряду для прийняття за- пропонованого рішення. Якщо, наприклад, довідкова інформація, на якій ґрунтуються РМ, більш важлива з точки зору розкриття контексту запропонованого рішення, зосередь- тесь на ній. Якщо це важливо, поясніть, чому заінтересовані групи підтримують ці РМ. Якщо РМ містять регулятивні положення, узагальніть їх в одному коротко- му абзаці на основі інформації, що міститься в аналітичній частині ДЗК. Завершіть розділ обґрунтування описом значних наслідків неприйняття за- пропонованої послідовності дій. Проблеми та стратегія розв’язання. У цьому розділі описуються можливі негативні наслідки для Уряду і крити- ка, з якою він зіткнеться при впровадженні рекомендацій, а також найкращий спосіб їх усунення. Не описуються негативні наслідки неприйняття рекомендацій, оскільки за- значені рекомендації відображені в обґрунтуванні. 195
  • 196.
    Членами Уряду надаєтьсяреальна оцінка можливих «пасток» і таким чином ДЗК не буде містити несподіванок. Зазвичай ДЗК містить принаймні два чи три пункти проблем та стратегій. Негативна реакція певних кіл суспільства може спричинити: • заяви про те, що державна політика погіршує купівельну спроможність; • скарги стосовно нераціонального використання коштів; • заяви про те, що політика не узгоджується з деякими проголошеними цілями тощо. Інші можливі критичні зауваження можуть містити: • нові проблеми, що виникнуть в результаті впровадження рекомендацій; • надмірні сподівання, які не можуть бути виправдані навіть за умови успіху політичного рішення. У будь-якому випадку зазначте, як міністр має намір розв’язати проблему. Упевніться, що стратегія дій є переконливою, особливо щодо надання ґрунтов- ної відповіді на можливу критику. Приклади: Невдалий Кращий Проблеми та стратегії Проблеми та стратегії Проблема: Х промисловість України Проблема: Деякі з великих підпри- ймовірно заперечуватиме деякі аспек- ємств Х промисловості можуть скар- ти цієї пропозиції. Ця проблема може житися, що через відміну субсидій стати навіть більш серйозною, якщо галузі Уряд порушує свої програмні інші галузі промисловості занепо- обіцянки. кояться тим, що плануються подібні скорочення. Стратегія: До прийняття рішення по- Стратегія: Буде проведено тривалі садовими особами у Х промисловості консультації з Х промисловістю, на буде сказано, що: зміни не проводити- яких буде поінформовано: - що до муться одразу; якими б не були нега- введення в дію рішення Уряд проведе тивні наслідки для Х промисловості, структурні зміни в промисловості; - вони будуть усуненні в найкоротший що протягом короткотривалого періо- строк; буде проведено дослідження ду підвищення конкурентоспромож- для визначення, чи призведе прийнят- ність Х промисловості має принести тя рішення до необхідності змін, якщо більші прибутки; - що через два міся- негативні наслідки будуть істотніши- ці після впровадження рішення Уряд ми ніж прогнозується. зробить оцінку ситуації і розгляне у разі потреби можливість урегулюван- ня питання. 196
  • 197.
    Консультації У цьому розділі інформується з ким проводилися консультації за межами центральних та місцевих органів виконавчої влади, тобто з представниками тре- тьої сторони, зокрема з громадськістю, заінтересованими групами (підприємці, освітяни, студенти тощо), якими є їх погляди. Такі консультації проводяться в порядку, визначеному постановою Кабінету Міністрів від 15 жовтня 2004 р. N 1378 (1378-2004-п) «Деякі питання щодо за- безпечення участі громадськості у формуванні та реалізації державної політики» (Офіційний вісник України, 2004 р., N 42, ст. 2773). Також інформується про ініціативи, що виникли в результаті консультацій та заходи, яких може буде вжито для їх врахування. Погодження У цьому розділі інформується про те, що із заінтересованими центральни- ми (місцевими) органами виконавчої влади відбулася процедура погодження за- пропонованого рішення та зазначаються результати погодження. Зокрема, інформується про питання, щодо вирішення яких не досягнуто згоди в процесі міжвідомчих консультацій і які потребують вирішення Кабіне- том Міністрів. Відображаються позиції заінтересованих органів у тих питаннях, які торка- ються їх компетенції та сфери відповідальності, а не у політичному питанні, по- рушеному міністром у його ДЗК. Успішне проходження ДЗК забезпечуватиме повноту погодження. Не слід обмежуватися участю в узгоджувальних процедурах лише тих органів виконавчої влади, які зазначені у відповідних дорученнях чи завданнях, оскільки наперед неможливо визначити, чиїх інтересів торкатиметься ДЗК. Треба пам’ятати, що коло заінтересованих органів визначається ініціатором ДЗК самостійно, вихо- дячи із суті пропозиції. Під час висвітлення позиції заінтересованих органів (застережень чи запе- речень) висловлюйтеся прямо. Тоді члени Уряду не зіткнуться з несподіваними розбіжностями під час розгляду ДЗК на засіданні Кабінету Міністрів. Необхідно зазначити кожний орган влади, який має свою точку зору або за- непокоєння щодо пропозиції і чітко описати їх суть. Для забезпечення якості узгоджувальних процедур необхідно: • проводити консультації з відповідними посадовими особами заінтере- сованих органів влади та вашого міністерства, використовуючи мож- ливості одержання порад фахівців Секретаріату Кабінету Міністрів у процесі підготовки ДЗК; • заздалегідь розповсюджувати проект ДЗК серед заінтересованих цент- ральних (місцевих) органів виконавчої влади; 197
  • 198.
    надавати можливість усім заінтересованим органам висловлювати свою точку зору та занепокоєння; • відверто і точно записувати у ДЗК думки заінтересованих органів. Описуючи позицію міністерства, вкажіть його скорочену назву. Уникайте нечітких формулювань, таких як «проводилися консультації з ...» або «не погоджується з ...». Будьте точними і конкретними. Звіряйте ваші формулювання з формулюваннями інших сторін. Таким чи- ном, неузгодженості будуть визначені і врегульовані заздалегідь або представ- лені як питання для вирішення. Ніколи не намагайтеся приховувати розбіжності із заінтересованими орга- нами. Не проводячи консультацій з тими, хто на вашу думку може мати свою точку зору або виступати проти, згладжуючи або ігноруючи висловлені занепо- коєння, ви додаєте зайвої роботи міністрам на засіданнях Кабінету Міністрів, створюєте потенційні ускладнення своєму міністрові та міністерству. Приклади: Невдалий Краще Позиція міністерств Позиція міністерств 1. Міністерство А і Міністерство Б по- 1. Міністерство А і Міністерство Б по- годжуються з пропозицією. Міністерс- годжуються з рекомендаціями. Мініс- тво В і Г мають певні занепокоєння. терство В категорично проти аспек- тів....., та ....... пропозиції. 2. Кілька міністерств в цілому погод- 2. Міністерство К погоджується з реко- жуються щодо потреби зміни, проте мендаціями за умови, що ...... відомс- мають різне бачення щодо “за “ і “про- тво Х складе перелік таких проблем: ти” того, як далеко слід просуватися і в ......, а відомство Ж отримає додаткові які строки. фінансові ресурси. Якість консультацій має особливо вирішальне значення, коли ДЗК зачіпає певні фінансові питання. У кожному випадку вказуйте, що консультація відбу- лася і зазначте досягнуті домовленості не нижче, як на рівні міністрів чи перших посадових осіб заінтересованих органів виконавчої влади. Щодо процедури погодження пропозицій міністра керуйтеся вимогами Тимчасового регламенту Кабінету Міністрів (915-2000-п) в частині погодження проектів нормативно-правових актів (розділ VI, пункт 14). Взаємодія центральних та місцевих органів виконавчої влади Цей розділ є обов’язковим з урахуванням наголосу на необхідності парт- нерських взаємовідносин з місцевими органами влади у питаннях спільної ком- петенції, та тих, що впливають на інтереси регіонів. 198
  • 199.
    Фінансова інформація Будь-яка фінансова інформація, представлена в РМ, завжди береться з аналітичної частини ДЗК. Ніколи не включайте до РМ фінансової інформації, якої немає в аналітичній частині. Фінансова інформація подається наприкінці РМ у загальних рисах. Це інфор- мація для членів Уряду про витрати, надходження та джерела коштів, необхідні для прийняття рішення. Метою фінансової інформації є надати членам Уряду мож- ливість зрозуміти фінансові масштаби того, що їм потрібно затвердити. Якщо пропозиція не передбачає поточних або довгострокових бюджетних витрат, включіть у кінці РМ такий абзац: ця пропозиція не потребує жодних до- даткових фінансових ресурсів. ПІДГОТОВКА РОЗДІЛУ «АНАЛІТИЧНА ЧАСТИНА» Цей розділ містить детальний, виважений та об’єктивний аналіз питання, факторів, які враховуються при визначенні можливих варіантів вирішення, а та- кож аналіз цих варіантів та витрат на здійснення кожного з них. Аналіз повинен надавати членам Уряду повну картину можливостей вибору запропонованих варіантів вирішення питання. Під час підготовки аналізу уникайте таких слів, як «пропонується», «реко- мендується», – використовуйте умовні речення. Наприклад, замість такої фра- зи: Варіант А підвищить ефективність, – пишіть: Якщо буде прийнято варіант А, в результаті можна підвищити ефективність... Доцільно включити до аналізу позиції, застереження, поради фахівців заін- тересованих органів з питань їх професійної компетенції або відповідальності, якщо ці питання розглядаються як фактори аналізу. Аналітична записка складається з трьох частин: довідкова інформація, мір- кування та варіанти. Розпочніть кожну частину з узагальнення на п’ять рядків. Ваша мета як розробника: • надати міністрові детальний аналіз усіх факторів та довідкової інфор- мації; • перевірити всі реальні варіанти, і якщо це прийнятно, проаналізувати фінансові та політичні аспекти; • надати необхідну інформацію, щоб пропозицію можна було реалізува- ти в разі її прийняття Урядом; • надати достатньо інформації для повного розуміння контексту та під- ходів. 199
  • 200.
    Під час розробленняаналізу, слід враховувати такі питання: • Яка традиційна точка зору з цього питання. Яка є практика розв’язання подібних проблем, чи надає це інші можливості; • Які останні досягнення у цій сфері політики; • Які чинники перешкоджали прийняттю рішення в минулому і як вони можуть вплинути на запропоноване рішення; • Чи буде вплив на існуючі програми, чи не дублюватимуться вони. Якщо так, то який знайти вихід з цього; • Чи буде відрізнятися вплив на різні галузі економіки чи регіони. Чи будуть очевидні виграші та програші. Хто матице вигоду і наскільки; • Чого збирається досягти Уряд, вирішуючи це питання. Яка вигода від цього громадянам України; • Які прогнозуються результати, якщо Уряд підтримає запропоноване рішення, і які можуть бути наслідки, якщо не підтримає. Аналітична частина за обсягом може бути різною залежно від природи та складності питання, проте, як правило, вона складається з ...... аркушів і рідко, коли перевищує ....... арк. (за винятком додатків). Довідкова інформація Це короткий огляд усього спектру питань, з яких випливає пропозиція мініс- тра для розгляду Кабінетом Міністрів. Інформація розпочинається з одного речення, в якому розкривається суть питання. У довідковій інформації: • міститься пояснення, чому розглядається це питання; • надається коротка історія питання і як воно вирішувалося; • розкривається природа проблеми, що стоїть за питанням; • повідомляється, який вплив на питання має існуюча політика; • наводяться чинні рішення (акти законодавства), які торкаються цього питання. Довідкова інформація може викладатися також на основі важливих реко- мендацій, запропонованих робочими групами, спеціалістами, комісіями тощо. Дослідження Повідомляється про фактори, які розглядаються під час вироблення рішен- ня. Зокрема, інформується, що всі групи та інтереси, які можуть відчути вплив можливої стратегії дій, визначені і проведено оцінку їх позицій. 200
  • 201.
    Розробник ДЗК повиненвикористовувати свої власні судження при вирі- шенні, які групи, інтереси або сфери ймовірно будуть зацікавлені у питанні (біз- нес, торгівля, транспорт, екологія, безробітні, молодь, жінки, державна мова, ветерани тощо). Звичайно ж головним чинником, що визначає, які групи та інтереси зачіпа- ються, є природа питання. Обмежуйте аналіз лише тими з них, які мають най- більше значення, і надайте точний опис потенційних проблем. Описуючи потенційні проблеми, оцініть, чи стратегія дій, передбачена для вирішення питання, доповнюватиме, суперечитиме чи вступатиме в конфлікт з останніми ініціативами у питаннях, пов’язаних з проблемами тих чи інших груп та інтересів, наприклад проблемою безробіття. Можливо, що виникне нова група інтересів у результаті дослідження питан- ня. Наприклад, чи могли б дії в якомусь напрямі створити такий конфлікт, нав- коло якого б об’єдналися групи осіб, які до того не мали нічого спільного. Якщо пропозиція містить регулятивні моменти, зробіть аналіз регулятивно- го впливу і додайте його до аналітичної частини ДЗК. Основні моменти аналізу регулятивного впливу викладіть в розділі «Обґрун- тування» РМ. Приклади: Дослідження Стисле узагальнення (5 рядків) _________________________________ Питання жінок Стало очевидним, що _________________________________________ Праця Профспілки вугільної галузі висловилися, що _____________________ Малі підприємства Пасажирські перевізники мають серйозні занепокоєння щодо _______ Варіанти рішення У цій частині аналітичної записки дається детальний і виважений виклад позитивних і негативних моментів стосовно кожної послідовної дії та фінансова інформація. Це ключовий елемент розділу аналітичної записки. Виклад варіантів рішення: • починається з п’яти рядків узагальнення всіх існуючих варіантів; • представляє кілька варіантів практичного розв’язання проблеми; • підкреслює переваги та недоліки кожного з варіантів; • надає повний і об’єктивний аналіз фінансових аспектів кожного варіанта. 201
  • 202.
    Представлення детального аналізувсіх можливих шляхів вирішення питан- ня запевняє Міністра, що це робиться на основі цілісного та відвертого дослід- ження всіх можливостей, а також те, що пропонується реальний вибір між ре- альними альтернативами. Можливе повторення інформації у розділах «Дослідження» і «Варіанти рі- шення». Проте у першому розділі розглядаються фактори, які слід враховувати під час вирішення питання взагалі, а в другому – кожний варіант враховує свої особливості. Завдання визначення та дослідження варіантів вирішення ускладнюється у випадку з простими і прямими питаннями, а також тими, які передбачають лише один можливий спосіб дій. Доречним буде у цьому випадку поставити за- питання так: чи є інші шляхи вирішення цієї проблеми. Якщо і є, то їх можна інколи представити лише в загальних рисах, щоб під- креслити контраст між рекомендованим рішенням з наслідками інших, менш важливих підходів. Ніколи не включайте нереальних варіантів. Перелік варіантів може викладатися в довільному порядку, тобто можна по- чинати з найкращого, найгіршого, найдешевшого чи найдорожчого. Під час складання розділу «Варіанти рішення» дотримуйтеся такої послідов- ності: Варіанти рішення (Узагальнення викладення всіх обговорюваних варіантів - 5рядків) ________________________________________________________ ________________________________________________________ Варіант 1: (коротка назва) ___________________________________ (опис) ___________________________________________________ (фінансові деталі) __________________________________________ (переваги/недоліки) ________________________________________ Варіант 2: (коротка назва) (опис) ____________________________________________________ (фінансові деталі) ___________________________________________ (переваги/недоліки) _________________________________________ Оцінку переваг та недоліків можна викласти двома абзацами в кінці цього розділу шляхом об’єднання зазначених критеріїв за усіма варіантами: спочатку – переваги усіх можливих варіантів, потім - недоліки. 202
  • 203.
    Фінансова інформація Якщо ДЗК передбачає бюджетні витрати або надходження, необхідна де- тальна фінансова інформація для повного аналізу пропозиції. Якщо політичне рішення передбачає виділення коштів з державного бюд- жету або зменшення надходжень, необхідно установити контакти з Міністерс- твом фінансів заздалегідь і підтримувати їх впродовж усього процесу підготовки пропозиції. Це важливо, оскільки Мінфін може мати серйозні заперечення або застереження щодо пропозиції. Надайте Кабінетові Міністрів якісну фінансову інформацію. Характеризуй- те відносну достовірність розрахунків, зазначивши, що вони містять повністю визначені, частково визначені або орієнтовні дані. Якщо необхідно, опишіть чинники, які можуть вплинути на точність цих розрахунків. Під час складання фінансової інформації звертайтеся за допомогою до фі- нансового підрозділу вашого міністерства. Пам’ятайте, що міністрам потрібні загальні сукупні положення щодо фінан- сових наслідків пропозиції. Визначте усі можливості відшкодування витрат та з яких джерел фінансу- ватиметься пропозиція. В аналітичній частині ДЗК викладіть фінансові деталі кожного із запропонованих варіантів рішення. ДОДАТКИ Підходьте виважено до надання будь-якої додаткової інформації до ДЗК. Пам’ятайте про зайнятість міністрів. Додатки до розділів аналізу та РМ включаються в кінці ДЗК після аналізу, причому спочатку додатки до аналізу, а потім до РМ. Додаток 1. Рекомендоване рішення Це заключна частина ДЗК. У цьому додатку викладається текст рекомендо- ваного рішення, який пропонується ухвалити. Ухвалене рішення записується у протоколі засідання Кабінету Міністрів. У ньому чітко і конкретно формулю- ються схвалені рекомендації Міністра. Якщо пропонується законодавче врегулювання проблем (підготовка нового законопроекту чи внесення змін до чинного закону), то в рішенні викладається основний зміст законодавчої пропозиції (концепція законопроекту). Концеп- ція містить перелік цілей, що мають бути досягнуті законодавчою пропозицією. Вона не відображає фактичний текст законопроекту, а містить лише суттєві його положення, які визначають ідеологію та межі політичного рішення. Рекомендоване рішення повинно бути сформульовано достатньо конкрет- но, з тим, щоб було зрозуміло, яку політику слід впроваджувати і яким чином. 203
  • 204.
    Наприклад: 1. Погодитися з пропозицією міністерства, яка передбачає: ___________ 2. Зобов’язати міністерство підготувати ___________________________ 3. Запровадити, починаючи з ____________________________________ 4. Здійснити заходи щодо _______________________________________ 5. Забезпечити підготовку _______________________________________ Усі завдання (стратегія дій), спрямовані на реалізацію політичного рішення, повинні передбачати конкретних виконавців та строки виконання. Рекомендоване рішення підписується Міністром, який подав ДЗК. Додаток 2. Критерії оцінки та моніторинг У цьому додатку відображаються ключові позиції плану моніторингу вико- нання рекомендованого рішення, який розробляється міністерством. Критерії оцінки Виходячи з цілей рішення розробниками повинно бути визначено критерії (показники), за якими оцінюватиметься ефективність рішення та порівнювати- муться досягнуті результати з прогнозованими. Як правило, мова йде про 3-4 критерії, які визначають головну суть політич- ного рішення та для якої мети воно приймається. Це може бути зменшення кількості безробітних, створення нових робочих місць, ліквідація заборгованості, збільшення надходжень до бюджету, підвищен- ня конкурентоспроможності продукції, розвиток підприємництва, підвищення добробуту громадян тощо. Критерії оцінки (показники) повинні мати конкретний вимір (гроші, одиниця продукції тощо), а також передбачати можливість визначення як рішення вплинуло на громадян загалом і що воно означає для них, яка їх реакція на дії Уряду. Моніторинг У цій частині додатка міститься стисла інформація про те, як буде організо- вано відстеження процесу впровадження рішення з метою виявлення кінцевого результату. Має бути зазначено періодичність проведення аналізу результативності та продемонстровано, як використовуватимуться його результати для коригування стратегії, а також окреслено ролі інших міністерств у реалізації стратегії дій. Додаток 3. Інформаційний план Для успіху будь-якої політичної ініціативи дуже важливим є правильно складений інформаційний план. Він розробляється для того, щоб забезпечити 204
  • 205.
    надання роз’яснень рішеньУряду як широкій громадськості, так і окремим ці- льовим групам. Інформаційний план показує, яким чином Уряд збирається це зробити, як певні питання висвітлюватимуться в засобах масової інформації та яким чином може відреагувати громадськість, а також коротко описує, як Міністр – ініціатор пропозиції планує представити політичне рішення народові. Цей план має розроблятися одночасно з політичною пропозицією таким чи- ном, щоб інформаційну стратегію можна було оцінити разом з усіма варіантами рішення, поданими у ДЗК. Інформаційний план, як правило, не перевищує трь- ох аркушів. Як правило, інформаційний план складається з таких розділів: 1. Цілі інформаційного плану Чітко вказати, які цілі мають бути досягнуті за допомогою інформаційного плану. Цілі формулюються з метою досягнення громадського сприйняття, ро- зуміння намірів Уряду. 2. Громадське середовище Узагальнити громадські настрої, включно з позицією основних груп, на які спрямовано політичне рішення. Визначити позиції регіонів, чутливих до про- блеми, яку пропонується розв’язати. Під час складання цього розділу важливо описати результати аналізу ЗМІ відповідних досліджень, звітів, опитування громадян, тестів тощо. 3. Ключові повідомлення Визначити головні (три – чотири) аспекти політичного рішення, які треба повідомити, уникаючи малозначущих деталей. 4. Верстви (групи), на які спрямоване рішення, та їх реакція Зазначити, на кого впливатиме рішення, виділивши основні та другорядні верстви (групи) суспільства, і яка їх реакція. 5. Форми та методи інформування Визначити у який спосіб буде розгорнута інформаційна діяльність щодо висвітлення того, як рішення вплине на громадян (заяви, реклама, поїздки з роз’ясненнями, консультації, брошури та буклети, інтерв’ю в ЗМІ, круглі столи, інтернет-програми тощо). 6. Бюджет Зазначити обсяги фінансування, необхідні для запровадження інформацій- ного плану. 205
  • 206.
    Макет ДОПОВІДНА ЗАПИСКА Кабінетові Міністрів України _________________________________________________________ (назва: опис предмета _________________________________________________________ записки) ____________________________ (дата) _________________________________________________________ (повна назва міністерства) РЕКОМЕНДАЦІЇ МІНІСТРА Суть питання Чи потрібно та як (або Як ......) ___________________________ _____________________________________________________________ _____________________________________________________________ _____________________________________________________________ РЕКОМЕНДАЦІЇ З тим, щоб __________________________________________________ р е к о м е н д у є т ь с я: 1. __________________________________________________________ 2. __________________________________________________________ 3. __________________________________________________________ 4. __________________________________________________________ 206
  • 207.
    Обґрунтування 1. __________________________________________________________ 2. __________________________________________________________ 3.__________________________________________________________ 4. __________________________________________________________ Проблеми та стратегія розв’язання Проблема 1. ____________________________________________________ ______________________________________________________________ ______________________________________________________________ Стратегія ______________________________________________________ ______________________________________________________________ ______________________________________________________________ Проблема 2. ____________________________________________________ ______________________________________________________________ ______________________________________________________________ Стратегія ______________________________________________________ ______________________________________________________________ ______________________________________________________________ Проблема 3. ____________________________________________________ ______________________________________________________________ ______________________________________________________________ Стратегія ______________________________________________________ ______________________________________________________________ ______________________________________________________________ 207
  • 208.
    Консультації___________________________________________________ ______________________________________________________________ ______________________________________________________________ ______________________________________________________________ Погодження____________________________________________________ ______________________________________________________________ ______________________________________________________________ ______________________________________________________________ Позиція заінтересованих органів 1.____________________________________________________________ 2. ____________________________________________________________ 3. ____________________________________________________________ 4. ____________________________________________________________ Взаємодія центральних та місцевих органів виконавчої влади ______________________________________________________________ ______________________________________________________________ ______________________________________________________________ ______________________________________________________________ Фінансова інформація___________________________________________ ______________________________________________________________ ______________________________________________________________ ______________________________________________________________ ______________________________________________________________ Міністр __________________ _________________________ (підпис) (ініціали та прізвище) 208
  • 209.
    АНАЛІТИЧНА ЧАСТИНА Суть питання Заново сформулюйте одним коротким реченням (5-7 слів) назву ДЗК Роз- крийте суть (історію) питання, виклавши довідкову інформацію на 1 ар- куші. ______________________________________________________________ ______________________________________________________________ ______________________________________________________________ Дослідження Одним коротким реченням (до 5 рядків) підсумуйте цей розділ. Розкрийте 3-4 ключові проблеми, які заслуговують на увагу, наприклад: - Питання жінок. ____________________________________________ - Малі підприємства. ________________________________________ - Праця. ____________________________________________________ Варіанти рішення Одним коротким реченням підсумуйте цей розділ: «Розглядалися два варіанти. Варіант 1 передбачає ________________, а варіант 2 передбачає ___________________________________________ Варіант 1. (коротка назва) Опис варіанта. __________________________________________________ Фінансові деталі. _______________________________________________ Переваги (недоліки). ____________________________________________ Варіант 2. (коротка назва) Опис варіанта. __________________________________________________ Фінансові деталі. _______________________________________________ Переваги (недоліки). ____________________________________________ Варіант 3. (коротка назва) Опис варіанта. __________________________________________________ Фінансові деталі. _______________________________________________ Переваги (недоліки). ____________________________________________ 209
  • 210.
    Коротка інформація проГО «Фонд «Європа ХХІ»» «Фонд «Європа XXI»» — неурядова, неприбуткова, позапартійна дослідни- цька організація, заснована у грудні 1998 року з метою надання інтелектуального сприяння процесам утвердження демократичних цінностей та інтеграції Украї- ни до Європейського Союзу як способу забезпечення розвитку України як євро- пейської демократії. Вважаючи інтеграцію до європейських і євро-атлантичних структур першочерговим внутрішньополітичним питанням для України, «Фонд «Європа XXI»» зосереджує свої зусилля на проведенні досліджень політичних та суспільних процесів, розвитку громадянського суспільства в Україні, співпраці з європейськими партнерами, організовуючи конференції та інші публічні захо- ди, проводячи тренінги для активістів громадянського суспільства, створюючи освітні та інформаційні ресурси. Серед проектів «Фонду «Європа XXI»» — програми з розвитку аналітичної спроможності НУО, програми з питань європейської інтеграції для журналістів, проекти «Розбудова аналітичної спроможності політичних партій» та «Сприян- ня регіональному розвитку за допомогою якісного процесу формування полі- тики за участю громадян» (за підтримки Вестмінстерського фонду демократії), «Громадянське суспільство: крок за кроком», «План дій для громадянського сус- пільства» та «Залучення ОГС до прийняття владних рішень» (з 2001 р., фінансо- ване Національним фондом підтримки демократії), «Сприяння поширенню то- лерантності у поліетнічному суспільстві» (за підтримки Фонду проектів у галузі прав людини Міністерства закордонних справ і Співдружності Великобританії), «Посилення ефективності громадянської дії» (UCAN/USAID) та Громадянська ініціатива з просвіти і мобілізації виборців «Знаю!». «Фонд «Європа ХХІ»» має досвід активної участі в організації та роботі громадських ініціатив і форумів громадських організацій, серед яких — Всеук- раїнський громадський моніторинговий комітет, що діяв у 2002 році за підтримки Міжнародного фонду «Відродження», Форуму громадських організацій України «Суспільство перед вибором» (лютий 2002 р.) та Другого Форуму громадських організацій України «Стратегія суспільного діалогу» (червень 2002 р.), Форуму громадських організацій «Новий вибір України» (жовтень 2004), Форуму «Єд- ність громадянського суспільства» (грудень 2004) та круглих столів у Харкові, Криму та Мукачеві (за підтримки Міжнародного фонду «Відродження», а також Форуму «Громадянське суспільство: досвід виборів і нова стратегія» (березень 2005). 210
  • 211.
    Упродовж 2006–2007 рр.спільно з партнерами зі Словацької республіки Асоціацією «Люди в біді» (People in Peril Association) був реалізований проект «Зміцнення спроможності громадянського суспільства у східних регіонах Ук- раїни», у рамках якого проведено конкурс малих грантів для південно-східних областей України. Одним з центральних напрямків роботи організації є створенням Школи громадського лобіювання (спільно із партнерами з Товариства Лева (Львів) та за підтримки МФ «Відродження»). «Фонд «Європа ХХІ»» є членом Громадської експертної ради при Мініс- терстві закордонних справ України, Громадської ради при голові ВР України, Громадської ради при Комітеті ВР України з питань свободи слова та Коорди- наційно-експертного центру об’єднань підприємців України. За роки роботи «Фонд «Європа ХХІ»» провів понад 200 конференцій, круглих столів, семінарів та інших публічних заходів та чисельні тренінги з питань аналізу політики, гро- мадянського представництва, стратегічного планування та ведення кампаній. Мережа партнерів «Фонду «Європа ХХІ»» в усіх регіонах України налічує понад 100 НУО та ЗМІ. До Наглядової ради Фонду входять: Ксенія Ляпіна, народний депутат Украї- ни; Ростислав Павленко, голова аналітичного відділу Секретаріату Президента України; Ігор Попов, виконавчий директор Форуму грантодавців; Ілько Кучерів, президент фонду «Демократичні ініціативи». Нині ГО «Фонд «Європа ХХІ»» працює за сприяння Національного фон- ду підтримки демократії (США), Фонду Стюарта Мотта (США), Міжнародного фонду «Відродження». 211
  • 212.
    НАВЧАЛЬНИЙ ПОСІБНИК АНАЛІЗ ПОЛІТИКИ ДЛЯ ПОТРЕБ ЛОБІСТСЬКОЇ КАМПАНІЇ Дизайн обкладинки: Наталя Тілікіна Макет: Наталя Тілікіна Підписано до друку 30 вересня 2007. Формат 70х108/16 Папір офс. Гарнітура Newton Ум. друк. арк. 15,58. Фіз. друк. арк. 16,75 Тираж 500 пр. Зам. № ТОВ «Агентство «Україна» 01034, Київ-34, вул. О. Гончара, 55, оф. 60