2.1 Definisi PLTMH
Mikrohidro adalah istilah yang digunakan untuk instalasi pembangkit
listrik yang mengunakan energi air. Kondisi air yang bisa dimanfaatkan sebagai
sumber daya (resources) penghasil listrik adalah memiliki kapasitas aliran dan
ketiggian tertentu dad instalasi. Semakin besar kapasitas aliran maupun
ketinggiannya dari istalasi maka semakin besar energi yang bisa dimanfaatkan
untuk menghasilkan energi listrik.Biasanya Mikrohidro dibangun berdasarkan
kenyataan bahwa adanya air yang mengalir di suatu daerah dengan kapasitas dan
ketinggian yang memadai. Istilah kapasitas mengacu kepada jumlah volume aliran
air persatuan waktu (flow capacity) sedangan beda ketingglan daerah aliran
sampai ke instalasi dikenal dengan istilah head.
Mikrohidro juga dikenal sebagai white resources dengan teluemahan bebas
bisa dikatakan “energi putih“. Dikatakan demikian karena instalasi pembangkit
listrik seperti ini mengunakan sumber daya yang telah disediakan oleh alam dan
ramah lingkungan. Suatu kenyataan bahwa alam memiliki air terjun atau jenis
lainnya yang menjadi tempat air mengalir. Dengan teknologi sekarang maka
energi aliran air beserta energi perbedaan ketinggiannya dengan daerah tertentu
(tempat instalasi akan dibangun) dapat diubah menjadi energi listrik.
2.2 Klasifikasi Mikrohidro
Seperti dikatakan di atas, Mikrohidro hanyalah sebuah istilah. Mikro
artinya kecil sedangkan hidro artinya air. Daya output yang di hasilkan pltmh
1. Large-hydro : Daya di atas100 MW
2. Medium-hydro : Antara 15 MW -100 MW
3. Small-hydro : Antara 1 MW – 15 MW
4. Mini-hydro : Antara 100 KW- 1 MW
5. Micro-hydro : Antara 5 KW – 100 KW
6. Pico-hydro : Ratusan watt – 5 KW
2.3 Kelebihan & Kekurangan PLTMH
Berikut adalah beberapa kelebihan PLTMH sehingga cocok untuk dimanfaatkan :
 Merupakan sumber daya terbarukan
 Biaya operasional dan pemeliharaan lebih murah dibanding mesin dengan
energi fosil
 Penerapannya relatif mudah dan ramah lingkungan, tidak menimbulkan
polusi udara dan suara.
 Efisiensinya tinggi
 Aman bila dipakai untuk memompa air, karena tidak digerakkan motor
listrik. Selain itu efisiensinya lebih baik.
 Produk sampingan seperti air keluaran bisa dimanfaatkan untuk keperluan
irigasi. Selain itu panas yang dihasilkan juga bisa dipakai.
 Masyarakat yang menikmati manfaat mikrohidro dapat membantu
menjaga kondisi lingkungan daerah tangkapan airnya.
Berikut adalah beberapa kekurangan PLTMH yang ada di Indonesia sehingga
perlu dicari solusinya :
 Biaya investasi untuk teknologi mikrohidro masih tinggi.
 Kurangnya sosialisasi PLTMH, terutama potensinya sebagai penggerak
mekanis seperti pompa air, penggiling padi, dll
 Diperlukan sosialisasi mengenai dampak positip penerapan mikro hidro
terhadap pengembangan kegiatan sosial ekonomi masyarakat pedesaan
seperti industri kecil/rumah, perbengkelan, pertanian, peternakan,
pendidikan, dll.
2.4 Komponen PLTMH
 Diversion Weir dan Intake (Dam/Bendungan Pengalih dan Intake)
Dam pengalih berfungsi untuk mengalihkan air melalui sebuah pembuka
di bagian sisi sungai (‘Intake’ pembuka) ke dalam sebuah bak pengendap
(Settling Basin).
 Settling Basin (Bak Pengendap)
Bak pengendap digunakan untuk memindahkan partikel-partikel pasir dari
air. Fungsi dari bak pengendap adalah sangat penting untuk melindungi
komponen-komponen berikutnya dari dampak pasir.
 Headrace (Saluran Pembawa)
Saluran pembawa mengikuti kontur dari sisi bukit untuk menjaga elevasi
dari air yang disalurkan.
 Headtank (Bak Penenang)
Fungsi dari bak penenang adalah untuk mengatur perbedaan keluaran air
antara sebuah penstock dan headrace, dan untuk pemisahan akhir kotoran
dalam air seperti pasir, kayu-kayuan.
 Penstock (Pipa Pesat/Penstock)
Penstock dihubungkan pada sebuah elevasi yang lebih rendah ke sebuah
roda air, dikenal sebagai sebuah turbin.
 Turbine dan Generator
Perputaran gagang dari roda dapat digunakan untuk memutar sebuah alat
mekanikal (seperti sebuah penggilingan biji, pemeras minyak, mesin bubut
kayu dan sebagainya), atau untuk mengoperasikan sebuah generator listrik.
Mesin-mesin atau alat-alat, dimana diberi tenaga oleh skema hidro, disebut
dengan ‘Beban’ (Load),
2.5 Mekanisme kerja PLTMH
Mikrohidro memiliki tiga komponen utama yaitu :
 Air (sumber energi),
 Turbin dan
 Generator.
PLT Mikrohidro pada prinsipnya memanfaatkan beda ketinggian dan
jumlah debit air per detik yang ada pada aliran air saluran irigasi, sungai atau air
terjun. Aliran air ini akan memutar poros turbin sehingga menghasilkan energi
mekanik. Energi ini selanjutnya menggerakkan generator dan menghasilkan
listrik.
PLTMH perlu diawali dengan pembangunan bendungan untuk mengatur
aliran air yang akan dimanfaatkan sebagai tenaga penggerak PLTMH.
Bendungan ini dapat berupa bendungan beton atau bendungan beronjong.
Bendungan perlu dilengkapi dengan pintu air dan saringan sampah untuk
mencegah masuknya kotoran atau endapan lumpur. Bendungan sebaiknya
dibangun pada dasar sungai yang stabil dan aman terhadap banjir. Di dekat
bendungan dibangun bangunan pengambilan (intake). Kemudian dilanjutkan
dengan pembuatan saluran penghantar yang berfungsi mengalirkan air dari
intake. Saluran ini dilengkapi dengan saluran pelimpah pada setiap jarak tertentu
untuk mengeluarkan air yang berlebih.
Saluran ini dapat berupa saluran terbuka atau tertutup. Di ujung saluran
pelimpah dibangun kolam pengendap. Kolam ini berfungsi untuk mengendapkan
pasir dan menyaring kotoran sehingga air yang masuk keturbin relatif bersih.
Saluran ini dibuat dengan memperdalam dan memperlebar saluran penghantar dan
menambahnya dengan saluran penguras. Kolam penenang (forebay) juga
dibangun untuk menenangkan aliran air yang akan masuk ke turbin dan
mengarahkannya masuk ke pipa pesat (penstok). Saluran ini dibuat dengan
konstruksi beton dan berjarak sedekat mungkin ke rumah turbin untuk menghemat
pipa pesat.
Pipa pesat berfungsi mengalirkan air sebelum masuk keturbin. Dalam pipa
ini, energi potensial air di kolam penenang diubah menjadi energi kinetik yang
akan memutar roda turbin. Biasanya terbuat dari pipa baja yang dirol, lalu dilas.
Untuk sambungan antar pipa digunakan flens. Pipa ini harus didukung oleh
pondasi yang mampu menahan beban statis dan dinamisnya. Pondasi dan dudukan
ini diusahakan selurus mungkin, karena itu perlu dirancang sesuai dengan kondisi
tanah.
Turbin, generator dan sistem kontrol masing-masing diletakkan dalam
sebuah rumah yang terpisah. Pondasi turbin-generator juga harus dipisahkan dari
pondasi rumahnya. Tujuannya adalah untuk menghindari masalah akibat getaran.
Rumah turbin harus dirancang sedemikian agar memudahkan perawatan dan
pemeriksaan. Setelah keluar dari pipa pesat, air akan memasuki turbin pada bagian
inlet. Di dalamnya terdapat guided vane untuk mengatur pembukaan dan
penutupan turbin serta mengatur jumlah air yang masuk ke runner/blade
(komponen utama turbin). Runner terbuat dari baja dengan kekuatan tarik tinggi
yang dilas pada dua buah piringan sejajar. Aliran air akan memutar runner dan
menghasilkan energi kinetic yang akan memutar poros turbin. Energi yang timbul
akibat putaran poros kemudian ditransmisikan ke generator.Seluruh sistem ini
harus balance. Turbin perlu dilengkapi casing yang berfungsi mengarahkan air
kerunner. Pada bagian bawah casing terdapat pengunci turbin. Bantalan (bearing)
terdapat pada sebelah kiri dan kanan poros dan berfungsi untuk menyangga poros
agar dapat berputar dengan lancar. Daya poros dari turbin ini harus ditransmisikan
kegenerator agar dapat diubah menjadi energi listrik. Generator yang dapat
digunakan pada mikrohidro adalah generator sinkron dan generator induksi.
Sistem transmisi daya ini dapat berupa sistem transmisi langsung (daya poros
langsung dihubungkan dengan poros generator dengan bantuan kopling),
langsung, yaitu menggunakan sabuk atau belt untuk memindahkan daya antara
dua poros sejajar.
Keuntungan sistem transmisi langsung adalah lebih kompak, mudah
dirawat, dan efisiensinya lebih tinggi. Tetapi sumbu poros harus benar-benar lurus
dan putaran poros generator harus sama dengan kecepatan putar poros turbin
.Masalah ketidak lurusan sumbu dapat diatasi dengan bantuan kopling fleksibel.
Gearbox dapat digunakan untukmengoreksi rasio kecepatan putaran. Sistem
transmisi tidak langsung memungkinkan adanya variasi dalam penggunaan
generator secara lebih luas karena kecepatan putar poros generator tidak perlu
sama dengan kecepatan putar poros turbin. Jenis sabuk yang biasa digunakan
untuk PLTMH skala besar adalah jenis flat belt, sedang V-belt digunakan untuk
skala di bawah 20 kW.Komponen pendukung yang diperlukan pada sistem ini
adalah pulley, bantalan dan kopling. Listrik yang dihasilkan oleh generator dapat
langsung ditransmisikan lewat kabel pada tiang-tiang listrik menuju rumah
konsumen.
2.6 Dasar Perencanaan PLTMH
Pembangkit Listrik Tenaga Mikrohidro (PLTMH) pada dasarnya
memanfaatkan energi potensial air jatuhan air). Semakin tinggi jatuhan air ( head )
maka semakin besar energi potensial air yang dapat diubah menjadi energi listrik.
Di samping faktor geografis yang memungkinkan, tinggi jatuhan air ( head ) dapat
pula diperoleh dengan membendung aliran air sehingga permukaan air menjadi
tinggi. Secara umum lay-out sistem PLTMH merupakan pembangkit jenis run off
river, memanfaatkan aliran air permukaan (sungai). Komponen sistem PLTMH
tersebut terdiri dari banaunan intake (penyadap) – bendungan, saluran pembawa,
bak pengendap dan penenang, saluran pelimpah, pipa pesat, rumah pembangkit
dan saluran pembuangan. Basic lay-out pada perencanaan pengembangan PLTMH
dimulai dari penentuan lokasi intake, bagaimana aliran air akan dibawa ke turbin
dan penentuan tempat rumah pembangkit untuk rnendapatkan tinggi jatuhan (
head ) optimum dan aman dari banjir.
Dalam perencanaan PLTMH ini terdapat hal - hal yang perlu dipertimbangkan,
antara lain :
a.Sumber dana
Mengingat dana diperoleh secara swadaya, maka perlu dipilih
spesifikasi alat dengan alternatif termurah tetapi tetap efektif dan
maksimal dalam pelaksanaanya, serta diutamakan menggunakan
material lokal untuk penghematan biaya terutama biaya transportasi.
b.Umur ekonomis konstruksi / bangunan.
Lama umur rencana bangunan / konstruksi, pemilihan material dan
cara pelaksanaan serta perawatan bangunan/konstruksi harus
diperhatikan agar pengoperasian dapat terlaksana sesuai dengan umur
rencana bangunan.
c.Prioritas kepentingan
Karena PLTMH dibangun dengan menggunakan aliran air dari saluran
irigasi, maka pemanfaatan air diprioritaskan pada sistem irigasi , tidak
boleh sampai mengganggu kebutuhan air untuk irigasi.
d.Peran serta masyarakat sekitar.
Partisipasi aktif masyarakat perlu dilibatkan terutama dalam hal
pengoperasian dan perawatan, akan tetapi perlu diadakan
sosialisasi.terlebih dahulu, sehingga pemanfaatan PLTMH dapat diatur
secara bijaksana dan membawa manfaat bagi kemajuan masyarakat
sekitar.
2.7 Survei PLTMH
2.7.1 Survei PLTMH
Peninjauan lapangan untuk survai potensi ini bersifat
pengecekan/konfirmasi hasil desk study terhadap situasi-kondisi lokasi yang
sebenarnya. Survai potensi ini sering juga disebut sebagai survai identifikasi
lokasi. Disamping mengidentifikasi lokasi, di dalam survai potensi juga dilakukan
evaluasi, modifikasi dan sebagainya sehingga prospek selanjutnya dari rencana
lokasi tersebut dapat diperkirakan. Tidak selalu bahwa lokasi yang dimaksud akan
mempunyai prospek untuk dilanjutkan ke tahap berikutnya. Ada kalanya suatu
lokasi terlihat sulit untuk dikembangkan, kemungkinan karena faktor kondisi air
sungainya, situasi topografinya, sulit dan jauh dari lokasi penduduk.
Kegiatan pokok di dalam lapangan (survai, pengukuran, dan lain-lain) pada
survai potensi antara lain sebagai berikut : (WIBAWA,U. 2006)
a. Gambaran pencapaian lokasi, kondisi yang ada.
b. Pengukuran debit sesaat dari aliran air sungai.
c. Pengukuran tinggi jatuh (head).
d. Menentukan beberapa alternatif susunan konfigurasi dari PLTMH, yaitu
gambaran di lapangan mengenai posisi-posisi lokasi bangunan utama
PLTMH (bendung, intake, saluran, kolam, pipa pesat, gedung pembangkit,
tail race, switchyard, jalan masuk, rute jaringan, dll).
e. Survai-survai yang berhubungan dengan aspek-aspek tersebut di atas yakni
topografi, hidrologi, geologi/geoteknik, sistem kelistrikan, metode pusat
beban, sosial-ekonomi, fasilitas-fasilitas yang mendukung, sumber
material dan data pendukung lainnya.
Adapun karakteristik potensi untuk menentukan tingkat prospek pengembangan
PLTMH adalah sebagai berikut : (MASONYI, 2007)
a. Kapasitas lebih dari 100 kW.
b. Kemiringan dasar sungai minimum 2 % atau debit air relatif besar.
c. Jarak PLTMH ke pusat beban, maksimum 20 km.
d. Teknis pelaksanaan mudah.
Tahap survai potensi dalam hal ini harus dapat menghasilkan prediksi secara awal
bahwa potensi PLTMH yang dimaksud cukup layak untuk dikembangkan.
2.7.2 Potensi PLTMH
Indonesia memiliki enam provinsi yang potensi tenaga airnya besar untuk
dimanfaatkan menjadi Pembangkit Listrik Tenaga Mikro Hidro (PLTMH).Hal itu
dipaparkan dalam buku Rencana Induk Pengembangan Energi Baru Terbarukan
(RIPEBAT)2010-2025.
Enam provinsi tersebut diantaranya Papua,meliputi sungai
Memberamo,Derewo,Ballem, Tuuga, Wiriagar/Sun,Kamundan dan Kladuk
dengan total potensi mencapai 12.725 megawatt (MW). Potensi terbesar lainnya
yaitu Kalimantan Timur, meliputi sungai Kerayan, Mentarang, Tugu, Mahakam,
Boh, Sembakung dan Kelai dengan total potensi mencapai 6.743 MW. Sedangkan
empat provinsi lain yang memmiliki potensi adalah Sulawesi Selatan, Kalimantan
Barat, Sumatera Utara dan Aceh.
Sementara untuk di seluruh Indonesia, potensi energi skala besar dan kecil
tidak kurang dari 75.670 MW, dan baru dimanfaatkan sebesar 4200 MW atau 5,6
persen. Saat ini jumlah Pembangkit Listrik Tenaga Air (PLTA) skala kecil dan
besar yang sudah beroperasi 1.941,05 MW , tersebar di 10 lokasi. PLTA skala
besar yang beroperasi dengan kapasitas terbesar terdiri dari tiga PLTA yakni
Cirata (1000 MW), Saguling (700 MW) dan Jatiluhur (150 MW). Pemerintah
provinsi Papua dan Sumatera Utara juga berencana untuk membangun PLTA
dengan kapasitas masing-masing 2000 MW dan 763 MW, selain itu saat ini juga
tengah berlangsung pembangunan PLTA di Genyem yang berkapasitas 19.2 MW.
Disisi lain, potensi PLTA skala mini dan mikro yang sudah teridentifikasi
adalah 50 MW , sedangkan yang sudah dibangun sebesar 210 MW atau setara
dengan 42 persen. Potensi PLTA skala mini dan mikro diduga jauh lebih besar
dari angka tersebut diduga lebih dari 500 MW, apalagi jika menggunakan potensi
energi hidro skala besar dan kecil. Kenyataannya memang banyak terjadi
pembangunan PLTMH di lokasi yang sebenarnya memiliki potensi jauh lebih
besar dari kapasitas terbangkit dengan berbagai alasan diantaranya sesuai
dengan jumlah listrik, biaya investasi dan sudah dapat dipenuhi oleh sumber daya
lokal.
Harga pokok produksi listrik yang dibangkitkan PLTMH sangat kompetitif
dibandingkan dengan teknologi pembangkit lainnya, disamping itu teknologi
PLTMH sudah dikuasai oleh ahli dan manufaktur lokal, dengan demikian
harganya sudah kompetitif dibandingkan produk import. Pada awalnya PLTMH
banyak digunakan untuk menyediakan listrik di wilayah terpencil dan belum
terjangkau jaringan listrik oleh PLN. Biaya investasi umumnya berasal dari
pemerintah, bantuan bilateral atau lembaga donor.Ketika harga BBM naik,
beberapa instalasi dibangun oleh perkebunan swasta guna menggantikan unit
pembangkit listrik dengan bahan bakar fosil, demikian juga ketika pemerintah
membuka peluang bagi produsen listrik swasta untuk menjual ke PLN, beberapa
investor membangun PLTMH kemudian listrik yang dihasilkan dijual ke PLN.
2.7.3 Ketersediaan air
Keberlanjutan PLTMH ditentukan dukungan potensi sumberdaya alam
yang ada, terutama ketersediaan air sungai sebagai sumber energi primer bagi
PLTMH. Ketersediaan air sungai sangat tergantung pada konservasi catchment
area (wilayah tangkapan air) dari hulu sungai tersebut. Lingkungan hidup yang
terjaga dan terpelihara akan menjamin kelestarian sumberdaya air dan menjamin
pasokan energi primer bagi PLTMH.Program pelistrikan perdesaan melalui
pengembangan PLTMH seyogyanya diiringi dengan kegiatan konservasi hutan.
Masyarakat yang menggunakan PLTMH diharapkan dapat memahami manfaat
keberadaan hutan sebagai catchment area. Dengan demikian, masyarakat juga
akan tergerak untuk menjaga kelestarian hutan, dengan tidak melakukan
penebangan liar dan merusak keanekaragaman hayati yang terdapat di sekitar
hutan. Lebih jauh, masyarakat juga akhirnya dapat mengambil peranan penting
untuk menjaga agar hutan tetap terpelihara. Pemanfaatan air untuk Pembangkit
Listrik sudah merupakan hal yang umum di Indonesia.Dengan potensi sumber air
yang besar dan kontinu, PLTMH menjadi salah satu pembangkit alternatif di
Indonesia. Kendala yang dihadapi dalam membangun PLTMH adalah, lokasinya
yang umumnya tidak berada di pusat beban sehingga membutuhkan transmisi
yang cukup panjang dan aksesibilitas yang rendah pada saat proses pembangunan
Kompilasi data debit yang memadai dan analisa ketersediaan air perlu
dilakukan secara cermat karena hampir semua PLTMH dibangun dengan
memanfaatkan aliran langsung (tanpa waduk). Selain itu debit aliran harus dijamin
terpenuhi sepanjang tahun dengan tingkat keandalan tertentu.
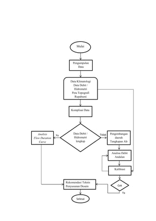
2.7.4 Flow Chart survey potensi PLTMH
Mulai
Pengumpulan
Data
Data Klimatologi
Data Debit /
Hidrometri
Peta Topografi
Rupabumi
Komplisai Data
Data Debit /
Hidrometri
lengkap
Kalibrasi
Analisa Debit
Andalan
Pengembangan
daerah
Tangkapan AIr
Cek
Rekomendasi Teknis
Penyusunan Desain
Analisis
Flow Duration
Curve
Selesai
TIdakYa
Ya

Pltmh metodologi by ismi a

  • 1.
    2.1 Definisi PLTMH Mikrohidroadalah istilah yang digunakan untuk instalasi pembangkit listrik yang mengunakan energi air. Kondisi air yang bisa dimanfaatkan sebagai sumber daya (resources) penghasil listrik adalah memiliki kapasitas aliran dan ketiggian tertentu dad instalasi. Semakin besar kapasitas aliran maupun ketinggiannya dari istalasi maka semakin besar energi yang bisa dimanfaatkan untuk menghasilkan energi listrik.Biasanya Mikrohidro dibangun berdasarkan kenyataan bahwa adanya air yang mengalir di suatu daerah dengan kapasitas dan ketinggian yang memadai. Istilah kapasitas mengacu kepada jumlah volume aliran air persatuan waktu (flow capacity) sedangan beda ketingglan daerah aliran sampai ke instalasi dikenal dengan istilah head. Mikrohidro juga dikenal sebagai white resources dengan teluemahan bebas bisa dikatakan “energi putih“. Dikatakan demikian karena instalasi pembangkit listrik seperti ini mengunakan sumber daya yang telah disediakan oleh alam dan ramah lingkungan. Suatu kenyataan bahwa alam memiliki air terjun atau jenis lainnya yang menjadi tempat air mengalir. Dengan teknologi sekarang maka energi aliran air beserta energi perbedaan ketinggiannya dengan daerah tertentu (tempat instalasi akan dibangun) dapat diubah menjadi energi listrik. 2.2 Klasifikasi Mikrohidro Seperti dikatakan di atas, Mikrohidro hanyalah sebuah istilah. Mikro artinya kecil sedangkan hidro artinya air. Daya output yang di hasilkan pltmh 1. Large-hydro : Daya di atas100 MW 2. Medium-hydro : Antara 15 MW -100 MW 3. Small-hydro : Antara 1 MW – 15 MW 4. Mini-hydro : Antara 100 KW- 1 MW 5. Micro-hydro : Antara 5 KW – 100 KW 6. Pico-hydro : Ratusan watt – 5 KW
  • 2.
    2.3 Kelebihan &Kekurangan PLTMH Berikut adalah beberapa kelebihan PLTMH sehingga cocok untuk dimanfaatkan :  Merupakan sumber daya terbarukan  Biaya operasional dan pemeliharaan lebih murah dibanding mesin dengan energi fosil  Penerapannya relatif mudah dan ramah lingkungan, tidak menimbulkan polusi udara dan suara.  Efisiensinya tinggi  Aman bila dipakai untuk memompa air, karena tidak digerakkan motor listrik. Selain itu efisiensinya lebih baik.  Produk sampingan seperti air keluaran bisa dimanfaatkan untuk keperluan irigasi. Selain itu panas yang dihasilkan juga bisa dipakai.  Masyarakat yang menikmati manfaat mikrohidro dapat membantu menjaga kondisi lingkungan daerah tangkapan airnya. Berikut adalah beberapa kekurangan PLTMH yang ada di Indonesia sehingga perlu dicari solusinya :  Biaya investasi untuk teknologi mikrohidro masih tinggi.  Kurangnya sosialisasi PLTMH, terutama potensinya sebagai penggerak mekanis seperti pompa air, penggiling padi, dll  Diperlukan sosialisasi mengenai dampak positip penerapan mikro hidro terhadap pengembangan kegiatan sosial ekonomi masyarakat pedesaan seperti industri kecil/rumah, perbengkelan, pertanian, peternakan, pendidikan, dll.
  • 3.
    2.4 Komponen PLTMH Diversion Weir dan Intake (Dam/Bendungan Pengalih dan Intake) Dam pengalih berfungsi untuk mengalihkan air melalui sebuah pembuka di bagian sisi sungai (‘Intake’ pembuka) ke dalam sebuah bak pengendap (Settling Basin).  Settling Basin (Bak Pengendap) Bak pengendap digunakan untuk memindahkan partikel-partikel pasir dari air. Fungsi dari bak pengendap adalah sangat penting untuk melindungi komponen-komponen berikutnya dari dampak pasir.  Headrace (Saluran Pembawa) Saluran pembawa mengikuti kontur dari sisi bukit untuk menjaga elevasi dari air yang disalurkan.  Headtank (Bak Penenang) Fungsi dari bak penenang adalah untuk mengatur perbedaan keluaran air antara sebuah penstock dan headrace, dan untuk pemisahan akhir kotoran dalam air seperti pasir, kayu-kayuan.  Penstock (Pipa Pesat/Penstock) Penstock dihubungkan pada sebuah elevasi yang lebih rendah ke sebuah roda air, dikenal sebagai sebuah turbin.  Turbine dan Generator Perputaran gagang dari roda dapat digunakan untuk memutar sebuah alat mekanikal (seperti sebuah penggilingan biji, pemeras minyak, mesin bubut kayu dan sebagainya), atau untuk mengoperasikan sebuah generator listrik. Mesin-mesin atau alat-alat, dimana diberi tenaga oleh skema hidro, disebut dengan ‘Beban’ (Load),
  • 4.
    2.5 Mekanisme kerjaPLTMH Mikrohidro memiliki tiga komponen utama yaitu :  Air (sumber energi),  Turbin dan  Generator. PLT Mikrohidro pada prinsipnya memanfaatkan beda ketinggian dan jumlah debit air per detik yang ada pada aliran air saluran irigasi, sungai atau air terjun. Aliran air ini akan memutar poros turbin sehingga menghasilkan energi mekanik. Energi ini selanjutnya menggerakkan generator dan menghasilkan listrik. PLTMH perlu diawali dengan pembangunan bendungan untuk mengatur aliran air yang akan dimanfaatkan sebagai tenaga penggerak PLTMH. Bendungan ini dapat berupa bendungan beton atau bendungan beronjong. Bendungan perlu dilengkapi dengan pintu air dan saringan sampah untuk mencegah masuknya kotoran atau endapan lumpur. Bendungan sebaiknya dibangun pada dasar sungai yang stabil dan aman terhadap banjir. Di dekat bendungan dibangun bangunan pengambilan (intake). Kemudian dilanjutkan dengan pembuatan saluran penghantar yang berfungsi mengalirkan air dari intake. Saluran ini dilengkapi dengan saluran pelimpah pada setiap jarak tertentu untuk mengeluarkan air yang berlebih. Saluran ini dapat berupa saluran terbuka atau tertutup. Di ujung saluran pelimpah dibangun kolam pengendap. Kolam ini berfungsi untuk mengendapkan pasir dan menyaring kotoran sehingga air yang masuk keturbin relatif bersih. Saluran ini dibuat dengan memperdalam dan memperlebar saluran penghantar dan menambahnya dengan saluran penguras. Kolam penenang (forebay) juga dibangun untuk menenangkan aliran air yang akan masuk ke turbin dan mengarahkannya masuk ke pipa pesat (penstok). Saluran ini dibuat dengan
  • 5.
    konstruksi beton danberjarak sedekat mungkin ke rumah turbin untuk menghemat pipa pesat. Pipa pesat berfungsi mengalirkan air sebelum masuk keturbin. Dalam pipa ini, energi potensial air di kolam penenang diubah menjadi energi kinetik yang akan memutar roda turbin. Biasanya terbuat dari pipa baja yang dirol, lalu dilas. Untuk sambungan antar pipa digunakan flens. Pipa ini harus didukung oleh pondasi yang mampu menahan beban statis dan dinamisnya. Pondasi dan dudukan ini diusahakan selurus mungkin, karena itu perlu dirancang sesuai dengan kondisi tanah. Turbin, generator dan sistem kontrol masing-masing diletakkan dalam sebuah rumah yang terpisah. Pondasi turbin-generator juga harus dipisahkan dari pondasi rumahnya. Tujuannya adalah untuk menghindari masalah akibat getaran. Rumah turbin harus dirancang sedemikian agar memudahkan perawatan dan pemeriksaan. Setelah keluar dari pipa pesat, air akan memasuki turbin pada bagian inlet. Di dalamnya terdapat guided vane untuk mengatur pembukaan dan penutupan turbin serta mengatur jumlah air yang masuk ke runner/blade (komponen utama turbin). Runner terbuat dari baja dengan kekuatan tarik tinggi yang dilas pada dua buah piringan sejajar. Aliran air akan memutar runner dan menghasilkan energi kinetic yang akan memutar poros turbin. Energi yang timbul akibat putaran poros kemudian ditransmisikan ke generator.Seluruh sistem ini harus balance. Turbin perlu dilengkapi casing yang berfungsi mengarahkan air kerunner. Pada bagian bawah casing terdapat pengunci turbin. Bantalan (bearing) terdapat pada sebelah kiri dan kanan poros dan berfungsi untuk menyangga poros agar dapat berputar dengan lancar. Daya poros dari turbin ini harus ditransmisikan kegenerator agar dapat diubah menjadi energi listrik. Generator yang dapat digunakan pada mikrohidro adalah generator sinkron dan generator induksi. Sistem transmisi daya ini dapat berupa sistem transmisi langsung (daya poros langsung dihubungkan dengan poros generator dengan bantuan kopling), langsung, yaitu menggunakan sabuk atau belt untuk memindahkan daya antara dua poros sejajar.
  • 6.
    Keuntungan sistem transmisilangsung adalah lebih kompak, mudah dirawat, dan efisiensinya lebih tinggi. Tetapi sumbu poros harus benar-benar lurus dan putaran poros generator harus sama dengan kecepatan putar poros turbin .Masalah ketidak lurusan sumbu dapat diatasi dengan bantuan kopling fleksibel. Gearbox dapat digunakan untukmengoreksi rasio kecepatan putaran. Sistem transmisi tidak langsung memungkinkan adanya variasi dalam penggunaan generator secara lebih luas karena kecepatan putar poros generator tidak perlu sama dengan kecepatan putar poros turbin. Jenis sabuk yang biasa digunakan untuk PLTMH skala besar adalah jenis flat belt, sedang V-belt digunakan untuk skala di bawah 20 kW.Komponen pendukung yang diperlukan pada sistem ini adalah pulley, bantalan dan kopling. Listrik yang dihasilkan oleh generator dapat langsung ditransmisikan lewat kabel pada tiang-tiang listrik menuju rumah konsumen. 2.6 Dasar Perencanaan PLTMH Pembangkit Listrik Tenaga Mikrohidro (PLTMH) pada dasarnya memanfaatkan energi potensial air jatuhan air). Semakin tinggi jatuhan air ( head ) maka semakin besar energi potensial air yang dapat diubah menjadi energi listrik. Di samping faktor geografis yang memungkinkan, tinggi jatuhan air ( head ) dapat pula diperoleh dengan membendung aliran air sehingga permukaan air menjadi tinggi. Secara umum lay-out sistem PLTMH merupakan pembangkit jenis run off river, memanfaatkan aliran air permukaan (sungai). Komponen sistem PLTMH tersebut terdiri dari banaunan intake (penyadap) – bendungan, saluran pembawa, bak pengendap dan penenang, saluran pelimpah, pipa pesat, rumah pembangkit dan saluran pembuangan. Basic lay-out pada perencanaan pengembangan PLTMH dimulai dari penentuan lokasi intake, bagaimana aliran air akan dibawa ke turbin dan penentuan tempat rumah pembangkit untuk rnendapatkan tinggi jatuhan ( head ) optimum dan aman dari banjir.
  • 7.
    Dalam perencanaan PLTMHini terdapat hal - hal yang perlu dipertimbangkan, antara lain : a.Sumber dana Mengingat dana diperoleh secara swadaya, maka perlu dipilih spesifikasi alat dengan alternatif termurah tetapi tetap efektif dan maksimal dalam pelaksanaanya, serta diutamakan menggunakan material lokal untuk penghematan biaya terutama biaya transportasi. b.Umur ekonomis konstruksi / bangunan. Lama umur rencana bangunan / konstruksi, pemilihan material dan cara pelaksanaan serta perawatan bangunan/konstruksi harus diperhatikan agar pengoperasian dapat terlaksana sesuai dengan umur rencana bangunan. c.Prioritas kepentingan Karena PLTMH dibangun dengan menggunakan aliran air dari saluran irigasi, maka pemanfaatan air diprioritaskan pada sistem irigasi , tidak boleh sampai mengganggu kebutuhan air untuk irigasi. d.Peran serta masyarakat sekitar. Partisipasi aktif masyarakat perlu dilibatkan terutama dalam hal pengoperasian dan perawatan, akan tetapi perlu diadakan sosialisasi.terlebih dahulu, sehingga pemanfaatan PLTMH dapat diatur secara bijaksana dan membawa manfaat bagi kemajuan masyarakat sekitar. 2.7 Survei PLTMH 2.7.1 Survei PLTMH Peninjauan lapangan untuk survai potensi ini bersifat pengecekan/konfirmasi hasil desk study terhadap situasi-kondisi lokasi yang sebenarnya. Survai potensi ini sering juga disebut sebagai survai identifikasi
  • 8.
    lokasi. Disamping mengidentifikasilokasi, di dalam survai potensi juga dilakukan evaluasi, modifikasi dan sebagainya sehingga prospek selanjutnya dari rencana lokasi tersebut dapat diperkirakan. Tidak selalu bahwa lokasi yang dimaksud akan mempunyai prospek untuk dilanjutkan ke tahap berikutnya. Ada kalanya suatu lokasi terlihat sulit untuk dikembangkan, kemungkinan karena faktor kondisi air sungainya, situasi topografinya, sulit dan jauh dari lokasi penduduk. Kegiatan pokok di dalam lapangan (survai, pengukuran, dan lain-lain) pada survai potensi antara lain sebagai berikut : (WIBAWA,U. 2006) a. Gambaran pencapaian lokasi, kondisi yang ada. b. Pengukuran debit sesaat dari aliran air sungai. c. Pengukuran tinggi jatuh (head). d. Menentukan beberapa alternatif susunan konfigurasi dari PLTMH, yaitu gambaran di lapangan mengenai posisi-posisi lokasi bangunan utama PLTMH (bendung, intake, saluran, kolam, pipa pesat, gedung pembangkit, tail race, switchyard, jalan masuk, rute jaringan, dll). e. Survai-survai yang berhubungan dengan aspek-aspek tersebut di atas yakni topografi, hidrologi, geologi/geoteknik, sistem kelistrikan, metode pusat beban, sosial-ekonomi, fasilitas-fasilitas yang mendukung, sumber material dan data pendukung lainnya. Adapun karakteristik potensi untuk menentukan tingkat prospek pengembangan PLTMH adalah sebagai berikut : (MASONYI, 2007) a. Kapasitas lebih dari 100 kW. b. Kemiringan dasar sungai minimum 2 % atau debit air relatif besar. c. Jarak PLTMH ke pusat beban, maksimum 20 km. d. Teknis pelaksanaan mudah. Tahap survai potensi dalam hal ini harus dapat menghasilkan prediksi secara awal bahwa potensi PLTMH yang dimaksud cukup layak untuk dikembangkan.
  • 9.
    2.7.2 Potensi PLTMH Indonesiamemiliki enam provinsi yang potensi tenaga airnya besar untuk dimanfaatkan menjadi Pembangkit Listrik Tenaga Mikro Hidro (PLTMH).Hal itu dipaparkan dalam buku Rencana Induk Pengembangan Energi Baru Terbarukan (RIPEBAT)2010-2025. Enam provinsi tersebut diantaranya Papua,meliputi sungai Memberamo,Derewo,Ballem, Tuuga, Wiriagar/Sun,Kamundan dan Kladuk dengan total potensi mencapai 12.725 megawatt (MW). Potensi terbesar lainnya yaitu Kalimantan Timur, meliputi sungai Kerayan, Mentarang, Tugu, Mahakam, Boh, Sembakung dan Kelai dengan total potensi mencapai 6.743 MW. Sedangkan empat provinsi lain yang memmiliki potensi adalah Sulawesi Selatan, Kalimantan Barat, Sumatera Utara dan Aceh. Sementara untuk di seluruh Indonesia, potensi energi skala besar dan kecil tidak kurang dari 75.670 MW, dan baru dimanfaatkan sebesar 4200 MW atau 5,6 persen. Saat ini jumlah Pembangkit Listrik Tenaga Air (PLTA) skala kecil dan besar yang sudah beroperasi 1.941,05 MW , tersebar di 10 lokasi. PLTA skala besar yang beroperasi dengan kapasitas terbesar terdiri dari tiga PLTA yakni Cirata (1000 MW), Saguling (700 MW) dan Jatiluhur (150 MW). Pemerintah provinsi Papua dan Sumatera Utara juga berencana untuk membangun PLTA dengan kapasitas masing-masing 2000 MW dan 763 MW, selain itu saat ini juga tengah berlangsung pembangunan PLTA di Genyem yang berkapasitas 19.2 MW. Disisi lain, potensi PLTA skala mini dan mikro yang sudah teridentifikasi adalah 50 MW , sedangkan yang sudah dibangun sebesar 210 MW atau setara dengan 42 persen. Potensi PLTA skala mini dan mikro diduga jauh lebih besar dari angka tersebut diduga lebih dari 500 MW, apalagi jika menggunakan potensi energi hidro skala besar dan kecil. Kenyataannya memang banyak terjadi pembangunan PLTMH di lokasi yang sebenarnya memiliki potensi jauh lebih besar dari kapasitas terbangkit dengan berbagai alasan diantaranya sesuai dengan jumlah listrik, biaya investasi dan sudah dapat dipenuhi oleh sumber daya
  • 10.
    lokal. Harga pokok produksilistrik yang dibangkitkan PLTMH sangat kompetitif dibandingkan dengan teknologi pembangkit lainnya, disamping itu teknologi PLTMH sudah dikuasai oleh ahli dan manufaktur lokal, dengan demikian harganya sudah kompetitif dibandingkan produk import. Pada awalnya PLTMH banyak digunakan untuk menyediakan listrik di wilayah terpencil dan belum terjangkau jaringan listrik oleh PLN. Biaya investasi umumnya berasal dari pemerintah, bantuan bilateral atau lembaga donor.Ketika harga BBM naik, beberapa instalasi dibangun oleh perkebunan swasta guna menggantikan unit pembangkit listrik dengan bahan bakar fosil, demikian juga ketika pemerintah membuka peluang bagi produsen listrik swasta untuk menjual ke PLN, beberapa investor membangun PLTMH kemudian listrik yang dihasilkan dijual ke PLN. 2.7.3 Ketersediaan air Keberlanjutan PLTMH ditentukan dukungan potensi sumberdaya alam yang ada, terutama ketersediaan air sungai sebagai sumber energi primer bagi PLTMH. Ketersediaan air sungai sangat tergantung pada konservasi catchment area (wilayah tangkapan air) dari hulu sungai tersebut. Lingkungan hidup yang terjaga dan terpelihara akan menjamin kelestarian sumberdaya air dan menjamin pasokan energi primer bagi PLTMH.Program pelistrikan perdesaan melalui pengembangan PLTMH seyogyanya diiringi dengan kegiatan konservasi hutan. Masyarakat yang menggunakan PLTMH diharapkan dapat memahami manfaat keberadaan hutan sebagai catchment area. Dengan demikian, masyarakat juga akan tergerak untuk menjaga kelestarian hutan, dengan tidak melakukan penebangan liar dan merusak keanekaragaman hayati yang terdapat di sekitar hutan. Lebih jauh, masyarakat juga akhirnya dapat mengambil peranan penting untuk menjaga agar hutan tetap terpelihara. Pemanfaatan air untuk Pembangkit Listrik sudah merupakan hal yang umum di Indonesia.Dengan potensi sumber air yang besar dan kontinu, PLTMH menjadi salah satu pembangkit alternatif di Indonesia. Kendala yang dihadapi dalam membangun PLTMH adalah, lokasinya
  • 11.
    yang umumnya tidakberada di pusat beban sehingga membutuhkan transmisi yang cukup panjang dan aksesibilitas yang rendah pada saat proses pembangunan Kompilasi data debit yang memadai dan analisa ketersediaan air perlu dilakukan secara cermat karena hampir semua PLTMH dibangun dengan memanfaatkan aliran langsung (tanpa waduk). Selain itu debit aliran harus dijamin terpenuhi sepanjang tahun dengan tingkat keandalan tertentu. 2.7.4 Flow Chart survey potensi PLTMH
  • 12.
    Mulai Pengumpulan Data Data Klimatologi Data Debit/ Hidrometri Peta Topografi Rupabumi Komplisai Data Data Debit / Hidrometri lengkap Kalibrasi Analisa Debit Andalan Pengembangan daerah Tangkapan AIr Cek Rekomendasi Teknis Penyusunan Desain Analisis Flow Duration Curve Selesai TIdakYa Ya