Плавлення й кристалізація твердих тілПлавлення й кристалізація твердих тіл
Презентацію створено за допомогою комп’ютерної програми ВГ «Основа»
«Електронний конструктор уроку»
Залежно від умов одна й та сама речовина може перебувати
в різних станах, наприклад у твердому, рідкому або
газоподібному. Ці стани називають агрегатними станами.
Той або інший агрегатний стан речовини визначається
розташуванням, характером руху й взаємодії молекул.
Перехід речовини із кристалічного стану в рідкий називають
плавленням.
Температуру, за якої речовина плавиться, називають
температурою плавлення.
1) існує температура, вище від якої речовина у твердому стані не може
перебувати;
2) температура під час плавлення залишається постійною;
3) процес плавлення вимагає припливу енергії до речовини, що
плавиться.
Перехід речовини з рідкого стану в кристалічний називають
кристалізацією, або твердненням.
Кристалізація відбувається за тієї ж температури, що й
плавлення.
Питома теплота плавлення дорівнює кількості теплоти,
яка необхідна для перетворення 1 кг речовини із
твердого в рідкий стан при температурі плавлення.
Питому теплоту плавлення позначають λ і вимірюють у
джоулях на кілограм (Дж/кг).
Щоб визначити кількість теплоти, необхідну для
плавлення твердого тіла, треба питому теплоту
плавлення λ помножити на масу тіла:
Кількість теплоти, що виділяється при
кристалізації тіла, визначається за тією ж
формулою.
В аморфних тіл, на відміну від кристалічних,
немає певної температури плавлення: при
нагріванні такі тіла розм’якшуються поступово.
mQ λ=
Питання
1.1. У яких агрегатних станах може перебувати та сама речовина?У яких агрегатних станах може перебувати та сама речовина?
2.2. Які особливості молекулярної будови газів, рідин і твердихЯкі особливості молекулярної будови газів, рідин і твердих
тіл?тіл?
3.3. Який з металів, наведених у таблиці, найбільш легкоплавкий?Який з металів, наведених у таблиці, найбільш легкоплавкий?
найменш тугоплавкий?найменш тугоплавкий?
4.4. Які умови плавлення твердих тіл? Назвіть всі теплові процеси,Які умови плавлення твердих тіл? Назвіть всі теплові процеси,
які відбуваються при плавленні металу в плавильній печі.які відбуваються при плавленні металу в плавильній печі.
5.5. Який фізичний зміст питомої теплоти плавлення?Який фізичний зміст питомої теплоти плавлення?
6.6. Скільки енергії потрібно затратити, щоб розплавити лідСкільки енергії потрібно затратити, щоб розплавити лід
масою 2 кг при температурі 0°C?масою 2 кг при температурі 0°C?
Задачі
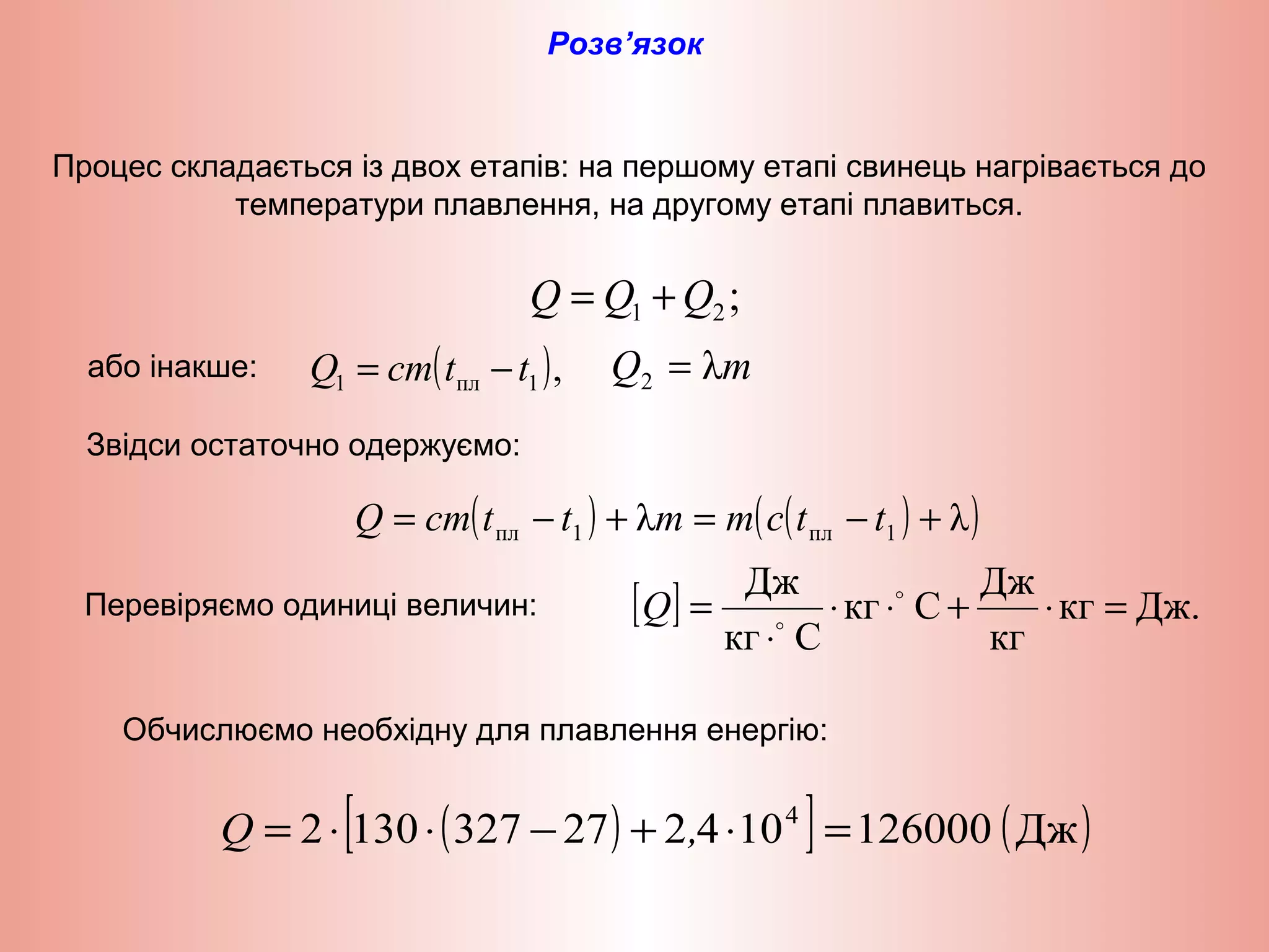
1. Яку енергію необхідно затратити, щоб
розплавити шматок свинцю масою m = 2кг,
взятий при температурі t1
=27 °C?
Процес складається із двох етапів: на першому етапі свинець нагрівається до
температури плавлення, на другому етапі плавиться.
Розв’язок
;21 QQQ +=
( ),1пл1 ttcmQ −= mQ λ2 =
( ) ( )( )λλ 1пл1пл +−=+−= ttcmmttcmQ
[ ] Дж.кг
кг
Дж
Скг
Скг
Дж
=⋅+⋅⋅
⋅
= 

Q
( )[ ] ( )Дж1260001042273271302 4
=⋅+−⋅⋅= ,Q
або інакше:
Звідси остаточно одержуємо:
Перевіряємо одиниці величин:
Обчислюємо необхідну для плавлення енергію:
2. Скільки міді, що має температуру 85 °C, можна розплавити, передавши їй
кількість теплоти 295 кДж?
3. У калориметрі знаходиться вода масою 2 кг, температура якої 30 °C. У
калориметр поміщають лід при температурі 0°C. Якою могла бути маса льоду,
якщо він весь розтанув?
1.1. Чи буде плавитися чавунна деталь, кинута в розплавлену мідь?Чи буде плавитися чавунна деталь, кинута в розплавлену мідь?
2.2. Чи можна в алюмінієвій посудині розплавити цинк? ВідповідьЧи можна в алюмінієвій посудині розплавити цинк? Відповідь
обґрунтуйте.обґрунтуйте.
3.3. Чи може внутрішня енергія тіла змінитися без зміни температури?Чи може внутрішня енергія тіла змінитися без зміни температури?
Наведіть приклади, що підтверджують вашу відповідь.Наведіть приклади, що підтверджують вашу відповідь.
4.4. Яке тіло має більшу внутрішню енергію: шматок льоду приЯке тіло має більшу внутрішню енергію: шматок льоду при
температурі 0 °C або вода, яку отримали із цього шматка, що маєтемпературі 0 °C або вода, яку отримали із цього шматка, що має
температуру 0 °C?температуру 0 °C?
5.5. Узимку на балконі лежить мідна пластинка й крижинка такої ж маси.Узимку на балконі лежить мідна пластинка й крижинка такої ж маси.
Питома теплота плавлення в міді значно менше, ніж у льоду. ЧиПитома теплота плавлення в міді значно менше, ніж у льоду. Чи
означає це, що для плавлення мідної пластинки в цьому випадку будеозначає це, що для плавлення мідної пластинки в цьому випадку буде
потрібно менше енергії, ніж для плавлення крижинки?потрібно менше енергії, ніж для плавлення крижинки?
Поміркуй
Домашнє завдання-1
1. У-1: § 26.
2. Сб-1:
рів1 — № 29.2, 29.3, 29.4, 29.11,
28.13.
рів2 — № 29.17, 29.18, 29.19, 29.27,
29.29.
рів3 — № 29.33, 29.34, 29.35, 29.43,
29.44.
Домашнє завдання-2
1. У-2: § 44 (п.1, 2), 45 (п.1, 2).
2. Сб-2:
рів1 — № 32.1, 32.2, 32.3, 32.4, 32.5.
рів2 — № 32.15, 32.16, 32.17, 32.20,
32.23.
рів3 — № 32.32, 32.33, 32.37, 32.38,
32.39.
Презентацію створено за допомогою комп’ютерної програми ВГ
«Основа» «Електронний конструктор уроку»
© ТОВ «Видавнича група ˝Основа˝», 2011
Джерела:
1. Усі уроки фізики. 8 клас./ Кирик Л. А.— Х.: Вид. група «Основа», 2008.— 352
с.
2. Сайти: fizika.ru

Plavlennya kristal-zac-ya-tverdih-t-l

  • 1.
    Плавлення й кристалізаціятвердих тілПлавлення й кристалізація твердих тіл Презентацію створено за допомогою комп’ютерної програми ВГ «Основа» «Електронний конструктор уроку»
  • 2.
    Залежно від умоводна й та сама речовина може перебувати в різних станах, наприклад у твердому, рідкому або газоподібному. Ці стани називають агрегатними станами. Той або інший агрегатний стан речовини визначається розташуванням, характером руху й взаємодії молекул.
  • 3.
    Перехід речовини ізкристалічного стану в рідкий називають плавленням. Температуру, за якої речовина плавиться, називають температурою плавлення. 1) існує температура, вище від якої речовина у твердому стані не може перебувати; 2) температура під час плавлення залишається постійною; 3) процес плавлення вимагає припливу енергії до речовини, що плавиться.
  • 4.
    Перехід речовини зрідкого стану в кристалічний називають кристалізацією, або твердненням. Кристалізація відбувається за тієї ж температури, що й плавлення.
  • 5.
    Питома теплота плавленнядорівнює кількості теплоти, яка необхідна для перетворення 1 кг речовини із твердого в рідкий стан при температурі плавлення. Питому теплоту плавлення позначають λ і вимірюють у джоулях на кілограм (Дж/кг).
  • 6.
    Щоб визначити кількістьтеплоти, необхідну для плавлення твердого тіла, треба питому теплоту плавлення λ помножити на масу тіла: Кількість теплоти, що виділяється при кристалізації тіла, визначається за тією ж формулою. В аморфних тіл, на відміну від кристалічних, немає певної температури плавлення: при нагріванні такі тіла розм’якшуються поступово. mQ λ=
  • 7.
    Питання 1.1. У якихагрегатних станах може перебувати та сама речовина?У яких агрегатних станах може перебувати та сама речовина? 2.2. Які особливості молекулярної будови газів, рідин і твердихЯкі особливості молекулярної будови газів, рідин і твердих тіл?тіл? 3.3. Який з металів, наведених у таблиці, найбільш легкоплавкий?Який з металів, наведених у таблиці, найбільш легкоплавкий? найменш тугоплавкий?найменш тугоплавкий? 4.4. Які умови плавлення твердих тіл? Назвіть всі теплові процеси,Які умови плавлення твердих тіл? Назвіть всі теплові процеси, які відбуваються при плавленні металу в плавильній печі.які відбуваються при плавленні металу в плавильній печі. 5.5. Який фізичний зміст питомої теплоти плавлення?Який фізичний зміст питомої теплоти плавлення? 6.6. Скільки енергії потрібно затратити, щоб розплавити лідСкільки енергії потрібно затратити, щоб розплавити лід масою 2 кг при температурі 0°C?масою 2 кг при температурі 0°C?
  • 8.
    Задачі 1. Яку енергіюнеобхідно затратити, щоб розплавити шматок свинцю масою m = 2кг, взятий при температурі t1 =27 °C?
  • 9.
    Процес складається іздвох етапів: на першому етапі свинець нагрівається до температури плавлення, на другому етапі плавиться. Розв’язок ;21 QQQ += ( ),1пл1 ttcmQ −= mQ λ2 = ( ) ( )( )λλ 1пл1пл +−=+−= ttcmmttcmQ [ ] Дж.кг кг Дж Скг Скг Дж =⋅+⋅⋅ ⋅ =   Q ( )[ ] ( )Дж1260001042273271302 4 =⋅+−⋅⋅= ,Q або інакше: Звідси остаточно одержуємо: Перевіряємо одиниці величин: Обчислюємо необхідну для плавлення енергію:
  • 10.
    2. Скільки міді,що має температуру 85 °C, можна розплавити, передавши їй кількість теплоти 295 кДж? 3. У калориметрі знаходиться вода масою 2 кг, температура якої 30 °C. У калориметр поміщають лід при температурі 0°C. Якою могла бути маса льоду, якщо він весь розтанув?
  • 11.
    1.1. Чи будеплавитися чавунна деталь, кинута в розплавлену мідь?Чи буде плавитися чавунна деталь, кинута в розплавлену мідь? 2.2. Чи можна в алюмінієвій посудині розплавити цинк? ВідповідьЧи можна в алюмінієвій посудині розплавити цинк? Відповідь обґрунтуйте.обґрунтуйте. 3.3. Чи може внутрішня енергія тіла змінитися без зміни температури?Чи може внутрішня енергія тіла змінитися без зміни температури? Наведіть приклади, що підтверджують вашу відповідь.Наведіть приклади, що підтверджують вашу відповідь. 4.4. Яке тіло має більшу внутрішню енергію: шматок льоду приЯке тіло має більшу внутрішню енергію: шматок льоду при температурі 0 °C або вода, яку отримали із цього шматка, що маєтемпературі 0 °C або вода, яку отримали із цього шматка, що має температуру 0 °C?температуру 0 °C? 5.5. Узимку на балконі лежить мідна пластинка й крижинка такої ж маси.Узимку на балконі лежить мідна пластинка й крижинка такої ж маси. Питома теплота плавлення в міді значно менше, ніж у льоду. ЧиПитома теплота плавлення в міді значно менше, ніж у льоду. Чи означає це, що для плавлення мідної пластинки в цьому випадку будеозначає це, що для плавлення мідної пластинки в цьому випадку буде потрібно менше енергії, ніж для плавлення крижинки?потрібно менше енергії, ніж для плавлення крижинки? Поміркуй
  • 12.
    Домашнє завдання-1 1. У-1:§ 26. 2. Сб-1: рів1 — № 29.2, 29.3, 29.4, 29.11, 28.13. рів2 — № 29.17, 29.18, 29.19, 29.27, 29.29. рів3 — № 29.33, 29.34, 29.35, 29.43, 29.44. Домашнє завдання-2 1. У-2: § 44 (п.1, 2), 45 (п.1, 2). 2. Сб-2: рів1 — № 32.1, 32.2, 32.3, 32.4, 32.5. рів2 — № 32.15, 32.16, 32.17, 32.20, 32.23. рів3 — № 32.32, 32.33, 32.37, 32.38, 32.39.
  • 13.
    Презентацію створено задопомогою комп’ютерної програми ВГ «Основа» «Електронний конструктор уроку» © ТОВ «Видавнича група ˝Основа˝», 2011 Джерела: 1. Усі уроки фізики. 8 клас./ Кирик Л. А.— Х.: Вид. група «Основа», 2008.— 352 с. 2. Сайти: fizika.ru