PENELITIAN KUANTITATIF
A. Pengertian
Metode penelitian kuantitatif adalah metode penelitian yang berlandaskan
pada filsafat positivisme, digunakan untuk meneliti pada populasi atau sampel
tertentu. Teknik pengambilan sampel pada umumnya dilakukan secara random.
Pengumpulan data menggunakan instrumen penelitian. Analisis data bersifat
kuantitatif atau statistik dengan tujuan untuk menguji hipotesis yang telah ditetapkan.
(Sugiyono).
Penelitian kuantitatif menjelaskan fenomena dengan mengumpulkan data
numerik yang dianalisis menggunakan metode berbasis matematis (dalam statistik
tertentu). (Chreswel).
Penelitian kuantitatif pada dasarnya adalah tentang mengumpulkan data
numerik untuk menjelaskan fenomena tertentu, pertanyaan tertentu tampaknya segera
cocok untuk dijawab menggunakan metode yang ada (Sukamolson)
Filsafat positivisme memandang realitas/gejala/fenomena itu dapat
diklasifikasikan, relatif tetap, konkrit, teramati, terukur, dan hubungan gejala bersifat
sebab akibat. Penelitian pada umumnya dilakukan pada populasi atau sampel tertentu
yang representatif. Proses penelitian bersifat deduktif, dimana untuk menjawab
rumusan masalah digunakan konsep atau teori sehingga dapat dirumuskan hipotesis.
Hipotesis tersebut selanjutnya diuji melalui pengumpulan data lapangan. Untuk
mengumpulkan data digunakan instrumen penelitian. Data yang telah terkumpul
selanjutnya dianalisis secara kuantitatif dengan menggunakan statistik deskriptif atau
inferensial sehingga dapat disimpulkan hipotesis yang telah dirumuskan terbukti atau
tidak. Penelitian kuantitatif pada umumnya dilakukan pada sampel yang diambil
secara random, sehingga kesimpulan hasil penelitian dapat digeneralisasikan pada
populasi dimana sampel tersebut diambil.
Karakteristik Penelitian Kuantitatif
Dalam penelitian kuantitatif karakteristik utama adalah:
◆ Menggambarkan masalah penelitian melalui deskripsi tren atau kebutuhan untuk
penjelasan tentang hubungan antar variabel
◆ Memberikan peran utama untuk literatur melalui menyarankan pertanyaan penelitian
untuk diminta dan membenarkan masalah penelitian dan menciptakan kebutuhan untuk arah
(Pernyataan tujuan dan pertanyaan atau hipotesis penelitian) penelitian
◆ Membuat pernyataan mengapa memilih masalah yang hendak diteliti, tujuan, pertanyaan
penelitian, dan hipotesis yang spesifik, sempit, terukur, dan dapat diamati
X Y
◆ Mengumpulkan data numerik dari objek penelitian menggunakan instrumen yang valid
◆ Menganalisis tren, membandingkan kelompok, atau terkait variabel menggunakan analisis
statistik, dan menafsirkan hasil dengan membandingkannya dengan penelitian terdahulu
◆ Menulis laporan penelitian dengan menggunakan standar, struktur yang sesuai dan kriteria
evaluasi, dan mengambil suatu kesimpulan
B. Paradigma penelitian kuantitatif
Dalam penelitian kuantitatif yang dilandasi suatu asumsi bahwa suatu gejala itu dapat
diklasifikasikan, da nada hubungan gejala bersifat kausal (sebab akibat), maka peneliti dapat
melakukan penelitian dengan memfokuskan kepada beberapa variabel saja.
Paradigma penelitian adalah pola piker yang menunjukkan hubungan antara variabel
yang akan diteliti, yang sekaligus mencerminkan jenis dan jumlah rumusan masalah yang
perlu dijawab melalui penelitian, teori yang digunakan untuk merumuskan hipotesis, jenis
dan jumlah hipotesis, dan teknik analisis statistik yang akan digunakan.
Bentuk-bentuk paradigma penelitian kuantitatif antara lain:
1. Paradigma Sederhana
Paradigma penelitian ini terdiri atas satu variabel independen dan satu dependen.
r
Misal: X = Kualitas Guru
Y = Prestasi Belajar Murid
Berdasarkan paradigma tersebut, maka dapat ditentukan:
a. Jumlah rumusan masalah deskriptif ada dua dan rumusan masalah asosiatif ada satu,
yaitu:
1) Rumusan masalah deskriptif
a) Bagaimana X?
b) Bagaimana Y?
2) Rumusan masalah asosiatif
Bagaimana pengaruh kualitas X dengan kualitas Y yang dihasilkan?
b. Teori yang digunakan ada dua yaitu teori tentang media pendidikan dan teori tentang
prestasi belajar.
c. Hipotesis yang dirumuskan ada dua, yaitu:
1) Hipotesis deskriptif
Hipotesis deskriptif ini jarang dirumuskan dalam penelitian
a) Kualitas media yang digunakan oleh lembaga pendidikan tersebut telah
mencapai 70% baik.
b) Prestasi belajar siswa lembaga pendidikan tersebut telah mencapai 99% dari
yang diharapkan.
2) Hipotesis asosiatif
Ada hubungan yang positif dan signifikan antara kualitas media pendidikan
dengan prestasi belajar murid. Hal ini berarti bila kualitas media media
pendidikan ditingkatkan, maka prestasi belajar murid akan meningkat pada
gradasi yang tinggi.
Kata signifikan hanya digunakan apabila hasil uji hipotesis akan digeneralisasikan
ke populasi dimana sampel tersebut diambil.
d. Teknik analisis data
Berdasarkan rumusan masalah dan hipotesis tersebut, maka dapat dengan mudah
ditentukan teknik statistik yang akan digunakan untuk analisis data dan menguji
hipotesis.
1) Untuk dua hipotesis deskriptif, bila datanya berbentuk interval dan ratio, maka
pengujian hipotesis menggunakan t-test one sampel.
2) Untuk hipotesis asosiatif, bila data kedua variabel berbentuk interval dan ratio,
maka menggunakan teknik statistik korelasi produk momen.
2. Paradigma Sederhana Berurutan
Dalam paradigma ini terdapat lebih dari dua variabel, tetapi hubungannya masih
sederhana.
Ket: X1 = kualitas input, X2 = kualitas proses
X3 = kualitas output, Y = kualitas outcome
Dari bagan diatas menunjukkan hubungan sederhana antara satu variabel independen
dengan satu variabel dependen secara berurutan. Untuk mencari hubungan antar variabel
(X1 dengan X2; X2 dengan X3; dan X3 dengan Y) tersebut dapat digunakan teknik korelasi
sederhana. Naik turun harga Y dapat diprediksi melalui persamaan regresi Y atas X3
X1 X2 X3 Y
dengan persamaan Y = a + bX3. Dari sini dapat dihitung jumlah rumusan masalah
deskriptif dan asosiatif.
3. Paradigma Ganda dengan Dua Variabel Independen.
Dalam paradigma ini terdapat dua variabel independen dan satu variabel dependen.
Dalam paradigma ini terdapat tiga rumusan masalah deskriptif dan empat rumusan
masalah asosiatif.
r1
r3 R
r2
Misal: X1 = Kompetensi guru Y = Prestasi belajar murid
X2 = Lingkungan sekolah
Bagan diatas merupakan paradigma ganda dengan dua variabel independen X1 dan X2,
serta satu variabel dependen Y. untuk mencari hubungan X1 dengan Y dan X2 dengan Y
menggunakan teknik korelasi sederhana. Untuk mencari hubungan X1 dan X2 secara
bersama-sama terhadap Y menggunakan teknik korelasi ganda.
4. Paradigma Ganda dengan Tiga Variabel Independen
Dalam paradigma ini terdapat tiga variabel independen (X1, X2, X3) dan satu variabel
dependen (Y). Rumusan masalah deskriptif ada 4 dan rumusan masalah asosiatif untuk
yang sederhana ada 6 dan yang ganda minimal ada 1.
Perhatikan bagan berikut
r1
r4
r6 R r2
X1
X2
Y
X1
X2 X1
r5
r3
ket: r2 berimpit dengan R
Misal: X1 = Kualitas mesin X2 = Pengalaman kerja
X3 = Etos belajar Y = Produktivitas kerja
Untuk mencari besarnya hubungan antara X1 dengan Y; X2 dengan Y; X3 dengan Y; X1
dengan X2; X2 dengan X3; dan X1 dengan X3 dapat menggunakan korelasi sederhana
Untuk mencari besarnya hubungan antara X1 secara bersama-sama dengan X2 dan X3
terhadap Y digunakan korelasi ganda. Selain korelasi sederhana, dapat juga menggunakan
regresi sederhana, regresi ganda, serta korelasi parsial untuk analisis dalam paradigma ini.
5. Paradigma Ganda dengan Dua Variabel Dependen
r1
r2
Misal: X = Tingkat pendidikan Y1 = Karir di tempat kerja
Y2 = Disiplin kerja
Untuk mencari besarnya hubungan antara X dan Y1, dan X dengan Y2 menggunakan
teknik korelasi sederhana. Demikian juga dengan Y1 dengan Y2. Selain menggunakan
teknik korelasi sederhana dapat juga menggunakan analisis regresi dalam paradigma ini.
6. Paradigma Ganda dengan Dua Variabel Independen dan Dua Dependen
Dalam paradigma ini terdapat dua variabel independen dan dua variabel dependen.
Terdapat 4 rumusan masalah deskriptif, dan 6 rumusan masalah hubungan hubungan
sederhana.
r1
r2
r3 r6
r3
X3
X1
Y2
Y1
X1
X2 Y2
Y1
r4
Hubungan antar variabel r1, r2, r3, r4, r5, dan r6 dapat dianalisis dengan korelasi
sederhana. Hubungan antara X1 bersama-sama dengan X2 terhadap Y1 dan X1 bersama-
sama dengan X2 terhadap Y2 dapat dianalisis dengan korelasi ganda. Selain teknik yang
telah disebutkan, teknik analisis regresi sederhana dan teknik regresi ganda juga dapat
digunakan untuk menganalisis hubungan antar variabel dalam paradigma ini.
7. Paradigma Jalur
r1
r2
r3 r4
r5
r6
Paradigma ini disebut paradigma jalur karena terdapat variabel yang berfungsi sebagai
jalur antara (X3). Dengan adanya variabel antara ini, akan dapat digunakan untuk
mengetahui apakah untuk mencapai sasaran akhir harus melewati variabel antara ini atau
bisa langsung ke sasaran akhir. Teknik analisis statistik yang digunakan dalam paradigma
ini dinamakan path analysis (analisis jalur). Analisis dilakukan dengan menggunakan
korelasi dan regresi sehingga dapat diketahui untuk sampai pada variabel dependen
terakhir harus lewat jalur langsung atau melalui variabel intervening. Dalam paradigma
jalur ini terdapat 4 rumusan masalah deskriptif dan 6 rumusan masalah asosiatif.
Misal : X1 = Status sosial ekonomi X2 = IQ
X3 = Motivasi berprestasi Y = Prestasi belajar
r1 = 0,33 r2 = 0,41 r3 = 0,30
r4 = 0,50 r5 = 0,16 r6 = 0,57
Dari bagan terlihat bahwa murid yang berasal dari status sosial ekonomi tertentu X1 tidak
bisa langsung mencapai prestasi belajar yang tinggi Y (r1 = 0,33), tetapi harus melalui
peningkatan motivasi berprestasinya X3 (r2 = 0,41) sehingga baru dapat mencapai
prestasi Y (r4 = 0,50). Tetapi bila murid mempunyai IQ tinggi ( X2) maka mereka
langsung dapat mencapai prestasi (Y) dengan r6 = 0,57. (contoh ini diberikan oleh
Kerlinger dalam Sugiyono).
X1
X2
X3 Y
C. Langkah-langkah penelitian
a. Latar Belakang Masalah
Latar belakang masalah adalah bagian awal dalam membuat laporan
penelitian. Latar belakang permasalahan merupakan kunci dari sebuah proposal
penelitian. Karena logika penelitian dilakukan berdasar adanya fenomena
problematik. Biasanya diuraikan dalam bentuk deduksi, yaitu dimulai dari hal-hal
umum dan diakhiri dengan pembatasan masalah. Sehingga latar belakang harus
menunjukkan sistematika yang menjurus ke arah pemilihan suatu masalah tertentu.
Menurut Bambang Prasetyo dan Lina Miftahul Jannah dalam bukunya yang berjudul
“Metode Penelitian Kuantitatif” ada dua model yang dapat digunakan di dalam
membuat latar belakang, yaitu:
 Menguraikan adanya kesenjangan antara kondisi objektif dengan kondisi
normatif/ asumsi-asumsi tertentu;
 Menggambarkan perkembangan teori atau suatu kondisi objektif tanpa
membandingkannya dengan kondisi normatif. (Bambang Prasetyo dan Lina
Miftahul Jannah,Metode Penelitian Kuantitatif,(Jakarta:PT RAJA GRAFINDO
PERSADA,2005),h.57)
Penggunaan model pertama, kondisi objektif dapat digambarkan melalui data
sekunder yang ada, sedangkan kondisi normatif dapat berbentuk teori, nilai, atau
norma yang berlaku umum. Untuk penggunaan model kedua, peneliti hanya
menggambarkan karakteristik suatu gejala secara lebih rinci. Pada bagian ini, dapat
memakai alat bantu 5W dan 1H untuk menentukan kondisi objektinya yaitu what (apa
yang sering terjadi), who (siapa yang mengalaminya), when (kapan terjadinya
masalah), where (di mana prmasalahan itu muncul secara spesifik), why (mengapa
gejala tersebut dapat muncul) dan how (bagaimana hubungannya dengan gejala lain).
b. Identifikasi, Pemilihan, Sumber dan Perumusan Masalah
 Identifikasi Masalah
Masalah penelitian dapat diidentifikasi sebagai adanya kesenjangan antara apa
yang seharusnya dan apa yang ada dalam kenyataan, adanya kesenjangan
informasi atau teori dan sebagainya. Dalam hal ini, peneliti berkewajiban untuk
mengidentifikasi masalah-masalah yang hendak diteliti sehingga memiliki acuan
yang jelas dalam melakukan pengujian atau analisis statistic terhadap hipotesis
yang akan diajukan nantinya.
 Pemilihan Masalah
Fraenkel dan Wallen (1990, dalam Sugiyono, 2000) mengemukakan bahwa
penelitian yang baik adalah penelitian yang memenuhi lima ciri utama yaitu
menarik minat peneliti, bisa dikerjakan (feasible), jelas (clear), berkontribusi
terhadap ilmu pengetahuan dan kehidupan manusia (significant), dan tidak
menimbulkan kerusakan bagi alam, lingkungan, dan manusia (ethical).
 Sumber Masalah
Bacaan, seminar, diskusi, pengamatan, pengalaman, hasil penelitian terdahulu,
dan lain-lain.
 Perumusan Masalah
Rumusan masalah dibuat dalam bentuk pertanyaan-pertanyaan. Karena sifat
penelitian kuantitatif yang bersivat korelasional, maka pertanyaan yang diajukan
dimaksudkan untuk mempertanyakan hubungan antara variabel-variabel bebas
dengan variabel terikat, baik secara sendiri-sendiri atau secara bersama-sama.
c. Perumusan Tujuan dan Manfaat Penelitian
 Tujuan Penelitian
Tujuan penelitian adalah suatu pernyataan tentang apa yang akan kita cari/ capai
dari masalah penelitian. Cara merumuskan yang paling mudah adalah dengan
mengubah kalimat pertanyaan dalam rumusan masalah menjadi kalimat
pernyataan.
 Manfaat Penelitian
Manfaat penelitian mencakup manfaat teoritis dan praktis (Arikunto:1992).
d. Telaah Pustaka
Telaah pustaka adalah kegiatan peneliti yakni mengumpulkan teori/data/informasi
yang menjadi dasar identifikasi, penjelasan dan pembahasan masalah penelitian dari
penelitian sebelumnya. Tidak hanya itu, peneliti dapat menambahkan komentar, kritik
(kelebihan atau kekurangan teori dalam pustaka), perbandingan dengan teori
(pustaka) lain, dan kaitannya dengan penelitian yang sedang dilakukan.
Adapun manfaat telaah pustaka adalah:
 Untuk memperdalam pengetahuan tentang masalah yang diteliti
 Menyusun kerangka teoritis yang menjadi landasan pemikiran
 Untuk mempertajam konsep yang digunakan sehingga memudahkan perumusan
hipotesa
 Untuk menghindari terjadinya pengulangan penelitian
e. Pembentukan Kerangka Teori
Kerangka teori merupakan landasan pemikiran yang membantu arah penelitian,
pemilihan konsep, perumusan hipotesa dan memberi kerangka orientasi untuk
klasifikasi dan analisis data (Koentjaraningrat:1973). Kerangka teori dibuat
berdasarkan teori-teori yang sudah ada atau berdasarkan pemikiran logis yang
dibangun oleh peneliti sendiri.
Teori yang dibahas atau teori yang dikupas harus mempunyai relevansi yang kuat
dengan permasalahan penelitian. Sifatnya mengemukakan bagaimana seharusnya
tentang masalah yang diteliti tersebut berdasar konsep atau teori-teori tertentu. Khusus
untuk penelitian hubungan dua variabel atau lebih maka dalam landasan teori harus
dapat digambarkan secara jelas bagaimana hubungan dua variabel tersebut.
f. Perumusan Hipotesis
Hipotesis merupakan jawaban terhadap masalah penelitian yang secara teoritis
dianggap paling mungkin dan paling tinggi tingkat kebenarannya. Hipotesa
merupakan kristalisasi dari kesimpulan teoritik yang diperoleh dari telaah pustaka.
Hipotesis merupakan kebenaran sementara yang ditentukan oleh peneliti, tetapi masih
harus dibuktikan, dites atau diuji kebenarannya. Hipotesis merupakan sesuatu dimana
penelitian kita arah-pandangkan ke sana, sehingga ada yang menuntut kegiatan kita.
g. Memilih pendekatan
yang dimaksud dengan “pendekatan” di sini adalah metode atau cara mengadakan
penelitian seperti halnya: eksperimen atau non-eksperimen. Penentuan pendekatan ini
akan sangat menentukan apa variabel atau objek penelitian yang akan dilakukan dan
sekaligus menentukan subjek penelitian atau sumber dimana kita akan memperoleh
data.
h. Definisi Operasional Variabel Penelitian
Definisi operasional adalah mengubah konsep dengan kata-kata yang menggambarkan
perilaku atau gejala yang dapat diamati dan dapat diuji kebenarannya oleh orang lain.
Konsep yang mempunyai variasi nilai disebut variabel. Variabel dibagi menjadi dua:
 Variabel deskrit/katagorikal misalnya : variabel jenis kelamin.
 Variabel Continues misal : variabel umur
Proses pengukuran variabel merupakan rangkaian dari empat aktivitas pokok yaitu:
Menentukan dimensi variabel penelitian. Variabel-variabel penelitian sosial sering
kali memiliki lebih dari satudimensi. Semakin lengkap dimensi suatu variabel yang
dapat diukur, semakin baik ukuran yang dihasilkan.
Merumuskan dimensi variabel. Setelah dimensi-dimensi suatu variabel dapat
ditentukan, barulah dirumuskan ukuran untuk masing-masing dimensi. Ukuran ini
biasanya berbentuk pertanyaan-pertanyaan yang relevan dengan dimensi tadi.
Menentukan tingkat ukuran yang akan digunakan dalam pengukuran. Apakah skala:
nominal, ordinal, interval, atau ratio.
Menguji tingkat validitas dan reliabilitas dari alat pengukur apabila yang dipakai
adalah alat ukur yang baru.
i. Menentukan dan menyusun instrument
Setelah peneliti mengetahui dengan pasti apa yang akan diteliti dan darimana data
bisa diperoleh, maka langkah yang segera diambil adalah menentukan dengan apa
data akan dikumpulkan.
Menurut Arikunto (2000), instrumen pengumpulan data merupakan alat bantu yang
digunakan oleh peneliti dalam kegiatan pengumpulan tersebut agar menjadi mudah
dan sistematis.
insturmen penelitian adalah alat ukur yang digunakan oleh peneliti untuk
mempermudah dalam mengumpulkan dan mendapatan informasi kuantitatif secara
objektif dan sistematis. Untuk melakukan pengukuran, maka instrumen penelitian
yang digunakan harus mempunyai skala.
Ada beberapa langkah umum yang bisa ditempuh dalam menyusun instrumen
penelitian menurut Teguh (2001), langkah-langkah tersebut adalah:
 Analisis variabel penelitian, yaitu mengkaji variabel menjadi sub penelitian
sehingga indikatornya dapat diukur dan menghasilkan data yang akurat. Membuat
indikator variabel, peneliti dapat menggunakan teori ataupun konsep pengetahuan
ilmiah yang relevan dengan variabel tersebut, atau dengan menggunakan fakta
berdasarkan pengamatan secara langsung.
 Penetapan penggunaan jenis instrumen dalam mengukur variabel, subvariabel,
ataupun indikatornya. Setiap variabel dapat diukur dengan satu atau lebih jenis
instrumen.
 Menyusun kisi-kisi instrumen, dimana kisi-kisi tersebut berisi materi, jenis, dan
banyaknya pertanyaan serta waktu yang dibutuhkan. Setiap indikator akan
menghasilkan beberapa isi pertanyaan, serta abilitas yang diukur atau
kemampuan yang diharapkan dari subjek penelitian.
 Menyusun item pertanyaan. Untuk menyusun item pertanyaan tersebut harus
sesuai dengan jenis dan jumlah instrumen berdasarkan kisi-kisi yang telah dibuat.
Selain itu, peneliti dapat membuat lebih dari jumlah pertanyaan yang ditetapakan,
atau pertanyaan cadangan. Setiap item pertanyaan yang telah dibuat, jawaban
atau gambaran yang diinginkan dari pertanyaan tersebut harus dibuat oleh
peneliti.
Revisi instrumen. Instrumen yang telah dibuat sebaiknya dilakukan uji coba
guna perbaikan isi dan pembahasan, menghilangkan instrumen yang tidak
sesuai atau diganti dengan instrumen yang baru.
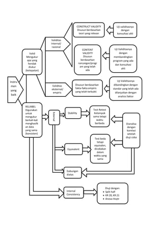
D. Validitas dan reliabilitas instrumen
Instrumen untuk mengukur variabel yang kita teliti sebelumnya harus dilakukan uji
validitas dan reliabilitas. Bila instrumen/alat ukur tersebut tidak valid maupun reliabel, maka
tidak akan diperoleh hasil penelitian yang baik. Instrumen yang valid berarti alat ukur yang
digunakan untuk mendapatkan data tersebut valid. Valid berarti instrumen tersebut dapat
digunakan untuk mengukur apa yang seharusnya diukur. Instrumen yang reliabel adalah
instrumen yang bila digunakan beberapa kali untuk mengukur obyek yang sama akan
menghasilkan data yang sama.
Dengan menggunakan data yang valid dan reliabel dalam pengumpulan data, maka
diharapkan hasil penelitian akan menjadi valid dan reliabel. Instrumen yang valid dan reliabel
merupakan syarat mutlak untuk mendapatkan hasil penelitian yang valid dan reliabel. Hal ini
tidak berarti bahwa hasil penelitian yang menggunakan instrumen yang telah teruji validitas
dan reliabilitasnya secara otomatis akan menjadi valid dan reliabel. Hal ini dipengaruhi oleh
kondisi obyek yang diteliti dan kemampuan orang yang menggunakan instrumen untuk
mengumpulkan data. Oleh karena itu peneliti harus mampu mengendalikan obyek yang
diteliti dan meningkatkan kemampuan dan menggunakan instrumen unttuk mengukur
variabel yang diteliti.
CONTENT
VALIDITY
Disusun
berdasarkan
rancangan/progr
am yang telah
ada
Uji validitasnya
dengan
konsultasi ahli
CONSTRUCT VALIDITY
Disusun berdasarkan
teori yang relevan
Uji Validitasnya
dengan
membandingkan
program yang ada
dan konsultasi
ahli
Uji Validitasnya
dibandingkan dengan
standar yang telah ada
dilanjutkan dengan
analisis faktor
Disusun berdasarkan
fakta-fakta empiris
yang telah terbukti
Valid
Mengukur
apa yang
hendak
diukur
(ketepatan)
RELIABEL
Digunakan
untuk
mengukur
berkali-kali
menghasilk
an data
yang sama
(konsisten)
Stability
Test-Retest
Kelompok
sama tetapi
waktu
berbeda
Test beda
tetapi
equivalen,
dicobakan
dalam
waktu yang
sama
Dianalisa
dengan
korelasi
setelah
diuji coba
Equivalent
External
Gabungan
diatas
Internal
Consistency
Diuji dengan:
 Split half
 KR 20, KR 21
 Anova Hoytr
Instru
men
yang
baik
Validitas
eksternal/
empiris
Validitas
Internal/
rasional
Pada bagan ditunjukkan bahwa instrumen yang baik harus valid dan reliabel.
Instrumen yang valid harus harus mempunyai validitas internal dan eksternal. Instrumen yang
mempunyai validitas internal atau rasional bila kriteria yang ada dalam instrumen secara
rasional (teoritis) telah mencerminkan apa yang diukur. Jadi kriterianya ada di dalam
instrumen tersebut. Instrumen yang mempunyai validitas eksternal bila kriteria di dalam
instrumen disusun berdasarkan fakta-fakta empiris yang telah ada.
Validitas instrumen yang berupa test harus memenuhi construct validity dan content
validity. Sedangkan untuk instrumen yang non test, cukup hanya memenuhi construct
validity. Sebuah instrumen dikatakan mempunyai validitas konstruksi jika instrumen tersebut
dapat digunakan untuk mengukur gejala sesuai dengan yang didefinisikan. Instrumen yang
harus mempunyai validitas isi adalah instrumen yang berbentuk test yang sering digunakan
untuk mengukur prestasi belajar (achievement) dan mengukur efektivitas pelaksanaan
program.
Pengujian reliabilitas instrumen dapat dilakukan secara eksternal maupun internal.
Secara eksternal pengujian dapat dilakukan dengan test-retest, equivalent, dan gabungan
keduanya. Secara internal, reliabilitas instrumen dapat diuji dengan menganalisis konsistensi
butir-butir yang ada pada instrumen dengan teknik-teknik tertentu.
E. Pembuatan rancangan penelitian
Sebelum melakukan penelitian peneliti perlu membuat suatu rancangan penelitian.
Rancangan penelitian berguna sebagai pedoman peneliti dalam kegiatan penelitian.
Rancangan penelitian meliputi latar belakang, masalah, tujuan, kajian pustaka, hipotesis,
definisi operasional, metode penelitian, jadwal pelaksanaan, organisasi/tenaga pelaksana dan
rencana anggaran.
F. Metode penelitian
METODE-METODE PENELITIAN KUANTITATIF
EKSPERIMENTAL NON EKSPERIMENTAL
1. Eksperimental murni 1. Deskriptif
2. Eksperimental kuasi 2. Komparatif
3. Eksperimental lemah 3. Korelasional
4. Survei
5. Tindakan
1. Penelitian Deskiptif (Descriptive Research)
a. Tujuan penelitian ini untuk membuat pencandraan secara sistematis, faktual, dan
akurat mengenai fakta-fakta dan sifat-sifat populasi atau bidang garapan tertentu.
b. Karakteristik penelitian ini; (a) membuat pencandraan mengenai suatu situasi
atau kejadian, sehingga penelitian ini sering disebut sebagai penelitian survei,
(b) tujuan khusus penelitian ini adalah mencari informasi faktual secara detail,
mengidentifikasi masalah-masalah atau untuk justifikasi keadaan, membuat
komparasi dan evaluasi, dan hasilnya dipakai untuk bahan pengambilan
keputusan di masa depan.
c. Langkah-langkah; (a) merumuskan masalah, (b) menentukan informasi yang
diperlukan, (c) menentukan prosedur pengumpulan data, (d) menentukan
prosedur pengolahan data, dan (e) menarik kesimpulan.
2. Penelitian Kausal Komparatif (Causal-Comparative Research)
a. Tujuan penelitian ini untuk menyelidiki kemungkinan
hubungan sebab akibat dengan cara mencari kembali
faktor-faktor yang menjadi penyebab berdasarkan hasil pengamatan sebelumnya.
b. Ciri pokok penelitian ini adalah bersifat ex post facto, artinya data dikumpulkan
setelah semua kejadian yang dipersoalkan berlangsung.
c. Langkah-langkah penelitian; (a) merumuskan masalah, (b) menelaah
kepustakaan, (c) merumuskan hipotesis, (d) merumuskan asumsi-asumsi yang
mendasari hipotesis, (e) merancang pendekatan penelitian, (f) validasi teknik
pengumpulan dan interpretasi hasil, (g) analisis data, dan (h) menyusun
laporannya.
3. Penelitian Korelasional (Corelational Research)
a. Tujuan penelitian ini untuk mendeteksi sejauhmana variasi-variasi
pada suatu faktor berkaitan dengan variasi-variasi pada satu atau
lebih faktor lain berdasarkan pada koefisien korelasi.
b. Ciri-cirinya; (a) cocok dipakai jika variabel yang diteliti rumitdan/atau tak dapat
diteliti dengan metode eksperimen atau tak
dapat dimanipulasikan, (b) memungkinkan pengukuran beberapa variabel dan
saling hubungan secara serentak dalam keadaan realistik, dan (c) apa yang
diperoleh tak sekedar mengetahui ada atau tidak adanya saling hubungan tersebut,
akan tetapi melihat seberapa kualitas hubungan tersebut.
c. Langkah-langkah penelitian; (a) merumuskan masalah, (b) menelaah
kepustakaan, (c) merancang pendekatan penelitian, (d) mengumpulkan data,
(e) analisis data, dan (f) menyusun laporan.
4. Penelitian Survei
a. Tujuan penelitian ini untuk mengumpulkan informasi berbentuk opini dari
sejumlah besar orang terhadap topik atau isu tertentu.
b. Ciri-cirinya; (a) informasi dikumpulkan dari sekelompok besar orang tentang
sesuatu opini, (b) informasi dikumpulkan melalui pengajuan pertanyaan dari
suatu
populasi, dan (c) informasi diperoleh dari populasi dan bukan dari sampel.
c. Langkah-langkah penelitian; (a) merumuskan masalah, (b) menelaah
kepustakaan, (c) merancang pendekatan penelitian, (d) mengumpulkan data, (d)
analisis data, dan (e) menulis laporan.
5. Penelitian Tindakan (Action Research)
a. Tujuan penelitian ini untuk mengembangkan ketrampilan baru atau pendekatan
baru dalam rangka memecahkan masalah praktis di lapangan atau dunia kerja.
b. Ciri-ciri pokok; (a) praktis dan relevan dengan situasi aktual dalam dunia kerja,
(b) menyiapkan kerangka kerja yang baik untuk pemecahan masalah dan
perkembangan baru, (c) fleksibel dan adaptif, dan (d) berkesan kurang ilmiah.
c. Langkah-langkah penelitian; (a) merumuskan masalah penelitian, (b) menelaah
kepustakaan, (c) merumuskan hipotesis tindakan, (d) mengatur setting penelitian
(e) menentukan kriteria evaluasi, (f) analisis data, dan (g) membuat laporan.
6. Penelitian Eksperimen Murni (True Experimental Research)
a. Tujuan penelitian ini untuk menyelidiki kemungkkinan-kemungkinan saling
hubungan sebab akibat dengan cara mengenakan kepada satu atau lebih kelompok
eksperimental satu atau lebih kondisi perlakuan dan membandingkan hasilnya
dengan satu atau lebih kelompok control yang tak dikenai perlakuan.
b. Ciri-ciri penelitian ini: (a) menuntut pengaturan variabel-variabel dan kondisi-
kondisi eksperimental secara ketat, baik dengan control maupun manipulasi
langsung maupun dengan randomisasi, (b) menggunakan kelompok control untuk
dibandingkan dengan kelompok eksperimental, (c) pengontrolan varians, (d)
internal validity, (e) eksternal validity, (f) manipulasi tidak hanya terhadap satu
variabel bebas, (g) seringkali dikatakan sebagai jenis penelitian yang paling
akurat, akan tetatpi juga berpeluang besar untuk dibuat-buat.
c. Langkah-langkah penelitiannya: (a) menelaah kepustakaan, (b) merumuskan
masalah, (c) merumuskan hipotesis, (d) mendefinisikan pengertian dasar dan
variabel utama, (e) menyusun rancangan penelitian, (f) melakukan eksperimen
(g) mengatur data kasar untuk mempermudah analisis selanjutnya, (h)
menentukan batas penerimaan atau penolakan hasil, dan (i) menginterpretasikan
hasil.
7. Penelitian Eksperimen Semu (Quasi-Experimental Research)
a. Tujuan penelitian ini untuk memperoleh informasi yang merupakan perkiraan
bagi informasi yang dapat diperoleh dengan eksperimen yang sebenarnya dalam
keadaan yang tidak memungkinkan untuk mengontrol dan/atau memanipulasikan
semua variabel yang relevan.
b. Ciri-ciri pokok penelitian ini: (a) mengkaji tentang keadaan praktis,
(b) subyeknya manusia, (c) seringkali menyerupai penelitian tindakan.
c. Langkah-langkah penelitiannya sama dengan penelitian eksperimen
yang sebenarnya, dengan pengakuan secara teliti terhadap masing-masing
keterbatasan dalam hal validitas internal dan eksternal.
8. Penelitian Eksperimen Lemah (Weak_Experimental Research)
a. Tujuan penelitian ini untuk kepentingan latihan dalam melaksanakan penelitian
eksperimen.
b. Desain dan perlakuannya seperti eksperimen, tetapi tidak ada pengontrolan
variabel.
c. Langkah-langkah penelitiannya sama dengan penelitian eksperimen yang
sebenarnya, dengan pengakuan secara teliti terhadap masing-masing
keterbatasan dalam hal validitas internal dan eksternal.
Populasi dan Sampel
a. Populasi
Populasi adalah seluruh data yang menjadi perhatian peneliti dalam suatu ruang lingkup,
dan waktu yang sudah ditentukan. Sugiyono (2002:55) mengemukakan, populasi adalah
wilayah generalisasi yang terdir atas obyek/subyek yang memiliki kuantitas dan
karakteristik tertentu yang ditetapkan oleh peneliti untuk dipelajari dan kemudian ditarik
kesimpulannya. Jika populasi penelitian tidak terlalu banyak, maka peneliti sebaiknya
melakukan penelitian terhadap keseluruhan anggota pada populasi. Hal ini dilakukan
untuk memperoleh keakuratan data penelitian. Akan tetapi, jika jumlah populasi terlalu
besar, maka peneliti dapat meneliti beberapa anggota populasi yang tentunya
merepresentasikan anggota yang terdapat dalam populasi tersebut.
b. Sampel
Menurut sugiyono (2002:56), sampel adalah sebagian dari jumlah dan karakteristik yang
dimiliki oleh populasi tersebut. Sampel dianggap sebagai sumber data yang penting
untuk mendukung penelitian.
Perhitungan banyaknya sampel didasarkan pada perhitungan presentase dari jumlah
populasi terjangkau. Merujuk pada suharismi arikunto (2006:131) mengemukakan,
apabila subjek populasi lebih dari 100, maka sampel dapat diambil antara 10% sampai
15%.
G. Metode pengumpulan data
Pengumpulan data
Dalam melakukan penelitian, salah satu langkah yang harus dilakukan peneliti adalah
mengumpulkan data. Metode pengumpulan data dalam penelitian kuantitatif adalah:
a. Interview
Interview atau wawancara adalah metode pengumpulan data yang menghendaki
adanya komunikasi langsung antara peneliti dengan subjek atau rresponden. Menurut
donald ari dkk. Menyatakan bahwa ada dua jenis wawancara, yaitu wawancara
berstruktur dan wawancara tak berstruktur. Dalam awancara berstruktur pertanyaan
dan alternatif jawaban yang diberikan kepada subjek telah ditetapkan terlebih dahulu
oleh pewawancara. Wawancara tak berstruktur lebih bersifat informal. Pertanyaan-
pertanyaan tentang pandangan, sikap, keyakinan subjek atau tentang keterangan
lainnya dapat diajukan secara bebas kepada subjek.
b. Angket
Angket adalah alat untuk mengumpulkan data berupa daftar pertanyaan yang
disampaikan kepada responden untuk dijawab secara tertulis.
1. Angket langsung dan tidak langsung
Suatu koesioner disebut langsung apabila angket tersebut dikirim langsung kepada
orang yang dimintai pendapat. Jika angket dikirim kepada seseorang yang
dimintai pendapat tentang keadaan orang lain, angket atau koesioner disebut
angket tidak langsung.
2. Angket terbuka dan tertutup
Angket tertutup merupakan angket yang mengendaki jawaban pendek, atau
jawaban diberikan dengan membubuhkan tanda tertentu. Angket terbuka atau
isian merupakan angket yang berupa item-item pertanyaanyang tidak disertai
alternatif jawabannya, melainkan mengharapkanresponden untuk mengisi dan
memberi komentar atau pendapat.
c. Observasi
Observasi merupakan metode pengumpulan data yang menggunakan pengamatan
terhadap objek penelitian. Observasi dapat silaksanakan secara langsung dan tidak
langsung.
Observasi langsung adalah mengadakan pengamatan secara langsung (tanpa alat)
terhadap gejala-gejala subjek yang diselidiki, baik di dalam situasi sebenarnya
maupun di dalam situasi buatan. Sedangkan observasi tak langsung adalah
mengadakan pengamatan terhadap gejala-gejala subjek yang diselidiki dengan
perantara sebuah alat. Pelaksanaannya dapat berlangsung dalam situasi buatan
maupun dalam situasi sebenarnya.
Beberapa jenis observasi dapat dikemukakan sebagai berikut:
a). Observasi partisipan
adalah observasi dimana orang yang melakukan pengamatan berperan serta
ikut ambil bagian dalam kehidupan orang yang diobservasi.
b). Observasi nonpartisipan
observasi dikatakan nonpertisipan apabila observer tidak berperan serta ikut
ambil bagian kehidupan observee.
c). Observasi sistematik (stuctured observetion)
observasi sitematik apabila pengamatan menggunakan pedoman sebagai
instrumen pengamatan.
d). Obervasi non sistematik
observasi yang dilakukan oleh pengamat dengan tidak menggunakan
instrumen pengamatan.
e). Observasi ekperimental
pengamatan dilakukan dengan cara observee di-masukkan delam kondisi
tertentu. Kondisi itu diciptakan oleh peneliti sehingga gejala yang akan dicari muncul.
d. Tes
Tes adalah latihan yang digunakan untuk mengukur keterampilan,pengetauan, sikap,
intelegensikemampuan atau bakat yang dimiliki individu atau kelompok. Beberapa
jenis tes yang biasa digunakan dalam penilaian pendidikan yaitu: tes kepribadian, tes
bakat, tes intelegensi, tes minat, tes prestasi, tes sikap (performance test)
e. Dokumentasi
Metode dokumentasi merupakan cara untuk mengumpulkan data dengan mencatat
data-data yang sudah ada..
ANALISIS DATA
Syarat sebelum dilakukan uji Product Moment Correlation, Partial Correlation, Multiple
Correlations dan lainnya yang sejenis)
1. Uji Normalitas
 Lielifors
 Kolmogorof Smirnof (untuk N kecil)
 Chi kuadrat (untuk N banyak)
 P-P Plot
2. Uji linearitas (terutama untuk syarat uji Regresi)
 Kurve-Fit
Syarat sebelum dilakukan uji beda (t-test, Anova dan yg lainnya yang sejenis)
1. Uji Normalitas
 Lielifors
 Kolmogorof Smirnof (untuk N kecil)
 Chi kuadrat (untuk N banyak)
 P-P Plot
2. Uji Homogenitas
 Uji F, Barlets dan Levene’s test
1. Chi-Kuadrat ( )
Metode chi-kuadrat digunakan untuk mengadakan pendekatan dari beberapa faktor
atau mengevaluasi frekuensi yang diselidiki atau frekuensi hasil observasi (fo) dengan
frekuensi yang diharapkan (fe) dari sampel apakah terdapat hubungan atau perbedaan
yang signifikan atau tidak.
Rumus yang digunakan untuk menghitung yaitu:
( )
;
= nilai chi-kuadrat
= frekuensi yan gdiobservasi (frekuensi empiris)
= frekuensi yang diharapkan (frekuensi teoritis)
Rumus mencari frekuensi teoritis (fe)
( )
= frekuensi yang diharpakan (frekuensi teoritis)
= jumlah frekuensi pada kolom
= jumlah frekuensi pada baris
= jumlah keseluruhan baris atau kolom
2. Korelasi Spearman Rank
Metode korelasi spearman rank (rho) bisa juga disebut korelasi berjenjang, atau
korelasi berpangkat dan ditulis dengan notasi ( ). Rumus korelasi spearman rank
yang digunakan yaitu:
( )
= nilai korelasi spearman rank
= selisih setiap pasangan rank
= jumlah pasangan rank untuk spearman (5<n<30)
Bila dilanjutkan untuk mencari signifikan, maka digunakan rumus :
√
3. Korelasi pearson product moment (PPM)
Teknik analisis korelasi PPM termasuk teknik statistik parametrik yang menggunakan
data interval dan ratio dengan persyaratan tertentu. Misalnya: data dipilih secara acak
(random); datanya berdistribusi normal; data yang dihubungkan berpola linear; dan
data yang dihubungkan mempunyai pasangan yang sama sesuai dengan subjek yang
sama. Kalau salah satu persyaratan tersebut tidak terpenuhi analisis korelasi tidak
dapat dilakukan.
Rumus yang digunakan korelasi PPM.
( ) ( ) ( )
√* ( ) + * ( ) +
korelasi PPM dilambangkan (r) dengan ketentuan nilai r tidak lebih dari harga (-1≤ r
≤+1). Apabila nilai r = -1 artinya korelasi negatif sempurna; r = 0 artinya tidak ada
korelasi; dan r = 1 berarti korelasinya sangat kuat. Sedangkan arti harga r akan
dikonsultasikan denga Tabel interpretasi Nilai r sebagai berikut:
Interval Koefisien Tingkat Hubungan
0,80-1,000
0,60-0,799
0,40-0,599
0,20-0,399
0,00-0,199
Sangat kuat
Kuat
Cukup kuat
Rendah
Sangat rendah
Selanjutnya untuk menyatakan besar kecilnya sumbangan variabel X terhadap Y
dapat ditentukan dengan rumus koefisien determinan sebagai berikut.
KP = r2
x 100% ;
KP = nilai koefisien determinan
r = nilai koefisien korelasi
pengujian lanjutan yaitu uji signifikansi yang berfungsi apabila peneliti ingin mencari
makna hubungan variabel X terhadap Y, maka hasil korelasi PPM tersebut diuji
dengan uji signifikansi dengan rumus :
√
√
= nilai t
r = nilai koefisien korelasi
n = jumlah sampel
4. Korelasi ganda
Korelasi ganda (multiple correlation) merupakan angka yang menunjukkan arah dan
kuatnya hubungan antara dua variabel independen secara bersama-sama atau lebih
dengan satu variabel depanden.
Rumus : √
Dimana: =korelasi antara variabel X1 dengan X2 secara bersama-sama dengan
variabel Y
= korelasi product moment antara X1 dengan Y
= korelasi product moment antara X2 dengan Y
= korelasi product moment antara X1 dengan X2
5. Korelasi parsial
Korelasi parsial digunakan untuk menganalisis bila peneliti bermaksud mengetahui
pengaruh atau mengetahui hubungan antara variabel independen dan dependen,
dimana salah satu variabel independennya dibuat tetap/dikendalikan. Jadi, korelasi
parsial menyatakan angka yang menunjukkan arah dan kuatnya hubungan antara dua
variabel atau lebih setelah satu variabel yang diduga dapat mempengaruhi hubungan
variabel tersebut tetap/dikendalikan.
Rumus:
√ √
Dapat dibaca korelasi antara X1 dengan Y, bila variabel X2 dikendalikan/tetap.
Analisis regresi
Analisis korelasi digunakan untuk mencari arah dan kuatnya hubungan antara dua
variabel atau lebih, sedangkan analisis regresi digunakan untuk memprediksikan
seberapa jauh perubahan nilai variabel dependen, bila nilai variabel independen
dimanipulasi.
Sebelum analisis regresi digunakan maka diperlukan uji linearitas dan keberartian.
1. Regresi linear sederhana
Regresi sederhana didasarkan pada hubungan fungsional atau kausal satu variabel
independen dengan satu variabel dependen.
Persamaan umum regresi linear sederhana adalah:
̂
Dimana
̂ = subjek dalam variabel dependen yang diprediksikan.
= harga Y ketika harga X=0 (harga konstan)
= angka arah atau koefisien regresi, yang menunjukkan angka peningkatan
ataupun penurunan variabel dependen yang didasarkan pada perubahan variabel
independen. Bila (+) arah garis naik, dan bila (-) arah garis turun.
= subjek pada variabel independen yang mempunyai nilai tertentu.
Harga b =
Harga a = Y-bX
Dimana
r = koefisien korelasi product moment antara variabel X dengan variabel Y.
Sy = simpangan baku variabel Y
Sx = simoangan baku variabel x
Selain itu harga a dan b dapat dicari dengan rumus berikut
(∑ )(∑ ) (∑ )(∑ )
∑ (∑ )
∑ (∑ )(∑ )
∑ (∑ )
Uji linearitas regresi
Rumus-rumus yang digunakan dalam uji linearitas
JK(T) = ∑
( )
(∑ )
( | ) {∑
(∑ )(∑ )
} =
, ∑ (∑ )(∑ )-
, ∑ (∑ ) -
( ) ( ) ( ) ( | )
( ) ∑ {∑
(∑ )
}
( ) ( ) ( )
Dimana:
JK(T) = Jumlah kuadrat total
JK(a) = jumlah kuadrat koefisien a
JK(b│a) = jumlah kuadrat regresi (b│a)
JK(S) = jumlah kuadrat sisa
JK(TC) = jumlah kuadrat tuna cocok
JK(G) = jumlah kuadrat galat
Uji keberartian
Ho : koefisien arah regesi tidak berarti (b=0)
Ha : koefisien itu berarti (b≠0)
Untuk menguji hipotesis nol, dipakai statistik (F hitung) dibandingkan
dengan F tabel dengan dk pembilang =1 dan dk penyebut = n-2. Unutk menguji
hipotesis nol, kriterianya adalah tolak hipotesis nol apabila koefisien F hitung
lebih besar dari harga F tabel berdasarkan taraf kesalahan yang dipilih dan dk
yang bersesuaian.
1. Uji t (t-test)
Uji t pada dasarnya adalah untuk uji hipotesis nihil tentang perbedaan mean dari dua
sampel atau dua variabel. Masing-masing variabel tersebut berskala internal/rasio dan
adanya linearitas dan normalitas. Berikut beberapa rumus Uji t dan penggunannya.
a. Uji t untuk sampel yang berkorelasi
̅ ̅
√∑
( )
( )
t = koefisien t
̅ = Mean sampel 1
̅ = mean sampel 2
= beda antara skor Mean 1 dan 2
= beda pangkat 2
b. Uji t untuk sampel yang terpisah dan variannya homogen
̅ ̅
√|
∑ ∑
| | |
t = koefisien t
∑ = jumlah deviasi pangkat dua
= mean masing-masing sampel
= jumlah kasus pada tiap sampel
c. Uji t untuk sampel terpisah dan varian heterogen
̅ ̅
√
̅ = mean sampel 1
̅ = mean sampel 2
= varian sampel 1
= varian sampel 2
= jumlah kasus masing-masing sampel
d. Uji homogenitas dengan F tes
= Koefisien F tes
= varian kelompok 1 (yang besar)
= varian kelompok 2 (yang kecil)
e. Uji Z
Uji Z digunakan untuk uji hipotesis nihil tentang perbedaan mean dari dua
sampel/variabel. Masing-masing variabel berskala interval. Jumlah N biasanya
lebih besar dari 30 (diatas 30). Jadi jumlah sampel yang lebih dari 30 dapat
menggunakan uji Z.
Rumusnya sebagai berikut:
̅ ̅
√
Z = koefisien Z
̅ = mean sampel 1
̅ = mean sampel 2
= varian sampel 1
= varian sampel 2
= jumlah kasus sampel 1
= jumlah kasus sampel 2
2. Analisis Varian (Anova atau Anava)
Analisis varian digunakan untuk uji hipotesis nihil tentang perbedaan mean yang
lebih dari dua sampel. Masing-masing datanya berskala interval atau rasio. Dalam
anava, dituntut adanya normalitas, linearitas dan homogenitas.
a. Analisis varian untuk sampel yang sama
Keterangan:
F = Koefisien F
VAS = Variasi antar sampel
VDS = Variasi dalam sampel
b. Analisis varian untuk sampel yang tidak sama (unequal sample)
( )
Keterangan:
F = Koefisien F
( ) = suatu ukuran variansi antar sampel yang disebut Treatment Mean
Square
yang diperoleh dengan jalan membagi (SS/Tr) dengan derajat
kebebasan
(df) - (K-1)
MSE = Ukuran variansi di dalam sampel, dan merupakan pooled variance
yang disebut error mean square, ini dapat diperoleh dengan jalan
membagi SSE dengan derajat kebebasannya k(n-1)
c. Ananlisis varian untuk dua arah (anava dua arah)
Anava dua arah digunakan untuk uji hipotesis nihil tentang perbedaan pengaruh
dari dua variabel yang berbeda terhadap sesuatu variabel. Datanya masing-
masing berskala rasio atau interval.
Untuk ROW 
Untuk Column 
Untuk Interaction 
Keterangan:
= Mean Sum Squares between ROW
= Mean Sum Squares Within Cells
= Mean Sum Squares between Column
= Column
d. Analisis Kovarians (ANACOVA)
Analisis kovarians digunakan untuk uji hipotesis nihil tentang pengaruh antara
variabel satu dengan variabel lain, dimana dilakukan pengendalian atau control
yang lebih teliti dari analisis varians. Masing-masing variabelnya berskala
interval. Kovarian merupakan perpaduan antara analisis varian dan analisis
regresi.
KEUNTUNGAN PENELITIAN KUANTITATIF
1. Menyediakan perkiraan populasi yang besar.
2. Menunjukkan luasnya kordinasi sikap yang dimiliki oleh orang-orang.
3. Menyediakan hasil yang dapat dihubungkan dengan statistik.
4. Memungkinkan untuk perbandingan statistik antara berbagai kelompok.
5. cermat, berdasarkan definisi dan standar.
6. memiliki tingkatan kejadian, tindakan, tren, dll
7. Dapat menjawab pertanyaan seperti "Berapa banyak?" dan "Seberapa sering?"
Pendapat Chreswell:
Keuntungan Penelitian Kuantitatif
Penelitian kuantitatif memungkinkan peneliti untuk mengukur dan menganalisis data.
Hubungan antara variabel independen dan dependen dipelajari secara rinci. Hal ini
menguntungkan karena peneliti lebih objektif tentang temuan penelitian. Penelitian
kuantitatif dapat digunakan untuk menguji hipotesis dalam eksperimen karena
kemampuannya untuk mengukur data menggunakan statistik.
Kekurangan Penelitian Kuantitatif
Kerugian utama dari penelitian kuantitatif adalah konteks penelitian atau percobaan
diabaikan. Penelitian kuantitatif tidak mempelajari hal-hal di alam atau mendiskusikan hal
yang terjadi pada orang yang berbeda seperti yang dilakukan oleh penelitian kualitatif.
Kerugian lain adalah besarnya sampel yang harus dipelajari; semakin besar sampel dari
populasi yang diteliti, semakin akurat statistic yang diperoleh.
PERBEDAAN PENELITIAN KUANTITATIF DENGAN PENELITIAN KUALITATIF
Kedua pendekatan penelitian ini memiliki perbedaan-perbedaan. Perbedaan-
perbedaan tersebut dapat diuraikan sebagai berikut:
1. Perspektif Teori
Penelitian kuantitatif adalah penganut aliran positivisme yang perhatiaannya ditujukan
pada fakta-fakta. Sedangkan penelitian kualitatif adalah penganut aliran
fenomenologis, yang menitikberatkan kegiatan penelitian ilmiahnya dengan jalan
penguraian (describing) dan pemahaman (understanding) terhadap gejala-gejala
social yang diamatinya. Pemahaman bukan hanya dari sudut pandang peneliti tetapi
lebih penting lagi adalah pemahaman terhadap gejala dan fakta yang diamati
berdasarkan sudut pandang subyek yang diteliti atau inner understanding.
2. Pendekatan
Kegiatan peneliti pada pendekatan penelitian kuantitatif adalah:
 Mengidentifikasi variabel-variabel masukan dan keluaran yang menjadi pusat
perhatiaannya
 Mengeliminir atau mengontrol variabel-variabel (jika pengontrolan variabel
tidak dapat dilakukan meskipun di laboratorium maka pengontrolan dapat
dilakukan dengan menggunakan manipulasi statistik)
 Memilih subyek secara random
 Melakukan treatment
 Membandingkan pengaruh treatment dengan menggunakan batas kesesatan
tertentu.
Sedangkan kegiatan peneliti pada pendekatan kualitatif adalah dengan memulai
kerjanya dengan memahami gejala-gejala/variabel yang menjadi pusat perhatiaannya.
Hal ini dapat dilakukan dengan jalan menceburkan diri (melakukan participation
observation) ke dalam medan dengan pikiran seterbuka mungkin, serta membiarkan
berbagai inpresi timbul. Selanjutnya peneliti mengadakan check dan recheck dari satu
sumber dibandingkan dengan sumber lain sampai peneliti merasa puas dan yakin
bahwa informasi yang dikumpulkan itu benar.
3. Tujuan
Penelitian kuantitatif memusatkan perhatian pada variabel-variabel serta hubungan
antara variabel satu dengan variabel yang lainnya. Tujuannya adalah untuk
mengadakan verivikasi yaitu mengetes teori-teori dengan perantara hipotesis dengan
menggunakan teknik statistik.
Penelitian kualitatif bertujuan menemukan ciri-ciri sifat dari fenomena-fenomena
yang menjadi variabel dalam satu kategori; selanjutnya peneliti mencari hubungan
antara fenomena dengan jalan membandingkan perbedaan/persamaan sifat dari
berbagai gejala yang ditemukan. Kemudian peneliti menggolong-golongkan gejala
yang mempunyai sifat-sifat yang sama dan membuat generalisasi (jagan diartikan
generalisasi dalam kuantitatif) sampai membuat sebuah teori. Penemuan teori seperti
itu dalam kualitatif disebut “grounded theory”.
4. Sikap
Peneliti kuantitatif adalah reductionist; sebenarnya reduksi dilakukan sebelum
pengumpulan data lapangan dilakukan melalui proses pembatasan terhadap variabel-
variabel yang menjadi focus penelitian. Oleh sebab itu, peneliti kuantitatif memasuki
lapangan dengan sejumlah hipotesis dan sejumlah research questions. Sehingga
dengan demikian peneliti kuantitatif hanya mencari atau mengumpulkan
informasi/data yang diperlukan untuk menjawab research questions dan membuktikan
hipotesis-hipotesis yang telah diformulasikan sebelumnya.
Sedangkan peneliti kuantitatif adalah penganut ekspansionisme dan mengumpulkan
data/informasi selengkap-lengkapnya sehingga memungkinkan bagi peneliti kualitatif
bersifat kompleks serta memahami fenomena-fenomena tersebut secara utuh.
5. Desain
Desain untuk penelitian kuantitatif adalah “preordained” atau ditentukan terlebih
dahulu dan tidak dapat diadakan perubhan pada saat penelitian lapangan berlangsung.
Jika perubahan desain dilakukan selama penelitian berjalan maka akan berakibat
sangat fatal. Sebab hal ini akan berarti mengacaukan hubungan antara variabel-
variabel yang telah dirumuskan sebelumnya. Lebih-lebih jika hubungan-hubungan
antara variabel tersebut telah dirumuskan menjadi hipotesis-hipotesis dan apalagi jika
alat ukur serta instrument pengumpulan data telah dikembangkan dan disusun searah
dengan rumusan hipotesis yang akan dibuktikan. Dengan demikian, disamping
“preordained” maka desain penelitian kuantitatif juga bersifat ”fixed”.
Sebaliknya, desain penelitian kualitatif bersifat lentur atau “electric”, sehingga tidak
perlu terlalu lengkap, karena sifatnya yang “electric” maka pada saat penelitian
lapangan sedang berjalan dapat berubah sejalan dengan diketemukannya fenomena-
fenomena baru di lapangan. Bahkan desain penelitian kualitatif dapat berkembang
disesuaikan dengan kebutuhan. Jadi, disamping “electic”, desain penelitian kuatatif
juga bersifat “emergent”.
6. Hakikat Realitas
Sesuai paradigma positivism maka peneliti kuantitatif memandang bahwa realita itu
bersifat tunggal dan fragmental sehingga dapat dipisah-pisah menjadi variabel-
variabel (indpenden dan dependen) serta dapat diteliti secara terpisah-pisah. Dasar ini
pula yang digunakan oleh peneliti kuantitatif sebagai alasan mengapa variabel-
variabel yang tidak diperlukan dapat dipisahkan atau dikontrol.
Sebaliknya, sebagai penganut paradigm fenomenologisme, peneliti kualtatif
beranggapan bahwa realita itu selalu berubah-ubah dipengaruhi oleh waktu, tempat
dan situasi. Disamping itu peneliti kualitatif percaya bahwa realita itu bersifat ganda,
sehingga hanya dapat diteliti secara keseluruhan (holistic) dan tidak dapat dipisah-
pisah secara parsial.
7. Gaya
Peneliti kuantitatif menerapkan gaya intervensi dengan jalan mengatur/memanipulasi
situasi dan kondisi sesuai dengan desain/rancangan peneliti yang telah ditetapkan.
Dengan kata lain, peneliti memanipulasi kondisi variabel-variabel bebas dan
tergantung yang diingini untuk observasi.
Sedangkan gaya dasar peneliti kualitatif adalah seleksi. Peneliti kualitatif tidak pernah
mengatur situasi dan kondisi, tetapi, menggunakan situasi dan kondisi yang ada
dengan sebaik-baiknya. Peneliti tidak memanipulasi variabel, tetapi berusaha
mengamati seluruh gejala di lapangan dengan alami, dan selanjutnya memilih
(menyeleksi) fenomena-fenomena penting yang dianggap ada kaitannya dengan
tujuan penelitian yang sedang dikerjakan. Dengan demikian, peneliti kualitatif akan
menemukan semua fenomena yang diperlukan sehingga sehingga dapat memahami
gejala dengan pengertian yang bulat. Hal inilah yang membuat penelitai kualitatif
memerlukan waktu yang relatif lama.
8. Kontrol Kondisi
Peneliti kuantitatif terutama dalam melakukan penelitian lapangan, selalu berusaha
untuk dapat mengontrol kondisi lapangan seperti laboratorium, sedangkan peneliti
kualitatif tidak menghendaki control terhadap kondisi lapangan sehingga dapat
diketahui gejala-gejala muncul secara wajar di dalam dunia yang sebenarnya.
9. Ruang Lingkup
Peneliti kuantitatif hanya memusatkan kajiannya pada sejumlah variabel yang terbatas
asal memenuhi “model” yang telah dirancang sebelumnya (moleculer). Sedangkan
peneliti kualitatif lebih cenderung mengakomodasi semua fenomena social yang
tampak yang dianggap relevan. Dengan proses seleksi, penelitian kualitatif akan
menyisihkan fenomena-fenomena yang tidak relevan, dengan kata lain, peneliti
kualitatif hanya menggunakan sebagian kecil fenomena sosial disesuaikan dengan
tuntutan desain. Peneliti kualitatif tidak membatasi terlebih dahulu fenomena-
fenomena social yang diamati (moler).
10. Treatment/Perlakuan
Treatment merupakan hal yang sangat penting dalam penelitian eksperimen. Setiap
treatment dalam setiap eksperimen harus stabil, tidak berubah-ubah. Jika tidak
demikian maka tidak mungkin penelitian kuantitaif dapat menentukan pengaruh dari
variabel-variabel bebas terhadap variabel terikat.
Untuk penelitian kualitatif, konsep treatment tidak berlaku. Sehingga peneliti
kualitatif tidak berharap adanya stabilitas, hal ini deisebabkan karena peneliti
kualitatif menyadari bahwa perubahan yang terus-menerus merupakan esensi dari
situasi kehidupasn secara alami.
11. Hubungan antara peneliti dan yang diteliti
Peneliti kuantitatif beranggapan bahwa antara peneliti dan responden merupakan
dualism dan indenpenden antara satu denga yang lainnya. Sedangkan peneliti
kualitatif beranggapan bahwa antara peneliti dengan informan yang diteliti adalah
berinteraksi dan saling interpendensi.
12. Metode
Peneliti kuantitatif mengejar objektifitas metode pengumpulan datanya dengan
menggunakan “inter-obyective-agreement” artinya untuk mengetahui obyektivitas
dengan cara meminta persetujuan antara dua pengamat atau lebih yang sama-sama
berkualitas. Sedangkan peneliti kualitatif, karena lebih mengutamakan menggunakan
“human instrument” maka untuk mencapai obyektivitas lebih menekankan pada
“confirmability”, yaitu kesesuaian antara beberapa sumber informasi.
13. Variabel
Dalam penelitian kuantitatif, variabel yang diteliti dideskripsikan secara kuantitatif,
dihubungkan dan dibandingkan antara variabel satu dengan yang lainnya (independe
dan dependen). Sifat variabelnya cenderung ke variabel berskala interval dan rasio.
Sedangkan dalam penelitian kualitatif, tidak dihubungkan dan dibandinhkan secara
kuantitatif antara variabel satu dengan yang lain (tidak ada dependent dan
independent). Sifat variabelnya cenderung bersifat ordinal dan kategorial.
14. Analisis Data
Analisis data untuk penelitian kuantitatif dilakukan dnegan statistika deskriptif
kuantitatif (tendensi sentral dan lainnya) dan statistika inferensial baik parametrik
maupun non prametrik. Sedangkan dalam penelitian kualitatif, analisis datanya
dengan non statistic, yakni analisis deskriptif kualitatif dengan menggunakan reduksi
data, display data dan verifikasi simpulan (Milles dan Huberman, 1984).
Tabel Perbedaan Kuantitatif dan Kualitatif
Aspek Pembeda Penelitian Kuantitatif Penelitian Kualitatif
1. Perspektif Teori Positivism Fenomenologisme
2. Pendekatan Eksperimental/Survey Naturalistik/Ethnografi
3. Tujuan Verifikasi Penemuan
4. Sikap Reduksionis Ekspansionis
5. Desain Preordained/Fixed Electric/emergen
6. Realitas Tunggal Berganda
7. Gaya Intervensi Seleksi
8. Kondisi Terkontrol Bebas
9. Ruang Lingkup Molecular Molar
10. Treatment Stabil Berubah
11. Hubungan
Peneliti/diteliti
Dualisme/Independen Berinteraksi, mempengaruhi
12. Metode Inter-subyect-agreement Comfirmability
13. Variabel Dideskripsikan secara
kuantitatif, dihubungkan dan
dibandingkan antara variabel
satu dengan variabel yang
lain (Independent &
dependent). Variabelnya
cenderung berskala interval
dan rasio.
Dideskripsikan secara
kualitatif dan tidak dan tidak
dihubungkan dan
dibandingkan secara
kuantitatif antara variabel
satu dengan yang lainnya
(tidak ada dependent dan
independent). Variabelnya
cenderung bersifat ordinal
dan kategorial dan
menekankan pada makna.
14. Analisis Data Statistic deskriptif kuantitatif
(tendensi sentral dan lainnya)
dan statistic inferensial baik
parametric maupun non
parametric.
Non statistic, yakni analisis
deskriptif kualitatif dengan
menggunakan reduksi data,
display data dan verifikasi
dan simpulan.
Tabel Tambahan Rincian Perbedaan Kualitatif dan Kuantitatif
KUALITATIF KUANTITATIF
1. Fenomenologis
2. Menekankan pada proses
3. Pendekatan kualitatif
4. Observasi alamiah tak terkontrol
5. Subyektif
6. Dekat dengan data
1. Positivis
2. Menekankan pada produk
3. Pendekatan kuantitatif
4. Pengukuran menonjol/terkontrol
5. Obyektif
6. Jauh dari adata
7. Menyatu dengan subyek penelitian
8. Orientasi pada penemuan
(invention,discovery)
9. Eksploratif
10. Ekspansionitis
11. Deskriptif
12. Induktif
13. Data: valid, nyata, kaya, mendalam, tak
dapat diulang
14. Hasil: tak dapat digeneralisasikan (studi
kasus)
15. Berasumsikan realitas yang dinamis
16. Holistic (moler)
17. Natural setting
18. Human as instrument
19. Purposive sampling
20. Informan
21. Struktur sebagai “ritual constraint”
22. Desain/proposal lentur, berubah
23. Bentuk laporan model studi kasus, hidup
dan tak bersifat teknis
24. Interpretasi idiografik
25. Kriteria bagi kebenara data:
a. Kredibilitas
b. Transferabilitas
c. Dependabilitas
d. Confirmabilitas
26. Dalam pengumpulan data
memperhatikan time sampling dan snow-
ball sampling
7. Tak menyatu dengan subyek penelitian
8. Orientasi pada penemuan
(pembuktian)
9. Konfermatif (penegasan, pemerkuatan)
10. Reduksionitis (penyeleksian)
11. Inferensial
12. Hipotetik-induktif, deduktif
13. Data: andal, mantap dan dapat diulang
lagi
14. Hasil: dapat digeneralisasikan
15. Berasumsikan realitas yang statis
16. Particularistic (moleculer)
17. Non-natural setting
18. Non-human as instrument
19. Probablistik statistic
20. Responden
21. Tidak perlu struktur baru
22. Desain pasti (preordinat)
23. Bentuk laporan bersifat teknis, kering,
menjemukkan
24. Nanometis (menurut hukum-hukum
generalisasi)
25. Kriteria yang digunakan:
a. Validitas
b. Reliabilitas
c. Objektivitas
26. Dalam pengumpulan data menggunakan
random sampling

Penelitian kuantitatif gab

  • 1.
    PENELITIAN KUANTITATIF A. Pengertian Metodepenelitian kuantitatif adalah metode penelitian yang berlandaskan pada filsafat positivisme, digunakan untuk meneliti pada populasi atau sampel tertentu. Teknik pengambilan sampel pada umumnya dilakukan secara random. Pengumpulan data menggunakan instrumen penelitian. Analisis data bersifat kuantitatif atau statistik dengan tujuan untuk menguji hipotesis yang telah ditetapkan. (Sugiyono). Penelitian kuantitatif menjelaskan fenomena dengan mengumpulkan data numerik yang dianalisis menggunakan metode berbasis matematis (dalam statistik tertentu). (Chreswel). Penelitian kuantitatif pada dasarnya adalah tentang mengumpulkan data numerik untuk menjelaskan fenomena tertentu, pertanyaan tertentu tampaknya segera cocok untuk dijawab menggunakan metode yang ada (Sukamolson) Filsafat positivisme memandang realitas/gejala/fenomena itu dapat diklasifikasikan, relatif tetap, konkrit, teramati, terukur, dan hubungan gejala bersifat sebab akibat. Penelitian pada umumnya dilakukan pada populasi atau sampel tertentu yang representatif. Proses penelitian bersifat deduktif, dimana untuk menjawab rumusan masalah digunakan konsep atau teori sehingga dapat dirumuskan hipotesis. Hipotesis tersebut selanjutnya diuji melalui pengumpulan data lapangan. Untuk mengumpulkan data digunakan instrumen penelitian. Data yang telah terkumpul selanjutnya dianalisis secara kuantitatif dengan menggunakan statistik deskriptif atau inferensial sehingga dapat disimpulkan hipotesis yang telah dirumuskan terbukti atau tidak. Penelitian kuantitatif pada umumnya dilakukan pada sampel yang diambil secara random, sehingga kesimpulan hasil penelitian dapat digeneralisasikan pada populasi dimana sampel tersebut diambil. Karakteristik Penelitian Kuantitatif Dalam penelitian kuantitatif karakteristik utama adalah: ◆ Menggambarkan masalah penelitian melalui deskripsi tren atau kebutuhan untuk penjelasan tentang hubungan antar variabel ◆ Memberikan peran utama untuk literatur melalui menyarankan pertanyaan penelitian untuk diminta dan membenarkan masalah penelitian dan menciptakan kebutuhan untuk arah (Pernyataan tujuan dan pertanyaan atau hipotesis penelitian) penelitian ◆ Membuat pernyataan mengapa memilih masalah yang hendak diteliti, tujuan, pertanyaan penelitian, dan hipotesis yang spesifik, sempit, terukur, dan dapat diamati
  • 2.
    X Y ◆ Mengumpulkandata numerik dari objek penelitian menggunakan instrumen yang valid ◆ Menganalisis tren, membandingkan kelompok, atau terkait variabel menggunakan analisis statistik, dan menafsirkan hasil dengan membandingkannya dengan penelitian terdahulu ◆ Menulis laporan penelitian dengan menggunakan standar, struktur yang sesuai dan kriteria evaluasi, dan mengambil suatu kesimpulan B. Paradigma penelitian kuantitatif Dalam penelitian kuantitatif yang dilandasi suatu asumsi bahwa suatu gejala itu dapat diklasifikasikan, da nada hubungan gejala bersifat kausal (sebab akibat), maka peneliti dapat melakukan penelitian dengan memfokuskan kepada beberapa variabel saja. Paradigma penelitian adalah pola piker yang menunjukkan hubungan antara variabel yang akan diteliti, yang sekaligus mencerminkan jenis dan jumlah rumusan masalah yang perlu dijawab melalui penelitian, teori yang digunakan untuk merumuskan hipotesis, jenis dan jumlah hipotesis, dan teknik analisis statistik yang akan digunakan. Bentuk-bentuk paradigma penelitian kuantitatif antara lain: 1. Paradigma Sederhana Paradigma penelitian ini terdiri atas satu variabel independen dan satu dependen. r Misal: X = Kualitas Guru Y = Prestasi Belajar Murid Berdasarkan paradigma tersebut, maka dapat ditentukan: a. Jumlah rumusan masalah deskriptif ada dua dan rumusan masalah asosiatif ada satu, yaitu: 1) Rumusan masalah deskriptif a) Bagaimana X? b) Bagaimana Y? 2) Rumusan masalah asosiatif Bagaimana pengaruh kualitas X dengan kualitas Y yang dihasilkan? b. Teori yang digunakan ada dua yaitu teori tentang media pendidikan dan teori tentang prestasi belajar. c. Hipotesis yang dirumuskan ada dua, yaitu:
  • 3.
    1) Hipotesis deskriptif Hipotesisdeskriptif ini jarang dirumuskan dalam penelitian a) Kualitas media yang digunakan oleh lembaga pendidikan tersebut telah mencapai 70% baik. b) Prestasi belajar siswa lembaga pendidikan tersebut telah mencapai 99% dari yang diharapkan. 2) Hipotesis asosiatif Ada hubungan yang positif dan signifikan antara kualitas media pendidikan dengan prestasi belajar murid. Hal ini berarti bila kualitas media media pendidikan ditingkatkan, maka prestasi belajar murid akan meningkat pada gradasi yang tinggi. Kata signifikan hanya digunakan apabila hasil uji hipotesis akan digeneralisasikan ke populasi dimana sampel tersebut diambil. d. Teknik analisis data Berdasarkan rumusan masalah dan hipotesis tersebut, maka dapat dengan mudah ditentukan teknik statistik yang akan digunakan untuk analisis data dan menguji hipotesis. 1) Untuk dua hipotesis deskriptif, bila datanya berbentuk interval dan ratio, maka pengujian hipotesis menggunakan t-test one sampel. 2) Untuk hipotesis asosiatif, bila data kedua variabel berbentuk interval dan ratio, maka menggunakan teknik statistik korelasi produk momen. 2. Paradigma Sederhana Berurutan Dalam paradigma ini terdapat lebih dari dua variabel, tetapi hubungannya masih sederhana. Ket: X1 = kualitas input, X2 = kualitas proses X3 = kualitas output, Y = kualitas outcome Dari bagan diatas menunjukkan hubungan sederhana antara satu variabel independen dengan satu variabel dependen secara berurutan. Untuk mencari hubungan antar variabel (X1 dengan X2; X2 dengan X3; dan X3 dengan Y) tersebut dapat digunakan teknik korelasi sederhana. Naik turun harga Y dapat diprediksi melalui persamaan regresi Y atas X3 X1 X2 X3 Y
  • 4.
    dengan persamaan Y= a + bX3. Dari sini dapat dihitung jumlah rumusan masalah deskriptif dan asosiatif. 3. Paradigma Ganda dengan Dua Variabel Independen. Dalam paradigma ini terdapat dua variabel independen dan satu variabel dependen. Dalam paradigma ini terdapat tiga rumusan masalah deskriptif dan empat rumusan masalah asosiatif. r1 r3 R r2 Misal: X1 = Kompetensi guru Y = Prestasi belajar murid X2 = Lingkungan sekolah Bagan diatas merupakan paradigma ganda dengan dua variabel independen X1 dan X2, serta satu variabel dependen Y. untuk mencari hubungan X1 dengan Y dan X2 dengan Y menggunakan teknik korelasi sederhana. Untuk mencari hubungan X1 dan X2 secara bersama-sama terhadap Y menggunakan teknik korelasi ganda. 4. Paradigma Ganda dengan Tiga Variabel Independen Dalam paradigma ini terdapat tiga variabel independen (X1, X2, X3) dan satu variabel dependen (Y). Rumusan masalah deskriptif ada 4 dan rumusan masalah asosiatif untuk yang sederhana ada 6 dan yang ganda minimal ada 1. Perhatikan bagan berikut r1 r4 r6 R r2 X1 X2 Y X1 X2 X1
  • 5.
    r5 r3 ket: r2 berimpitdengan R Misal: X1 = Kualitas mesin X2 = Pengalaman kerja X3 = Etos belajar Y = Produktivitas kerja Untuk mencari besarnya hubungan antara X1 dengan Y; X2 dengan Y; X3 dengan Y; X1 dengan X2; X2 dengan X3; dan X1 dengan X3 dapat menggunakan korelasi sederhana Untuk mencari besarnya hubungan antara X1 secara bersama-sama dengan X2 dan X3 terhadap Y digunakan korelasi ganda. Selain korelasi sederhana, dapat juga menggunakan regresi sederhana, regresi ganda, serta korelasi parsial untuk analisis dalam paradigma ini. 5. Paradigma Ganda dengan Dua Variabel Dependen r1 r2 Misal: X = Tingkat pendidikan Y1 = Karir di tempat kerja Y2 = Disiplin kerja Untuk mencari besarnya hubungan antara X dan Y1, dan X dengan Y2 menggunakan teknik korelasi sederhana. Demikian juga dengan Y1 dengan Y2. Selain menggunakan teknik korelasi sederhana dapat juga menggunakan analisis regresi dalam paradigma ini. 6. Paradigma Ganda dengan Dua Variabel Independen dan Dua Dependen Dalam paradigma ini terdapat dua variabel independen dan dua variabel dependen. Terdapat 4 rumusan masalah deskriptif, dan 6 rumusan masalah hubungan hubungan sederhana. r1 r2 r3 r6 r3 X3 X1 Y2 Y1 X1 X2 Y2 Y1
  • 6.
    r4 Hubungan antar variabelr1, r2, r3, r4, r5, dan r6 dapat dianalisis dengan korelasi sederhana. Hubungan antara X1 bersama-sama dengan X2 terhadap Y1 dan X1 bersama- sama dengan X2 terhadap Y2 dapat dianalisis dengan korelasi ganda. Selain teknik yang telah disebutkan, teknik analisis regresi sederhana dan teknik regresi ganda juga dapat digunakan untuk menganalisis hubungan antar variabel dalam paradigma ini. 7. Paradigma Jalur r1 r2 r3 r4 r5 r6 Paradigma ini disebut paradigma jalur karena terdapat variabel yang berfungsi sebagai jalur antara (X3). Dengan adanya variabel antara ini, akan dapat digunakan untuk mengetahui apakah untuk mencapai sasaran akhir harus melewati variabel antara ini atau bisa langsung ke sasaran akhir. Teknik analisis statistik yang digunakan dalam paradigma ini dinamakan path analysis (analisis jalur). Analisis dilakukan dengan menggunakan korelasi dan regresi sehingga dapat diketahui untuk sampai pada variabel dependen terakhir harus lewat jalur langsung atau melalui variabel intervening. Dalam paradigma jalur ini terdapat 4 rumusan masalah deskriptif dan 6 rumusan masalah asosiatif. Misal : X1 = Status sosial ekonomi X2 = IQ X3 = Motivasi berprestasi Y = Prestasi belajar r1 = 0,33 r2 = 0,41 r3 = 0,30 r4 = 0,50 r5 = 0,16 r6 = 0,57 Dari bagan terlihat bahwa murid yang berasal dari status sosial ekonomi tertentu X1 tidak bisa langsung mencapai prestasi belajar yang tinggi Y (r1 = 0,33), tetapi harus melalui peningkatan motivasi berprestasinya X3 (r2 = 0,41) sehingga baru dapat mencapai prestasi Y (r4 = 0,50). Tetapi bila murid mempunyai IQ tinggi ( X2) maka mereka langsung dapat mencapai prestasi (Y) dengan r6 = 0,57. (contoh ini diberikan oleh Kerlinger dalam Sugiyono). X1 X2 X3 Y
  • 7.
    C. Langkah-langkah penelitian a.Latar Belakang Masalah Latar belakang masalah adalah bagian awal dalam membuat laporan penelitian. Latar belakang permasalahan merupakan kunci dari sebuah proposal penelitian. Karena logika penelitian dilakukan berdasar adanya fenomena problematik. Biasanya diuraikan dalam bentuk deduksi, yaitu dimulai dari hal-hal umum dan diakhiri dengan pembatasan masalah. Sehingga latar belakang harus menunjukkan sistematika yang menjurus ke arah pemilihan suatu masalah tertentu. Menurut Bambang Prasetyo dan Lina Miftahul Jannah dalam bukunya yang berjudul “Metode Penelitian Kuantitatif” ada dua model yang dapat digunakan di dalam membuat latar belakang, yaitu:  Menguraikan adanya kesenjangan antara kondisi objektif dengan kondisi normatif/ asumsi-asumsi tertentu;  Menggambarkan perkembangan teori atau suatu kondisi objektif tanpa membandingkannya dengan kondisi normatif. (Bambang Prasetyo dan Lina Miftahul Jannah,Metode Penelitian Kuantitatif,(Jakarta:PT RAJA GRAFINDO PERSADA,2005),h.57) Penggunaan model pertama, kondisi objektif dapat digambarkan melalui data sekunder yang ada, sedangkan kondisi normatif dapat berbentuk teori, nilai, atau norma yang berlaku umum. Untuk penggunaan model kedua, peneliti hanya menggambarkan karakteristik suatu gejala secara lebih rinci. Pada bagian ini, dapat memakai alat bantu 5W dan 1H untuk menentukan kondisi objektinya yaitu what (apa yang sering terjadi), who (siapa yang mengalaminya), when (kapan terjadinya masalah), where (di mana prmasalahan itu muncul secara spesifik), why (mengapa gejala tersebut dapat muncul) dan how (bagaimana hubungannya dengan gejala lain). b. Identifikasi, Pemilihan, Sumber dan Perumusan Masalah  Identifikasi Masalah Masalah penelitian dapat diidentifikasi sebagai adanya kesenjangan antara apa yang seharusnya dan apa yang ada dalam kenyataan, adanya kesenjangan informasi atau teori dan sebagainya. Dalam hal ini, peneliti berkewajiban untuk mengidentifikasi masalah-masalah yang hendak diteliti sehingga memiliki acuan
  • 8.
    yang jelas dalammelakukan pengujian atau analisis statistic terhadap hipotesis yang akan diajukan nantinya.  Pemilihan Masalah Fraenkel dan Wallen (1990, dalam Sugiyono, 2000) mengemukakan bahwa penelitian yang baik adalah penelitian yang memenuhi lima ciri utama yaitu menarik minat peneliti, bisa dikerjakan (feasible), jelas (clear), berkontribusi terhadap ilmu pengetahuan dan kehidupan manusia (significant), dan tidak menimbulkan kerusakan bagi alam, lingkungan, dan manusia (ethical).  Sumber Masalah Bacaan, seminar, diskusi, pengamatan, pengalaman, hasil penelitian terdahulu, dan lain-lain.  Perumusan Masalah Rumusan masalah dibuat dalam bentuk pertanyaan-pertanyaan. Karena sifat penelitian kuantitatif yang bersivat korelasional, maka pertanyaan yang diajukan dimaksudkan untuk mempertanyakan hubungan antara variabel-variabel bebas dengan variabel terikat, baik secara sendiri-sendiri atau secara bersama-sama. c. Perumusan Tujuan dan Manfaat Penelitian  Tujuan Penelitian Tujuan penelitian adalah suatu pernyataan tentang apa yang akan kita cari/ capai dari masalah penelitian. Cara merumuskan yang paling mudah adalah dengan mengubah kalimat pertanyaan dalam rumusan masalah menjadi kalimat pernyataan.  Manfaat Penelitian Manfaat penelitian mencakup manfaat teoritis dan praktis (Arikunto:1992). d. Telaah Pustaka Telaah pustaka adalah kegiatan peneliti yakni mengumpulkan teori/data/informasi yang menjadi dasar identifikasi, penjelasan dan pembahasan masalah penelitian dari penelitian sebelumnya. Tidak hanya itu, peneliti dapat menambahkan komentar, kritik
  • 9.
    (kelebihan atau kekuranganteori dalam pustaka), perbandingan dengan teori (pustaka) lain, dan kaitannya dengan penelitian yang sedang dilakukan. Adapun manfaat telaah pustaka adalah:  Untuk memperdalam pengetahuan tentang masalah yang diteliti  Menyusun kerangka teoritis yang menjadi landasan pemikiran  Untuk mempertajam konsep yang digunakan sehingga memudahkan perumusan hipotesa  Untuk menghindari terjadinya pengulangan penelitian e. Pembentukan Kerangka Teori Kerangka teori merupakan landasan pemikiran yang membantu arah penelitian, pemilihan konsep, perumusan hipotesa dan memberi kerangka orientasi untuk klasifikasi dan analisis data (Koentjaraningrat:1973). Kerangka teori dibuat berdasarkan teori-teori yang sudah ada atau berdasarkan pemikiran logis yang dibangun oleh peneliti sendiri. Teori yang dibahas atau teori yang dikupas harus mempunyai relevansi yang kuat dengan permasalahan penelitian. Sifatnya mengemukakan bagaimana seharusnya tentang masalah yang diteliti tersebut berdasar konsep atau teori-teori tertentu. Khusus untuk penelitian hubungan dua variabel atau lebih maka dalam landasan teori harus dapat digambarkan secara jelas bagaimana hubungan dua variabel tersebut. f. Perumusan Hipotesis Hipotesis merupakan jawaban terhadap masalah penelitian yang secara teoritis dianggap paling mungkin dan paling tinggi tingkat kebenarannya. Hipotesa merupakan kristalisasi dari kesimpulan teoritik yang diperoleh dari telaah pustaka. Hipotesis merupakan kebenaran sementara yang ditentukan oleh peneliti, tetapi masih harus dibuktikan, dites atau diuji kebenarannya. Hipotesis merupakan sesuatu dimana penelitian kita arah-pandangkan ke sana, sehingga ada yang menuntut kegiatan kita. g. Memilih pendekatan yang dimaksud dengan “pendekatan” di sini adalah metode atau cara mengadakan penelitian seperti halnya: eksperimen atau non-eksperimen. Penentuan pendekatan ini
  • 10.
    akan sangat menentukanapa variabel atau objek penelitian yang akan dilakukan dan sekaligus menentukan subjek penelitian atau sumber dimana kita akan memperoleh data. h. Definisi Operasional Variabel Penelitian Definisi operasional adalah mengubah konsep dengan kata-kata yang menggambarkan perilaku atau gejala yang dapat diamati dan dapat diuji kebenarannya oleh orang lain. Konsep yang mempunyai variasi nilai disebut variabel. Variabel dibagi menjadi dua:  Variabel deskrit/katagorikal misalnya : variabel jenis kelamin.  Variabel Continues misal : variabel umur Proses pengukuran variabel merupakan rangkaian dari empat aktivitas pokok yaitu: Menentukan dimensi variabel penelitian. Variabel-variabel penelitian sosial sering kali memiliki lebih dari satudimensi. Semakin lengkap dimensi suatu variabel yang dapat diukur, semakin baik ukuran yang dihasilkan. Merumuskan dimensi variabel. Setelah dimensi-dimensi suatu variabel dapat ditentukan, barulah dirumuskan ukuran untuk masing-masing dimensi. Ukuran ini biasanya berbentuk pertanyaan-pertanyaan yang relevan dengan dimensi tadi. Menentukan tingkat ukuran yang akan digunakan dalam pengukuran. Apakah skala: nominal, ordinal, interval, atau ratio. Menguji tingkat validitas dan reliabilitas dari alat pengukur apabila yang dipakai adalah alat ukur yang baru. i. Menentukan dan menyusun instrument Setelah peneliti mengetahui dengan pasti apa yang akan diteliti dan darimana data bisa diperoleh, maka langkah yang segera diambil adalah menentukan dengan apa data akan dikumpulkan. Menurut Arikunto (2000), instrumen pengumpulan data merupakan alat bantu yang digunakan oleh peneliti dalam kegiatan pengumpulan tersebut agar menjadi mudah dan sistematis.
  • 11.
    insturmen penelitian adalahalat ukur yang digunakan oleh peneliti untuk mempermudah dalam mengumpulkan dan mendapatan informasi kuantitatif secara objektif dan sistematis. Untuk melakukan pengukuran, maka instrumen penelitian yang digunakan harus mempunyai skala. Ada beberapa langkah umum yang bisa ditempuh dalam menyusun instrumen penelitian menurut Teguh (2001), langkah-langkah tersebut adalah:  Analisis variabel penelitian, yaitu mengkaji variabel menjadi sub penelitian sehingga indikatornya dapat diukur dan menghasilkan data yang akurat. Membuat indikator variabel, peneliti dapat menggunakan teori ataupun konsep pengetahuan ilmiah yang relevan dengan variabel tersebut, atau dengan menggunakan fakta berdasarkan pengamatan secara langsung.  Penetapan penggunaan jenis instrumen dalam mengukur variabel, subvariabel, ataupun indikatornya. Setiap variabel dapat diukur dengan satu atau lebih jenis instrumen.  Menyusun kisi-kisi instrumen, dimana kisi-kisi tersebut berisi materi, jenis, dan banyaknya pertanyaan serta waktu yang dibutuhkan. Setiap indikator akan menghasilkan beberapa isi pertanyaan, serta abilitas yang diukur atau kemampuan yang diharapkan dari subjek penelitian.  Menyusun item pertanyaan. Untuk menyusun item pertanyaan tersebut harus sesuai dengan jenis dan jumlah instrumen berdasarkan kisi-kisi yang telah dibuat. Selain itu, peneliti dapat membuat lebih dari jumlah pertanyaan yang ditetapakan, atau pertanyaan cadangan. Setiap item pertanyaan yang telah dibuat, jawaban atau gambaran yang diinginkan dari pertanyaan tersebut harus dibuat oleh peneliti. Revisi instrumen. Instrumen yang telah dibuat sebaiknya dilakukan uji coba guna perbaikan isi dan pembahasan, menghilangkan instrumen yang tidak sesuai atau diganti dengan instrumen yang baru. D. Validitas dan reliabilitas instrumen Instrumen untuk mengukur variabel yang kita teliti sebelumnya harus dilakukan uji validitas dan reliabilitas. Bila instrumen/alat ukur tersebut tidak valid maupun reliabel, maka
  • 12.
    tidak akan diperolehhasil penelitian yang baik. Instrumen yang valid berarti alat ukur yang digunakan untuk mendapatkan data tersebut valid. Valid berarti instrumen tersebut dapat digunakan untuk mengukur apa yang seharusnya diukur. Instrumen yang reliabel adalah instrumen yang bila digunakan beberapa kali untuk mengukur obyek yang sama akan menghasilkan data yang sama. Dengan menggunakan data yang valid dan reliabel dalam pengumpulan data, maka diharapkan hasil penelitian akan menjadi valid dan reliabel. Instrumen yang valid dan reliabel merupakan syarat mutlak untuk mendapatkan hasil penelitian yang valid dan reliabel. Hal ini tidak berarti bahwa hasil penelitian yang menggunakan instrumen yang telah teruji validitas dan reliabilitasnya secara otomatis akan menjadi valid dan reliabel. Hal ini dipengaruhi oleh kondisi obyek yang diteliti dan kemampuan orang yang menggunakan instrumen untuk mengumpulkan data. Oleh karena itu peneliti harus mampu mengendalikan obyek yang diteliti dan meningkatkan kemampuan dan menggunakan instrumen unttuk mengukur variabel yang diteliti.
  • 13.
    CONTENT VALIDITY Disusun berdasarkan rancangan/progr am yang telah ada Ujivaliditasnya dengan konsultasi ahli CONSTRUCT VALIDITY Disusun berdasarkan teori yang relevan Uji Validitasnya dengan membandingkan program yang ada dan konsultasi ahli Uji Validitasnya dibandingkan dengan standar yang telah ada dilanjutkan dengan analisis faktor Disusun berdasarkan fakta-fakta empiris yang telah terbukti Valid Mengukur apa yang hendak diukur (ketepatan) RELIABEL Digunakan untuk mengukur berkali-kali menghasilk an data yang sama (konsisten) Stability Test-Retest Kelompok sama tetapi waktu berbeda Test beda tetapi equivalen, dicobakan dalam waktu yang sama Dianalisa dengan korelasi setelah diuji coba Equivalent External Gabungan diatas Internal Consistency Diuji dengan:  Split half  KR 20, KR 21  Anova Hoytr Instru men yang baik Validitas eksternal/ empiris Validitas Internal/ rasional
  • 14.
    Pada bagan ditunjukkanbahwa instrumen yang baik harus valid dan reliabel. Instrumen yang valid harus harus mempunyai validitas internal dan eksternal. Instrumen yang mempunyai validitas internal atau rasional bila kriteria yang ada dalam instrumen secara rasional (teoritis) telah mencerminkan apa yang diukur. Jadi kriterianya ada di dalam instrumen tersebut. Instrumen yang mempunyai validitas eksternal bila kriteria di dalam instrumen disusun berdasarkan fakta-fakta empiris yang telah ada. Validitas instrumen yang berupa test harus memenuhi construct validity dan content validity. Sedangkan untuk instrumen yang non test, cukup hanya memenuhi construct validity. Sebuah instrumen dikatakan mempunyai validitas konstruksi jika instrumen tersebut dapat digunakan untuk mengukur gejala sesuai dengan yang didefinisikan. Instrumen yang harus mempunyai validitas isi adalah instrumen yang berbentuk test yang sering digunakan untuk mengukur prestasi belajar (achievement) dan mengukur efektivitas pelaksanaan program. Pengujian reliabilitas instrumen dapat dilakukan secara eksternal maupun internal. Secara eksternal pengujian dapat dilakukan dengan test-retest, equivalent, dan gabungan keduanya. Secara internal, reliabilitas instrumen dapat diuji dengan menganalisis konsistensi butir-butir yang ada pada instrumen dengan teknik-teknik tertentu. E. Pembuatan rancangan penelitian Sebelum melakukan penelitian peneliti perlu membuat suatu rancangan penelitian. Rancangan penelitian berguna sebagai pedoman peneliti dalam kegiatan penelitian. Rancangan penelitian meliputi latar belakang, masalah, tujuan, kajian pustaka, hipotesis, definisi operasional, metode penelitian, jadwal pelaksanaan, organisasi/tenaga pelaksana dan rencana anggaran.
  • 15.
    F. Metode penelitian METODE-METODEPENELITIAN KUANTITATIF EKSPERIMENTAL NON EKSPERIMENTAL 1. Eksperimental murni 1. Deskriptif 2. Eksperimental kuasi 2. Komparatif 3. Eksperimental lemah 3. Korelasional 4. Survei 5. Tindakan 1. Penelitian Deskiptif (Descriptive Research) a. Tujuan penelitian ini untuk membuat pencandraan secara sistematis, faktual, dan akurat mengenai fakta-fakta dan sifat-sifat populasi atau bidang garapan tertentu. b. Karakteristik penelitian ini; (a) membuat pencandraan mengenai suatu situasi atau kejadian, sehingga penelitian ini sering disebut sebagai penelitian survei, (b) tujuan khusus penelitian ini adalah mencari informasi faktual secara detail, mengidentifikasi masalah-masalah atau untuk justifikasi keadaan, membuat komparasi dan evaluasi, dan hasilnya dipakai untuk bahan pengambilan keputusan di masa depan. c. Langkah-langkah; (a) merumuskan masalah, (b) menentukan informasi yang diperlukan, (c) menentukan prosedur pengumpulan data, (d) menentukan prosedur pengolahan data, dan (e) menarik kesimpulan.
  • 16.
    2. Penelitian KausalKomparatif (Causal-Comparative Research) a. Tujuan penelitian ini untuk menyelidiki kemungkinan hubungan sebab akibat dengan cara mencari kembali faktor-faktor yang menjadi penyebab berdasarkan hasil pengamatan sebelumnya. b. Ciri pokok penelitian ini adalah bersifat ex post facto, artinya data dikumpulkan setelah semua kejadian yang dipersoalkan berlangsung. c. Langkah-langkah penelitian; (a) merumuskan masalah, (b) menelaah kepustakaan, (c) merumuskan hipotesis, (d) merumuskan asumsi-asumsi yang mendasari hipotesis, (e) merancang pendekatan penelitian, (f) validasi teknik pengumpulan dan interpretasi hasil, (g) analisis data, dan (h) menyusun laporannya. 3. Penelitian Korelasional (Corelational Research) a. Tujuan penelitian ini untuk mendeteksi sejauhmana variasi-variasi pada suatu faktor berkaitan dengan variasi-variasi pada satu atau lebih faktor lain berdasarkan pada koefisien korelasi. b. Ciri-cirinya; (a) cocok dipakai jika variabel yang diteliti rumitdan/atau tak dapat diteliti dengan metode eksperimen atau tak dapat dimanipulasikan, (b) memungkinkan pengukuran beberapa variabel dan saling hubungan secara serentak dalam keadaan realistik, dan (c) apa yang diperoleh tak sekedar mengetahui ada atau tidak adanya saling hubungan tersebut, akan tetapi melihat seberapa kualitas hubungan tersebut. c. Langkah-langkah penelitian; (a) merumuskan masalah, (b) menelaah kepustakaan, (c) merancang pendekatan penelitian, (d) mengumpulkan data, (e) analisis data, dan (f) menyusun laporan. 4. Penelitian Survei a. Tujuan penelitian ini untuk mengumpulkan informasi berbentuk opini dari sejumlah besar orang terhadap topik atau isu tertentu. b. Ciri-cirinya; (a) informasi dikumpulkan dari sekelompok besar orang tentang sesuatu opini, (b) informasi dikumpulkan melalui pengajuan pertanyaan dari suatu populasi, dan (c) informasi diperoleh dari populasi dan bukan dari sampel.
  • 17.
    c. Langkah-langkah penelitian;(a) merumuskan masalah, (b) menelaah kepustakaan, (c) merancang pendekatan penelitian, (d) mengumpulkan data, (d) analisis data, dan (e) menulis laporan. 5. Penelitian Tindakan (Action Research) a. Tujuan penelitian ini untuk mengembangkan ketrampilan baru atau pendekatan baru dalam rangka memecahkan masalah praktis di lapangan atau dunia kerja. b. Ciri-ciri pokok; (a) praktis dan relevan dengan situasi aktual dalam dunia kerja, (b) menyiapkan kerangka kerja yang baik untuk pemecahan masalah dan perkembangan baru, (c) fleksibel dan adaptif, dan (d) berkesan kurang ilmiah. c. Langkah-langkah penelitian; (a) merumuskan masalah penelitian, (b) menelaah kepustakaan, (c) merumuskan hipotesis tindakan, (d) mengatur setting penelitian (e) menentukan kriteria evaluasi, (f) analisis data, dan (g) membuat laporan. 6. Penelitian Eksperimen Murni (True Experimental Research) a. Tujuan penelitian ini untuk menyelidiki kemungkkinan-kemungkinan saling hubungan sebab akibat dengan cara mengenakan kepada satu atau lebih kelompok eksperimental satu atau lebih kondisi perlakuan dan membandingkan hasilnya dengan satu atau lebih kelompok control yang tak dikenai perlakuan. b. Ciri-ciri penelitian ini: (a) menuntut pengaturan variabel-variabel dan kondisi- kondisi eksperimental secara ketat, baik dengan control maupun manipulasi langsung maupun dengan randomisasi, (b) menggunakan kelompok control untuk dibandingkan dengan kelompok eksperimental, (c) pengontrolan varians, (d) internal validity, (e) eksternal validity, (f) manipulasi tidak hanya terhadap satu variabel bebas, (g) seringkali dikatakan sebagai jenis penelitian yang paling akurat, akan tetatpi juga berpeluang besar untuk dibuat-buat. c. Langkah-langkah penelitiannya: (a) menelaah kepustakaan, (b) merumuskan masalah, (c) merumuskan hipotesis, (d) mendefinisikan pengertian dasar dan variabel utama, (e) menyusun rancangan penelitian, (f) melakukan eksperimen (g) mengatur data kasar untuk mempermudah analisis selanjutnya, (h) menentukan batas penerimaan atau penolakan hasil, dan (i) menginterpretasikan hasil. 7. Penelitian Eksperimen Semu (Quasi-Experimental Research)
  • 18.
    a. Tujuan penelitianini untuk memperoleh informasi yang merupakan perkiraan bagi informasi yang dapat diperoleh dengan eksperimen yang sebenarnya dalam keadaan yang tidak memungkinkan untuk mengontrol dan/atau memanipulasikan semua variabel yang relevan. b. Ciri-ciri pokok penelitian ini: (a) mengkaji tentang keadaan praktis, (b) subyeknya manusia, (c) seringkali menyerupai penelitian tindakan. c. Langkah-langkah penelitiannya sama dengan penelitian eksperimen yang sebenarnya, dengan pengakuan secara teliti terhadap masing-masing keterbatasan dalam hal validitas internal dan eksternal. 8. Penelitian Eksperimen Lemah (Weak_Experimental Research) a. Tujuan penelitian ini untuk kepentingan latihan dalam melaksanakan penelitian eksperimen. b. Desain dan perlakuannya seperti eksperimen, tetapi tidak ada pengontrolan variabel. c. Langkah-langkah penelitiannya sama dengan penelitian eksperimen yang sebenarnya, dengan pengakuan secara teliti terhadap masing-masing keterbatasan dalam hal validitas internal dan eksternal. Populasi dan Sampel a. Populasi Populasi adalah seluruh data yang menjadi perhatian peneliti dalam suatu ruang lingkup, dan waktu yang sudah ditentukan. Sugiyono (2002:55) mengemukakan, populasi adalah wilayah generalisasi yang terdir atas obyek/subyek yang memiliki kuantitas dan karakteristik tertentu yang ditetapkan oleh peneliti untuk dipelajari dan kemudian ditarik kesimpulannya. Jika populasi penelitian tidak terlalu banyak, maka peneliti sebaiknya melakukan penelitian terhadap keseluruhan anggota pada populasi. Hal ini dilakukan untuk memperoleh keakuratan data penelitian. Akan tetapi, jika jumlah populasi terlalu besar, maka peneliti dapat meneliti beberapa anggota populasi yang tentunya merepresentasikan anggota yang terdapat dalam populasi tersebut. b. Sampel
  • 19.
    Menurut sugiyono (2002:56),sampel adalah sebagian dari jumlah dan karakteristik yang dimiliki oleh populasi tersebut. Sampel dianggap sebagai sumber data yang penting untuk mendukung penelitian. Perhitungan banyaknya sampel didasarkan pada perhitungan presentase dari jumlah populasi terjangkau. Merujuk pada suharismi arikunto (2006:131) mengemukakan, apabila subjek populasi lebih dari 100, maka sampel dapat diambil antara 10% sampai 15%. G. Metode pengumpulan data Pengumpulan data Dalam melakukan penelitian, salah satu langkah yang harus dilakukan peneliti adalah mengumpulkan data. Metode pengumpulan data dalam penelitian kuantitatif adalah: a. Interview Interview atau wawancara adalah metode pengumpulan data yang menghendaki adanya komunikasi langsung antara peneliti dengan subjek atau rresponden. Menurut donald ari dkk. Menyatakan bahwa ada dua jenis wawancara, yaitu wawancara berstruktur dan wawancara tak berstruktur. Dalam awancara berstruktur pertanyaan dan alternatif jawaban yang diberikan kepada subjek telah ditetapkan terlebih dahulu oleh pewawancara. Wawancara tak berstruktur lebih bersifat informal. Pertanyaan- pertanyaan tentang pandangan, sikap, keyakinan subjek atau tentang keterangan lainnya dapat diajukan secara bebas kepada subjek. b. Angket Angket adalah alat untuk mengumpulkan data berupa daftar pertanyaan yang disampaikan kepada responden untuk dijawab secara tertulis. 1. Angket langsung dan tidak langsung Suatu koesioner disebut langsung apabila angket tersebut dikirim langsung kepada orang yang dimintai pendapat. Jika angket dikirim kepada seseorang yang dimintai pendapat tentang keadaan orang lain, angket atau koesioner disebut angket tidak langsung. 2. Angket terbuka dan tertutup Angket tertutup merupakan angket yang mengendaki jawaban pendek, atau jawaban diberikan dengan membubuhkan tanda tertentu. Angket terbuka atau isian merupakan angket yang berupa item-item pertanyaanyang tidak disertai alternatif jawabannya, melainkan mengharapkanresponden untuk mengisi dan memberi komentar atau pendapat. c. Observasi Observasi merupakan metode pengumpulan data yang menggunakan pengamatan terhadap objek penelitian. Observasi dapat silaksanakan secara langsung dan tidak langsung.
  • 20.
    Observasi langsung adalahmengadakan pengamatan secara langsung (tanpa alat) terhadap gejala-gejala subjek yang diselidiki, baik di dalam situasi sebenarnya maupun di dalam situasi buatan. Sedangkan observasi tak langsung adalah mengadakan pengamatan terhadap gejala-gejala subjek yang diselidiki dengan perantara sebuah alat. Pelaksanaannya dapat berlangsung dalam situasi buatan maupun dalam situasi sebenarnya. Beberapa jenis observasi dapat dikemukakan sebagai berikut: a). Observasi partisipan adalah observasi dimana orang yang melakukan pengamatan berperan serta ikut ambil bagian dalam kehidupan orang yang diobservasi. b). Observasi nonpartisipan observasi dikatakan nonpertisipan apabila observer tidak berperan serta ikut ambil bagian kehidupan observee. c). Observasi sistematik (stuctured observetion) observasi sitematik apabila pengamatan menggunakan pedoman sebagai instrumen pengamatan. d). Obervasi non sistematik observasi yang dilakukan oleh pengamat dengan tidak menggunakan instrumen pengamatan. e). Observasi ekperimental pengamatan dilakukan dengan cara observee di-masukkan delam kondisi tertentu. Kondisi itu diciptakan oleh peneliti sehingga gejala yang akan dicari muncul. d. Tes Tes adalah latihan yang digunakan untuk mengukur keterampilan,pengetauan, sikap, intelegensikemampuan atau bakat yang dimiliki individu atau kelompok. Beberapa jenis tes yang biasa digunakan dalam penilaian pendidikan yaitu: tes kepribadian, tes bakat, tes intelegensi, tes minat, tes prestasi, tes sikap (performance test) e. Dokumentasi Metode dokumentasi merupakan cara untuk mengumpulkan data dengan mencatat data-data yang sudah ada..
  • 21.
    ANALISIS DATA Syarat sebelumdilakukan uji Product Moment Correlation, Partial Correlation, Multiple Correlations dan lainnya yang sejenis) 1. Uji Normalitas  Lielifors  Kolmogorof Smirnof (untuk N kecil)  Chi kuadrat (untuk N banyak)  P-P Plot 2. Uji linearitas (terutama untuk syarat uji Regresi)  Kurve-Fit Syarat sebelum dilakukan uji beda (t-test, Anova dan yg lainnya yang sejenis) 1. Uji Normalitas  Lielifors  Kolmogorof Smirnof (untuk N kecil)  Chi kuadrat (untuk N banyak)  P-P Plot 2. Uji Homogenitas  Uji F, Barlets dan Levene’s test 1. Chi-Kuadrat ( ) Metode chi-kuadrat digunakan untuk mengadakan pendekatan dari beberapa faktor atau mengevaluasi frekuensi yang diselidiki atau frekuensi hasil observasi (fo) dengan frekuensi yang diharapkan (fe) dari sampel apakah terdapat hubungan atau perbedaan yang signifikan atau tidak. Rumus yang digunakan untuk menghitung yaitu: ( ) ;
  • 22.
    = nilai chi-kuadrat =frekuensi yan gdiobservasi (frekuensi empiris) = frekuensi yang diharapkan (frekuensi teoritis) Rumus mencari frekuensi teoritis (fe) ( ) = frekuensi yang diharpakan (frekuensi teoritis) = jumlah frekuensi pada kolom = jumlah frekuensi pada baris = jumlah keseluruhan baris atau kolom 2. Korelasi Spearman Rank Metode korelasi spearman rank (rho) bisa juga disebut korelasi berjenjang, atau korelasi berpangkat dan ditulis dengan notasi ( ). Rumus korelasi spearman rank yang digunakan yaitu: ( ) = nilai korelasi spearman rank = selisih setiap pasangan rank = jumlah pasangan rank untuk spearman (5<n<30) Bila dilanjutkan untuk mencari signifikan, maka digunakan rumus : √ 3. Korelasi pearson product moment (PPM) Teknik analisis korelasi PPM termasuk teknik statistik parametrik yang menggunakan data interval dan ratio dengan persyaratan tertentu. Misalnya: data dipilih secara acak (random); datanya berdistribusi normal; data yang dihubungkan berpola linear; dan data yang dihubungkan mempunyai pasangan yang sama sesuai dengan subjek yang sama. Kalau salah satu persyaratan tersebut tidak terpenuhi analisis korelasi tidak dapat dilakukan.
  • 23.
    Rumus yang digunakankorelasi PPM. ( ) ( ) ( ) √* ( ) + * ( ) + korelasi PPM dilambangkan (r) dengan ketentuan nilai r tidak lebih dari harga (-1≤ r ≤+1). Apabila nilai r = -1 artinya korelasi negatif sempurna; r = 0 artinya tidak ada korelasi; dan r = 1 berarti korelasinya sangat kuat. Sedangkan arti harga r akan dikonsultasikan denga Tabel interpretasi Nilai r sebagai berikut: Interval Koefisien Tingkat Hubungan 0,80-1,000 0,60-0,799 0,40-0,599 0,20-0,399 0,00-0,199 Sangat kuat Kuat Cukup kuat Rendah Sangat rendah Selanjutnya untuk menyatakan besar kecilnya sumbangan variabel X terhadap Y dapat ditentukan dengan rumus koefisien determinan sebagai berikut. KP = r2 x 100% ; KP = nilai koefisien determinan r = nilai koefisien korelasi pengujian lanjutan yaitu uji signifikansi yang berfungsi apabila peneliti ingin mencari makna hubungan variabel X terhadap Y, maka hasil korelasi PPM tersebut diuji dengan uji signifikansi dengan rumus : √ √ = nilai t r = nilai koefisien korelasi n = jumlah sampel
  • 24.
    4. Korelasi ganda Korelasiganda (multiple correlation) merupakan angka yang menunjukkan arah dan kuatnya hubungan antara dua variabel independen secara bersama-sama atau lebih dengan satu variabel depanden. Rumus : √ Dimana: =korelasi antara variabel X1 dengan X2 secara bersama-sama dengan variabel Y = korelasi product moment antara X1 dengan Y = korelasi product moment antara X2 dengan Y = korelasi product moment antara X1 dengan X2 5. Korelasi parsial Korelasi parsial digunakan untuk menganalisis bila peneliti bermaksud mengetahui pengaruh atau mengetahui hubungan antara variabel independen dan dependen, dimana salah satu variabel independennya dibuat tetap/dikendalikan. Jadi, korelasi parsial menyatakan angka yang menunjukkan arah dan kuatnya hubungan antara dua variabel atau lebih setelah satu variabel yang diduga dapat mempengaruhi hubungan variabel tersebut tetap/dikendalikan. Rumus: √ √ Dapat dibaca korelasi antara X1 dengan Y, bila variabel X2 dikendalikan/tetap. Analisis regresi Analisis korelasi digunakan untuk mencari arah dan kuatnya hubungan antara dua variabel atau lebih, sedangkan analisis regresi digunakan untuk memprediksikan seberapa jauh perubahan nilai variabel dependen, bila nilai variabel independen dimanipulasi. Sebelum analisis regresi digunakan maka diperlukan uji linearitas dan keberartian. 1. Regresi linear sederhana
  • 25.
    Regresi sederhana didasarkanpada hubungan fungsional atau kausal satu variabel independen dengan satu variabel dependen. Persamaan umum regresi linear sederhana adalah: ̂ Dimana ̂ = subjek dalam variabel dependen yang diprediksikan. = harga Y ketika harga X=0 (harga konstan) = angka arah atau koefisien regresi, yang menunjukkan angka peningkatan ataupun penurunan variabel dependen yang didasarkan pada perubahan variabel independen. Bila (+) arah garis naik, dan bila (-) arah garis turun. = subjek pada variabel independen yang mempunyai nilai tertentu. Harga b = Harga a = Y-bX Dimana r = koefisien korelasi product moment antara variabel X dengan variabel Y. Sy = simpangan baku variabel Y Sx = simoangan baku variabel x Selain itu harga a dan b dapat dicari dengan rumus berikut (∑ )(∑ ) (∑ )(∑ ) ∑ (∑ ) ∑ (∑ )(∑ ) ∑ (∑ ) Uji linearitas regresi Rumus-rumus yang digunakan dalam uji linearitas JK(T) = ∑ ( ) (∑ ) ( | ) {∑ (∑ )(∑ ) } = , ∑ (∑ )(∑ )- , ∑ (∑ ) -
  • 26.
    ( ) () ( ) ( | ) ( ) ∑ {∑ (∑ ) } ( ) ( ) ( ) Dimana: JK(T) = Jumlah kuadrat total JK(a) = jumlah kuadrat koefisien a JK(b│a) = jumlah kuadrat regresi (b│a) JK(S) = jumlah kuadrat sisa JK(TC) = jumlah kuadrat tuna cocok JK(G) = jumlah kuadrat galat Uji keberartian Ho : koefisien arah regesi tidak berarti (b=0) Ha : koefisien itu berarti (b≠0) Untuk menguji hipotesis nol, dipakai statistik (F hitung) dibandingkan dengan F tabel dengan dk pembilang =1 dan dk penyebut = n-2. Unutk menguji hipotesis nol, kriterianya adalah tolak hipotesis nol apabila koefisien F hitung lebih besar dari harga F tabel berdasarkan taraf kesalahan yang dipilih dan dk yang bersesuaian. 1. Uji t (t-test) Uji t pada dasarnya adalah untuk uji hipotesis nihil tentang perbedaan mean dari dua sampel atau dua variabel. Masing-masing variabel tersebut berskala internal/rasio dan adanya linearitas dan normalitas. Berikut beberapa rumus Uji t dan penggunannya. a. Uji t untuk sampel yang berkorelasi ̅ ̅ √∑ ( ) ( )
  • 27.
    t = koefisient ̅ = Mean sampel 1 ̅ = mean sampel 2 = beda antara skor Mean 1 dan 2 = beda pangkat 2 b. Uji t untuk sampel yang terpisah dan variannya homogen ̅ ̅ √| ∑ ∑ | | | t = koefisien t ∑ = jumlah deviasi pangkat dua = mean masing-masing sampel = jumlah kasus pada tiap sampel c. Uji t untuk sampel terpisah dan varian heterogen ̅ ̅ √ ̅ = mean sampel 1 ̅ = mean sampel 2 = varian sampel 1 = varian sampel 2 = jumlah kasus masing-masing sampel d. Uji homogenitas dengan F tes
  • 28.
    = Koefisien Ftes = varian kelompok 1 (yang besar) = varian kelompok 2 (yang kecil) e. Uji Z Uji Z digunakan untuk uji hipotesis nihil tentang perbedaan mean dari dua sampel/variabel. Masing-masing variabel berskala interval. Jumlah N biasanya lebih besar dari 30 (diatas 30). Jadi jumlah sampel yang lebih dari 30 dapat menggunakan uji Z. Rumusnya sebagai berikut: ̅ ̅ √ Z = koefisien Z ̅ = mean sampel 1 ̅ = mean sampel 2 = varian sampel 1 = varian sampel 2 = jumlah kasus sampel 1 = jumlah kasus sampel 2 2. Analisis Varian (Anova atau Anava) Analisis varian digunakan untuk uji hipotesis nihil tentang perbedaan mean yang lebih dari dua sampel. Masing-masing datanya berskala interval atau rasio. Dalam anava, dituntut adanya normalitas, linearitas dan homogenitas. a. Analisis varian untuk sampel yang sama
  • 29.
    Keterangan: F = KoefisienF VAS = Variasi antar sampel VDS = Variasi dalam sampel b. Analisis varian untuk sampel yang tidak sama (unequal sample) ( ) Keterangan: F = Koefisien F ( ) = suatu ukuran variansi antar sampel yang disebut Treatment Mean Square yang diperoleh dengan jalan membagi (SS/Tr) dengan derajat kebebasan (df) - (K-1) MSE = Ukuran variansi di dalam sampel, dan merupakan pooled variance yang disebut error mean square, ini dapat diperoleh dengan jalan membagi SSE dengan derajat kebebasannya k(n-1) c. Ananlisis varian untuk dua arah (anava dua arah) Anava dua arah digunakan untuk uji hipotesis nihil tentang perbedaan pengaruh dari dua variabel yang berbeda terhadap sesuatu variabel. Datanya masing- masing berskala rasio atau interval. Untuk ROW  Untuk Column  Untuk Interaction  Keterangan: = Mean Sum Squares between ROW = Mean Sum Squares Within Cells
  • 30.
    = Mean SumSquares between Column = Column d. Analisis Kovarians (ANACOVA) Analisis kovarians digunakan untuk uji hipotesis nihil tentang pengaruh antara variabel satu dengan variabel lain, dimana dilakukan pengendalian atau control yang lebih teliti dari analisis varians. Masing-masing variabelnya berskala interval. Kovarian merupakan perpaduan antara analisis varian dan analisis regresi. KEUNTUNGAN PENELITIAN KUANTITATIF 1. Menyediakan perkiraan populasi yang besar. 2. Menunjukkan luasnya kordinasi sikap yang dimiliki oleh orang-orang. 3. Menyediakan hasil yang dapat dihubungkan dengan statistik. 4. Memungkinkan untuk perbandingan statistik antara berbagai kelompok. 5. cermat, berdasarkan definisi dan standar. 6. memiliki tingkatan kejadian, tindakan, tren, dll 7. Dapat menjawab pertanyaan seperti "Berapa banyak?" dan "Seberapa sering?" Pendapat Chreswell: Keuntungan Penelitian Kuantitatif Penelitian kuantitatif memungkinkan peneliti untuk mengukur dan menganalisis data. Hubungan antara variabel independen dan dependen dipelajari secara rinci. Hal ini menguntungkan karena peneliti lebih objektif tentang temuan penelitian. Penelitian kuantitatif dapat digunakan untuk menguji hipotesis dalam eksperimen karena kemampuannya untuk mengukur data menggunakan statistik. Kekurangan Penelitian Kuantitatif Kerugian utama dari penelitian kuantitatif adalah konteks penelitian atau percobaan diabaikan. Penelitian kuantitatif tidak mempelajari hal-hal di alam atau mendiskusikan hal yang terjadi pada orang yang berbeda seperti yang dilakukan oleh penelitian kualitatif. Kerugian lain adalah besarnya sampel yang harus dipelajari; semakin besar sampel dari populasi yang diteliti, semakin akurat statistic yang diperoleh.
  • 31.
    PERBEDAAN PENELITIAN KUANTITATIFDENGAN PENELITIAN KUALITATIF Kedua pendekatan penelitian ini memiliki perbedaan-perbedaan. Perbedaan- perbedaan tersebut dapat diuraikan sebagai berikut: 1. Perspektif Teori Penelitian kuantitatif adalah penganut aliran positivisme yang perhatiaannya ditujukan pada fakta-fakta. Sedangkan penelitian kualitatif adalah penganut aliran fenomenologis, yang menitikberatkan kegiatan penelitian ilmiahnya dengan jalan penguraian (describing) dan pemahaman (understanding) terhadap gejala-gejala social yang diamatinya. Pemahaman bukan hanya dari sudut pandang peneliti tetapi lebih penting lagi adalah pemahaman terhadap gejala dan fakta yang diamati berdasarkan sudut pandang subyek yang diteliti atau inner understanding. 2. Pendekatan Kegiatan peneliti pada pendekatan penelitian kuantitatif adalah:  Mengidentifikasi variabel-variabel masukan dan keluaran yang menjadi pusat perhatiaannya  Mengeliminir atau mengontrol variabel-variabel (jika pengontrolan variabel tidak dapat dilakukan meskipun di laboratorium maka pengontrolan dapat dilakukan dengan menggunakan manipulasi statistik)  Memilih subyek secara random  Melakukan treatment  Membandingkan pengaruh treatment dengan menggunakan batas kesesatan tertentu. Sedangkan kegiatan peneliti pada pendekatan kualitatif adalah dengan memulai kerjanya dengan memahami gejala-gejala/variabel yang menjadi pusat perhatiaannya. Hal ini dapat dilakukan dengan jalan menceburkan diri (melakukan participation observation) ke dalam medan dengan pikiran seterbuka mungkin, serta membiarkan berbagai inpresi timbul. Selanjutnya peneliti mengadakan check dan recheck dari satu sumber dibandingkan dengan sumber lain sampai peneliti merasa puas dan yakin bahwa informasi yang dikumpulkan itu benar.
  • 32.
    3. Tujuan Penelitian kuantitatifmemusatkan perhatian pada variabel-variabel serta hubungan antara variabel satu dengan variabel yang lainnya. Tujuannya adalah untuk mengadakan verivikasi yaitu mengetes teori-teori dengan perantara hipotesis dengan menggunakan teknik statistik. Penelitian kualitatif bertujuan menemukan ciri-ciri sifat dari fenomena-fenomena yang menjadi variabel dalam satu kategori; selanjutnya peneliti mencari hubungan antara fenomena dengan jalan membandingkan perbedaan/persamaan sifat dari berbagai gejala yang ditemukan. Kemudian peneliti menggolong-golongkan gejala yang mempunyai sifat-sifat yang sama dan membuat generalisasi (jagan diartikan generalisasi dalam kuantitatif) sampai membuat sebuah teori. Penemuan teori seperti itu dalam kualitatif disebut “grounded theory”. 4. Sikap Peneliti kuantitatif adalah reductionist; sebenarnya reduksi dilakukan sebelum pengumpulan data lapangan dilakukan melalui proses pembatasan terhadap variabel- variabel yang menjadi focus penelitian. Oleh sebab itu, peneliti kuantitatif memasuki lapangan dengan sejumlah hipotesis dan sejumlah research questions. Sehingga dengan demikian peneliti kuantitatif hanya mencari atau mengumpulkan informasi/data yang diperlukan untuk menjawab research questions dan membuktikan hipotesis-hipotesis yang telah diformulasikan sebelumnya. Sedangkan peneliti kuantitatif adalah penganut ekspansionisme dan mengumpulkan data/informasi selengkap-lengkapnya sehingga memungkinkan bagi peneliti kualitatif bersifat kompleks serta memahami fenomena-fenomena tersebut secara utuh. 5. Desain Desain untuk penelitian kuantitatif adalah “preordained” atau ditentukan terlebih dahulu dan tidak dapat diadakan perubhan pada saat penelitian lapangan berlangsung. Jika perubahan desain dilakukan selama penelitian berjalan maka akan berakibat sangat fatal. Sebab hal ini akan berarti mengacaukan hubungan antara variabel- variabel yang telah dirumuskan sebelumnya. Lebih-lebih jika hubungan-hubungan antara variabel tersebut telah dirumuskan menjadi hipotesis-hipotesis dan apalagi jika alat ukur serta instrument pengumpulan data telah dikembangkan dan disusun searah
  • 33.
    dengan rumusan hipotesisyang akan dibuktikan. Dengan demikian, disamping “preordained” maka desain penelitian kuantitatif juga bersifat ”fixed”. Sebaliknya, desain penelitian kualitatif bersifat lentur atau “electric”, sehingga tidak perlu terlalu lengkap, karena sifatnya yang “electric” maka pada saat penelitian lapangan sedang berjalan dapat berubah sejalan dengan diketemukannya fenomena- fenomena baru di lapangan. Bahkan desain penelitian kualitatif dapat berkembang disesuaikan dengan kebutuhan. Jadi, disamping “electic”, desain penelitian kuatatif juga bersifat “emergent”. 6. Hakikat Realitas Sesuai paradigma positivism maka peneliti kuantitatif memandang bahwa realita itu bersifat tunggal dan fragmental sehingga dapat dipisah-pisah menjadi variabel- variabel (indpenden dan dependen) serta dapat diteliti secara terpisah-pisah. Dasar ini pula yang digunakan oleh peneliti kuantitatif sebagai alasan mengapa variabel- variabel yang tidak diperlukan dapat dipisahkan atau dikontrol. Sebaliknya, sebagai penganut paradigm fenomenologisme, peneliti kualtatif beranggapan bahwa realita itu selalu berubah-ubah dipengaruhi oleh waktu, tempat dan situasi. Disamping itu peneliti kualitatif percaya bahwa realita itu bersifat ganda, sehingga hanya dapat diteliti secara keseluruhan (holistic) dan tidak dapat dipisah- pisah secara parsial. 7. Gaya Peneliti kuantitatif menerapkan gaya intervensi dengan jalan mengatur/memanipulasi situasi dan kondisi sesuai dengan desain/rancangan peneliti yang telah ditetapkan. Dengan kata lain, peneliti memanipulasi kondisi variabel-variabel bebas dan tergantung yang diingini untuk observasi. Sedangkan gaya dasar peneliti kualitatif adalah seleksi. Peneliti kualitatif tidak pernah mengatur situasi dan kondisi, tetapi, menggunakan situasi dan kondisi yang ada dengan sebaik-baiknya. Peneliti tidak memanipulasi variabel, tetapi berusaha mengamati seluruh gejala di lapangan dengan alami, dan selanjutnya memilih (menyeleksi) fenomena-fenomena penting yang dianggap ada kaitannya dengan tujuan penelitian yang sedang dikerjakan. Dengan demikian, peneliti kualitatif akan menemukan semua fenomena yang diperlukan sehingga sehingga dapat memahami
  • 34.
    gejala dengan pengertianyang bulat. Hal inilah yang membuat penelitai kualitatif memerlukan waktu yang relatif lama. 8. Kontrol Kondisi Peneliti kuantitatif terutama dalam melakukan penelitian lapangan, selalu berusaha untuk dapat mengontrol kondisi lapangan seperti laboratorium, sedangkan peneliti kualitatif tidak menghendaki control terhadap kondisi lapangan sehingga dapat diketahui gejala-gejala muncul secara wajar di dalam dunia yang sebenarnya. 9. Ruang Lingkup Peneliti kuantitatif hanya memusatkan kajiannya pada sejumlah variabel yang terbatas asal memenuhi “model” yang telah dirancang sebelumnya (moleculer). Sedangkan peneliti kualitatif lebih cenderung mengakomodasi semua fenomena social yang tampak yang dianggap relevan. Dengan proses seleksi, penelitian kualitatif akan menyisihkan fenomena-fenomena yang tidak relevan, dengan kata lain, peneliti kualitatif hanya menggunakan sebagian kecil fenomena sosial disesuaikan dengan tuntutan desain. Peneliti kualitatif tidak membatasi terlebih dahulu fenomena- fenomena social yang diamati (moler). 10. Treatment/Perlakuan Treatment merupakan hal yang sangat penting dalam penelitian eksperimen. Setiap treatment dalam setiap eksperimen harus stabil, tidak berubah-ubah. Jika tidak demikian maka tidak mungkin penelitian kuantitaif dapat menentukan pengaruh dari variabel-variabel bebas terhadap variabel terikat. Untuk penelitian kualitatif, konsep treatment tidak berlaku. Sehingga peneliti kualitatif tidak berharap adanya stabilitas, hal ini deisebabkan karena peneliti kualitatif menyadari bahwa perubahan yang terus-menerus merupakan esensi dari situasi kehidupasn secara alami. 11. Hubungan antara peneliti dan yang diteliti Peneliti kuantitatif beranggapan bahwa antara peneliti dan responden merupakan dualism dan indenpenden antara satu denga yang lainnya. Sedangkan peneliti kualitatif beranggapan bahwa antara peneliti dengan informan yang diteliti adalah berinteraksi dan saling interpendensi.
  • 35.
    12. Metode Peneliti kuantitatifmengejar objektifitas metode pengumpulan datanya dengan menggunakan “inter-obyective-agreement” artinya untuk mengetahui obyektivitas dengan cara meminta persetujuan antara dua pengamat atau lebih yang sama-sama berkualitas. Sedangkan peneliti kualitatif, karena lebih mengutamakan menggunakan “human instrument” maka untuk mencapai obyektivitas lebih menekankan pada “confirmability”, yaitu kesesuaian antara beberapa sumber informasi. 13. Variabel Dalam penelitian kuantitatif, variabel yang diteliti dideskripsikan secara kuantitatif, dihubungkan dan dibandingkan antara variabel satu dengan yang lainnya (independe dan dependen). Sifat variabelnya cenderung ke variabel berskala interval dan rasio. Sedangkan dalam penelitian kualitatif, tidak dihubungkan dan dibandinhkan secara kuantitatif antara variabel satu dengan yang lain (tidak ada dependent dan independent). Sifat variabelnya cenderung bersifat ordinal dan kategorial. 14. Analisis Data Analisis data untuk penelitian kuantitatif dilakukan dnegan statistika deskriptif kuantitatif (tendensi sentral dan lainnya) dan statistika inferensial baik parametrik maupun non prametrik. Sedangkan dalam penelitian kualitatif, analisis datanya dengan non statistic, yakni analisis deskriptif kualitatif dengan menggunakan reduksi data, display data dan verifikasi simpulan (Milles dan Huberman, 1984). Tabel Perbedaan Kuantitatif dan Kualitatif Aspek Pembeda Penelitian Kuantitatif Penelitian Kualitatif 1. Perspektif Teori Positivism Fenomenologisme 2. Pendekatan Eksperimental/Survey Naturalistik/Ethnografi 3. Tujuan Verifikasi Penemuan 4. Sikap Reduksionis Ekspansionis 5. Desain Preordained/Fixed Electric/emergen 6. Realitas Tunggal Berganda
  • 36.
    7. Gaya IntervensiSeleksi 8. Kondisi Terkontrol Bebas 9. Ruang Lingkup Molecular Molar 10. Treatment Stabil Berubah 11. Hubungan Peneliti/diteliti Dualisme/Independen Berinteraksi, mempengaruhi 12. Metode Inter-subyect-agreement Comfirmability 13. Variabel Dideskripsikan secara kuantitatif, dihubungkan dan dibandingkan antara variabel satu dengan variabel yang lain (Independent & dependent). Variabelnya cenderung berskala interval dan rasio. Dideskripsikan secara kualitatif dan tidak dan tidak dihubungkan dan dibandingkan secara kuantitatif antara variabel satu dengan yang lainnya (tidak ada dependent dan independent). Variabelnya cenderung bersifat ordinal dan kategorial dan menekankan pada makna. 14. Analisis Data Statistic deskriptif kuantitatif (tendensi sentral dan lainnya) dan statistic inferensial baik parametric maupun non parametric. Non statistic, yakni analisis deskriptif kualitatif dengan menggunakan reduksi data, display data dan verifikasi dan simpulan. Tabel Tambahan Rincian Perbedaan Kualitatif dan Kuantitatif KUALITATIF KUANTITATIF 1. Fenomenologis 2. Menekankan pada proses 3. Pendekatan kualitatif 4. Observasi alamiah tak terkontrol 5. Subyektif 6. Dekat dengan data 1. Positivis 2. Menekankan pada produk 3. Pendekatan kuantitatif 4. Pengukuran menonjol/terkontrol 5. Obyektif 6. Jauh dari adata
  • 37.
    7. Menyatu dengansubyek penelitian 8. Orientasi pada penemuan (invention,discovery) 9. Eksploratif 10. Ekspansionitis 11. Deskriptif 12. Induktif 13. Data: valid, nyata, kaya, mendalam, tak dapat diulang 14. Hasil: tak dapat digeneralisasikan (studi kasus) 15. Berasumsikan realitas yang dinamis 16. Holistic (moler) 17. Natural setting 18. Human as instrument 19. Purposive sampling 20. Informan 21. Struktur sebagai “ritual constraint” 22. Desain/proposal lentur, berubah 23. Bentuk laporan model studi kasus, hidup dan tak bersifat teknis 24. Interpretasi idiografik 25. Kriteria bagi kebenara data: a. Kredibilitas b. Transferabilitas c. Dependabilitas d. Confirmabilitas 26. Dalam pengumpulan data memperhatikan time sampling dan snow- ball sampling 7. Tak menyatu dengan subyek penelitian 8. Orientasi pada penemuan (pembuktian) 9. Konfermatif (penegasan, pemerkuatan) 10. Reduksionitis (penyeleksian) 11. Inferensial 12. Hipotetik-induktif, deduktif 13. Data: andal, mantap dan dapat diulang lagi 14. Hasil: dapat digeneralisasikan 15. Berasumsikan realitas yang statis 16. Particularistic (moleculer) 17. Non-natural setting 18. Non-human as instrument 19. Probablistik statistic 20. Responden 21. Tidak perlu struktur baru 22. Desain pasti (preordinat) 23. Bentuk laporan bersifat teknis, kering, menjemukkan 24. Nanometis (menurut hukum-hukum generalisasi) 25. Kriteria yang digunakan: a. Validitas b. Reliabilitas c. Objektivitas 26. Dalam pengumpulan data menggunakan random sampling