Download free for 30 days
Sign in
Upload
Language (EN)
Support
Business
Mobile
Social Media
Marketing
Technology
Art & Photos
Career
Design
Education
Presentations & Public Speaking
Government & Nonprofit
Healthcare
Internet
Law
Leadership & Management
Automotive
Engineering
Software
Recruiting & HR
Retail
Sales
Services
Science
Small Business & Entrepreneurship
Food
Environment
Economy & Finance
Data & Analytics
Investor Relations
Sports
Spiritual
News & Politics
Travel
Self Improvement
Real Estate
Entertainment & Humor
Health & Medicine
Devices & Hardware
Lifestyle
Change Language
Language
English
Español
Português
Français
Deutsche
Cancel
Save
EN
Uploaded by
Nichakorn Sengsui
706 views
Pen Tool และเส้น Path
Pen Tool และเส้น Path
Education
◦
Read more
0
Save
Share
Embed
Embed presentation
Download
Downloaded 31 times
1
/ 3
2
/ 3
3
/ 3
More Related Content
PDF
8.2
by
wachi_kook
PDF
ใบความรู้ที่ 8 เครื่องมือไลน์และเครื่องมือเคิร์ฟ
by
ณัฐพล บัวพันธ์
PDF
6.2
by
Wachi Kook
DOC
ใบงานที่ 22 สร้างตัวอักษรได้ดั่งใจด้วย path tool
by
Suda Sangtong
PDF
รายงานโครงการธนาคารโรงเรียนมัธยมศึกษาจุฬาภรณ์
by
Nichakorn Sengsui
PPTX
Apps to support students with learning differences
by
Shannon Haley-Mize
PDF
การตัดวัตถุโค้งมน
by
Nichakorn Sengsui
PPT
Tourette’s
by
Shayla Marshall
8.2
by
wachi_kook
ใบความรู้ที่ 8 เครื่องมือไลน์และเครื่องมือเคิร์ฟ
by
ณัฐพล บัวพันธ์
6.2
by
Wachi Kook
ใบงานที่ 22 สร้างตัวอักษรได้ดั่งใจด้วย path tool
by
Suda Sangtong
รายงานโครงการธนาคารโรงเรียนมัธยมศึกษาจุฬาภรณ์
by
Nichakorn Sengsui
Apps to support students with learning differences
by
Shannon Haley-Mize
การตัดวัตถุโค้งมน
by
Nichakorn Sengsui
Tourette’s
by
Shayla Marshall
Viewers also liked
PDF
การเริ่มต้นใช้งานโปรแกรม Illustrator
by
Nichakorn Sengsui
PDF
1
by
Nichakorn Sengsui
PDF
การทำงานกับสีด้วย Transparency และ Mesh
by
Nichakorn Sengsui
PPTX
Pdp presentation
by
Alyssa Maneri
PDF
ส่วนประกอบของโปรแกรม Illustrator
by
Nichakorn Sengsui
PDF
CSS
by
Nichakorn Sengsui
PDF
วัตถุโค้งมนและแบบเหลี่ยม
by
Nichakorn Sengsui
PDF
1
by
Nichakorn Sengsui
PDF
การทางานกับสีด้วย Transparency และ Mesh
by
Nichakorn Sengsui
PPTX
วิชาคอมพิวเตอร์ ง22242 ม 5
by
Nichakorn Sengsui
PDF
งานนำเสนอ1
by
Nichakorn Sengsui
PDF
พื้นฐานการใช้งานสีใน Illustrator
by
Nichakorn Sengsui
PPTX
Multimodal texts
by
Shannon Haley-Mize
PPTX
Swing Dancing: History and Culture
by
crywhite
การเริ่มต้นใช้งานโปรแกรม Illustrator
by
Nichakorn Sengsui
1
by
Nichakorn Sengsui
การทำงานกับสีด้วย Transparency และ Mesh
by
Nichakorn Sengsui
Pdp presentation
by
Alyssa Maneri
ส่วนประกอบของโปรแกรม Illustrator
by
Nichakorn Sengsui
CSS
by
Nichakorn Sengsui
วัตถุโค้งมนและแบบเหลี่ยม
by
Nichakorn Sengsui
1
by
Nichakorn Sengsui
การทางานกับสีด้วย Transparency และ Mesh
by
Nichakorn Sengsui
วิชาคอมพิวเตอร์ ง22242 ม 5
by
Nichakorn Sengsui
งานนำเสนอ1
by
Nichakorn Sengsui
พื้นฐานการใช้งานสีใน Illustrator
by
Nichakorn Sengsui
Multimodal texts
by
Shannon Haley-Mize
Swing Dancing: History and Culture
by
crywhite
Similar to Pen Tool และเส้น Path
PDF
วัตถุObject
by
โรงเรียนมัธยมสังคีตวิทยา กรุงเทพมหานคร
PPTX
2
by
Takei Sato
PDF
Illustrator stickerline
by
smittichai chaiyawong
PDF
การต่อภาพ
by
เทวัญ ภูพานทอง
PDF
ใบความรู้ที่ 3 การใช้เครื่องมือวาดภาพ
by
kroojirat
PDF
Shape stork and fill
by
สุดารัตน์ เป็นมงคล
PDF
คู่มือ Illustrator-2
by
krissada634
PDF
เอกสารประกอบการสอนวิชาคอมพิวเตอร์ ง 30241 กราฟิกและตกแต่งภาพ หน่วยที่ 2
by
Kanon Dhasanon
PDF
ใบความรู้ที่ 2เครื่องมือตกแต่งภาพ
by
Nimanong Nim
PDF
Animation flash
by
สุดารัตน์ เป็นมงคล
PDF
Chapter1
by
ถุงปุ๋ย ท.บ.
PDF
Unit 4
by
Comcmpoly
PPT
โปรเเกรมIllustratorพื้นฐาน
by
Faith Heart
PDF
Lesson3
by
krunueng1
PDF
บทที่3
by
ถุงปุ๋ย ท.บ.
PDF
Adobe photoshop cs
by
Sarttra Peingngam
PDF
ใบความรู้ที่ 2เครื่องมือตแต่งภาพ
by
Nimanong Nim
PDF
เครื่องมือต่างๆและหน้าที่การทำงาน
by
กชพร มณีพงษ์
DOC
F:\Photo Shop\อุปกรณ์เบื้องต้นของ Photoshop
by
Wangwiset School
PDF
Lesson2
by
krunueng1
วัตถุObject
by
โรงเรียนมัธยมสังคีตวิทยา กรุงเทพมหานคร
2
by
Takei Sato
Illustrator stickerline
by
smittichai chaiyawong
การต่อภาพ
by
เทวัญ ภูพานทอง
ใบความรู้ที่ 3 การใช้เครื่องมือวาดภาพ
by
kroojirat
Shape stork and fill
by
สุดารัตน์ เป็นมงคล
คู่มือ Illustrator-2
by
krissada634
เอกสารประกอบการสอนวิชาคอมพิวเตอร์ ง 30241 กราฟิกและตกแต่งภาพ หน่วยที่ 2
by
Kanon Dhasanon
ใบความรู้ที่ 2เครื่องมือตกแต่งภาพ
by
Nimanong Nim
Animation flash
by
สุดารัตน์ เป็นมงคล
Chapter1
by
ถุงปุ๋ย ท.บ.
Unit 4
by
Comcmpoly
โปรเเกรมIllustratorพื้นฐาน
by
Faith Heart
Lesson3
by
krunueng1
บทที่3
by
ถุงปุ๋ย ท.บ.
Adobe photoshop cs
by
Sarttra Peingngam
ใบความรู้ที่ 2เครื่องมือตแต่งภาพ
by
Nimanong Nim
เครื่องมือต่างๆและหน้าที่การทำงาน
by
กชพร มณีพงษ์
F:\Photo Shop\อุปกรณ์เบื้องต้นของ Photoshop
by
Wangwiset School
Lesson2
by
krunueng1
Pen Tool และเส้น Path
1.
หน่วยการเรี ยนรู้ที่ 2
เริ่ มต้ นใช้ งาน ใบความรู้ที่ 2.3 ความสามารถของ Pen Tool ภาพต่าง ๆ ที่ใช้ งานในโปรแกรม Illustrator จะประกอบไปด้ วยเส้ น path มากมาย โดยเส้ น Path เหล่านี ้จะถูกนามา ประกอบเข้ าด้ วยกันจนเป็ นรูปร่างที่ต้องการ เครื่ องมือ Pen Tool เส้ น Path คืออะไร Anchor Point : ที่ถกเลือกใช้ งานจะ ู เป็ นสีทบ ึ Direction Line คื อ เส้นทีใช้ในการควบคุม ่ Anchor Point : ที่ไม่ถกเลือกจะ ู ความโค้งของเส้น แสดงสีขาว Path ถ้ายิ่ งยาวก็จะ โค้งมากขึ้น เส้ นโค้ งหรื อเส้ นตรง (Path Segments) ซึงเป็ นส่วนแสดง ่ รูปทรงของ Path แบบฝึ กหัด ให้ นกเรี ยนฝึ กทักษะการใช้ งาน Pen Tool ด้ วยการดราฟ ภาพลายไทยดังนี ้ ั ใบความรู้ที่ 2.3 Pen Tool และเส้ น Path
2.
หน่วยการเรี ยนรู้ที่ 2
เริ่ มต้ นใช้ งาน เส้น Path การปรับแต่งเส้ น Path ให้ มีรูปร่างสวยงามเป็ นไปตามที่เราต้ องการนัน จะต้ องใช้ เครื่ องมือต่าง ๆ เข้ ามาช่วย ทัง้ ้ (selection tool) การปรับตาแหน่งให้ รูปทรง (Direction Selection Tool) สาหรับปรับแต่งความโค้ งมน หรื อ แม้ แต่เครื่ องมือในกลุมของ Pen Tool ่ เมื่อต้ องการเลือกทางานกับเส้ น Path ทังเส้ น ให้ ใช้ เครื่ องมือ ้ (Selection Tool) คลิกลงบนเส้ น Path จะเห็นจุด Anchor เป็ นจุดทึบทังหมด สามารถปรับย้ ายตาแหน่งของเส้ น Path ได้ แต่จะไม่สามารถแก้ ไขรู ปทรงหรื อจุดได้ ้ หลังจากวาดเส้ นเรียบร้ อยแล้ วจะเกิดมุมของเส้ น Path ใช้ เครื่ องมือ (Direction Selection Tool) คลิกลงไปบน เส้ น Path หรื อจุดเพื่อแสดงแขนของ Direction Path Segment เป็ นส่วนของเส้ นที่อยูระหว่างจุดสองจุด ่ ใช้ เครื่ องมือ Derection Selection Tool คลิกที่ Anchor Point เพื่อให้ จดแสดงเส้ น ุ Derection ดังรู ป จากนันให้ ใช้ เมาส์ เลือกที่เส้ น Path Segment จากนันคลิกเมาส์ค้าง ้ ้ ลากเส้ นตามต้ องการ การควบคุมจุด Anchor ด้ วยพาเนล Control ในขณะที่ทางานกับเส้ น Path เราสามารถปรับแต่งจุด Anchor ด้ วยการเลือกปุ่ มคาสังต่าง ๆ บน Panel Control ได้ ่ เช่นกันโดยการ คลิกเลือกที่เครื่ องมือ (Direction Selection Tool) หรื อ แปลงจุด Anchor ให้ เป็ นมุมเหลียม ่ แปลงจุด Anchor ให้ เป็ นมุมโค้ ง คลิกเพื่อเลือกแขนเมื่อทางานกับจุด Anchor ใบความรู้ที่ 2.3 Pen Tool และเส้ น Path เพื่อปรับแต่งแยกชิ ้นส่วน เพื่อเชื่อมระหว่างจุดสองจุด (Pen Tool)
3.
หน่วยการเรี ยนรู้ที่ 2
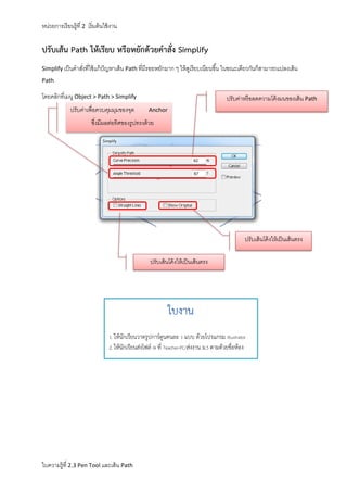
เริ่ มต้ นใช้ งาน ปรับเส้น Path ให้เรียบ หรือหยักด้วยคาสั่ง Simplify Simplify เป็ นคาสังที่ใช้ แก้ ปัญหาเส้ น Path ที่มีรอยหยักมาก ๆ ให้ ดเรี ยบเนียนขึ ้น ในขณะเดียวกันก็สามารถแปลงเส้ น ่ ู Path โดยคลิกที่เมนู Object > Path > Simplify ปรับค่าเพื่อควบคุมมุมของจุด ปรับค่าหรื อลดความโค้ งมนของเส้ น Path Anchor ซึงมีผลต่อทิศของรูปทรงด้ วย ่ ปรับเส้ นโค้ งให้ เป็ นเส้ นตรง ปรับเส้ นโค้ งให้ เป็ นเส้ นตรง 1. ให้นักเรียนวาดรูปการ์ตูนคนละ 1 แบบ ด้วยโปรแกรม Illustrator 2. ให้นักเรียนส่งไฟล์ AI ที่ Teacher-PC/ส่งงาน ม.5 ตามด้วยชื่อห้อง ใบความรู้ที่ 2.3 Pen Tool และเส้ น Path
Download