People, food and water – can resilience thinking help? Case studies from the Murray Darling Basin, Australia Paul Ryan Brian Walker (and many others)
Outline Overview of approach to assessing resilience Case studies Lessons learned
The take home message Resilience thinking is useful for thinking about the future of river basins/catchments because; complex systems of people and ecosystems these systems have limits resilience thinking helps identify those limits and work out how to stay within them (or move to a pathway within limits) ultimately helps to reduce complexity to focus on the  underlying (usually slow changing) problems  not on the fast
 
Our work Theory Practice Learning by doing (with many mistakes!) Case studies Production – mixed dry land/irrigated systems Production – dry land systems Cultural systems – pastoral, tourism, coastal and marine Learn Expert driven Community driven Partnerships
 
Assessing resilience Work through 3 main steps; Describing the system  Structure – scales, boundaries, important bits, governance/institutions  Values/importance - goods and services, threats and shocks Historical profile – events and responses System dynamics Specified resilience - resilience of specific parts, thresholds, feedbacks General resilience – system coping capacity Adaptive cycles  Options for intervention
The Murray Darling Basin Australia’s food bowl 2 million people
 
Challenges Degradation issues –, water quality and quantity, salinity, biodiversity loss, soil health Social issues – declining terms of trade in ag, town/community viability
 
Challenges Degradation issues – salinity, water quality and quantity, biodiversity loss, soil health Social issues – declining terms of trade in ag, town/community viability $Billions spent =  ? Crosses 5 States - institutional/policy reform Changing social values
Case study 1. Goulburn Broken Catchment 2.8 million ha 200,000 people Significant contribution to flow of MDB Irrigation plains, dryland plains and foothills, forested public land highlands Ramsar Wetland High value production
 
 
Approach to understanding resilience Motivation - research High capacity Close engagement with managers, community leaders and some experts Significant knowledge base Detailed analysis and modelling
Learning and outcomes Scientific publications
farm/landscape landscape/catchment (GB region) state/nation Shocks biophysical economic social values (e.g. environment vs. agriculture) – water allocations  (10) farm financial viability  (7) size of dairy & fruit processing sectors  (9) water table depth and area salinised  (2) water infrastructure  state  (8) riverine ecosystem condition  (5) native vegetation cover  and biodiversity  (4) tree cover and water table equilibrium (E/T)  (1) climate shocks price shocks changes in markets diseases Soil acidity  (3) river condition  (6) 10 thresholds in the Goulburn-Broken catchment
Learning and outcomes Confirmed and challenged thinking Some  gradual adoption of resilience ideas into subsequent planning and evaluation  Chris and Vanessa here!
Case study 2. Resilience and Catchment Action Plans 2 catchments in NSW Irrigation (cotton), dryland cropping/grazing rangelands Ramsar Wetlands
Approach to understanding resilience Motivation - policy drivers National State “ to achieve an environment that is healthier, better protected, well managed,  resilient  and provides essential ecosystem services in a changing climate” “ healthy, productive and  resilient  landscapes”
Approach to understanding resilience Policy requirements Embed resilience assessment in strategic planning process must have whole of government support must engage the community must be based on best available science But!  limited capacity,  limited government support (in fact some parts hostile!) short time frames
 
Process in practice Resilience assessment workshops to engage agency and community
Process in practice Resilience assessment workshops to engage agency and community Backed by minimal new analysis – mainly existing material Mainly community, agency staff and some experts
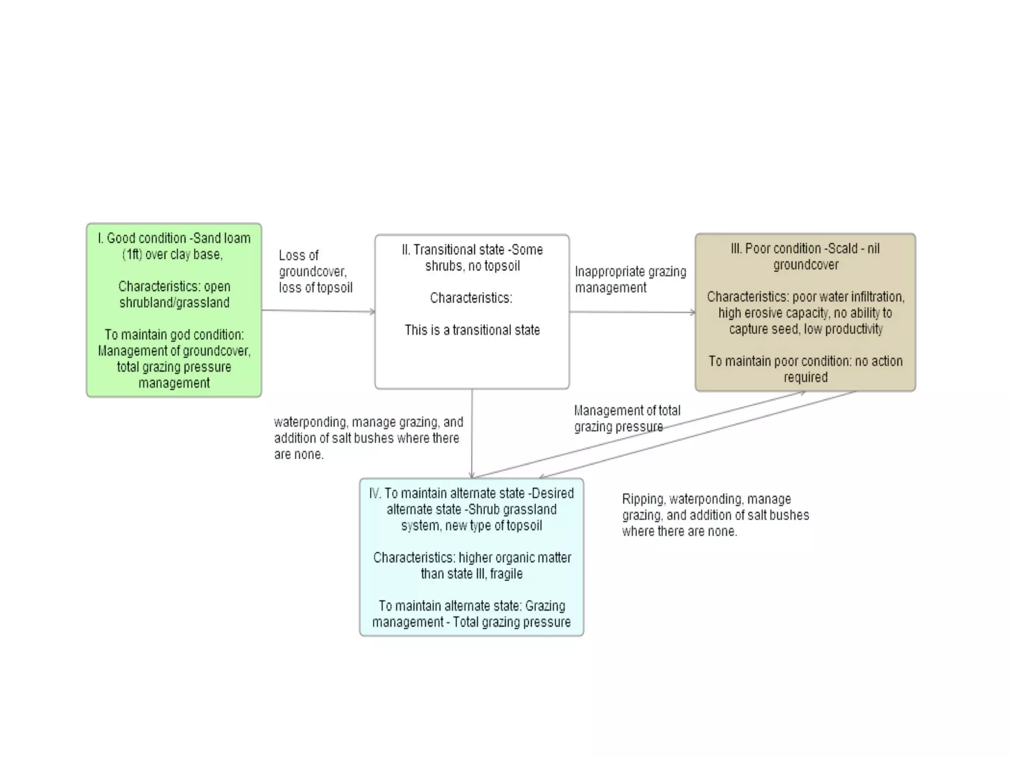
Developed conceptual models to; Build shared knowledge Identify desired states (good vs  bad condition) Identify key controlling variables, thresholds Identify points for intervention and specific management actions <S&T>
 
 
 
Learning and outputs Catchment Action Plan’s based on resilience thinking (a first for Australia!) Major evidence base about system (structure, process, linkages) Scientific, management and socially defined thresholds New skills and capacity
Learning and outputs Failed to develop a more complete systems understanding (time, capacity) Increased research interest in systems, thresholds etc Some organisational ‘cultural’ change – long way to go!
Case study 3. Wakool - Resilience, Adaptation and  Transformation Motivation – community driven interest in deliberate change Irrigation dependent – rice, milk Drought, policy change, declining communities
Approach to assessing resilience Resilience assessment supporting social learning process Community driven, agency and expert support Learning by doing
Expanding stakeholder engagement Continuing spiral of engage, analyse, reflect, learn Aiming to spark and nurture innovations that transform the system from the bottom up.
Learning and outputs (to date) ‘living’ resilience assessment Community Strategic Plan being developed
What have we learnt from these case studies About the value of resilience concepts: System ‘awareness’ Defines the limits Identifies key structures and processes Builds management knowledge and skills; Key points for intervention Identifies underlying (often slow) causes of undesirable change rather than the symptoms (usually fast)
About the assessment process Creates shared knowledge - integrates many types of knowledge (traditional, local, expert, agency) Shared knowledge about problems and solutions Overlapping knowledge across scales
As conceptual (descriptive) or quantitative as capacity, resources and information allows Doesn’t really matter where you start but it helps to have a clear purpose/end point in mind
BUT….. It takes time, it’s not easy Requires on going effort Turning learnings into on ground change Small steps, project – program  Requires cultural change in management agencies (5 yrs? 10yrs? 100…..)
So…… You need champions You need a vehicle (a plan, policy, threat ) You need coordination support – manage information You need multiple knowledge's  You need some expert guidance at critical points You need to set expectation – there is no silver bullet You need lots of patience

People, Water and Food: Can resilience thinking help

  • 1.
    People, food andwater – can resilience thinking help? Case studies from the Murray Darling Basin, Australia Paul Ryan Brian Walker (and many others)
  • 2.
    Outline Overview ofapproach to assessing resilience Case studies Lessons learned
  • 3.
    The take homemessage Resilience thinking is useful for thinking about the future of river basins/catchments because; complex systems of people and ecosystems these systems have limits resilience thinking helps identify those limits and work out how to stay within them (or move to a pathway within limits) ultimately helps to reduce complexity to focus on the underlying (usually slow changing) problems not on the fast
  • 4.
  • 5.
    Our work TheoryPractice Learning by doing (with many mistakes!) Case studies Production – mixed dry land/irrigated systems Production – dry land systems Cultural systems – pastoral, tourism, coastal and marine Learn Expert driven Community driven Partnerships
  • 6.
  • 7.
    Assessing resilience Workthrough 3 main steps; Describing the system Structure – scales, boundaries, important bits, governance/institutions Values/importance - goods and services, threats and shocks Historical profile – events and responses System dynamics Specified resilience - resilience of specific parts, thresholds, feedbacks General resilience – system coping capacity Adaptive cycles Options for intervention
  • 8.
    The Murray DarlingBasin Australia’s food bowl 2 million people
  • 9.
  • 10.
    Challenges Degradation issues–, water quality and quantity, salinity, biodiversity loss, soil health Social issues – declining terms of trade in ag, town/community viability
  • 11.
  • 12.
    Challenges Degradation issues– salinity, water quality and quantity, biodiversity loss, soil health Social issues – declining terms of trade in ag, town/community viability $Billions spent = ? Crosses 5 States - institutional/policy reform Changing social values
  • 13.
    Case study 1.Goulburn Broken Catchment 2.8 million ha 200,000 people Significant contribution to flow of MDB Irrigation plains, dryland plains and foothills, forested public land highlands Ramsar Wetland High value production
  • 14.
  • 15.
  • 16.
    Approach to understandingresilience Motivation - research High capacity Close engagement with managers, community leaders and some experts Significant knowledge base Detailed analysis and modelling
  • 17.
    Learning and outcomesScientific publications
  • 18.
    farm/landscape landscape/catchment (GBregion) state/nation Shocks biophysical economic social values (e.g. environment vs. agriculture) – water allocations (10) farm financial viability (7) size of dairy & fruit processing sectors (9) water table depth and area salinised (2) water infrastructure state (8) riverine ecosystem condition (5) native vegetation cover and biodiversity (4) tree cover and water table equilibrium (E/T) (1) climate shocks price shocks changes in markets diseases Soil acidity (3) river condition (6) 10 thresholds in the Goulburn-Broken catchment
  • 19.
    Learning and outcomesConfirmed and challenged thinking Some gradual adoption of resilience ideas into subsequent planning and evaluation Chris and Vanessa here!
  • 20.
    Case study 2.Resilience and Catchment Action Plans 2 catchments in NSW Irrigation (cotton), dryland cropping/grazing rangelands Ramsar Wetlands
  • 21.
    Approach to understandingresilience Motivation - policy drivers National State “ to achieve an environment that is healthier, better protected, well managed, resilient and provides essential ecosystem services in a changing climate” “ healthy, productive and resilient landscapes”
  • 22.
    Approach to understandingresilience Policy requirements Embed resilience assessment in strategic planning process must have whole of government support must engage the community must be based on best available science But! limited capacity, limited government support (in fact some parts hostile!) short time frames
  • 23.
  • 24.
    Process in practiceResilience assessment workshops to engage agency and community
  • 25.
    Process in practiceResilience assessment workshops to engage agency and community Backed by minimal new analysis – mainly existing material Mainly community, agency staff and some experts
  • 26.
    Developed conceptual modelsto; Build shared knowledge Identify desired states (good vs bad condition) Identify key controlling variables, thresholds Identify points for intervention and specific management actions <S&T>
  • 27.
  • 28.
  • 29.
  • 30.
    Learning and outputsCatchment Action Plan’s based on resilience thinking (a first for Australia!) Major evidence base about system (structure, process, linkages) Scientific, management and socially defined thresholds New skills and capacity
  • 31.
    Learning and outputsFailed to develop a more complete systems understanding (time, capacity) Increased research interest in systems, thresholds etc Some organisational ‘cultural’ change – long way to go!
  • 32.
    Case study 3.Wakool - Resilience, Adaptation and Transformation Motivation – community driven interest in deliberate change Irrigation dependent – rice, milk Drought, policy change, declining communities
  • 33.
    Approach to assessingresilience Resilience assessment supporting social learning process Community driven, agency and expert support Learning by doing
  • 34.
    Expanding stakeholder engagementContinuing spiral of engage, analyse, reflect, learn Aiming to spark and nurture innovations that transform the system from the bottom up.
  • 35.
    Learning and outputs(to date) ‘living’ resilience assessment Community Strategic Plan being developed
  • 36.
    What have welearnt from these case studies About the value of resilience concepts: System ‘awareness’ Defines the limits Identifies key structures and processes Builds management knowledge and skills; Key points for intervention Identifies underlying (often slow) causes of undesirable change rather than the symptoms (usually fast)
  • 37.
    About the assessmentprocess Creates shared knowledge - integrates many types of knowledge (traditional, local, expert, agency) Shared knowledge about problems and solutions Overlapping knowledge across scales
  • 38.
    As conceptual (descriptive)or quantitative as capacity, resources and information allows Doesn’t really matter where you start but it helps to have a clear purpose/end point in mind
  • 39.
    BUT….. It takestime, it’s not easy Requires on going effort Turning learnings into on ground change Small steps, project – program Requires cultural change in management agencies (5 yrs? 10yrs? 100…..)
  • 40.
    So…… You needchampions You need a vehicle (a plan, policy, threat ) You need coordination support – manage information You need multiple knowledge's You need some expert guidance at critical points You need to set expectation – there is no silver bullet You need lots of patience