1/28/2023 1
Research
Methodology
1/28/2023 2
RESEARCH
“A careful investigation ‘or’ inquiry specially
search for new facts in any branch of
knowledge” (Advanced learner’s Dictionary)
“AN ART OF SCIENTIFIC INVESTIGATION”
“AN ORGANISED ENQUIRY”
“SEARCH FOR FACTS”
 The word research is composed of two word ‘Re’
and ‘search’
 ‘Re’ is a prefix meaning again, a new ‘or’ over
again.
 Search is a verb meaning to examine closely and
carefully, to test and try ‘or’ to probe.
 Together they form a noun describing a careful,
systematic , patient study and investigation in
some field of knowledge, undertaken to establish
facts ‘or’ principles.
1/28/2023 3
 Research is a structured enquiry that utilizes
acceptable scientific methodology to solve problems
and create new knowledge that is generally
applicable.
 Scientific methods consist of systematic observation,
classification and interpretation of data.
1/28/2023 4
1/28/2023 5
A scientific undertaking, by means of logical and
systematic techniques, aims to
(1) discover new facts or verify and test old
facts,
(2) analyse their sequences, interrelationships
and causal explanations, and
(3) develop new scientific tools, concepts and
theories which would facilitate reliable and valid
study of human behavior”(Young)
RESEARCH
CHARACTERISTICS OF RESEARCH
 Research is a process of collecting ,analysing and
interpreting information to answer questions. But to qualify
as research ,the process must have certain characteristics.
 It must, as far as possible, be controlled, rigorous
,systematic ,valid and verifiable , empirical and critical.
 Controlled: In real life there are many factors that affect an
outcome-
 The concept of control implies that, in causality in relation of
two variable (factors),you set up your study in a way that
minimizes the effect of other factors affecting the
relationship.
1/28/2023 6
 Rigorous: You must be honest in ensuring that the
procedure allowed to find answer from question
must be relevant, appropriate and justified.
 Systematic: This implies that procedure adopted to
undertake an investigation follow a certain logical
sequences. The different steps cannot be taken in
a haphazard way. Some procedures must follow
others.
 Valid and verifiable: This concept implies
that whatever you conclude on the basis of
your findings is correct and can be verified
by you and others.
1/28/2023 7
 Empirical: This means that any conclusion drawn
are based upon hard evidence gathered from
information collected from real life experiences or
observation.
 Critical: The procedures used, and the methods
employed is crucial to a research enquiry. The
process of investigation must be foolproof and free
from drawbacks. The process adopted and the
procedure used must be able to withstand critical
scrutiny.
 Therefore, a process to be called research, it is
necessary that it has the above characteristics.
1/28/2023 8
The Research Process
 The research process is similar to undertaking a
journey.
 For a research journey there are two important decisions to
make-
1. What you want to find out about.
 Or what research question (problems) you want to find
answers to:
2. How to go about finding their answers.
There are practical steps through which you must pass in your
research journey in order to find answer to your research
questions.
The path to finding answers to your research ‘or’ research
questions constitutes research methodology
1/28/2023 9
 At each operational step in the research process
you are required to choose from a multiplicity of
methods, procedures and models of research
methodology which will help you to best achieve
your objectives.
 This is where your knowledge base of research
methodology plays a crucial role.
 Steps in research process are given below-
1/28/2023 10
The Research Process
1/28/2023 11
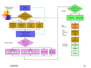
1/28/2023 12
Problem
discovery
Problem definition
(statement of
research objectives)
Secondary
(historical)
data
Experience
survey
Pilot
study
Case
study
Selection of
exploratory research
technique
Selection of
basic research
method
Experiment Survey
Observation
Secondary
Data Study
Laboratory Field Interview Questionnaire
Selection of
exploratory research
technique
Sampling
Probability Nonprobability
Collection of
data
(fieldwork)
Editing and
coding
data
Data
processing
Interpretation
of
findings
Report
Data
Gathering
Data
Processing
and
Analysis
Conclusions
and Report
Research Design
Problem Discovery
and Definition
1/28/2023 13
Representation of Research Process through
RESEARCH THESIS/PROJECT REPORT
Developing the research objectives
Collection of Data
Preparing the research design including sample Design
Extensive Literature Review
Analysis of data
Results and Discussion (Interpretation) , Conclusions
& Recommendations
Formulating the research problem
(Introduction/statement of the
problem/Need of the study)
1.Formulating the research problem
 It is the first and most crucial step in the
research process-
 Main function is to decide what you want to
find about,
 The way you formulate a problem
determines almost every steps that follows-
 Sources of research problems:
 Research in social sciences revolves around 4
Ps,
1/28/2023 14
 People: a group of individuals.
 Problems: examine the existence of certain issues or
problems relating to their lives; to ascertain attitude
of a group of people towards an issue.
 Programme: to evaluate the effectiveness of an
intervention.
 Phenomena: to establish the existence of a
regularity (process).
 In practice most of the research studies are based
upon at least a combination of two Ps,
1/28/2023 15
 Every research study has two aspects:
 STUDY POPULATION-
1. People: individual, organisation, groups ,
communities
(They provide you the information or you collect the
information about them)
2. Subject area:
Problems- issues, situations,associations,needs,
profiles.
Programmes:contents, structure, outcomes ,attributes,
satisfaction ,consumers, service providers etc.
1/28/2023 16
 Phenomenon: causes and effect
relationships, the study of a phenomenon it
self.
(Information that you need to collect to find
answers to your research questions)
You can examine the professional field of your
choice in the context of the four Ps in order
to identify anything that looks interesting.
1/28/2023 17
1/28/2023 18
The Process of
Problem Definition
Understand
background of the
problem
Isolate/identify the
problem, not the
symptoms
Determine unit of
analysis
Determine relevant
variables
State research
questions and
objectives
1/28/2023 19
Questions in Research
Design
 What types of questions need to be
answered?
 Are descriptive or causal findings
required?
 What is the source of the data?
1/28/2023 20
Questions in Research
Design
 Can objective answers be obtained by
asking people?
 How quickly is the information needed?
 How should survey questions be
worded?
 How should experimental manipulations
be made?
1/28/2023 21
Research Design Considerations
Three design approaches are
 EXPLORATORY
 CAUSAL
 DESCRIPTIVE
In all cases the main concern is:
WHAT IS THE CORRECT DATA TO USE?
1/28/2023 22
Exploratory Design
Exploratory design is essentially investigatory.
It usually occurs at the preliminary stages of
any research exercise, especially when a
problem is new. It is used to inform a full
research plan.
The approach taken is informal, creative and
driven step by step in an evaluative way. The
design can employ descriptive statistics (basic
level statistics), intuition, hunches, guesses
and judgment.
1/28/2023 23
 Secondary Research
 Experience Surveys
 Analysis of Selected Cases
 Group Interviews
 Individual Depth Interviews
Exploratory Research
Methods
1/28/2023 24
Causal Design
Causal designs seek to establish
relationships between the CAUSE and
EFFECT of events.
1/28/2023 25
Descriptive Design
Descriptive design is the most widely used
approach. It can be used to gauge opinion or
perceptions.
Analyses of data to support such research
can be wide and varied, incorporating
descriptive measures, inference ‘or’
uncountable, hypotheses and special
statistical tests.
The Project Report Preparation and
Presentation Process
Data Analysis
Oral Presentation
Report Preparation
Interpretations, Conclusions, and
Recommendations
Reading of the Report by the Client
Research Follow-Up
Problem Definition, Approach,
Research Design, and Fieldwork
Project Report Format
I. Title page
II. Letter of transmittal (certificate)
III. Letter of authorization
IV. Table of contents
V. List of tables
VI. List of graphs
VII. List of appendices
VIII. List of exhibits
IX. Executive summary
a. Major findings
b. Conclusions
c. Recommendations
Project Report Format
X. Problem definition
a. Background to the problem
b. Statement of the problem
XI. Approach to the problem
XII. Research design
a. Type of research design
b. Information needs
c. Data collection from primary sources
d. Data collection from secondary sources
e. Scaling techniques
f. Questionnaire development and pretesting
g. Sampling techniques
h. Fieldwork
Report Format
XIII. Data analysis
a. Methodology
b. Plan of data analysis
XIV. Results
XV. Limitations and caveats
XVI. Conclusions and recommendations
XVII. Exhibits
a. Questionnaires and forms
b. Statistical output
c. Lists
Elrick & Lavidge Guidelines
Title Page
Use client language in title — avoid "research-eze.”
 "Practices Followed in Selecting Long-Distance
Carriers“ is better than "Long-Distance Service
Study.”
 “Customers' Reactions to an Expanded Financial/
Insurance Relationship” is better than "Relationship
Study."
Elrick & Lavidge Guidelines
Conclusions
Conclusions concerning, for example:
 customer behavior
 customer attitudes or perceptions
 the nature of the markets studied
Generally, in studies with samples designed to
represent the market. Avoid interesting results that
are not relevant to the conclusions
 May be in the form of statement or paragraphs
 Use subheadings to identify conclusions covering
different subjects or market segments
Elrick & Lavidge Guidelines
Recommendations
Recommendations regarding actions that should be taken or
considered in light of the research results:
 Add/drop a product
 What to say in advertising__advertising positioning
 Market segments to select as primary targets
 How to price product
 Further research that should be considered
Should be related to the stated purpose of the research.
Sometimes omitted, for example:
 Client staff members want to author the recommendations
 Study designed merely to familiarize client with a market
Most clients are interested in our suggestions, in spite of the
fact that we may not be familiar with internal financial issues
and other internal corporate factors.
Project Report Writing
 Readers. A report should be written for a specific
reader or readers: the marketing managers who will
use the results.
 Easy to follow. The report should be easy to follow.
It should be structured logically and written clearly.
 Presentable and professional appearance. The
looks of a report are important.
 Objective. Objectivity is a virtue that should guide
report writing. The rule is, "Tell it like it is."
 Reinforce text with tables and graphs. It is
important to reinforce key information in the text
with tables, graphs, pictures, maps, and other visual
devices.
 Terse. A report should be terse and concise. Yet,
brevity should not be achieved at the expense of
completeness.
Reading the Research Report
 Addresses the Problem – The problem being
addressed should be clearly identified and the
relevant background information provided.
 The research design should be clearly described in
non-technical terms.
 Execution of the Research Procedures – The
reader should pay special attention to the manner in
which the research procedures were executed.
 Numbers and statistics reported in tables and
graphs should be examined carefully by the reader.
Reading the Research Report
 Interpretation and Conclusions – The
interpretation of the basic results should not be
differentiated from the results. Any conclusions or
recommendations should not made without a
specification of the underlying assumptions or
limitations should be treated cautiously by the
reader.
 Generalizability – It is the responsibility of the
researcher to provide evidence regarding the
reliability, validity, and generalizability of the findings.
 Disclosure – The reader should carefully examine
whether the spirit in which the report was written
indicates an honest and complete disclosure of the
research procedures and results.
THANQ
1/28/2023 36

Overview of research methodology.pptx

  • 1.
  • 2.
    1/28/2023 2 RESEARCH “A carefulinvestigation ‘or’ inquiry specially search for new facts in any branch of knowledge” (Advanced learner’s Dictionary) “AN ART OF SCIENTIFIC INVESTIGATION” “AN ORGANISED ENQUIRY” “SEARCH FOR FACTS”
  • 3.
     The wordresearch is composed of two word ‘Re’ and ‘search’  ‘Re’ is a prefix meaning again, a new ‘or’ over again.  Search is a verb meaning to examine closely and carefully, to test and try ‘or’ to probe.  Together they form a noun describing a careful, systematic , patient study and investigation in some field of knowledge, undertaken to establish facts ‘or’ principles. 1/28/2023 3
  • 4.
     Research isa structured enquiry that utilizes acceptable scientific methodology to solve problems and create new knowledge that is generally applicable.  Scientific methods consist of systematic observation, classification and interpretation of data. 1/28/2023 4
  • 5.
    1/28/2023 5 A scientificundertaking, by means of logical and systematic techniques, aims to (1) discover new facts or verify and test old facts, (2) analyse their sequences, interrelationships and causal explanations, and (3) develop new scientific tools, concepts and theories which would facilitate reliable and valid study of human behavior”(Young) RESEARCH
  • 6.
    CHARACTERISTICS OF RESEARCH Research is a process of collecting ,analysing and interpreting information to answer questions. But to qualify as research ,the process must have certain characteristics.  It must, as far as possible, be controlled, rigorous ,systematic ,valid and verifiable , empirical and critical.  Controlled: In real life there are many factors that affect an outcome-  The concept of control implies that, in causality in relation of two variable (factors),you set up your study in a way that minimizes the effect of other factors affecting the relationship. 1/28/2023 6
  • 7.
     Rigorous: Youmust be honest in ensuring that the procedure allowed to find answer from question must be relevant, appropriate and justified.  Systematic: This implies that procedure adopted to undertake an investigation follow a certain logical sequences. The different steps cannot be taken in a haphazard way. Some procedures must follow others.  Valid and verifiable: This concept implies that whatever you conclude on the basis of your findings is correct and can be verified by you and others. 1/28/2023 7
  • 8.
     Empirical: Thismeans that any conclusion drawn are based upon hard evidence gathered from information collected from real life experiences or observation.  Critical: The procedures used, and the methods employed is crucial to a research enquiry. The process of investigation must be foolproof and free from drawbacks. The process adopted and the procedure used must be able to withstand critical scrutiny.  Therefore, a process to be called research, it is necessary that it has the above characteristics. 1/28/2023 8
  • 9.
    The Research Process The research process is similar to undertaking a journey.  For a research journey there are two important decisions to make- 1. What you want to find out about.  Or what research question (problems) you want to find answers to: 2. How to go about finding their answers. There are practical steps through which you must pass in your research journey in order to find answer to your research questions. The path to finding answers to your research ‘or’ research questions constitutes research methodology 1/28/2023 9
  • 10.
     At eachoperational step in the research process you are required to choose from a multiplicity of methods, procedures and models of research methodology which will help you to best achieve your objectives.  This is where your knowledge base of research methodology plays a crucial role.  Steps in research process are given below- 1/28/2023 10
  • 11.
  • 12.
    1/28/2023 12 Problem discovery Problem definition (statementof research objectives) Secondary (historical) data Experience survey Pilot study Case study Selection of exploratory research technique Selection of basic research method Experiment Survey Observation Secondary Data Study Laboratory Field Interview Questionnaire Selection of exploratory research technique Sampling Probability Nonprobability Collection of data (fieldwork) Editing and coding data Data processing Interpretation of findings Report Data Gathering Data Processing and Analysis Conclusions and Report Research Design Problem Discovery and Definition
  • 13.
    1/28/2023 13 Representation ofResearch Process through RESEARCH THESIS/PROJECT REPORT Developing the research objectives Collection of Data Preparing the research design including sample Design Extensive Literature Review Analysis of data Results and Discussion (Interpretation) , Conclusions & Recommendations Formulating the research problem (Introduction/statement of the problem/Need of the study)
  • 14.
    1.Formulating the researchproblem  It is the first and most crucial step in the research process-  Main function is to decide what you want to find about,  The way you formulate a problem determines almost every steps that follows-  Sources of research problems:  Research in social sciences revolves around 4 Ps, 1/28/2023 14
  • 15.
     People: agroup of individuals.  Problems: examine the existence of certain issues or problems relating to their lives; to ascertain attitude of a group of people towards an issue.  Programme: to evaluate the effectiveness of an intervention.  Phenomena: to establish the existence of a regularity (process).  In practice most of the research studies are based upon at least a combination of two Ps, 1/28/2023 15
  • 16.
     Every researchstudy has two aspects:  STUDY POPULATION- 1. People: individual, organisation, groups , communities (They provide you the information or you collect the information about them) 2. Subject area: Problems- issues, situations,associations,needs, profiles. Programmes:contents, structure, outcomes ,attributes, satisfaction ,consumers, service providers etc. 1/28/2023 16
  • 17.
     Phenomenon: causesand effect relationships, the study of a phenomenon it self. (Information that you need to collect to find answers to your research questions) You can examine the professional field of your choice in the context of the four Ps in order to identify anything that looks interesting. 1/28/2023 17
  • 18.
    1/28/2023 18 The Processof Problem Definition Understand background of the problem Isolate/identify the problem, not the symptoms Determine unit of analysis Determine relevant variables State research questions and objectives
  • 19.
    1/28/2023 19 Questions inResearch Design  What types of questions need to be answered?  Are descriptive or causal findings required?  What is the source of the data?
  • 20.
    1/28/2023 20 Questions inResearch Design  Can objective answers be obtained by asking people?  How quickly is the information needed?  How should survey questions be worded?  How should experimental manipulations be made?
  • 21.
    1/28/2023 21 Research DesignConsiderations Three design approaches are  EXPLORATORY  CAUSAL  DESCRIPTIVE In all cases the main concern is: WHAT IS THE CORRECT DATA TO USE?
  • 22.
    1/28/2023 22 Exploratory Design Exploratorydesign is essentially investigatory. It usually occurs at the preliminary stages of any research exercise, especially when a problem is new. It is used to inform a full research plan. The approach taken is informal, creative and driven step by step in an evaluative way. The design can employ descriptive statistics (basic level statistics), intuition, hunches, guesses and judgment.
  • 23.
    1/28/2023 23  SecondaryResearch  Experience Surveys  Analysis of Selected Cases  Group Interviews  Individual Depth Interviews Exploratory Research Methods
  • 24.
    1/28/2023 24 Causal Design Causaldesigns seek to establish relationships between the CAUSE and EFFECT of events.
  • 25.
    1/28/2023 25 Descriptive Design Descriptivedesign is the most widely used approach. It can be used to gauge opinion or perceptions. Analyses of data to support such research can be wide and varied, incorporating descriptive measures, inference ‘or’ uncountable, hypotheses and special statistical tests.
  • 26.
    The Project ReportPreparation and Presentation Process Data Analysis Oral Presentation Report Preparation Interpretations, Conclusions, and Recommendations Reading of the Report by the Client Research Follow-Up Problem Definition, Approach, Research Design, and Fieldwork
  • 27.
    Project Report Format I.Title page II. Letter of transmittal (certificate) III. Letter of authorization IV. Table of contents V. List of tables VI. List of graphs VII. List of appendices VIII. List of exhibits IX. Executive summary a. Major findings b. Conclusions c. Recommendations
  • 28.
    Project Report Format X.Problem definition a. Background to the problem b. Statement of the problem XI. Approach to the problem XII. Research design a. Type of research design b. Information needs c. Data collection from primary sources d. Data collection from secondary sources e. Scaling techniques f. Questionnaire development and pretesting g. Sampling techniques h. Fieldwork
  • 29.
    Report Format XIII. Dataanalysis a. Methodology b. Plan of data analysis XIV. Results XV. Limitations and caveats XVI. Conclusions and recommendations XVII. Exhibits a. Questionnaires and forms b. Statistical output c. Lists
  • 30.
    Elrick & LavidgeGuidelines Title Page Use client language in title — avoid "research-eze.”  "Practices Followed in Selecting Long-Distance Carriers“ is better than "Long-Distance Service Study.”  “Customers' Reactions to an Expanded Financial/ Insurance Relationship” is better than "Relationship Study."
  • 31.
    Elrick & LavidgeGuidelines Conclusions Conclusions concerning, for example:  customer behavior  customer attitudes or perceptions  the nature of the markets studied Generally, in studies with samples designed to represent the market. Avoid interesting results that are not relevant to the conclusions  May be in the form of statement or paragraphs  Use subheadings to identify conclusions covering different subjects or market segments
  • 32.
    Elrick & LavidgeGuidelines Recommendations Recommendations regarding actions that should be taken or considered in light of the research results:  Add/drop a product  What to say in advertising__advertising positioning  Market segments to select as primary targets  How to price product  Further research that should be considered Should be related to the stated purpose of the research. Sometimes omitted, for example:  Client staff members want to author the recommendations  Study designed merely to familiarize client with a market Most clients are interested in our suggestions, in spite of the fact that we may not be familiar with internal financial issues and other internal corporate factors.
  • 33.
    Project Report Writing Readers. A report should be written for a specific reader or readers: the marketing managers who will use the results.  Easy to follow. The report should be easy to follow. It should be structured logically and written clearly.  Presentable and professional appearance. The looks of a report are important.  Objective. Objectivity is a virtue that should guide report writing. The rule is, "Tell it like it is."  Reinforce text with tables and graphs. It is important to reinforce key information in the text with tables, graphs, pictures, maps, and other visual devices.  Terse. A report should be terse and concise. Yet, brevity should not be achieved at the expense of completeness.
  • 34.
    Reading the ResearchReport  Addresses the Problem – The problem being addressed should be clearly identified and the relevant background information provided.  The research design should be clearly described in non-technical terms.  Execution of the Research Procedures – The reader should pay special attention to the manner in which the research procedures were executed.  Numbers and statistics reported in tables and graphs should be examined carefully by the reader.
  • 35.
    Reading the ResearchReport  Interpretation and Conclusions – The interpretation of the basic results should not be differentiated from the results. Any conclusions or recommendations should not made without a specification of the underlying assumptions or limitations should be treated cautiously by the reader.  Generalizability – It is the responsibility of the researcher to provide evidence regarding the reliability, validity, and generalizability of the findings.  Disclosure – The reader should carefully examine whether the spirit in which the report was written indicates an honest and complete disclosure of the research procedures and results.
  • 36.