Op zoek naar kristallisatie van ICT in het Onderwijs
 Voorstel voor accenten in researchprogramma’s en kennismanagement




       Een programmerings studie uitgevoerd op verzoek van
   de Programmaraad Onderwijs-Onderzoek (PROO) van NWO




                        P.C. van den Dool
                         J.W.G. Geerligs
                             J. Massy
                           G.J. van Oel
                          J.P. van Schie




                            Juli 2000




                  Zie ook www.observETory.com
Inhoudsopgave

1   Aanleiding en context                                                                    3
1.1 Aanleiding: update programmering gewenst                                                 3
1.2 Context: Door ICT naar een dynamisering van de didactiek                                 3
1.3 Conclusie in de vorm van vele vragen                                                     6
1.4 De opbouw van het rapport                                                                6

2   Eerste benchmarking ICT en onderwijs                                                     9
2.1 Ambities met ICT zijn groot, óók binnen het onderwijs                                    9
2.2 Snapshot benchmarking: waar staan we?                                                    9
2.3 Internationale indicatoren en trends                                                     10
2.4 Conclusie                                                                                18

3   Het onderzoekslandschap: ICT en onderwijsonderzoek in Nederland                          19
3.1 De Programmeringstudie "Van didactische driehoek naar lerend veelvlak"                   19
3.2 De aanvragen voor de programmeringen 1999 en 2000                                        21
3.3 Het landschap geportretteerd                                                             22
3.4 Conclusies en aanbevelingen                                                              28

4. Kaart en agenda voor de kennisbehoeften ‘ICT èn Onderwijs’                                29
4.1 De filosofie achter de kaart voor ‘ICT èn onderwijs’                                     30
4.2 Samenvatting van de belangrijkste conclusies                                             31
4.3 De kaart voor ICT-onderzoek en –kennismanagement                                         33
4.4 De agenda voor de (onderwijs)onderzoeks- en onderwijspraktijkwereld                      43
4.5 Conclusies en aanbevelingen                                                              51

5. Overzicht en evaluatie van internationale programma’s & projecten                         53
5.1 Present policy and programmes of the EU on R&D                                           53
5.2 Interagency Education Research Initiative (IERI)                                         62
5.3 Een selectie van internationale projecten                                                66
5.4 Conclusies en aanbevelingen                                                              74

6. Nieuwe thema’s en accenten binnen het PROO programma 2001                                 77
6.1 Een nieuwe ordening                                                                      77
6.2 Thema 1: Educatieve functies van ICT: interactie van product en proces                   80
6.3 Thema 2: E-ICT expertise: digital fluency en de organisatie van expertise ontwikkeling   84
6.4 Thema 3: E-ASPECTEN van onderwijs: ICT als facet binnen onderwijs                        91
6.5 Typen onderzoek en aanvullende criteria                                                  98
6.6 Tenslotte                                                                                99

Bijlage A. Nederlandse literatuur ICT en onderwijs 1997-1999                                 101




                                                  1
2
1        Aanleiding en context
In dit hoofdstuk geven we kort aan waarom het wenselijk is om opnieuw een programmeringskader
voor ICT en Onderwijs te ontwikkelen. Men zegt wel dat op het WWW de ontwikkelingen elke drie
maanden een jaar verder zijn. In dat licht is de vorige programmering1 alweer 8 jaar oud! Dat is
uiteraard wat overdreven, veel is nog van toepassing. Maar toch, ook de ontwikkelingen op het vlak
van de integratie van ICT in het onderwijs gaan snel. Dat blijkt bijvoorbeeld wel uit de gegevens van
de ICT monitor2. Zie ook de cijfers in hoofdstuk 2. Ook kwalitatief gaan de ontwikkelingen snel zo
blijkt ook de ICT Schoolportretten van de Inspectie van whet Onderwijs3. Bent u recent nog wel eens
in een klaslokaal van een basisschool geweest? Ziet er in veel gevallen echt anders uit dan een paar
jaar geleden hoor! In dit hoofdstuk schetsen we in hoofdlijn iets van het debat rond ICT, de nieuwe
economie, digitaal Nederland en wat dat met verbetering van de kwaliteit van het onderwijs van doen
zou kunnen hebben.We sluiten af met de opbouw van dit rapport. Daarbij geven we ook aan wat de
belangrijkste verschillen en overeenkomsten zijn met de eerdere programmering: breedte versus
focus!


1.1 Aanleiding: update programmering gewenst

De Programma-Raad OnderwijsOnderzoek (PROO) wil gericht aandacht besteden aan de
kennisleemtes in de onderwijstechnologie en aan vraagstukken rond de relatie tussen ICT en
Onderwijs. Sedert 1998 is bij NWO in de rondes voor het programma van 1999 en 2000 onderzoek
ingediend naar aanleiding van de programmeringsstudie “Van didactische driehoek naar lerend
veelvlak”. Gelet op de snelle ontwikkelingen op het terrein van ICT en onderwijs had de PROO
behoefte aan een grondige update van de programmering. Op basis van de ervaringen met de
programmeringstudie van 98, aan de hand van een verkenning van het onderzoekslandschap in
Nederland, een internationaal overzicht van de relatie tussen research, ontwikkeling en innovatieve
praktijk en op grond van de ontwikkeling in beleid en praktijk wordt in deze tekst een nadere
prioritering en accentuering van onderwijsonderzoek op het terrein van ICT en onderwijs aangegeven.


1.2 Context: Met ICT naar een dynamisering van de didactiek?

Aandacht voor ICT staat hoog op de beleidsagenda voor de onderwijsontwikkeling. Er bestaan grote
verwachtingen met betrekking tot de bijdrage die ICT kan leveren aan de oplossing van een grote
variatie aan onderwijsproblemen. In de onderwijspraktijk en het onderwijsbeleid is de laatste tijd meer
aandacht ontstaan voor de vraag naar de inhoudelijke en de onderwijskundige betekenis van ICT.

Zo wijst de Onderwijsraad met nadruk op de noodzaak meer kennis te ontwikkelen rond het thema
“dynamisering van de didactiek” met behulp van ICT (zie www.onderwijsraad.nl). Ook de minister
van onderwijs is bij de kamerbehandeling van de nota Onderwijs-Online in de zomer van 1999 heel

1
 Zie http://projects.edte.utwente.nl/proo/ P.C. van den Dool, J.C.M.M. Moonen en A.G. Kraan (1998) Van didactische
driehoek naar lerend veelvlak, naar een researchprogramma met impact, NWO Den Haag
2
  www.ictmonitor.nl Zie bijvoorbeeld de snelle ontwikkelingen op het vlak van de infrastructuur in het basisonderwijs.
3
  In het voorjaar van 2000 heeft de Inspectie van het onderwijs een vijftal portretten gemaakt als proeve voor een grotere
meerjarige reeks. Op de ontwikkeling in de scholen (basisscholen en een PABO) valt nog van alles aan te merken maar het
beeld dat ontstaat is er een van dynamiek, beweging, vallen en opstaan maar vooral ook voortgang boeken. Na de zomer van
2000 zijn deze portretten te vinden op www.owinsp.nl

                                                            3
helder geweest in zijn stelling dat de onderwijsinhoudelijke benutting van ICT de komende jaren hoog
op de agenda dient te staan (zie ook www.ictenonderwijs.nl).
Vanuit de centrale overheid wordt zwaar ingezet op:
a) De ontwikkeling van Kennisnet;
b) Nascholing van docenten;
c) Aandacht voor de beheersproblemen;

En beperkter op
d) Stimuleren van de markt voor educatieve software ontwikkeling;

Daarnaast wensen de bewindslieden van OCenW waar zinvol de te ondernemen acties nadrukkelijker
en directer te verbinden met andere onderwijsvernieuwingen als: - kwaliteit van de leraar, - weer
samen naar school, - het studiehuis, -onderwijsproblemen rond klassenverkleining en de verbetering
van de onderwijskansen door vergroting van de betrokkenheid van de ouders bij de school,
ontwikkeling van het VMBO, versterking van het bètatechnisch onderwijs. Al deze punten komen bij
diverse prioriteiten van het PROO programma 2001 terug en dus niet alleen bij ICT. Zie bijvoorbeeld
het thema leerkracht bij beroepsonderwijs. Juist die dwarsverbindingen zullen in nieuwe
onderzoeksvoorstellen wederom van doorslaggevend belang zijn om het onderzoek een strategische
functie te geven.

ICT in het curriculum is noch een revolutie noch een rimpeling. ICT bij onderwijzen en leren betekent
op de langere termijn een structurele en culturele verschuiving in de constellaties van rollen en
functies binnen de onderwijsleerprocessen. Het lijkt erop dat digitalisering ook op het onderwijs, net
als op andere segmenten van de maatschappij een duurzaam en diep doordringende invloed zal
hebben. Zie bijvoorbeeld ook het SMO boek 1998-84. (www.smo.nl) waarin ook aandacht gevraagd
wordt voor de andere positie van de leerling in een digitale cultuur. Door NWO is in samenspraak met
diverse departementen eveneens een initiatief genomen om een (bescheiden) stimuleringsprogramma
onder de noemer Maatschappelijke Effecten Elektronische Snelweg in te richten. In 2000 is daarvoor
de eerste selectieronde. Het gaat om vraagstukken rond de betekenis van de Elektronische snelweg
voor arbeidsorganisaties, arbeidsmarkt, sociaal culturele participatie, ruimtelijke ontwikkelingen en
onderwijs en scholing. Drie perspectieven staan daarbij centraal: nieuwe vormen van bedrijvigheid en
arbeid, toegankelijkheid en verdeling en maatschappelijke transformaties. Ook hier blijken
vraagstukken rond de betekenis van ICT voor scholing en rond digitale geletterdheid tot de kern van
het onderzoeksdomein te behoren5.

Daarnaast wordt de afgelopen tijd steeds vaker gesignaleerd dat de integratie van ICT in het onderwijs
niet als een geïsoleerd verschijnsel behandeld dient te worden. Het kabinet heeft in haar recente nota
“De Digitale Delta” duidelijk aangegeven welke relaties er liggen tussen de stimulering van de
kenniseconomie, de ontwikkeling van zaken als e-commerce en het belang van de ontwikkeling van
kennis en vaardigheden binnen het onderwijs. Ook in Europees verband worden de relaties tussen de
ontwikkeling van de kennissamenleving en de ontwikkeling van digitale vaardigheden steeds vaker
benadrukt. (zie www.minez.nl en www.nederlandgaatdigitaal.nl)

Tevens wordt in toenemende mate en door een bredere groep aan partijen erkend dat ICT en onderwijs
ook gezien kan worden als facet van andere beleidsprioriteiten en beleidsoperaties binnen het
onderwijs zelf. Veel genoemde thema’s in dit verband zijn onderwijskansen en

4
  Zie K.Bakker, P. Conijn, P.C. van den Dool en W.J. Kohnstapel-Lubbers, (1998) De digitale revolutie in het onderwijs: ICT
als deus ex machina. SMO, Den Haag,
5
  Zie in dit verband www.nwo.nl de site van MAG en bij de RUG de INFOMES site via GAMMA.

                                                            4
achterstandsbestrijding, tegengaan voortijdig schoolverlaten, klassenverkleining, professionaliteit en
arbeidsomstandigheden docenten, de relatie onderwijs en samenleving, de relatie onderwijs en cultuur
de relatie onderwijs en bedrijfsleven. Steeds staat de vraag centraal welke ondersteuning de inzet van
ICT kan bieden voor de benadering van die beleidsproblemen.

Op zich kunnen deze ontwikkelingen gezien worden als een erkenning dat ICT diep gaat ingrijpen in
vorm en aard van diverse maatschappelijke verschijnselen. In dat verband heeft het kabinet ook
besloten tot een meerjarige en intensieve verkenning van een aantal verschijnselen onder de noemer
“Infodrome “ (zie www.infodrome.nl). De Wetenschappelijke Raad voor Regeringsbeleid (WRR)6,
heeft in een van haar huidige onderzoeks- en advieslijnen ook aandacht voor de rol van
kennismanagement in de maatschappij in relatie tot arbeidsmarktdynamiek, waarbij ze stelt dat "De
voortgaande technologische ontwikkeling, internationalisering en informatisering heeft ingrijpende
consequenties voor het belang van kennis in de samenleving".

Ook de voorgenomen verkenning van de Raad voor Maatschappelijke Ontwikkeling op het terrein van
ICT en maatschappelijke participatie. (www.rmo.nl) past in deze verbreding van de belangstelling
voor ICT. Het SCP heeft reeds gepubliceerd over de mogelijke maatschappelijke tweedeling. In haar
studie naar de digitale leefwereld geeft zij aan dat toegang tot infrastructuur, netwerken en PC’s thans
een rol speelt bij een digitale tweedeling en aandacht behoeft. Tevens laat zij zien dat in toenemende
mate de beschikking over digitale vaardigheden cruciaal wordt. (www.scp.nl)

In het werkplan voor 2000 van de nieuwe directie ICT binnen het ministerie van onderwijs cultuur en
wetenschappen komen de genoemde thema’s ook nadrukkelijk terug. Daarnaast geldt dat deze directie
zich nadrukkelijk ten doel stelt de monitor- en analyse functie op het vlak van ICT en onderwijs verder
te versterken. Tevens ambieert men de vormgeving van een “onderwijstechnologiebeleid”. Onder een
onderwijstechnologiebeleid verstaan we een systematische stimulering van de aanwending van nieuwe
technologie in het onderwijs. Naast het stimuleren van investeringen in hard- en software en
nascholing moet een onderwijstechnologiebeleid zich ook vooral richten op het aanjagen van innovatie
en het ontwikkelen en verspreiden van nieuwe kennis en het ontsluiten van ervaringskennis. We zullen
daar in hoofdstuk 4 nader op ingaan.

Ook het toezicht van de inspectie van het onderwijs richt zich sinds kort ook expliciet op het aspect
van de “integratie van ICT in het onderwijs” in relatie tot de kwaliteit van het onderwijs binnen de
diverse sectoren Mede onder invloed van Investeren en Voorsprong en Onderwijs-Online heeft het
aspect ICT in toenemende mate aandacht gekregen binnen de toetsingskaders van de inspectie7. (zie
www.owinsp.nl). Zo wordt in de voortgangsrapportage van de minister van onderwijs, cultuur en
wetenschappen aan de TK over de uitvoering van het beleid van Onderwijs-Online, aangekondigd dat
de inspectie de opdracht heeft gekregen schoolportretten op te stellen waaruit een nader beeld op basis
van praktijkervaringen moet ontstaan over de feitelijke integratie van ICT in de
onderwijsleerprocessen en leermiddelen, expertise van docenten en de onderwijskundige
bedrijfsvoering van scholen. Deze kwalitatieve inspectie-indrukken beogen een bijdrage te leveren aan
het debat over de dynamisering van de didactiek met behulp van ICT. Zomer 2000 zijn de eerste vijf
schoolportretten gepubliceerd (zie www.owinsp.nl)

Beantwoording van vragen naar de mogelijkheden van ICT binnen het onderwijs, naar de
randvoorwaarden en effecten daarvan en ook een zinvol debat over de dynamisering van de didactiek

6
    http://www.wrr.nl
7
 Zie de Onderwijsverslagen over 1998 en 1999 waarin expliciet aandacht gegeven wordt aan de integratie van ICT in a) de
onderwijsleerprocessen en de onderwijsleermiddelen; b) de expertise van onderwijzend en niet onderwijzend personeel en: c)
de onderwijskundige bedrijfsvoering van de scholen en instellingen.
                                                            5
met behulp van ICT, kan alleen plaatsvinden indien diverse soorten kennis op dat terrein beschikbaar
komen. Diverse soorten van onderzoek en andere vormen van kennisverwerving en kennis presentatie
zijn daartoe noodzakelijk.

Het beschikbaar krijgen van die grote variatie aan kennis vraagt om een grote diversiteit aan
onderzoeks- en ontwikkelingswerk. In dat verband is ook belangrijk de vraag die de Tweede Kamer
heeft gesteld naar aanleiding van het advies van de PROO om een stimulans te geven aan het
onderwijstechnologisch onderzoek. Ook bij de politiek bestaat begrip voor het feit dat een majeure
operatie als de integratie van ICT in het onderwijs, investeringen in kwaliteit en kwantiteit aan kennis-
en onderzoeksprogramma’s noodzakelijk maakt. Ook in juni 2000 is bij de behandeling in het
parlement opnieuw duidelijk geworden dat de politiek de vinger aan de pols wil houden op het vlak
van de onderwijskundige innovatie en dynamisering.


1.3 Conclusie in de vorm van vele vragen

Samenvattend kunnen we concluderen dat er vele kennisleemtes zijn rond ICT en onderwijs. Op
welke plaatsen in het onderwijs is de toepassing van informatie- en communicatietechnologie
problematisch als gevolg van een tekort aan kennis? In de dynamiek van toenemende ICT-
mogelijkheden en ICT-gebruik is niet direct duidelijk wat de precieze aard van die problemen is. Is het
gebrek aan visie op de samenleving of op de rol van onderwijs in de samenleving die door ICT
veranderd is, is het een gebrekkige ICT-infrastructuur, is er te weinig geld, of is er een tekort aan
kennis? Hoe de kennisvraag voor de onderwijstechnologie te articuleren? Welke ICT-technologie kan
hulpmiddelen in het onderwijs vervangen (substitutie)? Waar kan het onderwijs met ICT van binnenuit
het leerproces vernieuwen (interne transformatie)? Welke nieuwe leerprocessen kunnen met ICT
worden ontwikkeld (design)? Welke nieuwe leerprocessen kunnen worden gerealiseerd (externe
transformatie)? In dit rapport gaan we eerst op zoek naar antwoorden op deze vragen om vervolgens in
hoofdstuk 6 prioritaire accenten voor nieuw onderwijsonderzoek te formuleren.


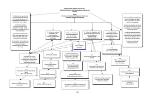
1.4 Opbouw van het rapport8

Het rapport geeft in hoofdstuk 2 een korte schets van de kerncijfers over ICT en Onderwijs in
Nederland in een internationale context. Vervolgens wordt in hoofdstuk 3 een schets gegeven van het
onderzoekslandschap op het vlak van ICT en onderwijs. Tevens gaan we in op de ervaringen met de
onderzoeksthema’s uit de PROO programma’s van 1999 en 2000. In hoofdstuk 4 gaan we nader in op
de vraag naar de kennisbehoeften. Op welke punten is behoefte aan nieuwe kennis rond ICT en
onderwijs. We gaan in op vragenstellers en de issues die zij inbrengen. Het hoofdstuk gaat ook nader
in op een bredere strategie voor het beantwoorden van de kennisvraag. Naast fundamenteel strategisch
onderzoek spelen namelijk ook andere vormen van kennisproductie en kennisverspreiding een rol. Met
name op het vlak van innovatief ontwerp van onderwijs en “design experiments” is een joint venture
vanuit NWO met andere partijen gewenst en mogelijk. In hoofdstuk 5 presenteren we aantal
internationale ontwikkelingen rond de verbinding van wetenschappelijk onderzoek met
ontwikkelingswerk en praktijkinnovatie op het terrein van ICT en onderwijs. In hoofdstuk 6 wordt op
basis van de gecumuleerde bevindingen in de voorgaande hoofdstukken een herordening van het
programmeringskader en nieuwe thema's en accenten voor nieuwe onderwijsonderzoek voor 2001 en
verder beschreven.

8
 Het rapport is het resultaat van teamwork. Hoofdstuk 1 is geschreven door Van den Dool, hoofdstuk 2 door Ten
Brummelhuis (OCTO) Van den Dool en Van Schie, hoofdstuk 3 door Van Oel, hoofdstuk 4 door Geerligs en Van den Dool,
hoofdstuk 5 door Massy en Van Schie en hoofdstuk 6 door Van den Dool en Van Oel.
                                                         6
Op onderdelen zoals de hoofdstukken 2, 3 en 5 heeft deze studie het karakter van een “Stand van
Zaken” overzicht. In dat verband hebben we wel eens met een (wat jaloers) schuin oog gekeken naar
een publicatie als het Educational Media and Technology Yearbook waarvan in 2000 alweer de 25ste
versie verscheen9. Een mooi overzicht met trends, thema’s, onderzoeksproductie, experts die in het
zonnetje worden gezet en vooral veel feitelijke informatie over instituten en programma’s. Voor een
verheldering van de kaart van de onderwijstechnologie in Nederland zou het een goede zaak zijn een
dergelijk jaarboek ook in Nederland te gaan maken!

De aard van deze programmering is deels dezelfde en deels anders als de programmering “Van
didactische driehoek naar lerend veelvlak” van 199810. Ook nu gaan we in op de ontwikkelingen in de
contexten van maatschappij, beleid en praktijk. We besteden nu geen aandacht aan de technologische
ontwikkelingen anders dan signaleringen op het vlak van de infrastructuur in hoofdstuk 2. In feite
bevat het lerend veelvlak een brede caleidoscoop aan thema’s, weliswaar geordend en geprioriteerd
maar wel omvattend. In deze programmering zijn we enerzijds selectiever door binnen de oude
thema’s een beperkt aantal accenten uit te diepen en prioriteit te geven. Dat kon ook op basis van de
ervaringen met de eerdere programmering en door een aantal convergerende trends die gesignaleerd
kunnen worden.

Zie de specifieke prioriteiten bij thema’s 1 “Educatieve functies van ICT: interactie van product- en
proceskarakteristieken” met als accenten a) “interactie tussen productkenmerken van ICT en
procesaspecten van het leren bij representatie- en visualisatietechnieken”; b) “vakdidactische
vraagstukken”; c) “internet als onderzoeksomgeving” en 2 “E-ICT expertise: de organisatie van de
educatieve ICT expertise ontwikkeling” met als accenten: d) “ICT competenties van docenten”; e)
“verwerven van ICT competenties”; f) “digitale geletterdheid bij leerlingen en volwassenen;
Het thema 3: “E-aspecten van onderwijs: ICT als facet van onderwijsproblemen” is anderzijds weer
heel breed van karakter. Gelet op de beperkte conceptualisering op dit terrein kiezen we hier voor een
meer open benadering rond een aantal thema’s. g) “digitale tweedeling”; h) “digitale
klassenverkleining”; en i) “de cultuur van het internet”.

Signaalwoorden in ons advies zijn:

a) Focus op de relatie tussen karakteristieken van de ICT producten en middelen en de kenmerken
   van verloopsvormen van de onderwijsleerprocessen. Verdieping en speciale aandacht voor de
   werking van hulmiddelen voor visualisering en schematisering;
b) Speciale aandacht voor de expertise ontwikkeling van docenten rond digitale vaardigheden en de
   educatieve aanwending van ICT binnen het onderwijs;
c) Verbreding naar onderzoek waarin de relatie tussen ICT en andere facetten van het
   onderwijsbeleid centraal staan;
d) Slim combineren van diverse vormen van kennisontwikkeling, kennisverwerving, praktijkkennis
   en ervaringsuitwisseling door systematische samenwerking tussen onderzoekers, ontwikkelaars,
   ICT ontwerpers en innovatieve praktijk.




9
  Zie Branch (R.M.) en Fitzgerald (M.A.) 2000, Educational Media and Technology Yearbook, Libraries Unlimited
Englewood
10
   zie noot 1 voor de volledige verwijzing
                                                          7
8
2 Eerste benchmarking ICT en onderwijs11
In dit hoofdstuk gaan we in op de vraag waar Nederland staat op het vlak van ICT en Onderwijs. Het
is een goed gebruik om voor lastige vraagstukken je steeds af te vragen: en hoe doen ze dat over de
grens? Elders in Europa en vooral ook in de voortgeschreden regio’s elders op de wereldbol. In dit
hoofdstuk een eerste weerslag van een poging daartoe. Er wordt veel onderzocht op het vlak van ICT
maar voordat we betrouwbare en vergelijkbare indicatoren hebben op dit nieuwe terrein dan zijn we
wel wat jaren verder. In dit hoofdstuk baseren we ons op wat materiaal dat over ICT en onderwijs in
een comparatieve context beschikbaar is. De empirische basis voor een gefundeerd oordeel is erg
smal. Toch durven wij de veronderstelling aan dat Nederland het bij ICT en Onderwijs niet slechter
doet dan bij de meer algemene gebruikskarakteristieken van ICT. We zitten mondiaal gesproken
midden in de kopgroep!


2.1 Ambities met ICT zijn groot, óók binnen het onderwijs

De minister van onderwijs heeft in de kabinetsnota Onderwijs-Online de nationale ambities op het
terrein van ICT en onderwijs neergelegd. Die ambities zijn politiek breed ondersteund. Bij de
kamerbehandeling is aandacht gevraagd voor een goede balans tussen de speerpunten machines,
mensen en methoden. Tevens is aandacht gevraagd voor de relatie met de kwaliteit van het onderwijs
en voor de dynamisering van de didactiek. Het kabinet heeft in haar nota van juni 1999 “De Digitale
Delta” duidelijk aangegeven welke relaties er liggen tussen de stimulering van de kenniseconomie, de
ontwikkeling van e-commerce en daarmede het belang van de ontwikkeling van een digitaal geletterde
samenleving. Recent hebben Booz, Allen en Hamilton (2000)12 op verzoek van EZ een update
gemaakt van hun “ICT benchmarking” van Nederland en met name Europa ten opzichte van de USA
en Japan/Azie. Daaruit komt naar voren dat Europa op het terrein van de ICT bedrijvigheid achterloopt
op de ontwikkelingen in de VS en Japan. Op het terrein van de mobiele communicatie loopt Europa
weer voorop. In de studie zelf is geen enkel gegeven opgenomen over ICT en Onderwijs anders dan
een verzuchting dat het anders en beter moet. Dit weerhield een consultant van genoemd bureau er
eind maart 2000 in een uitzending van NOVA overigens niet van al zwaaiend met het rapport te
stellen dat Nederland op het terrein van ICT en onderwijs gezien moest worden als een Zuid Europees
land. Dat statement wordt vaker vernomen, maar blijkt op geen enkele wijze uit de beschikbare
indicatoren.


2.2 Snapshot benchmarking: waar staan we?

Een globale indruk van de positionering die Nederland
binnen de informatiesamenleving inneemt biedt de
zogenoemde IDC/ISI-indeling. De ISI13 gebruikt bij de
beoordeling variabelen als: het aantal pc's per hoofd van de
bevolking, - de pc dichtheid in de scholen, - de toegang tot
het internet thuis en in het onderwijs, maar ook: - het aantal

11
    Ontleend aan werk samen met Alfons ten Brummelhuis UTwente en
ICTmonitor (www.ICTmonitor.nl) ten behoeve van een zogenoemde
“Snapshot-benchmarking” voor de directie ICT van OCenW waarvoor dank!
12
   ICT Benchmarking Booz, Hamilton en Allen 2000 www.minez.nl
13
   zie :   http://www.worldpaper.com/ISI/variabls.html
                                                       9
kranten en televisies per hoofd van de bevolking, - de penetratie van de IT-Infrastructuur in het
bedrijfsleven, - het nationaal investeringsniveau op het IT-gebied, enz.
Op basis van economische kenmerken ordent de ISI landen in vier typen. In aflopend rangorde: de
'skaters', de 'striders', de 'sprinters' en de 'strollers'. In het lijstje met de hoogste ranking, namelijk de
'skaters', neemt Nederland de zevende plaats in na de VS, Canada en Scandinavië, maar voor landen
als Japan, het Verenigd Koninkrijk en Duitsland.

Om de positie van Nederland op de internationale ICT en Onderwijs kaart concreter te situeren hebben
we enkele internationale indicatoren en trends voor een snapshot benchmarking nader verkend.


2.3 Internationale indicatoren en trends

Achtereenvolgens komen aan bod:

a)     Machine- aspecten: computerdichtheid, netwerken binnen de scholen en toegang tot internet;
b)     Methoden - aspecten: beschikbaarheid en kwaliteit educatieve software
c)     Mens- aspecten: expertise bij docenten en bij leerlingen/studenten.
d)     Gebruiks- aspecten: omvang van en aard van het gebruik bij docenten/leerlingen/studenten.
e)     Middelen - aspecten: investeringsniveau’s
f)     Samenwerkings - aspecten: betrokkenheid bedrijfsleven;
g)     Onderwijstechnologiebeleid: welke innovatieprojecten, welke kennisprogramma’s, welke research
       impulsen.


a)      Machine aspecten: PC’s, randapparatuur, toegang tot Internet

De ICT - monitor14 laat het volgende beeld zien:

Kwantiteit
Het Nederlandse onderwijs neemt ten opzichte van andere landen op het gebied van de
beschikbaarheid van computerapparatuur (uitgedrukt in een leerling/computer ratio) een relatief
gunstige positie in. Nederland behoort tot de kopgroep. Vooral in het basisonderwijs is de
beschikbaarheid van computerapparatuur in de afgelopen jaren zeer sterk gestegen. De Stichting
Computerbemiddeling Onderwijs (SCBO), tegenwoordig Furbie, heeft hierbij een belangrijke rol
vervuld door computers uit het bedrijfsleven en overheidsinstellingen tegen een gering bedrag aan
onderwijsinstellingen beschikbaar te stellen. Tot voor kort werden vooral computers met een 486-
processor geleverd. Momenteel wordt standaard een computer geleverd met een Pentium-processor.

Kwaliteit
Wanneer de kwaliteit van de ICT-infrastructuur in ogenschouw wordt genomen, heeft het Nederlandse
basisonderwijs een achterstand ten opzichte van de meeste andere landen. Deze achterstand komt niet
alleen tot uitdrukking in de kwaliteit van de beschikbare apparatuur (bv. uitgerust met een Pentium
processor of geschikt voor multimedia programma’s) maar komt ook naar voren in de beschikbaarheid
van overige voorzieningen zoals kleurenprinter, scanner of toegang tot Internet.




14
     Nederlandse gegevens ICT Monitor www.ICTmonitor.nl
                                                          10
Tabel 1: Beschikbaarheid van computers in 1999 (tussen haakjes het verschil met 1998)

                                    Studenten per computer: Nederland

                                    Basisonderwijs                      Voortgezet onderwijs
    Leerling/computer ratio         16 (-7)                             13 (-2)
    (totaal aantal computers)

    Leerling/computer ratio         17 (-10)                            18 (-2)
    (computers waar leerlingen
    gebruik van kunnen maken)

    Gemiddeld aantal computers      22 (+7)                             96 (+29)
    per school

                                    Percentage scholen met toegang
    Toegang tot Internet            38 (+14)                            86 (+12)



•     Nederland behoort tot de kopgroep. Op het machine aspect bevindt Nederland zich vooraan in het
      Europese peloton. De kopgroep wordt gevormd door (enkele staten van) de USA, Australië, het
      Verenigd Koninkrijk, Scandinavië en Singapore Nederland loopt voor op alle Europese landen die
      op de kaart ten oosten en ten zuiden liggen.

•     De kwaliteit van de ICT-infrastructuur heeft het in het Nederlandse basisonderwijs een achterstand
      ten opzichte van de meeste andere landen. De scholen voor voortgezet onderwijs zijn in
      vergelijking met basisscholen uitgerust met meer moderne apparatuur en behoren ook op dit
      aspect tot de internationale top.

Tabel 2. Internationale "vergelijking" student/computer-ratio

                                    Studenten per computer: Internationale vergelijking15

                                    Basisonderwijs                      Voortgezet onderwijs
 USA (grote regionale spreiding)    6                                   5
 Zweden                             10                                  5
 Australië                          10                                  7
 Canada                             11                                  9
 Verenigd Koninkrijk                13                                  9
 Finland                            12                                  14
 Denemarken                         13                                  13
 Nederland                          16                                  13
 Singapore                          17                                  12
 Nieuw Zeeland                      20                                  10
 Frankrijk                          35                                  18
 Bondsrepubliek Duitsland           150                                 30

15
  Combinatie van bronnen: RM-G7report,1998; NCES-US,1999; DFEE-UK,1999; ICT-monitor-NL,1999; MOE-
Singapore,1999
                                                    11
§   76 % van de klassen in de VS hebben toegang tot het Internet. Nederland volgt ook hier de
    kopgroep na Singapore, Zweden, Australië, Canada, het Verenigd Koninkrijk en de Verenigde
    Staten


b) Methoden aspecten: de markt voor educatieve programmatuur en content

De behoefte van leraren aan programmatuur hangt nauw samen met het stadium van invoering van
ICT ofwel de ervaring met het gebruik van computers bij het lesgeven en de visie op de inrichting van
het onderwijs. De vraag naar programmatuur is zowel divers als dynamisch. Enerzijds zijn er veel
leraren die behoefte hebben aan programmatuur die nauw aansluit bij de lesmethode en anderzijds zijn
er ook veel leraren die de voorkeur geven aan programmatuur die los van de bestaande methode kan
worden gebruikt. In toenemende mate is er behoefte aan programmatuur die in staat is verschillende
functies van het leerproces integraal te ondersteunen (instructie, oefenen, toetsing, feedback,
registratie).

•   De behoefte van leraren aan programmatuur hangt nauw samen met de ervaringen van leraren in
    het gebruik van computers bij het lesgeven en de visie op de inrichting van het onderwijs. De
    vraag naar programmatuur is zowel divers als dynamisch.

•   De markt voor educatieve software blijft een heel moeilijke. Door subsidieconstructies en
    (internationale) onderwijsnetwerken worden wel zaken aangejaagd. In toenemende mate ontstaat
    ook (educatieve) inhoud buiten het onderwijs die goed bruikbaar is. Internationale uitwisseling en
    afstemming op dit terrein blijft geboden.

•   De markt voor e-learning als oplossing voor bedrijfsopleidingen zal naar verwachting de komende
    jaren sterk groeien. Daar valt in elk geval voor het tertiair onderwijs wel veel van af te tappen.


a) Mensaspecten: vaardigheden en kennis

Internationale surveys laten een divers beeld zien.16 Zo geven diverse Amerikaanse surveys aan dat 1
op de 5 docenten zich niet bekwaam voelt op het vlak van de onderwijskundige inzet van de ICT. Ook
Fins onderzoek geeft aan dat daar nog een grote bottleneck zit.

Opvallend in dit verband is dat Engelse onderwijzers veel zelfbewuster zijn van hun eigen
vaardigheden. Rond de 65% zegt zich vertrouwd te voelen met het toepassen van ICT in het
onderwijs. Daarmee zal samenhangen dat het percentage Engelse docenten dat ook geschoold is op dit
punt hoog is namelijk rond de 90%.



16
    een overzicht van de gebruikte bronnen:
ISI Indexwww.worldpaper.com/ISI/variabls.html;
OECD materiaal ‘ICT and the quality of learning’ http://bert.eds.udel.edu/oecd;
G7 onderzoek Research Machines www.rm.com/reports/;
USA CEO forum: Survey Teachers and ICT www.ceoforum.org;
Diverse UK survey’s BECTA, National Grid for Learning www.becta.org, www.ngfl.org, www.rm.com/reports/;
European School Net verzamelde gegevens www.en.eun.org/news/ICTdev/ICTdev.html;.
Voor andere overzichtelijke ingangen zie www.observETory.com.
                                                        12
Ondanks deze hoge graad van scholing wordt ook in het Vereningd Koninkrijk ‘more human resource’
en ‘more training for staff’ gezien als een van de meest urgente maatregelen om verdere integratie van
ICT-toepassingen voor onderwijsdoeleinden te realiseren.

De belangrijkste belemmering bij leraren om gebruik te maken van ICT ten behoeve van
onderwijsleersituaties betreft het zelfervaren gebrek aan kennis en vaardigheden. Het gaat daarbij niet
zozeer om het kunnen bedienen van de computer (persoonlijk gebruik van ICT-toepassingen), maar
vooral om de didactische kennis en vaardigheden die nodig zijn voor het arrangeren van condities voor
leren met behulp van ICT. Ook de ondersteuning voor het beheer en onderhoud van de beschikbare
apparatuur is in toenemende mate een kritische factor voor een verdere invoering van ICT-
toepassingen in het onderwijs.

Uit de resultaten van de ICT-monitor komt naar voren dat het bovenstaande beeld zich in alle sectoren
van het Nederlandse onderwijs aandient. Gebrek aan kennis en vaardigheden staan zowel in het
basisonderwijs, voortgezet onderwijs, beroepsonderwijs en volwasseneneducatie als de
lerarenopleiding in de top drie van knelpunten.

Hoewel leraren positief staan tegenover het gebruik van ICT en van mening zijn dat ICT een steeds
belangrijkere rol in het onderwijs zal vervullen, voelen veel leraren zich onzeker over hun kennis en
vaardigheden. Leerlingen beschikken dikwijls in ruimere mate over ICT-vaardigheden dan hun leraren
en het ontbreekt leraren dikwijls aan een goed beeld van de mogelijkheden die ICT voor het eigen
onderwijs te bieden heeft.

•      Het ICT-vaardigheidsniveau van docenten is in alle landen een majeure kopzorg. Het gaat daarbij
       niet zozeer om het kunnen bedienen van de computer (persoonlijk gebruik van ICT-toepassingen),
       maar vooral om de didactische kennis en vaardigheden die nodig zijn voor het arrangeren van
       condities voor leren met behulp van ICT.

•      Leraren staan over het algemeen positief tegenover het gebruik van ICT en zijn van mening dat
       ICT een steeds belangrijkere rol in het onderwijs zal vervullen. Naast de vakspecifieke didactische
       vaardigheden in het gebruik van ICT ontbreekt het leraren dikwijls aan een goed beeld van de
       mogelijkheden die ICT voor het eigen onderwijs te bieden heeft.

•      De ondersteuning voor het beheer en onderhoud van de beschikbare apparatuur is in toenemende
       mate een kritische factor voor een verdere invoering van ICT-toepassingen in het onderwijs.

•      Internationale surveys laten een divers beeld zien. Meest gevonden resultaat: 1 op 5 docenten
       voelt zich niet bekwaam op het vlak van de inzet van ICT in het onderwijsproces. Zelfs Fins
       onderzoek geeft aan dat ook in dat land nog een grote bottleneck zit. Opvallend is dat Engelse
       docenten veel zelfbewuster zijn van hun eigen vaardigheden. Rond de 65% zegt zich bekwaam te
       voelen. Dat zal samenhangen met scholingsinspanningen en de verplichte koppeling van ICT en
       nationaal curriculum.


b) Gebruiksaspecten

De Survey of Technology in Schools17 van de Milken Family Foundation in de VS laat het volgende
beeld zien:

17
     Milken Family Foundaton: Survey of Technology in Schools www.mff.org/edtech/
                                                           13
§   28% van de leerlingen gebruiken de PC in een laboratorium,
§   9 % in het klaslokaal met een variatie tussen de verschillende staten van 5% tot 27%.
§   Bijna 30% gebruikt de PC voor drill and practice en 56% voor informatievergaring en bewerking.
    Meest genoemde effecten van at gebruik zijn: mee gemotiveerd en onafhankelijker.
§   In 62% van de gevallen is technologie onderdeel van het curriculum, in 40% van de gevallen richt
    zich dat op projectwerk en samenwerkend leren, 35% van de docenten zet ICT in om meer
    onderzoeksgericht leren te bewerkstelligen en in 25% van de gevallen om meer maatwerk te
    kunnen leveren.
§   Meer dan 60% van de docenten verwacht veel van ICT in het onderwijs “powerfull tool for
    helping to improve student learning”.
§   Gemiddeld besteden docenten in het laatste jaar 12 uur aan ICT gebruikstraining waarbij de
    meeste tijd gaat naar software toepassingen.
§   Gemiddeld 11% van de docenten zich vaardig op de integratie van de ICT in de onderwijspraktijk.
§   In primary education besteden de leerlingen 13% van hun tijd binnen de klas aan gebruik van ICT,
    in secondary 16% en high schools 19%.

Gegevens vanuit de ICT-monitor laten voor Nederland het volgende beeld zien:

Basisonderwijs
Vrijwel alle leraren in het basisonderwijs (97%) benutten de computer bij hun beroepsuitoefening.
Gemiddeld 90% van de leraren gebruikt de computer wekelijks bij het onderwijs. Geleidelijk heeft het
computergebruik zich onder basisscholen als een olievlek uitgebreid. In 1994 beschikten voor het eerst
alle basisscholen over computers. Anno 1999 is bijna het stadium bereikt dat elke leraar de computer
regelmatig gebruikt. In de afgelopen jaren zijn niet alleen steeds meer leraren computers gaan
gebruiken, maar ook de intensiteit van het computergebruik is toegenomen (figuur 1).
Leerlingen van groep 7 werken op school gemiddeld 24 minuten per week met de computer. Negentig
procent van de leerlingen uit groep 7 kan thuis beschikken over een computer. De computerapparatuur
bij leerlingen thuis is veelal moderner dan de schoolapparatuur. Voor het maken van een werkstuk of
het verzamelen van informatie gebruiken meer leerlingen de computer thuis dan op school.

Longitudinale gegevens laten zien dat de verschillen tussen jongens en meisjes in opvattingen over
computergebruik toenemen. Steeds meer jongens vinden dat zij beter kunnen omgaan met computers
dan meisjes.

Voortgezet onderwijs
Van de tien leraren waarvan een leerling in het voortgezet onderwijs les krijgt, maken gemiddeld drie
leraren tijdens het onderwijs gebruik van ICT-toepassingen. Er is in het voortgezet onderwijs
nauwelijks sprake van een toename in het computergebruik in vergelijking met eerdere gegevens die
in 1998 en 1992 zijn verzameld. De meeste leraren gebruiken ICT nooit bij het lesgeven en voor zover
leraren er wel gebruik van maken heeft het een incidenteel karakter. Er is wel een duidelijke toename
van het gebruik van ICT door leraren voor lesvoorbereiding en registratie van de vorderingen van
leerlingen. Afhankelijk van de wijze waarop het gebruik van ICT door leraren wordt gedefinieerd kan
worden gesteld dat op 7% (gebruik van ICT tijdens de les) of 60% (gebruik van ICT buiten de les) van
de scholen meer dan de helft van de leraren gebruik maakt van ICT. Betrouwbare internationaal
vergelijkbare gegevens zijn voor deze indicator (nog) niet voorhanden.

Vrijwel alle leerlingen uit de tweede klas of het examenjaar van het voortgezet onderwijs (90%)
komen gedurende het schooljaar in aanraking met computers. Het grootste deel van de leerlingen komt
in het voortgezet onderwijs in aanraking met computers bij het vak Nederlands en de moderne

                                                 14
vreemde talen (respectievelijk 40% en 45%). Daarnaast werkt ongeveer een kwart van de leerlingen
met computers bij de vakken aardrijkskunde, wiskunde, informatiekunde, biologie, natuurkunde en
scheikunde.
Thuis werkt een leerling gemiddeld 3 uur per week met de computer. Dat is aanzienlijk meer dan op
school. Leerlingen komen thuis met meer computertoepassingen in aanraking dan op school (tabel 1).
Dit geldt niet alleen voor het maken van een werkstuk of het verzamelen van informatie, maar ook
voor het oefenen van woordjes. Bijna de helft van de leerlingen in de basisvorming (48%) kan thuis
gebruik maken van een computerprogramma dat zij via school hebben gekregen. In het examenjaar
beschikt een kwart van de leerlingen (29%) over een computerprogramma dat zij via school hebben
gekregen.

•     Veel landen hebben in de afgelopen jaren het leren omgaan met ICT als verplicht onderdeel
      opgenomen in het curriculum van het primair en/of voortgezet onderwijs. In ons land lijkt als
      gevolg van het sterk toegenomen computergebruik door leerlingen thuis en op de basisschool de
      huidige functie van het vak informatiekunde in de basisvorming achterhaalt.

•     In het basisonderwijs gebruikt 90% van de leraren de computer elke week bij het onderwijs. In het
      voortgezet onderwijs maakt 30% van de leraren tijdens het schooljaar wel eens gebruik van de
      computer bij het lesgeven. Driekwart van de leraren in het VO maakt wel gebruik van computers,
      maar dan vooral voor lesvoorbereiding of het maken van toetsen.

•     Het computergebruik door leraren als hulpmiddel in het onderwijs is vooral gericht op:
      - oefenen van leerstof (vooral zogenoemde drill and practice), - opzoeken en verzamelen van
      informatie (gegevensbestanden op CD-ROM en Internet)- verwerken van gegevens
      (tekstverwerking; werkstukken maken).

•     Zowel in het basisonderwijs als het voortgezet onderwijs hanteren de meeste leerlingen deze
      toepassingen vaker in de thuissituatie dan op school onder begeleiding van de leraar. Een
      uitzondering is het (nog?) oefenen van leerstof in het basisonderwijs.

Tabel 3: percentage leerlingen in het tweede jaar basisvorming dat in 1999 vaker dan twee keer per
jaar de computer voor bepaalde ICT-toepassingen gebruikt (tussen haakjes het verschil met 1998)
                                   Basisonderwijs                 Voortgezet onderwijs
    Computergebruik door            % in school   % buiten         % in school     % buiten
    leerlingen                                    school                           school
    Oefenen                         55 (-3)       37 (+3)          16 (-9)         27 (+4)
    Tekst/werkstuk maken            18 (-5)       66 (0)           25 (0)          71 (+8)
    Informatieverzamelen/commu
                                    8 (+2)        30 (+3)          25 (+9)         52 (+16)
      nicatie
    Toetsen                         4 (-2)        Nvt              8 (-2)          nvt
    Spelletjes                      36 (-1)       88 (+3)          21 (-10)        85 (+8)

N.b. Deze gegevens wijken nauwelijks af van het ICT-gebruik door leerlingen in het examenjaar
vbo/mavo of havo/vwo.




                                                   15
§    Amerikaans onderzoek laat zien dat 30% van de leerlingen de PC gebruikt voor oefenen en 56%
     voor informatie verzamelen en communicatie. In 62% van de gevallen is ICT onderdeel van het
     curriculum. In 40% van de gevallen richt zich dat op projectwerk

§    Van de docenten zet 35% ICT in om onderzoeksgericht leren te bevorderen en 25% om meer
     maatwerk te leveren. Maar liefst 84% van de docenten geeft aan nooit educatieve software te
     gebruiken in hun onderwijs. 10% geeft aan dagelijks drill- en practice programma's toe te passen.
     Gebrek aan tijd voor scholing wordt als voornaamste reden aangegeven.


e.      Middelen -aspecten: Investeringsniveaus

Keiharde vergelijkbare gegevens over investeringsniveaus in ICT zijn moeilijk te verkrijgen. Wat wel
duidelijk wordt dat in Nederland en door overheidsstimulering en door eigen budgetbeslissingen van
scholen de investering in ICT de afgelopen jaren fors zijn gestegen.

In Nederland werken we toe naar overheidsbedragen in de orde van 100 gulden per leerling. Alle
scholen investeren in ICT en het bestede bedrag per jaar neemt toe. Het huidige bestedingspatroon
wordt gekenmerkt door relatief veel uitgaven voor apparatuur. De investeringen in scholing blijven
sterk bij achter. Overigens moeten we ons daarbij realiseren dat zeker wanneer er gewerkt wordt met
vormen van lerend werken en onderlinge teamteaching er sprake is van verdekte kosten waardoor de
feitelijke investeringen niet expliciet worden.

Uit Amerikaans onderzoek blijkt dat er Staten als West Virginia zijn waar net aan 1% van het
onderwijsbudget aan ICT wordt uitgegeven maar ook Staten als Missouri en Wisconsin waar meer dan
3% van het onderwijsbudget naar ICT gaat. Gemiddeld is dat in de VS 2.2%.
In het Vereningd Koninkrijk gaat dat om vergelijkbare investeringsniveaus waarbij in het VO
nationaal die 3% ook gerealiseerd wordt.

•    In de VS wordt gemiddeld 2.2% van het onderwijsbudget aan ICT uitgegeven. In het Vereningd
     Koninkrijk gaat het om vergelijkbare investeringsniveaus waarbij in het voortgezet onderwijs zelfs
     3% wordt besteed.

•    Met de lijn van op termijn 100 gulden per leerling is het Nederlandse investeringsniveau in het
     onderwijs, nl. een kleine 1,5%, aan de lage kant. Zeker als we ons vergelijken met de landen die
     naar een vergelijkbaar ontwikkelings- en ambitieniveau streven en, als het gaat om de
     ontwikkeling van de informatie-samenleving: de "skaters", net als Nederland vooroplopen
.

f.      Samenwerkings-aspecten: betrokkenheid bedrijfsleven

In tal van landen ontstaan, zij het moeizaam publiek/private samenwerkingen. Veelal is het
bedrijfsleven maar matig geïnteresseerd om 'deel te nemen' in onderwijsprojecten. Kritische factor is
vaak een geslaagde hands-on samenwerking tussen onderwijsonderzoek, onderwijspraktijk en
industrie, waarop instelling als Ultralab van de University of East Anglia in het Verenigd Koninkrijk
het patent lijkt te hebben. Daarnaast geldt natuurlijk dat met name in de VS er een grote range aan
charitatieve stichtingen is die ook in onderwijs investeren. Veel van deze stichtingen investeren binnen
hun raamwerk van maatschappelijk ondernemen ook in ICT en onderwijs. Zie ondermeer de in dit
hoofdstuk reeds genoemde Milken Family Foundation. (www.mff.org)


                                                   16
Voorbeelden van publiek/private samenwerking zijn:

§    De nationale samenwerkingen tussen telecom bedrijven en het onderwijs, m.n. in het Verenigd
     Koninkrijk (British Telecom), Duitsland (Deutsche Telekom) en Zweden (Telia)

§    Een aankondiging van een investeringsimpuls van KPN-telecom in Den Haag

§    ACOT; Apple classroom of Tomorrow-projecten o.a. in Schotland, Noorwegen en België

§    AAL; Microsoft laptop-projecten o.a. in België

§    TESCO-schoolnet 2000; Tesco, een grootwinkelbedrijf-keten in samenwerking met Apple,
     Ultralab in het Verenigd Koninkrijk

§    Nova Scotia-scholen; complete schoolinrichting i.s.m. het bedrijfsleven in Nova Scotia, Canada

§    ExplorNet; een onderwijsnetwerk in North Caroline, US medegefinancierd door Carolina Power
     & Light

In tal van landen nemen de publiek/private samenwerkingen geleidelijk toe. Publiek private
samenwerkingen komen moeilijk op gang doordat de opbrengsten zowel door het bedrijfsleven als
door de publieke sector als onvoldoende worden ervaren. Kritische factor is veelal een geslaagde
hands-on samenwerking tussen onderwijsonderzoek, onderwijspraktijk en bedrijfsleven.


g.      Onderwijstechnologiebeleid

Finland is in EU verband algemeen erkend als laboratorium op dit vlak. Ook de aandacht voor
innovatie en research is daar groot. Dat geldt overigens ook voor Vlaanderen, Oostenrijk en
Zwitserland en de VS met haar IERI programma.

In het Interagency Educational Research Initiative werken diverse organisaties onder leiding van de
NSF samen om een 12 tal hele stevige gecombineerde onderzoeks- en ontwikkelingsexperimenten
vorm te geven. Met de inzet van 30 miljoen dollar wordt grootschalig geëxperimenteerd met de inzet
van ICT voor de verbetering van de kernvakken in het onderwijs voor 7 tot 10 jarigen. Alles wordt
daarbij uit de kast gehaald aan betrokkenheid van vooraanstaande wetenschappers,
onderwijsbestuurders en bedrijfsleven. Zie hoofdstuk 5 voor een nadere beschrijving van dit prachtige
initiatief.

Relevante mede-koplopers besteden over het algemeen een forse hoeveelheid geld aan research en
innovatie op het vlak van de onderwijstechnologie. Voor Nederland ligt hier een grote uitdaging om
samen met EU partners en in navolging van de VS een stevige stap vooruit te maken om tegemoet te
komen aan de zeer grote behoefte aan kennis én de verspreiding van die kennis over de
onderwijskundige mogelijkheden van de nieuwe technologie binnen de diverse onderwijssectoren en
voor de verschillende vakken.




                                                  17
2.4 Conclusie18

De ISI lijkt een goed referentiekader om Nederland in meer algemene ICT- zin te plaatsen. In dat
beeld zit Nederland in de kop van het peloton. De aldaar geschetste waarneming wordt geschraagd
door vergelijkbare observaties op vergelijkbare indicatoren bij onze oosterburen.

Op basis van de gevonden onderwijsindicatoren komen we tot de conclusie dat om een zelfde
koppositie ook te verwerven op terrein ICT en onderwijs echter 'net een tandje meer' nodig is, met
name op de volgende terreinen:

§    meer verwerving van kennis over de toepassing van de computer in het onderwijsleerproces en de
     verspreiding van die kennis,

§    fors meer aandacht voor deskundigheidsbevordering docenten,

§    meer innovatie door een combinatie van fundamenteel en toegepast onderzoek, bedrijfsmatig
     gestuurde ontwikkeling en educatieve praktijk,

§    update van het aantal en de kwaliteit van het machinepark ICT,

§    versnelling van de aansluitingen op het Kennisnet/Internet,

Van groot belang is de timing en de balans bij de inzet op deze speerpunten. Dat ligt per
onderwijssector anders gelet op het huidige ontwikkelingsniveau. Het is dan ook van groot belang dat
scholen en schoolbesturen zelf aan het roer zitten als het gaat om ICT en onderwijs. Dat neemt
evenwel niet weg dat op de genoemde onderdelen steun en interventies niet noodzakelijk zijn.
Integendeel juist rond ICT en onderwijs moet de dynamiek van sociale en technologische netweken
voluit ingezet worden anders kunnen we onze plaats in de kop van het peloton gemakkelijk
kwijtraken!19.




18
   Medio 2000 wordt door Dialogic ism Van den Dool (ETCetera) nog een verdiepende analyse ondernomen van het
beschikbare materiaal ten behoeve van de ICT toets van EZ en OCenW.
19
   Voor een nadere analyse en beschrijving zie ook B.G. Doornekamp, (2000) ICT-indicatoren voor het Nederlandse
onderwijs in internatonaal perspectief, OCTO Utwente Enschede.
                                                         18
3 Het onderzoekslandschap: ICT en onderwijsonderzoek in Nederland


Reeds in 1997 en 1998 heeft de PROO binnen haar onderzoeksprogrammering ruim aandacht
gegeven aan ICT in het onderwijs. Deze rol was echter beperkt tot ICT als onderdeel binnen andere
onderzoeksthema's. Uit de ingezonden onderzoeksvoorstellen bleek evenwel dat deze facetbenadering
niet resulteerde in voldoende momentum voor de aandacht voor ICT en onderwijs. Tegelijkertijd
groeiden de mogelijkheden van de inzet van ICT in het onderwijs en werd de impact van ICT in
diverse maatschappelijk sferen steeds duidelijker zichtbaar. Derhalve is als vervolg op de
programmeringsstudie "Van Didactische Driehoek naar Lerend Veelvlak"20 (juli 1998) een vervolg
onderzoeksprogrammering uitgezet door de PROO voor het thema ICT en onderwijs. Voor de
ontwikkeling van het PROO programma 2001en verder blikken we terug op de resultaten van de
eerdere programmering en werpen een blik op het Nederlands onderzoekslandschap binnen dit thema.
Hiertoe wordt eerst kort ingegaan op de programmeringsstudie uit 1998 en de thema's die deze studie
heeft opgeleverd. Vervolgens wordt in de tweede paragraaf ingegaan op de aard en inhoud van de
ingediende aanvragen. In de derde paragraaf wordt een breder beeld geschetst van het
onderzoekslandschap in Nederland binnen het thema ICT en onderwijs. Dit laatste aan de hand van
een literatuuronderzoek en een websurvey onder Nederlandse onderzoekers die beide in het kader van
de programmering 2001 zijn uitgevoerd. In de laatste paragraaf tenslotte, wordt het voorgaande
samengevat en in relatie gebracht met de nieuwe programmering 2001.


3.1 De Programmeringstudie "Van didactische driehoek naar lerend veelvlak"

In opdracht van de PROO is begin 1998 een programmeringsstudie uitgevoerd. Doel van deze studie
was het komen tot "… de basis voor een gericht stimuleringsbeleid om onderwijstechnologisch
onderzoek in Nederland te versterken."

De programmeurs hebben op basis van gesprekken met onderzoekers en beleidsmakers en
onderwijspraktijk en op basis van een vergelijk tussen technologische trends, onderzoeksvraag en
onderzoeksaanbod een twaalftal opties opgesteld voor toekomstig onderzoek (voor een uitgebreide
beschrijving van iedere optie wordt verwezen naar de programmeringsstudie):
Optie 1)        De nieuwe leeromgeving;
Optie 2)        Productkenmerken van ICT leermiddelen;
Optie 3)        Educatieve functies van ICT leer- en hulpmiddelen;
Optie 4)        Cognitieve tools;
Optie 5)        ICT voor organisatie, informatie en kennismanagement;
Optie 6)        ICT competenties en kennisvaardigheden;
Optie 7)        Leerladder voor ICT-competenties;
Optie 8)        Experimenten met verwerving ICT-competenties;
Optie 9)        Onderwijsleerprocessen in geïntegreerde ICT leersystemen;
Optie 10)       Onderwijsleerprocessen in open ICT leeromgevingen;
Optie 11)       Internationaal onderzoek naar effecten ICT gebruik;
Optie 12)       Observatiepost research en innovatie trends.

20
  Zie P.C. van den Dool, J.C.M.M. Moonen en A.G. Kraan (1998) Van didactische driehoek naar lerend veelvlak, naar een
onderwijstechnologisch research programma met impact, NWO Den Haag zie ook http://projects.edte.utwente.nl/proo/

                                                         19
Om de overzichtelijkheid te bevorderen hebben de programmeurs de twaalf opties samengevat in vier
thema's. Deze worden hieronder kort besproken.

Thema 1 “Product karakteristieken en educatieve functies van ICT-omgevingen, ICT-
hulpmiddelen en ICT-leermiddelen”

Binnen dit thema vallen alle onderzoeksvragen die betrekking hebben op productgerelateerde
aspecten. Hierbij is een contrast voelbaar met het meer procesgerichte aspect van Thema 2. Ter
illustratie enkele kernwoorden uit de beschrijving van dit thema: leeromgeving, architectuur,
productkenmerken, informatiedrager. De volgende vragen werden binnen dit thema door de
programmeurs als richtinggevend gehanteerd:

•   Wat is de technische en organisatorische infrastructuur en vormgeving van de ‘virtuele’ flexibele
    en effectieve nieuwe leeromgeving?
•   Welke ICT-leermiddelen dragen bij aan de functionaliteit en bruikbaarheid van constructieve en
    stimulerende leeromgevingen?
•   Welke educatieve functionaliteiten hebben ondersteuning via ICT-hulpmiddelen nodig en hoe ziet
    een breed toepasbare user-interface eruit?

Thema 2 "ICT gemedieerde onderwijsleerprocessen"

Dit thema betrof "…het gehele scala van onderwijsvormgevingen met diverse vormen van ICT-
ondersteuning." Als voorbeeld wordt genoemd het gebruik van collaboratief werken en leren met
behulp van ICT, met een speciale nadruk op de C van Communicatie.

Thema 3 "Signifische begripsanalyse van ICT-competenties en profielen naar niveaus"

De programmeurs stelden zich binnen dit thema een analyse voor naar het brede begrip ICT-
competenties, om zo tot een meer eenduidige set competenties te komen. Te denken valt aan computer
literacy op leerling-niveau, maar ook aan de competenties die een docent nodig heeft.

Thema 4 "ICT voor organisatie en informatie en kennismanagement binnen scholen"

Gezien de ontwikkelingen op het gebied van kennis- en informatiemanagement achtten de
programmeurs het zinvol nader onderzoek op te zetten naar de rol hiervan binnen schoolorganisaties.
Kan ICT een rol spelen bij het efficiënter laten functioneren van schoolorganisaties, bijvoorbeeld door
de inzet binnen de bedrijfsvoering? De programmeurs geven als belangrijke vragen mee:

•   Automatisering begint in het bedrijfsleven zijn vruchten af te werpen. Kan dat ook in het
    onderwijs?
•   Wat zijn de productkenmerken van ICT-hulpmiddelen die bij informatie- en kennismanagement
    kunnen worden ingezet?

Binnen deze thema's konden onderzoekers aanvragen indienen voor 1999. Deze thema's zijn in
verbrede vorm ook gehanteerd bij de beoordeling van de aanvragen voor de ronde van 2000. Tevens is
aan de onderzoekers in de programmeringstekst voor dat jaar nog het volgende advies meegegeven:

“Essentieel is derhalve het onderscheid tussen onderzoek dat vertrekt vanuit productkarakteristieken
van ICT hulpmiddelen en ICT leeromgevingen en onderzoek dat vertrekt vanuit de leerprocessen en
leereffecten met die leermiddelen binnen dergelijke omgevingen. Uit de recente beoordeling van de 18
                                                  20
ICT voorstellen voor de PROO is duidelijk geworden dat zowel het meer ontwerpgerichte als het meer
empirisch toetsende onderzoek die twee benadering nogal eens onhandig aan elkaar worden
geknoopt. Dat resulteert dan in onheldere designs waarin rond ingewikkelde onderwijspsychologische
vraagstellingen ook de inzet van ICT nog eens als bijkomende intermediaire variabele wordt ingezet.
Daarbij zien we ook vaak het verschijnsel van een te simpele invoering van ICT variabelen of
vormgevingen waarbij geen enkele relatie is gelegd met de logische- en psychologische analyses van
het betreffende curriculum domein. Anders gezegd ICT wordt veel te vaak als een black box
ingevoerd. Voorts valt op dat nogal wat onderzoekers die in feite een ontwerp of vormgevingsvraag
aan de orde hebben al vroeg in het design aankomen met een reeks van effectmetingen,
controlegroepen etc. Te begrijpen vanuit de wens tot methodologische verantwoording maar die kan
natuurlijk ook heel goed gegeven worden in termen van heldere ontwerpvraagstellingen en
onderzoeksdesigns die wel “objectadequaat” aansluiten bij wat ontwikkelend onderzocht gaat
worden. In feite is de vraag naar de inzet van creativiteit en met name ook “experimenteel vernuft”
om dergelijke ingewikkelde vraagstellingen onderzoekbaar te maken.“

In de volgende paragraaf wordt ingegaan op de aanvragen die naar aanleiding van de voorafgaande
programmeringen zijn ingediend.


3.2 De aanvragen voor de programmeringen 1999 en 2000

In de PROO ronde voor 1999 werden projecten gevraagd voor de thema’s 1, 2 en 3 dus niet voor
thema 4 (en daarmee optie 5). Een willekeurige greep uit de lijst met projectvoorstellen, levert het
volgende op:

•   ICT ondersteuning van interactief taalonderwijs;
•   Interfaces, interacties en het leren van een tweede taal;
•   Ontwerpend leren met ICT;
•   Computer-ondersteunde leeromgevingen voor het leren oplossen van toepassingsopgaven in de
     wiskunde;
•   Projectonderwijs in ICT-leeromgevingen in de tweede fase VO;
•   Computerondersteunde rollenspelen voor het leren van gespreksvaardigheden in het MBO.

In totaal zijn in 1998 16 project voorstellen en 1 aandachtsgebied ingediend op het vlak van ICT en
onderwijs. De voorstellen concentreren zich met name op thema 2 (ICT gemedieerde leerprocessen).
Een tweetal projecten vertrekken vanuit thema 1 maar bestrijken ook vraagstelingen van thema 2 (het
betreft hier projecten op het gebied van audio en video op het web en een leeromgeving voor het
studiehuis).
Het aandachtsgebied betreft CSCL voor diverse aspecten van het taalonderwijs in de basisschool.
Deze voorstellen zij beoordeeld op wetenschappelijke kwaliteit (o.a. belang, methodiek, originaliteit
en haalbaarheid) en relevantie (strategische en praktische betekenis). Op basis van de beoordelingen
zijn uiteindelijk 4 losse projectvoorstellen en 3 projectvoorstellen binnen een aandachtsgebied
gehonoreerd. Opvallend is dat op de opties 4, 6, 7, 8, 9, 10, 11 uit de programmeringsstudie in het
geheel niet is gereageerd.

In 1999 zijn 18 losse voorstellen ingediend en 4 in een aandachtsgebied op het terrein van CSCL
binnen de tweede fase VO. De losse voorstellen betreffen in hoofdzaak thema 2 (ICT gemedieerde
processen), 1 voorstel raakt ook thema 1(ICT productkarakteristieken) en twee voorstellen vallen
binnen thema 4 (ICT voor de schoolorganisatie). De voorstellen voor de ronde 2000 bevatten onder
andere onderzoek naar het rendement van ICT, Virtual Reality in het MBO, kleur, taal en HTML,
                                                   21
samenwerkend leren (meerder voorstellen) en didactiek van de discussiegroep. Veel van de ingediende
voorstellen in deze ronde gaan weinig specifiek in op vakdidactische aspecten en gaan mank aan
onhandige combinaties van beide onderzoeksperspectieven en designs. Ook lijkt er een lacune te
bestaan op het gebied van hypotheses over de interactie van onderwijsleerprocessen en kenmerken van
het ICT leermiddel. Naar verwachting zal een vergelijkbaar aantal voorstellen als over de vorige ronde
gehonoreerd worden.


3.3 Het landschap geportretteerd

Om tot een meer algemeen beeld te komen van het Nederlands onderzoekslandschap op het gebied
van ICT en onderwijs, hebben we een nadere verkenning uitgevoerd. Op basis van literatuur,
onderzoeksverslagen en een websurvey zijn we nagegaan hoe dit landschap zich verhoudt tot de
aanvragen in het kader van de PROO programmering. Naar aanleiding van de uitkomsten van dit
onderzoek en hebben tevens een expert-meeting gehouden, waarbij een twintigtal onderzoekers
aanwezig was. Per thema zullen in deze paragraaf delen van het landschap geschilderd worden.

Literatuuronderzoek
In deze paragraaf zal het landschap geschetst worden naar aanleiding van het literatuuronderzoek. Op
basis van abstracts, literatuuroverzichten, papers, boeken en publicaties is een beeld ontstaan van de
belangrijkste onderdelen van het Nederlands landschap. Het onderzoek heeft zich beperkt tot de
periode 1997-2000. Onderzoekssubject waren publicaties van onderzoekers werkzaam bij Nederlandse
onderzoeksinstellingen. Het onderzoek heeft zich niet beperkt tot de PROO aanvragen in vorige jaren,
maar wil juist een breder beeld geven van het Nederlands onderzoekslandschap, met als doel de PROO
programmering voor 2001 te positioneren. Voor het onderzoek is gebruik gemaakt van de collectie
van de bibliotheek van het Ministerie van OCenW, van het archief en de projectaanvragen van de
PROO, van de reacties van bevraagde onderzoekers om meer informatie, van webgebaseerde
onderzoeksdatabases21 en van een uitgebreide inventarisatie van onderzoeksoverzichten zoals
gepubliceerd op de websites van de verschillende onderzoeksinstellingen. Dit alles heeft een overzicht
met meer dan 200 literatuurverwijzingen opgeleverd (zie bijlage A). Bij deze lijst kan het volgende
worden aangetekend: niet alle onderzoekers geven evenveel ruchtbaarheid aan hun publicaties ook niet
bij navraag, niet alle onderzoeken blijken centraal beschikbaar te zijn, niet alle gegevens op websites
blijken up-to-date te zijn. Dit aangetekend hebbende, levert de lijst toch een boeiend overzicht van
publicaties over de onderzochte periode.

Diverse onderzoeksinstellingen en universiteiten in Nederland houden zich bezig met onderzoek naar
ICT en onderwijs. De ene instelling laat zich gemakkelijk karakteriseren met enkele trefwoorden,
andere instellingen kiezen een bredere onderzoeksaanpak, waardoor ze moeilijker in een hokje te
plaatsen zijn.
De hier gegeven beschrijvingen zijn alleen bedoeld om de variëteit in het landschap te schetsen en
moeten niet gezien worden als sluitende karakteriseringen van de afzonderlijke instituten en
onderzoeksgroepen.

Het Freudenthal Instituut, onderdeel van de Universiteit Utrecht, noemt zichzelf "expertisecentrum
voor reken-wiskunde onderwijs in het voortgezet- en basisonderwijs". Het behoeft dan ook geen
nadere toelichting dat men zich binnen dit instituut bezig houdt met onderzoek dat sterk vakdidactisch
gekleurd is en praktijkgericht. De praktijkgerichtheid uit zich onder andere in het bevorderen van de
professionalisering van docenten. Als voorbeeld kunnen worden genoemd het MILE project22 en het
21
     Zie OZIS: http://ruapehu.uci.kun.nl:8111/ozis-htmlnl/index.html en NOD: http://www.niwi.knaw.nl/nl/nod/nod.htm
22
     http://www.fi.uu.nl/mile/
                                                           22
REKENweb project23. Het MILE project richt zich op deskundigheidsbevordering van PABO
docenten met behulp van Informatie- en Communicatie Technologie. REKENweb heeft als doel het
ondersteunen van docenten basisonderwijs bij het geven van goed rekenonderwijs. Het REKENweb is
te beschouwen als een community of practice, waarbij het netwerk zowel een fysieke al een virtuele
vorm heeft. Dergelijke communities of practice hebben een grote waarde bij de professionalisering
van docenten, juist op het gebied van ICT-vaardigheden. Vanuit dit soort onderzoek naar het nut en de
waarde van dit type initiatieven kunnen aanbevelingen worden gedaan om de effectiviteit van de
professionalisering van docenten te bevorderen.

Binnen de faculteit Onderwijskunde24 van de Universiteit Utrecht (UU), is de Interactive Learning
Group actief. In deze groep participeren enkele onderzoekers van de faculteit. De focus van deze
groep richt zich op collaboratief leren en elektronische leeromgevingen. Onderwerp van onderzoek is
regelmatig tekst- en spraakverwerking en -verwerving met behulp van en beïnvloed door ICT.

Het Instituut voor de Leraren Opleiding (ILO) van de Universiteit van Amsterdam verricht onderzoek
naar onder meer de inzet van ICT in het Bèta-onderwijs. Ook is er speciale aandacht voor de relaties
leerlingkenmerken, taakkenmerken en vaardigheden van leerlingen.

Op het SCO Kohnstamm instituut van de UvA25, dat wetenschappelijk opdrachtonderzoek verricht naar
onderwijs, onderzoek en jeugdzorg is in 1999 een reviewstudie afgesloten naar sekseverschillen in
relatie tot nieuwe media. Zij wijzen op het feit dat jongens aangeven meer kennis en kunde op het
gebied van ICT te bezitten. Zowel binnen als buiten de school hebben jongens een voorsprong
opgebouwd, door de computer vaker, intensiever en voor een breder scala aan doelen te gebruiken,
aldus

Bij de faculteit der Sociale Wetenschappen van de Katholieke Universiteit Nijmegen (KUN), houdt de
vakgroep Onderwijskunde zich onder andere bezig met onderzoek naar leerstijlen in
multimediaomgevingen en ICT in relatie tot onderwijspsychologie. Tevens onderdeel van de KUN is
het ITS26 , dat in opdracht sociaal-wetenschappelijk beleidsonderzoek verricht. Dit onderzoek vindt
plaats geclusterd binnen thema's. Daarvan zijn binnen deze context het meest relevant:
beroepseducatie, onderwijs en arbeidsmarkt, Organisatie van Onderwijs, Kwaliteit van leren en
instructie en Onderwijs en maatschappelijke kansen.

Binnen de faculteit der Toegepaste Onderwijskunde van de Universiteit Twente is men ook actief op
dit onderzoeksgebied. Verschillende vakgroepen houden zich bezig met ICT vanuit de optiek van
instrumentatie- en instructiekenmerken en vanuit curriculum oogpunt. Veel onderzoek heeft een
technologische tint, ofwel een productgericht insteek met aandacht voor virtuele leeromgevingen.

Onderdeel van de UT is ook het Centrum voor Telematica en Informatie Technologie. Boeiend recent
afgerond onderzoek heeft hier plaatsgevonden onder de projectnaam Idylle27. Een van de onderwerpen
die het Idylle project heeft onderzocht, betreft het ondersteunen van groepsprocessen in het onderwijs.
Onderzoeksvragen die aan de orde worden gesteld zijn onder meer: hoe kunnen geavanceerde
groupware- en workflowtoepassingen in een bestaande cursus worden gebruikt en welke rol heeft een
webgebaseerde omgeving op de reflectie van studenten op theorie?

23
     http://www.fi.uu.nl/rekenweb/
24
   http://eduweb.fsw.ruu.nl/owk/frame3.htm
25
   http://www.educ.uva.nl/SCO/
26
   http://www.its.kun.nl/
27
   http://wwwhome.ctit.utwente.nl/idylle
                                                  23
De sectie didactiek en onderwijsontwikkeling28 (Dido) van de faculteit TBM, is het onderwijskundig
expertisecentrum van de TU Delft. De premisse van het onderzoek van deze sectie is 'Effectief
vormgeven van technisch-wetenschappelijk onderwijs', waarbij bijvoorbeeld aandacht is voor
multimedia en leeromgevingen. Tevens ondersteunt zij de docenten van de diverse faculteiten hierbij.
Binnen de faculteit der sociale wetenschappen29 van de Universiteit Leiden, zijn diverse onderzoekers
actief op terreinen als ICT voor effectief leren en ICT en de kennissamenleving.

Aan de Open Universiteit te Heerlen wordt ook veel relevant onderzoek verricht. Men is binnen de
OU zeer actief met het leren op afstand en heeft gegeven de aard van haar instelling een goede
proeftuin voor onderzoek naar het gebruik van ICT binnen het hoger onderwijs. Dit gebeurt binnen het
Onderwijstechnologisch Expertisecentrum30 (OTEC). Zo wordt onderzoek gedaan naar de condities
waaronder optimaal competentie gebaseerd geleerd kan worden op de werkplek in een webgebaseerde
omgeving.

Binnen de faculteit der psychologie31 van de Universiteit van Maastricht, zijn er twee relevant
onderzoeksthema's. De eerste betreft het thema "leren uit digitale databases". Binnen dit thema wordt
onderzoek gedaan naar instructietechnische ondersteuning bij het gebruik van rijke databases op het
Internet binnen onderwijssettings. Een ander boeiend en zeer specifiek onderzoeksthema is dat van het
ontwerp van interfaces om informatie in bibliotheken beter te ontsluiten. Interessant is ook de studie
Kennistechnologie die in samenwerking met het Limburgs Universitair Centrum in België wordt
aangeboden.

Het GION32, is onderdeel van de Universiteit Groningen en is een instituut voor onderwijs, opvoeding
en ontwikkeling. Binnen het onderzoeksthema "Onderwijskundige effectiviteit" wordt de rol van CAI
(computer aided instruction) binnen het curriculum nader onderzocht, binnen de tweede fase van het
voortgezet onderwijs.

Het Interuniversity Centre for Educational Research33 (ICO) tenslotte coördineert het onderzoekswerk
van 86 onderzoekers en 90 promovendi van verschillende universiteiten in Nederland. Haar website
biedt een overzichtelijk geheel aan onderzoek, onder andere op het gebied van "ICT tools for
designing" en "Interactive Learning".

Op basis van de literatuurlijst kan gesteld worden dat de Nederlandse onderzoekers actief
internationaal publiceren. Ook gerenommeerde internationale tijdschriften en conferenties behoren tot
de afnemers van hun werk. Uiteenlopende publicaties zijn te vinden rondom het thema
computerondersteunde leeromgeving, hetgeen verklaarbaar is gezien het grote aantal
onderzoeksprojecten dat zich hiermee bezig houdt. Invalshoeken bij deze publicaties variëren van
vakdidactiek, technologie tot implementatieverslagen binnen de eigen faculteit en universiteit. Het
gros der publicaties wordt uitgebracht bij onderwijstechnologische tijdschriften en boeken. Ook vallen
enkele op zichzelf staande publicaties waar te nemen, uiteraard proefschriften, complete boeken en
brochures. Opvallend grote verschillen zijn waar te nemen in aantallen publicaties per onderzoeker.
De schaal loopt van 1 tot enkele honderden per persoon.

28
   http://www.wtm.tudelft.nl/dido/
29
   http://www.fsw.leidenuniv.nl
30
   http://www.ou.nl/otec/
31
   http://www.psychology.unimaas.nl/
32
   http://www.ppsw.rug.nl/gion/
33
   http://projects.edte.utwente.nl/ico/

                                                  24
Concluderend kunnen we vaststellen dat het leeuwendeel van het onderzoek zich beweegt binnen
thema 2 met als aantekening dat de interactie van onderwijsleerprocessen met de educatieve
karakteristieken van de ICT leer- en hulpmiddelen meer aandacht mag krijgen. Soms bestaat zelfs de
indruk dat ICT onvoldoende beargumenteerd in de onderzoeksopzet is verwerkt. Thema 1 mag zich
ook in de aandacht verheugen, maar duidelijk in minder mate. Voor het overige is sprake van een
sterke versnippering van onderzoek over de andere cellen van de matrix34. Uit de eigen inventarisatie
komt dit beeld nog duidelijker naar voren dan uit de websurvey onder de onderzoekers.

Websurvey
De websurvey is gehouden onder 70 onderzoekers. Deze onderzoekers zijn per e-mail aangeschreven
en is gevraagd een web-gebaseerd vragenformulier in te vullen. Het vragenformulier bevatte de
volgende onderdelen: persoonlijke gegevens, PROO thema, type onderzoek, meerwaarde onderzoek
en vindplaatsen overige informatie. Ten behoeve van de vragenlijst heeft een eerste herijking van de
PROO thema's plaatsgevonden. De thema's in de vragenlijst bestonden uit:

•      Productkarakteristieken
•      ICT gemedieerde processen
•      Digitale geletterdheid
•      ICT en het secondair proces
•      Markt voor educatieve multimedia software
•      ICT als facet van het onderwijsbeleid
•      ICT en de kennissamenleving

Onder type onderzoek konden de respondenten aangeven onder welke noemer zij hun onderzoek
wilden typeren:

•      Fundamenteel, strategisch onderzoek
•      Innovatief, ontwerpend, ontwikkelend onderzoek
•      Evaluatief, verkennend, monitorend onderzoek
•      Review van onderzoek
•      Beleidsmatig verkennend
•      Forum van goede praktijken
•      FAQ's - do's&don'ts

Ook werd de onderzoekers gevraagd naar de meerwaarde van hun onderzoek. Hierbij konden ze
kiezen uit de volgende kwalificaties:

•      Draagt bij aan de kennis over de inzet van educatieve technologie
•      Is effectief in het combineren van onderzoek met ontwikkeling en vernieuwing
•      Levert kansrijke en beloftevolle samenwerkingsverbanden op
•      Levert een zichtbaar en overdraagbaar resultaat op
•      Het onderzoek motiveert de onderwijswereld tot implementatie in hun eigen context
•      Ligt in de nabije zone van ontwikkeling van de potentiële gebruiker in het onderwijsveld
•      Is op korte termijn implementeerbaar in termen van infrastructuur, context en inhoud
•      Is schaalbaar naar een grotere context dan laboratorium of veldexperiment

34
     Voor de matrix zelf zie www.observETory.com

                                                    25
Voor alle categorieën gold dat meerdere opties aangevinkt konden worden. Zo is voorkomen dat
onderzoekers ten onrechte zich gedwongen zouden voelen hun onderzoek binnen een bepaalde
categorie te plaatsen. Bij de vraag naar overige informatiebronnen konden de onderzoekers
verwijzingen opnemen naar een WWW adres en naar relevante literatuur. In totaal hebben 34
onderzoekers gereageerd, met een spreiding over alle aangeschreven onderzoeksinstellingen en
universiteiten. Het beeld dat is ontstaan tijdens het literatuuronderzoek, wordt door de reacties van de
onderzoekers nogmaals gevestigd.35 De meeste respondenten gebruiken drie verschillende thema's om
hun onderzoek te categoriseren. Geen enkele respondent plaats zijn onderzoek in één enkele categorie.
Uitschieters zijn een tweetal onderzoekers die aangeven dat hun onderzoek onder alle zeven thema's
valt te plaatsen. Hoewel ook tijdens de expert-meeting naar voren is gebracht dat een goed onderzoek
zich rekenschaap moet geven van alle mogelijke variabelen die binnen de scope van dat onderzoek
vallen, is het een schier onmogelijke zaak om voor alle thema's binnen één onderzoek hypothesen op
te stellen en daadwerkelijk te toetsen. Wel zijn wij ons ervan bewust dat er voor de nieuwe
programmering verbindingen tussen de thema's gemaakt moeten worden, daar dit de kwaliteit,
bruikbaarheid en praktische relevantie van het onderzoek versterkt. Opvallende combinatie is daarbij
die van thema 1 met thema 2. In alle gevallen waar onderzoek binnen thema 1 wordt geplaatst, geven
de respondenten aan dat het tevens onder thema 2 valt. In totaal zijn de verschillende thema's 98 maal
aangekruist. Van die 98 zijn maar liefst 33 in het thema "ICT gemedieerde leerprocessen". Voor de
overige scores wordt verwezen naar Tabel 1. Onder aan de ladder is de digitale geletterdheid te
vinden. Zoals al eerder opgemerkt: het thema ICT competenties vindt nog weinig ingang, ondanks de
actualiteit in brede maatschappelijke zin. Ook bevestigen de onderzoekers dat relatief weinig
onderzoek zich bezig houdt met het gebruik van ICT voor het secundair proces binnen de
schoolorganisatie.

Tabel 1 respons enquête naar thema
                           Thema
                           Productkarakteristieken                                   11
                           ICT gemedieerde processen                                 33
                           Digitale geletterdheid                                    7
                           ICT en het secundair proces                               8
                           Markt voor educatieve multimedia software                 12
                           ICT als facet van het onderwijsbeleid                     12
                           ICT en de kennissamenleving                               15


De respondenten hebben in totaal hun onderzoek gecategoriseerd met 90 typeringen. De meeste
onderzoekers gebruikten twee typeringen, waarvan vaak de combinatie fundamenteel/strategisch met
Innovatief/ontwerpend/ontwikkelend en de combinatie innovatief/ontwerpend/ontwikkelend met
Evaluatief/verkennend/monitorend. Dit is niet geheel onverwacht, daar het binnen dit
onderzoeksgebied zelden voorkomt dat een onderzoek zich exclusief binnen een enkel type beweegt.
Daarnaast zijn de grenzen uiteraard niet hard, maar eerder zacht en vaag. De overige typen onderzoek
komen minder vaak voor en zijn veelal, blijkens het literatuuronderzoek een bijproduct. Voor het
complete overzicht wordt verwezen naar Tabel 2.




35
     Zie voor de meest recente uitslag van de enquête www.infopoll.net/Live/Surveys.dll/r?sid=6355&r=526.

                                                             26
Tabel 2 Respons enquête naar type
                  Type onderzoek
                  Fundamenteel, strategisch                          18
                  Innovatief, ontwerpend, ontwikkelend               31
                  Evaluatief, verkennend, monitorend                 15
                  Review van onderzoek                               8
                  Beleidsmatig                                       8
                  Forum van goede praktijken                         7
                  FAQ's - do's en dont's                             3

Tenslotte is de onderzoekers gevraagd naar de meerwaarde van hun onderzoek. Op deze vraag werd
het meest vrijmoedig gereageerd: geen enkele categorie heeft minder dan 15 treffers. In totaal zijn de 8
categorieën 187 keer aangekruist door de respondenten. Kennelijk zijn de definities van meerwaarde
breed toepasbaar op de diverse onderzoeken en richt men zich in mindere mate exclusief op een
bepaald aspect. Juist het creëren van kansrijke samenwerkingsverbanden (ook internationaal) blijkt tot
vruchtbare resultaten te leiden, zie hiervoor ook het hoofdstuk over internationale trends en
ontwikkelingen. Het totale overzicht van genoemde meerwaarde is te vinden in Tabel 3.

Tabel 3 Respons enquête naar meerwaarde
                  Meerwaarde
                  Draagt bij aan de kennis over de inzet van         33
                  educatieve technologie
                  Is effectief in het combineren van onderzoek       28
                  met ontwikkeling en vernieuwing
                  Levert kansrijke en beloftevolle                   15
                  samenwerkingsverbanden op
                  Levert een zichtbaar en overdraagbaar resultaat    30
                  De uitkomst van het onderzoek motiveert de         20
                  onderwijswereld tot implementatie in hun eigen
                  context
                  Ligt in de nabije zone van ontwikkeling van de     22
                  potentiële gebruiker in het onderwijsveld
                  Is op korte termijn implementeerbaar in termen     19
                  van infrastructuur, context en inhoud
                  Is schaalbaar naar een grotere context dan         20
                  laboratorium of veldexperiment


Expert meeting
Tijdens een expertmeeting in februari 2000 hebben vertegenwoordigers van de PROO en de
onderzoekers gezamenlijk gezocht naar lijnen en accenten die na twee jaar PROO ICT en onderwijs
programmering gezet konden worden. Algemeen was er consensus rondom het streven naar meer
samenhang tussen onderzoek naar proces- en productkarakteristieken. Ook was er de behoefte om
nauwer aan te sluiten op vragen die zich aandienen vanuit vakdidactisch oogpunt en vanuit de
onderwijspraktijk. Daarbij werd wel de kanttekening gemaakt dat de onderzoeker zich niet moet
verliezen in de waan van alledag, maar juist ook innovatief en progressief moet zijn, echter met een
duidelijk gevoel voor de onderwijspraktijk en de vragen van onderwijsprofessionals. Meerdere malen


                                                  27
werden internationaal succesvolle projecten aangehaald ter illustratie. Opnieuw ligt hier een
bevestiging van de noodzaak tot samenwerkingsverbanden, ook op internationaal gebied.


3.4 Conclusies en aanbevelingen

Het onderzoekslandschap ICT en onderwijs is divers. Daarnaast is het veld nog altijd sterk in
ontwikkeling, een constatering die niet voor het laatst zal worden gemaakt. In dat licht kunnen we de
noodzaak om op zoek te gaan naar fundamentele en onderliggende vragen niet sterk genoeg
benadrukken, vragen die geldig blijven ook als de technologie naar vorm verandert. Dit heeft
belangrijke gevolgen voor de relatie tussen de thema's die de PROO gebruikt voor de ICT en
onderwijs programmering. Vooral het proces- en het productaspect kunnen niet langer gescheiden
worden. Ook de onderzoekers geven dit aan door in hun onderzoeksopzet beide thema's vaak te
combineren. Bij het maken van dergelijke combinaties moet er wel voldoende en meer aandacht
besteed worden aan de relatie tussen proces en product.

Er lijkt inmiddels een voldoende dekking te bestaan op het gebied van onderzoek naar virtuele
leeromgevingen. Interessant is onderzoek naar vakdidactiek, zeker gecombineerd met een open oog
voor de professionalisering van docenten. Binnen het onderwijs is bijzonder veel behoefte aan
gefundeerde aanwijzingen voor het goed en nuttig inzetten van ICT in de klas. Voor onderzoekers ligt
hier een uitgelezen kans om krachtige verbindingen te maken tussen wetenschappelijk goed
gefundeerd onderzoek en behoeften uit de praktijk. De professionalisering van docenten verdient
nadere aandacht, maar ook in een bredere context is dringend behoefte aan de ICT competenties van
de Nederlander. Ook de gevolgen van de digitalisering in het onderwijs in relatie tot een breder
maatschappelijk kader, biedt legio kansen voor vruchtbaar onderzoek. Gedacht kan worden aan
gender-specificiteit van leermiddelen en de al dan niet vermeende digital divide36. Gezocht moet ook
worden naar de mogelijkheden voor onderzoeksprojecten in internationaal verband. Zie verder
hoofdstuk 5. De aanpak van het IERI initiatief werd ook door de Nederlandse onderzoekers in de
bijeenkomst van 9 februari 2000 als erg aansprekend ervaren.




36
     zie ook www.scp.nl

                                                  28
4 Kaart en agenda voor de kennisbehoeften ‘ICT èn Onderwijs’
In de voorgaande hoofdstukken is de behoefte onderstreept aan een helder kader voor de
kennisbehoefte op het terrein van ICT èn onderwijs. Is een kader denkbaar dat bestand is tegen de
structurele veranderlijkheid van de digitale technologie en meer in het algemeen de dynamiek van
leren in de kennissamenleving? Past in dat kader de praktijk van onderwijs en onderwijsbeleid? Kan
het tevens dienen voor de identificatie van wetenschappelijke vraagstellingen over ICT èn onderwijs?
Kan het kader de concrete vormen aannemen van een kaart met aandachtspunten en een agenda met
actiepunten? En kunnen kaart en agenda structuur geven aan de centrale aandachtspunten voor een
onderzoeksprogramma en voor andere vormen van kennismanagement om een
onderwijstechnologiebeleid vorm te geven? Bijvoorbeeld door het slim combineren van diverse
vormen van kennisontwikkeling, kennisverwerving, praktijkkennis en ervaringsuitwisseling37. Dit
hoofdstuk omvat een kaart en een agenda die de verbrede vraagstelling hanteerbaar en inzichtelijk
maakt door een ordening van de actuele kennisvragen. Deze problematiek is ingewikkeld vandaar dat
we dit hoofdstuk beginnen met een totaaloverzicht en een samenvatting van onze redenering.

De indeling van dit hoofdstuk is als volgt:

4.1      De filosofie achter de kaart voor ‘ICT èn onderwijs’
4.2      Samenvatting van de belangrijkste conclusies
4.3      De kaart voor ICT-onderzoek en –kennismanagement
         4.3.1 Waarom is er in het onderwijs behoefte aan kennis over ICT?
         4.3.2 Stellingen om het debat te openen
         4.3.3 Voorstellen voor kennismanagement van ICT èn onderwijs
         4.3.4 Operationaliseren van de kaart
4.4      De agenda voor de (onderwijs)onderzoeks- en onderwijspraktijkwereld
         4.4.1 Kennisontwikkeling en de relaties tussen de verschillende kennistypen
         4.4.2 Topics: contouren voor acties ICT-kennisprogramma
4.5      Conclusies en aanbevelingen




37
  Voor een deel lijkt deze aanpak op wat John Brandsford, James Pellegrino en Sozan Donovan (1999) doen, samen met
andere auteurs wanneer ze zich afvragen wat de resultaten van een review van de “science of learning” (zie noot 47!) zou
kunnen betekenen voor het dichten van de kloof tussen onderzoek en praktijk: How People Learn, bridging research and
practice, National Research Council Washington, DC
                                                            29
4.1 De filosofie achter de kaart voor ‘ICT èn onderwijs’

Centraal in deze filosofie staat de onderwijspraktijk, met name de docent en zijn gebruiken. De
bestaande gebruiken van een docent, de methoden en hulpmiddelen die hij inzet, zijn een selectie van
wat uit de wereldvoorraad beschikbaar is aan inzichten en ontwerpen voor het geven van goed
onderwijs. De docent kan meer of minder bekwaam zijn bij het uitvoeren van de gebruiken die hij
bezigt. Dit staat in de rechter kolom van het schema 4.1 hieronder.

       (onderwijs)onderzoekpraktijk                                     onderwijspraktijk
             ICT-vernieuwing

                                                                            inzichten

                    ICT
                     =                         substitutie                  bestaande
               nieuw ontwerp                                                ontwerpen

                            (re)design                             interne
                                                                   transformatie
            onderwijstechnologie                externe
                     =                       transformatie                  bestaande
               nieuw gebruik                                                gebruiken


                                                                          bekwaamheden


Naast de onderwijspraktijk staat de (onderwijs)onderzoekpraktijk; hieruit komt (re)design van
onderwijstechnologie voort en in dit hoofdstuk is het de vraag hoe dit design het onderwijs beïnvloedt
en kan verbeteren. In de kern is het design een nieuw onderwijskundig gebruik op basis van een nieuw
technologisch ontwerp. Voor de docent die er niet bij geweest is: twee keer nieuw!

Wat is de relatie tussen de kolommen? Het nieuwe technologische ontwerp (ICT) kan bestaande
ontwerpen in de onderwijspraktijk vervangen. De PC bijvoorbeeld kan ingezet worden als
typemachine, telraam, postbode, letterbak, tekentafel, donkere kamer, diaprojector, informatiebron,
archief, vergaderkamer, etc. We spreken bij vervangende inzet van substitutie. De genoemde
substitutie treedt ‘als vanzelf’ op als veel hardware in de onderwijspraktijk komt.
Als gevolg van substitutie raken docenten gewend aan ICT-toepassingen en kunnen zij op een punt
komen dat zij hun onderwijskundige gebruiken wijzigen; zij beginnen de onderwijspraktijk van
binnenuit te veranderen; er treedt interne transformatie op.

Daarnaast kan de onderzoekpraktijk ook nieuwe onderwijspraktijken ontwerpen re(design). De kans
dat het onderwijs door ontwerpen van buitenaf verandert, is echter klein. Externe transformatie stuit op
grote weerstanden omdat de aansluiting met de praktijk en de professionaliteit van de docent vaak
onvoldoende is.
Kansrijk zijn contacten tussen de design onderzoekers en de interne transformatie docenten, vooral als
onderzoekers toevallig met oplossingen bezig zijn voor de problemen van docenten. Dit is de
gestippelde lijn in het schema: deze is cruciaal.
In een goed werkende ICT-kennisinfrastructuur is de kans op toevallige creatieve ontmoetingen tussen
de design onderzoekers en de interne transformatie docenten, groot. Let wel, het is zeer moeilijk te
voorspellen waarover de toevallige ontmoetingen zullen gaan; het gaat om ervaringsuitwisseling die in
principe niet expliciet te maken is in de vroege fase van ontwikkeling.
                                                  30
Het 1e uitgangspunt op basis van het schema is dat er veel is geïnvesteerd in hardware voor het
onderwijs: op grond daarvan is de verwachting dat er al veel substitutie is en er ook al enige interne
transformatie optreedt.
Het 2e uitgangspunt is dat er vanwege het geld dat in design is gestoken er onderzoekers zijn met
creatieve ideeën en mogelijk voor docenten interessante oplossingen: er zijn design onderzoekers en er
zijn interne transformatie docenten.
Het 3e uitgangspunt is dat er thans geen sterk functionerende ICT-kennisinfrastructuur is: de design
onderzoekers en de interne transformatie docenten weten elkaar op ‘ICT- èn onderwijs’-gebied
moeilijk te vinden.

Omdat het waarschijnlijk is dat door ICT het hele onderwijsbestel en mogelijk zelfs de visie op leren
en onderwijzen als geheel gaat veranderen is het niet voldoende als alleen ontmoetingen tussen
docenten en onderzoekers op operationele niveaus worden gerealiseerd. Er zijn ook ontmoetingen
nodig op het organisatorische of management niveau en op het bestuurlijke of politieke niveau. Het
gaat niet alleen om onderzoekers en onderwijsmensen die elkaar spreken, maar ook om bestuurders,
ambtenaren, en bedrijfsleven. En, er moet een zekere samenhang zijn over hetgeen er wordt besproken
tussen de verschillende professionele groepen en tussen de niveaus van het bestel.

Het schema hierboven legt de basis voor de ordening en beleidsarticulatie van dit complexe vraagstuk.
In paragraaf 4.3 werken we dit uit voor ICT-onderzoek en -kennismanagement. In paragraaf 4.4 voor
de invulling van de structuur; de vulling van de agenda. Het gaat over relaties, aanpak, inhoud en
acties.

Dit hoofdstuk is kritisch over de kwaliteit van de ICT-kennisinfrastructuur. Daarom is het van belang
te definiëren wat onder de ICT-kennisinfrastructuur wordt verstaan. De basis is ‘ICT èn onderwijs’ en
de mensen die zich daar direct mee bezig houden. ICT èn onderwijs wordt ook wel aangeduid met
onderwijstechnologie. Op een hoger aggregatie niveau bevindt zich het ICT-beleid en het
kennismanagement. Een nog hoger aggregatieniveau is het ICT- en onderwijsonderzoek,
respectievelijk het ICT-beleidsonderzoek en kennismanagement onderzoek. In dit hoofdstuk wordt dit
complex soms aangeduid met ‘ICT èn onderwijs’ en soms met ‘ICT-beleid en kennismanagement’.
Het genereren, uitwisselen en benutten van kennis tussen mensen die op al de niveaus werkzaam zijn
en hun relaties naar buiten omvat de kennisinfrastructuur.


4.2 Samenvatting van de belangrijkste conclusies

Een conclusie in aansluiting op de stand van zaken zoals geschetst in het Onderwijsverslag 1999 van
de Inspectie van het Onderwijs38:

“De integratie van ICT in het onderwijsproces is het verst gevorderd in het hoger onderwijs en in het
beroepsonderwijs en de volwasseneneducatie. Met name internetfaciliteiten hebben daar een hoge
vlucht genomen. De mate van toepassing van ICT in de BVE-sector verschilt per type opleiding……’
‘In het hoger onderwijs is de toepassing van ICT in een stroomversnelling geraakt. Het meeste gebruik
betreft standaardapplicaties als tekstverwerking, internet, e-mail en bibliotheekzoeksystemen……’
‘In het basisonderwijs gebruikt 90 procent van de leraren de computer wekelijks, in 1999 was dat nog
80 procent. Wel gaat het veelal om ondersteunende en remediërende hulpmiddelen als aanvulling op
de reguliere leermiddelen. Software om te oefenen is er vooral voor rekenen en wiskunde,
Nederlandse taal en voor aardrijkskunde. Het is opvallend dat ongeveer 20 procent van de scholen het
38
     zie Onderwijsverslag 1999 hoofdstuk 4 pagina 27 en verder op www.owinsp.nl

                                                          31
wettelijk verplichte ICT-aanbod niet aanbiedt. ………’
‘De groei van ICT-leermiddelen in het voortgezet onderwijs is gering, en beperkt zich vooral tot
informatiekunde en het kernvak informatica in HAVO/VWO. Slechts 31 procent van de VO-leraren
maakt gebruik van ICT-leermiddelen. Aan een systematische inzet van ICT zijn de meeste scholen voor
voortgezet onderwijs nog niet toe……’
‘Voor alle sectoren geldt dat de professionalisering van docenten op ICT-gebied meer prioriteit moet
krijgen’….”

De risico’s en de kern van de kennisbehoefte
Op grond van deze staan twee uitdagingen centraal:

1) Het realiseren van de huidige ICT-beleidsdoelstellingen.
Het is niet waarschijnlijk dat de doelen gerealiseerd worden omdat de kennisinfrastructuur voor ICT te
kort schiet. Er bijvoorbeeld geen ‘logische bedding’ voor de 300 ICT-projecten: de design
onderzoekers en de interne transformatie docenten vinden elkaar niet niet.

2) Het versterken van de huidige ICT-beleidsdoelen.
De huidige ICT-beleidsdoelen zijn valide maar niet in geheel terreindekkend. Er is weinig bijv.
aandacht voor de kennisvraag van docenten. De zorg over de realisatie van de doelen is des te groter
omdat van de ICT-invoering een sterke impuls voor de vernieuwing van onderwijs wordt verwacht.
Dit is in hoofdstuk 3 voldoende beargumenteerd.

De onderbouwing van de risico’s
Het is om enkele redenen onwaarschijnlijk dat ICT-beleidsdoelen tijdig worden gerealiseerd.
Docenten worden zich steeds meer bewust van kennisachterstanden; het is echter niet duidelijk welke
kennisleemtes er zijn en hoe hier in zal worden voorzien.
Het is niet duidelijk welke beschikbare informatie op welke wijze zal worden doorgegeven. Het is
evenmin duidelijk welke beschikbare ervaring op welke wijze zal worden doorgegeven.
Docenten zijn gemotiveerd maar hebben weinig ruimte voor uitproberen en onderhouden.
De samenhang van veranderende principes, doelen, middelen en inhouden tussen onderwijsbeleid,
schoolmanagement en leerprocessen is niet helder.
Dit neemt niet weg dat er aantal beloftevolle initiatieven bestaat op vlak ordenen en doorgeven van
kennis maar thans nog te versnipperd en met te weinig momentum.

De witte vlekken
De huidige ICT-beleidsdoelen zijn vooral gericht op technische voorzieningen en de daarbij
noodzakelijke instrumentele vaardigheden. De volgende organisatorische en inhoudelijke terreinen
worden minder goed gedekt:

1) Organisatorisch ontbreekt:
Een robuust onderzoeksapparaat dat ICT-kennis aftapt, genereert en selecteert. Een intermediair
apparaat dat op doelgerichte en doelmatige wijze toegang geeft tot informatie en ervaring.

2) Inhoudelijk ontbreekt:
Een nieuw curriculum als vertaling van nieuwe vormen van leren, werken en leven. Een heldere
aansluiting tussen beleid en de praktijk van leren en onderwijzen.

Conclusie
De kennisinfrastructuur voor ICT en Onderwijs schiet tekort, zij is fragiel en fragmentarisch. De kaart
en de agenda die in dit hoofdstuk zijn beschreven bieden een robuuste en samenhangende structuur

                                                  32
voor ‘ICT èn onderwijs’. Zij geven het ICT-beleid een logisch verband voor initiatieven en financiële
impulsen.
De rode lijn is het verschuiven van accenten. Ligt de nadruk thans (nog) op ICT, voor de toekomst is
gewenst dat de beleidsvorming van de overheid via onderwijstechnologie een verschuiving realiseert
naar een volwaardig onderwijstechnoilogiebeleid met daarin op evenwichtige wijze aandacht voor:
kennis over onderwijs, educatie en E-learning. Deze functie kan worden belegd bij een op te richten
Kenniscentrum voor Onderwijs, Educatie en E-learning (KOEL). In de toekomst kan het department
het feitelijke onderzoek- en kennismanagement (van wat nu ICT-beleid heet) via dit kenniscentrum
leiden.


4.3 De kaart voor ICT-onderzoek en -kennismanagement

4.3.1   Waarom is er in het onderwijs behoefte aan kennis over ICT?

De veranderingen in samenleving blijven niet zonder gevolgen voor het onderwijs. Hoe komen de
mensen in de kennissamenleving aan hun kennis? Hieronder kort enkele onomstreden trends om de
toon te zetten.

Veranderende samenleving: aard en tempo
Op allerlei terreinen in onze samenleving verandert de aard en de inrichting van communicatie en
interactie. We betalen anders, we gebruiken e-mail, we bestellen boodschappen via het internet, we
betalen de parkeermeter met het mobieltje. Het zijn slechts enkele voorbeelden uit een rijk scala van
reeds bestaande en zeer nabije mogelijkheden. De ontwikkelingen gaan daarenboven ook nog
razendsnel. De snelheid waarmee de mobiele telefonie die van het vaste net vervangt is onthutsend.

Veranderend onderwijs: noodzaak en richting
Ons onderwijs wordt verondersteld deze veranderingen op zijn minst bij te benen. Liever nog zou het
onderwijs het toekomstig werkend lid van de samenleving moeten voorbereiden op de veranderde
condities voor werken en continue leren. Het onderwijs, wil het als subsysteem de huidige rol in de
samenleving blijven vervullen, zal dus op zijn minst in de pas moeten blijven met datgene wat in de
samenleving als normaalpatroon in communicatie en interactie wordt verondersteld.

ICT is een diepingrijpend blijvertje
De ontwikkelingen in de kennissamenleving zijn niet incidenteel of conjunctureel, zij zijn structureel
en zij veranderen de wereld om ons heen op ingrijpende wijze. Weliswaar beperkt zich de
ontwikkeling van het internet zich voorlopig tot voornamelijk e-mail en e-commerce, het is
waarschijnlijk dat ook de aard van tal van andere (deel)processen sterk zal veranderen onder invloed
van de mogelijkheden van ICT. Nieuwe en slimme combinaties zoals tracking en tracing via het
WWW zullen ook, aangepast, voor andere vergelijkbare processen worden uitgeprobeerd en mits
geschikt, ook worden toegepast.

ICT in onderwijs vraagt om een sterke kennisbasis
De werkelijkheid is dat in het onderwijs de kennisbasis die nodig is om de kennissamenleving
tegemoet te treden ontbreekt. De onderstaande evaluatie geeft een beeld van de ontwikkeling in het
onderwijs.
De dynamiek van ICT in het onderwijs neemt een onverwachte wending. De ICT-monitor van OCTO
geeft aan dat in het primair onderwijs het aantal leerlingen per computer daalde van 27 naar 17 tussen
1998 en 1999. In het voortgezet onderwijs was de daling van 21 naar 18; in het PO zijn nu dus meer
computers dan in het VO. Daarmee lijkt het wat hard ware betreft wel goed te zitten in het PO. In het

                                                  33
PO is het percentage docenten dat gebruik maakt van ICT gegroeid van 70 naar 80 % en in het VO van
30 naar 31 %. Het VO blijft dus enorm achter.

In contrast daarmee staat de kennisbehoefte: in 1994 vond 5% van de docenten dat zij onvoldoende
zicht hadden op de technologische ontwikkeling, in 1999 vindt 35% van de docenten dat zij er te
weinig van af weten. Voor alle duidelijkheid, het gaat niet om knoppenvaardigheid, zoals die met een
Digitaal Rijbewijs wordt verworven, maar om kennis die nodig is voor de inpassing van ICT in de
onderwijspraktijk. Gebrek aan kennis en expertise is alom als knelpunt nummer 1 genoemd en als
belangrijkste behoefte aan ondersteuning is deskundigheidsbevordering het meest genoemd.
De onderwijskundige kennis op basis van onderzoek en praktijk is nog sterk in ontwikkeling. Het is
echter niet zo dat de inzichten en ontwerpen om docenten te helpen met de inpassing van ICT in het
onderwijs er in het geheel niet zijn. De kennis die beschikbaar is, bereikt de docenten niet.

Expertise problemen bij docenten en bestuurders vormen thans de grootste bottleneck bij het uitnutten
van ICT in het onderwijs. Onze huidige, te kleine en deels vergrijsde korps van leraren en bestuurders
is niet in staat het huidige ontwikkelingstempo van ICT te volgen, laat staan te toetsen in de eigen
praktijk. Velen haken af, bij gebrek aan 'lucht' om de race te blijven lopen. Er is weinig inzicht in de
(on)mogelijkheden, de kansen en bedreigingen van de inzet van ICT in het primair en secundair
onderwijsproces. Maar er is hoop, er zijn ook doorbijters, er is ook emerging practice. Het gaat erom
dat die kiemen impulsen krijgen om uit te groeien.

De stelling dat ICT de kwaliteit, de flexibiliteit en de toegankelijkheid gaat verbeteren is nog slecht
bewijsbaar, maar op grond van de veranderingen die plaatsvinden in andere subsystemen in de
samenleving is het wel zeker dat zij het proces en product 'onderwijs' substantieel gaat veranderen.


4.3.2. Stellingen om de situatie te schetsen

Twee belangrijke conclusies die we trekken uit de bovenstaande feiten zijn:

A) er is onbalans tussen ICT-voorzieningen en ICT-deskundigheid en
B) uitwisseling van ICT-kennis met docenten laat te wensen over.
De kern van het probleem voor de docent is een kennisprobleem en de eilandenstructuur van het bestel
is een grote hinderpaal de kennis vlot door te geven.

Doelen voor de toekomst
Op grond van de conclusies zijn de belangrijkste doelen voor de toekomst:
A) systematische versterking van deskundigheidsbevordering en
B) netwerkbouw tussen (thans geïsoleerd werkende) netwerken.
De nadruk komt minder op ICT-technologie (hard- en software) te liggen en meer op de
kennisbehoefte van docenten die ontstaat door nieuwe onderwijspraktijk.

Middelen
De belangrijkste middelen voor de realisatie van de doelen zijn:
A) stimulering van onderwijstechnologie (ICT-gebruik) in onderwijs’
B) organisatie van kennisuitwisseling tussen de professionele groepen.

Vorsers ontmoeten vernieuwers, vernieuwers ontmoeten experts, en experts ontmoeten vorsers, zodat
kennisgeneratie, ontwikkeling van kunde en technologieën en innovatie georkestreerd kunnen
verlopen. Op den duur zo is onze redenering biedt een voorziening als het Kenniscentrum voor

                                                    34
Onderwijs, Educatie en E-learning (KOEL) deze middelen en de vernieuwing ervan.

Voor praktijk …
De hoofdlijn van deze analyse voor praktijk, researchprogrammering, beleidsonderzoek en beleid is de
volgende. De dynamiek van en leren, respectievelijk onderwijs is ondoorzichtig. De complexiteit is
daarom vanuit negen invalshoeken geschetst (§ 4.3.3). Elke situatie is echter anders, daarom zijn de
invalshoeken afhankelijk van de praktijksituatie meer of minder relevant. Met betrekking tot deze
ICT-dynamiek ervaren docenten -in ere te herstellen als professionals- een kennistekort. Dit
kennistekort kan niet door instructie of voorlichting worden opgelost maar behoeft uitwisseling van
context gebonden informatie en ervaringen. Deze uitwisseling moet gerealiseerd worden tussen thans
onvoldoende interacterende netwerken en kan door kennisnet worden gefaciliteerd. Wellicht is een
‘clearing house’ of kenniscentrum om hierin faciliterend te werken dienstig. Het kenniscentrum kan
zorgen voor stimulansen om informatie en ervaring toegankelijk te maken voor verschillende
doelgroepen. Hierbij is ook te denken aan opsporen, screenen en labelen van internationaal
beschikbare informatie en ervaring (§ 4.3.4). Organisatie van interactie is de hoofdschotel.

… en beleid
Hierboven is uitgegaan van een zekere mate van zelfsturing, van ruimte voor initiatieven, een inhoud
die door directe belangen wordt gedreven. De werelden van onderzoek en onderwijs en van ICT èn
onderwijs ontmoeten elkaar.

De overheid verwacht mondigheid, eigen verantwoordelijkheid, betrokkenheid, initiatieven van
belanghebbenden. De participanten verwachten dat de overheid toch nog steeds op zekeren hoogte de
regie blijft voeren, tot op zekere hoogte een bindende factor blijft ervoor zorgt dat initiatieven niet
smoren, maar logisch aan elkaar gekoppeld worden.
De directie ICT van OCenW is waar het ‘ICT èn onderwijs’ betreft de schakel naar de overheid. Zij
moet methodisch inspelen op het feit dat deelnemers, procedures en doelstellingen van (tijdelijk)
netwerken zullen verschillen. Het behoort tot haar mogelijkheden een kenniscentrum zoals bedoeld te
initiëren en experimentele netwerken waarin alle disciplines samenkomen te stimuleren en organiseren
De informatie en de ervaring uit al deze netwerken komt binnen het bereik van ieder in het bestel
doordat de resultaten brede verspreiding kunnen krijgen via Kennisnet. .


4.3.3 Voorstellen voor kennismanagement van ICT èn onderwijs

De beleidslijnen zijn vanuit tal van gezichtshoeken te dimensioneren; en dat is ook gebeurd (zie
schema 4.3.3).

In de praktijk is het gewenst al die lijnen tegelijkertijd te hanteren; het is echter niet gewenst om
telkens alle aspecten te noemen in topics, projecten en trajecten. Het is evenmin gewenst op al de
punten te ‘maximaliseren’. Dat zou de communicatie verstoren en van hoofdzaken afleiden.
Het is raadzaam de kaart met dimensies voor het ICT-beleid te hanteren en uit deze kaart per geval een
beperkt aanatl aspecten te gebruiken om hoofddoelen te accentueren. In praktijk, bij onderzoek en
beleid is de kaart een referentie voor monitoring en evaluatie.
Een tweede belangrijk punt is dat het hanteren van deze complexiteit een hoge professionaliteit van
betrokken vergt en een beleid dat van complexiteit en professionaliteit uitgaat (of daar naar toe werkt).
Dit betekent dat alleen op het uitvoerende niveau overzien kan worden wat in een specifieke situatie
het beste is en dat het beleid zorg moet dragen voor voldoende vrijheidsgraden aan de basis. De
professional komt het best tot zijn recht als hij/zij de ruimte krijgt.


                                                   35
Schema 4.3.3: Kaart voor praktijk, onderzoek en beleid

De dimensies relevant voor doelen, monitoring en evaluatie voor ‘ICT èn onderwijs’ in praktijk,
onderzoek en beleid zijn de volgende:
1. De professionaliteit van docenten: dit betreft initiële scholing, bijscholing en/of
   beroepsgroepontwikkeling.
2. De aard van de technologische ontwikkeling: soms vernieuwing en soms verandering van de
   basistechnologie (bijvoorbeeld van PC naar netwerk, of van CD-ROM naar internet, of van
   ISDN naar co-axiaal, draadloos of ASDL).
3. De aard van het onderwijsdoel: deze verschilt in relatie tot ICT (leren over ICT, leren met ICT
   en andere vormen van leren door ICT; mogelijk mondt dit uit in virtuele leervormen – zie:
   Van didactische driehoek naar lerend veelvlak).
4. De faseverschillen: de veranderingen op ICT-gebied verlopen in groepen en voor individuen
   in fasen en de fasen worden met verschillende snelheden doorlopen. De indeling van fasen
   kan zijn: additie, substitutie, (divergerende en convergerende) transitie en transformatie (zie
   Committ, 1998). In de fasen verschillen de kennisbehoefte en de vraag naar stimulansen (Van
   den Berg & Vandenberghe, 1995).
5. De afstemming en articulatie: de consistentie en coherentie van initiatieven op macro, meso en
   micro niveau van het bestel. Dat wil zeggen dat begrippen in beleid, bestuur, management, en
   leerprocessen op elkaar moeten zijn afgestemd om communicatie mogelijk te maken.
6. De aard van kennisontwikkeling: afhankelijk van doel of behoefte gebeuren er andere dingen
   met kennis. Bijvoorbeeld het genereren, dissemineren en toepassen van inzichten, ontwerpen,
   gebruiken en/of bekwaamheden (§ 4.3.4).
7. De duidelijkheid bij (gezamenlijke) beleidsvorming: de dimensie van doel, proces en
   resultaat, van visie, strategie en beleidsdoel, van realisatie, evaluatie en ondersteuning
   verdienen expliciete stimulansen.
8. De facetaspecten van onderwijsbeleid: thans zijn dat de positieversterking van docenten,
   achterstandbestrijding/kansenbeleid, en de vernieuwingsoperaties van sectoren.
9. De beleidsvelden: PO, VO, BVE, HBO en WO verschillen.


De schematische beleids- onderzoekskaart die hierboven beschreven is kan per onderdeel worden
aangevuld en veranderd. Met behulp van de kaart kunnen op transparante wijze prioriteiten worden
gesteld. Er kan bijvoorbeeld van een beleidsissue vastgesteld worden dat de punten 1 en 4 een zwaar
accent krijgen en dat andere punten alleen ‘meegenomen’ worden als dat geen extra last geeft. De
prioritering kan per issue verschillen. Een ander voordeel van de kaart is dat bij de dimensies heldere
evaluatiecriteria en indicatoren gegeven kunnen worden.

Afgezien van het onderwerp is de kennisvraag over ICT zelf complex. Wat kan er aan de hand zijn als
ergens ‘gebrek aan kennis wordt gevoeld’? De betekenis van deze vraag wordt hieronder uitgediept.


4.3.4   Operationaliseren van de kaart

ICT-beleid en kennismanagement moeten zijn gericht op vragen over vernieuwen van leerprocessen,
schoolorganisatie en bestuur van het onderwijsbestel. Op al de niveaus kunnen de vragen gaan over
het wezen en gebruik van ICT en de veranderingen door ICT. Het gaat om ingewikkelde vragen,
vragen van professionals en vragen die per situatie wat anders liggen. De complexiteit en de vele
dimensies van het inhoudelijke vraagstuk zijn in beeld gebracht in de schema’s 4.3.2 en 4.3.3.
Hoe kan er in deze complexe systematisch in de behoefte aan kennis worden voorzien? Deze
                                                   36
vraagstelling is overigens niet specifiek voor ICT en moet breder worden opgevat. Dan kan de aanpak
die hieronder wordt uitgewerkt geschikt zijn voor de integrale benadering van ICT- en
onderwijsbeleid.

Hieronder volgt eerst een visie op de kennisuitwisseling in de kennissamenleving. Dit is van belang
omdat in het onderwijsbestel op dezelfde manier met kennis omgegaan zou moeten worden als in de
samenleving als geheel. Daarna wordt ingegaan op de interactie die nodig is voor de uitwisseling van
informatie en ervaring. Dit is van belang omdat in ICT-context de nadruk teveel ligt op (discipline
gebonden) informatie en logica en te weinig op (competentie gebonden) ervaring en gevoel.
Op grond van deze verschillen zijn er fasen te onderscheiden in de uitwisseling van kennis. Door een
scherp zicht op fasen is het beter mogelijk haalbare doelen te stellen. Daarna kijken we naar de
manieren waarop het onderwijs door ICT verandert. Daarbij is het enerzijds nodig om aan te sluiten bij
de ontwikkeling aan de basis, anderzijds moeten krachtige impulsen van buitenaf kunnen worden
gegeven. Al de elementen hierboven geven tezamen een samenhangend beeld van beleidsvorming en
kennismanagement van ICT in het onderwijs.

De visie op de kennissamenleving
Werken en leren gaan samen in kennisintensieve arbeidsprocessen. Op het gebied van ICT zijn de
vraag en het aanbod van kennis daardoor structureel veranderlijk en het hebben van een wereldwijd en
compleet overzicht is een illusie. Zelfs binnen organisaties is het moeilijk de beschikbare kennis te
overzien. Een optimale benutting van de aanwezige kennis vergt interactie tussen de experts zelf.
Individueel en in groepen zijn vele vormen van vooruitkijken en terugblikken de orde van de dag.
Iedereen in arbeidsprocessen benut via netwerken kennis die intern beschikbaar is. Als intern de
beschikbare kennis niet toereikend is wordt er een beroep gedaan op wereldkennisvoorraad en soms op
aanvullend onderzoek. Hierdoor ontstaat een dynamiek die op het niveau van personen, instellingen en
systemen op vergelijkbare wijze verloopt. De dynamiek is weergegeven in het schema 239.

Schema 4.3.4a: Vormen van interactie over bijvoorbeeld ICT-vragen


                           Toevoegen aan de wereldkennisvoorraad over ICT


                              Putten uit de wereldkennisvoorraad over ICT


 Eigen kennis         Eigen kennis           Eigen kennis        Eigen kennis           Eigen kennis

 van vragen over      over uitvinden en/of   over ontwerpen      over aanpassingen en over beoordelingen
 ICT-toepassingen     maken van ontwerp      en testen van       gebruiken van ICT-   en evaluaties van
                      voor ICT-               ICT-toepassingen   toepassingen         ICT-toepassingen
                      toepassingen

Voor vernieuwing is soms kennis van derden nodig (middenbalk) en als die er niet is, is onderzoek
nodig (bovenste balk). Als in het eigen proces de informatie niet volledig of afwezig is, worden
(bewust of onbewust) risico’s gelopen. Interactie is nodig om de eigen kennisbasis te benutten en om
haar te ontwikkelen. Interactie is ook nodig om onnodige risico’s te beperken. Dit geldt in scholen op
het niveau van individuen, projecten, vakgroepen, etc. Het geldt ook op het niveau van

39
     Het schema is ontleend aan de innovatietheorie van Kline & Rosenberg 1986, An overview of innovation (pp 275-306,
     In: Landau, R, & Rosenberg, N. eds. The positive sum strategy-harnessing technology for economic growth. Washington
     DC: National Academic Press. Alternatieven zijn technology push en market pull modellen.
                                                           37
schoolmanagement en nationaal beleid.

Een lerend bestel en lerende instellingen interacteren intern op allerhande niveaus om eigen kennis te
benutten. In veel instellingen kan de huidige kennisuitwisseling worden verbeterd. Daarnaast is
interactie tussen instellingen en tussen de eilanden in het bestel nodig. Hoe kan de interactie goed
geregeld worden?

Hoe kan dit voor ICT goed geregeld worden, zodat daar een impuls vanuit kan gaan voor
kennismanagement in het algemeen?

Het stimuleren van interactie
De organisatie van interactie over kennis gaat mis als geen onderscheid is gemaakt tussen uitwisseling
van informatie en van ervaring. Informatie gaat over eenduidige kennis, die zonder tot misverstanden
te leiden kan worden doorgegeven. Aan een handleiding of een studieboek stellen we die eis. Een
roman echter kan door ieder -afhankelijk van persoonlijke ervaringen- anders begrepen worden: dat is
zelfs de bedoeling van de schrijver.
Interactie over kennisbehoefte gaat in het algemeen uit van de vrager, die is probleemeigenaar. Dat
vrager en aanbieder beide leren van interactie is een voordeel. Hoe zit de vraagkant van ‘gebrek aan
kennis’ in elkaar?

Er zijn onderwerpen waarvan de vraag helder is en het adres waar de vraag beantwoord kan worden
bekend ook. Er zijn ook tal van vragen die vaag zijn of waarvan onbekend is wie het antwoord zou
kunnen geven.

Als de vragen vaag zijn of de adressen onbekend, is er ervaring van experts nodig; er moeten nieuwe
netwerken worden gebouwd om de kennisvraag aan te pakken. Schema 4.3.4b geeft de situaties weer.

Schema 4.3.4b: Interactie over informatie en ervaringen

                           Bekend adres                     Onbekend adres
Heldere vraag         Informatie-uitwisseling           Verwijzen naar netwerken
Vage vraag            Verwijzen naar experts            Verwijzen naar experts en
                                                               netwerken

De uitdaging is te organiseren dat informatie en ervaringen (experts en netwerken) binnen het bereik
komen van iedere professional in het onderwijsbestel en dat de informatie en ervaringen door hen
kunnen worden benut. Om gebruik te kunnen maken van kennis van anderen moet die kennis zelf
beschreven zijn of moet de eigenaar gevonden kunnen worden. De beschrijving moet toegankelijk zijn
of er is toegang nodig tot mensen met ervaring (die niet beschreven is).

Is het niet voldoende om ‘versneld’ alle ervaringskennis expliciet te maken en in informatie om te
zetten? Ten eerste wordt dit voortdurend gedaan door wetenschap - en een intensivering van
onderzoek zou het probleem niet oplossen omdat door praktisch werk steeds weer nieuwe ervaringen
worden opgebouwd. Ten tweede is bij de bouw van expertsystemen geprobeerd ‘alle expertise’
expliciet te maken – de praktijk blijkt moeilijk te vangen, altijd weer veelvormiger te zijn en niet
zonder de expert te kunnen. Het is dus nodig het bereikbaar maken van mensen met ervaring te
managen naast het geven van toegang tot informatie.

In het geval van ICT betekent dit uitwisseling van informatie en uitwisseling van ‘best practice’ in het
kennismanagement niet op een hoop gegooid mogen worden.

                                                   38
De ontwikkelingsfasen van kennisuitwisseling
Voorwaarde voor uitwisseling van kennis is dat feiten over ‘ins and outs’ van onderwijs op allerhande
plaatsen worden geregistreerd. Met feiten over ‘ins and outs’ worden vragen, adressen, experts en
netwerken bedoeld. Als feiten opgeschreven worden, is er sprake van een feitenbestel; het is bekend
dat in het huidige onderwijsbestel veel nuttige informatie niet beschreven is of pas laat beschikbaar is.

Het eerste doel van kennismanagement is om de vastgelegde gegevens voor iedereen in het
onderwijsbestel toegankelijk te maken. Het Kennisnet zou om die reden moeten ontwikkelen tot ‘de
pijpleiding’ voor die informatie. Hiermee zou al een omvorming naar een informatiebestel kunnen
worden gerealiseerd. Dan hebben we echter niet alle kennis te pakken (schema 4.3.4c). Een volgende
stap is ervaringen uit expertise en netwerken uit te wisselen en te benutten: dan komen we in de buurt
van het kennisbestel.

Toelichting
Schema 4.3.4c geeft de relatie tussen het grijpbaar maken van kennis en het benutten van kennis. Als
er in het onderwijs -in dit geval met betrekking tot ICT- mensen elkaar gemakkelijk kunnen vinden en
elkaar daadwerkelijk gericht opzoeken, dan is er een belangrijke voorwaarde van een goed
kennissysteem voldaan. Dat is de relatie tussen de uitwisseling van informatie en ervaringen uit het
eigen proces (bijvoorbeeld de eigens instelling) met kennis uit de kennissamenleving (zie de twee
onderste balken in schema 4.3.4a). Een andere voorwaarde is dat er voor onderzoek (het toevoegen
aan de wereldkennisvoorraad in schema 4.3.4a) een interactie bestaat over vraag en aanbod in de
programmering.

Schema 4.3.4c: Grijpbaar maken en benutten van aanwezige kennis (naar: Cap Gemini, 1999)


         Grijpbaar maken van de aanwezige                          ‘Kennisbestel’
         informatie en ervaringen




                                                KENNISKLOOF


                          ‘Informatiebestel’

         ‘Feitenbestel’

                                                          Technologie brengt ons tot hier

                                            Benutten van de aanwezige informatie en ervaringen

De eerste stap van kennismanagement is organiseren dat informatie en ervaring binnen het bereik
komt van ieder: kennis grijpbaar maken. Informatie komt beschikbaar doordat feiten in datafiles van
systemen met zoekwoorden opgezocht kunnen worden. Het labelen van ervaringen is veel moeilijker:
verwijzingen naar personen is een goede start.
De tweede stap van kennismanagement is dat de faciliteiten in systemen daadwerkelijk gebruikt
worden: kennis benutten. Dit kan door zogenaamd klein gereedschap te ontwikkelen en gebruiken.
                                                   39
Leren zoeken met trefwoorden of smart agents is de weg naar informatie. Het snel bouwen van
tijdelijke probleemgerichte netwerken brengt ervaring binnen handbereik. Dit kan virtueel in chat
boxes, maar soms is fysiek bij elkaar komen productiever. Een algemeen kennismanagement
stimuleert de uitwisseling van informatie (bijvoorbeeld middels zoekfuncties) en van ervaringen
(bijvoorbeeld middels tijdelijke probleemgerichte netwerken).

Hierboven is beschreven hoe in de kennissamenleving kennis wordt uitgewisseld. Daarna is ingegaan
op het verschil in aanpak tussen de uitwisseling van informatie en ervaringen. Het volgende
onderwerp is de soorten van inzichten en ervaringen die er zijn bij ICT in het onderwijs.

De manier waarop ICT het onderwijs verandert
Grofweg zijn er twee lijnen te onderscheiden: de scholen die er voor kiezen om ICT te gebruiken om
hun huidige werk beter te doen (optimaliseren) en scholen die de doelen op een andere wijze willen
realiseren (innoveren40).

Optimaliseren betekent het verbeteren van prestaties of het verlichten van inspanningen zonder een
principiële veranderingen van de bestaande gebruiken. Als een docent bijvoorbeeld de PC gebruikt als
postbode, dan verandert dat het werk niet principieel. Wel kan het een verlichting van het werk
betekenen. Door verwisselen van de postbode met een PC is er sprake van substitutie van het
technologisch hulpmiddel (de gangbare ontwerpen veranderen). In het algemeen is het zo dat met
substitutie ICT op de minst ingrijpende wijze in de school komt; doordat de docent de substitutie zelf
doorvoert.

Innoveren met ICT betekent het verbeteren van de prestaties of het verlichten van inspanning door
inzet van principieel andere (wetenschappelijke) inzichten of andere (technologische) ontwerpen in het
leerproces. Als een docent bijvoorbeeld studenten via internet informatie laat verzamelen, dan zet hij
niet alleen een ander leermiddel in; hij verandert ook de manier van leren en de inhoud van het leren.
Het leren krijgt een andere dynamiek omdat niet van tevoren bekend is welke informatie de studenten
zullen vinden. Hier is dus meer aan de hand dan het substitueren van naslagwerken door PC’s. Het
leerproces verandert wezenlijk van het ene aanpak in een andere; er is sprake van transformatie van
het leerproces (de gangbare gebruiken veranderen). Transformaties zijn ingrijpend omdat zij
draagvlak en technologische omslag vergen. Als docenten transformaties zelf doorvoeren (interne
transformatie) dan zijn de problemen met draagvlak minder en de risico’s met de technologische
invulling groter. Bij goed voorbereide interventies van buitenaf (externe transformatie) is het moeilijk
een draagvlak te verkrijgen, zelfs voor een technologisch puntgaaf ontwerp.

In het schema 4.1 op pagina 30 is een aantal intwikkelingslijnen reeds samengevat. De ICT-
technologie brengt een groot aantal nieuwe ontwerpen voort. Sommige daarvan kunnen door
substitutie de bestaand ontwerpen vervangen. De nieuwe ontwerpen worden in de onderwijspraktijk
opgenomen en leiden tot optimalisatie van het werk Door voortgaande substitutie kunnen geleidelijk
en steeds meer nieuwe ontwerpen in een bestaande praktijk worden geïntroduceerd.
Er kan door veel substitutie een situatie ontstaan waarbij vanuit de bestaande praktijk initiatieven
worden genomen om met ICT de bestaande gebruiken te veranderen. Op deze manier ontstaat een
‘bottom up’ initiatief dat tot transformaties kan leiden en dus een innovatie kan inleiden. Deze
invalshoek is belangrijk voor PO en VO in verband met de leeftijdsopbouw van docenten. Als ICT het
huidige werk zichtbaar gemakkelijker en aangenamer maakt dat verlaagt dat drempels van
professionals die in eerste instantie niet van plan waren hun uitgekristalliseerde routines te veranderen.

40
     Innoveren en transformeren wordt hier niet onderscheiden. Bij Itzkan is innovatie de tweede fase en transformatie de
     derde (in Voogt, J.M. & Odenthal, L.E. 1999 Met het oog op de toekomst. Naar een innovatief gebruik van ICT in het
     onderwijs. Enschede: Twente Universiteit, Toegepaste Onderwijskunde).
                                                             40
Het is waarschijnlijk dat ook in de toekomst van deze ontwikkellijn veel verwacht moet worden omdat
van een vernieuwingsimpuls vanuit de lerarenopleidingen en het onderzoek traag aanslaat op scholen.

Nieuwe ICT-ontwerpen kunnen ook een onderwijstechnologische interpretatie krijgen met als resultaat
opvattingen over nieuwe onderwijskundige praktijken en gebruiken (de verticale pijl tussen nieuw
ontwerp en nieuw gebruik geeft de relatie aan). Bij het ontwerp van de nieuwe gebruiken worden
(vaak zoveel) mogelijk andere vernieuwde ontwerpen ingebouwd. Introductie van het nieuwe gebruik
in het onderwijs is daardoor een transformatie als een initiatief van buitenaf (de horizontale pijl tussen
nieuw gebruik en bestaande gebruiken geeft de relatie aan). Op deze manier ontstaat een initiatief dat
transformatie beoogt en waarbij veel meer aan de hand is dan een introductie van een ICT-ontwerp.
Als van dit complexe initiatief niet alle ‘ins and outs’ worden verklaard en als het initiatief niet door
nationale beleidsinitiatieven en anderszins is ondersteund, ontstaan al snel negatieve gevoelens en
problemen met draagvlak voor een ‘top down’ initiatief.

Kern van het betoog is evenwel de relatie tussen de relatief autonome processen van (re)design en
interne transformatie. Onderzoekers en docenten zouden elkaar stelselmatig moeten spreken over hun
leervragen en –ervaringen.

Het management van de ICT kennisvragen in beleid
In schema 4.1 zijn vier principieel verschillende invalshoeken genoemd om ICT-gebruik in het
onderwijs te stimuleren. Het spreekt vanzelf dat het van belang is om er beleidsmatig gedifferentieerd
mee om te gaan. Zo een gedifferentieerde aanpak behoeft een goed georganiseerde
informatievoorziening en ervaringsuitwisseling op beleidsniveau. Kennisvragen zijn er dus met
betrekking tot 1) de ICT-substitutie kansen en knelpunten, 2) de ICT interne-transformatie, 3) het ICT
leerproces-design, en 4) de ICT externe transformatie en tenslotte 5) de articulatie van de kennisvraag
op beleidsniveau. De beleidsstrategie zou op grond van schema 4.1 dus een vijf sporenbeleid kunnen
zijn.

Hoe kan op grond van de structuur die is gegeven aan kennis en aan de veranderingen door ICT, het
ICT beleid worden verhelderd? Daarvoor is een aanpak nodig die ICT-probleemstellingen, ICT-beleid,
en ICT-toepassingen op een logische en consistente wijze bespreekbaar maakt. Dat kan met een model
voor strategische agendabouw (schema 4.3.4d).

Schema 4.3.4d: Model voor strategische agendabouw41

       Maatschappelijke realiteit        De politieke stellingname                 Beleidsrealisatie

        probleemdefinitie              visie & strategie                rollen & instrumenten


        krachtenveldanalyse            beleidsdoelen                    criteria

De strategische agendabouw is een systematische en interactieve vorm van beleidsvorming. De
stappen zijn probleemdefinitie en krachtenveldanalyse (samen een typering van de maatschappelijke
realiteit), formulering van visie, strategie en beleidsdoelen (samen een typering van politieke
stellingname), instrumentkeuze, rollen en criteria voor uitvoering (samen de voorwaarden voor de
aanbesteding en beleidsrealisatie).

41
     Alberda, A.J.M., Bouwhuis, J., Dirven, J.M.C., Geerligs, J.W.G., Helmens, A.A., Leeuw, J.D. van & Vera, J.P.H.J.
     (1996) Strategisch werken aan LNV-beleid. Managementrapport van de werkgroep Strategisch MeerJarenKader (SMJK),
     ‘s-Gravenhage: LNV
                                                           41
Bij een kennisbeleidscyclus wordt de keuze voor het instrument kennis specifiek uitgewerkt met de
criteria die voor kennis gelden (deze zijn hier omwille van beknoptheid niet uitgewerkt).

Het probleem van ICT-beleidsvorming is al de gearticuleerde ICT-kennisproblemen politiek te
agenderen. Dat wil zeggen te werken aan consistentie van probleemstelling, visie, beleidsdoelen en
realisatie (schema 4.3.4d), het bewaken van de dimensies van agendapunten (zie schema 4.3.3).
Hierbij is het cruciaal de communicatie over de issues op macro, meso en microniveau van het bestel
verstaanbaar en uitvoerbaar te maken. Het doel is het schetsen van perspectieven en het stellen van
prioriteiten van het wat en hoe van ICT-beleid. In schema 4.3.4e vatten de redenering tot nu toe
samen.

Schema 4.3.4e: Relatie tussen vernieuwing, kennisbehoefte, beleidsvraag en communicatie

  ICT-vernieuwing         ICT-kennisbehoefte     ICT-beleidsvraag       ICT-communicatie
                          staande pedagogie
                                                 probleemstelling
                          inzichten              krachtenveld           macro
                                                                        (beleid)
  ICT                                            visie
  =                       concepten              strategie
  nieuw concept                                  beleidsdoelen          meso (management)

  onderwijstechnologie                           instrumentatie
  =                       gebruiken              rolverdeling           micro
  nieuw gebruik                                  realisatie             (uitvoering)

                          bekwaamheden           criteria / evaluatie




Relatie tussen ICT-beleid en kennismanagement
Hoe de relatie te leggen tussen werken en leren in onderwijspraktijk, -onderzoek, -beleid, en
beleidsonderzoek? Wat is een kennismanagement dat al de activiteiten verbindt?

Beleidsonderzoek, kennismanagement, e.a. hebben een andere resultaten. Onderzoek geeft zicht op
feiten en relaties. Kennismanagement rust mensen toe met inzichten, ontwerpen, gebruiken en
competenties. Onderzoek en technologie zijn voorwaardelijk voor kennismanagement omdat zij de
inzichten en ontwerpen voortbrengen. Echter, in toenemende mate zijn onderzoek en technologie ook
afhankelijk van praktijk en beleid voor hun sturing, of economischer uitgedrukt voor hun
marktoriëntatie.

De conclusie is dat de experts die belast zijn met het formuleren van beleidsdoelen nauwe relaties
zouden moeten onderhouden met degenen die belast zijn met het realiseren van beleidsdoelen. Vaak
gebeurt dit, maar er is ook sprake van eilanden; bijv. binnen de wetenschap, tussen onderwijssectoren,
en tussen wetenschappelijke disciplines, het beleid en de schoolpraktijk. De verschillende netwerken
moeten voor het oplossen van problemen verbindingen maken. De articulatie van problemen en het
stellen van doelen bij agendapunten kan met de kaart voor praktijk, onderzoek en beleid (schema
4.3.3) worden verbeterd.

Naast onderzoek kunnen met de kaart ook voor de doelen voor kennismanagement worden
geformuleerd. De kaart geeft de mogelijke gemeenschappelijke doelen en evaluatiepunten aan. De

                                                  42
kaart geeft als het ware een agenda voor verschillende werkzaamheden. Bovendien kunnen
beleidsonderzoek en kennismanagement hetzelfde worden aangepakt. De probleemoplossing en
ervaringsuitwisseling kan ook met tijdelijke probleemgerichte netwerken worden aangepakt (§ 4.4.1).
De organisatie van het een en ander is een mogelijke extra functie van de directie ICT die op de duur
door het kenniscentrum (KOEL) kan worden overgenomen.

De conclusie is dat (de voorwaarden voor) het beleid voor de ICT kennisinfrastructuur in samenhang
gepland en gecoördineerd kan en moet worden. Doelarticulatie en methodiek op hoofdzaken en
onderdelen komen overeen. Het sturen van professionals die in een complexe situatie werken moet
zijn gericht op doelarticulatie en op het uitwisselen van context gebonden informatie en ervaringen.
De sturing van beleidsonderzoek en kennismanagement kunnen zijn gericht op het creëren van een
netwerk, op het verbinden van bestaande netwerken, op het bevorderen van deskundigheid, op het
toespitsen van een actie, op het in beeld brengen van perspectieven, op het in beeld brengen van een
bestaande situatie, en op het in beeld brengen van een behaald resultaat.
Uitgangspunt is dat de onderwerpen complex en context gebonden zijn en dat zij daarom vooral
kwalitatief benaderd moeten worden. Een kwantitatieve bewerking van observaties (door een
decontextualisering van bevindingen) maakt de feiten in veel gevallen te abstract en daarmee
betekenisloos. De twee doelen van kennismanagement (doelarticulatie en uitwisselen van informatie
en ervaringen) kunnen voor een belangrijk deel worden gecombineerd met de doelformulering,
monitoring en evaluatie ten behoeve van beleidsonderzoek. Het protocol is als volgt:

Bedenk mogelijke acties voor beleidsvoering (doelarticulatie, monitoring of evaluatie); en koppel dit
aan kennismanagement (creëren van netwerkverbindingen, identificatie van problemen, schetsen van
een ‘soll’ of een ‘ist’ situatie). Kies bij een issue een agendapunten uit schema 4.3.4d.
Kies uit de schematische kaart voor onderzoek- en kennismanagement (schema 4.3.3) twee of drie
dimensies die het accent krijgen42 Wijs tentatief een competente en pluriforme groep van
onderzoekers, beleidsambtenaren en veldwerkers aan en formuleer voor deze groep een passende rol
en taakverdeling (financiers, opdrachtgevers, deskundigen en doelgroep, respectievelijk makers en
gebruikers).

Hierboven zijn een kaart voor praktijk, onderzoek en beleid en voorstellen voor een
kennismanagementsystematiek beschreven. De hierna volgende paragraaf gaat in op de inhoud: de
agenda met acties.

4.4      De agenda voor de (onderwijs)onderzoeks- en onderwijspraktijkwereld


4.3.1    Kennisontwikkeling en de relaties tussen de verschillende kennistypen

In § 4.3. is beschreven hoe ICT het onderwijs verandert. Het is een beschrijving van kenniscreatie in
de onderwijs- en in de onderzoekpraktijk. Deze paragraaf gaat dieper in op de soorten kennis die
gecreëerd worden, zodat ook de relatie tussen onderwijs- en onderzoekpraktijk nauwkeuriger
beschreven kan worden.

Nonaka & Takeuchi43 beschreven de kenniscreatie of het realiseren van toegevoegde waarde aan
kennisproducten voor industriële producten (Schema 4.4.1a) (zie ook: Weggeman44, 1997; p. 45).

42
         NB: alle dimensies zijn relevant en worden door de professional ‘meegenomen’, maar in projectdefinities wordt de
nadruk gelegd op enkele van de dimensies. Het is ook beter om van processen te spreken dan van projecten.
43
   Nonaka, I. & Takeuchi, H. (1995) The knowledge creating company. New York: Oxford University Press.
44
   Weggeman, M. (1997) Kennismanagement. Schiedam: Scriptum.
                                                           43
Schema 4.4.1a: De kennis-spiraal (Nonaka & Takeuchi, 1995, p. 71).




Managen van kennisontwikkeling
Managen van kennisontwikkeling vergt de organisatie van socialisatie (ervaringen delen),
externalisatie (beschrijven van conceptuele kennis), combinatie (verbinden van feiten met relaties en
theorie in een systeem), en van verinnerlijking (kennis operationeel maken door eigen gebruik). Het
gaat steeds om wisselende combinaties van impliciete en ervaringskennis en expliciete of
gecodificerde kennis. Wat betekent dit?
Externaliseren. Dit is het organiseren van het beschrijven van conceptuele kennis of het codificeren
wat impliciet was. Bijvoorbeeld iemand maakt voor het eerst in een artikel duidelijk dat je een
moderne computer kunt gebruiken voor tal van doeleinden. In het artikel schrijft hij de volgende
suggesties: 1) handige typemachine, 2) grafische vormgever zonder letterbakken, schaar of plakband,
3) postbode met hoge snelheid all over the world, 4) archiefsysteem zonder stoffige dozen en
kaartenbakjes, 5) informatiebron voor wat dan ook, en 6) vergaderruimte zonder dat je van je plek af
komt. In schema 4.1 is dat substitutie genoemd.
Combineren. Dit is het organiseren van het verbinden van feiten met relaties en theorie in een systeem.
Het is het verbinden van gecodificeerde en andere gecodificeerde kennis. In ons voorbeeld gaat
iemand met het artikel in de hand door zijn bedrijf om te kijken waar een match gemaakt kan worden
tussen de mogelijkheden van de moderne PC en wat in het bedrijf gebeurt. Relevant zijn bijvoorbeeld
voor één bepaalde groep mensen de punten 1) typemachine, 3) postbode en 4) archief. Deze groep
mensen typt veel, doet veel post de deur uit en houdt daar een archief van bij.
Verinnerlijking / internalisatie. Dit is het organiseren dat mensen kennis operationeel maken door uit
te proberen en te integreren in eigen gebruik. Het is het omzetten van gecodificeerde kennis in
impliciete kennis. In het voorbeeld van de moderne PC gaan de mensen die typen, post verzenden en
archieven bijhouden met een PC en uitvinden hoe het apparaat het werk leuker, beter en gemakkelijker
kan maken.
Socialiseren. Dit is het organiseren van het delen van ervaringen. Het is het verbinden van impliciete
kennis. In ons voorbeeld gaan de mensen die met de moderne PC aan de slag zijn gegaan praten over
hun ervaringen. De vraag is of het typewerk, het verzenden en het archiveren er op vooruit gegaan is
en hoe je handig met de PC omgaat. Veronderstel dat de conclusie is dat een typediploma het genot,
gewin en gemak van de PC aanzienlijk zouden verbeteren. Vanuit een optiek van kennisbehoefte
                                                  44
zeggen we dan dat in de cyclus van het in het gebruik nemen van een nieuw ontwerp -de moderne PC-
blijkt dat er een behoefte aan nieuwe bekwaamheden -het typediploma- ontstaat.

Met het model van Nonaka en Takeuchi kan men problemen met substitutie en transformatie precies
beschrijven. Bijvoorbeeld: Is voldoende expliciet gemaakt wat de bedoelingen zijn? Of zijn er
problemen met de uitwisseling van ervaringen? De kern van een probleem met kenniscreatie zit altijd
in een van de vier kwadranten.

Het model kan ook om een tactische reden goed toegepast worden op het ICT-beleidsterrein. Met
name op ICT-terrein wordt veronderstelt en gesuggereerd dat het beheersen van wetenschappelijke
inzichten en technologische ontwerpen nodig is voor doelmatig gebruik van de ICT-hulpmiddelen. Dat
schrikt af en dat kan voorkomen worden. Neem het programmeren in Basic of de kennis van DOS als
basis voor PC-gebruik in de jaren 1980. Dat was onjuist, omdat het voor gebruik in enge zin meestal
voldoende is om ‘het knopje in te duwen’. De kenniscreatiespiraal kan worden doorlopen op het
niveau van de gebruiken of van de bekwaamheden (en de inzichten en ontwerpen goeddeels
overslaan). Een analoog voorbeeld is autorijden: daarvoor is ook niet (meer) nodig het ontwerp van de
auto te kennen. Dit is buitengewoon belangrijk omdat dit inzicht helpt voorkomen dat nieuwe ICT-
gebruikers worden afgeschrikt door ballast van inzichten en ontwerpen.

16 kennisproductgroepen
Er zijn vier soorten van kennis (inzichten, ontwerpen, gebruiken en bekwaamheden). En er zijn vier
vormen van toegevoegde waarde (schema 4.4.1a), deze hebben betrekking op alle soorten van kennis.
Er zijn bij elkaar dus zestien producten en -diensten in de kennissamenleving: zestien
kennisproductgroepen.

Schema 4.4.1b: Zestien kennisproductgroepen (ontleend aan PC-gebruik)


                    Inzicht                    Ontwerp               Gebruik                Bekwaamheid
                    Hoe zit het analytisch?    Wat zijn middelen?    Wat doet praktijk?     Hoe goed ben je?
Informatie
- expliciet maken   elektrische +/- polen        geheugens maken     mogelijkheden van PC   PC-functies kennen
- combineren        relatie binair tellen en +/- geheugens in PC’s   boekhouden met PC      PC inpassen in werk
Ervaring
- verinnerlijken    binair denken              testen van ROM’s      PC-gebruik invoeren    handleiding gebruiken
- uitwisselen       hypotheses toetsen         ROM’s vergelijken     PC-gebruik evalueren   praktische tips geven



Voor bekwaam gebruik zijn ‘slechts’ acht groepen van belang (zie de voorbeelden in de rechter helft
van schema 4.4.1b) en acht groepen links in het schema zijn wel handig om te weten maar niet nodig
voor bekwaam gebruik. In het linker deel van schema 4.4.1b staat ‘wetenschap en technologie’ die
voor het bekwaam gebruik niet nodig is, maar juist wel van belang is voor onderzoekers en technische
ontwerpers. Al eerder is opgemerkt dat het van allergrootst belang is de wereld van onderzoekers en
ontwikkelaars in het ‘laboratorium’ in contact te brengen met de praktische gebruikers; vooral als het
gaat om de design onderzoekers en de interne transformatie docenten. Daar wordt hieronder op
ingegaan.

Onderwijsonderzoekskennis naast onderwijspraktijkkennis
Op grond van het onderscheid dat gemaakt wordt door Nonaka & Takeuchi (1995) en soorten kennis
(inzichten, ontwerpen gebruiken en bekwaamheden) kan een doek geschilderd worden dat de
activiteiten en ICT-produkten van onderwijsonderzoekers uitbeeldt (schema 4.4.1c). Het invullen lukt
het best met inzichten en ontwerpen.
                                                            45
Schema 4.4.1c: Doek 1; de kwadranten van Nonaka & Takeuchi in de onderwijsonderzoekswereld

                                       Ervaringskennis           Formele kennis
Doek 1) Onderzoek

                                   à
Onderzoekskennis     Ervaringskennis   Vergelijking, workshops   Publicatie, casuïstiek
in de
kennisinstellingen                 à
                     Formele kennis    Toepassing, begeleiding   Peer review, overzichten van
                                                                 onderzoek


Daarnaast kan een doek gezet worden dat de activiteiten en producten van de docenten uitbeeldt
(Schema 4.4.1d). Het invullen wordt mogelijk door te kijken naar gebruiken en bekwaamheden.


Schema 4.4.1d: Doek 2; de kwadranten van Nonaka & Takeuchi in de onderwijspraktijkwereld

Doek 2) Praktijk
                                       Ervaringskennis           Formele kennis
                                 à     '
Ervaringskennis in Ervaringskennis     Werkvloeractiviteiten,    Praktijkbeschrijving,
de onderwijs                           collegiale consultatie    schoolportretten
instellingen
                                 à
                   Formele kennis      Uitvoering                Handleidingen, lesbrieven




Toelichting
De twee doeken hierboven geven aan welke kennisproducten allemaal nodig zijn voor een compleet
landschap. Op dit moment zijn de cellen “peer review en overzichten van onderzoek” en
“handleidingen en lesbrieven”' terreinen waar onderwijsonderzoek en -praktijk elkaar raken bij het
verbinden van informatie uit beide werelden. Bijvoorbeeld, bij die verbinding in het 4e kwadrant gaat
het om te bekijken of de formeel geëvalueerde kennis uit de onderzoekswereld terug te vinden is in de
'handleidingen' van de onderwijspraktijk en andersom. Evenzo is het van belang te onderzoeken of de
kennis die is opgedaan in de vergelijking van de ervaringen in de onderzoekswereld zijn weerslag
vindt of kan vinden in de werkvloeractiviteiten van de onderwijspraktijk. Dit is een aanpak waarbij
informatie over inzichten en ontwerpen worden kortgesloten met informatie over gebruiken en
bekwaamheden. De uitdaging ligt er dat ook met ervaringen te doen.

Zodra er een ervaringscomponent in het spel is, is de productontwikkeling zwak en is ook de
uitwisseling tussen onderzoek en onderwijs zwak. Het is noodzakelijk de dynamiek in de informatie-
en ervaringsuitwisseling een slag te geven. Of dat het totale palet aan formele kennis en
ervaringsbronnen voor een nieuwe schildering breder benut moet worden. Het is de uitdaging dus
nieuwe werkvormen te vinden waarmee zinvolle synergie tussen kwadranten tot stand komt. Om even
bij de metafoor te blijven: wie ziet de overeenkomstige kleuren en patronen in de cellen van beide
                                                    46
doeken?

Terreinen van onderwijsonderzoek en onderwijspraktijk:
Op welke terreinen zouden complete doeken geschilderd moeten worden? Welke onderwerpen kunnen
ingebracht worden vanuit de onderzoek- en de onderwijspraktijk? Van welke issues is het de moeite
waarde dat de onderzoeks- en onderwijspraktijk met elkaar een compleet kennisplaatje maken?
Hieronder staan enkele suggesties.

Onderwijstechnologische aspecten uit de onderzoekwereld:
Onderzoek naar 'emerging technologies'
Toepassing van 'cutting edge & proven' onderwijstechnologie
Onderzoek naar 'veranderende onderwijspraktijken'
Onderzoek naar de match tussen onderwijstechnologie en onderwijsproces en -product

Praktische problemen uit de onderwijspraktijk:
ICT als aspect: de rol van ICT bij de oplossing van 'majeure thema's' zoals WSNS, klassenverkleining,
Brede School, Lerarenprobleem, Professionalisering,enz.
ICT als veranderingsagent: de rol van ICT ter verbetering van (onderdelen van ) het onderwijsproces
en -product, zoals het vergroten van de toegankelijkheid, de flexibiliteit, de effectiviteit en het
rendement.

Waar is een match van informatie- en ervaringsuitwisseling mogelijk op de punten hierboven? Daar
gaan we op in de volgende paragraaf.

4.4.2 Topics: contouren voor acties in het ICT-kennisprogramma

De topics voor het kennisprogramma zijn gekozen uit drie bronnen:
1) het facetbeleid van onderwijs,
2) kansen en zwaktes in het lopende beleid (o.a. uit evaluatie) en
3) de onderzoekagenda PROO.

Zes uitgangspunten zijn gevolgd. Gestreefd is naar een gevarieerde en samenhangende set van
kennisprogramma’s voor ‘ICT èn onderwijs’, het onderwijstechnologiebeleid, om al de facetten die
belangrijk zijn een plaats te geven. De thans lopende kennisprogramma’s zijn te beperkt in omvang,
scope, oriëntatie en doorwerking op de onderwijspraktijk. Het is belangrijk met nieuw werk aan te
sluiten op het lopende werk en daarbij de oude en nieuwe partijen te motiveren meer te betekenen voor
de onderwijspraktijk. Het is belangrijk nadruk te leggen op innovatie van kennis, innovatie van de
wijze van vastleggen en verspreiden van kennis en het verankeren van verworvenheden. De aanpak
moet gericht zijn op interactie en het belang van delen: halen en brengen moet programmatisch zijn
geborgd. Met name het benutten en verankeren van nieuwe kennis behoeft alle aandacht. Geef
aandacht aan het benutten van kennis van elders, o.a. door internationale oriëntatie. En tenslotte geef
een in te richten expertise centrum ook de taak de doorstroom van kennis te stimuleren tussen de lagen
van handelen, de fasen van ontwikkeling en de diverse werkgemeenschappen. De voorstellen zijn
samengevat in het schema 4.4.2a.

Het schema stelt een verbreding van onderwijsonderzoek voor. Het instrumentarium voor onderzoek
en beleid is gericht op het maken van koppelingen tussen wetenschap, praktijk en beleid en eveneens
van politieke, bestuurlijke, organisatorische en operationele vraagstukken.
In de praktische vormgeving van acties van onderwijspraktijk, -onderzoek en –beleid moeten de
genoemde verbindingen worden gezocht, gelegd en gecontroleerd. Daarbij kan het gaan om

                                                  47
observatoria (bijvoorbeeld via het net), laboratoria, clearinghouses, protrettering, evaluaties,
expertisecentra, FAQ’s, lespraktijk, proefvelden, workshops, etc.

Onze suggesties op dit terrein vormen een uitvoerige agenda met vijf typen van kennisacties en worden
hieronder toegelicht. Wat plastisch uitgedrukt kunnen we ook zeggen dat de vijf typen kennisacties
evenzoveel kleurschakeringen op een totaal palet vormen. De kunst is de juiste mengverhoudingen te
vinden en de juiste volgorde van het opbrengen van lagen om een mooi onderzoeksdoek over het
praktijkdoek heen te schilderen

a. Organiseer de functie: uitwisseling van kennis
Schep een functie voor ‘ICT èn onderwijs’ zoals beoogt met het Max Goote instituut, een clearing
house voor ICT (functies zijn behandeld in § 4.2) in de vorm van het Kenniscentrum voor Onderwijs,
Educatie en E-learning (KOEL) moet worden georganiseerd. Zij is voor informatievoorziening,
uitwisseling van ervaringen en signalering van trends voor het bestel als geheel. Het gaat om het
feitelijk leren en het begeleiden van leren, het management, het bestuur en het beleid.
Het is gewenst de contouren van het KOEL te verkennen.

a.1 Structureer en orden de expertise centra

a.2 Zet review onderzoek uit als eerste stap naar de research trends

b. De verkenning van facetaspecten van onderwijsbeleid
ICT moet als facet-aspect een plaats krijgen bij de aanpak van (alle) onderwjisbeleid. Vier belangrijk
voorbeelden staan hieronder genoemd:

b.1 Positie van de docent
Facilitering van intrede Deskundigheidsbevordering

b.2 Achterstandbestrijding/kansenbeleid/digitale tweedeling
ICT van mogelijke probleemveroorzaker ombuigen in oplosser van achterstanden, tweedeling e.a.

b.3 Digitale klassenverkleining
Onderzoeken van de mogelijkheden van ICT om langs een digitale weg het probleem van te grote
klassen aan te pakken.

b.4 Grote onderwijsprojecten
Lopend beleid ten aanzien van Weer Samen naar School, Voorbereidend MBO, Studiehuis 2e fase VO

c. Evaluatie, monitoring en articulatie van doelen
Werk aan de kwaliteit van de beleidsinstrumenten door evaluatie, monitoring en verscherpte
doelformulering.

c.1 Evaluatie van projecten tot 2000
Op ICT-gebied zijn 300 projecten gestart en daarvan zijn er reeds 200 afgesloten. Er dient een score-
kaart te worden opgesteld voor de evaluatie van deze projecten. Het ligt voor de hand de dimensies uit
§ 4.3.3 en de structuur § 4.3.4 te gebruiken voor het opstellen van de score-kaart. De relevante feiten
uit deze projecten dienen te worden beschreven en toegankelijk te worden gemaakt (zowel informatie
als ervaringen).



                                                    48
Schema 4.4.2a Ontwerp voor een ICT -
                                                                                      beleidsonderzoek en -kennismanagement agenda van
                                                                                                            OCenW;

                                                                                                             motto:
 1) Ontwikkel een gevarieerde                                                           Via ict en onderwijstechnologie naar kennis van
 en samenhangende set aan                                                                       onderwijs, educatie en E-learning                                                                       5) De voorgestelde aanpak gaat
  kennisprogrammas om het                                                                                                                                                                                 uit van het belang van delen,
onderwijstechnolgiebeleid in al                                                                                                                                                                          halen en brengen van kennis
  zijn facetten vorm te geven.                                                                                                                                                                                over ICT en onderwijs

      2) De thans lopende                                                                                                                                                                                6) Ga er vanuit dat er met name
   kennisprogrammas zijn te                                                                                                                                                                             fors ingezet moet worden op het
   beperkt in omvang, scope,                                                                                                                                                                              ontwikkelen en onderbrengen
orientatie en doorwerking op de                                                                                                                                                                                van nieuwe kennis!
       onderwijspraktijk.
                                                              b) Verken de relaties                                               d) Initieer en organiseer een              e) Vul de functie           7) Geef het expertise centrum
                                                                                               c) Evalueer, monitor en                                                   uitwisseling: inhouden
  3) Sluit aan op het lopende                                   met facetten van                                                  groot stimuleringsprogramma                                            ook de taak de waken over de
                                                                                                scherp doelstellingen                                                     van praktijkkennis en
 werk maar daag deze en ook                                     onderwijsbeleid                                                          voor onderzoek en                                              doorstroom van kennis heen en
                                                                                                  aan van de eigen                                                       ervaringen op velerlei
  andere partijen uit tot meer                               waarvoor ICT betekenis                                                       praktijkinnovatie                                               weer tussen alle actoren en
                                                                                                beleidsinstrumenten
  momentum en effectiviteit.                                      kan krijgen                                                        a la IERI van de NSF e.a.                  manieren                 onderdelen van het systeem

4) Leg nadruk op innovatie van                                                                                                                                                                                  8) Zorg voor voldoende
kennis en ook innovatie van de                                                                                                                                                                                    internationale input.
      manier van borgen,                                                                                              c.0)
onderbrengen en verspreiden                                                                                      De ICT monitor
         van kennis.                                                                                              toesnijden
                                                                                                                                                                                   e.1)
                                                                                                                                                                          ICT Schoolportretten
                                                                                                                                                                         (start reeds gemaakt)

                                                                     b 1)                      c 1)Inhaal evaluatie van
                               a)                           Positie van de leraar           product en procesresultaten                      d.1)
                    Organiseer de functie                                                     van PROMITT, BVE2000,               Dynamisering didactiek in alle
                   uitwisseling: een virtueel                                                   VICTO en acties in PO                      sectoren
                                                                                                                                                                                                 e.2)
                 kenniscentrum waarin kennis                                                                                                                                            FAO's voor herkenbare
                   wordt geaccumuleerd en
                                                                                                                                                                                         gebuikersgroepen
                    beschikbaar gemaakt                          b 2)                                                                                                                     (zie ook kringen)
                                                                                                           c2)
                                                          Kansenbeleid/digitale                  Summatieve evaluatie                                  d.2)
                                                              tweedeling                          stimuleringsregelin                       Dynamisering expertise van
                                                                                                 (start gemaakt via IVA)                     docenten in alle sectoren
                          a 1)
          Structureer en orden de expertise                                                                                                                                                                      e.3)
                         centra                                                                                                                                                                    Kenniskringen op kennisnet, volg
                (start reeds gemaakt)                         b 3)                                          c.3)                                                                                           en stimuleer ze
                                                  Digitale klassenverkleining                      Strategische evaluatie
                                                                                                 deskundigheidsbevordering
                                                                                                                                                     d.3 Dynamisering van gebruik
                                                                                                                                                       kennisnet door leerlingen,
                                                                                                                                                          docenten en derden                         e.4) Leermiddelenbanken op
            a 3)                                                                                                                                                                                               Kennisnet
                                                      b.4)                                                    c.4
Review of researchtrends als                  WSNS, VMBO 2e Fase etc                                                                                                                                        (start gemaakt)
        eerste stap                                                                          Summatieve en formatieve evaluatie van
                                                                                              gebruik en waardering van kennisnet




                                                                                                                   49
c.2 Summatieve evaluatie van de stimuleringsregeling
Organiseer gedurende de looptijd terugkoppeling van ervavringen en resultaten om de regeling te
verbeteren.

c.3 Strategische evaluatie van de deskundigheidsbevordering
Scherp de doelen van deskundigheidsbevordering aan: welke ontwerpvaardigheden van docenten zijn
belangrijk voor interne transformatieprocessen? Hoe kunnen deze worden aangeleerd?

c.4 Evaluatie van Kennisnet
Summatieve en formatieve evaluatie van gebruik en waardering van Kennisnet.

c.5 De evaluatie van ICT-beleidsvorming
De evaluatie van ICT-beleidsvorming dient toe te spitsen op doelen, monitoring en effecten van ICT-
beleid. Het ICT-beleid heeft een focus op voorzieningen, inhoud, programma’s en gebruik. De
voorzieningen omvatten netten en PC’s. De inhoud van het net spitst zich toe op informatie uit
wereldwijde bronnen van museaal, actueel en wetenschappelijk. De programma’s gaan over
beschikbare software. Het gebruik gaat over gebruik maken van net en PC’s, software etc. en in
ruimere zin ver vernieuwing van onderwijs.

c.5.1 Voorzieningen (infrastructuur)
De doelen van voorzieningen (net en PC’s) is geformuleerd en de monitoring is georganiseerd. De
beleidsevaluatie dient derhalve toe te spitsen op de meting van beleidseffecten.

c.5.2 Inhoud (de content van het net)
De doelen ten aanzien van inhouden zijn geformuleerd. De beleidsevaluatie dient derhalve toe te
spitsen op de meting van realisatie van beleidsuitvoering.


Schema 4.4.2b: Hoofdpunten van evaluatie ICT-beleidsvorming

                     Beleidsdoelen         Beleidsmonitoring       Beleidseffecten
Voorzieningen      Geformuleerd, c.5.1       georganiseerd               c.4
Inhoud             Geformuleerd, c.5.2            c.1                     -
Programma’s              c.5.3                    c.2                     -
Gebruik                  c.5.4                    c.3                     -


c.5.3 Programma’s (de software voor onderwijs)
De beleidsdoelen ten aanzien van programma’s zijn thans niet helder. Dat wordt mede veroorzaakt
doordat de doelen van onderwijs (ICT-eindtermen voor studenten) nadere articulatie behoeven. Het is
duidelijk dat het digitaal rijbewijs voor docenten en studenten dat toegang geeft tot gebruik van ICT-
technologie, slechts een voorwaarde is voor ICT-gebruik.

c.5.4 Gebruik (deskundigheid van docenten)
De beleidsdoelen ten aanzien van gebruik van informatie in het onderwijs en de vernieuwing van het
onderwijs op basis van al de beschikbare informatie zijn niet vastgesteld. De evaluatie dient ten
aanzien van gebruik toe te spitsen op de formulering van beleidsdoelen.




                                                  50
d. Stimuleringsprogramma’s voor innovatie van onderzoek en onderwijs
Dynamiseer de ontwikkeling van onderwijstechnologie door daarvoor in onderzoek en
onderwijspraktijk voorwaarden te scheppen. (zie ook de verwijzingen naar IERI in hoofdstuk 5)

d.1 Didactiek in alle sectoren
De didactische eisen verschillen per sector en de stimulering van ICT èn onderwijs dient in alle
sectoren specifiek te worden gearticuleerd.

d.2 Deskundigheid van docenten in alle sectoren
Aansluitend op de verschillen in didactische eisen en de geconstateerde verschillen van ICT-
ontwikkeling en gebruik in de sectoren zijn sector specifieke plannen gewenst.

d.3 Gebruik kennisnet in alle sectoren
Het doelmatig gebruik van kennisnet is geen omgeving. Een bewegwijzering op maat is nodig; dat wil
zeggen probleemgestuurd, naar doelgroepen en naar ontwikkelingsfasen. Het verdient aanbeveling
daarvoor de kenmerken van kennisontwikkeling zoals die in eerste deel van dit hoofdstuk is
geanalyseerd als uitgangspunten te nemen.

e. Inhoudelijke vulling van kennisuitwisseling
De vulling van kennisnet met toegesneden inhouden behoeft centrale regie en stimulans. Veel
kennisuitwisseling komt tot stand door contacten die docenten zelf leggen. Docenten hebben echter
geen gelegenheid zeer tijdsintensieve en docenttaak overstijgende ontwikkelingen te entameren.

e.1 Schoolportretten
Schoolportretten geven in concrete beelden aan hoe een school vorm geeft aan doelstellingen,
programma en organisatie. Schema 4.4.2.c geeft daarvan een impressie.

e.2 FAQ’s
Vaak gestelde vragen zouden moeten worden gescand, en de mogelijke antwoorden verdienen
expliciet de aandacht. Het gaat om de kwaliteit van beantwoording, en ook om de (brede ongevraagde)
verspreiding van deze vaak gevraagde informatie.

e.3 Kenniskringen op internet
Er zou moeite gedaan moeten worden om als onderdeel van de bewegwijzering van Kennisnet
kernprobleemvelden te identificeren en daaromheen kenniskringen te faciliteren. Het gaat om
stimuleren van initiatieven uit het veld: men moet de faciliteit geboden krijgen om zicht te hebben op
kenniskringen die er zijn of ze op te richten. Daarnaast dient bij deze activiteit een monitor te
functioneren zodat flankerend beleid gestart kan worden bij witte vlekken in de kennisopbouw. Dit is
dus een systematische aanvulling op de kenniskringen die thans reeds gestart worden op Kennisnet.


4.5     Conclusies en aanbevelingen

Met betrekking tot onderzoek aan ‘ICT èn onderwijs’ staan twee gewenste ontwikkelingen centraal:
het versterken van de interactie tussen de spelers en het verbreden van de scope van ICT-onderzoek.
Het versterken van de relatie tussen onderwijspraktijk, onderwijsonderzoek, beleid,
kennismanagement en beleidsonderzoek vraagt om werken aan een gezamenlijk referentiekader.


                                                  51
Op de tweede plaats dienen tal van stappen in nauwe relatie met de concrete ontwikkelingen in het
onderwijsveld te worden opgepakt. Dit is inhoudelijk het geval als het om veldonderzoek gaat. Het is
methodisch aan de orde als ontwikkeling het resultaat is van interactie tussen wetenschappen en
onderwijspraktijk. Dit mondt uit in een gezamenlijke agenda.

Het is belangrijk dat met de kaart en de agenda als leidraad, naast fundamenteel strategisch onderzoek
op een goter aantal terreinen, ook innovatief ontwerpend onderzoek en reviews worden gedaan. Deze
verbreding vraagt om de expliciete aandacht voor expertise ontwikkeling en het oplossen van
onderwijs(beleids)problematiek met behulp van ICT. Daarmee wordt aangesloten bij de substitutie en
interne transformatieprocessen in de onderwijspraktijk. Er kan programmatisch een stimulans uitgaan
naar interactie tussen ontwikkelaars in het laboratorium en ontwikkelaars in de klas door duidelijk te
maken dat er een gezamenlijke agenda is, bijvoorbeeld via de wegwijzers in Kennisnet. Zie voor een
verdere inhoudelijke uitwerking van deze thema hoofdstuk 6.




                                                  52
5 Overzicht en evaluatie van internationale programma’s & projecten

In dit hoofdstuk gaan we in op internationale ontwikkelingen rond onderzoek, ontwikkelingswerk en
praktijk innovatie op het terrein van ICT en Onderwijs. We bespreken een aantal Europese
programma’s en een heel uitdagend initiatief rond ICT en onderwijsinnovatie in de VS onder de
noemer Inter Agency Educational Research Initiative (IERI). Vervolgens presenteren we een selectie
van projecten die naar onze oordeel spannend, innoverend en navolgenswaard zijn. Het gaat steeds
om projecten waarin (fundamenteel strategisch) onderzoek, ontwikkelingswerk en praktijkinnovatie op
een intelligente en boeiende wijze met elkaar verbonden worden. Het beeld uit dit hoofdstuk zet wat
ons betreft zo’n beetje de scène voor wat we in Nederland zouden moeten stimuleren gelet op vraag en
aanbod zoals we die in hoofdstuk 4 respectievelijk 3 reeds beschreven en gelet op de nationale context
uit 1 en de benchmarking van ICT en Onderwijs in Nederland in hoofdstuk 2!

Vele handen maken licht werk. Veelal sterven goede ideeën en zelfs kansrijke opzetjes een stille dood
door whet ontbreken van essentiële factoren voor een sterke innovatie: Een duidelijke en helder
gearticuleerde visie op de beoogde verandering in het onderwijsproces. Krachtig leiderschap en een
stevige financiële basis door een sterke samenwerking tussen bedrijfsleven, overheid en de onderwijs-
en onderzoekspraktijk.

In dit hoofdstuk maken we een analyse en evaluatie van de inspanningen in EU-verband met
betrekking tot telematica en onderwijsresearch & development in paragraaf 5.1. Wat is de focus van
de verschillende programma’s? Wat zijn de meest interessante projecten bezien vanuit de ET-matrix
en welke lessen voor een toekomstige aanpak vallen er te leren?

Vervolgens een analyse in paragraaf 5.2 van het IERI –programma in de Verenigde Staten, een aanpak
die de lessen uit het recente verleden lijkt te willen inbedden in een nieuw onderzoeks- en
ontwikkelingsprogramma. Wat is het focus van dit programma, wat is de aanpak, welke interessante
projecten kunnen er worden uitgelicht en wat is de mogelijke aansluiting bij het Nederlandse ET-
programma

In paragraaf 5.3 volgt een selectie van projecten die zich richten op de linkerbovenhoek van de ET-
matrix (zie hoofdstuk 6!), te weten de educatieve functies van ICT: Interactie van product en proces,
met name representatie-tools en cognitieve tools die door een geslaagde combinatie van
bovengenoemde factoren ‘uitspringen boven de middelmaat’.


5.1 Present policy and programmes of the EU on R&D on educational technology

Education and training has been a part of EU Research & Development programmes over the past two
decades. Beginning with the 3rd Framework DELTA programme, moving through the 4th Framework
Telematics for Education and Training and now into the 5th Framework IST programme, the
subject has grown in importance with the development of the Information Society in Europe. This
year, 2000, the education and training area received more proposals than any other area in the IST
programme.45 Recent events, not least the Special European Council in Lisbon46 have demonstrated

45
   Comment by Luis Rosello, Head of Unit, Education and Training, IST programme, at 1st concertation meeting of projects,
April 2000
46
   eEurope: An Information Society For All. Communication on a Commission Initiative for the Special European Council
of Lisbon,23 and 24 March 2000. eeurope@cec.eu.int
                                                           53
that education and training, and particularly technologies in and for learning, are beginning to take
centre stage in the new eEurope initiatives.
This report will refer to the 4th Framework programme and the Joint Call for Educational
Multimedia for lessons learned, and will review in more details the current 5th Framework IST
Education and Training programme. It will also draw on some other documentation, Jobs in the
Information Society47, Designing Tomorrow’s Education48, The Futures Project Report49 and
The Future of Education and Training in Europe50. All documents and web sites referred to in
this report are collected together in the bscw workspace under WP5 in the section on EU-ET
programmes.

4th Framework Telematics Applications Programme.
This programme (1994-1998) included a specific area for education and training with its own work
programme. In addition, many of the other areas, e.g. Urban and Rural, Healthcare, and Disabled,
included projects that have results pertaining to education and training issues. The focus was on
developing and applying emerging technologies, verifying and validating these technologies within the
context of education and training usage and/or dedicated education and training environments. There
was a strong emphasis on identifying the technologies and infrastructure that would emerge as feasible
within the context of education and training developments in Europe. The technologies that were
developed and explored included learning platforms and environments, tools and technologies and in a
few rare cases, content.

It is important to remember that the aim of the programme was telematics research and development
and that the pedagogical and social issues were not necessarily central concerns. This may explain
how many of the projects found user/intermediary acceptance difficult, and that evaluations, internal
and external, often pointed out their limited concern with pedagogy and business/user exploitation and
the absence of relevant results for education and training practitioners. Testing technologies in context
is difficult when the core issues of the context are outside the main aims of the project. The most
exciting project results emerged in context specific circumstances where the subject specialists and
key players in the sector/area have driven the project – e.g. healthcare, GIS, electronics. A number of
lessons from the programme were highlighted in the report51 and have already been addressed within
the 5th Framework work programme. These include the need for stronger user participation, greater
concern for pedagogical issues, and increased emphasis on sustainable impact and exploitation.

The Joint Call for Educational Multimedia
The Joint Call for Educational Multimedia52 attempted to bring together consortia representing experts
in technological and socio-economic research, technology developers, and real intermediaries and
users. The aim was to broaden the scope of research and development so as to further the development
and take-up of educational multimedia in Europe. The term ‘Educational’ was intended to cover all

47
   Communication From The Commission. Strategies for jobs in the Information Society Commission Of The European
Communities. Brussels, 04.02.2000. Com(2000) 48 final
48
   Designing Tomorrow's Education. Promoting Innovation With New Technologies Report From The Commission To The
Council And The European Parliament Brussels, 27.1.2000 Com(2000) 23 final
49
   The Futures Project. Knowledge and Learning: Towards a Learning Europe Series nº: 14. EUR 19034 EN. December
1999. European Commission, Directorate-General Jrc, Joint Research Centre. Institute for Prospective Technological Studies
(Seville)
50
   Demographic and Social Trends Issue paper: The Future of Education in Europe until 2010. Nº Series: 06. EUR 18968
EN June 1999. European Commission, directorate-general jrc, joint research centre Institute for Prospective Technological
Studies (Seville)
51
   Review of Research and Development in Technologies for Education and Training: 1994-1998. 1998.
European Commission, DGXIII Telecommunications, Information Market and Exploitation of Research
52
   Call opened in December 1996, projects began in early 1998

                                                           54
levels of full and part time education and training. Proposers were encouraged to start from user needs
and the context in which technologies would be introduced into education and training and to work
back from that into trialling and improving, through R&D, both the technological and socio-economic
aspects of the applications. Most of these are still in progress at the time of writing this report and a
number seem to be developing important and relevant new applications, and demonstrating an
improved concern for pedagogy, user acceptance and exploitation. The involvement of project officers
and evaluators from programmes such as Leonardo da Vinci and TSER has contributed to improved
concern for these issues.

However, some aspects of the experience were not very positive. This Joint Call brought together the
following programmes – TEN-Telecom, TSER, Telematics for Education and Training, ESPRIT,
Leonardo da Vinci and Socrates. Most projects were expected to include tasks associated with the
work plans of at least two programmes (making application a very complex and bureaucratic process)
and there were many problems associated with bringing together different programmes with different
rules and budgets and linking project officers from different DGs.

Overall, this approach attempted to demonstrate that systems change requires holistic approaches and
the identification of a large range of key issues that will support or constrain the development,
validation and adoption of innovation and change across varied learning environments and over
sustained periods of time. It also recognised that in general, results from one programme are not fed
into and taken account of in projects from other programmes.

In some respects, the Joint Call shares the same objectives as the IERI programme in the US.
However, while it is early days to judge the results of the IERI projects, it would appear that the US
programme is more focused, coherent and has placed greater demands on the social science research
aspects of projects and ensuring the results are relevant and sustainable in large scale learning
environments. In addition, while dissemination and exploitation were requirements in 4th Framework
and Joint Call projects and part of dedicated programme activities, very little knowledge transfer and
correlation between projects and to the wider research community has taken place.

The 5th Framework IST programme
The 5th Framework IST programme will run from 1998-2002. Education and Training action lines
(Key Action III) have been the subject of three calls, and projects from the first call have already
commenced. Once again, the primary focus is on technology specifically with the ‘aim of providing
the EU with a blueprint for a seamless and cost-effective implementation of advanced technologies for
enhancing education and training systems.’ There is emphasis on forecasting trends and developing
the key technologies for widespread adoption in the future. However, under-lying the technological
research, there is more emphasis than in previous programmes on ‘the common needs of different
teaching and learning processes, on new approaches to lifelong learning and on innovative ways of
integrating multimedia pedagogic material.’ Also instructional and didactical innovations are asked
for in IST: ‘Research and technological development priorities involve improving the learning process
through more autonomous and more individualized learning – work would include local learner
support, peer learning, remote tutoring, curriculum/course design systems, and accreditation systems.
Another priority is the development of higher quality learning material by improving the quality of the
content itself, the embedded pedagogical or didactic approaches, and the adaptability to learner needs
– work would address new instructional design tools, learner modeling techniques, modeling methods
for knowledge transfer, as well as learning ergonomics, and would cover content ranging from simple
hypermedia to advanced simulations. Another priority involves broadening access to learning
resources and services for all – work would address common platforms allowing full access to


                                                   55
services across heterogeneous networks, including harmonized identification and retrieval of
knowledge resources’.53

These themes and priorities were captured in the first call work programme under:
   • The Flexible University
   • Open Platforms and Tools
   • Advanced Training Systems

And in 2002, under:
   • The school of tomorrow
   • The learning citizen
   • Trials and best practice addressing advanced solutions for on-the-job training in SMEs

31 projects were selected under the first call and most are related to e-learning in either higher
education or training with very little focus on primary and secondary schools. However, many of the
applications under development will have important lessons for all types of learning environments.
The majority are concerned with the development and enhancement of collaborative learning and
development environments 3DE, CODEX-IP, DIVILAB, INVITE, KITS, LEDA, OR-WORLD,
VIRTUAL BLACKBOARDS ; tools and technologies for personalised learning ADAPT-IT, CUBER,
MOPLE, and the development and application of standards TRIAL SOLUTION and SCHEMAS. A
small number are concerned with specific industry or sectoral areas; VIRTEPPE, printing industry,
VOEU, healthcare, A-TEAM, emergency services, DERIVE, mechatronics and ASIMIL aeronautics54.

The concern to ensure that research results are both relevant and accessible has given increased
emphasis to dissemination, exploitation and what is known as ‘valorisation’ – bringing together
project results and methodologies which have common features and examining them for quantitative
and qualitative data collation and coherence – in other words, drawing out the lessons for the wider
public good as well as for other current and future researchers. One of the key projects is concerned
with dissemination PROACTE (www.proacte.com), there are increased contractual obligations such as
the requirement to participate in at least one project theme cluster, and more emphasis placed on
dissemination and exploitation. However, the primary emphasis remains on Technological rather than
socio-economic R&D.

One important activity in the attempt to leverage real public value from the investment in these R&D
projects, is the ‘concertation’ event. These events, undertaken at least twice a year, aim to bring
together projects to share and demonstrate their work and results to one another, to EU officials and to
a selected number of external experts. Some of the benefits of concertation are:

     §   The identification of methodologies and fundamental lessons that can be shared at project
         level,
     §   Opportunities to achieve value added though co-operation and agreements to co-ordinate
         certain research activities (sharing knowledge bases, complementary areas of research
         exchange),


53
 The Fifth Framework Programme for Research and Technological Development (1998-2002): Scientific and technological
Content of the Specific programmes Implementing the Fifth Framework programme. European Commission 1998
54
  All these projects are in start up mode and few at the time of writing this report have established web sites. Up-dated
information on each project with urls as they become available are to be found on the PROACTE site www.proActe.com

                                                            56
§   Identification of critical emerging issues that require wider dissemination or additional
        research and funding.

Clustering projects is an early task following selection of projects under each call and this can and
does include clustering across calls and currently back through 4th Framework and Joint Call projects
still under contract. Under the IST programme, education and training projects are obliged under their
contracts to join clusters and to design a common work programme and set of outcomes to bring
together results in key issues in common or may be relevant across projects.

Examples of the type of work envisaged by the first clusters include:

    §   Examining evaluation methodologies
    §   Sharing experiences on learners and approaches to complex knowledge and skill acquisition
    §   Evaluation of learning effectiveness
    §   Exploitation
    §   Learner modelling
    §   Interoperability and standards
    §   Collaborative learning and tools
    §   Distributed learning environments linked to real world activities
    §   Multi-linguality
    §   Content structure and design processes for re-using learning objects
    §   Course structuring and re-structuring (ways to express granularity?)
    §   Flexible course validation
    §   Case studies as learning units – applying knowledge based structures?

The aim is to encourage and support collaboration across projects, with responsibility for the
identification of cluster issues, activities and deliverables remaining with the projects.

An example in more detail of some of the issues that emerged at the first and most recent concertation
meeting were:

1 Evaluation
Many projects expressed interest in bringing together research, results and experiences in relation to
evaluation. The experience of 4th Framework and Joint Call projects was that evaluation
methodologies in traditional R&D research were not always applicable to the R&D being undertaken.
There was agreement that there is a need for exchange and analysis of the current state of knowledge
on evaluation methodologies applied to elearning products and services as well as technological R&D
projects. Some attempt should be made to adopt more common evaluation methods, and results from
evaluation linked to exploitation and dissemination actions. There was a discussion about the fact that
many evaluation methodologies were designed long before current technologies/applications were
available. Are these methodologies still applicable? How does one evaluate, for example, simulations
– of which there are many kinds or collaborative learning environments? So far, there has been little
debate about how the results of projects might contribute to the development of long-term scalable
elearning applications or discussion on how to facilitate the synthesis of research findings across
projects, but this may emerge with the development of the cluster.

2 Content structure and design processes
A subject of considerable interest was about the design of object based content for different
pedagogical aims – e.g. case studies? Questions were raised about common design processes and


                                                   57
structures that might emerge from the work of the different projects? There were suggestions that
agreed levels of granularity might be identified and shared with standards bodies such as IEEE?

3 Distributed and collaborative learning environments
These environments were also discussed across more than one topic area. Using these environments
for complex knowledge and skill acquisition, designing new pedagogical strategies for these
environments, linking them to real world activities and evaluating the effectiveness of learning in
these environments were among the issues discussed.

Work-Programme 2000
Under the 2000 Call for Proposals (still open at the time of writing this report), one of the three action
lines covers schools. This Action Line, III.2.1.The School of Tomorrow, ‘addresses the whole school
environment and how it can be re-engineered, using embedded technology, to develop better learning
schemes for a wider part of the society and to provide new relevant knowledge for future citizens.’
The objective is to improve the quality and accessibility of learning at primary and secondary school
level through embedded IST. The Call seeks multi-disciplinary development of innovative services,
applications and large scale demonstrations including ubiquitous learning environments and
innovative learning materials (including remote knowledge sources) which support and manage
efficient pedagogical processes and social interaction between learners, tutors and other peer-groups.
There is also interest in applications for higher-level cognitive activities with emphasis on autonomy,
creativity, problem solving, and teamwork. A third area of interest in this action line is cost-effective
and user-friendly solutions for achieving location independence and widening remote access to
resources from the school and at home.

The work programme requires a ‘systemic and user centered RTD approach within realistic learning
settings, encompassing organizational reengineering aspects and a comprehensive pedagogical and
socio-economic evaluation.

One of the workshops in the IST 99 conference55 debated a number of issues in relation to ‘Children in
the information society’. The need to involve children as users and evaluators of new applications and
methodologies was stressed and according to the final report,

      §    ‘New methodologies for involving children need to be created simultaneously while creating
           new products.
      §    We need to move gradually from 'interactive text books’ where children play with content
           created by adults) to 'expressive media' (where children create their emotions, stories in their
           own creative way).
      §    Children's physical world needs to be augmented in addition to creating cyberspaces.’(This
           has resonance with the reference in the 5th Framework IST cluster projects to the need to link
           collaborative spaces with real world activities.)

Main issues raised in relation to Net Learning in IST 99

At another workshop on ‘Net Learning’, ‘Making elearning context specific and customizing
provision to individual needs and improving impact of R&D results through the development of
ubiquitous standards’, were two of the main concerns of the speakers and participants. These again
reflect concerns seen in the cluster discussions at the concertation meeting of IST education and
training projects in April 2000.

55
     Exploring the Information Society . IST conference 99, Helsinki, November 1999.
                                                             58
Under the Socio-Economic Research Action Line in the 5th Framework Programme, Improving The
Socio-Economic Knowledge Base, Task 5 in the first call (1999) addressed ‘The implications of
societal change for education and Training.’ There are no specific projects dealing with
elearning/technology in education.
Other EU policy and programme references to elearning and research.

eEurope
In the recent document eEurope56, issued by the Commission, a strong case is made for the
importance of technology in education and education for all European citizens. The emphasis is on
both social and particularly, economic strategy, and the opening section relating to ‘European Youth
into the Digital Age’, notes that ‘In the Employment Guidelines, Member States are committing
themselves to putting all schools on-line in 2002’. The positioning of this commitment within the
employment guidelines reflects the fact that technology within and as part of education provision is
now seen as fundamental to economic development and employment. The document then goes on to
set out targets for the next few years.

‘The following targets should be met by Member States with full support of the European
Commission’s relevant instruments in the fields of the information society, research, education,
culture and cohesion policies:

By the end of 2001:
    § All schools should have access to the Internet and multimedia resources.
    § Support services, including web-based information and educational resources, should be made
        available to all teachers and pupils.
    § Access to Internet and multimedia resources in public centres should be made available to all
        youngsters, including in less-favoured areas.
    § By the end of 2002:
    § All teachers should be individually equipped and skilled in the use of Internet and multimedia
        resources.
    § All pupils should have access to high-speed Internet and multimedia resources in their
        classroom.
    § By the end of 2003:
    § All pupils should be “digitally literate” by the time they leave school.’

One of the challenges of setting out such targets and attempting cohesion with education and research
policies and actions in the EU and at Commission level is that the instruments already established by
Council Decision (e.g. 5th Framework IST programme as set out above) are extremely difficult to
bring together because they have different rules, different objectives and different administration
authorities (DGs).

Designing Tomorrow's Education, January 2000, European Commission.
This document has three main recommendations: continuous observation of practices, uses and
technologies; the pooling of conclusions and analyses by experts and by education system managers;
and the definition of prospective scenarios to fuel discussion of the various potential options for
management and generalisation of innovations which are effective, i.e. which has proved its merits in
the field.


56
  eEurope: An Information Society For All. Communication on a Commission Initiative for the Special European Council of
Lisbon, 23 and 24 March 2000. eeurope@cec.eu.int

                                                          59
For the first recommendation, the document proposes the establishment of observation and analysis
arrangements at European level and for them to establish reliable indicators in order to monitor trends
in the uses and the dissemination of ICT in education. The second recommendation is to get experts’
groups, which should include users and their representatives, to establish a concerted vision of changes
and to identify priority areas for joint action. The third recommendation is to develop prospective
scenarios on the basis of field observations and experts' analyses in order to provide those responsible
and decision makers with pointers and regular information on the potential options available and to
guide their strategic reflection.

To back up these first three levels of recommendations, the document proposes that ‘it is essential to
step up the drive in terms of research and of social and technical experimentation in order to anticipate
likely changes in the area of organisation of education and training, and to generalise the best
practices.

Underlying these proposals is the belief that technology is now driving a major re-engineering of the
education and training sectors. It supports cross-disciplinary prospects, ‘particularly when it comes to
education in communication and the media, links between the sciences and the humanities, and
modern language learning through intercultural education’ and the need to take account of new
organisation and management configurations in education and training establishments, new formulas
for participation and cooperation by learners and teachers, and with existing or future partners in
education and training.

Discussion of key issues recommended for consideration in formulating NWO strategy.
There is a concern in Europe that technologies should only be adopted if can they be shown to enhance
education and training, although often the specific description of what needs to be improved and by
how much is rather vague. This contrasts with the experience in the USA, where the emphasis is both
on cost reduction (largely in a training context) and solving specific educational problems (largely in
an educational context). The difficulty with the European approach is that few Member States wish to
admit that their education and training systems have failed to meet the requirements of today. The
European Commission has been reluctant to suggest that any or all systems need improvement for fear
of being accused of interfering in what has been in the past, a Member State prerogative and
resurrecting the controversial question much discussed in the 80’s and 90’s of harmonisation of
qualifications and standards. This tension between Member States interests and EU strategies has yet
to be resolved. However, important lessons can be learned from it.

There is a need to be more focused in calls for proposals. Publicly funded research project calls should
not only be positioned within an education/training policy aim, but there should be a clear strategy for
achieving the aim, including specific targets. This type of approach tends to be adopted for action/pilot
type initiatives but not always for research. The two following fictional scenarios illustrate the point.

Scenario 1.
The policy aim is to ensure that all future workers in the food sector must receive training to adopt
new safety legislation. The target is that this training must be provided within a six-week period of
legislation enactment. This means a strategy will need to be adopted to ensure that trainees as well as
workers will need training. The research objective is to investigate the hypothesis that elearning will
improve speed of access to and take up of training at initial and continuous levels, elearning improve
training outcomes as measured by test scores or performance observations, and improve ROI in
training to the food sector?



                                                   60
Scenario 2
The policy aim is to improve second language performance scores in tests on all children at the end of
primary school. The target is that this within two years, scores are to be improved by 10%. The
research objective is to analyse what collaborative learning technologies and methodologies can
contribute cost effectively across all schools regardless of size, status, location to the achievement of
this objective? A second objective is to undertake more longitudinal studies on the factors that
influence language acquisition within this age group and to use technologies to establish and exchange
common core methodologies and data indicators and to manage the research across a community of
practice.

The point here is that the research objective must be rooted in very specific national/regional socio-
economic aims, the strategy must include clear targets for achievement and the research must be
contributing to understanding how the strategy can be achieved most effectively.

Primacy of socio-economic objectives
The research objective should be subordinate to the objectives of the socio-economic aims. In other
words, the research should not in these instances be for the sake of knowledge alone. The research
hypothesis and proposal should be written and driven by stakeholders concerned to achieve the socio-
economic aims with researchers providing suitable methodologies and instruments as well as expertise
in evaluating the outcomes. As recommended by the European Commission in its document
concerning European Research57, ‘new and sustained forms of dialogue between researchers and other
social operators should also be encouraged.’ The socio-economic aims to which the research is
contributing should be described in terms that all stakeholders can understand its relevance and
potential value. The benefits of research are all too often poorly explained and learning intermediaries
such as teachers and education managers are sceptical, perhaps even more so than in the same groups
in the USA.58 The research hypothesis, methodology, and outcomes must also be described in similar
‘lay’ terms. The public value of the investment in the research must be evident.

Methodological coherence
One of the challenges for a European wide research programme is the distributed responsibility for
different parts of socio economic policies at national as well as at EU level. While coherence and
synergy between policies (and their supporting instruments) may not be always feasible, one area that
can be given direction from the research perspective is in relation to methodology. Data indicators,
quantitative and qualitative approaches and instruments, evaluation methodologies and all other
aspects of the research process should be shared, benchmarks should be set for quality levels in
approach, innovation in methodology can be encouraged and common standards adopted. Projects and
research programme managers should employ metadata descriptors that allow comparisons to be made
between projects and results, and interoperable software to allow research to be easily shared among
stakeholders.

Projects at all territorial levels, local, regional, national and EU, should be required to share experience
and expertise on methodologies and contribute to the adoption of a common set of core approaches,
data indicators, etc in order to facilitate comparisons. Large-scale sustainable impact will only be
achieved if standards are adopted to ensure data and methodological exchange and easy adoption. The



57
   Towards a European research area. Communication from the Commission to the Council, the European parliament, the
Economic and Social Committee, and the Committee of the Regions. COM (2000) 6. January 2000
58
   Orientations for Work-programme 2000 and beyond. Information Society Technologies Advisory Group 1999.

                                                         61
document, Towards a European Research Area59, issued by the Commission in January 2000,
recommends more ‘consistency should be introduced into foresight exercises, science and technology
watch, socio-economic intelligence’… and supports the ‘need to establish a platform for exchange, to
create points of synthesis, and to align methodologies. The collection of data, throughout the Union
needs to be improved and statistics and indicators developed at European level.’

Technologies and learning.
Research on technologies should contribute to our understanding of all aspects of the learning process
and context. In other words, research should be concerned with how technologies can over-come
constraints and variations in real live learning environments. Equally important is to innovate learning
and teaching approaches through technology applications – focusing on innovation that can be
sustained across all potential users and intermediaries. Innovation is currently weak in pedagogy –
most elearning research and action research results have provided little in the way of real pedagogical
innovation. This may be because the starting point has not been pedagogical but rather technological
innovation. Collaborative learning and working, learning in virtual environments linked to real world
activities, simulations and linkages between virtual and real reality, improving knowledge of learning
and other brain and body activities and events, and how any and all of these can improve and enhance
the education and training systems in large scale sustainable contexts are key areas for research.


5.2 Interagency Education Research Initiative (IERI)

IERI was developed by an interagency team that includes the National Science Foundation (NSF), the
Department of Education's Office of Educational Research and Improvement (OERI) and the National
Institute of Child Health and Human Development (NICHD).

Objectives
‘The goal of the IERI is to improve pre -12 student learning and achievement in reading, mathematics,
and science by supporting rigorous, interdisciplinary research on large-scale implementations of
promising educational practices and technologies in complex and varied learning environments. ..An
important feature of the Initiative is that all IERI-supported projects will share common benchmarks
that will facilitate the accumulation of reliable and valid data to ensure that the lessons learned can be
generalized in an optimal fashion. As such, only those projects that meet high standards of
methodological rigor, are of sufficient scale, integrate technology, and are conducted by
interdisciplinary teams will be funded.’

There have been large numbers of pilots and laboratory experiments over many years that appear to
indicate valid new approaches or support the effectiveness of employing new technologies. However,
when attempting to bring these ‘lab-experiments’ into classrooms and educational contexts with
complex and varied learning demands, the results often fail to support the early promise of the
research. The aim of the IERI programme, now in its second year, is to support ‘research conducted on
a scale that allows for a careful examination of how characteristics within a variety of educational
systems interact to facilitate learning—under differing conditions and for diverse students – will help
accelerate its successful adoption in a wide range of schools’.

The workplan in 2000/2001 covers two specific areas.
   § Early Learning of Foundational Skills
   § Transition to Increasingly Complex Science and Mathematics Learning

59
  Towards a European research area. Communication from the Commission to the Council, the European parliament, the
Economic and Social Committee, and the Committee of the Regions. COM (2000) 6. January 2000
                                                        62
Funded projects will be large scale with an estimated 25 projects sharing $38million in 2000 and a
further $48 million is expected to be available in 2001. Accepted proposals are likely to be a mixture
of planning proposals (maximum $100,000 over 12 months) and a number of full research study grants
receiving up to $6million each over the 60-month period of the programme.

Technology in Learning
The workplan sets out some specific questions regarding technology in learning.
   § ‘How can computer and information technologies be used for enhancing the scalability,
       implementation, evaluation and sustainability of instructional approaches for improving early
       reading skills (and mathematics) in the context of complex educational environments beyond a
       single or small numbers of classrooms?
   § What new assessment techniques are now possible due to computer and information
       technologies (e.g., using simulations) and how effectively do they measure the development of
       knowledge and skills in mathematics and science?
   § How can computer and information technologies be used to enhance students’ complex
       learning? Which approaches promote greater depth of understanding in students?
   § How can these technologies be implemented in complex educational environments beyond a
       single or small number of classrooms?’

How technology can support and enhance complex and conceptual learning is as yet, only very
vaguely understood. According to the text of the call, ‘there is mounting evidence that teachers
themselves frequently lack a thorough understanding of the fundamental concepts in these domains
(complex and conceptual learning) that is clearly necessary for being able to apply or design effective
instructional strategies.

Understanding complex systems
The IERI call for proposals is strongly informed by two key words – complexity and systems.
Learning environments are systems characterised by complexity with many actors and factors
influencing the process of educational development. By bringing researchers, practitioners and other
influencers together in context, the aim is to find methods, processes and tools that can be adopted
across large-scale complex and varied learning environments.

The call is quite clear about the challenges ahead. ‘Research in education is made especially
challenging by the complexities of designing experiments that establish cause and effect relationships
between educational inputs and student and teacher outputs; difficulties with implementing random
assignment protocols in real world educational settings; the small effects that most isolated
controllable variables have on outcomes; the challenges of linking scientific principles grounded in
biology, neuroscience, developmental science or cognitive science to educational practice; the high
costs of large-scale intervention studies; and the general inability to extrapolate from small population
studies of educational effectiveness to effectiveness for large populations.’

Inter-disciplinary research
Research Methodologies must be demonstrably valid and reliable and experimental and quasi-
experimental designs are encouraged. Lessons and methodologies from other disciplines are also
encouraged, thus bringing ‘a wide variety of knowledge and methodologies to bear on the problems
associated with conducting and integrating research in educational settings. Collaborations across
disciplines (e.g., information technologists, organizational scientists, economists, psychometricians,
mathematicians, statisticians, educational researchers, cognitive scientists, developmental
psychologists, disciplinary scientists, and practitioners) are required.’

                                                   63
Rigorous methodology
Longitudinal instructional/intervention studies which demonstrate valid measurement of change over
time and methodologies should ‘employ robust procedures for separating intervention effects from the
effects of development in general. The use of growth curve models and longitudinal data are
encouraged, as is the collection of sufficient data prior to, during, and following the intervention study
to allow for estimation of change-over-time.’ Samples selected for study must be rigorously defined
with reference to ‘age, grade level, gender, ethnicity, socio-economic status, immigrant/migrant
status’, and other relevant characteristics. Control groups comparisons must comply with rigorous
conventions and be clearly defined.
Proposers are required to ‘provide a detailed research design and/or statistical analysis plan, including
details on how potential threats to internal and external validity will be addressed and a power analysis
demonstrating the adequacy of proposed cell sizes. For intervention studies, the applicant must specify
how the implementation of the intervention will be documented and measured, and how the fidelity of
the intervention will be maintained across multiple classrooms/schools/sites over time.’

Scalability
One of the key drivers of the IERI initiative is the issue of scalability. Detailed reviews of ‘both the
current knowledge base and problems with implementing this knowledge in school settings’ are
required, plus explicit justifications for their scaling-up plans, demonstrating how the research will
‘advance efforts to translate knowledge into practice.’ ‘Empirical evidence regarding the effectiveness
of an innovative curriculum or technology means little if these cannot be implemented and sustained
in diverse classroom environments.’ Researchers must ‘examine how effective educational
innovations are sustained or evolve in consistent ways over time and the variables that are necessary
for this to occur.’

Concertation and exploitation of results
Administration of the programme will include regular and formative evaluations of work achieved by
the projects, supporting identification of areas for further research and the development of a core of
common methodologies, instruments, and data analysis procedures to facilitate the synthesis of
research findings across projects.

Planning grants
Planning grants may support projects aimed, amongst others, at:
    § The development of interdisciplinary research teams;
    § Partnerships with school systems, teacher unions, local/regional offices and others that are
       necessary to implement school-based large scale intervention studies;
    § Interdisciplinary meetings to review research methodologies and findings to produce a
       coherent synthesis of knowledge for areas of study;
    § Development of plans for a data collection center (DCC) that would coordinate measurement
       instruments, facilitate research design planning and problem-solving, and coordinate the
       analysis of data from multiple projects within a designated subject area;
    § The collection of preliminary data to assess the feasibility of sampling strategies and data
       analysis strategies, to establish the necessary reliability and validity estimates for
       psychometric measures, observational protocols, interview schedules, and other measurement
       strategies.




                                                   64
Conclusions for Dutch strategy

Social science research has been characterised by ‘too much research adding up to too little public
value60’.

Research into how technologies can support and enhance learning over 30 years have failed to
demonstrate any significant benefits and yet governments continue to support large numbers of
research projects. THE IERI starts from the perspective that US education systems are not providing
high enough standards of educational outcomes. The initiative encourages research into technology in
learning but does not confine projects to the topic but rather asks where does technology fit into the
solution to a clearly defined problem. In fact, it goes further and discourages proposals that
concentrate solely on technology without addressing educational issues and questions relevant to the
basic requirements of this Initiative.

What aspects of the Initiative are important in consideration of future research funding into
technologies in learning in the Netherlands?

       1. Research in the past has too often concentrated on laboratory type ‘pilot’ experiments that are
          not demonstrable in generalised education environments. The time has come to move on to
          research that aims to demonstrate validity across the education systems in general. The public
          value of the research must be clearly evident.

       2. Learning environments are complex systems with a range of influencing factors and actors.
          Research activities must take place in context – involving and taking account of all the
          influences that will affect research progress and results.

       3. Multi-disciplinary teams provide not only new perspectives and important data and
          knowledge, they also bring new and often more rigorous methodologies to the research
          process.

       4. Research methodologies must be of the highest standard, employing quantitative and
          qualitative methodologies and analysis over longer periods and much larger scales. The
          validity of research approaches must be tested vigorously, and all assumptions questioned
          repeatedly by those administering the programme and experts from other disciplines.

       5. A much longer-term view must be taken and scalability is critical. The concentration on
          scalability is fundamental. The device of supporting planning proposals for the purposes set
          out in the IERI Initiative should be considered.

       6. The programme procedures of formative evaluation, concertation and valorisation (collating,
          analysing and disseminating findings from across projects), and establishing a core of
          common methodologies, instruments, and data analysis procedures will all contribute to
          ensuring the public value of the research.




60
     John Willinsky, The Technologies of Knowing. Beaon Press. Boston. 1999.

                                                            65
5.3. Een selectie van internationale projecten

Door middel van webverkenning is een poging ondernomen een lijst samen te stellen van projecten die
op enigerlei wijze tot voorbeeld zouden kunnen dienen voor vergelijkbaar Nederlands onderzoek of
inbedding in de Nederlandse onderwijspraktijk. Het is niet eenvoudig aan te geven wat 'goede praktijk'
nu eigenlijk wel is, maar wat kort door de bocht moet zij toch kunnen rekenen op:
    § een positieve ontvangst (een nadrukkelijke meerwaarde voor eigen proces laat zien),
    § de verwachting dat de praktijk ook werkelijk binnengehaald kan worden (pakbaar is) en
        tenslotte, ook werkelijk in de eigen context kan worden ingezet

Het bovenstaande in aanmerking genomen werden de meer specifieke criteria als volgt geformuleerd.
De geselecteerde projecten:
    § demonstreren educatieve functies van ICT:;
    § met focus op interactie van product en proces,
    § met name gericht representatie-tools en cognitieve-tools
    § Tonen een effectieve combinatie van onderzoeksaspecten enerzijds en vernieuwing- en
       ontwikkelingsaspecten anderzijds,
    § Laten een beloftevolle verstrengeling zien van bijdragen uit de wereld van het onderzoek, de
       onderwijspraktijk en het bedrijfsleven,
    § Leveren een concreet en overdraagbaar product en/of proces op,
    § Liggen in de naastgelegen zone van ontwikkeling van de huidige onderwijsgevende als het
       gaat om de inzet van ict in het onderwijsproces,
    § Zijn overdraagbaar in termen van technologie, context en inhoud,
    § Zijn schaalbaar naar praktijksituaties buiten het laboratorium of veldexperiment,

Webverkenning, verzameling en selectie
In eerste instantie werden door middel van webverkenning en e-literatuuronderzoek 'voor de voet op'
en op basis van de algemene criteria veelgenoemde en veelgeroemde lopende projecten geselecteerd.
Ook werd gekeken naar emergent practice in de toepassing van 'nieuwe' webtechnologieën, waaronder
Java en Shockwave, reeds toegepast in huidige onderzoeks- of projectwerk en dan wel met een
potentiële betekenis in de nabije toekomst. In de eerste haal werden ongeveer 60 projecten
geselecteerd.
De projecten uit de eerste selectie werden opnieuw onder de loep genomen en na een uitgebreidere
analyse in het kort in algemene termen beschreven en opgeslagen in de 'virtuele werkplaats' van de
onderzoeksgroep. De volledige lijst is publiek toegankelijk via de website behorende bij dit project, te
bereiken via www.observETory.com.

Verdere analyse, evaluatie en samenstelling van de Top 20
In een voorlopig laatste beschouwing werden de volgende projecten op basis van de meer specifieke
criteria uitgelicht. In de loop van dit traject zijn inmiddels weer nieuwe projecten voor nadere
beoordeling in de wachtkamer komen te staan, zoals o.a. de projecten die in het kader van de
samenwerking i3Net (European Network for Intelligent Information Interfaces, www.i3net.org)
internationaal worden gepresenteerd. Maar er zijn er meer en daaronder waarschijnlijk ook belangrijke
projecten die we over het hoofd hebben gezien.

Projectbeschrijvingen
De projecten zijn beschreven volgens een vast format dat rekening houdt met de criteria zoals
aangegeven in de inleiding. De projectnaam verwijst naar naam die de project-stakeholders zelf aan

                                                  66
het project hebben gegeven. De URL verwijst o.a. naar projectbeschrijvingen, voorbeelden en demo’s,
eventueel gebruikte applicaties en de administratieve gegevens omtrent het project. Veelal is er veel
meer te vinden over de diverse projecten, met name de teksten van conferentie-presentaties,
achtergrondliteratuur of -artikelen. Deze zijn omwille van het totaal overzicht buiten deze opsomming
gehouden.

Alle geselecteerde projecten hebben naar ons idee een raakvlak met het aspect educatieve functies:
representatie- en visualisatietechniek en vakdidactiek in de linkerbovenhoek van de ICT- matrix zoals
gepresenteerd in hoofdstuk 6!

1) Titel                     The adventures of Jasper Woodbury
URL                          http://peabody.vanderbilt.edu/projects/funded/jasper/jasperhome.html
Technologie                  Videodisk
Educatieve aspecten          Het project leverde 12 avonturen op voor het vak wiskunde voor kinderen van 10
                             jaar en ouder. De vertellingen van ongeveer 10 minuten leiden tot een uitdagende
                             opdracht-/vraagstelling. Deze storyline-aanpak is aantrekkelijk en motiverend.
Overdraagbaarheid            Na aanpassing naar de Nederlandse situatie goed inzetbaar.
Succesfactoren               Gebruik van degelijke laagdrempelige technologie in combinatie met een gedegen
                             didactische aanpak rond relevante onderzoeksvaardigheden.
Samenwerking                 Relatie onderwijsonderzoek en - praktijk, geen nadrukkelijke relatie bedrijfsleven.

2) Titel                     Belvedère
URL                          http://advlearn.lrdc.pitt.edu/belvedere/
Technologie                  Java
Educatieve aspecten          Belvedère is een applicatie die de cursist in staat stelt alleen of in groepen
                             'knowledge maps' te maken. Belangrijk onderscheid met veel soortgenoten is dat
                             Belvedère in staat is complexe relaties te visualiseren. De applicaties is goed
                             inzetbaar in tal van leersituaties waar brainstorming en conceptualisering een
                             belangrijke rol spelen.
Overdraagbaarheid            De gebruikte technologie maakt Belvedère platform onafhankelijk. Na aanpassing
                             op taal en misschien interface is het breed inzetbaar.
Succesfactoren               Robuustheid van de applicatie, stevig inhoudelijk fundament.
Samenwerking                 Relatie onderwijsonderzoek en - praktijk, geen nadrukkelijke relatie bedrijfsleven.

3) Titel                     The Brain
URL                          http://www.thebrain.com
Technologie                  Java: client-server -, desktop - & webbased variant.
Educatieve aspecten          Schitterende 3-d applicatie om processen als brainstorming en conceptualisering te
                             ondersteunen en het resultaat te visualiseren. Door de verschillende
                             gebruiksmogelijkheden is a-synchrone samenwerking mogelijk. De genoemde
                             toepassingen spelen in nagenoeg alle vakken een belangrijke rol.
Overdraagbaarheid            De applicatie veronderstelt een up to date machinepark en nogal wat instructie voor
                             gebruik maar is in principe goed inzetbaar in Nederlands onderwijs.
Succesfactoren
Samenwerking                 Relatie MMI-onderzoek en bedrijfsleven.
Opmerkingen                  Commercieel initiatief, dit project/product is exemplarisch voor vergelijkbare
                             applicaties zoals Inspiration (www.inspiration.com), Mindman (www.mindman.com ),
                             enz. Zie voor een overzicht: www.observETory.com/surveyor.htm


                                                    67
4) Titel              Contrasting Cases
URL                   http://peabody.vanderbilt.edu/ctrs/ltc/Research/contrasting_cases.html
Technologie           Office-ware, html.
Educatieve aspecten   Studenten werken aan de verwerving van specifieke diepgaande kennis door de
                      integratie van colleges, presentaties en het gebruik van contrasterende case-studies.
                      Het onderzoek levert resultaten op aangaande de effecten van contrasterende case-
                      studies, voorbeeldmateriaal, een theoretisch raamwerk dat de relatie tussen CC en
                      de ontwikkeling van expertise nader duidt en het gebruik van het WWW voor
                      publicatie en interactie tussen docenten en studenten rond dit thema.
Overdraagbaarheid     De problematiek is relevant voor het Nederlandse onderwijs, met name in het
                      (hoger) beroepsonderwijs en WO. De gekozen technologie is eenvoudig en goed
                      overdraagbaar. Het ontwikkelingsmodel is goed implementeerbaar in de huidige
                      onderwijs- en onderzoekspraktijk en sluit goed aan bij de ontwikkeling van meer
                      probleemgestuurd - en zelfsturend onderwijs.
Succesfactoren        Eenvoud en het gebruik van casuïstiek, eenvoudig uitwerkings en
                      implementatiemodel, integratie van praktijk en onderzoek.
Samenwerking          Relatie onderwijsonderzoek en - praktijk, geen nadrukkelijke relatie bedrijfsleven.

5) Titel              CyberCampus: Virtual University
URL                   Http://www.virtual-u.org/
Technologie           Virtual University is een simulatiespel De applicatie is in real-time en webbased.
Educatieve aspecten   Deze hands on ervaring is motiverend en stelt de lerende in staat spelenderwijs de
                      kennis en ervaring op te doen die nodig is om complexe organisaties te begrijpen
                      en te manipuleren. Het stelt de gebruiker in staat stelt alle aspecten van het beheer
                      en management van een universiteit te oefenen.
Overdraagbaarheid     De gekozen problematiek en werkwijze lijken direct in te passen in de Nederlandse
                      onderwijspraktijk in organisatie- en managementstudie en bij de
                      professionalisering van het management. Aandachtspunt is waarschijnlijk nog wel
                      de 'lokalisering' van de software naar de Nederlandse situatie.
Succesfactoren        Stadium van ontwikkeling van dit product, de open source in educatief gebruik en
                      de mogelijkheid tot inbedding in de eigen curricula van bestaande opleidingen en
                      trainingen.
Samenwerking          Relatie onderwijsonderzoek en - praktijk, geen nadrukkelijke relatie bedrijfsleven.

6) Titel              Digital Libraries Project
URL                   http://www.dli2.nsf.gov/
Technologie           State of the art webtechnologie.
Educatieve aspecten   De omwerking van bestaand 'paper-based' en nieuw electronisch materiaal roept
                      vragen op over wijze van ontwikkeling, toegang, gebruik, archivering en
                      conservering. Deze activiteit is al is interessant voor het bibliotheekwezen maar
                      biedt ook direct kansen met meerwaarde voor onderwijs.
Overdraagbaarheid     Uitermate relevant voor vergelijkbare projecten m.b.t. tot 'Nederlands' materiaal.
Succesfactoren        Breed gedragen initiatief dat ondersteund wordt door een consortium van overheid,
                      onderzoek en bedrijfsleven.
Samenwerking          Relatie onderwijsonderzoek en - praktijk, en bedrijfsleven.



                                            68
7) Titel              The Education Connection: Cybercast
URL                   http://www.asd.com/asd/edconn/event.htm
Technologie           Een combinatie van het gebruik van webtechnologieën, o.a html en streaming
                      video.
Educatieve aspecten   De combinatie stelt de student kennis te nemen van live- en opgeslagen beelden
                      vanaf diverse plekken die om diverse redenen niet toegankelijk zijn. Relevant voor
                      bijna alle vakrichtingen in het (middelbaar) beroepsonderwijs.
Overdraagbaarheid     De technologie is reeds enige tijd goed hanteerbaar en betrouwbaar in te zetten in
                      de onderwijspraktijk. De benodigde infrastructuur is in de ontwikkeling van de
                      infrastructuur van kennisnet goed in te zetten.
Succesfactoren        De stevige samenwerking tussen industrie, onderzoek en onderwijspraktijk maken
                      dit project buitengewoon interessant in termen van technologie en educatieve inzet.
Samenwerking          Relatie onderwijsonderzoek en - praktijk, geen nadrukkelijke relatie bedrijfsleven

8) Titel              Education 2015
URL                   http://www.ultralab.anglia.ac.uk/pages/ultralab/E2015/
Technologie           Betrekkelijk basaal gebruik van html in combinatie met het de inzet van
                      afbeeldingen en videofragmenten.
Educatieve aspecten   Dit project behandelt een vooruitblik van een aantal onderwijskundigen tijdens een
                      conferentie in 1994. Belangrijke thema's worden aangesneden en
                      becommentarieerd door docenten, studenten, ouders, enz.
Overdraagbaarheid     De opgeworpen problematiek is nog immer actueel en de reacties nog steeds
                      interessant. In het verloop van de tijd heeft de discussie ook nog aan 'historische
                      waarde' gewonnen. De gekozen expressievorm maakt de inhoud van de discussie
                      toegankelijk en nabij.
Succesfactoren        Simpel en eenvoudig ontworpen en functioneel vormgegeven.
Samenwerking          Als methodiek interessant bij de koppeling van informatie en kennis in de
                      verschillende werelden: onderwijspraktijk, onderzoek en ontwikkeling.

9) Titel              Intersect: Opal Whiteley’s diary
URL                   http://intersect.uoregon.edu/opal/
Technologie           Breed toepasbare webtechnologie.
Educatieve aspecten   Opal Whiteley's diary is een prachtig voorbeeld van het gebruik van eenvoudig
                      webtechnologie bij taal- en literatuurbeschouwing. Intersect staat voor Internet
                      texts with electronic resources, supportive enhancements and comprehension tools.
                      Dit project wil een digitale bibliotheek inrichten waarbij het gebruik van hyperlinks
                      en zoekmachine diverse manieren van door de tekst 'heenkijken' mogelijk maken.
                      Er zijn een klein aantal teksten op deze wijze ontsloten. Daarnaast is er een
                      lerarendeel en een korte instructie om zelf digitale teksten aan te maken.
Overdraagbaarheid     Het concept is eenvoudig en goed overdraagbaar.
Succesfactoren        Eenvoudig en helder concept
Samenwerking          Relatie onderwijsonderzoek en – praktijk, geen nadrukkelijke relatie bedrijfsleven




                                             69
10) Titel             Jason project
URL                   http://www.jasonproject.org/
Technologie           Het project maakt gebruik van breed toepasbare webtechnologie.
Educatieve aspecten   Studenten worden via het web meegenomen naar multidisciplinaire
                      onderzoeksexpedities. De onderzoeksprojecten vinden veelal op het Amerikaanse
                      continent plaats en hebben een sterk focus op bio- en ecologie. Inmiddels het 11e
                      project onderzoekt extreme leefomstandigheden. De integratie van webtechnologie
                      en realtime onderzoeksactiviteiten op expeditie en campus leveren een sterke
                      bijdragen aan het realiteitsgehalte van de ervaringen.
Overdraagbaarheid     De gekozen aanpak lijkt zeer aantrekkelijk en goed toepasbaar in de Nederlandse
                      onderwijssituatie. Door de aanwezigheid van de technologie is dit project breed
                      toepasbaar in Ho en WO en wellicht op termijn ook in vwo.
Succesfactoren        Integratie werkelijk en 'oefen'-onderzoek, grote attractiviteit, ligt dicht aan tegen
                      bestaande praktijk.
Samenwerking          Relatie onderwijsonderzoek en – praktijk en bedrijfsleven

11) Titel             Knowledge Forum
URL                   http://www.learn.motion.com/lim/kf/KF0.html
Technologie           Cross-platform webclient voor Mac en PC in combinatie met andere breed
                      toepasbare webtechnologie
Educatieve aspecten   Knowledge forum is een collaboratieve database die de gebruiker in staat stelt
                      gezamenlijk te werken aan probleemdefinities, hypotheses, onderzoek, het
                      verzamelen van informatie en analyse. Centraal in het proces van
                      conceptualisering staat de gezamenlijke arbeid aan zgn. 'conceptual artefacts'
Overdraagbaarheid     Door de ontwikkeling van de nieuwe client wordt dit project zonder meer
                      toepasbaar.
Succesfactoren        De ontwikkeling van een 'hanteerbare' visie op kennisverwerving in combinatie
                      met de ontwikkeling van een instrumentarium om dat proces ook daadwerkelijk
                      praktisch te kunnen ondersteunen.
Samenwerking          Relatie onderwijsonderzoek en – praktijk, geen nadrukkelijke relatie bedrijfsleven
Opmerkingen           Knowledge- forum is een doorstart van het Covis-project.

12) Titel             Learning in the New Millennium
URL                   http://research.ultralab.anglia.ac.uk/
Technologie           Breed toepasbare webtechnologie.
Educatieve aspecten   Leerlingen van basisscholen worden in staat gesteld met behulp van schrijf- en
                      communicatie gereedschappen individueel en gezamenlijk te werken aan ideeën,
                      concepten en producten. Belangrijk element in de ontwikkeling van deze 'lerende
                      kringen' is de uitbreiding van de leeromgeving met (veld) experts en het directe
                      contact daarmee.
Overdraagbaarheid     De gekozen technologie is breed toepasbaar in het Nederlandse onderwijs. De
                      gekozen opzet is door zijn geleidelijke opbouw herhaalbaar en schaalbaar
Succesfactoren        Eenvoudig en klein begonnen, goede formule, stevig financieel en inhoudelijk
                      draagvlak, continuïteit.
Samenwerking          Relatie onderwijsonderzoek en – praktijk en bedrijfsleven
Opmerkingen           In de tweede fase van het project wordt onderzoek gedaan naar de mogelijke
                      bijdrage van parallelle multimediale breedband toepassingen in de verdere

                                             70
uitwerking van lerende kringen.

13) Titel             Lego Mindstorms
URL                   http://www.legomindstorms.com/
Technologie           Robotica, pneumatiek, constructietechniek, elektrotechniek en webtechnologie
Educatieve aspecten   Lego ondersteunt doorlopende leerlijn techniek, met name constructie, maar ook
                      pneumatiek en elektrotechniek dat aanvangt mij zeer jonge kinderen en nu met de
                      uitbreiding met robotica in potentie kan doorlopen tot aan eindniveau WO.
                      IJzersterk element is de “lego-steen” als constructie-element. De inzet van
                      webtechnologie stelt de gebruiker in staat verworven kennis met anderen te delen.
Overdraagbaarheid     Het vinden van mensen voor technische opleidingen en vakken is in Nederland
                      problematisch. Het gebruik van lego is algemeen in thuis- en schoolsituatie.
Succesfactoren        Lego
Samenwerking          Relatie onderwijsonderzoek en – praktijk en bedrijfsleven

14) Titel             Mobile Inquiry Technology
URL                   http://mit.concord.org/teachernotes.htm
Technologie           Html en Apple Clarisworks
Educatieve aspecten   Dit project verschaft toegang tot een 10- tal zeer eenvoudige 'onderzoeksopzetjes'
                      voor jonge kinderen op het gebied van wiskunde en 'science'. De
                      activiteitenoverzichten zijn voorzien van werkbladen, eenvoudige instructies en
                      technische ondersteuning. Er zijn tevens docentenhandleidingen voor alle
                      opdrachten. Een en ander kan worden uitgevoerd met de officeware van Apple
                      maar desgewenst met geringe aanpassingen ook andere platforms. De opdrachten
                      geven al werkende aanleiding tot systematisering van de onderzoeksopzet en leiden
                      derhalve toe naar een wetenschappelijk verantwoorde aanpak op de genoemde
                      deelgebieden.
Overdraagbaarheid     Met vertaling, aanpassing van de benodigde artikelen en wellicht platformwijziging
                      is dit project direct te implementeren.
Succesfactoren        Eenvoud en helderheid
Samenwerking          Relatie onderwijsonderzoek en – praktijk, geen nadrukkelijke relatie bedrijfsleven

15) Titel             Modus
URL                   http://www.modusproject.co.uk/
Technologie           MS Windows software
Educatieve aspecten   Het Modusproject heeft twee generieke applicaties opgeleverd die leerlingen in
                      staat stellen individueel of gezamenlijk te werken aan de ontwikkeling van een
                      'expertsysteem' en een 'modellenbouwer’. Er zijn voorbeeldvullingen voor beide
                      applicaties opgeleverd plus een docenteninstructie. Verder bracht het project een
                      driedimensionale-database voort voor het vak biologie die de leerling in staat stelt
                      de gegevens 3D te presenteren en observeren.
Overdraagbaarheid     Met enige aanpassingen qua taal en cultuur goed inzetbaar.
Succesfactoren        Belangrijke generieke hulpmiddelen met toepassingsmogelijkheden voor een scala
                      aan vakgebieden.
Samenwerking          Relatie onderwijsonderzoek en – praktijk, geen nadrukkelijke relatie bedrijfsleven.




                                            71
16) Titel             Projectbased learning with multimedia
URL                   http://pblmm.k12.ca.us/
Technologie           Het project voorziet in de ondersteuning van het gebruik van html, video- en
                      geluidsclips voor de publicatie van webbased materiaal bij de uitvoering van
                      projectonderwijs in K12. Ter ondersteuning van de interactie tussen de
                      betrokkenen wordt gebruik gemaakt van een discussieplatform.
Educatieve aspecten   Naast technische hulp biedt het ook didactische ondersteuning bij de inrichting van
                      projecten. Belangrijk aspect is de ontwikkeling van samenwerkende groepen
                      docenten en cursisten om schooloverstijgende projecten te kunnen uitvoeren.
Overdraagbaarheid     De opzet en uitvoering van dit project zijn betrekkelijk eenvoudig over te zetten
                      naar ons onderwijsveld. De gebruikte technologie is laagdrempelig en sluit goed
                      aan bij de huidige mogelijkheden op school- en klasniveau in PO en VO. De
                      insteek van projectmatig werken sluit goed aan bij de ervaringen in de Nederlandse
                      onderwijsgemeenschap en zijn goed inpasbaar bij ontwikkelingen als adaptief
                      onderwijs en het studiehuis. Dit project is aantrekkelijk in zijn eenvoud.
Succesfactoren        Eenvoudig in opzet en uitvoering, goed schaalbaar, laagdrempelige technologie en
                      aansluiting bij huidige onderwijscultuur
Samenwerking          Relatie onderwijsonderzoek en – praktijk, geen nadrukkelijke relatie bedrijfsleven.
Opmerkingen           Men is nog weinig vertrouwd in Nederland met de inzet van dergelijke technologie
                      in hands-on onderwijsprocessen op een grotere schaal.

17) Titel             Remote Technical Assistant (RTA)
URL                   http://escher.cs.ucdavis.edu:1024/
Technologie           Platformonafhankelijke cliënt voor (a)synchrone communicatie, o.a. chat,
                      messaging, whiteboard, ftp, enz voor Mac & PC
Educatieve aspecten   Laagdrempelig gereedschap voor interactie tussen docenten en studenten
                      gekoppeld aan toegang tot webbased materiaal
Overdraagbaarheid     Een interessant betrekkelijk klein stuk gereedschap als alternatief voor digitale
                      educatieve warehouses als Blackboard, Docent en Eroom.
Succesfactoren
                      Toegankelijk op Win 95/98, NT en MacOs, robuust en stabiel gereedschap, maat
                      gesneden functionaliteit
Samenwerking          Relatie onderwijsonderzoek en – praktijk, geen nadrukkelijke relatie bedrijfsleven

18) Titel             Schools on Line, 2
URL                   http://SOL2.ultralab.anglia.ac.uk/cgi/SOL2.acgi$SOL2?Action=Get&Id=150
Technologie           Cliënt voor online community building
Educatieve aspecten   Het project stimuleert interactie tussen leerlingen en docenten via een zeer
                      eenvoudige applicatie. De interface is intuïtief en vriendelijk en derhalve geschikt
                      voor hele jonge kinderen
Overdraagbaarheid     De gekozen opzet van kleine kiemkrachtige projecten in een groeiend aantal
                      deelnemende scholen is hier succesvol gebleken.
Succesfactoren        Klein begin, vriendelijke interface, geleidelijk groeipad
Samenwerking          Relatie onderwijsonderzoek en – praktijk en bedrijfsleven
Opmerkingen           Het project heeft een op cgi-script gebaseerde client opgeleverd die vrij
                      kopieerbaar is voor het onderwijs.

                                            72
19) Titel                   The Virtual Factory Teaching System
URL                         http://vfts.usc.edu/
Technologie                 Java
Educatieve aspecten         VFTS stelt de gebruikers in staat de volledige keten van ontwerp naar productie in
                            samenwerking met anderen te simuleren.
Overdraagbaarheid           Goed inpasbaar in technisch onderwijs
Succesfactoren
Samenwerking                Relatie onderwijsonderzoek en - praktijk, geen nadrukkelijke relatie bedrijfsleven

20) Titel                   Visual Knowledge Builder
URL                         http://www.csdl.tamu.edu/%7eshipman/vkb/vkb.html
Technologie                 Visual Knowledge Builder is een webbased instrument dat de gebruikers in staat
                            stelt informatie te verzamelen, te organiseren en te interpreteren in
                            'kennisintensieve taken'. VKB is gebouwd onder gebruikmaking van JAVA en kan
                            de ingebedde informatie exporteren naar XML.
Educatieve aspecten         Het instrument faciliteert de non -verbale en visuele representatie van formatieve
                            interpretaties. Het instrument stelt gebruiker(s) in staat een overzichtelijke ordening
                            aan te brengen in grote hoeveelheden informatie
Overdraagbaarheid           De gebruikte technologie is niet onbekend in de onderzoeks en
                            ontwikkelingswereld, maar wordt waarschijnlijk niet breed ingezet in onderzoek
                            naar toepassingen in het onderwijsveld. Zeker is dat de technologie nog niet ruim
                            verspreid is in de onderwijspraktijk.
                            Het onderkende probleem is wel zeer herkenbaar, zeker in het (hoger)
                            beroepsonderwijs en waarschijnlijk in toenemende mate in het Voortgezet
                            Onderwijs.
Succesfactoren              De denkrichting om omvangrijke en complexe clusters van informatie te
                            visualiseren is interessant en kansrijk. De ontwikkeling sluit goed aan bij de
                            ontwikkeling vergelijkbare 'mindtools' voor de ontwikkeling van ideeën en
                            concepten.
Samenwerking                Relatie onderwijsonderzoek en - praktijk, geen nadrukkelijke relatie bedrijfsleven


Conclusie uit het projecten overzicht

De in het overzicht genoemde projecten vertonen een aantal steeds terugkerende elementen:

'Charisma'
Hoewel moeilijk benoembaar speelt de wow-factor wel degelijk een rol. Sommige projecten, zoals
TheBrain spreken aan door het gebruik van de technologie en de verborgen mogelijkheden die dat
gebruik in zich bergt. Andere, zoals Lego Mindstorms door het geweldig potentieel van een
verassende combinatie, in dit geval van geavanceerde technologie, zoals robotica en een type
speelgoed dat bij wijze van spreken in elke huiskamer op de vloer ligt. Dat in de eenvoud het
meesterschap herkend kan worden geldt voor een project als Mobile Inquiry Technology. Ronduit
indrukwekkend is de onderwijsfilosofie van Bereiter en Scardamelia achter het project Knowledge
Forum.



                                                   73
Focus 61
Veel gevonden projecten richten zich op een heel breed spectrum van onderwijsdoelen. Omdat we
eigenlijk nog niet goed weten wat de specifieke meerwaarde is van een bepaalde toepassing voor
onderdelen van het onderwijsproces verliezen veel projecten zich in een zeer algemene benoeming van
de te behalen doelen of te adresseren educatieve functies. In andere woorden: er is een mismatch
tussen de fijnmazigheid van de te adresseren doelen en de fijnmazigheid van de benoeming van de
technologische mogelijkheden. Aantrekkelijke uitzonderingen vormen het Digital Libraries Project
en Intersect. In beide gevallen is sprake van een betrekkelijk eenvoudige technologie ingepast in een
helder en vertrouwd (taalkundig) onderwijsparadigma: tekstanalyse.
Het Modus-project heeft zich beperkt tot de ontwikkeling van software voor het ontwikkeling van
modellen en een expertsysteem. Twee zeer verwante lijnen die hebben geleid tot eenvoudige, stabiele
en gebruiksvriendelijke applicaties die direct zijn in te zetten in de onderwijspraktijk. Een fraai
evenwicht tussen generiek gebruik in specifieke situaties.

Think big, start small
Bij een aantal aansprekende en succesvolle projecten is sprake van een klein en eenvoudig begin
waarna de verdere ontwikkeling plaats vond op basis van voortschrijdend inzicht. Geen
meerjarendoelstelling maar nieuwe planvorming op basis van verworven ervaringen en inzichten. Een
goed voorbeeld is Schools Online, phase II. In de tweede tranche activiteiten werd niet gestreefd naar
uitbreiding van het aantal deelnemende scholen maar naar vergroting van de kwaliteit van de
mogelijkheden. Het Jason-project is in zijn 11de cyclus een goed voorbeeld van consolidering van het
verworvene door het veiligstellen van de bereikte resultaten in proces en product.

Directe relatie met de onderwijspraktijk.
Vrijwel alle geselecteerde projecten hebben een directe toepassing in de klas of groep en hebben een
directe verbinding met de 'hands-on' onderwijspraktijk. Goede voorbeelden zijn in dit verband de
projecten Cybercast en Contrasting Cases.

Financiële continuïteit (meerjaren commitment industrie en overheid)
Alle projecten zijn gecontroleerd op huidige status en voortgang. Hoewel niet van alle projecten
bekend is hoe zij er op dit moment financieel voorstaan is de verwachting dat nagenoeg alle de
komende tijd zullen worden doorgedragen. Niet zelden is het financieel succes afhankelijk van goede
communicatie van behaalde successen en resultaten. Financiers uit het bedrijfsleven zijn eerder
genegen 'goedliggende' projecten van succesvolle onderzoeksgroepen te omarmen dan onzekere
opzetjes met een onduidelijke afloop.


5.4 Conclusie

Hoofddoel van dit hoofdstuk was de duiding van de belangrijkste algemene succeskenmerken van
internationale onderzoeks- en ontwikkelingprogramma’s en projecten op het terrein van de educatieve
technologie. Om te komen tot die duiding vond een drietal evaluaties plaats:

§    De evaluatie van de onderwijs en training gerelateerde activiteiten in het kader van de EU R & D
     educatieve telematica programma’s.
§    De evaluatie van een van de belangrijkste R & D programma’s in de Verenigde Staten
§    De evaluatie van een twintigtal door ons geselecteerde ‘best practices’.

61
   Nauwkeurig beschreven en praktijkgerichte doelstellingen en uitkomsten met geringe korrelgrootte: beperking in de
breedte en diepte van het onderzoeksterrein.

                                                        74
De evaluatie verschafte ons de volgende belangrijkste lessen:

Interdisciplinariteit
In deze selectie klinkt, naar onze mening, het sterkst de noodzaak tot aansluiting bij het primair- en
secundair onderwijsproces. In de evaluatie van de Europese telematica-programma’s wordt het veelal
ontbreken ervan als voornaamste gemis ervaren. Het IERI programma wijst nadrukkelijk op die
noodzakelijke aansluiting en ‘borgt’ die door de dwingende eis tot het samenstellen van
interdisciplinaire projectteams waarin met name schoolteams vertegenwoordigd zijn. De selectie laat
tal van voorbeelden zien van onderzoeksactiviteiten die aansluiten bij, - plaatsvinden tijdens de
dagelijkse praktijk van de onderwijsgevenden. Docenten zijn geen onderzoekers en onderzoekers geen
docenten, maar dat wil niet zeggen dat ze niet samen tot betekenisvolle onderwijsvernieuwing kunnen
komen. Voorwaarde is wel de aansluiting bij de cultuur in de scholen. Nieuwe technologieën zijn niet
waardevrij en het impliciete corpus aan normen en waarden dat met de veranderingstechnologie
meekomt botst vaak met dat van de ‘gelukkigen die ermee mogen gaan werken’.

Focus
In veel projecten lijkt er een mismatch tussen de fijnmazigheid van de te adresseren onderwijskundige
doelen en de fijnmazigheid van de benoeming van de technologische mogelijkheden ter realisatie van
die doelen. Simpel gezegd: de maat van het middel past niet bij de maat het te behalen doel. Veelal
staat ook de technologie voorop en wordt daarbij een ‘aansluitend’ veelal te algemeen doel
geformuleerd. Ten dele vloeit dit voort uit de aantrekkelijkheid van de nieuwe mogelijkheden zoals
verondersteld door hen die door diezelfde technologie geboeid zijn.
Deze aantrekkelijkheid geldt echter slechts voor een klein aantal van hen die bezig zijn in de
dagelijkse praktijk van het primair – en secundair onderwijsproces. Het merendeel van het verwacht
oplossingen voor echte problemen, niet oplossingen voor ‘bedachte problemen! De laatste dient zich
voor hen in feite aan als een probleem in zichzelf.

Maatschappelijke relevantie
De meeste onderwijsgevenden vragen nadrukkelijk om oplossingen voor de belangrijkste hedendaagse
majeure problemen in ‘onderwijsland’ zoals: het lerarentekort, het vervangingsprobleem, de
afnemende concentratie bij kinderen, de vraag aan ‘betekenisvolle’ voor- en naschoolse opvang, de
noodzaak kinderen met een diversiteit aan leerblokkades en –belemmeringen te onderwijzen en tal van
andere kleinere ‘alledaagse’ problemen. De evaluatie van de Europese programma’s wijst in dit
verband op de evidentie van ‘public value’ als het gaat om investeringen in onderwijsresearch.

Lange termijn denken
Veelal worden projecten te kort ingeschoten. Een doorlooptijd van een of twee jaar is normaal terwijl
bij de in de doelstellingen in de projectbeschrijvingen gewenste resultaten een spanne van een
substantieel groter aantal jaren logischer lijkt. Veel van de gevonden best practice - projecten
kenmerken zich door het ‘think big, act small-principe. Projecten met een hoge ‘wow-factor’ laten
zich kennelijk gemakkelijker continueren dan ‘grijze muizen’.

Schaalbaarheid
Veel projecten worden bedacht en opgezet vanuit de onderzoekspraktijk en worden daardoor, zelfs als
zij direct in de onderwijspraktijk worden ingebed, in beperkte kring uitgewerkt. Hoewel er
waarschijnlijk geen oplossing is voor het ‘not invented here –syndroom’ vermoeden we op basis van
de gevonden best practice dat projecten die direct aansluiten bij en oplossingen bieden voor problemen
van alledag in de onderwijspraktijk later beter te dissemineren zijn.


                                                  75
1. Matrix with links to EU 5th Framework programme areas/action lines and reports.
MATRIX PROO 2001               1) EDUCATIVE FUNCTIONS:           2) EXPERTISE:                                  3) E-ASPECTS of Education:
ICT and education              interaction product process       Digital fluency and expertise                  ICT and educational problems
A) Fundamental                 1) Representation               & 4)Pedagogical ICT competencies of               7) Digital divides: girls, low social
strategies                           visualisation               teachers                                              economic status (LSES) &
                                                                 IST 2000. Action line III.2.1 - School of             ethnic minorities
                                                                 Tomorrow Report From The                        IST 2000. Action line III.2.2. The
                                                                 Commission To The Council                       Learning Citizen.
                               2). ICT for subject related       And The European Parliament.                         Promoting Innovation With New
                               pedagogy                          Designing Tomorrow's Education                       Technologies
                               IST 1999 KA 111. Multimedia       Promoting Innovation With New                  EEurope, an information Society for
                               content and tools. Open platforms Technologies                                   all. Communication. Special European
                               and tools for personalised                                                       Council, Lisbon. March 2000.
                               learning.                         5) Ways for professional development           8)     Class size reduction
                               The future of Education in Europe in a learning organisation
                               until 2010. The Futures           IST 1999 KA 111. Multimedia content            9)    The Culture of the Internet
                               Observatory.                      and tools. Advanced Training systems.
                                                                                                                1     IST 2000. Action line III.2.1 -
                                                                    6)    Digital fluency of children and             School of Tomorrow
                             3)   Methodology design for the              adults
                                  use of the Kennisnet as a         IST 2000. Action line III.2.1 - School of   IST 2000. Action line III.2.2. The
                                  research environment              Tomorrow IST 2000. Action line              learning citizen.
                             IST 1999 KA 111. Multimedia            III.2.2. The learning citizen.              EEurope, an information Society for
                             content and tools. The Flexible                                                    all. Communication. Special European
                             University                                                                         Council, Lisbon. March 2000.

B) Innovation in             Experimental application of the        Idem employability settings                 Policy surveys
application                  above aspects and the testing
                             within the educational subsystems      IST 2000 Trials and best practice
                             IST 1999 KA 111. Multimedia            addressing advanced solutions for on-
                             content and tools. Open platforms      the-job training in SMEs
                             and tools for personalised
                             learning. The Flexible University      EEurope, an information Society for
                             IST 2000. Action line III.2.1 -        all. Communication. Special European
                             School of Tomorrow                     Council, Lisbon. March 2000.
C) Repository en review                                                                                         Internationale trends
of research/ function        2      Secundary analyses              3        Secundary analyses                 Ad 7) USA & UK
                                                                                                                Ad 8) Survey
                             Ad 1) for basic and secondary          Ad 4) Initial TeacherT raining and Post     Ad 9) Impact on education
                             education                              Graduate Ad 5) New ways of                  IST programme CPA 7 2000.
                             Ad 2) for Betatechnology               knowledgde management                       Socio-economic analysis for the
                             Ad 3) literature review                Ad 6) Trend research                        information society
                                                                                                                EEurope, an information Society for
                                                                                                                all. Communication. Special European
                                                                                                                Council, Lisbon. March 2000.

1. Matrix with links to IST Education and Training clusters.
MATRIX PROO 2001              1) EDUCATIVE FUNCTIONS:               2) EXPERTISE:                               3) E-ASPECTS of Education:
ICT and education             interaction product process           Digital fluency and expertise               ICT and educational problems
                              1) Representation &                   4) Pedagogical ICT competencies of           7) Digital divides: girls, low social
A) Fundamental                     visualisation                    teachers                                     economic status (LSES) & ethnic
strategies                    Cluster. Acquisition of complex       Cluster. Evaluation of learning              minorities
                              knowledge and skills.                 effectiveness. Cluster. Collaborative
                                                                    learning and tools.
                             2). ICT for subject related
                             pedagogy                               5) Ways for professional development
                             Cluster. Distributed learning          in a learning organisation                  8)    Class size reduction
                             environments linked to real world      .
                             activities. Cluster. Case studies as
                             learning units.
                                                                    6) Digital fluency of children and
                             3)    Methodology design for the       adults
                                   use of the Kennisnet as a        Cluster. Learner modelling. Cluster.        9)    The Culture of the Internet
                                   research environment             Collaborative learning and tools
                             Cluster. Exploitation. Cluster.
                             Interoperability and standards.
                             Cluster. Innovative and emerging
                             evaluation methodologies.

                                                                        76
6 Nieuwe thema’s en accenten binnen het PROO programma 2001
In deze paragraaf wordt nader ingegaan op de herdefiniëring en accentuering van de
onderzoeksthema’s in het PROO programma die gewenst zijn op basis van de ontwikkelingen
waargenomen in beleid en praktijk en gelet op de onderzoekslacunes die momenteel bestaan. Op basis
van het Nederlandse Onderzoekslandschap, aan de hand van de vragen uit praktijk en beleid en aan
de hand van internationale trends signaleren we nieuwe accenten en nieuwe thema's62.

In hoofdstuk twee hebben we gezien dat de aandacht voor ICT en onderwijs fors is verbreed de laatste
jaren. De relatie met andere onderwijsproblemen wordt steeds meer gelegd. De politiek hecht aan de
integratie in het onderwijsleerproces en aan bijdragen van ICT aan de dynamisering van de didactiek.
Het beeld van het Nederlandse onderzoek in 3 laat zien dat veel onderzoek zit op het kruispunt van
product en proceskarakteristieken zonder dat een goede integratie van product en proces perspectief
plaatsvindt. In hoofdstuk vier laten we zien dat het grote probleem bij de verdere integratie van ICT in
het onderwijs hem zit in het gebrek aan doorstroom van kennis tussen de diverse kennismakers en
kennisgebruikers. We voeren een pleidooi voor een gevarieerd geheel aan kennisprogramma’s. Uit
hoofdstuk 5 wordt duidelijk dat in internationaal vlak diverse aanknopingspunten te vinden zijn voor
een rijkere benadering. Diverse voorbeeldprogramma’s en voorbeeldprojecten passeren de revue.
Daar kan op worden aangesloten en vooral ook van worden afgetapt!


6.1 Een nieuwe ordening en accentlegging

In deze paragraaf wordt nader ingegaan op de herdefiniëring en accentuering van de
onderzoeksthema’s in het PROO programma die gewenst zijn op basis van de ontwikkelingen
waargenomen in beleid en praktijk en gelet op de onderzoekslacunes die momenteel bestaan. Op basis
van het Nederlandse Onderzoekslandschap, aan de hand van de vragen uit praktijk en beleid en aan de
hand van internationale trends signaleren we de volgende mogelijke accenten en nieuwe thema's. (voor
nadere achtergrond informatie zie www.observETory.com/proo-ICT-2001/)

In dit hoofdstuk stapelen we de conclusies op elkaar stellen op basis daarvan een drietal prioriteiten
voor onderwijs onderzoek naar ICT de komende jaren. Vervolgens voorzien we die prioriteiten van de
nodige context om kleur te geven aan de vraagstukken waar nieuw onderzoek op moet inzoomen.

Mede op basis van de analyse die we in hoofdstuk 4 hebben ontwikkeld zien wij het belang van een
meer integratieve aanpak. Integratie tussen disciplines en integratie tussen praktijkontwikkeling,
innovatie en onderzoek. We realiseren ons dat dit geen eenvoudige opgave is. Dit pleidooi komt
overigens overeen met dat van collega programmeurs in de VS: 63

“Throughout this book, it has been shown that advances in the science of learning have had their
greatest effect when they involved collaborative and multidisciplinary efforts. The research priorities
and recommendations are made here with the intent of promoting basic research, research training,
and research collaborations. What is needed in the further development of the science of learning is

62
  Voor nadere achtergrond informatie zie www.observETory.com/proo-ICT-2001/
63
  John D. Bransford, Ann L. Brown, and Rodney R. Cocking, editors (1999) How People Learn: Brain, Mind, Experience,
and School, Committee on Developments in the Science of Learning, National Research Council Washington DC.


                                                        77
an initiative to make educational research an integrative activity.”

En ook geven zij aan dat meer samenwerking tussen disciplines noodzakelijk is:

“…emphasize the breadth of knowledge areas that affect learners and the significant advances that
have been the direct result of collaborative research efforts across disciplines. That kind of
collaboration is critical to further development of the learning sciences.

De programmeurs in de Verenigde Staten doen een drietal aanbevelingen:

“The committee recommends that government agencies and research foundations explicitly support a
wide variety of interdisciplinary collaborations in the learning sciences. Such work should include
teachers.”

In Nederland is een dergelijke directe betrokkenheid van docenten bij onderzoek een uitzondering in
de research strategie maar ze sluit wel direct aan bij ons eerdere pleidooi in hoofdstuk 4 om meer te
doen aan het vermengen en integreren van kennisstromen.

“The committee recommends establishing national databases to encourage collaboration.”

Als voorbeeld wordt gebruikt een vakinhoudelijke database waarbij docenten en wetenschappers
vragen en feiten kunnen uitwisselen. Doel zou niet alleen moeten zijn het verzamelen van grote
hoeveelheden gegevens, maar juist het ontstaan van interdisciplinaire communities of practice.

Daarnaast geven de Amerikaanse programmeurs prioriteit aan allerhande soorten onderzoek om de
werking en integratie van ICT in de schoolpraktijk nader onder de loep te nemen:

“The committee recommends extensive evaluation research be conducted through both small-scale
studies and large-scale evaluations, to determine the goals, assumptions, and uses of technologies in
classrooms and the match or mismatch of these uses with the principles of learning and the transfer of
learning.”

De Amerikaanse programmeurs doen kortom aanbevelingen om te investeren in het maken van
diverse soorten van verbindingen. Uit deze verbindingen kan een meerwaarde worden gehaald. Meer
dan ooit is het nodig dat mensen uit onderzoek en praktijk elkaar opzoeken, letterlijk en figuurlijk.
Ook in prioriteiten voor onderzoek naar ICT en onderwijs zien we deze verbindingen terug. Zie ook de
analyses en conclusies in de hoofdstukken 4 en 5.

Voor het stellen van prioriteiten voor onderzoek op het vlak van ICT en onderwijs zijn de volgende
overwegingen cruciaal:
a)     Meer aandacht is nodig voor de interactie tussen proces en productkenmekerken bij de
       integratie van ICT in het onderwijs;
b)     Meer aandacht is nodig voor de werkelijke betekenis van de expertise bij zowel leerlingen als
       docenten op het terrein van ICT en digitale vaardigheden;
c)     Meer aandacht is nodig voor ICT als aspect en facet van diverse andere onderwijsproblemen;

De herdefinitie van het PROO ICT programma levert een 3x3 matrix op, bestaande uit drie lijnen
gecombineerd met ieder drie prioritaire accenten. De onderzoekslijnen staan in onderstaande tabel
weergegeven. De nadere argumentatie voor deze lijnen is deels eerder in dit rapport gegeven en wordt
deels ook in dit hoofdstuk nog nader uitgewerkt. Daarnaast geldt dat hier sprake is van een zekere

                                                   78
intuïtie over wat belangrijk zal danwel kan zijn de komende jaren. Het is een combinatie van
overwegingen die te maken hebben met trends in research, praktijk, beleid en technologie.



MATRIX PROO          1) EDUCATIEVE              2) EXPERTISE:                  3) E-ASPECTEN van
2001 ICT en          FUNCTIES:                  Digital fluency bij            onderwijs:
ONDERWIJS            interactie product         leerlingen en docenten,        ICT als facet binnen
                     proces                     expertise ontwikkeling         reguliere
                                                                               onderwijsproblemen


A) Fundamenteel      1)      ICT en             4)      Onderwijskundige       7)      Digital divides:
strategisch          representatie en           ICT competenties van           meisjes, laag ses en
                     visualisatie –technieken   docenten, welke zijn het hoe   allochtonen: ICT en
                     in het onderwijs           te verwerven                   onderwijskansen

                     2)     ICT voor            5)      Scholing,              8)      Digitale
                     vakdidactiek               nascholing, learning on the    klassenverkleining: de
                                                job binnen een lerende         betekenis van ICT voor
                                                organisatie                    meer steun in de klas
                     3)     Ontwerp van
                     methodologie voor          6)      Digital fluency van    De cultuur van het internet
                     kennisnet als              leerlingen en volwassenen
                     onderzoeksomgeving


B) Innovatief        Experimentele toepassing Idem en binnen                   Beleidsverkenningen op
ontwerpend           van bovenstaande         employability settings           basis van kennisoverzichten
                     aspecten en testing
                     binnen alle
                     onderwijssectoren


C) Repository en     Secundaire analyses        Secundaire analyses            Internationale trends
review of            Ad 1) tbv PO en VO         Ad 4) PABO en eerste graad     Ad 7) USA en UK
research/ functie    Ad 2) tbv Betatechniek     Ad 5) Nieuwe vormen in         Ad 8) Verkenning
                     Ad 3) review literatuur    relatie tot                    Ad 9) Betekenis voor het
                                                kennismanagement               onderwijs
                                                Ad 6) Trend onderzoek




In het vervolg van deze paragraaf zullen we de inhoud van de 3x3x3 educatieve matrix nader
toelichten. Daarbij concentreren we ons op de bovenste rij aangezien de werkzaamheden in de tweede
en de derde rij daaraan gekoppeld kunnen worden danwel daar een afgeleide of voorwerk voor
vormen.



                                                 79
6.2 Thema 1: Educatieve functies van ICT: interactie van product en proces

Het eerste thema in de matrix betreft de educatieve functies van ICT. Het is gewenst dat meer nadruk
komt te liggen binnen het onderzoek op de samenhang tussen proceskarakteristieken en de
productkarakteristieken. Dit accent is op te vatten als aandacht voor de interactie tussen de
productkarakteristieken van ICT en het onderwijsproces. Onderzoek naar productkarakteristieken is
met name dan interessant als er continu de vraag wordt gesteld naar de gevolgen die dit heeft voor en
de interactie die ontstaat met de verloopsvormen van de onderwijsleerprocessen. Op grond van scherp
gestelde hypothesen dient getoetst worden welke samenhang bestaat tussen specifieke
productkarakteristieken en specifieke aspecten van de verloopsvormen van de onderwijsleerprocessen.
Onderzoeksvoorstellen binnen deze brede problematiek waarin een of meer meer van de onderstaande
prioritaire accenten inhoudelijk vorm krijgen zouden een bijdrage kunnen leveren aan dit naar elkaar
toe groeien van het proces en product perspectief.


Accent 1) Representatie tools en andere cognitieve tools.

Een onderzoeksgebied dat sterk in opkomst is, is dat van de representatie tools en van de cognitieve
tools. In toenemende mate komen dergelijke op ICT gebaseerde hulmiddelen beschikbaar64. Vragen
rond vormgeving en effectiviteit hiervan vragen nader onderzoek. Welke rol kunnen dergelijke tools
vervullen binnen een onderwijsomgeving en aan welke eisen dienen ze te voldoen om als krachtig
instrument te fungeren. Van belang zijn hier vragen rond de transformationele processen die door
dergelijke hulmiddelen gestimuleerd kunnen worden. Samenhang met cognitiewetenschappen,
perceptieonderzoek, artificiële intelligentie en neuroscience in het bijzonder zijn bij dit type onderzoek
van belang. Zo laat ook een state of the art overzicht van artificiële intelligentie in het onderwijs zien
dat er sprake is van een enorme groei van kennis die directer doorvertaald zou kunnen worden in
onderwijstechnologische innovaties en onderzoek65.

Andriessen en Sandberg (1999) voorspellen in "Where is education heading and how about AI?"66
enkele trends op het gebied van onderwijs en de rol van technologie daarbinnen. Daarbij schetsen zij
een aantal scenario's die de rol van visualisatie beschouwen in relatie tot het leerproces. Vervolgens
wordt de positie van AI binnen deze scenario's gedefinieerd. De verbinding met innovatieve
technologie en het onderwijsleerproces is de onderliggende premisse van dit onderzoek, geheel
analoog aan het eerste thema. Dergelijke technologieën onder een koepelbegrip als Artificiële
Intelligentie zouden nader getoetst moeten worden op hun toepasbaarheid binnen de innovatieve
schoolpraktijk vanuit een fundamenteel/strategische insteek. Analoog hieraan is verder onderzoek
nodig naar andere vormen van innovatieve technologie, te weten representatie- en
visualisatietechnieken.

Bijzondere aandacht verdienen de instrumenten voor conceptmapping en brainstorming
vanwege de mogelijkheden tot visualisering door de toepassing van diverse breed toegankelijke
technologieën. Een overzicht daarvan ontlenen we aan een survey op dit vlak op de Observetory. Ook



64
   Voor een uitgebreid en actueel overzicht van voorbeeld op dit terrein raadplege men:
Jonassen, D.H. (2000) Computers as Mindtools for Schools: Engaging Critical Thinking. Columbus,
 OH: Prentice-Hall
65
   Zie Laojoie, S en Vivet (M) eds (1999), Artificial Intelligence in Education, Open learning Environments: New
Computational Technologies to Support learning, Exploration and Collaboration. IOS Press, Amsterdam
66
   Andriessen, J.E.B. & Sandberg, J.A.C. (1999). Where is Education heading and how about AI? International Journal of
Artificial Intelligence in Education 10, 2, 130-150.
                                                           80
in How People Learn67 staat een uitvoerig hoofdstuk waar dergelijke hulpstukken worden besproken
en geëvalueerd. Gaines (1995) 68 geeft ook een aardig overzicht van diverse vormen van
conceptmapping.

Inmiddels is een betrekkelijk groot aantal representatieve voorbeelden van dergelijke door technologie
ondersteunde tools voor het onderwijs beschikbaar. De meeste zijn ontwikkeld ten behoeve van
individueel gebruik, sommigen zijn specifiek bedoeld voor de ondersteuning van gezamenlijke
brainstorming en conceptualisering. Technisch loopt de range van zeer eenvoudig tot zeer
geavanceerd, zowel pc als webbased.

Een aantal voorbeelden in opklimmende graad van complexiteit69.

ABC-flowchart is een eenvoudige windows-applicatie die de gebruiker in staat stelt onder
gebruikmaking van gestandaardiseerde iconografie eenvoudige tweedimensionale flowcharts samen te
stellen. Doelstelling is de visuele ondersteuning bij het ontwikkelen en verhelderen van het inzicht in
het verloop van processen.

Mindman Personal is een windows-applicatie die is ontwikkeld ter ondersteuning van creatieve
processen zoals brainstorming. De meest recente variant verschaft naast een keur van functionaliteit
ook een groot aantal voorbeeldmaterialen en hulp.

De applicatie Inspiration levert behalve uitgebreide hulp ook een keur aan stijlbladen, lesbrieven en
instructiemateriaal voor het gebruik in de onderwijspraktijk. Het pakket stelt de gebruiker tevens in de
gelegenheid de geproduceerde inspiratie direct online te publiceren.

Het modusproject van het Kings College in London leverde twee applicaties op die de gebruiker in
staat stellen complexe clusters van informatie betrekkelijk eenvoudig visueel toegankelijk te maken, te
weten Model-builder voor de het ontwikkelen en visualiseren van modellen en Expert-builder voor het
ontwikkelen en representeren van eenvoudige tot redelijk complexe expertsystemen. De ontwikkeling
van beide applicaties werd ondersteund door onderzoek en heeft geleid tot ‘commercieel interessante’
en voldragen producten.


De hiervoor genoemde producten richten zich primair op individueel gebruik, zij het dat uitwisseling
van het geproduceerde via netwerk of web dankzij de geringe omvang van de onderliggende bestanden
betrekkelijk eenvoudig is. Voorlopig ondersteunt alleen Inspiration de publicatie van de conceptmaps.

Anders ligt dat bij applicaties zoals The Brain, Navihedra en The Visual Thesaurus van Plumbdesign.
Deze webbased applicaties vertrekken vanuit webbased publicatie en deling.

The Brain is een desktop applicatie die de gebruiker in staat complexe clusters van informatie te
visualiseren en biedt de mogelijkheid het gehele complex aan aspecten vanuit elk steekwoord te
benaderen. Hierdoor wordt het mogelijk het gehele concept vanuit verschillende perspectieven te
bezien waardoor somtijds verassende, somtijds verhelderende observatie en analyse mogelijk is. The

67
   John D. Bransford, Ann L. Brown, and Rodney R. Cocking, editors (1999) How People Learn: Brain, Mind, Experience,
and School, Committee on Developments in the Science of Learning, National Research Council Washington DC. Hoofdstuk
9 technology to support learning pag 194-220
68
   Gaines, B.R.& Shaw, M.L.G. (1995); Concept Maps as Hypermedia Components: Conclusions; Knowledge Science
Institute; University of Calgary, Canada
69
   Zie voor meer informatie http://www.observETory.com/surveyor.htm
                                                        81
Brain biedt de mogelijkheid de conceptmaps op de desktop te produceren en direct on-line publiek of
besloten te publiceren. In het totale product is de aanwezigheid van een zgn. Thinktank, een aparte
sectie voor publiek toegankelijke ‘brains’ besloten.

Navihedra is een webbased applicatie die de gebruiker in staat stelt een regelmatig veelvlak met 12
hoekpunten te gebruiken voor visualisering van concepten. De charme van de applicatie is de eenvoud
van de technologie naast het dwingend aantal van 12 steekwoorden om een concept mee te
visualiseren. Al spelende met dit getal wordt men gedwongen voortduren de onderlinge relatie tussen
de 12 aspecten te evalueren en bij te stellen. De mogelijkheid de veelhoek van verschillende
invalshoeken te bekijken ondersteunt dit proces.

Meest geavanceerd en complex is de webbased applicatie The Visual Thesaurus van Plumbdesign.
Deze applicatie is in zijn functionaliteit vergelijkbaar met de Expert-builder van het Modusproject en
stelt de gebruiker in staat grote cluster van gerelateerde begrippen te visualiseren. The Visual
Thesaurus maakt daarbij gebruik van een database voor webbased publicatie. Het aantal in te voeren
steekwoorden is schier oneindig. Door het aanklikken van steekwoorden ‘wandelt’ men door het totale
complex aan geclusterde begrippen. De kracht van het ontwerp schuilt in de mogelijkheid als maar
dieper op steekwoord te kunnen differentiëren. Door de visualisering van de relaties tussen verwante
steekwoorden in verschillende contexten openen zich onverwachte perspectieven en relaties.


Brandsford c.s. van How People Learn70 geven ook een review van onderzoeksuitkomsten op basis
van bovenstaande en ook andere toepassingen. Zij zien verdere exploratie en experimentatie op dit
terrein ook als een prioriteit, allereerst op het gebied van representatietechnieken:

"An important function of some of the new technologies is their use as tools of representation.
Representational thinking is central to in-depth understanding and problem representation is one of
the skills that distinguish subject experts from novices. Many of the tools also have the potential to
provide multiple contexts and opportunities for learning and transfer, for both student-learners and
teacher-learners. Technologies can be used as learning and problem-solving tools to promote both
independent learning and collaborative networks of learners and practitioners."

Daarnaast vragen zij ook aandacht voor de relatie tussen product en proces en de wijze waarop
docenten dergelijke hulpmiddelen kunnen inzetten:

" The use of new technologies in classrooms, or the use of any learning aid for that matter, is never
solely a technical matter. The new electronic technologies, like any other educational resource, are
used in a social environment and are, therefore, mediated by the dialogues that students have with
each other and the teacher.
Educational software needs to be developed and implemented with a full understanding of the
principles of learning and developmental psychology. Many new issues arise when one considers how
to educate teachers to use new technologies effectively: What do they need to know about learning
processes? What do they need to know about the technologies? What kinds of training are most
effective for helping teachers use high-quality instructional programs? Understanding the issues that
affect teachers who will be using new technologies is just as pressing as questions of the learning
potential and developmental appropriateness of the technologies for children."




70
     zie noot 50
                                                   82
Brandsford cs bepleiten een brede benadering voor onderzoek naar vormen van gemedieerd leren:

“committee recommends establishing new research programs in emerging areas, including
technology, neurocognition, and sociocultural factors that mediate learning. Research is needed on
the interrelations between learning and learning environments and between teaching and learning.

This research will build on current findings in areas such as: how children learn to apply their
competencies as they encounter new information; how early competencies relate to later school
learning; the conditions and experiences that support knowledge scaffolding; how representational
systems are challenged by new tools of technology, such as visual cognition and other types of
symbolic thinking.”


Accent 2) Vakdidactische invalshoek

Een tweede accent betreft de keuze voor een specifiek vakgebied bij de opzet van onderzoek. Nog te
vaak lijkt het domein de sluitpost van het onderzoeksvoorstel, daar waar het bepalend zou moeten zijn
en is voor de opzet, uitvoering en uitkomsten van het onderzoek. De domeinkeuze dient derhalve al in
het onderzoeksvoorstel te worden toegelicht en verantwoord in relatie tot de onderzoeksopzet, het
gekozen onderzoeksonderwerp en de onderzoekspopulatie. ICT in relatie tot het moderne vreemde
talen onderwijs op een VWO school vraagt om een geheel andere keuze van onderwerp en
vraagstelling dan het gebruik van ICT ten behoeve van het vak techniekonderwijs aan de universiteit.
Dit vraagt van onderzoekers ook een goed ontwikkeld gevoel voor de actuele problematiek van ieder
domein. Dat impliceert ook dat vakwetenschappelijke en vakdidactische expertise ook binnen het
bereik van de onderzoeksgroep moet liggen. Centraal probleem moet steeds zijn de fit tussen ICT
kenmerken en karakteristieke leerprocessen binnen het betreffende domein. Een goed voorbeeld van
een vroege keuze van het domein en de toespitsing van de onderzoeksvragen aan de hand van deze
keuze, wordt gevormd door divers recent onderzoek binnen het domein van het wiskunde onderwijs en
het taalonderwijs.

Ook hier zien we de relevantie van webbased communities, waar de opgedane kennis verder wordt
verspreid. Een mooi voorbeeld is het Rekenweb en Wisweb, opgezet door het Freudenthal Instituut in
Utrecht. Rekenweb en Wisweb proberen verbindingen te maken binnen het wiskundeonderwijs tussen
alle betrokkenen, door het uitwisselen van kennis en ervaringen. Zo'n gemeenschap kan uitgroeien tot
een onmisbaar gereedschap voor de moderne kenniswerkers in het onderwijs71.

Brandsford c.s. benadrukken eveneens de leidende rol van de vakdidactiek:

“Traditional education has tended to emphasize memorization and mastery of text. Research on the
development of expertise, however, indicates that more than a set of general problem-solving skills or
memory for an array of facts is necessary to achieve deep understanding. Expertise requires well-
organized knowledge of concepts, principles, and procedures of inquiry. Various subject disciplines
are organized differently and require an array of approaches to inquiry. We presented a discussion of
the three subject areas of history, mathematics, and science learning to illustrate how the structure of
the knowledge domain guides both learning and teaching.
Proponents of the new approaches to teaching engage students in a variety of different activities for
constructing a knowledge base in the subject domain.”

71
     zie http://www.fi.ruu.nl/rekenweb/rekenmaar/leerlingen/welcome.html en http://www.fi.uu.nl/wisweb/nl/


                                                             83
Gelet op de problemen met het onderwijs in bèta en techniek en gezien de problemen op de
arbeidsmarkt en met de keuzes van leerlingen voor technische opleidingen is het van belang speciale
onderzoeksaandacht te vragen voor het terrein ICT en de ontwikkeling van de didactiek in het
bètatechnische domein. Het uitdagende is dat er op het onderhavige terrein onder invloed van het werk
van de Stichting AXIS volop vernieuwingen en experimentatie wordt ondernomen waarop
onderzoeksmatig kan worden aangesloten72.


Accent 3) Kennisnet en internet als onderzoeksomgeving.

Een derde accent binnen dit thema vormen de vraagstellingen van methodologische aard. Kennisnet en
internet als onderzoeksomgeving. Vragen naar methodologie, onderzoeksdesigns en
instrumenten/procedures voor dergelijk onderzoek zijn tot dusverre nog relatief weinig voor het
voetlicht gebracht en verdienen zeker nadere aandacht. Internet lijkt zich ook binnen andere domeinen
te ontwikkelen als een krachtige omgeving, die ook een duidelijke rol kan vervullen voor actueel en
dynamisch onderzoek. Ethische vraagstukken omtrent het gebruik van persoonsgegevens spelen hier
overigens ook een rol.

In eerste instantie bestaat hier behoefte aan een aantal verkennende studies naar ontwikkelingen op
methodisch vlak elders. Tevens is denbaar dat onderzoek wordt opgezet gericht op
instrumentontwikkeling. Methodisch onderzoek is gewenst naar nieuwe designs en methoden om
educatieve digitale sporen onderzoekbaar te maken. Ook liggen hier vragen rond aanpak en onderzoek
met behulp van virtuele experimenten.73


6.3 Thema 2: ICT expertise: digital fluency de organisatie van expertise ontwikkeling

Kennis en kennis vergaren worden centrale begrippen binnen onze maatschappij. De elektronische
snelweg wordt daarbij meer en meer de ruggengraat van onze kennissamenleving. Deze ruggegraat
houdt niet op bij de deuren van de school. Een tendens die onder invloed hiervan is waar te nemen is
de verweving van het leren binnen en buiten de school. Dit heeft een bepalende rol voor de manier
waarop expertise wordt opgedaan, zowel door docenten als door leerlingen. Docenten kunnen zich
bijvoorbeeld professionaliseren door deel te nemen aan communities. Een centrale vraag bij deze
professionalisering is de vraag hoe de docent ICT in de lessituatie effectief en nuttig kan gebruiken.


Accent 4) Digitale fluency van leerlingen en volwassenen

Maar ook de toenemende informatievloed is hierbij een kernpunt. Hoe gaan leerlingen en volwassenen
72
  zie www.platform-axis.nl
73
   Voor een aantal leads naar de literatuur zie: Dieberger, A. (1999) Social connotations of space in the Design for Virtual
Communities and Social Navigation. In Munro, A., Höök K. & Benyon D. (Eds), Social Navigation of Information Space,
pp. 35-54. Springer: London; Dourish, P. & Chalmers, M (1994) Running out of space: Models of Information Navigation. In
Human Computer Interaction conference HCI»94, Glasgow; Munro, A., Höök K. & Benyon D., (1999) Footprints in the
snow. In Munro, A., Höök K. & Benyon D. (Eds), Social Navigation of Information Space, pp. 1-14. Springer: London;
Dourish, P. (1999) Where the footprints Lead: Tracking down Other Roles for Social Navigation. In Munro, A., Höök K. &
Benyon D. (Eds), Social Navigation of Information Space, pp. 15-34. Springer: London; Demo:
http://www.kas.utu.fi/eu/ttfirma2.html. Nurmela, K., Lehtinen, E. & Palonen, T. (1999) Evaluating CSCL Log Files by Social
Network Analysis. Proceedings of the CSCL Conference, Stanford, Dec. 1999, pp.434-444.


                                                            84
met deze overvloed om, hoe selecteren en integreren ze informatie? Daarbij doet zich de vraag voor
naar wat digitale geletterdheid nu precies is. De eerdere vragen uit het PROO programma van 2000
zijn nog steeds relevant.

“Vele mensen spreken over ICT-competenties en -kennis, maar ieder heeft zijn eigen ideeën over wat
precies deze competenties en kennis zijn. Dit leidt tot veel begripsverwarring. Over wat digitale
geletterdheid zou kunnen en moeten zijn wordt over het algemeen ook nogal simpel gedacht. Digitale
vaardigheden vragen namelijk om denkvaardigheden en wat die op de diverse expertise niveau’s nu
precies zijn en hoe ze verworven kunnen worden is een nog goeddeels braakliggend veld. Het is
opvallend dat op dit thema in 1998 nog geen enkel onderzoeksvoorstel is ingediend terwijl in
hoofdstuk 7 van Didactische driehoek naar lerend veelvlak …een reeks aan onderzoeksvragen is
opgeworpen. Die betreffen zowel fundamentele vragen over welke type competenties het hier nu
precies als over vragen in verband met verwervingsvormen en consequenties daarvan voor het
curriculum. Dit onderzoek moet verheldering geven welke ICT-competenties in welke fase aangeleerd
zouden moeten worden bij leerlingen. Er zal rekening gehouden moeten worden met binnenschoolse
en buitenschoolse leerervaringen.
Specifiek wordt aandacht gevraagd voor de vraag welke expertise bij docenten aanwezig dient te zijn
om ICT ook daadwerkelijk in het curriculum te kunnen invoeren. De kennis en vaardigheden zijn
slechts bij 20% op een zodanig niveau dat docenten er mee aan de slag durven gaan. De resultaten
van de OCTO ICT monitor en aanwijzingen uit inspectie waarnemingen zijn op dit vlak verontrustend.
Dat geldt overigens ook voor de situatie in de VS op dit vlak.74 Spannend is dus wel de vraag op welke
wijze ICT een wezenlijk onderdeel van de professionalisering van de docent kan worden.

ICT vereist nieuwe competenties. Hoe moet het traditionele ‘computer literacy’ worden aangevuld en
uitgebreid met ‘visual literacy’ en “digital literacy” tot brede ICT-competenties en
kennisvaardigheden. Hoe worden deze ICT-competenties, die verschillend zijn naar
opleidingsdifferentiatie, beïnvloed door het buitenschools leren? Hoe zien een onderwijsleertheorie en
ontwikkelingsprofielen voor ICT-competenties eruit? Wat zijn de resultaten van
ontwikkelingsprojecten gericht op brede ICT competenties in de innovatieve schoolpraktijk?
Wat betekenen de bovenstaande vragen specifiek voor de ICT competenties van leerkrachten en
docenten.

Raadpleeg voor een meer uitgebreide toelichting: Van den Dool, Moonen en Kraan, “Van didactische
driehoek ...” (1998) pagina 53-60.”

Ook in 1999 zijn er op dit brede thema geen voorstellen binnengekomen. Wel zijn voorstellen
binnengekomen op het terrein van de scholing van leraren en het leren binnen de onderwijspraktijk
door leraren. Tevens signaleerden we in hoofdstuk 1 en 4 dat de expertise van docenten in belangrijke
mate de bottleneck wordt bij de introductie van ICT in het onderwijs. Zie ook Inspectie van het
onderwijs 27 april 2000 Onderwijsverslag 1999 ( www.owinsp.nl)

We zien in dit verband een drietal trends die ieder weer complexe vraagstukken vormen die een
uitdaging bieden aan onderzoekers met gevoel voor innovatie:

Ten eerste: leerling als “webbers”.
Het belang van de profilering en de professionalisering van de docent en de leerling als “webbers”.
Webbers zijn niet alleen digitaal vaardig maar hebben vooral een houding gericht op kennis delen.

74
  Teachers Report Need for More Preparation" U.S. Department of Education, January 28, 1999 “Only one in five teachers
told a national survey they felt very well prepared to work in a modern classroom” http://www.ed.gov/pubs/EDInitiatives/

                                                           85
Voor de docenten impliceert dat zowel aanleren als afleren. Dat leren heeft vooral van doen met
digitale competenties in de zin van diverse vormen van digitale geletterdheid (dit is meer dan het
digitale rijbewijs!) Het afleren heeft van doen met statische opvattingen over kennis en met
individualistisch gedrag in de zin van kennis afschermen en niet actief met kennis halen omgaan..
Voor de leerlingen van de “net generatie” betekent dat het transfereren van buitenschools gedrag naar
binnen de school. Voor leerlingen aan wie het digitale tijdperk goeddeels nog is voorbij gegaan
betekend het ook aanleren van digitale competenties en het afleren van de “analoge”. Voor docenten
betekent dit ook andere vaardigheden en attitudes: kennis halen en kennis brengen moeten in een
goede balans komen. Kernprobleem is de omzetting van isolatie naar participatie. Voor de verhouding
tussen leerlingen en docenten heeft dit ook gevolgen. De traditionele rollen kunnen soms omgedraaid
worden dan wel beiden zijn lid van een team dat een product moet realiseren.

Ten tweede: gemeenschapsvorming en netwerkvorming
Het digitaal geletterde gedrag kan alleen tot ontwikkeling komen door gemeenschapsvorming en
netwerkvorming. Daarbij spelen verschillende soorten gemeenschappen en netwerken een rol. De
sociale en organisatorische netwerken (vlees en bloed, gemeenschappelijke belangen en waarden), de
virtuele gemeenschappen ondersteund door technische netwerken. (het connected zijn, de technische
infrastructuur). Deze gemeenschappen en netwerken moeten zowel binnen de instellingen als tussen
de instellingen en met de buitenwereld. Dit is nog steeds een onderontwikkeld gebied!

Die twee soorten netwerken en gemeenschappen dienen zowel binnen de instellingen in de BVEsector
als tussen de instellingen van de sector en de buitenwereld tot stand te komen. De ontwikkeling van
electronische leer- , communicatie en dus ook “kennis”omgevingen is daartoe een voorwaarde. Te
realiseren door het opbouwen en herontwerpen van electronische intranet-achtige omgevingen en
door de opbouw van extra-netachtige omgevingen waarin naast de onderwijsinstellingen ook
bedrijven, uitgevers, bedrijfstakorganisaties en kennisinstellingen uit de regio participeren.

Ten derde: dynamisering, versnelling en digitale omslagen
Een verandering van het gehele onderwijsbestel. Niet alleen komen nieuwe vormen van leren en
onderwijzen binnen bereik, ook de cultuur en de structuur van onderwijsorganisaties zullen er sterk
door kunnen gaan veranderen. Anders gezegd wij voorzien een enorme trend van dynamisering op het
moment dat de bovengenoemde ontwikkelingen krachtig worden doorgezet. Denk aan begrippen als
dynamisering, modulering, verkleining korrelgrootte, wat modieuzer kan je ook zeggen chaotisering,
uitwisselbaarheid, grens tussen binnen en buiten de organisatie vervaagd.- Misschien moet je zeggen
versplintering en fragmentatie door gemeenschapsvorming. Dat laatste is natuurlijk een mooie
paradox. Maar je kunt het ook positiever zeggen: van eilandvorming naar integratie, de voordelen van
de onbegrensdheid, nieuwe organisatorische en sociale verbanden. Naast de fysieke en sociale context
wordt de virtuele context in toenemende mate belangrijk. Toegevoegde waarde is veeleer aan virtuele
zaken gekoppeld dan aan fysieke. Dat is ook de basis van de nieuwe economie waarover gesproken
wordt. Daarbij wordt soms nog gediscussieerd door economen of die nieuwe economie nu wel of niet
bestaat terwijl we de eerste tekenen van die infonomie elke dag in de krant kunnen lezen en ook
tegenkomen in het dagelijks leven.

Kenmerk van digitalisering is ketenverkorting en soms zelf ketenomkering en de integratie van
processen. Dit laatste betekent dat in de volgende generaties leeromgevingen het onderscheid tussen
de ondersteuning van het primaire proces en het secundaire proces alleen nog maar virtueel is. Anders
gezegd de administratieve organisatie en de educatieve organisatie gaan volledig in elkaar grijpen.
Voorts vraagt een electronische leeromgeving om diverse vormen van beheer en onderhoud van de
leer en hulmiddelen. Dit leermiddelen management zal op diverse niveaus vorm moeten gaan krijgen.
Centrale toegang, ordening en review en decentrale opslag zijn technisch mogelijk maar

                                                 86
organisatorisch ook haalbaar?

Voorts valt te verwachten dat de digitale delta en de e-commerce ook zullen doordringen binnen de
dijken van het onderwijs. Spelers die in dat binnendringen een cruciale rol zullen vervullen zijn de
deelnemers. In de BVEsector wordt gewerkt met een Onderwijs Overeenkomst met daarin rechten en
plichten mede gebaseerd op een Onderwijs en Examenregeling van de instelling. Veelal is dat vooral
een formeel document dat in zijn betekenis en functionaliteit nog sterk zal groeien. In de digitale
wereld is het concept van de “Learning Support Agreement” aan het ontstaan. Dat is een op de al
langer bekende Service Level Agreement gebaseerd concept waarin afspraken over: begeleiding van
het leerproces, technische ondersteuning, repons tijd, vorm van ondersteuning van het leren,
samenwerking met andere cursisten, inhalen leerachterstanden, documentatie en leermiddelen, toegang
tot het kennisnetwerk. Deze ontwikkelingen vragen om een verdergaande professionalisering van
eenieder die zich bezig houdt met het secundair en het primair proces binnen een schoolorganisatie.

Dit brengt ons alsvanzelf bij twee andere accenten die we adviseren namelijk rond de digitale
competenties van docenten en de werkomgeving van de school om dergelijke competenties ook
werkende weg te verwerven

Accenten 4 en 5) Digitale competenties docenten en de school als leeromgeving

Gegeven de hier boven genoemde trends en uitdagingen, op welke gebieden dienen docenten dan
kennis te hebben?. Brandsford c.s. geven hier de na volgende opsomming van. Daarbij zal steeds de
uitdaging zijn hou in deze algemene aspecten ook de educatief technologische competenties te
vervlechten:

Teachers need expertise in both subject matter content and in teaching.
Teachers need to develop understanding of the theories of knowledge (epistemologies) that guide the
subject-matter disciplines in which they work.
Teachers need a knowledge base (an epistemology) of pedagogy, including knowledge of how cultural
beliefs and the personal characteristics of learners influence learning.
Teachers are learners and the principles of learning and transfer for student learners apply to
teachers.
Teachers need opportunities to learn about children's cognitive development and children's
development of thought (children's epistemologies) in order to know how teaching practices build on
learners' prior knowledge.
Teachers need to develop models of their own professional development that are based on lifelong
learning, rather than on an "updating" model of learning, in order to have frameworks to guide their
career planning.

Expertise ontwikkeling van docenten is zo blijkt in toenemende mate een wezenlijke randvoorwaarde
voor het werkelijk educatief inzetten van ICT in het onderwijs. We kunnen aan de expertise
ontwikkeling die daarvoor nodig is enkele typen, die eventueel ook fases vormen, onderscheiden:


Fase 0) Digitaal Rijbewijs en digitale basisvaardigheden

a) Basale computervaardigheid en vaardigheid in een aantal generieke pakketten. Dit wordt in feite
   afgedekt door het ECDL en de Nederlandse Onderwijs varianten daarvan.
b) Vaardigheid in het oplossen van zeer basale problemen met PC’s, netwerken, toegang en het
   opstarten van (educatieve) software. Dit is het type vaardigheid dat nodig is om als gebruiker

                                                 87
voort te kunnen bij kleine problemen. Basale zelfredzaamheid is het kernpunt.

Fase 1) Onderwijskundige kennis voor educatief ICT gebruik

c) Kennis en vaardigheden in verband met de onderwijskundige inzet van ICT.
d) Kennis en vaardigheden in verband met specifieke pakketten.



Fase 2) Specialistische kennis voor educatief ICT gebruik

e) De docent als “learning resource” manager: keuze van software en onderwijskundig beheer.
f) De docent als “eind”ontwerper van ICT leermiddelen: Toesnijden van elders geproduceerde
   educatieve software voor eigen specifieke toepassingswensen.


Fase 3) Leerervaringen organiseren: professionalisering op ICT-Educatief terrein

g) Fase van werkend leren en blijvend integreren van vernieuwingen


De basale digitale vaardigheden kunnen vaak via een cursorische benadering, via werkend leren en via
leren van elkaar, onder de knie gekregen worden. Voor de expertise in verband met educatief ICT
gebruik zijn cursussen op zich niet voldoende. Goede cursussen op het terrein van onderwijskundig
ICT gebruik zijn overigens ook bijna niet in de aanbieding. Voor vaardigheden op het terrein van
onderwijskundig gebruik van ICT is ervaringsleren de meest beloftevolle aanpak mits het om
georganiseerde en gestructureerde ervaringen gaat.

De aanpak van de professionalisering moet dus goed toegesneden zijn op de vraag waar de scholen
rond de invoering van ICT in het onderwijs voor staan. Dat betekent dat traditionele cursorische
aanpakken hun beperking hebben. Bij het verwerven van digitale basisvaardigheden (bijvoorbeeld het
Digitaal Rijbewijs Onderwijs) kunnen die nog vruchten afwerpen maar bij het verwerven van kennis
en vaardigheden voor de onderwijskundige benutting van ICT zijn andere werkvormen nodig. Het gaat
er daarbij vooral om al werkende weg ervaringen en vaardigheden op te doen met het feitelijk
toepassen van ICT in het primaire onderwijsleerproces. Leren door doen, samenwerkend leren en
producerend leren, zeg maar vormen van werkend leren zijn daarbij effectieve en aantrekkelijke
werkvormen. Dat zijn ook werkvormen waarbij ICT als leer- en hulpmiddel kan worden ingezet.
Leren voor en door ICT dus. De twee experimentele lerarenopleidingen de Ichtus Hogeschool in
Dordrecht en Oegstgeest en de Hogeschool van Amsterdam maken in het kader van hun ontwikkel
opdracht hier ook serieus en succesvol werk van. Zie ook hun respectieve sites75.

Digitale educatieve knooppunten in de vorm van kringen of gemeenschappen van docenten vormen
een professionaliserings omgeving. Die kringen kunnen ingedeeld zijn per vak, per soort onderwijs,
per didactische benadering, per doelgroep etc. Op kennisnet en elders op internet groeien aanzetten
voor die professionele omgeving. In toenemende mate wordt ervaring opgedaan met dergelijke “portal
sites”.

75
  http://onderwijs.efa.nl/publicaties/EXPLO/EFAindex.html en http://www.ichthus-
rdam.nl/ichthus3/html/menu/explo/expl_in.htm

                                                     88
Essentieel is blijkens eerdere ervaringen dat dergelijke digitale netwerken aanhaken bij, doorborduren
op bestaande warme sociale netwerken tussen groepen docenten en groepen scholen. Men moet elkaar
iets te vertellen hebben. Digitale netwerken werken het beste als ze een ondersteuning vormen van
echte mensen netwerken. Om welke sleutelpartijen gaat het, welke gereedschappen moeten op die
netwerken beschikbaar worden gesteld, hoe kan een proces van kennis en ervaring delen in de vorm
van halen en brengen van kennis en ervaring worden georganiseerd.

Belangrijk is, gelet op de sterke toename van betekenis van Lifelong learning, E-learning, de
kenniswerker en de bevinding dat slechts 15% van de beroepsbevolking beschikt over voldoende ICT
competentie voor zijn/haar beroep het vraagstuk van de verwerving van digitale vaardigheden van
werkers binnen de moderne lerende arbeidsorganisaties. Leren over, met en door middel van ICT
binnen de werkomgeving. Speciale aandacht wordt in dit verband ook gevraagd voor het leren van
docenten on the job en in de context van de schoolorganisatie.


Aansprekende praktijken

Op het net zijn diverse voorbeelden te vinden waarbij ICT en vormen van werkend leren worden
ingezet. Ook elders zien we majeure inspanningen gericht op “professional development”.

Zo heeft in de VS het zogenoemde CEO Forum on Educational Technology in haar jaarlijkse rapport
over de stand van ICT in het onderwijs over 1998 ook de docent centraal gesteld. Het CEO forum
(www.ceoforum.org/) formuleerde daarbij de volgende aanbevelingen die elk worden geïllustreerd
met een aantal praktijkvoorbeelden: Stel realistische doelen, betrek alle sleutelpartijen, koppel de
scholing aan behoeften van docenten en leerlingen, ontwikkel modellen van goede praktijk, stimuleer
leren door doen en organiseer middelen en ondersteuning.

Het project the Global Schoolhouse heeft een site voor “the Well Connected Educator” ingericht met
lesvoorbeelden en handreikingen. (www.gsh.org/wce/).

Eveneens in de VS is een project opgezet gericht op de “21st Century Teachers Network
(www.21ct.org/) waarbinnen leren van elkaar, uitwisselen van lesmateriaal en lessuggesties centraal
staat.

De eveneens Amerikaanse George Lucas Educational Foundation heeft al jaren een goed ontwikkelde
site met de uitdagende titel Edutopia76 waar ook het leren van elkaar door docenten centraal staat. Zie
de speciale aandacht voor “gemeenschap van gemeenschappen77” en ook voor telementoring78 als
vorm van delen en verspreiden van kennis en ervaring.

Op EU niveau wordt in het kader van het EUN network gewerkt aan een Virtual Teacher Centre.
(www.en.eun.org/menu/evtc/) waarin per vakgebied vakgroepen gevormd worden.

Binnen het Engelse National Grid for learning neemt het door BECTA georganiseerde Virtual Teacher
Centre een pregnante plaats in. (www.vtc.ngfl.gov.uk/vtc/). Ook hier ruimte voor onderlinge
uitwisseling, bronnenmateriaal, links en ook veel aandacht voor de beginnende docent met tips en
lessenplannen.

76
   www.glef.org/edutopia/edutopia.html
77
   www.glef.org/edutopia/newsletters/6.2/gray.html
78
   www.glef.org/edutopia/newsletters/7.1/index.html
                                                      89
Maar er is natuurlijk veel meer ook in Nederland:

In Nederland zien we ook landelijk een aantal educatieve sites die ook op professionalisering koersen.
Op kennisnet (www.kennisnet.nl) worden heel voorzichtig de eerste stapjes gezet om via
gemeenschappen van docenten leren van elkaar te ondersteunen. In de BVE sector (www.bvenet.nl) is
ook aandacht voor de zogenaamde vaknetten. Plekken waar docenten voor een bepaald vakgebied met
elkaar materiaal ontwikkelen en bronnen delen.

Ook op lokaal niveau, een paar voorbeelden:

Het project Computers In het Amsterdamse Onderwijs CIAO79 stimuleert het gebruik van informatie-
en communicatie technologieën (ICT) in het Amsterdams onderwijs met het doel alle scholen voor
primair onderwijs een infrastructuur te verschaffen waarmee leraren en leerlingen toegang hebben tot
het scala aan educatieve toepassingen via netwerk computers.
De CIAO scholen worden ondersteund bij het gebruik van ICT in het onderwijs en gestimuleerd om
ervaringen met andere CIAO scholen uit te wisselen. Een pakket aan scholing en begeleiding is
beschikbaar. Door de inbreng van de scholen en de samenwerking van de deelnemende instellingen
wordt het CIAO concept continu verbeterd en is er ruimte voor nieuwe ontwikkelingen.

Het Achterhoek Scholenplein80 is bedoeld voor leerlingen en leerkrachten van basisscholen, Pabo-
studenten en medewerkers van de Pabo Iselinge. Het Achterhoek Scholenplein bestaat uit vier hoeken
waar zich van alles afspeelt. Nieuwshoek. Hierin kunnen zowel kinderen als volwassenen op de
hoogte blijven van het nieuws in de Achterhoek, in Nederland, in de wereld en in onderwijsland.
Lesprojectenhoek. Hierin zitten interactieve projecten die in het basisonderwijs kunnen worden
gebruikt. Studenten van de Pabo zullen ook een bijdrage leveren aan de lesprojectenhoek. Mediahoek.
Hierin zit een zoekdatabase met links naar educatieve sites op Internet. Ook zijn daar de homepages
van Achterhoekse scholen te vinden. Techniekhoek. Hierin kun je van alles vinden over Internet,
downloaden en shareware.

De spin Den Haag81 is een aantrekkelijke site waar vanuit de Haagse bibliotheek een site is opgezet
waar veel te halen is voor docenten en waar ook relaties zijn gelegd met activiteiten binnen de
verlengde schooldag in het kader van onderwijskansen.


Bovengenoemde ICT ondersteunde vormen van expertise ontwikkeling van docenten zijn gericht op
de vormgeving van een virtueel professionaliserings initiatief. Daarin worden naast docenten en
scholen ook nascholers en educatieve ICT experts betrokken.

Research projecten zouden zich kunnen concentreren op vormen van digitaal kennismanagement voor
de docenten. Zowel de educatieve professionals met onderwijstaken als die met taken op vlak van het
learning resource management zouden daarin aan bod moeten komen. Zie ook Thijs Boekhoff ea
(1998).82 Met name de redeneerlijn van Boekhoff rond “ontwikkelen van kennis met kennis” door een
aantal “omvormings processen van kennis” centraal te stellen spreekt in dit verband aan. Het gaat dan
om het ordenen, scheppen en omvormen door middel van socialiseren, externaliseren, combineren en

79
   http://www.edu.amsterdam.nl/
80
   http://www.iselinge.nl/scholenplein/
81
   www.dbadenhaag.nl/spin/.
82
   Zie ook Thijs Boekhoff ea (1998) Kennis, een factor om te managen, Twijnstra en Gudde Amersfoort.
                                                          90
internaliseren van kennis. Maar ook het delen van kennis met iedereen en het geven van feedback op
kennis. (zie ook de uiteenzettingen binnen hoofdstuk 4 van dit rapport)

Het gaat hierbij dus steeds over educatieve kennis, kennis over leerinhouden, kennis over didactiek en
differentiatie en kennis over op welke wijze ICT ingezet kan worden voor educatieve functies. Dit
alles in een specifieke onderwijscontext met allerhande verschillend soortige onderwijsproblemen Zie
in dit verband ook de concepten van Roger Schank (1998)83 in zijn Virtual Learning, waarin het leren
van professionals in en vanuit de werksituatie met behulp van virtuele omgevingen wordt ondersteund.

Voorts kan ook geleerd worden van de gemeenschappen die door Stephen Hepple en medewerkers
zijn ontwikkeld (zie www.ultralab.uk) en de vorderingen van het Virtual Teachers College in het kader
van het Engelse National Grid for Learning (zie www.ngfl.uk, zie www.becta.org). Ook de
zogenoemde kringen op het Nederlandse Kennisnet (www.kennisnet.nl) vallen onder deze noemer.
Voor een uitvoeriger selectie zie ook hoofdstuk 5.

In dit opzicht kan ook geleerd worden van de evaluaties van de Superhighway for Education projecten in
1998 en 1999 in Engeland. The National Grid for Learning (NGfL) in het Verenigd Koninkrijk84 lijkt
dan ook een meer open structuur te hebben dan het Nederlandse Kennisnet. Het Virtual Teacher College
als onderdeel van het NGfL kent nog geen pendant in Nederland.

Kortom uitdagingen te over om de belangrijkste bottleneck van integratie van ICT in het onderwijs
namelijk de expertise van docenten aan te gaan pakken. Onderzoek en ontwikkelingswerk is daarvoor
onontbeerlijk. Het project Maatwerk voor Morgen van de minister van onderwijs zou hier dan ook nog
zwaarder op kunnen inzetten.



6.4 Thema 3: E-ASPECTEN van onderwijsbeleid: ICT als facet binnen reguliere
onderwijsproblemen

Digitalisering grijpt diep in op de maatschappij en de economie. We spreken al over de nieuwe
economie en stellen vast dat op tal van terreinen door digitalisering de verhoudingen verschuiven.
Ketenomkering en digitale verkorting zie we in allerlei gedaanten zich voltrekken. De vraag is wat
betekent een en ander voor de positie van het onderwijs en met name wat betekent de digitalisering
voor traditionele onderwijsproblemen als kansen en achterstandsproblematiek, de relatie tussen
onderwijs en maatschappij en andere reguliere onderwijsproblemen rond de organisatie van de school
en de handen in de klas.

Door Leune is op de ORD 1998 een overzicht gegeven van de maatschappelijke trends waar het
onderwijs in de komende jaren mee te maken zal krijgen. Idenburg constateerde in 1968 in zijn
standaardwerk over het Schoolwezen in Nederland reeds dat de pedagogische provincie door "een wal
van de rest van de maatschappij lijkt te zijn afgesloten". Anno 1998 lijkt die analyse niet geheel adequaat
meer. Leune constateerde dan ook enige poreusiteit in die wal. Wat nog niet wil zeggen dat de
vermaatschappelijking van het onderwijs reeds een feit zou zijn dan wel dat er in de relatie tussen
onderwijs en samenleving nog niet het een en ander zou moeten veranderen. Leune signaleerde de
volgende 14 maatschappelijke trends waarop het onderwijs en derhalve ook het onderwijsbeleid en de
onderwijsresearch op zou moeten reageren dan wel rekening mee zou moeten houden.

83
   Roger Schank (1998) Virtual Learning, a revolutionary approach to building a highly skilled workforce, Pergamon New
York
84
   Zie http://www.ngfl.uk/ en de site van BECTA voorheen NCET http://www.becta.org.uk/
                                                          91
In het kader van ICT en Onderwijs lijkt het ons zinvol de trends die Leune signaleert hier nog eens te
vermelden en daarbij aan te geven op welke wijze daar een interferentie ligt met ICT en onderwijs. Dit
ten eerste vanuit de aanname dat voor een aantal deelvraagstukken binnen de vermaatschappelijking van
het onderwijs de opkomst en het gebruik van de electronische snelweg zeker van betekenis zal zijn. Ten
tweede omdat via dit lijstje van de maatschappelijke trends ook een aantal relaties met andere contexten
zichtbaar wordt. Dit is mede van belang gelet op de ambities van de Minister van OCenW om ICT en
onderwijs terecht niet alleen als een direct probleem van leren en onderwijzen te zien maar ook als een
facet van andere onderwijsproblemen.

Zoals ook in andere maatschappelijke velden komen onderlinge relaties, wisselwerkingspatronen en
ketenrelaties er onder invloed van ICT anders uit te zien. In onderstaande tabel wordt per trend aangeven
wat dat voor ICT en Onderwijs zou beteken. De trends staan in een min of meer willekeurige volgorde.
We maken onderscheid tussen Leren over ICT, Leren met behulp van algemene ICT hulpmiddelen en
Leren dor middel van ICT als medium waarbij er sprake is van een inhoudsafhankelijk ICT leermiddel.

Maatschappelijke trends volgens Leune                   Leren over    Leren        Leren
                                                        ICT/ICT       mbv ICT      dmv
                                                        compenten                  ICT
                                                        -ties
1) ICT en Electronische snelweg gebruik                 *             *            *
2) Internationalisering                                               *
3) De- institutionalisering van de levensloop           *             *            *
4) Haperende sociale cohesie                                          *
5) Toenemende multi culturaliteit samenleving                         *
6) Voortgaande emancipatie vrouw                                      *
7) Stijging opleidingsniveau                            *
8) Vergrijzing/ontgroening                              *
9) Aandacht voor verbeelding/homo ludens                *             *            *
10) Voortgaande modernisering                           *             *            *
11) Wijziging in beroepenstructuur en                   *
arbeidsverhoudingen.
12) Economische groei                                   *
13) Bevolkingsgroei
14) Privatisering/deregulering


Vier probleemvelden kunnen we onderscheiden waarbinnen een integrale multidisciplinaire benadering
van de ICT en onderwijs problematiek goed tot uitdrukking zou kunnen komen:
Het betreft de probleemvelden:
Netwerkvorming, integratie en ketenverkorting;
Kenniseconomie en kenniswerkers;
Participatie en toegankelijkheid;
Levenslang Leren en de lerende organisatie;

Aangezien de contexten cultuur en welzijn, economie, arbeid, bedrijvigheid, steeds gerelateerd kunnen
worden aan de maatschappelijke trends is ook duidelijk waar directe links liggen met ICT aspecten in het
onderwijs en de aanpalende contexten. Die hebben steeds te maken met de vier probleemvelden.


                                                   92
Probleemveld       Netwerkvorming        Kenniseconomie       Participatie en       Leven
Context            Ketenverkorting       Kenniswerkers        Toegankelijkheid      Lang
                                                                                    Leren
Arbeid             *                     *                    *                     *
Bedrijvigheid      *                     *
Cultuur            *                                          *                     *
Welzijn            *
Onderwijs          *                     *                    *                     *


Bij netwerkvorming, integratie en ketenverkorting gaat het om vraagstukken rond wijzigingen in
interfaces, relatiepatronen en samenwerkingsvormen als gevolg van de ICT en onderwijs. Met name
rond diverse vraagstukken van de vermaatschappelijking van het onderwijs en van de relaties tussen
onderwijs, cultuur en arbeid en bedrijvigheid liggen hier diverse probleemvelden.

Bij kenniseconomie en kenniswerkers gaat het om de invloed van de ICT op gevraagde kwalificaties en
op leer en opleidingsprocessen binnen en voor de arbeid. Daarmee samenhangt onderzoek naar de wijze
waarop kennismanagement en kennistechnologie functioneren en wat voor eisen stelt aan
arbeidsorganisaties en aan kenniswerkers.

Bij participatie en toegankelijkheid gaat het om randvoorwaarden voor toegang tot onderwijs en
opleiding of training maar ook om feitelijke analyses van inclusie en exclusie processen. Daarbij gaat het
ook de vraag naar de digitale geletterdheid van de bevolking.

Bij Leven Lang Leren gaat het om de wijze waarop als gevolg van beschikbaarheid van educatieve
internet omgevingen de plaats-, tijd- en persoons-onafhankelijkheid van leer en opleidingsprocessen
vorm gaat krijgen. ICT en leren op de werkplek maar ook ICT en just in time and just case leren en leren
in de thuissituatie komen daarbij op de agenda. Hier ligt een directe relatie met het gelijknamige
actieprogramma van het kabinet.

Een deel van de bovengenoemde thema’s zijn onderwerp van het NWO stimuleringsprogramma
Maatschappelijke Effecten van de Electronische Snelweg (MES). Voor extra aandacht binnen de
werkzaamheden van de PROO selecteren we een drietal accenten. Accenten die vooral ook ingegeven
zijn door het werkprogramma van de directie ICT van het ministerie van OCenW. Zie ook hoofdstuk
vier voor een aanduiding van de beleidsthema.

De vraagstukken die we op basis van een confrontatie tussen onderzoeksmogelijkheden en beleidsvragen
en vanwege hun strategische betekenis prioriteren onder de noemer van E-aspecten van onderwijsbeleid
betreffen de volgende drie accenten:
Accent 7) De digitale tweedeling;
Accent 8) Digitale klassenverkleining en;
Accent 9) Leren binnen en buiten de school oftewel de invloed van de cultuur van het internet


Accent 7) De digitale tweedeling

Hoe spelen scholen hier in op de positie van bijvoorbeeld meisjes en allochtonen ten opzichte van
ICT. Opvallend is dat daarin tot nog toe de verbinding met ICT niet vaak wordt gelegd. Dat is wel de
meest vruchtbare insteek voor een functionele inzet van educatief gebruik van ICT in het onderwijs.
Welke problemen kunnen we aanpakken met ICT, welke opbrengsten zijn te voorzien.
                                                   93
Als voorbeeld dient hier het onderzoek van Van Eck en Volman (VU)85. Ze signaleren de gender-
bepaaldheid van leerprocessen via de computer. Het risico van slechtere schoolresultaten voor leerling
die een beperkte computer geletterdheid bezitten, verdient verdere aandacht. Hoe kan
computerondersteund lesmateriaal worden ontworpen, zodanig dat beide seksen gestimuleerd worden
in het gebruik er van. Van Eck en Volman bevelen dan ook aan: "Het is van belang om alert te zijn op
scheve (en seksespecifieke) taakverdelingen bij die nieuwe ICT-toepassingen en bij het samenwerken
aan opdrachten met de computer. Goed samenwerken gaat niet vanzelf, aandacht voor leren
samenwerken is nodig. Voor docenten is hierbij een belangrijke taak weggelegd. Omgaan met
verschillen tussen leerlingen zou meer aandacht moeten krijgen in de ICT-nascholing van docenten."

Nader –stimulerend- onderzoek is hier geboden naar de invloed van verborgen boodschappen binnen
software -of zoals Van Eck en Volman het noemen "sociale scripts",.

Meer in de breedte is het gewenst aandacht te geven aan de vraag en naar de mate waarin en de wijze
waarop het ICT gebruik onder leerlingen met een digitale achterstand kan worden gestimuleerd. In
verband met dat laatste is apart aandacht nodig voor ICT en achterstanden in het kader van de grote
stad. Zie SCP studie naar Digitale Tweedeling (www.scp.nl). In onderstaande tabellen is een aantal
vraagstukken wat verder uitgesplitst:



ICT als aspect bij totale onderwijsbeleid in de grote stad:
1.1)    Relaties met Achterstandsbeleid, Nederlands als tweede taal, de brede school, de voorschool,
voortijdig schoolverlaten, inburgering, alfabetisering
1.2)    Relaties met school-ouders, school-buurt en school-bedrijven. Alles wat van doen heeft met
het doorbreken van de wal rond de pedagogische provincie.
1.3)    Relaties met huisvestingsbeleid, delen van voorzieningen, andere fysieke inrichting van
scholen, combineren van scholen/colleges met bibliotheken en culturele voorzieningen.
1.4)    Relaties met versterking samenwerking tussen onderwijssectoren. Het belang van goede
schakelmomenten in de logistiek van school en beroepsloopbanen.


Netwerkvorming in de grote stad en verdichtingen op het kennisnet
2.1)     Aandacht voor schaaleffecten op stadsniveau (dichtheid aansluitingen, nabijheid andere
digitale leerplekken, nabijheid bedrijven en instellingen, beschikbaarheid PC’s voor overdacht naar
scholen)
2.2)     Aandacht voor uitwisseling (ervaringen, expertise, lesmateriaal, leerlingen onderling) op
lokale schaal.
2.3)     Aandacht voor experimenten met samenwerking tussen onderwijssegmenten, opleiden
educatief netwerkbeheerders, beschikbaar stellen en delen van voorzieningen, gemeenschappelijke
onderhoudsvoorzieningen, voortgaande leerlijnen ook op vlak leren over ICT.




85
  Eck, E. van Volman, M. (1999) Nieuwe Media, nieuwe verschillen. Een review-studie oversekseverschillen en ICT in het
primair en voortgezet onderwijs, SCO Kohnstamm
                                                          94
Toepassingsgebieden voor ICT Kwaliteitsimpuls onderwijs in de grote stad

1) ICT voor de effectieve school.
Inzet van ICT voor de doelstellingen van de effectieve, brede, grote stads school. ICT voor het bieden
van kansen door het leveren van maatwerk, het versterken van de differentiatiecapaciteit van scholen
en actiever attractiever onderwijs.

ICT voor digitale klassenverkleining
Klassenverkleining door inzet van ICT in de vorm van digitale onderwijsassistenten, geïntegreerde
leersystemen en andere door leerlingen zelf in te zetten hulpmiddelen. Standaardtaken kunnen
ondersteund worden. Daarmee ontstaat meer ruimte voor de eigen professionaliteit van leerkrachten.

ICT voor klas en schoolmanagement
De inzet van ICT voor de ondersteuning en automatisering van secundaire processen in school en
klas staat nog in de kinderschoenen. Toch is hier een wereld aan effectiviteit en werkplezier te
winnen. Door deze betere toerusting kunnen leerkrachten zich beter op de inhoudelijke kern van hun
werk concentreren.

ICT voor steun aan WSNS
Inzet van ICT gericht op de onderlinge communicatie tussen scholen, eerste en tweede lijn
begeleiding en het inzichtelijk en beschikbaar maken van leerling-dossiers.

ICT en de verlengde dagopvang
Inzet ICT voor een huiswerkomgeving, mogelijkheden tot onderlinge raadpleging leerlingen en
raadpleging van een tutor in een digitaal ondersteunde “huiswerkgemeenschap”.

ICT voor communicatie met ouders
Internet en andere technologie voor intensivering informatie vanuit de school naar de ouders en
andersom digitale ouderparticipatie

ICT voor oriëntatie op studie en beroep
Inzet ICT om nieuwe technologisch georiënteerde bedrijvigheid zichtbaar te maken. Digitale
bedrijfspresentaties en het virtueel binnenhalen van wereld van arbeid, beroep en techniek binnen het
funderend onderwijs

ICT voor alternatieve leerroutes met afstandsonderwijs
Vormgeven van een op internet en leerling-initiatief gebaseerde leeromgeving voor die leerlingen die
(enige tijd) niet binnen het reguliere onderwijs kunnen of willen functioneren. Zieke leerlingen en
(dreigende) voortijdig schoolverlaters.

ICT ondersteuning voor het studiehuis
Inzet van ICT kan in de tweede fase bijdragen aan de leeromgeving van het studiehuis door
hulpmiddelen voor leerlingen en docenten en verbindingen met bibliotheken.

10) ICT voor aantrekkelijk beroepsonderwijs
Door de inzet van simulaties en multimedia kan beroepsonderwijs een stuk aantrekkelijker worden en
meer kansen bieden aan leerlingen die niet meer geboeid zijn door het algemeen vormend onderwijs.
Door ICT meer eigen activiteit leerlingen en variatie in werkvormen.

                                                 95
Accent 8) Digitale klassenverkleining

Een volgend accent betreft de vraag naar de rol die ICT kan spelen bij de klassenverkleining en in het
kielzog hiervan de verbetering van de individuele aandacht en differentiatie. Hier speelt ook de vraag
wat ICT betekent voor de kwaliteit en kwantiteit van het onderwijs en de leertijd binnen de diverse
sectoren. Naast digitale klassenverkleining speelt hier ook de vraag naar de implementatie en
effectiviteit van functiedifferentiatie binnen de klas in de vorm van klassenassistenten,
onderwijsassistenten en technische onderwijs assistenten. Tevens gaat het om de vraag op welke wijze
digitale handen in de klas het werk van de docent kunnen verlichten. Het gaat hier dus om het geheel
van onderwijskundige en administratieve ondersteuning. Van educatieve software, tot steun bij het
leermiddelen beheer en electronische dossiers met voortgangs- en diagnostische informatie over
leerlingen. De vragen uit de eerdere programmering van 2000 gelden dan ook nog steeds.

ICT voor organisatie-, informatie- en kennismanagement in scholen
Recent komen interessante mogelijkheden voor via door ICT-gestuurde beslissingsondersteuning en
(intelligente) software-agenten beschikbaar. Het gaat daarbij om traditionele secundaire processen
als administratie en leerlingvolgsystemen maar in toenemende mate ook om moderne vormen van
leermiddelen beheer. Welke ICT-hulpmiddelen voor organisatie- en managementondersteuning
kunnen een leerkracht helpen om minder tijd te besteden aan de voorbereiding, planning en
organisatie van zijn lessen met behoud (vergroting) van de kwaliteit? Dit zijn argumenten om ook in
de onderwijssector goede management- en organisatietechnieken, ondersteund door ICT, (verder) in
te voeren.
Belangrijk vraagstuk in dit verband is ook de vraag naar “learning resource management”. Daar zit
een macro aspect aan in de vorm van de werking van de markt voor leermiddelen. Daar zit een micro
aspect aan in termen van op ICT gebaseerde hulpmiddelen voor leerlingen om hun leerstof just in time
bij de vingertoppen te hebben. Wezenlijk is ook het meso aspect in de vorm van de vraag op welke
wijze docenten en leerlingen door het digitale bos de bomen nog kunnen blijven zien. Anders gezegd
welke structurerings- en ordenings- principes zijn mogelijk om leerinhouden en leer- en hulpmiddelen
ordelijk neer te zetten. De ROC’s lopen bijvoorbeeld keihard tegen dit probleem aan. Hoe structuur en
vrijheid aan te bieden binnen de educatieve netwerken van de Open Leer Centra? Ook in het
studiehuis binnen de tweede fase VO speelt dit. Maar ook binnen de basisvorming en het
basisonderwijs speelt de vraag hoe de groeiende variatie aan digitale leermiddelen beheerd en
onderhouden kan worden en beschikbaar kan blijven.

Belangrijke vragen zijn:

Voor welke werkwijzen en procedures binnen een onderwijssituatie is een systematische,
gestructureerde en (quasi)-algoritmische aanpak bij uitstek geschikt?
Welke ICT-tools voor organisatie- en managementondersteuning kunnen een leerkracht helpen om
minder tijd te besteden aan de voorbereiding, planning en organisatie van zijn lessen, bij behoud
(vergroting) van de kwaliteit?
Wat is bij bovenstaande aspecten de bijdrage van beslissingsondersteuning en (intelligente) software
agenten?
Wat is de effectiviteit van de diverse vormen van “learning resource management” en welke
vaardigheden vraagt van de organisatie.

Raadpleeg voor een meer uitgebreide toelichting: Van den Dool, Moonen en Kraan, “Van didactische
driehoek ...” (1998) pagina 49 – pag 51”

                                                  96
Accent 9) Leren binnen en buiten de school en de cultuur van het internet

Een laatste accent dat we prioriteit geven is de vraag naar de culturele bepaaldheid van het Internet en
de betekenis daarvan voor het leren binnen en buiten de school. Wat zijn de onderliggende premissen,
welke factoren spelen een rol bij de ontwikkeling van en hoe grijpt dit in op de manier waarop het
Internet in het onderwijs kan worden ingezet. Een specifiek accent betreft het vraagstuk van de relatie
tussen leren binnen en buiten de school. De leermogelijkheden buiten de school nemen is snel tempo
toe. Wat impliceert dit voor didactiek, curriculum, leerklimaat, rollen voor docenten en leerlingen etc.
Waar het om gaat is dat door de digitalisering en de beschikbaarheid via het WEB van leerinhoud,
stukjes instructie, stukjes begeleiding de vraag op welke locatie en bij welk instituut je een opleiding
volgt een stuk minder belangrijk wordt. We zien nu al de werkende jongeren (21 jaar/eigen bedrijfje in
de internetsfeer) hun cursussen sprokkelen world wide. Deze dynamisering heeft ook directe gevolgen
voor het fenomeen “tijd voor onderwijs”. We zien in toenemende mate door de diverse vormen van
gebruik van bijvoorbeeld Open Leercentra en vormen van teleleren dat de grens tussen
“onderwijscontacttijd” en “huiswerk/zelfstudie” aan het vervagen is. Gelet de regelgeving van
contacturen liggen hier niet alleen afbakeningsvragen maar vooral ook ontwikkelingsvragen. Hoe
kunnen we educatieve functies in de electronische leeromgeving verankeren en daarmee een deel van
de docentencontacttijd virtualiseren. Zie ook Onderwijsverslag van de Inspectie van het Onderwijs
over 1999.

Brandsford c.s. zeggen daarover:

Outside of formal school settings, children participate in many institutions that foster their learning.
For some of these institutions, promoting learning is part of their goals, including after-school
programs, as in such organizations as Boy and Girl Scout Associations and 4-H Clubs, museums, and
religious education. In other institutions or activities, learning is more incidental, but learning takes
place nevertheless. These learning experiences are fundamental to children's--and adults'--lives since
they are embedded in the culture and the social structures that organize their daily activities. None of
the following points about the importance of out-of-school learning institutions, however, should be
taken to deemphasize the central role of schools and the kinds of information that can be most
efficiently and effectively taught there.
Classroom environments are positively influenced by opportunities to interact with parents and
community members who take interest in what they are doing. Teachers and students more easily
develop a sense of community as they prepare to discuss their projects with people who come from
outside the school and its routines. Outsiders can help students appreciate similarities and differences
between classroom environments and everyday environments; such experiences promote transfer of
learning by illustrating the many contexts for applying what they know.
Parents and business leaders represent examples of outside people who can have a major impact on
student learning. Broad-scale participation in school-based learning rarely happens by accident. It
requires clear goals and schedules and relevant curricula that permit and guide adults in ways to help
children learn.

Onderzoeksvragen te over dus op het snijvlak van jeugdcultuur, opvoedingsvraagstukken en het leren
binnen en buiten de school.




                                                   97
6.5 Typen onderzoek en aanvullende criteria

Er is duidelijk behoefte aan fundamenteel strategisch onderzoek op het gebied van ICT. Ook daarbij is
een belangrijke rol weggelegd voor de verbinding met innovatie binnen de praktijk. Verbinding van
fundamenteel strategisch onderzoek met innovatie binnen de praktijk kan op twee manieren
plaatsvinden: initiatief vanuit het onderzoek en initiatief vanuit het innoverende veld. Gelet op de
Nederlandse verhoudingen wordt geadviseerd beide wegen te bewandelen. De ontwikkeling van het
Kennisnet biedt een uitgelezen omgeving op innovatietrajecten te traceren en waar zinvol te verbinden
met onderzoek. Dit geldt overigens zowel voor vormen van ontwikkelingsonderzoek,
evaluatieonderzoek en effectonderzoek.

Toekomstgericht onderzoek is van groot belang in een veld dat zich zeer snel ontwikkelt. Het
experiment van heden is de alledaagse technologie van morgen. Om die reden vraagt de selectie van
testbed situaties extra aandacht. Hierbij moet ook het belang benadrukt worden van experimenteel
onderzoek in een praktijksituatie.

Voor veel vraagstukken op het terrein ICT en onderwijs geldt dat internationaal zoveel loopt dat een
meta analyse van recent verricht onderzoek een enorme verrijking zou kunnen betekenen voor de
kennisbasis voor zowel research als praktijk binnen Nederland.

Op elk van de 9 geselecteerde prioritaire accenten binnen de 3 themas bestaat dringend behoefte aan
zowel secundaire analyses als aan internationale trend onderzoekingen. Onderzoekers worden
nadrukkelijk uitgenodigd dergelijke meta analyses en internationale verkenningen voor te stellen. Elk
van die projecten dient vervolgens uit te monden in een bijdrage aan de observatie- en “repository”
functie voor trends op het terrein van ICT en onderwijs.

Om de bovenstaande accenten en nieuwe thema's te bevorderen en tegemoet te komen aan
ontwikkelingen in de praktijk is een aantal aanvullende criteria gewenst naast een aanscherping van de
bestaande criteria en beoordelingspunten:

Criterium A: interdisciplinariteit
Aan het voorgestelde onderzoek mogen eisen gesteld worden aangaande de mate waren ze in staat
worden geacht diverse disciplines te verbinden. Dit kan betekenen dat voorstellen schoolvak-
overstijgend kunnen zijn, maar meer nog dat de onderzoeker binnen het voorstel aangeeft buiten zijn
of haar eigen discipline te kunnen en durven kennen. Verbindingen tussen didactische en technische
disciplines kunnen enerzijds voor beiden vruchtbaar werken en anderzijds de kwaliteit en diepgang
van het onderzoek versterken.

Criterium B: verbinding met innovatieve praktijk (volgend of initiërend)
Bij het beoordelen van de onderzoeksvoorstellen moet tevens gekeken worden naar de verhouding
tussen het voorliggende onderzoek en de innovaties uit de praktijk. Er is een wezenlijk onderscheid
tussen onderzoek dat deze innovaties behoedzaam volgt en onderzoek dat innovaties initieert.
Overigens hoeft dit geen diskwalificatie te zijn van een van beide typen onderzoek. Immers, innovatie-
volgend onderzoek heeft de eigenschap relatief dichtbij de huidige onderwijspraktijk te staan, die
doorgaans ook volgend van aard is. Initiërend onderzoek daarentegen kan juist als vliegwiel fungeren
voor toekomstige ontwikkelingen. Wel dient er binnen het totaal aan onderzoek zowel aandacht te zijn
voor en een evenwicht tussen volgend onderzoek en initiërend onderzoek. Daarbij kan, gezien de
snelheid waarmee de ICT zich ontwikkelt, een voorkeur uitgesproken worden voor
onderzoeksvoorstellen waaruit een duidelijk bewustzijn hiervan blijkt.

                                                  98
Criterium C: internationaal verbonden
Een vierde criterium betreft de mate waarin het voorgetelde onderzoekt gebruik maakt van, verbonden
is met en kan cumuleren tot internationaal relevante onderzoek en onderzoeksresultaten. Uit
onderzoek dat in de afgelopen jaren is verricht blijkt dat dit zeer goed uitvoerbaar is (met behulp van
ICT!) en dat daarnaast het momentum van onderzoek enorm kan worden vergroot door de omvang van
de "onderzoeksmassa" die dergelijke grote internationale programma's met zich meebrengen.
Daarnaast brengt ICT de mondialisering van de maatschappij heel direct met zich mee en dient de
onderzoekswereld hierbij niet achter te blijven, wil Nederland de aansluiting op het gebied van
onderwijsonderzoek en ICT niet verliezen.

Criterium D: praktijkgerichtheid
Bij de formulering van de vraagstelling dienen de onderzoekers zich duidelijk af te vragen welke
relevantie hun onderzoek heeft voor de vragen en problemen waarmee onderwijsprofessionals zich in
de praktijk geconfronteerd zien. Dit kunnen we de inhoudelijk kant van praktijkgerichtheid noemen.
Een tweede aspect van praktijkgerichtheid betreft de methodologie, zoals eerder besproken in de
vorige paragraaf onder Aspect 3. Het onderzoek kan daarbij beoordeeld worden op de mate waarin het
er streeft naar experimentele settings binnen een praktijkomgeving.

Ten overvloede geven we aan dat voor het onderzoek naar de educatieve functies onderzoek gewenst
is dat een intelligente verbinding legt tussen proces en productvariabelen.


6.6 Tenslotte

In het PROO programma dienen de bovenomschreven themas, accenten en typen onderzoeksvragen
een plaats te krijgen. Daarbij is een prioritaire taak weggelegd voor het “fundamenteel strategisch”
onderzoek maar dient ook voldoende aandacht gegeven te worden aan vernieuwend en hoogstaand
onderzoek van het type “innovatief ontwerpend” en “reviews en trendstudies”.

Voor het vergroten van de budgetten en de dynamiek van de laatste twee typen onderzoek is het ook
gewenst verbindingen te maken met andere onderzoeksfinanciers. Zie de voorstellen in hoofdstuk 4
die ook gericht zijn op andere partijen om de kwantiteit en kwaliteit van dergelijke projecten te
vergroten.

Tevens zijn inspanningen gewenst gericht op een groter geheel aan kennisactiviteiten zoals die onder
de noemer Onderwijs On-line de komende tijd zullen worden uitgezet.

Op de site van de programmeurs van het PROO-ICT-2001 programma is een overzicht van nationale
en internationale links die voor de thema’s en accenten en voor de gekozen benaderingen relevant zijn
en voor onderzoekers als een vertrekpunt en bron van inspiratie kunnen dienen.
Zie www.observETory.com/proo-ICT-2001.




                                                  99
100
Bijlage A Literatuuroverzicht ICT en onderwijs Nederland 1997-1999
Andriessen, J.E.B. & Erkens, G. (1997). Dialogues in collaborative problem solving environments. Presented at the workshop
"Etude des modeles de traitement langagiers et transposition dans l'interaction homme-machine". Poitiers-LACO, june 1997.

Andriessen, J.E.B. & Sandberg, J.A.C. (1999). Where is Education heading and how about AI? International Journal of Artificial
Intelligence in Education 10, 2, 130-150.

Andriessen, J.E.B. & Veerman, A. (1999). Samenwerkend Telestuderen in het Hoger Onderwijs. Pedagogische Studiën 76 (6), 157-
178.

Andriessen, J.E.B. & Veerman, A.L.(1997). Academic learning and writing through the use of educational technology. In:
Vosniadou, S., Matsagouras, E., Maridaki-Kassotaki, K. & Kotsanis, S., 7th European Conference for Research on Learning and
Instruction: Book of Abstracts, p. 136.

Andriessen, J.E.B., Erkens, G., Peters, N. & Roelofs, E. (submitted). Interaction and performance in computer supported
collaborative tasks. In: H. van Oostendorp (Ed.) Cognition in a digital world. Mahwah, NJ: Erlbaum.

Andriessen. J.E.B. & Veerman, A.L. (1997). Computer supported learning through argumentation in higher education. In:
Vosniadou, S., Matsagouras, E., Maridaki-Kassotaki, K. & Kotsanis, S., 7th European Conference for Research on Learning and
Instruction: Book of Abstracts, p. 492.

Bastiaens, Th.J. (1998). COBRA, an Electronic Performance Support System for the analysis of jobs and tasks. In Torraco, R.J (ed.),
Academy of HumanResource Development. Baton-Rouge LA,, 44-551.

Boer, W., de,Fisser, P. (1998). Implementing Tele-learning: Decision Support for Instructors in the TeleTOP Project. In S. Banks, C.
Graebner, & D. McConnell (Eds.), Networking lifelong learning (pp. 2-10 - 1-14). Sheffield, UK: The University of Sheffield,
Centre for the study of Networked Learning. Paper presented at the International Conference on Networked Lifelong Learning,
University of Sheffield, UK, April 1998.

Boer, W.F., Collis, B.A. (2000). Instructor's choices for a WWW -Based Course-Support Environment. Article for the Journal of
Network and Computer Applications

Boer, W.F., de (1998). A rapid prototype method: The decision support tool and the first prototype. Paper presented at ORD '98
(Educational Research Days Congress), University of Twente, Enschede, NL.

Boer, W.F.,Collis, B. (1999). How do instructors design a WWW-based course-support environment? . In B. Collis & R. Oliver
(Eds.), Proceedings,ED-MEDIA 1999: World Conference on Educational Multimedia, Hypermedia & Telecommunications. Vol. 1
(pp. 299-304). Charlottesville, VA: AACE

Boer, W.F.,Collis, B.A. (2000). Implementation and Adaptation Experiences with a WWW-Based Course Management System.
special issue, WWW in Education, Computers & Schools

Boxtel, C. A. M. van, Linden, J. L. van der, & Kanselaar, G. (1997). Collaborative construction of conceptual understanding:
interaction processes and learning outcomes emerging from a concept mapping and a poster Journal of Interactive Learning
Research, 8(3/4).

Carla van Boxtel, Jos L. Van der Linden & Gellof Kanselaar (submitted, october 1998). Elaboration of conceptual knowledge in a
collaborative learning environment. Learning and Instruction.

Carla van Boxtel, Jos van der Linden, Gellof Kanselaar (1997). Collaborative construction of conceptual understanding: interaction
processes and learning outcomes emerging from a concept mapping and a poster task. Journal of Interactive Learning Research, 8,
3-4, 341-361.

Clar, G., Fisser, P., Moonen, J., & Muylwijk, B. van (1997). Business plans for implementation scenarios. Plato Project, European
Commission, DGXIII. Deliverable nr 10 (89 p.). Bonn: Deutsche Telekom.

Coirier, Pierre; Andriessen, Jerry; De Bernardi, Bianca & Chanquoy, Lucile (1997). Argumentative text writing: From planning to
translating. In: Vosniadou, S., Matsagouras, E., Maridaki-Kassotaki, K. & Kotsanis, S., 7th European Conference for Research on
Learning and Instruction: Book of Abstracts, p. 24.


                                                            101
Collis, B. (1997). Cooperative learning on the World Wide Web. In J. Chambers (Ed.), Teaching, Learning & Technology: Creative
Uses of the World Wide Web (pp. 47-57). Jacksonville, FL: The Center for the Advancement of Teaching and Learning, Florida
Community College at Jacksonville.

Collis, B. (1997). Implementing ICT in the faculty: Letting a 1000 flowers bloom or managing change? In M. Mirande, J.
Riemersma, & W. Veen (Eds.), De digitale leeromgeving (The digital learning environment (pp. 121-136). Walters-Noordhoff
Hoger Onderwijs Reeks. Groningen: Walters-Noordhoff. ISBN 90 01 88662 0

Collis, B. (1997). Supporting project-based collaborative learning via a WWW environment. In B. Khan (Ed.), Web-based
instruction (pp. 213 -220). Englewood Cliffs, NJ: Educational Technology Publications. ISBN (Hardcover) 0877782962, (Softcover
0877782970) [WWW document, with information, http://www.gwu.edu/~etlalex/khan/wbitc.html]

Collis, B. (1997). Tele-learning: Current scenarios. In W. Gunther & H. Mandl (Eds.), Telelearning (Aufgabe und Chance fur
Bildung und Gesellschaft) (pp. 45-61). Bonn, Germany: Deutsche Telekom AG/ Telekom Multimedia Systemhaus.

Collis, B. (1998). Expanding boundaries in the university: The WWW as a tool. In M. van der Wende (Ed.), Virtual mobililty: New
technology and the internationalisation of higher education (pp. 65-78). Den Haag: Nuffic. ISBN 90-5464-029-4 0

Collis, B. (1998). TeleScopia: TransEuropean Learning Systems for Crossborder Course Delivery and Implementation Strategies. In
C. Dondi, A. Boninsegna, & L. Cavina, (Eds.), Research perspectives on open and distance learning (pp. 25-32). Bologna: Scienter,
and Commission of the European Community DG XII.

Collis, B. (1999). Design, development and implementation of a WWW-based course-support system. In G. Cumming, T. Okamoto,
& L. Gomez (Eds.), Advanced research in computers and communications in education. Vol 1, (pp. 11-20). Amsterdam: IOS Press.
ISBN 158 603 0272

Collis, B. (1999). Pedagogical perspectives on ICT use in higher education. In B. Collis & M. van der Wende (Eds.), The use of
information and communication technology in higher education: An international orientation on trends and issues (pp. 41-70). Study
commissioned by the Dutch Ministry of Economic Affairs and the Ministry of Education, Culture and Science. Enschede: CHEPS
(Center for Higher Education Policy Studies).

Collis, B. (1999). T.O. and tele-learning. In J. M. Pieters, Tj. Plomp, & L. E. Odenthal (Eds.), 20 jaar Toegepaste Onderwijskunde:
een kaleidioscopisch overzicht van Twents onderwijskundig onderzoek [20 years of the Faculty Educational Science and
Technology: A kaleidoscopic overview of educational research at Twente], (pp. 119- 130). Enschede: Twente University Press.
ISBN 9036513197

Collis, B. (2000). WWW-based rapid prototyping as a strategy for training university faculty to teach WW-based courses. In E.
Khan (Ed,), Web-based training (in press). Englewood Cliffs, NJ: Educational Technology Publications.

Collis, B. (Ed).(1998). The final research report of TeleScopia. In C. Dondi, A. Boninsegna, & L. Cavina, (Eds.), Research
perspectives on open and distance learning (pp. 223-252). Bologna: Scienter, and Commission of the European Community DG XII.

Collis, B.(1998). New wine and old bottles? Tele-learning, telematics, and the University of Twente. In F. Verdejo, & G. Davies,
(Eds.), The virtual campus: Trends for higher education and training (pp. 3-17). London: Chapman & Hall. ISBN 0412-83550 9

Collis, B.(1999). Implementing the use of a WWW-based course-support system across a faculty. In P. Maljojoki (Ed.), Networks of
skills and compentence (pp. 11-17). Joensuu, Finland: North Karelia Polytechnic Publications. ISBN 951-604-012-8

Collis, B., & Breman, J. (1997). Technology education in a WWW-based cooperative environment: Design and evaluation. In M.
Simonsen, (Ed.), Selected research & development papers from the 1997 convention of the Association for Educational
Communications and Technology (pp. 5-20). Ames, Iowa: Iowa State University, Technology Research and Evaluation Group.

Collis, B., & De Boer, W. (1999). The TeleTOP Decision Support Tool. In J. van der Akker, R. Branch, K. Gustafson, N. M.
Nieveen, & Tj. Plomp (Eds), Design approaches and tools in education and training (pp. 235-248). Dordrecht: Kluwer Academic
Publishers.

Collis, B., & Knezek, G. (Eds.)(1997).From research into practice: Telecommunications in educational settings. In B. Collis, & G.
Knezek (Eds.), Teaching and learning in the digital age: Research into practice with telecommunications in educational settings (pp.
1-8). Eugene, OR: ISTE (International Society for Computers in Education). (230 pp.) ISBN 1-56484-117-0

Collis, B., & Knezek, G. (Eds.)(1997).Teaching and learning in the digital age: Research into practice with telecommunications in
educational settings. Eugene, OR: ISTE (International Society for Computers in Education). (230 pp.) ISBN 1-56484-117-0
                                                            102
Collis, B., & Meeuwsen, E. (1999). Learning to learn in a WWW-based environment. In D. French, C. Hale, C. Johnson, & G. Farr,
(Eds.), Internet based learning: Higher education and industry (pp. 25-46). Sterling, VA: Stylus Publishing. ISBN (Hardcover): 1-
57922-009-6; Paperback: 1-57922-007X

Collis, B., & Oliver, R. (Eds.) (1999). Proceedings of ED-MEDIA '99: The World Conference on Educational Multimedia,
Hypermedia and Telecommunications. Vols 1 & 2. Charlottesville, VA: AACE. ISBN 1-880094-35-5. Vol 1, 857 pp. Vol 2, 875 pp.

Collis, B., & Peters, O. (1999). At the frontier: Asynchronous video and the WWW for new forms of learning. In G. Weidenfeld &
D. Keegan (Eds.), Distance learning at the dawn of the third milliennium (269 - 288). Futuroscope Cedex: CNED. ISBN 2-7463-
9000-0

Collis, B., & Peters, O. (2000). Educational applications of WWW-based asynchronous video. In N. Corrie, T. Chambel, & G.
Davenport, (Eds.), Multimedia '99, (pp. 177-186). Springer Computer Science Series. Vienna: Springer-Verlag. ISBN 3-211-83437-
0.

Collis, B., & Remmers, E. (1997). The WWW in education: Issues related to cross-cultural communication and interaction. In B.
Khan (Ed.), Web-based instruction (pp. 85-92 ). Englewood Cliffs, NJ: Educational Technology Publications. ISBN (Hardcover)
0877782962, (Softcover 0877782970) [WWW document, information, www.gwu.edu/~etlalex/khan/wbitc.html, ]

Computermuis is er ook voor meisjes (1999). Uitleg, ICT-onderwijsinfo 1, 10-11-1999

Couzijn, M. & L. Zonneveld (1998). Leerlingen discussiëren via e-mail over een literair werk. Empirisch onderzoek naar een nieuwe
werkvorm. Vonk, 5, 173-179.

de Croock, M.B.M., & van Merriënboer, J.J.G. (1998). High versus low contextual interference insimulation-based training of
troubleshooting skills: Effects on transfer performance and invested mentaleffort. Computers in Human Behavior, 14, 249-267.

De Jong, F.P.C.M. &Veldhuis-Diermanse A..E (in press). Computer supported collaborative learning in university and vocational
education. In: Koschman, T., Hall, R, & Miyake, N. (Eds.) New perspectives

De Jong, F.P.C.M., & Biemans, H.J.A. (1998). Constructivistisch onderwijs. In: J.D.H.M. Vermunt & L. Verschaffel (Red.), Het
onderwijzen van kennis en vaardigheden - Onderwijskundig Lexicon III, Kater

de Jong, T., & van Joolingen, W.R. (1988). El entorno SMISLE: diseño y aprendizaje con enternons integrados de simulación. In C.
Vizcarro & J. León (Eds.), Nuevas tecnologías para aprendizaje (pp. 53-64). Madrid: Ediciones Pirámidee

de Jong, T., & van Joolingen, W.R. (1998). Scientific discovery learning with computer simulations of conceptual domains. Review
of Educational Research, 68, 179-202.

de Jong, T., & van Joolingen, W.R. (2000). Cognitieve psychologie en communicatiekundig ontwerpen. In P.J. Schellens, R.
Klaassen & S. de Vries (Eds.) Communicatiekundig ontwerpen (pp. 163-180). Assen: Van Gorcum.

de Jong, T., Ainsworth, S., Dobson, M., van der Hulst, A., Levonen,. J., Reimann, P., Sime, J-A., van Someren, M., Spada, H., &
Swaak, J. (1998). Acquiring knowledge in science and mathematics: the use of multiple representations in technology based learning
environments. In M. Van Someren, P. Reimann, H. Boshuizen, & T. de Jong (Eds.), Learning with multiple representations (pp. 9-
41). Oxford: Elsevier Science.

de Jong, T., Limbach, R., Gellevij, M. Kuyper, M., Pieters, J. & van Joolingen, (1999). Cognitive tools to support the instructional
design of simulation-based discovery learning environments: the SIMQUEST authoring system. In: Tj. Plomp, J. van den Akker, N.
Nieveen, K. Gustafson (Eds.) Perspectives on developmental research in education and training. Kluwer Academic Publishers.

de Jong, T., Limbach, R., Gellevij, M., Kuyper, M., Pieters, J., & van Joolingen, W.R. (1999). Cognitive tools to support the
instructional design of simulation-based discovery learning environments: The SimQuest authoring system. In J. van den Akker,
R.M. Branch, K. Gustafson N. Nieveen & T. Plomp (Eds.), Design approaches and tools in education and training (pp. 215-225).
Dordrecht: Kluwer Academic Publishers.

de Jong, T., Martin, E., Zamarro J-M., Esquembre, F., Swaak, J., & van Joolingen, W.R. (1999). The integration of computer
simulation and learning support; an example from the physics domain of collisions. Journal of Research in Science Teaching, 36,
597-615.

de Jong, T., van Joolingen, W.R., Swaak, J., Veermans, K., Limbach, R., King, S., & Gureghian, D. (1998). Self-directed learning in
                                                            103
simulation-based discovery environments. Journal of Computer Assisted Learning, 14, 235-246.

Dijkstra, S. & Holsbrink - Engels, G. A. (1999). Research on instruction in multimedia learning environments: design and effects.
Unterrichtswissenschaft, 27 (1), 78-96.

Dijkstra, S. (1997). The integration of instructional systems design models and constructivistic design principles. Instructional
Science, 25, 1-13.

Dijkstra, S. (1998). The many variables that influence classroom teaching. Issues in education, 4, 1, 105 - 110.

Dijkstra, S., Collis, B. & Eseryel, D. (1998). Instructional design for tele-learning. Journal of Computing in higher education.

Eck, E. van & Volman, M. (1999). De strijd om de muis. Didaktief en School, 29, 10.

Eck, E. van Volman, M. 1999 Nieuwe Media, nieuwe verschillen. Een review-studie oversekseverschillen en ICT in het primair en
voortgezet onderwijs, SCO Kohnstamm

Elshout-Mohr, M, Van Daalen, R., & Dekker, R. (1998). Task-oriented learning and level raising in higher education. In Van
Merriënboer, J. (Ed). Instructional design for problem-based learning. Maastricht: EARLI-SIG Instructional design.

Erkens, G. (1997, 28 mei) Coöperatief probleemoplossen met computers in het onderwijs. Het modelleren van coöperatieve dialogen
voor de ontwikkeling van intelligente onderwijssystemen. Proefschrift Utrecht, vakgroep onderwijskunde. Promotor: Prof. dr. G.
Kanselaar, copromotor: Dr. J.L. van der Linden.

Erkens, G., Linden, J.L. van der, & Kanselaar, G. (1998). Computer supported collaborative learning. In: C. Wulf (Ed). Education
for the 21st Century. pp. 520-526. Münster/NewYork: Waxmann Publ. Co. (ISBN3-89325-619-9)

Fisser, P. (1999). The vision of a telematics university: using ICT to support instructors and students. In: T. Downes, & D. Watson
(Eds.) Proceedings of the ComNEd 99 conference, Communications and Networking in Education: Learning in a Networked Society
(pp. 386-387). Hameenlinna, Finland. ISBN 951-45-8627-1.

Fisser, P., & de Boer, W. (1999). The decision support tool for instructors, designing web-based course support environments.
Journal of Computer Assisted Learning 15:3, special issue on Networked Learning.

Fisser, P., & Geloven, M. (1999). Re-engineering university services to manage ICT in education. Paper presented at the
International Working Conference on Building University Electronic Educational Environments, an IFIP WG 3.2 & 3.6 conference,
held at the University of California Irvine, 4-6 August 1999.

Fisser, P., De Boer, W.F., Peters, O., Verheij, G. J., Strijker, A., & Collis, B.(1998). Implementing telelearning: Decision support for
instructors, the TeleTOP Project. In S. Banks, C. Graebner, & D. McConnell, (Eds.), Networked lifelong learning: Innovative
approaches to education and training through the Internet (pp. 2.10-2.14). Sheffield, UK: University of Sheffield. ISBN 1-899
323051.

Fisser, P., Held, P., & Moonen, J. (1997). Effectiveness and Efficiency in CSCL and CSCW, model and guidelines for measurement.
Deliverable of the MESH-project (MESH/T1.1/N006/V02). Enschede: Centre for Telematics and Information Technology.

Fisser, P., Moonen, J., & Collis, B. (1997). Cost-effectiveness analysis of the transition from a traditional to a dual or mixed mode
university. RUFIS '97 International Conference Proceeding, J. Hlavicka & K. Kveton (Eds.), p. 169-174. Prague: Czech Technical
University.

Fisser, P., Moonen, J., Clar, G., & Muylwijk, B. van (1997). Cost and effectiveness issues for universities in the transition to dual-
mode. Plato Project, European Commission, DGXIII. Deliverable nr 6 (26 p.). Bonn: Deutsche Telekom.

Fisser, P., Peters, O., & de Boer, W. (1999). Teacher or learner centred education? Evaluating the changing roles for academics and
students. Abstract Book of the CAL 99 conference: virtuality in education, what are the future educational contexts? (pp. 135-136)
London, UK: The Institute of Education.

Fisser, P.,Boer, W.F. de,Peters, O. (1998). Teacher or learner centred education? Changing roles for academics and students. Paper
presented at CAL 99 conference, London.

Gervedink Nijhuis, G., & Collis, B. (1997). Teleleren, zelfs in school. In R. van Dael & C. Metselaar (Eds.): De virtuele organisatie.
Deventer, Kluwer BedrijfsInformatie.
                                                              104
Gervedink Nijhuis, G.,Boer, W.F. de (1997). Evaluation of WP 4 and WP 5. W.F. de Boer & B.A.Collis (Eds.) In: FORUM WP 8,
Enschede: University of Twente, Faculty of Educational Science and Technology

Goffree, MILE op de werkvloer. Freudenthal Instituut

Gravemeijer, K.en Doorman, M. (1999). Context problemsin realistic mathematics education: a calculus course as an example.
Educational Studies in Mathematics 39: 111-129.

Haan, D. de, Fisser, P. & Wolf, H. de. (1997). ICT-gebruik in Hoger Onderwijs - Inventariserend onderzoek. OTEC rapport 97/R03.
Heerlen: Open Universiteit Nederland.

Held, P., Hettinga, M., Hinssen, P., Fisser, P., Kleine, E. de, Lugt, H. van de Steen, M., Verbiest, A., & Zeeuwen, E. (1998).
Computer supported Co-operative Work: model and guidelines. Deliverable of the MESH-project (MESH/Final
Deliverable/N16/V00). Enschede: Centre for Telematics and Information Technology.

Holsbrink - Engels, G. A. (1998). Gespreksvaardigheden verwerven met computerondersteunde rollenspelen. LOS Contact, 18(2),
29-30.

Holsbrink - Engels, G.A. (1997). Computer-based role playing for interpersonal skills training. Simulation & Gaming, an
international journal of theory, practice, and reserach. Newbury Park USA: Sage Publications.

Holsbrink - Engels, G.A. (1997). The effects of the use of a conversational model and opportunities for reflections in computer-
based role playing. Computers in Human Behavior. USA: Pergamon/ Elsevier Science Ltd.

Holsbrink - Engels, G.A. (1998). Computer-based role playing for interpersonal skills training. Enschede: University of Twente,
Faculty of Educational Science and Technology, Department of Instructional Technology. [proefschrift] Gepubliceerd op internet.
(pdf)

I.P.F. De Diana, L. Aroyo (1997). Knowledge Management for Networked Learning Environments: Applying Intelligent Agents,
PROO Report (Programmeringsstudie Onderwijstechnologisch Onderzoek).

Jansen, P.A., Fisser, P., & Terlouw, C. (2000). Designing Digital Learning Environments. Paper accepted for presentation at the
IFIP WG 3.1 Conference "Chile 2000: the bookmark of the school of the future". Viña del Mar, Chile, April 9th - 14th 2000.

Joke Droste, 1998, cinop, Een vergelijkend onderzoek naar teleleerplatforms

Kanselaar, G. (1997). De didactische functionaliteit van ICT. Levende Talen, 520, 264- 266.

Kanselaar, G. (1998) Leerlingen maken onderwijs; heeft de leerling in een digitale informatie-omgeving nog wel een
leermiddelenontwikkelaar nodig? In: Alice Hautvast (ed.) Digitalisering van leermiddelen. Proceedings nationaal seminar 9 april
1998.Amsterdam: Hogeschool van Amsterdam (ISBN 90 75064 06 3)

Kanselaar, G. (1998). Divisie C: Learning and Instruction 2: Learning Environments. Kroniek The AnnualMeeting of the American
Educational Research Association, April 13-17, 1998, San Diego. PedagogischeStudien, 75, 211-212.

Kanselaar, G. , Linden, J. L. van der, & Erkens, G. (1997). Samenwerkend leren in het studiehuis. In P. Leenheer, R. J. Simons & J.
Zuylen(Eds.), Didactische verkenningen van het studiehuis (pp. 76-89). Tilburg: MesoConsult

Kanselaar, G., de Jong, T., Andriessen, J., & Goodyear, P. (2000). New technonologies. In P.R.J. Simons, J. van der Linden & T.
Duffy (Eds.), New learning. (Kluwer Academic Publishers).

Kanselaar, G., Galen, F. van, Beemer, H., Erkens, G., & Gravemeijer, K. (1999). Grafieken leren met de computer. Utrecht: ISOR
en Freudenthal Instituut (ISOR 99.05; pp. 146). NWO-project 575-33-002. ISBN90-6709-034-4

Kanselaar, G., Jong, T. de, Andriessen, J.A., & Goodyear, P. (2000). New Technologies. In P.R.J. Simons, J.L. van der Linden, & T.
Duffy. New Learning . Dordrecht: Kluwer Academic Publishers.(pp. 49-72)

Kanselaar,G. (Ed.) (1999) Krachtige leeromgevingen in het natuurkunde onderwijs. Utrecht: Universiteit Utrecht, ISOR. NWO-
project 92024. ISBN (ISOR-00.03; pp. 232)

Kirschner, P.A. & Huisman, W. (1998). Drylaboratories in science education: Computer-basedpractical work. International Journal
                                                             105
of ScienceEducation, 20, 665-682.

Kirschner, P.A., Valcke, M.M.A. & van Vilsteren, P. (1997). Business Game Learning Environment: Design and development of a
competency-based distanceeducation business curriculum at the Open Universiteit. Distance Education, 18, 153-177.

Kirschner, P.A., Vilsteren, P. van, Hummel, H., &Wigman, M. (1997). The Design of a StudyEnvironment for Acquiring Academic
and Professional Competence. Studies in Higher Education, 22, ?-?.

Koedijk, M., van Oostendorp, H. & Andriessen, J.E.B. (submitted). A study into improvement of the Cognitive Walkthrough
Questionnaire. InternationalJournal of Human-computer studies.

Kuyper, M. (1998). Knowledge engineering for usability. Model-mediated interaction design of authoring instructional simulations.
University of Amsterdam.

L. Aroyo, D. Dicheva (1999). Information Retrieval and Visualisation within the Context of an Agent-based Information
Management System, Ed-Media'99 Conference, Seattle, USA

L. Aroyo, D. Dicheva. Conceptual Visualisation in a Task-based Information Handling Suppport System, submitted for Ed-Media
2000, Montreal, Canada.

L. Aroyo, I. De Diana, D. Dicheva (1998). Agents that Make Your Information Meaningful and Visible: An Agent-Based Visual
Information Management System, WebNet'98 Conference, Orlando, USA

L. Aroyo, I.P.F. De Diana, N. Diakov (1998). Agent-based Intelligent Management of Distributed Organisational Resources,
IT&P'98 Conference, Sofia, Bulgaria

L. Aroyo, P. De Bra (1999). Agent-oriented Architecture for Task-based Information Search System, In Proc. of
Informatiewetenschap'99 Conference, Amsterdam, The Netherlands.

L. Aroyo, P. Kommers (1999). (eds.) Special Issue on Intelligent Agents for Education and Training Systems, Vol. 10, 3/4, 1999,
Journal of Interactive Learning Research, AACE

L. Aroyo, S. Stoyanov, P. Kommers (1999). An Agent-oriented Approach for Ideational Support in Learning - Integration and
Impact. In Journal of Interactive Learning Research (JIRL) Special Issue on Intelligent Agents for Education and Training Systems,
Vo. 10, 3/4, 1999, AACE

Lazonder, A.W., Biemans, H.J.A., & Wopereis, I.G.J.H. (2000). Differences between novice and experienced users in searching
information on the World Wide Web. Journal of the American Society for Information Science, 51(6), 576 - 581.

Leseman, P.P.M., & de Jong, P.F. (1998). Home literacy: opportunity, instruction, cooperation, social-emotional quality. Reading
Research Quarterly, 33, 3, 294-318

Leseman, P.P.M., & Sijsling, F.F. (1996). Cooperation and instruction in practical problem-solving. Learning and Instruction, 26,
307-323

Leseman, P.P.M., Rollenberg, L., & Gebhardt, E. (in press). Co-construction in kindergartners free play. In H. Cowie, G.M. van der
Aalsvoort & N. Mercer (Eds). London: Pergamon

Limbach, R., de Jong, T. & Pieters, J. (1998b). The design of instructional simulation-based discovery learning environments: an
exploratory study. In: T. de Jong (Ed.), Evaluation of the SIMQUEST authoring system and SIMQUEST applications (pp. 17-40).
SERVIVE deliverable D6. Faculty of Educational Science and Technology. Enschede: University of Twente.

Limbach, R., de Jong, T. & Pieters, J. (1998c). The design of instructional simulation-based discovery learning environments and an
information system to support this design process. (1998c). EARLI-SIG Instructional Design.

Limbach, R., de Jong, T. Pieters, J., & Rowland, G. (1999). Supporting instructional design with an information system. In: Tj.
Plomp, J. van den Akker, N. Nieveen, K. Gustafson (Eds.) Perspectives on developmental research in education and training.
Kluwer Academic Publishers.

Limbach, R., de Jong, T., Pieters, J., & Rowland, G. (1999). Supporting instructional design with an information system. In J. van
den Akker, R.M. Branch, K. Gustafson N. Nieveen & T. Plomp (Eds.), Design approaches and tools in education and training (pp.
113-125). Dordrecht: Kluwer Academic Publishers.
                                                            106
Limbach, R., Weges, H. G., & Valcke, M. M. A. (1997). Adapting the delivery of learning materials to student preferences: Two
studies with a course model based on 'cases'. Distance Education - An International Journal, 18(1), 24-43

Linden, J. van der (27 mei 1998) Computergestuurd Spellingonderwijs. proefschrift Utrecht. Promotores: Prof. dr.E.H.F. de Haan en
Prof.dr. G. Kanselaar, copromotor: Dr. E.M.H. Assink.

Martens, R., Dekeyser, H., & Imbos, Tj. (1999). The innovative use of ICT in Methodology and Statistics education. Staff and
Educational Development International, 3, 85-101.

Martens, R.L. (1998). The use and effects of embedded support devices in independent learning. Ph.D. Thesis. Utrecht: Uitgeverij
Lemma BV.

Martens, R.L., Valcke, M.M.A., & Portier, S.J. (1997). Interactive learning environments to support independent learning: the
impact of discernability of embedded support devices. Computers & Education, 28, 185-197.

Martens, R.L., Valcke, M.M.A., Portier, S.J., Weges, H.G., & Poelmans, P.H.A.G. (1997). Demand-driven education with
interactive learning environments. In: Placing the Student at the Centre. Current Implementations of Student-Centered Education.
Maastricht, Netherlands, 20th AnniversaryConference, November 1996, ISBN 90-9010791-6, pp. 134 - 142.

Martens, R.L., Valcke, M.M.A., Portier, S.J., Weges, H.G., & Poelmans, P.H.A.G. (1997). Research with interactive learning
environments in three content domains: Descriptive statistics, continuous mathematics & substantive criminal law.
Distanceeducation, 18, 44-58.

Mast, C. van der, Verwijs, C., & Fisser, P. (2000). Collaborative Distance Learning using MESH Workstations. Paper accepted for
presentation at the Euromedia 2000 Conference, Antwerp, Belgium, May 8-10.

Min, F.B.M., (1997), 'De Digitale Leeromgeving'. Ed. M. Mirande, J. Riemersma & W. Veen (1997) ISBN 90-01-88662-0. Hst. 10.
pp. 149-, Wolters-Noordhoff Groningen

Min, F.B.M., (1997)Nieuwe ontwikkelingen op het gebied van computersimulaties en multimediale leermiddelen in het hoger
onderwijs: het World Wide Web en Java. Tijdschrift voor hoger onderwijs & managment; Themanummer 'Hoger Onderwijs Online',
no. 4. (Sept. 1997).

Min, F.B.M., (1998)Digitale leermiddelen in een wereld van zappen en zoeken. Paper. Proceedings van de Nationaal seminar
'digitalisering van leermiddelen', in samenwerking met New Book Economy - Building Informatica Society (NBE - BIS) en
Hogeschool van Amsterdam, Faculteit Economie en Informatie. ISBN 90 75064 06 3 (pag. 45 - 51)

Min, F.B.M., (1998)Van MacTHESIS tot JavaTHESIS. In AppleWorld, nr. 10, 15e jaarg. Okt. 1998, p9-11.

Min, F.B.M., (1999)Interactive Micro-worlds on the World Wide Web. Int. J. of Continuing Engineering, Education and Long-life
Learning, vol.9, no.2/3/4, p.302-314, ISSN 0957-4344. (Also published on the web)

Min, F.B.M., en J. Sikken (1997)Java-applets en leeromgevingen voor simulatie op het WEB. Artikel in: Informatie Bulletin, het
blad van de Vereniging voor informatiekunde en informatietechnolgie in onderwijs; en School en Computer, 9e jaargang, nummer 2,
pp. 20-22.

Min, F.B.M., P. Kommers, H. Vos and C. van Dijkum (1999)A concept model for learning; an attempt to define a proper relations
scheme between instruction & learning and to establish the dynamics of learning in relation to certain political concepts. Prepared at
the Int. J. of Continuing Engineering Education and Long-life Learning. (Also published on the web)

Min, F.B.M., P.Kommers, H. Vos en C. van Dijkum (1998) (Conceptversie)

Mooij, T. (1999). Guidelines to Pedagogical Use of ICT in Education. Paper presented on the eighth conference of the #European
Association for Research on Learning and Instruction' (EARLI), Göteborg

Mooij, T. (1999). ICT - Support in Early Childhood Education: a Prototype. Paper and software demonstration. Eighth conference of
EARLI, Göteborg.

Mooij, T. (in press). ICT to optimise didactic management in early education. In C. Day (Ed.), EERA yearbook.

Mooij, T., & Waller, T. (submitted). Literacy and ICT: Curriculum and software design in early education.
                                                             107
Mooij, T., Terwel, J., & Huber, G. L. (in press). A social perspective on new learning. In R.-J. Simons, J. L. van der Linden, and T.
M. Duffy (Eds.), New Learning. Dordrecht, the Netherlands: Kluwer.

Moonen, B en Voogt, J. , 1998 http://users.edte.utwente.nl/moonenb/paperteled98.htm

Moonen, B., & Voogt, J. (1998). Using Networks to Support the Professional Development of Teachers. Journal of In-service
Education, 24(1), 99-110.

Moonen, B., & Voogt, J. (1999). Teacher INservice Training In Networks. Journal of Online Learning, 10(3), 9-16

Moonen, J. & Collis, B.(1997). Cost of flexible and distance learning. In R. J. Seidel & P. R. Chatelier (Eds.), Virtual reality:
Training's future (pp. 161-168). New York: Plenum Press.

Moonen, J., Fisser, P., & Muijlwijk, B. van (1998). PLATO: wiijs maar niet tot elke prijs. Onderwijs Research Dagen, 13 -15 May
1998. University of Twente, The Netherlands.

Onstenk J., 1997, Kernproblemen, ICT en Didactiek van het beroepsonderwijs, SCO Kohnstamm

Onstenk, J en Meijer, J (1998), http://www.educ.uva.nl/bvenet/elo/

Oonk, pioniers in MILE publikatie. Freudenthal Instituut

P. Kommers, L. Aroyo, S. Stoyanov (1998). Agent-Based Instructional Design Model for Cognitive Mapping, Ed-Media'99
Conference, Seattle, USA

Pieter de Vries (1999), Telelearn case studies report costing issues in flexible and distance learning, CINOP

Röling, N. & De Jong, F.P.C.M. (1998). Learning: introductionto the special issue. The Journal of Agricultural Education and
Extension. International Journal on changes in agricultural knowledge and a

Ronny F.A. Wierstra, Gellof Kanselaar & Jos. L. Van der Linden ( submitted, april 1998). Learning environment perceptions of
European students. Learning Environments Research: An International Journal

S. Stoyanov, L. Aroyo, P. Kommers (1999). Intelligent Agent Instructional Design Tool for a Hypermedia Design Course, AI-ED'99
Conference Le Mans, France.

S. Stoyanov, L. Aroyo, P. Kommers, I. Kurtev (1999). SMILE Creator: A Web-based Tool for Problem Solving, WebNet'99
Conference, Hawaii, USA.

Sandberg, J.A.C. & Andriessen, J.E.B. (1997). Where is AI and how about Education? In: B. du Boulay & R. Mizoguchi (eds.),
Artificial Intelligence in Education: Knowledge and media in Learning Systems. Amsterdam: IOS Press. ISBN 90 5199 353 6. pp.
545-552

Savelsbergh, E., de Jong, T., & Ferguson-Hessler, M.G.M. (1998). Competence related differences in problem representations. A
study in physics problem solving. In M. Van Someren, P. Reimann, H. Boshuizen, & T. de Jong (Eds.), Learning with multiple
representations (pp. 263-283). Oxford: Elsevier Science.

Savelsbergh, E., de Jong, T., & Ferguson-Hessler, M.G.M. (in press). Physics learning with a computer algebra system: Towards a
learning environment to promote elaborate problem representations. Journal of Computer Assisted Learning

Smeets, E., & Mooij, T. (1999). Time on task, interaction and information handling in multimedia learning environments. Journal of
Educational Computing Research, 21(4), 479-494.

Stam, H. (1998). Teleleren 'binnenschools'; interview met Gerard Gervedink Nijhuis. TINFON; Tijdschrift voor informatica-
onderwijs, juni (7), 59-61.

Swaak, J. (1998). What-if. Discovery simulations and assessment of intuitive knowledge. University of Twente.

Swaak, J., van Joolingen, W.R., & de Jong, T. (1998). Supporting simulation-based learning; the effects of model progression and
assignments on definitional and intuitive knowledge. Learning and Instruction, 8, 235-253.

                                                              108
Sweller, J., van Merrienboer, J.J.G, & Paas, F.G.W.C. (1998). Cognitive Architecture and Instructional Design. Educational
Psychology Review, 10, 251-196.

Tebbe, N.,Agelinks, A.,Peters, O.,Boer, W.F. de (1997). The Parallel Instruction Theory, a Philosophy for Multi-windowing
Environments

Valcke, M. & Martens, R.L. (1997). An interactive learning and course development environment: context, theoretical and empirical
considerations, in M. Wassenberg & H. Philipsen (eds.), Placing the student at the centre: current implications of student-centered
education, pp. 196-207. Maastricht: Universiteit Maastricht.

Valcke, M.A.A., & Martens, R.L. (1997). Aninteractive learning and course developmentenvironment: Context, theoretical and
empiricalconsiderations. Distance Education, 18, 7-23.

Valcke, M.M.A, Martens, R.L., & Weges H.G. (1997). The design and production of flexible learningmaterials: an introduction to
the Mercator system. In: Weges, H.G. and Wessels, L.H.M. (redactie), ICT gebruik en COO binnen de Letteren
enCultuurwetenschappen. Mogelijkheden tot innovatieen samenwerking. Verslag van de
ConsortiumdagLetteren/Cultuurwetenschappen op 18 september. Heerlen: Consortium Innovatie Hoger Onderwijs. ISBN 90-
3581697-8. Pp. 47-56.

Valcke, M.M.A., Kirschner, P.A. & Hermans, H. (1998). Educación a distancia basada en la competencia: consideraciones para el
diseño. In: Fainholc, B., (ed.), La massmediatica en la educación: controversias y esperanzas. Buenos Aires: AiqueEditor S.A.

van de Ven, M. 1998. Instructies bij Computersimulaties in het Technisch Onderwijs. Delft: DUP. Dissertatie.

van Joolingen, W.R., & de Jong, T. (1997). An extended dual search space model of learning with computer simulations.
Instructional Science, 25, 307-346.

Van Joolingen, W.R., King, S., & de Jong, T. (1997). The SimQuest authoring system for simulation-base discovery environments.
In B. du Boulay & R. Mizoguchi (Eds.), Knowledge and media in learning systems (pp. 79-87). Amsterdam: IOS

Van Merrienboer, J.J.G (1999). Cognition and Multimedia Design (inaugurele rede). Heerlen: Open Universiteit Nederland.

Van Merrienboer, J.J.G. (1997). Training Complex Cognitive Skills. Englewood Cliffs, NJ: Educational Technology Publications

Van Someren, M., Reimann, P., de Jong, T., & Boshuizen, H. (Eds.), The role of multiple representations in learning and problem
solving. Elsevier Science

Veen, J. van der, Kamp, I. van de, & Collis, B. (1997). Web-omgevingen voor projectonderwijs: Mogelijkheden voor een rijke
leeromgeving. (Web environments for project-based education: Possibilities for a rich learinng environment). In M. Mirande, J.
Riemersma, & W. Veen (Eds.), De digitale leeromgeving (The digital learning environment) (pp. 193-204). Walters-Noordhoff
Hoger Onderwijs Reeks. Groningen: Walters-Noordhoff. ISBN 90 01 88662 0

Veen, J. van der,Boer, W.F. de,Ven, M. van de (1999). W3LS: Evaluating World Wide Web Learning Support

Veen, J. van, Gervedink Nijhuis, G.J., Collis, B. & Jones, V. (1998). Het gebruik van workflow-tools bij projectonderwijs.

Veerman, A, 1999, Collaborative Argumentation in Academic Education, Learning & Teaching Argument. S. Mitchell & R.
Andrews (Eds.) Middlesex, UK.Heinemann-Boyton/Cook, UK.

Veerman, A, 1999, Software for problem solving through collaborative argumentation, Foundations of argumentative text
processing. P. Coirier & J. Andriessen (Eds.). AUP, The Netherlands.

Veerman, A. & Andriessen, J.E.B. (submitted). Co-constructing meaning through diagram mediated electronic discussion. Special
Issue of the InternationalJournal of AI in Education.

Veerman, A., 1997, Aspects of designing an educational on-line computer conference, Internal rapport (English). August, 1997

Veerman, A., 1998, Samen schrijven via Internet [Collaborative writing through the Internet], Didactief (11), Nov/Dec., 1998

Veerman, A., 1999, Enhancing learning through electronic discussion, Computers &
Education related to the CAL99, Elsevier Science Ltd, London (April, 1999)

                                                            109
Veerman, A.L. & Andriessen, J.E.B. & Kanselaar, G. (submitted to ETR&D). Collaborative Learning through Argumentation in
Electronic Environments.

Veerman, A.L. & Andriessen, J.E.B. & Kanselaar, G. (submitted toInstructional Science). Collaborative Argumentation in
Academic Education.

Veerman, A.L., Andriessen, J.E.B. & Kanselaar, G. (1999). Collaborative learning through computer-mediated argumentation. In: C.
Hoadly & J. Roschelle (Eds.), Proceedings of the third conference on Computer supported Collaborative Learning. Palo Alto:
Stanford University, pp. 640-650.

Veerman, A.L., Andriessen, J.E.B. & Kanselaar, G. (2000). Enhancing learning through synchronous electronic discussion.
Computers & Education 34 (2-3), 1-22.

Veermans, K. & Joolingen, W.R. van (1998). Using induction to generate feedback in simulation-based discovery learning
environments. In: B.P. Goetl, H. M. Halff, C.L. Redfield, V.J. Shute (Eds.) Intelligent Tutoring Systems, 4th International
Conference, Sa Antonio, TX USA. (pp. 196-205). Berlin: Springer

Verwijs, C. (1998)ISBN: 90-365 111 51. P. 213A mix of core and complementary media. New perspectives in media-decision
making

Veugelers, W. & Zijlstra, H. (1998). Transforming professional development through networking: Network Upper Secondary
Education University of Amsterdam. Paper presented at the annual conference of the AERA, San Diego, USA, April 1998.

Veugelers, W. & Zijlstra, H. (1998). Learning together: INSET in Networks. In: West-Burnham, J. & O'Sullivan, F. (Eds.).
Leadership & Professional Development in Schools . (157-163). London: Pitman Publishing.

Volman, M. & Eck, E. van (1998). De emancipatie-effecten van 'Investeren in voorsprong'. I&I Informatie en Informatiebeleid, 16
(1) 23-28.

Vries, de S.A. (1997) ISBN: 90-9009157-2. P.204 Aanpasbare courseware: Ontwerp en gebruik binnen het Voortgezet Onderwijs

Wetterling, J. Teachers, students and the university walking together in one direction: analyzing the potential for ICT in higher
education from different perspectives. Paper for Ed-Media 2000.

Wetterling, J., Moonen, J. Supporting Telelearning at the University of Twente: the Idylle Project. In: K.Lehman (ed.), Studieren
2000: Alte Inhalte in Neuen Medien. Muenster: Waxmann. 1999.

Wierstra, R.F.A., Kanselaar, G., Linden, J. L. van der &Lodewijks, H. (submitted, april 1998). Learning environment perceptions of
European students. Learning Environments Research: An International Journal.

Winnips, J. C., Gervedink Nijhuis G.J. (1999). Het vak ISM-1 door de jaren heen: Naar een WWW-omgeving met
voortgangsondersteuning. In J. M. Pieters, T. Plomp & L. Odenthal(Eds.): 20 Jaar Toegepaste Onderwijskunde: Een kaleidoscopisch
overzicht van Twents onderwijskundig onderzoek. pp. 131-142. Enschede: Twente University Press.




                                                             110

Opzoek

  • 1.
    Op zoek naarkristallisatie van ICT in het Onderwijs Voorstel voor accenten in researchprogramma’s en kennismanagement Een programmerings studie uitgevoerd op verzoek van de Programmaraad Onderwijs-Onderzoek (PROO) van NWO P.C. van den Dool J.W.G. Geerligs J. Massy G.J. van Oel J.P. van Schie Juli 2000 Zie ook www.observETory.com
  • 2.
    Inhoudsopgave 1 Aanleiding en context 3 1.1 Aanleiding: update programmering gewenst 3 1.2 Context: Door ICT naar een dynamisering van de didactiek 3 1.3 Conclusie in de vorm van vele vragen 6 1.4 De opbouw van het rapport 6 2 Eerste benchmarking ICT en onderwijs 9 2.1 Ambities met ICT zijn groot, óók binnen het onderwijs 9 2.2 Snapshot benchmarking: waar staan we? 9 2.3 Internationale indicatoren en trends 10 2.4 Conclusie 18 3 Het onderzoekslandschap: ICT en onderwijsonderzoek in Nederland 19 3.1 De Programmeringstudie "Van didactische driehoek naar lerend veelvlak" 19 3.2 De aanvragen voor de programmeringen 1999 en 2000 21 3.3 Het landschap geportretteerd 22 3.4 Conclusies en aanbevelingen 28 4. Kaart en agenda voor de kennisbehoeften ‘ICT èn Onderwijs’ 29 4.1 De filosofie achter de kaart voor ‘ICT èn onderwijs’ 30 4.2 Samenvatting van de belangrijkste conclusies 31 4.3 De kaart voor ICT-onderzoek en –kennismanagement 33 4.4 De agenda voor de (onderwijs)onderzoeks- en onderwijspraktijkwereld 43 4.5 Conclusies en aanbevelingen 51 5. Overzicht en evaluatie van internationale programma’s & projecten 53 5.1 Present policy and programmes of the EU on R&D 53 5.2 Interagency Education Research Initiative (IERI) 62 5.3 Een selectie van internationale projecten 66 5.4 Conclusies en aanbevelingen 74 6. Nieuwe thema’s en accenten binnen het PROO programma 2001 77 6.1 Een nieuwe ordening 77 6.2 Thema 1: Educatieve functies van ICT: interactie van product en proces 80 6.3 Thema 2: E-ICT expertise: digital fluency en de organisatie van expertise ontwikkeling 84 6.4 Thema 3: E-ASPECTEN van onderwijs: ICT als facet binnen onderwijs 91 6.5 Typen onderzoek en aanvullende criteria 98 6.6 Tenslotte 99 Bijlage A. Nederlandse literatuur ICT en onderwijs 1997-1999 101 1
  • 3.
  • 4.
    1 Aanleiding en context In dit hoofdstuk geven we kort aan waarom het wenselijk is om opnieuw een programmeringskader voor ICT en Onderwijs te ontwikkelen. Men zegt wel dat op het WWW de ontwikkelingen elke drie maanden een jaar verder zijn. In dat licht is de vorige programmering1 alweer 8 jaar oud! Dat is uiteraard wat overdreven, veel is nog van toepassing. Maar toch, ook de ontwikkelingen op het vlak van de integratie van ICT in het onderwijs gaan snel. Dat blijkt bijvoorbeeld wel uit de gegevens van de ICT monitor2. Zie ook de cijfers in hoofdstuk 2. Ook kwalitatief gaan de ontwikkelingen snel zo blijkt ook de ICT Schoolportretten van de Inspectie van whet Onderwijs3. Bent u recent nog wel eens in een klaslokaal van een basisschool geweest? Ziet er in veel gevallen echt anders uit dan een paar jaar geleden hoor! In dit hoofdstuk schetsen we in hoofdlijn iets van het debat rond ICT, de nieuwe economie, digitaal Nederland en wat dat met verbetering van de kwaliteit van het onderwijs van doen zou kunnen hebben.We sluiten af met de opbouw van dit rapport. Daarbij geven we ook aan wat de belangrijkste verschillen en overeenkomsten zijn met de eerdere programmering: breedte versus focus! 1.1 Aanleiding: update programmering gewenst De Programma-Raad OnderwijsOnderzoek (PROO) wil gericht aandacht besteden aan de kennisleemtes in de onderwijstechnologie en aan vraagstukken rond de relatie tussen ICT en Onderwijs. Sedert 1998 is bij NWO in de rondes voor het programma van 1999 en 2000 onderzoek ingediend naar aanleiding van de programmeringsstudie “Van didactische driehoek naar lerend veelvlak”. Gelet op de snelle ontwikkelingen op het terrein van ICT en onderwijs had de PROO behoefte aan een grondige update van de programmering. Op basis van de ervaringen met de programmeringstudie van 98, aan de hand van een verkenning van het onderzoekslandschap in Nederland, een internationaal overzicht van de relatie tussen research, ontwikkeling en innovatieve praktijk en op grond van de ontwikkeling in beleid en praktijk wordt in deze tekst een nadere prioritering en accentuering van onderwijsonderzoek op het terrein van ICT en onderwijs aangegeven. 1.2 Context: Met ICT naar een dynamisering van de didactiek? Aandacht voor ICT staat hoog op de beleidsagenda voor de onderwijsontwikkeling. Er bestaan grote verwachtingen met betrekking tot de bijdrage die ICT kan leveren aan de oplossing van een grote variatie aan onderwijsproblemen. In de onderwijspraktijk en het onderwijsbeleid is de laatste tijd meer aandacht ontstaan voor de vraag naar de inhoudelijke en de onderwijskundige betekenis van ICT. Zo wijst de Onderwijsraad met nadruk op de noodzaak meer kennis te ontwikkelen rond het thema “dynamisering van de didactiek” met behulp van ICT (zie www.onderwijsraad.nl). Ook de minister van onderwijs is bij de kamerbehandeling van de nota Onderwijs-Online in de zomer van 1999 heel 1 Zie http://projects.edte.utwente.nl/proo/ P.C. van den Dool, J.C.M.M. Moonen en A.G. Kraan (1998) Van didactische driehoek naar lerend veelvlak, naar een researchprogramma met impact, NWO Den Haag 2 www.ictmonitor.nl Zie bijvoorbeeld de snelle ontwikkelingen op het vlak van de infrastructuur in het basisonderwijs. 3 In het voorjaar van 2000 heeft de Inspectie van het onderwijs een vijftal portretten gemaakt als proeve voor een grotere meerjarige reeks. Op de ontwikkeling in de scholen (basisscholen en een PABO) valt nog van alles aan te merken maar het beeld dat ontstaat is er een van dynamiek, beweging, vallen en opstaan maar vooral ook voortgang boeken. Na de zomer van 2000 zijn deze portretten te vinden op www.owinsp.nl 3
  • 5.
    helder geweest inzijn stelling dat de onderwijsinhoudelijke benutting van ICT de komende jaren hoog op de agenda dient te staan (zie ook www.ictenonderwijs.nl). Vanuit de centrale overheid wordt zwaar ingezet op: a) De ontwikkeling van Kennisnet; b) Nascholing van docenten; c) Aandacht voor de beheersproblemen; En beperkter op d) Stimuleren van de markt voor educatieve software ontwikkeling; Daarnaast wensen de bewindslieden van OCenW waar zinvol de te ondernemen acties nadrukkelijker en directer te verbinden met andere onderwijsvernieuwingen als: - kwaliteit van de leraar, - weer samen naar school, - het studiehuis, -onderwijsproblemen rond klassenverkleining en de verbetering van de onderwijskansen door vergroting van de betrokkenheid van de ouders bij de school, ontwikkeling van het VMBO, versterking van het bètatechnisch onderwijs. Al deze punten komen bij diverse prioriteiten van het PROO programma 2001 terug en dus niet alleen bij ICT. Zie bijvoorbeeld het thema leerkracht bij beroepsonderwijs. Juist die dwarsverbindingen zullen in nieuwe onderzoeksvoorstellen wederom van doorslaggevend belang zijn om het onderzoek een strategische functie te geven. ICT in het curriculum is noch een revolutie noch een rimpeling. ICT bij onderwijzen en leren betekent op de langere termijn een structurele en culturele verschuiving in de constellaties van rollen en functies binnen de onderwijsleerprocessen. Het lijkt erop dat digitalisering ook op het onderwijs, net als op andere segmenten van de maatschappij een duurzaam en diep doordringende invloed zal hebben. Zie bijvoorbeeld ook het SMO boek 1998-84. (www.smo.nl) waarin ook aandacht gevraagd wordt voor de andere positie van de leerling in een digitale cultuur. Door NWO is in samenspraak met diverse departementen eveneens een initiatief genomen om een (bescheiden) stimuleringsprogramma onder de noemer Maatschappelijke Effecten Elektronische Snelweg in te richten. In 2000 is daarvoor de eerste selectieronde. Het gaat om vraagstukken rond de betekenis van de Elektronische snelweg voor arbeidsorganisaties, arbeidsmarkt, sociaal culturele participatie, ruimtelijke ontwikkelingen en onderwijs en scholing. Drie perspectieven staan daarbij centraal: nieuwe vormen van bedrijvigheid en arbeid, toegankelijkheid en verdeling en maatschappelijke transformaties. Ook hier blijken vraagstukken rond de betekenis van ICT voor scholing en rond digitale geletterdheid tot de kern van het onderzoeksdomein te behoren5. Daarnaast wordt de afgelopen tijd steeds vaker gesignaleerd dat de integratie van ICT in het onderwijs niet als een geïsoleerd verschijnsel behandeld dient te worden. Het kabinet heeft in haar recente nota “De Digitale Delta” duidelijk aangegeven welke relaties er liggen tussen de stimulering van de kenniseconomie, de ontwikkeling van zaken als e-commerce en het belang van de ontwikkeling van kennis en vaardigheden binnen het onderwijs. Ook in Europees verband worden de relaties tussen de ontwikkeling van de kennissamenleving en de ontwikkeling van digitale vaardigheden steeds vaker benadrukt. (zie www.minez.nl en www.nederlandgaatdigitaal.nl) Tevens wordt in toenemende mate en door een bredere groep aan partijen erkend dat ICT en onderwijs ook gezien kan worden als facet van andere beleidsprioriteiten en beleidsoperaties binnen het onderwijs zelf. Veel genoemde thema’s in dit verband zijn onderwijskansen en 4 Zie K.Bakker, P. Conijn, P.C. van den Dool en W.J. Kohnstapel-Lubbers, (1998) De digitale revolutie in het onderwijs: ICT als deus ex machina. SMO, Den Haag, 5 Zie in dit verband www.nwo.nl de site van MAG en bij de RUG de INFOMES site via GAMMA. 4
  • 6.
    achterstandsbestrijding, tegengaan voortijdigschoolverlaten, klassenverkleining, professionaliteit en arbeidsomstandigheden docenten, de relatie onderwijs en samenleving, de relatie onderwijs en cultuur de relatie onderwijs en bedrijfsleven. Steeds staat de vraag centraal welke ondersteuning de inzet van ICT kan bieden voor de benadering van die beleidsproblemen. Op zich kunnen deze ontwikkelingen gezien worden als een erkenning dat ICT diep gaat ingrijpen in vorm en aard van diverse maatschappelijke verschijnselen. In dat verband heeft het kabinet ook besloten tot een meerjarige en intensieve verkenning van een aantal verschijnselen onder de noemer “Infodrome “ (zie www.infodrome.nl). De Wetenschappelijke Raad voor Regeringsbeleid (WRR)6, heeft in een van haar huidige onderzoeks- en advieslijnen ook aandacht voor de rol van kennismanagement in de maatschappij in relatie tot arbeidsmarktdynamiek, waarbij ze stelt dat "De voortgaande technologische ontwikkeling, internationalisering en informatisering heeft ingrijpende consequenties voor het belang van kennis in de samenleving". Ook de voorgenomen verkenning van de Raad voor Maatschappelijke Ontwikkeling op het terrein van ICT en maatschappelijke participatie. (www.rmo.nl) past in deze verbreding van de belangstelling voor ICT. Het SCP heeft reeds gepubliceerd over de mogelijke maatschappelijke tweedeling. In haar studie naar de digitale leefwereld geeft zij aan dat toegang tot infrastructuur, netwerken en PC’s thans een rol speelt bij een digitale tweedeling en aandacht behoeft. Tevens laat zij zien dat in toenemende mate de beschikking over digitale vaardigheden cruciaal wordt. (www.scp.nl) In het werkplan voor 2000 van de nieuwe directie ICT binnen het ministerie van onderwijs cultuur en wetenschappen komen de genoemde thema’s ook nadrukkelijk terug. Daarnaast geldt dat deze directie zich nadrukkelijk ten doel stelt de monitor- en analyse functie op het vlak van ICT en onderwijs verder te versterken. Tevens ambieert men de vormgeving van een “onderwijstechnologiebeleid”. Onder een onderwijstechnologiebeleid verstaan we een systematische stimulering van de aanwending van nieuwe technologie in het onderwijs. Naast het stimuleren van investeringen in hard- en software en nascholing moet een onderwijstechnologiebeleid zich ook vooral richten op het aanjagen van innovatie en het ontwikkelen en verspreiden van nieuwe kennis en het ontsluiten van ervaringskennis. We zullen daar in hoofdstuk 4 nader op ingaan. Ook het toezicht van de inspectie van het onderwijs richt zich sinds kort ook expliciet op het aspect van de “integratie van ICT in het onderwijs” in relatie tot de kwaliteit van het onderwijs binnen de diverse sectoren Mede onder invloed van Investeren en Voorsprong en Onderwijs-Online heeft het aspect ICT in toenemende mate aandacht gekregen binnen de toetsingskaders van de inspectie7. (zie www.owinsp.nl). Zo wordt in de voortgangsrapportage van de minister van onderwijs, cultuur en wetenschappen aan de TK over de uitvoering van het beleid van Onderwijs-Online, aangekondigd dat de inspectie de opdracht heeft gekregen schoolportretten op te stellen waaruit een nader beeld op basis van praktijkervaringen moet ontstaan over de feitelijke integratie van ICT in de onderwijsleerprocessen en leermiddelen, expertise van docenten en de onderwijskundige bedrijfsvoering van scholen. Deze kwalitatieve inspectie-indrukken beogen een bijdrage te leveren aan het debat over de dynamisering van de didactiek met behulp van ICT. Zomer 2000 zijn de eerste vijf schoolportretten gepubliceerd (zie www.owinsp.nl) Beantwoording van vragen naar de mogelijkheden van ICT binnen het onderwijs, naar de randvoorwaarden en effecten daarvan en ook een zinvol debat over de dynamisering van de didactiek 6 http://www.wrr.nl 7 Zie de Onderwijsverslagen over 1998 en 1999 waarin expliciet aandacht gegeven wordt aan de integratie van ICT in a) de onderwijsleerprocessen en de onderwijsleermiddelen; b) de expertise van onderwijzend en niet onderwijzend personeel en: c) de onderwijskundige bedrijfsvoering van de scholen en instellingen. 5
  • 7.
    met behulp vanICT, kan alleen plaatsvinden indien diverse soorten kennis op dat terrein beschikbaar komen. Diverse soorten van onderzoek en andere vormen van kennisverwerving en kennis presentatie zijn daartoe noodzakelijk. Het beschikbaar krijgen van die grote variatie aan kennis vraagt om een grote diversiteit aan onderzoeks- en ontwikkelingswerk. In dat verband is ook belangrijk de vraag die de Tweede Kamer heeft gesteld naar aanleiding van het advies van de PROO om een stimulans te geven aan het onderwijstechnologisch onderzoek. Ook bij de politiek bestaat begrip voor het feit dat een majeure operatie als de integratie van ICT in het onderwijs, investeringen in kwaliteit en kwantiteit aan kennis- en onderzoeksprogramma’s noodzakelijk maakt. Ook in juni 2000 is bij de behandeling in het parlement opnieuw duidelijk geworden dat de politiek de vinger aan de pols wil houden op het vlak van de onderwijskundige innovatie en dynamisering. 1.3 Conclusie in de vorm van vele vragen Samenvattend kunnen we concluderen dat er vele kennisleemtes zijn rond ICT en onderwijs. Op welke plaatsen in het onderwijs is de toepassing van informatie- en communicatietechnologie problematisch als gevolg van een tekort aan kennis? In de dynamiek van toenemende ICT- mogelijkheden en ICT-gebruik is niet direct duidelijk wat de precieze aard van die problemen is. Is het gebrek aan visie op de samenleving of op de rol van onderwijs in de samenleving die door ICT veranderd is, is het een gebrekkige ICT-infrastructuur, is er te weinig geld, of is er een tekort aan kennis? Hoe de kennisvraag voor de onderwijstechnologie te articuleren? Welke ICT-technologie kan hulpmiddelen in het onderwijs vervangen (substitutie)? Waar kan het onderwijs met ICT van binnenuit het leerproces vernieuwen (interne transformatie)? Welke nieuwe leerprocessen kunnen met ICT worden ontwikkeld (design)? Welke nieuwe leerprocessen kunnen worden gerealiseerd (externe transformatie)? In dit rapport gaan we eerst op zoek naar antwoorden op deze vragen om vervolgens in hoofdstuk 6 prioritaire accenten voor nieuw onderwijsonderzoek te formuleren. 1.4 Opbouw van het rapport8 Het rapport geeft in hoofdstuk 2 een korte schets van de kerncijfers over ICT en Onderwijs in Nederland in een internationale context. Vervolgens wordt in hoofdstuk 3 een schets gegeven van het onderzoekslandschap op het vlak van ICT en onderwijs. Tevens gaan we in op de ervaringen met de onderzoeksthema’s uit de PROO programma’s van 1999 en 2000. In hoofdstuk 4 gaan we nader in op de vraag naar de kennisbehoeften. Op welke punten is behoefte aan nieuwe kennis rond ICT en onderwijs. We gaan in op vragenstellers en de issues die zij inbrengen. Het hoofdstuk gaat ook nader in op een bredere strategie voor het beantwoorden van de kennisvraag. Naast fundamenteel strategisch onderzoek spelen namelijk ook andere vormen van kennisproductie en kennisverspreiding een rol. Met name op het vlak van innovatief ontwerp van onderwijs en “design experiments” is een joint venture vanuit NWO met andere partijen gewenst en mogelijk. In hoofdstuk 5 presenteren we aantal internationale ontwikkelingen rond de verbinding van wetenschappelijk onderzoek met ontwikkelingswerk en praktijkinnovatie op het terrein van ICT en onderwijs. In hoofdstuk 6 wordt op basis van de gecumuleerde bevindingen in de voorgaande hoofdstukken een herordening van het programmeringskader en nieuwe thema's en accenten voor nieuwe onderwijsonderzoek voor 2001 en verder beschreven. 8 Het rapport is het resultaat van teamwork. Hoofdstuk 1 is geschreven door Van den Dool, hoofdstuk 2 door Ten Brummelhuis (OCTO) Van den Dool en Van Schie, hoofdstuk 3 door Van Oel, hoofdstuk 4 door Geerligs en Van den Dool, hoofdstuk 5 door Massy en Van Schie en hoofdstuk 6 door Van den Dool en Van Oel. 6
  • 8.
    Op onderdelen zoalsde hoofdstukken 2, 3 en 5 heeft deze studie het karakter van een “Stand van Zaken” overzicht. In dat verband hebben we wel eens met een (wat jaloers) schuin oog gekeken naar een publicatie als het Educational Media and Technology Yearbook waarvan in 2000 alweer de 25ste versie verscheen9. Een mooi overzicht met trends, thema’s, onderzoeksproductie, experts die in het zonnetje worden gezet en vooral veel feitelijke informatie over instituten en programma’s. Voor een verheldering van de kaart van de onderwijstechnologie in Nederland zou het een goede zaak zijn een dergelijk jaarboek ook in Nederland te gaan maken! De aard van deze programmering is deels dezelfde en deels anders als de programmering “Van didactische driehoek naar lerend veelvlak” van 199810. Ook nu gaan we in op de ontwikkelingen in de contexten van maatschappij, beleid en praktijk. We besteden nu geen aandacht aan de technologische ontwikkelingen anders dan signaleringen op het vlak van de infrastructuur in hoofdstuk 2. In feite bevat het lerend veelvlak een brede caleidoscoop aan thema’s, weliswaar geordend en geprioriteerd maar wel omvattend. In deze programmering zijn we enerzijds selectiever door binnen de oude thema’s een beperkt aantal accenten uit te diepen en prioriteit te geven. Dat kon ook op basis van de ervaringen met de eerdere programmering en door een aantal convergerende trends die gesignaleerd kunnen worden. Zie de specifieke prioriteiten bij thema’s 1 “Educatieve functies van ICT: interactie van product- en proceskarakteristieken” met als accenten a) “interactie tussen productkenmerken van ICT en procesaspecten van het leren bij representatie- en visualisatietechnieken”; b) “vakdidactische vraagstukken”; c) “internet als onderzoeksomgeving” en 2 “E-ICT expertise: de organisatie van de educatieve ICT expertise ontwikkeling” met als accenten: d) “ICT competenties van docenten”; e) “verwerven van ICT competenties”; f) “digitale geletterdheid bij leerlingen en volwassenen; Het thema 3: “E-aspecten van onderwijs: ICT als facet van onderwijsproblemen” is anderzijds weer heel breed van karakter. Gelet op de beperkte conceptualisering op dit terrein kiezen we hier voor een meer open benadering rond een aantal thema’s. g) “digitale tweedeling”; h) “digitale klassenverkleining”; en i) “de cultuur van het internet”. Signaalwoorden in ons advies zijn: a) Focus op de relatie tussen karakteristieken van de ICT producten en middelen en de kenmerken van verloopsvormen van de onderwijsleerprocessen. Verdieping en speciale aandacht voor de werking van hulmiddelen voor visualisering en schematisering; b) Speciale aandacht voor de expertise ontwikkeling van docenten rond digitale vaardigheden en de educatieve aanwending van ICT binnen het onderwijs; c) Verbreding naar onderzoek waarin de relatie tussen ICT en andere facetten van het onderwijsbeleid centraal staan; d) Slim combineren van diverse vormen van kennisontwikkeling, kennisverwerving, praktijkkennis en ervaringsuitwisseling door systematische samenwerking tussen onderzoekers, ontwikkelaars, ICT ontwerpers en innovatieve praktijk. 9 Zie Branch (R.M.) en Fitzgerald (M.A.) 2000, Educational Media and Technology Yearbook, Libraries Unlimited Englewood 10 zie noot 1 voor de volledige verwijzing 7
  • 9.
  • 10.
    2 Eerste benchmarkingICT en onderwijs11 In dit hoofdstuk gaan we in op de vraag waar Nederland staat op het vlak van ICT en Onderwijs. Het is een goed gebruik om voor lastige vraagstukken je steeds af te vragen: en hoe doen ze dat over de grens? Elders in Europa en vooral ook in de voortgeschreden regio’s elders op de wereldbol. In dit hoofdstuk een eerste weerslag van een poging daartoe. Er wordt veel onderzocht op het vlak van ICT maar voordat we betrouwbare en vergelijkbare indicatoren hebben op dit nieuwe terrein dan zijn we wel wat jaren verder. In dit hoofdstuk baseren we ons op wat materiaal dat over ICT en onderwijs in een comparatieve context beschikbaar is. De empirische basis voor een gefundeerd oordeel is erg smal. Toch durven wij de veronderstelling aan dat Nederland het bij ICT en Onderwijs niet slechter doet dan bij de meer algemene gebruikskarakteristieken van ICT. We zitten mondiaal gesproken midden in de kopgroep! 2.1 Ambities met ICT zijn groot, óók binnen het onderwijs De minister van onderwijs heeft in de kabinetsnota Onderwijs-Online de nationale ambities op het terrein van ICT en onderwijs neergelegd. Die ambities zijn politiek breed ondersteund. Bij de kamerbehandeling is aandacht gevraagd voor een goede balans tussen de speerpunten machines, mensen en methoden. Tevens is aandacht gevraagd voor de relatie met de kwaliteit van het onderwijs en voor de dynamisering van de didactiek. Het kabinet heeft in haar nota van juni 1999 “De Digitale Delta” duidelijk aangegeven welke relaties er liggen tussen de stimulering van de kenniseconomie, de ontwikkeling van e-commerce en daarmede het belang van de ontwikkeling van een digitaal geletterde samenleving. Recent hebben Booz, Allen en Hamilton (2000)12 op verzoek van EZ een update gemaakt van hun “ICT benchmarking” van Nederland en met name Europa ten opzichte van de USA en Japan/Azie. Daaruit komt naar voren dat Europa op het terrein van de ICT bedrijvigheid achterloopt op de ontwikkelingen in de VS en Japan. Op het terrein van de mobiele communicatie loopt Europa weer voorop. In de studie zelf is geen enkel gegeven opgenomen over ICT en Onderwijs anders dan een verzuchting dat het anders en beter moet. Dit weerhield een consultant van genoemd bureau er eind maart 2000 in een uitzending van NOVA overigens niet van al zwaaiend met het rapport te stellen dat Nederland op het terrein van ICT en onderwijs gezien moest worden als een Zuid Europees land. Dat statement wordt vaker vernomen, maar blijkt op geen enkele wijze uit de beschikbare indicatoren. 2.2 Snapshot benchmarking: waar staan we? Een globale indruk van de positionering die Nederland binnen de informatiesamenleving inneemt biedt de zogenoemde IDC/ISI-indeling. De ISI13 gebruikt bij de beoordeling variabelen als: het aantal pc's per hoofd van de bevolking, - de pc dichtheid in de scholen, - de toegang tot het internet thuis en in het onderwijs, maar ook: - het aantal 11 Ontleend aan werk samen met Alfons ten Brummelhuis UTwente en ICTmonitor (www.ICTmonitor.nl) ten behoeve van een zogenoemde “Snapshot-benchmarking” voor de directie ICT van OCenW waarvoor dank! 12 ICT Benchmarking Booz, Hamilton en Allen 2000 www.minez.nl 13 zie : http://www.worldpaper.com/ISI/variabls.html 9
  • 11.
    kranten en televisiesper hoofd van de bevolking, - de penetratie van de IT-Infrastructuur in het bedrijfsleven, - het nationaal investeringsniveau op het IT-gebied, enz. Op basis van economische kenmerken ordent de ISI landen in vier typen. In aflopend rangorde: de 'skaters', de 'striders', de 'sprinters' en de 'strollers'. In het lijstje met de hoogste ranking, namelijk de 'skaters', neemt Nederland de zevende plaats in na de VS, Canada en Scandinavië, maar voor landen als Japan, het Verenigd Koninkrijk en Duitsland. Om de positie van Nederland op de internationale ICT en Onderwijs kaart concreter te situeren hebben we enkele internationale indicatoren en trends voor een snapshot benchmarking nader verkend. 2.3 Internationale indicatoren en trends Achtereenvolgens komen aan bod: a) Machine- aspecten: computerdichtheid, netwerken binnen de scholen en toegang tot internet; b) Methoden - aspecten: beschikbaarheid en kwaliteit educatieve software c) Mens- aspecten: expertise bij docenten en bij leerlingen/studenten. d) Gebruiks- aspecten: omvang van en aard van het gebruik bij docenten/leerlingen/studenten. e) Middelen - aspecten: investeringsniveau’s f) Samenwerkings - aspecten: betrokkenheid bedrijfsleven; g) Onderwijstechnologiebeleid: welke innovatieprojecten, welke kennisprogramma’s, welke research impulsen. a) Machine aspecten: PC’s, randapparatuur, toegang tot Internet De ICT - monitor14 laat het volgende beeld zien: Kwantiteit Het Nederlandse onderwijs neemt ten opzichte van andere landen op het gebied van de beschikbaarheid van computerapparatuur (uitgedrukt in een leerling/computer ratio) een relatief gunstige positie in. Nederland behoort tot de kopgroep. Vooral in het basisonderwijs is de beschikbaarheid van computerapparatuur in de afgelopen jaren zeer sterk gestegen. De Stichting Computerbemiddeling Onderwijs (SCBO), tegenwoordig Furbie, heeft hierbij een belangrijke rol vervuld door computers uit het bedrijfsleven en overheidsinstellingen tegen een gering bedrag aan onderwijsinstellingen beschikbaar te stellen. Tot voor kort werden vooral computers met een 486- processor geleverd. Momenteel wordt standaard een computer geleverd met een Pentium-processor. Kwaliteit Wanneer de kwaliteit van de ICT-infrastructuur in ogenschouw wordt genomen, heeft het Nederlandse basisonderwijs een achterstand ten opzichte van de meeste andere landen. Deze achterstand komt niet alleen tot uitdrukking in de kwaliteit van de beschikbare apparatuur (bv. uitgerust met een Pentium processor of geschikt voor multimedia programma’s) maar komt ook naar voren in de beschikbaarheid van overige voorzieningen zoals kleurenprinter, scanner of toegang tot Internet. 14 Nederlandse gegevens ICT Monitor www.ICTmonitor.nl 10
  • 12.
    Tabel 1: Beschikbaarheidvan computers in 1999 (tussen haakjes het verschil met 1998) Studenten per computer: Nederland Basisonderwijs Voortgezet onderwijs Leerling/computer ratio 16 (-7) 13 (-2) (totaal aantal computers) Leerling/computer ratio 17 (-10) 18 (-2) (computers waar leerlingen gebruik van kunnen maken) Gemiddeld aantal computers 22 (+7) 96 (+29) per school Percentage scholen met toegang Toegang tot Internet 38 (+14) 86 (+12) • Nederland behoort tot de kopgroep. Op het machine aspect bevindt Nederland zich vooraan in het Europese peloton. De kopgroep wordt gevormd door (enkele staten van) de USA, Australië, het Verenigd Koninkrijk, Scandinavië en Singapore Nederland loopt voor op alle Europese landen die op de kaart ten oosten en ten zuiden liggen. • De kwaliteit van de ICT-infrastructuur heeft het in het Nederlandse basisonderwijs een achterstand ten opzichte van de meeste andere landen. De scholen voor voortgezet onderwijs zijn in vergelijking met basisscholen uitgerust met meer moderne apparatuur en behoren ook op dit aspect tot de internationale top. Tabel 2. Internationale "vergelijking" student/computer-ratio Studenten per computer: Internationale vergelijking15 Basisonderwijs Voortgezet onderwijs USA (grote regionale spreiding) 6 5 Zweden 10 5 Australië 10 7 Canada 11 9 Verenigd Koninkrijk 13 9 Finland 12 14 Denemarken 13 13 Nederland 16 13 Singapore 17 12 Nieuw Zeeland 20 10 Frankrijk 35 18 Bondsrepubliek Duitsland 150 30 15 Combinatie van bronnen: RM-G7report,1998; NCES-US,1999; DFEE-UK,1999; ICT-monitor-NL,1999; MOE- Singapore,1999 11
  • 13.
    § 76 % van de klassen in de VS hebben toegang tot het Internet. Nederland volgt ook hier de kopgroep na Singapore, Zweden, Australië, Canada, het Verenigd Koninkrijk en de Verenigde Staten b) Methoden aspecten: de markt voor educatieve programmatuur en content De behoefte van leraren aan programmatuur hangt nauw samen met het stadium van invoering van ICT ofwel de ervaring met het gebruik van computers bij het lesgeven en de visie op de inrichting van het onderwijs. De vraag naar programmatuur is zowel divers als dynamisch. Enerzijds zijn er veel leraren die behoefte hebben aan programmatuur die nauw aansluit bij de lesmethode en anderzijds zijn er ook veel leraren die de voorkeur geven aan programmatuur die los van de bestaande methode kan worden gebruikt. In toenemende mate is er behoefte aan programmatuur die in staat is verschillende functies van het leerproces integraal te ondersteunen (instructie, oefenen, toetsing, feedback, registratie). • De behoefte van leraren aan programmatuur hangt nauw samen met de ervaringen van leraren in het gebruik van computers bij het lesgeven en de visie op de inrichting van het onderwijs. De vraag naar programmatuur is zowel divers als dynamisch. • De markt voor educatieve software blijft een heel moeilijke. Door subsidieconstructies en (internationale) onderwijsnetwerken worden wel zaken aangejaagd. In toenemende mate ontstaat ook (educatieve) inhoud buiten het onderwijs die goed bruikbaar is. Internationale uitwisseling en afstemming op dit terrein blijft geboden. • De markt voor e-learning als oplossing voor bedrijfsopleidingen zal naar verwachting de komende jaren sterk groeien. Daar valt in elk geval voor het tertiair onderwijs wel veel van af te tappen. a) Mensaspecten: vaardigheden en kennis Internationale surveys laten een divers beeld zien.16 Zo geven diverse Amerikaanse surveys aan dat 1 op de 5 docenten zich niet bekwaam voelt op het vlak van de onderwijskundige inzet van de ICT. Ook Fins onderzoek geeft aan dat daar nog een grote bottleneck zit. Opvallend in dit verband is dat Engelse onderwijzers veel zelfbewuster zijn van hun eigen vaardigheden. Rond de 65% zegt zich vertrouwd te voelen met het toepassen van ICT in het onderwijs. Daarmee zal samenhangen dat het percentage Engelse docenten dat ook geschoold is op dit punt hoog is namelijk rond de 90%. 16 een overzicht van de gebruikte bronnen: ISI Indexwww.worldpaper.com/ISI/variabls.html; OECD materiaal ‘ICT and the quality of learning’ http://bert.eds.udel.edu/oecd; G7 onderzoek Research Machines www.rm.com/reports/; USA CEO forum: Survey Teachers and ICT www.ceoforum.org; Diverse UK survey’s BECTA, National Grid for Learning www.becta.org, www.ngfl.org, www.rm.com/reports/; European School Net verzamelde gegevens www.en.eun.org/news/ICTdev/ICTdev.html;. Voor andere overzichtelijke ingangen zie www.observETory.com. 12
  • 14.
    Ondanks deze hogegraad van scholing wordt ook in het Vereningd Koninkrijk ‘more human resource’ en ‘more training for staff’ gezien als een van de meest urgente maatregelen om verdere integratie van ICT-toepassingen voor onderwijsdoeleinden te realiseren. De belangrijkste belemmering bij leraren om gebruik te maken van ICT ten behoeve van onderwijsleersituaties betreft het zelfervaren gebrek aan kennis en vaardigheden. Het gaat daarbij niet zozeer om het kunnen bedienen van de computer (persoonlijk gebruik van ICT-toepassingen), maar vooral om de didactische kennis en vaardigheden die nodig zijn voor het arrangeren van condities voor leren met behulp van ICT. Ook de ondersteuning voor het beheer en onderhoud van de beschikbare apparatuur is in toenemende mate een kritische factor voor een verdere invoering van ICT- toepassingen in het onderwijs. Uit de resultaten van de ICT-monitor komt naar voren dat het bovenstaande beeld zich in alle sectoren van het Nederlandse onderwijs aandient. Gebrek aan kennis en vaardigheden staan zowel in het basisonderwijs, voortgezet onderwijs, beroepsonderwijs en volwasseneneducatie als de lerarenopleiding in de top drie van knelpunten. Hoewel leraren positief staan tegenover het gebruik van ICT en van mening zijn dat ICT een steeds belangrijkere rol in het onderwijs zal vervullen, voelen veel leraren zich onzeker over hun kennis en vaardigheden. Leerlingen beschikken dikwijls in ruimere mate over ICT-vaardigheden dan hun leraren en het ontbreekt leraren dikwijls aan een goed beeld van de mogelijkheden die ICT voor het eigen onderwijs te bieden heeft. • Het ICT-vaardigheidsniveau van docenten is in alle landen een majeure kopzorg. Het gaat daarbij niet zozeer om het kunnen bedienen van de computer (persoonlijk gebruik van ICT-toepassingen), maar vooral om de didactische kennis en vaardigheden die nodig zijn voor het arrangeren van condities voor leren met behulp van ICT. • Leraren staan over het algemeen positief tegenover het gebruik van ICT en zijn van mening dat ICT een steeds belangrijkere rol in het onderwijs zal vervullen. Naast de vakspecifieke didactische vaardigheden in het gebruik van ICT ontbreekt het leraren dikwijls aan een goed beeld van de mogelijkheden die ICT voor het eigen onderwijs te bieden heeft. • De ondersteuning voor het beheer en onderhoud van de beschikbare apparatuur is in toenemende mate een kritische factor voor een verdere invoering van ICT-toepassingen in het onderwijs. • Internationale surveys laten een divers beeld zien. Meest gevonden resultaat: 1 op 5 docenten voelt zich niet bekwaam op het vlak van de inzet van ICT in het onderwijsproces. Zelfs Fins onderzoek geeft aan dat ook in dat land nog een grote bottleneck zit. Opvallend is dat Engelse docenten veel zelfbewuster zijn van hun eigen vaardigheden. Rond de 65% zegt zich bekwaam te voelen. Dat zal samenhangen met scholingsinspanningen en de verplichte koppeling van ICT en nationaal curriculum. b) Gebruiksaspecten De Survey of Technology in Schools17 van de Milken Family Foundation in de VS laat het volgende beeld zien: 17 Milken Family Foundaton: Survey of Technology in Schools www.mff.org/edtech/ 13
  • 15.
    § 28% van de leerlingen gebruiken de PC in een laboratorium, § 9 % in het klaslokaal met een variatie tussen de verschillende staten van 5% tot 27%. § Bijna 30% gebruikt de PC voor drill and practice en 56% voor informatievergaring en bewerking. Meest genoemde effecten van at gebruik zijn: mee gemotiveerd en onafhankelijker. § In 62% van de gevallen is technologie onderdeel van het curriculum, in 40% van de gevallen richt zich dat op projectwerk en samenwerkend leren, 35% van de docenten zet ICT in om meer onderzoeksgericht leren te bewerkstelligen en in 25% van de gevallen om meer maatwerk te kunnen leveren. § Meer dan 60% van de docenten verwacht veel van ICT in het onderwijs “powerfull tool for helping to improve student learning”. § Gemiddeld besteden docenten in het laatste jaar 12 uur aan ICT gebruikstraining waarbij de meeste tijd gaat naar software toepassingen. § Gemiddeld 11% van de docenten zich vaardig op de integratie van de ICT in de onderwijspraktijk. § In primary education besteden de leerlingen 13% van hun tijd binnen de klas aan gebruik van ICT, in secondary 16% en high schools 19%. Gegevens vanuit de ICT-monitor laten voor Nederland het volgende beeld zien: Basisonderwijs Vrijwel alle leraren in het basisonderwijs (97%) benutten de computer bij hun beroepsuitoefening. Gemiddeld 90% van de leraren gebruikt de computer wekelijks bij het onderwijs. Geleidelijk heeft het computergebruik zich onder basisscholen als een olievlek uitgebreid. In 1994 beschikten voor het eerst alle basisscholen over computers. Anno 1999 is bijna het stadium bereikt dat elke leraar de computer regelmatig gebruikt. In de afgelopen jaren zijn niet alleen steeds meer leraren computers gaan gebruiken, maar ook de intensiteit van het computergebruik is toegenomen (figuur 1). Leerlingen van groep 7 werken op school gemiddeld 24 minuten per week met de computer. Negentig procent van de leerlingen uit groep 7 kan thuis beschikken over een computer. De computerapparatuur bij leerlingen thuis is veelal moderner dan de schoolapparatuur. Voor het maken van een werkstuk of het verzamelen van informatie gebruiken meer leerlingen de computer thuis dan op school. Longitudinale gegevens laten zien dat de verschillen tussen jongens en meisjes in opvattingen over computergebruik toenemen. Steeds meer jongens vinden dat zij beter kunnen omgaan met computers dan meisjes. Voortgezet onderwijs Van de tien leraren waarvan een leerling in het voortgezet onderwijs les krijgt, maken gemiddeld drie leraren tijdens het onderwijs gebruik van ICT-toepassingen. Er is in het voortgezet onderwijs nauwelijks sprake van een toename in het computergebruik in vergelijking met eerdere gegevens die in 1998 en 1992 zijn verzameld. De meeste leraren gebruiken ICT nooit bij het lesgeven en voor zover leraren er wel gebruik van maken heeft het een incidenteel karakter. Er is wel een duidelijke toename van het gebruik van ICT door leraren voor lesvoorbereiding en registratie van de vorderingen van leerlingen. Afhankelijk van de wijze waarop het gebruik van ICT door leraren wordt gedefinieerd kan worden gesteld dat op 7% (gebruik van ICT tijdens de les) of 60% (gebruik van ICT buiten de les) van de scholen meer dan de helft van de leraren gebruik maakt van ICT. Betrouwbare internationaal vergelijkbare gegevens zijn voor deze indicator (nog) niet voorhanden. Vrijwel alle leerlingen uit de tweede klas of het examenjaar van het voortgezet onderwijs (90%) komen gedurende het schooljaar in aanraking met computers. Het grootste deel van de leerlingen komt in het voortgezet onderwijs in aanraking met computers bij het vak Nederlands en de moderne 14
  • 16.
    vreemde talen (respectievelijk40% en 45%). Daarnaast werkt ongeveer een kwart van de leerlingen met computers bij de vakken aardrijkskunde, wiskunde, informatiekunde, biologie, natuurkunde en scheikunde. Thuis werkt een leerling gemiddeld 3 uur per week met de computer. Dat is aanzienlijk meer dan op school. Leerlingen komen thuis met meer computertoepassingen in aanraking dan op school (tabel 1). Dit geldt niet alleen voor het maken van een werkstuk of het verzamelen van informatie, maar ook voor het oefenen van woordjes. Bijna de helft van de leerlingen in de basisvorming (48%) kan thuis gebruik maken van een computerprogramma dat zij via school hebben gekregen. In het examenjaar beschikt een kwart van de leerlingen (29%) over een computerprogramma dat zij via school hebben gekregen. • Veel landen hebben in de afgelopen jaren het leren omgaan met ICT als verplicht onderdeel opgenomen in het curriculum van het primair en/of voortgezet onderwijs. In ons land lijkt als gevolg van het sterk toegenomen computergebruik door leerlingen thuis en op de basisschool de huidige functie van het vak informatiekunde in de basisvorming achterhaalt. • In het basisonderwijs gebruikt 90% van de leraren de computer elke week bij het onderwijs. In het voortgezet onderwijs maakt 30% van de leraren tijdens het schooljaar wel eens gebruik van de computer bij het lesgeven. Driekwart van de leraren in het VO maakt wel gebruik van computers, maar dan vooral voor lesvoorbereiding of het maken van toetsen. • Het computergebruik door leraren als hulpmiddel in het onderwijs is vooral gericht op: - oefenen van leerstof (vooral zogenoemde drill and practice), - opzoeken en verzamelen van informatie (gegevensbestanden op CD-ROM en Internet)- verwerken van gegevens (tekstverwerking; werkstukken maken). • Zowel in het basisonderwijs als het voortgezet onderwijs hanteren de meeste leerlingen deze toepassingen vaker in de thuissituatie dan op school onder begeleiding van de leraar. Een uitzondering is het (nog?) oefenen van leerstof in het basisonderwijs. Tabel 3: percentage leerlingen in het tweede jaar basisvorming dat in 1999 vaker dan twee keer per jaar de computer voor bepaalde ICT-toepassingen gebruikt (tussen haakjes het verschil met 1998) Basisonderwijs Voortgezet onderwijs Computergebruik door % in school % buiten % in school % buiten leerlingen school school Oefenen 55 (-3) 37 (+3) 16 (-9) 27 (+4) Tekst/werkstuk maken 18 (-5) 66 (0) 25 (0) 71 (+8) Informatieverzamelen/commu 8 (+2) 30 (+3) 25 (+9) 52 (+16) nicatie Toetsen 4 (-2) Nvt 8 (-2) nvt Spelletjes 36 (-1) 88 (+3) 21 (-10) 85 (+8) N.b. Deze gegevens wijken nauwelijks af van het ICT-gebruik door leerlingen in het examenjaar vbo/mavo of havo/vwo. 15
  • 17.
    § Amerikaans onderzoek laat zien dat 30% van de leerlingen de PC gebruikt voor oefenen en 56% voor informatie verzamelen en communicatie. In 62% van de gevallen is ICT onderdeel van het curriculum. In 40% van de gevallen richt zich dat op projectwerk § Van de docenten zet 35% ICT in om onderzoeksgericht leren te bevorderen en 25% om meer maatwerk te leveren. Maar liefst 84% van de docenten geeft aan nooit educatieve software te gebruiken in hun onderwijs. 10% geeft aan dagelijks drill- en practice programma's toe te passen. Gebrek aan tijd voor scholing wordt als voornaamste reden aangegeven. e. Middelen -aspecten: Investeringsniveaus Keiharde vergelijkbare gegevens over investeringsniveaus in ICT zijn moeilijk te verkrijgen. Wat wel duidelijk wordt dat in Nederland en door overheidsstimulering en door eigen budgetbeslissingen van scholen de investering in ICT de afgelopen jaren fors zijn gestegen. In Nederland werken we toe naar overheidsbedragen in de orde van 100 gulden per leerling. Alle scholen investeren in ICT en het bestede bedrag per jaar neemt toe. Het huidige bestedingspatroon wordt gekenmerkt door relatief veel uitgaven voor apparatuur. De investeringen in scholing blijven sterk bij achter. Overigens moeten we ons daarbij realiseren dat zeker wanneer er gewerkt wordt met vormen van lerend werken en onderlinge teamteaching er sprake is van verdekte kosten waardoor de feitelijke investeringen niet expliciet worden. Uit Amerikaans onderzoek blijkt dat er Staten als West Virginia zijn waar net aan 1% van het onderwijsbudget aan ICT wordt uitgegeven maar ook Staten als Missouri en Wisconsin waar meer dan 3% van het onderwijsbudget naar ICT gaat. Gemiddeld is dat in de VS 2.2%. In het Vereningd Koninkrijk gaat dat om vergelijkbare investeringsniveaus waarbij in het VO nationaal die 3% ook gerealiseerd wordt. • In de VS wordt gemiddeld 2.2% van het onderwijsbudget aan ICT uitgegeven. In het Vereningd Koninkrijk gaat het om vergelijkbare investeringsniveaus waarbij in het voortgezet onderwijs zelfs 3% wordt besteed. • Met de lijn van op termijn 100 gulden per leerling is het Nederlandse investeringsniveau in het onderwijs, nl. een kleine 1,5%, aan de lage kant. Zeker als we ons vergelijken met de landen die naar een vergelijkbaar ontwikkelings- en ambitieniveau streven en, als het gaat om de ontwikkeling van de informatie-samenleving: de "skaters", net als Nederland vooroplopen . f. Samenwerkings-aspecten: betrokkenheid bedrijfsleven In tal van landen ontstaan, zij het moeizaam publiek/private samenwerkingen. Veelal is het bedrijfsleven maar matig geïnteresseerd om 'deel te nemen' in onderwijsprojecten. Kritische factor is vaak een geslaagde hands-on samenwerking tussen onderwijsonderzoek, onderwijspraktijk en industrie, waarop instelling als Ultralab van de University of East Anglia in het Verenigd Koninkrijk het patent lijkt te hebben. Daarnaast geldt natuurlijk dat met name in de VS er een grote range aan charitatieve stichtingen is die ook in onderwijs investeren. Veel van deze stichtingen investeren binnen hun raamwerk van maatschappelijk ondernemen ook in ICT en onderwijs. Zie ondermeer de in dit hoofdstuk reeds genoemde Milken Family Foundation. (www.mff.org) 16
  • 18.
    Voorbeelden van publiek/privatesamenwerking zijn: § De nationale samenwerkingen tussen telecom bedrijven en het onderwijs, m.n. in het Verenigd Koninkrijk (British Telecom), Duitsland (Deutsche Telekom) en Zweden (Telia) § Een aankondiging van een investeringsimpuls van KPN-telecom in Den Haag § ACOT; Apple classroom of Tomorrow-projecten o.a. in Schotland, Noorwegen en België § AAL; Microsoft laptop-projecten o.a. in België § TESCO-schoolnet 2000; Tesco, een grootwinkelbedrijf-keten in samenwerking met Apple, Ultralab in het Verenigd Koninkrijk § Nova Scotia-scholen; complete schoolinrichting i.s.m. het bedrijfsleven in Nova Scotia, Canada § ExplorNet; een onderwijsnetwerk in North Caroline, US medegefinancierd door Carolina Power & Light In tal van landen nemen de publiek/private samenwerkingen geleidelijk toe. Publiek private samenwerkingen komen moeilijk op gang doordat de opbrengsten zowel door het bedrijfsleven als door de publieke sector als onvoldoende worden ervaren. Kritische factor is veelal een geslaagde hands-on samenwerking tussen onderwijsonderzoek, onderwijspraktijk en bedrijfsleven. g. Onderwijstechnologiebeleid Finland is in EU verband algemeen erkend als laboratorium op dit vlak. Ook de aandacht voor innovatie en research is daar groot. Dat geldt overigens ook voor Vlaanderen, Oostenrijk en Zwitserland en de VS met haar IERI programma. In het Interagency Educational Research Initiative werken diverse organisaties onder leiding van de NSF samen om een 12 tal hele stevige gecombineerde onderzoeks- en ontwikkelingsexperimenten vorm te geven. Met de inzet van 30 miljoen dollar wordt grootschalig geëxperimenteerd met de inzet van ICT voor de verbetering van de kernvakken in het onderwijs voor 7 tot 10 jarigen. Alles wordt daarbij uit de kast gehaald aan betrokkenheid van vooraanstaande wetenschappers, onderwijsbestuurders en bedrijfsleven. Zie hoofdstuk 5 voor een nadere beschrijving van dit prachtige initiatief. Relevante mede-koplopers besteden over het algemeen een forse hoeveelheid geld aan research en innovatie op het vlak van de onderwijstechnologie. Voor Nederland ligt hier een grote uitdaging om samen met EU partners en in navolging van de VS een stevige stap vooruit te maken om tegemoet te komen aan de zeer grote behoefte aan kennis én de verspreiding van die kennis over de onderwijskundige mogelijkheden van de nieuwe technologie binnen de diverse onderwijssectoren en voor de verschillende vakken. 17
  • 19.
    2.4 Conclusie18 De ISIlijkt een goed referentiekader om Nederland in meer algemene ICT- zin te plaatsen. In dat beeld zit Nederland in de kop van het peloton. De aldaar geschetste waarneming wordt geschraagd door vergelijkbare observaties op vergelijkbare indicatoren bij onze oosterburen. Op basis van de gevonden onderwijsindicatoren komen we tot de conclusie dat om een zelfde koppositie ook te verwerven op terrein ICT en onderwijs echter 'net een tandje meer' nodig is, met name op de volgende terreinen: § meer verwerving van kennis over de toepassing van de computer in het onderwijsleerproces en de verspreiding van die kennis, § fors meer aandacht voor deskundigheidsbevordering docenten, § meer innovatie door een combinatie van fundamenteel en toegepast onderzoek, bedrijfsmatig gestuurde ontwikkeling en educatieve praktijk, § update van het aantal en de kwaliteit van het machinepark ICT, § versnelling van de aansluitingen op het Kennisnet/Internet, Van groot belang is de timing en de balans bij de inzet op deze speerpunten. Dat ligt per onderwijssector anders gelet op het huidige ontwikkelingsniveau. Het is dan ook van groot belang dat scholen en schoolbesturen zelf aan het roer zitten als het gaat om ICT en onderwijs. Dat neemt evenwel niet weg dat op de genoemde onderdelen steun en interventies niet noodzakelijk zijn. Integendeel juist rond ICT en onderwijs moet de dynamiek van sociale en technologische netweken voluit ingezet worden anders kunnen we onze plaats in de kop van het peloton gemakkelijk kwijtraken!19. 18 Medio 2000 wordt door Dialogic ism Van den Dool (ETCetera) nog een verdiepende analyse ondernomen van het beschikbare materiaal ten behoeve van de ICT toets van EZ en OCenW. 19 Voor een nadere analyse en beschrijving zie ook B.G. Doornekamp, (2000) ICT-indicatoren voor het Nederlandse onderwijs in internatonaal perspectief, OCTO Utwente Enschede. 18
  • 20.
    3 Het onderzoekslandschap:ICT en onderwijsonderzoek in Nederland Reeds in 1997 en 1998 heeft de PROO binnen haar onderzoeksprogrammering ruim aandacht gegeven aan ICT in het onderwijs. Deze rol was echter beperkt tot ICT als onderdeel binnen andere onderzoeksthema's. Uit de ingezonden onderzoeksvoorstellen bleek evenwel dat deze facetbenadering niet resulteerde in voldoende momentum voor de aandacht voor ICT en onderwijs. Tegelijkertijd groeiden de mogelijkheden van de inzet van ICT in het onderwijs en werd de impact van ICT in diverse maatschappelijk sferen steeds duidelijker zichtbaar. Derhalve is als vervolg op de programmeringsstudie "Van Didactische Driehoek naar Lerend Veelvlak"20 (juli 1998) een vervolg onderzoeksprogrammering uitgezet door de PROO voor het thema ICT en onderwijs. Voor de ontwikkeling van het PROO programma 2001en verder blikken we terug op de resultaten van de eerdere programmering en werpen een blik op het Nederlands onderzoekslandschap binnen dit thema. Hiertoe wordt eerst kort ingegaan op de programmeringsstudie uit 1998 en de thema's die deze studie heeft opgeleverd. Vervolgens wordt in de tweede paragraaf ingegaan op de aard en inhoud van de ingediende aanvragen. In de derde paragraaf wordt een breder beeld geschetst van het onderzoekslandschap in Nederland binnen het thema ICT en onderwijs. Dit laatste aan de hand van een literatuuronderzoek en een websurvey onder Nederlandse onderzoekers die beide in het kader van de programmering 2001 zijn uitgevoerd. In de laatste paragraaf tenslotte, wordt het voorgaande samengevat en in relatie gebracht met de nieuwe programmering 2001. 3.1 De Programmeringstudie "Van didactische driehoek naar lerend veelvlak" In opdracht van de PROO is begin 1998 een programmeringsstudie uitgevoerd. Doel van deze studie was het komen tot "… de basis voor een gericht stimuleringsbeleid om onderwijstechnologisch onderzoek in Nederland te versterken." De programmeurs hebben op basis van gesprekken met onderzoekers en beleidsmakers en onderwijspraktijk en op basis van een vergelijk tussen technologische trends, onderzoeksvraag en onderzoeksaanbod een twaalftal opties opgesteld voor toekomstig onderzoek (voor een uitgebreide beschrijving van iedere optie wordt verwezen naar de programmeringsstudie): Optie 1) De nieuwe leeromgeving; Optie 2) Productkenmerken van ICT leermiddelen; Optie 3) Educatieve functies van ICT leer- en hulpmiddelen; Optie 4) Cognitieve tools; Optie 5) ICT voor organisatie, informatie en kennismanagement; Optie 6) ICT competenties en kennisvaardigheden; Optie 7) Leerladder voor ICT-competenties; Optie 8) Experimenten met verwerving ICT-competenties; Optie 9) Onderwijsleerprocessen in geïntegreerde ICT leersystemen; Optie 10) Onderwijsleerprocessen in open ICT leeromgevingen; Optie 11) Internationaal onderzoek naar effecten ICT gebruik; Optie 12) Observatiepost research en innovatie trends. 20 Zie P.C. van den Dool, J.C.M.M. Moonen en A.G. Kraan (1998) Van didactische driehoek naar lerend veelvlak, naar een onderwijstechnologisch research programma met impact, NWO Den Haag zie ook http://projects.edte.utwente.nl/proo/ 19
  • 21.
    Om de overzichtelijkheidte bevorderen hebben de programmeurs de twaalf opties samengevat in vier thema's. Deze worden hieronder kort besproken. Thema 1 “Product karakteristieken en educatieve functies van ICT-omgevingen, ICT- hulpmiddelen en ICT-leermiddelen” Binnen dit thema vallen alle onderzoeksvragen die betrekking hebben op productgerelateerde aspecten. Hierbij is een contrast voelbaar met het meer procesgerichte aspect van Thema 2. Ter illustratie enkele kernwoorden uit de beschrijving van dit thema: leeromgeving, architectuur, productkenmerken, informatiedrager. De volgende vragen werden binnen dit thema door de programmeurs als richtinggevend gehanteerd: • Wat is de technische en organisatorische infrastructuur en vormgeving van de ‘virtuele’ flexibele en effectieve nieuwe leeromgeving? • Welke ICT-leermiddelen dragen bij aan de functionaliteit en bruikbaarheid van constructieve en stimulerende leeromgevingen? • Welke educatieve functionaliteiten hebben ondersteuning via ICT-hulpmiddelen nodig en hoe ziet een breed toepasbare user-interface eruit? Thema 2 "ICT gemedieerde onderwijsleerprocessen" Dit thema betrof "…het gehele scala van onderwijsvormgevingen met diverse vormen van ICT- ondersteuning." Als voorbeeld wordt genoemd het gebruik van collaboratief werken en leren met behulp van ICT, met een speciale nadruk op de C van Communicatie. Thema 3 "Signifische begripsanalyse van ICT-competenties en profielen naar niveaus" De programmeurs stelden zich binnen dit thema een analyse voor naar het brede begrip ICT- competenties, om zo tot een meer eenduidige set competenties te komen. Te denken valt aan computer literacy op leerling-niveau, maar ook aan de competenties die een docent nodig heeft. Thema 4 "ICT voor organisatie en informatie en kennismanagement binnen scholen" Gezien de ontwikkelingen op het gebied van kennis- en informatiemanagement achtten de programmeurs het zinvol nader onderzoek op te zetten naar de rol hiervan binnen schoolorganisaties. Kan ICT een rol spelen bij het efficiënter laten functioneren van schoolorganisaties, bijvoorbeeld door de inzet binnen de bedrijfsvoering? De programmeurs geven als belangrijke vragen mee: • Automatisering begint in het bedrijfsleven zijn vruchten af te werpen. Kan dat ook in het onderwijs? • Wat zijn de productkenmerken van ICT-hulpmiddelen die bij informatie- en kennismanagement kunnen worden ingezet? Binnen deze thema's konden onderzoekers aanvragen indienen voor 1999. Deze thema's zijn in verbrede vorm ook gehanteerd bij de beoordeling van de aanvragen voor de ronde van 2000. Tevens is aan de onderzoekers in de programmeringstekst voor dat jaar nog het volgende advies meegegeven: “Essentieel is derhalve het onderscheid tussen onderzoek dat vertrekt vanuit productkarakteristieken van ICT hulpmiddelen en ICT leeromgevingen en onderzoek dat vertrekt vanuit de leerprocessen en leereffecten met die leermiddelen binnen dergelijke omgevingen. Uit de recente beoordeling van de 18 20
  • 22.
    ICT voorstellen voorde PROO is duidelijk geworden dat zowel het meer ontwerpgerichte als het meer empirisch toetsende onderzoek die twee benadering nogal eens onhandig aan elkaar worden geknoopt. Dat resulteert dan in onheldere designs waarin rond ingewikkelde onderwijspsychologische vraagstellingen ook de inzet van ICT nog eens als bijkomende intermediaire variabele wordt ingezet. Daarbij zien we ook vaak het verschijnsel van een te simpele invoering van ICT variabelen of vormgevingen waarbij geen enkele relatie is gelegd met de logische- en psychologische analyses van het betreffende curriculum domein. Anders gezegd ICT wordt veel te vaak als een black box ingevoerd. Voorts valt op dat nogal wat onderzoekers die in feite een ontwerp of vormgevingsvraag aan de orde hebben al vroeg in het design aankomen met een reeks van effectmetingen, controlegroepen etc. Te begrijpen vanuit de wens tot methodologische verantwoording maar die kan natuurlijk ook heel goed gegeven worden in termen van heldere ontwerpvraagstellingen en onderzoeksdesigns die wel “objectadequaat” aansluiten bij wat ontwikkelend onderzocht gaat worden. In feite is de vraag naar de inzet van creativiteit en met name ook “experimenteel vernuft” om dergelijke ingewikkelde vraagstellingen onderzoekbaar te maken.“ In de volgende paragraaf wordt ingegaan op de aanvragen die naar aanleiding van de voorafgaande programmeringen zijn ingediend. 3.2 De aanvragen voor de programmeringen 1999 en 2000 In de PROO ronde voor 1999 werden projecten gevraagd voor de thema’s 1, 2 en 3 dus niet voor thema 4 (en daarmee optie 5). Een willekeurige greep uit de lijst met projectvoorstellen, levert het volgende op: • ICT ondersteuning van interactief taalonderwijs; • Interfaces, interacties en het leren van een tweede taal; • Ontwerpend leren met ICT; • Computer-ondersteunde leeromgevingen voor het leren oplossen van toepassingsopgaven in de wiskunde; • Projectonderwijs in ICT-leeromgevingen in de tweede fase VO; • Computerondersteunde rollenspelen voor het leren van gespreksvaardigheden in het MBO. In totaal zijn in 1998 16 project voorstellen en 1 aandachtsgebied ingediend op het vlak van ICT en onderwijs. De voorstellen concentreren zich met name op thema 2 (ICT gemedieerde leerprocessen). Een tweetal projecten vertrekken vanuit thema 1 maar bestrijken ook vraagstelingen van thema 2 (het betreft hier projecten op het gebied van audio en video op het web en een leeromgeving voor het studiehuis). Het aandachtsgebied betreft CSCL voor diverse aspecten van het taalonderwijs in de basisschool. Deze voorstellen zij beoordeeld op wetenschappelijke kwaliteit (o.a. belang, methodiek, originaliteit en haalbaarheid) en relevantie (strategische en praktische betekenis). Op basis van de beoordelingen zijn uiteindelijk 4 losse projectvoorstellen en 3 projectvoorstellen binnen een aandachtsgebied gehonoreerd. Opvallend is dat op de opties 4, 6, 7, 8, 9, 10, 11 uit de programmeringsstudie in het geheel niet is gereageerd. In 1999 zijn 18 losse voorstellen ingediend en 4 in een aandachtsgebied op het terrein van CSCL binnen de tweede fase VO. De losse voorstellen betreffen in hoofdzaak thema 2 (ICT gemedieerde processen), 1 voorstel raakt ook thema 1(ICT productkarakteristieken) en twee voorstellen vallen binnen thema 4 (ICT voor de schoolorganisatie). De voorstellen voor de ronde 2000 bevatten onder andere onderzoek naar het rendement van ICT, Virtual Reality in het MBO, kleur, taal en HTML, 21
  • 23.
    samenwerkend leren (meerdervoorstellen) en didactiek van de discussiegroep. Veel van de ingediende voorstellen in deze ronde gaan weinig specifiek in op vakdidactische aspecten en gaan mank aan onhandige combinaties van beide onderzoeksperspectieven en designs. Ook lijkt er een lacune te bestaan op het gebied van hypotheses over de interactie van onderwijsleerprocessen en kenmerken van het ICT leermiddel. Naar verwachting zal een vergelijkbaar aantal voorstellen als over de vorige ronde gehonoreerd worden. 3.3 Het landschap geportretteerd Om tot een meer algemeen beeld te komen van het Nederlands onderzoekslandschap op het gebied van ICT en onderwijs, hebben we een nadere verkenning uitgevoerd. Op basis van literatuur, onderzoeksverslagen en een websurvey zijn we nagegaan hoe dit landschap zich verhoudt tot de aanvragen in het kader van de PROO programmering. Naar aanleiding van de uitkomsten van dit onderzoek en hebben tevens een expert-meeting gehouden, waarbij een twintigtal onderzoekers aanwezig was. Per thema zullen in deze paragraaf delen van het landschap geschilderd worden. Literatuuronderzoek In deze paragraaf zal het landschap geschetst worden naar aanleiding van het literatuuronderzoek. Op basis van abstracts, literatuuroverzichten, papers, boeken en publicaties is een beeld ontstaan van de belangrijkste onderdelen van het Nederlands landschap. Het onderzoek heeft zich beperkt tot de periode 1997-2000. Onderzoekssubject waren publicaties van onderzoekers werkzaam bij Nederlandse onderzoeksinstellingen. Het onderzoek heeft zich niet beperkt tot de PROO aanvragen in vorige jaren, maar wil juist een breder beeld geven van het Nederlands onderzoekslandschap, met als doel de PROO programmering voor 2001 te positioneren. Voor het onderzoek is gebruik gemaakt van de collectie van de bibliotheek van het Ministerie van OCenW, van het archief en de projectaanvragen van de PROO, van de reacties van bevraagde onderzoekers om meer informatie, van webgebaseerde onderzoeksdatabases21 en van een uitgebreide inventarisatie van onderzoeksoverzichten zoals gepubliceerd op de websites van de verschillende onderzoeksinstellingen. Dit alles heeft een overzicht met meer dan 200 literatuurverwijzingen opgeleverd (zie bijlage A). Bij deze lijst kan het volgende worden aangetekend: niet alle onderzoekers geven evenveel ruchtbaarheid aan hun publicaties ook niet bij navraag, niet alle onderzoeken blijken centraal beschikbaar te zijn, niet alle gegevens op websites blijken up-to-date te zijn. Dit aangetekend hebbende, levert de lijst toch een boeiend overzicht van publicaties over de onderzochte periode. Diverse onderzoeksinstellingen en universiteiten in Nederland houden zich bezig met onderzoek naar ICT en onderwijs. De ene instelling laat zich gemakkelijk karakteriseren met enkele trefwoorden, andere instellingen kiezen een bredere onderzoeksaanpak, waardoor ze moeilijker in een hokje te plaatsen zijn. De hier gegeven beschrijvingen zijn alleen bedoeld om de variëteit in het landschap te schetsen en moeten niet gezien worden als sluitende karakteriseringen van de afzonderlijke instituten en onderzoeksgroepen. Het Freudenthal Instituut, onderdeel van de Universiteit Utrecht, noemt zichzelf "expertisecentrum voor reken-wiskunde onderwijs in het voortgezet- en basisonderwijs". Het behoeft dan ook geen nadere toelichting dat men zich binnen dit instituut bezig houdt met onderzoek dat sterk vakdidactisch gekleurd is en praktijkgericht. De praktijkgerichtheid uit zich onder andere in het bevorderen van de professionalisering van docenten. Als voorbeeld kunnen worden genoemd het MILE project22 en het 21 Zie OZIS: http://ruapehu.uci.kun.nl:8111/ozis-htmlnl/index.html en NOD: http://www.niwi.knaw.nl/nl/nod/nod.htm 22 http://www.fi.uu.nl/mile/ 22
  • 24.
    REKENweb project23. HetMILE project richt zich op deskundigheidsbevordering van PABO docenten met behulp van Informatie- en Communicatie Technologie. REKENweb heeft als doel het ondersteunen van docenten basisonderwijs bij het geven van goed rekenonderwijs. Het REKENweb is te beschouwen als een community of practice, waarbij het netwerk zowel een fysieke al een virtuele vorm heeft. Dergelijke communities of practice hebben een grote waarde bij de professionalisering van docenten, juist op het gebied van ICT-vaardigheden. Vanuit dit soort onderzoek naar het nut en de waarde van dit type initiatieven kunnen aanbevelingen worden gedaan om de effectiviteit van de professionalisering van docenten te bevorderen. Binnen de faculteit Onderwijskunde24 van de Universiteit Utrecht (UU), is de Interactive Learning Group actief. In deze groep participeren enkele onderzoekers van de faculteit. De focus van deze groep richt zich op collaboratief leren en elektronische leeromgevingen. Onderwerp van onderzoek is regelmatig tekst- en spraakverwerking en -verwerving met behulp van en beïnvloed door ICT. Het Instituut voor de Leraren Opleiding (ILO) van de Universiteit van Amsterdam verricht onderzoek naar onder meer de inzet van ICT in het Bèta-onderwijs. Ook is er speciale aandacht voor de relaties leerlingkenmerken, taakkenmerken en vaardigheden van leerlingen. Op het SCO Kohnstamm instituut van de UvA25, dat wetenschappelijk opdrachtonderzoek verricht naar onderwijs, onderzoek en jeugdzorg is in 1999 een reviewstudie afgesloten naar sekseverschillen in relatie tot nieuwe media. Zij wijzen op het feit dat jongens aangeven meer kennis en kunde op het gebied van ICT te bezitten. Zowel binnen als buiten de school hebben jongens een voorsprong opgebouwd, door de computer vaker, intensiever en voor een breder scala aan doelen te gebruiken, aldus Bij de faculteit der Sociale Wetenschappen van de Katholieke Universiteit Nijmegen (KUN), houdt de vakgroep Onderwijskunde zich onder andere bezig met onderzoek naar leerstijlen in multimediaomgevingen en ICT in relatie tot onderwijspsychologie. Tevens onderdeel van de KUN is het ITS26 , dat in opdracht sociaal-wetenschappelijk beleidsonderzoek verricht. Dit onderzoek vindt plaats geclusterd binnen thema's. Daarvan zijn binnen deze context het meest relevant: beroepseducatie, onderwijs en arbeidsmarkt, Organisatie van Onderwijs, Kwaliteit van leren en instructie en Onderwijs en maatschappelijke kansen. Binnen de faculteit der Toegepaste Onderwijskunde van de Universiteit Twente is men ook actief op dit onderzoeksgebied. Verschillende vakgroepen houden zich bezig met ICT vanuit de optiek van instrumentatie- en instructiekenmerken en vanuit curriculum oogpunt. Veel onderzoek heeft een technologische tint, ofwel een productgericht insteek met aandacht voor virtuele leeromgevingen. Onderdeel van de UT is ook het Centrum voor Telematica en Informatie Technologie. Boeiend recent afgerond onderzoek heeft hier plaatsgevonden onder de projectnaam Idylle27. Een van de onderwerpen die het Idylle project heeft onderzocht, betreft het ondersteunen van groepsprocessen in het onderwijs. Onderzoeksvragen die aan de orde worden gesteld zijn onder meer: hoe kunnen geavanceerde groupware- en workflowtoepassingen in een bestaande cursus worden gebruikt en welke rol heeft een webgebaseerde omgeving op de reflectie van studenten op theorie? 23 http://www.fi.uu.nl/rekenweb/ 24 http://eduweb.fsw.ruu.nl/owk/frame3.htm 25 http://www.educ.uva.nl/SCO/ 26 http://www.its.kun.nl/ 27 http://wwwhome.ctit.utwente.nl/idylle 23
  • 25.
    De sectie didactieken onderwijsontwikkeling28 (Dido) van de faculteit TBM, is het onderwijskundig expertisecentrum van de TU Delft. De premisse van het onderzoek van deze sectie is 'Effectief vormgeven van technisch-wetenschappelijk onderwijs', waarbij bijvoorbeeld aandacht is voor multimedia en leeromgevingen. Tevens ondersteunt zij de docenten van de diverse faculteiten hierbij. Binnen de faculteit der sociale wetenschappen29 van de Universiteit Leiden, zijn diverse onderzoekers actief op terreinen als ICT voor effectief leren en ICT en de kennissamenleving. Aan de Open Universiteit te Heerlen wordt ook veel relevant onderzoek verricht. Men is binnen de OU zeer actief met het leren op afstand en heeft gegeven de aard van haar instelling een goede proeftuin voor onderzoek naar het gebruik van ICT binnen het hoger onderwijs. Dit gebeurt binnen het Onderwijstechnologisch Expertisecentrum30 (OTEC). Zo wordt onderzoek gedaan naar de condities waaronder optimaal competentie gebaseerd geleerd kan worden op de werkplek in een webgebaseerde omgeving. Binnen de faculteit der psychologie31 van de Universiteit van Maastricht, zijn er twee relevant onderzoeksthema's. De eerste betreft het thema "leren uit digitale databases". Binnen dit thema wordt onderzoek gedaan naar instructietechnische ondersteuning bij het gebruik van rijke databases op het Internet binnen onderwijssettings. Een ander boeiend en zeer specifiek onderzoeksthema is dat van het ontwerp van interfaces om informatie in bibliotheken beter te ontsluiten. Interessant is ook de studie Kennistechnologie die in samenwerking met het Limburgs Universitair Centrum in België wordt aangeboden. Het GION32, is onderdeel van de Universiteit Groningen en is een instituut voor onderwijs, opvoeding en ontwikkeling. Binnen het onderzoeksthema "Onderwijskundige effectiviteit" wordt de rol van CAI (computer aided instruction) binnen het curriculum nader onderzocht, binnen de tweede fase van het voortgezet onderwijs. Het Interuniversity Centre for Educational Research33 (ICO) tenslotte coördineert het onderzoekswerk van 86 onderzoekers en 90 promovendi van verschillende universiteiten in Nederland. Haar website biedt een overzichtelijk geheel aan onderzoek, onder andere op het gebied van "ICT tools for designing" en "Interactive Learning". Op basis van de literatuurlijst kan gesteld worden dat de Nederlandse onderzoekers actief internationaal publiceren. Ook gerenommeerde internationale tijdschriften en conferenties behoren tot de afnemers van hun werk. Uiteenlopende publicaties zijn te vinden rondom het thema computerondersteunde leeromgeving, hetgeen verklaarbaar is gezien het grote aantal onderzoeksprojecten dat zich hiermee bezig houdt. Invalshoeken bij deze publicaties variëren van vakdidactiek, technologie tot implementatieverslagen binnen de eigen faculteit en universiteit. Het gros der publicaties wordt uitgebracht bij onderwijstechnologische tijdschriften en boeken. Ook vallen enkele op zichzelf staande publicaties waar te nemen, uiteraard proefschriften, complete boeken en brochures. Opvallend grote verschillen zijn waar te nemen in aantallen publicaties per onderzoeker. De schaal loopt van 1 tot enkele honderden per persoon. 28 http://www.wtm.tudelft.nl/dido/ 29 http://www.fsw.leidenuniv.nl 30 http://www.ou.nl/otec/ 31 http://www.psychology.unimaas.nl/ 32 http://www.ppsw.rug.nl/gion/ 33 http://projects.edte.utwente.nl/ico/ 24
  • 26.
    Concluderend kunnen wevaststellen dat het leeuwendeel van het onderzoek zich beweegt binnen thema 2 met als aantekening dat de interactie van onderwijsleerprocessen met de educatieve karakteristieken van de ICT leer- en hulpmiddelen meer aandacht mag krijgen. Soms bestaat zelfs de indruk dat ICT onvoldoende beargumenteerd in de onderzoeksopzet is verwerkt. Thema 1 mag zich ook in de aandacht verheugen, maar duidelijk in minder mate. Voor het overige is sprake van een sterke versnippering van onderzoek over de andere cellen van de matrix34. Uit de eigen inventarisatie komt dit beeld nog duidelijker naar voren dan uit de websurvey onder de onderzoekers. Websurvey De websurvey is gehouden onder 70 onderzoekers. Deze onderzoekers zijn per e-mail aangeschreven en is gevraagd een web-gebaseerd vragenformulier in te vullen. Het vragenformulier bevatte de volgende onderdelen: persoonlijke gegevens, PROO thema, type onderzoek, meerwaarde onderzoek en vindplaatsen overige informatie. Ten behoeve van de vragenlijst heeft een eerste herijking van de PROO thema's plaatsgevonden. De thema's in de vragenlijst bestonden uit: • Productkarakteristieken • ICT gemedieerde processen • Digitale geletterdheid • ICT en het secondair proces • Markt voor educatieve multimedia software • ICT als facet van het onderwijsbeleid • ICT en de kennissamenleving Onder type onderzoek konden de respondenten aangeven onder welke noemer zij hun onderzoek wilden typeren: • Fundamenteel, strategisch onderzoek • Innovatief, ontwerpend, ontwikkelend onderzoek • Evaluatief, verkennend, monitorend onderzoek • Review van onderzoek • Beleidsmatig verkennend • Forum van goede praktijken • FAQ's - do's&don'ts Ook werd de onderzoekers gevraagd naar de meerwaarde van hun onderzoek. Hierbij konden ze kiezen uit de volgende kwalificaties: • Draagt bij aan de kennis over de inzet van educatieve technologie • Is effectief in het combineren van onderzoek met ontwikkeling en vernieuwing • Levert kansrijke en beloftevolle samenwerkingsverbanden op • Levert een zichtbaar en overdraagbaar resultaat op • Het onderzoek motiveert de onderwijswereld tot implementatie in hun eigen context • Ligt in de nabije zone van ontwikkeling van de potentiële gebruiker in het onderwijsveld • Is op korte termijn implementeerbaar in termen van infrastructuur, context en inhoud • Is schaalbaar naar een grotere context dan laboratorium of veldexperiment 34 Voor de matrix zelf zie www.observETory.com 25
  • 27.
    Voor alle categorieëngold dat meerdere opties aangevinkt konden worden. Zo is voorkomen dat onderzoekers ten onrechte zich gedwongen zouden voelen hun onderzoek binnen een bepaalde categorie te plaatsen. Bij de vraag naar overige informatiebronnen konden de onderzoekers verwijzingen opnemen naar een WWW adres en naar relevante literatuur. In totaal hebben 34 onderzoekers gereageerd, met een spreiding over alle aangeschreven onderzoeksinstellingen en universiteiten. Het beeld dat is ontstaan tijdens het literatuuronderzoek, wordt door de reacties van de onderzoekers nogmaals gevestigd.35 De meeste respondenten gebruiken drie verschillende thema's om hun onderzoek te categoriseren. Geen enkele respondent plaats zijn onderzoek in één enkele categorie. Uitschieters zijn een tweetal onderzoekers die aangeven dat hun onderzoek onder alle zeven thema's valt te plaatsen. Hoewel ook tijdens de expert-meeting naar voren is gebracht dat een goed onderzoek zich rekenschaap moet geven van alle mogelijke variabelen die binnen de scope van dat onderzoek vallen, is het een schier onmogelijke zaak om voor alle thema's binnen één onderzoek hypothesen op te stellen en daadwerkelijk te toetsen. Wel zijn wij ons ervan bewust dat er voor de nieuwe programmering verbindingen tussen de thema's gemaakt moeten worden, daar dit de kwaliteit, bruikbaarheid en praktische relevantie van het onderzoek versterkt. Opvallende combinatie is daarbij die van thema 1 met thema 2. In alle gevallen waar onderzoek binnen thema 1 wordt geplaatst, geven de respondenten aan dat het tevens onder thema 2 valt. In totaal zijn de verschillende thema's 98 maal aangekruist. Van die 98 zijn maar liefst 33 in het thema "ICT gemedieerde leerprocessen". Voor de overige scores wordt verwezen naar Tabel 1. Onder aan de ladder is de digitale geletterdheid te vinden. Zoals al eerder opgemerkt: het thema ICT competenties vindt nog weinig ingang, ondanks de actualiteit in brede maatschappelijke zin. Ook bevestigen de onderzoekers dat relatief weinig onderzoek zich bezig houdt met het gebruik van ICT voor het secundair proces binnen de schoolorganisatie. Tabel 1 respons enquête naar thema Thema Productkarakteristieken 11 ICT gemedieerde processen 33 Digitale geletterdheid 7 ICT en het secundair proces 8 Markt voor educatieve multimedia software 12 ICT als facet van het onderwijsbeleid 12 ICT en de kennissamenleving 15 De respondenten hebben in totaal hun onderzoek gecategoriseerd met 90 typeringen. De meeste onderzoekers gebruikten twee typeringen, waarvan vaak de combinatie fundamenteel/strategisch met Innovatief/ontwerpend/ontwikkelend en de combinatie innovatief/ontwerpend/ontwikkelend met Evaluatief/verkennend/monitorend. Dit is niet geheel onverwacht, daar het binnen dit onderzoeksgebied zelden voorkomt dat een onderzoek zich exclusief binnen een enkel type beweegt. Daarnaast zijn de grenzen uiteraard niet hard, maar eerder zacht en vaag. De overige typen onderzoek komen minder vaak voor en zijn veelal, blijkens het literatuuronderzoek een bijproduct. Voor het complete overzicht wordt verwezen naar Tabel 2. 35 Zie voor de meest recente uitslag van de enquête www.infopoll.net/Live/Surveys.dll/r?sid=6355&r=526. 26
  • 28.
    Tabel 2 Responsenquête naar type Type onderzoek Fundamenteel, strategisch 18 Innovatief, ontwerpend, ontwikkelend 31 Evaluatief, verkennend, monitorend 15 Review van onderzoek 8 Beleidsmatig 8 Forum van goede praktijken 7 FAQ's - do's en dont's 3 Tenslotte is de onderzoekers gevraagd naar de meerwaarde van hun onderzoek. Op deze vraag werd het meest vrijmoedig gereageerd: geen enkele categorie heeft minder dan 15 treffers. In totaal zijn de 8 categorieën 187 keer aangekruist door de respondenten. Kennelijk zijn de definities van meerwaarde breed toepasbaar op de diverse onderzoeken en richt men zich in mindere mate exclusief op een bepaald aspect. Juist het creëren van kansrijke samenwerkingsverbanden (ook internationaal) blijkt tot vruchtbare resultaten te leiden, zie hiervoor ook het hoofdstuk over internationale trends en ontwikkelingen. Het totale overzicht van genoemde meerwaarde is te vinden in Tabel 3. Tabel 3 Respons enquête naar meerwaarde Meerwaarde Draagt bij aan de kennis over de inzet van 33 educatieve technologie Is effectief in het combineren van onderzoek 28 met ontwikkeling en vernieuwing Levert kansrijke en beloftevolle 15 samenwerkingsverbanden op Levert een zichtbaar en overdraagbaar resultaat 30 De uitkomst van het onderzoek motiveert de 20 onderwijswereld tot implementatie in hun eigen context Ligt in de nabije zone van ontwikkeling van de 22 potentiële gebruiker in het onderwijsveld Is op korte termijn implementeerbaar in termen 19 van infrastructuur, context en inhoud Is schaalbaar naar een grotere context dan 20 laboratorium of veldexperiment Expert meeting Tijdens een expertmeeting in februari 2000 hebben vertegenwoordigers van de PROO en de onderzoekers gezamenlijk gezocht naar lijnen en accenten die na twee jaar PROO ICT en onderwijs programmering gezet konden worden. Algemeen was er consensus rondom het streven naar meer samenhang tussen onderzoek naar proces- en productkarakteristieken. Ook was er de behoefte om nauwer aan te sluiten op vragen die zich aandienen vanuit vakdidactisch oogpunt en vanuit de onderwijspraktijk. Daarbij werd wel de kanttekening gemaakt dat de onderzoeker zich niet moet verliezen in de waan van alledag, maar juist ook innovatief en progressief moet zijn, echter met een duidelijk gevoel voor de onderwijspraktijk en de vragen van onderwijsprofessionals. Meerdere malen 27
  • 29.
    werden internationaal succesvolleprojecten aangehaald ter illustratie. Opnieuw ligt hier een bevestiging van de noodzaak tot samenwerkingsverbanden, ook op internationaal gebied. 3.4 Conclusies en aanbevelingen Het onderzoekslandschap ICT en onderwijs is divers. Daarnaast is het veld nog altijd sterk in ontwikkeling, een constatering die niet voor het laatst zal worden gemaakt. In dat licht kunnen we de noodzaak om op zoek te gaan naar fundamentele en onderliggende vragen niet sterk genoeg benadrukken, vragen die geldig blijven ook als de technologie naar vorm verandert. Dit heeft belangrijke gevolgen voor de relatie tussen de thema's die de PROO gebruikt voor de ICT en onderwijs programmering. Vooral het proces- en het productaspect kunnen niet langer gescheiden worden. Ook de onderzoekers geven dit aan door in hun onderzoeksopzet beide thema's vaak te combineren. Bij het maken van dergelijke combinaties moet er wel voldoende en meer aandacht besteed worden aan de relatie tussen proces en product. Er lijkt inmiddels een voldoende dekking te bestaan op het gebied van onderzoek naar virtuele leeromgevingen. Interessant is onderzoek naar vakdidactiek, zeker gecombineerd met een open oog voor de professionalisering van docenten. Binnen het onderwijs is bijzonder veel behoefte aan gefundeerde aanwijzingen voor het goed en nuttig inzetten van ICT in de klas. Voor onderzoekers ligt hier een uitgelezen kans om krachtige verbindingen te maken tussen wetenschappelijk goed gefundeerd onderzoek en behoeften uit de praktijk. De professionalisering van docenten verdient nadere aandacht, maar ook in een bredere context is dringend behoefte aan de ICT competenties van de Nederlander. Ook de gevolgen van de digitalisering in het onderwijs in relatie tot een breder maatschappelijk kader, biedt legio kansen voor vruchtbaar onderzoek. Gedacht kan worden aan gender-specificiteit van leermiddelen en de al dan niet vermeende digital divide36. Gezocht moet ook worden naar de mogelijkheden voor onderzoeksprojecten in internationaal verband. Zie verder hoofdstuk 5. De aanpak van het IERI initiatief werd ook door de Nederlandse onderzoekers in de bijeenkomst van 9 februari 2000 als erg aansprekend ervaren. 36 zie ook www.scp.nl 28
  • 30.
    4 Kaart enagenda voor de kennisbehoeften ‘ICT èn Onderwijs’ In de voorgaande hoofdstukken is de behoefte onderstreept aan een helder kader voor de kennisbehoefte op het terrein van ICT èn onderwijs. Is een kader denkbaar dat bestand is tegen de structurele veranderlijkheid van de digitale technologie en meer in het algemeen de dynamiek van leren in de kennissamenleving? Past in dat kader de praktijk van onderwijs en onderwijsbeleid? Kan het tevens dienen voor de identificatie van wetenschappelijke vraagstellingen over ICT èn onderwijs? Kan het kader de concrete vormen aannemen van een kaart met aandachtspunten en een agenda met actiepunten? En kunnen kaart en agenda structuur geven aan de centrale aandachtspunten voor een onderzoeksprogramma en voor andere vormen van kennismanagement om een onderwijstechnologiebeleid vorm te geven? Bijvoorbeeld door het slim combineren van diverse vormen van kennisontwikkeling, kennisverwerving, praktijkkennis en ervaringsuitwisseling37. Dit hoofdstuk omvat een kaart en een agenda die de verbrede vraagstelling hanteerbaar en inzichtelijk maakt door een ordening van de actuele kennisvragen. Deze problematiek is ingewikkeld vandaar dat we dit hoofdstuk beginnen met een totaaloverzicht en een samenvatting van onze redenering. De indeling van dit hoofdstuk is als volgt: 4.1 De filosofie achter de kaart voor ‘ICT èn onderwijs’ 4.2 Samenvatting van de belangrijkste conclusies 4.3 De kaart voor ICT-onderzoek en –kennismanagement 4.3.1 Waarom is er in het onderwijs behoefte aan kennis over ICT? 4.3.2 Stellingen om het debat te openen 4.3.3 Voorstellen voor kennismanagement van ICT èn onderwijs 4.3.4 Operationaliseren van de kaart 4.4 De agenda voor de (onderwijs)onderzoeks- en onderwijspraktijkwereld 4.4.1 Kennisontwikkeling en de relaties tussen de verschillende kennistypen 4.4.2 Topics: contouren voor acties ICT-kennisprogramma 4.5 Conclusies en aanbevelingen 37 Voor een deel lijkt deze aanpak op wat John Brandsford, James Pellegrino en Sozan Donovan (1999) doen, samen met andere auteurs wanneer ze zich afvragen wat de resultaten van een review van de “science of learning” (zie noot 47!) zou kunnen betekenen voor het dichten van de kloof tussen onderzoek en praktijk: How People Learn, bridging research and practice, National Research Council Washington, DC 29
  • 31.
    4.1 De filosofieachter de kaart voor ‘ICT èn onderwijs’ Centraal in deze filosofie staat de onderwijspraktijk, met name de docent en zijn gebruiken. De bestaande gebruiken van een docent, de methoden en hulpmiddelen die hij inzet, zijn een selectie van wat uit de wereldvoorraad beschikbaar is aan inzichten en ontwerpen voor het geven van goed onderwijs. De docent kan meer of minder bekwaam zijn bij het uitvoeren van de gebruiken die hij bezigt. Dit staat in de rechter kolom van het schema 4.1 hieronder. (onderwijs)onderzoekpraktijk onderwijspraktijk ICT-vernieuwing inzichten ICT = substitutie bestaande nieuw ontwerp ontwerpen (re)design interne transformatie onderwijstechnologie externe = transformatie bestaande nieuw gebruik gebruiken bekwaamheden Naast de onderwijspraktijk staat de (onderwijs)onderzoekpraktijk; hieruit komt (re)design van onderwijstechnologie voort en in dit hoofdstuk is het de vraag hoe dit design het onderwijs beïnvloedt en kan verbeteren. In de kern is het design een nieuw onderwijskundig gebruik op basis van een nieuw technologisch ontwerp. Voor de docent die er niet bij geweest is: twee keer nieuw! Wat is de relatie tussen de kolommen? Het nieuwe technologische ontwerp (ICT) kan bestaande ontwerpen in de onderwijspraktijk vervangen. De PC bijvoorbeeld kan ingezet worden als typemachine, telraam, postbode, letterbak, tekentafel, donkere kamer, diaprojector, informatiebron, archief, vergaderkamer, etc. We spreken bij vervangende inzet van substitutie. De genoemde substitutie treedt ‘als vanzelf’ op als veel hardware in de onderwijspraktijk komt. Als gevolg van substitutie raken docenten gewend aan ICT-toepassingen en kunnen zij op een punt komen dat zij hun onderwijskundige gebruiken wijzigen; zij beginnen de onderwijspraktijk van binnenuit te veranderen; er treedt interne transformatie op. Daarnaast kan de onderzoekpraktijk ook nieuwe onderwijspraktijken ontwerpen re(design). De kans dat het onderwijs door ontwerpen van buitenaf verandert, is echter klein. Externe transformatie stuit op grote weerstanden omdat de aansluiting met de praktijk en de professionaliteit van de docent vaak onvoldoende is. Kansrijk zijn contacten tussen de design onderzoekers en de interne transformatie docenten, vooral als onderzoekers toevallig met oplossingen bezig zijn voor de problemen van docenten. Dit is de gestippelde lijn in het schema: deze is cruciaal. In een goed werkende ICT-kennisinfrastructuur is de kans op toevallige creatieve ontmoetingen tussen de design onderzoekers en de interne transformatie docenten, groot. Let wel, het is zeer moeilijk te voorspellen waarover de toevallige ontmoetingen zullen gaan; het gaat om ervaringsuitwisseling die in principe niet expliciet te maken is in de vroege fase van ontwikkeling. 30
  • 32.
    Het 1e uitgangspuntop basis van het schema is dat er veel is geïnvesteerd in hardware voor het onderwijs: op grond daarvan is de verwachting dat er al veel substitutie is en er ook al enige interne transformatie optreedt. Het 2e uitgangspunt is dat er vanwege het geld dat in design is gestoken er onderzoekers zijn met creatieve ideeën en mogelijk voor docenten interessante oplossingen: er zijn design onderzoekers en er zijn interne transformatie docenten. Het 3e uitgangspunt is dat er thans geen sterk functionerende ICT-kennisinfrastructuur is: de design onderzoekers en de interne transformatie docenten weten elkaar op ‘ICT- èn onderwijs’-gebied moeilijk te vinden. Omdat het waarschijnlijk is dat door ICT het hele onderwijsbestel en mogelijk zelfs de visie op leren en onderwijzen als geheel gaat veranderen is het niet voldoende als alleen ontmoetingen tussen docenten en onderzoekers op operationele niveaus worden gerealiseerd. Er zijn ook ontmoetingen nodig op het organisatorische of management niveau en op het bestuurlijke of politieke niveau. Het gaat niet alleen om onderzoekers en onderwijsmensen die elkaar spreken, maar ook om bestuurders, ambtenaren, en bedrijfsleven. En, er moet een zekere samenhang zijn over hetgeen er wordt besproken tussen de verschillende professionele groepen en tussen de niveaus van het bestel. Het schema hierboven legt de basis voor de ordening en beleidsarticulatie van dit complexe vraagstuk. In paragraaf 4.3 werken we dit uit voor ICT-onderzoek en -kennismanagement. In paragraaf 4.4 voor de invulling van de structuur; de vulling van de agenda. Het gaat over relaties, aanpak, inhoud en acties. Dit hoofdstuk is kritisch over de kwaliteit van de ICT-kennisinfrastructuur. Daarom is het van belang te definiëren wat onder de ICT-kennisinfrastructuur wordt verstaan. De basis is ‘ICT èn onderwijs’ en de mensen die zich daar direct mee bezig houden. ICT èn onderwijs wordt ook wel aangeduid met onderwijstechnologie. Op een hoger aggregatie niveau bevindt zich het ICT-beleid en het kennismanagement. Een nog hoger aggregatieniveau is het ICT- en onderwijsonderzoek, respectievelijk het ICT-beleidsonderzoek en kennismanagement onderzoek. In dit hoofdstuk wordt dit complex soms aangeduid met ‘ICT èn onderwijs’ en soms met ‘ICT-beleid en kennismanagement’. Het genereren, uitwisselen en benutten van kennis tussen mensen die op al de niveaus werkzaam zijn en hun relaties naar buiten omvat de kennisinfrastructuur. 4.2 Samenvatting van de belangrijkste conclusies Een conclusie in aansluiting op de stand van zaken zoals geschetst in het Onderwijsverslag 1999 van de Inspectie van het Onderwijs38: “De integratie van ICT in het onderwijsproces is het verst gevorderd in het hoger onderwijs en in het beroepsonderwijs en de volwasseneneducatie. Met name internetfaciliteiten hebben daar een hoge vlucht genomen. De mate van toepassing van ICT in de BVE-sector verschilt per type opleiding……’ ‘In het hoger onderwijs is de toepassing van ICT in een stroomversnelling geraakt. Het meeste gebruik betreft standaardapplicaties als tekstverwerking, internet, e-mail en bibliotheekzoeksystemen……’ ‘In het basisonderwijs gebruikt 90 procent van de leraren de computer wekelijks, in 1999 was dat nog 80 procent. Wel gaat het veelal om ondersteunende en remediërende hulpmiddelen als aanvulling op de reguliere leermiddelen. Software om te oefenen is er vooral voor rekenen en wiskunde, Nederlandse taal en voor aardrijkskunde. Het is opvallend dat ongeveer 20 procent van de scholen het 38 zie Onderwijsverslag 1999 hoofdstuk 4 pagina 27 en verder op www.owinsp.nl 31
  • 33.
    wettelijk verplichte ICT-aanbodniet aanbiedt. ………’ ‘De groei van ICT-leermiddelen in het voortgezet onderwijs is gering, en beperkt zich vooral tot informatiekunde en het kernvak informatica in HAVO/VWO. Slechts 31 procent van de VO-leraren maakt gebruik van ICT-leermiddelen. Aan een systematische inzet van ICT zijn de meeste scholen voor voortgezet onderwijs nog niet toe……’ ‘Voor alle sectoren geldt dat de professionalisering van docenten op ICT-gebied meer prioriteit moet krijgen’….” De risico’s en de kern van de kennisbehoefte Op grond van deze staan twee uitdagingen centraal: 1) Het realiseren van de huidige ICT-beleidsdoelstellingen. Het is niet waarschijnlijk dat de doelen gerealiseerd worden omdat de kennisinfrastructuur voor ICT te kort schiet. Er bijvoorbeeld geen ‘logische bedding’ voor de 300 ICT-projecten: de design onderzoekers en de interne transformatie docenten vinden elkaar niet niet. 2) Het versterken van de huidige ICT-beleidsdoelen. De huidige ICT-beleidsdoelen zijn valide maar niet in geheel terreindekkend. Er is weinig bijv. aandacht voor de kennisvraag van docenten. De zorg over de realisatie van de doelen is des te groter omdat van de ICT-invoering een sterke impuls voor de vernieuwing van onderwijs wordt verwacht. Dit is in hoofdstuk 3 voldoende beargumenteerd. De onderbouwing van de risico’s Het is om enkele redenen onwaarschijnlijk dat ICT-beleidsdoelen tijdig worden gerealiseerd. Docenten worden zich steeds meer bewust van kennisachterstanden; het is echter niet duidelijk welke kennisleemtes er zijn en hoe hier in zal worden voorzien. Het is niet duidelijk welke beschikbare informatie op welke wijze zal worden doorgegeven. Het is evenmin duidelijk welke beschikbare ervaring op welke wijze zal worden doorgegeven. Docenten zijn gemotiveerd maar hebben weinig ruimte voor uitproberen en onderhouden. De samenhang van veranderende principes, doelen, middelen en inhouden tussen onderwijsbeleid, schoolmanagement en leerprocessen is niet helder. Dit neemt niet weg dat er aantal beloftevolle initiatieven bestaat op vlak ordenen en doorgeven van kennis maar thans nog te versnipperd en met te weinig momentum. De witte vlekken De huidige ICT-beleidsdoelen zijn vooral gericht op technische voorzieningen en de daarbij noodzakelijke instrumentele vaardigheden. De volgende organisatorische en inhoudelijke terreinen worden minder goed gedekt: 1) Organisatorisch ontbreekt: Een robuust onderzoeksapparaat dat ICT-kennis aftapt, genereert en selecteert. Een intermediair apparaat dat op doelgerichte en doelmatige wijze toegang geeft tot informatie en ervaring. 2) Inhoudelijk ontbreekt: Een nieuw curriculum als vertaling van nieuwe vormen van leren, werken en leven. Een heldere aansluiting tussen beleid en de praktijk van leren en onderwijzen. Conclusie De kennisinfrastructuur voor ICT en Onderwijs schiet tekort, zij is fragiel en fragmentarisch. De kaart en de agenda die in dit hoofdstuk zijn beschreven bieden een robuuste en samenhangende structuur 32
  • 34.
    voor ‘ICT ènonderwijs’. Zij geven het ICT-beleid een logisch verband voor initiatieven en financiële impulsen. De rode lijn is het verschuiven van accenten. Ligt de nadruk thans (nog) op ICT, voor de toekomst is gewenst dat de beleidsvorming van de overheid via onderwijstechnologie een verschuiving realiseert naar een volwaardig onderwijstechnoilogiebeleid met daarin op evenwichtige wijze aandacht voor: kennis over onderwijs, educatie en E-learning. Deze functie kan worden belegd bij een op te richten Kenniscentrum voor Onderwijs, Educatie en E-learning (KOEL). In de toekomst kan het department het feitelijke onderzoek- en kennismanagement (van wat nu ICT-beleid heet) via dit kenniscentrum leiden. 4.3 De kaart voor ICT-onderzoek en -kennismanagement 4.3.1 Waarom is er in het onderwijs behoefte aan kennis over ICT? De veranderingen in samenleving blijven niet zonder gevolgen voor het onderwijs. Hoe komen de mensen in de kennissamenleving aan hun kennis? Hieronder kort enkele onomstreden trends om de toon te zetten. Veranderende samenleving: aard en tempo Op allerlei terreinen in onze samenleving verandert de aard en de inrichting van communicatie en interactie. We betalen anders, we gebruiken e-mail, we bestellen boodschappen via het internet, we betalen de parkeermeter met het mobieltje. Het zijn slechts enkele voorbeelden uit een rijk scala van reeds bestaande en zeer nabije mogelijkheden. De ontwikkelingen gaan daarenboven ook nog razendsnel. De snelheid waarmee de mobiele telefonie die van het vaste net vervangt is onthutsend. Veranderend onderwijs: noodzaak en richting Ons onderwijs wordt verondersteld deze veranderingen op zijn minst bij te benen. Liever nog zou het onderwijs het toekomstig werkend lid van de samenleving moeten voorbereiden op de veranderde condities voor werken en continue leren. Het onderwijs, wil het als subsysteem de huidige rol in de samenleving blijven vervullen, zal dus op zijn minst in de pas moeten blijven met datgene wat in de samenleving als normaalpatroon in communicatie en interactie wordt verondersteld. ICT is een diepingrijpend blijvertje De ontwikkelingen in de kennissamenleving zijn niet incidenteel of conjunctureel, zij zijn structureel en zij veranderen de wereld om ons heen op ingrijpende wijze. Weliswaar beperkt zich de ontwikkeling van het internet zich voorlopig tot voornamelijk e-mail en e-commerce, het is waarschijnlijk dat ook de aard van tal van andere (deel)processen sterk zal veranderen onder invloed van de mogelijkheden van ICT. Nieuwe en slimme combinaties zoals tracking en tracing via het WWW zullen ook, aangepast, voor andere vergelijkbare processen worden uitgeprobeerd en mits geschikt, ook worden toegepast. ICT in onderwijs vraagt om een sterke kennisbasis De werkelijkheid is dat in het onderwijs de kennisbasis die nodig is om de kennissamenleving tegemoet te treden ontbreekt. De onderstaande evaluatie geeft een beeld van de ontwikkeling in het onderwijs. De dynamiek van ICT in het onderwijs neemt een onverwachte wending. De ICT-monitor van OCTO geeft aan dat in het primair onderwijs het aantal leerlingen per computer daalde van 27 naar 17 tussen 1998 en 1999. In het voortgezet onderwijs was de daling van 21 naar 18; in het PO zijn nu dus meer computers dan in het VO. Daarmee lijkt het wat hard ware betreft wel goed te zitten in het PO. In het 33
  • 35.
    PO is hetpercentage docenten dat gebruik maakt van ICT gegroeid van 70 naar 80 % en in het VO van 30 naar 31 %. Het VO blijft dus enorm achter. In contrast daarmee staat de kennisbehoefte: in 1994 vond 5% van de docenten dat zij onvoldoende zicht hadden op de technologische ontwikkeling, in 1999 vindt 35% van de docenten dat zij er te weinig van af weten. Voor alle duidelijkheid, het gaat niet om knoppenvaardigheid, zoals die met een Digitaal Rijbewijs wordt verworven, maar om kennis die nodig is voor de inpassing van ICT in de onderwijspraktijk. Gebrek aan kennis en expertise is alom als knelpunt nummer 1 genoemd en als belangrijkste behoefte aan ondersteuning is deskundigheidsbevordering het meest genoemd. De onderwijskundige kennis op basis van onderzoek en praktijk is nog sterk in ontwikkeling. Het is echter niet zo dat de inzichten en ontwerpen om docenten te helpen met de inpassing van ICT in het onderwijs er in het geheel niet zijn. De kennis die beschikbaar is, bereikt de docenten niet. Expertise problemen bij docenten en bestuurders vormen thans de grootste bottleneck bij het uitnutten van ICT in het onderwijs. Onze huidige, te kleine en deels vergrijsde korps van leraren en bestuurders is niet in staat het huidige ontwikkelingstempo van ICT te volgen, laat staan te toetsen in de eigen praktijk. Velen haken af, bij gebrek aan 'lucht' om de race te blijven lopen. Er is weinig inzicht in de (on)mogelijkheden, de kansen en bedreigingen van de inzet van ICT in het primair en secundair onderwijsproces. Maar er is hoop, er zijn ook doorbijters, er is ook emerging practice. Het gaat erom dat die kiemen impulsen krijgen om uit te groeien. De stelling dat ICT de kwaliteit, de flexibiliteit en de toegankelijkheid gaat verbeteren is nog slecht bewijsbaar, maar op grond van de veranderingen die plaatsvinden in andere subsystemen in de samenleving is het wel zeker dat zij het proces en product 'onderwijs' substantieel gaat veranderen. 4.3.2. Stellingen om de situatie te schetsen Twee belangrijke conclusies die we trekken uit de bovenstaande feiten zijn: A) er is onbalans tussen ICT-voorzieningen en ICT-deskundigheid en B) uitwisseling van ICT-kennis met docenten laat te wensen over. De kern van het probleem voor de docent is een kennisprobleem en de eilandenstructuur van het bestel is een grote hinderpaal de kennis vlot door te geven. Doelen voor de toekomst Op grond van de conclusies zijn de belangrijkste doelen voor de toekomst: A) systematische versterking van deskundigheidsbevordering en B) netwerkbouw tussen (thans geïsoleerd werkende) netwerken. De nadruk komt minder op ICT-technologie (hard- en software) te liggen en meer op de kennisbehoefte van docenten die ontstaat door nieuwe onderwijspraktijk. Middelen De belangrijkste middelen voor de realisatie van de doelen zijn: A) stimulering van onderwijstechnologie (ICT-gebruik) in onderwijs’ B) organisatie van kennisuitwisseling tussen de professionele groepen. Vorsers ontmoeten vernieuwers, vernieuwers ontmoeten experts, en experts ontmoeten vorsers, zodat kennisgeneratie, ontwikkeling van kunde en technologieën en innovatie georkestreerd kunnen verlopen. Op den duur zo is onze redenering biedt een voorziening als het Kenniscentrum voor 34
  • 36.
    Onderwijs, Educatie enE-learning (KOEL) deze middelen en de vernieuwing ervan. Voor praktijk … De hoofdlijn van deze analyse voor praktijk, researchprogrammering, beleidsonderzoek en beleid is de volgende. De dynamiek van en leren, respectievelijk onderwijs is ondoorzichtig. De complexiteit is daarom vanuit negen invalshoeken geschetst (§ 4.3.3). Elke situatie is echter anders, daarom zijn de invalshoeken afhankelijk van de praktijksituatie meer of minder relevant. Met betrekking tot deze ICT-dynamiek ervaren docenten -in ere te herstellen als professionals- een kennistekort. Dit kennistekort kan niet door instructie of voorlichting worden opgelost maar behoeft uitwisseling van context gebonden informatie en ervaringen. Deze uitwisseling moet gerealiseerd worden tussen thans onvoldoende interacterende netwerken en kan door kennisnet worden gefaciliteerd. Wellicht is een ‘clearing house’ of kenniscentrum om hierin faciliterend te werken dienstig. Het kenniscentrum kan zorgen voor stimulansen om informatie en ervaring toegankelijk te maken voor verschillende doelgroepen. Hierbij is ook te denken aan opsporen, screenen en labelen van internationaal beschikbare informatie en ervaring (§ 4.3.4). Organisatie van interactie is de hoofdschotel. … en beleid Hierboven is uitgegaan van een zekere mate van zelfsturing, van ruimte voor initiatieven, een inhoud die door directe belangen wordt gedreven. De werelden van onderzoek en onderwijs en van ICT èn onderwijs ontmoeten elkaar. De overheid verwacht mondigheid, eigen verantwoordelijkheid, betrokkenheid, initiatieven van belanghebbenden. De participanten verwachten dat de overheid toch nog steeds op zekeren hoogte de regie blijft voeren, tot op zekere hoogte een bindende factor blijft ervoor zorgt dat initiatieven niet smoren, maar logisch aan elkaar gekoppeld worden. De directie ICT van OCenW is waar het ‘ICT èn onderwijs’ betreft de schakel naar de overheid. Zij moet methodisch inspelen op het feit dat deelnemers, procedures en doelstellingen van (tijdelijk) netwerken zullen verschillen. Het behoort tot haar mogelijkheden een kenniscentrum zoals bedoeld te initiëren en experimentele netwerken waarin alle disciplines samenkomen te stimuleren en organiseren De informatie en de ervaring uit al deze netwerken komt binnen het bereik van ieder in het bestel doordat de resultaten brede verspreiding kunnen krijgen via Kennisnet. . 4.3.3 Voorstellen voor kennismanagement van ICT èn onderwijs De beleidslijnen zijn vanuit tal van gezichtshoeken te dimensioneren; en dat is ook gebeurd (zie schema 4.3.3). In de praktijk is het gewenst al die lijnen tegelijkertijd te hanteren; het is echter niet gewenst om telkens alle aspecten te noemen in topics, projecten en trajecten. Het is evenmin gewenst op al de punten te ‘maximaliseren’. Dat zou de communicatie verstoren en van hoofdzaken afleiden. Het is raadzaam de kaart met dimensies voor het ICT-beleid te hanteren en uit deze kaart per geval een beperkt aanatl aspecten te gebruiken om hoofddoelen te accentueren. In praktijk, bij onderzoek en beleid is de kaart een referentie voor monitoring en evaluatie. Een tweede belangrijk punt is dat het hanteren van deze complexiteit een hoge professionaliteit van betrokken vergt en een beleid dat van complexiteit en professionaliteit uitgaat (of daar naar toe werkt). Dit betekent dat alleen op het uitvoerende niveau overzien kan worden wat in een specifieke situatie het beste is en dat het beleid zorg moet dragen voor voldoende vrijheidsgraden aan de basis. De professional komt het best tot zijn recht als hij/zij de ruimte krijgt. 35
  • 37.
    Schema 4.3.3: Kaartvoor praktijk, onderzoek en beleid De dimensies relevant voor doelen, monitoring en evaluatie voor ‘ICT èn onderwijs’ in praktijk, onderzoek en beleid zijn de volgende: 1. De professionaliteit van docenten: dit betreft initiële scholing, bijscholing en/of beroepsgroepontwikkeling. 2. De aard van de technologische ontwikkeling: soms vernieuwing en soms verandering van de basistechnologie (bijvoorbeeld van PC naar netwerk, of van CD-ROM naar internet, of van ISDN naar co-axiaal, draadloos of ASDL). 3. De aard van het onderwijsdoel: deze verschilt in relatie tot ICT (leren over ICT, leren met ICT en andere vormen van leren door ICT; mogelijk mondt dit uit in virtuele leervormen – zie: Van didactische driehoek naar lerend veelvlak). 4. De faseverschillen: de veranderingen op ICT-gebied verlopen in groepen en voor individuen in fasen en de fasen worden met verschillende snelheden doorlopen. De indeling van fasen kan zijn: additie, substitutie, (divergerende en convergerende) transitie en transformatie (zie Committ, 1998). In de fasen verschillen de kennisbehoefte en de vraag naar stimulansen (Van den Berg & Vandenberghe, 1995). 5. De afstemming en articulatie: de consistentie en coherentie van initiatieven op macro, meso en micro niveau van het bestel. Dat wil zeggen dat begrippen in beleid, bestuur, management, en leerprocessen op elkaar moeten zijn afgestemd om communicatie mogelijk te maken. 6. De aard van kennisontwikkeling: afhankelijk van doel of behoefte gebeuren er andere dingen met kennis. Bijvoorbeeld het genereren, dissemineren en toepassen van inzichten, ontwerpen, gebruiken en/of bekwaamheden (§ 4.3.4). 7. De duidelijkheid bij (gezamenlijke) beleidsvorming: de dimensie van doel, proces en resultaat, van visie, strategie en beleidsdoel, van realisatie, evaluatie en ondersteuning verdienen expliciete stimulansen. 8. De facetaspecten van onderwijsbeleid: thans zijn dat de positieversterking van docenten, achterstandbestrijding/kansenbeleid, en de vernieuwingsoperaties van sectoren. 9. De beleidsvelden: PO, VO, BVE, HBO en WO verschillen. De schematische beleids- onderzoekskaart die hierboven beschreven is kan per onderdeel worden aangevuld en veranderd. Met behulp van de kaart kunnen op transparante wijze prioriteiten worden gesteld. Er kan bijvoorbeeld van een beleidsissue vastgesteld worden dat de punten 1 en 4 een zwaar accent krijgen en dat andere punten alleen ‘meegenomen’ worden als dat geen extra last geeft. De prioritering kan per issue verschillen. Een ander voordeel van de kaart is dat bij de dimensies heldere evaluatiecriteria en indicatoren gegeven kunnen worden. Afgezien van het onderwerp is de kennisvraag over ICT zelf complex. Wat kan er aan de hand zijn als ergens ‘gebrek aan kennis wordt gevoeld’? De betekenis van deze vraag wordt hieronder uitgediept. 4.3.4 Operationaliseren van de kaart ICT-beleid en kennismanagement moeten zijn gericht op vragen over vernieuwen van leerprocessen, schoolorganisatie en bestuur van het onderwijsbestel. Op al de niveaus kunnen de vragen gaan over het wezen en gebruik van ICT en de veranderingen door ICT. Het gaat om ingewikkelde vragen, vragen van professionals en vragen die per situatie wat anders liggen. De complexiteit en de vele dimensies van het inhoudelijke vraagstuk zijn in beeld gebracht in de schema’s 4.3.2 en 4.3.3. Hoe kan er in deze complexe systematisch in de behoefte aan kennis worden voorzien? Deze 36
  • 38.
    vraagstelling is overigensniet specifiek voor ICT en moet breder worden opgevat. Dan kan de aanpak die hieronder wordt uitgewerkt geschikt zijn voor de integrale benadering van ICT- en onderwijsbeleid. Hieronder volgt eerst een visie op de kennisuitwisseling in de kennissamenleving. Dit is van belang omdat in het onderwijsbestel op dezelfde manier met kennis omgegaan zou moeten worden als in de samenleving als geheel. Daarna wordt ingegaan op de interactie die nodig is voor de uitwisseling van informatie en ervaring. Dit is van belang omdat in ICT-context de nadruk teveel ligt op (discipline gebonden) informatie en logica en te weinig op (competentie gebonden) ervaring en gevoel. Op grond van deze verschillen zijn er fasen te onderscheiden in de uitwisseling van kennis. Door een scherp zicht op fasen is het beter mogelijk haalbare doelen te stellen. Daarna kijken we naar de manieren waarop het onderwijs door ICT verandert. Daarbij is het enerzijds nodig om aan te sluiten bij de ontwikkeling aan de basis, anderzijds moeten krachtige impulsen van buitenaf kunnen worden gegeven. Al de elementen hierboven geven tezamen een samenhangend beeld van beleidsvorming en kennismanagement van ICT in het onderwijs. De visie op de kennissamenleving Werken en leren gaan samen in kennisintensieve arbeidsprocessen. Op het gebied van ICT zijn de vraag en het aanbod van kennis daardoor structureel veranderlijk en het hebben van een wereldwijd en compleet overzicht is een illusie. Zelfs binnen organisaties is het moeilijk de beschikbare kennis te overzien. Een optimale benutting van de aanwezige kennis vergt interactie tussen de experts zelf. Individueel en in groepen zijn vele vormen van vooruitkijken en terugblikken de orde van de dag. Iedereen in arbeidsprocessen benut via netwerken kennis die intern beschikbaar is. Als intern de beschikbare kennis niet toereikend is wordt er een beroep gedaan op wereldkennisvoorraad en soms op aanvullend onderzoek. Hierdoor ontstaat een dynamiek die op het niveau van personen, instellingen en systemen op vergelijkbare wijze verloopt. De dynamiek is weergegeven in het schema 239. Schema 4.3.4a: Vormen van interactie over bijvoorbeeld ICT-vragen Toevoegen aan de wereldkennisvoorraad over ICT Putten uit de wereldkennisvoorraad over ICT Eigen kennis Eigen kennis Eigen kennis Eigen kennis Eigen kennis van vragen over over uitvinden en/of over ontwerpen over aanpassingen en over beoordelingen ICT-toepassingen maken van ontwerp en testen van gebruiken van ICT- en evaluaties van voor ICT- ICT-toepassingen toepassingen ICT-toepassingen toepassingen Voor vernieuwing is soms kennis van derden nodig (middenbalk) en als die er niet is, is onderzoek nodig (bovenste balk). Als in het eigen proces de informatie niet volledig of afwezig is, worden (bewust of onbewust) risico’s gelopen. Interactie is nodig om de eigen kennisbasis te benutten en om haar te ontwikkelen. Interactie is ook nodig om onnodige risico’s te beperken. Dit geldt in scholen op het niveau van individuen, projecten, vakgroepen, etc. Het geldt ook op het niveau van 39 Het schema is ontleend aan de innovatietheorie van Kline & Rosenberg 1986, An overview of innovation (pp 275-306, In: Landau, R, & Rosenberg, N. eds. The positive sum strategy-harnessing technology for economic growth. Washington DC: National Academic Press. Alternatieven zijn technology push en market pull modellen. 37
  • 39.
    schoolmanagement en nationaalbeleid. Een lerend bestel en lerende instellingen interacteren intern op allerhande niveaus om eigen kennis te benutten. In veel instellingen kan de huidige kennisuitwisseling worden verbeterd. Daarnaast is interactie tussen instellingen en tussen de eilanden in het bestel nodig. Hoe kan de interactie goed geregeld worden? Hoe kan dit voor ICT goed geregeld worden, zodat daar een impuls vanuit kan gaan voor kennismanagement in het algemeen? Het stimuleren van interactie De organisatie van interactie over kennis gaat mis als geen onderscheid is gemaakt tussen uitwisseling van informatie en van ervaring. Informatie gaat over eenduidige kennis, die zonder tot misverstanden te leiden kan worden doorgegeven. Aan een handleiding of een studieboek stellen we die eis. Een roman echter kan door ieder -afhankelijk van persoonlijke ervaringen- anders begrepen worden: dat is zelfs de bedoeling van de schrijver. Interactie over kennisbehoefte gaat in het algemeen uit van de vrager, die is probleemeigenaar. Dat vrager en aanbieder beide leren van interactie is een voordeel. Hoe zit de vraagkant van ‘gebrek aan kennis’ in elkaar? Er zijn onderwerpen waarvan de vraag helder is en het adres waar de vraag beantwoord kan worden bekend ook. Er zijn ook tal van vragen die vaag zijn of waarvan onbekend is wie het antwoord zou kunnen geven. Als de vragen vaag zijn of de adressen onbekend, is er ervaring van experts nodig; er moeten nieuwe netwerken worden gebouwd om de kennisvraag aan te pakken. Schema 4.3.4b geeft de situaties weer. Schema 4.3.4b: Interactie over informatie en ervaringen Bekend adres Onbekend adres Heldere vraag Informatie-uitwisseling Verwijzen naar netwerken Vage vraag Verwijzen naar experts Verwijzen naar experts en netwerken De uitdaging is te organiseren dat informatie en ervaringen (experts en netwerken) binnen het bereik komen van iedere professional in het onderwijsbestel en dat de informatie en ervaringen door hen kunnen worden benut. Om gebruik te kunnen maken van kennis van anderen moet die kennis zelf beschreven zijn of moet de eigenaar gevonden kunnen worden. De beschrijving moet toegankelijk zijn of er is toegang nodig tot mensen met ervaring (die niet beschreven is). Is het niet voldoende om ‘versneld’ alle ervaringskennis expliciet te maken en in informatie om te zetten? Ten eerste wordt dit voortdurend gedaan door wetenschap - en een intensivering van onderzoek zou het probleem niet oplossen omdat door praktisch werk steeds weer nieuwe ervaringen worden opgebouwd. Ten tweede is bij de bouw van expertsystemen geprobeerd ‘alle expertise’ expliciet te maken – de praktijk blijkt moeilijk te vangen, altijd weer veelvormiger te zijn en niet zonder de expert te kunnen. Het is dus nodig het bereikbaar maken van mensen met ervaring te managen naast het geven van toegang tot informatie. In het geval van ICT betekent dit uitwisseling van informatie en uitwisseling van ‘best practice’ in het kennismanagement niet op een hoop gegooid mogen worden. 38
  • 40.
    De ontwikkelingsfasen vankennisuitwisseling Voorwaarde voor uitwisseling van kennis is dat feiten over ‘ins and outs’ van onderwijs op allerhande plaatsen worden geregistreerd. Met feiten over ‘ins and outs’ worden vragen, adressen, experts en netwerken bedoeld. Als feiten opgeschreven worden, is er sprake van een feitenbestel; het is bekend dat in het huidige onderwijsbestel veel nuttige informatie niet beschreven is of pas laat beschikbaar is. Het eerste doel van kennismanagement is om de vastgelegde gegevens voor iedereen in het onderwijsbestel toegankelijk te maken. Het Kennisnet zou om die reden moeten ontwikkelen tot ‘de pijpleiding’ voor die informatie. Hiermee zou al een omvorming naar een informatiebestel kunnen worden gerealiseerd. Dan hebben we echter niet alle kennis te pakken (schema 4.3.4c). Een volgende stap is ervaringen uit expertise en netwerken uit te wisselen en te benutten: dan komen we in de buurt van het kennisbestel. Toelichting Schema 4.3.4c geeft de relatie tussen het grijpbaar maken van kennis en het benutten van kennis. Als er in het onderwijs -in dit geval met betrekking tot ICT- mensen elkaar gemakkelijk kunnen vinden en elkaar daadwerkelijk gericht opzoeken, dan is er een belangrijke voorwaarde van een goed kennissysteem voldaan. Dat is de relatie tussen de uitwisseling van informatie en ervaringen uit het eigen proces (bijvoorbeeld de eigens instelling) met kennis uit de kennissamenleving (zie de twee onderste balken in schema 4.3.4a). Een andere voorwaarde is dat er voor onderzoek (het toevoegen aan de wereldkennisvoorraad in schema 4.3.4a) een interactie bestaat over vraag en aanbod in de programmering. Schema 4.3.4c: Grijpbaar maken en benutten van aanwezige kennis (naar: Cap Gemini, 1999) Grijpbaar maken van de aanwezige ‘Kennisbestel’ informatie en ervaringen KENNISKLOOF ‘Informatiebestel’ ‘Feitenbestel’ Technologie brengt ons tot hier Benutten van de aanwezige informatie en ervaringen De eerste stap van kennismanagement is organiseren dat informatie en ervaring binnen het bereik komt van ieder: kennis grijpbaar maken. Informatie komt beschikbaar doordat feiten in datafiles van systemen met zoekwoorden opgezocht kunnen worden. Het labelen van ervaringen is veel moeilijker: verwijzingen naar personen is een goede start. De tweede stap van kennismanagement is dat de faciliteiten in systemen daadwerkelijk gebruikt worden: kennis benutten. Dit kan door zogenaamd klein gereedschap te ontwikkelen en gebruiken. 39
  • 41.
    Leren zoeken mettrefwoorden of smart agents is de weg naar informatie. Het snel bouwen van tijdelijke probleemgerichte netwerken brengt ervaring binnen handbereik. Dit kan virtueel in chat boxes, maar soms is fysiek bij elkaar komen productiever. Een algemeen kennismanagement stimuleert de uitwisseling van informatie (bijvoorbeeld middels zoekfuncties) en van ervaringen (bijvoorbeeld middels tijdelijke probleemgerichte netwerken). Hierboven is beschreven hoe in de kennissamenleving kennis wordt uitgewisseld. Daarna is ingegaan op het verschil in aanpak tussen de uitwisseling van informatie en ervaringen. Het volgende onderwerp is de soorten van inzichten en ervaringen die er zijn bij ICT in het onderwijs. De manier waarop ICT het onderwijs verandert Grofweg zijn er twee lijnen te onderscheiden: de scholen die er voor kiezen om ICT te gebruiken om hun huidige werk beter te doen (optimaliseren) en scholen die de doelen op een andere wijze willen realiseren (innoveren40). Optimaliseren betekent het verbeteren van prestaties of het verlichten van inspanningen zonder een principiële veranderingen van de bestaande gebruiken. Als een docent bijvoorbeeld de PC gebruikt als postbode, dan verandert dat het werk niet principieel. Wel kan het een verlichting van het werk betekenen. Door verwisselen van de postbode met een PC is er sprake van substitutie van het technologisch hulpmiddel (de gangbare ontwerpen veranderen). In het algemeen is het zo dat met substitutie ICT op de minst ingrijpende wijze in de school komt; doordat de docent de substitutie zelf doorvoert. Innoveren met ICT betekent het verbeteren van de prestaties of het verlichten van inspanning door inzet van principieel andere (wetenschappelijke) inzichten of andere (technologische) ontwerpen in het leerproces. Als een docent bijvoorbeeld studenten via internet informatie laat verzamelen, dan zet hij niet alleen een ander leermiddel in; hij verandert ook de manier van leren en de inhoud van het leren. Het leren krijgt een andere dynamiek omdat niet van tevoren bekend is welke informatie de studenten zullen vinden. Hier is dus meer aan de hand dan het substitueren van naslagwerken door PC’s. Het leerproces verandert wezenlijk van het ene aanpak in een andere; er is sprake van transformatie van het leerproces (de gangbare gebruiken veranderen). Transformaties zijn ingrijpend omdat zij draagvlak en technologische omslag vergen. Als docenten transformaties zelf doorvoeren (interne transformatie) dan zijn de problemen met draagvlak minder en de risico’s met de technologische invulling groter. Bij goed voorbereide interventies van buitenaf (externe transformatie) is het moeilijk een draagvlak te verkrijgen, zelfs voor een technologisch puntgaaf ontwerp. In het schema 4.1 op pagina 30 is een aantal intwikkelingslijnen reeds samengevat. De ICT- technologie brengt een groot aantal nieuwe ontwerpen voort. Sommige daarvan kunnen door substitutie de bestaand ontwerpen vervangen. De nieuwe ontwerpen worden in de onderwijspraktijk opgenomen en leiden tot optimalisatie van het werk Door voortgaande substitutie kunnen geleidelijk en steeds meer nieuwe ontwerpen in een bestaande praktijk worden geïntroduceerd. Er kan door veel substitutie een situatie ontstaan waarbij vanuit de bestaande praktijk initiatieven worden genomen om met ICT de bestaande gebruiken te veranderen. Op deze manier ontstaat een ‘bottom up’ initiatief dat tot transformaties kan leiden en dus een innovatie kan inleiden. Deze invalshoek is belangrijk voor PO en VO in verband met de leeftijdsopbouw van docenten. Als ICT het huidige werk zichtbaar gemakkelijker en aangenamer maakt dat verlaagt dat drempels van professionals die in eerste instantie niet van plan waren hun uitgekristalliseerde routines te veranderen. 40 Innoveren en transformeren wordt hier niet onderscheiden. Bij Itzkan is innovatie de tweede fase en transformatie de derde (in Voogt, J.M. & Odenthal, L.E. 1999 Met het oog op de toekomst. Naar een innovatief gebruik van ICT in het onderwijs. Enschede: Twente Universiteit, Toegepaste Onderwijskunde). 40
  • 42.
    Het is waarschijnlijkdat ook in de toekomst van deze ontwikkellijn veel verwacht moet worden omdat van een vernieuwingsimpuls vanuit de lerarenopleidingen en het onderzoek traag aanslaat op scholen. Nieuwe ICT-ontwerpen kunnen ook een onderwijstechnologische interpretatie krijgen met als resultaat opvattingen over nieuwe onderwijskundige praktijken en gebruiken (de verticale pijl tussen nieuw ontwerp en nieuw gebruik geeft de relatie aan). Bij het ontwerp van de nieuwe gebruiken worden (vaak zoveel) mogelijk andere vernieuwde ontwerpen ingebouwd. Introductie van het nieuwe gebruik in het onderwijs is daardoor een transformatie als een initiatief van buitenaf (de horizontale pijl tussen nieuw gebruik en bestaande gebruiken geeft de relatie aan). Op deze manier ontstaat een initiatief dat transformatie beoogt en waarbij veel meer aan de hand is dan een introductie van een ICT-ontwerp. Als van dit complexe initiatief niet alle ‘ins and outs’ worden verklaard en als het initiatief niet door nationale beleidsinitiatieven en anderszins is ondersteund, ontstaan al snel negatieve gevoelens en problemen met draagvlak voor een ‘top down’ initiatief. Kern van het betoog is evenwel de relatie tussen de relatief autonome processen van (re)design en interne transformatie. Onderzoekers en docenten zouden elkaar stelselmatig moeten spreken over hun leervragen en –ervaringen. Het management van de ICT kennisvragen in beleid In schema 4.1 zijn vier principieel verschillende invalshoeken genoemd om ICT-gebruik in het onderwijs te stimuleren. Het spreekt vanzelf dat het van belang is om er beleidsmatig gedifferentieerd mee om te gaan. Zo een gedifferentieerde aanpak behoeft een goed georganiseerde informatievoorziening en ervaringsuitwisseling op beleidsniveau. Kennisvragen zijn er dus met betrekking tot 1) de ICT-substitutie kansen en knelpunten, 2) de ICT interne-transformatie, 3) het ICT leerproces-design, en 4) de ICT externe transformatie en tenslotte 5) de articulatie van de kennisvraag op beleidsniveau. De beleidsstrategie zou op grond van schema 4.1 dus een vijf sporenbeleid kunnen zijn. Hoe kan op grond van de structuur die is gegeven aan kennis en aan de veranderingen door ICT, het ICT beleid worden verhelderd? Daarvoor is een aanpak nodig die ICT-probleemstellingen, ICT-beleid, en ICT-toepassingen op een logische en consistente wijze bespreekbaar maakt. Dat kan met een model voor strategische agendabouw (schema 4.3.4d). Schema 4.3.4d: Model voor strategische agendabouw41 Maatschappelijke realiteit De politieke stellingname Beleidsrealisatie probleemdefinitie visie & strategie rollen & instrumenten krachtenveldanalyse beleidsdoelen criteria De strategische agendabouw is een systematische en interactieve vorm van beleidsvorming. De stappen zijn probleemdefinitie en krachtenveldanalyse (samen een typering van de maatschappelijke realiteit), formulering van visie, strategie en beleidsdoelen (samen een typering van politieke stellingname), instrumentkeuze, rollen en criteria voor uitvoering (samen de voorwaarden voor de aanbesteding en beleidsrealisatie). 41 Alberda, A.J.M., Bouwhuis, J., Dirven, J.M.C., Geerligs, J.W.G., Helmens, A.A., Leeuw, J.D. van & Vera, J.P.H.J. (1996) Strategisch werken aan LNV-beleid. Managementrapport van de werkgroep Strategisch MeerJarenKader (SMJK), ‘s-Gravenhage: LNV 41
  • 43.
    Bij een kennisbeleidscycluswordt de keuze voor het instrument kennis specifiek uitgewerkt met de criteria die voor kennis gelden (deze zijn hier omwille van beknoptheid niet uitgewerkt). Het probleem van ICT-beleidsvorming is al de gearticuleerde ICT-kennisproblemen politiek te agenderen. Dat wil zeggen te werken aan consistentie van probleemstelling, visie, beleidsdoelen en realisatie (schema 4.3.4d), het bewaken van de dimensies van agendapunten (zie schema 4.3.3). Hierbij is het cruciaal de communicatie over de issues op macro, meso en microniveau van het bestel verstaanbaar en uitvoerbaar te maken. Het doel is het schetsen van perspectieven en het stellen van prioriteiten van het wat en hoe van ICT-beleid. In schema 4.3.4e vatten de redenering tot nu toe samen. Schema 4.3.4e: Relatie tussen vernieuwing, kennisbehoefte, beleidsvraag en communicatie ICT-vernieuwing ICT-kennisbehoefte ICT-beleidsvraag ICT-communicatie staande pedagogie probleemstelling inzichten krachtenveld macro (beleid) ICT visie = concepten strategie nieuw concept beleidsdoelen meso (management) onderwijstechnologie instrumentatie = gebruiken rolverdeling micro nieuw gebruik realisatie (uitvoering) bekwaamheden criteria / evaluatie Relatie tussen ICT-beleid en kennismanagement Hoe de relatie te leggen tussen werken en leren in onderwijspraktijk, -onderzoek, -beleid, en beleidsonderzoek? Wat is een kennismanagement dat al de activiteiten verbindt? Beleidsonderzoek, kennismanagement, e.a. hebben een andere resultaten. Onderzoek geeft zicht op feiten en relaties. Kennismanagement rust mensen toe met inzichten, ontwerpen, gebruiken en competenties. Onderzoek en technologie zijn voorwaardelijk voor kennismanagement omdat zij de inzichten en ontwerpen voortbrengen. Echter, in toenemende mate zijn onderzoek en technologie ook afhankelijk van praktijk en beleid voor hun sturing, of economischer uitgedrukt voor hun marktoriëntatie. De conclusie is dat de experts die belast zijn met het formuleren van beleidsdoelen nauwe relaties zouden moeten onderhouden met degenen die belast zijn met het realiseren van beleidsdoelen. Vaak gebeurt dit, maar er is ook sprake van eilanden; bijv. binnen de wetenschap, tussen onderwijssectoren, en tussen wetenschappelijke disciplines, het beleid en de schoolpraktijk. De verschillende netwerken moeten voor het oplossen van problemen verbindingen maken. De articulatie van problemen en het stellen van doelen bij agendapunten kan met de kaart voor praktijk, onderzoek en beleid (schema 4.3.3) worden verbeterd. Naast onderzoek kunnen met de kaart ook voor de doelen voor kennismanagement worden geformuleerd. De kaart geeft de mogelijke gemeenschappelijke doelen en evaluatiepunten aan. De 42
  • 44.
    kaart geeft alshet ware een agenda voor verschillende werkzaamheden. Bovendien kunnen beleidsonderzoek en kennismanagement hetzelfde worden aangepakt. De probleemoplossing en ervaringsuitwisseling kan ook met tijdelijke probleemgerichte netwerken worden aangepakt (§ 4.4.1). De organisatie van het een en ander is een mogelijke extra functie van de directie ICT die op de duur door het kenniscentrum (KOEL) kan worden overgenomen. De conclusie is dat (de voorwaarden voor) het beleid voor de ICT kennisinfrastructuur in samenhang gepland en gecoördineerd kan en moet worden. Doelarticulatie en methodiek op hoofdzaken en onderdelen komen overeen. Het sturen van professionals die in een complexe situatie werken moet zijn gericht op doelarticulatie en op het uitwisselen van context gebonden informatie en ervaringen. De sturing van beleidsonderzoek en kennismanagement kunnen zijn gericht op het creëren van een netwerk, op het verbinden van bestaande netwerken, op het bevorderen van deskundigheid, op het toespitsen van een actie, op het in beeld brengen van perspectieven, op het in beeld brengen van een bestaande situatie, en op het in beeld brengen van een behaald resultaat. Uitgangspunt is dat de onderwerpen complex en context gebonden zijn en dat zij daarom vooral kwalitatief benaderd moeten worden. Een kwantitatieve bewerking van observaties (door een decontextualisering van bevindingen) maakt de feiten in veel gevallen te abstract en daarmee betekenisloos. De twee doelen van kennismanagement (doelarticulatie en uitwisselen van informatie en ervaringen) kunnen voor een belangrijk deel worden gecombineerd met de doelformulering, monitoring en evaluatie ten behoeve van beleidsonderzoek. Het protocol is als volgt: Bedenk mogelijke acties voor beleidsvoering (doelarticulatie, monitoring of evaluatie); en koppel dit aan kennismanagement (creëren van netwerkverbindingen, identificatie van problemen, schetsen van een ‘soll’ of een ‘ist’ situatie). Kies bij een issue een agendapunten uit schema 4.3.4d. Kies uit de schematische kaart voor onderzoek- en kennismanagement (schema 4.3.3) twee of drie dimensies die het accent krijgen42 Wijs tentatief een competente en pluriforme groep van onderzoekers, beleidsambtenaren en veldwerkers aan en formuleer voor deze groep een passende rol en taakverdeling (financiers, opdrachtgevers, deskundigen en doelgroep, respectievelijk makers en gebruikers). Hierboven zijn een kaart voor praktijk, onderzoek en beleid en voorstellen voor een kennismanagementsystematiek beschreven. De hierna volgende paragraaf gaat in op de inhoud: de agenda met acties. 4.4 De agenda voor de (onderwijs)onderzoeks- en onderwijspraktijkwereld 4.3.1 Kennisontwikkeling en de relaties tussen de verschillende kennistypen In § 4.3. is beschreven hoe ICT het onderwijs verandert. Het is een beschrijving van kenniscreatie in de onderwijs- en in de onderzoekpraktijk. Deze paragraaf gaat dieper in op de soorten kennis die gecreëerd worden, zodat ook de relatie tussen onderwijs- en onderzoekpraktijk nauwkeuriger beschreven kan worden. Nonaka & Takeuchi43 beschreven de kenniscreatie of het realiseren van toegevoegde waarde aan kennisproducten voor industriële producten (Schema 4.4.1a) (zie ook: Weggeman44, 1997; p. 45). 42 NB: alle dimensies zijn relevant en worden door de professional ‘meegenomen’, maar in projectdefinities wordt de nadruk gelegd op enkele van de dimensies. Het is ook beter om van processen te spreken dan van projecten. 43 Nonaka, I. & Takeuchi, H. (1995) The knowledge creating company. New York: Oxford University Press. 44 Weggeman, M. (1997) Kennismanagement. Schiedam: Scriptum. 43
  • 45.
    Schema 4.4.1a: Dekennis-spiraal (Nonaka & Takeuchi, 1995, p. 71). Managen van kennisontwikkeling Managen van kennisontwikkeling vergt de organisatie van socialisatie (ervaringen delen), externalisatie (beschrijven van conceptuele kennis), combinatie (verbinden van feiten met relaties en theorie in een systeem), en van verinnerlijking (kennis operationeel maken door eigen gebruik). Het gaat steeds om wisselende combinaties van impliciete en ervaringskennis en expliciete of gecodificerde kennis. Wat betekent dit? Externaliseren. Dit is het organiseren van het beschrijven van conceptuele kennis of het codificeren wat impliciet was. Bijvoorbeeld iemand maakt voor het eerst in een artikel duidelijk dat je een moderne computer kunt gebruiken voor tal van doeleinden. In het artikel schrijft hij de volgende suggesties: 1) handige typemachine, 2) grafische vormgever zonder letterbakken, schaar of plakband, 3) postbode met hoge snelheid all over the world, 4) archiefsysteem zonder stoffige dozen en kaartenbakjes, 5) informatiebron voor wat dan ook, en 6) vergaderruimte zonder dat je van je plek af komt. In schema 4.1 is dat substitutie genoemd. Combineren. Dit is het organiseren van het verbinden van feiten met relaties en theorie in een systeem. Het is het verbinden van gecodificeerde en andere gecodificeerde kennis. In ons voorbeeld gaat iemand met het artikel in de hand door zijn bedrijf om te kijken waar een match gemaakt kan worden tussen de mogelijkheden van de moderne PC en wat in het bedrijf gebeurt. Relevant zijn bijvoorbeeld voor één bepaalde groep mensen de punten 1) typemachine, 3) postbode en 4) archief. Deze groep mensen typt veel, doet veel post de deur uit en houdt daar een archief van bij. Verinnerlijking / internalisatie. Dit is het organiseren dat mensen kennis operationeel maken door uit te proberen en te integreren in eigen gebruik. Het is het omzetten van gecodificeerde kennis in impliciete kennis. In het voorbeeld van de moderne PC gaan de mensen die typen, post verzenden en archieven bijhouden met een PC en uitvinden hoe het apparaat het werk leuker, beter en gemakkelijker kan maken. Socialiseren. Dit is het organiseren van het delen van ervaringen. Het is het verbinden van impliciete kennis. In ons voorbeeld gaan de mensen die met de moderne PC aan de slag zijn gegaan praten over hun ervaringen. De vraag is of het typewerk, het verzenden en het archiveren er op vooruit gegaan is en hoe je handig met de PC omgaat. Veronderstel dat de conclusie is dat een typediploma het genot, gewin en gemak van de PC aanzienlijk zouden verbeteren. Vanuit een optiek van kennisbehoefte 44
  • 46.
    zeggen we dandat in de cyclus van het in het gebruik nemen van een nieuw ontwerp -de moderne PC- blijkt dat er een behoefte aan nieuwe bekwaamheden -het typediploma- ontstaat. Met het model van Nonaka en Takeuchi kan men problemen met substitutie en transformatie precies beschrijven. Bijvoorbeeld: Is voldoende expliciet gemaakt wat de bedoelingen zijn? Of zijn er problemen met de uitwisseling van ervaringen? De kern van een probleem met kenniscreatie zit altijd in een van de vier kwadranten. Het model kan ook om een tactische reden goed toegepast worden op het ICT-beleidsterrein. Met name op ICT-terrein wordt veronderstelt en gesuggereerd dat het beheersen van wetenschappelijke inzichten en technologische ontwerpen nodig is voor doelmatig gebruik van de ICT-hulpmiddelen. Dat schrikt af en dat kan voorkomen worden. Neem het programmeren in Basic of de kennis van DOS als basis voor PC-gebruik in de jaren 1980. Dat was onjuist, omdat het voor gebruik in enge zin meestal voldoende is om ‘het knopje in te duwen’. De kenniscreatiespiraal kan worden doorlopen op het niveau van de gebruiken of van de bekwaamheden (en de inzichten en ontwerpen goeddeels overslaan). Een analoog voorbeeld is autorijden: daarvoor is ook niet (meer) nodig het ontwerp van de auto te kennen. Dit is buitengewoon belangrijk omdat dit inzicht helpt voorkomen dat nieuwe ICT- gebruikers worden afgeschrikt door ballast van inzichten en ontwerpen. 16 kennisproductgroepen Er zijn vier soorten van kennis (inzichten, ontwerpen, gebruiken en bekwaamheden). En er zijn vier vormen van toegevoegde waarde (schema 4.4.1a), deze hebben betrekking op alle soorten van kennis. Er zijn bij elkaar dus zestien producten en -diensten in de kennissamenleving: zestien kennisproductgroepen. Schema 4.4.1b: Zestien kennisproductgroepen (ontleend aan PC-gebruik) Inzicht Ontwerp Gebruik Bekwaamheid Hoe zit het analytisch? Wat zijn middelen? Wat doet praktijk? Hoe goed ben je? Informatie - expliciet maken elektrische +/- polen geheugens maken mogelijkheden van PC PC-functies kennen - combineren relatie binair tellen en +/- geheugens in PC’s boekhouden met PC PC inpassen in werk Ervaring - verinnerlijken binair denken testen van ROM’s PC-gebruik invoeren handleiding gebruiken - uitwisselen hypotheses toetsen ROM’s vergelijken PC-gebruik evalueren praktische tips geven Voor bekwaam gebruik zijn ‘slechts’ acht groepen van belang (zie de voorbeelden in de rechter helft van schema 4.4.1b) en acht groepen links in het schema zijn wel handig om te weten maar niet nodig voor bekwaam gebruik. In het linker deel van schema 4.4.1b staat ‘wetenschap en technologie’ die voor het bekwaam gebruik niet nodig is, maar juist wel van belang is voor onderzoekers en technische ontwerpers. Al eerder is opgemerkt dat het van allergrootst belang is de wereld van onderzoekers en ontwikkelaars in het ‘laboratorium’ in contact te brengen met de praktische gebruikers; vooral als het gaat om de design onderzoekers en de interne transformatie docenten. Daar wordt hieronder op ingegaan. Onderwijsonderzoekskennis naast onderwijspraktijkkennis Op grond van het onderscheid dat gemaakt wordt door Nonaka & Takeuchi (1995) en soorten kennis (inzichten, ontwerpen gebruiken en bekwaamheden) kan een doek geschilderd worden dat de activiteiten en ICT-produkten van onderwijsonderzoekers uitbeeldt (schema 4.4.1c). Het invullen lukt het best met inzichten en ontwerpen. 45
  • 47.
    Schema 4.4.1c: Doek1; de kwadranten van Nonaka & Takeuchi in de onderwijsonderzoekswereld Ervaringskennis Formele kennis Doek 1) Onderzoek à Onderzoekskennis Ervaringskennis Vergelijking, workshops Publicatie, casuïstiek in de kennisinstellingen à Formele kennis Toepassing, begeleiding Peer review, overzichten van onderzoek Daarnaast kan een doek gezet worden dat de activiteiten en producten van de docenten uitbeeldt (Schema 4.4.1d). Het invullen wordt mogelijk door te kijken naar gebruiken en bekwaamheden. Schema 4.4.1d: Doek 2; de kwadranten van Nonaka & Takeuchi in de onderwijspraktijkwereld Doek 2) Praktijk Ervaringskennis Formele kennis à ' Ervaringskennis in Ervaringskennis Werkvloeractiviteiten, Praktijkbeschrijving, de onderwijs collegiale consultatie schoolportretten instellingen à Formele kennis Uitvoering Handleidingen, lesbrieven Toelichting De twee doeken hierboven geven aan welke kennisproducten allemaal nodig zijn voor een compleet landschap. Op dit moment zijn de cellen “peer review en overzichten van onderzoek” en “handleidingen en lesbrieven”' terreinen waar onderwijsonderzoek en -praktijk elkaar raken bij het verbinden van informatie uit beide werelden. Bijvoorbeeld, bij die verbinding in het 4e kwadrant gaat het om te bekijken of de formeel geëvalueerde kennis uit de onderzoekswereld terug te vinden is in de 'handleidingen' van de onderwijspraktijk en andersom. Evenzo is het van belang te onderzoeken of de kennis die is opgedaan in de vergelijking van de ervaringen in de onderzoekswereld zijn weerslag vindt of kan vinden in de werkvloeractiviteiten van de onderwijspraktijk. Dit is een aanpak waarbij informatie over inzichten en ontwerpen worden kortgesloten met informatie over gebruiken en bekwaamheden. De uitdaging ligt er dat ook met ervaringen te doen. Zodra er een ervaringscomponent in het spel is, is de productontwikkeling zwak en is ook de uitwisseling tussen onderzoek en onderwijs zwak. Het is noodzakelijk de dynamiek in de informatie- en ervaringsuitwisseling een slag te geven. Of dat het totale palet aan formele kennis en ervaringsbronnen voor een nieuwe schildering breder benut moet worden. Het is de uitdaging dus nieuwe werkvormen te vinden waarmee zinvolle synergie tussen kwadranten tot stand komt. Om even bij de metafoor te blijven: wie ziet de overeenkomstige kleuren en patronen in de cellen van beide 46
  • 48.
    doeken? Terreinen van onderwijsonderzoeken onderwijspraktijk: Op welke terreinen zouden complete doeken geschilderd moeten worden? Welke onderwerpen kunnen ingebracht worden vanuit de onderzoek- en de onderwijspraktijk? Van welke issues is het de moeite waarde dat de onderzoeks- en onderwijspraktijk met elkaar een compleet kennisplaatje maken? Hieronder staan enkele suggesties. Onderwijstechnologische aspecten uit de onderzoekwereld: Onderzoek naar 'emerging technologies' Toepassing van 'cutting edge & proven' onderwijstechnologie Onderzoek naar 'veranderende onderwijspraktijken' Onderzoek naar de match tussen onderwijstechnologie en onderwijsproces en -product Praktische problemen uit de onderwijspraktijk: ICT als aspect: de rol van ICT bij de oplossing van 'majeure thema's' zoals WSNS, klassenverkleining, Brede School, Lerarenprobleem, Professionalisering,enz. ICT als veranderingsagent: de rol van ICT ter verbetering van (onderdelen van ) het onderwijsproces en -product, zoals het vergroten van de toegankelijkheid, de flexibiliteit, de effectiviteit en het rendement. Waar is een match van informatie- en ervaringsuitwisseling mogelijk op de punten hierboven? Daar gaan we op in de volgende paragraaf. 4.4.2 Topics: contouren voor acties in het ICT-kennisprogramma De topics voor het kennisprogramma zijn gekozen uit drie bronnen: 1) het facetbeleid van onderwijs, 2) kansen en zwaktes in het lopende beleid (o.a. uit evaluatie) en 3) de onderzoekagenda PROO. Zes uitgangspunten zijn gevolgd. Gestreefd is naar een gevarieerde en samenhangende set van kennisprogramma’s voor ‘ICT èn onderwijs’, het onderwijstechnologiebeleid, om al de facetten die belangrijk zijn een plaats te geven. De thans lopende kennisprogramma’s zijn te beperkt in omvang, scope, oriëntatie en doorwerking op de onderwijspraktijk. Het is belangrijk met nieuw werk aan te sluiten op het lopende werk en daarbij de oude en nieuwe partijen te motiveren meer te betekenen voor de onderwijspraktijk. Het is belangrijk nadruk te leggen op innovatie van kennis, innovatie van de wijze van vastleggen en verspreiden van kennis en het verankeren van verworvenheden. De aanpak moet gericht zijn op interactie en het belang van delen: halen en brengen moet programmatisch zijn geborgd. Met name het benutten en verankeren van nieuwe kennis behoeft alle aandacht. Geef aandacht aan het benutten van kennis van elders, o.a. door internationale oriëntatie. En tenslotte geef een in te richten expertise centrum ook de taak de doorstroom van kennis te stimuleren tussen de lagen van handelen, de fasen van ontwikkeling en de diverse werkgemeenschappen. De voorstellen zijn samengevat in het schema 4.4.2a. Het schema stelt een verbreding van onderwijsonderzoek voor. Het instrumentarium voor onderzoek en beleid is gericht op het maken van koppelingen tussen wetenschap, praktijk en beleid en eveneens van politieke, bestuurlijke, organisatorische en operationele vraagstukken. In de praktische vormgeving van acties van onderwijspraktijk, -onderzoek en –beleid moeten de genoemde verbindingen worden gezocht, gelegd en gecontroleerd. Daarbij kan het gaan om 47
  • 49.
    observatoria (bijvoorbeeld viahet net), laboratoria, clearinghouses, protrettering, evaluaties, expertisecentra, FAQ’s, lespraktijk, proefvelden, workshops, etc. Onze suggesties op dit terrein vormen een uitvoerige agenda met vijf typen van kennisacties en worden hieronder toegelicht. Wat plastisch uitgedrukt kunnen we ook zeggen dat de vijf typen kennisacties evenzoveel kleurschakeringen op een totaal palet vormen. De kunst is de juiste mengverhoudingen te vinden en de juiste volgorde van het opbrengen van lagen om een mooi onderzoeksdoek over het praktijkdoek heen te schilderen a. Organiseer de functie: uitwisseling van kennis Schep een functie voor ‘ICT èn onderwijs’ zoals beoogt met het Max Goote instituut, een clearing house voor ICT (functies zijn behandeld in § 4.2) in de vorm van het Kenniscentrum voor Onderwijs, Educatie en E-learning (KOEL) moet worden georganiseerd. Zij is voor informatievoorziening, uitwisseling van ervaringen en signalering van trends voor het bestel als geheel. Het gaat om het feitelijk leren en het begeleiden van leren, het management, het bestuur en het beleid. Het is gewenst de contouren van het KOEL te verkennen. a.1 Structureer en orden de expertise centra a.2 Zet review onderzoek uit als eerste stap naar de research trends b. De verkenning van facetaspecten van onderwijsbeleid ICT moet als facet-aspect een plaats krijgen bij de aanpak van (alle) onderwjisbeleid. Vier belangrijk voorbeelden staan hieronder genoemd: b.1 Positie van de docent Facilitering van intrede Deskundigheidsbevordering b.2 Achterstandbestrijding/kansenbeleid/digitale tweedeling ICT van mogelijke probleemveroorzaker ombuigen in oplosser van achterstanden, tweedeling e.a. b.3 Digitale klassenverkleining Onderzoeken van de mogelijkheden van ICT om langs een digitale weg het probleem van te grote klassen aan te pakken. b.4 Grote onderwijsprojecten Lopend beleid ten aanzien van Weer Samen naar School, Voorbereidend MBO, Studiehuis 2e fase VO c. Evaluatie, monitoring en articulatie van doelen Werk aan de kwaliteit van de beleidsinstrumenten door evaluatie, monitoring en verscherpte doelformulering. c.1 Evaluatie van projecten tot 2000 Op ICT-gebied zijn 300 projecten gestart en daarvan zijn er reeds 200 afgesloten. Er dient een score- kaart te worden opgesteld voor de evaluatie van deze projecten. Het ligt voor de hand de dimensies uit § 4.3.3 en de structuur § 4.3.4 te gebruiken voor het opstellen van de score-kaart. De relevante feiten uit deze projecten dienen te worden beschreven en toegankelijk te worden gemaakt (zowel informatie als ervaringen). 48
  • 50.
    Schema 4.4.2a Ontwerpvoor een ICT - beleidsonderzoek en -kennismanagement agenda van OCenW; motto: 1) Ontwikkel een gevarieerde Via ict en onderwijstechnologie naar kennis van en samenhangende set aan onderwijs, educatie en E-learning 5) De voorgestelde aanpak gaat kennisprogrammas om het uit van het belang van delen, onderwijstechnolgiebeleid in al halen en brengen van kennis zijn facetten vorm te geven. over ICT en onderwijs 2) De thans lopende 6) Ga er vanuit dat er met name kennisprogrammas zijn te fors ingezet moet worden op het beperkt in omvang, scope, ontwikkelen en onderbrengen orientatie en doorwerking op de van nieuwe kennis! onderwijspraktijk. b) Verken de relaties d) Initieer en organiseer een e) Vul de functie 7) Geef het expertise centrum c) Evalueer, monitor en uitwisseling: inhouden 3) Sluit aan op het lopende met facetten van groot stimuleringsprogramma ook de taak de waken over de scherp doelstellingen van praktijkkennis en werk maar daag deze en ook onderwijsbeleid voor onderzoek en doorstroom van kennis heen en aan van de eigen ervaringen op velerlei andere partijen uit tot meer waarvoor ICT betekenis praktijkinnovatie weer tussen alle actoren en beleidsinstrumenten momentum en effectiviteit. kan krijgen a la IERI van de NSF e.a. manieren onderdelen van het systeem 4) Leg nadruk op innovatie van 8) Zorg voor voldoende kennis en ook innovatie van de internationale input. manier van borgen, c.0) onderbrengen en verspreiden De ICT monitor van kennis. toesnijden e.1) ICT Schoolportretten (start reeds gemaakt) b 1) c 1)Inhaal evaluatie van a) Positie van de leraar product en procesresultaten d.1) Organiseer de functie van PROMITT, BVE2000, Dynamisering didactiek in alle uitwisseling: een virtueel VICTO en acties in PO sectoren e.2) kenniscentrum waarin kennis FAO's voor herkenbare wordt geaccumuleerd en gebuikersgroepen beschikbaar gemaakt b 2) (zie ook kringen) c2) Kansenbeleid/digitale Summatieve evaluatie d.2) tweedeling stimuleringsregelin Dynamisering expertise van (start gemaakt via IVA) docenten in alle sectoren a 1) Structureer en orden de expertise e.3) centra Kenniskringen op kennisnet, volg (start reeds gemaakt) b 3) c.3) en stimuleer ze Digitale klassenverkleining Strategische evaluatie deskundigheidsbevordering d.3 Dynamisering van gebruik kennisnet door leerlingen, docenten en derden e.4) Leermiddelenbanken op a 3) Kennisnet b.4) c.4 Review of researchtrends als WSNS, VMBO 2e Fase etc (start gemaakt) eerste stap Summatieve en formatieve evaluatie van gebruik en waardering van kennisnet 49
  • 51.
    c.2 Summatieve evaluatievan de stimuleringsregeling Organiseer gedurende de looptijd terugkoppeling van ervavringen en resultaten om de regeling te verbeteren. c.3 Strategische evaluatie van de deskundigheidsbevordering Scherp de doelen van deskundigheidsbevordering aan: welke ontwerpvaardigheden van docenten zijn belangrijk voor interne transformatieprocessen? Hoe kunnen deze worden aangeleerd? c.4 Evaluatie van Kennisnet Summatieve en formatieve evaluatie van gebruik en waardering van Kennisnet. c.5 De evaluatie van ICT-beleidsvorming De evaluatie van ICT-beleidsvorming dient toe te spitsen op doelen, monitoring en effecten van ICT- beleid. Het ICT-beleid heeft een focus op voorzieningen, inhoud, programma’s en gebruik. De voorzieningen omvatten netten en PC’s. De inhoud van het net spitst zich toe op informatie uit wereldwijde bronnen van museaal, actueel en wetenschappelijk. De programma’s gaan over beschikbare software. Het gebruik gaat over gebruik maken van net en PC’s, software etc. en in ruimere zin ver vernieuwing van onderwijs. c.5.1 Voorzieningen (infrastructuur) De doelen van voorzieningen (net en PC’s) is geformuleerd en de monitoring is georganiseerd. De beleidsevaluatie dient derhalve toe te spitsen op de meting van beleidseffecten. c.5.2 Inhoud (de content van het net) De doelen ten aanzien van inhouden zijn geformuleerd. De beleidsevaluatie dient derhalve toe te spitsen op de meting van realisatie van beleidsuitvoering. Schema 4.4.2b: Hoofdpunten van evaluatie ICT-beleidsvorming Beleidsdoelen Beleidsmonitoring Beleidseffecten Voorzieningen Geformuleerd, c.5.1 georganiseerd c.4 Inhoud Geformuleerd, c.5.2 c.1 - Programma’s c.5.3 c.2 - Gebruik c.5.4 c.3 - c.5.3 Programma’s (de software voor onderwijs) De beleidsdoelen ten aanzien van programma’s zijn thans niet helder. Dat wordt mede veroorzaakt doordat de doelen van onderwijs (ICT-eindtermen voor studenten) nadere articulatie behoeven. Het is duidelijk dat het digitaal rijbewijs voor docenten en studenten dat toegang geeft tot gebruik van ICT- technologie, slechts een voorwaarde is voor ICT-gebruik. c.5.4 Gebruik (deskundigheid van docenten) De beleidsdoelen ten aanzien van gebruik van informatie in het onderwijs en de vernieuwing van het onderwijs op basis van al de beschikbare informatie zijn niet vastgesteld. De evaluatie dient ten aanzien van gebruik toe te spitsen op de formulering van beleidsdoelen. 50
  • 52.
    d. Stimuleringsprogramma’s voorinnovatie van onderzoek en onderwijs Dynamiseer de ontwikkeling van onderwijstechnologie door daarvoor in onderzoek en onderwijspraktijk voorwaarden te scheppen. (zie ook de verwijzingen naar IERI in hoofdstuk 5) d.1 Didactiek in alle sectoren De didactische eisen verschillen per sector en de stimulering van ICT èn onderwijs dient in alle sectoren specifiek te worden gearticuleerd. d.2 Deskundigheid van docenten in alle sectoren Aansluitend op de verschillen in didactische eisen en de geconstateerde verschillen van ICT- ontwikkeling en gebruik in de sectoren zijn sector specifieke plannen gewenst. d.3 Gebruik kennisnet in alle sectoren Het doelmatig gebruik van kennisnet is geen omgeving. Een bewegwijzering op maat is nodig; dat wil zeggen probleemgestuurd, naar doelgroepen en naar ontwikkelingsfasen. Het verdient aanbeveling daarvoor de kenmerken van kennisontwikkeling zoals die in eerste deel van dit hoofdstuk is geanalyseerd als uitgangspunten te nemen. e. Inhoudelijke vulling van kennisuitwisseling De vulling van kennisnet met toegesneden inhouden behoeft centrale regie en stimulans. Veel kennisuitwisseling komt tot stand door contacten die docenten zelf leggen. Docenten hebben echter geen gelegenheid zeer tijdsintensieve en docenttaak overstijgende ontwikkelingen te entameren. e.1 Schoolportretten Schoolportretten geven in concrete beelden aan hoe een school vorm geeft aan doelstellingen, programma en organisatie. Schema 4.4.2.c geeft daarvan een impressie. e.2 FAQ’s Vaak gestelde vragen zouden moeten worden gescand, en de mogelijke antwoorden verdienen expliciet de aandacht. Het gaat om de kwaliteit van beantwoording, en ook om de (brede ongevraagde) verspreiding van deze vaak gevraagde informatie. e.3 Kenniskringen op internet Er zou moeite gedaan moeten worden om als onderdeel van de bewegwijzering van Kennisnet kernprobleemvelden te identificeren en daaromheen kenniskringen te faciliteren. Het gaat om stimuleren van initiatieven uit het veld: men moet de faciliteit geboden krijgen om zicht te hebben op kenniskringen die er zijn of ze op te richten. Daarnaast dient bij deze activiteit een monitor te functioneren zodat flankerend beleid gestart kan worden bij witte vlekken in de kennisopbouw. Dit is dus een systematische aanvulling op de kenniskringen die thans reeds gestart worden op Kennisnet. 4.5 Conclusies en aanbevelingen Met betrekking tot onderzoek aan ‘ICT èn onderwijs’ staan twee gewenste ontwikkelingen centraal: het versterken van de interactie tussen de spelers en het verbreden van de scope van ICT-onderzoek. Het versterken van de relatie tussen onderwijspraktijk, onderwijsonderzoek, beleid, kennismanagement en beleidsonderzoek vraagt om werken aan een gezamenlijk referentiekader. 51
  • 53.
    Op de tweedeplaats dienen tal van stappen in nauwe relatie met de concrete ontwikkelingen in het onderwijsveld te worden opgepakt. Dit is inhoudelijk het geval als het om veldonderzoek gaat. Het is methodisch aan de orde als ontwikkeling het resultaat is van interactie tussen wetenschappen en onderwijspraktijk. Dit mondt uit in een gezamenlijke agenda. Het is belangrijk dat met de kaart en de agenda als leidraad, naast fundamenteel strategisch onderzoek op een goter aantal terreinen, ook innovatief ontwerpend onderzoek en reviews worden gedaan. Deze verbreding vraagt om de expliciete aandacht voor expertise ontwikkeling en het oplossen van onderwijs(beleids)problematiek met behulp van ICT. Daarmee wordt aangesloten bij de substitutie en interne transformatieprocessen in de onderwijspraktijk. Er kan programmatisch een stimulans uitgaan naar interactie tussen ontwikkelaars in het laboratorium en ontwikkelaars in de klas door duidelijk te maken dat er een gezamenlijke agenda is, bijvoorbeeld via de wegwijzers in Kennisnet. Zie voor een verdere inhoudelijke uitwerking van deze thema hoofdstuk 6. 52
  • 54.
    5 Overzicht enevaluatie van internationale programma’s & projecten In dit hoofdstuk gaan we in op internationale ontwikkelingen rond onderzoek, ontwikkelingswerk en praktijk innovatie op het terrein van ICT en Onderwijs. We bespreken een aantal Europese programma’s en een heel uitdagend initiatief rond ICT en onderwijsinnovatie in de VS onder de noemer Inter Agency Educational Research Initiative (IERI). Vervolgens presenteren we een selectie van projecten die naar onze oordeel spannend, innoverend en navolgenswaard zijn. Het gaat steeds om projecten waarin (fundamenteel strategisch) onderzoek, ontwikkelingswerk en praktijkinnovatie op een intelligente en boeiende wijze met elkaar verbonden worden. Het beeld uit dit hoofdstuk zet wat ons betreft zo’n beetje de scène voor wat we in Nederland zouden moeten stimuleren gelet op vraag en aanbod zoals we die in hoofdstuk 4 respectievelijk 3 reeds beschreven en gelet op de nationale context uit 1 en de benchmarking van ICT en Onderwijs in Nederland in hoofdstuk 2! Vele handen maken licht werk. Veelal sterven goede ideeën en zelfs kansrijke opzetjes een stille dood door whet ontbreken van essentiële factoren voor een sterke innovatie: Een duidelijke en helder gearticuleerde visie op de beoogde verandering in het onderwijsproces. Krachtig leiderschap en een stevige financiële basis door een sterke samenwerking tussen bedrijfsleven, overheid en de onderwijs- en onderzoekspraktijk. In dit hoofdstuk maken we een analyse en evaluatie van de inspanningen in EU-verband met betrekking tot telematica en onderwijsresearch & development in paragraaf 5.1. Wat is de focus van de verschillende programma’s? Wat zijn de meest interessante projecten bezien vanuit de ET-matrix en welke lessen voor een toekomstige aanpak vallen er te leren? Vervolgens een analyse in paragraaf 5.2 van het IERI –programma in de Verenigde Staten, een aanpak die de lessen uit het recente verleden lijkt te willen inbedden in een nieuw onderzoeks- en ontwikkelingsprogramma. Wat is het focus van dit programma, wat is de aanpak, welke interessante projecten kunnen er worden uitgelicht en wat is de mogelijke aansluiting bij het Nederlandse ET- programma In paragraaf 5.3 volgt een selectie van projecten die zich richten op de linkerbovenhoek van de ET- matrix (zie hoofdstuk 6!), te weten de educatieve functies van ICT: Interactie van product en proces, met name representatie-tools en cognitieve tools die door een geslaagde combinatie van bovengenoemde factoren ‘uitspringen boven de middelmaat’. 5.1 Present policy and programmes of the EU on R&D on educational technology Education and training has been a part of EU Research & Development programmes over the past two decades. Beginning with the 3rd Framework DELTA programme, moving through the 4th Framework Telematics for Education and Training and now into the 5th Framework IST programme, the subject has grown in importance with the development of the Information Society in Europe. This year, 2000, the education and training area received more proposals than any other area in the IST programme.45 Recent events, not least the Special European Council in Lisbon46 have demonstrated 45 Comment by Luis Rosello, Head of Unit, Education and Training, IST programme, at 1st concertation meeting of projects, April 2000 46 eEurope: An Information Society For All. Communication on a Commission Initiative for the Special European Council of Lisbon,23 and 24 March 2000. eeurope@cec.eu.int 53
  • 55.
    that education andtraining, and particularly technologies in and for learning, are beginning to take centre stage in the new eEurope initiatives. This report will refer to the 4th Framework programme and the Joint Call for Educational Multimedia for lessons learned, and will review in more details the current 5th Framework IST Education and Training programme. It will also draw on some other documentation, Jobs in the Information Society47, Designing Tomorrow’s Education48, The Futures Project Report49 and The Future of Education and Training in Europe50. All documents and web sites referred to in this report are collected together in the bscw workspace under WP5 in the section on EU-ET programmes. 4th Framework Telematics Applications Programme. This programme (1994-1998) included a specific area for education and training with its own work programme. In addition, many of the other areas, e.g. Urban and Rural, Healthcare, and Disabled, included projects that have results pertaining to education and training issues. The focus was on developing and applying emerging technologies, verifying and validating these technologies within the context of education and training usage and/or dedicated education and training environments. There was a strong emphasis on identifying the technologies and infrastructure that would emerge as feasible within the context of education and training developments in Europe. The technologies that were developed and explored included learning platforms and environments, tools and technologies and in a few rare cases, content. It is important to remember that the aim of the programme was telematics research and development and that the pedagogical and social issues were not necessarily central concerns. This may explain how many of the projects found user/intermediary acceptance difficult, and that evaluations, internal and external, often pointed out their limited concern with pedagogy and business/user exploitation and the absence of relevant results for education and training practitioners. Testing technologies in context is difficult when the core issues of the context are outside the main aims of the project. The most exciting project results emerged in context specific circumstances where the subject specialists and key players in the sector/area have driven the project – e.g. healthcare, GIS, electronics. A number of lessons from the programme were highlighted in the report51 and have already been addressed within the 5th Framework work programme. These include the need for stronger user participation, greater concern for pedagogical issues, and increased emphasis on sustainable impact and exploitation. The Joint Call for Educational Multimedia The Joint Call for Educational Multimedia52 attempted to bring together consortia representing experts in technological and socio-economic research, technology developers, and real intermediaries and users. The aim was to broaden the scope of research and development so as to further the development and take-up of educational multimedia in Europe. The term ‘Educational’ was intended to cover all 47 Communication From The Commission. Strategies for jobs in the Information Society Commission Of The European Communities. Brussels, 04.02.2000. Com(2000) 48 final 48 Designing Tomorrow's Education. Promoting Innovation With New Technologies Report From The Commission To The Council And The European Parliament Brussels, 27.1.2000 Com(2000) 23 final 49 The Futures Project. Knowledge and Learning: Towards a Learning Europe Series nº: 14. EUR 19034 EN. December 1999. European Commission, Directorate-General Jrc, Joint Research Centre. Institute for Prospective Technological Studies (Seville) 50 Demographic and Social Trends Issue paper: The Future of Education in Europe until 2010. Nº Series: 06. EUR 18968 EN June 1999. European Commission, directorate-general jrc, joint research centre Institute for Prospective Technological Studies (Seville) 51 Review of Research and Development in Technologies for Education and Training: 1994-1998. 1998. European Commission, DGXIII Telecommunications, Information Market and Exploitation of Research 52 Call opened in December 1996, projects began in early 1998 54
  • 56.
    levels of fulland part time education and training. Proposers were encouraged to start from user needs and the context in which technologies would be introduced into education and training and to work back from that into trialling and improving, through R&D, both the technological and socio-economic aspects of the applications. Most of these are still in progress at the time of writing this report and a number seem to be developing important and relevant new applications, and demonstrating an improved concern for pedagogy, user acceptance and exploitation. The involvement of project officers and evaluators from programmes such as Leonardo da Vinci and TSER has contributed to improved concern for these issues. However, some aspects of the experience were not very positive. This Joint Call brought together the following programmes – TEN-Telecom, TSER, Telematics for Education and Training, ESPRIT, Leonardo da Vinci and Socrates. Most projects were expected to include tasks associated with the work plans of at least two programmes (making application a very complex and bureaucratic process) and there were many problems associated with bringing together different programmes with different rules and budgets and linking project officers from different DGs. Overall, this approach attempted to demonstrate that systems change requires holistic approaches and the identification of a large range of key issues that will support or constrain the development, validation and adoption of innovation and change across varied learning environments and over sustained periods of time. It also recognised that in general, results from one programme are not fed into and taken account of in projects from other programmes. In some respects, the Joint Call shares the same objectives as the IERI programme in the US. However, while it is early days to judge the results of the IERI projects, it would appear that the US programme is more focused, coherent and has placed greater demands on the social science research aspects of projects and ensuring the results are relevant and sustainable in large scale learning environments. In addition, while dissemination and exploitation were requirements in 4th Framework and Joint Call projects and part of dedicated programme activities, very little knowledge transfer and correlation between projects and to the wider research community has taken place. The 5th Framework IST programme The 5th Framework IST programme will run from 1998-2002. Education and Training action lines (Key Action III) have been the subject of three calls, and projects from the first call have already commenced. Once again, the primary focus is on technology specifically with the ‘aim of providing the EU with a blueprint for a seamless and cost-effective implementation of advanced technologies for enhancing education and training systems.’ There is emphasis on forecasting trends and developing the key technologies for widespread adoption in the future. However, under-lying the technological research, there is more emphasis than in previous programmes on ‘the common needs of different teaching and learning processes, on new approaches to lifelong learning and on innovative ways of integrating multimedia pedagogic material.’ Also instructional and didactical innovations are asked for in IST: ‘Research and technological development priorities involve improving the learning process through more autonomous and more individualized learning – work would include local learner support, peer learning, remote tutoring, curriculum/course design systems, and accreditation systems. Another priority is the development of higher quality learning material by improving the quality of the content itself, the embedded pedagogical or didactic approaches, and the adaptability to learner needs – work would address new instructional design tools, learner modeling techniques, modeling methods for knowledge transfer, as well as learning ergonomics, and would cover content ranging from simple hypermedia to advanced simulations. Another priority involves broadening access to learning resources and services for all – work would address common platforms allowing full access to 55
  • 57.
    services across heterogeneousnetworks, including harmonized identification and retrieval of knowledge resources’.53 These themes and priorities were captured in the first call work programme under: • The Flexible University • Open Platforms and Tools • Advanced Training Systems And in 2002, under: • The school of tomorrow • The learning citizen • Trials and best practice addressing advanced solutions for on-the-job training in SMEs 31 projects were selected under the first call and most are related to e-learning in either higher education or training with very little focus on primary and secondary schools. However, many of the applications under development will have important lessons for all types of learning environments. The majority are concerned with the development and enhancement of collaborative learning and development environments 3DE, CODEX-IP, DIVILAB, INVITE, KITS, LEDA, OR-WORLD, VIRTUAL BLACKBOARDS ; tools and technologies for personalised learning ADAPT-IT, CUBER, MOPLE, and the development and application of standards TRIAL SOLUTION and SCHEMAS. A small number are concerned with specific industry or sectoral areas; VIRTEPPE, printing industry, VOEU, healthcare, A-TEAM, emergency services, DERIVE, mechatronics and ASIMIL aeronautics54. The concern to ensure that research results are both relevant and accessible has given increased emphasis to dissemination, exploitation and what is known as ‘valorisation’ – bringing together project results and methodologies which have common features and examining them for quantitative and qualitative data collation and coherence – in other words, drawing out the lessons for the wider public good as well as for other current and future researchers. One of the key projects is concerned with dissemination PROACTE (www.proacte.com), there are increased contractual obligations such as the requirement to participate in at least one project theme cluster, and more emphasis placed on dissemination and exploitation. However, the primary emphasis remains on Technological rather than socio-economic R&D. One important activity in the attempt to leverage real public value from the investment in these R&D projects, is the ‘concertation’ event. These events, undertaken at least twice a year, aim to bring together projects to share and demonstrate their work and results to one another, to EU officials and to a selected number of external experts. Some of the benefits of concertation are: § The identification of methodologies and fundamental lessons that can be shared at project level, § Opportunities to achieve value added though co-operation and agreements to co-ordinate certain research activities (sharing knowledge bases, complementary areas of research exchange), 53 The Fifth Framework Programme for Research and Technological Development (1998-2002): Scientific and technological Content of the Specific programmes Implementing the Fifth Framework programme. European Commission 1998 54 All these projects are in start up mode and few at the time of writing this report have established web sites. Up-dated information on each project with urls as they become available are to be found on the PROACTE site www.proActe.com 56
  • 58.
    § Identification of critical emerging issues that require wider dissemination or additional research and funding. Clustering projects is an early task following selection of projects under each call and this can and does include clustering across calls and currently back through 4th Framework and Joint Call projects still under contract. Under the IST programme, education and training projects are obliged under their contracts to join clusters and to design a common work programme and set of outcomes to bring together results in key issues in common or may be relevant across projects. Examples of the type of work envisaged by the first clusters include: § Examining evaluation methodologies § Sharing experiences on learners and approaches to complex knowledge and skill acquisition § Evaluation of learning effectiveness § Exploitation § Learner modelling § Interoperability and standards § Collaborative learning and tools § Distributed learning environments linked to real world activities § Multi-linguality § Content structure and design processes for re-using learning objects § Course structuring and re-structuring (ways to express granularity?) § Flexible course validation § Case studies as learning units – applying knowledge based structures? The aim is to encourage and support collaboration across projects, with responsibility for the identification of cluster issues, activities and deliverables remaining with the projects. An example in more detail of some of the issues that emerged at the first and most recent concertation meeting were: 1 Evaluation Many projects expressed interest in bringing together research, results and experiences in relation to evaluation. The experience of 4th Framework and Joint Call projects was that evaluation methodologies in traditional R&D research were not always applicable to the R&D being undertaken. There was agreement that there is a need for exchange and analysis of the current state of knowledge on evaluation methodologies applied to elearning products and services as well as technological R&D projects. Some attempt should be made to adopt more common evaluation methods, and results from evaluation linked to exploitation and dissemination actions. There was a discussion about the fact that many evaluation methodologies were designed long before current technologies/applications were available. Are these methodologies still applicable? How does one evaluate, for example, simulations – of which there are many kinds or collaborative learning environments? So far, there has been little debate about how the results of projects might contribute to the development of long-term scalable elearning applications or discussion on how to facilitate the synthesis of research findings across projects, but this may emerge with the development of the cluster. 2 Content structure and design processes A subject of considerable interest was about the design of object based content for different pedagogical aims – e.g. case studies? Questions were raised about common design processes and 57
  • 59.
    structures that mightemerge from the work of the different projects? There were suggestions that agreed levels of granularity might be identified and shared with standards bodies such as IEEE? 3 Distributed and collaborative learning environments These environments were also discussed across more than one topic area. Using these environments for complex knowledge and skill acquisition, designing new pedagogical strategies for these environments, linking them to real world activities and evaluating the effectiveness of learning in these environments were among the issues discussed. Work-Programme 2000 Under the 2000 Call for Proposals (still open at the time of writing this report), one of the three action lines covers schools. This Action Line, III.2.1.The School of Tomorrow, ‘addresses the whole school environment and how it can be re-engineered, using embedded technology, to develop better learning schemes for a wider part of the society and to provide new relevant knowledge for future citizens.’ The objective is to improve the quality and accessibility of learning at primary and secondary school level through embedded IST. The Call seeks multi-disciplinary development of innovative services, applications and large scale demonstrations including ubiquitous learning environments and innovative learning materials (including remote knowledge sources) which support and manage efficient pedagogical processes and social interaction between learners, tutors and other peer-groups. There is also interest in applications for higher-level cognitive activities with emphasis on autonomy, creativity, problem solving, and teamwork. A third area of interest in this action line is cost-effective and user-friendly solutions for achieving location independence and widening remote access to resources from the school and at home. The work programme requires a ‘systemic and user centered RTD approach within realistic learning settings, encompassing organizational reengineering aspects and a comprehensive pedagogical and socio-economic evaluation. One of the workshops in the IST 99 conference55 debated a number of issues in relation to ‘Children in the information society’. The need to involve children as users and evaluators of new applications and methodologies was stressed and according to the final report, § ‘New methodologies for involving children need to be created simultaneously while creating new products. § We need to move gradually from 'interactive text books’ where children play with content created by adults) to 'expressive media' (where children create their emotions, stories in their own creative way). § Children's physical world needs to be augmented in addition to creating cyberspaces.’(This has resonance with the reference in the 5th Framework IST cluster projects to the need to link collaborative spaces with real world activities.) Main issues raised in relation to Net Learning in IST 99 At another workshop on ‘Net Learning’, ‘Making elearning context specific and customizing provision to individual needs and improving impact of R&D results through the development of ubiquitous standards’, were two of the main concerns of the speakers and participants. These again reflect concerns seen in the cluster discussions at the concertation meeting of IST education and training projects in April 2000. 55 Exploring the Information Society . IST conference 99, Helsinki, November 1999. 58
  • 60.
    Under the Socio-EconomicResearch Action Line in the 5th Framework Programme, Improving The Socio-Economic Knowledge Base, Task 5 in the first call (1999) addressed ‘The implications of societal change for education and Training.’ There are no specific projects dealing with elearning/technology in education. Other EU policy and programme references to elearning and research. eEurope In the recent document eEurope56, issued by the Commission, a strong case is made for the importance of technology in education and education for all European citizens. The emphasis is on both social and particularly, economic strategy, and the opening section relating to ‘European Youth into the Digital Age’, notes that ‘In the Employment Guidelines, Member States are committing themselves to putting all schools on-line in 2002’. The positioning of this commitment within the employment guidelines reflects the fact that technology within and as part of education provision is now seen as fundamental to economic development and employment. The document then goes on to set out targets for the next few years. ‘The following targets should be met by Member States with full support of the European Commission’s relevant instruments in the fields of the information society, research, education, culture and cohesion policies: By the end of 2001: § All schools should have access to the Internet and multimedia resources. § Support services, including web-based information and educational resources, should be made available to all teachers and pupils. § Access to Internet and multimedia resources in public centres should be made available to all youngsters, including in less-favoured areas. § By the end of 2002: § All teachers should be individually equipped and skilled in the use of Internet and multimedia resources. § All pupils should have access to high-speed Internet and multimedia resources in their classroom. § By the end of 2003: § All pupils should be “digitally literate” by the time they leave school.’ One of the challenges of setting out such targets and attempting cohesion with education and research policies and actions in the EU and at Commission level is that the instruments already established by Council Decision (e.g. 5th Framework IST programme as set out above) are extremely difficult to bring together because they have different rules, different objectives and different administration authorities (DGs). Designing Tomorrow's Education, January 2000, European Commission. This document has three main recommendations: continuous observation of practices, uses and technologies; the pooling of conclusions and analyses by experts and by education system managers; and the definition of prospective scenarios to fuel discussion of the various potential options for management and generalisation of innovations which are effective, i.e. which has proved its merits in the field. 56 eEurope: An Information Society For All. Communication on a Commission Initiative for the Special European Council of Lisbon, 23 and 24 March 2000. eeurope@cec.eu.int 59
  • 61.
    For the firstrecommendation, the document proposes the establishment of observation and analysis arrangements at European level and for them to establish reliable indicators in order to monitor trends in the uses and the dissemination of ICT in education. The second recommendation is to get experts’ groups, which should include users and their representatives, to establish a concerted vision of changes and to identify priority areas for joint action. The third recommendation is to develop prospective scenarios on the basis of field observations and experts' analyses in order to provide those responsible and decision makers with pointers and regular information on the potential options available and to guide their strategic reflection. To back up these first three levels of recommendations, the document proposes that ‘it is essential to step up the drive in terms of research and of social and technical experimentation in order to anticipate likely changes in the area of organisation of education and training, and to generalise the best practices. Underlying these proposals is the belief that technology is now driving a major re-engineering of the education and training sectors. It supports cross-disciplinary prospects, ‘particularly when it comes to education in communication and the media, links between the sciences and the humanities, and modern language learning through intercultural education’ and the need to take account of new organisation and management configurations in education and training establishments, new formulas for participation and cooperation by learners and teachers, and with existing or future partners in education and training. Discussion of key issues recommended for consideration in formulating NWO strategy. There is a concern in Europe that technologies should only be adopted if can they be shown to enhance education and training, although often the specific description of what needs to be improved and by how much is rather vague. This contrasts with the experience in the USA, where the emphasis is both on cost reduction (largely in a training context) and solving specific educational problems (largely in an educational context). The difficulty with the European approach is that few Member States wish to admit that their education and training systems have failed to meet the requirements of today. The European Commission has been reluctant to suggest that any or all systems need improvement for fear of being accused of interfering in what has been in the past, a Member State prerogative and resurrecting the controversial question much discussed in the 80’s and 90’s of harmonisation of qualifications and standards. This tension between Member States interests and EU strategies has yet to be resolved. However, important lessons can be learned from it. There is a need to be more focused in calls for proposals. Publicly funded research project calls should not only be positioned within an education/training policy aim, but there should be a clear strategy for achieving the aim, including specific targets. This type of approach tends to be adopted for action/pilot type initiatives but not always for research. The two following fictional scenarios illustrate the point. Scenario 1. The policy aim is to ensure that all future workers in the food sector must receive training to adopt new safety legislation. The target is that this training must be provided within a six-week period of legislation enactment. This means a strategy will need to be adopted to ensure that trainees as well as workers will need training. The research objective is to investigate the hypothesis that elearning will improve speed of access to and take up of training at initial and continuous levels, elearning improve training outcomes as measured by test scores or performance observations, and improve ROI in training to the food sector? 60
  • 62.
    Scenario 2 The policyaim is to improve second language performance scores in tests on all children at the end of primary school. The target is that this within two years, scores are to be improved by 10%. The research objective is to analyse what collaborative learning technologies and methodologies can contribute cost effectively across all schools regardless of size, status, location to the achievement of this objective? A second objective is to undertake more longitudinal studies on the factors that influence language acquisition within this age group and to use technologies to establish and exchange common core methodologies and data indicators and to manage the research across a community of practice. The point here is that the research objective must be rooted in very specific national/regional socio- economic aims, the strategy must include clear targets for achievement and the research must be contributing to understanding how the strategy can be achieved most effectively. Primacy of socio-economic objectives The research objective should be subordinate to the objectives of the socio-economic aims. In other words, the research should not in these instances be for the sake of knowledge alone. The research hypothesis and proposal should be written and driven by stakeholders concerned to achieve the socio- economic aims with researchers providing suitable methodologies and instruments as well as expertise in evaluating the outcomes. As recommended by the European Commission in its document concerning European Research57, ‘new and sustained forms of dialogue between researchers and other social operators should also be encouraged.’ The socio-economic aims to which the research is contributing should be described in terms that all stakeholders can understand its relevance and potential value. The benefits of research are all too often poorly explained and learning intermediaries such as teachers and education managers are sceptical, perhaps even more so than in the same groups in the USA.58 The research hypothesis, methodology, and outcomes must also be described in similar ‘lay’ terms. The public value of the investment in the research must be evident. Methodological coherence One of the challenges for a European wide research programme is the distributed responsibility for different parts of socio economic policies at national as well as at EU level. While coherence and synergy between policies (and their supporting instruments) may not be always feasible, one area that can be given direction from the research perspective is in relation to methodology. Data indicators, quantitative and qualitative approaches and instruments, evaluation methodologies and all other aspects of the research process should be shared, benchmarks should be set for quality levels in approach, innovation in methodology can be encouraged and common standards adopted. Projects and research programme managers should employ metadata descriptors that allow comparisons to be made between projects and results, and interoperable software to allow research to be easily shared among stakeholders. Projects at all territorial levels, local, regional, national and EU, should be required to share experience and expertise on methodologies and contribute to the adoption of a common set of core approaches, data indicators, etc in order to facilitate comparisons. Large-scale sustainable impact will only be achieved if standards are adopted to ensure data and methodological exchange and easy adoption. The 57 Towards a European research area. Communication from the Commission to the Council, the European parliament, the Economic and Social Committee, and the Committee of the Regions. COM (2000) 6. January 2000 58 Orientations for Work-programme 2000 and beyond. Information Society Technologies Advisory Group 1999. 61
  • 63.
    document, Towards aEuropean Research Area59, issued by the Commission in January 2000, recommends more ‘consistency should be introduced into foresight exercises, science and technology watch, socio-economic intelligence’… and supports the ‘need to establish a platform for exchange, to create points of synthesis, and to align methodologies. The collection of data, throughout the Union needs to be improved and statistics and indicators developed at European level.’ Technologies and learning. Research on technologies should contribute to our understanding of all aspects of the learning process and context. In other words, research should be concerned with how technologies can over-come constraints and variations in real live learning environments. Equally important is to innovate learning and teaching approaches through technology applications – focusing on innovation that can be sustained across all potential users and intermediaries. Innovation is currently weak in pedagogy – most elearning research and action research results have provided little in the way of real pedagogical innovation. This may be because the starting point has not been pedagogical but rather technological innovation. Collaborative learning and working, learning in virtual environments linked to real world activities, simulations and linkages between virtual and real reality, improving knowledge of learning and other brain and body activities and events, and how any and all of these can improve and enhance the education and training systems in large scale sustainable contexts are key areas for research. 5.2 Interagency Education Research Initiative (IERI) IERI was developed by an interagency team that includes the National Science Foundation (NSF), the Department of Education's Office of Educational Research and Improvement (OERI) and the National Institute of Child Health and Human Development (NICHD). Objectives ‘The goal of the IERI is to improve pre -12 student learning and achievement in reading, mathematics, and science by supporting rigorous, interdisciplinary research on large-scale implementations of promising educational practices and technologies in complex and varied learning environments. ..An important feature of the Initiative is that all IERI-supported projects will share common benchmarks that will facilitate the accumulation of reliable and valid data to ensure that the lessons learned can be generalized in an optimal fashion. As such, only those projects that meet high standards of methodological rigor, are of sufficient scale, integrate technology, and are conducted by interdisciplinary teams will be funded.’ There have been large numbers of pilots and laboratory experiments over many years that appear to indicate valid new approaches or support the effectiveness of employing new technologies. However, when attempting to bring these ‘lab-experiments’ into classrooms and educational contexts with complex and varied learning demands, the results often fail to support the early promise of the research. The aim of the IERI programme, now in its second year, is to support ‘research conducted on a scale that allows for a careful examination of how characteristics within a variety of educational systems interact to facilitate learning—under differing conditions and for diverse students – will help accelerate its successful adoption in a wide range of schools’. The workplan in 2000/2001 covers two specific areas. § Early Learning of Foundational Skills § Transition to Increasingly Complex Science and Mathematics Learning 59 Towards a European research area. Communication from the Commission to the Council, the European parliament, the Economic and Social Committee, and the Committee of the Regions. COM (2000) 6. January 2000 62
  • 64.
    Funded projects willbe large scale with an estimated 25 projects sharing $38million in 2000 and a further $48 million is expected to be available in 2001. Accepted proposals are likely to be a mixture of planning proposals (maximum $100,000 over 12 months) and a number of full research study grants receiving up to $6million each over the 60-month period of the programme. Technology in Learning The workplan sets out some specific questions regarding technology in learning. § ‘How can computer and information technologies be used for enhancing the scalability, implementation, evaluation and sustainability of instructional approaches for improving early reading skills (and mathematics) in the context of complex educational environments beyond a single or small numbers of classrooms? § What new assessment techniques are now possible due to computer and information technologies (e.g., using simulations) and how effectively do they measure the development of knowledge and skills in mathematics and science? § How can computer and information technologies be used to enhance students’ complex learning? Which approaches promote greater depth of understanding in students? § How can these technologies be implemented in complex educational environments beyond a single or small number of classrooms?’ How technology can support and enhance complex and conceptual learning is as yet, only very vaguely understood. According to the text of the call, ‘there is mounting evidence that teachers themselves frequently lack a thorough understanding of the fundamental concepts in these domains (complex and conceptual learning) that is clearly necessary for being able to apply or design effective instructional strategies. Understanding complex systems The IERI call for proposals is strongly informed by two key words – complexity and systems. Learning environments are systems characterised by complexity with many actors and factors influencing the process of educational development. By bringing researchers, practitioners and other influencers together in context, the aim is to find methods, processes and tools that can be adopted across large-scale complex and varied learning environments. The call is quite clear about the challenges ahead. ‘Research in education is made especially challenging by the complexities of designing experiments that establish cause and effect relationships between educational inputs and student and teacher outputs; difficulties with implementing random assignment protocols in real world educational settings; the small effects that most isolated controllable variables have on outcomes; the challenges of linking scientific principles grounded in biology, neuroscience, developmental science or cognitive science to educational practice; the high costs of large-scale intervention studies; and the general inability to extrapolate from small population studies of educational effectiveness to effectiveness for large populations.’ Inter-disciplinary research Research Methodologies must be demonstrably valid and reliable and experimental and quasi- experimental designs are encouraged. Lessons and methodologies from other disciplines are also encouraged, thus bringing ‘a wide variety of knowledge and methodologies to bear on the problems associated with conducting and integrating research in educational settings. Collaborations across disciplines (e.g., information technologists, organizational scientists, economists, psychometricians, mathematicians, statisticians, educational researchers, cognitive scientists, developmental psychologists, disciplinary scientists, and practitioners) are required.’ 63
  • 65.
    Rigorous methodology Longitudinal instructional/interventionstudies which demonstrate valid measurement of change over time and methodologies should ‘employ robust procedures for separating intervention effects from the effects of development in general. The use of growth curve models and longitudinal data are encouraged, as is the collection of sufficient data prior to, during, and following the intervention study to allow for estimation of change-over-time.’ Samples selected for study must be rigorously defined with reference to ‘age, grade level, gender, ethnicity, socio-economic status, immigrant/migrant status’, and other relevant characteristics. Control groups comparisons must comply with rigorous conventions and be clearly defined. Proposers are required to ‘provide a detailed research design and/or statistical analysis plan, including details on how potential threats to internal and external validity will be addressed and a power analysis demonstrating the adequacy of proposed cell sizes. For intervention studies, the applicant must specify how the implementation of the intervention will be documented and measured, and how the fidelity of the intervention will be maintained across multiple classrooms/schools/sites over time.’ Scalability One of the key drivers of the IERI initiative is the issue of scalability. Detailed reviews of ‘both the current knowledge base and problems with implementing this knowledge in school settings’ are required, plus explicit justifications for their scaling-up plans, demonstrating how the research will ‘advance efforts to translate knowledge into practice.’ ‘Empirical evidence regarding the effectiveness of an innovative curriculum or technology means little if these cannot be implemented and sustained in diverse classroom environments.’ Researchers must ‘examine how effective educational innovations are sustained or evolve in consistent ways over time and the variables that are necessary for this to occur.’ Concertation and exploitation of results Administration of the programme will include regular and formative evaluations of work achieved by the projects, supporting identification of areas for further research and the development of a core of common methodologies, instruments, and data analysis procedures to facilitate the synthesis of research findings across projects. Planning grants Planning grants may support projects aimed, amongst others, at: § The development of interdisciplinary research teams; § Partnerships with school systems, teacher unions, local/regional offices and others that are necessary to implement school-based large scale intervention studies; § Interdisciplinary meetings to review research methodologies and findings to produce a coherent synthesis of knowledge for areas of study; § Development of plans for a data collection center (DCC) that would coordinate measurement instruments, facilitate research design planning and problem-solving, and coordinate the analysis of data from multiple projects within a designated subject area; § The collection of preliminary data to assess the feasibility of sampling strategies and data analysis strategies, to establish the necessary reliability and validity estimates for psychometric measures, observational protocols, interview schedules, and other measurement strategies. 64
  • 66.
    Conclusions for Dutchstrategy Social science research has been characterised by ‘too much research adding up to too little public value60’. Research into how technologies can support and enhance learning over 30 years have failed to demonstrate any significant benefits and yet governments continue to support large numbers of research projects. THE IERI starts from the perspective that US education systems are not providing high enough standards of educational outcomes. The initiative encourages research into technology in learning but does not confine projects to the topic but rather asks where does technology fit into the solution to a clearly defined problem. In fact, it goes further and discourages proposals that concentrate solely on technology without addressing educational issues and questions relevant to the basic requirements of this Initiative. What aspects of the Initiative are important in consideration of future research funding into technologies in learning in the Netherlands? 1. Research in the past has too often concentrated on laboratory type ‘pilot’ experiments that are not demonstrable in generalised education environments. The time has come to move on to research that aims to demonstrate validity across the education systems in general. The public value of the research must be clearly evident. 2. Learning environments are complex systems with a range of influencing factors and actors. Research activities must take place in context – involving and taking account of all the influences that will affect research progress and results. 3. Multi-disciplinary teams provide not only new perspectives and important data and knowledge, they also bring new and often more rigorous methodologies to the research process. 4. Research methodologies must be of the highest standard, employing quantitative and qualitative methodologies and analysis over longer periods and much larger scales. The validity of research approaches must be tested vigorously, and all assumptions questioned repeatedly by those administering the programme and experts from other disciplines. 5. A much longer-term view must be taken and scalability is critical. The concentration on scalability is fundamental. The device of supporting planning proposals for the purposes set out in the IERI Initiative should be considered. 6. The programme procedures of formative evaluation, concertation and valorisation (collating, analysing and disseminating findings from across projects), and establishing a core of common methodologies, instruments, and data analysis procedures will all contribute to ensuring the public value of the research. 60 John Willinsky, The Technologies of Knowing. Beaon Press. Boston. 1999. 65
  • 67.
    5.3. Een selectievan internationale projecten Door middel van webverkenning is een poging ondernomen een lijst samen te stellen van projecten die op enigerlei wijze tot voorbeeld zouden kunnen dienen voor vergelijkbaar Nederlands onderzoek of inbedding in de Nederlandse onderwijspraktijk. Het is niet eenvoudig aan te geven wat 'goede praktijk' nu eigenlijk wel is, maar wat kort door de bocht moet zij toch kunnen rekenen op: § een positieve ontvangst (een nadrukkelijke meerwaarde voor eigen proces laat zien), § de verwachting dat de praktijk ook werkelijk binnengehaald kan worden (pakbaar is) en tenslotte, ook werkelijk in de eigen context kan worden ingezet Het bovenstaande in aanmerking genomen werden de meer specifieke criteria als volgt geformuleerd. De geselecteerde projecten: § demonstreren educatieve functies van ICT:; § met focus op interactie van product en proces, § met name gericht representatie-tools en cognitieve-tools § Tonen een effectieve combinatie van onderzoeksaspecten enerzijds en vernieuwing- en ontwikkelingsaspecten anderzijds, § Laten een beloftevolle verstrengeling zien van bijdragen uit de wereld van het onderzoek, de onderwijspraktijk en het bedrijfsleven, § Leveren een concreet en overdraagbaar product en/of proces op, § Liggen in de naastgelegen zone van ontwikkeling van de huidige onderwijsgevende als het gaat om de inzet van ict in het onderwijsproces, § Zijn overdraagbaar in termen van technologie, context en inhoud, § Zijn schaalbaar naar praktijksituaties buiten het laboratorium of veldexperiment, Webverkenning, verzameling en selectie In eerste instantie werden door middel van webverkenning en e-literatuuronderzoek 'voor de voet op' en op basis van de algemene criteria veelgenoemde en veelgeroemde lopende projecten geselecteerd. Ook werd gekeken naar emergent practice in de toepassing van 'nieuwe' webtechnologieën, waaronder Java en Shockwave, reeds toegepast in huidige onderzoeks- of projectwerk en dan wel met een potentiële betekenis in de nabije toekomst. In de eerste haal werden ongeveer 60 projecten geselecteerd. De projecten uit de eerste selectie werden opnieuw onder de loep genomen en na een uitgebreidere analyse in het kort in algemene termen beschreven en opgeslagen in de 'virtuele werkplaats' van de onderzoeksgroep. De volledige lijst is publiek toegankelijk via de website behorende bij dit project, te bereiken via www.observETory.com. Verdere analyse, evaluatie en samenstelling van de Top 20 In een voorlopig laatste beschouwing werden de volgende projecten op basis van de meer specifieke criteria uitgelicht. In de loop van dit traject zijn inmiddels weer nieuwe projecten voor nadere beoordeling in de wachtkamer komen te staan, zoals o.a. de projecten die in het kader van de samenwerking i3Net (European Network for Intelligent Information Interfaces, www.i3net.org) internationaal worden gepresenteerd. Maar er zijn er meer en daaronder waarschijnlijk ook belangrijke projecten die we over het hoofd hebben gezien. Projectbeschrijvingen De projecten zijn beschreven volgens een vast format dat rekening houdt met de criteria zoals aangegeven in de inleiding. De projectnaam verwijst naar naam die de project-stakeholders zelf aan 66
  • 68.
    het project hebbengegeven. De URL verwijst o.a. naar projectbeschrijvingen, voorbeelden en demo’s, eventueel gebruikte applicaties en de administratieve gegevens omtrent het project. Veelal is er veel meer te vinden over de diverse projecten, met name de teksten van conferentie-presentaties, achtergrondliteratuur of -artikelen. Deze zijn omwille van het totaal overzicht buiten deze opsomming gehouden. Alle geselecteerde projecten hebben naar ons idee een raakvlak met het aspect educatieve functies: representatie- en visualisatietechniek en vakdidactiek in de linkerbovenhoek van de ICT- matrix zoals gepresenteerd in hoofdstuk 6! 1) Titel The adventures of Jasper Woodbury URL http://peabody.vanderbilt.edu/projects/funded/jasper/jasperhome.html Technologie Videodisk Educatieve aspecten Het project leverde 12 avonturen op voor het vak wiskunde voor kinderen van 10 jaar en ouder. De vertellingen van ongeveer 10 minuten leiden tot een uitdagende opdracht-/vraagstelling. Deze storyline-aanpak is aantrekkelijk en motiverend. Overdraagbaarheid Na aanpassing naar de Nederlandse situatie goed inzetbaar. Succesfactoren Gebruik van degelijke laagdrempelige technologie in combinatie met een gedegen didactische aanpak rond relevante onderzoeksvaardigheden. Samenwerking Relatie onderwijsonderzoek en - praktijk, geen nadrukkelijke relatie bedrijfsleven. 2) Titel Belvedère URL http://advlearn.lrdc.pitt.edu/belvedere/ Technologie Java Educatieve aspecten Belvedère is een applicatie die de cursist in staat stelt alleen of in groepen 'knowledge maps' te maken. Belangrijk onderscheid met veel soortgenoten is dat Belvedère in staat is complexe relaties te visualiseren. De applicaties is goed inzetbaar in tal van leersituaties waar brainstorming en conceptualisering een belangrijke rol spelen. Overdraagbaarheid De gebruikte technologie maakt Belvedère platform onafhankelijk. Na aanpassing op taal en misschien interface is het breed inzetbaar. Succesfactoren Robuustheid van de applicatie, stevig inhoudelijk fundament. Samenwerking Relatie onderwijsonderzoek en - praktijk, geen nadrukkelijke relatie bedrijfsleven. 3) Titel The Brain URL http://www.thebrain.com Technologie Java: client-server -, desktop - & webbased variant. Educatieve aspecten Schitterende 3-d applicatie om processen als brainstorming en conceptualisering te ondersteunen en het resultaat te visualiseren. Door de verschillende gebruiksmogelijkheden is a-synchrone samenwerking mogelijk. De genoemde toepassingen spelen in nagenoeg alle vakken een belangrijke rol. Overdraagbaarheid De applicatie veronderstelt een up to date machinepark en nogal wat instructie voor gebruik maar is in principe goed inzetbaar in Nederlands onderwijs. Succesfactoren Samenwerking Relatie MMI-onderzoek en bedrijfsleven. Opmerkingen Commercieel initiatief, dit project/product is exemplarisch voor vergelijkbare applicaties zoals Inspiration (www.inspiration.com), Mindman (www.mindman.com ), enz. Zie voor een overzicht: www.observETory.com/surveyor.htm 67
  • 69.
    4) Titel Contrasting Cases URL http://peabody.vanderbilt.edu/ctrs/ltc/Research/contrasting_cases.html Technologie Office-ware, html. Educatieve aspecten Studenten werken aan de verwerving van specifieke diepgaande kennis door de integratie van colleges, presentaties en het gebruik van contrasterende case-studies. Het onderzoek levert resultaten op aangaande de effecten van contrasterende case- studies, voorbeeldmateriaal, een theoretisch raamwerk dat de relatie tussen CC en de ontwikkeling van expertise nader duidt en het gebruik van het WWW voor publicatie en interactie tussen docenten en studenten rond dit thema. Overdraagbaarheid De problematiek is relevant voor het Nederlandse onderwijs, met name in het (hoger) beroepsonderwijs en WO. De gekozen technologie is eenvoudig en goed overdraagbaar. Het ontwikkelingsmodel is goed implementeerbaar in de huidige onderwijs- en onderzoekspraktijk en sluit goed aan bij de ontwikkeling van meer probleemgestuurd - en zelfsturend onderwijs. Succesfactoren Eenvoud en het gebruik van casuïstiek, eenvoudig uitwerkings en implementatiemodel, integratie van praktijk en onderzoek. Samenwerking Relatie onderwijsonderzoek en - praktijk, geen nadrukkelijke relatie bedrijfsleven. 5) Titel CyberCampus: Virtual University URL Http://www.virtual-u.org/ Technologie Virtual University is een simulatiespel De applicatie is in real-time en webbased. Educatieve aspecten Deze hands on ervaring is motiverend en stelt de lerende in staat spelenderwijs de kennis en ervaring op te doen die nodig is om complexe organisaties te begrijpen en te manipuleren. Het stelt de gebruiker in staat stelt alle aspecten van het beheer en management van een universiteit te oefenen. Overdraagbaarheid De gekozen problematiek en werkwijze lijken direct in te passen in de Nederlandse onderwijspraktijk in organisatie- en managementstudie en bij de professionalisering van het management. Aandachtspunt is waarschijnlijk nog wel de 'lokalisering' van de software naar de Nederlandse situatie. Succesfactoren Stadium van ontwikkeling van dit product, de open source in educatief gebruik en de mogelijkheid tot inbedding in de eigen curricula van bestaande opleidingen en trainingen. Samenwerking Relatie onderwijsonderzoek en - praktijk, geen nadrukkelijke relatie bedrijfsleven. 6) Titel Digital Libraries Project URL http://www.dli2.nsf.gov/ Technologie State of the art webtechnologie. Educatieve aspecten De omwerking van bestaand 'paper-based' en nieuw electronisch materiaal roept vragen op over wijze van ontwikkeling, toegang, gebruik, archivering en conservering. Deze activiteit is al is interessant voor het bibliotheekwezen maar biedt ook direct kansen met meerwaarde voor onderwijs. Overdraagbaarheid Uitermate relevant voor vergelijkbare projecten m.b.t. tot 'Nederlands' materiaal. Succesfactoren Breed gedragen initiatief dat ondersteund wordt door een consortium van overheid, onderzoek en bedrijfsleven. Samenwerking Relatie onderwijsonderzoek en - praktijk, en bedrijfsleven. 68
  • 70.
    7) Titel The Education Connection: Cybercast URL http://www.asd.com/asd/edconn/event.htm Technologie Een combinatie van het gebruik van webtechnologieën, o.a html en streaming video. Educatieve aspecten De combinatie stelt de student kennis te nemen van live- en opgeslagen beelden vanaf diverse plekken die om diverse redenen niet toegankelijk zijn. Relevant voor bijna alle vakrichtingen in het (middelbaar) beroepsonderwijs. Overdraagbaarheid De technologie is reeds enige tijd goed hanteerbaar en betrouwbaar in te zetten in de onderwijspraktijk. De benodigde infrastructuur is in de ontwikkeling van de infrastructuur van kennisnet goed in te zetten. Succesfactoren De stevige samenwerking tussen industrie, onderzoek en onderwijspraktijk maken dit project buitengewoon interessant in termen van technologie en educatieve inzet. Samenwerking Relatie onderwijsonderzoek en - praktijk, geen nadrukkelijke relatie bedrijfsleven 8) Titel Education 2015 URL http://www.ultralab.anglia.ac.uk/pages/ultralab/E2015/ Technologie Betrekkelijk basaal gebruik van html in combinatie met het de inzet van afbeeldingen en videofragmenten. Educatieve aspecten Dit project behandelt een vooruitblik van een aantal onderwijskundigen tijdens een conferentie in 1994. Belangrijke thema's worden aangesneden en becommentarieerd door docenten, studenten, ouders, enz. Overdraagbaarheid De opgeworpen problematiek is nog immer actueel en de reacties nog steeds interessant. In het verloop van de tijd heeft de discussie ook nog aan 'historische waarde' gewonnen. De gekozen expressievorm maakt de inhoud van de discussie toegankelijk en nabij. Succesfactoren Simpel en eenvoudig ontworpen en functioneel vormgegeven. Samenwerking Als methodiek interessant bij de koppeling van informatie en kennis in de verschillende werelden: onderwijspraktijk, onderzoek en ontwikkeling. 9) Titel Intersect: Opal Whiteley’s diary URL http://intersect.uoregon.edu/opal/ Technologie Breed toepasbare webtechnologie. Educatieve aspecten Opal Whiteley's diary is een prachtig voorbeeld van het gebruik van eenvoudig webtechnologie bij taal- en literatuurbeschouwing. Intersect staat voor Internet texts with electronic resources, supportive enhancements and comprehension tools. Dit project wil een digitale bibliotheek inrichten waarbij het gebruik van hyperlinks en zoekmachine diverse manieren van door de tekst 'heenkijken' mogelijk maken. Er zijn een klein aantal teksten op deze wijze ontsloten. Daarnaast is er een lerarendeel en een korte instructie om zelf digitale teksten aan te maken. Overdraagbaarheid Het concept is eenvoudig en goed overdraagbaar. Succesfactoren Eenvoudig en helder concept Samenwerking Relatie onderwijsonderzoek en – praktijk, geen nadrukkelijke relatie bedrijfsleven 69
  • 71.
    10) Titel Jason project URL http://www.jasonproject.org/ Technologie Het project maakt gebruik van breed toepasbare webtechnologie. Educatieve aspecten Studenten worden via het web meegenomen naar multidisciplinaire onderzoeksexpedities. De onderzoeksprojecten vinden veelal op het Amerikaanse continent plaats en hebben een sterk focus op bio- en ecologie. Inmiddels het 11e project onderzoekt extreme leefomstandigheden. De integratie van webtechnologie en realtime onderzoeksactiviteiten op expeditie en campus leveren een sterke bijdragen aan het realiteitsgehalte van de ervaringen. Overdraagbaarheid De gekozen aanpak lijkt zeer aantrekkelijk en goed toepasbaar in de Nederlandse onderwijssituatie. Door de aanwezigheid van de technologie is dit project breed toepasbaar in Ho en WO en wellicht op termijn ook in vwo. Succesfactoren Integratie werkelijk en 'oefen'-onderzoek, grote attractiviteit, ligt dicht aan tegen bestaande praktijk. Samenwerking Relatie onderwijsonderzoek en – praktijk en bedrijfsleven 11) Titel Knowledge Forum URL http://www.learn.motion.com/lim/kf/KF0.html Technologie Cross-platform webclient voor Mac en PC in combinatie met andere breed toepasbare webtechnologie Educatieve aspecten Knowledge forum is een collaboratieve database die de gebruiker in staat stelt gezamenlijk te werken aan probleemdefinities, hypotheses, onderzoek, het verzamelen van informatie en analyse. Centraal in het proces van conceptualisering staat de gezamenlijke arbeid aan zgn. 'conceptual artefacts' Overdraagbaarheid Door de ontwikkeling van de nieuwe client wordt dit project zonder meer toepasbaar. Succesfactoren De ontwikkeling van een 'hanteerbare' visie op kennisverwerving in combinatie met de ontwikkeling van een instrumentarium om dat proces ook daadwerkelijk praktisch te kunnen ondersteunen. Samenwerking Relatie onderwijsonderzoek en – praktijk, geen nadrukkelijke relatie bedrijfsleven Opmerkingen Knowledge- forum is een doorstart van het Covis-project. 12) Titel Learning in the New Millennium URL http://research.ultralab.anglia.ac.uk/ Technologie Breed toepasbare webtechnologie. Educatieve aspecten Leerlingen van basisscholen worden in staat gesteld met behulp van schrijf- en communicatie gereedschappen individueel en gezamenlijk te werken aan ideeën, concepten en producten. Belangrijk element in de ontwikkeling van deze 'lerende kringen' is de uitbreiding van de leeromgeving met (veld) experts en het directe contact daarmee. Overdraagbaarheid De gekozen technologie is breed toepasbaar in het Nederlandse onderwijs. De gekozen opzet is door zijn geleidelijke opbouw herhaalbaar en schaalbaar Succesfactoren Eenvoudig en klein begonnen, goede formule, stevig financieel en inhoudelijk draagvlak, continuïteit. Samenwerking Relatie onderwijsonderzoek en – praktijk en bedrijfsleven Opmerkingen In de tweede fase van het project wordt onderzoek gedaan naar de mogelijke bijdrage van parallelle multimediale breedband toepassingen in de verdere 70
  • 72.
    uitwerking van lerendekringen. 13) Titel Lego Mindstorms URL http://www.legomindstorms.com/ Technologie Robotica, pneumatiek, constructietechniek, elektrotechniek en webtechnologie Educatieve aspecten Lego ondersteunt doorlopende leerlijn techniek, met name constructie, maar ook pneumatiek en elektrotechniek dat aanvangt mij zeer jonge kinderen en nu met de uitbreiding met robotica in potentie kan doorlopen tot aan eindniveau WO. IJzersterk element is de “lego-steen” als constructie-element. De inzet van webtechnologie stelt de gebruiker in staat verworven kennis met anderen te delen. Overdraagbaarheid Het vinden van mensen voor technische opleidingen en vakken is in Nederland problematisch. Het gebruik van lego is algemeen in thuis- en schoolsituatie. Succesfactoren Lego Samenwerking Relatie onderwijsonderzoek en – praktijk en bedrijfsleven 14) Titel Mobile Inquiry Technology URL http://mit.concord.org/teachernotes.htm Technologie Html en Apple Clarisworks Educatieve aspecten Dit project verschaft toegang tot een 10- tal zeer eenvoudige 'onderzoeksopzetjes' voor jonge kinderen op het gebied van wiskunde en 'science'. De activiteitenoverzichten zijn voorzien van werkbladen, eenvoudige instructies en technische ondersteuning. Er zijn tevens docentenhandleidingen voor alle opdrachten. Een en ander kan worden uitgevoerd met de officeware van Apple maar desgewenst met geringe aanpassingen ook andere platforms. De opdrachten geven al werkende aanleiding tot systematisering van de onderzoeksopzet en leiden derhalve toe naar een wetenschappelijk verantwoorde aanpak op de genoemde deelgebieden. Overdraagbaarheid Met vertaling, aanpassing van de benodigde artikelen en wellicht platformwijziging is dit project direct te implementeren. Succesfactoren Eenvoud en helderheid Samenwerking Relatie onderwijsonderzoek en – praktijk, geen nadrukkelijke relatie bedrijfsleven 15) Titel Modus URL http://www.modusproject.co.uk/ Technologie MS Windows software Educatieve aspecten Het Modusproject heeft twee generieke applicaties opgeleverd die leerlingen in staat stellen individueel of gezamenlijk te werken aan de ontwikkeling van een 'expertsysteem' en een 'modellenbouwer’. Er zijn voorbeeldvullingen voor beide applicaties opgeleverd plus een docenteninstructie. Verder bracht het project een driedimensionale-database voort voor het vak biologie die de leerling in staat stelt de gegevens 3D te presenteren en observeren. Overdraagbaarheid Met enige aanpassingen qua taal en cultuur goed inzetbaar. Succesfactoren Belangrijke generieke hulpmiddelen met toepassingsmogelijkheden voor een scala aan vakgebieden. Samenwerking Relatie onderwijsonderzoek en – praktijk, geen nadrukkelijke relatie bedrijfsleven. 71
  • 73.
    16) Titel Projectbased learning with multimedia URL http://pblmm.k12.ca.us/ Technologie Het project voorziet in de ondersteuning van het gebruik van html, video- en geluidsclips voor de publicatie van webbased materiaal bij de uitvoering van projectonderwijs in K12. Ter ondersteuning van de interactie tussen de betrokkenen wordt gebruik gemaakt van een discussieplatform. Educatieve aspecten Naast technische hulp biedt het ook didactische ondersteuning bij de inrichting van projecten. Belangrijk aspect is de ontwikkeling van samenwerkende groepen docenten en cursisten om schooloverstijgende projecten te kunnen uitvoeren. Overdraagbaarheid De opzet en uitvoering van dit project zijn betrekkelijk eenvoudig over te zetten naar ons onderwijsveld. De gebruikte technologie is laagdrempelig en sluit goed aan bij de huidige mogelijkheden op school- en klasniveau in PO en VO. De insteek van projectmatig werken sluit goed aan bij de ervaringen in de Nederlandse onderwijsgemeenschap en zijn goed inpasbaar bij ontwikkelingen als adaptief onderwijs en het studiehuis. Dit project is aantrekkelijk in zijn eenvoud. Succesfactoren Eenvoudig in opzet en uitvoering, goed schaalbaar, laagdrempelige technologie en aansluiting bij huidige onderwijscultuur Samenwerking Relatie onderwijsonderzoek en – praktijk, geen nadrukkelijke relatie bedrijfsleven. Opmerkingen Men is nog weinig vertrouwd in Nederland met de inzet van dergelijke technologie in hands-on onderwijsprocessen op een grotere schaal. 17) Titel Remote Technical Assistant (RTA) URL http://escher.cs.ucdavis.edu:1024/ Technologie Platformonafhankelijke cliënt voor (a)synchrone communicatie, o.a. chat, messaging, whiteboard, ftp, enz voor Mac & PC Educatieve aspecten Laagdrempelig gereedschap voor interactie tussen docenten en studenten gekoppeld aan toegang tot webbased materiaal Overdraagbaarheid Een interessant betrekkelijk klein stuk gereedschap als alternatief voor digitale educatieve warehouses als Blackboard, Docent en Eroom. Succesfactoren Toegankelijk op Win 95/98, NT en MacOs, robuust en stabiel gereedschap, maat gesneden functionaliteit Samenwerking Relatie onderwijsonderzoek en – praktijk, geen nadrukkelijke relatie bedrijfsleven 18) Titel Schools on Line, 2 URL http://SOL2.ultralab.anglia.ac.uk/cgi/SOL2.acgi$SOL2?Action=Get&Id=150 Technologie Cliënt voor online community building Educatieve aspecten Het project stimuleert interactie tussen leerlingen en docenten via een zeer eenvoudige applicatie. De interface is intuïtief en vriendelijk en derhalve geschikt voor hele jonge kinderen Overdraagbaarheid De gekozen opzet van kleine kiemkrachtige projecten in een groeiend aantal deelnemende scholen is hier succesvol gebleken. Succesfactoren Klein begin, vriendelijke interface, geleidelijk groeipad Samenwerking Relatie onderwijsonderzoek en – praktijk en bedrijfsleven Opmerkingen Het project heeft een op cgi-script gebaseerde client opgeleverd die vrij kopieerbaar is voor het onderwijs. 72
  • 74.
    19) Titel The Virtual Factory Teaching System URL http://vfts.usc.edu/ Technologie Java Educatieve aspecten VFTS stelt de gebruikers in staat de volledige keten van ontwerp naar productie in samenwerking met anderen te simuleren. Overdraagbaarheid Goed inpasbaar in technisch onderwijs Succesfactoren Samenwerking Relatie onderwijsonderzoek en - praktijk, geen nadrukkelijke relatie bedrijfsleven 20) Titel Visual Knowledge Builder URL http://www.csdl.tamu.edu/%7eshipman/vkb/vkb.html Technologie Visual Knowledge Builder is een webbased instrument dat de gebruikers in staat stelt informatie te verzamelen, te organiseren en te interpreteren in 'kennisintensieve taken'. VKB is gebouwd onder gebruikmaking van JAVA en kan de ingebedde informatie exporteren naar XML. Educatieve aspecten Het instrument faciliteert de non -verbale en visuele representatie van formatieve interpretaties. Het instrument stelt gebruiker(s) in staat een overzichtelijke ordening aan te brengen in grote hoeveelheden informatie Overdraagbaarheid De gebruikte technologie is niet onbekend in de onderzoeks en ontwikkelingswereld, maar wordt waarschijnlijk niet breed ingezet in onderzoek naar toepassingen in het onderwijsveld. Zeker is dat de technologie nog niet ruim verspreid is in de onderwijspraktijk. Het onderkende probleem is wel zeer herkenbaar, zeker in het (hoger) beroepsonderwijs en waarschijnlijk in toenemende mate in het Voortgezet Onderwijs. Succesfactoren De denkrichting om omvangrijke en complexe clusters van informatie te visualiseren is interessant en kansrijk. De ontwikkeling sluit goed aan bij de ontwikkeling vergelijkbare 'mindtools' voor de ontwikkeling van ideeën en concepten. Samenwerking Relatie onderwijsonderzoek en - praktijk, geen nadrukkelijke relatie bedrijfsleven Conclusie uit het projecten overzicht De in het overzicht genoemde projecten vertonen een aantal steeds terugkerende elementen: 'Charisma' Hoewel moeilijk benoembaar speelt de wow-factor wel degelijk een rol. Sommige projecten, zoals TheBrain spreken aan door het gebruik van de technologie en de verborgen mogelijkheden die dat gebruik in zich bergt. Andere, zoals Lego Mindstorms door het geweldig potentieel van een verassende combinatie, in dit geval van geavanceerde technologie, zoals robotica en een type speelgoed dat bij wijze van spreken in elke huiskamer op de vloer ligt. Dat in de eenvoud het meesterschap herkend kan worden geldt voor een project als Mobile Inquiry Technology. Ronduit indrukwekkend is de onderwijsfilosofie van Bereiter en Scardamelia achter het project Knowledge Forum. 73
  • 75.
    Focus 61 Veel gevondenprojecten richten zich op een heel breed spectrum van onderwijsdoelen. Omdat we eigenlijk nog niet goed weten wat de specifieke meerwaarde is van een bepaalde toepassing voor onderdelen van het onderwijsproces verliezen veel projecten zich in een zeer algemene benoeming van de te behalen doelen of te adresseren educatieve functies. In andere woorden: er is een mismatch tussen de fijnmazigheid van de te adresseren doelen en de fijnmazigheid van de benoeming van de technologische mogelijkheden. Aantrekkelijke uitzonderingen vormen het Digital Libraries Project en Intersect. In beide gevallen is sprake van een betrekkelijk eenvoudige technologie ingepast in een helder en vertrouwd (taalkundig) onderwijsparadigma: tekstanalyse. Het Modus-project heeft zich beperkt tot de ontwikkeling van software voor het ontwikkeling van modellen en een expertsysteem. Twee zeer verwante lijnen die hebben geleid tot eenvoudige, stabiele en gebruiksvriendelijke applicaties die direct zijn in te zetten in de onderwijspraktijk. Een fraai evenwicht tussen generiek gebruik in specifieke situaties. Think big, start small Bij een aantal aansprekende en succesvolle projecten is sprake van een klein en eenvoudig begin waarna de verdere ontwikkeling plaats vond op basis van voortschrijdend inzicht. Geen meerjarendoelstelling maar nieuwe planvorming op basis van verworven ervaringen en inzichten. Een goed voorbeeld is Schools Online, phase II. In de tweede tranche activiteiten werd niet gestreefd naar uitbreiding van het aantal deelnemende scholen maar naar vergroting van de kwaliteit van de mogelijkheden. Het Jason-project is in zijn 11de cyclus een goed voorbeeld van consolidering van het verworvene door het veiligstellen van de bereikte resultaten in proces en product. Directe relatie met de onderwijspraktijk. Vrijwel alle geselecteerde projecten hebben een directe toepassing in de klas of groep en hebben een directe verbinding met de 'hands-on' onderwijspraktijk. Goede voorbeelden zijn in dit verband de projecten Cybercast en Contrasting Cases. Financiële continuïteit (meerjaren commitment industrie en overheid) Alle projecten zijn gecontroleerd op huidige status en voortgang. Hoewel niet van alle projecten bekend is hoe zij er op dit moment financieel voorstaan is de verwachting dat nagenoeg alle de komende tijd zullen worden doorgedragen. Niet zelden is het financieel succes afhankelijk van goede communicatie van behaalde successen en resultaten. Financiers uit het bedrijfsleven zijn eerder genegen 'goedliggende' projecten van succesvolle onderzoeksgroepen te omarmen dan onzekere opzetjes met een onduidelijke afloop. 5.4 Conclusie Hoofddoel van dit hoofdstuk was de duiding van de belangrijkste algemene succeskenmerken van internationale onderzoeks- en ontwikkelingprogramma’s en projecten op het terrein van de educatieve technologie. Om te komen tot die duiding vond een drietal evaluaties plaats: § De evaluatie van de onderwijs en training gerelateerde activiteiten in het kader van de EU R & D educatieve telematica programma’s. § De evaluatie van een van de belangrijkste R & D programma’s in de Verenigde Staten § De evaluatie van een twintigtal door ons geselecteerde ‘best practices’. 61 Nauwkeurig beschreven en praktijkgerichte doelstellingen en uitkomsten met geringe korrelgrootte: beperking in de breedte en diepte van het onderzoeksterrein. 74
  • 76.
    De evaluatie verschafteons de volgende belangrijkste lessen: Interdisciplinariteit In deze selectie klinkt, naar onze mening, het sterkst de noodzaak tot aansluiting bij het primair- en secundair onderwijsproces. In de evaluatie van de Europese telematica-programma’s wordt het veelal ontbreken ervan als voornaamste gemis ervaren. Het IERI programma wijst nadrukkelijk op die noodzakelijke aansluiting en ‘borgt’ die door de dwingende eis tot het samenstellen van interdisciplinaire projectteams waarin met name schoolteams vertegenwoordigd zijn. De selectie laat tal van voorbeelden zien van onderzoeksactiviteiten die aansluiten bij, - plaatsvinden tijdens de dagelijkse praktijk van de onderwijsgevenden. Docenten zijn geen onderzoekers en onderzoekers geen docenten, maar dat wil niet zeggen dat ze niet samen tot betekenisvolle onderwijsvernieuwing kunnen komen. Voorwaarde is wel de aansluiting bij de cultuur in de scholen. Nieuwe technologieën zijn niet waardevrij en het impliciete corpus aan normen en waarden dat met de veranderingstechnologie meekomt botst vaak met dat van de ‘gelukkigen die ermee mogen gaan werken’. Focus In veel projecten lijkt er een mismatch tussen de fijnmazigheid van de te adresseren onderwijskundige doelen en de fijnmazigheid van de benoeming van de technologische mogelijkheden ter realisatie van die doelen. Simpel gezegd: de maat van het middel past niet bij de maat het te behalen doel. Veelal staat ook de technologie voorop en wordt daarbij een ‘aansluitend’ veelal te algemeen doel geformuleerd. Ten dele vloeit dit voort uit de aantrekkelijkheid van de nieuwe mogelijkheden zoals verondersteld door hen die door diezelfde technologie geboeid zijn. Deze aantrekkelijkheid geldt echter slechts voor een klein aantal van hen die bezig zijn in de dagelijkse praktijk van het primair – en secundair onderwijsproces. Het merendeel van het verwacht oplossingen voor echte problemen, niet oplossingen voor ‘bedachte problemen! De laatste dient zich voor hen in feite aan als een probleem in zichzelf. Maatschappelijke relevantie De meeste onderwijsgevenden vragen nadrukkelijk om oplossingen voor de belangrijkste hedendaagse majeure problemen in ‘onderwijsland’ zoals: het lerarentekort, het vervangingsprobleem, de afnemende concentratie bij kinderen, de vraag aan ‘betekenisvolle’ voor- en naschoolse opvang, de noodzaak kinderen met een diversiteit aan leerblokkades en –belemmeringen te onderwijzen en tal van andere kleinere ‘alledaagse’ problemen. De evaluatie van de Europese programma’s wijst in dit verband op de evidentie van ‘public value’ als het gaat om investeringen in onderwijsresearch. Lange termijn denken Veelal worden projecten te kort ingeschoten. Een doorlooptijd van een of twee jaar is normaal terwijl bij de in de doelstellingen in de projectbeschrijvingen gewenste resultaten een spanne van een substantieel groter aantal jaren logischer lijkt. Veel van de gevonden best practice - projecten kenmerken zich door het ‘think big, act small-principe. Projecten met een hoge ‘wow-factor’ laten zich kennelijk gemakkelijker continueren dan ‘grijze muizen’. Schaalbaarheid Veel projecten worden bedacht en opgezet vanuit de onderzoekspraktijk en worden daardoor, zelfs als zij direct in de onderwijspraktijk worden ingebed, in beperkte kring uitgewerkt. Hoewel er waarschijnlijk geen oplossing is voor het ‘not invented here –syndroom’ vermoeden we op basis van de gevonden best practice dat projecten die direct aansluiten bij en oplossingen bieden voor problemen van alledag in de onderwijspraktijk later beter te dissemineren zijn. 75
  • 77.
    1. Matrix withlinks to EU 5th Framework programme areas/action lines and reports. MATRIX PROO 2001 1) EDUCATIVE FUNCTIONS: 2) EXPERTISE: 3) E-ASPECTS of Education: ICT and education interaction product process Digital fluency and expertise ICT and educational problems A) Fundamental 1) Representation & 4)Pedagogical ICT competencies of 7) Digital divides: girls, low social strategies visualisation teachers economic status (LSES) & IST 2000. Action line III.2.1 - School of ethnic minorities Tomorrow Report From The IST 2000. Action line III.2.2. The Commission To The Council Learning Citizen. 2). ICT for subject related And The European Parliament. Promoting Innovation With New pedagogy Designing Tomorrow's Education Technologies IST 1999 KA 111. Multimedia Promoting Innovation With New EEurope, an information Society for content and tools. Open platforms Technologies all. Communication. Special European and tools for personalised Council, Lisbon. March 2000. learning. 5) Ways for professional development 8) Class size reduction The future of Education in Europe in a learning organisation until 2010. The Futures IST 1999 KA 111. Multimedia content 9) The Culture of the Internet Observatory. and tools. Advanced Training systems. 1 IST 2000. Action line III.2.1 - 6) Digital fluency of children and School of Tomorrow 3) Methodology design for the adults use of the Kennisnet as a IST 2000. Action line III.2.1 - School of IST 2000. Action line III.2.2. The research environment Tomorrow IST 2000. Action line learning citizen. IST 1999 KA 111. Multimedia III.2.2. The learning citizen. EEurope, an information Society for content and tools. The Flexible all. Communication. Special European University Council, Lisbon. March 2000. B) Innovation in Experimental application of the Idem employability settings Policy surveys application above aspects and the testing within the educational subsystems IST 2000 Trials and best practice IST 1999 KA 111. Multimedia addressing advanced solutions for on- content and tools. Open platforms the-job training in SMEs and tools for personalised learning. The Flexible University EEurope, an information Society for IST 2000. Action line III.2.1 - all. Communication. Special European School of Tomorrow Council, Lisbon. March 2000. C) Repository en review Internationale trends of research/ function 2 Secundary analyses 3 Secundary analyses Ad 7) USA & UK Ad 8) Survey Ad 1) for basic and secondary Ad 4) Initial TeacherT raining and Post Ad 9) Impact on education education Graduate Ad 5) New ways of IST programme CPA 7 2000. Ad 2) for Betatechnology knowledgde management Socio-economic analysis for the Ad 3) literature review Ad 6) Trend research information society EEurope, an information Society for all. Communication. Special European Council, Lisbon. March 2000. 1. Matrix with links to IST Education and Training clusters. MATRIX PROO 2001 1) EDUCATIVE FUNCTIONS: 2) EXPERTISE: 3) E-ASPECTS of Education: ICT and education interaction product process Digital fluency and expertise ICT and educational problems 1) Representation & 4) Pedagogical ICT competencies of 7) Digital divides: girls, low social A) Fundamental visualisation teachers economic status (LSES) & ethnic strategies Cluster. Acquisition of complex Cluster. Evaluation of learning minorities knowledge and skills. effectiveness. Cluster. Collaborative learning and tools. 2). ICT for subject related pedagogy 5) Ways for professional development Cluster. Distributed learning in a learning organisation 8) Class size reduction environments linked to real world . activities. Cluster. Case studies as learning units. 6) Digital fluency of children and 3) Methodology design for the adults use of the Kennisnet as a Cluster. Learner modelling. Cluster. 9) The Culture of the Internet research environment Collaborative learning and tools Cluster. Exploitation. Cluster. Interoperability and standards. Cluster. Innovative and emerging evaluation methodologies. 76
  • 78.
    6 Nieuwe thema’sen accenten binnen het PROO programma 2001 In deze paragraaf wordt nader ingegaan op de herdefiniëring en accentuering van de onderzoeksthema’s in het PROO programma die gewenst zijn op basis van de ontwikkelingen waargenomen in beleid en praktijk en gelet op de onderzoekslacunes die momenteel bestaan. Op basis van het Nederlandse Onderzoekslandschap, aan de hand van de vragen uit praktijk en beleid en aan de hand van internationale trends signaleren we nieuwe accenten en nieuwe thema's62. In hoofdstuk twee hebben we gezien dat de aandacht voor ICT en onderwijs fors is verbreed de laatste jaren. De relatie met andere onderwijsproblemen wordt steeds meer gelegd. De politiek hecht aan de integratie in het onderwijsleerproces en aan bijdragen van ICT aan de dynamisering van de didactiek. Het beeld van het Nederlandse onderzoek in 3 laat zien dat veel onderzoek zit op het kruispunt van product en proceskarakteristieken zonder dat een goede integratie van product en proces perspectief plaatsvindt. In hoofdstuk vier laten we zien dat het grote probleem bij de verdere integratie van ICT in het onderwijs hem zit in het gebrek aan doorstroom van kennis tussen de diverse kennismakers en kennisgebruikers. We voeren een pleidooi voor een gevarieerd geheel aan kennisprogramma’s. Uit hoofdstuk 5 wordt duidelijk dat in internationaal vlak diverse aanknopingspunten te vinden zijn voor een rijkere benadering. Diverse voorbeeldprogramma’s en voorbeeldprojecten passeren de revue. Daar kan op worden aangesloten en vooral ook van worden afgetapt! 6.1 Een nieuwe ordening en accentlegging In deze paragraaf wordt nader ingegaan op de herdefiniëring en accentuering van de onderzoeksthema’s in het PROO programma die gewenst zijn op basis van de ontwikkelingen waargenomen in beleid en praktijk en gelet op de onderzoekslacunes die momenteel bestaan. Op basis van het Nederlandse Onderzoekslandschap, aan de hand van de vragen uit praktijk en beleid en aan de hand van internationale trends signaleren we de volgende mogelijke accenten en nieuwe thema's. (voor nadere achtergrond informatie zie www.observETory.com/proo-ICT-2001/) In dit hoofdstuk stapelen we de conclusies op elkaar stellen op basis daarvan een drietal prioriteiten voor onderwijs onderzoek naar ICT de komende jaren. Vervolgens voorzien we die prioriteiten van de nodige context om kleur te geven aan de vraagstukken waar nieuw onderzoek op moet inzoomen. Mede op basis van de analyse die we in hoofdstuk 4 hebben ontwikkeld zien wij het belang van een meer integratieve aanpak. Integratie tussen disciplines en integratie tussen praktijkontwikkeling, innovatie en onderzoek. We realiseren ons dat dit geen eenvoudige opgave is. Dit pleidooi komt overigens overeen met dat van collega programmeurs in de VS: 63 “Throughout this book, it has been shown that advances in the science of learning have had their greatest effect when they involved collaborative and multidisciplinary efforts. The research priorities and recommendations are made here with the intent of promoting basic research, research training, and research collaborations. What is needed in the further development of the science of learning is 62 Voor nadere achtergrond informatie zie www.observETory.com/proo-ICT-2001/ 63 John D. Bransford, Ann L. Brown, and Rodney R. Cocking, editors (1999) How People Learn: Brain, Mind, Experience, and School, Committee on Developments in the Science of Learning, National Research Council Washington DC. 77
  • 79.
    an initiative tomake educational research an integrative activity.” En ook geven zij aan dat meer samenwerking tussen disciplines noodzakelijk is: “…emphasize the breadth of knowledge areas that affect learners and the significant advances that have been the direct result of collaborative research efforts across disciplines. That kind of collaboration is critical to further development of the learning sciences. De programmeurs in de Verenigde Staten doen een drietal aanbevelingen: “The committee recommends that government agencies and research foundations explicitly support a wide variety of interdisciplinary collaborations in the learning sciences. Such work should include teachers.” In Nederland is een dergelijke directe betrokkenheid van docenten bij onderzoek een uitzondering in de research strategie maar ze sluit wel direct aan bij ons eerdere pleidooi in hoofdstuk 4 om meer te doen aan het vermengen en integreren van kennisstromen. “The committee recommends establishing national databases to encourage collaboration.” Als voorbeeld wordt gebruikt een vakinhoudelijke database waarbij docenten en wetenschappers vragen en feiten kunnen uitwisselen. Doel zou niet alleen moeten zijn het verzamelen van grote hoeveelheden gegevens, maar juist het ontstaan van interdisciplinaire communities of practice. Daarnaast geven de Amerikaanse programmeurs prioriteit aan allerhande soorten onderzoek om de werking en integratie van ICT in de schoolpraktijk nader onder de loep te nemen: “The committee recommends extensive evaluation research be conducted through both small-scale studies and large-scale evaluations, to determine the goals, assumptions, and uses of technologies in classrooms and the match or mismatch of these uses with the principles of learning and the transfer of learning.” De Amerikaanse programmeurs doen kortom aanbevelingen om te investeren in het maken van diverse soorten van verbindingen. Uit deze verbindingen kan een meerwaarde worden gehaald. Meer dan ooit is het nodig dat mensen uit onderzoek en praktijk elkaar opzoeken, letterlijk en figuurlijk. Ook in prioriteiten voor onderzoek naar ICT en onderwijs zien we deze verbindingen terug. Zie ook de analyses en conclusies in de hoofdstukken 4 en 5. Voor het stellen van prioriteiten voor onderzoek op het vlak van ICT en onderwijs zijn de volgende overwegingen cruciaal: a) Meer aandacht is nodig voor de interactie tussen proces en productkenmekerken bij de integratie van ICT in het onderwijs; b) Meer aandacht is nodig voor de werkelijke betekenis van de expertise bij zowel leerlingen als docenten op het terrein van ICT en digitale vaardigheden; c) Meer aandacht is nodig voor ICT als aspect en facet van diverse andere onderwijsproblemen; De herdefinitie van het PROO ICT programma levert een 3x3 matrix op, bestaande uit drie lijnen gecombineerd met ieder drie prioritaire accenten. De onderzoekslijnen staan in onderstaande tabel weergegeven. De nadere argumentatie voor deze lijnen is deels eerder in dit rapport gegeven en wordt deels ook in dit hoofdstuk nog nader uitgewerkt. Daarnaast geldt dat hier sprake is van een zekere 78
  • 80.
    intuïtie over watbelangrijk zal danwel kan zijn de komende jaren. Het is een combinatie van overwegingen die te maken hebben met trends in research, praktijk, beleid en technologie. MATRIX PROO 1) EDUCATIEVE 2) EXPERTISE: 3) E-ASPECTEN van 2001 ICT en FUNCTIES: Digital fluency bij onderwijs: ONDERWIJS interactie product leerlingen en docenten, ICT als facet binnen proces expertise ontwikkeling reguliere onderwijsproblemen A) Fundamenteel 1) ICT en 4) Onderwijskundige 7) Digital divides: strategisch representatie en ICT competenties van meisjes, laag ses en visualisatie –technieken docenten, welke zijn het hoe allochtonen: ICT en in het onderwijs te verwerven onderwijskansen 2) ICT voor 5) Scholing, 8) Digitale vakdidactiek nascholing, learning on the klassenverkleining: de job binnen een lerende betekenis van ICT voor organisatie meer steun in de klas 3) Ontwerp van methodologie voor 6) Digital fluency van De cultuur van het internet kennisnet als leerlingen en volwassenen onderzoeksomgeving B) Innovatief Experimentele toepassing Idem en binnen Beleidsverkenningen op ontwerpend van bovenstaande employability settings basis van kennisoverzichten aspecten en testing binnen alle onderwijssectoren C) Repository en Secundaire analyses Secundaire analyses Internationale trends review of Ad 1) tbv PO en VO Ad 4) PABO en eerste graad Ad 7) USA en UK research/ functie Ad 2) tbv Betatechniek Ad 5) Nieuwe vormen in Ad 8) Verkenning Ad 3) review literatuur relatie tot Ad 9) Betekenis voor het kennismanagement onderwijs Ad 6) Trend onderzoek In het vervolg van deze paragraaf zullen we de inhoud van de 3x3x3 educatieve matrix nader toelichten. Daarbij concentreren we ons op de bovenste rij aangezien de werkzaamheden in de tweede en de derde rij daaraan gekoppeld kunnen worden danwel daar een afgeleide of voorwerk voor vormen. 79
  • 81.
    6.2 Thema 1:Educatieve functies van ICT: interactie van product en proces Het eerste thema in de matrix betreft de educatieve functies van ICT. Het is gewenst dat meer nadruk komt te liggen binnen het onderzoek op de samenhang tussen proceskarakteristieken en de productkarakteristieken. Dit accent is op te vatten als aandacht voor de interactie tussen de productkarakteristieken van ICT en het onderwijsproces. Onderzoek naar productkarakteristieken is met name dan interessant als er continu de vraag wordt gesteld naar de gevolgen die dit heeft voor en de interactie die ontstaat met de verloopsvormen van de onderwijsleerprocessen. Op grond van scherp gestelde hypothesen dient getoetst worden welke samenhang bestaat tussen specifieke productkarakteristieken en specifieke aspecten van de verloopsvormen van de onderwijsleerprocessen. Onderzoeksvoorstellen binnen deze brede problematiek waarin een of meer meer van de onderstaande prioritaire accenten inhoudelijk vorm krijgen zouden een bijdrage kunnen leveren aan dit naar elkaar toe groeien van het proces en product perspectief. Accent 1) Representatie tools en andere cognitieve tools. Een onderzoeksgebied dat sterk in opkomst is, is dat van de representatie tools en van de cognitieve tools. In toenemende mate komen dergelijke op ICT gebaseerde hulmiddelen beschikbaar64. Vragen rond vormgeving en effectiviteit hiervan vragen nader onderzoek. Welke rol kunnen dergelijke tools vervullen binnen een onderwijsomgeving en aan welke eisen dienen ze te voldoen om als krachtig instrument te fungeren. Van belang zijn hier vragen rond de transformationele processen die door dergelijke hulmiddelen gestimuleerd kunnen worden. Samenhang met cognitiewetenschappen, perceptieonderzoek, artificiële intelligentie en neuroscience in het bijzonder zijn bij dit type onderzoek van belang. Zo laat ook een state of the art overzicht van artificiële intelligentie in het onderwijs zien dat er sprake is van een enorme groei van kennis die directer doorvertaald zou kunnen worden in onderwijstechnologische innovaties en onderzoek65. Andriessen en Sandberg (1999) voorspellen in "Where is education heading and how about AI?"66 enkele trends op het gebied van onderwijs en de rol van technologie daarbinnen. Daarbij schetsen zij een aantal scenario's die de rol van visualisatie beschouwen in relatie tot het leerproces. Vervolgens wordt de positie van AI binnen deze scenario's gedefinieerd. De verbinding met innovatieve technologie en het onderwijsleerproces is de onderliggende premisse van dit onderzoek, geheel analoog aan het eerste thema. Dergelijke technologieën onder een koepelbegrip als Artificiële Intelligentie zouden nader getoetst moeten worden op hun toepasbaarheid binnen de innovatieve schoolpraktijk vanuit een fundamenteel/strategische insteek. Analoog hieraan is verder onderzoek nodig naar andere vormen van innovatieve technologie, te weten representatie- en visualisatietechnieken. Bijzondere aandacht verdienen de instrumenten voor conceptmapping en brainstorming vanwege de mogelijkheden tot visualisering door de toepassing van diverse breed toegankelijke technologieën. Een overzicht daarvan ontlenen we aan een survey op dit vlak op de Observetory. Ook 64 Voor een uitgebreid en actueel overzicht van voorbeeld op dit terrein raadplege men: Jonassen, D.H. (2000) Computers as Mindtools for Schools: Engaging Critical Thinking. Columbus, OH: Prentice-Hall 65 Zie Laojoie, S en Vivet (M) eds (1999), Artificial Intelligence in Education, Open learning Environments: New Computational Technologies to Support learning, Exploration and Collaboration. IOS Press, Amsterdam 66 Andriessen, J.E.B. & Sandberg, J.A.C. (1999). Where is Education heading and how about AI? International Journal of Artificial Intelligence in Education 10, 2, 130-150. 80
  • 82.
    in How PeopleLearn67 staat een uitvoerig hoofdstuk waar dergelijke hulpstukken worden besproken en geëvalueerd. Gaines (1995) 68 geeft ook een aardig overzicht van diverse vormen van conceptmapping. Inmiddels is een betrekkelijk groot aantal representatieve voorbeelden van dergelijke door technologie ondersteunde tools voor het onderwijs beschikbaar. De meeste zijn ontwikkeld ten behoeve van individueel gebruik, sommigen zijn specifiek bedoeld voor de ondersteuning van gezamenlijke brainstorming en conceptualisering. Technisch loopt de range van zeer eenvoudig tot zeer geavanceerd, zowel pc als webbased. Een aantal voorbeelden in opklimmende graad van complexiteit69. ABC-flowchart is een eenvoudige windows-applicatie die de gebruiker in staat stelt onder gebruikmaking van gestandaardiseerde iconografie eenvoudige tweedimensionale flowcharts samen te stellen. Doelstelling is de visuele ondersteuning bij het ontwikkelen en verhelderen van het inzicht in het verloop van processen. Mindman Personal is een windows-applicatie die is ontwikkeld ter ondersteuning van creatieve processen zoals brainstorming. De meest recente variant verschaft naast een keur van functionaliteit ook een groot aantal voorbeeldmaterialen en hulp. De applicatie Inspiration levert behalve uitgebreide hulp ook een keur aan stijlbladen, lesbrieven en instructiemateriaal voor het gebruik in de onderwijspraktijk. Het pakket stelt de gebruiker tevens in de gelegenheid de geproduceerde inspiratie direct online te publiceren. Het modusproject van het Kings College in London leverde twee applicaties op die de gebruiker in staat stellen complexe clusters van informatie betrekkelijk eenvoudig visueel toegankelijk te maken, te weten Model-builder voor de het ontwikkelen en visualiseren van modellen en Expert-builder voor het ontwikkelen en representeren van eenvoudige tot redelijk complexe expertsystemen. De ontwikkeling van beide applicaties werd ondersteund door onderzoek en heeft geleid tot ‘commercieel interessante’ en voldragen producten. De hiervoor genoemde producten richten zich primair op individueel gebruik, zij het dat uitwisseling van het geproduceerde via netwerk of web dankzij de geringe omvang van de onderliggende bestanden betrekkelijk eenvoudig is. Voorlopig ondersteunt alleen Inspiration de publicatie van de conceptmaps. Anders ligt dat bij applicaties zoals The Brain, Navihedra en The Visual Thesaurus van Plumbdesign. Deze webbased applicaties vertrekken vanuit webbased publicatie en deling. The Brain is een desktop applicatie die de gebruiker in staat complexe clusters van informatie te visualiseren en biedt de mogelijkheid het gehele complex aan aspecten vanuit elk steekwoord te benaderen. Hierdoor wordt het mogelijk het gehele concept vanuit verschillende perspectieven te bezien waardoor somtijds verassende, somtijds verhelderende observatie en analyse mogelijk is. The 67 John D. Bransford, Ann L. Brown, and Rodney R. Cocking, editors (1999) How People Learn: Brain, Mind, Experience, and School, Committee on Developments in the Science of Learning, National Research Council Washington DC. Hoofdstuk 9 technology to support learning pag 194-220 68 Gaines, B.R.& Shaw, M.L.G. (1995); Concept Maps as Hypermedia Components: Conclusions; Knowledge Science Institute; University of Calgary, Canada 69 Zie voor meer informatie http://www.observETory.com/surveyor.htm 81
  • 83.
    Brain biedt demogelijkheid de conceptmaps op de desktop te produceren en direct on-line publiek of besloten te publiceren. In het totale product is de aanwezigheid van een zgn. Thinktank, een aparte sectie voor publiek toegankelijke ‘brains’ besloten. Navihedra is een webbased applicatie die de gebruiker in staat stelt een regelmatig veelvlak met 12 hoekpunten te gebruiken voor visualisering van concepten. De charme van de applicatie is de eenvoud van de technologie naast het dwingend aantal van 12 steekwoorden om een concept mee te visualiseren. Al spelende met dit getal wordt men gedwongen voortduren de onderlinge relatie tussen de 12 aspecten te evalueren en bij te stellen. De mogelijkheid de veelhoek van verschillende invalshoeken te bekijken ondersteunt dit proces. Meest geavanceerd en complex is de webbased applicatie The Visual Thesaurus van Plumbdesign. Deze applicatie is in zijn functionaliteit vergelijkbaar met de Expert-builder van het Modusproject en stelt de gebruiker in staat grote cluster van gerelateerde begrippen te visualiseren. The Visual Thesaurus maakt daarbij gebruik van een database voor webbased publicatie. Het aantal in te voeren steekwoorden is schier oneindig. Door het aanklikken van steekwoorden ‘wandelt’ men door het totale complex aan geclusterde begrippen. De kracht van het ontwerp schuilt in de mogelijkheid als maar dieper op steekwoord te kunnen differentiëren. Door de visualisering van de relaties tussen verwante steekwoorden in verschillende contexten openen zich onverwachte perspectieven en relaties. Brandsford c.s. van How People Learn70 geven ook een review van onderzoeksuitkomsten op basis van bovenstaande en ook andere toepassingen. Zij zien verdere exploratie en experimentatie op dit terrein ook als een prioriteit, allereerst op het gebied van representatietechnieken: "An important function of some of the new technologies is their use as tools of representation. Representational thinking is central to in-depth understanding and problem representation is one of the skills that distinguish subject experts from novices. Many of the tools also have the potential to provide multiple contexts and opportunities for learning and transfer, for both student-learners and teacher-learners. Technologies can be used as learning and problem-solving tools to promote both independent learning and collaborative networks of learners and practitioners." Daarnaast vragen zij ook aandacht voor de relatie tussen product en proces en de wijze waarop docenten dergelijke hulpmiddelen kunnen inzetten: " The use of new technologies in classrooms, or the use of any learning aid for that matter, is never solely a technical matter. The new electronic technologies, like any other educational resource, are used in a social environment and are, therefore, mediated by the dialogues that students have with each other and the teacher. Educational software needs to be developed and implemented with a full understanding of the principles of learning and developmental psychology. Many new issues arise when one considers how to educate teachers to use new technologies effectively: What do they need to know about learning processes? What do they need to know about the technologies? What kinds of training are most effective for helping teachers use high-quality instructional programs? Understanding the issues that affect teachers who will be using new technologies is just as pressing as questions of the learning potential and developmental appropriateness of the technologies for children." 70 zie noot 50 82
  • 84.
    Brandsford cs bepleiteneen brede benadering voor onderzoek naar vormen van gemedieerd leren: “committee recommends establishing new research programs in emerging areas, including technology, neurocognition, and sociocultural factors that mediate learning. Research is needed on the interrelations between learning and learning environments and between teaching and learning. This research will build on current findings in areas such as: how children learn to apply their competencies as they encounter new information; how early competencies relate to later school learning; the conditions and experiences that support knowledge scaffolding; how representational systems are challenged by new tools of technology, such as visual cognition and other types of symbolic thinking.” Accent 2) Vakdidactische invalshoek Een tweede accent betreft de keuze voor een specifiek vakgebied bij de opzet van onderzoek. Nog te vaak lijkt het domein de sluitpost van het onderzoeksvoorstel, daar waar het bepalend zou moeten zijn en is voor de opzet, uitvoering en uitkomsten van het onderzoek. De domeinkeuze dient derhalve al in het onderzoeksvoorstel te worden toegelicht en verantwoord in relatie tot de onderzoeksopzet, het gekozen onderzoeksonderwerp en de onderzoekspopulatie. ICT in relatie tot het moderne vreemde talen onderwijs op een VWO school vraagt om een geheel andere keuze van onderwerp en vraagstelling dan het gebruik van ICT ten behoeve van het vak techniekonderwijs aan de universiteit. Dit vraagt van onderzoekers ook een goed ontwikkeld gevoel voor de actuele problematiek van ieder domein. Dat impliceert ook dat vakwetenschappelijke en vakdidactische expertise ook binnen het bereik van de onderzoeksgroep moet liggen. Centraal probleem moet steeds zijn de fit tussen ICT kenmerken en karakteristieke leerprocessen binnen het betreffende domein. Een goed voorbeeld van een vroege keuze van het domein en de toespitsing van de onderzoeksvragen aan de hand van deze keuze, wordt gevormd door divers recent onderzoek binnen het domein van het wiskunde onderwijs en het taalonderwijs. Ook hier zien we de relevantie van webbased communities, waar de opgedane kennis verder wordt verspreid. Een mooi voorbeeld is het Rekenweb en Wisweb, opgezet door het Freudenthal Instituut in Utrecht. Rekenweb en Wisweb proberen verbindingen te maken binnen het wiskundeonderwijs tussen alle betrokkenen, door het uitwisselen van kennis en ervaringen. Zo'n gemeenschap kan uitgroeien tot een onmisbaar gereedschap voor de moderne kenniswerkers in het onderwijs71. Brandsford c.s. benadrukken eveneens de leidende rol van de vakdidactiek: “Traditional education has tended to emphasize memorization and mastery of text. Research on the development of expertise, however, indicates that more than a set of general problem-solving skills or memory for an array of facts is necessary to achieve deep understanding. Expertise requires well- organized knowledge of concepts, principles, and procedures of inquiry. Various subject disciplines are organized differently and require an array of approaches to inquiry. We presented a discussion of the three subject areas of history, mathematics, and science learning to illustrate how the structure of the knowledge domain guides both learning and teaching. Proponents of the new approaches to teaching engage students in a variety of different activities for constructing a knowledge base in the subject domain.” 71 zie http://www.fi.ruu.nl/rekenweb/rekenmaar/leerlingen/welcome.html en http://www.fi.uu.nl/wisweb/nl/ 83
  • 85.
    Gelet op deproblemen met het onderwijs in bèta en techniek en gezien de problemen op de arbeidsmarkt en met de keuzes van leerlingen voor technische opleidingen is het van belang speciale onderzoeksaandacht te vragen voor het terrein ICT en de ontwikkeling van de didactiek in het bètatechnische domein. Het uitdagende is dat er op het onderhavige terrein onder invloed van het werk van de Stichting AXIS volop vernieuwingen en experimentatie wordt ondernomen waarop onderzoeksmatig kan worden aangesloten72. Accent 3) Kennisnet en internet als onderzoeksomgeving. Een derde accent binnen dit thema vormen de vraagstellingen van methodologische aard. Kennisnet en internet als onderzoeksomgeving. Vragen naar methodologie, onderzoeksdesigns en instrumenten/procedures voor dergelijk onderzoek zijn tot dusverre nog relatief weinig voor het voetlicht gebracht en verdienen zeker nadere aandacht. Internet lijkt zich ook binnen andere domeinen te ontwikkelen als een krachtige omgeving, die ook een duidelijke rol kan vervullen voor actueel en dynamisch onderzoek. Ethische vraagstukken omtrent het gebruik van persoonsgegevens spelen hier overigens ook een rol. In eerste instantie bestaat hier behoefte aan een aantal verkennende studies naar ontwikkelingen op methodisch vlak elders. Tevens is denbaar dat onderzoek wordt opgezet gericht op instrumentontwikkeling. Methodisch onderzoek is gewenst naar nieuwe designs en methoden om educatieve digitale sporen onderzoekbaar te maken. Ook liggen hier vragen rond aanpak en onderzoek met behulp van virtuele experimenten.73 6.3 Thema 2: ICT expertise: digital fluency de organisatie van expertise ontwikkeling Kennis en kennis vergaren worden centrale begrippen binnen onze maatschappij. De elektronische snelweg wordt daarbij meer en meer de ruggengraat van onze kennissamenleving. Deze ruggegraat houdt niet op bij de deuren van de school. Een tendens die onder invloed hiervan is waar te nemen is de verweving van het leren binnen en buiten de school. Dit heeft een bepalende rol voor de manier waarop expertise wordt opgedaan, zowel door docenten als door leerlingen. Docenten kunnen zich bijvoorbeeld professionaliseren door deel te nemen aan communities. Een centrale vraag bij deze professionalisering is de vraag hoe de docent ICT in de lessituatie effectief en nuttig kan gebruiken. Accent 4) Digitale fluency van leerlingen en volwassenen Maar ook de toenemende informatievloed is hierbij een kernpunt. Hoe gaan leerlingen en volwassenen 72 zie www.platform-axis.nl 73 Voor een aantal leads naar de literatuur zie: Dieberger, A. (1999) Social connotations of space in the Design for Virtual Communities and Social Navigation. In Munro, A., Höök K. & Benyon D. (Eds), Social Navigation of Information Space, pp. 35-54. Springer: London; Dourish, P. & Chalmers, M (1994) Running out of space: Models of Information Navigation. In Human Computer Interaction conference HCI»94, Glasgow; Munro, A., Höök K. & Benyon D., (1999) Footprints in the snow. In Munro, A., Höök K. & Benyon D. (Eds), Social Navigation of Information Space, pp. 1-14. Springer: London; Dourish, P. (1999) Where the footprints Lead: Tracking down Other Roles for Social Navigation. In Munro, A., Höök K. & Benyon D. (Eds), Social Navigation of Information Space, pp. 15-34. Springer: London; Demo: http://www.kas.utu.fi/eu/ttfirma2.html. Nurmela, K., Lehtinen, E. & Palonen, T. (1999) Evaluating CSCL Log Files by Social Network Analysis. Proceedings of the CSCL Conference, Stanford, Dec. 1999, pp.434-444. 84
  • 86.
    met deze overvloedom, hoe selecteren en integreren ze informatie? Daarbij doet zich de vraag voor naar wat digitale geletterdheid nu precies is. De eerdere vragen uit het PROO programma van 2000 zijn nog steeds relevant. “Vele mensen spreken over ICT-competenties en -kennis, maar ieder heeft zijn eigen ideeën over wat precies deze competenties en kennis zijn. Dit leidt tot veel begripsverwarring. Over wat digitale geletterdheid zou kunnen en moeten zijn wordt over het algemeen ook nogal simpel gedacht. Digitale vaardigheden vragen namelijk om denkvaardigheden en wat die op de diverse expertise niveau’s nu precies zijn en hoe ze verworven kunnen worden is een nog goeddeels braakliggend veld. Het is opvallend dat op dit thema in 1998 nog geen enkel onderzoeksvoorstel is ingediend terwijl in hoofdstuk 7 van Didactische driehoek naar lerend veelvlak …een reeks aan onderzoeksvragen is opgeworpen. Die betreffen zowel fundamentele vragen over welke type competenties het hier nu precies als over vragen in verband met verwervingsvormen en consequenties daarvan voor het curriculum. Dit onderzoek moet verheldering geven welke ICT-competenties in welke fase aangeleerd zouden moeten worden bij leerlingen. Er zal rekening gehouden moeten worden met binnenschoolse en buitenschoolse leerervaringen. Specifiek wordt aandacht gevraagd voor de vraag welke expertise bij docenten aanwezig dient te zijn om ICT ook daadwerkelijk in het curriculum te kunnen invoeren. De kennis en vaardigheden zijn slechts bij 20% op een zodanig niveau dat docenten er mee aan de slag durven gaan. De resultaten van de OCTO ICT monitor en aanwijzingen uit inspectie waarnemingen zijn op dit vlak verontrustend. Dat geldt overigens ook voor de situatie in de VS op dit vlak.74 Spannend is dus wel de vraag op welke wijze ICT een wezenlijk onderdeel van de professionalisering van de docent kan worden. ICT vereist nieuwe competenties. Hoe moet het traditionele ‘computer literacy’ worden aangevuld en uitgebreid met ‘visual literacy’ en “digital literacy” tot brede ICT-competenties en kennisvaardigheden. Hoe worden deze ICT-competenties, die verschillend zijn naar opleidingsdifferentiatie, beïnvloed door het buitenschools leren? Hoe zien een onderwijsleertheorie en ontwikkelingsprofielen voor ICT-competenties eruit? Wat zijn de resultaten van ontwikkelingsprojecten gericht op brede ICT competenties in de innovatieve schoolpraktijk? Wat betekenen de bovenstaande vragen specifiek voor de ICT competenties van leerkrachten en docenten. Raadpleeg voor een meer uitgebreide toelichting: Van den Dool, Moonen en Kraan, “Van didactische driehoek ...” (1998) pagina 53-60.” Ook in 1999 zijn er op dit brede thema geen voorstellen binnengekomen. Wel zijn voorstellen binnengekomen op het terrein van de scholing van leraren en het leren binnen de onderwijspraktijk door leraren. Tevens signaleerden we in hoofdstuk 1 en 4 dat de expertise van docenten in belangrijke mate de bottleneck wordt bij de introductie van ICT in het onderwijs. Zie ook Inspectie van het onderwijs 27 april 2000 Onderwijsverslag 1999 ( www.owinsp.nl) We zien in dit verband een drietal trends die ieder weer complexe vraagstukken vormen die een uitdaging bieden aan onderzoekers met gevoel voor innovatie: Ten eerste: leerling als “webbers”. Het belang van de profilering en de professionalisering van de docent en de leerling als “webbers”. Webbers zijn niet alleen digitaal vaardig maar hebben vooral een houding gericht op kennis delen. 74 Teachers Report Need for More Preparation" U.S. Department of Education, January 28, 1999 “Only one in five teachers told a national survey they felt very well prepared to work in a modern classroom” http://www.ed.gov/pubs/EDInitiatives/ 85
  • 87.
    Voor de docentenimpliceert dat zowel aanleren als afleren. Dat leren heeft vooral van doen met digitale competenties in de zin van diverse vormen van digitale geletterdheid (dit is meer dan het digitale rijbewijs!) Het afleren heeft van doen met statische opvattingen over kennis en met individualistisch gedrag in de zin van kennis afschermen en niet actief met kennis halen omgaan.. Voor de leerlingen van de “net generatie” betekent dat het transfereren van buitenschools gedrag naar binnen de school. Voor leerlingen aan wie het digitale tijdperk goeddeels nog is voorbij gegaan betekend het ook aanleren van digitale competenties en het afleren van de “analoge”. Voor docenten betekent dit ook andere vaardigheden en attitudes: kennis halen en kennis brengen moeten in een goede balans komen. Kernprobleem is de omzetting van isolatie naar participatie. Voor de verhouding tussen leerlingen en docenten heeft dit ook gevolgen. De traditionele rollen kunnen soms omgedraaid worden dan wel beiden zijn lid van een team dat een product moet realiseren. Ten tweede: gemeenschapsvorming en netwerkvorming Het digitaal geletterde gedrag kan alleen tot ontwikkeling komen door gemeenschapsvorming en netwerkvorming. Daarbij spelen verschillende soorten gemeenschappen en netwerken een rol. De sociale en organisatorische netwerken (vlees en bloed, gemeenschappelijke belangen en waarden), de virtuele gemeenschappen ondersteund door technische netwerken. (het connected zijn, de technische infrastructuur). Deze gemeenschappen en netwerken moeten zowel binnen de instellingen als tussen de instellingen en met de buitenwereld. Dit is nog steeds een onderontwikkeld gebied! Die twee soorten netwerken en gemeenschappen dienen zowel binnen de instellingen in de BVEsector als tussen de instellingen van de sector en de buitenwereld tot stand te komen. De ontwikkeling van electronische leer- , communicatie en dus ook “kennis”omgevingen is daartoe een voorwaarde. Te realiseren door het opbouwen en herontwerpen van electronische intranet-achtige omgevingen en door de opbouw van extra-netachtige omgevingen waarin naast de onderwijsinstellingen ook bedrijven, uitgevers, bedrijfstakorganisaties en kennisinstellingen uit de regio participeren. Ten derde: dynamisering, versnelling en digitale omslagen Een verandering van het gehele onderwijsbestel. Niet alleen komen nieuwe vormen van leren en onderwijzen binnen bereik, ook de cultuur en de structuur van onderwijsorganisaties zullen er sterk door kunnen gaan veranderen. Anders gezegd wij voorzien een enorme trend van dynamisering op het moment dat de bovengenoemde ontwikkelingen krachtig worden doorgezet. Denk aan begrippen als dynamisering, modulering, verkleining korrelgrootte, wat modieuzer kan je ook zeggen chaotisering, uitwisselbaarheid, grens tussen binnen en buiten de organisatie vervaagd.- Misschien moet je zeggen versplintering en fragmentatie door gemeenschapsvorming. Dat laatste is natuurlijk een mooie paradox. Maar je kunt het ook positiever zeggen: van eilandvorming naar integratie, de voordelen van de onbegrensdheid, nieuwe organisatorische en sociale verbanden. Naast de fysieke en sociale context wordt de virtuele context in toenemende mate belangrijk. Toegevoegde waarde is veeleer aan virtuele zaken gekoppeld dan aan fysieke. Dat is ook de basis van de nieuwe economie waarover gesproken wordt. Daarbij wordt soms nog gediscussieerd door economen of die nieuwe economie nu wel of niet bestaat terwijl we de eerste tekenen van die infonomie elke dag in de krant kunnen lezen en ook tegenkomen in het dagelijks leven. Kenmerk van digitalisering is ketenverkorting en soms zelf ketenomkering en de integratie van processen. Dit laatste betekent dat in de volgende generaties leeromgevingen het onderscheid tussen de ondersteuning van het primaire proces en het secundaire proces alleen nog maar virtueel is. Anders gezegd de administratieve organisatie en de educatieve organisatie gaan volledig in elkaar grijpen. Voorts vraagt een electronische leeromgeving om diverse vormen van beheer en onderhoud van de leer en hulmiddelen. Dit leermiddelen management zal op diverse niveaus vorm moeten gaan krijgen. Centrale toegang, ordening en review en decentrale opslag zijn technisch mogelijk maar 86
  • 88.
    organisatorisch ook haalbaar? Voortsvalt te verwachten dat de digitale delta en de e-commerce ook zullen doordringen binnen de dijken van het onderwijs. Spelers die in dat binnendringen een cruciale rol zullen vervullen zijn de deelnemers. In de BVEsector wordt gewerkt met een Onderwijs Overeenkomst met daarin rechten en plichten mede gebaseerd op een Onderwijs en Examenregeling van de instelling. Veelal is dat vooral een formeel document dat in zijn betekenis en functionaliteit nog sterk zal groeien. In de digitale wereld is het concept van de “Learning Support Agreement” aan het ontstaan. Dat is een op de al langer bekende Service Level Agreement gebaseerd concept waarin afspraken over: begeleiding van het leerproces, technische ondersteuning, repons tijd, vorm van ondersteuning van het leren, samenwerking met andere cursisten, inhalen leerachterstanden, documentatie en leermiddelen, toegang tot het kennisnetwerk. Deze ontwikkelingen vragen om een verdergaande professionalisering van eenieder die zich bezig houdt met het secundair en het primair proces binnen een schoolorganisatie. Dit brengt ons alsvanzelf bij twee andere accenten die we adviseren namelijk rond de digitale competenties van docenten en de werkomgeving van de school om dergelijke competenties ook werkende weg te verwerven Accenten 4 en 5) Digitale competenties docenten en de school als leeromgeving Gegeven de hier boven genoemde trends en uitdagingen, op welke gebieden dienen docenten dan kennis te hebben?. Brandsford c.s. geven hier de na volgende opsomming van. Daarbij zal steeds de uitdaging zijn hou in deze algemene aspecten ook de educatief technologische competenties te vervlechten: Teachers need expertise in both subject matter content and in teaching. Teachers need to develop understanding of the theories of knowledge (epistemologies) that guide the subject-matter disciplines in which they work. Teachers need a knowledge base (an epistemology) of pedagogy, including knowledge of how cultural beliefs and the personal characteristics of learners influence learning. Teachers are learners and the principles of learning and transfer for student learners apply to teachers. Teachers need opportunities to learn about children's cognitive development and children's development of thought (children's epistemologies) in order to know how teaching practices build on learners' prior knowledge. Teachers need to develop models of their own professional development that are based on lifelong learning, rather than on an "updating" model of learning, in order to have frameworks to guide their career planning. Expertise ontwikkeling van docenten is zo blijkt in toenemende mate een wezenlijke randvoorwaarde voor het werkelijk educatief inzetten van ICT in het onderwijs. We kunnen aan de expertise ontwikkeling die daarvoor nodig is enkele typen, die eventueel ook fases vormen, onderscheiden: Fase 0) Digitaal Rijbewijs en digitale basisvaardigheden a) Basale computervaardigheid en vaardigheid in een aantal generieke pakketten. Dit wordt in feite afgedekt door het ECDL en de Nederlandse Onderwijs varianten daarvan. b) Vaardigheid in het oplossen van zeer basale problemen met PC’s, netwerken, toegang en het opstarten van (educatieve) software. Dit is het type vaardigheid dat nodig is om als gebruiker 87
  • 89.
    voort te kunnenbij kleine problemen. Basale zelfredzaamheid is het kernpunt. Fase 1) Onderwijskundige kennis voor educatief ICT gebruik c) Kennis en vaardigheden in verband met de onderwijskundige inzet van ICT. d) Kennis en vaardigheden in verband met specifieke pakketten. Fase 2) Specialistische kennis voor educatief ICT gebruik e) De docent als “learning resource” manager: keuze van software en onderwijskundig beheer. f) De docent als “eind”ontwerper van ICT leermiddelen: Toesnijden van elders geproduceerde educatieve software voor eigen specifieke toepassingswensen. Fase 3) Leerervaringen organiseren: professionalisering op ICT-Educatief terrein g) Fase van werkend leren en blijvend integreren van vernieuwingen De basale digitale vaardigheden kunnen vaak via een cursorische benadering, via werkend leren en via leren van elkaar, onder de knie gekregen worden. Voor de expertise in verband met educatief ICT gebruik zijn cursussen op zich niet voldoende. Goede cursussen op het terrein van onderwijskundig ICT gebruik zijn overigens ook bijna niet in de aanbieding. Voor vaardigheden op het terrein van onderwijskundig gebruik van ICT is ervaringsleren de meest beloftevolle aanpak mits het om georganiseerde en gestructureerde ervaringen gaat. De aanpak van de professionalisering moet dus goed toegesneden zijn op de vraag waar de scholen rond de invoering van ICT in het onderwijs voor staan. Dat betekent dat traditionele cursorische aanpakken hun beperking hebben. Bij het verwerven van digitale basisvaardigheden (bijvoorbeeld het Digitaal Rijbewijs Onderwijs) kunnen die nog vruchten afwerpen maar bij het verwerven van kennis en vaardigheden voor de onderwijskundige benutting van ICT zijn andere werkvormen nodig. Het gaat er daarbij vooral om al werkende weg ervaringen en vaardigheden op te doen met het feitelijk toepassen van ICT in het primaire onderwijsleerproces. Leren door doen, samenwerkend leren en producerend leren, zeg maar vormen van werkend leren zijn daarbij effectieve en aantrekkelijke werkvormen. Dat zijn ook werkvormen waarbij ICT als leer- en hulpmiddel kan worden ingezet. Leren voor en door ICT dus. De twee experimentele lerarenopleidingen de Ichtus Hogeschool in Dordrecht en Oegstgeest en de Hogeschool van Amsterdam maken in het kader van hun ontwikkel opdracht hier ook serieus en succesvol werk van. Zie ook hun respectieve sites75. Digitale educatieve knooppunten in de vorm van kringen of gemeenschappen van docenten vormen een professionaliserings omgeving. Die kringen kunnen ingedeeld zijn per vak, per soort onderwijs, per didactische benadering, per doelgroep etc. Op kennisnet en elders op internet groeien aanzetten voor die professionele omgeving. In toenemende mate wordt ervaring opgedaan met dergelijke “portal sites”. 75 http://onderwijs.efa.nl/publicaties/EXPLO/EFAindex.html en http://www.ichthus- rdam.nl/ichthus3/html/menu/explo/expl_in.htm 88
  • 90.
    Essentieel is blijkenseerdere ervaringen dat dergelijke digitale netwerken aanhaken bij, doorborduren op bestaande warme sociale netwerken tussen groepen docenten en groepen scholen. Men moet elkaar iets te vertellen hebben. Digitale netwerken werken het beste als ze een ondersteuning vormen van echte mensen netwerken. Om welke sleutelpartijen gaat het, welke gereedschappen moeten op die netwerken beschikbaar worden gesteld, hoe kan een proces van kennis en ervaring delen in de vorm van halen en brengen van kennis en ervaring worden georganiseerd. Belangrijk is, gelet op de sterke toename van betekenis van Lifelong learning, E-learning, de kenniswerker en de bevinding dat slechts 15% van de beroepsbevolking beschikt over voldoende ICT competentie voor zijn/haar beroep het vraagstuk van de verwerving van digitale vaardigheden van werkers binnen de moderne lerende arbeidsorganisaties. Leren over, met en door middel van ICT binnen de werkomgeving. Speciale aandacht wordt in dit verband ook gevraagd voor het leren van docenten on the job en in de context van de schoolorganisatie. Aansprekende praktijken Op het net zijn diverse voorbeelden te vinden waarbij ICT en vormen van werkend leren worden ingezet. Ook elders zien we majeure inspanningen gericht op “professional development”. Zo heeft in de VS het zogenoemde CEO Forum on Educational Technology in haar jaarlijkse rapport over de stand van ICT in het onderwijs over 1998 ook de docent centraal gesteld. Het CEO forum (www.ceoforum.org/) formuleerde daarbij de volgende aanbevelingen die elk worden geïllustreerd met een aantal praktijkvoorbeelden: Stel realistische doelen, betrek alle sleutelpartijen, koppel de scholing aan behoeften van docenten en leerlingen, ontwikkel modellen van goede praktijk, stimuleer leren door doen en organiseer middelen en ondersteuning. Het project the Global Schoolhouse heeft een site voor “the Well Connected Educator” ingericht met lesvoorbeelden en handreikingen. (www.gsh.org/wce/). Eveneens in de VS is een project opgezet gericht op de “21st Century Teachers Network (www.21ct.org/) waarbinnen leren van elkaar, uitwisselen van lesmateriaal en lessuggesties centraal staat. De eveneens Amerikaanse George Lucas Educational Foundation heeft al jaren een goed ontwikkelde site met de uitdagende titel Edutopia76 waar ook het leren van elkaar door docenten centraal staat. Zie de speciale aandacht voor “gemeenschap van gemeenschappen77” en ook voor telementoring78 als vorm van delen en verspreiden van kennis en ervaring. Op EU niveau wordt in het kader van het EUN network gewerkt aan een Virtual Teacher Centre. (www.en.eun.org/menu/evtc/) waarin per vakgebied vakgroepen gevormd worden. Binnen het Engelse National Grid for learning neemt het door BECTA georganiseerde Virtual Teacher Centre een pregnante plaats in. (www.vtc.ngfl.gov.uk/vtc/). Ook hier ruimte voor onderlinge uitwisseling, bronnenmateriaal, links en ook veel aandacht voor de beginnende docent met tips en lessenplannen. 76 www.glef.org/edutopia/edutopia.html 77 www.glef.org/edutopia/newsletters/6.2/gray.html 78 www.glef.org/edutopia/newsletters/7.1/index.html 89
  • 91.
    Maar er isnatuurlijk veel meer ook in Nederland: In Nederland zien we ook landelijk een aantal educatieve sites die ook op professionalisering koersen. Op kennisnet (www.kennisnet.nl) worden heel voorzichtig de eerste stapjes gezet om via gemeenschappen van docenten leren van elkaar te ondersteunen. In de BVE sector (www.bvenet.nl) is ook aandacht voor de zogenaamde vaknetten. Plekken waar docenten voor een bepaald vakgebied met elkaar materiaal ontwikkelen en bronnen delen. Ook op lokaal niveau, een paar voorbeelden: Het project Computers In het Amsterdamse Onderwijs CIAO79 stimuleert het gebruik van informatie- en communicatie technologieën (ICT) in het Amsterdams onderwijs met het doel alle scholen voor primair onderwijs een infrastructuur te verschaffen waarmee leraren en leerlingen toegang hebben tot het scala aan educatieve toepassingen via netwerk computers. De CIAO scholen worden ondersteund bij het gebruik van ICT in het onderwijs en gestimuleerd om ervaringen met andere CIAO scholen uit te wisselen. Een pakket aan scholing en begeleiding is beschikbaar. Door de inbreng van de scholen en de samenwerking van de deelnemende instellingen wordt het CIAO concept continu verbeterd en is er ruimte voor nieuwe ontwikkelingen. Het Achterhoek Scholenplein80 is bedoeld voor leerlingen en leerkrachten van basisscholen, Pabo- studenten en medewerkers van de Pabo Iselinge. Het Achterhoek Scholenplein bestaat uit vier hoeken waar zich van alles afspeelt. Nieuwshoek. Hierin kunnen zowel kinderen als volwassenen op de hoogte blijven van het nieuws in de Achterhoek, in Nederland, in de wereld en in onderwijsland. Lesprojectenhoek. Hierin zitten interactieve projecten die in het basisonderwijs kunnen worden gebruikt. Studenten van de Pabo zullen ook een bijdrage leveren aan de lesprojectenhoek. Mediahoek. Hierin zit een zoekdatabase met links naar educatieve sites op Internet. Ook zijn daar de homepages van Achterhoekse scholen te vinden. Techniekhoek. Hierin kun je van alles vinden over Internet, downloaden en shareware. De spin Den Haag81 is een aantrekkelijke site waar vanuit de Haagse bibliotheek een site is opgezet waar veel te halen is voor docenten en waar ook relaties zijn gelegd met activiteiten binnen de verlengde schooldag in het kader van onderwijskansen. Bovengenoemde ICT ondersteunde vormen van expertise ontwikkeling van docenten zijn gericht op de vormgeving van een virtueel professionaliserings initiatief. Daarin worden naast docenten en scholen ook nascholers en educatieve ICT experts betrokken. Research projecten zouden zich kunnen concentreren op vormen van digitaal kennismanagement voor de docenten. Zowel de educatieve professionals met onderwijstaken als die met taken op vlak van het learning resource management zouden daarin aan bod moeten komen. Zie ook Thijs Boekhoff ea (1998).82 Met name de redeneerlijn van Boekhoff rond “ontwikkelen van kennis met kennis” door een aantal “omvormings processen van kennis” centraal te stellen spreekt in dit verband aan. Het gaat dan om het ordenen, scheppen en omvormen door middel van socialiseren, externaliseren, combineren en 79 http://www.edu.amsterdam.nl/ 80 http://www.iselinge.nl/scholenplein/ 81 www.dbadenhaag.nl/spin/. 82 Zie ook Thijs Boekhoff ea (1998) Kennis, een factor om te managen, Twijnstra en Gudde Amersfoort. 90
  • 92.
    internaliseren van kennis.Maar ook het delen van kennis met iedereen en het geven van feedback op kennis. (zie ook de uiteenzettingen binnen hoofdstuk 4 van dit rapport) Het gaat hierbij dus steeds over educatieve kennis, kennis over leerinhouden, kennis over didactiek en differentiatie en kennis over op welke wijze ICT ingezet kan worden voor educatieve functies. Dit alles in een specifieke onderwijscontext met allerhande verschillend soortige onderwijsproblemen Zie in dit verband ook de concepten van Roger Schank (1998)83 in zijn Virtual Learning, waarin het leren van professionals in en vanuit de werksituatie met behulp van virtuele omgevingen wordt ondersteund. Voorts kan ook geleerd worden van de gemeenschappen die door Stephen Hepple en medewerkers zijn ontwikkeld (zie www.ultralab.uk) en de vorderingen van het Virtual Teachers College in het kader van het Engelse National Grid for Learning (zie www.ngfl.uk, zie www.becta.org). Ook de zogenoemde kringen op het Nederlandse Kennisnet (www.kennisnet.nl) vallen onder deze noemer. Voor een uitvoeriger selectie zie ook hoofdstuk 5. In dit opzicht kan ook geleerd worden van de evaluaties van de Superhighway for Education projecten in 1998 en 1999 in Engeland. The National Grid for Learning (NGfL) in het Verenigd Koninkrijk84 lijkt dan ook een meer open structuur te hebben dan het Nederlandse Kennisnet. Het Virtual Teacher College als onderdeel van het NGfL kent nog geen pendant in Nederland. Kortom uitdagingen te over om de belangrijkste bottleneck van integratie van ICT in het onderwijs namelijk de expertise van docenten aan te gaan pakken. Onderzoek en ontwikkelingswerk is daarvoor onontbeerlijk. Het project Maatwerk voor Morgen van de minister van onderwijs zou hier dan ook nog zwaarder op kunnen inzetten. 6.4 Thema 3: E-ASPECTEN van onderwijsbeleid: ICT als facet binnen reguliere onderwijsproblemen Digitalisering grijpt diep in op de maatschappij en de economie. We spreken al over de nieuwe economie en stellen vast dat op tal van terreinen door digitalisering de verhoudingen verschuiven. Ketenomkering en digitale verkorting zie we in allerlei gedaanten zich voltrekken. De vraag is wat betekent een en ander voor de positie van het onderwijs en met name wat betekent de digitalisering voor traditionele onderwijsproblemen als kansen en achterstandsproblematiek, de relatie tussen onderwijs en maatschappij en andere reguliere onderwijsproblemen rond de organisatie van de school en de handen in de klas. Door Leune is op de ORD 1998 een overzicht gegeven van de maatschappelijke trends waar het onderwijs in de komende jaren mee te maken zal krijgen. Idenburg constateerde in 1968 in zijn standaardwerk over het Schoolwezen in Nederland reeds dat de pedagogische provincie door "een wal van de rest van de maatschappij lijkt te zijn afgesloten". Anno 1998 lijkt die analyse niet geheel adequaat meer. Leune constateerde dan ook enige poreusiteit in die wal. Wat nog niet wil zeggen dat de vermaatschappelijking van het onderwijs reeds een feit zou zijn dan wel dat er in de relatie tussen onderwijs en samenleving nog niet het een en ander zou moeten veranderen. Leune signaleerde de volgende 14 maatschappelijke trends waarop het onderwijs en derhalve ook het onderwijsbeleid en de onderwijsresearch op zou moeten reageren dan wel rekening mee zou moeten houden. 83 Roger Schank (1998) Virtual Learning, a revolutionary approach to building a highly skilled workforce, Pergamon New York 84 Zie http://www.ngfl.uk/ en de site van BECTA voorheen NCET http://www.becta.org.uk/ 91
  • 93.
    In het kadervan ICT en Onderwijs lijkt het ons zinvol de trends die Leune signaleert hier nog eens te vermelden en daarbij aan te geven op welke wijze daar een interferentie ligt met ICT en onderwijs. Dit ten eerste vanuit de aanname dat voor een aantal deelvraagstukken binnen de vermaatschappelijking van het onderwijs de opkomst en het gebruik van de electronische snelweg zeker van betekenis zal zijn. Ten tweede omdat via dit lijstje van de maatschappelijke trends ook een aantal relaties met andere contexten zichtbaar wordt. Dit is mede van belang gelet op de ambities van de Minister van OCenW om ICT en onderwijs terecht niet alleen als een direct probleem van leren en onderwijzen te zien maar ook als een facet van andere onderwijsproblemen. Zoals ook in andere maatschappelijke velden komen onderlinge relaties, wisselwerkingspatronen en ketenrelaties er onder invloed van ICT anders uit te zien. In onderstaande tabel wordt per trend aangeven wat dat voor ICT en Onderwijs zou beteken. De trends staan in een min of meer willekeurige volgorde. We maken onderscheid tussen Leren over ICT, Leren met behulp van algemene ICT hulpmiddelen en Leren dor middel van ICT als medium waarbij er sprake is van een inhoudsafhankelijk ICT leermiddel. Maatschappelijke trends volgens Leune Leren over Leren Leren ICT/ICT mbv ICT dmv compenten ICT -ties 1) ICT en Electronische snelweg gebruik * * * 2) Internationalisering * 3) De- institutionalisering van de levensloop * * * 4) Haperende sociale cohesie * 5) Toenemende multi culturaliteit samenleving * 6) Voortgaande emancipatie vrouw * 7) Stijging opleidingsniveau * 8) Vergrijzing/ontgroening * 9) Aandacht voor verbeelding/homo ludens * * * 10) Voortgaande modernisering * * * 11) Wijziging in beroepenstructuur en * arbeidsverhoudingen. 12) Economische groei * 13) Bevolkingsgroei 14) Privatisering/deregulering Vier probleemvelden kunnen we onderscheiden waarbinnen een integrale multidisciplinaire benadering van de ICT en onderwijs problematiek goed tot uitdrukking zou kunnen komen: Het betreft de probleemvelden: Netwerkvorming, integratie en ketenverkorting; Kenniseconomie en kenniswerkers; Participatie en toegankelijkheid; Levenslang Leren en de lerende organisatie; Aangezien de contexten cultuur en welzijn, economie, arbeid, bedrijvigheid, steeds gerelateerd kunnen worden aan de maatschappelijke trends is ook duidelijk waar directe links liggen met ICT aspecten in het onderwijs en de aanpalende contexten. Die hebben steeds te maken met de vier probleemvelden. 92
  • 94.
    Probleemveld Netwerkvorming Kenniseconomie Participatie en Leven Context Ketenverkorting Kenniswerkers Toegankelijkheid Lang Leren Arbeid * * * * Bedrijvigheid * * Cultuur * * * Welzijn * Onderwijs * * * * Bij netwerkvorming, integratie en ketenverkorting gaat het om vraagstukken rond wijzigingen in interfaces, relatiepatronen en samenwerkingsvormen als gevolg van de ICT en onderwijs. Met name rond diverse vraagstukken van de vermaatschappelijking van het onderwijs en van de relaties tussen onderwijs, cultuur en arbeid en bedrijvigheid liggen hier diverse probleemvelden. Bij kenniseconomie en kenniswerkers gaat het om de invloed van de ICT op gevraagde kwalificaties en op leer en opleidingsprocessen binnen en voor de arbeid. Daarmee samenhangt onderzoek naar de wijze waarop kennismanagement en kennistechnologie functioneren en wat voor eisen stelt aan arbeidsorganisaties en aan kenniswerkers. Bij participatie en toegankelijkheid gaat het om randvoorwaarden voor toegang tot onderwijs en opleiding of training maar ook om feitelijke analyses van inclusie en exclusie processen. Daarbij gaat het ook de vraag naar de digitale geletterdheid van de bevolking. Bij Leven Lang Leren gaat het om de wijze waarop als gevolg van beschikbaarheid van educatieve internet omgevingen de plaats-, tijd- en persoons-onafhankelijkheid van leer en opleidingsprocessen vorm gaat krijgen. ICT en leren op de werkplek maar ook ICT en just in time and just case leren en leren in de thuissituatie komen daarbij op de agenda. Hier ligt een directe relatie met het gelijknamige actieprogramma van het kabinet. Een deel van de bovengenoemde thema’s zijn onderwerp van het NWO stimuleringsprogramma Maatschappelijke Effecten van de Electronische Snelweg (MES). Voor extra aandacht binnen de werkzaamheden van de PROO selecteren we een drietal accenten. Accenten die vooral ook ingegeven zijn door het werkprogramma van de directie ICT van het ministerie van OCenW. Zie ook hoofdstuk vier voor een aanduiding van de beleidsthema. De vraagstukken die we op basis van een confrontatie tussen onderzoeksmogelijkheden en beleidsvragen en vanwege hun strategische betekenis prioriteren onder de noemer van E-aspecten van onderwijsbeleid betreffen de volgende drie accenten: Accent 7) De digitale tweedeling; Accent 8) Digitale klassenverkleining en; Accent 9) Leren binnen en buiten de school oftewel de invloed van de cultuur van het internet Accent 7) De digitale tweedeling Hoe spelen scholen hier in op de positie van bijvoorbeeld meisjes en allochtonen ten opzichte van ICT. Opvallend is dat daarin tot nog toe de verbinding met ICT niet vaak wordt gelegd. Dat is wel de meest vruchtbare insteek voor een functionele inzet van educatief gebruik van ICT in het onderwijs. Welke problemen kunnen we aanpakken met ICT, welke opbrengsten zijn te voorzien. 93
  • 95.
    Als voorbeeld dienthier het onderzoek van Van Eck en Volman (VU)85. Ze signaleren de gender- bepaaldheid van leerprocessen via de computer. Het risico van slechtere schoolresultaten voor leerling die een beperkte computer geletterdheid bezitten, verdient verdere aandacht. Hoe kan computerondersteund lesmateriaal worden ontworpen, zodanig dat beide seksen gestimuleerd worden in het gebruik er van. Van Eck en Volman bevelen dan ook aan: "Het is van belang om alert te zijn op scheve (en seksespecifieke) taakverdelingen bij die nieuwe ICT-toepassingen en bij het samenwerken aan opdrachten met de computer. Goed samenwerken gaat niet vanzelf, aandacht voor leren samenwerken is nodig. Voor docenten is hierbij een belangrijke taak weggelegd. Omgaan met verschillen tussen leerlingen zou meer aandacht moeten krijgen in de ICT-nascholing van docenten." Nader –stimulerend- onderzoek is hier geboden naar de invloed van verborgen boodschappen binnen software -of zoals Van Eck en Volman het noemen "sociale scripts",. Meer in de breedte is het gewenst aandacht te geven aan de vraag en naar de mate waarin en de wijze waarop het ICT gebruik onder leerlingen met een digitale achterstand kan worden gestimuleerd. In verband met dat laatste is apart aandacht nodig voor ICT en achterstanden in het kader van de grote stad. Zie SCP studie naar Digitale Tweedeling (www.scp.nl). In onderstaande tabellen is een aantal vraagstukken wat verder uitgesplitst: ICT als aspect bij totale onderwijsbeleid in de grote stad: 1.1) Relaties met Achterstandsbeleid, Nederlands als tweede taal, de brede school, de voorschool, voortijdig schoolverlaten, inburgering, alfabetisering 1.2) Relaties met school-ouders, school-buurt en school-bedrijven. Alles wat van doen heeft met het doorbreken van de wal rond de pedagogische provincie. 1.3) Relaties met huisvestingsbeleid, delen van voorzieningen, andere fysieke inrichting van scholen, combineren van scholen/colleges met bibliotheken en culturele voorzieningen. 1.4) Relaties met versterking samenwerking tussen onderwijssectoren. Het belang van goede schakelmomenten in de logistiek van school en beroepsloopbanen. Netwerkvorming in de grote stad en verdichtingen op het kennisnet 2.1) Aandacht voor schaaleffecten op stadsniveau (dichtheid aansluitingen, nabijheid andere digitale leerplekken, nabijheid bedrijven en instellingen, beschikbaarheid PC’s voor overdacht naar scholen) 2.2) Aandacht voor uitwisseling (ervaringen, expertise, lesmateriaal, leerlingen onderling) op lokale schaal. 2.3) Aandacht voor experimenten met samenwerking tussen onderwijssegmenten, opleiden educatief netwerkbeheerders, beschikbaar stellen en delen van voorzieningen, gemeenschappelijke onderhoudsvoorzieningen, voortgaande leerlijnen ook op vlak leren over ICT. 85 Eck, E. van Volman, M. (1999) Nieuwe Media, nieuwe verschillen. Een review-studie oversekseverschillen en ICT in het primair en voortgezet onderwijs, SCO Kohnstamm 94
  • 96.
    Toepassingsgebieden voor ICTKwaliteitsimpuls onderwijs in de grote stad 1) ICT voor de effectieve school. Inzet van ICT voor de doelstellingen van de effectieve, brede, grote stads school. ICT voor het bieden van kansen door het leveren van maatwerk, het versterken van de differentiatiecapaciteit van scholen en actiever attractiever onderwijs. ICT voor digitale klassenverkleining Klassenverkleining door inzet van ICT in de vorm van digitale onderwijsassistenten, geïntegreerde leersystemen en andere door leerlingen zelf in te zetten hulpmiddelen. Standaardtaken kunnen ondersteund worden. Daarmee ontstaat meer ruimte voor de eigen professionaliteit van leerkrachten. ICT voor klas en schoolmanagement De inzet van ICT voor de ondersteuning en automatisering van secundaire processen in school en klas staat nog in de kinderschoenen. Toch is hier een wereld aan effectiviteit en werkplezier te winnen. Door deze betere toerusting kunnen leerkrachten zich beter op de inhoudelijke kern van hun werk concentreren. ICT voor steun aan WSNS Inzet van ICT gericht op de onderlinge communicatie tussen scholen, eerste en tweede lijn begeleiding en het inzichtelijk en beschikbaar maken van leerling-dossiers. ICT en de verlengde dagopvang Inzet ICT voor een huiswerkomgeving, mogelijkheden tot onderlinge raadpleging leerlingen en raadpleging van een tutor in een digitaal ondersteunde “huiswerkgemeenschap”. ICT voor communicatie met ouders Internet en andere technologie voor intensivering informatie vanuit de school naar de ouders en andersom digitale ouderparticipatie ICT voor oriëntatie op studie en beroep Inzet ICT om nieuwe technologisch georiënteerde bedrijvigheid zichtbaar te maken. Digitale bedrijfspresentaties en het virtueel binnenhalen van wereld van arbeid, beroep en techniek binnen het funderend onderwijs ICT voor alternatieve leerroutes met afstandsonderwijs Vormgeven van een op internet en leerling-initiatief gebaseerde leeromgeving voor die leerlingen die (enige tijd) niet binnen het reguliere onderwijs kunnen of willen functioneren. Zieke leerlingen en (dreigende) voortijdig schoolverlaters. ICT ondersteuning voor het studiehuis Inzet van ICT kan in de tweede fase bijdragen aan de leeromgeving van het studiehuis door hulpmiddelen voor leerlingen en docenten en verbindingen met bibliotheken. 10) ICT voor aantrekkelijk beroepsonderwijs Door de inzet van simulaties en multimedia kan beroepsonderwijs een stuk aantrekkelijker worden en meer kansen bieden aan leerlingen die niet meer geboeid zijn door het algemeen vormend onderwijs. Door ICT meer eigen activiteit leerlingen en variatie in werkvormen. 95
  • 97.
    Accent 8) Digitaleklassenverkleining Een volgend accent betreft de vraag naar de rol die ICT kan spelen bij de klassenverkleining en in het kielzog hiervan de verbetering van de individuele aandacht en differentiatie. Hier speelt ook de vraag wat ICT betekent voor de kwaliteit en kwantiteit van het onderwijs en de leertijd binnen de diverse sectoren. Naast digitale klassenverkleining speelt hier ook de vraag naar de implementatie en effectiviteit van functiedifferentiatie binnen de klas in de vorm van klassenassistenten, onderwijsassistenten en technische onderwijs assistenten. Tevens gaat het om de vraag op welke wijze digitale handen in de klas het werk van de docent kunnen verlichten. Het gaat hier dus om het geheel van onderwijskundige en administratieve ondersteuning. Van educatieve software, tot steun bij het leermiddelen beheer en electronische dossiers met voortgangs- en diagnostische informatie over leerlingen. De vragen uit de eerdere programmering van 2000 gelden dan ook nog steeds. ICT voor organisatie-, informatie- en kennismanagement in scholen Recent komen interessante mogelijkheden voor via door ICT-gestuurde beslissingsondersteuning en (intelligente) software-agenten beschikbaar. Het gaat daarbij om traditionele secundaire processen als administratie en leerlingvolgsystemen maar in toenemende mate ook om moderne vormen van leermiddelen beheer. Welke ICT-hulpmiddelen voor organisatie- en managementondersteuning kunnen een leerkracht helpen om minder tijd te besteden aan de voorbereiding, planning en organisatie van zijn lessen met behoud (vergroting) van de kwaliteit? Dit zijn argumenten om ook in de onderwijssector goede management- en organisatietechnieken, ondersteund door ICT, (verder) in te voeren. Belangrijk vraagstuk in dit verband is ook de vraag naar “learning resource management”. Daar zit een macro aspect aan in de vorm van de werking van de markt voor leermiddelen. Daar zit een micro aspect aan in termen van op ICT gebaseerde hulpmiddelen voor leerlingen om hun leerstof just in time bij de vingertoppen te hebben. Wezenlijk is ook het meso aspect in de vorm van de vraag op welke wijze docenten en leerlingen door het digitale bos de bomen nog kunnen blijven zien. Anders gezegd welke structurerings- en ordenings- principes zijn mogelijk om leerinhouden en leer- en hulpmiddelen ordelijk neer te zetten. De ROC’s lopen bijvoorbeeld keihard tegen dit probleem aan. Hoe structuur en vrijheid aan te bieden binnen de educatieve netwerken van de Open Leer Centra? Ook in het studiehuis binnen de tweede fase VO speelt dit. Maar ook binnen de basisvorming en het basisonderwijs speelt de vraag hoe de groeiende variatie aan digitale leermiddelen beheerd en onderhouden kan worden en beschikbaar kan blijven. Belangrijke vragen zijn: Voor welke werkwijzen en procedures binnen een onderwijssituatie is een systematische, gestructureerde en (quasi)-algoritmische aanpak bij uitstek geschikt? Welke ICT-tools voor organisatie- en managementondersteuning kunnen een leerkracht helpen om minder tijd te besteden aan de voorbereiding, planning en organisatie van zijn lessen, bij behoud (vergroting) van de kwaliteit? Wat is bij bovenstaande aspecten de bijdrage van beslissingsondersteuning en (intelligente) software agenten? Wat is de effectiviteit van de diverse vormen van “learning resource management” en welke vaardigheden vraagt van de organisatie. Raadpleeg voor een meer uitgebreide toelichting: Van den Dool, Moonen en Kraan, “Van didactische driehoek ...” (1998) pagina 49 – pag 51” 96
  • 98.
    Accent 9) Lerenbinnen en buiten de school en de cultuur van het internet Een laatste accent dat we prioriteit geven is de vraag naar de culturele bepaaldheid van het Internet en de betekenis daarvan voor het leren binnen en buiten de school. Wat zijn de onderliggende premissen, welke factoren spelen een rol bij de ontwikkeling van en hoe grijpt dit in op de manier waarop het Internet in het onderwijs kan worden ingezet. Een specifiek accent betreft het vraagstuk van de relatie tussen leren binnen en buiten de school. De leermogelijkheden buiten de school nemen is snel tempo toe. Wat impliceert dit voor didactiek, curriculum, leerklimaat, rollen voor docenten en leerlingen etc. Waar het om gaat is dat door de digitalisering en de beschikbaarheid via het WEB van leerinhoud, stukjes instructie, stukjes begeleiding de vraag op welke locatie en bij welk instituut je een opleiding volgt een stuk minder belangrijk wordt. We zien nu al de werkende jongeren (21 jaar/eigen bedrijfje in de internetsfeer) hun cursussen sprokkelen world wide. Deze dynamisering heeft ook directe gevolgen voor het fenomeen “tijd voor onderwijs”. We zien in toenemende mate door de diverse vormen van gebruik van bijvoorbeeld Open Leercentra en vormen van teleleren dat de grens tussen “onderwijscontacttijd” en “huiswerk/zelfstudie” aan het vervagen is. Gelet de regelgeving van contacturen liggen hier niet alleen afbakeningsvragen maar vooral ook ontwikkelingsvragen. Hoe kunnen we educatieve functies in de electronische leeromgeving verankeren en daarmee een deel van de docentencontacttijd virtualiseren. Zie ook Onderwijsverslag van de Inspectie van het Onderwijs over 1999. Brandsford c.s. zeggen daarover: Outside of formal school settings, children participate in many institutions that foster their learning. For some of these institutions, promoting learning is part of their goals, including after-school programs, as in such organizations as Boy and Girl Scout Associations and 4-H Clubs, museums, and religious education. In other institutions or activities, learning is more incidental, but learning takes place nevertheless. These learning experiences are fundamental to children's--and adults'--lives since they are embedded in the culture and the social structures that organize their daily activities. None of the following points about the importance of out-of-school learning institutions, however, should be taken to deemphasize the central role of schools and the kinds of information that can be most efficiently and effectively taught there. Classroom environments are positively influenced by opportunities to interact with parents and community members who take interest in what they are doing. Teachers and students more easily develop a sense of community as they prepare to discuss their projects with people who come from outside the school and its routines. Outsiders can help students appreciate similarities and differences between classroom environments and everyday environments; such experiences promote transfer of learning by illustrating the many contexts for applying what they know. Parents and business leaders represent examples of outside people who can have a major impact on student learning. Broad-scale participation in school-based learning rarely happens by accident. It requires clear goals and schedules and relevant curricula that permit and guide adults in ways to help children learn. Onderzoeksvragen te over dus op het snijvlak van jeugdcultuur, opvoedingsvraagstukken en het leren binnen en buiten de school. 97
  • 99.
    6.5 Typen onderzoeken aanvullende criteria Er is duidelijk behoefte aan fundamenteel strategisch onderzoek op het gebied van ICT. Ook daarbij is een belangrijke rol weggelegd voor de verbinding met innovatie binnen de praktijk. Verbinding van fundamenteel strategisch onderzoek met innovatie binnen de praktijk kan op twee manieren plaatsvinden: initiatief vanuit het onderzoek en initiatief vanuit het innoverende veld. Gelet op de Nederlandse verhoudingen wordt geadviseerd beide wegen te bewandelen. De ontwikkeling van het Kennisnet biedt een uitgelezen omgeving op innovatietrajecten te traceren en waar zinvol te verbinden met onderzoek. Dit geldt overigens zowel voor vormen van ontwikkelingsonderzoek, evaluatieonderzoek en effectonderzoek. Toekomstgericht onderzoek is van groot belang in een veld dat zich zeer snel ontwikkelt. Het experiment van heden is de alledaagse technologie van morgen. Om die reden vraagt de selectie van testbed situaties extra aandacht. Hierbij moet ook het belang benadrukt worden van experimenteel onderzoek in een praktijksituatie. Voor veel vraagstukken op het terrein ICT en onderwijs geldt dat internationaal zoveel loopt dat een meta analyse van recent verricht onderzoek een enorme verrijking zou kunnen betekenen voor de kennisbasis voor zowel research als praktijk binnen Nederland. Op elk van de 9 geselecteerde prioritaire accenten binnen de 3 themas bestaat dringend behoefte aan zowel secundaire analyses als aan internationale trend onderzoekingen. Onderzoekers worden nadrukkelijk uitgenodigd dergelijke meta analyses en internationale verkenningen voor te stellen. Elk van die projecten dient vervolgens uit te monden in een bijdrage aan de observatie- en “repository” functie voor trends op het terrein van ICT en onderwijs. Om de bovenstaande accenten en nieuwe thema's te bevorderen en tegemoet te komen aan ontwikkelingen in de praktijk is een aantal aanvullende criteria gewenst naast een aanscherping van de bestaande criteria en beoordelingspunten: Criterium A: interdisciplinariteit Aan het voorgestelde onderzoek mogen eisen gesteld worden aangaande de mate waren ze in staat worden geacht diverse disciplines te verbinden. Dit kan betekenen dat voorstellen schoolvak- overstijgend kunnen zijn, maar meer nog dat de onderzoeker binnen het voorstel aangeeft buiten zijn of haar eigen discipline te kunnen en durven kennen. Verbindingen tussen didactische en technische disciplines kunnen enerzijds voor beiden vruchtbaar werken en anderzijds de kwaliteit en diepgang van het onderzoek versterken. Criterium B: verbinding met innovatieve praktijk (volgend of initiërend) Bij het beoordelen van de onderzoeksvoorstellen moet tevens gekeken worden naar de verhouding tussen het voorliggende onderzoek en de innovaties uit de praktijk. Er is een wezenlijk onderscheid tussen onderzoek dat deze innovaties behoedzaam volgt en onderzoek dat innovaties initieert. Overigens hoeft dit geen diskwalificatie te zijn van een van beide typen onderzoek. Immers, innovatie- volgend onderzoek heeft de eigenschap relatief dichtbij de huidige onderwijspraktijk te staan, die doorgaans ook volgend van aard is. Initiërend onderzoek daarentegen kan juist als vliegwiel fungeren voor toekomstige ontwikkelingen. Wel dient er binnen het totaal aan onderzoek zowel aandacht te zijn voor en een evenwicht tussen volgend onderzoek en initiërend onderzoek. Daarbij kan, gezien de snelheid waarmee de ICT zich ontwikkelt, een voorkeur uitgesproken worden voor onderzoeksvoorstellen waaruit een duidelijk bewustzijn hiervan blijkt. 98
  • 100.
    Criterium C: internationaalverbonden Een vierde criterium betreft de mate waarin het voorgetelde onderzoekt gebruik maakt van, verbonden is met en kan cumuleren tot internationaal relevante onderzoek en onderzoeksresultaten. Uit onderzoek dat in de afgelopen jaren is verricht blijkt dat dit zeer goed uitvoerbaar is (met behulp van ICT!) en dat daarnaast het momentum van onderzoek enorm kan worden vergroot door de omvang van de "onderzoeksmassa" die dergelijke grote internationale programma's met zich meebrengen. Daarnaast brengt ICT de mondialisering van de maatschappij heel direct met zich mee en dient de onderzoekswereld hierbij niet achter te blijven, wil Nederland de aansluiting op het gebied van onderwijsonderzoek en ICT niet verliezen. Criterium D: praktijkgerichtheid Bij de formulering van de vraagstelling dienen de onderzoekers zich duidelijk af te vragen welke relevantie hun onderzoek heeft voor de vragen en problemen waarmee onderwijsprofessionals zich in de praktijk geconfronteerd zien. Dit kunnen we de inhoudelijk kant van praktijkgerichtheid noemen. Een tweede aspect van praktijkgerichtheid betreft de methodologie, zoals eerder besproken in de vorige paragraaf onder Aspect 3. Het onderzoek kan daarbij beoordeeld worden op de mate waarin het er streeft naar experimentele settings binnen een praktijkomgeving. Ten overvloede geven we aan dat voor het onderzoek naar de educatieve functies onderzoek gewenst is dat een intelligente verbinding legt tussen proces en productvariabelen. 6.6 Tenslotte In het PROO programma dienen de bovenomschreven themas, accenten en typen onderzoeksvragen een plaats te krijgen. Daarbij is een prioritaire taak weggelegd voor het “fundamenteel strategisch” onderzoek maar dient ook voldoende aandacht gegeven te worden aan vernieuwend en hoogstaand onderzoek van het type “innovatief ontwerpend” en “reviews en trendstudies”. Voor het vergroten van de budgetten en de dynamiek van de laatste twee typen onderzoek is het ook gewenst verbindingen te maken met andere onderzoeksfinanciers. Zie de voorstellen in hoofdstuk 4 die ook gericht zijn op andere partijen om de kwantiteit en kwaliteit van dergelijke projecten te vergroten. Tevens zijn inspanningen gewenst gericht op een groter geheel aan kennisactiviteiten zoals die onder de noemer Onderwijs On-line de komende tijd zullen worden uitgezet. Op de site van de programmeurs van het PROO-ICT-2001 programma is een overzicht van nationale en internationale links die voor de thema’s en accenten en voor de gekozen benaderingen relevant zijn en voor onderzoekers als een vertrekpunt en bron van inspiratie kunnen dienen. Zie www.observETory.com/proo-ICT-2001. 99
  • 101.
  • 102.
    Bijlage A LiteratuuroverzichtICT en onderwijs Nederland 1997-1999 Andriessen, J.E.B. & Erkens, G. (1997). Dialogues in collaborative problem solving environments. Presented at the workshop "Etude des modeles de traitement langagiers et transposition dans l'interaction homme-machine". Poitiers-LACO, june 1997. Andriessen, J.E.B. & Sandberg, J.A.C. (1999). Where is Education heading and how about AI? International Journal of Artificial Intelligence in Education 10, 2, 130-150. Andriessen, J.E.B. & Veerman, A. (1999). Samenwerkend Telestuderen in het Hoger Onderwijs. Pedagogische Studiën 76 (6), 157- 178. Andriessen, J.E.B. & Veerman, A.L.(1997). Academic learning and writing through the use of educational technology. In: Vosniadou, S., Matsagouras, E., Maridaki-Kassotaki, K. & Kotsanis, S., 7th European Conference for Research on Learning and Instruction: Book of Abstracts, p. 136. Andriessen, J.E.B., Erkens, G., Peters, N. & Roelofs, E. (submitted). Interaction and performance in computer supported collaborative tasks. In: H. van Oostendorp (Ed.) Cognition in a digital world. Mahwah, NJ: Erlbaum. Andriessen. J.E.B. & Veerman, A.L. (1997). Computer supported learning through argumentation in higher education. In: Vosniadou, S., Matsagouras, E., Maridaki-Kassotaki, K. & Kotsanis, S., 7th European Conference for Research on Learning and Instruction: Book of Abstracts, p. 492. Bastiaens, Th.J. (1998). COBRA, an Electronic Performance Support System for the analysis of jobs and tasks. In Torraco, R.J (ed.), Academy of HumanResource Development. Baton-Rouge LA,, 44-551. Boer, W., de,Fisser, P. (1998). Implementing Tele-learning: Decision Support for Instructors in the TeleTOP Project. In S. Banks, C. Graebner, & D. McConnell (Eds.), Networking lifelong learning (pp. 2-10 - 1-14). Sheffield, UK: The University of Sheffield, Centre for the study of Networked Learning. Paper presented at the International Conference on Networked Lifelong Learning, University of Sheffield, UK, April 1998. Boer, W.F., Collis, B.A. (2000). Instructor's choices for a WWW -Based Course-Support Environment. Article for the Journal of Network and Computer Applications Boer, W.F., de (1998). A rapid prototype method: The decision support tool and the first prototype. Paper presented at ORD '98 (Educational Research Days Congress), University of Twente, Enschede, NL. Boer, W.F.,Collis, B. (1999). How do instructors design a WWW-based course-support environment? . In B. Collis & R. Oliver (Eds.), Proceedings,ED-MEDIA 1999: World Conference on Educational Multimedia, Hypermedia & Telecommunications. Vol. 1 (pp. 299-304). Charlottesville, VA: AACE Boer, W.F.,Collis, B.A. (2000). Implementation and Adaptation Experiences with a WWW-Based Course Management System. special issue, WWW in Education, Computers & Schools Boxtel, C. A. M. van, Linden, J. L. van der, & Kanselaar, G. (1997). Collaborative construction of conceptual understanding: interaction processes and learning outcomes emerging from a concept mapping and a poster Journal of Interactive Learning Research, 8(3/4). Carla van Boxtel, Jos L. Van der Linden & Gellof Kanselaar (submitted, october 1998). Elaboration of conceptual knowledge in a collaborative learning environment. Learning and Instruction. Carla van Boxtel, Jos van der Linden, Gellof Kanselaar (1997). Collaborative construction of conceptual understanding: interaction processes and learning outcomes emerging from a concept mapping and a poster task. Journal of Interactive Learning Research, 8, 3-4, 341-361. Clar, G., Fisser, P., Moonen, J., & Muylwijk, B. van (1997). Business plans for implementation scenarios. Plato Project, European Commission, DGXIII. Deliverable nr 10 (89 p.). Bonn: Deutsche Telekom. Coirier, Pierre; Andriessen, Jerry; De Bernardi, Bianca & Chanquoy, Lucile (1997). Argumentative text writing: From planning to translating. In: Vosniadou, S., Matsagouras, E., Maridaki-Kassotaki, K. & Kotsanis, S., 7th European Conference for Research on Learning and Instruction: Book of Abstracts, p. 24. 101
  • 103.
    Collis, B. (1997).Cooperative learning on the World Wide Web. In J. Chambers (Ed.), Teaching, Learning & Technology: Creative Uses of the World Wide Web (pp. 47-57). Jacksonville, FL: The Center for the Advancement of Teaching and Learning, Florida Community College at Jacksonville. Collis, B. (1997). Implementing ICT in the faculty: Letting a 1000 flowers bloom or managing change? In M. Mirande, J. Riemersma, & W. Veen (Eds.), De digitale leeromgeving (The digital learning environment (pp. 121-136). Walters-Noordhoff Hoger Onderwijs Reeks. Groningen: Walters-Noordhoff. ISBN 90 01 88662 0 Collis, B. (1997). Supporting project-based collaborative learning via a WWW environment. In B. Khan (Ed.), Web-based instruction (pp. 213 -220). Englewood Cliffs, NJ: Educational Technology Publications. ISBN (Hardcover) 0877782962, (Softcover 0877782970) [WWW document, with information, http://www.gwu.edu/~etlalex/khan/wbitc.html] Collis, B. (1997). Tele-learning: Current scenarios. In W. Gunther & H. Mandl (Eds.), Telelearning (Aufgabe und Chance fur Bildung und Gesellschaft) (pp. 45-61). Bonn, Germany: Deutsche Telekom AG/ Telekom Multimedia Systemhaus. Collis, B. (1998). Expanding boundaries in the university: The WWW as a tool. In M. van der Wende (Ed.), Virtual mobililty: New technology and the internationalisation of higher education (pp. 65-78). Den Haag: Nuffic. ISBN 90-5464-029-4 0 Collis, B. (1998). TeleScopia: TransEuropean Learning Systems for Crossborder Course Delivery and Implementation Strategies. In C. Dondi, A. Boninsegna, & L. Cavina, (Eds.), Research perspectives on open and distance learning (pp. 25-32). Bologna: Scienter, and Commission of the European Community DG XII. Collis, B. (1999). Design, development and implementation of a WWW-based course-support system. In G. Cumming, T. Okamoto, & L. Gomez (Eds.), Advanced research in computers and communications in education. Vol 1, (pp. 11-20). Amsterdam: IOS Press. ISBN 158 603 0272 Collis, B. (1999). Pedagogical perspectives on ICT use in higher education. In B. Collis & M. van der Wende (Eds.), The use of information and communication technology in higher education: An international orientation on trends and issues (pp. 41-70). Study commissioned by the Dutch Ministry of Economic Affairs and the Ministry of Education, Culture and Science. Enschede: CHEPS (Center for Higher Education Policy Studies). Collis, B. (1999). T.O. and tele-learning. In J. M. Pieters, Tj. Plomp, & L. E. Odenthal (Eds.), 20 jaar Toegepaste Onderwijskunde: een kaleidioscopisch overzicht van Twents onderwijskundig onderzoek [20 years of the Faculty Educational Science and Technology: A kaleidoscopic overview of educational research at Twente], (pp. 119- 130). Enschede: Twente University Press. ISBN 9036513197 Collis, B. (2000). WWW-based rapid prototyping as a strategy for training university faculty to teach WW-based courses. In E. Khan (Ed,), Web-based training (in press). Englewood Cliffs, NJ: Educational Technology Publications. Collis, B. (Ed).(1998). The final research report of TeleScopia. In C. Dondi, A. Boninsegna, & L. Cavina, (Eds.), Research perspectives on open and distance learning (pp. 223-252). Bologna: Scienter, and Commission of the European Community DG XII. Collis, B.(1998). New wine and old bottles? Tele-learning, telematics, and the University of Twente. In F. Verdejo, & G. Davies, (Eds.), The virtual campus: Trends for higher education and training (pp. 3-17). London: Chapman & Hall. ISBN 0412-83550 9 Collis, B.(1999). Implementing the use of a WWW-based course-support system across a faculty. In P. Maljojoki (Ed.), Networks of skills and compentence (pp. 11-17). Joensuu, Finland: North Karelia Polytechnic Publications. ISBN 951-604-012-8 Collis, B., & Breman, J. (1997). Technology education in a WWW-based cooperative environment: Design and evaluation. In M. Simonsen, (Ed.), Selected research & development papers from the 1997 convention of the Association for Educational Communications and Technology (pp. 5-20). Ames, Iowa: Iowa State University, Technology Research and Evaluation Group. Collis, B., & De Boer, W. (1999). The TeleTOP Decision Support Tool. In J. van der Akker, R. Branch, K. Gustafson, N. M. Nieveen, & Tj. Plomp (Eds), Design approaches and tools in education and training (pp. 235-248). Dordrecht: Kluwer Academic Publishers. Collis, B., & Knezek, G. (Eds.)(1997).From research into practice: Telecommunications in educational settings. In B. Collis, & G. Knezek (Eds.), Teaching and learning in the digital age: Research into practice with telecommunications in educational settings (pp. 1-8). Eugene, OR: ISTE (International Society for Computers in Education). (230 pp.) ISBN 1-56484-117-0 Collis, B., & Knezek, G. (Eds.)(1997).Teaching and learning in the digital age: Research into practice with telecommunications in educational settings. Eugene, OR: ISTE (International Society for Computers in Education). (230 pp.) ISBN 1-56484-117-0 102
  • 104.
    Collis, B., &Meeuwsen, E. (1999). Learning to learn in a WWW-based environment. In D. French, C. Hale, C. Johnson, & G. Farr, (Eds.), Internet based learning: Higher education and industry (pp. 25-46). Sterling, VA: Stylus Publishing. ISBN (Hardcover): 1- 57922-009-6; Paperback: 1-57922-007X Collis, B., & Oliver, R. (Eds.) (1999). Proceedings of ED-MEDIA '99: The World Conference on Educational Multimedia, Hypermedia and Telecommunications. Vols 1 & 2. Charlottesville, VA: AACE. ISBN 1-880094-35-5. Vol 1, 857 pp. Vol 2, 875 pp. Collis, B., & Peters, O. (1999). At the frontier: Asynchronous video and the WWW for new forms of learning. In G. Weidenfeld & D. Keegan (Eds.), Distance learning at the dawn of the third milliennium (269 - 288). Futuroscope Cedex: CNED. ISBN 2-7463- 9000-0 Collis, B., & Peters, O. (2000). Educational applications of WWW-based asynchronous video. In N. Corrie, T. Chambel, & G. Davenport, (Eds.), Multimedia '99, (pp. 177-186). Springer Computer Science Series. Vienna: Springer-Verlag. ISBN 3-211-83437- 0. Collis, B., & Remmers, E. (1997). The WWW in education: Issues related to cross-cultural communication and interaction. In B. Khan (Ed.), Web-based instruction (pp. 85-92 ). Englewood Cliffs, NJ: Educational Technology Publications. ISBN (Hardcover) 0877782962, (Softcover 0877782970) [WWW document, information, www.gwu.edu/~etlalex/khan/wbitc.html, ] Computermuis is er ook voor meisjes (1999). Uitleg, ICT-onderwijsinfo 1, 10-11-1999 Couzijn, M. & L. Zonneveld (1998). Leerlingen discussiëren via e-mail over een literair werk. Empirisch onderzoek naar een nieuwe werkvorm. Vonk, 5, 173-179. de Croock, M.B.M., & van Merriënboer, J.J.G. (1998). High versus low contextual interference insimulation-based training of troubleshooting skills: Effects on transfer performance and invested mentaleffort. Computers in Human Behavior, 14, 249-267. De Jong, F.P.C.M. &Veldhuis-Diermanse A..E (in press). Computer supported collaborative learning in university and vocational education. In: Koschman, T., Hall, R, & Miyake, N. (Eds.) New perspectives De Jong, F.P.C.M., & Biemans, H.J.A. (1998). Constructivistisch onderwijs. In: J.D.H.M. Vermunt & L. Verschaffel (Red.), Het onderwijzen van kennis en vaardigheden - Onderwijskundig Lexicon III, Kater de Jong, T., & van Joolingen, W.R. (1988). El entorno SMISLE: diseño y aprendizaje con enternons integrados de simulación. In C. Vizcarro & J. León (Eds.), Nuevas tecnologías para aprendizaje (pp. 53-64). Madrid: Ediciones Pirámidee de Jong, T., & van Joolingen, W.R. (1998). Scientific discovery learning with computer simulations of conceptual domains. Review of Educational Research, 68, 179-202. de Jong, T., & van Joolingen, W.R. (2000). Cognitieve psychologie en communicatiekundig ontwerpen. In P.J. Schellens, R. Klaassen & S. de Vries (Eds.) Communicatiekundig ontwerpen (pp. 163-180). Assen: Van Gorcum. de Jong, T., Ainsworth, S., Dobson, M., van der Hulst, A., Levonen,. J., Reimann, P., Sime, J-A., van Someren, M., Spada, H., & Swaak, J. (1998). Acquiring knowledge in science and mathematics: the use of multiple representations in technology based learning environments. In M. Van Someren, P. Reimann, H. Boshuizen, & T. de Jong (Eds.), Learning with multiple representations (pp. 9- 41). Oxford: Elsevier Science. de Jong, T., Limbach, R., Gellevij, M. Kuyper, M., Pieters, J. & van Joolingen, (1999). Cognitive tools to support the instructional design of simulation-based discovery learning environments: the SIMQUEST authoring system. In: Tj. Plomp, J. van den Akker, N. Nieveen, K. Gustafson (Eds.) Perspectives on developmental research in education and training. Kluwer Academic Publishers. de Jong, T., Limbach, R., Gellevij, M., Kuyper, M., Pieters, J., & van Joolingen, W.R. (1999). Cognitive tools to support the instructional design of simulation-based discovery learning environments: The SimQuest authoring system. In J. van den Akker, R.M. Branch, K. Gustafson N. Nieveen & T. Plomp (Eds.), Design approaches and tools in education and training (pp. 215-225). Dordrecht: Kluwer Academic Publishers. de Jong, T., Martin, E., Zamarro J-M., Esquembre, F., Swaak, J., & van Joolingen, W.R. (1999). The integration of computer simulation and learning support; an example from the physics domain of collisions. Journal of Research in Science Teaching, 36, 597-615. de Jong, T., van Joolingen, W.R., Swaak, J., Veermans, K., Limbach, R., King, S., & Gureghian, D. (1998). Self-directed learning in 103
  • 105.
    simulation-based discovery environments.Journal of Computer Assisted Learning, 14, 235-246. Dijkstra, S. & Holsbrink - Engels, G. A. (1999). Research on instruction in multimedia learning environments: design and effects. Unterrichtswissenschaft, 27 (1), 78-96. Dijkstra, S. (1997). The integration of instructional systems design models and constructivistic design principles. Instructional Science, 25, 1-13. Dijkstra, S. (1998). The many variables that influence classroom teaching. Issues in education, 4, 1, 105 - 110. Dijkstra, S., Collis, B. & Eseryel, D. (1998). Instructional design for tele-learning. Journal of Computing in higher education. Eck, E. van & Volman, M. (1999). De strijd om de muis. Didaktief en School, 29, 10. Eck, E. van Volman, M. 1999 Nieuwe Media, nieuwe verschillen. Een review-studie oversekseverschillen en ICT in het primair en voortgezet onderwijs, SCO Kohnstamm Elshout-Mohr, M, Van Daalen, R., & Dekker, R. (1998). Task-oriented learning and level raising in higher education. In Van Merriënboer, J. (Ed). Instructional design for problem-based learning. Maastricht: EARLI-SIG Instructional design. Erkens, G. (1997, 28 mei) Coöperatief probleemoplossen met computers in het onderwijs. Het modelleren van coöperatieve dialogen voor de ontwikkeling van intelligente onderwijssystemen. Proefschrift Utrecht, vakgroep onderwijskunde. Promotor: Prof. dr. G. Kanselaar, copromotor: Dr. J.L. van der Linden. Erkens, G., Linden, J.L. van der, & Kanselaar, G. (1998). Computer supported collaborative learning. In: C. Wulf (Ed). Education for the 21st Century. pp. 520-526. Münster/NewYork: Waxmann Publ. Co. (ISBN3-89325-619-9) Fisser, P. (1999). The vision of a telematics university: using ICT to support instructors and students. In: T. Downes, & D. Watson (Eds.) Proceedings of the ComNEd 99 conference, Communications and Networking in Education: Learning in a Networked Society (pp. 386-387). Hameenlinna, Finland. ISBN 951-45-8627-1. Fisser, P., & de Boer, W. (1999). The decision support tool for instructors, designing web-based course support environments. Journal of Computer Assisted Learning 15:3, special issue on Networked Learning. Fisser, P., & Geloven, M. (1999). Re-engineering university services to manage ICT in education. Paper presented at the International Working Conference on Building University Electronic Educational Environments, an IFIP WG 3.2 & 3.6 conference, held at the University of California Irvine, 4-6 August 1999. Fisser, P., De Boer, W.F., Peters, O., Verheij, G. J., Strijker, A., & Collis, B.(1998). Implementing telelearning: Decision support for instructors, the TeleTOP Project. In S. Banks, C. Graebner, & D. McConnell, (Eds.), Networked lifelong learning: Innovative approaches to education and training through the Internet (pp. 2.10-2.14). Sheffield, UK: University of Sheffield. ISBN 1-899 323051. Fisser, P., Held, P., & Moonen, J. (1997). Effectiveness and Efficiency in CSCL and CSCW, model and guidelines for measurement. Deliverable of the MESH-project (MESH/T1.1/N006/V02). Enschede: Centre for Telematics and Information Technology. Fisser, P., Moonen, J., & Collis, B. (1997). Cost-effectiveness analysis of the transition from a traditional to a dual or mixed mode university. RUFIS '97 International Conference Proceeding, J. Hlavicka & K. Kveton (Eds.), p. 169-174. Prague: Czech Technical University. Fisser, P., Moonen, J., Clar, G., & Muylwijk, B. van (1997). Cost and effectiveness issues for universities in the transition to dual- mode. Plato Project, European Commission, DGXIII. Deliverable nr 6 (26 p.). Bonn: Deutsche Telekom. Fisser, P., Peters, O., & de Boer, W. (1999). Teacher or learner centred education? Evaluating the changing roles for academics and students. Abstract Book of the CAL 99 conference: virtuality in education, what are the future educational contexts? (pp. 135-136) London, UK: The Institute of Education. Fisser, P.,Boer, W.F. de,Peters, O. (1998). Teacher or learner centred education? Changing roles for academics and students. Paper presented at CAL 99 conference, London. Gervedink Nijhuis, G., & Collis, B. (1997). Teleleren, zelfs in school. In R. van Dael & C. Metselaar (Eds.): De virtuele organisatie. Deventer, Kluwer BedrijfsInformatie. 104
  • 106.
    Gervedink Nijhuis, G.,Boer,W.F. de (1997). Evaluation of WP 4 and WP 5. W.F. de Boer & B.A.Collis (Eds.) In: FORUM WP 8, Enschede: University of Twente, Faculty of Educational Science and Technology Goffree, MILE op de werkvloer. Freudenthal Instituut Gravemeijer, K.en Doorman, M. (1999). Context problemsin realistic mathematics education: a calculus course as an example. Educational Studies in Mathematics 39: 111-129. Haan, D. de, Fisser, P. & Wolf, H. de. (1997). ICT-gebruik in Hoger Onderwijs - Inventariserend onderzoek. OTEC rapport 97/R03. Heerlen: Open Universiteit Nederland. Held, P., Hettinga, M., Hinssen, P., Fisser, P., Kleine, E. de, Lugt, H. van de Steen, M., Verbiest, A., & Zeeuwen, E. (1998). Computer supported Co-operative Work: model and guidelines. Deliverable of the MESH-project (MESH/Final Deliverable/N16/V00). Enschede: Centre for Telematics and Information Technology. Holsbrink - Engels, G. A. (1998). Gespreksvaardigheden verwerven met computerondersteunde rollenspelen. LOS Contact, 18(2), 29-30. Holsbrink - Engels, G.A. (1997). Computer-based role playing for interpersonal skills training. Simulation & Gaming, an international journal of theory, practice, and reserach. Newbury Park USA: Sage Publications. Holsbrink - Engels, G.A. (1997). The effects of the use of a conversational model and opportunities for reflections in computer- based role playing. Computers in Human Behavior. USA: Pergamon/ Elsevier Science Ltd. Holsbrink - Engels, G.A. (1998). Computer-based role playing for interpersonal skills training. Enschede: University of Twente, Faculty of Educational Science and Technology, Department of Instructional Technology. [proefschrift] Gepubliceerd op internet. (pdf) I.P.F. De Diana, L. Aroyo (1997). Knowledge Management for Networked Learning Environments: Applying Intelligent Agents, PROO Report (Programmeringsstudie Onderwijstechnologisch Onderzoek). Jansen, P.A., Fisser, P., & Terlouw, C. (2000). Designing Digital Learning Environments. Paper accepted for presentation at the IFIP WG 3.1 Conference "Chile 2000: the bookmark of the school of the future". Viña del Mar, Chile, April 9th - 14th 2000. Joke Droste, 1998, cinop, Een vergelijkend onderzoek naar teleleerplatforms Kanselaar, G. (1997). De didactische functionaliteit van ICT. Levende Talen, 520, 264- 266. Kanselaar, G. (1998) Leerlingen maken onderwijs; heeft de leerling in een digitale informatie-omgeving nog wel een leermiddelenontwikkelaar nodig? In: Alice Hautvast (ed.) Digitalisering van leermiddelen. Proceedings nationaal seminar 9 april 1998.Amsterdam: Hogeschool van Amsterdam (ISBN 90 75064 06 3) Kanselaar, G. (1998). Divisie C: Learning and Instruction 2: Learning Environments. Kroniek The AnnualMeeting of the American Educational Research Association, April 13-17, 1998, San Diego. PedagogischeStudien, 75, 211-212. Kanselaar, G. , Linden, J. L. van der, & Erkens, G. (1997). Samenwerkend leren in het studiehuis. In P. Leenheer, R. J. Simons & J. Zuylen(Eds.), Didactische verkenningen van het studiehuis (pp. 76-89). Tilburg: MesoConsult Kanselaar, G., de Jong, T., Andriessen, J., & Goodyear, P. (2000). New technonologies. In P.R.J. Simons, J. van der Linden & T. Duffy (Eds.), New learning. (Kluwer Academic Publishers). Kanselaar, G., Galen, F. van, Beemer, H., Erkens, G., & Gravemeijer, K. (1999). Grafieken leren met de computer. Utrecht: ISOR en Freudenthal Instituut (ISOR 99.05; pp. 146). NWO-project 575-33-002. ISBN90-6709-034-4 Kanselaar, G., Jong, T. de, Andriessen, J.A., & Goodyear, P. (2000). New Technologies. In P.R.J. Simons, J.L. van der Linden, & T. Duffy. New Learning . Dordrecht: Kluwer Academic Publishers.(pp. 49-72) Kanselaar,G. (Ed.) (1999) Krachtige leeromgevingen in het natuurkunde onderwijs. Utrecht: Universiteit Utrecht, ISOR. NWO- project 92024. ISBN (ISOR-00.03; pp. 232) Kirschner, P.A. & Huisman, W. (1998). Drylaboratories in science education: Computer-basedpractical work. International Journal 105
  • 107.
    of ScienceEducation, 20,665-682. Kirschner, P.A., Valcke, M.M.A. & van Vilsteren, P. (1997). Business Game Learning Environment: Design and development of a competency-based distanceeducation business curriculum at the Open Universiteit. Distance Education, 18, 153-177. Kirschner, P.A., Vilsteren, P. van, Hummel, H., &Wigman, M. (1997). The Design of a StudyEnvironment for Acquiring Academic and Professional Competence. Studies in Higher Education, 22, ?-?. Koedijk, M., van Oostendorp, H. & Andriessen, J.E.B. (submitted). A study into improvement of the Cognitive Walkthrough Questionnaire. InternationalJournal of Human-computer studies. Kuyper, M. (1998). Knowledge engineering for usability. Model-mediated interaction design of authoring instructional simulations. University of Amsterdam. L. Aroyo, D. Dicheva (1999). Information Retrieval and Visualisation within the Context of an Agent-based Information Management System, Ed-Media'99 Conference, Seattle, USA L. Aroyo, D. Dicheva. Conceptual Visualisation in a Task-based Information Handling Suppport System, submitted for Ed-Media 2000, Montreal, Canada. L. Aroyo, I. De Diana, D. Dicheva (1998). Agents that Make Your Information Meaningful and Visible: An Agent-Based Visual Information Management System, WebNet'98 Conference, Orlando, USA L. Aroyo, I.P.F. De Diana, N. Diakov (1998). Agent-based Intelligent Management of Distributed Organisational Resources, IT&P'98 Conference, Sofia, Bulgaria L. Aroyo, P. De Bra (1999). Agent-oriented Architecture for Task-based Information Search System, In Proc. of Informatiewetenschap'99 Conference, Amsterdam, The Netherlands. L. Aroyo, P. Kommers (1999). (eds.) Special Issue on Intelligent Agents for Education and Training Systems, Vol. 10, 3/4, 1999, Journal of Interactive Learning Research, AACE L. Aroyo, S. Stoyanov, P. Kommers (1999). An Agent-oriented Approach for Ideational Support in Learning - Integration and Impact. In Journal of Interactive Learning Research (JIRL) Special Issue on Intelligent Agents for Education and Training Systems, Vo. 10, 3/4, 1999, AACE Lazonder, A.W., Biemans, H.J.A., & Wopereis, I.G.J.H. (2000). Differences between novice and experienced users in searching information on the World Wide Web. Journal of the American Society for Information Science, 51(6), 576 - 581. Leseman, P.P.M., & de Jong, P.F. (1998). Home literacy: opportunity, instruction, cooperation, social-emotional quality. Reading Research Quarterly, 33, 3, 294-318 Leseman, P.P.M., & Sijsling, F.F. (1996). Cooperation and instruction in practical problem-solving. Learning and Instruction, 26, 307-323 Leseman, P.P.M., Rollenberg, L., & Gebhardt, E. (in press). Co-construction in kindergartners free play. In H. Cowie, G.M. van der Aalsvoort & N. Mercer (Eds). London: Pergamon Limbach, R., de Jong, T. & Pieters, J. (1998b). The design of instructional simulation-based discovery learning environments: an exploratory study. In: T. de Jong (Ed.), Evaluation of the SIMQUEST authoring system and SIMQUEST applications (pp. 17-40). SERVIVE deliverable D6. Faculty of Educational Science and Technology. Enschede: University of Twente. Limbach, R., de Jong, T. & Pieters, J. (1998c). The design of instructional simulation-based discovery learning environments and an information system to support this design process. (1998c). EARLI-SIG Instructional Design. Limbach, R., de Jong, T. Pieters, J., & Rowland, G. (1999). Supporting instructional design with an information system. In: Tj. Plomp, J. van den Akker, N. Nieveen, K. Gustafson (Eds.) Perspectives on developmental research in education and training. Kluwer Academic Publishers. Limbach, R., de Jong, T., Pieters, J., & Rowland, G. (1999). Supporting instructional design with an information system. In J. van den Akker, R.M. Branch, K. Gustafson N. Nieveen & T. Plomp (Eds.), Design approaches and tools in education and training (pp. 113-125). Dordrecht: Kluwer Academic Publishers. 106
  • 108.
    Limbach, R., Weges,H. G., & Valcke, M. M. A. (1997). Adapting the delivery of learning materials to student preferences: Two studies with a course model based on 'cases'. Distance Education - An International Journal, 18(1), 24-43 Linden, J. van der (27 mei 1998) Computergestuurd Spellingonderwijs. proefschrift Utrecht. Promotores: Prof. dr.E.H.F. de Haan en Prof.dr. G. Kanselaar, copromotor: Dr. E.M.H. Assink. Martens, R., Dekeyser, H., & Imbos, Tj. (1999). The innovative use of ICT in Methodology and Statistics education. Staff and Educational Development International, 3, 85-101. Martens, R.L. (1998). The use and effects of embedded support devices in independent learning. Ph.D. Thesis. Utrecht: Uitgeverij Lemma BV. Martens, R.L., Valcke, M.M.A., & Portier, S.J. (1997). Interactive learning environments to support independent learning: the impact of discernability of embedded support devices. Computers & Education, 28, 185-197. Martens, R.L., Valcke, M.M.A., Portier, S.J., Weges, H.G., & Poelmans, P.H.A.G. (1997). Demand-driven education with interactive learning environments. In: Placing the Student at the Centre. Current Implementations of Student-Centered Education. Maastricht, Netherlands, 20th AnniversaryConference, November 1996, ISBN 90-9010791-6, pp. 134 - 142. Martens, R.L., Valcke, M.M.A., Portier, S.J., Weges, H.G., & Poelmans, P.H.A.G. (1997). Research with interactive learning environments in three content domains: Descriptive statistics, continuous mathematics & substantive criminal law. Distanceeducation, 18, 44-58. Mast, C. van der, Verwijs, C., & Fisser, P. (2000). Collaborative Distance Learning using MESH Workstations. Paper accepted for presentation at the Euromedia 2000 Conference, Antwerp, Belgium, May 8-10. Min, F.B.M., (1997), 'De Digitale Leeromgeving'. Ed. M. Mirande, J. Riemersma & W. Veen (1997) ISBN 90-01-88662-0. Hst. 10. pp. 149-, Wolters-Noordhoff Groningen Min, F.B.M., (1997)Nieuwe ontwikkelingen op het gebied van computersimulaties en multimediale leermiddelen in het hoger onderwijs: het World Wide Web en Java. Tijdschrift voor hoger onderwijs & managment; Themanummer 'Hoger Onderwijs Online', no. 4. (Sept. 1997). Min, F.B.M., (1998)Digitale leermiddelen in een wereld van zappen en zoeken. Paper. Proceedings van de Nationaal seminar 'digitalisering van leermiddelen', in samenwerking met New Book Economy - Building Informatica Society (NBE - BIS) en Hogeschool van Amsterdam, Faculteit Economie en Informatie. ISBN 90 75064 06 3 (pag. 45 - 51) Min, F.B.M., (1998)Van MacTHESIS tot JavaTHESIS. In AppleWorld, nr. 10, 15e jaarg. Okt. 1998, p9-11. Min, F.B.M., (1999)Interactive Micro-worlds on the World Wide Web. Int. J. of Continuing Engineering, Education and Long-life Learning, vol.9, no.2/3/4, p.302-314, ISSN 0957-4344. (Also published on the web) Min, F.B.M., en J. Sikken (1997)Java-applets en leeromgevingen voor simulatie op het WEB. Artikel in: Informatie Bulletin, het blad van de Vereniging voor informatiekunde en informatietechnolgie in onderwijs; en School en Computer, 9e jaargang, nummer 2, pp. 20-22. Min, F.B.M., P. Kommers, H. Vos and C. van Dijkum (1999)A concept model for learning; an attempt to define a proper relations scheme between instruction & learning and to establish the dynamics of learning in relation to certain political concepts. Prepared at the Int. J. of Continuing Engineering Education and Long-life Learning. (Also published on the web) Min, F.B.M., P.Kommers, H. Vos en C. van Dijkum (1998) (Conceptversie) Mooij, T. (1999). Guidelines to Pedagogical Use of ICT in Education. Paper presented on the eighth conference of the #European Association for Research on Learning and Instruction' (EARLI), Göteborg Mooij, T. (1999). ICT - Support in Early Childhood Education: a Prototype. Paper and software demonstration. Eighth conference of EARLI, Göteborg. Mooij, T. (in press). ICT to optimise didactic management in early education. In C. Day (Ed.), EERA yearbook. Mooij, T., & Waller, T. (submitted). Literacy and ICT: Curriculum and software design in early education. 107
  • 109.
    Mooij, T., Terwel,J., & Huber, G. L. (in press). A social perspective on new learning. In R.-J. Simons, J. L. van der Linden, and T. M. Duffy (Eds.), New Learning. Dordrecht, the Netherlands: Kluwer. Moonen, B en Voogt, J. , 1998 http://users.edte.utwente.nl/moonenb/paperteled98.htm Moonen, B., & Voogt, J. (1998). Using Networks to Support the Professional Development of Teachers. Journal of In-service Education, 24(1), 99-110. Moonen, B., & Voogt, J. (1999). Teacher INservice Training In Networks. Journal of Online Learning, 10(3), 9-16 Moonen, J. & Collis, B.(1997). Cost of flexible and distance learning. In R. J. Seidel & P. R. Chatelier (Eds.), Virtual reality: Training's future (pp. 161-168). New York: Plenum Press. Moonen, J., Fisser, P., & Muijlwijk, B. van (1998). PLATO: wiijs maar niet tot elke prijs. Onderwijs Research Dagen, 13 -15 May 1998. University of Twente, The Netherlands. Onstenk J., 1997, Kernproblemen, ICT en Didactiek van het beroepsonderwijs, SCO Kohnstamm Onstenk, J en Meijer, J (1998), http://www.educ.uva.nl/bvenet/elo/ Oonk, pioniers in MILE publikatie. Freudenthal Instituut P. Kommers, L. Aroyo, S. Stoyanov (1998). Agent-Based Instructional Design Model for Cognitive Mapping, Ed-Media'99 Conference, Seattle, USA Pieter de Vries (1999), Telelearn case studies report costing issues in flexible and distance learning, CINOP Röling, N. & De Jong, F.P.C.M. (1998). Learning: introductionto the special issue. The Journal of Agricultural Education and Extension. International Journal on changes in agricultural knowledge and a Ronny F.A. Wierstra, Gellof Kanselaar & Jos. L. Van der Linden ( submitted, april 1998). Learning environment perceptions of European students. Learning Environments Research: An International Journal S. Stoyanov, L. Aroyo, P. Kommers (1999). Intelligent Agent Instructional Design Tool for a Hypermedia Design Course, AI-ED'99 Conference Le Mans, France. S. Stoyanov, L. Aroyo, P. Kommers, I. Kurtev (1999). SMILE Creator: A Web-based Tool for Problem Solving, WebNet'99 Conference, Hawaii, USA. Sandberg, J.A.C. & Andriessen, J.E.B. (1997). Where is AI and how about Education? In: B. du Boulay & R. Mizoguchi (eds.), Artificial Intelligence in Education: Knowledge and media in Learning Systems. Amsterdam: IOS Press. ISBN 90 5199 353 6. pp. 545-552 Savelsbergh, E., de Jong, T., & Ferguson-Hessler, M.G.M. (1998). Competence related differences in problem representations. A study in physics problem solving. In M. Van Someren, P. Reimann, H. Boshuizen, & T. de Jong (Eds.), Learning with multiple representations (pp. 263-283). Oxford: Elsevier Science. Savelsbergh, E., de Jong, T., & Ferguson-Hessler, M.G.M. (in press). Physics learning with a computer algebra system: Towards a learning environment to promote elaborate problem representations. Journal of Computer Assisted Learning Smeets, E., & Mooij, T. (1999). Time on task, interaction and information handling in multimedia learning environments. Journal of Educational Computing Research, 21(4), 479-494. Stam, H. (1998). Teleleren 'binnenschools'; interview met Gerard Gervedink Nijhuis. TINFON; Tijdschrift voor informatica- onderwijs, juni (7), 59-61. Swaak, J. (1998). What-if. Discovery simulations and assessment of intuitive knowledge. University of Twente. Swaak, J., van Joolingen, W.R., & de Jong, T. (1998). Supporting simulation-based learning; the effects of model progression and assignments on definitional and intuitive knowledge. Learning and Instruction, 8, 235-253. 108
  • 110.
    Sweller, J., vanMerrienboer, J.J.G, & Paas, F.G.W.C. (1998). Cognitive Architecture and Instructional Design. Educational Psychology Review, 10, 251-196. Tebbe, N.,Agelinks, A.,Peters, O.,Boer, W.F. de (1997). The Parallel Instruction Theory, a Philosophy for Multi-windowing Environments Valcke, M. & Martens, R.L. (1997). An interactive learning and course development environment: context, theoretical and empirical considerations, in M. Wassenberg & H. Philipsen (eds.), Placing the student at the centre: current implications of student-centered education, pp. 196-207. Maastricht: Universiteit Maastricht. Valcke, M.A.A., & Martens, R.L. (1997). Aninteractive learning and course developmentenvironment: Context, theoretical and empiricalconsiderations. Distance Education, 18, 7-23. Valcke, M.M.A, Martens, R.L., & Weges H.G. (1997). The design and production of flexible learningmaterials: an introduction to the Mercator system. In: Weges, H.G. and Wessels, L.H.M. (redactie), ICT gebruik en COO binnen de Letteren enCultuurwetenschappen. Mogelijkheden tot innovatieen samenwerking. Verslag van de ConsortiumdagLetteren/Cultuurwetenschappen op 18 september. Heerlen: Consortium Innovatie Hoger Onderwijs. ISBN 90- 3581697-8. Pp. 47-56. Valcke, M.M.A., Kirschner, P.A. & Hermans, H. (1998). Educación a distancia basada en la competencia: consideraciones para el diseño. In: Fainholc, B., (ed.), La massmediatica en la educación: controversias y esperanzas. Buenos Aires: AiqueEditor S.A. van de Ven, M. 1998. Instructies bij Computersimulaties in het Technisch Onderwijs. Delft: DUP. Dissertatie. van Joolingen, W.R., & de Jong, T. (1997). An extended dual search space model of learning with computer simulations. Instructional Science, 25, 307-346. Van Joolingen, W.R., King, S., & de Jong, T. (1997). The SimQuest authoring system for simulation-base discovery environments. In B. du Boulay & R. Mizoguchi (Eds.), Knowledge and media in learning systems (pp. 79-87). Amsterdam: IOS Van Merrienboer, J.J.G (1999). Cognition and Multimedia Design (inaugurele rede). Heerlen: Open Universiteit Nederland. Van Merrienboer, J.J.G. (1997). Training Complex Cognitive Skills. Englewood Cliffs, NJ: Educational Technology Publications Van Someren, M., Reimann, P., de Jong, T., & Boshuizen, H. (Eds.), The role of multiple representations in learning and problem solving. Elsevier Science Veen, J. van der, Kamp, I. van de, & Collis, B. (1997). Web-omgevingen voor projectonderwijs: Mogelijkheden voor een rijke leeromgeving. (Web environments for project-based education: Possibilities for a rich learinng environment). In M. Mirande, J. Riemersma, & W. Veen (Eds.), De digitale leeromgeving (The digital learning environment) (pp. 193-204). Walters-Noordhoff Hoger Onderwijs Reeks. Groningen: Walters-Noordhoff. ISBN 90 01 88662 0 Veen, J. van der,Boer, W.F. de,Ven, M. van de (1999). W3LS: Evaluating World Wide Web Learning Support Veen, J. van, Gervedink Nijhuis, G.J., Collis, B. & Jones, V. (1998). Het gebruik van workflow-tools bij projectonderwijs. Veerman, A, 1999, Collaborative Argumentation in Academic Education, Learning & Teaching Argument. S. Mitchell & R. Andrews (Eds.) Middlesex, UK.Heinemann-Boyton/Cook, UK. Veerman, A, 1999, Software for problem solving through collaborative argumentation, Foundations of argumentative text processing. P. Coirier & J. Andriessen (Eds.). AUP, The Netherlands. Veerman, A. & Andriessen, J.E.B. (submitted). Co-constructing meaning through diagram mediated electronic discussion. Special Issue of the InternationalJournal of AI in Education. Veerman, A., 1997, Aspects of designing an educational on-line computer conference, Internal rapport (English). August, 1997 Veerman, A., 1998, Samen schrijven via Internet [Collaborative writing through the Internet], Didactief (11), Nov/Dec., 1998 Veerman, A., 1999, Enhancing learning through electronic discussion, Computers & Education related to the CAL99, Elsevier Science Ltd, London (April, 1999) 109
  • 111.
    Veerman, A.L. &Andriessen, J.E.B. & Kanselaar, G. (submitted to ETR&D). Collaborative Learning through Argumentation in Electronic Environments. Veerman, A.L. & Andriessen, J.E.B. & Kanselaar, G. (submitted toInstructional Science). Collaborative Argumentation in Academic Education. Veerman, A.L., Andriessen, J.E.B. & Kanselaar, G. (1999). Collaborative learning through computer-mediated argumentation. In: C. Hoadly & J. Roschelle (Eds.), Proceedings of the third conference on Computer supported Collaborative Learning. Palo Alto: Stanford University, pp. 640-650. Veerman, A.L., Andriessen, J.E.B. & Kanselaar, G. (2000). Enhancing learning through synchronous electronic discussion. Computers & Education 34 (2-3), 1-22. Veermans, K. & Joolingen, W.R. van (1998). Using induction to generate feedback in simulation-based discovery learning environments. In: B.P. Goetl, H. M. Halff, C.L. Redfield, V.J. Shute (Eds.) Intelligent Tutoring Systems, 4th International Conference, Sa Antonio, TX USA. (pp. 196-205). Berlin: Springer Verwijs, C. (1998)ISBN: 90-365 111 51. P. 213A mix of core and complementary media. New perspectives in media-decision making Veugelers, W. & Zijlstra, H. (1998). Transforming professional development through networking: Network Upper Secondary Education University of Amsterdam. Paper presented at the annual conference of the AERA, San Diego, USA, April 1998. Veugelers, W. & Zijlstra, H. (1998). Learning together: INSET in Networks. In: West-Burnham, J. & O'Sullivan, F. (Eds.). Leadership & Professional Development in Schools . (157-163). London: Pitman Publishing. Volman, M. & Eck, E. van (1998). De emancipatie-effecten van 'Investeren in voorsprong'. I&I Informatie en Informatiebeleid, 16 (1) 23-28. Vries, de S.A. (1997) ISBN: 90-9009157-2. P.204 Aanpasbare courseware: Ontwerp en gebruik binnen het Voortgezet Onderwijs Wetterling, J. Teachers, students and the university walking together in one direction: analyzing the potential for ICT in higher education from different perspectives. Paper for Ed-Media 2000. Wetterling, J., Moonen, J. Supporting Telelearning at the University of Twente: the Idylle Project. In: K.Lehman (ed.), Studieren 2000: Alte Inhalte in Neuen Medien. Muenster: Waxmann. 1999. Wierstra, R.F.A., Kanselaar, G., Linden, J. L. van der &Lodewijks, H. (submitted, april 1998). Learning environment perceptions of European students. Learning Environments Research: An International Journal. Winnips, J. C., Gervedink Nijhuis G.J. (1999). Het vak ISM-1 door de jaren heen: Naar een WWW-omgeving met voortgangsondersteuning. In J. M. Pieters, T. Plomp & L. Odenthal(Eds.): 20 Jaar Toegepaste Onderwijskunde: Een kaleidoscopisch overzicht van Twents onderwijskundig onderzoek. pp. 131-142. Enschede: Twente University Press. 110