OPEN SCIENCE
SÖNKE BARTLING (dkfz)
SASCHA FRIESIKE (Humboldt Institut für Internet und
Gesellschaft)
Monde des
Jupiters
Cosimo di MediciGallileo
Saturn
Kepler und
Kollegen
smaismrmilmepoetaleumibunenugttauirasAltissimum planetam tergeminum
observavi
Ringe des
Saturns
Cosimo di MediciGallileo
Closed ScienceNielsen 2012
Seite10/16/12 | Bartling Medizinische Physik in der Radiologie
Seite10/16/12 | Bartling Medizinische Physik in der Radiologie
BUT SCIENCE IS OPEN!
» … when the journal system was
developed in the 17th and 18th
centuries it was an excellent
example of open science. The
journals are perhaps the most open
system for the dissemination of
knowledge that can be constructed
— if you’re working with 17th
century technology. But, of course,
today we can do a lot better.«
— Michael Nielsen
Curriculum vitae
»Open science is the idea that
scientific knowledge of all kinds
should be openly shared as early
as is practical in the discovery
process.«
— Michael Nielsen
OPEN SCIENCE: ONE TERM FIVE SCHOOLS
OF THOUGHT
INFRASTRUCTURE SCHOOL
PUBLIC SCHOOL
MEASUREMENT SCHOOL
DEMOCRATIC SCHOOL
PRAGMATIC SCHOOL
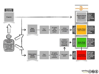
INSTANCES OF OPEN SCIENCE
Paul Schultze Motel
www.dkfz.de/de/medphys/download/oa_dkfz_130529.pdf
WHAT IF ?
HISTORY AND ATTRIBUTION IS ALWAYS
ASSURED …
DYNAMIC PUBLICATION FOR CLINICAL
STUDIES
 Outline registration
 Constant adding of new patients
 When significane niveau is reached
beginning conclusion
 Mulitcentric cooperation
NEUE COPYRIGHTCONCEPTE
Plagiate VS
Reuse
INDIVIDUELLE FORSCHER-ID
Abstract / Talk
Paper
Review
Book
Completeness /
Audience /
Maturity
Timeliness /
Promptness
Letter
Abstract / talk
Paper
Review
Book
Microblog
Status update
Comment/blog
Wiki update
Letter
Timeliness /
Promptness
Completeness /
Audience /
Maturity
Abstracts, papers, ...
Assessment phase Create phase Publication phase
RESEARCHTODAY
PositiveresultsNegativeresults
Lost ideas Lost knowledge
RESEARCHINTHEFUTURE
Micro blogs, wiki updates, online discussions, abstracts, blog posts, papers …
Micro blogs, wiki updates, online discussions, abstracts, blog posts, papers …
Abstracts, papers, ...
Assessment phase Create phase Publication phase
RESEARCHTODAY
PositiveresultsNegativeresults
Lost ideas Lost knowledge
PositiveresultsNegativeresults
WHAT DRIVES ACADEMIC DATA SHARING?
CROWD SCIENCE
PROJECTPARTICIPATION
openclosed
closed open
DISCLOSURE OF INTERMEDITAE INPUTS
Crowd Science
Traditional Science with disclosure
of data and logs
(e.g., as required by funding agencies,
journals)
Traditional »mertonian« science
Innovation contests
crowdsourcing
(e.g., Innocentive, Mechanical Turk)
Franzoni, C., Sauermann, S. (2014). Crowd
science: The organization of scientific research
in open collaborative projects. Research Policy
TYPICALSKILLREQUIREMENT
NATURE OF THE TASK OUTSOURCED
Independent subtask
well-structured
Interdependent subtask
ill-structured
Common
human skill
Specialized
human skill
Domain-specific
(expert) skill
eBird
Collective
problem-solving
Distributed
data-problems
Distributed
coding
Distributed
sub-problems
connect2decode
Polymath
folditopen dinosaur
whale songs
Franzoni, C., Sauermann, S. (2014). Crowd
science: The organization of scientific research
in open collaborative projects. Research Policy
SO WHAT SEEMS TO BE THE PROBLEM?
THAT BE ALL FOR TODAY

Open science

Editor's Notes

  • #5 Saturn, die zwei Bumps entdeckt – er konnte sich mit seinem teleskop nicht so richtig einen reim drauf machen – erst spaeter mit huygens
  • #45 Sie war bis zum Ende des Mittelalters ein Standardwerk der Astronomie und enthielt neben einem ausführlichen Sternenkatalog eine Verfeinerung des von Hipparchos von Nicäa vorgeschlagenen geozentrischen Weltbildes, das später nach ihm Ptolemäisches Weltbild genannt wurde.
  • #46 Nikolaus Kopernikus beziehungsweise Nicolaus Copernicus (* 19. Februar 1473 in Thorn; † 24. Mai 1543 in Frauenburg) war ein Frauenburger Domherr, Jurist, Administrator und Arzt im Dienste des Fürstbistums Ermland in Preußen, der seine freie Zeit der Mathematik und Astronomie widmete. In seinem Werk De Revolutionibus Orbium Coelestium beschrieb er das heliozentrische Weltbild des Sonnensystems, gemäß dem sich die Erde um die eigene Achse dreht und sich zudem wie die anderen Planeten um die Sonne bewegt.
  • #50 Wir haben jetzt ein Beispiel für eine neue, mögliche Publiatkonsform gesehen ...