Object Oriented Modeling and Design ONLINE SHOPPING CART
SYSTEM
CONTENTS : Page No.
1. SCOPE 1
1.1 AUDIENCE
1.2 ORGANISATION
1.3 APPLICABLE DOCUMENTS
2. SOFTWARE REQUIREMENT SPECIFICATION 2
3. FUNCTIONAL MODEL 3
4. ACTIVITY DIAGRAM 8
5. USE CASE DIAGRAM 11
6. INTERACTION DIAGRAM
6.1.1 SEQUENCE DIAGRAM 19
6.1.2 COLLABORATION DIAGRAM 23
7. STATE CHART DIAGRAM 26
8. CLASS DIAGRAM 28
9. IMPLEMENTATION DIAGRAM
9.1 COMPONENT DIAGRAM 29
9.2 DEPLOYMENT DIAGRAM 31
RGIT, MUMBAI. Page 1 Department of MCA.
Object Oriented Modeling and Design ONLINE SHOPPING CART
SYSTEM
1. Scope :
The following subsections describe the scope of the fast food outlet system in
terms of its audience, organization, and applicable documents
1.1 Audience :
Customers, Administrators, Sellers.
1.2 Organization :
ONLINE SHOPPING CART SYSTEM
1.3 Applicable Documents :
The following documents provide information necessary to understand this
documentation:
RGIT, MUMBAI. Page 2 Department of MCA.
Object Oriented Modeling and Design ONLINE SHOPPING CART
SYSTEM
2 Software Requirement Specification:
 System Abstract –
The Online Shopping Cart system facilitates the Customer to view the Items
Products, inquire about the item details, availability of seats and many more. The major
functionality of system is to allow the user to book and cancels the flights as per user
requirements. It also provides the administrator or manager to modify existing flights or
to introduce a new flight’s in the schedule.
 Major features provided by the system are :
1. Customer
The system allows the user or member to perform flight qnuiry including flight
scheduling, seats availability status, fare details, etc.
2. Administrator
It allows the customer to register in order to give the services to its member .
3. Online shopping system
The system allows the member to order the product as per his/her requirements. The
customer is prompt to enter the customer details and credit card details. The member
then receives the unique cart number .
4. Product Listing
This process gives the details about the purchasing process made by the customer at
the details of the shipping and taxes involved with the cost
5. Administrator
The administrator module of the system allows the admin/manager to manage the
products item It provides the admin /manger to modify or change the existing items or to
introduce a new items. Apart from modifying the category it also allow the
admin/manager to take the taxes and include the shipping charges along with the h/w s/w
and service requirements.
RGIT, MUMBAI. Page 3 Department of MCA.
Object Oriented Modeling and Design ONLINE SHOPPING CART
SYSTEM
3. Functional Model.
Fig 3.1 Data Flow Diagram for Online Shopping Cart Software
RGIT, MUMBAI. Page 4 Department of MCA.
Object Oriented Modeling and Design ONLINE SHOPPING CART
SYSTEM
Fig 3.2 Data Flow Diagram for Product Listing
RGIT, MUMBAI. Page 5 Department of MCA.
Object Oriented Modeling and Design ONLINE SHOPPING CART
SYSTEM
Fig 2.3
Fig : 3.3Data Flow Diagram for Administrator.
RGIT, MUMBAI. Page 6 Department of MCA.
Object Oriented Modeling and Design ONLINE SHOPPING CART
SYSTEM
Fig
Fig: Data Flow Diagram for Secure Gateway Provider.
RGIT, MUMBAI. Page 7 Department of MCA.
Object Oriented Modeling and Design ONLINE SHOPPING CART
SYSTEM
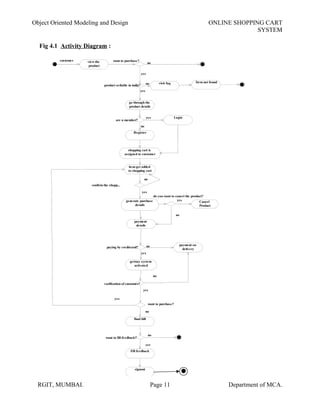
4. Activity Diagram.
• An Activity diagram is a visual representation of any system's activities and flows of data
or decisions between activities.
• Activity diagrams provide a very broad view of a business process.
• They represent the dynamics of a system.
• They are flow charts that are used to show the work flow of a system.
• They show the flow of control from activity to activity in the system.
• They show what activities can be done in parallel, and any alternative paths through the
flow.
• Purpose
• Model business workflows
• Model operations
• Activity diagrams commonly contain
• Activity states and action states
• Transitions
• Objects
Action States and Activity States
• Action states are atomic and cannot be decomposed
• Work of the action state is not interrupted.
• Activity states can be further decomposed
• Their activity being represented by other activity diagrams
• They may be interrupted
• Represented in UML by a rounded rectangle.
• Activity represents the performance of some behavior in the work flow.
Transitions
• Transitions are used to show the passing of the flow of control from activity to activity.
They are typically triggered by the completion of the behavior in the originating activity.
• When the action or activity of a state completes, flow of control passes immediately to
the next action or activity state
RGIT, MUMBAI. Page 8 Department of MCA.
Object Oriented Modeling and Design ONLINE SHOPPING CART
SYSTEM
• A flow of control has to start and end at some place
initial state -- a solid ball stop state -- a solid ball inside a circle
Branching
• When modeling the workflow of a system, it is often necessary to show where the
flow of control branches based on a decision point.
• The transition from a decision point contain a guard condition.
• The guard condition is used to determine which path from the decision point is taken.
• Decisions along with their guard conditions allow you to show alternative paths
through a work flow.
• A branch specifies alternate paths taken based on some Boolean expression
• A branch may have one incoming transition and two or more outgoing ones
Synchronization Bars
• In a workflow there are typically some activities that may be done in parallel.
• A synchronization bar allows you to specify what activities may be done
concurrently.
• A synchronization bar may have
– many incoming transition and one outgoing transition, or
– one incoming transition and many outgoing transitions.
• It is use to specify the forking and joining of parallel flows of control
• A synchronization bar is rendered as a thick horizontal or vertical line
• A fork may have one incoming transitions and two or more outgoing transitions
– each transition represents an independent flow of control
– conceptually, the activities of each of outgoing transitions are concurrent
• either truly concurrent (multiple nodes)
• or sequential yet interleaved (one node)
RGIT, MUMBAI. Page 9 Department of MCA.
Object Oriented Modeling and Design ONLINE SHOPPING CART
SYSTEM
• A join may have two or more incoming transitions and one outgoing transition
– above the join, the activities associated with each of these paths continues in
parallel
– at the join, the concurrent flows synchronize
– each waits until all incoming flows have reached the join, at which point one
flow of control continues on below the join
RGIT, MUMBAI. Page 10 Department of MCA.
Object Oriented Modeling and Design ONLINE SHOPPING CART
SYSTEM
view the
product
customer
visit faq Item not found
want to purchase?
no
yes
product avilable in india? no
yes
go through the
product details
are u member?
Login
Register
yes
no
shopping cart is
assigned to customer
item get added
to shopping cart
confirm the shopp...
generate purchase
details
payment
details
yes
payment on
delivery
getway system
activated
no
yes
paying by creditcard?
no
yes
want to purchase?
final bill
no
varification of customer?
yes
Fill feedback
yes
signout
no
want to fill feedback?
Cancel
Product
no
yes
do you want to cancel the product?
no
RGIT, MUMBAI. Page 11 Department of MCA.
Fig 4.1 Activity Diagram :
Object Oriented Modeling and Design ONLINE SHOPPING CART
SYSTEM
5. Use-Case Diagram.
• The use-case concept was introduced by Ivar Jacobson in the object-oriented software
engineering (OOSE) method.
• A use-case diagram is a graph of actors, a set of use cases enclosed by a system boundary,
communication (participation) associations between the actors and the use cases, and
generalization among the cases.
• Use case diagrams show how users interact with the system.
• Use case diagrams describe what a system does from the standpoint of an external observer.
The emphasis is on what a system does rather than how.
• Use case diagrams are closely connected to scenarios. A scenario is an example of what
happens when someone interacts with the system. Here is a scenario for a medical clinic.
"A patient calls the clinic to make an appointment for a yearly checkup. The receptionist
finds the nearest empty time slot in the appointment book and schedules the appointment
for that time slot. "
• Used during requirements elicitation to represent external behavior
• Actors represent roles, that is, a type of user of the system
• Use cases represent a sequence of interaction for a type of functionality
• The use case model is the set of all use cases. It is a complete description of the functionality
of the system and its environment
Actors
• An actor models an external entity which communicates with the system:
oUser
oExternal system
oPhysical environment
• An actor has a unique name and an optional description.
• Examples:
• Passenger: A person in the train
• GPS satellite: Provides the system with GPS coordinates
Use Cases
A use case represents a class of functionality provided by the system as an event flow.
A use case consists of:
• Unique name
• Participating actors
• Pre-conditions
• Entry conditions (triggers)
• Flow of events
• Exit conditions (success ‘guarantees’)
RGIT, MUMBAI. Page 12 Department of MCA.
Customer
Item Purchased
Object Oriented Modeling and Design ONLINE SHOPPING CART
SYSTEM
• Special requirements
The Use Case diagram for whole system is as shown in fig 5.3
The <<extend>> Relationship
• <<extend>> relationships represent exceptional or seldom invoked cases.
• The exceptional event flows are factored out of the main event flow for clarity.
• Use cases representing exceptional flows can extend more than one use case.
• The direction of a <<extend>> relationship is to the extended use case
The <<include>> Relationship
• An <<include>> relationship represents behavior that is factored out of the use case.
• An <<include>> represents behavior that is factored out for reuse, not because it is an
exception.
• The direction of a <<include>> relationship is to the using use case (unlike <<extend>>
relationships).
Fig :5.1 Use Case Diagram
RGIT, MUMBAI. Page 13 Department of MCA.
Select shipping address
Add shipping address
Add Credit card type Add Credit card number
Add credit card
Add Expiration date
Choose shipping type
Online customer
Select credit card
<<include>>
<<include>>
<<include>
>
<<include>>
<<include>>
<<include>>
Object Oriented Modeling and Design ONLINE SHOPPING CART
SYSTEM
<<include>>
Pay Bill
Prepare Bill
Validate Customer
Administrator
Update Items
Register Customer
Customer
Search Item
Registered
Customer Buy Item
<<include>>
<<include>>
<<include>>
Fig 5.2 Use case Diagram
RGIT, MUMBAI. Page 14 Department of MCA.
Object Oriented Modeling and Design ONLINE SHOPPING CART
SYSTEM
USE CASE DESCRIPTION :
Actors:
2.1 New Customers
2.2 Registered Customer
2.3 Administrator
Use cases:
1. Search Item
2. Register Item
3. Buy Item
4. Update Item
1. Search Item
Any user can search the item. User can search the item by name or company.
2. Register Customer
To buy the item, the customer has to be a registered customer. This process is used to register
a customer.
3. Buy Item
A registered customer can buy a item using this process. This process include search item,
validate customer, prepare bill, pay bill.
RGIT, MUMBAI. Page 15 Department of MCA.
Object Oriented Modeling and Design ONLINE SHOPPING CART
SYSTEM
Use Case Table
Use case ID 1
Use case name View shopping cart
Actor Online customer
Pre-condition Open the website
Post-condition Search for product
Flow of events open the website of online shopping cart
Use case ID 2
Use case name Search for product
Actor Online customer
Pre-condition View shopping cart
Post-condition Select the product
Flow of events Open the website, search the product from list
Use case ID 3
Use case name Create new user
Actor Online customer
Pre-condition Select the product
Post-condition Select credit card
Flow of events Open the website, search the product from list, select the product, create
new user
RGIT, MUMBAI. Page 16 Department of MCA.
Object Oriented Modeling and Design ONLINE SHOPPING CART
SYSTEM
Use case ID 4
Use case name Purchase item
Actor Online customer
Pre-condition Select credit card
Post-condition Review order information
Flow of events Open the website, search the product from list, select the product, create
new user, select credit card, purchase the selected item
Use case ID 5
Use case name Login as registered user
Actor Online seller and online customer
Pre-condition Open the website
Post-condition Sell or purchase the product
Flow of events Open the website, Login as registered user
Use case ID 6
Use case name Item registration
Actor Online seller
Pre-condition Login into the shopping cart system
Post-condition Confirm the registration
Flow of events Open the website, Login as registered user, register the item into system
RGIT, MUMBAI. Page 17 Department of MCA.
Object Oriented Modeling and Design ONLINE SHOPPING CART
SYSTEM
Use case ID 7
Use case name Change the information
Actor administrator
Pre-condition Login into the system as administrator
Post-condition Update the system
Flow of events Open the website, Login as administrator, make changes in the information
Use case ID 8
Use case name Block users
Actor administrator
Pre-condition Select the user
Post-condition Update the system
Flow of events Open the website, Login as administrator, select the user, block the user
Use case ID 9
Use case name Inform the deal to seller
Actor Online Seller and shopping cart system
Pre-condition Check the availability of item
Post-condition Make a deal
Flow of events Open the website, login as shopping cart system , seller sell the item to
shopping cart system, inform the deal to seller
RGIT, MUMBAI. Page 18 Department of MCA.
Object Oriented Modeling and Design ONLINE SHOPPING CART
SYSTEM
fig 5.3. Use case diagram for Online Shopping System
6. UML Interaction Diagram
6.1 Sequence Diagram :
RGIT, MUMBAI. Page 19 Department of MCA.
Register Item
Search for product
Choose shipping type
Select credit card
Purchase item
Review order confirmation
View shopping cart
Add item to shopping cart
Login as registered user
Online seller
Shopping Cart system
Inform the deal to seller
Block users
Administrator
Change item informationOnline Customer
Create new user
Object Oriented Modeling and Design ONLINE SHOPPING CART
SYSTEM
user
Shopping cart
system
Administrator
User Login
user name & password
gives the details
give access to member
Fig.6.1.1 Sequence Diagram for User registeration
: Online seller
Administrator
Item Registration
Log out();
Fig.6.1.2 Sequence Diagram for Seller registeration
RGIT, MUMBAI. Page 20 Department of MCA.
Object Oriented Modeling and Design ONLINE SHOPPING CART
SYSTEM
Cart item
: Online
Customer
Shopping cart Process
order
Order
summary
Logout
Adds Item
Gets Item
Product Details
Taxes
Processes
Add the products
Taxes
Displays the Orderd ItemDisplays the ordered item
ConfirmsConfirms
CheckoutChecks Out
Processes
Payment Details
Shipping Charges
Fig.6.1.3 Sequence Diagram for Online Customer
RGIT, MUMBAI. Page 21 Department of MCA.
Object Oriented Modeling and Design ONLINE SHOPPING CART
SYSTEM
:Online Customer
Shopping
system
Cart system Ordering
system
Login
Add item
Add category
Add user
Delete user
Change password
Delete item
Delete category
Logout
Fig.6.1.4 Sequence Diagram for Online Administrator
RGIT, MUMBAI. Page 22 Department of MCA.
Object Oriented Modeling and Design ONLINE SHOPPING CART
SYSTEM
6.2 Collaboration diagrams:
They are also interaction diagrams. They convey the same information as sequence
diagrams, but they focus on object roles instead of the times that messages are sent. In a
sequence diagram, object roles are the vertices and messages are the connecting links.
• Collaboration diagrams show (used to model) how objects interact and their roles.
• They are very similar to sequence diagrams. Actually they are considered as a cross
between class and sequence diagram.
• Sequence Diagrams are arranged according to Time.
• Collaboration Diagrams represent the structural organization of object.
• [Both sequence and collaboration diagrams are called interaction diagrams]
• Forms a context for interactions
o May realize use cases
o May be associated with operations
o May describe the static structure of classes
• Collaboration diagrams contain the following:
o Class roles (subsystems/objects/classes/actors/ external systems) as before.
o Association roles (pathways or links over which messages flow)
o Message flows (messages sent between class roles)
user Shopping cart
system
Administrator
User Login
user name & passwordgives detail
give access to member
1:
4:
2:3:
Fig.6.2.1 Collaboration Diagram for User registration
RGIT, MUMBAI. Page 23 Department of MCA.
Object Oriented Modeling and Design ONLINE SHOPPING CART
SYSTEM
: Online seller
Administrator
Item registration
log out();
1:
2:
Fig.6.2.2Collaboration Diagram for Seller registeration
: Online customer
Shopping
cart
Logout
Order
summary
Process
order
Cart item
1: Adds Item
11: Checkout
2: Gets Item
9: Displays the Orderd Item
10: Confirms
3: Product Details
4: Add the products
6: Taxes
8: Processes
7: Payment Details
5: Shipping Charges
Fig.6.2.3 Collaboration Diagram for Online Customer
RGIT, MUMBAI. Page 24 Department of MCA.
Object Oriented Modeling and Design ONLINE SHOPPING CART
SYSTEM
:Online Customer
Shopping
system
Cart
system
Ordering
system
1: Logiin
9: Logout
2: Add item
3: Add category
7: Delete item
8:Delete category
4: Add user
5: Delete user
6:Change password
Fig.6.2.4 Collaboration Diagram for Online Administrator
RGIT, MUMBAI. Page 25 Department of MCA.
Object Oriented Modeling and Design ONLINE SHOPPING CART
SYSTEM
7. Statechart Diagram:
The name of the diagram itself clarifies the purpose of the diagram and other details. It
describes different states of a component in a system. The states are specific to a
component/object of a system.
A Statechart diagram describes a state machine. Now to clarify it state machine can be
defined as a machine, which defines different states of an object, and these states are
controlled by external or internal events.
transaction Processed
Member
Logging
Verifying
Re-Logging
Transaction
Performing
Printing
Ticket
Reserving
Accessing the
account
managing
account
Credit card
Processing
Cancelling
Member Login
Member Relogin
Invalid >3 times
Invalid Login
Valid login
Member Access
Perform Reservation
Perform cancellation
Process credit card details
Process credit card details
Transaction Processing
Fig.7.1 State Chart diagram for Online Shopping System
RGIT, MUMBAI. Page 26 Department of MCA.
Object Oriented Modeling and Design ONLINE SHOPPING CART
SYSTEM
buy the item
Searching Selecting
Buying
Pay bill
Register
registered customer
new customer
more items buy item
item selection over
Fig7.2 State diagram for customer.
RGIT, MUMBAI. Page 27 Department of MCA.
Object Oriented Modeling and Design ONLINE SHOPPING CART
SYSTEM
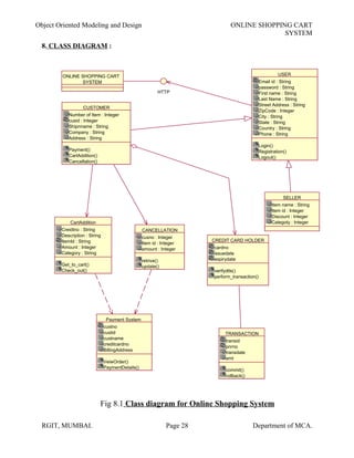
8. CLASS DIAGRAM :
Fig 8.1 Class diagram for Online Shopping System
RGIT, MUMBAI. Page 28 Department of MCA.
TRANSACTION
transid
pnrno
transdate
amt
commit()
rollback()
Payment System
custno
custid
custname
creditcardno
BillingAddress
VeiwOrder()
PaymentDetails()
ONLINE SHOPPING CART
SYSTEM
HTTP
CartAddition
Creidtno : String
Description : String
ItemId : String
Amount : Integer
Category : String
Get_to_cart()
Check_out()
CANCELLATION
cusno : Integer
Item id : Integer
amount : Integer
retrive()
update()
CREDIT CARD HOLDER
cardno
issuedate
expirydate
verifydtls()
perform_transaction()
CUSTOMER
Number of Item : Integer
cusid : Integer
Shipnname : String
Company : String
Address : String
Payment()
CartAddition()
Cancellation()
USER
Email id : String
password : String
First name : String
Last Name : String
Street Address : String
ZipCode : Integer
City : String
State : String
Country : String
Phone : String
Login()
Registration()
Logout()
SELLER
Item name : String
Item id : Integer
Discount : Integer
Categoty : Integer
Object Oriented Modeling and Design ONLINE SHOPPING CART
SYSTEM
9.Implementation Diagram.
9.1Component Diagram :
Component diagrams are different in terms of nature and behavior. Component diagrams
are used to model physical aspects of a system.
Physical aspects are the elements like executables, libraries, files, documents etc that
resides in a node. So component diagrams are used to visualize the organization and
relationships among components in a system. These diagrams are also used to make executable
systems.
Description of the component diagram for online shopping system is as follows :
Data base server contains all the database tables. It contains Administrator, Registered
Customer, Seller, Item and Payment.
Application server contains Access classes package and Business classes package and view
layer classes, i.e. view classes package.
Clients are the nodes having no processing capabilities. Only browser is there on this node
to send a request
RGIT, MUMBAI. Page 29 Department of MCA.
Object Oriented Modeling and Design ONLINE SHOPPING CART
SYSTEM
Payment
View Classes
Home Page
Login
Form
Searching
Form
Registration
Form
Updation
Form
Ordering
Form
Payment
form
Business Classes
Registered
Customer
Seller
Administrator
Access Classes
Access
Database
Component Diagram :
RGIT, MUMBAI. Page 30 Department of MCA.
Object Oriented Modeling and Design ONLINE SHOPPING CART
SYSTEM
9.2 Deployment Diagram :
Deployment diagrams are used to visualize the topology of the physical components
of a system where the software components are deployed.
So deployment diagrams are used to describe the static deployment view of a system.
Deployment diagrams consist of nodes and their relationships.
.
Application Server.exe
Data Base
Server
Application
Server
Client
Client
Client
<<Private Network>>
<<Private Network>>
<<Private Network>>
<<LAN>>
Oracle Server
Fig 9..2 Deployment diagram for Online Shopping System.
RGIT, MUMBAI. Page 31 Department of MCA.

Online shopping cart system file

  • 1.
    Object Oriented Modelingand Design ONLINE SHOPPING CART SYSTEM CONTENTS : Page No. 1. SCOPE 1 1.1 AUDIENCE 1.2 ORGANISATION 1.3 APPLICABLE DOCUMENTS 2. SOFTWARE REQUIREMENT SPECIFICATION 2 3. FUNCTIONAL MODEL 3 4. ACTIVITY DIAGRAM 8 5. USE CASE DIAGRAM 11 6. INTERACTION DIAGRAM 6.1.1 SEQUENCE DIAGRAM 19 6.1.2 COLLABORATION DIAGRAM 23 7. STATE CHART DIAGRAM 26 8. CLASS DIAGRAM 28 9. IMPLEMENTATION DIAGRAM 9.1 COMPONENT DIAGRAM 29 9.2 DEPLOYMENT DIAGRAM 31 RGIT, MUMBAI. Page 1 Department of MCA.
  • 2.
    Object Oriented Modelingand Design ONLINE SHOPPING CART SYSTEM 1. Scope : The following subsections describe the scope of the fast food outlet system in terms of its audience, organization, and applicable documents 1.1 Audience : Customers, Administrators, Sellers. 1.2 Organization : ONLINE SHOPPING CART SYSTEM 1.3 Applicable Documents : The following documents provide information necessary to understand this documentation: RGIT, MUMBAI. Page 2 Department of MCA.
  • 3.
    Object Oriented Modelingand Design ONLINE SHOPPING CART SYSTEM 2 Software Requirement Specification:  System Abstract – The Online Shopping Cart system facilitates the Customer to view the Items Products, inquire about the item details, availability of seats and many more. The major functionality of system is to allow the user to book and cancels the flights as per user requirements. It also provides the administrator or manager to modify existing flights or to introduce a new flight’s in the schedule.  Major features provided by the system are : 1. Customer The system allows the user or member to perform flight qnuiry including flight scheduling, seats availability status, fare details, etc. 2. Administrator It allows the customer to register in order to give the services to its member . 3. Online shopping system The system allows the member to order the product as per his/her requirements. The customer is prompt to enter the customer details and credit card details. The member then receives the unique cart number . 4. Product Listing This process gives the details about the purchasing process made by the customer at the details of the shipping and taxes involved with the cost 5. Administrator The administrator module of the system allows the admin/manager to manage the products item It provides the admin /manger to modify or change the existing items or to introduce a new items. Apart from modifying the category it also allow the admin/manager to take the taxes and include the shipping charges along with the h/w s/w and service requirements. RGIT, MUMBAI. Page 3 Department of MCA.
  • 4.
    Object Oriented Modelingand Design ONLINE SHOPPING CART SYSTEM 3. Functional Model. Fig 3.1 Data Flow Diagram for Online Shopping Cart Software RGIT, MUMBAI. Page 4 Department of MCA.
  • 5.
    Object Oriented Modelingand Design ONLINE SHOPPING CART SYSTEM Fig 3.2 Data Flow Diagram for Product Listing RGIT, MUMBAI. Page 5 Department of MCA.
  • 6.
    Object Oriented Modelingand Design ONLINE SHOPPING CART SYSTEM Fig 2.3 Fig : 3.3Data Flow Diagram for Administrator. RGIT, MUMBAI. Page 6 Department of MCA.
  • 7.
    Object Oriented Modelingand Design ONLINE SHOPPING CART SYSTEM Fig Fig: Data Flow Diagram for Secure Gateway Provider. RGIT, MUMBAI. Page 7 Department of MCA.
  • 8.
    Object Oriented Modelingand Design ONLINE SHOPPING CART SYSTEM 4. Activity Diagram. • An Activity diagram is a visual representation of any system's activities and flows of data or decisions between activities. • Activity diagrams provide a very broad view of a business process. • They represent the dynamics of a system. • They are flow charts that are used to show the work flow of a system. • They show the flow of control from activity to activity in the system. • They show what activities can be done in parallel, and any alternative paths through the flow. • Purpose • Model business workflows • Model operations • Activity diagrams commonly contain • Activity states and action states • Transitions • Objects Action States and Activity States • Action states are atomic and cannot be decomposed • Work of the action state is not interrupted. • Activity states can be further decomposed • Their activity being represented by other activity diagrams • They may be interrupted • Represented in UML by a rounded rectangle. • Activity represents the performance of some behavior in the work flow. Transitions • Transitions are used to show the passing of the flow of control from activity to activity. They are typically triggered by the completion of the behavior in the originating activity. • When the action or activity of a state completes, flow of control passes immediately to the next action or activity state RGIT, MUMBAI. Page 8 Department of MCA.
  • 9.
    Object Oriented Modelingand Design ONLINE SHOPPING CART SYSTEM • A flow of control has to start and end at some place initial state -- a solid ball stop state -- a solid ball inside a circle Branching • When modeling the workflow of a system, it is often necessary to show where the flow of control branches based on a decision point. • The transition from a decision point contain a guard condition. • The guard condition is used to determine which path from the decision point is taken. • Decisions along with their guard conditions allow you to show alternative paths through a work flow. • A branch specifies alternate paths taken based on some Boolean expression • A branch may have one incoming transition and two or more outgoing ones Synchronization Bars • In a workflow there are typically some activities that may be done in parallel. • A synchronization bar allows you to specify what activities may be done concurrently. • A synchronization bar may have – many incoming transition and one outgoing transition, or – one incoming transition and many outgoing transitions. • It is use to specify the forking and joining of parallel flows of control • A synchronization bar is rendered as a thick horizontal or vertical line • A fork may have one incoming transitions and two or more outgoing transitions – each transition represents an independent flow of control – conceptually, the activities of each of outgoing transitions are concurrent • either truly concurrent (multiple nodes) • or sequential yet interleaved (one node) RGIT, MUMBAI. Page 9 Department of MCA.
  • 10.
    Object Oriented Modelingand Design ONLINE SHOPPING CART SYSTEM • A join may have two or more incoming transitions and one outgoing transition – above the join, the activities associated with each of these paths continues in parallel – at the join, the concurrent flows synchronize – each waits until all incoming flows have reached the join, at which point one flow of control continues on below the join RGIT, MUMBAI. Page 10 Department of MCA.
  • 11.
    Object Oriented Modelingand Design ONLINE SHOPPING CART SYSTEM view the product customer visit faq Item not found want to purchase? no yes product avilable in india? no yes go through the product details are u member? Login Register yes no shopping cart is assigned to customer item get added to shopping cart confirm the shopp... generate purchase details payment details yes payment on delivery getway system activated no yes paying by creditcard? no yes want to purchase? final bill no varification of customer? yes Fill feedback yes signout no want to fill feedback? Cancel Product no yes do you want to cancel the product? no RGIT, MUMBAI. Page 11 Department of MCA. Fig 4.1 Activity Diagram :
  • 12.
    Object Oriented Modelingand Design ONLINE SHOPPING CART SYSTEM 5. Use-Case Diagram. • The use-case concept was introduced by Ivar Jacobson in the object-oriented software engineering (OOSE) method. • A use-case diagram is a graph of actors, a set of use cases enclosed by a system boundary, communication (participation) associations between the actors and the use cases, and generalization among the cases. • Use case diagrams show how users interact with the system. • Use case diagrams describe what a system does from the standpoint of an external observer. The emphasis is on what a system does rather than how. • Use case diagrams are closely connected to scenarios. A scenario is an example of what happens when someone interacts with the system. Here is a scenario for a medical clinic. "A patient calls the clinic to make an appointment for a yearly checkup. The receptionist finds the nearest empty time slot in the appointment book and schedules the appointment for that time slot. " • Used during requirements elicitation to represent external behavior • Actors represent roles, that is, a type of user of the system • Use cases represent a sequence of interaction for a type of functionality • The use case model is the set of all use cases. It is a complete description of the functionality of the system and its environment Actors • An actor models an external entity which communicates with the system: oUser oExternal system oPhysical environment • An actor has a unique name and an optional description. • Examples: • Passenger: A person in the train • GPS satellite: Provides the system with GPS coordinates Use Cases A use case represents a class of functionality provided by the system as an event flow. A use case consists of: • Unique name • Participating actors • Pre-conditions • Entry conditions (triggers) • Flow of events • Exit conditions (success ‘guarantees’) RGIT, MUMBAI. Page 12 Department of MCA. Customer Item Purchased
  • 13.
    Object Oriented Modelingand Design ONLINE SHOPPING CART SYSTEM • Special requirements The Use Case diagram for whole system is as shown in fig 5.3 The <<extend>> Relationship • <<extend>> relationships represent exceptional or seldom invoked cases. • The exceptional event flows are factored out of the main event flow for clarity. • Use cases representing exceptional flows can extend more than one use case. • The direction of a <<extend>> relationship is to the extended use case The <<include>> Relationship • An <<include>> relationship represents behavior that is factored out of the use case. • An <<include>> represents behavior that is factored out for reuse, not because it is an exception. • The direction of a <<include>> relationship is to the using use case (unlike <<extend>> relationships). Fig :5.1 Use Case Diagram RGIT, MUMBAI. Page 13 Department of MCA. Select shipping address Add shipping address Add Credit card type Add Credit card number Add credit card Add Expiration date Choose shipping type Online customer Select credit card <<include>> <<include>> <<include> > <<include>> <<include>> <<include>>
  • 14.
    Object Oriented Modelingand Design ONLINE SHOPPING CART SYSTEM <<include>> Pay Bill Prepare Bill Validate Customer Administrator Update Items Register Customer Customer Search Item Registered Customer Buy Item <<include>> <<include>> <<include>> Fig 5.2 Use case Diagram RGIT, MUMBAI. Page 14 Department of MCA.
  • 15.
    Object Oriented Modelingand Design ONLINE SHOPPING CART SYSTEM USE CASE DESCRIPTION : Actors: 2.1 New Customers 2.2 Registered Customer 2.3 Administrator Use cases: 1. Search Item 2. Register Item 3. Buy Item 4. Update Item 1. Search Item Any user can search the item. User can search the item by name or company. 2. Register Customer To buy the item, the customer has to be a registered customer. This process is used to register a customer. 3. Buy Item A registered customer can buy a item using this process. This process include search item, validate customer, prepare bill, pay bill. RGIT, MUMBAI. Page 15 Department of MCA.
  • 16.
    Object Oriented Modelingand Design ONLINE SHOPPING CART SYSTEM Use Case Table Use case ID 1 Use case name View shopping cart Actor Online customer Pre-condition Open the website Post-condition Search for product Flow of events open the website of online shopping cart Use case ID 2 Use case name Search for product Actor Online customer Pre-condition View shopping cart Post-condition Select the product Flow of events Open the website, search the product from list Use case ID 3 Use case name Create new user Actor Online customer Pre-condition Select the product Post-condition Select credit card Flow of events Open the website, search the product from list, select the product, create new user RGIT, MUMBAI. Page 16 Department of MCA.
  • 17.
    Object Oriented Modelingand Design ONLINE SHOPPING CART SYSTEM Use case ID 4 Use case name Purchase item Actor Online customer Pre-condition Select credit card Post-condition Review order information Flow of events Open the website, search the product from list, select the product, create new user, select credit card, purchase the selected item Use case ID 5 Use case name Login as registered user Actor Online seller and online customer Pre-condition Open the website Post-condition Sell or purchase the product Flow of events Open the website, Login as registered user Use case ID 6 Use case name Item registration Actor Online seller Pre-condition Login into the shopping cart system Post-condition Confirm the registration Flow of events Open the website, Login as registered user, register the item into system RGIT, MUMBAI. Page 17 Department of MCA.
  • 18.
    Object Oriented Modelingand Design ONLINE SHOPPING CART SYSTEM Use case ID 7 Use case name Change the information Actor administrator Pre-condition Login into the system as administrator Post-condition Update the system Flow of events Open the website, Login as administrator, make changes in the information Use case ID 8 Use case name Block users Actor administrator Pre-condition Select the user Post-condition Update the system Flow of events Open the website, Login as administrator, select the user, block the user Use case ID 9 Use case name Inform the deal to seller Actor Online Seller and shopping cart system Pre-condition Check the availability of item Post-condition Make a deal Flow of events Open the website, login as shopping cart system , seller sell the item to shopping cart system, inform the deal to seller RGIT, MUMBAI. Page 18 Department of MCA.
  • 19.
    Object Oriented Modelingand Design ONLINE SHOPPING CART SYSTEM fig 5.3. Use case diagram for Online Shopping System 6. UML Interaction Diagram 6.1 Sequence Diagram : RGIT, MUMBAI. Page 19 Department of MCA. Register Item Search for product Choose shipping type Select credit card Purchase item Review order confirmation View shopping cart Add item to shopping cart Login as registered user Online seller Shopping Cart system Inform the deal to seller Block users Administrator Change item informationOnline Customer Create new user
  • 20.
    Object Oriented Modelingand Design ONLINE SHOPPING CART SYSTEM user Shopping cart system Administrator User Login user name & password gives the details give access to member Fig.6.1.1 Sequence Diagram for User registeration : Online seller Administrator Item Registration Log out(); Fig.6.1.2 Sequence Diagram for Seller registeration RGIT, MUMBAI. Page 20 Department of MCA.
  • 21.
    Object Oriented Modelingand Design ONLINE SHOPPING CART SYSTEM Cart item : Online Customer Shopping cart Process order Order summary Logout Adds Item Gets Item Product Details Taxes Processes Add the products Taxes Displays the Orderd ItemDisplays the ordered item ConfirmsConfirms CheckoutChecks Out Processes Payment Details Shipping Charges Fig.6.1.3 Sequence Diagram for Online Customer RGIT, MUMBAI. Page 21 Department of MCA.
  • 22.
    Object Oriented Modelingand Design ONLINE SHOPPING CART SYSTEM :Online Customer Shopping system Cart system Ordering system Login Add item Add category Add user Delete user Change password Delete item Delete category Logout Fig.6.1.4 Sequence Diagram for Online Administrator RGIT, MUMBAI. Page 22 Department of MCA.
  • 23.
    Object Oriented Modelingand Design ONLINE SHOPPING CART SYSTEM 6.2 Collaboration diagrams: They are also interaction diagrams. They convey the same information as sequence diagrams, but they focus on object roles instead of the times that messages are sent. In a sequence diagram, object roles are the vertices and messages are the connecting links. • Collaboration diagrams show (used to model) how objects interact and their roles. • They are very similar to sequence diagrams. Actually they are considered as a cross between class and sequence diagram. • Sequence Diagrams are arranged according to Time. • Collaboration Diagrams represent the structural organization of object. • [Both sequence and collaboration diagrams are called interaction diagrams] • Forms a context for interactions o May realize use cases o May be associated with operations o May describe the static structure of classes • Collaboration diagrams contain the following: o Class roles (subsystems/objects/classes/actors/ external systems) as before. o Association roles (pathways or links over which messages flow) o Message flows (messages sent between class roles) user Shopping cart system Administrator User Login user name & passwordgives detail give access to member 1: 4: 2:3: Fig.6.2.1 Collaboration Diagram for User registration RGIT, MUMBAI. Page 23 Department of MCA.
  • 24.
    Object Oriented Modelingand Design ONLINE SHOPPING CART SYSTEM : Online seller Administrator Item registration log out(); 1: 2: Fig.6.2.2Collaboration Diagram for Seller registeration : Online customer Shopping cart Logout Order summary Process order Cart item 1: Adds Item 11: Checkout 2: Gets Item 9: Displays the Orderd Item 10: Confirms 3: Product Details 4: Add the products 6: Taxes 8: Processes 7: Payment Details 5: Shipping Charges Fig.6.2.3 Collaboration Diagram for Online Customer RGIT, MUMBAI. Page 24 Department of MCA.
  • 25.
    Object Oriented Modelingand Design ONLINE SHOPPING CART SYSTEM :Online Customer Shopping system Cart system Ordering system 1: Logiin 9: Logout 2: Add item 3: Add category 7: Delete item 8:Delete category 4: Add user 5: Delete user 6:Change password Fig.6.2.4 Collaboration Diagram for Online Administrator RGIT, MUMBAI. Page 25 Department of MCA.
  • 26.
    Object Oriented Modelingand Design ONLINE SHOPPING CART SYSTEM 7. Statechart Diagram: The name of the diagram itself clarifies the purpose of the diagram and other details. It describes different states of a component in a system. The states are specific to a component/object of a system. A Statechart diagram describes a state machine. Now to clarify it state machine can be defined as a machine, which defines different states of an object, and these states are controlled by external or internal events. transaction Processed Member Logging Verifying Re-Logging Transaction Performing Printing Ticket Reserving Accessing the account managing account Credit card Processing Cancelling Member Login Member Relogin Invalid >3 times Invalid Login Valid login Member Access Perform Reservation Perform cancellation Process credit card details Process credit card details Transaction Processing Fig.7.1 State Chart diagram for Online Shopping System RGIT, MUMBAI. Page 26 Department of MCA.
  • 27.
    Object Oriented Modelingand Design ONLINE SHOPPING CART SYSTEM buy the item Searching Selecting Buying Pay bill Register registered customer new customer more items buy item item selection over Fig7.2 State diagram for customer. RGIT, MUMBAI. Page 27 Department of MCA.
  • 28.
    Object Oriented Modelingand Design ONLINE SHOPPING CART SYSTEM 8. CLASS DIAGRAM : Fig 8.1 Class diagram for Online Shopping System RGIT, MUMBAI. Page 28 Department of MCA. TRANSACTION transid pnrno transdate amt commit() rollback() Payment System custno custid custname creditcardno BillingAddress VeiwOrder() PaymentDetails() ONLINE SHOPPING CART SYSTEM HTTP CartAddition Creidtno : String Description : String ItemId : String Amount : Integer Category : String Get_to_cart() Check_out() CANCELLATION cusno : Integer Item id : Integer amount : Integer retrive() update() CREDIT CARD HOLDER cardno issuedate expirydate verifydtls() perform_transaction() CUSTOMER Number of Item : Integer cusid : Integer Shipnname : String Company : String Address : String Payment() CartAddition() Cancellation() USER Email id : String password : String First name : String Last Name : String Street Address : String ZipCode : Integer City : String State : String Country : String Phone : String Login() Registration() Logout() SELLER Item name : String Item id : Integer Discount : Integer Categoty : Integer
  • 29.
    Object Oriented Modelingand Design ONLINE SHOPPING CART SYSTEM 9.Implementation Diagram. 9.1Component Diagram : Component diagrams are different in terms of nature and behavior. Component diagrams are used to model physical aspects of a system. Physical aspects are the elements like executables, libraries, files, documents etc that resides in a node. So component diagrams are used to visualize the organization and relationships among components in a system. These diagrams are also used to make executable systems. Description of the component diagram for online shopping system is as follows : Data base server contains all the database tables. It contains Administrator, Registered Customer, Seller, Item and Payment. Application server contains Access classes package and Business classes package and view layer classes, i.e. view classes package. Clients are the nodes having no processing capabilities. Only browser is there on this node to send a request RGIT, MUMBAI. Page 29 Department of MCA.
  • 30.
    Object Oriented Modelingand Design ONLINE SHOPPING CART SYSTEM Payment View Classes Home Page Login Form Searching Form Registration Form Updation Form Ordering Form Payment form Business Classes Registered Customer Seller Administrator Access Classes Access Database Component Diagram : RGIT, MUMBAI. Page 30 Department of MCA.
  • 31.
    Object Oriented Modelingand Design ONLINE SHOPPING CART SYSTEM 9.2 Deployment Diagram : Deployment diagrams are used to visualize the topology of the physical components of a system where the software components are deployed. So deployment diagrams are used to describe the static deployment view of a system. Deployment diagrams consist of nodes and their relationships. . Application Server.exe Data Base Server Application Server Client Client Client <<Private Network>> <<Private Network>> <<Private Network>> <<LAN>> Oracle Server Fig 9..2 Deployment diagram for Online Shopping System. RGIT, MUMBAI. Page 31 Department of MCA.