Daniel AparicioAlberto SánchezSergio MorenoNOMBRES REALS
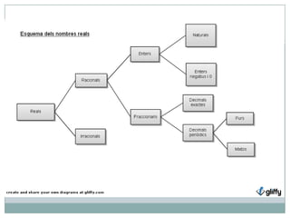
Els nombres realsTant els nombres racionals com els irracionals són nombres reals.Els nombres reals omplen per complet la recta numèrica o recta real. El conjunt dels nombres reals és un conjunt ordenat.Si a i b representen dos nombres reals i a < b, es compleix que b – a > 0Nombres irracionals
PROPIETATS DE LES POTÈNCIES I LES ARRELSPotències:   -                                                    -   -                                                    -   -   -    -
PROPIETATS DE LES POTÈNCIES I LES ARRELSArrels:  -   -   -   -
OperacionsambarrelsMultiplicacions i divisionsd’arrels    Si trobem que en la suma de dues o mes arrelselsradicantssónelsmateixos,noméstenim que sumar  els números que es trobenfora de les arrels, tal i com es potveure en el següentexemple:Peròa vegadestrobem que tenen un radicantdiferent o que el factor comúdelsradicants no ésmoltevidentllavors , si descomposem les arrels i apliquem les propietatsd’aquestespodrem solucionar l’enunciat,tal i com es veu en el següentexemple:
OperacionsambarrelsMultiplicacions i divisionsd'arrelsPodem multiplicar o dividir arrelsamb el mateixindex, en canvi si són de diferentindextenimduesopcions per resoldreles.1-Les expressem en forma de potencia i busquem les fraccionsequivalents de mateix denominador per elsexponents2-Aplicant la propietatfonamental de les arrels.A continuació dos exemples de multiplicació i divisiód’arrels en forma de potencies:
OperacionsambarrelsRacionalització de denominadorsEs posible que enstrobemamb una fracció que te una arrel en el denominador, llavorshem de racionalitzar la fracció i després simplificarla per dur a terme el problema correctamentPer racionalitzar, el que hem de fer es multiplicar tant el denominador i el numerador de la fracció per el denomindard’aquesta.Tal i com es veu en elssegüentsexemples:

Nombres reals

  • 1.
  • 2.
    Els nombres realsTantels nombres racionals com els irracionals són nombres reals.Els nombres reals omplen per complet la recta numèrica o recta real. El conjunt dels nombres reals és un conjunt ordenat.Si a i b representen dos nombres reals i a < b, es compleix que b – a > 0Nombres irracionals
  • 4.
    PROPIETATS DE LESPOTÈNCIES I LES ARRELSPotències: - - - - - - -
  • 5.
    PROPIETATS DE LESPOTÈNCIES I LES ARRELSArrels: - - - -
  • 6.
    OperacionsambarrelsMultiplicacions i divisionsd’arrels Si trobem que en la suma de dues o mes arrelselsradicantssónelsmateixos,noméstenim que sumar els números que es trobenfora de les arrels, tal i com es potveure en el següentexemple:Peròa vegadestrobem que tenen un radicantdiferent o que el factor comúdelsradicants no ésmoltevidentllavors , si descomposem les arrels i apliquem les propietatsd’aquestespodrem solucionar l’enunciat,tal i com es veu en el següentexemple:
  • 7.
    OperacionsambarrelsMultiplicacions i divisionsd'arrelsPodemmultiplicar o dividir arrelsamb el mateixindex, en canvi si són de diferentindextenimduesopcions per resoldreles.1-Les expressem en forma de potencia i busquem les fraccionsequivalents de mateix denominador per elsexponents2-Aplicant la propietatfonamental de les arrels.A continuació dos exemples de multiplicació i divisiód’arrels en forma de potencies:
  • 8.
    OperacionsambarrelsRacionalització de denominadorsEsposible que enstrobemamb una fracció que te una arrel en el denominador, llavorshem de racionalitzar la fracció i després simplificarla per dur a terme el problema correctamentPer racionalitzar, el que hem de fer es multiplicar tant el denominador i el numerador de la fracció per el denomindard’aquesta.Tal i com es veu en elssegüentsexemples: