365 Online News System
 Online news System allows customers to read up to date
news related to many fields like Entertainment,
National, International, Business, Bollywood
,Hollywood, Politics, Sports, Education etc.
 without any payment or login .He can also contact us to
give suggestions and can also give us feedback related to
our site .
 New News can be added or post only by the admin and
only admin have the right to update or delete any News.
 Admin have the right to give authority to other for News
update, add or Delete.
This project is going to be developed with main objectives
behind this.
 The main objective of e-NEWS is that to provide the all
type of instant and important news related to business,
world, India, World Sports, Education etc.
 Those people who don’t have time to read the
newspaper and always linked with internet can get more
informative .
 Publish news about local region, town, city, state,
national and inter-national.
 End user can upload news from any where at any time
through web, mobile, tablets, etc. with registered their
login id & password.
 Professionally publish online news publication,
corporate press releases, or manage other content
without technical expertise
Complete database management
 Database security
 Effective database management
 Transaction managements
 Maintain addition or deletion in any category
Web base system
 Easy and fast response
 Flexible to access.
 Provides details efficiently
System should be user friendly
 User friendly interface.
 Availability of multiple categorized News at one place at
same time.
 Upload and manage more than one News in one session.
 Any time any news related to different fields will be
available.
 This portal is open to public and end user or customer can
come here and browse the desired news.
 You don't have to wait for newspaper in morning.
 Any time any news related to different fields will be
available.
 We are developing an admin panel where our reputed
clients can check day wise uploads, editing happen by
authorized users.
 We are uploading the news of all categories
happen in the world and it will be maintained by
using database and real time algorithms.
 In which authorized user would add news on the
website.
At Developer End
 Processor : Intel Core 2 Duo(similar or Above)
 RAM : 1 GB or More
 Storage Capacity : 10 GB or More
At End User
 Processor : Intel Pentium 4(similar or Above)
 RAM : 256 MB or More
AT Developer End
 Front-end : PHP Version (5.3.9), JavaScript, HTML4,
CSS.
 Back-end :MySQL Version (5.5.20).
 OS : Window XP or above, Linux or any other
 Other tools : Wamp Server Version (2.2), Word Press,
Photoshop, Dream Weaver, Notepad++, SEO (Search
Engine Optimization), Microsoft Word, Rational Rose.
AT End User
 Any Latest Web Enabled Browser.
 Window XP or above, Linux or any other.
 Admin
 User Module
 Registration Module
 Guest section
 Contact Us Module
 Search Module
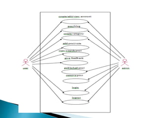
 A use case diagram at its simplest is a representation
of a user's interaction with the system and depicting
the specifications of a use case.
 A use case diagram can portray the different types
of users of a system and the various ways that they
interact with the system.
 This type of diagram is typically used in conjunction
with the textual use case and will often be
accompanied by other types of diagrams as well.
0 Level DFD:
 This Level of DFD shows that what input is coming
and what processing happens and what are the
output results.
 As in this web application user enter and surf this
web application and get the result as post an
searching of items, giving the feedback.
O Level DFD-
365 News System Home Page-
 Once source code has been generated, software must be tested to
uncover as many errors as possible before delivery to the client. Which
is a very important to work the system successfully and achieve high
quality of software. Testing includes designing a series of test cases that
have a high likelihood of finding errors by applying software-testing
techniques.
 Software testing is a critical component of the software engineering
process. It is an element of software quality assurance (SQA).
 System testing makes logical assumptions that if all the parts of the
system are correct, the goal will be successfully achieved. The system
should be checked logically. Validations and cross checks should be
there. Avoid duplications of records that cause redundancy of data.
 In the web based application smallest testable unit is
Web page itself. So the web pages of the site are to
be unit tested.
 Each web page contains content, navigational links,
and processing elements (scripts, event handlers,
etc.) .The testing will be driven by the content
processing, and links contained in the site.
White box testing is testing case design method that
uses the control structure of the procedural design
test cases.
Integration Testing
In integration testing, the different units of the
system are integrated together to form the complete
system and this type of testing checks the system as
whole to ensure that it is doing what is supposed to
do.
 The uncovered weaknesses that were not found in
earlier tests are removed in system testing.
 The system is corrected such away that it does not
affect the forced system failure.
 This testing is done with low volume of transaction
based on live data. Finally the total system is also
tested to ensure that no data are lost.
Online news 365

Online news 365

  • 1.
  • 3.
     Online newsSystem allows customers to read up to date news related to many fields like Entertainment, National, International, Business, Bollywood ,Hollywood, Politics, Sports, Education etc.  without any payment or login .He can also contact us to give suggestions and can also give us feedback related to our site .  New News can be added or post only by the admin and only admin have the right to update or delete any News.  Admin have the right to give authority to other for News update, add or Delete.
  • 4.
    This project isgoing to be developed with main objectives behind this.  The main objective of e-NEWS is that to provide the all type of instant and important news related to business, world, India, World Sports, Education etc.  Those people who don’t have time to read the newspaper and always linked with internet can get more informative .  Publish news about local region, town, city, state, national and inter-national.
  • 5.
     End usercan upload news from any where at any time through web, mobile, tablets, etc. with registered their login id & password.  Professionally publish online news publication, corporate press releases, or manage other content without technical expertise
  • 6.
    Complete database management Database security  Effective database management  Transaction managements  Maintain addition or deletion in any category
  • 7.
    Web base system Easy and fast response  Flexible to access.  Provides details efficiently System should be user friendly  User friendly interface.  Availability of multiple categorized News at one place at same time.  Upload and manage more than one News in one session.  Any time any news related to different fields will be available.
  • 8.
     This portalis open to public and end user or customer can come here and browse the desired news.  You don't have to wait for newspaper in morning.  Any time any news related to different fields will be available.  We are developing an admin panel where our reputed clients can check day wise uploads, editing happen by authorized users.
  • 9.
     We areuploading the news of all categories happen in the world and it will be maintained by using database and real time algorithms.  In which authorized user would add news on the website.
  • 10.
    At Developer End Processor : Intel Core 2 Duo(similar or Above)  RAM : 1 GB or More  Storage Capacity : 10 GB or More At End User  Processor : Intel Pentium 4(similar or Above)  RAM : 256 MB or More
  • 11.
    AT Developer End Front-end : PHP Version (5.3.9), JavaScript, HTML4, CSS.  Back-end :MySQL Version (5.5.20).  OS : Window XP or above, Linux or any other  Other tools : Wamp Server Version (2.2), Word Press, Photoshop, Dream Weaver, Notepad++, SEO (Search Engine Optimization), Microsoft Word, Rational Rose. AT End User  Any Latest Web Enabled Browser.  Window XP or above, Linux or any other.
  • 12.
     Admin  UserModule  Registration Module  Guest section  Contact Us Module  Search Module
  • 13.
     A usecase diagram at its simplest is a representation of a user's interaction with the system and depicting the specifications of a use case.  A use case diagram can portray the different types of users of a system and the various ways that they interact with the system.  This type of diagram is typically used in conjunction with the textual use case and will often be accompanied by other types of diagrams as well.
  • 16.
    0 Level DFD: This Level of DFD shows that what input is coming and what processing happens and what are the output results.  As in this web application user enter and surf this web application and get the result as post an searching of items, giving the feedback.
  • 17.
  • 21.
    365 News SystemHome Page-
  • 27.
     Once sourcecode has been generated, software must be tested to uncover as many errors as possible before delivery to the client. Which is a very important to work the system successfully and achieve high quality of software. Testing includes designing a series of test cases that have a high likelihood of finding errors by applying software-testing techniques.  Software testing is a critical component of the software engineering process. It is an element of software quality assurance (SQA).  System testing makes logical assumptions that if all the parts of the system are correct, the goal will be successfully achieved. The system should be checked logically. Validations and cross checks should be there. Avoid duplications of records that cause redundancy of data.
  • 28.
     In theweb based application smallest testable unit is Web page itself. So the web pages of the site are to be unit tested.  Each web page contains content, navigational links, and processing elements (scripts, event handlers, etc.) .The testing will be driven by the content processing, and links contained in the site.
  • 29.
    White box testingis testing case design method that uses the control structure of the procedural design test cases. Integration Testing In integration testing, the different units of the system are integrated together to form the complete system and this type of testing checks the system as whole to ensure that it is doing what is supposed to do.
  • 30.
     The uncoveredweaknesses that were not found in earlier tests are removed in system testing.  The system is corrected such away that it does not affect the forced system failure.  This testing is done with low volume of transaction based on live data. Finally the total system is also tested to ensure that no data are lost.