JIMMAUNIVERSITY
COLLEGE OFNATURALSCIENCE
DEPARTMENTOFCHEMISTRY
PRESENTATION
ON
OVERVIEW OF METHODS OF SYNTHESIS OF NANOPARTICLES
By YABISRA TSEGA Id Rm 0651/15-0
Submitted to: GUTA GUNFA(PhD)
May 2023
Jimma , Ethiopia
Factors affecting the synthesis of nanoparticles
 Temperature
 Pressure
 Time
 Particle size and shape
 Cost of preparation
 Pore size
Synthesis approaches
A)Top-down approach
 The methods begin with larger particles which are reduced to nanoparticles after a sequence of
operations performed over them.
 The main shortcomings of these methods are that they involve large installations and huge capital is
required for set up.
 The methods are quite expensive and not suitable for large-scale production.
 The method is suitable for laboratory experimentation.
 The top-down approach uses initial macroscopic structures.
Methods in top-down approach:
Physical vapor deposition.
Chemical vapor deposition
Ion implantation
Electron beam lithography……
CONT.
B) Bottom-up approach
 Bottom-up approaches to the production of nanomaterials comprise the miniaturization of
materials constituents to the atomic level with the additional procedure leading to the
development of nanostructures
 The methodology is principally based on the principle of molecular recognition (self-assembly).
 Self-assembly means growing more and more things about one's kind from themselves.
• Methods in a bottom-up approach:
Sol-gel synthesis
Colloidal precipitation
Hydrothermal synthesis
Organometallic chemical route
Electrodeposition
Methods of Synthesis of nanoparticles
• There are three kinds of approaches to the production of nanoparticles. Thes
methods are
A. PHYSICAL METHOD
1. Mechanical Method
2. Pulse Laser Ablation
3. Pulsed Wire Discharge
Method
4. Chemical Vapor
Deposition
5.Laser Pyrolysis
B. Chemical methods
1. Sol-gel Method
2. Sonochemical Synthesis
3. Co-precipitation Method
4. Inert Gas Condensation
Method
5.Hydrothermal Synthesis
C. Biological method
1. Synthesis UsinMicroorganisms
2. Synthesis Using Plant Extracts
3.Synthesis Using Algae
A)Physical methods
1. Mechanical method
 Ball milling Ingenious approaches for the creation of nanoparticles.
 Forms of mills used are planetary, vibratory, rod, and tumbler.
 The container contains hard balls made up of steel or carbide.
 Nanocrystalline Co, Cr, W, and Ag-Fe, are synthesized using this method.
 The ratio of balls to materials is 2:1.
Fig. Ball mill method
CONT.
3. Chemical vapor deposition
 Chemical vapor deposition (CVD) is a vacuum deposition method used to produce high-quality, and
high-performance, solid materials.
 The process is often used in the semiconductor industry to produce thin films.
 Chemical deposition takes advantage of the chemical reaction, where the product self-assembles and
deposits on a suitable substrate.
 Chemical deposition is commonly used for generating thin nanostructured blend films of crystalline
inorganic materials, such as ZnS, Cuse, Ins, CdS, etc.
Fig :chemical vapuor deposition method
Cont.
2. Pulsed wire discharge method
The physical technique to prepare nanoparticles.
Most widely used method for the synthesis of metal nanoparticles.
A metal wire is vaporized by a pulsated current to yield a vapor, which is then cool by ambient
gas to procedure nanoparticles.
Fig: Pulse wire discharge method
B. Chemical methods
1. The sol-gel process is a more chemical method (wet chemical method) for the synthesis of
various nanostructures, especially metal oxide nanoparticles.
• In this method, the molecular precursor (usually metal alkoxide) is dissolved in water or
alcohol and converted to gel by heating and stirring by hydrolysis/alcoholysis.
• It comprises the condensation, hydrolysis, and thermal decompositionof metal alkoxides or
metal precursors in solution.
• A stable solution is formed, known as the sol. Upon hydrolysis or condensation, the gel is
formed with increased viscosity.
cont.
2. Sonochemical synthesis is the process that utilizes the principles of sonochemistry to make
molecules undergo a chemical reaction with the application of powerful ultrasound radiation
(20 kHz–10 MHz).
• Pd-CuO nanohybrids have been effectively invented by the sonochemical fusion with copper
salt in the existence of palladium and water.
• In the existence of palladium and water, switch metal salts could be altered into their
oxides with the help of ultrasound energy.
Fig.5: sonochemical synthesis method
cont.
3. Co-precipitation method
• It is a wet chemical process, also called a solvent displacement method.
• Polymer phase can be synthetic or natural; polymer solvents are ethanol, acetone, hexane,
and nonsolvent polymer.
• Nanoparticlesare produced by rapid diffusion of polymer-solvent into a nonsolvent
polymer phase by mixing the polymer solution at last. Nanoparticles are produced by
interfacial tension at two phases.
Fig.6 : Co-precipitation method
cont.
4. hydrothermal methods. The hydrothermal process is one of the most well-known and
extensively used methods used to produce nanostructured materials.
 In the hydrothermal method, nanostructured materials are attained through a
heterogeneous reaction carried out in an aqueous medium at high pressure and
temperature around the critical point in a sealed vessel.
Hydrothermal and solvothermal methods are generally carried out in closed systems.
 This method has a wide range of advantages over physical and biological methods.
 The nanomaterials generated through hydrothermal synthesis may be unstable at higher
temperature ranges
 Fig.7 : Hydrothermal synthesis
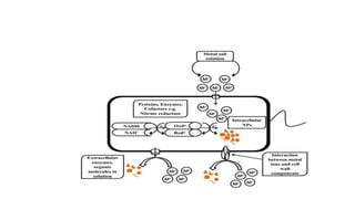
Biological methods
1. Synthesis using microorganisms
 Microorganisms hold great potential for nanoparticle synthesis being cost-effective, eco-
friendly, and avoiding harmful toxic, and harsh chemicals along with the reduced demand
for high energy usage required by physiochemical methods.
 There are two techniques by which nanoparticles can be synthesized from a
microorganism, one is extracellularbiosynthesis and another is intracellular biosynthesis.
Certain microbes are capable of separating metal ions.
New Microsoft PowerPoint Presentation.pptx

New Microsoft PowerPoint Presentation.pptx

  • 1.
    JIMMAUNIVERSITY COLLEGE OFNATURALSCIENCE DEPARTMENTOFCHEMISTRY PRESENTATION ON OVERVIEW OFMETHODS OF SYNTHESIS OF NANOPARTICLES By YABISRA TSEGA Id Rm 0651/15-0 Submitted to: GUTA GUNFA(PhD) May 2023 Jimma , Ethiopia
  • 2.
    Factors affecting thesynthesis of nanoparticles  Temperature  Pressure  Time  Particle size and shape  Cost of preparation  Pore size
  • 3.
    Synthesis approaches A)Top-down approach The methods begin with larger particles which are reduced to nanoparticles after a sequence of operations performed over them.  The main shortcomings of these methods are that they involve large installations and huge capital is required for set up.  The methods are quite expensive and not suitable for large-scale production.  The method is suitable for laboratory experimentation.  The top-down approach uses initial macroscopic structures. Methods in top-down approach: Physical vapor deposition. Chemical vapor deposition Ion implantation Electron beam lithography……
  • 4.
    CONT. B) Bottom-up approach Bottom-up approaches to the production of nanomaterials comprise the miniaturization of materials constituents to the atomic level with the additional procedure leading to the development of nanostructures  The methodology is principally based on the principle of molecular recognition (self-assembly).  Self-assembly means growing more and more things about one's kind from themselves. • Methods in a bottom-up approach: Sol-gel synthesis Colloidal precipitation Hydrothermal synthesis Organometallic chemical route Electrodeposition
  • 5.
    Methods of Synthesisof nanoparticles • There are three kinds of approaches to the production of nanoparticles. Thes methods are A. PHYSICAL METHOD 1. Mechanical Method 2. Pulse Laser Ablation 3. Pulsed Wire Discharge Method 4. Chemical Vapor Deposition 5.Laser Pyrolysis B. Chemical methods 1. Sol-gel Method 2. Sonochemical Synthesis 3. Co-precipitation Method 4. Inert Gas Condensation Method 5.Hydrothermal Synthesis C. Biological method 1. Synthesis UsinMicroorganisms 2. Synthesis Using Plant Extracts 3.Synthesis Using Algae
  • 6.
    A)Physical methods 1. Mechanicalmethod  Ball milling Ingenious approaches for the creation of nanoparticles.  Forms of mills used are planetary, vibratory, rod, and tumbler.  The container contains hard balls made up of steel or carbide.  Nanocrystalline Co, Cr, W, and Ag-Fe, are synthesized using this method.  The ratio of balls to materials is 2:1. Fig. Ball mill method
  • 7.
    CONT. 3. Chemical vapordeposition  Chemical vapor deposition (CVD) is a vacuum deposition method used to produce high-quality, and high-performance, solid materials.  The process is often used in the semiconductor industry to produce thin films.  Chemical deposition takes advantage of the chemical reaction, where the product self-assembles and deposits on a suitable substrate.  Chemical deposition is commonly used for generating thin nanostructured blend films of crystalline inorganic materials, such as ZnS, Cuse, Ins, CdS, etc. Fig :chemical vapuor deposition method
  • 8.
    Cont. 2. Pulsed wiredischarge method The physical technique to prepare nanoparticles. Most widely used method for the synthesis of metal nanoparticles. A metal wire is vaporized by a pulsated current to yield a vapor, which is then cool by ambient gas to procedure nanoparticles. Fig: Pulse wire discharge method
  • 9.
    B. Chemical methods 1.The sol-gel process is a more chemical method (wet chemical method) for the synthesis of various nanostructures, especially metal oxide nanoparticles. • In this method, the molecular precursor (usually metal alkoxide) is dissolved in water or alcohol and converted to gel by heating and stirring by hydrolysis/alcoholysis. • It comprises the condensation, hydrolysis, and thermal decompositionof metal alkoxides or metal precursors in solution. • A stable solution is formed, known as the sol. Upon hydrolysis or condensation, the gel is formed with increased viscosity.
  • 10.
    cont. 2. Sonochemical synthesisis the process that utilizes the principles of sonochemistry to make molecules undergo a chemical reaction with the application of powerful ultrasound radiation (20 kHz–10 MHz). • Pd-CuO nanohybrids have been effectively invented by the sonochemical fusion with copper salt in the existence of palladium and water. • In the existence of palladium and water, switch metal salts could be altered into their oxides with the help of ultrasound energy. Fig.5: sonochemical synthesis method
  • 11.
    cont. 3. Co-precipitation method •It is a wet chemical process, also called a solvent displacement method. • Polymer phase can be synthetic or natural; polymer solvents are ethanol, acetone, hexane, and nonsolvent polymer. • Nanoparticlesare produced by rapid diffusion of polymer-solvent into a nonsolvent polymer phase by mixing the polymer solution at last. Nanoparticles are produced by interfacial tension at two phases. Fig.6 : Co-precipitation method
  • 12.
    cont. 4. hydrothermal methods.The hydrothermal process is one of the most well-known and extensively used methods used to produce nanostructured materials.  In the hydrothermal method, nanostructured materials are attained through a heterogeneous reaction carried out in an aqueous medium at high pressure and temperature around the critical point in a sealed vessel. Hydrothermal and solvothermal methods are generally carried out in closed systems.  This method has a wide range of advantages over physical and biological methods.  The nanomaterials generated through hydrothermal synthesis may be unstable at higher temperature ranges  Fig.7 : Hydrothermal synthesis
  • 13.
    Biological methods 1. Synthesisusing microorganisms  Microorganisms hold great potential for nanoparticle synthesis being cost-effective, eco- friendly, and avoiding harmful toxic, and harsh chemicals along with the reduced demand for high energy usage required by physiochemical methods.  There are two techniques by which nanoparticles can be synthesized from a microorganism, one is extracellularbiosynthesis and another is intracellular biosynthesis. Certain microbes are capable of separating metal ions.