ASHWIN
SAYALI VIGNESH
GAUTAM JAYASHREE RAO
Project	Summary	
	
1. RFP	Selected:	Enterprise	Services	BSS/OSS	Solution	
	
2. Team’s	Reason	for	Selection:	The	primary	reason	for	selecting	this	RFP	is	the	concept	of	
management	which	intrigues	all	group	members.	Having	a	business	solution	lays	the	ground	
work	for	any	customer-user	system	in	modern	era.	Moreover,	the	given	concept	involves	
complete	tailor	made	solutions	that	needs	to	be	worked	out	in	an	efficient	and	effective	
manner.	This	brings	us	outside	our	comfort	zone	and	expands	our	analytical	and	logical	skills.	
The	complexity	of	requirements	is	more	than	high	for	this	RFP	as	the	day-to-day	increase	in	the	
size	of	a	company	business	is	beyond	average	limits	and	this	in	turn	gives	all	team	members	
familiarity	of	highest	level	experience	to	core	working	of	business	solutions.	It	also	raises	our	
level	of	identifying	basic	requirements	of	a	company	solution	to	ulterior	limits,	thereby	helping	
us	raise	our	platform	of	understanding	to	a	level	comparable	to	the	modern	business	era.	
	
	
3. Team	Members:		 Ashwin	Ramaswamy		 	 47211402	
																																														 Gautam	Chawla		 	 47124393	
																																									 		 Jayashree	Rao	Pasupulati		 47206163	
																																														 Sayali	Pawar		 	 	 47183530	
Vignesh	Natrajan		 	 47117750	
4. Project	Schedule:	Attached	as	a	Microsoft	Excel
0%
10%
20%
30%
40%
50%
60%
70%
80%
90%
100%
RACI	Matrix
Jayashree Gautam Sayali Ashwin Vignesh
INDEX
SR. NO. TOPIC
1 Project Plan Creation
2 Executive Summary Section
3 Customer Business Requirements
4 User Requirements
5 System Requirements
6 System Concept Diagram
7 Test/ Use Cases
8 Requirements Test Matrix
9 Risk Analysis & Mitigation
FRAMEWORK
EXECUTIVE
SUMMARY
CONTENTS
1. Overview
2. History
3. The Mission Statement and Goals
4. Roles played by BSS/ OSS
5. Company Information
6. Growth Highlights
7. Summary of Possible future plans
OVERVIEW
 Company Type: Public
 Headquarters: Philadelphia, PA
 Stock Ticker: CMCSA, CMCSK
 Stock Exchange: NAS, NGS
 Number Employed: 107,000
 Industry Classification: SIC – Cable & other pay TV services (4841) and
NAICS – Television Broadcasting (515120) (Comcast Corporation Snapshot
2010)
HISTORY
Comcast Corporation, initially called American Cable Systems, was founded in
1963 by business partners Ralph J. Roberts, Daniel Aaron and Julian A. Brodsky in
Tulepo, MS. Comcast opened their business with a mere five channels and 1200
cable subscribers and have since grown to include 22.9 million cable, 16.7 million
high-speed Internet and 8.4 million digital voice customers. (Comcast Timeline
2010) In the 80s and 90s Comcast Corporation made many acquisitions that
would rapidly expand the number of customers they served. Comcast purchased
shares of Group W. Cable, Storer Communications, Inc., Maclean Hunter's US
cable operations, E.W. Scripps cable systems, Prime Communications and Lenfest
Communications, Inc. 1 During this time the company also introduced many new
products and services, such as, high-speed internet and digital landline telephone
services
MISSION STATEMENT
Comcast’s mission statement, called “The Comcast Credo” states that “Comcast
will deliver a superior experience to our customers every day. Our products will
be the best and we will offer the most customer-friendly and reliable service in
the market.” (The Comcast Credo 2010)
GOALS
Comcast has made it their top priority to achieve their mission by ensuring that
customer have the best experience and the most superior and reliable products
and services. Comcast strives to provide the most innovative and latest
technology to keep customers satisfied with high quality products and numerous
choices.
ROLES PLAYED BY BSS/ OSS
Analytics
 The various systems that make up the network produce volumes of data
 The OSS/BSS must be able to warehouse this data and then process it into
meaningful reports, which are consumed at various levels of management
 Business analytics provide insight into, for example, revenue broken down
by category, such as regional or demographic, new orders over
 different periods of time, customer churn, how well customer service is
performing, etc.
 Analytics can provide invaluable insight into how well marketing activities,
such as online campaigns through social media are performing
 All of this information is vital to constrain customer churn and form a solid
basis for profitable growth of the business
Security Compliance
 More and more of the economy is starting to rely on online transactions
 In the retail industry, for example, the use of payment cards for online
transactions means that businesses, clearing houses, banks, and anyone
else in the path must be Payment Card Industry (PCI) compliant
 The OSS/BSS must be able to produce the required data and reports to
ensure compliance and analyze breaches should they occur
Trend Monitoring
 As the network rapidly grows, the network operator must monitor the
usage of space segment to properly allocate and plan the growth
 In typical Ka-band systems, this means monitoring the capacity of each
beam and determining how to allocate new remotes and how to increase
capacity in beams reaching capacity
 For example, the capacity of a Ka spot-beam may be monitored via daily
reports, which show the status and utilization so that planners can take
steps to reduce congestion and plan future traffic
Application Programming Interface (API)
 Some functions required by the network operator may have to be custom
written applications or may require interfaces to other existing systems
 For these cases, the OSS/BSS system must provide API interfaces to allow
programmers to design software that interacts with the OSS/BSS, or allows
the OSS/BSS to interface with other systems
IMPLEMENTING AN OSS/BSS SYSTEM
The cost and time required to implement an effective OSS/BSS system can be very
significant. In general, there are three options for implementing such systems:
 Building a solution from the ground up: Various components are purchased
and integrated. This may also include writing of custom applications. This
option may entail the hiring of a large number of developers and
supporting staff to design the software and hardware systems
 Bringing in an “off-the-shelf” solution from a large integrator: While there
are various options for off-the-shelf OSS/ BSS systems, these typically come
at a very high price and still require a significant amount of customization in
order to automate the processes, which are unique to each business
 Utilizing Cloud-based services offered by an experienced network operator:
This option may also entail some amount of customization in order to
support the unique business process requirements; however, it eliminates
the need for staff to support the software and physical infrastructure
required for the first two options.
Clearly, the third choice is the ideal choice for any new broadband operator.
OSS: Operational Support Systems are applications that support back office
activities and maintain customer services
BSS: Business Support Systems are software applications that support activities
like billing, order management, customer relationship, call center automation,
etc.
 To minimize the complexity of the existing network, Comcast tried to
integrate with JWay for providing a better solution by integrating the OSS/
BSS enterprise services to provide advanced architecture involving managed
routers, voice, Ethernet, Wi-Fi and broadband with a more business oriented
approach at a higher managed level
 The OSS typically provides the operator the ability to perform FCAPS (Fault
Management, Configuration Management, Accounting Management,
Performance Management and Security Management). The focus of OSS is
on the maintenance of network. This defines a level of managed business
continuity
 The BSS systems are typically the systems which enable the operator to
define the billing parameters, rate plans & associated logic, customer
schemes, etc. The focus of the BSS is towards managing the business aspects
associated with the telecommunications network. This defines a higher level
of Service Assurance
 OSS and BSS are often used together in terms of terminology since they are
usually the primary points of contact from an operator perspective to manage
the whole network. These two together sum up a Professional Service system
 Need to integrate OSS and BSS to track service performance and ensure SLA
is met
 Need broadband connections for majority of store locations and some to be
managed by Comcast
 Active broadband Ethernet and voice services will be paid by corporate
office
COMPANY INFORMATION
Comcast Corporation (NASDAQ: CMCSA, CMCSK) primarily provides video services
with roughly 55% of its total business. For the last several years, Comcast has
maintained an estimated market share between 21-22%.
CORE BUSINESSES
Comcast offers 3 major products in all markets: cable, internet and phone
services. Wireless phone services are available in select markets.
DIGITAL CABLE
Digital cable services include access to over 200 channels, high definition
programming and Video On Demand. 4 The digital cable services also offer 45
music channels, over 3,000 high definition choices, an on-screen guide, digital
video recorder that not only allows viewers to record up to 300 hours 5 , but they
can also rewind, fast-forward, and pause live programs. In addition, subscribers
can add premium channels, such as, the Sports Entertainment Package, HBO,
Showtime, Cinemas, The Movie Channel, and Starz.
HIGH-SPEED INTERNET
It is offered at download/upload speeds of 1.5 Mbps/384 Kbps, 12 Mbps/2 Mbps,
20 Mbps/2 Mbps, 22 Mbps/2 Mbps and 50 Mbps/5 Mbps. Comcast has made
many enhancements to their fiber-optic network in order to provide a premium
online experience to their customers. Because of these fast speeds users can
download content relatively quickly, watch streaming HD movies, and download
music and upload photos at lighting quick speeds. High-speed internet packages
also include, at no additional charge, a deluxe Norton Security Suite and 2 GB of
online storage.
DIGITAL VOICE
This service provides landline telephone services to customers, calling plans
include unlimited local and long distance calling in the United States, Canada, and
Puerto Rico. Customers also enjoy free voicemail and 12 free calling features,
such as, caller id, call forwarding, call waiting, and anonymous call rejection.
Customers can also make international calls to over 200 countries at rates as low
as $0.08 per minute. Managing voicemail messages is made easier with Comcast’s
SmartZone Communications Center, which allows users to access their voicemail
from a computer and forward the messages to e-mail.
XFINITY TV
It is the newest edition to Comcast services and it allows digital cable subscribers
to view their cable television services online free of charge from any computer.
Customers now have access to more than 150,000 movies online that can be
watched at any time and they can program their DVR to record a show from a
remote location.
GROWTH HIGHLIGHTS
Summary of Possible Future Plans:
 Enterprise services team to offer managed services capabilities for
businesses with locations nationwide. The company already has signed
several large financial, retail and hospitality customers.
 Amazing things happen when media and technology converge. Eyes open.
Communities come together. Information sparks action that helps
individuals learn, grow, and prosper.
CUSTOMER
REQUIREMENTS
1
CONTENTS
1. Business Overview
2. Customer Requirements
3. Customer Requirements Matrix
2
BUSINESS OVERVIEW
 Comcast’s Enterprise Services (ES) business unit operates under Comcast
Business and provides a one-stop shop for the Enterprise customer’s
Managed Network needs. Comcast’s ES designs, implements, and manages
a customized communications network for the large Enterprise (Fortune
1000+) customers focusing mainly on the Ethernet, Voice and Broadband
Managed Services. Comcast’s ES leverage existing industry leading
Business Internet, Ethernet network infrastructure, strong relationships with
cable operators, and agreements with leading broadband providers to
provide a suite of over-the-top managed solutions (Managed Router, IP
VPN, Managed Security, Managed Wi-Fi, 3G/4G Backup, Managed Voice,
Field Services including Installation & Maintenance)
 Comcast’s ES customer benefits from the simplicity of single contract,
single portal and single invoice for all their sites nationwide. Additional
benefits are:
 24x7 Technical Support and Maintenance
 Single Point of Accountability
 Rapid Network Deployment
 Proactive Monitoring and Management
 Portal: Sophisticated Network and Site Reporting
3
Order Decomposition and Orchestration
4
CUSTOMER REQUIREMENTS
The needs of the target customer base are complex, custom and flexible. The
following example illustrates a typical customer scenario:
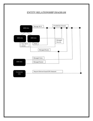
JWay would like a quote for 8500 store locations and 4 corporate locations.
 8500 sites require broadband. 1000 of 8500 sites already have a broadband
connection, where 250 sites are currently connected with Comcast Business
Class Internet via SMB, and the remaining 750 have connectivity services
with another provider that will need to be managed by Comcast
 6000 sites require Managed Wi-Fi & Managed Security & Managed Router.
3000 of 6000 sites already have a Wi-Fi service that Comcast needs to
integrate with and manage for JWay
 2500 sites require Managed Router & Voice. 500 of 2500 sites already have
routers on site, and all 2500 sites have traditional POTS
8500 sites
1000 sites with
Broadband
250 sites with Comcast
Business Class Internet via
SMB
750 with another
provider managed by
Comcast
6000 sites
3000 sites with Wi-Fi
service - Comcast
needs to integrate
and manage for
JWay
5
 4 Corporate sites requiring an Ethernet-based EVPL network
 JWay has a franchise model, so each of the 8500 sites are individually
owned and operated
 Corporate will order and manage the Broadband, Ethernet, and Voice
services. One consolidated invoice will be sent to JWay’s HQ
 The franchise owner can order from a set list of products on the Enterprise
Services Web Application / portal
 Managed Wi-Fi, Security, and router services must be ordered and paid for
by the store owner
 A bill will go to corporate for all of the Broadband, Ethernet, and Voice
services that are active in each site
 A bill will go to the individual store owners. The site owner’s bill can have
multiple locations and any mix of products that are on the customer’s rate
card
 Before JWay awards Comcast all 8500 sites, Comcast must perform a pilot
with 60 stores prior to contract signature
 Corporate or individual store owners may elect to purchase or lease their
network equipment
2500 sites
500 sites with
routers on site
2500 require Managed Router
& Voice
2500 have POTS
6
CUSTOMER REQUIREMENTS MATRIX
Customer Requirements Matrix is a tool for:
 Addressing requirements tracking
 Speaking to scope creep
 Providing what features a product or service should have and why
What is the Value of a Customer Requirements Matrix?
 Customer Requirements Matrix Helps Users
 Understand the business domains
 Reveal outputs
 Understand the quality characteristics
 Describe the business domains
 Comprehend what to measure
 Know the targets
 Understand the importance to customers of what to measure
 Learn the customers’ view of the gaps
 Establish the ranking order of the processes being measured
7
CUSTOMER REQUIREMENT MATRIX
USER
REQUIREMENTS
CONTENTS
1. User Requirement Document
2. Entity Relationship Diagram
3. User Requirements
USER REQUIREMENT DOCUMENT
The user requirement(s) document (URD) or user requirement(s) specification is a
document used in a network that specifies what the user expects the network to be
able to do.
Once the required information is completely gathered it is documented in a URD,
which is meant to spell out exactly what the network must do and becomes part of
the contractual agreement. A customer cannot demand features not in the URD,
whilst the developer cannot claim the product is ready if it does not meet an item of
the URD.
The URD can be used as a guide to planning cost, timetables, milestones, testing,
etc. The explicit nature of the URD allows customers to show it to various
stakeholders to make sure all necessary features are described.
Formulating a URD requires negotiation to determine what is technically and
economically feasible.
ENTITY RELATIONSHIP DIAGRAM
USER REQUIREMENTS
From the model of system components in our generic system, the user
component is at the highest layer. User requirements is the set of
requirements gathered or derived from user input and is what is needed by
users to successfully accomplish their tasks on the system. Typically, when
gathering requirements, everyone involved with that network is considered a
potential user.
U1. Need to connect multiple networks across four different corporate
locations and 8500 store locations simultaneously
U.2 Need multiple network devices to connect to internet, while also
allowing devices like smartphones, tablets, laptops, etc. to connect to the
same
U3. Network should be free from fraudulent attacks and must be available to
designated users across multiple locations
U4. It must also be framed on confidentiality, integrity, and authenticity of a
user's information and physical resources
U5. Must have a high capacity network that allows simultaneous
transactions at a higher transmission rate
U6. Each bundle must have several networks for reliable transmission of
data
U7. Must have services for communication between the corporate sectors
and store locations which include services like Skype interviews, meetings
online, conferences, etc.
U8. User should be able to access, transfer, or modify information within a
tolerable time frame.
U9. The response time amongst the users must be lesser than a particular
time frame
U10. The network must be available always and must have a consistent base,
i.e., the users at the end of the chain must be able to keep the network
operating and up, on a continual basis (24/7)
U11. The network must have a backup in case of network failure
U12. The network must be designed with a distance-independent computing
and mobility
U13. The users (Corporation/ Individual/ Store locations) must be able to
afford a network system, that fits within their budget management
U14. The network must be able to encompass any functional particularity
that the user wants for proper functioning
U15. Franchise owner must set of products on the enterprise web
application/ portal
U16. All the sites must be individually operated and serviced
U17. All internet connectivity services me be ordered and paid by
the store owner
U18. There must be space for new connections depending on the
users added to the existing network
U19. The network must maintain a minimal QoS for the users as
they use it for data to real-time video transmission
U20. Test must be conducted prior to deployment of actual service
SYSTEM
REQUIREMENTS
CONTENTS
1. System Requirements
2. System Network Specifications
a. Hardware Specifications
b. Software Specifications
3. User Vs. System Requirement Matrix
SYSTEM REQUIREMENTS
S1. The devices running across individual store locations shall not exceed 50
meters
S2. The network must be ubiquitous
S3. Firewall, VPN handling, and other security functions may be handled by
other devices
S4. Support on-demand changes to customer network configurations and
preferences
S5. CPE must support zero touch provisioning via communication with
centralized configuration manager
S6. The download speed should be minimum of 50 Mbps and upload speed
must be a minimum of 10 Mbps
S7. Maximum number of concurrent calls shall not exceed 20
S8. The minimum required bandwidth for voice should be 1 Mbps, uplink and
downlink.
S9. End-user computer must be connected with 100-BaseT
S10. At a time, only a maximum of 150 users must be able be connected to the
network, at a particular store location
S11. A redundant backup device in the form of network data centers must be
set up
S12. The latency must not exceed 50 milliseconds
S13. The network must have IPv4 and IPv6 compatibility
S14. SIP and SCCP protocol to be used for voice
S15. RC4 encryption for TFTP configuration profiles
S16. Convergence times shall not exceed 250 milliseconds
S17. SPI Firewall must be used for managed broadband
S18. The frequency range should be between 1.8 Ghz and 8 Ghz
S19. IP routing traffic should be marked to DHCP CH6
S20. 150 bps per phone of guaranteed bandwidth is required for voice
controlled traffic
S21. CISCO 802.11 Manager to be used for managing Wi-Fi
S22. Each router must use a maximum of 48 ports per chassis
S23. Ethernet data transfer rate should be around 100 Gbps
S24. CAT5e connection to be used for faster transmission
S25. CBS value of 250,000 must be used for 100 Mbps of uni-speed
S26. Packet loss should be lesser than 0.001 %
S27. Proper budget planning with efficient analysis of net GDP and income
must be done
S28. Security, Wi-Fi, and Ethernet services must be paid by individual store
owner
S29. 60 Sites are tested prior to installation
SYSTEM NETWORK
SPECIFICATIONS
HARDWARE REQUIREMENTS
MANAGED Wi-Fi
The Cisco Meraki MR18 and MR26 is an industry- rst three-radio, cloud managed
2x2 MIMO 802.11n access point designed for deployments in offices, schools,
hospitals, hotels, and large retail stores.
The following are the minimum requirements for the Cisco Meraki MR18 and MR26
releases:
• The CISCO Meraki: MR18
3 radios: 2.4 and 5GHz, dual band
WIDS / WIPS
Radios: 2-stream 802.11n, up to 600 Mbps
Interface: Gigabit Ethernet port
Power: 802.3af PoE compatible, AC adapter available.
• The CISCO Meraki: MR 26
One 2.4 GHz 802.11 b/g/n radio, One 5 GHz 802.11 a/n radio.
One dedicated radio for dual-band WIPS & spectrum analysis.
Antennas: Gain - 3 dBi @ 2.4 GHz, 5 dBi @ 5 GHz
• Sophos: AP10 and AP100
Sophos AP10 and AP100 access points are models for desktop/wall mounting.
Technical Specifications of Sophos AP 10:
Technical Specifications of Sophos AP 100:
• CISCO Aironet 2700:
1. 32 MB flash size
2. 802.11af/at - CDP (Cisco Discovery Protocol)
3. 2.4 GHz and 5 GHz 802.11n radios with the following features:
– 4TX x 4RX
– 3-spatial streams, 1.3-Gbps PHY rate
– Spectrum intelligence
– DPD (Digital Pre-Distortion) technology
– Cisco Vector Beamforming—Implicit Co-phase beamforming for .11ag
clients and 1x1 11n clients
– Radio hardware is capable of explicit compressed beamforming (ECBF) per
802.11n standard.
4. External Antennas-
Four RTNC antenna connectors on the top of the access point
• Four TX/RX antennas
These antennas are supported on the 2702E:
• AIR-ANT2524DB-R
• AIR-ANT2524DW-R
• AIR-ANT2524DG-R
• AIR-ANT2524V4C-R
• AIR-ANT2544V4M-R
• AIR-ANT2566P4W-R
5. Internal Antennas.
Managed Broadband:
• CISCO 3939B
Managed Security:
Comcast uses 3 entities for managing security issues.
• IPSEC VPN Aggregation:
• Managed Firewall:
• Unified Threat Management:
Managed CPE Devices / Routers:
• Multiple CPE’s
• Multiple Devices
• Virtual CPE’s
Following is the list of Enterprise Routers which can be used for deployment in
Comcast’s JWay project:
Router Network Size Performance Feature
CISCO 1800 Small to Mid-size
businesses
High • Built-in Security
• Unified
Communications
• Wide range of
operation
• 50 VPN tunnels
• Fast
CISCO 1900 Small to Mid-size
businesses
High • Integrated threat
control
• Encryption
• Ethernet ports
• Built-in WAN
interface card
slots
• PoE power
distribution
CISCO 7200 — High QoS • Low cost
• Wide range
service
• Best for
businesses with
WAN and VPN
aggregation
• Compact
• Modular
• Flexible
Router Network Size Performance Feature
• Highly
customisable
• Upto 48
ports/chasis
ASR 1000 Used where cloud
computing, private
WAN and Internet
edge solutions
High & Powerful • High security
• Instant-on
services
• Provides
significant s/w
h/w redundancies
• Embedded
firewall
• Managed CPE
capabilities
• For businesses
with extensive
WAN/VPN
requirement
CISCO 7600 Metro-area
enterprise network
Rich & High QoS • Utilizes MPLS,
IPV4 and IPV6
• Upto 720 Gbps
can be routed
through a single
router
• Traffic
prioritising
The routers CISCO 7200 and ASR 1000 are best suited for our project’s use.
Managed Voice:
• Digital Voice (ATA):
Virtual PBX (VoIP):
• SIP / PIR:
Managed Business Continuity:
• 3G / 4G Service:
- Offers faster data transfer rates
- First services to enable video calls
- Suitable for use in modern smartphones, which require constant high-speed internet
connection for many of their applications.
• Hybrid Wireline:
SOFTWARE REQUIREMENT SPECIFICATIONS
Managed Wi-Fi:
CISCO 802.11 Manager
Sophos UTM
Comcast provides 3 categories of Sophos UTM, consumer can choose any of the
Following the requirements.
Managed Broadband:
• SPI Firewall
• DHCP
• DNS
• SNTP
• SYSLOG
• 802.1x
Managed CPE Devices/ Routers:
CISCO Routers use Internetwork Operating System (IOS) and
Juniper Networks use JUNOS.
Managed Security:
Following are the security parameters:
Managed Business Continuity:
• 3G / 4G Service:
• Hybrid Wireline:
None
Managed Voice:
Voice-over-IP (VoIP) Protocols
• SIP (RFC 2543)
• SCCP
Voice Codecs*
• G.729, G.729A, G.729AB2
• G.723.1
• G.711a-law
• G.711µ-law
* In simultaneous dual-port operation, the second port is limited to G.711 when using
G.729.
Provisioning and Configuration
• DHCP (RFC 2131)
• Web configuration via built-in Web server
• Touch-tone telephone keypad configuration with voice prompt
• Basic boot provisioning (RFC 1350 TFTP Profiling)
• Dial plan provisioning
• Cisco Discovery Protocol for SCCP
Security
• RC4 encryption for TFTP configuration profiles
Dual-Tone Multi-Frequency (DTMF)
• DTMF tone detection and generation
Out-of-Band DTMF
• RFC 2833 AVT tones for SIP, MGCP, SCCP
Call Progress Tones
• Configurable for two sets of frequencies and single set of on/off cadence
Line-Echo Cancellation
• Echo canceller for each port
• 8 ms echo length
• Nonlinear echo suppression (ERL greater than 28 dB for f = 300 to 3400 Hz)
• Convergence time = 250 ms
• ERLE = 10 to 20 dB
• Double-talk detection
Voice Features
• Voice activity detection (VAD)
• Comfort noise generation (CNG)
• Dynamic jitter buffer (adaptive)
USER Vs. SYSTEM
TRACEABILITY
MATRIX
SYSTEM REQUIREMENT
S1
S2
S3
S4
S5
S6
S7
S8
S9
S10
S11
S12
S13
S14
S15
S16
S17
S18
S19
S20
S21
S22
S23
S24
S25
S26
S27
S28
S29
USER REQUIREMENT
U1
U2
U3
U4
U5
U6
U7
U8
U9
U10
U11
U12
U13
U14
U15
U16
U17
U18
U19
U20
SYSTEM CONCEPT
DIAGRAM
CORPORATE
LOCATION 2
CORPORATE
LOCATION 3
CORPORATE
LOCATION 1
CORPORATE
LOCATION 4
750 Sites
250 Sites
200 Sites
COMCAST Business
Class Internet
Third Party
Internet
1200 Sites
1200 Sites
1200 Sites
1200 Sites
100 Sites
100 Sites
100 Sites
100 Sites
100 Sites
100 Sites
100 Sites
Have Wi-Fi service that
needs to be integrated
and managed by
Comcast for JWay
Require
Managed
Voice
500 Sites
700 Sites
Have
Routers
on Site
Have
traditional
POTS
All 8500 sites require Managed Router and Broadband
Have
Broadband
Connection
All 4 Corporate Sites require EVPL
100 Sites 100 Sites
100 Sites100 Sites
1200 Sites
 Small Stores – Site Group 1:
100 Sites x11 = 1100 Sites
 Medium Sites – Site Group 2:
1200 Sites x6 = 7200 Sites
 Corporate Sites – Site Group 3:
10 Sites x20 = 200 Sites
1 0 0 S i t e s
1 2 0 0 S i t e s
KEY


Require
Already Have
 All sites require managed broadband connections and managed router
connections
 Some sites require Wi-Fi service that Comcast needs to integrate with and
manage JWay
 Managed Wi-Fi security and router services must be ordered and paid by the
store owner
 All corporate sites require Ethernet based EVPL (Ethernet Virtual Private
Line) network
 2500 locations require managed voice connections
 Connectivity of 8500 store locations is needed consisting of broadband, Wi-
Fi, voice, router
 Comcast needs to integrate BSS/ OSS with high level of security
TEST/ USE CASES
BUILDING PRODUCT CATALOGUE
PRODUCT TYPE
 Managed Wi-Fi
 Managed Broadband
 Managed Ethernet
 Managed Voice
 Managed Router
FCC Part 68
Part 68 of the FCC rules governs the connection of Terminal Equipment
(TE) to the Public Switched Telephone Network (PSTN). Also covered by
Part 68 are TE that are connected to wireline facilities owned by wireline
telecommunications providers and used to provide private line services.
Under Part 68, wireline telecommunications carriers must allow all TE to be
connected directly to their networks, provided the TE meet certain technical
criteria for preventing four proscribed harms. These harms are electrical
hazards to operating company personnel, damage to network equipment,
malfunction of billing equipment, and degradation of service to customers
other than the user of the TE and that person’s calling and called parties.
(Terminal Equipment that do not meet these technical criteria may be
connected indirectly to wireline carrier networks via protective circuitry,
provided the protective circuitry meets the criteria. Part 68 rules establish
processes to identify, publish, and update these technical criteria, and also to
approve TE for attachment to the network. The rules also provide for the
development and maintenance of a publicly accessible database of approved
TE and for labeling TE that have been shown to comply with the technical
criteria. All approved TE are required to be listed in the database and to be
properly labeled.
TESTING FOR OSS/ BSS ENTERPRISE SOLUTIONS
Clients look for greater value and flexibility.
People, tools, process, technology delivered, together form a service model.
Testing is used a service based on different challenges faced by the client and the
business solution architect.
CLIENT CHALLENGES
 Standard models do not provide cost effectiveness in many scenarios such as
market condition change.
 There are more frequent peaks and drops in testing demand.
 Testing resources are available and being paid for ideal time usage.
 Capital expenses on software tools and its infrastructure and also for the
support and maintenance.
 Small projects often don’t have budget for full time for testing resources.
BUSINESS VALUE
 Reduces system outage risk caused by functional and performance defects.
 No upfront investment on maintenance fees.
Service
Managed
Services
Staff
Augmentation
Testing
Software
Clients are looking for testing providers to:
 Build the test, automate and execute them.
 Use industry leading software tools.
 Use a professional certified testing team.
 Use a formal quality management methodology with prebuilt test scenarios
framework.
VARIOUS TESTING METHODOLOGIES
Staff Augmentation Managed Services Testing-as-a
Service
Service Features
 System
Integration
Testing
 System Testing
 Service Testing
 Acceptance
Testing
 Regression
Testing
 Test Automation
 Performance
Testing
 Security Testing
 System
Integration
Testing
 Systems Testing
 Service Testing
 Acceptance
Testing
 Regression
Testing
 Test Automation
 Performance
Testing
 Security Testing
 Systems
Integrations
Testing
 Systems Testing
 Service Testing
 Acceptance
Testing
 Regression
Testing
 Test Automation
 Performance
Testing
 Security Testing
Packaging
 Custom client
based solutions
 Global
Availability
 Onshore/ Best
shore options
 Custom client
based solutions
with accelerators
 Global
availability
 Onshore/ Best
shore options
 Leveraged
factory solution
 Global
availability
 FTU/ PTU
Volume
 Term Options
Pricing/ Contracting
 Software
License Fees
 FTE-based
pricing
 Time and
Materials
Contracting
(T&M)
 Headcount
Driven
 Software
License Fees
 Custom Pricing
 Fixed Price of
T&M
 Managed
Outcome
 Unit-based
Pricing: FTU,
PTU
 Includes
Software Tools
and Licenses
 Demand Driven,
Output-based
TESTING WORKFLOW
Project Starts Tester
Assigned
Consider the following:
1. Dependency
2. Risks
3. Impact of change
4. Schedule issues
5. Resource issues
6. Tools availability
Requirements Shared Plan Test Prepare Test
Check defects Execute Test Raise
Defects
Complete
INTERCONNCET BILLING
NETWORK ADDRESS
Point of Interconnect
NODE PATH
INTERCONNECT SCENARIO
INVOICE
PAYMENT
CALL TYPES
Incoming (Interconnect)
Interconnect
Interconnect Owner
NETWORK OPERATOR
Interconnect Owner NETWORK OPERATOR
Interconnect Owner
Operator
A
Operator
B
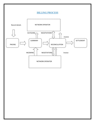
BILLING PROCESS
Record details
OUTGOING NEGOTIATIONS
Invoice
INCOMING NEGOTIATIONS Invoice
NETWORK OPERATOR
NETWORK OPERATOR
SETTLEMENT
RECONCILLATION
SUMMARY
PRICING
BUILDING PRODUCT CATALOGUE – TESTING
1. MANAGED WI-FI TESTING
Testing of wireless home networking devices (typically referenced as “Wi-Fi”
devices) is the introductory part of testing phase. Since the 90s, testing of Wireless
LANs has been performed based on the IEEE-802.11 standard (e.g., 802.11a,
802.11b, 802.11g, 802.11n, and even the latest drafts of 802.11ac and 802.11ad).
Wi-Fi products are typically designed to allow you to connect your personal
computer to a wireless network typically connected to the Internet. Wi-Fi "hot-
spots" are available in locations across the country (e.g., coffee shops, hotels, etc.),
and have become common-place. However, Wi-Fi is expanding into other areas,
including healthcare and smart energy (e.g., connecting your smart device to the
internet to track energy usage, etc.).
Validation Testing:
Validating a Wi-Fi device requires extensive testing of several factors, including
RF testing, flat channel testing, multipath testing and more. We can also customize
a testing protocol to help you meet specific regulatory requirements or fine-tune
your product.
Ultimately, the goal of Wi-Fi testing extends beyond mere certification — the
market for wireless devices is growing but competitive, and anything you can do to
release a better product is a key advantage. With more than 50 years of experience
providing testing services for a variety of industries, we know what it takes to
succeed.
WaveDFS Testing for Wi-Fi:
Working closely with VeriWave, COMCAST was instrumental in developing the
WaveDFS protocol for testing Wi-Fi devices that share the spectrum with radar.
FCC regulations mandate that any 802.11n access point must automatically move
to a different radio frequency when higher-priority traffic — such as a radar signal
— is detected on the same channel.
With WaveDFS, manufacturers have a fast and economical Wi-Fi testing solution
that:
 Requires no additional software or time-intensive programming
 Automatically generates all pulse types required to comply with FCC, ETSI
and Japanese standards
 Can source and synch traffic without the use of an external player or another
device
 Automates the bandwidth detection and probability detection processes
 Detects and records when access points send a channel change
announcement
 Certification Simplified
WiFi Test Suite:
 Wi-Fi Test Suite is a software platform set to support certification program
development and device certification.
 Wi-Fi Test Suite is an integrated platform that automates testing Wi-Fi
components or devices.
 Non-proprietary components are provided under the ISC License and can be
accessed at the Wi-Fi Test Suite open source project on GitHub.
 Wi-Fi Comcast members can access the full software package, including
proprietary components.
 The open source components of Wi-Fi Test Suite are made available to the
public to help advance the Wi-Fi Comcast mission. Wi-Fi Test Suite
embraces technological innovation by being adaptable to all types of unique,
diverse, and cutting edge devices.
 Wi-Fi Test Suite provides the following services:
a) Configure - Automatically configure devices to execute test cases.
b) Traffic Generation - Generate traffic streams with specified
parameters.
c) Test - Execute test scripts by controlling test bed device operation.
d) Results Analysis - Determine pass/fail results based on a given test
case or script criteria.
DEMONSTRATION & TEST EXPERIMENTS
The experiments will be comprised of a node deployment combined with a specific
set of tests. The node deployment is how the nodes are physically mounted and
their patterns of mobility. These will be described in the rest of this section. There
are six tests that we can run during an experiment described below. Not all will be
run with each experiment.
 Throughput: Purpose – to test the throughput that can be achieved when no
other traffic is present. This test uses the netperf utility to measure
throughput between node pairs over 5 seconds. A script is given a set of
source destination pairs and the throughput is measured between each pair
one at a time. The default is to measure between every source and
destination pair in both directions.
 Connectivity: Purpose – to measure the ability for node pairs to send packets
to each other when the network is lightly loaded. Each node sends pings
once per second to a random destination node. Every 20 seconds a new
destination node is randomly chosen. Every destination is chosen four times
during the experiment by each node. Ping success and round trip delay
statistics are collected for each pair.
 Congestion: Purpose – to measure delays and throughputs when there are
competing data streams in the network. Each node picks a random
destination and either performs the netperf throughput for 10 seconds or
pings once per second. The schedule of pings vs. throughput is chosen so
that 2 competing throughputs are always in the network at the same time.
Every destination is chosen for at least two throughput and two delay
intervals by each node. Delay and throughput statistics are collected for each
pair.
 Subjective: Purpose – to assess the performance of typical network
applications as perceived by a user. A user on the test bed attempts the
following tasks. Download a web page of size 10 kB, 100 kB, and 300kB.
The web page consists of an image of the specified size so that the download
progress can be observed by the user. The user attempts to make a voice
connection across the test bed. The user records the usability of these
applications relative to T1 and dialup connections.
 Node Failure: Purpose – to measure the ability of the network to route
around node failures. The connectivity is run with all but one node. This
excluded node alternates between shutting down its interface for 60 seconds
and bringing it up for 60 seconds. Performance is measured during
connectivity periods when the nodes is down, when the node is up, and
during the transitions from down to up and up to down.
 Range: Purpose – to measure the throughput as a function of separation
between two nodes. This test uses the netperf utility to measure the
throughput from a source to a destination every 5 seconds. In each interval
the GPS coordinates of the two nodes is recorded so that throughput can be
correlated with range.
2. MANAGED BROADBAND TESTING
Download Test:
 Small binary files are downloaded from the web server to the client to
estimate the connection speed
 Based on this result, one of several file sizes is selected to use for the real
download test
 The test is performed with cache prevention via random strings appended to
 each download
 Up to 8 parallel HTTP threads can be used for the test
 Throughput samples are received at up to 30 times per second
 These samples are then aggregated into 20 slices (each being 5% of the
samples)
 The fastest 10% and slowest 30% of the slices are then discarded
 The remaining slices are averaged together to determine the final result.
Upload test:
 A small amount of random data is generated in the client and sent to the web
server to estimate the connection speed
 Based on this result, an appropriately sized set of randomly generated data is
selected for upload
 The upload test is then performed in configurable chunk sizes (pushed to a
server-side script via a POST)
 The test can be done using up to 8 parallel HTTP threads (configurable)
 Chunks are sorted by speed, and the fastest half is averaged to eliminate
anomalies and determine the result
Web Browsing:
The Web browsing test measures the time taken to fetch the HTML and
referenced resources from a page of a popular website. This test does not test
against centralized testing nodes; instead it tests against real websites, ensuring
that content distribution networks and other performance enhancing factors may
be considered.
Each Whitebox will test three common websites on every test run. The time taken
to download the resources, the number of bytes transferred and the calculated
rate per second will be recorded. The primary measure for this test is the total
time taken to download the HTML page and all associated images, JavaScript and
stylesheet resource.
3. MANAGED ETHERNET TESTING
3.3 Network Testing
3.3.1 Specifications and Guidelines
All tests, verifications, checks, and recommendations shall be in conformance with
the ANSI/TIA or ISO/IEC specifications. ANSI/TIA or ISO/IEC specifications
define electrical and mechanical parameters that are the basis for all tests and test
equipment usage defined in this section.
All tests, verifications, checks, and recommendations shall be in conformance with
all applicable vendor specifications and guidelines. Manufacturers’ specifications
and guidelines may define additional electrical and mechanical parameters beyond
ANSI/TIA or ISO/IEC specifications, and must be included in the basis for all tests
and test equipment usage defined in this section.
3.3.2 Ethernet Network Testing Equipment
The Contractor shall utilize any required test equipment, equipment management
tools, and additional tools as needed to validate the network installation. All test
equipment shall bear current calibration certification from a certified calibration
laboratory, as appropriate.
3.3.3 Testing of Installed Twisted-Pair Cabling Links
The installed twisted-pair copper cabling links shall be tested to meet the
requirements of the ANSI/TIA/EIA 568-B standards and to the maximum rating
for the grade of the installed cable. The following parameters shall be tested for
each cable pair and/or for both ends (where applicable):
 Wire Map: Presence of opens, shorts, crossed, reversed, transposed, and split
pairs
 DC Loop Resistance
 Length
 Propagation Delay
 Delay Skew
 Insertion Loss
 Return Loss measured from both ends
 Near-End Cross Talk (NEXT)
 Power Sum Near-End Cross Talk (PSNEXT)
 Attenuation to Crosstalk Ratio Near-End (ACR-N)
 Power Sum Attenuation to Crosstalk Ratio Near-End (PSACR-N)
 Attenuation to Crosstalk Ratio Far-End (ACR-F)
 Power Sum Attenuation to Crosstalk Ratio Far-End (PSACR-F)
 Alien Near-End Cross Talk (ANEXT)
 Power Sum Alien Near-End Cross Talk (PSANEXT)
 Alien Far-End Cross Talk (AFEXT)
 Power Sum Attenuation to Alien Crosstalk Ratio Far-End (PSAACR-F)
 Average PSANEXT loss
 Average PSAACR-F
3.3.4 Testing of Installed Fiber Cabling Links
The installed fiber cabling links shall be tested to meet the requirements of the
ANSI/TIA/EIA 568-C and IEC 11801 standards. Measurements shall be done per
EIA/TIA-526-7, -526-14, and -TSB140 standards. The following parameters shall
be tested for all fibers in each cable and for all splices, termination, and
connections:
 Fiber continuity and length at both ends
 Attenuation (optical power loss) in both directions from the ends of each
cable
 Polarity
 Splice loss
 Fiber termination end-face inspections
 End-to-end optical quality test with Optical Time Domain Reflectometer
(OTDR)
3.3.5 Ethernet Network Test Requirements
The Contractor shall perform a network walk-through to verify that all applicable
installation specifications and environmental classifications were followed. The
Contractor shall perform a visual inspection of all cable terminations (fiber and
copper).
The installed Ethernet Network System shall be tested for performance and
functionality per the IETF RFC 2544 recommendations. The performance of each
network link shall be measured in both directions. The duration of each test trial
shall be at least 60 seconds. The following minimum tests shall be performed:
 Throughput – the maximum rate at which frames can be transmitted from
the source to the destination with zero lost frames or errors
 Latency – the total time it takes for a frame to travel from source to
destination. The minimum, average, and maximum latency values for each
frame size shall be reported
 Frame Loss – the percentage of frames transmitted that are not received at
the destination
 Back-to-Back Frames (Burstability) – the maximum number of frames that
can be sent from the source to the destination within a specified interval with
zero lost frames
 Jitter – the variation in the arrival time of frames received at the destination
 Bit Error Rate – the percentage of bit errors measured at the destination
relative to the number of bits sent by the source
 Verification of the Link Integrity Status LED on both sides of each link
 Verification of proper operation and failover of each redundant component
and links
 Verification of alarming of each link failure
 Verification of configuration parameters for each network component (IP
addressing, VLAN and port assignment, speed/duplex settings)
 Verification of the necessary network services including but not limited to
DHCP, DNS, FTP, and HTTP
Upon completion and testing of the installed network, the Contractor shall submit
test reports in printed form. Test reports shall show all test results performed by the
Contractor for each port and piece of equipment. Date of test equipment calibration
shall also be provided.
4. MANAGED VOICE TESTING
Interactive VoIP Quality Testing
Interactive Voice Response (IVR) guided testing is the most recent active test
technology; the test probe hosts an interactive test agent that uses natural speech to
guide technicians or subscribers through a series of simple steps leading to detailed
speech quality, DTMF, echo and noise tests without any far-end test probe or
responder.
Designed to reduce installation, troubleshooting and trouble-ticket resolution time,
interactive testing is ideally integrated into customer support systems to provide
immediate test data when customers call with service issues. Test results can be
used by customer support to guide the caller through corrective actions, by
operations staff to remotely correct the problem or to dispatch a field technician if
field repair is required.
On-Net Mesh-Testing
VoIP speech and fax quality from site-to-site is one of the most important aspects
to monitor, as it is normally subject to strict SLAs. Active testing is enabled by low
cost probes installed in large enterprise sites. The test server controls the probes to
place calls from site-to-site in a mesh configuration. For smaller sites, where the
cost of a probe is not justified, low-cost analog test responders can be connected to
the session border controller (SBC) serving the site. Alternatively, if the SBC
supports loopback testing (the capability to reflect test calls back to the originating
probe) tests can be conducted directly to these appliances without requiring an on-
site responder.
5. MANAGED ROUTER TESTING
Conformance
 Border Gateway Protocol 4 (BGP) Conformance Test Suite
 Open Shortest Path First (OSPF), Version 2 Operations Test Suite
 Open Shortest Path First (OSPF) Not-So-Stubby Area (NSSA) Option Test
Suite
 Intermediate System to Intermediate System (IS-IS) Operations Test Suite
 Routing Information Protocol, Version 2 (RIP) Operations Test Suite
 Routing Information Protocol next generation (RIPng) Operations Test Suite
 Protocol Independent Multicast - Sparse Mode (PIM - SM) Operations Test
Suite
 Internet Group Management Protocol (IGMP) Conformance Test Suite
 Transmission Control Protocol (TCP) Operations Test Suite
 Virtual Router Redundancy Protocol, Version 2 (VRRP) Operations Test
Suite
 Interoperability
 Virtual Router Redundancy Protocol, Version 3 (VRRP) Interoperability
Test Suite
 IPv6 Ready Logo MLDv2 - Interoperability
 Border Gateway Protocol 4 (BGP) Multi-System Interoperability Test Suite
 Open Shortest Path First (OSPF), Version 2 Multi-System Interoperability
Test Suite
 Routing Information Protocol, Versions 1 and 2 Multi-System
Interoperability Test Suite
 Routing Information Protocol next generation (RIPng) Interoperability Test
Suite
 Protocol Independent Multicast-Sparse Mode (IPv4) Interoperability Test
Suite
 Protocol Independent Multicast-Sparse Mode (IPv6) Interoperability Test
Suite
 Internet Group Management Protocol Version 3 (IGMPv3) Multi-System
Interoperability Test Suite
Requirement Comments Test Case
Managed Wifi Wifi testing
T.1.1 RF Testing
T.1.2 Flat channel testing
T.1.3 Multipath Testing
T.1.4 Software testing using Wifi Suite
Managed Broadband Broadband Testing
T.2.1 Download test
T.2.2 Upload Test
T.3.3 Web browsing
Managed Ethernet Ethernet Testing
T.3.1 Network Equipment Testing
T.3.2 Twisted pair cabling links Testing
T.3.3 Fibre cabling links Testing
T.3.4 Perforamance and Functionality Testing
Managed Voice Voice Testing
T.4.1 Interactive VOIP quality Testing
T.4.2 On-Net Mesh Testing
Managed Router Router Testing
T.5.1 All Protocol Testing(RIP,OSPF,BGP,etc.)
T.5.2 Multicast Operation Testing
T.5.3 Intermediate system operation Testing
T.5.4 Router redundancy Operation Testing
T.5.5 Interoperability Testing
REQUIREMENT TEST MATRIX
RISK MANAGEMENT
Risk management is the process of identification, analysis and acceptance or
mitigation of uncertainty in investment. Risk management’s objective is to assure
uncertainty does not deflect the endeavor from the business goals.
Figure: Risk Management- Fundamental Steps
RISK ANALYSIS (RISK IDENTIFICATION AND ASSESSMENT)
There are always significant risks in the access network configuration. Assessing
and understanding the access network risks are therefore essential. Risk assessment
provides analysis and actionable recommendations for improving network health.
The risks associated with the establishment of this network includes:
 750 sites connected by other service provider may have security issues since
Comcast uses business class solutions to safeguard its data which other service
providers may not follow.
 Since 500 sites have managed router voice and 2500 sites have traditional
POTS for voice communication there may not be most efficient
communication since both uses two different technologies of voice
communications.
 Example- Bandwidth of POTS is less compared to router voice. Router voice
may introduce lag.
 Since an option to either lease or buy router is given, one who opt to buy own
router may be of different brands though similar may be different to configure
and maintain.
 6000 sites have no backup links to 4 corporate sites.
 Managed router connected to 2500 sites is dependent on router connecting
3000 sites to internet.
 Static Service configuration: In current OSS systems, the network is assumed
to be statically configured. The underlying assumption is that services change
infrequently.
 OSS systems do not allow customer-driven or application driven real-time
variation. Changing any aspect of the service is complex and time consuming.
 Not only is the service type fixed, but service parameters are either fixed by
the OSS to static values or not selectable.
 OSS systems are designed for services with typical subscription periods of
months or years, and only in special cases weeks or days. State-of-the-art
cloud services may be offered for hourly timeframes, but OSS and BSS
systems do not usually achieve such fine granularity.
Some general risks associated with configuration of a network are:
 IP spoofing
 Access bearer theft
 Denial of service attacks
 Virus or Malware
 Over-billing attacks
 Reselling of content services
 SPIT (Spam over Internet Telephony)
 Unauthorized access to VoIP, IP Centrex, or other
 services.
 SS7, SIP, H323 Protocol Abuse
 Eavesdropping of content transferred
 Excessive downloads
 Use of rogue IP dialers used to generate false
 traffic
 Theft or abuse to streaming content such as video
 stream.
 Customer identification and vendor identification
 manipulation
 Illegal interception
 Manipulation of content platform and gateways
 Attacks on payment gateways
 Stored data capture theft in application servers
RISK MITIGATION
Risk mitigation provides ongoing guidance, based on the results of the risk
assessment, to help you implement recommendations for network remediation and
adopt best practices for maintaining good network health.
Deliverables:
 Network Monitoring – Network monitoring would monitor the service
performance and surveil the uptime of the customer’s managed network and
associated devices. This provides ability to view network topology along with
installed services across multiple sites which includes real-time reporting of
overall services, specific customer network, and/or for specific site.
 Fault Management – Fault Management is the ability to configure business
rules and service threshold limits that determine when an alert or ticket should
be created. This includes detecting a customer network fault by correlating
network events and creating alerts or trouble tickets based on a predefined
rules and threshold. When a network or device fault occurs, Fault
Management should provide real-time alarms and proactive notifications
 Performance / SLA Management – This includes the results of the network
monitoring and fault management functions providing a real-time and
historical network performance views which allows tracking SLA metrics.
 Billing Event -Billing system should be able to identify the reason for ticket
issuance. Ticket closure should check if the event is billable by comparing it
with contacted terms. It should have capability to pass a charge code and bill
based on the event.
 Device Management- Aim of device management is to configure and maintain
devices remotely by centrally configuring image and boot files. These boot
and image files can be pre-loaded on the remote in service devices. System
should also be capable to push new updates and change service management
process in compliance to industry standards.
 Testing Management – Testing Management is the ability to diagnose
network, connectivity and devices which includes creating and capturing
customer specific test scripts and storing test results. It has the capability to
troubleshoot a customer’s device through a Network Management System or
by connecting to the device remotely in order to gather fault and performance
data.
 Network Security and Vulnerability – This function will perform regular
network vulnerability assessments that identifies and categorizes security
threats within the network components. This performs event correlation
between all customer networks, network devices, data sources, applications
and software versions.
NAAD_Final Project_Team G

NAAD_Final Project_Team G

  • 1.
  • 2.
    Project Summary 1. RFP Selected: Enterprise Services BSS/OSS Solution 2. Team’s Reason for Selection: The primary reason for selecting this RFP is the concept of management which intrigues all group members. Having a business solution lays the ground work for any customer-user system in modern era. Moreover, the given concept involves complete tailor made solutions that needs to be worked out in an efficient and effective manner. This brings us outside our comfort zone and expands our analytical and logical skills. The complexity of requirements is more than high for this RFP as the day-to-day increase in the size of a company business is beyond average limits and this in turn gives all team members familiarity of highest level experience to core working of business solutions. It also raises our level of identifying basic requirements of a company solution to ulterior limits, thereby helping us raise our platform of understanding to a level comparable to the modern business era. 3.Team Members: Ashwin Ramaswamy 47211402 Gautam Chawla 47124393 Jayashree Rao Pasupulati 47206163 Sayali Pawar 47183530 Vignesh Natrajan 47117750 4. Project Schedule: Attached as a Microsoft Excel
  • 3.
  • 4.
    INDEX SR. NO. TOPIC 1Project Plan Creation 2 Executive Summary Section 3 Customer Business Requirements 4 User Requirements 5 System Requirements 6 System Concept Diagram 7 Test/ Use Cases 8 Requirements Test Matrix 9 Risk Analysis & Mitigation
  • 5.
  • 6.
  • 7.
    CONTENTS 1. Overview 2. History 3.The Mission Statement and Goals 4. Roles played by BSS/ OSS 5. Company Information 6. Growth Highlights 7. Summary of Possible future plans
  • 8.
    OVERVIEW  Company Type:Public  Headquarters: Philadelphia, PA  Stock Ticker: CMCSA, CMCSK  Stock Exchange: NAS, NGS  Number Employed: 107,000  Industry Classification: SIC – Cable & other pay TV services (4841) and NAICS – Television Broadcasting (515120) (Comcast Corporation Snapshot 2010)
  • 9.
    HISTORY Comcast Corporation, initiallycalled American Cable Systems, was founded in 1963 by business partners Ralph J. Roberts, Daniel Aaron and Julian A. Brodsky in Tulepo, MS. Comcast opened their business with a mere five channels and 1200 cable subscribers and have since grown to include 22.9 million cable, 16.7 million high-speed Internet and 8.4 million digital voice customers. (Comcast Timeline 2010) In the 80s and 90s Comcast Corporation made many acquisitions that would rapidly expand the number of customers they served. Comcast purchased shares of Group W. Cable, Storer Communications, Inc., Maclean Hunter's US cable operations, E.W. Scripps cable systems, Prime Communications and Lenfest Communications, Inc. 1 During this time the company also introduced many new products and services, such as, high-speed internet and digital landline telephone services
  • 10.
    MISSION STATEMENT Comcast’s missionstatement, called “The Comcast Credo” states that “Comcast will deliver a superior experience to our customers every day. Our products will be the best and we will offer the most customer-friendly and reliable service in the market.” (The Comcast Credo 2010) GOALS Comcast has made it their top priority to achieve their mission by ensuring that customer have the best experience and the most superior and reliable products and services. Comcast strives to provide the most innovative and latest technology to keep customers satisfied with high quality products and numerous choices.
  • 11.
    ROLES PLAYED BYBSS/ OSS Analytics  The various systems that make up the network produce volumes of data  The OSS/BSS must be able to warehouse this data and then process it into meaningful reports, which are consumed at various levels of management  Business analytics provide insight into, for example, revenue broken down by category, such as regional or demographic, new orders over  different periods of time, customer churn, how well customer service is performing, etc.  Analytics can provide invaluable insight into how well marketing activities, such as online campaigns through social media are performing  All of this information is vital to constrain customer churn and form a solid basis for profitable growth of the business Security Compliance  More and more of the economy is starting to rely on online transactions  In the retail industry, for example, the use of payment cards for online transactions means that businesses, clearing houses, banks, and anyone else in the path must be Payment Card Industry (PCI) compliant  The OSS/BSS must be able to produce the required data and reports to ensure compliance and analyze breaches should they occur Trend Monitoring  As the network rapidly grows, the network operator must monitor the usage of space segment to properly allocate and plan the growth  In typical Ka-band systems, this means monitoring the capacity of each beam and determining how to allocate new remotes and how to increase capacity in beams reaching capacity  For example, the capacity of a Ka spot-beam may be monitored via daily reports, which show the status and utilization so that planners can take steps to reduce congestion and plan future traffic
  • 12.
    Application Programming Interface(API)  Some functions required by the network operator may have to be custom written applications or may require interfaces to other existing systems  For these cases, the OSS/BSS system must provide API interfaces to allow programmers to design software that interacts with the OSS/BSS, or allows the OSS/BSS to interface with other systems IMPLEMENTING AN OSS/BSS SYSTEM The cost and time required to implement an effective OSS/BSS system can be very significant. In general, there are three options for implementing such systems:  Building a solution from the ground up: Various components are purchased and integrated. This may also include writing of custom applications. This option may entail the hiring of a large number of developers and supporting staff to design the software and hardware systems  Bringing in an “off-the-shelf” solution from a large integrator: While there are various options for off-the-shelf OSS/ BSS systems, these typically come at a very high price and still require a significant amount of customization in order to automate the processes, which are unique to each business  Utilizing Cloud-based services offered by an experienced network operator: This option may also entail some amount of customization in order to support the unique business process requirements; however, it eliminates the need for staff to support the software and physical infrastructure required for the first two options. Clearly, the third choice is the ideal choice for any new broadband operator. OSS: Operational Support Systems are applications that support back office activities and maintain customer services BSS: Business Support Systems are software applications that support activities like billing, order management, customer relationship, call center automation, etc.  To minimize the complexity of the existing network, Comcast tried to integrate with JWay for providing a better solution by integrating the OSS/ BSS enterprise services to provide advanced architecture involving managed
  • 13.
    routers, voice, Ethernet,Wi-Fi and broadband with a more business oriented approach at a higher managed level  The OSS typically provides the operator the ability to perform FCAPS (Fault Management, Configuration Management, Accounting Management, Performance Management and Security Management). The focus of OSS is on the maintenance of network. This defines a level of managed business continuity  The BSS systems are typically the systems which enable the operator to define the billing parameters, rate plans & associated logic, customer schemes, etc. The focus of the BSS is towards managing the business aspects associated with the telecommunications network. This defines a higher level of Service Assurance  OSS and BSS are often used together in terms of terminology since they are usually the primary points of contact from an operator perspective to manage the whole network. These two together sum up a Professional Service system  Need to integrate OSS and BSS to track service performance and ensure SLA is met  Need broadband connections for majority of store locations and some to be managed by Comcast  Active broadband Ethernet and voice services will be paid by corporate office
  • 14.
    COMPANY INFORMATION Comcast Corporation(NASDAQ: CMCSA, CMCSK) primarily provides video services with roughly 55% of its total business. For the last several years, Comcast has maintained an estimated market share between 21-22%. CORE BUSINESSES Comcast offers 3 major products in all markets: cable, internet and phone services. Wireless phone services are available in select markets. DIGITAL CABLE Digital cable services include access to over 200 channels, high definition programming and Video On Demand. 4 The digital cable services also offer 45 music channels, over 3,000 high definition choices, an on-screen guide, digital video recorder that not only allows viewers to record up to 300 hours 5 , but they can also rewind, fast-forward, and pause live programs. In addition, subscribers can add premium channels, such as, the Sports Entertainment Package, HBO, Showtime, Cinemas, The Movie Channel, and Starz. HIGH-SPEED INTERNET It is offered at download/upload speeds of 1.5 Mbps/384 Kbps, 12 Mbps/2 Mbps, 20 Mbps/2 Mbps, 22 Mbps/2 Mbps and 50 Mbps/5 Mbps. Comcast has made many enhancements to their fiber-optic network in order to provide a premium online experience to their customers. Because of these fast speeds users can download content relatively quickly, watch streaming HD movies, and download music and upload photos at lighting quick speeds. High-speed internet packages also include, at no additional charge, a deluxe Norton Security Suite and 2 GB of online storage. DIGITAL VOICE This service provides landline telephone services to customers, calling plans include unlimited local and long distance calling in the United States, Canada, and Puerto Rico. Customers also enjoy free voicemail and 12 free calling features, such as, caller id, call forwarding, call waiting, and anonymous call rejection.
  • 15.
    Customers can alsomake international calls to over 200 countries at rates as low as $0.08 per minute. Managing voicemail messages is made easier with Comcast’s SmartZone Communications Center, which allows users to access their voicemail from a computer and forward the messages to e-mail. XFINITY TV It is the newest edition to Comcast services and it allows digital cable subscribers to view their cable television services online free of charge from any computer. Customers now have access to more than 150,000 movies online that can be watched at any time and they can program their DVR to record a show from a remote location.
  • 16.
    GROWTH HIGHLIGHTS Summary ofPossible Future Plans:  Enterprise services team to offer managed services capabilities for businesses with locations nationwide. The company already has signed several large financial, retail and hospitality customers.  Amazing things happen when media and technology converge. Eyes open. Communities come together. Information sparks action that helps individuals learn, grow, and prosper.
  • 17.
  • 18.
    1 CONTENTS 1. Business Overview 2.Customer Requirements 3. Customer Requirements Matrix
  • 19.
    2 BUSINESS OVERVIEW  Comcast’sEnterprise Services (ES) business unit operates under Comcast Business and provides a one-stop shop for the Enterprise customer’s Managed Network needs. Comcast’s ES designs, implements, and manages a customized communications network for the large Enterprise (Fortune 1000+) customers focusing mainly on the Ethernet, Voice and Broadband Managed Services. Comcast’s ES leverage existing industry leading Business Internet, Ethernet network infrastructure, strong relationships with cable operators, and agreements with leading broadband providers to provide a suite of over-the-top managed solutions (Managed Router, IP VPN, Managed Security, Managed Wi-Fi, 3G/4G Backup, Managed Voice, Field Services including Installation & Maintenance)  Comcast’s ES customer benefits from the simplicity of single contract, single portal and single invoice for all their sites nationwide. Additional benefits are:  24x7 Technical Support and Maintenance  Single Point of Accountability  Rapid Network Deployment  Proactive Monitoring and Management  Portal: Sophisticated Network and Site Reporting
  • 20.
  • 21.
    4 CUSTOMER REQUIREMENTS The needsof the target customer base are complex, custom and flexible. The following example illustrates a typical customer scenario: JWay would like a quote for 8500 store locations and 4 corporate locations.  8500 sites require broadband. 1000 of 8500 sites already have a broadband connection, where 250 sites are currently connected with Comcast Business Class Internet via SMB, and the remaining 750 have connectivity services with another provider that will need to be managed by Comcast  6000 sites require Managed Wi-Fi & Managed Security & Managed Router. 3000 of 6000 sites already have a Wi-Fi service that Comcast needs to integrate with and manage for JWay  2500 sites require Managed Router & Voice. 500 of 2500 sites already have routers on site, and all 2500 sites have traditional POTS 8500 sites 1000 sites with Broadband 250 sites with Comcast Business Class Internet via SMB 750 with another provider managed by Comcast 6000 sites 3000 sites with Wi-Fi service - Comcast needs to integrate and manage for JWay
  • 22.
    5  4 Corporatesites requiring an Ethernet-based EVPL network  JWay has a franchise model, so each of the 8500 sites are individually owned and operated  Corporate will order and manage the Broadband, Ethernet, and Voice services. One consolidated invoice will be sent to JWay’s HQ  The franchise owner can order from a set list of products on the Enterprise Services Web Application / portal  Managed Wi-Fi, Security, and router services must be ordered and paid for by the store owner  A bill will go to corporate for all of the Broadband, Ethernet, and Voice services that are active in each site  A bill will go to the individual store owners. The site owner’s bill can have multiple locations and any mix of products that are on the customer’s rate card  Before JWay awards Comcast all 8500 sites, Comcast must perform a pilot with 60 stores prior to contract signature  Corporate or individual store owners may elect to purchase or lease their network equipment 2500 sites 500 sites with routers on site 2500 require Managed Router & Voice 2500 have POTS
  • 23.
    6 CUSTOMER REQUIREMENTS MATRIX CustomerRequirements Matrix is a tool for:  Addressing requirements tracking  Speaking to scope creep  Providing what features a product or service should have and why What is the Value of a Customer Requirements Matrix?  Customer Requirements Matrix Helps Users  Understand the business domains  Reveal outputs  Understand the quality characteristics  Describe the business domains  Comprehend what to measure  Know the targets  Understand the importance to customers of what to measure  Learn the customers’ view of the gaps  Establish the ranking order of the processes being measured
  • 24.
  • 25.
  • 26.
    CONTENTS 1. User RequirementDocument 2. Entity Relationship Diagram 3. User Requirements
  • 27.
    USER REQUIREMENT DOCUMENT Theuser requirement(s) document (URD) or user requirement(s) specification is a document used in a network that specifies what the user expects the network to be able to do. Once the required information is completely gathered it is documented in a URD, which is meant to spell out exactly what the network must do and becomes part of the contractual agreement. A customer cannot demand features not in the URD, whilst the developer cannot claim the product is ready if it does not meet an item of the URD. The URD can be used as a guide to planning cost, timetables, milestones, testing, etc. The explicit nature of the URD allows customers to show it to various stakeholders to make sure all necessary features are described. Formulating a URD requires negotiation to determine what is technically and economically feasible.
  • 28.
  • 30.
    USER REQUIREMENTS From themodel of system components in our generic system, the user component is at the highest layer. User requirements is the set of requirements gathered or derived from user input and is what is needed by users to successfully accomplish their tasks on the system. Typically, when gathering requirements, everyone involved with that network is considered a potential user. U1. Need to connect multiple networks across four different corporate locations and 8500 store locations simultaneously U.2 Need multiple network devices to connect to internet, while also allowing devices like smartphones, tablets, laptops, etc. to connect to the same U3. Network should be free from fraudulent attacks and must be available to designated users across multiple locations U4. It must also be framed on confidentiality, integrity, and authenticity of a user's information and physical resources U5. Must have a high capacity network that allows simultaneous transactions at a higher transmission rate U6. Each bundle must have several networks for reliable transmission of data U7. Must have services for communication between the corporate sectors and store locations which include services like Skype interviews, meetings online, conferences, etc. U8. User should be able to access, transfer, or modify information within a tolerable time frame.
  • 31.
    U9. The responsetime amongst the users must be lesser than a particular time frame U10. The network must be available always and must have a consistent base, i.e., the users at the end of the chain must be able to keep the network operating and up, on a continual basis (24/7) U11. The network must have a backup in case of network failure U12. The network must be designed with a distance-independent computing and mobility U13. The users (Corporation/ Individual/ Store locations) must be able to afford a network system, that fits within their budget management U14. The network must be able to encompass any functional particularity that the user wants for proper functioning U15. Franchise owner must set of products on the enterprise web application/ portal U16. All the sites must be individually operated and serviced U17. All internet connectivity services me be ordered and paid by the store owner U18. There must be space for new connections depending on the users added to the existing network U19. The network must maintain a minimal QoS for the users as they use it for data to real-time video transmission U20. Test must be conducted prior to deployment of actual service
  • 32.
  • 33.
    CONTENTS 1. System Requirements 2.System Network Specifications a. Hardware Specifications b. Software Specifications 3. User Vs. System Requirement Matrix
  • 34.
    SYSTEM REQUIREMENTS S1. Thedevices running across individual store locations shall not exceed 50 meters S2. The network must be ubiquitous S3. Firewall, VPN handling, and other security functions may be handled by other devices S4. Support on-demand changes to customer network configurations and preferences S5. CPE must support zero touch provisioning via communication with centralized configuration manager S6. The download speed should be minimum of 50 Mbps and upload speed must be a minimum of 10 Mbps S7. Maximum number of concurrent calls shall not exceed 20 S8. The minimum required bandwidth for voice should be 1 Mbps, uplink and downlink. S9. End-user computer must be connected with 100-BaseT S10. At a time, only a maximum of 150 users must be able be connected to the network, at a particular store location S11. A redundant backup device in the form of network data centers must be set up S12. The latency must not exceed 50 milliseconds S13. The network must have IPv4 and IPv6 compatibility S14. SIP and SCCP protocol to be used for voice S15. RC4 encryption for TFTP configuration profiles S16. Convergence times shall not exceed 250 milliseconds S17. SPI Firewall must be used for managed broadband S18. The frequency range should be between 1.8 Ghz and 8 Ghz S19. IP routing traffic should be marked to DHCP CH6 S20. 150 bps per phone of guaranteed bandwidth is required for voice controlled traffic S21. CISCO 802.11 Manager to be used for managing Wi-Fi S22. Each router must use a maximum of 48 ports per chassis S23. Ethernet data transfer rate should be around 100 Gbps S24. CAT5e connection to be used for faster transmission S25. CBS value of 250,000 must be used for 100 Mbps of uni-speed S26. Packet loss should be lesser than 0.001 %
  • 35.
    S27. Proper budgetplanning with efficient analysis of net GDP and income must be done S28. Security, Wi-Fi, and Ethernet services must be paid by individual store owner S29. 60 Sites are tested prior to installation
  • 36.
  • 37.
    HARDWARE REQUIREMENTS MANAGED Wi-Fi TheCisco Meraki MR18 and MR26 is an industry- rst three-radio, cloud managed 2x2 MIMO 802.11n access point designed for deployments in offices, schools, hospitals, hotels, and large retail stores. The following are the minimum requirements for the Cisco Meraki MR18 and MR26 releases: • The CISCO Meraki: MR18 3 radios: 2.4 and 5GHz, dual band WIDS / WIPS Radios: 2-stream 802.11n, up to 600 Mbps Interface: Gigabit Ethernet port Power: 802.3af PoE compatible, AC adapter available. • The CISCO Meraki: MR 26 One 2.4 GHz 802.11 b/g/n radio, One 5 GHz 802.11 a/n radio. One dedicated radio for dual-band WIPS & spectrum analysis. Antennas: Gain - 3 dBi @ 2.4 GHz, 5 dBi @ 5 GHz • Sophos: AP10 and AP100 Sophos AP10 and AP100 access points are models for desktop/wall mounting.
  • 38.
  • 39.
  • 40.
    • CISCO Aironet2700: 1. 32 MB flash size 2. 802.11af/at - CDP (Cisco Discovery Protocol) 3. 2.4 GHz and 5 GHz 802.11n radios with the following features: – 4TX x 4RX – 3-spatial streams, 1.3-Gbps PHY rate – Spectrum intelligence – DPD (Digital Pre-Distortion) technology – Cisco Vector Beamforming—Implicit Co-phase beamforming for .11ag clients and 1x1 11n clients – Radio hardware is capable of explicit compressed beamforming (ECBF) per 802.11n standard. 4. External Antennas- Four RTNC antenna connectors on the top of the access point • Four TX/RX antennas These antennas are supported on the 2702E: • AIR-ANT2524DB-R • AIR-ANT2524DW-R • AIR-ANT2524DG-R • AIR-ANT2524V4C-R • AIR-ANT2544V4M-R • AIR-ANT2566P4W-R 5. Internal Antennas.
  • 41.
  • 42.
    Managed Security: Comcast uses3 entities for managing security issues. • IPSEC VPN Aggregation:
  • 43.
  • 44.
    • Unified ThreatManagement:
  • 45.
    Managed CPE Devices/ Routers: • Multiple CPE’s • Multiple Devices • Virtual CPE’s Following is the list of Enterprise Routers which can be used for deployment in Comcast’s JWay project: Router Network Size Performance Feature CISCO 1800 Small to Mid-size businesses High • Built-in Security • Unified Communications • Wide range of operation • 50 VPN tunnels • Fast CISCO 1900 Small to Mid-size businesses High • Integrated threat control • Encryption • Ethernet ports • Built-in WAN interface card slots • PoE power distribution CISCO 7200 — High QoS • Low cost • Wide range service • Best for businesses with WAN and VPN aggregation • Compact • Modular • Flexible
  • 46.
    Router Network SizePerformance Feature • Highly customisable • Upto 48 ports/chasis ASR 1000 Used where cloud computing, private WAN and Internet edge solutions High & Powerful • High security • Instant-on services • Provides significant s/w h/w redundancies • Embedded firewall • Managed CPE capabilities • For businesses with extensive WAN/VPN requirement CISCO 7600 Metro-area enterprise network Rich & High QoS • Utilizes MPLS, IPV4 and IPV6 • Upto 720 Gbps can be routed through a single router • Traffic prioritising The routers CISCO 7200 and ASR 1000 are best suited for our project’s use.
  • 47.
  • 48.
    Virtual PBX (VoIP): •SIP / PIR: Managed Business Continuity: • 3G / 4G Service: - Offers faster data transfer rates - First services to enable video calls
  • 49.
    - Suitable foruse in modern smartphones, which require constant high-speed internet connection for many of their applications. • Hybrid Wireline: SOFTWARE REQUIREMENT SPECIFICATIONS Managed Wi-Fi: CISCO 802.11 Manager Sophos UTM Comcast provides 3 categories of Sophos UTM, consumer can choose any of the Following the requirements. Managed Broadband: • SPI Firewall • DHCP
  • 50.
    • DNS • SNTP •SYSLOG • 802.1x Managed CPE Devices/ Routers: CISCO Routers use Internetwork Operating System (IOS) and Juniper Networks use JUNOS.
  • 51.
    Managed Security: Following arethe security parameters: Managed Business Continuity:
  • 52.
    • 3G /4G Service: • Hybrid Wireline: None
  • 53.
    Managed Voice: Voice-over-IP (VoIP)Protocols • SIP (RFC 2543) • SCCP Voice Codecs* • G.729, G.729A, G.729AB2 • G.723.1 • G.711a-law • G.711µ-law * In simultaneous dual-port operation, the second port is limited to G.711 when using G.729. Provisioning and Configuration • DHCP (RFC 2131) • Web configuration via built-in Web server • Touch-tone telephone keypad configuration with voice prompt • Basic boot provisioning (RFC 1350 TFTP Profiling) • Dial plan provisioning • Cisco Discovery Protocol for SCCP Security • RC4 encryption for TFTP configuration profiles Dual-Tone Multi-Frequency (DTMF) • DTMF tone detection and generation Out-of-Band DTMF • RFC 2833 AVT tones for SIP, MGCP, SCCP Call Progress Tones • Configurable for two sets of frequencies and single set of on/off cadence Line-Echo Cancellation • Echo canceller for each port • 8 ms echo length • Nonlinear echo suppression (ERL greater than 28 dB for f = 300 to 3400 Hz) • Convergence time = 250 ms • ERLE = 10 to 20 dB • Double-talk detection Voice Features • Voice activity detection (VAD) • Comfort noise generation (CNG) • Dynamic jitter buffer (adaptive)
  • 54.
  • 55.
  • 56.
  • 57.
    CORPORATE LOCATION 2 CORPORATE LOCATION 3 CORPORATE LOCATION1 CORPORATE LOCATION 4 750 Sites 250 Sites 200 Sites COMCAST Business Class Internet Third Party Internet 1200 Sites 1200 Sites 1200 Sites 1200 Sites 100 Sites 100 Sites 100 Sites 100 Sites 100 Sites 100 Sites 100 Sites Have Wi-Fi service that needs to be integrated and managed by Comcast for JWay Require Managed Voice 500 Sites 700 Sites Have Routers on Site Have traditional POTS All 8500 sites require Managed Router and Broadband Have Broadband Connection All 4 Corporate Sites require EVPL 100 Sites 100 Sites 100 Sites100 Sites 1200 Sites  Small Stores – Site Group 1: 100 Sites x11 = 1100 Sites  Medium Sites – Site Group 2: 1200 Sites x6 = 7200 Sites  Corporate Sites – Site Group 3: 10 Sites x20 = 200 Sites 1 0 0 S i t e s 1 2 0 0 S i t e s KEY   Require Already Have
  • 58.
     All sitesrequire managed broadband connections and managed router connections  Some sites require Wi-Fi service that Comcast needs to integrate with and manage JWay  Managed Wi-Fi security and router services must be ordered and paid by the store owner  All corporate sites require Ethernet based EVPL (Ethernet Virtual Private Line) network  2500 locations require managed voice connections  Connectivity of 8500 store locations is needed consisting of broadband, Wi- Fi, voice, router  Comcast needs to integrate BSS/ OSS with high level of security
  • 59.
  • 60.
    BUILDING PRODUCT CATALOGUE PRODUCTTYPE  Managed Wi-Fi  Managed Broadband  Managed Ethernet  Managed Voice  Managed Router
  • 61.
    FCC Part 68 Part68 of the FCC rules governs the connection of Terminal Equipment (TE) to the Public Switched Telephone Network (PSTN). Also covered by Part 68 are TE that are connected to wireline facilities owned by wireline telecommunications providers and used to provide private line services. Under Part 68, wireline telecommunications carriers must allow all TE to be connected directly to their networks, provided the TE meet certain technical criteria for preventing four proscribed harms. These harms are electrical hazards to operating company personnel, damage to network equipment, malfunction of billing equipment, and degradation of service to customers other than the user of the TE and that person’s calling and called parties. (Terminal Equipment that do not meet these technical criteria may be connected indirectly to wireline carrier networks via protective circuitry, provided the protective circuitry meets the criteria. Part 68 rules establish processes to identify, publish, and update these technical criteria, and also to approve TE for attachment to the network. The rules also provide for the development and maintenance of a publicly accessible database of approved TE and for labeling TE that have been shown to comply with the technical criteria. All approved TE are required to be listed in the database and to be properly labeled.
  • 62.
    TESTING FOR OSS/BSS ENTERPRISE SOLUTIONS Clients look for greater value and flexibility. People, tools, process, technology delivered, together form a service model. Testing is used a service based on different challenges faced by the client and the business solution architect. CLIENT CHALLENGES  Standard models do not provide cost effectiveness in many scenarios such as market condition change.  There are more frequent peaks and drops in testing demand.  Testing resources are available and being paid for ideal time usage.  Capital expenses on software tools and its infrastructure and also for the support and maintenance.  Small projects often don’t have budget for full time for testing resources. BUSINESS VALUE  Reduces system outage risk caused by functional and performance defects.  No upfront investment on maintenance fees. Service Managed Services Staff Augmentation Testing Software
  • 63.
    Clients are lookingfor testing providers to:  Build the test, automate and execute them.  Use industry leading software tools.  Use a professional certified testing team.  Use a formal quality management methodology with prebuilt test scenarios framework. VARIOUS TESTING METHODOLOGIES Staff Augmentation Managed Services Testing-as-a Service Service Features  System Integration Testing  System Testing  Service Testing  Acceptance Testing  Regression Testing  Test Automation  Performance Testing  Security Testing  System Integration Testing  Systems Testing  Service Testing  Acceptance Testing  Regression Testing  Test Automation  Performance Testing  Security Testing  Systems Integrations Testing  Systems Testing  Service Testing  Acceptance Testing  Regression Testing  Test Automation  Performance Testing  Security Testing Packaging  Custom client based solutions  Global Availability  Onshore/ Best shore options  Custom client based solutions with accelerators  Global availability  Onshore/ Best shore options  Leveraged factory solution  Global availability  FTU/ PTU Volume  Term Options
  • 64.
    Pricing/ Contracting  Software LicenseFees  FTE-based pricing  Time and Materials Contracting (T&M)  Headcount Driven  Software License Fees  Custom Pricing  Fixed Price of T&M  Managed Outcome  Unit-based Pricing: FTU, PTU  Includes Software Tools and Licenses  Demand Driven, Output-based TESTING WORKFLOW Project Starts Tester Assigned Consider the following: 1. Dependency 2. Risks 3. Impact of change 4. Schedule issues 5. Resource issues 6. Tools availability Requirements Shared Plan Test Prepare Test Check defects Execute Test Raise Defects Complete
  • 65.
    INTERCONNCET BILLING NETWORK ADDRESS Pointof Interconnect NODE PATH INTERCONNECT SCENARIO INVOICE PAYMENT CALL TYPES Incoming (Interconnect) Interconnect Interconnect Owner NETWORK OPERATOR Interconnect Owner NETWORK OPERATOR Interconnect Owner Operator A Operator B
  • 66.
    BILLING PROCESS Record details OUTGOINGNEGOTIATIONS Invoice INCOMING NEGOTIATIONS Invoice NETWORK OPERATOR NETWORK OPERATOR SETTLEMENT RECONCILLATION SUMMARY PRICING
  • 67.
    BUILDING PRODUCT CATALOGUE– TESTING 1. MANAGED WI-FI TESTING Testing of wireless home networking devices (typically referenced as “Wi-Fi” devices) is the introductory part of testing phase. Since the 90s, testing of Wireless LANs has been performed based on the IEEE-802.11 standard (e.g., 802.11a, 802.11b, 802.11g, 802.11n, and even the latest drafts of 802.11ac and 802.11ad). Wi-Fi products are typically designed to allow you to connect your personal computer to a wireless network typically connected to the Internet. Wi-Fi "hot- spots" are available in locations across the country (e.g., coffee shops, hotels, etc.), and have become common-place. However, Wi-Fi is expanding into other areas, including healthcare and smart energy (e.g., connecting your smart device to the internet to track energy usage, etc.). Validation Testing: Validating a Wi-Fi device requires extensive testing of several factors, including RF testing, flat channel testing, multipath testing and more. We can also customize a testing protocol to help you meet specific regulatory requirements or fine-tune your product. Ultimately, the goal of Wi-Fi testing extends beyond mere certification — the market for wireless devices is growing but competitive, and anything you can do to release a better product is a key advantage. With more than 50 years of experience providing testing services for a variety of industries, we know what it takes to succeed. WaveDFS Testing for Wi-Fi: Working closely with VeriWave, COMCAST was instrumental in developing the WaveDFS protocol for testing Wi-Fi devices that share the spectrum with radar. FCC regulations mandate that any 802.11n access point must automatically move to a different radio frequency when higher-priority traffic — such as a radar signal — is detected on the same channel.
  • 68.
    With WaveDFS, manufacturershave a fast and economical Wi-Fi testing solution that:  Requires no additional software or time-intensive programming  Automatically generates all pulse types required to comply with FCC, ETSI and Japanese standards  Can source and synch traffic without the use of an external player or another device  Automates the bandwidth detection and probability detection processes  Detects and records when access points send a channel change announcement  Certification Simplified WiFi Test Suite:  Wi-Fi Test Suite is a software platform set to support certification program development and device certification.  Wi-Fi Test Suite is an integrated platform that automates testing Wi-Fi components or devices.  Non-proprietary components are provided under the ISC License and can be accessed at the Wi-Fi Test Suite open source project on GitHub.  Wi-Fi Comcast members can access the full software package, including proprietary components.  The open source components of Wi-Fi Test Suite are made available to the public to help advance the Wi-Fi Comcast mission. Wi-Fi Test Suite embraces technological innovation by being adaptable to all types of unique, diverse, and cutting edge devices.  Wi-Fi Test Suite provides the following services: a) Configure - Automatically configure devices to execute test cases. b) Traffic Generation - Generate traffic streams with specified parameters. c) Test - Execute test scripts by controlling test bed device operation. d) Results Analysis - Determine pass/fail results based on a given test case or script criteria.
  • 69.
    DEMONSTRATION & TESTEXPERIMENTS The experiments will be comprised of a node deployment combined with a specific set of tests. The node deployment is how the nodes are physically mounted and their patterns of mobility. These will be described in the rest of this section. There are six tests that we can run during an experiment described below. Not all will be run with each experiment.  Throughput: Purpose – to test the throughput that can be achieved when no other traffic is present. This test uses the netperf utility to measure throughput between node pairs over 5 seconds. A script is given a set of source destination pairs and the throughput is measured between each pair one at a time. The default is to measure between every source and destination pair in both directions.  Connectivity: Purpose – to measure the ability for node pairs to send packets to each other when the network is lightly loaded. Each node sends pings once per second to a random destination node. Every 20 seconds a new destination node is randomly chosen. Every destination is chosen four times during the experiment by each node. Ping success and round trip delay statistics are collected for each pair.  Congestion: Purpose – to measure delays and throughputs when there are competing data streams in the network. Each node picks a random destination and either performs the netperf throughput for 10 seconds or pings once per second. The schedule of pings vs. throughput is chosen so that 2 competing throughputs are always in the network at the same time. Every destination is chosen for at least two throughput and two delay intervals by each node. Delay and throughput statistics are collected for each pair.  Subjective: Purpose – to assess the performance of typical network applications as perceived by a user. A user on the test bed attempts the following tasks. Download a web page of size 10 kB, 100 kB, and 300kB. The web page consists of an image of the specified size so that the download progress can be observed by the user. The user attempts to make a voice connection across the test bed. The user records the usability of these applications relative to T1 and dialup connections.
  • 70.
     Node Failure:Purpose – to measure the ability of the network to route around node failures. The connectivity is run with all but one node. This excluded node alternates between shutting down its interface for 60 seconds and bringing it up for 60 seconds. Performance is measured during connectivity periods when the nodes is down, when the node is up, and during the transitions from down to up and up to down.  Range: Purpose – to measure the throughput as a function of separation between two nodes. This test uses the netperf utility to measure the throughput from a source to a destination every 5 seconds. In each interval the GPS coordinates of the two nodes is recorded so that throughput can be correlated with range. 2. MANAGED BROADBAND TESTING Download Test:  Small binary files are downloaded from the web server to the client to estimate the connection speed  Based on this result, one of several file sizes is selected to use for the real download test  The test is performed with cache prevention via random strings appended to  each download  Up to 8 parallel HTTP threads can be used for the test  Throughput samples are received at up to 30 times per second  These samples are then aggregated into 20 slices (each being 5% of the samples)  The fastest 10% and slowest 30% of the slices are then discarded  The remaining slices are averaged together to determine the final result. Upload test:  A small amount of random data is generated in the client and sent to the web server to estimate the connection speed  Based on this result, an appropriately sized set of randomly generated data is selected for upload
  • 71.
     The uploadtest is then performed in configurable chunk sizes (pushed to a server-side script via a POST)  The test can be done using up to 8 parallel HTTP threads (configurable)  Chunks are sorted by speed, and the fastest half is averaged to eliminate anomalies and determine the result Web Browsing: The Web browsing test measures the time taken to fetch the HTML and referenced resources from a page of a popular website. This test does not test against centralized testing nodes; instead it tests against real websites, ensuring that content distribution networks and other performance enhancing factors may be considered. Each Whitebox will test three common websites on every test run. The time taken to download the resources, the number of bytes transferred and the calculated rate per second will be recorded. The primary measure for this test is the total time taken to download the HTML page and all associated images, JavaScript and stylesheet resource. 3. MANAGED ETHERNET TESTING 3.3 Network Testing 3.3.1 Specifications and Guidelines All tests, verifications, checks, and recommendations shall be in conformance with the ANSI/TIA or ISO/IEC specifications. ANSI/TIA or ISO/IEC specifications define electrical and mechanical parameters that are the basis for all tests and test equipment usage defined in this section. All tests, verifications, checks, and recommendations shall be in conformance with all applicable vendor specifications and guidelines. Manufacturers’ specifications and guidelines may define additional electrical and mechanical parameters beyond
  • 72.
    ANSI/TIA or ISO/IECspecifications, and must be included in the basis for all tests and test equipment usage defined in this section. 3.3.2 Ethernet Network Testing Equipment The Contractor shall utilize any required test equipment, equipment management tools, and additional tools as needed to validate the network installation. All test equipment shall bear current calibration certification from a certified calibration laboratory, as appropriate. 3.3.3 Testing of Installed Twisted-Pair Cabling Links The installed twisted-pair copper cabling links shall be tested to meet the requirements of the ANSI/TIA/EIA 568-B standards and to the maximum rating for the grade of the installed cable. The following parameters shall be tested for each cable pair and/or for both ends (where applicable):  Wire Map: Presence of opens, shorts, crossed, reversed, transposed, and split pairs  DC Loop Resistance  Length  Propagation Delay  Delay Skew  Insertion Loss  Return Loss measured from both ends  Near-End Cross Talk (NEXT)  Power Sum Near-End Cross Talk (PSNEXT)  Attenuation to Crosstalk Ratio Near-End (ACR-N)  Power Sum Attenuation to Crosstalk Ratio Near-End (PSACR-N)  Attenuation to Crosstalk Ratio Far-End (ACR-F)  Power Sum Attenuation to Crosstalk Ratio Far-End (PSACR-F)  Alien Near-End Cross Talk (ANEXT)  Power Sum Alien Near-End Cross Talk (PSANEXT)  Alien Far-End Cross Talk (AFEXT)  Power Sum Attenuation to Alien Crosstalk Ratio Far-End (PSAACR-F)  Average PSANEXT loss
  • 73.
     Average PSAACR-F 3.3.4Testing of Installed Fiber Cabling Links The installed fiber cabling links shall be tested to meet the requirements of the ANSI/TIA/EIA 568-C and IEC 11801 standards. Measurements shall be done per EIA/TIA-526-7, -526-14, and -TSB140 standards. The following parameters shall be tested for all fibers in each cable and for all splices, termination, and connections:  Fiber continuity and length at both ends  Attenuation (optical power loss) in both directions from the ends of each cable  Polarity  Splice loss  Fiber termination end-face inspections  End-to-end optical quality test with Optical Time Domain Reflectometer (OTDR) 3.3.5 Ethernet Network Test Requirements The Contractor shall perform a network walk-through to verify that all applicable installation specifications and environmental classifications were followed. The Contractor shall perform a visual inspection of all cable terminations (fiber and copper). The installed Ethernet Network System shall be tested for performance and functionality per the IETF RFC 2544 recommendations. The performance of each network link shall be measured in both directions. The duration of each test trial shall be at least 60 seconds. The following minimum tests shall be performed:  Throughput – the maximum rate at which frames can be transmitted from the source to the destination with zero lost frames or errors  Latency – the total time it takes for a frame to travel from source to destination. The minimum, average, and maximum latency values for each frame size shall be reported
  • 74.
     Frame Loss– the percentage of frames transmitted that are not received at the destination  Back-to-Back Frames (Burstability) – the maximum number of frames that can be sent from the source to the destination within a specified interval with zero lost frames  Jitter – the variation in the arrival time of frames received at the destination  Bit Error Rate – the percentage of bit errors measured at the destination relative to the number of bits sent by the source  Verification of the Link Integrity Status LED on both sides of each link  Verification of proper operation and failover of each redundant component and links  Verification of alarming of each link failure  Verification of configuration parameters for each network component (IP addressing, VLAN and port assignment, speed/duplex settings)  Verification of the necessary network services including but not limited to DHCP, DNS, FTP, and HTTP Upon completion and testing of the installed network, the Contractor shall submit test reports in printed form. Test reports shall show all test results performed by the Contractor for each port and piece of equipment. Date of test equipment calibration shall also be provided. 4. MANAGED VOICE TESTING Interactive VoIP Quality Testing Interactive Voice Response (IVR) guided testing is the most recent active test technology; the test probe hosts an interactive test agent that uses natural speech to guide technicians or subscribers through a series of simple steps leading to detailed speech quality, DTMF, echo and noise tests without any far-end test probe or responder. Designed to reduce installation, troubleshooting and trouble-ticket resolution time, interactive testing is ideally integrated into customer support systems to provide
  • 75.
    immediate test datawhen customers call with service issues. Test results can be used by customer support to guide the caller through corrective actions, by operations staff to remotely correct the problem or to dispatch a field technician if field repair is required. On-Net Mesh-Testing VoIP speech and fax quality from site-to-site is one of the most important aspects to monitor, as it is normally subject to strict SLAs. Active testing is enabled by low cost probes installed in large enterprise sites. The test server controls the probes to place calls from site-to-site in a mesh configuration. For smaller sites, where the cost of a probe is not justified, low-cost analog test responders can be connected to the session border controller (SBC) serving the site. Alternatively, if the SBC supports loopback testing (the capability to reflect test calls back to the originating probe) tests can be conducted directly to these appliances without requiring an on- site responder. 5. MANAGED ROUTER TESTING Conformance  Border Gateway Protocol 4 (BGP) Conformance Test Suite  Open Shortest Path First (OSPF), Version 2 Operations Test Suite  Open Shortest Path First (OSPF) Not-So-Stubby Area (NSSA) Option Test Suite  Intermediate System to Intermediate System (IS-IS) Operations Test Suite  Routing Information Protocol, Version 2 (RIP) Operations Test Suite  Routing Information Protocol next generation (RIPng) Operations Test Suite  Protocol Independent Multicast - Sparse Mode (PIM - SM) Operations Test Suite  Internet Group Management Protocol (IGMP) Conformance Test Suite  Transmission Control Protocol (TCP) Operations Test Suite  Virtual Router Redundancy Protocol, Version 2 (VRRP) Operations Test Suite  Interoperability
  • 76.
     Virtual RouterRedundancy Protocol, Version 3 (VRRP) Interoperability Test Suite  IPv6 Ready Logo MLDv2 - Interoperability  Border Gateway Protocol 4 (BGP) Multi-System Interoperability Test Suite  Open Shortest Path First (OSPF), Version 2 Multi-System Interoperability Test Suite  Routing Information Protocol, Versions 1 and 2 Multi-System Interoperability Test Suite  Routing Information Protocol next generation (RIPng) Interoperability Test Suite  Protocol Independent Multicast-Sparse Mode (IPv4) Interoperability Test Suite  Protocol Independent Multicast-Sparse Mode (IPv6) Interoperability Test Suite  Internet Group Management Protocol Version 3 (IGMPv3) Multi-System Interoperability Test Suite
  • 77.
    Requirement Comments TestCase Managed Wifi Wifi testing T.1.1 RF Testing T.1.2 Flat channel testing T.1.3 Multipath Testing T.1.4 Software testing using Wifi Suite Managed Broadband Broadband Testing T.2.1 Download test T.2.2 Upload Test T.3.3 Web browsing Managed Ethernet Ethernet Testing T.3.1 Network Equipment Testing T.3.2 Twisted pair cabling links Testing T.3.3 Fibre cabling links Testing T.3.4 Perforamance and Functionality Testing Managed Voice Voice Testing T.4.1 Interactive VOIP quality Testing T.4.2 On-Net Mesh Testing Managed Router Router Testing T.5.1 All Protocol Testing(RIP,OSPF,BGP,etc.) T.5.2 Multicast Operation Testing T.5.3 Intermediate system operation Testing T.5.4 Router redundancy Operation Testing T.5.5 Interoperability Testing REQUIREMENT TEST MATRIX
  • 78.
    RISK MANAGEMENT Risk managementis the process of identification, analysis and acceptance or mitigation of uncertainty in investment. Risk management’s objective is to assure uncertainty does not deflect the endeavor from the business goals. Figure: Risk Management- Fundamental Steps
  • 79.
    RISK ANALYSIS (RISKIDENTIFICATION AND ASSESSMENT) There are always significant risks in the access network configuration. Assessing and understanding the access network risks are therefore essential. Risk assessment provides analysis and actionable recommendations for improving network health. The risks associated with the establishment of this network includes:  750 sites connected by other service provider may have security issues since Comcast uses business class solutions to safeguard its data which other service providers may not follow.  Since 500 sites have managed router voice and 2500 sites have traditional POTS for voice communication there may not be most efficient communication since both uses two different technologies of voice communications.  Example- Bandwidth of POTS is less compared to router voice. Router voice may introduce lag.  Since an option to either lease or buy router is given, one who opt to buy own router may be of different brands though similar may be different to configure and maintain.  6000 sites have no backup links to 4 corporate sites.  Managed router connected to 2500 sites is dependent on router connecting 3000 sites to internet.  Static Service configuration: In current OSS systems, the network is assumed to be statically configured. The underlying assumption is that services change infrequently.  OSS systems do not allow customer-driven or application driven real-time variation. Changing any aspect of the service is complex and time consuming.  Not only is the service type fixed, but service parameters are either fixed by the OSS to static values or not selectable.  OSS systems are designed for services with typical subscription periods of months or years, and only in special cases weeks or days. State-of-the-art cloud services may be offered for hourly timeframes, but OSS and BSS systems do not usually achieve such fine granularity. Some general risks associated with configuration of a network are:  IP spoofing  Access bearer theft  Denial of service attacks
  • 80.
     Virus orMalware  Over-billing attacks  Reselling of content services  SPIT (Spam over Internet Telephony)  Unauthorized access to VoIP, IP Centrex, or other  services.  SS7, SIP, H323 Protocol Abuse  Eavesdropping of content transferred  Excessive downloads  Use of rogue IP dialers used to generate false  traffic  Theft or abuse to streaming content such as video  stream.  Customer identification and vendor identification  manipulation  Illegal interception  Manipulation of content platform and gateways  Attacks on payment gateways  Stored data capture theft in application servers RISK MITIGATION Risk mitigation provides ongoing guidance, based on the results of the risk assessment, to help you implement recommendations for network remediation and adopt best practices for maintaining good network health. Deliverables:  Network Monitoring – Network monitoring would monitor the service performance and surveil the uptime of the customer’s managed network and associated devices. This provides ability to view network topology along with installed services across multiple sites which includes real-time reporting of overall services, specific customer network, and/or for specific site.  Fault Management – Fault Management is the ability to configure business rules and service threshold limits that determine when an alert or ticket should be created. This includes detecting a customer network fault by correlating
  • 81.
    network events andcreating alerts or trouble tickets based on a predefined rules and threshold. When a network or device fault occurs, Fault Management should provide real-time alarms and proactive notifications  Performance / SLA Management – This includes the results of the network monitoring and fault management functions providing a real-time and historical network performance views which allows tracking SLA metrics.  Billing Event -Billing system should be able to identify the reason for ticket issuance. Ticket closure should check if the event is billable by comparing it with contacted terms. It should have capability to pass a charge code and bill based on the event.  Device Management- Aim of device management is to configure and maintain devices remotely by centrally configuring image and boot files. These boot and image files can be pre-loaded on the remote in service devices. System should also be capable to push new updates and change service management process in compliance to industry standards.  Testing Management – Testing Management is the ability to diagnose network, connectivity and devices which includes creating and capturing customer specific test scripts and storing test results. It has the capability to troubleshoot a customer’s device through a Network Management System or by connecting to the device remotely in order to gather fault and performance data.  Network Security and Vulnerability – This function will perform regular network vulnerability assessments that identifies and categorizes security threats within the network components. This performs event correlation between all customer networks, network devices, data sources, applications and software versions.