Muhammad Faidhurohman
1710501041
Teknik Elektro UNTIDAR
Mikrokontroler adalah sebuah sistem komputer lengkap dalam satu chip.
Mikrokontroler lebih dari sekedar sebuah mikroprosesor karena sudah terdapat atau berisikan
ROM (Read-Only Memory), RAM (Read-Write Memory), beberapa plot masukan maupun
keluaran, dan beberapa peripheral seperti pencacah/pewaktu, ADC (Analog to Digital
converter), DAC (Digital to Analog converter) dan serial komunikasi.
Mikrokontroler AVR (Alf and Vegard’s Risc processor) merupakan pengontrolan utama
standar industri dan riset saat ini. Hal ini dikarenakan berbagai kelebihan yang dimilikinya
dibandingkan mikroprosesor antara lain lebih murah, dukungan software dan dokumentasi yang
memadai dan memerlukan komponen pendukung yang sangat sedikit. Salah satu tipe
mikrokontroler AVR untuk aplikasi standar yang memiliki fitur memuaskan ialah ATmega16.
Mikrokontroler AVR standar memiliki arsitektur 8 bit, dimana semua instruksi dikemas
dalam kode 16 bit. Secara internal mikrokontroler ATMega16 terdiri atas unit-unit fungsionalnya
ALU (Arithmetic and Logical Unit), himpunan register kerja, register dan decoder instruksi, dan
pewaktu beserta komponen kendali lainnya.
A. Alat dan Bahan
Alat Bahan
• Gunting
• Kater
• Lem Kertas
• Lem Tembak
• Solder
• Selotip
• Penggaris
• Sepidol Putih
• Kardus : Secukupnya
• Kertas Asturo : 2 lembar
• ATMega 16 : 1 buah
• Minimum System : 1 buah
• Downloader
• Kabel IDC : 2 buah
• Poject Board : 1 buah
• Kabel Jumper : Secukupnya
• Lampu LED : 12 (Merah, Kuning, Hijau)
• Resistor 220  : 12 buah
B. Cara Pembuatan
1. Siapkan alat dan bahan,
2. Potong kardus dan bentuk kardus sesuai gambar ,
3. Lapisi kardus dengan kertas asturo, sehingga membentuk pola jalan
simpang empat,
4. Buat tiang untuk meletakkan lampu traffic light,
5. Pasang lampu dan rangkailah rangkaian traffic light dengan media
project board,
Pembagian PORT ATMega16:
(Pada program ini kita tidak menggunakan Port B Pin 1, dikarenakan mati/tidak berfungsi).
• Lampu 1
 Merah : Port A ; 0
 Kuning : Port A ; 1
 Hijau : Port A ; 2
• Lampu 2
 Merah : Port A ; 3
 Kuning : Port A ; 4
 Hijau : Port A ; 5
• Lampu 3
 Merah : Port A ; 6
 Kuning : Port A ; 7
 Hijau : Port B ; 0
• Lampu 4
 Merah : Port B ; 2
 Kuning : Port B ; 3
 Hijau : Port B ; 4
Compiler Setup
Hardware Setup
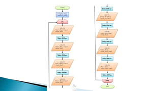
START Memulai Program
Pendeklarasian Port yang akan
digunakan
Do
Memulai Program Perulangan /
Loop
Lampu 1 : LED Hijau Menyala
Lampu 2 : LED Merah Menyala
Lampu 3 : LED Merah Menyala
Lampu 4 : LED Merah Menyala
LED ON
Port A; Pin 2, 3 dan 6
Port B; Pin 2
Delay 8000 ms Delay/penundaan waktu (8000ms)
LED ON
Port A; Pin 1, 3 dan 6
Port B; Pin 2
Delay 3000 ms
LED ON
Port A; Pin 0, 5 dan 6
Port B; Pin 2
Delay 8000 ms
Lampu 1 : LED Kuning Menyala
Lampu 2 : LED Merah Menyala
Lampu 3 : LED Merah Menyala
Lampu 4 : LED Merah Menyala
Delay/penundaan waktu (3000ms)
Lampu 1 : LED Merah Menyala
Lampu 2 : LED Hijau Menyala
Lampu 3 : LED Merah Menyala
Lampu 4 : LED Merah Menyala
Delay/penundaan waktu (8000ms)
LED ON
Port A; Pin 0, 4 dan 6
Port B; Pin 2
Delay 3000 ms
LED ON
Port A; Pin 0 dan 3
Port B; Pin 0 dan 2
Delay 8000 ms
Lampu 1 : LED Merah Menyala
Lampu 2 : LED Kuning Menyala
Lampu 3 : LED Merah Menyala
Lampu 4 : LED Merah Menyala
Delay/penundaan waktu (3000ms)
Lampu 1 : LED Merah Menyala
Lampu 2 : LED Merah Menyala
Lampu 3 : LED Hijau Menyala
Lampu 4 : LED Merah Menyala
Delay/penundaan waktu (8000ms)
LED ON
Port A; Pin 0, 3 dan 7
Port B; Pin 2
Delay 3000 ms
LED ON
Port A; Pin 4
Port B; Pin 0, 3 dan 6
Delay 8000 ms
Lampu 1 : LED Merah Menyala
Lampu 2 : LED Merah Menyala
Lampu 3 : LED Kuning Menyala
Lampu 4 : LED Merah Menyala
Delay/penundaan waktu (3000ms)
Lampu 1 : LED Merah Menyala
Lampu 2 : LED Merah Menyala
Lampu 3 : LED Merah Menyala
Lampu 4 : LED Hijau Menyala
Delay/penundaan waktu (8000ms)
LED ON
Port A; Pin 3
Port B; Pin 0, 3 dan 6
Delay 3000 ms
Lampu 1 : LED Merah Menyala
Lampu 2 : LED Merah Menyala
Lampu 3 : LED Merah Menyala
Lampu 4 : LED Kuning Menyala
Delay/penundaan waktu (3000ms)
Loop
END
Kembali keperintah loop awal
Mengakhiri program
$regfile = "m16def.dat" ‘Library mikrokontroller yang dipakai,
$crystal = 8000000 ‘Menyatakan clock oscillator yang dipakai 1Mhz,
Config Porta = Output ‘Mendeklarasikan port yang digunakan sebagai output,
Config Portb = Output ‘Mendeklarasikan port yang digunakan sebagai output,
Do ‘Mulai melakukan perintah loop/perulangan,
'lampu A' 'Merah=PortA0; Kuning=PortA1; Hijau=PortA2' ‘Komentar Keterangan Port,
Porta = &B01001100 ‘Port A; Pin 2, 3 dan 6 , LED Menyala ,
Portb = &B00000100 ‘Port B; Pin 2 , LED Menyala ,
Waitms 8000 ‘Delay 8000ms,
Porta = &B01001010 ‘Port A; Pin 1, 3 dan 6 , LED Menyala ,
Portb = &B00000100 ‘Port B; Pin 2 , LED Menyala ,
Waitms 3000 ‘Delay 3000ms,
'lampu B' 'Merah=PortA3; Kuning=PortA4; Hijau=PortA5' ‘Komentar Keterangan Port,
Porta = &B01100001 ‘Port A; Pin 0, 5 dan 6 , LED Menyala ,
Portb = &B00000100 ‘Port B; Pin 2 , LED Menyala ,
Waitms 8000 ‘Delay 8000ms,
Porta = &B01010001 ‘Port A; Pin 0, 4 dan 6 , LED Menyala ,
Portb = &B00000100 ‘Port B; Pin 2 , LED Menyala ,
Waitms 3000 ‘Delay 3000ms,
'lampu C' 'Merah=PortA6; Kuning=PortA7; Hijau=PortB0' ‘Komentar Keterangan Port,
Porta = &B00001001 ‘Port A; Pin 0 dan 3 , LED Menyala ,
Portb = &B00000101 ‘Port B; Pin 0 dan 2 , LED Menyala ,
Waitms 8000 ‘Delay 8000ms,
Porta = &B10001001 ‘Port A; Pin 0, 3 dan 7 , LED Menyala ,
Portb = &B00000100 ‘Port B; Pin 2 , LED Menyala ,
Waitms 3000 ‘Delay 3000ms,
'lampu D' 'Merah=PortB2; Kuning=PortB3; Hijau=PortB4' ‘Komentar Keterangan Port,
Portb = &B00010000 ‘Port A; Pin 4 , LED Menyala ,
Porta = &B01001001 ‘Port B; Pin 0, 3 dan 6 , LED Menyala ,
Waitms 8000 ‘Delay 8000ms,
Portb = &B00001000 ‘Port A; Pin 3 , LED Menyala ,
Porta = &B01001001 ‘Port B; Pin 0, 3 dan 6 , LED Menyala ,
Waitms 3000 ‘Delay 3000ms,
Loop ‘Kembali ke perintah loop awal,
End ‘Program berakhir,
Video Traffic Light : https://youtu.be/Wtx9KJ5zFZM
Sekian
Dan
Terimakasih

Model Traffic Light Menggunakan ATMega16

  • 1.
  • 2.
    Mikrokontroler adalah sebuahsistem komputer lengkap dalam satu chip. Mikrokontroler lebih dari sekedar sebuah mikroprosesor karena sudah terdapat atau berisikan ROM (Read-Only Memory), RAM (Read-Write Memory), beberapa plot masukan maupun keluaran, dan beberapa peripheral seperti pencacah/pewaktu, ADC (Analog to Digital converter), DAC (Digital to Analog converter) dan serial komunikasi. Mikrokontroler AVR (Alf and Vegard’s Risc processor) merupakan pengontrolan utama standar industri dan riset saat ini. Hal ini dikarenakan berbagai kelebihan yang dimilikinya dibandingkan mikroprosesor antara lain lebih murah, dukungan software dan dokumentasi yang memadai dan memerlukan komponen pendukung yang sangat sedikit. Salah satu tipe mikrokontroler AVR untuk aplikasi standar yang memiliki fitur memuaskan ialah ATmega16. Mikrokontroler AVR standar memiliki arsitektur 8 bit, dimana semua instruksi dikemas dalam kode 16 bit. Secara internal mikrokontroler ATMega16 terdiri atas unit-unit fungsionalnya ALU (Arithmetic and Logical Unit), himpunan register kerja, register dan decoder instruksi, dan pewaktu beserta komponen kendali lainnya.
  • 3.
    A. Alat danBahan Alat Bahan • Gunting • Kater • Lem Kertas • Lem Tembak • Solder • Selotip • Penggaris • Sepidol Putih • Kardus : Secukupnya • Kertas Asturo : 2 lembar • ATMega 16 : 1 buah • Minimum System : 1 buah • Downloader • Kabel IDC : 2 buah • Poject Board : 1 buah • Kabel Jumper : Secukupnya • Lampu LED : 12 (Merah, Kuning, Hijau) • Resistor 220  : 12 buah
  • 4.
    B. Cara Pembuatan 1.Siapkan alat dan bahan, 2. Potong kardus dan bentuk kardus sesuai gambar ,
  • 5.
    3. Lapisi kardusdengan kertas asturo, sehingga membentuk pola jalan simpang empat,
  • 6.
    4. Buat tianguntuk meletakkan lampu traffic light,
  • 7.
    5. Pasang lampudan rangkailah rangkaian traffic light dengan media project board,
  • 8.
    Pembagian PORT ATMega16: (Padaprogram ini kita tidak menggunakan Port B Pin 1, dikarenakan mati/tidak berfungsi). • Lampu 1  Merah : Port A ; 0  Kuning : Port A ; 1  Hijau : Port A ; 2 • Lampu 2  Merah : Port A ; 3  Kuning : Port A ; 4  Hijau : Port A ; 5 • Lampu 3  Merah : Port A ; 6  Kuning : Port A ; 7  Hijau : Port B ; 0 • Lampu 4  Merah : Port B ; 2  Kuning : Port B ; 3  Hijau : Port B ; 4
  • 12.
    Compiler Setup Hardware Setup STARTMemulai Program Pendeklarasian Port yang akan digunakan
  • 13.
    Do Memulai Program Perulangan/ Loop Lampu 1 : LED Hijau Menyala Lampu 2 : LED Merah Menyala Lampu 3 : LED Merah Menyala Lampu 4 : LED Merah Menyala LED ON Port A; Pin 2, 3 dan 6 Port B; Pin 2 Delay 8000 ms Delay/penundaan waktu (8000ms)
  • 14.
    LED ON Port A;Pin 1, 3 dan 6 Port B; Pin 2 Delay 3000 ms LED ON Port A; Pin 0, 5 dan 6 Port B; Pin 2 Delay 8000 ms Lampu 1 : LED Kuning Menyala Lampu 2 : LED Merah Menyala Lampu 3 : LED Merah Menyala Lampu 4 : LED Merah Menyala Delay/penundaan waktu (3000ms) Lampu 1 : LED Merah Menyala Lampu 2 : LED Hijau Menyala Lampu 3 : LED Merah Menyala Lampu 4 : LED Merah Menyala Delay/penundaan waktu (8000ms)
  • 15.
    LED ON Port A;Pin 0, 4 dan 6 Port B; Pin 2 Delay 3000 ms LED ON Port A; Pin 0 dan 3 Port B; Pin 0 dan 2 Delay 8000 ms Lampu 1 : LED Merah Menyala Lampu 2 : LED Kuning Menyala Lampu 3 : LED Merah Menyala Lampu 4 : LED Merah Menyala Delay/penundaan waktu (3000ms) Lampu 1 : LED Merah Menyala Lampu 2 : LED Merah Menyala Lampu 3 : LED Hijau Menyala Lampu 4 : LED Merah Menyala Delay/penundaan waktu (8000ms)
  • 16.
    LED ON Port A;Pin 0, 3 dan 7 Port B; Pin 2 Delay 3000 ms LED ON Port A; Pin 4 Port B; Pin 0, 3 dan 6 Delay 8000 ms Lampu 1 : LED Merah Menyala Lampu 2 : LED Merah Menyala Lampu 3 : LED Kuning Menyala Lampu 4 : LED Merah Menyala Delay/penundaan waktu (3000ms) Lampu 1 : LED Merah Menyala Lampu 2 : LED Merah Menyala Lampu 3 : LED Merah Menyala Lampu 4 : LED Hijau Menyala Delay/penundaan waktu (8000ms)
  • 17.
    LED ON Port A;Pin 3 Port B; Pin 0, 3 dan 6 Delay 3000 ms Lampu 1 : LED Merah Menyala Lampu 2 : LED Merah Menyala Lampu 3 : LED Merah Menyala Lampu 4 : LED Kuning Menyala Delay/penundaan waktu (3000ms) Loop END Kembali keperintah loop awal Mengakhiri program
  • 19.
    $regfile = "m16def.dat"‘Library mikrokontroller yang dipakai, $crystal = 8000000 ‘Menyatakan clock oscillator yang dipakai 1Mhz, Config Porta = Output ‘Mendeklarasikan port yang digunakan sebagai output, Config Portb = Output ‘Mendeklarasikan port yang digunakan sebagai output, Do ‘Mulai melakukan perintah loop/perulangan, 'lampu A' 'Merah=PortA0; Kuning=PortA1; Hijau=PortA2' ‘Komentar Keterangan Port, Porta = &B01001100 ‘Port A; Pin 2, 3 dan 6 , LED Menyala , Portb = &B00000100 ‘Port B; Pin 2 , LED Menyala , Waitms 8000 ‘Delay 8000ms, Porta = &B01001010 ‘Port A; Pin 1, 3 dan 6 , LED Menyala , Portb = &B00000100 ‘Port B; Pin 2 , LED Menyala , Waitms 3000 ‘Delay 3000ms,
  • 20.
    'lampu B' 'Merah=PortA3;Kuning=PortA4; Hijau=PortA5' ‘Komentar Keterangan Port, Porta = &B01100001 ‘Port A; Pin 0, 5 dan 6 , LED Menyala , Portb = &B00000100 ‘Port B; Pin 2 , LED Menyala , Waitms 8000 ‘Delay 8000ms, Porta = &B01010001 ‘Port A; Pin 0, 4 dan 6 , LED Menyala , Portb = &B00000100 ‘Port B; Pin 2 , LED Menyala , Waitms 3000 ‘Delay 3000ms, 'lampu C' 'Merah=PortA6; Kuning=PortA7; Hijau=PortB0' ‘Komentar Keterangan Port, Porta = &B00001001 ‘Port A; Pin 0 dan 3 , LED Menyala , Portb = &B00000101 ‘Port B; Pin 0 dan 2 , LED Menyala , Waitms 8000 ‘Delay 8000ms, Porta = &B10001001 ‘Port A; Pin 0, 3 dan 7 , LED Menyala , Portb = &B00000100 ‘Port B; Pin 2 , LED Menyala , Waitms 3000 ‘Delay 3000ms,
  • 21.
    'lampu D' 'Merah=PortB2;Kuning=PortB3; Hijau=PortB4' ‘Komentar Keterangan Port, Portb = &B00010000 ‘Port A; Pin 4 , LED Menyala , Porta = &B01001001 ‘Port B; Pin 0, 3 dan 6 , LED Menyala , Waitms 8000 ‘Delay 8000ms, Portb = &B00001000 ‘Port A; Pin 3 , LED Menyala , Porta = &B01001001 ‘Port B; Pin 0, 3 dan 6 , LED Menyala , Waitms 3000 ‘Delay 3000ms, Loop ‘Kembali ke perintah loop awal, End ‘Program berakhir,
  • 22.
    Video Traffic Light: https://youtu.be/Wtx9KJ5zFZM
  • 23.