Migrating existing Projects to
Wonder
Maik Musall, Selbstdenker AG
Samstag, 22. Juni 13
• Existing application of some complexity
• Using perhaps custom frameworks, but not yet Wonder
• Want to use Wonder for several reasons, but uncertain where to
start and how to manage the migration process
The Task
Samstag, 22. Juni 13
Goals
• Make the switch at a chosen, planned point in time
• Being able to switch back to the non-Wonder version if
problems come up in production
• Identify which steps to do when, and how
Samstag, 22. Juni 13
The Big Steps
• Move to Git (if you haven‘t already)
• Prepare the code base ahead of the actual wonderization
• Create a wonderization branch
• Wonderize in that branch, periodically merge new stuff from
your main branch
• Release and celebrate
Samstag, 22. Juni 13
Prep step: Move to Git
• You‘ll need branches during the migration
• Wonder is Git-based anyway
• It just makes everything easier
• Plan some time to get up to speed using Git first
• Use Sourcetree
Samstag, 22. Juni 13
Prep step: Move to Git
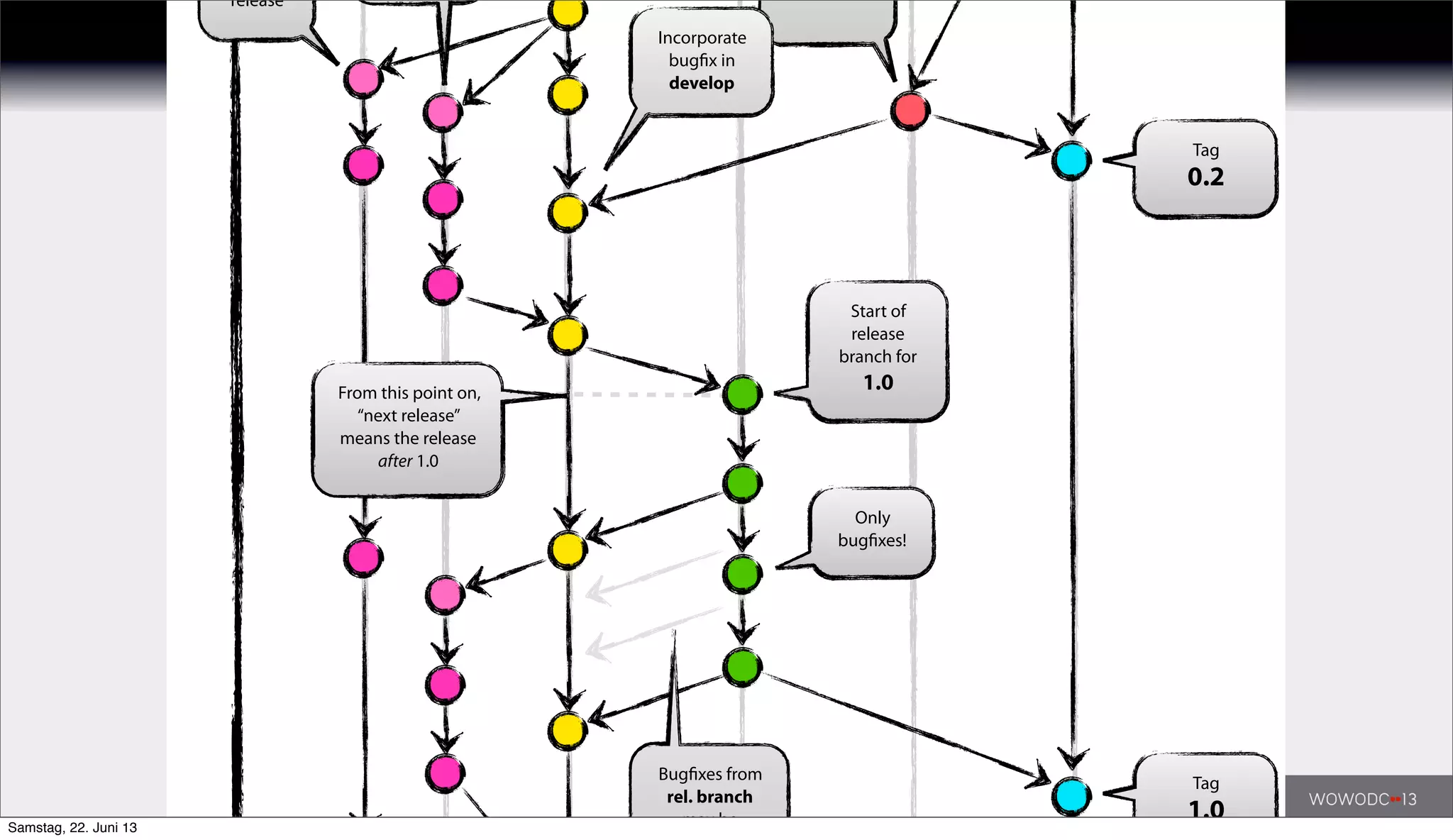
Time
release branches
masterdevelop hotfixes
feature
branches
Feature
for future
release
Tag
1.0
Major
feature for
next release
From this point on,
“next release”
means the release
after 1.0
Severe bug
fixed for
production:
hotfix 0.2
Bugfixes from
rel. branch
may be
continuously
merged back
into develop
Tag
0.1
Tag
0.2
Incorporate
bugfix in
develop
Only
bugfixes!
Start of
release
branch for
1.0
Author: Vincent Driessen
Samstag, 22. Juni 13
Prep step: Move to Git
Time
release branches
masterdevelop hotfixes
feature
branches
Feature
for future
release
Major
feature for
next release
Severe bug
fixed for
production:
hotfix 0.2
Tag
0.1
Tag
0.2
Incorporate
bugfix in
develop
Start ofSamstag, 22. Juni 13
Prep step: Move to Git
release
Tag
1.0
From this point on,
“next release”
means the release
after 1.0
Bugfixes from
rel. branch
may be
Tag
0.2
Incorporate
bugfix in
develop
Only
bugfixes!
Start of
release
branch for
1.0
Samstag, 22. Juni 13
Prep step: Move to Git
Tag
1.0
From this point on,
“next release”
means the release
after 1.0
Bugfixes from
rel. branch
may be
continuously
merged back
into develop
Only
bugfixes!
Start of
release
branch for
1.0
Samstag, 22. Juni 13
Managing Wonderization in Git
first wonderized release
second wonderized release
conventional version as fallback
conventional version as fallback
wonderized version merged into main
1.0
1.0
develop wonderize
1.1
feature
1.2
1.2
1.3
1.3
2.0
1.2
Samstag, 22. Juni 13
Prep step: Java packages
• You can‘t inherit from packaged classes if your classes aren‘t in
packages, too
• So if you haven‘t already, create packages and move all your
sources into them
• Benefit: clarified namespaces for your stuff
Samstag, 22. Juni 13
Java packages gotchas
• Getters and setters in components need to be(come) public
• Check class.getName() calls to become class.getSimpleName()
• Class.forName() needs full packaged path
• Overridden methods in enums become unreachable code in WO
bindings
Samstag, 22. Juni 13
public enum ContentType {
! literature {
! ! @Override public String cssClassName() { return "read"; }
! },
! film {
! ! @Override public String cssClassName() { return "watch"; }
! },
! music {
! ! @Override public String cssClassName() { return "listen"; }
! };
!
! public abstract String cssClassName();
! public boolean isAvailable() { return true; }
}
Packages: overriding enum methods
Samstag, 22. Juni 13
Packages: overriding enum methods
public enum ContentType {
! literature {
! ! @Override public String cssClassName() { return "read"; }
! },
! film {
! ! @Override public String cssClassName() { return "watch"; }
! },
! music {
! ! @Override public String cssClassName() { return "listen"; }
! },
! pr0n {
! ! @Override public String cssClassName() {
! ! ! return getUser().isAdult() ? "watch" : "nothingForYou";
! ! }
! };
!
! public abstract String cssClassName();
}
Samstag, 22. Juni 13
Packages: overriding enum methods
public enum ContentType {
! literature {
! ! @Override String cssClassNameImpl() { return "read"; }
! },
! film {
! ! @Override String cssClassNameImpl() { return "watch"; }
! },
! music {
! ! @Override String cssClassNameImpl() { return "listen"; }
! },
! pr0n {
! ! @Override String cssClassNameImpl() {
! ! ! return getUser().isAdult() ? "watch" : "nothingForYou";
! ! }
! };
!
! abstract String cssClassNameImpl();
! public String cssClassName() { return cssClassNameImpl(); }
}
Samstag, 22. Juni 13
Packages: overriding enum methods
public enum ContentType implements NSKeyValueCoding {
! literature {
! ! @Override public String cssClassName() { return "read"; }
! },
! film {
! ! @Override public String cssClassName() { return "watch"; }
! },
! music {
! ! @Override public String cssClassName() { return "listen"; }
! },
! pr0n {
! ! @Override public String cssClassName() {
! ! ! return getUser().isAdult() ? "watch" : "nothingForYou";
! ! }
! };
! !
! public abstract String cssClassName();
! @Override public void takeValueForKey( Object obj, String s ) { return; }
! @Override public Object valueForKey( String s ) {
! ! try {
! ! ! return this.getClass().getMethod( s, (Class<?>[]) null ).invoke( this, (Object[]) null );
! ! } catch( Exception e ) {
! ! ! throw new RuntimeException( e );
! ! }
! }
}
Samstag, 22. Juni 13
Prep step: own EC class
• You gain a lot of flexibility by using your own EOEditingContext
subclass
• example: logging on saveChanges() or invalidateAllObjects()
• example: undoManager().removeAllActions() after saves
• Changing the superclass later to ERXEC becomes easy
Samstag, 22. Juni 13
Prep step: own DA class
• Create a common superclass between concrete DirectAction
classes and WODirectAction
• Changing the superclass later to ERXDirectAction becomes easy
Samstag, 22. Juni 13
Prep step: own logging class
• Create your own org.apache.log4j.Logger subclass
• Changing the superclass later to ERXLogger becomes easy
Samstag, 22. Juni 13
import org.apache.log4j.Logger;
public class MyLogger extends Logger {
! public MyLogger( String name ) {
! ! super( name );
! }
! public static Factory factory = null;
! static {
! ! String factoryClassName = MyLogger.Factory.class.getName();
! ! try {
! ! ! MyLogger.factory = (Factory) Class.forName( factoryClassName ).newInstance();
! ! } catch( Exception ex ) {
! ! ! System.err.println( "Exception while creating logger factory of class " + factoryClassName + ": " + ex );
! ! }
! }
! public static class Factory implements org.apache.log4j.spi.LoggerFactory {
! ! @Override
! ! public Logger makeNewLoggerInstance( String name ) {
! ! ! return new MyLogger( name );
! ! }
! ! public void loggingConfigurationDidChange() {
! ! }
! }
Your own logging class (1/2)
Samstag, 22. Juni 13
! public static MyLogger getMyLogger( String name ) {
! ! Logger logger = MyLogger.getLogger( name );
! ! if( logger != null && ! (logger instanceof MyLogger) ) {
! ! ! throw new RuntimeException(
! ! ! ! "Can't load Logger for ""
! ! ! ! + name
! ! ! ! + "" because it is not of class MyLogger but ""
! ! ! ! + logger.getClass().getName()
! ! ! ! + "". Check if there is a "log4j.loggerFactory=er.extensions.Logger$Factory" line in your properties."
! ! ! );
! ! }
! ! return (MyLogger) logger;
! }
! public static Logger getLogger( String name ) {
! ! return Logger.getLogger( name, MyLogger.factory );
! }
! public static MyLogger getMyLogger( Class clazz ) {
! ! return MyLogger.getMyLogger( clazz.getName() );
! }
! public static Logger getLogger( Class clazz ) {
! ! return MyLogger.getMyLogger( clazz );
! }
}
Your own logging class (2/2)
Samstag, 22. Juni 13
Prep step: rename enums
• ERXKey constants in new templates could collide with enum
names
• Common collision pattern: uppercase enum with same name as
EO attribute
• Eclipse refactoring tools are your friend
• Make this a separate commit
Samstag, 22. Juni 13
public class MyFlightRoute extends _MyFlightRoute {
! public static enum STATUS {
! ! obsolete,
! ! current,
! ! preliminary,
! ! deleted;
! }
! public void setStatus( STATUS status ) {
! ! super.setStatus( status.name() );
! }
}
enum renames
Samstag, 22. Juni 13
public class MyFlightRoute extends _MyFlightRoute {
! public static enum STATUS {
! ! obsolete,
! ! current,
! ! preliminary,
! ! deleted;
! }
! public void setStatus( STATUS status ) {
! ! super.setStatus( status.name() );
! }
}
public abstract class _MyFlightRoute extends MyEOGenericRecord {
! public static final ERXKey<String> STATUS = new ERXKey<String>("status");
! public static final String STATUS_KEY = STATUS.key();
}
enum renames
Samstag, 22. Juni 13
public class MyFlightRoute extends _MyFlightRoute {
! public static enum STATUS {
! ! obsolete,
! ! current,
! ! preliminary,
! ! deleted;
! }
! public void setStatus( STATUS status ) {
! ! super.setStatus( status.name() );
! }
}
public abstract class _MyFlightRoute extends MyEOGenericRecord {
! public static final ERXKey<String> STATUS = new ERXKey<String>("status");
! public static final String STATUS_KEY = STATUS.key();
}
enum renames
Samstag, 22. Juni 13
public class MyFlightRoute extends _MyFlightRoute {
! public static enum FRSTATUS {
! ! obsolete,
! ! current,
! ! preliminary,
! ! deleted;
! }
! public void setStatus( FRSTATUS status ) {
! ! super.setStatus( status.name() );
! }
}
public abstract class _MyFlightRoute extends MyEOGenericRecord {
! public static final ERXKey<String> STATUS = new ERXKey<String>("status");
! public static final String STATUS_KEY = STATUS.key();
}
enum renames
Samstag, 22. Juni 13
Prep step: instance settings
•-XX:MaxPermSize=256m
Samstag, 22. Juni 13
Wonderization: Frameworks
• Now is the time to start the actual wonderization
• Start by the usual way to import Wonder into Eclipse
• Then add ERJars, ERExtensions,WOOgnl and Wonder‘s
JavaWOExtensions to your project
• And ERPrototypes if you want to use them
• Remove log4j and potentially other jars that are contained in
ERJars (check version compatibilities)
Samstag, 22. Juni 13
Properties file
• Wonder manages nearly all settings through Properties
• Live in file Resources/Properties
• You have to create at least a minimal file to start with
Samstag, 22. Juni 13
Properties file
# OGNL
ognl.active = true
ognl.helperFunctions = true
ognl.inlineBindings = true
ognl.parseStandardTags = false
# Misc
er.extensions.stackTrace.cleanup = true
file.encoding = UTF-8
# EOF
er.extensions.ERXEC.safeLocking = true
er.extensions.ERXEC.useSharedEditingContext = false
er.extensions.ERXEnterpriseObject.applyRestrictingQualifierOnInsert = true
er.extensions.ERXRaiseOnMissingEditingContextDelegate = false
# Migrations
er.migration.migrateAtStartup = true
er.migration.createTablesIfNecessary = true
er.migration.modelNames = MYMODELNAME
MYMODELNAME.MigrationClassPrefix=com.selbstdenker.foo.bar.migration.MYMODELNAME
Samstag, 22. Juni 13
Application.java
• Requirement: subclass ERXApplication
• If you subclassed a custom base class instead of WOApplication,
you can either make that inherit ERXApplication, or copy the
methods you need over to your Application class.
Samstag, 22. Juni 13
public class Application extends ERXApplication {
! public static void main( String[] argv ) {
! ! ERXApplication.main( argv, Application.class );
! }
Application.java (1/2)
Samstag, 22. Juni 13
public class Application extends ERXApplication {
! public static void main( String[] argv ) {
! ! ERXApplication.main( argv, Application.class );
! }
! public Application() {
! ! WOMessage.setDefaultEncoding( "UTF-8" );
! ! ERXMessageEncoding.setDefaultEncodingForAllLanguages( "UTF-8" );
! ! // ...and whatever else you need to have here, but not more.
! ! log.info( "######### Application startup complete #########" );
! }
Application.java (1/2)
Samstag, 22. Juni 13
public class Application extends ERXApplication {
! public static void main( String[] argv ) {
! ! ERXApplication.main( argv, Application.class );
! }
! public Application() {
! ! WOMessage.setDefaultEncoding( "UTF-8" );
! ! ERXMessageEncoding.setDefaultEncodingForAllLanguages( "UTF-8" );
! ! // ...and whatever else you need to have here, but not more.
! ! log.info( "######### Application startup complete #########" );
! }
! // everything that can be deferred better goes here instead
! @Override public void didFinishLaunching() {
! ! new ERXShutdownHook() {
! ! ! @Override public void hook() {
! ! ! ! // cleanup that needs to run when application is shut down
! ! ! }
! ! };
! ! // example for project-specific stuff
! ! taskManager = new BackgroundTaskManager();
! ! taskManager.newRecurringTask( new MySystemState.SystemStateUpdaterTask(), 60 );
! ! super.didFinishLaunching();
! ! log.info( "######### post-startup sequence complete #########" );
! }
Application.java (1/2)
Samstag, 22. Juni 13
public class Application extends ERXApplication {
! public static void main( String[] argv ) {
! ! ERXApplication.main( argv, Application.class );
! }
! public Application() {
! ! WOMessage.setDefaultEncoding( "UTF-8" );
! ! ERXMessageEncoding.setDefaultEncodingForAllLanguages( "UTF-8" );
! ! // ...and whatever else you need to have here, but not more.
! ! log.info( "######### Application startup complete #########" );
! }
! // everything that can be deferred better goes here instead
! @Override public void didFinishLaunching() {
! ! new ERXShutdownHook() {
! ! ! @Override public void hook() {
! ! ! ! // cleanup that needs to run when application is shut down
! ! ! }
! ! };
! ! // example for project-specific stuff
! ! taskManager = new BackgroundTaskManager();
! ! taskManager.newRecurringTask( new MySystemState.SystemStateUpdaterTask(), 60 );
! ! super.didFinishLaunching();
! ! log.info( "######### post-startup sequence complete #########" );
! }
Application.java (1/2)
Samstag, 22. Juni 13
! @Override protected void migrationsWillRun( ERXMigrator migrator ) {
! ! log.info( "Starting migrations" );
! }
!
! @Override protected void migrationsDidRun( ERXMigrator migrator ) {
! ! log.info( "Finished migrations" );
! }
}
Application.java (2/2)
Samstag, 22. Juni 13
! // instead of using a Property, this switches gzip on/off based on system type
! @Override public boolean responseCompressionEnabled() {
! ! switch( systemType() ) {
! ! ! case TESTING! ! : return true;
! ! ! case DEVELOPMENT! : return true;
! ! default!! ! ! : return false; // gzip done by load balancer
! ! }
! }
! @Override protected void migrationsWillRun( ERXMigrator migrator ) {
! ! log.info( "Starting migrations" );
! }
!
! @Override protected void migrationsDidRun( ERXMigrator migrator ) {
! ! log.info( "Finished migrations" );
! }
}
Application.java (2/2)
Samstag, 22. Juni 13
! // instead of using a Property, this switches gzip on/off based on system type
! @Override public boolean responseCompressionEnabled() {
! ! switch( systemType() ) {
! ! ! case TESTING! ! : return true;
! ! ! case DEVELOPMENT! : return true;
! ! default!! ! ! : return false; // gzip done by load balancer
! ! }
! }
! // the default context logging for exceptions is a bit too bulky for my taste, so strip that down a bit
! @Override public NSMutableDictionary extraInformationForExceptionInContext( Exception e, WOContext context ) {
! ! NSMutableDictionary<String,Object> extraInfo = ERXRuntimeUtilities.informationForException( e );
! ! // copy informatinForContext() from ERXApplication, override and strip down
! ! extraInfo.addEntriesFromDictionary( informationForContext( context ) );
! ! extraInfo.addEntriesFromDictionary( ERXRuntimeUtilities.informationForBundles() );
! ! return extraInfo;
! }
! @Override protected void migrationsWillRun( ERXMigrator migrator ) {
! ! log.info( "Starting migrations" );
! }
!
! @Override protected void migrationsDidRun( ERXMigrator migrator ) {
! ! log.info( "Finished migrations" );
! }
}
Application.java (2/2)
Samstag, 22. Juni 13
Session.java
• Requirement: subclass ERXSession
• No code to show, nothing special to adapt
• Except when you had used MultiECLockManager
• If you did and you want to switch to ERXEC autolocking,
remove any code related to MultiECLockManager from your
Session class
Samstag, 22. Juni 13
MyEditingContext.java
• Recommendation: subclass ERXEC
• You need to implement a factory
• You can have multiple factories, like one that produces
autolocking contexts, and another for manual locking, without
having different classes.
Samstag, 22. Juni 13
MyEOEditingContext.java
public class MyEOEditingContext extends ERXEC {
! private boolean doCommitLogging;
! /*
! * Constructors and Factories
! */
! private static Factory _myAutoLockingFactory;
! private static Factory _myManualLockingFactory;
! private static synchronized Factory myAutoLockingFactory() {
! ! if( _myAutoLockingFactory == null ) {
! ! ! _myAutoLockingFactory = new MyECAutoLockingFactory();
! ! }
! ! return _myAutoLockingFactory;
! }
! private static synchronized Factory myManualLockingFactory() {
! ! if( _myManualLockingFactory == null ) {
! ! ! _myManualLockingFactory = new MyECManualLockingFactory();
! ! }
! ! return _myManualLockingFactory;
! }
Samstag, 22. Juni 13
! public static class MyECAutoLockingFactory extends ERXEC.DefaultFactory {
! ! @Override protected EOEditingContext _createEditingContext( EOObjectStore parent ) {
! ! ! MyEOEditingContext ec = new MyEOEditingContext(
! ! ! ! ! parent == null ? EOEditingContext.defaultParentObjectStore() : parent );
! ! ! setDefaultDelegateOnEditingContext( ec );
! ! ! return ec;
! ! }
! }
!
! public static class MyECManualLockingFactory extends ERXEC.DefaultFactory {
! ! @Override protected EOEditingContext _createEditingContext( EOObjectStore parent ) {
! ! ! MyEOEditingContext ec = new MyEOEditingContext(
! ! ! ! ! parent == null ? EOEditingContext.defaultParentObjectStore() : parent ) {
! ! ! ! @Override public boolean useAutoLock() { return false; }
! ! ! ! @Override public boolean coalesceAutoLocks() { return false; }
! ! ! };
! ! ! setDefaultDelegateOnEditingContext( ec );
! ! ! return ec;
! ! }
! }
MyEOEditingContext.java
Samstag, 22. Juni 13
! public static MyEOEditingContext newAutoLockingEC() {
! ! MyEOEditingContext newEC = (MyEOEditingContext) myAutoLockingFactory()._newEditingContext();
! ! newEC.init();
! ! return newEC;
! }
! public static MyEOEditingContext newAutoLockingEC( EOObjectStore objectStore ) {
! ! MyEOEditingContext newEC = (MyEOEditingContext) myAutoLockingFactory()._newEditingContext( objectStore );
! ! newEC.init();
! ! return newEC;
! }
! public static MyEOEditingContext newManualLockingEC() {
! ! MyEOEditingContext newEC = (MyEOEditingContext) myManualLockingFactory()._newEditingContext();
! ! newEC.init();
! ! return newEC;
! }
! public static MyEOEditingContext newManualLockingEC( EOObjectStore objectStore ) {
! ! MyEOEditingContext newEC = (MyEOEditingContext) myManualLockingFactory()._newEditingContext( objectStore );
! ! newEC.init();
! ! return newEC;
! }
! private void init() {
! ! doCommitLogging = true;
! ! setRetainsRegisteredObjects( true );! // http://lists.apple.com/archives/webobjects-dev/2010/Nov/msg00009.html
! }
MyEOEditingContext.java
Samstag, 22. Juni 13
! @Override public void saveChanges() {
! ! StringBuilder buf = null;
! ! if( doCommitLogging ) {
! ! ! buf = new StringBuilder();
! ! ! buf.append( "MyEC" ).append( useAutoLock() ? " autoLocking" : " manualLocking" ).append( " saveChanges()" );
! ! ! StackTraceElement[] stack = new Throwable().getStackTrace();
! ! ! if( stack != null && stack.length > 1 )! buf.append( "; " ).append( stack[1].toString() );
! ! ! Collection<String> updatedClasses = setOfClassesFor( updatedObjects() );
! ! ! Collection<String> insertedClasses = setOfClassesFor( insertedObjects() );
! ! ! Collection<String> deletedClasses = setOfClassesFor( deletedObjects() );
! ! ! if( insertedClasses.size() > 0 ) buf.append( "; ins: " ).append( Joiner.on(",").join( insertedClasses ) );
! ! ! if( updatedClasses.size() > 0 ) buf.append( "; upd: " ).append( Joiner.on(",").join( updatedClasses ) );
! ! ! if( deletedClasses.size() > 0 ) buf.append( "; del: " ).append( Joiner.on(",").join( deletedClasses ) );
! ! }
! ! long ms1 = 0; if( buf != null ) ms1 = System.currentTimeMillis();
! ! super.saveChanges();
! ! long ms2 = 0; if( buf != null ) ms2 = System.currentTimeMillis();
! ! NSUndoManager undoManager = undoManager();
! ! if( undoManager != null ) undoManager.removeAllActions();
! ! long ms3 = 0; if( buf != null ) ms3 = System.currentTimeMillis();
! ! if( buf != null ) {
! ! ! buf.append( "; times " ).append( ms2-ms1 ).append( " " ).append( ms3-ms2 );
! ! ! log.info( buf.toString() );
! ! }
! }
MyEOEditingContext.java
Samstag, 22. Juni 13
! @Override public void saveChanges() {
! ! StringBuilder buf = null;
! ! if( doCommitLogging ) {
! ! ! buf = new StringBuilder();
! ! ! buf.append( "MyEC" ).append( useAutoLock() ? " autoLocking" : " manualLocking" ).append( " saveChanges()" );
! ! ! StackTraceElement[] stack = new Throwable().getStackTrace();
! ! ! if( stack != null && stack.length > 1 )! buf.append( "; " ).append( stack[1].toString() );
! ! ! Collection<String> updatedClasses = setOfClassesFor( updatedObjects() );
! ! ! Collection<String> insertedClasses = setOfClassesFor( insertedObjects() );
! ! ! Collection<String> deletedClasses = setOfClassesFor( deletedObjects() );
! ! ! if( insertedClasses.size() > 0 ) buf.append( "; ins: " ).append( Joiner.on(",").join( insertedClasses ) );
! ! ! if( updatedClasses.size() > 0 ) buf.append( "; upd: " ).append( Joiner.on(",").join( updatedClasses ) );
! ! ! if( deletedClasses.size() > 0 ) buf.append( "; del: " ).append( Joiner.on(",").join( deletedClasses ) );
! ! }
! ! long ms1 = 0; if( buf != null ) ms1 = System.currentTimeMillis();
! ! super.saveChanges();
! ! long ms2 = 0; if( buf != null ) ms2 = System.currentTimeMillis();
! ! NSUndoManager undoManager = undoManager();
! ! if( undoManager != null ) undoManager.removeAllActions();
! ! long ms3 = 0; if( buf != null ) ms3 = System.currentTimeMillis();
! ! if( buf != null ) {
! ! ! buf.append( "; times " ).append( ms2-ms1 ).append( " " ).append( ms3-ms2 );
! ! ! log.info( buf.toString() );
! ! }
! }
MyEOEditingContext.java
MyEC autoLocking saveChanges();
com.selbstdenker.foo.bar.MyJourneyManager.createNewInvoice(MyJourneyManager.java:650);
ins: MyCustomerClaimItem(3),MyCustomerLiability(1),MyCustomerClaim(1);
upd: PDCJourney(1);
times 171 1
Samstag, 22. Juni 13
! private Collection<String> setOfClassesFor( NSArray<EOEnterpriseObject> objects ) {
! ! Multiset<String> classNames = HashMultiset.create();
! ! for( EOEnterpriseObject eo : objects ) {
! ! ! classNames.add( eo.getClass().getSimpleName() );
! ! }
! ! List<String> namesWithCount = Lists.newArrayList();
! ! for( Multiset.Entry entry : classNames.entrySet() ) {
! ! ! namesWithCount.add( entry.getElement() + "(" + entry.getCount() + ")" );
! ! }
! ! return namesWithCount;
! }
! public void setLoggingOnCommit( boolean value ) {
! ! this.doCommitLogging = value;
! }
MyEOEditingContext.java
Samstag, 22. Juni 13
!
public void lockIfManualLocking() {
! ! if( useAutoLock() ) return;
! ! lock();
! }
! public void unlockIfManualLocking() {
! ! if( useAutoLock() ) return;
! ! unlock();
! }
!
! public void saveChangesWithLockIfNecessary() {
! ! if( hasChanges() ) {
! ! ! lockIfManualLocking();
! ! ! try {
! ! ! ! saveChanges();
! ! ! } finally {
! ! ! ! unlockIfManualLocking();
! ! ! }
! ! }
! }
!
}
MyEOEditingContext.java
Samstag, 22. Juni 13
autolock vs. manual
• In general, autolocking is the right choice for almost everything
• Consider using manual locking for db-intensive background tasks
• Main autolocking tradeoff: looots of lock/unlock calls that could
become a significant overhead, depending on what you‘re doing
Samstag, 22. Juni 13
! public static void deleteObsoleteFolderEntries() {
! ! Thread thread = new Thread() {
! ! ! @Override
! ! ! public void run() {
! ! ! ! log.info( "deleteObsoleteFolderEntries: starting" );
! ! ! ! MyEOEditingContext ec = MyEOEditingContext.newManualLockingEC();
! ! ! ! ec.lock();
! ! ! ! try {
! ! ! ! ! MyJourneyFolderEntry.deleteObsoleteEntries( ec );
! ! ! ! ! ec.saveChanges();
! ! ! ! } catch( Exception e ) {
! ! ! ! ! ec.revert();
! ! ! ! } finally {
! ! ! ! ! ec.unlock();
! ! ! ! }
! ! ! ! log.info( "deleteObsoleteFolderEntries: completed" );
! ! ! }
! ! };
! ! thread.start();
! }
Manual locking case example
Samstag, 22. Juni 13
! public static void deleteObsoleteFolderEntries() {
! ! Thread thread = new Thread() {
! ! ! @Override
! ! ! public void run() {
! ! ! ! log.info( "deleteObsoleteFolderEntries: starting" );
! ! ! ! MyEOEditingContext ec = MyEOEditingContext.newManualLockingEC();
! ! ! ! ec.lockIfManualLocking();
! ! ! ! try {
! ! ! ! ! MyJourneyFolderEntry.deleteObsoleteEntries( ec );
! ! ! ! ! ec.saveChanges();
! ! ! ! } catch( Exception e ) {
! ! ! ! ! ec.revert();
! ! ! ! } finally {
! ! ! ! ! ec.unlockIfManualLocking();
! ! ! ! }
! ! ! ! log.info( "deleteObsoleteFolderEntries: completed" );
! ! ! }
! ! };
! ! thread.start();
! }
Manual locking case example
Samstag, 22. Juni 13
ERXGenericRecord
• Requirement: subclass ERXGenericRecord
• With EOGenerator, simply change your template‘s superclass
declaration and import statements
• Of course you can change them to your own MyGenericRecord
class instead, and let that extend ERXGenericRecord
• If you had a delegate in your EC to do stuff before saves, you can
now use ERXGenericRecord.willUpdate() and .willInsert()
instead
Samstag, 22. Juni 13
EO Templates
• Use Wonder templates from WOLips
• There‘s a wiki page with all sorts of alternatives
• In any case, take one that defines proper ERXKey constants
Samstag, 22. Juni 13
ERXDirectAction
• Requirement: subclass ERXDirectAction
• As usual, you can make your own base class in between
Samstag, 22. Juni 13
You‘re done!
Samstag, 22. Juni 13
You‘re done!
almost...
Samstag, 22. Juni 13
Suggestions to proceed
• Beautify your qualifiers
• Migrations
• Array operators and bindings
Samstag, 22. Juni 13
ERX*Qualifier, ERXKey and ERXQ
public class MyFlightRoute extends _MyFlightRoute {
! public static enum FRSTATUS {
! ! obsolete,
! ! current,
! ! preliminary,
! ! deleted;
! }
! public void setStatus( FRSTATUS status ) {
! ! super.setStatus( status.name() );
! }
}
public abstract class _MyFlightRoute extends MyEOGenericRecord {
! public static final ERXKey<String> STATUS = new ERXKey<String>("status");
! public static final String STATUS_KEY = STATUS.key();
}
Samstag, 22. Juni 13
EOQualifier flightRouteValidQualifier =
! ! MyFlightRoute.STATUS.eq( FRSTATUS.current.name() ).or(
! ! MyFlightRoute.STATUS.eq( FRSTATUS.preliminary.name() )
);
EOQualifier flightRouteValidQualifier = ERXQ.or(
! ! MyFlightRoute.STATUS.eq( FRSTATUS.current.name() ),
! ! MyFlightRoute.STATUS.eq( FRSTATUS.preliminary.name() )
);
EOQualifier flightRouteValidQualifier = new EOOrQualifier( new NSArray( new Object[]{
! new EOKeyValueQualifier( MyFlightRoute.STATUS_KEY, EOQualifier.QualifierOperatorEqual, FRSTATUS.current.name() ),
! new EOKeyValueQualifier( MyFlightRoute.STATUS_KEY, EOQualifier.QualifierOperatorEqual, FRSTATUS.preliminary.name() )
} ) );
EOQualifier flightRouteValidQualifier =
! ! MyFlightRoute.STATUS.inObjects( FRSTATUS.current.name(), FRSTATUS.preliminary.name() );
ERX*Qualifier, ERXKey and ERXQ
Samstag, 22. Juni 13
public class MYMODELNAME17 extends MyMigration {
! @Override public void upgrade( EOEditingContext editingContext, ERXMigrationDatabase database ) throws Throwable {
! ! ERXMigrationTable journeyTable = database.existingTableNamed( MyJourney.ENTITY_NAME );
! ! journeyTable.newFlagBooleanColumn( MyJourney.MY_NEW_ATTR_KEY, ALLOWS_NULL );
! !
! ! String sql = "UPDATE MyJourney SET myNewAttr = false WHERE customerRef IN (...whatever...)";
! ! NSLog.out.appendln( "Executing SQL: " + sql );
! ! ERXJDBCUtilities.executeUpdate( database.adaptorChannel(), sql, true );
! ! MyUserRole specialRole = MyUserRole.newInEc( editingContext );
! ! specialRole.setName( "Speziaaaal" );
! ! specialRole.setRoleType( MyUserRole.ROLETYPE.special.name() );
! }
}
package com.selbstdenker.foo.bar.migration;
import com.webobjects.eocontrol.EOEditingContext;
import er.extensions.migration.ERXMigrationDatabase;
import er.extensions.migration.ERXMigrationDatabase.Migration;
public abstract class MyMigration extends Migration {
! @Override public void downgrade( EOEditingContext editingContext, ERXMigrationDatabase database ) throws Throwable {
! ! // do nothing
! }
}
Migrations
Samstag, 22. Juni 13
JourneyElementRepetition : WORepetition {
! list = selectedJourney.passengerArray.@sortDesc.sortKeyConsideringStatus;
! item = aPassenger;
}
Array operators and Bindings
Samstag, 22. Juni 13
<wo:if condition = "$selectedJourney.passengerArray.@isEmpty">
! <p>blah</p>
</wo:if>
JourneyElementRepetition : WORepetition {
! list = selectedJourney.passengerArray.@sortDesc.sortKeyConsideringStatus;
! item = aPassenger;
}
Array operators and Bindings
Samstag, 22. Juni 13
// valid
<wo:if condition = "$selectedJourney.passengerArray.@isEmpty">
! <p>blah</p>
</wo:if>
JourneyElementRepetition : WORepetition {
! list = selectedJourney.passengerArray.@sortDesc.sortKeyConsideringStatus;
! item = aPassenger;
}
Array operators and Bindings
Samstag, 22. Juni 13
// valid
<wo:if condition = "$selectedJourney.passengerArray.@isEmpty">
! <p>blah</p>
</wo:if>
JourneyElementRepetition : WORepetition {
! list = selectedJourney.passengerArray.@sortDesc.sortKeyConsideringStatus;
! item = aPassenger;
}
Array operators and Bindings
Samstag, 22. Juni 13
// valid
<wo:if condition = "$selectedJourney.passengerArray.@isEmpty">
! <p>blah</p>
</wo:if>
JourneyElementRepetition : WORepetition {
! list = selectedJourney.passengerArray.@sortDesc.sortKeyConsideringStatus;
! item = aPassenger;
}
Array operators and Bindings
Samstag, 22. Juni 13
Information sources
• Wiki page „Project Wonder Installation“
• Wiki page „Integrate Wonder into an Existing Application“
• Wiki page „EOGenerator Templates and Additions“
• Wiki page „UTF-8 Encoding Tips“
• projectlombok.org
Samstag, 22. Juni 13
Q&A
email: maik@selbstdenker.ag
twitter and app.net: @maikm
Samstag, 22. Juni 13

Migrating existing Projects to Wonder

  • 1.
    Migrating existing Projectsto Wonder Maik Musall, Selbstdenker AG Samstag, 22. Juni 13
  • 2.
    • Existing applicationof some complexity • Using perhaps custom frameworks, but not yet Wonder • Want to use Wonder for several reasons, but uncertain where to start and how to manage the migration process The Task Samstag, 22. Juni 13
  • 3.
    Goals • Make theswitch at a chosen, planned point in time • Being able to switch back to the non-Wonder version if problems come up in production • Identify which steps to do when, and how Samstag, 22. Juni 13
  • 4.
    The Big Steps •Move to Git (if you haven‘t already) • Prepare the code base ahead of the actual wonderization • Create a wonderization branch • Wonderize in that branch, periodically merge new stuff from your main branch • Release and celebrate Samstag, 22. Juni 13
  • 5.
    Prep step: Moveto Git • You‘ll need branches during the migration • Wonder is Git-based anyway • It just makes everything easier • Plan some time to get up to speed using Git first • Use Sourcetree Samstag, 22. Juni 13
  • 6.
    Prep step: Moveto Git Time release branches masterdevelop hotfixes feature branches Feature for future release Tag 1.0 Major feature for next release From this point on, “next release” means the release after 1.0 Severe bug fixed for production: hotfix 0.2 Bugfixes from rel. branch may be continuously merged back into develop Tag 0.1 Tag 0.2 Incorporate bugfix in develop Only bugfixes! Start of release branch for 1.0 Author: Vincent Driessen Samstag, 22. Juni 13
  • 7.
    Prep step: Moveto Git Time release branches masterdevelop hotfixes feature branches Feature for future release Major feature for next release Severe bug fixed for production: hotfix 0.2 Tag 0.1 Tag 0.2 Incorporate bugfix in develop Start ofSamstag, 22. Juni 13
  • 8.
    Prep step: Moveto Git release Tag 1.0 From this point on, “next release” means the release after 1.0 Bugfixes from rel. branch may be Tag 0.2 Incorporate bugfix in develop Only bugfixes! Start of release branch for 1.0 Samstag, 22. Juni 13
  • 9.
    Prep step: Moveto Git Tag 1.0 From this point on, “next release” means the release after 1.0 Bugfixes from rel. branch may be continuously merged back into develop Only bugfixes! Start of release branch for 1.0 Samstag, 22. Juni 13
  • 10.
    Managing Wonderization inGit first wonderized release second wonderized release conventional version as fallback conventional version as fallback wonderized version merged into main 1.0 1.0 develop wonderize 1.1 feature 1.2 1.2 1.3 1.3 2.0 1.2 Samstag, 22. Juni 13
  • 11.
    Prep step: Javapackages • You can‘t inherit from packaged classes if your classes aren‘t in packages, too • So if you haven‘t already, create packages and move all your sources into them • Benefit: clarified namespaces for your stuff Samstag, 22. Juni 13
  • 12.
    Java packages gotchas •Getters and setters in components need to be(come) public • Check class.getName() calls to become class.getSimpleName() • Class.forName() needs full packaged path • Overridden methods in enums become unreachable code in WO bindings Samstag, 22. Juni 13
  • 13.
    public enum ContentType{ ! literature { ! ! @Override public String cssClassName() { return "read"; } ! }, ! film { ! ! @Override public String cssClassName() { return "watch"; } ! }, ! music { ! ! @Override public String cssClassName() { return "listen"; } ! }; ! ! public abstract String cssClassName(); ! public boolean isAvailable() { return true; } } Packages: overriding enum methods Samstag, 22. Juni 13
  • 14.
    Packages: overriding enummethods public enum ContentType { ! literature { ! ! @Override public String cssClassName() { return "read"; } ! }, ! film { ! ! @Override public String cssClassName() { return "watch"; } ! }, ! music { ! ! @Override public String cssClassName() { return "listen"; } ! }, ! pr0n { ! ! @Override public String cssClassName() { ! ! ! return getUser().isAdult() ? "watch" : "nothingForYou"; ! ! } ! }; ! ! public abstract String cssClassName(); } Samstag, 22. Juni 13
  • 15.
    Packages: overriding enummethods public enum ContentType { ! literature { ! ! @Override String cssClassNameImpl() { return "read"; } ! }, ! film { ! ! @Override String cssClassNameImpl() { return "watch"; } ! }, ! music { ! ! @Override String cssClassNameImpl() { return "listen"; } ! }, ! pr0n { ! ! @Override String cssClassNameImpl() { ! ! ! return getUser().isAdult() ? "watch" : "nothingForYou"; ! ! } ! }; ! ! abstract String cssClassNameImpl(); ! public String cssClassName() { return cssClassNameImpl(); } } Samstag, 22. Juni 13
  • 16.
    Packages: overriding enummethods public enum ContentType implements NSKeyValueCoding { ! literature { ! ! @Override public String cssClassName() { return "read"; } ! }, ! film { ! ! @Override public String cssClassName() { return "watch"; } ! }, ! music { ! ! @Override public String cssClassName() { return "listen"; } ! }, ! pr0n { ! ! @Override public String cssClassName() { ! ! ! return getUser().isAdult() ? "watch" : "nothingForYou"; ! ! } ! }; ! ! ! public abstract String cssClassName(); ! @Override public void takeValueForKey( Object obj, String s ) { return; } ! @Override public Object valueForKey( String s ) { ! ! try { ! ! ! return this.getClass().getMethod( s, (Class<?>[]) null ).invoke( this, (Object[]) null ); ! ! } catch( Exception e ) { ! ! ! throw new RuntimeException( e ); ! ! } ! } } Samstag, 22. Juni 13
  • 17.
    Prep step: ownEC class • You gain a lot of flexibility by using your own EOEditingContext subclass • example: logging on saveChanges() or invalidateAllObjects() • example: undoManager().removeAllActions() after saves • Changing the superclass later to ERXEC becomes easy Samstag, 22. Juni 13
  • 18.
    Prep step: ownDA class • Create a common superclass between concrete DirectAction classes and WODirectAction • Changing the superclass later to ERXDirectAction becomes easy Samstag, 22. Juni 13
  • 19.
    Prep step: ownlogging class • Create your own org.apache.log4j.Logger subclass • Changing the superclass later to ERXLogger becomes easy Samstag, 22. Juni 13
  • 20.
    import org.apache.log4j.Logger; public classMyLogger extends Logger { ! public MyLogger( String name ) { ! ! super( name ); ! } ! public static Factory factory = null; ! static { ! ! String factoryClassName = MyLogger.Factory.class.getName(); ! ! try { ! ! ! MyLogger.factory = (Factory) Class.forName( factoryClassName ).newInstance(); ! ! } catch( Exception ex ) { ! ! ! System.err.println( "Exception while creating logger factory of class " + factoryClassName + ": " + ex ); ! ! } ! } ! public static class Factory implements org.apache.log4j.spi.LoggerFactory { ! ! @Override ! ! public Logger makeNewLoggerInstance( String name ) { ! ! ! return new MyLogger( name ); ! ! } ! ! public void loggingConfigurationDidChange() { ! ! } ! } Your own logging class (1/2) Samstag, 22. Juni 13
  • 21.
    ! public staticMyLogger getMyLogger( String name ) { ! ! Logger logger = MyLogger.getLogger( name ); ! ! if( logger != null && ! (logger instanceof MyLogger) ) { ! ! ! throw new RuntimeException( ! ! ! ! "Can't load Logger for "" ! ! ! ! + name ! ! ! ! + "" because it is not of class MyLogger but "" ! ! ! ! + logger.getClass().getName() ! ! ! ! + "". Check if there is a "log4j.loggerFactory=er.extensions.Logger$Factory" line in your properties." ! ! ! ); ! ! } ! ! return (MyLogger) logger; ! } ! public static Logger getLogger( String name ) { ! ! return Logger.getLogger( name, MyLogger.factory ); ! } ! public static MyLogger getMyLogger( Class clazz ) { ! ! return MyLogger.getMyLogger( clazz.getName() ); ! } ! public static Logger getLogger( Class clazz ) { ! ! return MyLogger.getMyLogger( clazz ); ! } } Your own logging class (2/2) Samstag, 22. Juni 13
  • 22.
    Prep step: renameenums • ERXKey constants in new templates could collide with enum names • Common collision pattern: uppercase enum with same name as EO attribute • Eclipse refactoring tools are your friend • Make this a separate commit Samstag, 22. Juni 13
  • 23.
    public class MyFlightRouteextends _MyFlightRoute { ! public static enum STATUS { ! ! obsolete, ! ! current, ! ! preliminary, ! ! deleted; ! } ! public void setStatus( STATUS status ) { ! ! super.setStatus( status.name() ); ! } } enum renames Samstag, 22. Juni 13
  • 24.
    public class MyFlightRouteextends _MyFlightRoute { ! public static enum STATUS { ! ! obsolete, ! ! current, ! ! preliminary, ! ! deleted; ! } ! public void setStatus( STATUS status ) { ! ! super.setStatus( status.name() ); ! } } public abstract class _MyFlightRoute extends MyEOGenericRecord { ! public static final ERXKey<String> STATUS = new ERXKey<String>("status"); ! public static final String STATUS_KEY = STATUS.key(); } enum renames Samstag, 22. Juni 13
  • 25.
    public class MyFlightRouteextends _MyFlightRoute { ! public static enum STATUS { ! ! obsolete, ! ! current, ! ! preliminary, ! ! deleted; ! } ! public void setStatus( STATUS status ) { ! ! super.setStatus( status.name() ); ! } } public abstract class _MyFlightRoute extends MyEOGenericRecord { ! public static final ERXKey<String> STATUS = new ERXKey<String>("status"); ! public static final String STATUS_KEY = STATUS.key(); } enum renames Samstag, 22. Juni 13
  • 26.
    public class MyFlightRouteextends _MyFlightRoute { ! public static enum FRSTATUS { ! ! obsolete, ! ! current, ! ! preliminary, ! ! deleted; ! } ! public void setStatus( FRSTATUS status ) { ! ! super.setStatus( status.name() ); ! } } public abstract class _MyFlightRoute extends MyEOGenericRecord { ! public static final ERXKey<String> STATUS = new ERXKey<String>("status"); ! public static final String STATUS_KEY = STATUS.key(); } enum renames Samstag, 22. Juni 13
  • 27.
    Prep step: instancesettings •-XX:MaxPermSize=256m Samstag, 22. Juni 13
  • 28.
    Wonderization: Frameworks • Nowis the time to start the actual wonderization • Start by the usual way to import Wonder into Eclipse • Then add ERJars, ERExtensions,WOOgnl and Wonder‘s JavaWOExtensions to your project • And ERPrototypes if you want to use them • Remove log4j and potentially other jars that are contained in ERJars (check version compatibilities) Samstag, 22. Juni 13
  • 29.
    Properties file • Wondermanages nearly all settings through Properties • Live in file Resources/Properties • You have to create at least a minimal file to start with Samstag, 22. Juni 13
  • 30.
    Properties file # OGNL ognl.active= true ognl.helperFunctions = true ognl.inlineBindings = true ognl.parseStandardTags = false # Misc er.extensions.stackTrace.cleanup = true file.encoding = UTF-8 # EOF er.extensions.ERXEC.safeLocking = true er.extensions.ERXEC.useSharedEditingContext = false er.extensions.ERXEnterpriseObject.applyRestrictingQualifierOnInsert = true er.extensions.ERXRaiseOnMissingEditingContextDelegate = false # Migrations er.migration.migrateAtStartup = true er.migration.createTablesIfNecessary = true er.migration.modelNames = MYMODELNAME MYMODELNAME.MigrationClassPrefix=com.selbstdenker.foo.bar.migration.MYMODELNAME Samstag, 22. Juni 13
  • 31.
    Application.java • Requirement: subclassERXApplication • If you subclassed a custom base class instead of WOApplication, you can either make that inherit ERXApplication, or copy the methods you need over to your Application class. Samstag, 22. Juni 13
  • 32.
    public class Applicationextends ERXApplication { ! public static void main( String[] argv ) { ! ! ERXApplication.main( argv, Application.class ); ! } Application.java (1/2) Samstag, 22. Juni 13
  • 33.
    public class Applicationextends ERXApplication { ! public static void main( String[] argv ) { ! ! ERXApplication.main( argv, Application.class ); ! } ! public Application() { ! ! WOMessage.setDefaultEncoding( "UTF-8" ); ! ! ERXMessageEncoding.setDefaultEncodingForAllLanguages( "UTF-8" ); ! ! // ...and whatever else you need to have here, but not more. ! ! log.info( "######### Application startup complete #########" ); ! } Application.java (1/2) Samstag, 22. Juni 13
  • 34.
    public class Applicationextends ERXApplication { ! public static void main( String[] argv ) { ! ! ERXApplication.main( argv, Application.class ); ! } ! public Application() { ! ! WOMessage.setDefaultEncoding( "UTF-8" ); ! ! ERXMessageEncoding.setDefaultEncodingForAllLanguages( "UTF-8" ); ! ! // ...and whatever else you need to have here, but not more. ! ! log.info( "######### Application startup complete #########" ); ! } ! // everything that can be deferred better goes here instead ! @Override public void didFinishLaunching() { ! ! new ERXShutdownHook() { ! ! ! @Override public void hook() { ! ! ! ! // cleanup that needs to run when application is shut down ! ! ! } ! ! }; ! ! // example for project-specific stuff ! ! taskManager = new BackgroundTaskManager(); ! ! taskManager.newRecurringTask( new MySystemState.SystemStateUpdaterTask(), 60 ); ! ! super.didFinishLaunching(); ! ! log.info( "######### post-startup sequence complete #########" ); ! } Application.java (1/2) Samstag, 22. Juni 13
  • 35.
    public class Applicationextends ERXApplication { ! public static void main( String[] argv ) { ! ! ERXApplication.main( argv, Application.class ); ! } ! public Application() { ! ! WOMessage.setDefaultEncoding( "UTF-8" ); ! ! ERXMessageEncoding.setDefaultEncodingForAllLanguages( "UTF-8" ); ! ! // ...and whatever else you need to have here, but not more. ! ! log.info( "######### Application startup complete #########" ); ! } ! // everything that can be deferred better goes here instead ! @Override public void didFinishLaunching() { ! ! new ERXShutdownHook() { ! ! ! @Override public void hook() { ! ! ! ! // cleanup that needs to run when application is shut down ! ! ! } ! ! }; ! ! // example for project-specific stuff ! ! taskManager = new BackgroundTaskManager(); ! ! taskManager.newRecurringTask( new MySystemState.SystemStateUpdaterTask(), 60 ); ! ! super.didFinishLaunching(); ! ! log.info( "######### post-startup sequence complete #########" ); ! } Application.java (1/2) Samstag, 22. Juni 13
  • 36.
    ! @Override protectedvoid migrationsWillRun( ERXMigrator migrator ) { ! ! log.info( "Starting migrations" ); ! } ! ! @Override protected void migrationsDidRun( ERXMigrator migrator ) { ! ! log.info( "Finished migrations" ); ! } } Application.java (2/2) Samstag, 22. Juni 13
  • 37.
    ! // insteadof using a Property, this switches gzip on/off based on system type ! @Override public boolean responseCompressionEnabled() { ! ! switch( systemType() ) { ! ! ! case TESTING! ! : return true; ! ! ! case DEVELOPMENT! : return true; ! ! default!! ! ! : return false; // gzip done by load balancer ! ! } ! } ! @Override protected void migrationsWillRun( ERXMigrator migrator ) { ! ! log.info( "Starting migrations" ); ! } ! ! @Override protected void migrationsDidRun( ERXMigrator migrator ) { ! ! log.info( "Finished migrations" ); ! } } Application.java (2/2) Samstag, 22. Juni 13
  • 38.
    ! // insteadof using a Property, this switches gzip on/off based on system type ! @Override public boolean responseCompressionEnabled() { ! ! switch( systemType() ) { ! ! ! case TESTING! ! : return true; ! ! ! case DEVELOPMENT! : return true; ! ! default!! ! ! : return false; // gzip done by load balancer ! ! } ! } ! // the default context logging for exceptions is a bit too bulky for my taste, so strip that down a bit ! @Override public NSMutableDictionary extraInformationForExceptionInContext( Exception e, WOContext context ) { ! ! NSMutableDictionary<String,Object> extraInfo = ERXRuntimeUtilities.informationForException( e ); ! ! // copy informatinForContext() from ERXApplication, override and strip down ! ! extraInfo.addEntriesFromDictionary( informationForContext( context ) ); ! ! extraInfo.addEntriesFromDictionary( ERXRuntimeUtilities.informationForBundles() ); ! ! return extraInfo; ! } ! @Override protected void migrationsWillRun( ERXMigrator migrator ) { ! ! log.info( "Starting migrations" ); ! } ! ! @Override protected void migrationsDidRun( ERXMigrator migrator ) { ! ! log.info( "Finished migrations" ); ! } } Application.java (2/2) Samstag, 22. Juni 13
  • 39.
    Session.java • Requirement: subclassERXSession • No code to show, nothing special to adapt • Except when you had used MultiECLockManager • If you did and you want to switch to ERXEC autolocking, remove any code related to MultiECLockManager from your Session class Samstag, 22. Juni 13
  • 40.
    MyEditingContext.java • Recommendation: subclassERXEC • You need to implement a factory • You can have multiple factories, like one that produces autolocking contexts, and another for manual locking, without having different classes. Samstag, 22. Juni 13
  • 41.
    MyEOEditingContext.java public class MyEOEditingContextextends ERXEC { ! private boolean doCommitLogging; ! /* ! * Constructors and Factories ! */ ! private static Factory _myAutoLockingFactory; ! private static Factory _myManualLockingFactory; ! private static synchronized Factory myAutoLockingFactory() { ! ! if( _myAutoLockingFactory == null ) { ! ! ! _myAutoLockingFactory = new MyECAutoLockingFactory(); ! ! } ! ! return _myAutoLockingFactory; ! } ! private static synchronized Factory myManualLockingFactory() { ! ! if( _myManualLockingFactory == null ) { ! ! ! _myManualLockingFactory = new MyECManualLockingFactory(); ! ! } ! ! return _myManualLockingFactory; ! } Samstag, 22. Juni 13
  • 42.
    ! public staticclass MyECAutoLockingFactory extends ERXEC.DefaultFactory { ! ! @Override protected EOEditingContext _createEditingContext( EOObjectStore parent ) { ! ! ! MyEOEditingContext ec = new MyEOEditingContext( ! ! ! ! ! parent == null ? EOEditingContext.defaultParentObjectStore() : parent ); ! ! ! setDefaultDelegateOnEditingContext( ec ); ! ! ! return ec; ! ! } ! } ! ! public static class MyECManualLockingFactory extends ERXEC.DefaultFactory { ! ! @Override protected EOEditingContext _createEditingContext( EOObjectStore parent ) { ! ! ! MyEOEditingContext ec = new MyEOEditingContext( ! ! ! ! ! parent == null ? EOEditingContext.defaultParentObjectStore() : parent ) { ! ! ! ! @Override public boolean useAutoLock() { return false; } ! ! ! ! @Override public boolean coalesceAutoLocks() { return false; } ! ! ! }; ! ! ! setDefaultDelegateOnEditingContext( ec ); ! ! ! return ec; ! ! } ! } MyEOEditingContext.java Samstag, 22. Juni 13
  • 43.
    ! public staticMyEOEditingContext newAutoLockingEC() { ! ! MyEOEditingContext newEC = (MyEOEditingContext) myAutoLockingFactory()._newEditingContext(); ! ! newEC.init(); ! ! return newEC; ! } ! public static MyEOEditingContext newAutoLockingEC( EOObjectStore objectStore ) { ! ! MyEOEditingContext newEC = (MyEOEditingContext) myAutoLockingFactory()._newEditingContext( objectStore ); ! ! newEC.init(); ! ! return newEC; ! } ! public static MyEOEditingContext newManualLockingEC() { ! ! MyEOEditingContext newEC = (MyEOEditingContext) myManualLockingFactory()._newEditingContext(); ! ! newEC.init(); ! ! return newEC; ! } ! public static MyEOEditingContext newManualLockingEC( EOObjectStore objectStore ) { ! ! MyEOEditingContext newEC = (MyEOEditingContext) myManualLockingFactory()._newEditingContext( objectStore ); ! ! newEC.init(); ! ! return newEC; ! } ! private void init() { ! ! doCommitLogging = true; ! ! setRetainsRegisteredObjects( true );! // http://lists.apple.com/archives/webobjects-dev/2010/Nov/msg00009.html ! } MyEOEditingContext.java Samstag, 22. Juni 13
  • 44.
    ! @Override publicvoid saveChanges() { ! ! StringBuilder buf = null; ! ! if( doCommitLogging ) { ! ! ! buf = new StringBuilder(); ! ! ! buf.append( "MyEC" ).append( useAutoLock() ? " autoLocking" : " manualLocking" ).append( " saveChanges()" ); ! ! ! StackTraceElement[] stack = new Throwable().getStackTrace(); ! ! ! if( stack != null && stack.length > 1 )! buf.append( "; " ).append( stack[1].toString() ); ! ! ! Collection<String> updatedClasses = setOfClassesFor( updatedObjects() ); ! ! ! Collection<String> insertedClasses = setOfClassesFor( insertedObjects() ); ! ! ! Collection<String> deletedClasses = setOfClassesFor( deletedObjects() ); ! ! ! if( insertedClasses.size() > 0 ) buf.append( "; ins: " ).append( Joiner.on(",").join( insertedClasses ) ); ! ! ! if( updatedClasses.size() > 0 ) buf.append( "; upd: " ).append( Joiner.on(",").join( updatedClasses ) ); ! ! ! if( deletedClasses.size() > 0 ) buf.append( "; del: " ).append( Joiner.on(",").join( deletedClasses ) ); ! ! } ! ! long ms1 = 0; if( buf != null ) ms1 = System.currentTimeMillis(); ! ! super.saveChanges(); ! ! long ms2 = 0; if( buf != null ) ms2 = System.currentTimeMillis(); ! ! NSUndoManager undoManager = undoManager(); ! ! if( undoManager != null ) undoManager.removeAllActions(); ! ! long ms3 = 0; if( buf != null ) ms3 = System.currentTimeMillis(); ! ! if( buf != null ) { ! ! ! buf.append( "; times " ).append( ms2-ms1 ).append( " " ).append( ms3-ms2 ); ! ! ! log.info( buf.toString() ); ! ! } ! } MyEOEditingContext.java Samstag, 22. Juni 13
  • 45.
    ! @Override publicvoid saveChanges() { ! ! StringBuilder buf = null; ! ! if( doCommitLogging ) { ! ! ! buf = new StringBuilder(); ! ! ! buf.append( "MyEC" ).append( useAutoLock() ? " autoLocking" : " manualLocking" ).append( " saveChanges()" ); ! ! ! StackTraceElement[] stack = new Throwable().getStackTrace(); ! ! ! if( stack != null && stack.length > 1 )! buf.append( "; " ).append( stack[1].toString() ); ! ! ! Collection<String> updatedClasses = setOfClassesFor( updatedObjects() ); ! ! ! Collection<String> insertedClasses = setOfClassesFor( insertedObjects() ); ! ! ! Collection<String> deletedClasses = setOfClassesFor( deletedObjects() ); ! ! ! if( insertedClasses.size() > 0 ) buf.append( "; ins: " ).append( Joiner.on(",").join( insertedClasses ) ); ! ! ! if( updatedClasses.size() > 0 ) buf.append( "; upd: " ).append( Joiner.on(",").join( updatedClasses ) ); ! ! ! if( deletedClasses.size() > 0 ) buf.append( "; del: " ).append( Joiner.on(",").join( deletedClasses ) ); ! ! } ! ! long ms1 = 0; if( buf != null ) ms1 = System.currentTimeMillis(); ! ! super.saveChanges(); ! ! long ms2 = 0; if( buf != null ) ms2 = System.currentTimeMillis(); ! ! NSUndoManager undoManager = undoManager(); ! ! if( undoManager != null ) undoManager.removeAllActions(); ! ! long ms3 = 0; if( buf != null ) ms3 = System.currentTimeMillis(); ! ! if( buf != null ) { ! ! ! buf.append( "; times " ).append( ms2-ms1 ).append( " " ).append( ms3-ms2 ); ! ! ! log.info( buf.toString() ); ! ! } ! } MyEOEditingContext.java MyEC autoLocking saveChanges(); com.selbstdenker.foo.bar.MyJourneyManager.createNewInvoice(MyJourneyManager.java:650); ins: MyCustomerClaimItem(3),MyCustomerLiability(1),MyCustomerClaim(1); upd: PDCJourney(1); times 171 1 Samstag, 22. Juni 13
  • 46.
    ! private Collection<String>setOfClassesFor( NSArray<EOEnterpriseObject> objects ) { ! ! Multiset<String> classNames = HashMultiset.create(); ! ! for( EOEnterpriseObject eo : objects ) { ! ! ! classNames.add( eo.getClass().getSimpleName() ); ! ! } ! ! List<String> namesWithCount = Lists.newArrayList(); ! ! for( Multiset.Entry entry : classNames.entrySet() ) { ! ! ! namesWithCount.add( entry.getElement() + "(" + entry.getCount() + ")" ); ! ! } ! ! return namesWithCount; ! } ! public void setLoggingOnCommit( boolean value ) { ! ! this.doCommitLogging = value; ! } MyEOEditingContext.java Samstag, 22. Juni 13
  • 47.
    ! public void lockIfManualLocking(){ ! ! if( useAutoLock() ) return; ! ! lock(); ! } ! public void unlockIfManualLocking() { ! ! if( useAutoLock() ) return; ! ! unlock(); ! } ! ! public void saveChangesWithLockIfNecessary() { ! ! if( hasChanges() ) { ! ! ! lockIfManualLocking(); ! ! ! try { ! ! ! ! saveChanges(); ! ! ! } finally { ! ! ! ! unlockIfManualLocking(); ! ! ! } ! ! } ! } ! } MyEOEditingContext.java Samstag, 22. Juni 13
  • 48.
    autolock vs. manual •In general, autolocking is the right choice for almost everything • Consider using manual locking for db-intensive background tasks • Main autolocking tradeoff: looots of lock/unlock calls that could become a significant overhead, depending on what you‘re doing Samstag, 22. Juni 13
  • 49.
    ! public staticvoid deleteObsoleteFolderEntries() { ! ! Thread thread = new Thread() { ! ! ! @Override ! ! ! public void run() { ! ! ! ! log.info( "deleteObsoleteFolderEntries: starting" ); ! ! ! ! MyEOEditingContext ec = MyEOEditingContext.newManualLockingEC(); ! ! ! ! ec.lock(); ! ! ! ! try { ! ! ! ! ! MyJourneyFolderEntry.deleteObsoleteEntries( ec ); ! ! ! ! ! ec.saveChanges(); ! ! ! ! } catch( Exception e ) { ! ! ! ! ! ec.revert(); ! ! ! ! } finally { ! ! ! ! ! ec.unlock(); ! ! ! ! } ! ! ! ! log.info( "deleteObsoleteFolderEntries: completed" ); ! ! ! } ! ! }; ! ! thread.start(); ! } Manual locking case example Samstag, 22. Juni 13
  • 50.
    ! public staticvoid deleteObsoleteFolderEntries() { ! ! Thread thread = new Thread() { ! ! ! @Override ! ! ! public void run() { ! ! ! ! log.info( "deleteObsoleteFolderEntries: starting" ); ! ! ! ! MyEOEditingContext ec = MyEOEditingContext.newManualLockingEC(); ! ! ! ! ec.lockIfManualLocking(); ! ! ! ! try { ! ! ! ! ! MyJourneyFolderEntry.deleteObsoleteEntries( ec ); ! ! ! ! ! ec.saveChanges(); ! ! ! ! } catch( Exception e ) { ! ! ! ! ! ec.revert(); ! ! ! ! } finally { ! ! ! ! ! ec.unlockIfManualLocking(); ! ! ! ! } ! ! ! ! log.info( "deleteObsoleteFolderEntries: completed" ); ! ! ! } ! ! }; ! ! thread.start(); ! } Manual locking case example Samstag, 22. Juni 13
  • 51.
    ERXGenericRecord • Requirement: subclassERXGenericRecord • With EOGenerator, simply change your template‘s superclass declaration and import statements • Of course you can change them to your own MyGenericRecord class instead, and let that extend ERXGenericRecord • If you had a delegate in your EC to do stuff before saves, you can now use ERXGenericRecord.willUpdate() and .willInsert() instead Samstag, 22. Juni 13
  • 52.
    EO Templates • UseWonder templates from WOLips • There‘s a wiki page with all sorts of alternatives • In any case, take one that defines proper ERXKey constants Samstag, 22. Juni 13
  • 53.
    ERXDirectAction • Requirement: subclassERXDirectAction • As usual, you can make your own base class in between Samstag, 22. Juni 13
  • 54.
  • 55.
  • 56.
    Suggestions to proceed •Beautify your qualifiers • Migrations • Array operators and bindings Samstag, 22. Juni 13
  • 57.
    ERX*Qualifier, ERXKey andERXQ public class MyFlightRoute extends _MyFlightRoute { ! public static enum FRSTATUS { ! ! obsolete, ! ! current, ! ! preliminary, ! ! deleted; ! } ! public void setStatus( FRSTATUS status ) { ! ! super.setStatus( status.name() ); ! } } public abstract class _MyFlightRoute extends MyEOGenericRecord { ! public static final ERXKey<String> STATUS = new ERXKey<String>("status"); ! public static final String STATUS_KEY = STATUS.key(); } Samstag, 22. Juni 13
  • 58.
    EOQualifier flightRouteValidQualifier = !! MyFlightRoute.STATUS.eq( FRSTATUS.current.name() ).or( ! ! MyFlightRoute.STATUS.eq( FRSTATUS.preliminary.name() ) ); EOQualifier flightRouteValidQualifier = ERXQ.or( ! ! MyFlightRoute.STATUS.eq( FRSTATUS.current.name() ), ! ! MyFlightRoute.STATUS.eq( FRSTATUS.preliminary.name() ) ); EOQualifier flightRouteValidQualifier = new EOOrQualifier( new NSArray( new Object[]{ ! new EOKeyValueQualifier( MyFlightRoute.STATUS_KEY, EOQualifier.QualifierOperatorEqual, FRSTATUS.current.name() ), ! new EOKeyValueQualifier( MyFlightRoute.STATUS_KEY, EOQualifier.QualifierOperatorEqual, FRSTATUS.preliminary.name() ) } ) ); EOQualifier flightRouteValidQualifier = ! ! MyFlightRoute.STATUS.inObjects( FRSTATUS.current.name(), FRSTATUS.preliminary.name() ); ERX*Qualifier, ERXKey and ERXQ Samstag, 22. Juni 13
  • 59.
    public class MYMODELNAME17extends MyMigration { ! @Override public void upgrade( EOEditingContext editingContext, ERXMigrationDatabase database ) throws Throwable { ! ! ERXMigrationTable journeyTable = database.existingTableNamed( MyJourney.ENTITY_NAME ); ! ! journeyTable.newFlagBooleanColumn( MyJourney.MY_NEW_ATTR_KEY, ALLOWS_NULL ); ! ! ! ! String sql = "UPDATE MyJourney SET myNewAttr = false WHERE customerRef IN (...whatever...)"; ! ! NSLog.out.appendln( "Executing SQL: " + sql ); ! ! ERXJDBCUtilities.executeUpdate( database.adaptorChannel(), sql, true ); ! ! MyUserRole specialRole = MyUserRole.newInEc( editingContext ); ! ! specialRole.setName( "Speziaaaal" ); ! ! specialRole.setRoleType( MyUserRole.ROLETYPE.special.name() ); ! } } package com.selbstdenker.foo.bar.migration; import com.webobjects.eocontrol.EOEditingContext; import er.extensions.migration.ERXMigrationDatabase; import er.extensions.migration.ERXMigrationDatabase.Migration; public abstract class MyMigration extends Migration { ! @Override public void downgrade( EOEditingContext editingContext, ERXMigrationDatabase database ) throws Throwable { ! ! // do nothing ! } } Migrations Samstag, 22. Juni 13
  • 60.
    JourneyElementRepetition : WORepetition{ ! list = selectedJourney.passengerArray.@sortDesc.sortKeyConsideringStatus; ! item = aPassenger; } Array operators and Bindings Samstag, 22. Juni 13
  • 61.
    <wo:if condition ="$selectedJourney.passengerArray.@isEmpty"> ! <p>blah</p> </wo:if> JourneyElementRepetition : WORepetition { ! list = selectedJourney.passengerArray.@sortDesc.sortKeyConsideringStatus; ! item = aPassenger; } Array operators and Bindings Samstag, 22. Juni 13
  • 62.
    // valid <wo:if condition= "$selectedJourney.passengerArray.@isEmpty"> ! <p>blah</p> </wo:if> JourneyElementRepetition : WORepetition { ! list = selectedJourney.passengerArray.@sortDesc.sortKeyConsideringStatus; ! item = aPassenger; } Array operators and Bindings Samstag, 22. Juni 13
  • 63.
    // valid <wo:if condition= "$selectedJourney.passengerArray.@isEmpty"> ! <p>blah</p> </wo:if> JourneyElementRepetition : WORepetition { ! list = selectedJourney.passengerArray.@sortDesc.sortKeyConsideringStatus; ! item = aPassenger; } Array operators and Bindings Samstag, 22. Juni 13
  • 64.
    // valid <wo:if condition= "$selectedJourney.passengerArray.@isEmpty"> ! <p>blah</p> </wo:if> JourneyElementRepetition : WORepetition { ! list = selectedJourney.passengerArray.@sortDesc.sortKeyConsideringStatus; ! item = aPassenger; } Array operators and Bindings Samstag, 22. Juni 13
  • 65.
    Information sources • Wikipage „Project Wonder Installation“ • Wiki page „Integrate Wonder into an Existing Application“ • Wiki page „EOGenerator Templates and Additions“ • Wiki page „UTF-8 Encoding Tips“ • projectlombok.org Samstag, 22. Juni 13
  • 66.
    Q&A email: maik@selbstdenker.ag twitter andapp.net: @maikm Samstag, 22. Juni 13